Organisatiebesluit gemeente Harderwijk 2025

Het college van burgemeester en wethouders van de gemeente Harderwijk, gelet op:

 

  • artikel 160 eerste lid aanhef en sub c van de Gemeentewet, waarin staat dat het college bevoegd is regels vast te stellen over de ambtelijke organisatie (met uitzondering van de griffie);

  • artikel 103 tweede lid van de Gemeentewet, waarin staat dat het college in een instructie nadere regels vaststelt over de taak en bevoegdheden van de gemeentesecretaris;

  • artikel 34 eerste lid van de Financiële verordening gemeente Harderwijk 2023, dan wel een hiervoor in de plaats tredende financiële verordening, waarin staat dat het college zorg draagt voor een eenduidige indeling van de gemeentelijke organisatie en de eenduidige toewijzing van de gemeentelijke taken aan de domeinen;

  • artikel 3.3 eerste lid sub d van de Wet open overheid, waarin staat dat een bestuursorgaan uit eigen beweging inzicht geeft in zijn organisatie en werkwijze, waaronder taken en bevoegdheden van de organisatieonderdelen;

  • de Organisatievisie en onze kernwaarden1;

overwegende dat:

 

  • het belangrijk is dat de inrichting van de ambtelijke organisatie duidelijk is;

  • het belangrijk is om vast te leggen welke hiërarchische relaties er in de ambtelijke organisatie zijn;

  • het belangrijk is om vast te leggen welke verantwoordelijkheden de gemeentesecretaris en de afzonderlijke organisatieonderdelen hebben;

  • het belangrijk is om de relatie tussen de ambtelijke organisatie en Meerinzicht weer te geven;

besluit vast te stellen:

 

het besluit regelende de taken van de gemeentesecretaris en de inrichting van de ambtelijke organisatie;

 

ORGANISATIEBESLUIT GEMEENTE HARDERWIJK 2025

 

Hoofdstuk 1 INRICHTING

Artikel 1 definities en afkortingen

 

College

 

Burgemeester

 

ADG

Het college van burgemeester en wethouders van de gemeente Harderwijk.

 

De burgemeester van de gemeente Harderwijk.

 

Algemeen directeur/gemeentesecretaris.

 

Directie

 

Directieteam

De ADG en twee directeuren.

 

Team bestaande uit de directie, de directiesecretaris en de concerncontroller.

 

Meerinzicht

 

De gemeenschappelijke regeling Meerinzicht. Samenwerkingsverband tussen de gemeenten Ermelo, Harderwijk en Zeewolde, waar beleidsvoorbereidende en uitvoerende taken2 op het gebied van de bedrijfsvoering en het sociaal domein van deze gemeenten is ondergebracht. Meerinzicht heeft een bestuur waarin per deelnemende gemeente één collegelid zitting heeft.

 

Directieraad

De directieraad zoals omschreven in de gemeenschappelijke regeling Meerinzicht, bestaande uit de gemeentesecretarissen van de deelnemende gemeenten of hun plaatsvervangers. De leden van de directieraad vormen een collegiaal bestuur ter ondersteuning van het bestuur van Meerinzicht.

 

Artikel 2 inrichting en hiërarchie van de ambtelijke organisatie

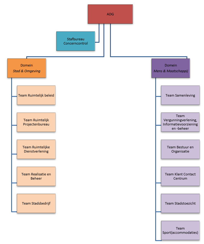
De ambtelijke organisatie van de gemeente Harderwijk bestaat uit de ADG, de directie, een stafbureau, twee domeinen met elk een directeur en elf teams met elk een teamleider.

 

De ADG staat aan het hoofd van de ambtelijke organisatie en heeft hierover de algehele leiding. De ADG wordt hierin bijgestaan door de directeuren van de domeinen. Samen vormen zij de directie.

 

De ADG geeft rechtstreeks leiding aan de directeuren en de concerncontroller.

 

Elk domein bestaat uit meerdere teams. De directeur geeft rechtstreeks leiding aan de teamleiders binnen het toegewezen domein.

 

De teamleider geeft leiding aan de medewerkers binnen het toegewezen team.

 

De concerncontroller geeft leiding aan de medewerkers binnen het stafbureau concerncontrol.

 

Dit leidt tot het volgende organogram van de ambtelijke organisatie:

 

 

De taken van het stafbureau en de teams zijn opgenomen in de bijlage bij dit organisatiebesluit. De bevoegdheden van de ambtelijke organisatie zijn vastgelegd in het ‘Mandaatbesluit gemeente Harderwijk 2022’ of een besluit dat daarvoor in de plaats treedt.

Hoofdstuk 2 VERANTWOORDELIJKHEDEN

Artikel 3 ADG

De ADG:

  • a.

    staat aan het hoofd van de ambtelijke organisatie en is voorzitter van de directie en het directieteam-overleg;

  • b.

    is integraal eindverantwoordelijk voor de rechtmatigheid, doeltreffendheid en doelmatigheid van alle door de ambtelijke organisatie uitgevoerde taken;

  • c.

    zorgt voor en is eindverantwoordelijk voor een adequate ondersteuning van de burgemeester, het college en de door hen ingestelde (advies) commissies, waaronder:

    volledige informatievoorziening die nodig is voor een goede functievervulling; een goede voorbereiding van de collegevergaderingen; tijdige, kwalitatief hoogwaardige en integrale advisering; voortvarende uitvoering van genomen besluiten, het opstellen van besluitenlijsten en presentielijsten en regelmatig afstemmingsoverleg met griffier en burgemeester;

  • d.

    is bestuurder in de zin van de Wet op de ondernemingsraden;

  • e.

    is strategisch adviseur van de burgemeester in de crisisorganisatie;

  • f.

    geeft rechtstreeks leiding aan de directeuren en de concerncontroller;

  • g.

    is lid van de directieraad van Meerinzicht en vormt in die hoedanigheid, samen met de andere twee directieraadleden, een collegiaal bestuur dat sturing geeft aan de ambtelijke organisatie van Meerinzicht voor een efficiënte en effectieve bedrijfsvoering.

Artikel 4 directie

  • 1.

    De directie:

    • a.

      bestaat uit de ADG en twee directeuren;

    • b.

      stuurt als eenheid de ambtelijke organisatie aan en is integraal verantwoordelijk voor mensen, middelen en resultaten;

    • c.

      zet bestuurlijke opdrachten om in opdrachten en taken voor de ambtelijke organisatie en stuurt op de realisatie ervan;

    • d.

      vertaalt de organisatievisie naar opgaven in de organisatie;

    • e.

      stelt kaders vast voor de ambtelijke organisatie;

    • f.

      vervult het opdrachtgeverschap richting verbonden partijen; eigenaarschap wordt niet ambtelijk belegd, uitgezonderd het bepaalde in artikel 3 aanhef en sub g.

    • g.

      is samen met de teamleiders verantwoordelijk voor het integraal en gecoördineerd handelen van de verschillende teams van de ambtelijke organisatie;

    • h.

      laat zich in het directieteam-overleg adviseren door de concerncontroller en de directiesecretaris.

  • 2.

    De leden van de directie verdelen onderling hun taken, met inachtneming van het bepaalde in de artikelen 2 en 5.

  • 3.

    De ADG heeft als eindverantwoordelijke de beslissende stem, als unanimiteit in de besluitvorming ontbreekt.

Artikel 5 directeur

De directeur is binnen of vanuit het toegewezen domein verantwoordelijk voor:

  • a.

    het aansturen en de ontwikkeling van de teamleiders;

  • b.

    de vertaling van bestuurlijke opdrachten naar opgaven en taken en de sturing op de realisatie ervan;

  • c.

    de vertaling van de organisatievisie naar opgaven en taken;

  • d.

    de realisatie van de doelstellingen in het organisatiejaarplan;

  • e.

    de integraliteit van voorstellen aan het college en/of de burgemeester, inclusief de weergave van afwijkende meningen van interne en/of externe betrokkenen;

  • f.

    de bewaking van de budgetten voor de realisatie van de doelstellingen en de rechtmatige, doeltreffende en doelmatige besteding ervan;

  • g.

    de bewaking van de kwaliteit van dienstverlening;

  • h.

    de benodigde middelen voor voldoende capaciteit en kwaliteit van medewerkers;

  • i.

    tijdige, integrale en hoogwaardige advisering aan de individuele collegeleden onder andere in portefeuillehouders- en agendaoverleggen.

Artikel 6 teamleider

De teamleider is binnen of vanuit het toegewezen team verantwoordelijk voor:

  • a.

    het aansturen en de ontwikkeling van de medewerkers;

  • b.

    het realiseren van bestuurlijke en organisatiedoelen;

  • c.

    de vertaling van de organisatievisie naar opgaven en taken;

  • d.

    de realisatie van de doelstellingen in het teamjaarplan;

  • e.

    de bewaking van de integraliteit van voorstellen aan het college en/of de burgemeester, inclusief de weergave van afwijkende meningen van interne en/of externe betrokkenen.

  • f.

    de bewaking van de budgetten voor de realisatie van de doelstellingen en de rechtmatige, doeltreffende en doelmatige besteding ervan;

  • g.

    de bewaking van de kwaliteit van dienstverlening;

  • h.

    het optimaliseren van de capaciteit en kwaliteit binnen het team met inzet van de hiervoor beschikbare middelen, in samenwerking met de directeur;

  • i.

    tijdige, integrale en hoogwaardige advisering aan individuele collegeleden, onder andere in de portefeuillehouders overleggen;

  • j.

    planning, coördinatie en prioritering van de werkzaamheden.

Artikel 7 concerncontroller

De concerncontroller is verantwoordelijk voor:

  • a.

    kaderstelling op het gebied van risicomanagement, financiën en interne controle;

  • b.

    opdrachtgeverschap voor de interne controle van Harderwijk uitgevoerd door Meerinzicht en opdrachtgeverschap richting de externe accountant;

  • c.

    het (laten) uitvoeren van interne en externe onderzoeken/audits/(beleids-)evaluaties naar informatiebeveiliging, rechtmatigheid, doelmatigheid en doeltreffendheid; het jaarlijks inventariseren van de gemeentelijke risico’s;

  • d.

    het (op verzoek) ondersteunen van de auditcommissie;

  • e.

    het aansturen van het stafbureau Concerncontrol; de control functie is gericht op de realisatie van de afgesproken doelen en resultaten, de besturing van de organisatie, inclusief de bedrijfsvoering daarbij en het in beeld brengen van de risico’s;

  • f.

    het gevraagd en ongevraagd adviseren aan de bestuursorganen, de ADG, de directie, de directeuren en de teamleiders;

  • g.

    eigenstandige, onafhankelijke toetsing; daartoe heeft de controller gevraagd en ongevraagd toegang tot alle informatie in de organisatie; de concerncontroller heeft, indien nodig, een rechtstreekse rapportage- en escalatielijn naar het college.

Artikel 8 verantwoording

De ADG, de directie, de directeuren en de teamleiders leggen aan de burgemeester en het college verantwoording af over de mate waarin doelen en resultaten worden gerealiseerd in de jaarlijkse planning en control cyclus (beleid- en begrotingsproces).

Hoofdstuk 3 VERVANGINGSREGELING EN SLOTBEPALING

Artikel 9 vervanging ADG, directeuren, concerncontroller en teamleiders

  • 1.

    De ADG in zijn hoedanigheid van algemeen directeur wordt bij afwezigheid vervangen door een directeur van een domein3.

  • 2.

    De directeuren van de domeinen vervangen elkaar bij afwezigheid onderling. Bij gelijktijdige afwezigheid van beide directeuren treedt de ADG op als vervanger of wijst daartoe een derde aan.

  • 3.

    De concerncontroller wordt bij afwezigheid vervangen door een adviseur concerncontrol.

  • 4.

    Teamleiders binnen een domein vervangen elkaar bij afwezigheid onderling.

Artikel 10 inwerkingtreding en citeertitel

  • 1.

    Dit besluit kan worden aangehaald als ‘Organisatiebesluit gemeente Harderwijk 2025’.

  • 2.

    Dit besluit treedt in werking op de dag na de bekendmaking ervan.

  • 3.

    Het ‘Organisatiebesluit gemeente Harderwijk 2022’ wordt ingetrokken met ingang van de dag dat dit besluit in werking treedt.

Aldus vastgesteld door burgemeester en wethouders van de gemeente Harderwijk, d.d. 18 maart 2025,

mevrouw F.H.W. de Jong

secretaris

de heer J. Joon

burgemeester

Bijlage Taken van het stafbureau, de teams en Meerinzicht

 

Stafbureau Concerncontrol

 

Dit stafbureau is verantwoordelijk voor de regie op verbonden partijen, coördinatie van het risicomanagement, (risico) advisering aan bestuur en organisatie over beleid, organisatieontwikkeling, (administratieve) processen, (juridische) kwaliteitsbewaking en financiën.

 

DOMEIN STAD EN OMGEVING

 

Team Ruimtelijk Beleid

 

Dit team is verantwoordelijk voor het opstellen en actualiseren van de omgevingsvisie, omgevingsprogramma’s en overig beleid op het gebied van ruimte, economie, toerisme, wonen, mobiliteit, cultuurhistorie en duurzaamheid. Daarnaast voert dit team regie over de uitvoering van omgevingsprogramma’s en ruimtelijke beleidsagenda’s en dienstverlening met betrekking tot dit beleid.

 

Team Ruimtelijk Projectenbureau

 

Dit team is verantwoordelijk voor het uitvoeren van ruimtelijke projecten die aan het team zijn toegewezen. Het gaat hierbij om uiteenlopende (gebieds)ontwikkelingen, zoals woonwijken -inclusief maatschappelijke en commerciële voorzieningen- en bedrijventerreinen. Dit team ontwikkelt verder grond-, vastgoed- en accommodatiebeleid en is verantwoordelijk voor de grondexploitaties, contractvorming en -beheer op het gebied van ruimtelijke ordening, vastgoed en grondzaken en de inzet van het grondbeleidsinstrumentarium, alsmede de regie op het beheer van gemeentelijk vastgoed.

 

Team Ruimtelijke Dienstverlening

 

Dit team is verantwoordelijk voor plannen, vergunningen, toestemmingen, meldingen, toezicht en handhaving inzake de regelgeving voor bouwen en de ruimtelijke ordening.

Daarnaast zorgt het team voor informatievoorziening en (juridisch) advies op deze vakgebieden en de behandeling van bezwaar en beroep. Ook zorgt het team voor het onderhouden van bedrijfscontacten en de verkoop van bedrijventerreinen.

 

Team Realisatie en Beheer

 

Dit team is verantwoordelijk voor de inrichting, het beheer en onderhoud van de openbare ruimte (onder andere beleidsadvisering, opstellen beheerplannen, uitvoering (infra) projecten en toetsing van meldingen en aanvragen), de zorg voor schone-, leefbare- en vitale wijken en de verbinding van de fysieke en sociale leefomgeving door wijkgericht te werken. De coördinatie van het wijkmanagement is er belegd.

 

Team Stadsbedrijf

 

Dit team is verantwoordelijk voor de uitvoering van het onderhoud van de openbare ruimte en gemeentelijke technische installaties. Ook zorgt dit team voor de gladheidsbestrijding, het onderhoud van het wagenpark van de organisatie, bebording/opbouw evenementen/stemlokalen, beheer van het Klein Chemisch Afvaldepot, het beheer en onderhoud van de Houtwalgarage, de parkeerautomaten en de bewaakte fietsenstalling.

 

DOMEIN MENS & MAATSCHAPPIJ

 

Team Samenleving

 

Dit team ontwikkelt beleid op het gebied van welzijn, jeugd, sport, cultuur, gezondheid, onderwijs, onderwijshuisvesting, asielopvang, inclusie, burgerschap, bestaanszekerheid, kinderopvang, dierenwelzijn, beschermd wonen en maatschappelijke opvang. Daarmee is het team verantwoordelijk voor een sociale stad waarin kinderen kansrijk kunnen opgroeien, iedereen een zeker bestaan kan opbouwen, mensen elkaar helpen en zich samen redden en ouderen langer zelfstandig thuis kunnen wonen. Er is een vangnet voor hen die dat nodig hebben.

 

Team Vergunningverlening, Informatievoorziening en -beheer

 

Dit team is verantwoordelijk voor het beheer en de kwaliteit van de basisregistratie personen (BRP) en de informatievoorziening en het hierop betrekking hebbende functionele informatie- en applicatiebeheer. Dit team zorgt ook voor de organisatie van de verkiezingen. Daarnaast behandelt het team een deel van de aanvragen en meldingen op basis van de Algemene plaatselijke verordening, de Verordening fysieke leefomgeving en de bijzondere wetten.

 

Team Bestuur en Organisatie

 

Dit team is verantwoordelijk voor de aandachtsgebieden openbare orde, crisisbeheersing, ondermijning, zorg en veiligheid, coördinatie Bibob en horeca inclusief een deel van de bestuurlijke handhaving. Daarnaast zijn er teams overstijgende taken bij dit team belegd, waaronder de taken van het subsidiebureau, de taken van het centraal juridisch team, klachtencoördinatie, procesmanagement en bestuursadvisering. Ook is de directiesecretaris en het bestuurs- en managementsecretariaat bij dit team ondergebracht.

 

Team Klant Contact Centrum

 

Dit team zorgt voor het eerstelijns klantcontact van de gemeente en Meerinzicht, zowel fysiek in het Huis van de Stad, als digitaal en telefonisch via het callcenter. Dit team zorgt ook voor uitvoering van de wettelijke en dienstverlenende taken betreffende Burgerzaken (Burgerlijke stand, waarde documenten) en behandelt aanvragen voor parkeervergunningen.

 

Team Stadstoezicht

 

Dit team is verantwoordelijk voor het fysieke (preventieve) toezicht en de handhaving van regelgeving grotendeels door buitengewone opsporingsambtenaren. De medewerkers hebben daarnaast een dienstverlenende rol (gastvrijheid). Ook zorgt dit team voor het dagelijks beheer en onderhoud van de havens.

 

Team Sport(accommodaties)

 

Dit team is verantwoordelijk voor veilige, schone, duurzame, kwalitatief goede en gastvrije binnensportaccommodaties en zwembad.

 

MEERINZICHT

 

Bedrijfsvoering

 

Taken op de gebieden facilitair, gebouwen, inkoop, belastingen, gegevensbeheer en -management, juridische zaken, Woo-coördinatie, CISO en Functionaris Gegevensbescherming, informatisering en automatisering, Leer!plein, documentaire informatievoorziening, HRM, communicatie en financiën.

 

Sociaal

 

Uitvoering van wetgeving, voorbereiding van beleid en dienstverlening aan inwoners op het gebied van werk en inkomen, maatschappelijke ondersteuning en opvang, leerlingzaken en inburgering. Bedrijfsvoeringstaken Jeugdwet en Europese gehandicapten parkeerkaarten.

Naar boven