Beleidsplan Aanpak Mensenhandel voor de gemeente Lopik

‘Elk slachtoffer is er één te veel’

 

Voorwoord

 

Voor u ligt het Beleidsplan Aanpak Mensenhandel. Mensenhandel kan zich overal voordoen, in grote en kleine steden, in dorpen of op het platteland. Mensenhandel is een ernstige schending van mensenrechten. Vaak heeft het langdurig zeer ontwrichtende gevolgen voor het leven van de slachtoffers. Slachtoffers van mensenhandel hebben veel meegemaakt en hebben steun nodig.

 

In het Interbestuurlijk Programma ‘Samen tegen mensenhandel’ zijn afspraken gemaakt over de rol van gemeenten in de aanpak van mensenhandel.

De aanpak van mensenhandel is bovendien als één van de vier landelijke beleidsdoelstellingen opgenomen in de Veiligheidsagenda 2023-2026.

 

Naast het plegen van het (ernstige) strafbare feit en als gevolg daarvan ernstige benadeling en uitbuiting van het slachtoffer, is in veel gevallen ook sprake van vermenging tussen de boven- en de onderwereld. Daarom is het een vorm van ondermijnende criminaliteit.

 

Beleid op mensenhandel overstijgt de portefeuille Veiligheid waar de primaire verantwoordelijkheid ligt en moet tevens gezocht worden binnen andere dossiers en domeinen, zoals Dienstverlening en Civiel.

 

We werken de komende jaren aan het vergroten van de bewustwording over mensenhandel. Bewustwording is het startpunt voor het melden van signalen, het aanpakken van daders en het beschermen en opvangen van slachtoffers. Verder werken we intensief samen met onze ketenpartners om mensenhandel aan te pakken.

 

De burgemeester van Lopik,

Dr. L. de Graaf

 

1 Inleiding

1.1 Wat is mensenhandel

Mensenhandel wordt gezien als een van de meest ernstige vormen van criminaliteit. Er staat een hoge gevangenisstraf op (maximaal 12 jaar, wat oploopt tot 30 jaar wanneer iemand komt te overlijden). Het vormt een grove inbreuk op de menselijke waardigheid en de lichamelijke en geestelijke integriteit van slachtoffers en heeft een ontwrichtend en ondermijnend effect op de samenleving. Het misdrijf wordt gezien als schending van fundamentele mensenrechten en een vorm van moderne slavernij waarbij de vrijheid van mensen wordt geschonden voor financieel gewin van een ander.

Mensenhandel is vastgelegd in het complexe en langste artikel uit het Wetboek van Strafrecht: artikel 273f Sr. Het fenomeen manifesteert zichzelf in verschillende vormen van uitbuiting door middel van dwang en het doel van uitbuiting waarbij de dader financieel gewin heeft. Dwang is niet vereist bij seksuele uitbuiting of orgaanhandel van minderjarigen. Wereldwijd en in Nederland zijn veel organisaties betrokken bij de bestrijding van mensenhandel.

Mensenhandel is geen grootstedelijk probleem, maar komt overal in Nederland voor. Veel criminele netwerken die zich met mensenhandel bezighouden zoeken naar plaatsen met de minste weerstand. Ze vestigen zich graag in gemeenten die nauwelijks oog hebben voor ondermijning.

 

Er zijn vier vormen van uitbuiting te onderscheiden wanneer gesproken wordt over mensenhandel:

 

  • Seksuele uitbuiting: Hierbij wordt het slachtoffer gedwongen in de seksindustrie te werken. Dit kan doormiddel van gedwongen prostitutie, maar ook door het verlenen van andere seksuele diensten.

  • Criminele uitbuiting: Vindt plaats wanneer iemand gedwongen wordt om criminele feiten te plegen of om te bedelen. Denk aan drugshandel, misbruik van iemands bankrekening, gebruik van iemands woning voor drugsproductie, winkeldiefstal etc.

  • Arbeidsuitbuiting: Dit is het werven, vervoeren, overbrengen of huisvesten van een persoon met gebruik van dwang met als doel die persoon uit te buiten. Het gaat om zeer erbarmelijke omstandigheden dat we spreken van mensonterende situaties en mensenhandel. Dwang, geweld, dreiging, afpersing, fraude en misleiding spelen hier vaak een rol.

  • Gedwongen orgaanhandel: Hierbij wordt iemand gedwongen zijn of haar organen af te staan of ter beschikking te stellen (bijvoorbeeld bij draagmoederschap). Deze vinden we niet in de landelijke cijfers terug en wordt ook niet expliciet meegenomen in de gemeentelijke aanpak.

Mensenhandel is niet hetzelfde als mensensmokkel. Bij mensensmokkel kiest de persoon er zelf voor om een overeenkomst te sluiten met de smokkelaar en is er sprake van een zekere mate van beslisvrijheid. Kort samengevat omvat mensensmokkel het behulpzaam zijn bij het illegaal toegang verschaffen van een persoon die wederrechtelijk in het land verblijft. Het gaat hierbij om het bieden van hulp en transport aan mensen met het doel ze over de grens te smokkelen. Ook nationaal kan mensensmokkel plaatsvinden als vanuit winstbejag middelen, inlichtingen of de gelegenheid geboden wordt aan iemand die op dat moment wederrechtelijk in Nederland verblijft (artikel 97a van het Wetboek van Strafrecht).

1.2 Landelijke cijfers

Mensenhandel is een ernstige schending van mensenrechten en een ‘verborgen’ misdaad. Als je er niet naar op zoek bent, kom je het ook niet tegen. Er wordt slechts in weinig gevallen aangifte gedaan. Het precieze aantal slachtoffers is dan ook niet bekend. We spreken van een ‘dark number’.

In 2021 registreerde Coördinatiecentrum tegen Mensenhandel (CoMensha) 791 nieuwe slachtoffers van mensenhandel in Nederland. Dat is aanzienlijk minder dan in 2020 (1.013) en 2019 (1.372). Het verliezen van zicht op de problematiek in de COVID-19 pandemie lijkt hier de meest voor de hand liggende oorzaak te zijn voor de daling.

De Nationaal Rapporteur Mensenhandel (NRM) schat dat slechts één op de vijf slachtoffers in beeld is bij CoMensha. Voor het werkelijke aantal zouden we in Nederland moeten uitgaan van jaarlijks 5.000 tot 7.500 slachtoffers1.

Ook al zien we een toename in meldingen arbeidsuitbuiting blijft seksuele uitbuiting de meest voorkomende vorm van mensenhandel in de landelijke cijfers (ruim de helft). Opvallend hierbij is dat het aandeel slachtoffers van seksuele uitbuiting uitgebuit in de minder zichtbare sectoren ieder jaar oploopt. Tot 64% in 2021. Het gaat dan bijvoorbeeld om thuis- of escortprostitutie. Van slechts 4% van de slachtoffers van seksuele uitbuiting is bekend dat zij zijn uitgebuit in meer zichtbare sectoren zoals in de raamprostitutie, bordelen of clubs2. Het aanbod van sekswerkers (binnen de escortservice of op privélocaties) verschuift steeds meer naar de online wereld, onder andere via websites als www.kinky.nl en www.girlsreview.nl.

1.3 Regionale cijfers

We hebben er hiervoor gekozen om het aantal nieuwe aanmeldingen bij de zorgcoördinator voor slachtoffers van mensenhandel voor de provincie Utrecht (Utrecht-Oost, Utrecht-West en Utrecht-Stad) weer te geven om een beeld te schetsen van het aantal (vermoedelijke) slachtoffers van mensenhandel in de provincie. Iemand kan via verschillende wegen worden aangemeld bij de zorgcoördinator als er vermoedens zijn van slachtofferschap mensenhandel; we spreken daarom van ‘(vermoedelijke) slachtoffers’. De cijfers fluctueren met een uitschieter in 2022.

 

Jaartal

Totaal aantal meldingen

2018

88

2019

75

2020

66

2021

78

2022

154

1.4 Lokale cijfers

Cijfers alleen vormen echter geen reële weergave van de werkelijkheid. Mensenhandel kent, zoals hierboven beschreven, als misdrijf vele verschijningsvormen. Daarnaast is mensenhandel verborgen criminaliteit waar zelden aangifte van wat wordt gedaan, zoals gezegd spreken we dan van een ‘dark number’.

Om mensenhandel op de agenda te krijgen bestaat er bij veel gemeenten de behoefte aan een schatting van de omvang van het probleem. Voor gemeente Lopik is het niet haalbaar om een goede schatting van het aantal slachtoffers of daders in de gemeente te maken. Er valt op dit gebied winst te behalen door betere signalering, registratie en gegevensdeling. Ook is het zaak voor de gemeente om haar bevolking bewust te maken dat het melden, ook bij Meld Misdaad Anoniem, altijd zin heeft, zodat er actie kan worden ondernomen.

De politiecijfers van het Basisteam De Copen geven aan dat over de jaren 2021 en 2022 slechts een handjevol incidenten met betrekking tot overlast van prostitutie (nog niet nader geduid) in Lopik bekend is. Ook bij de wijkregisseur zijn vermoedens over mogelijke prostitutie onder dwang bekend.

 

Bij de gemeente zelf zijn wel een paar signalen over mogelijke ondermaatse, erbarmelijke huisvesting van arbeidsmigranten bekend. Huisvesting wordt vaak door uitzendbureaus of tussenpersonen geregeld. Een gemeente kan eisen stellen aan de huisvesting van arbeidsmigranten. Bij uitstek een rol voor burgemeesters3.

1.5 De rol van de gemeente in de aanpak

De taak van de gemeente in de aanpak vloeit voort uit (internationale) wetgeving4. In 2017 stelde de Nationaal Rapporteur Mensenhandel en Seksueel Geweld tegen Kinderen dat ruim 95% van de gemeenten in Nederland geen specifiek mensenhandel beleid heeft5. Wel werd er een belangrijke rol voor de gemeente gezien bij de aanpak tegen mensenhandel. In 2018 is daarom in het Interbestuurlijk Programma (IBP) besloten dat elke gemeente in 2022 een duidelijke en geborgde aanpak van mensenhandel moet hebben6. Hierna volgde het landelijke programma ‘Samen tegen mensenhandel’ waarin de gemeentelijke rol werd uitgewerkt.

 

Afgesproken is dat iedere gemeente:

 

  • in 2022 duidelijk beleid heeft om mensenhandel tegen te gaan;

  • werkt aan passende regionale opvang, ondersteuning en nazorg voor slachtoffers en bijdraagt aan een landelijk dekkend netwerk van zorgcoördinatie;

  • werkt aan actieve signalering van mensenhandel en;

  • een aandachtsfunctionaris heeft, die 1) optreedt als contactpersoon binnen de gemeente (onder andere voor signalen van mensenhandel), 2) bekend is met de bestuurlijke mogelijkheden om op te treden tegen mensenhandel en 3) bekend is met de instanties waar slachtoffers van mensenhandel terecht kunnen.7

In de Regionale Veiligheidsstrategie Midden-Nederland 2023-2026 is mensenhandel geprioriteerd als onderdeel van de ondermijningsaanpak en is o.a. afgesproken dat gemeenten in Midden-Nederland (verder) aan de slag gaan met de borging en praktische uitvoering van het bestuurlijk basisniveau zoals opgenomen in het IBP 2018. Onderdeel hiervan is het versterken van domein overstijgend samenwerken en om te werken aan (preventieve) voorlichtingscampagnes en om de bewustwording en daarmee de signalering te vergroten.

2 Doelstellingen

2.1 De interne huishouding op orde

Voorlichting, bewustwording en signalering binnen de gemeente

 

Volgens de Nationaal Rapporteur is mensenhandel complex en vraagt gezamenlijke actie van veel verschillende partijen. Een integrale aanpak van mensenhandel streeft vier doelen na:

 

  • 1.

    het voorkomen van mensenhandel;

  • 2.

    het signaleren en het stoppen van mensenhandel;

  • 3.

    A) het bieden van passende hulp aan slachtoffers van mensenhandel en B) het bestraffen van daders van mensenhandel;

  • 4.

    het voorkomen van herhaald slachtoffer- of daderschap.

Binnen de gemeente is medio 2023 een aandachtsfunctionaris mensenhandel aangesteld met het volgende profiel en taakstellingen:

  • Heeft goede connecties met zowel het team Openbare Orde en Veiligheid en met collega’s uit het Sociaal Domein;

  • Zet binnen de gemeente aan tot bewustwording en voorlichting van zowel zijn collega’s als andere professionals in de gemeente die mogelijk met slachtoffers/daders in contact komen.

  • Is het aanspreekpunt voor collega’s die mogelijke signalen van mensenhandel hebben waargenomen en is daarbij onderdeel van de interne meldroute.

  • Denkt mee over signalen, verrijkt deze waar mogelijk en zet de signalen door naar de juiste ketenpartner(s).

  • Is bekend met de bestuurlijke mogelijkheden om barrières tegen mensenhandel op te werpen.

  • Is bekend met de instanties waar slachtoffers van mensenhandel terechtkunnen en is aanspreekpunt voor deze instanties namens de gemeente.

  • Is op de hoogte van de regionale en landelijke ontwikkelingen op het gebied van mensenhandel en deelt de gemeentelijke ‘good practices’ met de regio.

  • Houdt de uitvoeringsagenda behorende bij dit beleid up-to-date en onderhoudt de verbinding met de partners vanuit zowel de zorg als de veiligheidshoek en maakt hier samenwerkingsafspraken mee.

Een belangrijke rol van de gemeente in de aanpak van mensenhandel is die van signaleerder. Signalering is een belangrijke stap om slachtoffers uit hun uitbuitingssituatie te halen, maar ook om daderschap te herkennen. De gemeente is hierin een onmisbare partner met haar oren, ogen in de samenleving en contacten met inwoners. De gemeente staat dicht bij haar inwoners en komt op verscheidene momenten met hen in contact. Belangrijk is het dat medewerkers van de gemeente signalen van mensenhandel erkennen en dat zij deze melden bij de aandachtsfunctionaris binnen de gemeente die deze signalen kan oppakken of kan doorzetten naar de juiste ketenpartners.

Buitengewoon opsporingsambtenaren (boa’s) hebben hierbij een toezichthoudende taak op basis van het sekswerkbeleid, collega’s van Burgerzaken staan in direct contact met inwoners, maar ook kan gedacht worden aan medewerkers vanuit het Sociale Domein die thuiskomen bij inwoners.

 

Om te kunnen signaleren is het van belang dat men weet wat mensenhandel is en wat de signalen zijn die zij in hun werk kunnen tegenkomen. We gaan daarom als gemeente inzetten op voorlichting, bewustwording (awareness) en trainingen in de gemeente. We zorgen daarbij dat onze medewerkers die signalen oppakken weten hoe deze bij de aandachtsfunctionaris mensenhandel komen (interne meldroute) zodat signalen doorgezet kunnen worden naar de juiste ketenpartner(s). Voor een overzicht van de voornaamste ketenpartners waar signalen terecht kunnen komen zie de bijlagen.

2.2 Een gerichte aanpak per uitbuitingsvorm

Omdat er grote verschillen zijn per uitbuitingsvorm gaan we als gemeente actief inzetten op preventie ten aanzien van de risicogroepen. Ook zorgen we voor voorlichting en bewustwording aan professionals en binnen branches die met de risicogroepen in aanraking komen zodat zij mensenhandel kunnen signaleren. De aandachtsfunctionaris heeft door middel van een presentatie aan het team Breed Sociaal Loket een algemeen inzicht gegeven in het onderwerp Mensenhandel en de rol van de gemeente.

Daarnaast werpen we barrières op om daders te ontmoedigen en treden we handhavend op als we potentiële daders in onze gemeente hebben. Hierbij zoeken we actief de samenwerking met onze (veiligheids)partners op.

 

Zie Bijlage 1 voor een overzicht van samenwerkingspartners en regionale overlegstructuren.

 

Het Regionaal Informatie en Expertise Centrum (hierna RIEC) zal een actueel aanbod bijhouden van trainingen, bewustwordingsbijeenkomsten, interventiemogelijkheden en ‘best practices’ uit de regio en het land. Aan de hand van dit aanbod zullen we onze uitvoeringsagenda opstellen zodat we zoveel mogelijk aansluiten bij regionale ontwikkelingen om zo een waterbedeffect te voorkomen.

Meldroute intern

Om voor medewerkers te verduidelijken waar zij met vragen en signalen over mensenhandel terecht kunnen, kan gebruik gemaakt worden van onderstaande meldroute. De aandachtsfunctionaris kan signalen waar mogelijk verrijken en doorzetten naar de juiste ketenpartner(s).

 

STAP 1

Gemeenteambtenaar (baliepersoneel, toezichthouder of bijvoorbeeld WMO consulent) vangt signaal op en geeft het door en bespreekt het met de taakaccenthouder mensenhandel van de eigen afdeling. De gemeenteambtenaar gebruikt daarvoor een meldingenformulier.

 

STAP 2

De aandachtsfunctionaris mensenhandel binnen de gemeente ontvangt het signaal van de gemeenteambtenaar/taakaccenthouder. De naam van de melder is alleen bekend bij de aandachtsfunctionaris.

Als aandachtfunctionaris is binnen de gemeente aangewezen 1 werknemer binnen het (team OOV met taakaccent Ondermijning) zie Bijlage 6 voor de interne meldroute.

 

STAP 3

De aandachtsfunctionaris legt het signaal vast en gaat na of de betrokken persoon, organisatie of het adres reeds in het eigen gemeentelijke systeem voorkomt zodat het signaal eventueel verrijkt kan worden met andere informatie. Verrijking geschiedt binnen verschillende afdelingen van de gemeente. Een signaal kan worden besproken tijdens het signaleringsoverleg ondermijning.

 

STAP 4

De aandachtsfunctionaris verzamelt alle interne informatie en doet melding bij Veilig Thuis. Indien het een zeer ernstig signaal betreft waarop direct ingrijpen noodzakelijk is, dan direct de politie in kennis stellen (AVIM: Afdeling Vreemdelingenpolitie, Identificatie en Mensenhandel).

Gaat het om arbeidsuitbuiting, neem dan contact op met de Nederlandse Arbeidsinspectie (NLA). Er dient altijd een melding gedaan te worden bij de Zorgcoördinator mensenhandel. Indien het signaal een (potentieel slachtoffer) betreft wordt er altijd contact opgenomen met de aandachtfunctionaris meldcode. In afstemming met de aandachtsfunctionaris meldcode wordt bekeken of melding gedaan wordt bij Veilig Thuis.

 

STAP 5

De aandachtsfunctionaris vraagt bij de overdracht van het signaal terugkoppeling aan de betrokken instantie.

 

STAP 6

De aandachtsfunctionaris koppelt terug richting de gemeenteambtenaar die het signaal heeft afgegeven over wat er met het signaal gedaan is en legt dit voor de eigen administratie vast.

 

Lokaal Ondermijningsoverleg

Eens in de vier weken vindt het lokale ondermijningsoverleg plaats, waar ook de signalen van mensenhandel besproken kunnen worden. Bij dit ondermijningsoverleg sluiten de wijkagenten van het basisteam De Copen van de politie aan. Daarnaast is de ondermijningsspecialist van het basisteam/politiedistrict bij dit overleg aangesloten.

Verder is er in de gemeente Lopik een mensenhandeloverleg. Deelnemers aan dit overleg binnen de gemeente zijn de aandachtsfunctionaris mensenhandel, collega’s vanuit de aandachtsvelden Algemene Juridische Zaken, Openbare Orde en Veiligheid, Civiel en Fienstverlening (taakaccenthouders mensenhandel).

 

Uitvoering geven aan de ambities8

In dit plan worden ook de ambities beschreven die de gemeente kan inzetten bij de uitvoering van de aanpak van mensenhandel. De ambities kunnen worden bijgesteld naarmate het inzicht tijdens de uitvoering wordt verbeterd.

 

Ambitie 1 – Adequaat signalen, melden en slachtofferschap reduceren

Ambitie 2 – Effectief samenwerken

Ambitie 3 – Slachtoffers samenhangende hulp en ondersteuning bieden

Ambitie 4 – Meer zicht op aard, omvang en risicofactoren

Ambitie 5 – Barrières opwerpen

 

Seksuele uitbuiting

Seksuele uitbuiting en illegale prostitutie kunnen plaatsvinden in hotels en vakantieparken, maar er zijn op dit moment geen signalen of aanwijzingen hiervoor in Lopik. Momenteel zijn er in de gemeente geen vergunde seksinrichtingen. Er bestaat een certificeringsprogramma voor hotels en vakantieparken, het Certificeringsprogramma No Room for Sex Trafficking.

Het stellen van voorwaarden aan bedrijfsplannen voor vergunde seksinrichtigen is thans in Lopik niet aan de orde.

 

Bibobtoets als barrière

De wet Bibob is sinds medio 2020 van toepassing op een groot aantal type overheidsbeslissingen: beschikkingen (waaronder vergunningen, ontheffingen toekenningen, goedkeuringen, erkenningen, registraties en aanwijzingen), subsidies, overheidsopdrachten en vastgoedtransacties waarbij de overheid partij is. De Bibobtoets kan worden uitgevoerd bij seksinrichtingen, maar ook bij branches die gevoelig zijn voor seksuele uitbuiting, als massagesalons, andere beautybranches en de horeca.

 

Criminele uitbuiting

Het is belangrijk om bij de aanpak van criminele uitbuiting aansluiting te zoeken bij de aanpak op jonge aanwas in de criminaliteit. Zo werken we tegelijk aan een dader- en slachtofferaanpak. Belangrijk is dat er binnen de aanpak op jonge aanwas kennis is over criminele uitbuiting en dat men zich er bewust van is dat sommige ‘criminelen’ eigenlijk slachtoffer zijn van mensenhandel.

 

Arbeidsuitbuiting

Bij deze vorm van mensenhandel is het een aanbeveling om bewustwording en voorlichting voor inwoners en professionals werkzaam met risicogroepen na te streven. Zo zijn er in andere regio’s met succes informatiepunten opgericht (zoals het Informatie Punt Polen (IPP) in de Bollenstreek. De wetgeving biedt gemeenten voldoende instrumenten om meer zicht te krijgen op arbeidsuitbuiting en een aanpak op maat te benutten. Hierbij kan worden gedacht aan het sluiten van panden/woningen, het intrekken of niet verlengen van vergunningen op basis van BIBOB-procedures en het opleggen van een ‘last onder dwangsom’. Zo kan de bijvoorbeeld de Huisvestingswet worden gebruikt als basis voor vergunningplicht voor onzelfstandige bewoning in de huisvestingsverordening.

Daarnaast kan het gebruik van een gebouw in strijd zijn met het bestemmingsplan op basis van de Wet Ruimtelijke Ordening. Verder kan de Woningwet en het Bouwbesluit toegepast worden als basis voor handhaven tegen overlast en onveilige woonruimte.

 

Een aanbeveling hier is de mogelijkheid om de samenwerking te zoeken met werkgevers in de gemeente die gebruik maken van uitzendbureaus die gebruik maken van arbeidsmigranten.

2.3 Goede hulp en opvang van slachtoffers

Op basis van de Wet Maatschappelijke Ondersteuning en de Jeugdwet zijn gemeenten verantwoordelijk voor passende opvang, ondersteuning en nazorg van slachtoffers van mensenhandel. De belangrijkste pijler hierin is dat er een landelijk dekkend netwerk van zorgcoördinatie geborgd is9.

 

Zorgcoördinatie

De zorgcoördinator behartigt de belangen van alle groepen slachtoffers van mensenhandel (ongeacht leeftijd, geslacht en nationaliteit of verblijfstatus), organiseert de hulpverlening, opvang en bescherming. Het belang van zorgcoördinatie is groot voor een slachtoffer zo wordt hij/zij begeleid in het juridische proces (aangifte en/of verblijfsrechtelijk). Daarnaast krijgt een slachtoffer met veel verschillende organisaties (verslavingszorg, maatschappelijke hulp, etc.) en regelingen (in het kader van het regelen van opvang, huisvesting, uitkering, werk, het verblijfstraject en medische hulp, het doen van aangifte, etc.) te maken. De zorgcoördinatie zorgt voor het stroomlijnen van deze processen en stemt ze op elkaar af om zo het slachtoffer hierin te ontzien.

 

Voor de gemeente Lopik is de zorgcoördinatie ingekocht door de centrumgemeenten Utrecht en Amersfoort bij Moviera. Deze organisatie biedt zowel opvang als ambulante trajecten aan en is het expertisecentrum (huiselijk) geweld binnen afhankelijkheidsrelaties.

Maatschappelijke ondersteuning voor slachtoffers van seksuele uitbuiting is door centrumgemeente Utrecht ingekocht bij Pretty Woman (jongeren) en Belle (meerderjarigen). Belle kan daarnaast ook meegevraagd worden bij prostitutiecontroles en doet aan outreachend werk. Specialistische opvang is bovenregionaal/landelijk opgezet en de zorgcoördinator kan in samenwerking met de landelijke organisatie CoMensha bemiddelen naar deze specialistische opvang als er lokaal geen (wenselijke) mogelijkheden zijn. Tot slot is er bij Veilig Thuis Utrecht een Meldpunt Mensenhandel ingericht. Hierbij voldoen we aan de landelijke aanbevelingen ten aanzien van zorgcoördinatie en opvang van slachtoffers. Belangrijk is dat dit geborgd blijft in de regio en dat hulpverleners, scholen en veiligheidspartners op de hoogte zijn van het zorgaanbod. We zullen het zorgaanbod dan ook onder de aandacht brengen binnen de gemeente en ook bij hulpverleners, scholen en veiligheidspartners in onze contactmomenten.

 

Belangrijkste taken van de zorgcoördinator zijn casemanagement, het opbouwen en onderhouden van een regionaal en landelijk netwerk, het geven van voorlichting, en preventie. De zorgcoördinator vormt vanuit het zorgdomein de schakel met het strafrechtelijke en het verblijfsrechtelijke en het zorgtraject.

 

In het IBP is ook afgesproken de aanpak van huiselijk geweld en kindermishandeling door gemeenten te verstevigen; uitgewerkt in het landelijke programma ‘Geweld hoort nergens thuis’ (VWS, J&V en VNG, 2021. In dit programma is ook aandacht voor mensenhandel, met name loverboyproblematiek, opvang van slachtoffers en de zorgcoördinatie voor slachtoffers.

 

Ketenregisseur

Een ketenregisseur mensenhandel is werkzaam op regionaal niveau. De ketenregisseur versterkt de aanpak mensenhandel door de samenwerking binnen de keten zorg en veiligheid te verbeteren. De ketenregisseur versterkt signalering van en bewustwording over mensenhandel en doet regelmatig onderzoek naar de aard en omvang van mensenhandel. Voor de gemeente Lopik is de ketenregisseur beschikbaar bij het Bureau Regionale Veiligheidsstrategie Midden-Nederland.

 

De ketenregisseur heeft als werkplek het Regionaal Informatie en Expertise Centrum (RIEC) MiddenNederland (Regionaal Team Ondermijning). De ketenregisseur verzorgt de redactie van de Nieuwsbrief mensenhandel Midden-Nederland.

 

Monitoring

Het is belangrijk om de aanpak van mensenhandel te monitoren en te evalueren. Omdat slachtoffercijfers vaak niet voor handen zijn, moet monitoring breder gaan dan dat: hoeveel signalen komen er naar boven; welke signalen leiden tot een melding; binnen welke groepen komen de meeste meldingen naar voren?

In de gemeente Lopik wordt een intern meldpunt van taakaccenthouders mensenhandel ingesteld waar medewerkers terecht kunnen met signalen. Via dit meldpunt kan elk (klein) signaal op een laagdrempelige manier worden gemeld. De signalen worden verzameld door de aandachtsfunctionaris, die indien nodig worden doorgezet naar de zorgcoördinator en/of politie. Vanuit het meldpunt wordt terugkoppeling gegeven aan medewerkers die signalen doorgeven.

3. Tot slot

Mensenhandel kan zich overal voordoen, in grote en kleine steden, in dorpen of op het platteland. Gemeenten hebben daarom een belangrijke rol bij de aanpak van mensenhandel. De gemeentelijke overheid is de bestuurslaag die het dichtst bij de slachtoffers staat.

Beleid gericht op mensenhandel vormt een belangrijke basis voor de aanpak van mensenhandel vanuit gemeenten. Met dit beleidsplan bereikt de gemeente Lopik een niveau dat er minimaal moet zijn om mensenhandel aan te pakken.

Op dit moment is het onderwerp mensenhandel nog geborgd binnen verschillende afdelingen van de gemeente waarop centrale coördinatie (zowel intern als extern) gering is. De daadwerkelijke aanpak zal worden georganiseerd vanuit het team Algemene Juridische Zaken & Veiligheid, vanuit het thema Ondermijning. Het mensenhandel beleid overstijgt echter ook de portefeuille Veiligheid waar de primaire verantwoordelijkheid ligt en moet tevens gezocht worden binnen andere dossiers of domeinen. Er zijn namelijk ook raakvlakken met andere thema’s als Jonge Aanwas en Veilig Thuis.

Daarnaast is er aandacht voor het thema vanuit het sociaal domein, huisvesting en economie.

Mensenhandel kan in elke gemeente in Nederland voorkomen. Medewerkers van gemeenten kunnen daarom op allerlei manieren en momenten in aanraking komen met signalen van mensenhandel. Dit geldt onder andere voor baliemedewerkers van burgerzaken en bestuurlijke toezichthouders.

Signalen kunnen niet alleen direct in contact met mogelijke slachtoffers worden opgepikt, maar ook door contacten met mogelijke facilitators, bijvoorbeeld huisjesmelkers die voorzien in slechte en brandgevaarlijke woonruimten ten behoeve van arbeidsmigranten en dubieuze ondernemingen, zoals uitzendbureaus.

Naast bewustwording onder medewerkers is het van belang dat aandacht gaat naar het actief zoeken naar signalen van mogelijke seksuele uitbuiting en arbeidsuitbuiting door reguliere bestuurlijke controles en bij vergunningplichtige bouwactiviteiten en anderzijds bij informatie gestuurde controles op risicolocaties, bijvoorbeeld in de horeca of (land)bouw.

De aandachtsfunctionaris handelt in lijn met het Nationaal Verwijsmechanisme Slachtoffers Mensenhandel (NVM) en de ketenaanpak mensenhandel. Daarnaast onderhoudt de functionaris contact met het team binnen de politie-eenheid (AVIM) dat zich bezighoudt met mensenhandel, de partners die een verantwoordelijkheid hebben bij de bescherming van slachtoffers en de RIEC accounthouder mensenhandel.

 

De aandachtsfunctionaris mensenhandel zorgen voor de concrete uitwerking van dit beleid, mede middels het opstellen van een onderliggend uitvoeringsplan. Dit plan zal worden opgesteld aan de hand van de vier pijlers signaleren, aandacht en bewustwording, samenwerking van de gemeente in de keten en regio en opvang/hulpverlening slachtoffers & daders. Gelijktijdig zal een start gemaakt worden met het aanwijzen van de taakaccenthouders mensenhandel (Algemeen Juridische Zaken, Openbare Orde en Veiligheid, Dienstverlening en Civiel, dit door aan te sluiten op bestaande werkafspraken.

 

De taakaccenthouders tezamen met de aandachtsfunctionaris vormen een informeel netwerk, vanwaar uit de concrete uitvoering van het beleid en een verfijning van het uitvoeringsplan wordt vormgegeven. Om de twee jaar zal een uitvoeringsplan worden opgesteld, waarbij ook een evaluatie zal plaatsvinden van de jaren ervoor.

 

Financiën

 

Een belangrijk deel van de aanpak houdt verband met het organiseren van bewustwordingsbijeenkomsten. De ketenregisseur kan hierbij adviseren op het gebied van beschikbare trainingen en voorlichting. Een deel van dit soort bijeenkomsten wordt gratis aangeboden, onder andere door CoMensha. Mochten er toch kosten mee gemoeid gaan, luidt de aanbeveling dat het budget van het team Veiligheid en Juridische Zaken wordt aangewend.

Voor wat betreft de bekostiging van de opvang van slachtoffers ontvangen de centrumgemeenten in Nederland (Utrecht) vanuit het Rijk de zogenaamde DUVO (Decentralisatie Uitkering Vrouwen Opvang).

 

Om een sluitende aanpak mensenhandel te realiseren zullen ondanks het lage aantal meldingen in Lopik interne uren gereserveerd moeten worden voor de aandachtsfunctionaris mensenhandel, alsmede ook voor de taakaccenthouders mensenhandel:

 

  • Aandachtsfunctionaris mensenhandel: 1 uur per week

Deze functie wordt belegd binnen het team Openbare Orde en Veiligheid. Als zich een casus aandient worden er meer uren besteed.

 

  • Taakaccenthouders: 1 uur per week

De taakaccenthouders komen minimaal 1 x per maand bij elkaar om onderling actueel nieuws op het gebied van mensenhandel of lokale casuïstiek met de aandachtsfunctionaris te bespreken. Per maand kan bekeken worden of het noodzakelijk is om trainingen te volgen. Het gaat vooral om het up tot date houden van kennis en expertise. Wat betreft de capaciteit die dit vergt past dit grotendeels binnen huidige werkzaamheden en binnen ingecalculeerde uren voor opleiding. Als zich een casus aandient worden er meer uren besteed.

 

Met dit plan is er in Lopik gemeentelijk beleid dat de aanpak van mensenhandel ondersteunt. Beleid gericht op mensenhandel vormt een belangrijke basis voor de aanpak van mensenhandel vanuit gemeenten. Hierbinnen kan bijvoorbeeld de actieve signalering van de verschillende vormen van mensenhandel worden verankerd. Er is voor gekozen om mensenhandelbeleid in de gemeente Lopik apart te formuleren in plaats van mee te nemen binnen andere beleidsonderwerpen. Ontwikkeling van beleid kan bovendien niet alleen lokaal, maar ook regionaal plaatsvinden. Hierdoor worden lokale initiatieven versterkt en waterbed effecten voorkomen

Bijlage 1 – ketenpartners arbeidsuitbuiting

 

De Nederlandse Arbeidsinspectie (NLA)

De Nederlands Arbeidsinspectie staat voor eerlijk, gezond en veilig werk en bestaanszekerheid voor iedereen. Vanuit de afdeling Toezicht wordt toegezien op de naleving van de arbeidswetten. Vanuit Opsporing wordt gekeken naar signalen van arbeidsuitbuiting. Als er sprake is van vermoedelijk slachtofferschap van mensenhandel, wordt er een intake opgenomen. Na de aangifte of het ambtshalve oppakken van de zaak wordt gekeken of er voldoende aanknopingspunten zijn voor tactisch onderzoek. Dit onderzoek wordt verricht door een speciaal team rechercheurs onder leiding van een officier van justitie.

 

Het Openbaar Ministerie (OM)

Het Openbaar Ministerie is, namens de samenleving, verantwoordelijk voor de opsporing en vervolging van strafbare feiten waaronder mensenhandel. Ten aanzien van arbeidsuitbuiting doet het Functioneel Parket van het OM dit in samenwerking met de Nederlands Arbeidsinspectie.

 

Het Regionaal Informatie en Expertise Centrum (RIEC)

Het RIEC faciliteert informatie- en expertise-uitwisseling tussen partners in de veiligheidsketen ten behoeve van de aanpak van ondermijning. Zo zijn er een projectleider en ketenregisseur mensenhandel aangesteld om mee te denken in (regionaal en lokaal) beleid. Daarnaast is er expertise en capaciteit in huis om te ondersteunen met het uitvoeren en opzetten van controles die raken aan mensenhandel, bijv. op het gebied van huisvesting van arbeidsmigranten of bij bedrijven waar vermoedens zijn van arbeidsuitbuiting. Tot slot is het RIEC ook een platform om in concrete casussen op gebied van mensenhandel en -smokkel gezamenlijk te interveniëren, bijv. als het gaat om arbeidsuitbuiting. Bij signalen van uitbuiting die niet mono- of multidisciplinair kunnen worden opgepakt, kunnen partners dit samen doen onder het RIEC convenant.

 

Moviera

Verzorgt de zorgcoördinatie voor slachtoffers van arbeidsuitbuiting.

 

Veilig Thuis

Veilig Thuis is het officiële meldpunt voor slachtoffers en daders van mensenhandel in de regio.

 

Naast bovenstaande partners zijn er nog andere partijen die een rol kunnen spelen bij de aanpak van arbeidsuitbuiting. Denk hierbij aan FairWork en CoMensha, beide landelijke partijen die zich inzetten voor slachtoffers en een groot aanbod hebben op het gebied van voorlichting en trainingen. Brancheverenigingen, Stichting Normering Arbeid, FNV, Stichting Naleving cao voor Uitzendkrachten en de Nederlandse Bond van Bemiddelings- en Uitzendondernemingen. Ten slotte kunnen woningbouwverenigingen ook een rol spelen in de aanpak; wijk/complexbeheerder en flatcoaches zijn vaak goed op de hoogte van bijzonderheden of opvallende zaken bij bewoners. Tot slot is het Zorg en Veiligheidshuis ook een speler waar complexe casuïstiek aangedragen kan worden.

Bijlage 2 - ketenpartners seksuele- en criminele uitbuiting

 

De politie (AVIM)

De Afdeling Vreemdelingenpolitie, Identificatie en Mensenhandel (AVIM) draagt bij aan de handhaving van de openbare orde, veiligheid en leefbaarheid op het gebied van vreemdelingen. Ook bestrijdt de AVIM ondermijnende criminaliteit zoals mensenhandel, mensensmokkel en identiteitsfraude. Binnen AVIM richt het opsporingsteam Migratiecriminaliteit en Mensenhandel (TMM) zich op de opsporing en bestrijding van mensenhandel, mensensmokkel en overige vormen van migratiecriminaliteit.

 

Het Openbaar Ministerie

Het Openbaar Ministerie is, namens de samenleving, verantwoordelijk voor de opsporing en vervolging van strafbare feiten waaronder mensenhandel. Voor seksuele en criminele uitbuitingszaken doet het Functioneel Parket van het OM dit in samenwerking met de afdeling Vreemdelingenpolitie, Identificatie en Mensenhandel (AVIM) van de politie.

 

Het RIEC

Het RIEC faciliteert informatie- en expertise-uitwisseling tussen partners in de veiligheidsketen ten behoeve van de aanpak van ondermijning. Zo zijn er een projectleider en ketenregisseur mensenhandel aangesteld om mee te denken in (regionaal) beleid. Daarnaast is er expertise en capaciteit in huis om te ondersteunen met het uitvoeren en opzetten van controles op het gebied (illegale) prostitutie. Tot slot is het RIEC ook een platform om in concrete casussen op gebied van mensenhandel met de partners in de RIEC samenwerking een aanpak vorm te geven. Bij signalen van mensenhandel die niet monodisciplinair kunnen worden opgepakt, kunnen partners dit samen doen onder het RIEC convenant.

 

Moviera

Verzorgt de zorgcoördinatie voor slachtoffers van seksuele en criminele uitbuiting.

 

Belle en Pretty Woman

Verzorgen de maatschappelijke ondersteuning voor slachtoffers van seksuele uitbuiting. Belle doet dit voor de doelgroep 18+ en kan naast ambulante begeleiding ook mee met prostitutie controles en doen aan outreachend werk. Pretty Woman is er voor ambulante begeleiding van jongeren (tot 23 jaar).

 

Veilig Thuis

Veilig Thuis is het officiële meldpunt voor slachtoffers en daders van mensenhandel in de regio.

 

Naast bovenstaande partners zijn er nog andere partijen die een rol kunnen spelen bij de aanpak van arbeidsuitbuiting. Denk hierbij aan CoMensha een landelijke partijen die zich inzet voor slachtoffers en aanbod heeft op het gebied van bewustwordingsbijeenkomsten. Maar ook de GGD, scholen, sportverenigingen en jongerenwerkers kunnen belangrijke partners zijn in de aanpak. Tot slot is het Zorg en Veiligheidshuis ook een speler waar complexe casuïstiek aangedragen kan worden.

Bijlage 3 – Regionale overlegstructuren

 

Overleggen op beleidsniveau specifiek voor mensenhandel

 

Zorgnetwerk mensenhandel provincie Utrecht

Doel: In verbinding blijven met elkaar, ervaringen delen en elkaar op de hoogte houden.

Deelnemers: Veilig thuis, RIEC, gemeente Amersfoort, Moviera (zorgcoördinator), GGD, Belle, Pretty Woman, Kwintes, JIT, Leger des Heils, Vluchtelingenwerk, Rode Kruis, Humanitas, CoMensha, Advocatuur.

 

Regiegroep mensenhandel Midden-Nederland

Doel: sturing geven aan regionale aanpak mensenhandel

 

Deelnemers:

  • Voorzitter: (bestuurlijk portefeuillehouder Eenheid Midden-Nederland) Burgemeester Baarn

  • OM: Officier van Justitie Mensenhandel

  • AVIM: Operationeel specialist

  • Zorgcoördinatie: Flevoland (Blijf Groep), Gooi en Vecht (Regiobureau Gooi en Vecht), Utrecht (Moviera)

  • Centrumgemeenten: Almere, Amersfoort en Utrecht (en plek voor centrum gemeente uit Gooi en Vecht en Utrecht-West)

  • RIEC: Projectleider mensenhandel en ketenregisseur mensenhandel

  • Veilig Thuis (vooralsnog Utrecht gezien zij het officiële meldpunt al zijn)

  • Nederlandse Arbeidsinspectie

Taskforce GOC

Stuurgroep voor de aanpak van georganiseerde ondermijnende criminaliteit in Midden-Nederland. De taskforce GOC heeft een portefeuillehouder mensenhandel (burgemeester Baarn).

De Taskforce wordt ondersteunt door de werkgroep GOC waar de gemeente Almere en Lelystad aan deelnemen.

 

Landelijke mensenhandel overleggen waar we als regio aan deelnemen:

 

  • Bestuurlijk overleg mensenhandel (landelijk overleg met alle bestuurlijke portefeuillehouders mensenhandel (BM Baarn) onder voorzitterschap van de VNG)

  • G4 overleg mensenhandel (burgemeester van de gemeente Utrecht is deelnemer)

  • Ketenregisseursoverleg (Landelijk overleg met alle ketenregisseurs mensenhandel onder voorzitterschap van het CCV)

  • Zorgcoördinatie overleg (landelijk overleg met zorgcoördinatoren onder voorzitterschap van CoMensha)

Bijlage 4 - Operationele (casuïstiek) overleggen

 

Lokaal ondermijningsoverleg

Doel: Bespreken van alle ondermijningssignalen waaronder mensenhandel Deelnemers:

  • Gemeenteambtenaren van verschillende disciplines

  • Politie (basisteam)

  • Accounthouder bureau RIEC

DTO-O/DIS en RTO-O/RIS

Doel: Integraal bespreken van ondermijningssignalen -waaronder mensenhandel- om mogelijk op te werken naar integrale casuïstiek onder het RIEC-convenant. Deelnemers: RIEC-convenant partners

 

Zachte signalentafel mensenhandel RIEC – Pilot

Doel: Delen van zachte signalen van mensenhandel tussen zorg- en veiligheidspartners om deze te verrijken en door te geleiden naar de juiste partner. Deelnemers:

  • Veilig Thuis Utrecht

  • De zorgcoördinatoren uit Flevoland, Gooi en Vecht en Utrecht (West en Oost)

  • RIEC

  • Nederlandse Arbeidsinspectie

  • Politie AVIM

  • OM

  • Gemeenten Almere, Utrecht en Amersfoort

Pilot: De tafel is nog in pilot, er wordt in 2023 gekeken naar de juridische grondslag om signalen te delen en er wordt gekeken hoe alle gemeenten signalen kunnen aandragen (waarschijnlijk via de ketenregisseur mensenhandel bij het RIEC).

Bijlage 5 – Uitvoeringsplan 2023

 

De tekst in het rood betreft activiteiten die reeds in gang zijn gezet.

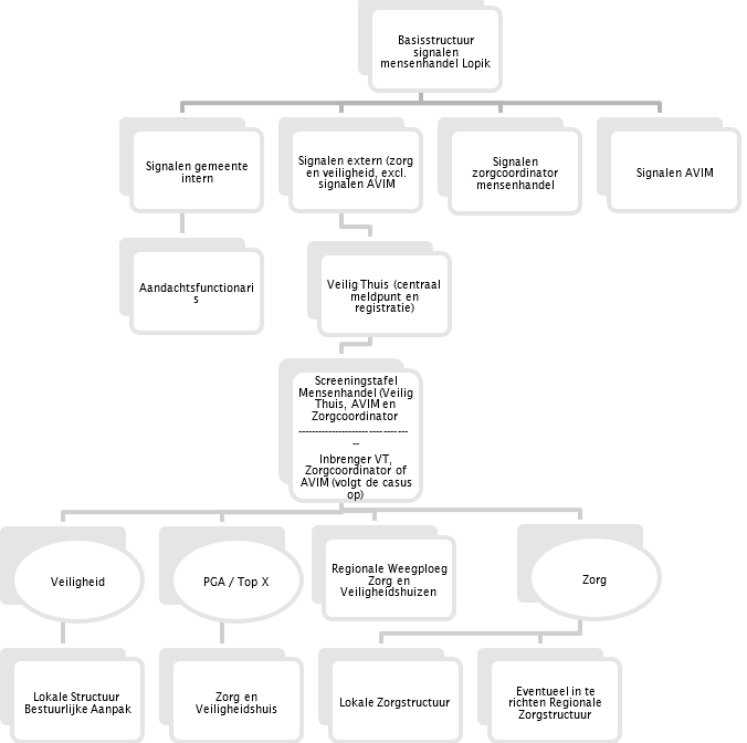
Bijlage 6 – Meldroute

 

Bijlage 7 – Signaalformulier mensenhandel

 

Signaal mensenhandel

 

Nummer:

 

Datum melding:

Tijdstip:

Plaats:

 

Naam melder:

 

 

 

Bij het incident betrokken persoon/personen

 

Volledige naam:

 

Hoedanigheid/rol:

 

E-mailadres:

Telefoonnummer:

 

 

 

Volledige naam:

 

Hoedanigheid/rol:

 

E-mailadres:

Telefoonnummer:

 

 

 

Toelichting signaal

 

Naar boven