Beleidsplan Civiele Kunstwerken 2025-2029

De raad van de gemeente Tubbergen,

 

gelezen het voorstel van het college van burgemeester en wethouders van 11 februari 2025, nr. 10 A;

 

gelet op het advies van de raadscommissie van 18 maart 2025

 

gelet op artikel 189 van de Gemeentewet ligt het budgetrecht bij de Gemeenteraad.

 

besluit: 

  • 1.

    Het beleidsplan civiele kunstwerken 2025-2029 vast te stellen.

  • 2.

    Het structurele overschot op kunstwerken van € 7.000 af te ramen en te betrekken als onderdeel van de perspectiefnota 2026.

  • 3.

    Het incidentele benodigde bedrag van € 60.000 t.b.v. herberekeningen kunstwerken 2025/2026 beschikbaar te stellen en te dekken uit de reserve wegen en kunstwerken.

  • 4.

    De jaarlijkse beschikbare structurele middelen van 173.000 als volgt te verwerken:

    • -

      € 16.000 klein onderhoud/overige kosten structureel in de exploitatie

    • -

      € 71.000 voor historische kapitaallasten (zijn al geraamd)

    • -

      € 86.000 structureel geraamd exploitatie budget kunstwerken toe te voegen aan de reserve wegen en kunstwerken

  • 6.

    Bovenstaande mutaties te verwerken in de Perspectiefnota 2026.

  • 7.

    De kosten van het jaarlijkse groot onderhoud en de kosten van de geplande vervangingen te betrekken bij het opstellen van de meerjarenbegroting en te dekken uit de reserve wegen en kunstwerken.

1 Samenvatting en leeswijzer

1.1 Samenvatting

Inleiding

Civiele kunstwerken, zoals bruggen, viaducten en tunnels, zijn belangrijke schakels in de infrastructuur voor wegen en water. Ze zorgen voor de bereikbaarheid van een gebied en maken het afvoeren van water mogelijk. Veel van deze kunstwerken zijn in eigendom, beheer en onderhoud bij de gemeente. Daarmee is de gemeente verantwoordelijk voor het onderhoud en de vervanging van deze kunstwerken. Dit beleidsplan geeft inzicht in de staat van onze kunstwerken, de wijze waarop wij deze willen beheren en onderhouden en wat de daarmee gepaard gaande kosten zijn.

 

In 2017 is de nota “Onze kapitaalgoederen duurzaam beheren; Meerjarenonderhoudsprogramma Wegen en Kunstwerken” vastgesteld. De uitgangspunten voor het beheer en onderhoud worden daarbij gebaseerd op beeldkwaliteit. Dat blijkt in de praktijk voor kunstwerken lastig te zijn. In dit beleidsplan wordt daarom voorgesteld om het beheer en onderhoud te baseren op technische kwaliteit en een risicogestuurde benadering. Daarbij wordt aangesloten op landelijke normen en aanbevelingen.

 

Met dit beleidsplan willen we een praktischer kader scheppen voor het beheer van onze kunstwerken, zodat meer inzicht wordt verkregen in de staat van onze kunstwerken en een betere onderhouds- en middelenplanning kan worden verkregen. Dit zal leiden tot meer veiligheid, meer continuïteit in en grip op de middelenplanning en voorkoming van kapitaalvernietiging.

 

Wat zijn onze kaders?

Op basis van de Wegenwet zijn wij als beheerder verplicht om onze kunstwerken, die onderdeel uitmaken van de weg, in goede staat te onderhouden. Ook vanuit het Burgerlijk wetboek wordt enige dwang uitgeoefend ten aanzien van afdoende onderhoud op basis van schuld- en risicoaansprakelijkheid voor onze kunstwerken. Maar naast wettelijke kaders kennen we ook onze eigen beleidsvrijheid en -doelen. Zo wordt bijvoorbeeld in het coalitieakkoord een vitaal (en daarmee bereikbaar) buitengebied van belang gevonden. Binnen de gegeven kaders geeft dit beleidsplan nadere kaders en handvatten voor het beheer, het onderhoud en de vervanging van onze kunstwerken.

 

Waar staan we nu?

Ons areaal omvat ca. 40 kunstwerken en bijna 1.100 wegduikers (ca. 13 km). In de afgelopen jaren is daaraan voornamelijk klein onderhoud uitgevoerd en zijn diverse duikers vervangen. Uit een inspectie uit 2023 blijkt dat de staat van de kunstwerken gemiddeld genomen redelijk is. Als er gekeken wordt naar de staat per type, dan verkeren de stalen bruggen over het algemeen in een redelijke staat, de betonnen objecten verkeren in een goede tot redelijke staat (met uitschieters naar slecht) en de houten objecten verkeren in een redelijke staat. Daarnaast blijkt uit een constructieve risicoscan dat voor redelijk aantal kunstwerken een herberekening wordt aanbevolen om te beoordelen of het kunstwerk de daaraan blootgestelde belasting nog kan dragen.

 

Welke beleidskeuzes maken we?

In dit beleidsplan maken we keuzes om beter invulling te geven aan onze beheerplicht. Enerzijds wordt dat gedaan door het inzichtelijker maken van de kaders. Anderzijds door beleidskeuzes en werkwijzen vast te leggen. We sluiten aan bij landelijke normen en aanbevelingen. Hierdoor wordt een zo uniform mogelijk benadering gekozen, waarmee een kwaliteitsslag in het beheer kan worden gemaakt. Ook wordt gekozen voor risicogestuurd beheer, waardoor ingespeeld kan worden op de lokale omstandigheden en vraagbehoefte van de kunstwerken zonder de risico’s uit het oog te verliezen.

Op verschillende plaatsen in dit plan worden beleidskeuzes gemaakt. Hieronder staan deze samengevat met een verwijzing naar de paragraaf waarin de keuzes beschreven en onderbouwd worden.

 

  • 1.

    Met het vaststellen van het onderhavige beleidsplan komt het MJOP2017 ten aanzien van het onderdeel kunstwerken te vervallen (zie paragraaf 3.3.3).

  • 2.

    Voor de invulling van de visie “goed rentmeesterschap” wordt een risicogestuurde benadering gekozen op basis van de RAMSSHE€PS methode (zie paragraaf 5.1).

  • 3.

    De kwaliteitsbeoordeling van kunstwerken wordt uitgevoerd op basis van NEN2767 (zie paragraaf 5.2).

  • 4.

    Kunstwerken kunnen de belastingen dragen waaraan ze mogen worden blootgesteld (zie paragraaf 5.2.1).

  • 5.

    De kunstwerken zijn zoveel mogelijk beschikbaar (zie paragraaf 5.2.2).

  • 6.

    Het streven is om overlast en hinder te beperken tot incidentele gevallen (zie paragraaf 5.2.3).

  • 7.

    De kunstwerken zijn veilig voor gebruikers (zie paragraaf 5.2.4).

  • 8.

    Vervolgschade wordt zoveel mogelijk voorkomen (zie paragraaf 5.2.5).

  • 9.

    Imagoschade wordt zoveel mogelijk voorkomen, waarbij de ingezette lijn van een sobere uitstraling (niveau C) wordt doorgezet (zie paragraaf 5.2.6).

  • 10.

    Duurzaamheid geldt als uitgangspunt bij ontwerp en onderhoud van kunstwerken (zie paragraaf 5.2.7).

  • 11.

    Kapitaalvernietiging wordt voorkomen. Daarom wordt als ingrijpmaatstaf conditiescore 4 gehanteerd (zie paragraaf 5.3).

  • 12.

    De acceptatiegrens van gevolgen van schades is afhankelijk van de risicoclassificatie (zie paragraaf 5.3).

  • 13.

    Uitvoering van inspectie en advies geschiedt op basis van CROW-CUR Aanbeveling 117 (zie paragraaf 6.1).

  • 14.

    Er wordt jaarlijks een schouw uitgevoerd op kunstwerken met risicoprofiel R1, R2 en R3 (zie paragraaf 6.3.1).

  • 15.

    Vóór 2027 willen we onze beheergegevens op orde hebben (zie paragraaf 6.3.2).

  • 16.

    Op kunstwerken met risicoprofiel R1, R2 en R3 worden regelmatig toestandsinspecties uitgevoerd. Kunstwerken met risicoprofiel R4 worden alleen geschouwd op basis van meldingen of incidenten (zie paragraaf 6.3.3).

  • 17.

    Voor kunstwerken met risicoprofiel R1 en R2 wordt een object risicoscan gedurende de planperiode naar believen uitgevoerd (zie paragraaf 6.3.4).

  • 18.

    Een verificatieberekening wordt uitgevoerd ter onderbouwing van het maximale draagvermogen van een kunstwerk (zie paragraaf 6.3.5).

  • 19.

    Een meerjarenonderhoudsplanning en -middelenraming wordt tweejaarlijks opgesteld (zie paragraaf 6.3.6).

  • 20.

    Onze buitendienst voert het klein onderhoud uit (zie paragraaf 6.4.3).

  • 21.

    Groot onderhoud wordt uitbesteed aan een externe partij (zie paragraaf 6.4.4).

  • 22.

    Vervanging van kunstwerken geschiedt in principe 1-op-1, waarbij rekening wordt gehouden met gebruik door alle verkeer (tenzij het een fiets-voetgangersbrug betreft; zie paragraaf 6.5).

  • 23.

    Kunstwerken met risicoprofiel R4 worden niet planmatig onderhouden en vervangen (zie paragraaf 6.5).

  • 24.

    Rapportage betreffende kwaliteitsniveau en middelen vind plaats binnen de begrotingscyclus (zie par. 6.6).

Welke middelen hebben we nodig?

Onze kunstwerken vertegenwoordigen een vervangingswaarde van ca. € 18 miljoen. Reden om deze goed te beheren. Met het opstellen van meerjarenplanningen en -begrotingen wordt inzicht verkregen in de benodigde middelen voor het beheer, het onderhoud en de vervangingen van kunstwerken. Deze kosten worden voor deze planperiode geraamd op € 173.000 per jaar (een structurele verlaging van € 7.000). Daarnaast is een incidenteel (2025+2026) bedrag nodig van € 60.000.

 

1.2 Leeswijzer

Dit beleidsplan is ingedeeld in 8 hoofdstukken

 

In hoofdstuk 1 is een samenvatting opgenomen en worden de te maken beleidskeuzes beknopt weergegeven met een verwijzing naar de paragrafen waarin de beleidskeuzes gemaakt en onderbouwd worden.

 

In hoofdstuk 2 is een inleiding opgenomen, waarin de aanleiding en het doel worden toegelicht. Hier wordt ook aangeven welke kunstwerken onder dit beleidsplan vallen.

 

In hoofdstuk 3 wordt toegelicht binnen welke wettelijke kaders en beleidskaders geacteerd moet worden.

 

In hoofdstuk 4 wordt aangegeven wat de huidige stand van zaken is en wat we de afgelopen jaren hebben uitgevoerd. Tevens wordt de huidige, gemiddelde kwaliteit van onze kunstwerken benoemd.

 

In hoofdstuk 5 wordt vermeld wat we willen bereiken. Daartoe worden de visie en de uitgangspunten voor het beleid beschreven. Ook de kwaliteitsambitie wordt hierin benoemd.

 

In hoofdstuk 6 wordt aangegeven op welke wijze we de gestelde doelen willen bereiken. Daarbij wordt ingegaan op de wijze van beheren, inspecteren, onderhouden en vervangen.

 

In hoofdstuk 7 worden financiële aspecten toegelicht. Dit betreffen zowel de jaarlijks benodigde onderhoudsbudgetten als de benodigde investeringen voor vervanging.

 

In hoofdstuk 8 zijn de bijlagen opgenomen met daarin toelichtende informatie.

2 Inleiding

2.1 Inleiding

Civiele kunstwerken, zoals bruggen, viaducten en tunnels, zijn belangrijke schakels in de infrastructuur voor wegen en water. Ze maken het mogelijk om andere wegen of waterwegen te passeren. Als een kunstwerk1 niet (goed) functioneert kan dat gevolgen hebben voor de bereikbaarheid, bruikbaarheid of zelfs veiligheid van een gebied.

 

Een groot deel van de kunstwerken binnen het gemeentelijk grondgebied is in eigendom, beheer en onderhoud van de gemeente. Deze zogenaamde kapitaalgoederen dienen op adequate wijze te worden beheerd en onderhouden. Daarbij zijn niet alleen bovengenoemde fysieke functies van belang, maar ook de financiële gevolgen voor de gemeentelijke begroting. De gemeente moet immers zorgen voor een begroting die ‘structureel en reëel in evenwicht’ is.

 

Waar in een vorig onderhoudsprogramma (zie paragraaf 2.2) wegen en kunstwerken nog op dezelfde wijze werden benaderd en in hetzelfde programma werden vermeld is nu gekozen voor een aparte benadering van de kunstwerken. Gebleken is namelijk dat het bestaande programma onvoldoende handvatten biedt voor een adequaat beheer en onderhoud van de kunstwerken.

 

Dit beleidsplan geeft inzicht in de staat van onze kunstwerken, de wijze waarop wij deze willen beheren en onderhouden en wat de daarmee gepaard gaande kosten zijn.

 

2.2 Aanleiding

In 2017 is de nota “Onze kapitaalgoederen duurzaam beheren; Meerjarenonderhoudsprogramma Wegen en Kunstwerken” (verder: MJOP2017) vastgesteld. Het doel van dit programma is het geven van inzicht en het maken van keuzes voor het beheer en onderhoud van wegen en kunstwerken. In het MJOP2017 is de CROW systematiek van de kwaliteitscatalogus openbare ruimte gehanteerd, die voor het onderdeel wegen gerelateerd is aan de wegbeheersystematiek volgens CROW publicatie 147. In het MJOP2017 wordt vooral aandacht besteed aan het te kiezen beheerscenario, waarbij sterk wordt geleund op de systematiek van het beheer van de openbare ruimte op basis van beeldkwaliteit. De technische kwaliteit, met name ten aanzien van kunstwerken, blijft daarmee onderbelicht en dat wordt als een gemis ervaren. Daarnaast heeft het kunstwerkenbeheer en -onderhoud de afgelopen jaren minder aandacht gekregen dan gewenst. Al met al reden voor het opstellen van dit beleidsplan kunstwerken.

 

2.3 Doel beleidsplan

Met het opstellen van dit beleidsplan willen we een praktischer kader scheppen voor het planmatig beheer en onderhoud van de kunstwerken. De beleidsuitgangspunten zijn daarbij leidend (zie paragraaf 5.2). Middels de handvatten in dit beleidsplan verkrijgen we meer inzicht in de actuele en gewenste onderhoudstoestand van de kunstwerken en kan de kans op onveilige situaties worden verkleind. De lange termijn visie zal daarbij ook verbeteren, zodat de continuïteit en grip op het financieel beheer van de kapitaalgoederen zal verbeteren. Door een betere, meerjarige planning kan daarnaast kapitaalvernietiging worden voorkomen door tijdig en met andere disciplines afgestemd onderhoud uit te voeren. Door regelmatig inspecties uit te voeren wordt het daarvoor benodigde inzicht in de staat van onze kunstwerken behouden.

 

2.4 Demarcatie

Dit beleidsplan gaat alleen over de bij de gemeente in beheer en onderhoud zijnde civieltechnische kunstwerken2. Het eigendom wordt hier bewust buiten beschouwing gelaten, omdat de gemeente in enkele gevallen (deels) kunstwerken van derden onderhoud op basis van afspraken en overeenkomsten. Kunstwerken die bij andere partijen (zoals Rijk, Provincie, waterschap of particulieren) in beheer en onderhoud zijn vallen buiten de scope van dit plan.

 

Onder kunstwerken verstaan wij in dit beleidsplan:

 

  • Bruggen

  • Tunnels

  • Stuwen

  • Duikers

  • Grondkeringen

  • Overige civieltechnische constructies (zoals vlonders en steigers)

Een nadere toelichting op deze demarcatie is opgenomen in bijlage 8.3.

3 Wat zijn onze kaders?

3.1 Inleiding

Het beheer en onderhoud van kunstwerken is onderhevig van een scala aan wet- en regelgeving. Daarnaast acteert de gemeente ook nog eens in verschillende rollen. Daarbij kan onderscheid gemaakt worden tussen publiekrecht (zoals vergunningverlening, toezicht en handhaving op het voldoen aan de wettelijke eisen) en civielrecht (zoals aansprakelijkheid jegens derden). Als bevoegd gezag heeft de gemeente alleen te maken met het publiekrecht. Als eigenaar en beheerder van een kunstwerk heeft de gemeente zowel te maken met publiekrecht als met civielrecht. Hieronder wordt op hoofdlijnen aangegeven welke wetgeving van belang is. Een uitgebreidere toelichting op de verschillende wetten en regels is te vinden in bijlage 8.4.

 

3.2 Wettelijke kaders

3.2.1 Veiligheid en aansprakelijkheid

De eigenaar van een bouwwerk dient er zorg voor te dragen dat het bouwwerk geen gevaar oplevert voor de veiligheid en gezondheid. In de Omgevingswet is dit geregeld voor bouwwerken, waartoe ook de kunstwerken behoren. In het onderliggende Besluit bouwwerken leefomgeving (Bbl) en de van toepassing zijnde normen wordt de constructieve veiligheid geduid. Ook de veiligheidsfactoren en (risico)gevolgklassen worden hierin omschreven. Voor bruggen wordt op basis van deze wetgeving en normen (her)berekend wat de draagkracht van een brug is.

 

Op het moment dat een bouwwerk niet meer voldoet en er ontstaat schade dan is de eigenaar in principe aansprakelijk. Deze civielrechtelijke (privaatrechtelijke) aansprakelijkheid, is vastgelegd in boek 6 van het Burgerlijk Wetboek:

 

  • Artikel 6:162 BW: schuldaansprakelijkheid (gebreken op het kunstwerk)

  • Artikel 6:174 BW: risicoaansprakelijkheid (gebreken aan het kunstwerk zelf)

Artikel 6:162 BW regelt de onrechtmatige daad in algemene zin. In artikel 6:174 BW is sinds 1992 de aansprakelijkheid van de wegbeheerders geregeld. Gemeenten moeten inzichtelijk hebben wat de constructieve sterkte is van bijvoorbeeld de bruggen in hun areaal. Wanneer er iets gebeurt met een brug en vervolgens blijkt dat de beheerder niet op de hoogte is van de toelaatbare draagkracht, kan de rechter besluiten dat de gemeente in gebreke is gebleven.

3.2.2 Openbaarheid en zorg- en onderhoudsplicht

In de Wegenwet (artikel 15) is bepaald dat het Rijk, de provincie, de gemeente of het waterschap verplicht is zijn wegen in goede staat te onderhouden. Tot de wegen behoren ook de kunstwerken, die gelegen zijn in die weg. Wat wordt verstaan onder ‘in goede staat onderhouden’ wordt niet in de wet uitgewerkt. Aangenomen mag worden dat hier in ieder geval bedoeld wordt dat de weg, i.c. het kunstwerk, geschikt moet zijn voor het gestelde doel.

3.2.3 Omgevingswet

De Omgevingswet regelt een groot aantal zaken en is voor het kunstwerkenbeheer vooral van belang bij bouwactiviteiten, zowel bij nieuwbouw als bij het uitvoeren van onderhoud en reparatie. Zo ziet bijvoorbeeld het onderliggende Besluit bouwen leefomgeving op het bouwen en de bouwveiligheid van kunstwerken.

3.2.4 Gemeentewet en Besluit Begroting en Verantwoording

De Gemeentewet verplicht de Raad om erop toe te zien dat de begroting “structureel en reëel in evenwicht” is. Voor de inrichting van de begroting wordt daarbij verwezen naar de regels die zijn vastgelegd in het Besluit Begroting en Verantwoording Provincie en Gemeenten (BBV).

Ten aanzien van kapitaalgoederen is in het BBV aangegeven dat ten minste onderscheid gemaakt moet worden naar wegen, riolering, water, groen en gebouwen. Kunstwerken worden niet met name genoemd in het BBV. Vanwege het belang en de aard van de kunstwerken worden deze echter geschaard onder de noemer Wegen en worden ze binnen de begroting op vergelijkbare wijze behandeld als wegen. Het inzichtelijk maken van het beheer en onderhoud van kunstwerken en de daarmee gepaard gaande kosten wordt derhalve wettelijk gevraagd.

 

3.3 Beleidskaders

Naast wettelijke kaders gelden er ook beleidskaders. Hiermee kunnen overheden en beheerders naar eigen inzicht bepalen hoe zij hun areaal aan kunstwerken willen beheren en onderhouden. Deze beleidsvrijheid dient zich uiteraard te bewegen binnen de wettelijke kaders.

3.3.1 Coalitieakkoord

In het coalitieakkoord gemeente Tubbergen 2022-2026, ‘En noe, met mekaar, vedan!’ wordt niet specifiek gesproken over kunstwerken. Wel is te lezen dat een fijne leefomgeving, die ook voor onze komende generaties duurzaam, veilig en gezond is, belangrijk wordt gevonden. Ook een vitaal buitengebied, en daarmee een bereikbaar buitengebied, is belangrijk. Dat dit alles moet gebeuren met een begroting, die structureel en meerjarig in evenwicht is, is daarbij uitgangspunt. De functionaliteit en betrouwbaarheid van de kunstwerken dient derhalve te worden geborgd.

3.3.2 Omgevingsvisie

In de omgevingsvisie wordt niet specifiek gesproken over kunstwerken. Wel wordt aangegeven dat een leefbare openbare ruimte een speerpunt is. De openbare ruimte heeft verschillende functies, waaronder bereikbaarheid en toegankelijkheid. De inrichting, het beheer en het onderhoud is belangrijk om een fijne woon- en leefomgeving te hebben. Specifiek voor de inrichting van de openbare ruimte worden de komende periode uitdagingen gezien ten aanzien van wensen vanuit veiligheid, woongenot, gezondheid en duurzaamheid, de gevolgen van klimaatverandering en veranderende mobiliteit. Een goed en veilig wegennet, inclusief kunstwerken, is daarvoor van belang.

3.3.3 Meerjarenonderhoudsprogramma 2017

Het huidige beleidskader voor kunstwerkenbeheer is het MJOP2017. In paragraaf 2.2 is reeds aangegeven dat het huidige beleid vooral gebaseerd is op een beheerscenario voor beeldkwaliteit. Voor de technische kwaliteit is een parallel getrokken naar de wegbeheersystematiek. In onderstaande tabel, overgenomen uit het MJOP2017, zijn de verschillende kwaliteitsniveaus weergegeven.

 

CROW Kwaliteitscatalogus

(publicatie 288)

CROW Wegbeheer

(publicatie 147)

Beeldkwaliteit, communicatie burger en bestuur

Technische richtlijnen wegbeheer (o.b.v. inspectie)

A+ (zeer goed)

Er is geen schade

A (goed)

Er is enige schade

B (voldoende)

De waarschuwingsgrens is overschreden

C (matig)

De richtlijn is overschreden

D (te slecht)

Achterstallig onderhoud

(richtlijn met meer dan 1 klasse overschreden)

 

Tabel 1 Kwaliteitsniveau CROW systematiek

 

De keuzes van de Raad, zoals op 22 september 2016 besloten, zijn in het vastgestelde MJOP2017 verwerkt. Er is destijds gekozen voor scenario 3B (voortzetting van het toenmalige beleid om alles op kwaliteit C te onderhouden en de hotspots/centra op kwaliteit B). Dit hield voor de kunstwerken in dat alle kunstwerken op onderhoudsniveau C (matig) worden onderhouden. Onderstaande tabel, gericht op onze kunstwerken, is overgenomen uit het MJOP2017.

 

Kwaliteitsniveau kunstwerken

Matig (C)

Aanzien / uitstraling

Sober

Kapitaalvernietiging

Matig

Beheerbaarheid

Matig

Veiligheid / aansprakelijkheid

Beperkt veilig

Hinder / overlast

Regelmatig

 

Tabel 2 Kwaliteitsniveau kunstwerken

 

Met het vaststellen van het onderhavige beleidsplan komt het MJOP2017 ten aanzien van het onderdeel kunstwerken te vervallen.

3.3.4 Overige beleidsbepalers

3.3.4.1 Provincie Overijssel

De afstemming met de provincie Overijssel vindt plaats op die plekken waar een gezamenlijke taak ligt. Dat is bijvoorbeeld het geval bij diverse tunnels onder provinciale wegen. Veelal is het beheer en onderhoud van de tunnels ondergebracht bij de provincie, maar in een enkel geval is een deel van het onderhoud bij de gemeente onder gebracht. Denk dan bijvoorbeeld aan schoonmaken van de tunnel, onderhoud van de verlichting in en naar de tunnel en gladheidsbestrijding. De taken zijn per tunnel vastgelegd in overeenkomsten en worden waar nodig met enige regelmaat afgestemd met de provincie.

 

3.3.4.2 Waterschap Vechtstromen

Met het waterschap zijn geen reguliere afstemmingsmomenten over het beheer en onderhoud van kunstwerken. Waar nodig worden deze ad hoc gezocht. Wel zijn er afspraken, meestal vastgelegd in keurontheffingen, over de aanleg, beheer en onderhoud van gemeentelijke kunstwerken in watergangen van het waterschap. Het is aan de gemeente als eigenaar/beheerder van een kunstwerk om zorg te dragen voor voldoende onderhoud en het voorkomen van schade of overlast voor het waterschap of de omgeving.

 

Beleidskeuzes

 

Met het vaststellen van het onderhavige beleidsplan komt het MJOP2017 ten aanzien van het onderdeel kunstwerken te vervallen.

 

4 Waar staan we nu?

4.1 Areaal

Voor het inzicht in het huidige areaal wordt gebruik gemaakt van de gegevens uit het beheerpakket. De actualiteit daarvan is voor kunstwerken redelijk te noemen. De belangrijkste kunstwerken zijn op hoofdlijnen opgenomen. De duikers zijn nog niet opgenomen in ons beheerpakket. Voor de grotere duikers zal dat alsnog gaan gebeuren. Kleinere duikers worden vooralsnog niet opgenomen, omdat de daarvoor te maken kosten onvoldoende opwegen tegen de verwachte baten. Verder dient een kwaliteitsslag gemaakt te worden en dient meer (detail)informatie over de kunstwerken te worden opgenomen.

 

Kunstwerken kunnen op verschillende manieren worden ingedeeld. Onderstaande verdeling, met onderscheid naar type en leeftijd, ziet er daarbij als volgt uit.

 

Kunstwerktype

voor 1950

1950-1974

1975-1999

2000-nu

jaartal onbekend

Eindtotaal

Beweegbare brug

1

1

2

Duikerbrug

1

1

Fiets-voetbrug

3

3

3

9

Verkeersbrug

10

11

5

1

27

Eindtotaal

1

10

14

8

6

39

 

Tabel 3 Kunstwerktype en bouwjaar

 

Duikers zijn vanwege hun specifieke karakter en aantallen niet in bovenstaande tabel opgenomen, maar onderstaand vermeld. Daarbij wordt onderscheid gemaakt in wegduikers (dwars onder de weg door) en perceelduikers (ter ontsluiting van percelen). De wegduikers vallen vrijwel allemaal onder de gemeentelijke zorgplicht.

Voor wegduikers zijn de hieronder vermelde gegevens gedestilleerd uit de vigerende wegenlegger. Hoewel de wegenleggers reeds langere tijd geleden voor het laatst zijn vastgesteld is het veilig om aan te nemen dat de gegevens ten aanzien van de duikers nog voldoende actueel zijn om een goed beeld te geven van de beheeropgave.

 

Duikers

Aantal (st)

Lengte (km)

Beton

750

8,9

PVC

223

2,8

Overig

87

1,1

Totaal

1.060

12,8

 

Tabel 4 Wegduikers

 

Perceelduikers staan niet vermeld in de wegenlegger en zijn daarom niet verwerkt in bovenstaande tabel. Perceelduikers zijn overwegend ten behoeve van de bereikbaarheid van woon- en landbouwpercelen. De zorgplicht van deze duikers ligt meestal bij de betreffende perceeleigenaar. Dit neemt echter niet weg dat voor de waterafvoer er ook een algemeen belang ligt. Momenteel is er nog onvoldoende inzicht in de aantallen en locaties van perceelduikers beschikbaar. Een benadering op basis van inventarisatie van enkele wegen en extrapolatie van die gegevens op basis van ons wegenbestand leidt tot de volgende voorzichtige inschatting van de perceelduikers.

 

Perceelduikers

Aantal (st)

Lengte (km)

Naar woningpercelen

1.900

42

Naar overige percelen

6.400

35

Totaal

8.300

77

 

Tabel 5 Perceelduikers

 

4.2 Wat hebben we gedaan?

In paragraaf 3.3.3 is aangegeven dat het huidige beleid gebaseerd is op een beheerscenario voor beeldkwaliteit niveau C. Bij dit gekozen kwaliteitsniveau is de kans op kapitaalvernietiging matig en is de veiligheid van de kunstwerken beperkt. Voor dit onderhoudsniveau is destijds in het MJOP2017 een jaarlijks onderhoudsbudget geraamd van € 150.000. In de gemeentelijke begroting was in de jaren 2019-2023 een budget beschikbaar van € 312.000. Gemiddeld jaarlijks was dat een bedrag van € 62.400, waarvan € 58.000 beïnvloedbaar. Van de jaarlijks beschikbare beïnvloedbare budgetten is gemiddeld een bedrag besteed van € 30.000 (52%). Dit bedrag is voornamelijk uitgegeven aan materialen ten behoeve van klein onderhoud, vervanging van duikers en beperkt groot onderhoud door de buitendienst. Verder groot onderhoud aan kunstwerken of vervanging van kunstwerken heeft de laatste 5 jaren niet ten laste van het reguliere onderhoudsbudget plaats gevonden.

 

In 2022 is het beïnvloedbare budget met € 50.000 naar beneden bijgesteld. De reden hiervoor was dat met name de uitvoering van het groot onderhoud achter bleef bij de verwachtingen uit het MJOP2017, waardoor de budgetten slechts ten dele werden aangesproken. Er is daarom bij de Perspectiefnota 2022 besloten om het beschikbare budget te verlagen t.b.v. de toenmalige ombuigingsoperatie. Met ingang van de begroting 2022 is dit verwerkt. In de Perspectiefnota 2022 is hierbij wel gewezen op de (inmiddels uitgevoerde) inspectie van de kunstwerken en een op te stellen MJOP.

 

Naast de reguliere begrotingsbudgetten waren de afgelopen 5 jaren tevens investeringsbudgetten beschikbaar ter grootte van € 118.650. Daarvan is daadwerkelijk besteed een bedrag van € 89.798 (76%). Dit bedrag is voornamelijk besteed aan vervanging van duikers en onderzoek en advies, waarbij een deel van de opdracht nog loopt en waarvoor het restantkrediet benodigd zal zijn.

 

4.3 Huidige kwaliteit

Door een gewijzigde wijze van beoordelen van de kunstwerken, nader toegelicht in hoofdstuk 5, is een directe vergelijking met het in 2017 gestelde kwaliteitsniveau niet goed te maken. Op basis van de in 2023 uitgevoerde instandhoudingsinspectie kan echter worden geconcludeerd dat de algemene technische toestand van de geïnspecteerde kunstwerken redelijk is. Als er gekeken wordt naar de staat per type, dan verkeren de stalen objecten over het algemeen in een redelijke staat, de betonnen objecten verkeren in een goede tot redelijke staat (met uitschieters naar slecht) en de houten objecten verkeren in een redelijke staat.

 

Een kanttekening ten aanzien van deze kwaliteit dient gemaakt te worden in relatie tot de draagkracht van bruggen. Momenteel zijn er diverse bruggen met een draagkrachtbeperking. Deels komt dit voort vanuit de destijds gekozen maximale ontwerpbelasting, maar het komt ook deels voort uit inmiddels ontstane en geconstateerde schade aan bruggen. Met andere woorden: de kwaliteit van een brug kan alleen technisch worden beschouwd, maar kan ook worden beoordeeld op het gewenste functioneren in het wegenstelsel waarin het kunstwerk moet functioneren (bijvoorbeeld beperkt functioneren op basis van een lastbeperking).

5 Wat willen we bereiken?

Om te bepalen wat we met onze kunstwerken willen bereiken is allereerst onderstaand de beheervisie op de kunstwerken weergegeven. Vandaaruit zijn beleidsuitgangspunten geformuleerd ten aanzien van verschillende risicoaspecten. Het ambitieniveau voor het onderhoud is daar vervolgens aan toegevoegd.

 

5.1 Visie

Met inachtneming van het coalitieakkoord kan een algemene visie op het beheer van de openbare ruimte omschreven worden als het in stand houden van de kapitaalgoederen op een zodanige wijze dat deze zijn technische prestaties blijven leveren en zijn functies blijven behouden (functioneel beheer). Dit is te benoemen als ‘goed rentmeesterschap’, waarbij:

 

  • de veiligheid van de kunstwerken is geborgd;

  • de beschikbaarheid van de kunstwerken is geborgd;

  • er wordt voldaan aan de vigerende wet- en regelgeving;

  • gemeenschapsgeld verantwoord wordt uitgegeven.

Om efficiënt invulling te geven aan de gestelde kaders wordt uitgegaan van een risico gestuurde benadering op basis van conditiescores. Door voor verschillende risicoaspecten een acceptabel risiconiveau te benoemen kan worden beoordeeld of en wanneer onderhoud of vervanging van (delen van) kunstwerken noodzakelijk is. Risico is daarbij het product van de kans dat een (onderdeel van een) kunstwerk faalt en het effect van dat falen op een bepaald aspect van functioneren (Risico = Kans x Gevolg). De kans op falen wordt bepaald vanuit gegevens of expertise (zoals inspecties). Voor het bepalen van het gevolg van falen wordt gebruik gemaakt van de landelijk veel toegepaste methode van RAMSSHE€PS voor risicogestuurd beheer. In bijlage 8.5 is deze methode nader omschreven. Voor de beoordeling van de prestaties van onze kunstwerken wordt uitgegaan van onderstaande risicoaspecten.

 

Letter

Risicoaspect

Toelichting

R

Betrouwbaarheid

(Reliability)

Dit aspect geeft de mate van invloed van het gebrek op de sterkte van het (onderdeel van het) kunstwerk weer (constructieve veiligheid).

A

Beschikbaarheid

(Availability)

Dit aspect geeft aan in welke mate het kunstwerk beschikbaar is voor het uitoefenen van zijn primaire functie

M

Onderhoudbaarheid

(Maintainability)

Dit betreft de toename van reparaties op grond van klachten van gebruikers en het gemak waarop reparaties kunnen worden uitgevoerd.

S

Veiligheid

(Safety)

Dit aspect betreft situaties die kans op lichamelijk letsel inhouden voor gebruikers van kunstwerken, bezoekers, passanten, inspecteurs, enz.

Economisch

(Economics)

Dit aspect betreft de meerkosten, die kunnen ontstaan indien een gebrek niet tijdig wordt verholpen. Het betreft niet de kosten aan het bouwdeel zelf, maar de kosten aan (bijvoorbeeld) de onderliggende constructie of (gevolg)schade aan derden.

P

Politiek/Imago

(Politics)

Dit aspect betreft bijvoorbeeld de netheid van het kunstwerk, maar kan ook imagoschade omvatten bij het niet (afdoende) functioneren van het kunstwerk.

 

Tabel 6 Risicoaspecten

 

5.2 Uitgangspunten voor beleid

Met de bovenstaand genoemde risicoaspecten wordt de basis gelegd voor het beheer en onderhoud van de kunstwerken. De risicobeoordeling wordt daarbij gebaseerd op de geconstateerde technische staat van de kunstwerken. Voor het beoordelen van deze technische staat wordt gebruik gemaakt van de landelijke norm NEN 2767-1+C1: Conditiemeting bebouwde omgeving. Hoewel vooral wordt gestuurd op technische kwaliteit op basis van NEN2767 wordt hieronder ook een vergelijk gemaakt met de kwaliteitscatalogus openbare ruimte 2023 (KOR2023) van het CROW voor de beeldkwaliteit. De vergelijking tussen technische en beeldkwaliteit kan namelijk nuttig zijn bij de afwegingen en gesprekken over gewenste kwaliteiten in de openbare ruimte. Men dient daarbij wel in gedachten te houden dat de beeldkwaliteitscatalogus slechts beperkt mogelijkheden biedt om de technische kwaliteit van een kunstwerk te bepalen. Voor de beeldkwaliteit in de vorm van verzorgend onderhoud (bekladding en aanplakken) en beperkt technisch onderhoud (gaten/scheuren, wijdte voegovergangen en rotting) is deze norm eventueel wel te gebruiken. De kwaliteitsscores uit beide normen staan in onderstaande tabel naast elkaar vermeld.

 

Kwaliteitscatalogus Openbare Ruimte

(beeldkwaliteit)

NEN 2767

(technische kwaliteit)

Kwaliteits­-

niveau

Omschrijving

Toelichting

Conditie-

score

Omschrijving

Toelichting

A+

Zeer hoog

Nagenoeg ongeschonden

1

Uitstekende conditie

Geen of zeer beperkte veroudering

A

Hoog

Netjes, verzorgd en comfortabel

2

Goede conditie

Beginnende veroudering

B

Basis

Functioneel

3

Redelijke conditie

Het verouderings­proces is plaatselijk op gang gekomen

C

Laag

Onrustig beeld, discomfort of enige vorm van hinder

4

Matige conditie

Het verouderings­proces wordt met regel­maat geconstateerd

D

Zeer laag

Kapitaalvernietiging, uitlokking van ver­nie­ling, functie­verlies, juridische aansprakelijkheid of sociale onveiligheid

5

Slechte conditie

Het verouderings­pro­ces is min of meer on­om­keerbaar geworden

6

Zeer slechte conditie

Maximaal gebreken­beeld, het bouwdeel is onbruikbaar en tech­nisch rijp voor sloop

 

Tabel 7 Kwaliteitsscores KOR2023 en NEN2767

 

Als op abstract niveau naar de conditiescores wordt gekeken, dan kan op hoofdlijnen gezegd worden dat conditiescores 1 en 2 nog geen onderhoud vragen. Conditiescores 3 en 4 vragen onderhoud. En conditiescores 5 en 6 vragen om vervanging van (delen van) het kunstwerk. Voor een uitgebreidere toelichting op de conditiescores zie bijlage 8.7.

 

In het MJOP2017 is beeldkwaliteit C afgesproken als na te streven kwaliteit in relatie tot de kosten. Vertaald naar conditiescores op basis van NEN 2767 komt dat overeen met conditiescore 4 (matige conditie), waarbij het verouderingsproces (lees: schades) met regelmaat wordt geconstateerd en de functievervulling in gevaar komt.

 

Als uitwerking van de visie en de daarbij genoemde sturingsaspecten voor het beheer en onderhoud van het areaal staan in onderstaande paragrafen de risicoaspecten nader toegelicht.

5.2.1 Betrouwbaarheid

De betrouwbaarheid (Reliability) geeft de invloed van een gebrek weer op het functioneren van het (onderdeel van het) kunstwerk ten aanzien van de sterkte van dat kunstwerk. Met andere woorden: kan het kunstwerk de lasten nog dragen aan welke het mag worden blootgesteld?

 

De gemeente is als beheerder wettelijk verantwoordelijk voor het borgen van de constructieve veiligheid van haar kunstwerken. De beheerder wordt ook geacht te weten wat de actuele draagkracht van haar kunstwerken is. Een kunstwerk mag immers niet bezwijken onder de toegestane belasting. Uit de regelmatig uit te voeren inspecties dient deze veiligheid te blijken. Bij twijfel dient eventueel nader onderzoek verricht te worden en waar nodig kan een verificatieberekening uitkomst bieden over het veilig gebruik van het kunstwerk. Voor de verificatieberekeningen wordt vanzelfsprekend uitgegaan van toetsing aan de vigerende wettelijke regels en normen.

 

Indien uit een verificatieberekening blijkt dat een lastbeperking van een kunstwerk nodig is en een versterking van het kunstwerk is niet (tijdig) haalbaar is, dan dient een lastbeperking te worden ingesteld. Hiertoe is normaliter een verkeersbesluit noodzakelijk. In extreme gevallen kan een noodmaatregel noodzakelijk zijn, bijvoorbeeld in de vorm van een (deel)afsluiting. Om te komen tot een keuze voor een lastbeperking, aanpassing of vervanging van een kunstwerk wordt verwezen naar het Protocol Omgaan met lastbeperkingen in bijlage 8.8.

5.2.2 Beschikbaarheid

De beschikbaarheid (Availability) van het kunstwerk is de mate waarin het kunstwerk nog beschikbaar is voor het uitvoeren van zijn primaire functie. De optredende faalvorm (het gebrek) is daarvoor bepalend. Indien bijvoorbeeld een leuning van een brug defect is kan (met de nodige veiligheidsmaatregelen) de brug mogelijk nog wel worden gebruikt. Indien de draagconstructie het begeeft vervalt echter de volledige functie van de brug. Indien reparaties aan het kunstwerk nodig zijn, dan kan de functie ook tijdelijk vervallen en is het kunstwerk (tijdelijk) niet beschikbaar. Het aspect beschikbaarheid heeft een sterke relatie met het aspect betrouwbaarheid. Bij de risicoafweging wordt aansluiting gezocht bij het belang van het kunstwerk in het netwerk (denk daarbij aan de wegencategorisering en waterschapsleidingen).

5.2.3 Onderhoudbaarheid

Onderhoudbaarheid (Maintainability) is de mate waarin het kunstwerk nog onderhouden kan worden en overige bouwdelen op niveau gehouden kunnen worden na het optreden van functioneel falen. Het geeft aan met welk gemak en snelheid onderhoud kan worden uitgevoerd. Hierbij kan rekening gehouden worden met technische factoren, maar ook bijvoorbeeld met (Arbo-)wetgeving of beschikbaarheid van materialen of voldoende competent technisch personeel.

 

Het streven is om hinder en overlast te beperken tot incidentele gevallen. Dat betekent dat het beheersysteem en het inzicht in de onderhoudstoestand van de kunstwerken op orde moet zijn. Alleen zo kunnen immers hinder en overlast door calamiteiten worden beperkt en kan planmatig onderhoud zoveel mogelijk worden uitgevoerd in combinatie met bijvoorbeeld wegenonderhoud.

 

Naast calamiteiten kunnen hinder en overlast ook worden beperkt door het op de juiste momenten uitvoeren van onderhoud en vervanging. Het aantal en de aard van klachten kan hierin mede bepalend zijn. Daarnaast zal ook in redelijke mate geprobeerd moeten worden om de duur van overlast te beperken. Hierin zit overigens de afweging opgesloten van verantwoord inzetten van eigen middelen tegenover het belang van degenen die de overlast ervaren. Dit vraagt maatwerk.

5.2.4 Veiligheid

Het aspect veiligheid (Safety) betreft situaties, die kans op lichamelijk letsel inhouden voor gebruikers, bezoekers, passanten, inspecteurs, etc. Het gebruik van kunstwerken dient op een veilige wijze te kunnen geschieden. Dat betekent bijvoorbeeld dat een kunstwerk verkeersveilig dient te zijn, waar nodig voldoende verlicht is, het voldoende stroefheid heeft, de leuningen van voldoende hoogte zijn of anderszins niet tot een meer dan geringe schade aan of gevaar voor de gebruiker mag leiden.

 

Om minimaal risico te lopen op gevaarlijke situaties worden de kunstwerken regelmatig onderworpen aan schouwen en inspecties. Deze worden waar nodig gevolgd door aanvullend onderzoek, (her)berekening of herstel van het kunstwerk. In hoofdstuk 6 wordt hier verder op in gegaan. Dat risico gelopen wordt is echter onvermijdelijk. En daarmee is het ook welhaast onvermijdelijk dat de gemeente te maken krijgt met aansprakelijkstellingen (zie hiertoe ook paragraaf 3.2.1 en bijlage 8.4.2).

5.2.5 Economisch

Het aspect economisch (, Economics) betreft de meerkosten, die kunnen ontstaan indien een gebrek niet tijdig wordt verholpen. Het betreft dan niet de kosten aan het bouwdeel zelf, maar de kosten aan de onderliggende constructie of schade aan derden. Het aspect economisch omvat derhalve technische vervolgschade (schade die het gevolg is van een andere, initiële schade).

 

Een specifieke vorm van technische vervolgschade is kapitaalvernietiging. Door een schade niet of niet tijdig te herstellen ontstaat meer dan normale extra schade. In het MJOP2017 is gekozen voor onderhoudsniveau C. Daarbij wordt een matige vorm van kapitaalvernietiging geaccepteerd. Dit betekent dat een deel van (de waarde van) de kapitaalgoederen wordt vernietigd door niet tijdig de benodigde reparaties aan of vervangingen van (onderdelen van) het kunstwerk uit te voeren. Hierbij speelt overigens een directe relatie met veilheid en hinder (zie onderstaand). Door een matige vorm van kapitaalvernietiging toe te staan, worden initieel de onderhoudskosten verlaagd. Over de gehele levensduur van het kunstwerk zullen de onderhoudskosten echter hoger zijn. Daarnaast is te verwachten dat ten gevolge van het (te) beperkte onderhoud de levensduur van het kunstwerk verkort wordt.

Het accepteren van kapitaalvernietiging dient voortaan te worden voorkomen door als goed rentmeester met de beschikbare middelen om te gaan. In de beheerstrategieën wordt dit vertaald in tijdige inspecties, onderhoud en vervangingen.

 

Een andere vorm van vervolgschade kan voortvloeien uit een ingestelde lastbeperking. Als uitgangspunt zijn (verkeers)bruggen ontworpen voor alle verkeer, maar niet altijd voor de maximaal toegestane lasten op openbare wegen. Zo was het verkeer in de jaren 1950-1960, toen veel van onze bruggen zijn gebouwd, anders dan tegenwoordig. Waar voorheen een verkeersbrug in het buitengebied veelal werd ontworpen onder klasse C (VOSB1938) met een verkeerslast van 20 ton gaan we tegenwoordig uit van een basis verkeerslast tot 60 ton (nog enigszins te verlagen met objectafhankelijke reductiefactoren conform Eurocode NEN-EN 1991-2). Het mag duidelijk zijn dat niet alle bruggen op de huidige verkeersbelasting zijn berekend. Voor een uitgebreidere toelichting op de verkeersbelastingen zie bijlage 8.4.7. Naast de diverse lastbeperkingen, die in het verleden reeds zijn ingesteld, zal het de komende jaren naar verwachting vaker nodig zijn om lastbeperkingen in te stellen. Deze zullen deels door een beter inzicht komen, maar ook voortkomen uit degradatie van het kunstwerk zelf. Hier wordt wederom verwezen naar het in bijlage 8.8 opgenomen protocol Omgaan met lastbeperkingen dat als afwegingskader kan dienen. Door het instellen van een lastbeperking kan vervolgschade ontstaan in bijvoorbeeld de vorm van bedrijfsschade doordat een perceel of terrein niet meer of moeilijker bereikbaar is. Of in dergelijke gevallen daadwerkelijk sprake is van schade zal de gebruiker zelf moeten aantonen. Onze gemeentelijke procedure nadeelcompensatie voorziet in regels omtrent behandeling van dergelijke aansprakelijkstellingen.

5.2.6 Politiek/Imago

Het aspect politiek/imago (Politics) gaat onder meer over de uitstraling van een kunstwerk. Als het gaat om een fijne leefomgeving, dan wordt heel snel terug gevallen op beeldkwaliteit. De wens is dat de kunstwerken er toonbaar en netjes uitzien. Voor een groot deel is dit met dagelijks onderhoud in stand te houden. Naast uitstraling kan imagoschade echter ook ontstaan indien een (onderdeel van een) kunstwerk niet naar behoren functioneert en daarmee negatieve publiciteit genereert. Al met al dient imagoschade zoveel mogelijk te worden voorkomen.

De in 2017 ingezette lijn van een sobere uitstraling (niveau C) van de kunstwerken wordt doorgezet. Dit betekent dat het kunstwerk redelijk veel beplakking en/of graffiti mag bevatten (bedekkingsgraad minder dan 30%). De teksten of afbeeldingen zijn daarbij niet racistisch of aanstootgevend.

Om een beeld te geven: op basis van de gekozen beeldkwaliteit niveau C wordt geaccepteerd dat er redelijk veel zichtbare schade is, bijvoorbeeld in de vorm van gaten en scheuren (> 15 per kunstwerk), dat er rotting van houten delen optreedt (> 15% per kunstwerk) en dat voegovergangen niet goed aansluiten (≤ 30mm per voegovergang). Hierbij wordt opgemerkt dat het technisch minimum niet dient te worden overschreden (zie ook paragraaf 5.3).

5.2.7 Overige beleidsaspecten

Naast de hierboven genoemde beleidsaspecten zijn er nog een aantal aspecten waar rekening mee gehouden moet worden. Dit zijn niet de aspecten waar direct op gestuurd gaat worden, maar waar bij de uitvoering van het beheer en onderhoud aan de kunstwerken wel rekening mee gehouden wordt. Onderstaand zijn de belangrijkste genoemd.

 

5.2.7.1 Duurzaamheid

Het aspect duurzaamheid (Sustainability) betreft het streven om te voorzien in de behoefte van de huidige generatie, zonder de behoefte van toekomstige generaties in gevaar te brengen. Door het zoveel mogelijk toepassen van duurzaam inkopen, waarin aandacht voor de juiste balans tussen mens, geld en aarde (people, profit, planet), moet invulling worden gegeven aan het aspect duurzaamheid. Op landelijke schaal is het doel gesteld om in 2050 klimaatneutraal, oftewel circulair, te zijn. De R-ladder, met strategieën voor circulariteit, helpt de juiste keuzes te maken (zie bijlage 8.9 voor een toelichting op dit model).

 

Circulair inkopen

Door bij de voorbereiding en aanbesteding van werken meer aandacht te besteden aan bovenstaande aspecten moet circulariteit onderdeel worden van afwegingen die gemaakt worden voor bijvoorbeeld (hergebruik van) materialen, vormgeving en werkwijzen. Hoe dit het beste vormgegeven kan worden moet de komende planperiode nader worden onderzocht en uitgewerkt. Platforms als Duurzaam GWW van de CROW en Platform Circulair Bouwen (CB’23) kunnen tal van instrumenten en mogelijkheden aanreiken om bij te dragen aan een klimaatneutraal Tubbergen in 2050.

 

IFD bouwen

Door industrieel, flexibel en demontabel (IFD) te bouwen wordt een bijdrage geleverd aan de kwaliteit van kunstwerken en de herbruikbaarheid daarvan bij einde levensduur. Het industriële aspect omvat hierin de industriële productie, waarin onderdelen fabrieksmatig maakbaar zijn en sprake is van herhaling of seriematigheid. Met flexibiliteit wordt beoogd om schaalbaar, aanpasbaar en onderhoudbaar te bouwen. En door de aandacht voor demontabel bouwen komt uitwisselbaarheid van onderdelen, herbruikbaarheid (circulair), mede door ‘handelbare’ dimensies en non destructieve demontage, een stap dichterbij. Op landelijk niveau wordt gewerkt aan standaarden, waarop kan worden aangesloten. De NTA8085:2021 voor vaste bruggen is daar een goed voorbeeld van (NTA staat voor Nederlands Technische Afspraak; de NTA wordt uitgegeven door het Nederlands Normalisatie Instituut (NEN)).

 

Duurzaam hout

Hout is een veel gebruikt materiaal in de weg- en waterbouw. Het is een natuurproduct met een goede CO2 en MKI-score3. Dat komt doordat hout CO2 opslaat. Zolang hout in gebruik is (bijvoorbeeld in een kunstwerk) is er CO2 uit de lucht in opgeslagen. Pas als het hout verrot of wordt verbrand komt de CO2 weer vrij. Door het toepassen van houten producten kan dus CO2 effectief worden opgeslagen.

Hout is veelal toegepast voor fiets- en voetgangersbruggen. Ook voor toekomstig gebruik blijft hout een uitstekend bouwmateriaal. Het is daarbij wel van belang dat alleen hout wordt toegepast dat door duurzaam bosbeheer is geproduceerd. Duurzaam bosbeheer betekent dat bossen zodanig worden gebruikt dat de biodiversiteit, productiviteit, regeneratie-capaciteit, vitaliteit en het potentieel van bossen nu en in de toekomst behouden blijft. Daarmee kunnen de bossen hun ecologische, economische en sociale functies blijven vervullen en wordt er geen schade veroorzaakt aan ecosystemen. Daarnaast dienen er garanties te zijn dat het eindproduct ook daadwerkelijk afkomstig is van duurzaam geproduceerd hout. Dit gebeurd met een zogenaamd handelsketencontrolesysteem. Door alleen hout te gebruiken dat voldoet aan het FSC4 of PEFC5 keurmerk wordt geborgd dat het toe te passen product is gemaakt van duurzaam geproduceerd hout. Eventuele andere keurmerken dienen te zijn goedgekeurd door de TPAC6, de commissie die houtcertificatiesystemen toetst.

 

5.2.7.2 Klimaatadaptatie

Het aspect klimaatadaptatie is onderdeel van duurzaamheid (Sustainability). Met de steeds duidelijker wordende invloed van het veranderende klimaat moet hiermee ook bij het ontwerp van kunstwerken rekening worden gehouden. Dit is vooral van belang bij stijgende of breder wordende waterlopen (van invloed op geometrie van bruggen) en de hoeveelheid af te voeren water (van invloed op afmetingen van duikers). Bij vervanging van kunstwerken zal dit aspect telkens meegewogen moeten worden als onderdeel van de ontwerpopgave.

 

5.3 Kwaliteitsambitie

Voor de hierboven omschreven risicoaspecten dient te worden bepaald welke risico’s acceptabel worden geacht. Het risicoprofiel wordt daarbij afgezet tegen de benodigde kosten om een bepaald onderhoudsniveau te realiseren. Op basis van het risicoprofiel kan op grond van de uitgevoerde inspecties worden bepaald welke schades wel en welke schades (nog) niet hersteld moeten worden en met welke prioriteit. Daarbij moet onderscheid gemaakt worden tussen de conditiescore (de technische toestand van het object(deel)) en het risico dat een bepaalde schade kan veroorzaken. Ter illustratie: ondanks kleine afknappende stukjes beton van de onderkant van het betondek van een viaduct zal het betondek waarschijnlijk conditiescore 1 (goed) behouden (het brugdek kan immers de belasting nog goed dragen), maar de afknappende stukjes beton kunnen wel zeer gevaarlijk zijn voor wegverkeer dat onder het viaduct door rijdt.

 

In onderstaande tabel wordt de minimaal gewenste technische staat van (onderdelen van) het kunstwerk weergegeven en de acceptatiegrens van het effect van gebreken per risicoaspect. Voor de technische staat (conditiewaarde) wordt hiermee afgeweken van het huidige beleid (uit de MJOP2017). Waar momenteel nog beeldkwaliteitsniveau C als sturingspunt wordt gebruikt (overeenkomend met conditiescore 4 (matig) zie ook Tabel 7), wordt overgegaan tot sturing op een maximale conditiescore 3 (redelijk). Daarmee wordt voorkomen dat het verouderingsproces wordt ingezet en wordt vervolgschade (m.n. kapitaalvernietiging) voorkomen. Dit zal uiteindelijke leiden tot lagere onderhoudskosten. Het constateren van conditiescore 4 of lager zal leiden tot het opnemen van (het onderdeel van) het kunstwerk in een komende onderhoudsronde. Voor de benoemde risicoaspecten is aangegeven wat nog acceptabele effecten zijn en bij welke mate van effect ingrijpen verlangd wordt. In bijlage 8.6 is een nadere uitwerking van de omvang van de risicoaspecten uitgewerkt in een RAMSSHE€PS-matrix.

 

Minimaal gewenste technische staat van het kunstwerk, uitgedrukt in de conditiescore

Technische staat

Toegestane conditiescore

Niet toegestane conditiescore

Conditie

1, 2 en 3

4, 5 en 6

Acceptatiegrens van effecten van gebreken aangegeven per risicoaspect

Risicoaspect

Acceptatiegrens risico-effect o.b.v. beleid

Gevolgklassen

Verwaar-

loosbaar

Gering

effect

Matig

effect

Sterk

effect

Betrouwbaarheid

(R)

Geen enkel effect is acceptabel, het kunstwerk dient te allen tijde veilig te zijn

1

2

3

4

Beschikbaarheid

(A)

Een gering effect is nog acceptabel, maar een matig en sterk effect zijn niet acceptabel

1

2

3

4

Onderhoudbaarheid

(M)

Een gering of matig effect is acceptabel, maar een sterk effect is niet acceptabel

1

2

3

4

Veiligheid

(S)

Een gering effect is nog acceptabel, maar een matig of sterk effect is niet acceptabel

1

2

3

4

Economisch

(€)

Een gering effect is nog acceptabel, maar een matig en sterk effect zijn niet acceptabel

1

2

3

4

Politiek

(P)

Een gering of matig effect is acceptabel, maar een sterk effect is niet acceptabel

1

2

3

4

 

Tabel 8 Minimaal gewenste technische staat en acceptiegrenzen risicoaspecten

 

Als bovenstaande grenzen van de conditiescore en risicoaspecten uitgewerkt worden naar een prioriteitenstelling dan ontstaat onderstaande overzicht. Met dit overzicht kan aan de hand van geconstateerde gebreken en een inschatting van de risicoaspecten een prioritering worden bepaald voor de uit te voeren onderhoudswerkzaamheden van het betreffende kunstwerk(onderdeel).

 

Prioriteit

Risico

Laag

9

 

8

 

7

 

6

 

5

 

4

 

3

 

2

Hoog

1

Betrouwbaarheid (R)

(1)

(2)

(3)

Beschikbaarheid (A)

(1)

(2)

(3)

Onderhoudbaarheid (M)

(1)

(2)

(3)

Veiligheid (S)

(1)

(2)

(3)

Economisch (€)

(1)

(2)

(3)

Politiek (P)

(1)

(2)

(3)

(1) Gering effect, (2) Matig effect, (3) Sterk effect

 

Tabel 9 Prioriteitstellingsmatrix risico’s

 

Naast bovenstaande beoordeling van risico’s wordt ook gekeken naar het risicoprofiel van het type kunstwerk. De gevolgen van falen van het ene type kunstwerk zullen immers anders zijn dan de gevolgen bij een ander type kunstwerk. In onderstaande tabel is weergegeven hoe de risicoprofielen per type kunstwerk zijn beoordeeld. Aan de hand van de risicoprofielen wordt onder meer het beleid voor inspecties, onderzoeken en onderhoud ingevuld. De nadere onderbouwing van de bepaling van de risicoprofielen zijn opgenomen in bijlage 8.10.

 

 

Tabel 10 Risicoprofiel per type kunstwerk

 

Beleidskeuzes

 

Voor de invulling van de visie “goed rentmeesterschap” wordt een risicogestuurde benadering gekozen op basis van de RAMSSHE€PS methode.

 

De kwaliteitsbeoordeling van kunstwerken wordt uitgevoerd op basis van NEN2767.

Kunstwerken kunnen de belastingen dragen waaraan ze mogen worden blootgesteld.

De kunstwerken zijn zoveel mogelijk beschikbaar.

Het streven is om overlast en hinder te beperken tot incidentele gevallen.

De kunstwerken zijn veilig voor gebruikers.

Vervolgschade wordt zoveel mogelijk voorkomen.

Imagoschade wordt zoveel mogelijk voorkomen, waarbij de ingezette lijn van een sobere uitstraling (niveau C) wordt doorgezet.

Duurzaamheid geldt als uitgangspunt bij ontwerp en onderhoud van kunstwerken.

 

Kapitaalvernietiging wordt voorkomen. Daarom wordt als ingrijpmaatstaf conditiescore 4 gehanteerd.

De acceptatiegrens van gevolgen van schades is afhankelijk van de risicoclassificatie.

 

6 Hoe willen we dat bereiken?

6.1 Systematiek

Met dit separate beleidsplan civiele kunstwerken wordt een beter raamwerk geboden om het beheer en onderhoud van kunstwerken aan de genoemde risicoaspecten te toetsen. Voor het bepalen van de technische kwaliteit wordt aangesloten bij CROW-CUR Aanbeveling 117:2020 - Inspectie en advies civiele kunstwerken. Hierin staan procedures, regels en eisen voor inspectie, (nader) onderzoek en advies voor het beheer van kunstwerken. De omschreven activiteiten geven daarbij richting en handvatten voor de bepaling van de gebruiksveiligheid, de huidige toestand, de toekomstige toestand en de eventuele bijzondere informatiebehoefte.

Vanuit CUR Aanbeveling 117 kan vervolgens doorgeschakeld worden naar andere relevante normen en wetgeving. Een belangrijke norm is daarbij de NEN 2767 – Conditiemeting voor de gebouwde omgeving. Op basis van deze norm wordt de conditiemeting van de kunstwerken uitgevoerd.

Met het toepassen van deze landelijke normen en richtlijnen wordt verwacht dat er meer structuur komt in en beter grip gekregen wordt op het beheer en onderhoud van de kunstwerken.

 

6.2 Beheer

Voor de beheerbaarheid van de kunstwerken is een goed inzicht in het areaal cruciaal. Dat inzicht is op dit moment nog niet voldoende aanwezig en moet worden verbeterd. Daarom is onder meer onlangs een nieuw beheerpakket geïmplementeerd en wordt een kwaliteitsslag gemaakt in de vaste gegevens. Ook dient beter toegang tot historische informatie verkregen te worden. Dat kost veel tijd en uitzoekwerk, waarbij ongetwijfeld zal moeten worden geaccepteerd dat niet alle gewenste informatie achterhaald kan worden. Denk bijvoorbeeld aan oorspronkelijke bouwtekeningen en berekeningen of informatie over tussentijds uitgevoerde herstelwerkzaamheden. Voor de variabele gegevens (onder andere de conditiescores) van de kunstwerken kan gebruik gemaakt worden van de in 2023 uitgevoerde instandhoudingsinspectie. Door de gegevens verder te verbeteren kan gekomen worden tot een betrouwbaarder onderhouds- en middelenplanning.

Momenteel zijn nog niet alle kunstwerken in het beheersysteem opgenomen. Met name de duikers omvatten een, in aantal, fors onderdeel hierin (ze zijn wel grotendeels in beeld op tekeningen of in lijstbestanden). De grotere duikers (> 750 mm) willen we opnemen in ons beheersysteem, vanwege de daaraan gekoppelde risicoaspecten. Voor kleinere duikers achten we dat niet zinvol als we hiervoor nut en noodzaak tegen elkaar afwegen.

 

6.3 Inspectie en advies

Vanuit de wettelijke verplichtingen als genoemd in hoofdstuk 3 is het in beeld brengen en houden van de onderhoudstoestand van de kunstwerken middels inspecties noodzakelijk. Om dit te realiseren wordt aangesloten bij CROW-CUR Aanbeveling 117: 2020 Inspectie en advies civiele kunstwerken. De redenen om inspecties uit te voeren of advies op te vragen kunnen onder meer zijn:.

 

  • Routinematige beoordeling

  • Einde levensduur

  • Geconstateerde en/of vermoede schades

  • Verandering van gebruik

  • Herontwerp

  • Veranderde ontwerpregels

  • Kostenoptimalisatie van het beheer en onderhoud

Inspecties en advieswerkzaamheden zijn ingedeeld in vier hoofdcategorieën, die gericht zijn op activiteiten die iets vertellen over:

 

  • A.

    de gebruiksveiligheid

  • B.

    de huidige toestand

  • C.

    de toekomstige toestand

  • D.

    een bijzondere informatiebehoefte

De bijbehorende activiteiten zijn dan als volgt gerubriceerd.

 

A Gebruiks­veiligheid

B Huidige toestand

C Toekomstige toestand

D Bijzondere informatie­behoefte

A1 - Schouw

B1 – Inventarisatie

C1 – Risicoanalyse

D1 – Monstername en beproeving

B2 – Toestands­inspectie

C2 – Meerjarenonder­houdsplanning en -budgetraming

D2 – Verfijnde financiële onderbouwing

B3 – Contractuele vooropname

C3 - Constructieve beschouwing

D3 – Verificatieberekening

B4 – Contractuele eindopname

C4 – Analyse restlevens­duur

D4 - Monitoring

B5 - Hersteladvies

 

Tabel 11 Activiteiten voor inspectie en advies

 

De activiteiten als hierboven genoemd kunnen, afhankelijk van hun doel en karakter, zowel regelmatig als incidenteel worden ingezet. De incidenteel uit te voeren activiteiten zullen over het algemeen voortvloeien uit de regelmatige activiteiten of uit klachten.

Binnen het beheerproces zijn voor de invulling van de zorgplicht van de beheerder met name de activiteiten A1, B1, B2, B5, C1 en C2 van belang. Ten behoeve van het borgen van de constructieve veiligheid kan de beheerder de activiteiten B5, C3, D1, D3 en D4 inzetten. Voor het borgen van een duurzame functievervulling zijn met name de activiteiten B5, C4, D1 en D4 van belang.

Bij het voorbereiden van projecten kunnen de activiteiten B3 (eventueel aangevuld met B5), C3 of D3, D2 en C1 worden ingezet. Na realisatie van het project is het vervolgens van belang een contractuele eindopname (B4) uit te voeren en de gewijzigde gegevens van het kunstwerk te verwerken in het beheersysteem (B1).

Hieronder volgt een korte toelichting op de activiteiten die het meest van belang zijn voor de invulling van de zorgplicht als beheerder. De overige activiteiten kunnen in de loop van de tijd naar believen worden ingezet.

6.3.1 Schouw

Door het uitvoeren van een schouw (A1) wordt inzicht verkregen in de actuele gebruiksveiligheid van het kunstwerk. Het controleren van de kunstwerken gebeurt ‘dagelijks’ door de buitendienst medewerkers bij het passeren van kunstwerken. Geconstateerde gebreken worden gemeld en daarop kan indien nodig direct actie plaats vinden of onderhoud kan worden ingepland. Naast deze ‘dagelijkse controle’ wordt in ieder geval minimaal 1 maal per jaar een geplande schouw uitgevoerd op de kunstwerken met een risicoprofiel R1, R2 en R3. Een schouw kan ook plaats vinden op basis van een melding of bij nadering einde (theoretische) levensduur. De resultaten van een schouw worden schriftelijk vastgelegd en waar nodig verwerkt in de onderhoudsplanning.

6.3.2 Inventarisatie

Hoewel het beheersysteem grotendeels is gevuld met zowel vaste als variabele gegevens blijft het vooralsnog nodig om een kwaliteitsslag te maken in de vaste gegevens middels aanvullende inventarisaties (B1). Met name het toevoegen van de grotere duikers en objecten anders dan bruggen zal de nodige inspanning vergen. Maar ook het controleren en toevoegen van historische gegevens vraagt aandacht. Het streven is om binnen twee jaar deze gegevens op orde te brengen. Dat zal bij voorkeur gebeuren met inzet van eigen mensen en waar nodig zal inhuur van externe partijen plaats vinden.

6.3.3 Toestandsinspectie

Het doel van de toestandsinspectie (B2) is inzicht te verkrijgen in de actuele staat van de constructie om het functioneren van het kunstwerk te kunnen beoordelen. Deze inspectie wordt uitgevoerd door gekwalificeerde (externe) inspecteurs. In 2023 is een toestandsinspectie (instandhoudingsinspectie) op alle bruggen uitgevoerd. De uitkomsten van deze inspectie hebben de input geleverd voor de kwaliteitsbeoordeling van de kunstwerken en de daaraan gekoppelde onderhoudsplanning en -begroting. Een dergelijke inspectie dient met regelmaat te worden uitgevoerd om inzicht te behouden op de onderhoudstoestand en om eventuele risico’s te minimaliseren. Er wordt daarom een regelmatige toestandsinspectie uitgevoerd op kunstwerken met risicoprofiel 1, 2 en 3. Indien tijdens een schouw of anderszins blijkt dat een kunstwerk eerder geïnspecteerd moet worden dan zal dat uiteraard gebeuren.

Kunstwerken met risicoprofiel R4 worden niet regelmatig geschouwd, maar worden onderhouden en vervangen op basis van meldingen of incidenten. De grondslag hiervoor ligt in de combinatie van een risicobenadering en een kosten/baten benadering.

6.3.4 Risicoanalyse en constructieve beschouwing

Een risicoanalyse (C1), ook wel Object Risico Analyse (ORA) genoemd, dient om actuele risico’s in beeld te brengen voor het vaststellen van de beheer- en onderhoudsstrategie of toekomstige beheermaatregelen en daarmee samenhangende restrisico’s. Een dergelijke analyse kan volgen op een uitgevoerde toestands-inspecties, een functiewijziging of bij nadering einde ontwerplevensduur. Per kunstwerk (of per hoofd-onderdeel) worden dan beschreven: de functie(s), de faalwijze, de kans van optreden en het gevolg van schades. Risicoanalyses worden gedurende de planperiode naar believen uitgevoerd op kunstwerken met risicoprofiel R1 en R2.

Vooralsnog wordt de inschatting van risico’s beperkt middels het uitvoeren van een constructieve beschouwing of constructieve risicoscan (C3) voor bruggen en tunnels. Hiermee wordt inzicht verkregen in een mogelijk normatief of schade gerelateerd draagkrachtrisico van de overspanning(en). De uitkomst van de constructieve risicoscan is een classificatie (1 t/m 5) van de onderzochte kunstwerken. Daarbij betekent klasse 1 dat er een hoog risico is dat een element van de draagconstructie gaat bezwijken onder de normbelasting en klasse 5 dat er geen risico is op bezwijken. Voor de kunstwerken met classificatie 1 en 2 wordt een verificatieberekening op korte termijn aanbevolen. Voor kunstwerken met classificatie 3 wordt aanbevolen om op volgorde van mogelijke vervolgschade een verificatieberekening uit te voeren. Kunstwerken met classificatie 4 of 5 behoeven geen verificatieberekening. De uitkomst van de constructieve risicoscan is in onderstaande figuur weergegeven.

 

 

Figuur 1 Verdeling classificatie risicoscan (klasse; aantal; percentage)

6.3.5 Verificatieberekening

Om de constructieve veiligheid te blijven borgen is het gewenst om zo nodig een verificatieberekening (D3) uit te voeren op de daartoe van belang zijnde kunstwerken. De beoordeling van de constructieve veiligheid van bestaande kunstwerken wordt in de basis geregeld door de beschikbare norm- en regelgeving. Een verificatie-berekening zal in de regel alleen worden uitgevoerd indien een constructieve risicoscan, inspectieresultaten of wijzigende regelgeving daartoe aanleiding geven.

Momenteel zijn uit de uitgevoerde inspecties en risicoscan een aantal kunstwerken naar voren gekomen, waarvoor een verificatieberekening wordt aanbevolen. Het betreft de kunstwerken met een risicoclassificatie 1, 2 of 3. In totaal gaat het dan om 14 kunstwerken, waarvan 8 met enige spoed.

6.3.6 Meerjarenonderhoudsplanning en -middelenraming

Een Meerjarenonderhoudsplanning en -middelenraming (C2) dient inzicht te geven in de meest doelmatige maatregelen voor uitvoering van herstel en instandhouding van de kunstwerken en de daarmee gepaard gaande kosten. Zowel planning als raming worden elke twee jaar opgesteld en waar nodig jaarlijks bijgesteld. De planningen en ramingen worden daarbij gebaseerd op het afgesproken ambitieniveau als omschreven in hoofdstuk 5. De planning wordt waar mogelijk afgestemd met andere disciplines om zo kosten te besparen en overlast te beperken.

6.3.7 Samenvatting beoordelingsmaatregelen

In onderstaande tabel zijn de voornoemde beoordelingsmogelijkheden voor inspectie en advies samengevat.

 

 

Tabel 12 Frequenties beoordelingsmaatregelen

 

6.4 Onderhoud

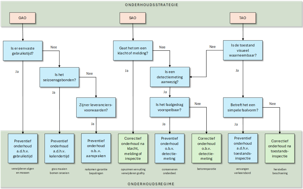
6.4.1 Onderhoudsstrategie

Een onderhoudsstrategie is de manier waarop het onderhoud op het kunstwerk (of onderdeel daarvan) initieel ingezet wordt. Elke strategie heeft zijn eigen kenmerken en afhankelijk daarvan wordt gekozen welke strategie het best passend is. Onderhoud wordt ingedeeld in drie strategieën:

 

  • Toestandsafhankelijk onderhoud (TAO)

  • Gebruiksafhankelijk onderhoud (GAO)

  • Storingsafhankelijk onderhoud (SAO)

Toestandsafhankelijk onderhoud volgt veelal uit de inspecties, waarbij blijkt dat het functioneren van (een onderdeel van) het kunstwerk de grenstoestand bereikt. Het is hierbij van belang om het degradatieverloop te volgen, zodat tijdig het benodigde onderhoud kan worden ingepland.

Bij gebruiksafhankelijk onderhoud wordt het onderhoud ingepland op basis van een vooraf bepaalde tijdsduur, gebruikscycli of gebruiksuren. Het is hierbij van belang zekerheid te hebben over het moment van falen, waarbij bekend is na welk gebruik het bouwdeel faalt. Gebruiksafhankelijk onderhoud kan bijvoorbeeld zijn het jaarlijks reinigen van een kunstwerk.

Bij storingsafhankelijk onderhoud wordt pas ingegrepen nadat een onderdeel reeds heeft gefaald of schade is opgetreden. Hier is dan sprake van correctief onderhoud. Storingsafhankelijk onderhoud kan voortkomen uit inspecties of meldingen van gebruikers. Storingsafhankelijk onderhoud is acceptabel indien het falen een klein effect heeft op het functioneren, het moment van falen niet of moeilijk te voorspellen is en het falen eenvoudig te herstellen is.

Mocht geen van deze strategieën toereikend zijn om een schade te herstellen dan kan het nodig zijn om het kunstwerk aan te passen (modificatie van het ontwerp).

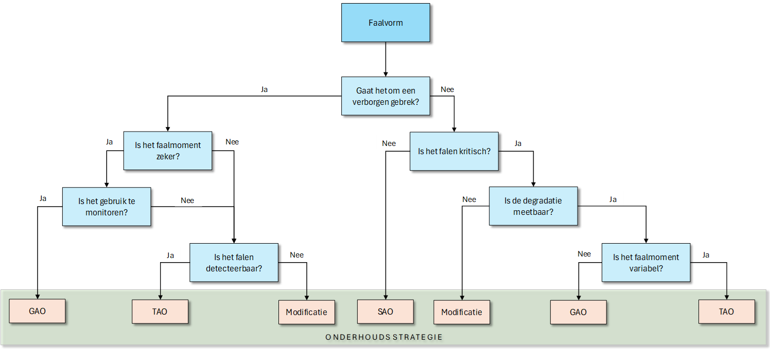
In onderstaande figuur is aangegeven hoe de keuze voor een bepaalde onderhoudsstrategie tot stand komt.

 

 

Figuur 1 Bepalen onderhoudsstrategie

6.4.2 Onderhoudsregime

In de vorige paragraaf is aangegeven hoe een bepaalde faalvorm leidt tot een onderhoudsstrategie. Uit de gekozen strategie kan vervolgens een onderhoudsregime worden bepaald. Een onderhoudsregime is de wijze (tactiek) waarop onderhoud wordt uitgevoerd en geeft aan wanneer onderhoud uitgevoerd wordt. De onderhoudsregimes beperken zich tot preventief onderhoud en correctief onderhoud. In onderstaande figuur is aangegeven hoe tot een bepaald onderhoudsregime gekomen wordt.

 

 

Figuur 2 Van onderhoudsstrategie naar onderhoudsregime

 

Afhankelijk van de faalvorm en de daaruit voorvloeiende onderhoudsstrategie en het onderhoudsregime wordt uiteindelijk gekomen tot een uit te voeren onderhoudsmaatregel. Dit kan een kleine eenvoudige maatregel zijn, maar de faalvorm kan ook leiden tot groot onderhoud of zelfs vervanging van (onderdelen van) het kunstwerk.

6.4.3 Klein onderhoud

Het klein onderhoud is bedoeld om risicoaansprakelijkheid tot een minimum te beperken en om het aanzien van het kunstwerk te verbeteren. Het klein onderhoud kan in principe door de eigen buitendienst worden uitgevoerd. Dit kan zowel preventief als correctief onderhoud zijn. Het gaat dan om bijvoorbeeld het vastzetten van dekplanken, het reinigen van oppervlakken, herstraten van klinkerverhardingen en uitvoeren van overige kleine herstelmaatregelen. Indien de eigen mensen niet de mogelijkheid hebben voor dit onderhoud, dan kan via de buitendienst dit onderhoud worden uitbesteed.

Specifiek klein onderhoud dat hier genoemd kan worden betreft de houten objecten. Deze dienen regelmatig grondig te worden gereinigd in verband met aantasting door algen, mos en schimmels. Hierdoor kan de versnelde aantasting door houtrot en schimmels zoveel mogelijk worden voorkomen. Dit klein onderhoud kan door de eigen buitendienst worden uitgevoerd. Ook het uitvoeren van beperkt schilderwerk (‘bijwerken’) kan door de eigen buitendienst worden verzorgd. De basis voor dit schilderwerk is de jaarlijkse schouw.

6.4.4 Groot onderhoud

Groot onderhoud is erop gericht het kunstwerk langdurig in stand te houden en te laten functioneren. Het uit te voeren groot onderhoud (planmatig) volgt veelal uit inspecties en onderzoeken. Op basis van de uitkomsten daarvan wordt een onderhoudsplanning opgesteld. Deze planning zal regelmatig worden bijgesteld. De uit te voeren onderhoudsmaatregelen worden vertaald naar een bestek en worden uitgevoerd door een daartoe geschikte aannemer. Omdat op voorhand nog niet precies bekend is welk onderhoud in welke omvang uitgevoerd moet worden, ligt het voor de hand dat deze werkzaamheden in de vorm van een meerjarig raambestek op de markt worden gebracht. Dit bestek zal voor het eerst de onderhoudsjaren van 2026 en verder omvatten. Werkzaamheden die hieronder vallen zijn onder meer betonherstelwerkzaamheden, conserveringswerkzaamheden, voeg- en metselwerkherstel en het vervangen van onderdelen van een kunstwerk.

6.4.5 Incidenteel onderhoud

Naast klein onderhoud en gepland onderhoud kan het ook gebeuren dat incidenteel (groot) onderhoud nodig is. Dat kan bijvoorbeeld ten gevolge van een calamiteit (bijv. een aanrijding) of een plotseling optredende of verergerende schade zijn. Voor dit soort onderhoud zal op dat moment een keuze gemaakt moeten worden voor de wijze van uitvoering. Wellicht kan het als meerwerk onder het groot onderhoud raambestek uitgevoerd worden. Maar het is ook mogelijk dat een specifieke herstelopdracht verstrekt moet worden.

Incidenteel onderhoud kan min of meer voorzien worden voor herstel en vervanging kunstwerken met risicoprofiel R4. Zoals in paragraaf 6.3 onder het kopje Toestandsinspectie is toegelicht worden deze kunstwerken vanwege hun aantal of risicoprofiel niet regulier geïnspecteerd en onderhouden. Gevolg daarvan is dat deze vaker vanwege een onvoorziene schade of calamiteit gerepareerd of vervangen moeten worden. De kosten die met incidenteel onderhoud gepaard gaan worden als algemene kosten in de begroting opgenomen.

 

6.5 Vervanging

Vervanging van kunstwerken zal in principe volgen uit de uitgevoerde of uit te voeren instandhoudings-inspecties. Waar nodig worden deze inspecties aangevuld met nader onderzoek of verificatieberekeningen. Op basis van de uitkomsten van deze onderzoeken is een vervangingsprogramma voor de komende jaren opgesteld. Uitkomsten van nog uit te voeren verificatieberekeningen zijn hierin nog niet verwerkt. De uitkomst van een verificatieberekening hoeft immers niet per definitie te leiden tot vervanging van een kunstwerk.

Vervangingen van kunstwerken zal in principe 1-op-1 geschieden (eenzelfde kunstwerk wordt herplaatst). Uiteraard wordt daarbij gekeken naar eventuele gewijzigde eisen en randvoorwaarden. Het vervangen van kunstwerken ten gevolge van een lastbeperking zal per geval moeten worden beoordeeld als maatwerk. Bij de vervanging van een kunstwerk wordt als uitgangspunt gehanteerd dat deze geschikt is voor al het in Nederland regulier op de openbare weg toegestane verkeer (Belastingmodel 1 met eventueel van toepassing zijnde reductiefactoren, e.e.a. conform NEN-EN 1991-2 “Eurocode 1: Belastingen op constructies-Deel 2: Verkeers-belasting op bruggen”). Voor fiets-/voetgangersbruggen geldt een lagere maximale belasting, mede afhankelijk of toegang door motorvoertuigen fysiek onmogelijk is of wordt gemaakt.

Vervanging van kunstwerken met risicoprofiel R4 vindt plaats op basis van meldingen en inspecties, bijvoorbeeld uitgevoerd voorafgaand aan wegenonderhoud.

 

6.6 Monitoring en rapportage

Met het op orde brengen van het beheersysteem en het implementeren van onderhavige beleidsstuk wordt meer grip verkregen op het onderhoud van de kunstwerken. Door regelmatige inspecties wordt ook het verloop van het onderhoudsniveau van de kunstwerken beter bijgehouden. Rapportage van het kwaliteitsniveau en de daarvoor benodigde middelen zal plaats vinden binnen de regulier begrotingscyclus van de gemeente.

 

6.7 Personeel

Naast een ambitie ligt er ook een verplichting om het kunstwerkenbeheer op orde te brengen en houden. Daarvoor zijn niet alleen middelen nodig voor de kunstwerken zelf, maar ook voor het personeel dat deze werkzaamheden moet uitvoeren en aansturen. Momenteel zijn daarvoor binnen Noaberkracht nog onvoldoende mensen aanwezig. Dat is ook als zodanig ervaren, getuige de beperkte aandacht van de afgelopen jaren voor het beheer en onderhoud van de kunstwerken. Daarnaast is een inhaalslag te maken op de kwaliteit van de beheergegevens, de beheertaken en de implementatie van regulier klein onderhoud en inspecties.

 

De taken van de eigen medewerkers zijn momenteel voornamelijk gericht op het beheer en klein onderhoud van de kunstwerken. Voor inspecties en uitvoeren van groot onderhoud of vervangingen worden personen met specialistische kennis ingehuurd. Toch is het belangrijk dat de eigen medewerkers op een adequaat niveau geschoold zijn om als deskundig opdrachtgever te kunnen functioneren en op professioneel niveau het kunst-werkenareaal te kunnen beheren en onderhouden en daarover met externen te kunnen communiceren. Dit is een continue proces dat aandacht blijft vragen.

 

Voor een goede invulling van het assetmanagement en het uitvoeren van klein onderhoud is een uitbreiding in personele capaciteit nodig. In het in 2024 vastgestelde afdelingsplan Openbare Ruimte is dit opgenomen, waarbij de dekking in de begroting van Noaberkracht is verwerkt. De doorbelasting vindt op de gebruikelijke wijze plaats naar beide gemeenten.

 

Beleidskeuzes

 

Uitvoering van inspectie en advies geschiedt op basis van CROW-CUR Aanbeveling 117.

 

Er wordt jaarlijks een schouw uitgevoerd op kunstwerken met risicoprofiel R1, R2 en R3.

Vóór 2027 willen we onze beheergegevens op orde hebben.

Op kunstwerken met risicoprofiel R1, R2 en R3 worden regelmatig toestandsinspecties uitgevoerd. Kunstwerken met risicoprofiel R4 worden alleen geschouwd op basis van meldingen of incidenten.

Voor kunstwerken met risicoprofiel R1 en R2 wordt een object risicoscan gedurende de planperiode naar believen uitgevoerd.

Een verificatieberekening wordt uitgevoerd ter onderbouwing van het maximale draagvermogen van een kunstwerk.

Een meerjarenonderhoudsplanning en -middelenraming wordt tweejaarlijks opgesteld.

 

Onze buitendienst voert het klein onderhoud uit.

Groot onderhoud wordt uitbesteed aan een aannemer.

Vervanging van kunstwerken geschiedt in principe 1-op-1, waarbij rekening wordt gehouden met gebruik door alle verkeer (tenzij het een fiets-voetgangersbrug betreft).

Kunstwerken met risicoprofiel R4 worden niet planmatig onderhouden en vervangen.

 

Rapportage betreffende kwaliteitsniveau en middelen vind plaats binnen de begrotingscyclus.

 

7 Welke middelen hebben we nodig?

7.1 Algemeen

Voor de investeringskosten voor vervanging van kunstwerken wordt een afschrijvingstermijn van 25 jaar gehanteerd. De dekking van de investeringen vindt plaats binnen de Reserve wegen en kunstwerken. De kapitaallasten van de investeringen komen ten laste van de exploitatiebegroting. De kosten van groot en klein onderhoud en overige lasten worden op jaarbasis gedekt binnen de begroting. Om de benodigde investeringen in de toekomst te kunnen blijven doen en om schommelingen in de begroting te dempen wordt gebruik gemaakt van de Reserve wegen en kunstwerken.

 

7.2 Kapitaal

De aanwezige kunstwerken vertegenwoordigen een flink kapitaal. Enerzijds in de vorm van economisch rendement, anderzijds in de vorm van vervangingswaarde. De geraamde vervangingswaarde bedraagt op dit moment ca. € 18 miljoen. Daarvan is ca. € 8 miljoen toe te schrijven aan bruggen, € 9 miljoen aan duikers en ca. € 1 miljoen aan overige kunstwerken. Perceelduikers zijn hier buiten beschouwing gelaten, omdat deze veelal eigendom zijn van de betreffende perceel eigenaren/gebruikers.

 

7.3 Huidig beschikbare middelen

In de begroting van 2025 zijn voor het beheer en onderhoud van kunstwerken onderstaande bedragen opgenomen. Tevens is de doorkijk naar 2029 (einde planperiode) opgenomen.

 

Omschrijving

BJ 2025

BJ 2026

BJ 2027

BJ 2028

BJ 2029

Regulier (klein) onderhoud

15.000

15.000

15.000

15.000

15.000

Beheer en groot onderhoud

94.000

94.000

94.000

94.000

94.000

Afschrijvingslast

47.851

47.851

47.851

47.851

36.176

Rentelasten

24.757

23.082

21.408

19.733

18.058

TOTAAL

181.608

179.933

178.259

176.584

163.234

 

Tabel 13 Beschikbare middelen

 

7.4 Benodigde middelen

7.4.1 Samenvatting benodigde middelen

Voor de planperiode 2025-2029 zijn de benodigde middelen in beeld gebracht op basis van de hiervoor omschreven uitgangspunten en werkwijzen. In de Tabel 14 zijn deze bedragen samengevat weergegeven en in de volgende paragrafen is de onderbouwing van deze bedragen toegelicht.

 

Structureel per jaar (2026 e.v.)

Bedrag conform beleidsplan

Bedrag uit begroting 2026

Saldo

Inspectie en advies

20.000

0

20.000

Onderhoud

45.000

- 109.000

-64.000

Vervanging (kapitaallasten)

37.000

0

37.000

Historische kapitaallasten (2026)

71.000

- 71.000

0

TOTAAL jaarlijks

173.000

180.000

-7.000

 

Incidenteel

Bedrag incidenteel

Inspectie en advies

60.000

Incidenteel (2025+2026)

60.000

 

Tabel 14 Benodigde middelen

7.4.2 Beheer

Het beheer van de kunstwerken betreft de werkzaamheden van de eigen medewerkers. Zoals eerder aangegeven dient een kwaliteitsslag gemaakt te worden in de gegevens en dient daarna het beheerbestand op peil gehouden te worden. Ook het verstrekken en begeleiden van opdrachten aan externen zal menskracht vragen. Als de benodigde bezetting op peil is gebracht verwachten wij binnen twee jaar de beheergegevens op peil te hebben. De benodigde personele inzet is gebaseerd op het beheer van alle kunstwerken binnen Noaberkracht Dinkelland Tubbergen. De verdeling van deze personeelskosten naar de afzonderlijke gemeenten gebeurt op basis van de reguliere verdeling van personeelslasten tussen beide gemeenten.

7.4.3 Inspectie en advies

Het uitvoeren van inspecties en onderzoeken en de daaruit volgende adviezen wordt uitbesteed aan daartoe gekwalificeerde bureaus. In paragraaf 6.3 is hierover aangegeven hoe dit wordt ingericht. De met deze inspecties en adviezen gepaard gaande jaarlijkse kosten voor de komende planperiode worden geraamd op € 11.000.

In paragraaf 6.3.5 is aangegeven dat op basis van de uitgevoerde constructieve risicoscan voor een aantal kunstwerken een verificatieberekening moet worden uitgevoerd om te controleren in hoeverre deze kunstwerken een constructief risico lopen. Voor de verificatieberekeningen met CRS-score 1 of 2 is een eenmalig bedrag nodig van ca. € 60.000 (voor verificatieberekening van 8 kunstwerken). Hierbij is ervan uitgegaan dat deze kunstwerken op korte termijn worden herberekend. In Tabel 14 zijn deze kosten als éénmalige kosten benoemd. Voor de kunstwerken met risicoclassificatie 3 (6 kunstwerken) zullen in de loop van de planperiode verificatieberekeningen worden uitgevoerd. De kosten, groot € 9.000, zijn opgenomen in de jaarlijkse kosten voor inspectie en advies.

7.4.4 Onderhoud

7.4.4.1 Klein en incidenteel onderhoud

Voor het uitvoeren van klein en incidenteel onderhoud door de eigen buitendienst zijn middelen nodig voor de aanschaf van materialen. Te denken valt aan kosten voor de aanschaf van duikers, klinkers, verf en reinigingsmiddelen. Op basis van de uitgaven van de afgelopen jaren worden deze kosten geraamd op € 15.000 per jaar. De personeelskosten voor dit onderhoud worden gedekt onder ‘Beheer’ (zie paragraaf 7.4.2).

 

7.4.4.2 Groot onderhoud

Voor het uitvoeren van groot onderhoud in de jaren 2024 en 2025 is een raambestek opgesteld. De kosten voor uitvoering van dit bestek zijn gedekt door een reeds beschikbaar gesteld krediet. Om daarna te komen tot een geëgaliseerd bedrag voor onderhoud is op basis van de uitgevoerde instandhoudingsinspectie (2023) en de daaruit gegenereerde onderhoudsmaatregelen de onderhoudsbehoefte voor de komende planperiode (2026 t/m 2029) vastgesteld. Op basis daarvan is het benodigde gemiddelde jaarbedrag voor het restant van het groot onderhoud van deze planperiode geraamd op € 29.000. De dekking van deze kosten zal (geëgaliseerd) verlopen via de Reserve wegen en kunstwerken. Kijken we echter de komende 10 jaren vooruit (2026-2035) dan zien we dat de benodigde onderhoudskosten gaan oplopen naar € 81.000 per jaar (hiermee wordt in dit plan nog geen rekening gehouden).

7.4.5 Vervangingen

7.4.5.1 Vervangingskosten

Op basis van de in 2023 uitgevoerde instandhoudingsinspectie en de daarop volgende nadere onderzoeken komen een aantal kunstwerken naar voren waarvan het einde van de technische levensduur in zicht komt en waar in principe een een-op-een vervanging aan de orde zal zijn. Voor de jaren 2024 en 2025 zijn reeds enkele bruggen voor vervanging financieel gedekt middels een (eenmalig) investeringskrediet. Deze worden hier buiten beschouwing gelaten.

Binnen de planperiode zijn geen vervangingen ‘hard’ gepland. Wel geldt voor een aantal bruggen dat deze binnen nu en 15 jaar vervangen moeten worden. Het moment waarop deze vervangingen plaats gaan vinden moet nog worden vastgesteld. Het gaat om de kunstwerken genoemd in onderstaande tabel. Voor de financiële vertaling gaan we ervan uit dat twee van de vijf kunstwerken vervangen worden binnen de planperiode.

Door het beter inzichtelijk krijgen van de onderhoudstoestand van de kunstwerken lijkt het haast onvermijdelijk dat op diverse kunstwerken een lastbeperking moet worden ingesteld. Indien dit niet wenselijk is en het kunstwerk kan niet worden verstevigd, dan kan een vervroegde vervanging van het kunstwerk aan de orde komen. Hiermee gepaard gaande kosten zijn niet in onderstaande tabel verwerkt.

 

Nr.

Wegnaam

Watergang

Plaats

Type

Jaar van vervanging

Geraamde vervangings-

kosten

T1

Witteweg

Itterbeek

Langeveen

Verkeersbrug

2039*

220.000

T2

Vasserdijk

Itterbeek

Langeveen

Verkeersbrug

2039*

245.000

T29

Bragersweg

Broekbeek

Geesteren

Verkeersbrug

2039*

255.000

T7

Vermolenweg

Itterbeek

Geesteren

Verkeersbrug

2039*

270.000

T8

Koelenbeekweg

Itterbeek

Geesteren

Verkeersbrug

2039*

225.000

TOTAAL**

486.000

 

* uiterlijke jaar van vervanging

** 2 van de 5 vóór 2039 geplande bruggen worden in het totaal meegerekend binnen de planperiode

 

Tabel 15 Geplande vervangingen

 

7.4.5.2 Afschrijvingslasten

Kunstwerken vallen onder de kapitaalgoederen. De vervangingskosten voor deze goederen wordt niet ineens afgeschreven, maar wordt volgens de regels van het BBV afgeschreven over meerdere jaren. De afschrijvings-termijn is vastgesteld op 25 jaar (economische levensduur).

 

De totale vervangingskosten voor de planperiode van onderhavige beleidsplan bedragen ca. € 0,5 miljoen, waarbij ervan wordt uitgegaan dat twee van de vijf bruggen, die binnen 15 jaar (vóór 2039) vervangen moeten worden binnen de planperiode vervangen worden. De daarbij behorende jaarlijkse afschrijvingslasten bedragen € 20.000.

 

Momenteel is de afschrijvingslast (afgerond) € 48.000. Op basis van de nu voorziene vervangingen binnen de plantermijn zal de afschrijvingslast oplopen met € 20.000 tot € 68.000 in 2029.

 

Een doorkijk naar de eerstkomende 15 jaren (2025-2039) laat zien dat een vervangingskapitaal van ca. € 1,3 miljoen nodig is. De daarbij behorende jaarlijkse afschrijvingslasten bedragen € 50.000.

 

7.4.5.3 Rentelasten

Parallel aan de afschrijvingslasten zullen ook de bijbehorende rentelasten gaan oplopen. Voorzien wordt dat de huidige rentelasten, gerelateerd aan de huidige rentestand van 3,5%, van ca. € 23.000 met € 17.000 zullen oplopen tot € 40.000 (stand in 2026).

 

Een doorkijk naar de eerstkomende 15 jaren (2025-2039) laat zien dat bij een vervangingskapitaal van ca. € 1,3 miljoen de daarbij behorende jaarlijkse rentelasten € 44.000 bedragen.

7.4.6 Overige kosten

Naast de bovengenoemde kosten zijn er nog enkele kleinere kostenposten, waaronder kadasterkosten en schadevergoedingen. Deze kosten worden voor de komende planperiode geraamd op ca. € 1.000 per jaar en worden opgenomen onder het budget voor Onderhoud.

8 Bijlagen

  • 8.1

    Documentenlijst

     

  • 8.2

    Definities

     

  • 8.3

    Demarcatie kunstwerken

     

  • 8.4

    Wettelijke kaders

     

  • 8.5

    Toelichting RAMSSHE€PS-methode

     

  • 8.6

    RAMSSHE€PS-matrix

     

  • 8.7

    Toelichting kwaliteitsniveaus NEN2767

     

  • 8.8

    Protocol Omgaan met lastbeperkingen

     

  • 8.9

    R-ladder

     

  • 8.10

    Risicoprofielen kunstwerken

Aldus besloten in de openbare raadsvergadering van 15 april 2025

de griffier,

E.C.B. Hoitink

de voorzitter,

drs. A.H. Postma

8.1 Documentenlijst

 

Voor het opstellen van dit beleidsplan is gebruik gemaakt van of verwezen naar onderstaande documenten.

 

  • Onze kapitaalgoederen duurzaam beheren, Meerjarenonderhoudsprogramma Wegen en Kunstwerken, gemeente Tubbergen

  • Coalitieakkoord gemeente Tubbergen 2022-2026, ‘En noe, met mekaar, vedan!

  • Gemeentewet

  • Besluit Begroting en Verantwoording Provincie en Gemeenten (BBV)

  • Burgerlijk Wetboek

  • Wegenwet

  • Omgevingswet

  • Besluit bouwwerken leefomgeving (Bbl)

  • Besluit kwaliteit leefomgeving (Bkl)

  • NEN 2767-1+C1: Conditiemeting bebouwde omgeving – Deel 1: Methodiek

  • CROW-CUR Aanbeveling 117:2020 Inspectie en advies civiele kunstwerken

  • CROW-CUR Aanbeveling 124:2019 Constructieve veiligheid bestaande bruggen en viaducten van decentrale overheden

  • NEN-EN 1992 t/m NEN-EN 1997 (beoordeling van bestaande constructies)

  • NEN 8700 (hanteren veiligheidsniveau en gevolgklasse)

  • NEN 8701 (verkeersbelasting voor bruggen)

  • NEN-EN 1992 (sterkteberekeningen)

  • NTA8085: 2021 (IFD-bouw vaste bruggen en viaducten)

  • Rijkswaterstaat, Handreiking Kwalitatieve objectrisicoanalyse

  • Rijkswaterstaat, Leidraad RAMS

  • 10R-model circulariteit van het Utrecht Sustainability Institute

8.2 Definities

 

In dit beleidsplan worden termen gebruikt, waarvoor een nadere toelichting of omschrijving op zijn plaats kan zijn. Onderstaande termen worden ten behoeve van een eenduidige uitleg nader gedefinieerd.

 

Achterstallig onderhoud

Onderhoud dat niet op tijd is uitgevoerd, waardoor een onderhouds­richtlijn is overschreden en niet (meer) wordt voldaan aan het door de raad vastgestelde kwaliteitsniveau. Achterstallig onderhoud kan leiden tot schade en/of onveilige situaties, hetgeen vaak leidt tot hogere herstelkosten. In dat geval is er een zodanig slechte onder­houds­­toestand dat de waarde, het gebruik en/of de levensduur van het investeringsgoed wordt aangetast.

Beheer- en onderhouds­plicht

Beheerplicht is een publiekrechtelijke en toezichthoudende taak, die alleen bij de overheid (rijk, provincie, waterschap of gemeente) kan liggen. De onderhoudsplicht is de verplichting het onderhoud uit te voeren en te bekostigen. Beheerder en onderhoudsplichtige zijn veelal dezelfde instantie, maar hoeven dat niet noodzakelijkerwijs te zijn.

Conditiemeting

Een objectieve methodiek voor de bepaling van de conditie van een kunstwerk op basis van een gebrekenopname.

Conditietoestand en conditiescore

Op basis van NEN2767 wordt de technische staat van (een onderdeel van) een kunstwerk gewaardeerd (conditietoestand). Deze toestand wordt uitgedrukt op basis van een zes puntenschaal (conditiescore). Bij het bepalen van de conditiescore spelen drie factoren een rol: ernst, intensiteit en omvang.

Constructieve risicoscan

Beschouwing van een kunstwerk waarbij inzicht wordt verkregen in een mogelijk normatief of schade gerelateerd draagkrachtrisico van de overspanning(en). Uitkomst is een classificatie van 1 t/m 5.

Decompositie

Het opdelen van een beheerobject naar onderdelen (beheerobject-element-bouwdeel). Hiermee wordt een hiërarchische opdeling verkregen, wordt structuur gebracht in het beheer management systeem, ontstaat een uniforme definitiebiblio­theek en duidelijk gedefinieerde grootheden. Bijvoorbeeld: een brug (object) kent onder meer een hoofddraagconstructie (element) dat bestaat uit dwarsdrager, langsliggers en rijvloer (bouwdelen).

Duiker

Een duiker is een buisverbinding tussen twee delen van een water­gang. We maken daarbij onderscheid in:

  • Wegduikers: dit zijn duikers die een weg kruisen en dwars onder de weg door liggen;

  • Perceelduikers: dit zijn duikers die de toegang tot een perceel (bijvoor­beeld weiland) mogelijk maken en evenwijdig aan de weg liggen.

Functioneel gebrek

Een omstandigheid van een bouwdeel waarbij de (technische) toestand op een lager niveau ligt dan de (technische) toestand die bij oplevering van het bouwdeel werd beoogd (bijv. scheurvorming of houtrot).

Groot onderhoud

Uitvoering van correctieve maatregelen, als gevolg van slijtage na een langere periode van gebruik, om een object in goede staat (op een vooraf bepaald kwaliteitsniveau) te houden of te brengen. Groot onderhoud dient zich in de regel aan, is daarom vaak gepland, is veelal ingrijpend van aard en betreft een groot of belangrijk deel van het object.

Klein onderhoud

Preventieve maatregelen en dagelijkse reparaties, die noodzakelijk zijn om het object in goede, werkende en veilige staat te houden tegen een van te voren vastgesteld kwaliteitsniveau.

Levensduur

De levensduur van een object wordt onderscheiden in economische en technische levensduur. De technische levensduur is de maximale periode waarover dat object een functionele bijdrage kan leveren. De economische levensduur is de maximale periode waarover het economisch verantwoord is van het object gebruik te maken.

Rehabilitatie

Bij rehabilitatie wordt het object vrijwel geheel vervangen door hetzelfde type materiaal en vindt ging functiewijziging plaats.

Renovatie

Renovatie is het herstellen en wanneer nodig gedeeltelijk vernieuwen van een object, waardoor het beter bruikbaar wordt naar de huidige maatstaven en normen. Hierbij kunnen andere materialen worden gebruikt en een functiewijziging plaats vinden.

Tekortkoming

Een omstandigheid van een bouwdeel waardoor dit niet als heel of schoon wordt aangemerkt of niet naar behoren functioneert (bijv. graffiti of aangroei).

Toestandsinspectie

Een visuele inspectie met als doel inzicht te verkrijgen in de huidige staat van de constructie om het functioneren van het kunstwerk te kunnen beoordelen.

Schouw

Een visuele inspectie met als doel inzicht te verkrijgen in de huidige gebruiksveiligheid van de constructie(s).

Verificatieberekening

Een constructieve berekening o.b.v. vigerende wet- en regelgeving om aan te tonen of een kunstwerk nog aan de constructieve veiligheid voldoet.

(Vervangings)investering

Investering t.b.v. de vervanging van een bestaand object als gevolg van technische en/of economische veroudering. Hierbij kan tevens een significante kwaliteitsverbetering worden doorgevoerd.

 

8.3 Demarcatie kunstwerken

 

In dit beleidsplan is voor de demarcatie van de kunstwerken aansluiting gezocht bij het in gebruik zijnde beheersysteem. Daarin wordt onderscheid gemaakt in de volgende hoofdtypen en subcategorieën voor kunstwerken (voor zover bij de gemeente in beheer en onderhoud).

 

Hoofdtype

Subcategorie

Aanleginrichting

Steiger

Vlonder 1)

Brug (beweegbaar)

Ophaalbrug

Brug (vast)

Duikerbrug

Verkeersbrug

Viaduct

Voet-fietsbrug

Duiker

Buisduiker

Kokerduiker

Plaatstalen duiker

Grondkering

Beschoeiing 2)

Damwand 3)

Keermuur 4)

Schanskorf 5)

Stuw

Regelbare stuw

Vaste stuw

Tunnel

Verkeerstunnel

Fiets-voettunnel

Veetunnel

Overig 6)

Trap

Muur

 

Tabel 16 Demarcatie kunstwerken

 

  • 1)

    Vlonders betreffen slechts vlonders bij of boven waterpartijen. Denk hierbij aan een vlonder t.b.v. vissers of een rustplek langs het water. Vlonders ter vervanging van reguliere bestrating vallen onder het wegenonderhoud

  • 2)

    Beschoeiingen betreffen alleen de beschoeiingen t.b.v. of behorende tot het kunstwerk. Hieronder vallen dus geen beschoeiingen langs bijvoorbeeld vijvers of sloten.

  • 3)

    Damwanden betreffen constructieve damwanden met een minimaal kerende hoogte van 1,0 meter, die geen onderdeel uitmaken van een kunstwerk (zoals bijvoorbeeld damwanden tegen onderloopsheid bij een duiker of stuw).

  • 4)

    Keermuren betreffen constructieve keermuren van minimaal 1,0 meter kerende hoogte. Kleinere keermuren vallen onder het wegenonderhoud.

  • 5)

    Schanskorven betreffen constructieve schanskorven van minimaal 1,0 meter kerende hoogte. Kleinere schanskorven vallen onder het wegenonderhoud.

  • 6)

    Overige kunstwerken, die hier niet met name zijn benoemd, vallen niet onder het kunstwerkenbeheer als behandeld in dit beleidsplan. Denk bijvoorbeeld aan kunstwerken in de zin van artistieke kunst (zoals standbeelden of sculpturen).

8.4 Wettelijke kaders

 

8.4.1 Gemeentewet en BBV

 

De Gemeentewet verplicht de Raad om erop toe te zien dat de begroting structureel en reëel in evenwicht is (art. 189.2). Voor de inrichting van de begroting wordt daarbij verwezen naar overeenkomstig bij of krachtens algemene maatregel van bestuur te geven regels (art. 186.1). Deze regels zijn vastgelegd in het Besluit Begroting en Verantwoording Provincie en Gemeenten (BBV).

Ten aanzien van kapitaalgoederen is in het BBV (art. 12.1) aangegeven dat ten minste onderscheid gemaakt moet worden naar wegen, riolering, water, groen en gebouwen. Kunstwerken worden niet met name genoemd in het BBV. Vanwege het belang en de aard van de kunstwerken scharen wij deze echter onder de noemer Wegen en behandelen wij deze binnen de begroting op vergelijkbare wijze als Wegen. In het BBV (art. 12.2) staat verder vermeld dat van de kapitaalgoederen dient te worden aangegeven:

  • a.

    het beleidskader;

  • b.

    de uit het beleidskader voortvloeiende financiële consequenties;

  • c.

    de vertaling van de financiële consequenties in de begroting.

8.4.2 Burgerlijk wetboek

 

In het Burgerlijk Wetboek is de aansprakelijk voor schade als gevolg van een onrechtmatige daad geregeld. De beheerder kan aansprakelijk worden gesteld voor schade als gevolg van gebreken aan een civiel kunstwerk. Zo kan iemand letsel oplopen als gevolg van een val door een losliggende dekplank. Volgens het Burgerlijk Wetboek moet de beheerder van het kunstwerk aantonen dat hij zorgvuldig inspecties en onderhoud heeft uitgevoerd. Dit is de enige manier om het risico voor aansprakelijkheid terug te dringen. Hiertoe zijn een preventief inspectie en onderhoudsbeleid, een goede registratie en afhandeling van klachten en een goed onderhoudssysteem onmisbaar. Indien de beheerder kan aantonen dat hij over een volledig, actueel en werkend beheersysteem beschikt, is de kans op aansprakelijkheidsstelling veel kleiner.

 

In het Burgerlijk Wetboek is de aansprakelijkheidsstelling op basis van twee artikelen geregeld:

 

  • art. 6:162 Schuldaansprakelijkheid.

  • art. 6:174 Risicoaansprakelijkheid;

Volgens de Wet is aansprakelijkheid niet over te dragen. De gemeente is ook aansprakelijk voor schade door aannemers, die namens de gemeente werk uitvoeren. Binnen de Wet is er wel de mogelijkheid de schade te verhalen op de daadwerkelijke veroorzaker.

Er is sprake van schuldaansprakelijkheid indien schade ontstaat als gevolg van een onrechtmatige daad, hieronder valt ook het te lang laten voortbestaan van gevaarlijke situaties. Ook vervolgschade kan leiden tot schuldaansprakelijkheid.

Er is sprake van risicoaansprakelijkheid indien er een gebrek optreedt (in de zin van de Wegenwet) en een weggebruiker als gevolg hiervan schade heeft geleden. Dit geldt ook voor kunstwerken als onderdeel van wegen. Bij risicoaansprakelijkheid gaat het meestal over schade die wordt geleden als gevolg van slecht onderhoud.

 

Burgerlijk Wetboek Boek 6:162: Schuldaansprakelijkheid

  • 1.

    Hij die jegens een ander een onrechtmatige daad pleegt, welke hem kan worden toegerekend, is verplicht de schade die de ander dientengevolge lijdt, te vergoeden.

  • 2.

    Als onrechtmatige daad worden aangemerkt een inbreuk op een recht en een doen of nalaten in strijd met een wettelijke plicht of met hetgeen volgens ongeschreven recht in het maatschappelijk verkeer betaamt, een en ander behoudens de aanwezigheid van een rechtvaardigingsgrond.

  • 3.

    Een onrechtmatige daad kan aan de dader worden toegerekend, indien zij te wijten is aan zijn schuld of aan een oorzaak welke krachtens de wet of de in het verkeer geldende opvattingen voor zijn rekening komt.

Burgerlijk Wetboek Boek 6:174: Risicoaansprakelijkheid

  • 1.

    De bezitter van een opstal die niet voldoet aan de eisen die men daaraan in de gegeven omstandigheden mag stellen, en daardoor gevaar voor personen of zaken oplevert, is, wanneer dit gevaar zich verwezenlijkt, aansprakelijk, tenzij aansprakelijkheid op grond van de vorige afdeling zou hebben ontbroken indien hij dit gevaar op het tijdstip van het ontstaan ervan zou hebben gekend.

  • 2.

    Bij erfpacht rust de aansprakelijkheid op de bezitter van het erfpachtrecht. Bij openbare wegen en waterstaatswerken rust zij op het overheidslichaam dat moet zorgen dat de weg of het waterstaatswerk in goede staat verkeert, bij kabels en leidingen op de kabel- en leidingbeheerder, behalve voor zover de kabel of leiding zich bevindt in een gebouw of werk en strekt tot toevoer of afvoer ten behoeve van dat gebouw of werk.

  • 3.

    Bij ondergrondse werken rust de aansprakelijkheid op degene die op het moment van het bekend worden van de schade het werk in de uitoefening van zijn bedrijf gebruikt. Indien na het bekend worden van de schade een ander gebruiker wordt, blijft de aansprakelijkheid rusten op degene die ten tijde van dit bekend worden gebruiker was. Indien de schade is bekend geworden na beëindiging van het gebruik van het ondergrondse werk, rust de aansprakelijkheid op degene die de laatste gebruiker was.

  • 4.

    Onder opstal in dit artikel worden verstaan gebouwen en werken, die duurzaam met de grond zijn verenigd, hetzij rechtstreeks, hetzij door vereniging met andere gebouwen of werken.

  • 5.

    Degene die in de openbare registers als eigenaar van de opstal of van de grond staat ingeschreven, wordt vermoed de bezitter van de opstal te zijn.

  • 6.

    Voor de toepassing van dit artikel wordt onder openbare weg mede begrepen het weglichaam, alsmede de weguitrusting.

8.4.3 Wegenwet

 

Veel civiele kunstwerken maken onderdeel uit van de weg. Daarom geldt de Wegenwet ook voor civiele kunstwerken. In artikel 1 lid 2 worden bruggen expliciet genoemd als onderdeel van een weg. Op grond van de Wegenwet is de beheerder verplicht om alle wegen, inclusief de daarin gelegen civiele kunstwerken, die hij in beheer heeft in een goede onderhoudsstaat te hebben. Hierbij wordt niet nader aangegeven wat onder de term “in goede staat” verstaan wordt. Er is dan sprake van een onderhoudsverplichting zonder een concreet vastgelegd kwaliteitsniveau. De gemeente heeft dus op deze manier enige vorm van vrijheid voor invulling van het kwaliteitsniveau waarop wordt onderhouden.

In de Wegenwet wordt een onderscheid gemaakt tussen het beheer van wegen en de onderhoudsplicht daarvan. Beheer (zorgplicht) is een publiekrechtelijke en toezichthoudende taak, die alleen bij de overheid (rijk, provincie, waterschap of gemeente) kan liggen. De onderhoudsplicht is de verplichting het onderhoud uit te voeren en te financieren. Beheerder en onderhoudsplichtige zijn veelal dezelfde instantie, maar hoeven dat niet noodzakelijkerwijs te zijn. Zo kan de gemeente beheerder zijn, terwijl een particulier onderhoudsplichtig is.

Binnen de Wet wordt goed rentmeesterschap van de gemeente geëist. Dit houdt in dat hij verplicht is er zorg voor te dragen dat het geïnvesteerde kapitaal in stand blijft door het tijdig plegen van onderhoud.

 

8.4.4 Wegenverkeerswet

 

De Wegenverkeerswet heeft tot doel:

 

  • het verzekeren van de veiligheid op de weg;

  • het beschermen van weggebruikers en passagiers;

  • het in stand houden van de weg en het waarborgen van de bruikbaarheid daarvan;

  • het zoveel mogelijk waarborgen van de vrijheid van het verkeer.

Vanuit de Wegenverkeerswet en onderliggende regelgeving en normen wordt bepaald hoe de inrichting van een weg eruit moet zien. Denk hierbij onder meer aan wegbreedtes, verharding, belijning, bebording en signalering. Ook het ontwerp van kunstwerken dient, als onderdeel van de weg, te voldoen aan het gestelde in de Wegenverkeerswet.

 

8.4.5 Omgevingswet en Besluit bouwwerken leefomgeving

 

Op grond van de Omgevingswet (voorheen Woningwet) moet een eigenaar van een bouwwerk (een kunstwerk wordt als bouwwerk gezien) zorgdragen dat er geen gevaar voor de gezondheid en veiligheid ontstaat. Het bouwwerk moet voldoen aan de eisen van het Besluit bouwwerken leefomgeving (Bbl; voorheen Bouwbesluit 2012). Voor het verbouwen van beweegbare bruggen moet ook het Warenwetbesluit machines in acht worden genomen. Het Bbl bevat voorschriften die de minimaal noodzakelijke kwaliteit van bouwwerken moeten waarborgen. Behorende bij het Bbl, is de Omgevingsregeling. Deze zorgt voor volledige afstemming tussen het Bbl en de onderliggende normen en kwaliteitsverklaringen. In 2012 is ook de zogeheten NEN8700-norm geïntroduceerd, waarin de beoordeling van constructieve veiligheid van bestaande bouwwerken is beschreven. In de NEN8700-norm worden veiligheidsfactoren afgestemd op de beoogde restlevensduur van een constructie.

Voor de beoordeling van de constructieve veiligheid van kunstwerken wordt onderscheid gemaakt in drie veiligheidsniveaus: nieuwbouw, verbouw en afkeur. Verder wordt bij de beoordeling van constructies onderscheid gemaakt in een viertal gevolgklassen: CC1a, CC1b, CC2 en CC3, waarbij de klasse het onderscheid aangeeft in ernst van het aantal slachtoffers en de economische schade bij het falen van een kunstwerk. Voor de kunstwerken in onze gemeente kunnen we uitgaan van gevolgklassen CC2 (omdat het aantal vrachtwagens veelal meer dan 2.000 per jaar (≈5 per dag) zal zijn) en CC1a (zoals voet- en fietsbruggen).

Bij nieuwbouw wordt voor de beoordeling van de veiligheid in gevolgklasse CC3 een ontwerplevensduur van minimaal 100 jaar aangehouden (NEN-EN 1990). Bij afkeur is de te beschouwen restlevensduur maar één jaar. Bij verbouw is de ontwerplevensduur niet langer dan 100 jaar minus de reeds verstreken levensduur met een minimum van 15 jaar. Bestaande constructies, die nog enkele jaren mee moeten, worden op deze manier minder streng beoordeeld dan nieuwe constructies.

Een rechtens verkregen niveau is, kort samengevat, het niveau dat bij een rechtmatig verkregen vergunning eertijds is vergund. Dit niveau mag echter niet lager zijn dan het afkeurniveau en hoeft niet hoger te zijn dan het nieuwbouwniveau. Het rechtens verkregen niveau wordt alleen bij constructieve veiligheid gebruikt in relatie tot buitengewone belastingen, zoals aanrijdingen of aanvaringen van pijlers of brugdekken.

 

Gemeenten moeten vanaf inzichtelijk hebben, wat de constructieve sterkte is van de bruggen binnen hun grondgebied. Wanneer er iets gebeurt met een brug en vervolgens blijkt dat de gemeente niet op de hoogte is van de maximaal toelaatbare draagkracht, kan een rechter besluiten dat de gemeente in gebreke is gebleven. Dit is een reëel risico, omdat in de afgelopen decennia het verkeer op de wegen zwaarder en intensiever is geworden.

 

Bij de beoordeling van kunstwerken wordt onder meer gekeken naar de in NEN8700 opgenomen gevolgklassen. In onderstaande tabel staan deze weergegeven.

 

Gevolg­klasse*

Definitie van gevolgklassen

Tabel NB.20 – B1: normatief

Voorbeelden van toepassingen

Tabel NB.21 – B1: informatief

CC3

Grote gevolgen t.a.v. het verlies van mensenlevens** of zeer grote economische of sociale gevolgen of gevolgen voor de omgeving.

Bruggen en viaducten in en over hoofdwegen, hoofdvaarwegen en landelijke spoorwegen.

Dit betreft bruggen:

  • -

    In en over de hoofdinfrastructuur of over hoofdvaarwegen met intensieve industriële (zee)vaart; of

  • -

    Waarbij het instorten maatschappij-ontwrichtende gevolgen heeft;

  • -

    Met extreem risico op grote maatschappelijk of letselschade.

CC2

Middelmatige gevolgen t.a.v. het verlies van mensenlevens of aanzienlijke economische of sociale gevolgen of gevolgen voor de omgeving

Bruggen die niet zijn ingedeeld in CC1 of CC3

CC1b

Geringe gevolgen t.a.v. het verlies van mensenlevens en kleine of verwaarloosbare economische of sociale gevolgen of gevolgen voor de omgeving

Bruggen waarvoor gedurende de gehele ontwerplevensduur geldt:

  • -

    De brug ligt niet in een economisch belangrijke route;

  • -

    Het aantal vrachtwagens is minder dan 2.000 per jaar per rijstrook; en

  • -

    Er is een beperkt risico op grote maatschappelijke of letselschade.

Bruggen in landwegen, woonwijken, enzovoort

CC1a

Nagenoeg uitgesloten verlies van mensenlevens en zeer kleine of verwaarloosbare economische of sociale gevolgen of gevolgen voor de omgeving

  • *

    Voorbeelden voor de toepassing van de gevolgklassen staan in tabel NB.21-B1 en informatief.

  • **

    Bedoeld zijn situaties van bouwwerken, waarin zich tegelijkertijd veel mensen kunnen ophouden en waar­bij bij bezwijken van een essentieel onderdeel ineens een groot aantal mensen kan worden getroffen.

 

Tabel 17 Indeling gevolgklassen

 

8.4.6 Overige ruimtelijke regelgeving

 

Bij het vervangen van kunstwerken zijn diverse wetten en regels ten aanzien van ruimtelijke regelgeving van toepassing, die hier niet nader worden uitgediept. Denk hierbij bijvoorbeeld aan wetgeving rondom flora en fauna, archeologie, geluid, stikstofuitstoot en de relatie met Natura 2000 gebieden. Het zal per project verschillen welke wetten en regels van toepassing zijn.

 

8.4.7 Verkeersbelasting bruggen

 

Bij sterkteberekeningen en ontwerpberekeningen worden de voorgeschreven normen gebruikt. In de loop van jaren zijn deze normen gewijzigd doordat er meer begrip is ontstaan over belastingen en het gedrag van bouwmaterialen en constructies. Voor verkeersbruggen verschenen pas omstreeks 1920 meer algemene bepalingen voor de aan te houden belasting. Daarvoor formuleerden de beheerders hun eigen eisen voor de belasting. Omstreeks 1920 werd er nog uitgegaan van voertuigen van maximaal 14 ton met een gelijkmatige verdeling van de belasting.

 

In 1933 verscheen het voorschrift “Voorschrift voor het Ontwerpen en voor het Vervaardigen en Opstellen van Stalen Bruggen” (VOSB). In 1938 werd deze definitief: “VOSB1938”. Hierin werden de verkeersklassen A, B, C en D onderscheiden:

Klasse A

Bruggen in hoofdverkeerswegen, waarbij omleggen van het verkeer is uitgesloten.

Gelijkmatig verdeelde belasting van 400 kg/m²

Een wagen met 3 assen van 20 ton (elk verdeeld over 4 wielen), h.o.h. 1,5 en 6,0 meter

Klasse B

Bruggen in hoofdverkeerswegen, waarbij de mogelijkheid bestaat een zeer zware wagen, die slechts bij uitzondering voorkomt, langs een (om)weg met bruggen, gebouwd volgens klasse A, te leiden.

Gelijkmatig verdeelde belasting van 400 kg/m².

Een wagen met 2 asdrukken van 10 ton (elk verdeeld over 2 wielen) en een asdruk van 20 ton (verdeeld over 4 wielen), h.o.h. 1,5 en 6,0 meter

Klasse C

Bruggen niet bestemd voor zeer zware voertuigen.

Gelijkmatig verdeelde belasting van 350 kg/m².

Een wagen met 2 asdrukken van 10 ton. Elke asdruk verdeeld over 2 wielen, h.o.h. 5,0 meter.

Klasse D

Bruggen slechts bestemd voor lichte voertuigen.

Gelijkmatig verdeelde belasting van 300 kg/m².

Een wagen met 2 asdrukken van 5 ton (elk verdeeld over 2 wielen), h.o.h. 5,0 meter.

 

Sinds 1963 werd de volgende indeling gehanteerd volgens de VOSB 1963:

Klasse 60

Bruggen in hoofdverkeerswegen, waarbij omleggen van verkeer is uitgesloten.

Gelijkmatig verdeelde belasting van 400 kg/m².

Een wagen met 3 assen van 20 ton, h.o.h. 1,0 en 4,0 meter.

Klasse 45

Bruggen in hoofdverkeerswegen, waarbij de mogelijkheid bestaat een zeer zware wagen, die slechts bij uitzondering voorkomt, langs een (om)weg met bruggen, gebouwd volgens klasse 60, te leiden.

Gelijkmatig verdeelde belasting van 300 kg/m²

Een wagen met 3 assen van 15 ton, h.o.h. 1,0 en 4,0 meter

Klasse 30

Bruggen niet bestemd voor zeer zware voertuigen.

Gelijkmatig verdeelde belasting van 200 kg/m²

Een wagen met 3 assen van 10 ton, h.o.h. 1,0 en 4,0 meter.

 

In 1995 is in de NEN 6706 een nieuwe richtlijn gegeven voor de aan te houden verkeersbelastingen. Deze werden toen nog steeds aangeduid als klasse 60, 45 en 30. De aan te houden belastingconfiguraties en de grootte van de gelijkmatig verdeelde belastingen waren nauwelijks gewijzigd.

 

Sinds april 2012 zijn de eurocodes van kracht. In de NEN-EN 1991-2 “Eurocode 1: Belastingen op constructies-Deel 2: Verkeersbelasting op bruggen” wordt gesproken over zogenaamde Belasting Modellen in plaats van de oude verkeersklassen. Voor enkel geïnspecteerde kunstwerken is Belasting Model 1 (BM1) van toepassing, volgens de Eurocode. BM 1 is een tandemstelsel met twee assen van 30 ton met een h.o.h. van 1,2 meter en een gelijkmatig verdeelde belasting van 900 kg/m². Voor veel kleine bruggen is dit een zeer zware belasting. Voor kleine kunstwerken kunnen daarom reductiefactoren van toepassing zijn op de grootte van de belastingen van BM 1.

 

Een groot deel van de kunstwerken is gebouwd in de tweede helft van de vorige eeuw. Daarbij is uitgegaan van een belasting door het wegverkeer gebaseerd op de verkeersintensiteiten en het gewicht van voertuigen uit die tijd. Sindsdien is de belasting door het wegverkeer op de kunstwerken sterk toegenomen. Daarnaast neemt door ouderdom en door veranderd gebruik de kans op schade en onveiligheid toe.

 

Voor het herberekenen van bestaande kunstwerken kan gebruik worden gemaakt van de NEN 8700 “Beoordeling van de constructieve veiligheid van een bestaand bouwwerk bij verbouwen en afkeuren – Belastingen”. Bruggen die niet zijn berekend volgens klasse 60, voldoen zeer waarschijnlijk niet aan BM 1, maar hoeven daar waarschijnlijk ook niet volledig aan te voldoen (reductiefactoren kunnen van toepassing zijn). De NEN 8701 biedt de mogelijkheid om met bebording een lastbeperking vast te stellen, om zo als beheerder de constructieve veiligheid te borgen. Dit dient wel door een verificatieberekening te worden vastgesteld.

 

De CROW-CUR Aanbeveling 124:2019 Constructieve veiligheid bestaande bruggen en viaducten van decentrale overheden is enige tijd geleden verschenen. De berekeningsnormen voor gemeentelijke kunstwerken worden hiermee in bepaalde situaties verlicht, waardoor de kans op afkeuring minder waarschijnlijk is geworden. Met name object specifieke karakteristieken kunnen worden verdisconteerd. Het gaat dan bijvoorbeeld om de indeling in gevolgklasse, het aantal vrachtwagenpassages, de referentieperiode (restlevensduur), de trendfactor (verkeersontwikkeling) en de rijstrookindeling. Hier staat tegenover dat de materialen in bestaande bruggen kunnen zijn aangetast en het verkeer over de bruggen kan qua aantallen en gewicht in de afgelopen decennia zijn toegenomen. Bij de inspectie van de kunstwerken wordt beoordeeld of een nader onderzoek of een verificatieberekening nodig is.

 

Voor fiets- en voetgangersbruggen moet conform NEN-EN 1991-2 rekening worden gehouden met een dienstvoertuig, bijvoorbeeld een strooiauto, met een gewicht van 5 ton (2 x een aslast van 2,5 ton). Daarnaast moet rekening worden gehouden met een (incidentele) onbedoelde voertuigbelasting van 12 ton (met aslasten van 8 ton en 4 ton).

 

8.4.8 Arbeidsomstandighedenwet

 

De Arbeidsomstandighedenwet en bijbehorende regelingen bevatten voorschriften voor veiligheid en gezondheid op de werkplek, wat van toepassing is op alle werkzaamheden aan civieltechnische kunstwerken. Te denken valt bijvoorbeeld aan veilig werken langs de weg, maar ook veilig werken boven- of onder water.

8.5 Toelichting RAMSSHE€PS-methode

 

Als bij een kunstwerk een gebrek wordt geconstateerd betekent dit nog niet dat dit gebrek direct gerepareerd moet worden. Het zal naast de ernst, omvang en intensiteit van het gebrek mede afhangen van de gevolgen van het niet opheffen van het gebrek of het gebrek (al dan niet snel) herstelt moet worden. Hierbij wordt een risico inschatting gemaakt op basis van de kans dat een gevolg van het gebrek optreed en het effect dat het gebrek heeft op een bepaald aspect. De methode die bij het civiele beheer en onderhoud voor dit zogenaamde risico gestuurd beheer landelijk leidend is, is de RAMSSHE€PS methode. RAMSSHE€PS is daarbij een acroniem voor:

 

R

= Reliability

= Betrouwbaarheid (constructieve veiligheid)

A

= Availability

= Beschikbaarheid

M

= Maintainability

= Onderhoudbaarheid

S

= Safety

= Veiligheid en gezondheid (van gebruikers)

S (Se)

= Security

= Beveiliging

H

= Health

= Gezondheid

E

= Environmental

= Leefomgeving (waaronder cultuurhistorische waarde)

= Economic

= Economisch (technische vervolgschade)

P

= Political

= Politiek/Imago (beleving, esthetica)

S (Su)

= Sustainability

= Duurzaamheid

De methode is vrij uitgebreid, maar kan ook in beperktere vorm worden gebruikt door niet alle aspecten te beoordelen. Zo kunnen bijvoorbeeld alleen de RAMS aspecten afdoende worden ervaren door een organisatie. Het is aan de toepassende organisatie om te bepalen welke aspecten zij belangrijk vind om op te sturen. Deze aspecten zullen mede afgewogen worden ten opzichte van de bedrijfswaarden.

 

Met de RAMSSHE€PS-methode wordt aangesloten bij de landelijke norm voor inspecties van kunstwerken, NEN 2767-1+C1: Conditiemeting bebouwde omgeving.

 

Bij de methode wordt gebruik gemaakt van een matrix. Daarin staan alle aspecten met daarbij een onderverdeling van de mate waarin een aspect beïnvloed wordt. De faalkans wordt daarbij ingedeeld in 5 klassen:

 

Score

Omschrijving

Kans op voorkomen

Eerstvolgend falen

1

Verwaarloosbaar

<1%

20 jr < t

2

Klein

1% - 10%

6 jaar < t ≤ 20 jr

3

Gemiddeld

10% - 50%

2 jr < t ≤ 6 jr

4

Groot

50% - 90%

½ jr < t ≤ 2 jr

5

Zeker

> 90%

T ≤ ½ jr

 

Daarnaast wordt het gevolg ingedeeld in 4 klassen:

 

Score

Omschrijving

1

Verwaarloosbaar

2

Gering

3

Matig

4

Sterk

 

De faalkans en gevolgklasse kunnen worden samengevoegd in een model-risicomatrix. De risicoscore wordt daarbij bepaald door kans- en risicoscore met elkaar te vermenigvuldigen. De hoogte van dat getal geeft aan hoe groot de noodzaak is om een beheermaatregel uit te voeren. In de basis ziet de model-risicomatrix er als onderstaand uit.

 

Gevolg

1: Verwaarloosbaar

2: Gering

3: Matig

4: Sterk

Kans

1: Verwaarloosbaar

Acceptabel

Acceptabel

Acceptabel

Acceptabel

2: Klein

Acceptabel

Acceptabel

Ongewenst

Ongewenst

3: Gemiddeld

Acceptabel

Ongewenst

Ongewenst

Ongewenst

4: Groot

Acceptabel

Ongewenst

Ongewenst

Onacceptabel

5: Zeker

Ongewenst

Ongewenst

Onacceptabel

Onacceptabel

 

Tabel 18 Model-risicomatrix

 

De grenzen voor deze matrix zijn als volgt gekozen.

 

  • 1.

    Onacceptabel – Risicoscore 15 t/m 20 (≥ 75% v.d. maximale score)

     

    Er moet een maatregel worden getroffen om het risico te beheersen. Er kan reden zijn om het vast onderhoud te herzien of om een andere preventieve (variabele) onderhoudsmaatregel voor te stellen.

     

  • 2.

    Ongewenst - Risicoscore 5 t/m 12 (20%-75% v.d. maximale score)

     

    Er moet ofwel een maatreel worden getroffen om het risico te beheersen ofwel worden aangetoond waarom dit niet haalbaar / noodzakelijk is. Een voorgestelde maatregel is een herziening van het vast onderhoud of een andere preventieve (variabele) onderhoudsmatregel.

     

  • 3.

    Acceptabel – Risicoscore 1 t/m 4 (≤ 20% v.d. maximale score)

     

    Er hoeft geen matregel te worden getroffen om het risico te beheersen. Indien de faalwijze zich voordoet worden de gebruikelijke acties ondernomen voor (functie-)herstel. Merk op dat dit nog steeds reden kan zijn om het vast onderhoud te herzien, maar nu omdat mogelijk minder activiteiten nodig zijn.

De wijze waarop de risicoscore berekend wordt is afhankelijk van de keuze die de organisatie maakt ten aanzien van de te wegen aspecten. Immers, niet alle aspecten hoeven te worden gewogen. Dat is ter keuze van de organisatie. Een veelgebruikte methode is om de faalkans te vermenigvuldigen met de som van de RAMSSHE€PS-score. Dat zou in onderstaande voorbeeld tot de volgende uitkomst leiden:

 

Faalkans

R

A

M

S

S

H

E

P

S

Risicoscore

4

1

1

1

2

1

1

2

3

2

3

68

 

Risicoscore = 4 x (1+1+1+2+1+1+2+3+2+3) = 4 x 17 = 68.

 

De minimale risicoscore zou hier zijn: 1 x (1+1+1+1+1+1+1+1+1+1) = 1 x 10 = 10.

 

De maximale risicoscore zou hier zijn: 5 x (4+4+4+4+4+4+4+4+4+4) = 5 x 40 = 200.

 

De grenzen uit de model-risicomatrix zouden dan als volgt liggen:

 

Onacceptabel: score van 150 of hoger (>= 75% van de maximale score)

 

Ongewenst: score tussen 40 en 150 (20% - 75% van de maximale score)

 

Acceptabel: score van maximaal 40 (20% van de maximale score)

8.6 RAMSSHE€PS-matrix

 

 

8.7 Toelichting kwaliteitsniveaus NEN2767

 

Ter verduidelijking van de kwaliteitsniveaus uit de NEN2767 staat hieronder een nadere toelichting op deze kwaliteitsniveaus.

 

Kwaliteitsniveau 1: uitstekend

 

Er is sprake van geen of zeer beperkte veroudering. Gebreken aan de afwerklagen, materialen, onderdelen en de constructie komen niet of zeer beperkt voor. Het kunstwerk oogt zeer schoon doordat vervuiling, veroorzaakt door graffiti, onkruid, algen- en mos aangroei, niet of nauwelijks voorkomt. Door regelmatig onderhoud uit te voeren blijft het kunstwerk vrijwel constant op hoog niveau, zowel vanuit technisch als esthetisch oogpunt. Het kunstwerk is veilig en functioneert goed.

 

Kwaliteitsniveau 2: goed

 

Er is sprake van beginnende veroudering. Gebreken aan de afwerklagen, materialen, onderdelen en de constructie komen incidenteel voor. Het kunstwerk oogt schoon doordat vervuiling, veroorzaakt door graffiti, onkruid, algen- en mos aangroei, weinig voorkomt. Het onderhoud is voornamelijk gericht op het waarborgen van de veiligheid en functionaliteit van het kunstwerk en minder op duurzaamheid en toonbaarheid.

 

Kwaliteitsniveau 3: redelijk

 

Het verouderingsproces is op gang gekomen. Gebreken aan de afwerklagen, materialen, onderdelen en de constructie komen plaatselijk voor. Het kunstwerk oogt sober en voldoende schoon; enige vervuiling veroorzaakt door graffiti, onkruid, algen- en mos aangroei wordt getolereerd. Bij dit niveau ligt de nadruk van het onderhoud iets minder op de prioriteiten toonbaarheid en duurzaamheid, waardoor de onderhoudstoestand afneemt voor bepaalde onderdelen, maar zonder gevolgen voor de veiligheid en functionaliteit van het kunstwerk.

 

Kwaliteitsniveau 4: matig

 

Het verouderingsproces heeft het kunstwerk regelmatig in zijn greep. Gebreken aan de afwerklagen, materialen, onderdelen en de constructie komen regelmatig voor. Het kunstwerk oogt vies doordat vervuiling, veroorzaakt door graffiti, onkruid, algen- en mos aangroei, regelmatig voorkomt. Het onderhoud is voornamelijk gericht op het waarborgen van de veiligheid en niet meer op toonbaarheid en duurzaamheid. De levensduur van de onderdelen nemen af waardoor het kunstwerk eerder vervangen moet worden. Bij dit niveau is de kans aanwezig dat de functievervulling van het kunstwerk in gevaar komt. Daardoor zal het storingsafhankelijk onderhoud toenemen.

 

Kwaliteitsniveau 5: slecht

 

Het verouderingsproces is min of meer onomkeerbaar geworden. Gebreken aan de afwerklagen, materialen, onderdelen en constructie komen veel voor. Het kunstwerk oogt erg vies doordat vervuiling, veroorzaakt graffiti, onkruid, algen- en mosaangroei, veelvuldig voorkomt. Op dit niveau wordt alleen correctief, storingsafhankelijk onderhoud uitgevoerd. Er is kans dat onderdelen, zoals dekplanken en leuningen, bezwijken. Regelmatig leidt dit tot onveilige situaties waardoor kunstwerken voor gebruikers (tijdelijk) worden afgesloten.

 

Kwaliteitsniveau 6: zeer slecht

 

Het kunstwerk functioneert niet meer en er doen zich veel onveilige situaties voor. Daarnaast is het kunstwerk erg vies. Er wordt geen onderhoud meer uitgevoerd. Het kunstwerk is rijp voor de sloop en niet verder te gebruiken.

8.8 Protocol Omgaan met lastbeperkingen

 

Het is soms nodig om een lastbeperking op een kunstwerk in te stellen om het veilige gebruik van het kunstwerk te kunnen blijven waarborgen. Zo’n beperking geeft echter hinder en overlast. Om tot afgewogen keuzes te komen kan onderstaand protocol worden gehanteerd. Naast de hoofdvragen zijn tevens hulpvragen opgenomen om tot een zo goed mogelijk gewogen besluit te komen.

 

Daar waar wordt gesproken over een lastbeperking wordt tevens een aslastbeperking bedoeld. Voor het instellen van een lastbeperking is een verkeersbesluit nodig.

 

Punt

Vraag

Ja

Nee

1

Kan het kunstwerk de belasting nog dragen?

  • Is de belastingsituatie van het kunstwerk goed in beeld?

  • Is de constructie van het kunstwerk bekend?

  • Zijn eventuele schades en de invloed daarvan op de draagkracht bekend?

  • Is een draagkracht berekening uitgevoerd o.b.v. de meest recente regelgeving en normen?

  • 10

  • 2

2

Moet het kunstwerk gehandhaafd worden?

  • Wordt het kunstwerk nog gebruikt?

  • Wie heeft belang bij het kunstwerk? Is er een algemeen belang?

  • 3

  • 9

3

Is een lastbeperking acceptabel?

  • Zijn er geschikte alternatieve routes beschikbaar?

  • Is een alternatieve belastingwijze mogelijk (bijv. 1 rijbaan)?

  • Wat zijn de economische gevolgen van een lastbeperking, wie draagt deze en zijn deze acceptabel?

  • Hoe lang is een lastbeperking mogelijk of acceptabel?

  • 8

  • 4

4

Is een technische aanpassing mogelijk, waardoor het kunstwerk de gewenste belasting kan dragen?

  • Is een technische aanpassing verantwoord (m.a.w. is de technische kwaliteit van het kunstwerk na reparatie acceptabel in vergelijking met vervanging van het kunstwerk)?

  • 5

  • 6

5

Is de technische aanpassing economisch verantwoord?

  • Is een technische aanpassing verantwoord i.r.t. vervanging van het kunstwerk?

  • Wie draagt de lasten voor aanpassing?

  • Is er voldoende levensduurverlenging van het kunstwerk?

  • 7

  • 6

6

Vervang de brug

-

-

7

Pas het kunstwerk aan, zodat het weer voldoet aan de gestelde eisen

-

-

8

Stel een lastbeperking in middels een verkeersbesluit en het plaatsen van bebording. Waar nodig aangevuld met fysieke maatregelen ter beperking van het gebruik.

-

-

9

Kunstwerk afsluiten en verwijderen

-

-

10

Geen actie vereist

-

-

 

8.9 R-ladder – Strategieën van circulariteit

 

Bron: Rijksdienst voor Ondernemend Nederland

 

De R-ladder geeft de mate van circulariteit aan. De R-ladder heeft 6 treden (R1 tot en met R6) die verschillende strategieën van circulariteit weergeven. Strategieën hoger op de ladder, besparen meer grondstoffen. Hoe hoger een strategie op de R-ladder staat, hoe meer circulair de strategie is. Waarbij R1 de hoogste trede is. Hieronder lichten wij de 6 aanpakken toe.

 

 

De 6 strategieën zijn:

 

R1 Refuse en Rethink (afwijzen en heroverwegen)

 

Stap af van producten of materialen die u eigenlijk niet nodig hebt. Maak een product overbodig door van zijn functie af te zien, of die met een radicaal ander product te leveren. Intensiveer productgebruik (bijvoorbeeld door producten via platformen te delen of multifunctionele producten).

 

R2 Reduce (verminderen)

 

Grondstoffen efficiënter gebruiken door minder grondstoffenverbruik tijdens de productie en het gebruik van producten.

 

R3 Re- use (hergebruiken)

 

Hergebruik van afgedankt nog goed product, in dezelfde functie door andere gebruiker. Denk bijvoorbeeld aan ontwerpen voor een langere levensduur. Er zijn diverse platforms die gebruikte producten een tweede leven geven.

 

R4 Repair , Refurbish , Remanufacture en Repurpose (repareren, opknappen, reviseren en hergebruiken)

 

Reparatie en onderhoud van een kapot product voor gebruik in zijn oude functie. Verleng zo de levensduur van producten. Opknappen en/of moderniseren van oud product. Maak nieuwe producten van oude producten. Onderdelen van afgedankt product gebruiken in nieuw product met dezelfde of andere functie.

 

R5 Recycling

 

Materialen verwerken tot grondstoffen met dezelfde (hoogwaardige) of mindere (laagwaardige) kwaliteit dan de oorspronkelijke grondstof. Denk aan het verwerken en hergebruiken van grondstoffen en reststromen of afval, zoals gras, afvalhout en koffiedik.

 

R6 Recover (terugwinnen)

 

Verbranden van materialen met energieterugwinning. In een circulaire economie komen zo min mogelijk materialen bij deze stap terecht.

 

In het kort: Reduce, re-use, recycle

 

  • Reduce (R1 en R2)

Bovenaan de ladder staat het verminderen van consumptie en productie en het slimmer maken en gebruiken van producten.

  • Re-use (R3 en R4)

In het midden staat levensduur van producten en onderdelen verlengen.

  • Recycle (R5 en R6)

Onderaan staat het nuttig toepassen van materialen, die anders gestort zouden worden.

 

8.10 Risicoprofielen kunstwerken

 

In onderstaande tabel zijn de risicoprofielen van de kunstwerken nader onderbouwd.

 

 

Naar boven