Afwegingskader functieveranderingsbeleid 2024

regio Foodvalley, regio Amersfoort

 

De raad van de gemeente Nijkerk;

 

gelezen het collegevoorstel van 4 februari 2025 met titel ‘Afwegingskader functieveranderingsbeleid 2024’;

 

b e s l u i t :

 

  • 1.

    Het Afwegingskader Functieveranderingsbeleid regio Foodvalley, regio Amersfoort vast te stellen.

  • 2.

    Op dit moment geen lokale uitwerkingen op te stellen.

  • 3.

    Als aanvulling op de in hoofdstuk 3.7.3 genoemde overgangsregeling een overgangstermijn van 1 jaar op te nemen vanaf het moment van vaststelling door de gemeenteraad voor lopende verzoeken. Het

1. Inleiding

1.1. Afwegingskader functieveranderingsbeleid 2024

In dit afwegingskader functieveranderingsbeleid hebben we vastgelegd hoe de deelnemende gemeenten om willen gaan met voormalige agrarische bedrijfsbebouwing. Het beleid stelt agrarische bedrijven in staat om de bedrijfsvoering op een maatschappelijk en ruimtelijk verantwoorde wijze (gedeeltelijk) te beëindigen. Het wijzigen van de agrarische functie in een andere functie, zoals een woon- of werkfunctie, is de daadwerkelijke functieverandering. Dit leidt op verschillende manieren tot kwaliteitsverbetering van het landelijk gebied. Door de sloopverplichting van overtollige bebouwing, landschappelijke inpassing bij hergebruik/nieuwbouw voor nieuwe woon- of werkfuncties, en natuurontwikkeling of landschapsverbetering in de wijdere omgeving.

Op de slooplocatie kent de overtollige agrarische bebouwing een waarde. Deze waarde noemen we sloopmeters. Nieuwe functies, zoals wonen, werken, het vergroten van de woninginhoud of oppervlakte aan bijgebouwen worden door de inzet van sloopmeters mogelijk gemaakt. Om de oppervlakte aan bebouwing in het landelijk gebied niet toe te laten nemen werken we met een omrekening van de sloopmeters. Dit betekent dat de vrijkomende sloopmeters niet één op één ingezet kunnen worden voor een nieuwe functie. De sloopmeters zijn door de reikwijdte van het functieveranderingsbeleid tussen de deelnemende gemeenten uitwisselbaar.

 

Werkend aan een kwaliteitsverbetering van het landelijk gebied kijken we zorgvuldig naar de herbestemming van de locatie. In het functieveranderingsbeleid leggen we regionaal de voorwaarden vast voor een dergelijke ontwikkeling. Bijvoorbeeld hoeveel sloopmeters nodig zijn voor een nieuwe functie en op welke manier gewerkt kan worden aan landschappelijke inpassing op het erf en landschapsversterking in de wijdere omgeving.

 

Door op interregionale schaal afspraken te maken hebben we een kader waardoor op een gelijke wijze gewerkt wordt met sloopmeters, groencompensatie, voorwaarden voor herbestemming en kwaliteitsverbetering van het landelijk gebied. We dagen gemeenten vooral uit om een ruimtelijke afweging te maken welke functies in welk gebied gewenst zijn. Hiervoor geeft het kader handvatten om tot een gemeentelijke uitwerking te komen.

 

1.2. Omgevingskwaliteit landelijk gebied

Ons landelijk gebied is continue in ontwikkeling. Denk daarbij aan veranderingen bij agrarische bedrijven, nieuwbouw aan dorpsranden, aanleg recreatieve routes, inspelen op klimaatverandering, ingrepen in het watersysteem en nieuwe natuuraanleg. Deze ontwikkelingen hebben impact hebben op het landschap: vervlakking dreigt, landschappelijke variatie verdwijnt en verstening neemt toe. Kortom, de eigenheid en herkenbaarheid van het landschap neemt af. Dat raakt de kwaliteit van de leefomgeving en daarmee de vitaliteit van beide mooie regio’s.

Ook de beëindiging van agrarische bedrijvigheid heeft zijn impact. Bedrijfsbebouwing die niet meer in gebruik is kan verpauperen. Leegstaande gebouwen kunnen aanleiding zijn voor ondermijning van de maatschappij door gebruik voor criminele activiteiten. Daarnaast draagt de agrarische sector zorg voor het onderhoud en beheer van het landschap. Het veranderen van deze functie heeft daarmee ook gevolgen voor het landschapsbeheer. Al met al leiden veranderingen in de agrarische sector op verschillende vlakken tot impact op de omgevingskwaliteit van het landelijk gebied.

 

1.3. Doelstelling functieveranderingsbeleid

De regio’s hebben met het functieveranderingsbeleid als doel om de omgevingskwaliteit van het landelijk gebied te behouden en waar mogelijk te verbeteren.

 

Om deze kwaliteitsverbetering te bereiken werken we aan verschillende opgaven en doelen tegelijkertijd:

  • -

    Verbetering van de omgevingskwaliteit door de sloop van (vrijkomende) agrarische bedrijfsbebouwing.

  • -

    Verbetering van de omgevingskwaliteit door landschappelijke inpassing en bijdrage aan een gemeentelijk Ontwikkelfonds landelijk gebied. De landschappelijke inpassing heeft betrekking op het erf en haar directe omgeving. De gelden uit het fonds worden ingezet voor kwaliteitsverbetering in de wijdere omgeving. Denk hierbij aan de ontwikkeling van natuur en landschap, het bijdragen aan recreatieve routes of bijdragen aan waterberging.

  • -

    Het bieden van nieuwe economische dragers door de voormalige agrarische locatie te herbestemmen voor wonen en/of werken. Hiermee versterken we de economische en sociale vitaliteit van het landelijk gebied.

1.4. Gezamenlijk afwegingskader functieveranderingsbeleid

Het regionale afwegingskader functieveranderingsbeleid 2024 is opgesteld vanuit de samenwerking tussen de gemeenten van de regio Foodvalley en de regio Amersfoort. Ook de beide provincies waarin deze regio’s liggen zijn hierbij betrokken; provincie Gelderland en provincie Utrecht.

 

Het beleidskader is opgesteld voor en door de betrokken gemeenten: Amersfoort, Baarn, Barneveld, Bunschoten, Ede, Eemnes, Leusden, Nijkerk, Putten, Renswoude, Rhenen, Scherpenzeel, Soest, Veenendaal, Wageningen en Woudenberg. Vanwege de ligging in de provincie Gelderland en Utrecht, zijn ook zij betrokken. Het moment van inwerkingtreding kan per gemeente verschillend zijn.

 

Figuur 1. Overzicht betrokken gemeenten

 

Regionaal functieveranderingsbeleid kennen we sinds 2008, voor de Gelderse gemeenten van de regio Foodvalley en de gemeente Putten. In 2012 en 2016 is het beleid geactualiseerd met behoud van de eerdergenoemde doelstellingen in de regio Foodvalley.

Uit de evaluatie in 2020 blijkt dat het beleid goed functioneert. De Gelderse gemeenten geven hierbij enkele aanbevelingen mee om het beleid te verbeteren. De evaluatie is breder uitgezet dan de deelnemende gemeenten. Zo zijn de Utrechtse gemeenten van beide regio’s, de provincies Gelderland en Utrecht en het Waterschap Vallei en Veluwe ook gevraagd naar hun ervaringen. Daarnaast zijn ook diverse adviseurs die in hun dagelijkse werkzaamheden het beleid hanteren betrokken.

 

Afgelopen jaar heeft het bureau Aveco de Bondt alle beschikbare beleidsinformatie en wensen in beeld gebracht. Ook hebben ze zich verdiept in de omgevingskwaliteit en ontwikkelrichting van de verschillende landschappen binnen het betrokken gebied. Op basis hiervan zijn aanbevelingen gedaan voor het opstellen van een regionaal kader voor functieveranderingsbeleid.

 

De provincie Utrecht is bezig met het (door)ontwikkelen van haar functieveranderingsbeleid. Door de ervaringen met het goed functioneren van het functieveranderingsbeleid in de regio Foodvalley kan hier goed op aangesloten worden. We stellen een gezamenlijk kader op voor functieverandering waarbij rekening gehouden wordt met de laatste actualiteiten. Het functieveranderingsbeleid regio Foodvalley 2016 komt hiermee te vervallen. Met de toevoeging van de Utrechtse gemeenten van de regio Foodvalley en de regio Amersfoort vergroten we de reikwijdte van het gezamenlijk functieveranderingsbeleid.

 

1.5. Reikwijdte functieveranderingsbeleid

De reikwijdte van het afwegingskader functieveranderingsbeleid 2024 is groot door het aantal deelnemende gemeenten. Het beleid is echter niet voor het gehele grondgebied van toepassing.

 

  • Het kader is van toepassing voor agrarische functies in het landelijk gebied. Buurtschappen, clusters van bebouwing en dorpsranden kennen een sterke verweving met het landelijk gebied. Echter, de bebouwde kom (steden en dorpen) maakt hier geen onderdeel van uit.

  • Voor het Natuurnetwerk Nederland en de Natura 2000-gebieden gelden bijzondere regels. In deze gebieden kan functieverandering plaatsvinden waarbij beperktere regels gelden voor het herbestemmen. Om het gebied verder te ontstenen kunnen hier alleen met eigen sloopmeters ontwikkelingen plaatsvinden. Ook zijn hier geen functieveranderingen naar een bedrijfsfunctie of nevengebruiksfunctie mogelijk.

  • Daarnaast kunnen in de verschillende gemeenten landschappelijke-, ecologische en/of cultuurhistorisch waardevolle gebieden liggen. Denk hierbij aan de engen op de overgang naar de Veluwe, de Grebbelinie of gemeentelijke ecologische verbindingszones. Ook voor deze gebieden kunnen strengere regels van toepassing zijn. Het is aan de gemeenten om deze in kaart te brengen.

De reikwijdte van het afwegingskader functieveranderingsbeleid 2024 gaat verder dan de slooplocatie. Niet altijd ligt het initiatief voor ontwikkelen van woningen op de locatie van de voormalige bedrijfslocatie. Dit kan ook elders. Hiervoor beschrijft of wijst de gemeente, gebieden aan. In deze gebieden is doorontwikkeling naar de functie wonen, zoals buurtschappen en de omgeving van het dorp, ruimtelijk gewenst. Hiervoor zijn de mogelijkheden en voorwaarden vanuit het functieveranderingsbeleid ook van toepassing.

 

1.6. Planologische procedure

Met functieverandering bedoelen we dat de agrarische functie van een perceel wijzigt in een andere functie, zoals in een woon- of werkfunctie. Hiervoor doorloopt een initiatiefnemer een planologische procedure. Met deze procedure wordt de nieuwe functie, mogelijkheden voor gebruik en oppervlakte, planologisch/juridisch vastgelegd.

 

Het is goed om te melden dat het voldoen aan de voorwaarden van het regionale functieveranderingsbeleid geen recht van ontwikkeling vormt. De afweging of de ontwikkeling passend is op de locatie maakt de gemeente aan de hand van geldende beleidskaders.

 

In (aanvullende) beleidsuitwerkingen kan de gemeente ontwikkelrichtingen opnemen over wonen of werken in het landelijk gebied. Hierbij gaat het om bijvoorbeeld een voorkeursladder voor locaties van nieuwe woonvolumes, ruimtelijke voorwaarden voor niet-agrarische ontwikkelingen of de aanduiding van waardevolle gebieden voor natuur, landschap en cultuurhistorie.

 

Onderdeel van de functieverandering is ook het voldoen aan diverse wet- en regelgeving die van toepassing is op de locatie. Mogelijk moeten onderzoeken uitgevoerd worden, zoals het uitvoeren van een QuickScan ecologie en een verkennend bodemonderzoek.

De bestaande omgevingsvergunningen, zoals de omgevingsvergunning milieubelastende activiteit, moeten worden geactualiseerd aan de nieuwe situatie.

 

1.7. Uitnodiging gemeentelijke uitwerking

Het afwegingskader functieveranderingsbeleid 2024 is een kader op hoofdlijnen voor de deelnemende gemeenten. Vanuit een helicopterview hebben we hierin de gezamenlijke afspraken en werkwijze opgenomen.

 

Het is aan de gemeenten om dit te vertalen in passende beleidsregels. Dit zijn gebied specifieke uitwerkingen afgestemd op de lokale (ruimtelijke)opgave, de schaal en ontwikkelrichting.

 

In het onderliggende stuk is een duidelijk onderscheid gemaakt over de gezamenlijke kaders én de ruimte voor de gemeentelijke uitwerking. Hierbij zijn denkrichtingen opgenomen als inspiratie.

 

1.8. Leeswijzer

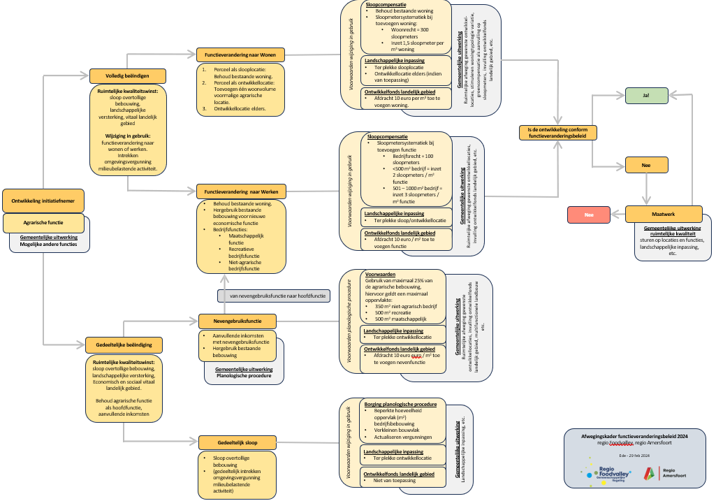
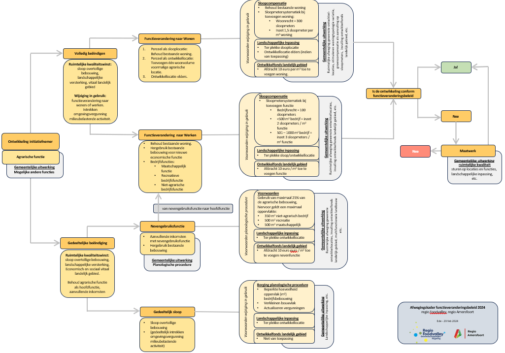
In het tweede hoofdstuk leiden we het afwegingkader functieveranderingsbeleid 2024 in met een stroomschema. Met het onderscheid in volledig beëindigen en gedeeltelijk beëindigen doorlopen we twee sporen. Elk spoor heeft twee mogelijkheden.

Aan de hand van het stroomschema beschrijven we het beleid voor de twee vormen van functieverandering bij volledige beëindiging van de agrarische functie: functieverandering naar wonen en functieverandering naar werken. Voor beide mogelijkheden zetten we de voorwaarden uiteen aan de hand van de regels voor sloopcompensatie, landschappelijke inpassing en bijdrage aan het ontwikkelfonds landelijk gebied. De regionale afspraken hebben ruimte voor een gemeentelijke uitwerking. Dit is herkenbaar in een grijs kader opgenomen bij de relevante onderdelen.

Voor gedeeltelijke beëindiging hanteren we eenzelfde opbouw in de beschrijving van het beleid. Hierbij onderscheiden we twee mogelijkheden: naar nevengebruiksfunctie en gedeeltelijke sloop. In de voorwaarden zijn hierbij regels dan wel de planologische borging, landschappelijke inpassing en de bijdrage aan ontwikkelfonds landelijk gebied opgenomen. De ruimte voor gemeentelijke uitwerking is ook hierbij herkenbaar opgeschreven. Tot slot gaan we in op maatwerk.

 

De sloopmetersystematiek komt aan bod in het derde hoofdstuk. Na een toelichting op het begrip sloopmeters beschrijven we de systematiek. Deze is ook voorzien van voorwaarden voor de inzetbaarheid en bijzondere situaties. Enkele rekenvoorbeelden verduidelijken de sloopmetersystematiek. Aan het einde van dit hoofdstuk beschrijven we de afspraken over de interregionale samenwerking, de geldigheid van sloopmeters en de overgangsregeling voor het beleid.

 

In de eerste bijlage is het stroomschema afwegingskader functieveranderingsbeleid 2024 opgenomen. In de tweede bijlage is de beschrijving van de regionale landschappen, zoals opgesteld door Aveco de Bondt, opgenomen.

2. Beleidskader

2.1. Stroomschema

Het afwegingskader functieveranderingsbeleid 2024 is in een schema vormgegeven. Dit schema laat enerzijds het proces met de te doorlopen stappen voor de initiatiefnemer zien, en anderzijds geeft het de voorwaarden voor functieverandering weer.

 

Vanuit de kwaliteitsverbetering van het landelijk gebied zijn gezamenlijke afspraken en werkwijzen geformuleerd over het omgaan met vrijkomende agrarische bedrijfsbebouwing en met de ontwikkelwensen van de bestaande agrarische functies. De gemeenten hebben ruimte voor uitwerking die ingevuld wordt op basis van gebied specifieke opgaven, landschappelijke kenmerken en/of en omgevingskwaliteitswensen.

 

Dit hoofdstuk is een toelichting op de verschillende stroomlijnen van dit schema. Voor de herkenbaarheid komt het schema in delen terug bij de beschrijving. In bijlage 1 is het volledige schema opgenomen.

 

Figuur 2. Stroomschema Afwegingskader Functieveranderingsbeleid 2024 - tevens opgenomen in bijlage 1

 

2.2. Ontwikkeling initiatiefnemer

We kennen voor het landelijk gebied verschillende opgaven. Vooral veranderingen in de agrarische sector/functies hebben impact op de omgevingskwaliteit. Het onderliggende kader heeft dan ook alleen betrekking op agrarische functies in het landelijk gebied.

 

Een agrarisch ondernemer kan de keuze maken om zijn bedrijfsvoering volledig of gedeeltelijk te beëindigen. Bij het doorlopen van een functieverandering ontstaat ruimte voor ontwikkeling. Met de functieverandering naar een functie wonen, een functie werken of een nevengebruiksfunctie ontstaat een aantrekkelijk, vitaal en leefbaar landelijk gebied.

 

Gemeentelijke uitwerking:

 

Met het opstellen van het gezamenlijke afwegingskader functieveranderingsbeleid is een werkwijze c.q. systematiek ontwikkeld voor veranderende agrarische functies. Deze werkwijze kan binnen de eigen gemeente ook op andere functies toegepast worden, bijvoorbeeld voor niet-agrarische bedrijvigheid en recreatie.

 

2.3. Volledig beëindigen agrarische functie

Als een agrariër besluit zijn agrarisch onderneming te beëindigen, dan dient een functieverandering plaats te vinden. De agrarische functie komt immers te vervallen. Het functieveranderingsbeleid geeft twee mogelijkheden voor herbestemmen: functieverandering naar ‘Wonen’ of functieverandering naar ‘Werken’.

Hieraan zitten voorwaarden verbonden.

2.3.1. FUNCTIEVERANDERING NAAR WONEN

Bij een functieverandering van functie Agrarisch naar functie Wonen stopt de agrarische onderneming. Na functieverandering mogen op het perceel geen bedrijfsmatige agrarische activiteiten meer worden uitgevoerd. Hobbymatig mogen nog wel dieren gehouden worden. Het aantal is beperkt en afhankelijk van de diersoort. De vrijkomende (of overtollige) agrarische bedrijfsbebouwing dient hierbij te worden gesloopt. Dit noemen we de slooplocatie.

Daarnaast is het mogelijk om op de slooplocatie - of elders afhankelijk van gemeentelijke uitwerking - woonvolume toe te voegen. Hiervoor geldt de sloopmetersystematiek, zoals toegelicht in hoofdstuk 3. We zien de functie Wonen als een aantrekkelijke vervangende functie en het verbeteren van de omgevingskwaliteit.

2.3.2. FUNCTIEVERANDERING NAAR WERKEN

Bij een functieverandering van functie Agrarisch naar functie Werken stopt de agrarische onderneming. De bedrijfsmatige agrarische activiteiten maken plaats voor andere (bedrijfs)activiteiten. De vrijkomende (of overtollige) agrarische bedrijfsbebouwing kan gewijzigd worden in functie gebruik en/of worden gesloopt. Hobbymatig mogen nog wel dieren gehouden worden. Het aantal is beperkt en afhankelijk van de diersoort. Om de functie werken mogelijk te maken is ook de sloopmetersystematiek, zoals toegelicht in hoofdstuk 3, van toepassing.

We zien de functie Werken als een economische drager die bijdraagt aan een meer multifunctioneel en aantrekkelijk, vitaal en leefbaar landelijk gebied.

 

2.4. Functieverandering naar Wonen

Bij de functieverandering naar Wonen geeft het functieveranderingsbeleid verschillende mogelijkheden. Uitgangspunt is het behoud van de (voormalige bedrijfs) woning met privébijgebouwen en de sanering van de overtollige bedrijfsbebouwing.

 

Figuur 3. Uitsnede stroomschema functieverandering naar Wonen

2.4.1. HET PERCEEL ALS SLOOPLOCATIE

De vrijkomende agrarische bedrijfsbebouwing wordt gesaneerd. De (bedrijfs)woning met het bijbehorende privébijgebouwen blijft behouden. Deze wordt planologisch omgezet naar de functie Wonen. Het werkingsgebied beperken we een compact erf. Voor de oppervlakte aan bijgebouwen geldt de toegestane maximale oppervlakte in overeenstemming met het gemeentelijk beleid.

 

Door middel van het toepassen van de sloopmetersystematiek (zie hoofdstuk 3) wordt de gesloopte bedrijfsbebouwing omgezet naar inzetbare sloopmeters. De inzetbare sloopmeters kunnen vervolgens op het eigen perceel ingezet of verhandeld worden zodat het elders ingezet kan worden.

2.4.2. HET PERCEEL ALS ONTWIKKELLOCATIE

Aanvullend op ‘het perceel als slooplocatie’ kan de ontwikkelwens woningbouw betreffen. De aanwezige inzetbare sloopmeters kunnen op locatie worden ingezet voor het toevoegen van maximaal één woonvolume. Als een ontwikkeling op locatie niet (ruimtelijk) aanvaardbaar is, kan de zogenoemde functieveranderingswoning elders gerealiseerd worden.

 

Het werkingsgebied van de nieuw toe te voegen woning beperken we tot een compact erf. Voor de oppervlakte aan bijgebouwen geldt de toegestane maximale oppervlakte in overeenstemming met het gemeentelijk beleid.

 

2.5. Voorwaarden functieverandering naar Wonen:

2.5.1. SLOOPCOMPENSATIE

Het toevoegen van een woonvolume is mogelijk volgens de onderstaande rekenregels.

In de berekening hanteren we een basis bestaande uit het ‘woonrecht’ uitgedrukt in sloopmeters. Aanvullend hierop volgt een berekening van compensatie sloopmeters voor de gevraagde inhoud (m³) van de woning of woongebouw.

 

Basisregeling

Sloopmeters

Woonrecht

300 m2

Per 1 m3

1,5 m2

 

Rekenvoorbeeld

Toe te voegen woonvolume

Basisregeling

Sloopmeter

Totaal sloopmeters

1 woning

Woonrecht

300 m2

Inhoud 600 m3*

900 m2 (600 x 1,5)

1.200 m2

 

1 woongebouw

Woonrechten

600 m2 (300 x 2)

Inhoud 880 m3*

1320 m2 (880 x 1,5)

1.920 m2

* per gemeente kan een verschillende inhoudsmaat gelden voor een woning of woongebouw.

 

Basisprincipes voor de functieverandering naar Wonen:

  • Ter plaatse van de vrijgekomen bedrijfsbebouwing geldt voor het toevoegen een maximum van één woonvolume. Onder één woonvolume verstaan we één vrijstaande woning of één woongebouw met twee wooneenheden. De hoeveelheid m2 bijgebouwen wordt bepaald door het omgevingsplan;

  • Voor de slooplocatie en de ontwikkellocatie is een compact erf het uitgangspunt. Dit betekent dat op het erf de bebouwing niet te ver van elkaar af staat, de bebouwing een eenheid vormt en sprake is van één uitrit. Het werkingsgebied ligt hier op eenduidige en begrensde wijze rond omheen.

 

Gemeentelijke uitwerking:

 

Ruimtelijke afwegingen locaties functieveranderingswoningen

Om te werken aan de omgevingskwaliteit van het landelijk gebied maken gemeenten strategische- en landschappelijke keuzes. Zo ook gebieden waar functieveranderingswoningen wel of niet gewenst zijn. Het kan voorkomen dat het toevoegen van meerdere woonvolumes ruimtelijk aanvaardbaar is. Of dat in bepaalde gebieden waar slooplocaties liggen het toevoegen van woonvolume(s) ruimtelijk of anderszins niet aanvaardbaar of gewenst is. Bijvoorbeeld door de aanwezige ecologische- landschappelijke of cultuurhistorische waarden. We nodigen gemeenten dan ook uit om hiervoor een ruimtelijke afweging te maken.

 

Gemeenten kunnen functieveranderingswoningen elders toestaan. Dit zijn aangewezen gebieden waar doorontwikkeling naar de functie Wonen ruimtelijk aanvaardbaar is. Deze gebieden hebben meer draagkracht, bijvoorbeeld in de dorpsranden of de buurtschappen. Hierop zijn de mogelijkheden en voorwaarden vanuit het functieveranderingsbeleid ook van toepassing.

 

We nodigen gemeenten uit om hiervoor een uitwerking te maken. Denk bij het opstellen van een dergelijk kader aan een ruimtelijke afweging voor ontwikkellocaties aan de onderstaande mogelijkheden:

  • 1.

    door de gemeenten aangewezen locaties (bijvoorbeeld dorpsrandzones of gebieden met overwegend woonfuncties)

  • 2.

    bestaande bebouwingsclusters of ~linten (bijvoorbeeld buurtschappen)

  • 3.

    op eigen erf (bijvoorbeeld alleen inzet eigen sloopmeters)

Woningdifferentiatie stimuleren

Gebaseerd op de ervaring van de afgelopen jaren zien we dat veelal vrijstaande woningen en woongebouwen gebouwd zijn. Echter de vraag naar andere woonvormen kan per gebied of gemeente anders zijn. Op basis van de rekenregels is het voor gemeenten mogelijk om met een afwijkende sloopmetereis andere typologieën te stimuleren. Denk hierbij aan rug-aan-rug woningen, drie/vier-kappers of erfdelen (een collectief erf met verschillende woonvormen op een voormalige agrarische functie).

Ook denkbaar is het dat gemeenten actief sturen op woonvormen. Bijvoorbeeld wanneer er behoefte is aan betaalbare starterswoningen. Dan zouden minder sloopmeters ingezet kunnen worden om deze te realiseren.

 

Inzet groencompensatie als aanvulling op sloopmeters

Het verkrijgen van een functieveranderingswoning is nu mogelijk door het inzetten van sloopmeters. Gemeenten hebben de keuze om een gedeelte van de sloopmetercompensatie in te vullen met een groencompensatie. Regionaal is afgesproken om minimaal 75% van de benodigde sloopmeters met sloopmeters in te zetten.

 

Aanvullend op de sloopmeters kan groencompensatie worden ingezet. Met een substantiële bijdrage aan omgevingskwaliteit kan dit een afweging zijn. Dit staat los van de reguliere landschappelijke inpassing en de bijdrage aan het Ontwikkelfonds landelijk gebied. Bijvoorbeeld door de realisatie van natuurontwikkeling, groen/blauwe dooradering of beekherstel ten behoeve van klimaatadaptatie.

 

Gemeenten zijn vrij om voor een dergelijke aanpak te kiezen en dit uit te werken. Bij een uitwerking is het van belang om met een eenduidige systematiek te werken. Bijvoorbeeld door de waarde van de (aanvullende) groencompensatie uit te drukken in waarde die vergelijkbaar is met de investering in sloopmetercompensatie. Deze waarde kan opgebouwd zijn uit de investering voor de realisatie én het beheer voor een bepaalde periode (minimaal 10 jaar) en de afwaardering van de grondwaarde. Voor het bepalen van de waarde van de sloopmetercompensatie kan de gemiddelde waarde over een periode tot een jaar voorafgaande aan de ontwikkeling genomen worden. Het gaat hierbij om de gemeentelijke waarde van de sloopmeter.

Hiermee is de waarde van sloop- en groencompensatie in balans met de gewenste functie. Belangrijk hierbij is dat de groencompensatie als onderdeel van de functieverandering wordt meegenomen in de aanpassing en/of wijziging omgevingsplan.

2.5.2. LANDSCHAPPELIJKE INPASSING

We willen de herkenbaarheid en de (streek)eigenheid van landelijk gebied behouden en versterken. We streven naar het behoud van waardevolle kenmerken, met ruimte voor (architectonische) ontwikkelingen die bijdragen aan de landschappelijke kenmerken. Erven hebben een beeldbepalende rol in de eigenheid van het landelijk gebied. Uitgangspunt is dan ook een compact erf gebaseerd op de traditionele erfopzet. De bebouwing en de landschapselementen, zoals bijvoorbeeld een boomgaard of houtsingel, vormen in het beeld van het landelijk gebied een onlosmakelijk geheel. Veranderingen op het erf hebben hun impact hierop. We vragen dan ook om een landschappelijke inpassing bij ontwikkelingen.

 

Bij een landschappelijke inpassing kijken we zorgvuldig naar het erf en het omliggende landschap. Bij veranderingen op een erf is het belangrijk deze aan te laten sluiten op landschappelijke kenmerken. De aanwezige landschaps-, ecologische en cultuurhistorische waarden en beeldkwaliteit van de bebouwing zijn hierbij uitgangspunt. Hierdoor ontstaat een op het gebied afgestemd inrichtingsplan. De initiatiefnemer realiseert hiermee zijn eigen plannen én verbetert tegelijkertijd het landschap. Dit leidt tot verbetering van de eigen leefomgeving.

 

Gemeentelijke uitwerking:

 

Landschappelijke inpassing

Om richting te geven hoe in een landschapstype het betreffende landschap versterkt kan worden is veel informatie beschikbaar. Vanuit de diverse stukken van de provincie Utrecht en provincie Gelderland heeft Aveco de Bondt een bundeling gemaakt. Deze zijn opgenomen in de bijlage.

 

Voor de verschillende landschapstypen in de regio zijn de kenmerken inzichtelijk gemaakt. Deze kunnen gebruikt worden bij de doorontwikkeling van de erven en het landschap. Door de deelnemende gemeenten kan dit een basis vormen voor hun advisering dan wel toetsing. De toetsing zal plaatsvinden door de gemeentelijke landschapsdeskundige. Ook een initiatiefnemer kan hier van gebruik maken. Bij ontwikkelvoornemens adviseren we de initiatiefnemer een ter zake kundige adviseur in de arm te nemen. Deze kan de vertaling van de algemene landschapskenmerken en de bijbehorende ontwerpprincipes naar de specifieke locatie van het erf maken.

 

We nodigen gemeenten uit om de gebiedsbeschrijvingen die op regionaal niveau gemaakt zijn te toetsen aan hun eigen specifieke gebied. Door het schaalniveau kunnen er lokale verschillen of bijzonderheden aanwezig zijn. Hiervoor kan een gemeentelijke aanvulling gemaakt worden.

 

Ook kunnen deze gebiedsbeschrijvingen een basis vormen voor een gemeentelijke uitwerking zoals een beeldkwaliteitsplan voor het landelijk gebied. Hierin staan de kenmerken van een gebied beschreven. Het gaat niet alleen om hoe een gebied er nu uitziet. De aandacht gaat vooral naar het gewenste beeld. Vandaar dat het document veel afbeeldingen, tekeningen en foto’s heeft. Onderwerpen in het beeldkwaliteitsplan zijn de vormgeving van de bebouwing, de plaatsing van bebouwing op het erf en de landschappelijke inrichting. Hierbij gaat het zowel op het erf als om de omliggende structuren van het landschap. Deze elementen samen vormen het landschapsbeeld.

2.5.3. ONTWIKKELFONDS LANDELIJK GEBIED

Met de functieverandering draagt de initiatiefnemer ook bij aan landschaps- en natuurversterking in de wijdere omgeving binnen de eigen gemeente. Op basis van verevening wordt een bijdrage gestort in een gemeentelijk ontwikkelfonds landelijk gebied. Dit fonds benut de gemeente om de verbetering van de omgevingskwaliteit in het gebied vorm te geven, bijvoorbeeld de aanleg van een houtwal of een recreatieve route.

 

Vanuit dit fonds kan met meer samenhang gewerkt worden aan landschaps- en natuurontwikkeling. Al dan niet met cofinanciering.

 

De bijdrage bedraagt €10,- per m³ op te richten nieuwe woonbebouwing.

Gemeentelijke uitwerking:

 

Ontwikkelfonds landelijk gebied

Gemeenten worden uitgenodigd om een Ontwikkelfonds landelijk gebied op te stellen. Dit kan al een bestaand ontwikkelfonds zijn of een nieuw op te richten fonds. De reikwijdte kan alleen het landelijk gebied of een groter bereik betreffen. Bij het laatste is het van belang dat gelden gelabeld worden voor het verbeteren van de omgevingskwaliteit landelijk gebied. In de naamgeving zijn gemeenten vrij, voor de eenduidigheid hanteren we in dit beleidskader ‘Ontwikkelfonds landelijk gebied’.

Mogelijk weegt het opstellen van een ontwikkelfonds niet op tegen de bijdragen aan omgevingskwaliteit binnen de gemeente. Dan kan een gemeente ervoor kiezen dit (nog) niet op te stellen.

Onderdeel van de functieverandering is een financiële afdracht in het ontwikkelfonds landelijk gebied. De ontvangen bijdragen mogen worden besteed aan de verbetering van de omgevingskwaliteit van gebieden en de realisatie van maatschappelijke functies. Denk hierbij aan natuurontwikkeling, recreatieve routes, waterberging, infrastructuur, etc.

De grondslag voor deze financiële bijdrage ligt in een omgevingsvisie of een programma. Belangrijk uitgangspunt is dat er een verband is tussen de betalende activiteit en de gebiedsontwikkeling. De omgevingsvisie of het programma moet daarom:

 

  • -

    het gebied omschrijven of aangeven dat ontwikkeld wordt;

  • -

    het verband aangeven tussen de activiteit en de ontwikkeling waaraan wordt bijgedragen;

  • -

    ingaan op de financiering van de ontwikkeling;

  • -

    een indicatie geven van de gewenste bijdrage;

  • -

    ingaan op de planning en realisatie van de ontwikkeling.

2.5.4. VOORWAARDEN IN BEELD

We hebben de voorwaarden in onderstaand schema gevisualiseerd. Met hierin de te doorlopen stappen bij de functieverandering naar Wonen. De voormalige agrarische bedrijfsbebouwing wordt gesloopt. De bedrijfswoning(en) zetten we om in reguliere woning(en). De gesloopte bebouwing krijgt met sloopmetersystematiek waarde in de vorm van sloopmeters. Sloopmeters gebruik je voor het toevoegen van een woning op de slooplocatie of op een locatie elders. Hiervoor gelden gemeentelijke voorwaarden.

Onderdeel van de functieverandering is een landschappelijke inpassing van de slooplocatie. Dit geldt ook ontwikkellocatie elders. Bij ontwikkeling vragen we een bijdrage aan het ontwikkelfonds landelijk gebied. Met deze bijdrage werkt de gemeente aan natuur- en landschapsversterking in de wijdere omgeving.

 

Figuur 4. Principe uitwerking voorwaarden functieverandering naar Wonen

 

2.6. Bredere inzet sloopmeters en/of groencompensatie bij woonfuncties

Sloopmeters kunnen ook ingezet worde als compensatie voor andere mogelijkheden bij woonfuncties. Dit noemen we bredere inzet sloopmeters. Regionaal hebben we afspraken gemaakt over de werkwijze en/of de maximale benutting. Gemeenten kunnen ervoor kiezen om wel of geen gebruik te maken van deze mogelijkheden. Hiervoor kunnen gemeentelijke voorwaarden gelden, bijvoorbeeld milieuvereisten en/of landschappelijke aanvaarbaarheid.

 

De bredere inzet sloopmeters is mogelijk voor:

  • 1)

    Grotere inhoud (m3) van de woning dan regulier toegestaan;

  • 2)

    Grotere oppervlakte aan bijgebouwen (m2) dan regulier toegestaan;

  • 3)

    Woningsplitsing;

  • 4)

    Legalisatie

De brede inzet sloopmeters is ook in te vullen met groencompensatie (2.6.5).

2.6.1. GROTERE INHOUD (M3) VAN DE WONING DAN REGULIER IS TOEGESTAAN

Bij woningen in het landelijk gebied is een maximale inhoudsmaat vastgesteld in het omgevingsplan. Met compensatie van sloopmeters kan een grotere inhoudsmaat worden toegestaan.

 

De regeling voor het vergroten van de woning is hieronder weergegeven:

 

Grotere inhoud van de woning/woongebouw

Sloopmeters

Per 1 m3 vergroting

1,5 m2 sloopmeters

2.6.2. GROTERE OPPERVLAKTE AAN BIJGEBOUWEN (M2) DAN REGULIER IS TOEGESTAAN

Bij woningen horen ook bijgebouwen. In het omgevingsplan is een maximale maatvoering vastgesteld. Met compensatie van sloopmeters kan een groter bijgebouw worden toegestaan.

De regeling voor het vergroten van de oppervlakte aan bijgebouwen is hieronder weergegeven:

 

Grotere oppervlakte van het bijgebouw

Sloopmeters

Per 1 m2 vergroting

2 m2 sloopmeters

2.6.3. WONINGSPLITSING

Met de compensatie van sloopmeters kan een extra woonrecht worden gerealiseerd. De woning wordt daarmee in feite veranderd van een woning naar een woongebouw.

 

De regeling voor het omzetten van een woning naar een woongebouw is hieronder weergegeven:

 

Omzetten woning naar woongebouw

Sloopmeters

1 extra woonrecht

300 m2 sloopmeters

2.6.4. LEGALISATIE

In het landelijk gebied zijn situaties aanwezig waarbij het feitelijk gebruik strijdig is met het omgevingsplan. Met de compensatie van sloopmeters kunnen strijdigheden als dubbele bewoning, meer m2 aan bijgebouwen en grotere woninginhoud (m3) worden gelegaliseerd.

 

De regeling die hiervoor kan worden gehanteerd is die van het toevoegen van een extra ‘woningrecht’ en/of grotere inhoud woning/woongebouw:

 

Legaliseren

Sloopmeters

Legalisatie woongebouw (per woonrecht)

300 m2 sloopmeters

Legalisatie inhoudbestaande vergunde woningtot en met feitelijke inhoud woning

Per 1 m3 vergroting > 1,5m2 sloopmeters

Legalisatie meer m2 aan bijgebouwen

Per 1 m2 vergroting > 2 m2 sloopmeters

2.6.5. GROENCOMPENSATIE

Voor de functieverandering naar Wonen is het inzetten van groencompensatie als aanvulling op sloopmeters mogelijk. Ook voor de bovengenoemde thema’s voor de functie Wonen is het denkbaar. Dit is echter gemeentelijk uitwerking, waarbij de systematiek zoals benoemd in paragraaf 2.5.1 van toepassing is.

 

Gemeentelijke uitwerking

 

Overige mogelijkheid voor verbrede inzetsloopmeters.

Op voorhand zijn niet alle situaties te overzien. Het afwegingskader functieverandering 2024 biedt de gemeente de mogelijkheid om voor deze gevallen in lijn met en volgens de systematiek van dit beleid oplossingen te bewerkstelligen. Vanzelfsprekend, alleen als het ruimtelijk aanvaardbaar is.

 

2.7. Functieverandering naar Werken

 

Bij de functieverandering naar Werken onderscheiden we drie soorten werkfuncties:

  • Niet-agrarische bedrijfsfunctie;

  • Maatschappelijke functie;

  • Recreatieve bedrijfsfunctie.

 

Figuur 5. Uitsnede stroomschema functieverandering naar Werken

 

Het landelijk gebied is een gevarieerd gebied waar agrarische functies, niet-agrarische bedrijfsfuncties, recreatie, maatschappelijke functies en wonen hand in hand gaan. Het landelijk gebied is een soort ‘kraamkamer’ van nieuwe werkfuncties. Vanwege de impact op de omgevingskwaliteit moet de aard en omvang wel passend zijn bij het landelijk gebied. Met een bebouwingsoppervlakte tot 500 m2 worden deze functies als passend beschouwd.

 

Werkfuncties groter dan de eerdergenoemde 500 m2 moeten gestimuleerd worden zich te vestigen op een lokaal of regionaal bedrijventerrein. Met een zwaardere sloopcompensatie kunnen functies tot een oppervlakte van 1.000 m² bedrijfsbebouwing onder voorwaarden mogelijk zijn. Hiervoor moet een afweging gemaakt worden tussen de aard van het bedrijf en de gebiedskenmerken van de locatie of medewerking al dan niet mogelijk is.

 

Uitgangspunt is het behoud van de (voormalige bedrijfs) woning met privébijgebouwen en de sanering van de overtollige bedrijfsbebouwing. Als de bestaande bebouwing van een te slechte (beeld)kwaliteit is om voor de nieuwe functie hergebruikt te worden, is vervangende nieuwbouw toegestaan, die goed landschappelijk is ingepast in zijn omgeving mogelijk.

 

2.8. Voorwaarden functieverandering naar Werken:

2.8.1. SLOOPCOMPENSATIE

Het systeem is opgezet volgens een basis, het ‘bedrijfsrecht’ aangevuld met compensatie van sloopmeters voor de gevraagde oppervlakte per m² vloeroppervlakte (voetprint) van de bedrijfsbebouwing.

 

De regeling voor functieverandering naar één van de werkfuncties ziet er als volgt uit:

 

Werkfuncties

Sloopmeters

Bedrijfsrecht

100 m2

Tot en met 500 m2 per m2 vloeroppervlakte bedrijfsbebouwing

2 m2 sloopmeters

501 - 1.000m2 per m2 vloeroppervlakte bedrijfsbebouwing

3 m2 sloopmeters

 

Gemeentelijke uitwerking:

 

Ruimtelijke afweging:

We nodigen gemeenten uit om op basis van de gebiedskenmerken en de ontwikkelrichting van de landschappen een uitwerking te maken. Om hiermee sturing te geven waar bedrijven/werkfuncties wel en niet passen.

 

Ruimtelijk kunnen gebieden kwetsbaar zijn voor het toevoegen van werkfuncties. Bijvoorbeeld omdat sprake is van een kwetsbaar gebied, gebieden waar de functie te veel belemmeringen aan de omgeving oplegt aan bestaande functies of waarbij de locatie niet goed ontsloten is door infrastructuur. Het is denkbaar om deze gebieden inzichtelijk te maken. In deze gebieden kan de gemeente dan ook terughoudend omgaan met het honoreren van initiatieven.

 

Een ander uitgangspunt is dat er geen verslechtering van de milieukundige situatie mag zijn. Bijvoorbeeld door ‘rustige’ delen van het landelijk gebied, op het gebied van milieu en hinder, ook rustig te houden. In gemengde delen van het landelijk gebied, bijvoorbeeld bij drukke wegen of clusters van bebouwing met bedrijfsfuncties, lijkt meer mogelijk.

 

Vanuit het werken aan de omgevingskwaliteit van het landelijk gebied is het daarnaast belangrijk om gebieden/zones aan te wijzen waar voor werkfuncties een maximale oppervlakte (m2) wordt toegestaan.

2.8.2. LANDSCHAPPELIJKE INPASSING

We willen de herkenbaarheid en de (streek)eigenheid van landelijk gebied behouden en versterken. We streven naar het behoud van waardevolle kenmerken, met ruimte voor (architectonische) ontwikkelingen die bijdragen aan de landschappelijke kenmerken. Erven hebben een beeldbepalende rol in de eigenheid van het landelijk gebied. De bebouwing en de landschapselementen, zoals bijvoorbeeld een boomgaard of houtsingel, vormen in het beeld van het landelijk gebied een onlosmakelijk geheel. Veranderingen op het erf hebben hun impact hierop. We vragen dan ook om een landschappelijke inpassing bij ontwikkelingen.

 

Bij een landschappelijke inpassing kijken we zorgvuldig naar het erf en het omliggende landschap. Bij veranderingen op een erf is het belangrijk deze aan te laten sluiten op landschappelijke kenmerken. De aanwezige landschaps-, ecologische en cultuurhistorische waarden en beeldkwaliteit van de bebouwing zijn hierbij uitgangspunt. Hierdoor ontstaat een op het gebied afgestemd inrichtingsplan. De initiatiefnemer realiseert hiermee zijn eigen plannen én verbetert tegelijkertijd het landschap. Dit leidt tot verbetering van de eigen leefomgeving.

 

Gemeentelijke uitwerking:

 

Landschappelijke inpassing

Om richting te geven hoe in een landschapstype het betreffende landschap versterkt kan worden is veel informatie beschikbaar. Vanuit de diverse stukken van de provincie Utrecht en provincie Gelderland heeft Aveco de Bondt een bundeling gemaakt. Deze zijn opgenomen in de bijlage.

 

Voor de verschillende landschapstypen in de regio zijn de kenmerken inzichtelijk gemaakt. Deze kunnen gebruikt worden bij de doorontwikkeling van de erven en het landschap. Door de deelnemende gemeenten kan dit een basis vormen voor hun advisering dan wel toetsing. De toetsing zal plaatsvinden door de gemeentelijke landschapsdeskundige. Ook de initiatiefnemer kan hier van gebruik maken. Bij ontwikkelvoornemens adviseren we de initiatiefnemer een ter zake kundige in de arm te nemen. Deze kan de vertaling van de algemene landschapskenmerken en de bijbehorende ontwerpprincipes naar de specifieke locatie van het erf maken.

 

We nodigen gemeenten uit om de gebiedsbeschrijvingen die op regionaal niveau gemaakt zijn te toetsen aan hun eigen specifieke gebied. Door het schaalniveau kunnen er lokale verschillen of bijzonderheden aanwezig zijn. Hiervoor kan een gemeentelijke aanvulling gemaakt worden.

 

Ook kunnen deze gebiedsbeschrijvingen een basis vormen voor een gemeentelijke uitwerking zoals een beeldkwaliteitsplan voor het landelijk gebied. De kenmerken van een gebied staan beschreven in een beeldkwaliteitsplan. Het gaat niet alleen om hoe een gebied er nu uitziet. De aandacht gaat vooral naar het gewenste beeld. Vandaar dat het document veel afbeeldingen, tekeningen en foto’s heeft. Onderwerpen in het beeldkwaliteitsplan zijn de vormgeving van de bebouwing, de plaatsing van bebouwing op het erf en de landschappelijke inrichting. Hierbij gaat het zowel op het erf als om de omliggende structuren van het landschap. Deze elementen samen vormen het landschapsbeeld.

2.8.3. ONTWIKKELFONDS LANDELIJK GEBIED

Met de functieverandering draagt de initiatiefnemer ook bij aan landschaps- en natuurversterking in de wijdere omgeving. Op basis van verevening wordt een bijdrage gestort in een gemeentelijk ontwikkelfonds landelijk gebied. Dit fonds benut de gemeente om de verbetering van de omgevingskwaliteit in het gebied vorm te geven, bijvoorbeeld de aanleg van een houtwal of een recreatieve route.

Vanuit dit fonds kan met meer samenhang gewerkt worden aan landschaps- en natuurontwikkeling. Al dan niet met cofinanciering.

 

De bijdrage bedraagt €10,- per m2 vloeroppervlakte aan bedrijfsbebouwing.

 

Gemeentelijke uitwerking:

 

Ontwikkelfonds landelijk gebied

Gemeenten worden uitgenodigd om een ontwikkelfonds landelijk gebied op te stellen. Dit kan al een bestaand ontwikkelfonds zijn of een nieuw op te richten fonds. De reikwijdte kan alleen het landelijk gebied of een groter bereik betreffen. Bij het laatste is het van belang dat gelden gelabeld worden voor het verbeteren van de omgevingskwaliteit landelijk gebied. In de naamgeving zijn gemeenten vrij, voor de eenduidigheid hanteren we in dit beleidskader ‘ontwikkelfonds landelijk gebied’.

 

Onderdeel van de functieverandering is een financiële afdracht in het ontwikkelfonds landelijk gebied. De ontvangen bijdragen mogen worden besteed aan de verbetering van de omgevingskwaliteit van gebieden en de realisatie van maatschappelijke functies. Denk hierbij aan natuurontwikkeling, recreatieve routes, sport, waterberging, infrastructuur, etc.

De grondslag voor deze financiële bijdrage ligt in een omgevingsvisie of een programma. Belangrijk uitgangspunt is dat er een verband is tussen de betalende activiteit en de gebiedsontwikkeling. De omgevingsvisie of het programma moet daarom:

  • -

    het gebied omschrijven of aangeven dat ontwikkeld wordt;

  • -

    het verband aangeven tussen de activiteit en de ontwikkeling waaraan wordt bijgedragen;

  • -

    ingaan op de financiering van de ontwikkeling;

  • -

    een indicatie geven van de gewenste bijdrage;

  • -

    ingaan op de planning en realisatie van de ontwikkeling.

2.8.4. VOORWAARDEN IN BEELD

We hebben de voorwaarden in onderstaand schema gevisualiseerd. Met hierin de te doorlopen stappen bij de functieverandering naar Werken. Met het toevoegen van een nieuwe economische functie wordt de overtollige voormalige agrarische bedrijfsbebouwing gesloopt. De gesloopte bebouwing krijgt met sloopmetersystematiek waarde in de vorm van sloopmeters. Sloopmeters gebruik je voor het toevoegen van een nieuwe economische functie op de locatie (gemeentelijke voorwaarden) of als verdienmodel.

Onderdeel van de functieverandering is een landschappelijke inpassing van de locatie. Bij ontwikkeling vragen we een bijdrage aan het ontwikkelfonds landelijk gebied. Met deze bijdrage werkt de gemeente aan natuur- en landschapsversterking in de wijdere omgeving.

 

Figuur 6. Principe uitwerking voorwaarden functieverandering naar Werken

 

2.9. Bredere inzet sloopmeters bij werkfuncties

Naast de mogelijkheden voor nieuwe werkfuncties kunnen sloopmeters ook worden ingezet als compensatie voor andere mogelijkheden bij werkfuncties. Dit noemen we brede inzet sloopmeters. Regionaal hebben we hierover afspraken gemaakt. Gemeenten kunnen ervoor kiezen om wel of geen gebruik te maken van deze mogelijkheden.

 

De bredere inzet sloopmeters is mogelijk voor:

 

  • 1)

    Grotere inhoud (m3) van de bedrijfswoning dan regulier is toegestaan;

  • 2)

    Uitbreiding van één van de bestaande werkfuncties.

2.9.1. GROTERE INHOUD (M3) VAN DE BEDRIJFSWONING DAN REGULIER IS TOEGESTAAN

Bij bedrijfswoningen in het landelijk gebied is een maximale inhoudsmaat vastgesteld in het omgevingsplan. Met compensatie van sloopmeters kan een grotere inhoudsmaat worden toegestaan.

De regeling voor het vergroten van de woning is hieronder weergegeven:

 

Grotere inhoud van de bedrijfswoning/bedrijfswoongebouw

Sloopmeters

Per 1 m3 vergroting

1,5 m2 sloopmeters

2.9.2. UITBREIDING VAN ÉÉN VAN DE BESTAANDE WERKFUNCTIES

Met de inzet van compenserende sloopmeters kunnen bestaande bedrijfslocaties uitbreiden tot maximaal 1.000 m2 aan bedrijfsbebouwing. Afhankelijk van de aard van het bedrijf en locatie wordt beoordeeld of medewerking al dan niet mogelijk is.

De regeling voor uitbreiding werkfunctie is hieronder weergegeven:

 

Uitbreiding werkfunctie

Sloopmeters

Tot en met 500 m2 aan bedrijfsbebouwing per m2 vloeroppervlakte bedrijfsbebouwing

2 m2 sloopmeters

501 - 1.000m2 aan bedrijfsbebouwing per m2 vloeroppervlakte bedrijfsbebouwing

3 m2 sloopmeters

 

Gemeentelijke uitwerking Buitenopslag

 

In principe staan we bij een functieverandering naar Werken geen buitenopslag toe. Toch kan een gemeente ervoor kiezen om buitenopslag mogelijk te maken bij bedrijfsfuncties. Hiervoor kan de gemeente voorwaarden stellen zoals het aantonen van de noodzakelijkheid, de landschappelijke aanvaardbaarheid en de omvang van de buitenopslag. Regionaal is afgesproken dat dit een gemeentelijke keuze is en dat buitenopslag mogelijk is met de inzet van sloopmeters. Hiervoor geldt de inzet van 2 m2 sloopmeters voor 1 m2 buitenopslag.

 

Overige mogelijkheid voor verbrede inzetsloopmeters.

 

Op voorhand zijn niet alle situaties te overzien. Het afwegingskader functieverandering 2024 biedt de gemeenten de mogelijkheid om voor deze gevallen in lijn met en volgens de systematiek van dit beleid oplossingen te bewerkstelligen. Vanzelfsprekend, alleen als het ruimtelijk aanvaardbaar is.

 

2.10. Gedeeltelijke beëindiging agrarische activiteit

De agrarische ondernemer kan de wens hebben tot gedeeltelijke verandering van de bedrijfsvoering. Dit kan komen door het hebben van geen bedrijfsopvolger of door invloeden van buitenaf, zoals bijvoorbeeld stikstofreductieplannen of grond schaarste. Bij een gedeeltelijke verandering blijft de hoofdfunctie als agrarisch bedrijf bestaan. Echter, het bedrijf kan een andere vorm aannemen. Het functieveranderingsbeleid geeft twee mogelijkheden, met bijbehorende voorwaarden, voor:

  • Een nevengebruiksfunctie starten;

  • Of gedeeltelijk slopen.

2.10.1. NAAR NEVENGEBRUIKSFUNCTIE

Andere bedrijvigheid naast het hoofdinkomen van de ondernemer noemen we een nevengebruiksfunctie. Een nevengebruiksfunctie is qua oppervlak ondergeschikt aan de hoofdfunctie. Bij voorkeur komt de nevenfunctie in de bestaande bebouwing. Met omgevingskwaliteit als doel is vervangende nieuwbouw denkbaar. De nevenfunctie mag alleen door de ondernemer/eigenaar (of onderdeel van het familiebedrijf) worden uitgeoefend. Hiermee wordt voorkomen dat buitenstaanders (derde partij) een bedrijf vestigen op een agrarische locatie.

2.10.2. GEDEELTELIJK SLOOP

Bij het gedeeltelijk beëindigen van het agrarische bedrijf behoort ook sloop van een de voormalige opstallen tot de mogelijkheid. Bijvoorbeeld wanneer een agrarische bedrijfstak af wordt gestoten dan wel het aantal dieren wordt verminderd. Met de sloop van de opstallen kunnen deze meters als sloopmeters worden verhandeld. Dit is een verdienmodel voor de agrarische ondernemer. Ook kunnen deze meters ingezet worden om bijvoorbeeld de woning te vergroten. Deze mogelijkheden zijn afhankelijk van de ruimte die gemeentelijke kaders met betrekking tot oppervlakte/inhoud woning biedt.

 

2.11. Naar nevengebruiksfunctie

Bij nevenfuncties denken we aan recreatieve of maatschappelijke/zorg functies. Ook niet-agrarische activiteiten zoals loonwerk of transportactiviteiten zijn mogelijk. Dergelijke functies geven het gebied nieuwe impulsen. Zowel voor de ondernemer in economisch opzicht, als ook het bijdragen aan de kwaliteiten van het gebied.

 

Op het moment dat de hoofdactiviteit stopt, dient een functieveranderingsprocedure te worden doorlopen.

 

Figuur 7. Uitsnede stroomschema Nevengebruiksfunctie

 

2.12. Voorwaarden nevengebruiksfunctie

Voor niet-agrarische nevengebruiksfuncties bij agrarische bedrijven mag maximaal 25% van het bebouwd oppervlak worden gebruikt:

  • Tot een maximum van 500 m2 van de bedrijfsgebouwen voor nevengebruiksfuncties in het kader van recreatie en van zorg;

  • Tot een maximum van 350 m2 van de bedrijfsgebouwen voor overige niet-agrarische bedrijfsnevenfuncties.

 

Gemeentelijke uitwerking:

 

Ruimtelijke afweging

De planologische procedure voor een nevengebruiksfunctie kan per gemeente verschillen. Het is aan de gemeente om hier gemeentelijke kaders/beleid voor op te stellen. Hierdoor stuurt de gemeente op welke plek welke functies en van welke omvang gewenst zijn.

 

Van bovenstaande maatvoeringen kan door gemeenten worden afgeweken, bijvoorbeeld voor multifunctionele landbouw. Onder multifunctionele landbouw verstaan we activiteiten waarmee we de burger en de agrariër aan elkaar verbinden. Denk hierbij aan educatie ter plekke of verkoop eigen en/of streekproducten. Ook is het denkbaar dat gemeenten een kader opstellen voor recreatieve voorzieningen (niet zijnde bebouwing) die plaatsvinden buiten het werkingsgebied van het omgevingsplan. Denk hierbij aan een maisdoolhof of boerengolf.

 

Het is goed om te beseffen dat een nevengebruiksfunctie een opstap kán zijn naar een volledige transformatie van de bedrijfsvoering. Deze functie kan bij het stoppen van de agrarische bedrijfsvoering de hoofdfunctie worden. Daarom is het voor gemeentes van belang vooruit te denken. Het afwegingskader dat voor de functieverandering naar Werken gehanteerd kan worden, is ook bij deze toetsing bruikbaar.

2.12.1. LANDSCHAPPELIJKE INPASSING

We willen de herkenbaarheid en de (streek)eigenheid van landelijk gebied behouden en versterken. We streven naar het behoud van waardevolle kenmerken, met ruimte voor (architectonische) ontwikkelingen die bijdragen aan de landschappelijke kenmerken. Erven hebben een beeldbepalende rol in de eigenheid van

 

het landelijk gebied. De bebouwing en de landschapselementen, zoals bijvoorbeeld een boomgaard of houtsingel, vormen in het beeld van het landelijk gebied een onlosmakelijk geheel. Veranderingen op het erf hebben hun impact hierop. We vragen dan ook om een landschappelijke inpassing bij ontwikkelingen.

 

Bij een landschappelijke inpassing kijken we zorgvuldig naar het erf en het omliggende landschap. Bij veranderingen op een erf is het belangrijk deze aan te laten sluiten op landschappelijke kenmerken. De aanwezige landschaps-, ecologische en cultuurhistorische waarden en beeldkwaliteit van de bebouwing zijn hierbij uitgangspunt. Hierdoor ontstaat een op het gebied afgestemd inrichtingsplan. De ondernemer realiseert hiermee zijn eigen plannen én verbetert tegelijkertijd het landschap. Dit leidt tot verbetering van de eigen leefomgeving.

 

Gemeentelijke uitwerking:

 

Landschappelijke inpassing

Om richting te geven hoe in een landschapstype het betreffende landschap versterkt kan worden is veel informatie beschikbaar. Vanuit de diverse stukken van de Provincie Utrecht en Provincie Gelderland heeft Aveco de Bondt een bundeling gemaakt. Deze zijn opgenomen in de bijlage.

 

Voor de verschillende landschapstypen in de regio zijn de kenmerken inzichtelijk gemaakt. Deze kunnen gebruikt worden bij de doorontwikkeling van de erven en het landschap. Door de deelnemende gemeenten kan dit een basis vormen voor hun advisering dan wel toetsing. De toetsing zal plaatsvinden door de gemeentelijke landschapsdeskundige. Ook de initiatiefnemer kan hier van gebruik maken. Bij ontwikkelvoornemens adviseren we de initiatiefnemer een ter zake kundige in de arm te nemen. Deze kan de vertaling van de algemene landschapskenmerken en de bijbehorende ontwerpprincipes naar de specifieke locatie van het erf kunnen maken.

 

We nodigen gemeenten uit om de gebiedsbeschrijvingen die op regionaal niveau gemaakt zijn te toetsen aan hun eigen specifieke gebied. Door het schaalniveau kunnen er lokale verschillen of bijzonderheden aanwezig zijn. Hiervoor kan een gemeentelijke aanvulling gemaakt worden.

 

Ook kunnen deze gebiedsbeschrijvingen een basis vormen voor een gemeentelijke uitwerking zoals een beeldkwaliteitsplan voor het landelijk gebied. De kenmerken van een gebied staan beschreven in een beeldkwaliteitsplan. Het gaat niet alleen om hoe een gebied er nu uitziet. De aandacht gaat vooral naar het gewenste beeld. Vandaar dat het document veel afbeeldingen, tekeningen en foto’s heeft. Onderwerpen in het beeldkwaliteitsplan zijn de vormgeving van de bebouwing, de plaatsing van bebouwing op het erf en de landschappelijke inrichting. Hierbij gaat het zowel op het erf als om de omliggende structuren van het landschap. Deze elementen samen vormen het landschapsbeeld.

2.12.2. ONTWIKKELFONDS LANDELIJK GEBIED

Met de functieverandering draagt de initiatiefnemer ook bij aan landschaps- en natuurversterking in de wijdere omgeving. Op basis van verevening wordt een bijdrage gestort in een gemeentelijk ontwikkelfonds landelijk gebied. Dit fonds benut de gemeente om de verbetering van de omgevingskwaliteit in het gebied vorm te geven, bijvoorbeeld de aanleg van een houtwal of een recreatieve route.

Vanuit dit fonds kan met meer samenhang gewerkt worden aan landschaps- en natuurontwikkeling. Al dan niet met cofinanciering.

 

De bijdrage bedraagt €10,- per m2 toe te voegen vloeroppervlakte nevenfunctie.

 

Gemeentelijke uitwerking:

 

Ontwikkelfonds landelijk gebied

Gemeenten worden uitgenodigd om een ontwikkelfonds landelijk gebied op te stellen. Dit kan al een bestaand ontwikkelfonds zijn of een nieuw op te richten fonds. De reikwijdte kan alleen het landelijk gebied of een groter bereik betreffen. Bij het laatste is het van belang dat gelden gelabeld worden voor het verbeteren van de omgevingskwaliteit landelijk gebied. In de naamgeving zijn gemeenten vrij, voor de eenduidigheid hanteren we in dit beleidskader ‘ontwikkelfonds landelijk gebied’.

 

Onderdeel van de functieverandering is een financiële afdracht in het ontwikkelfonds landelijk gebied. De ontvangen bijdragen mogen worden besteed aan de verbetering van de omgevingskwaliteit van gebieden en de realisatie van maatschappelijke functies. Denk hierbij aan natuurontwikkeling, recreatieve routes, sport, waterberging, infrastructuur, etc.

De grondslag voor deze financiële bijdrage ligt in een omgevingsvisie of een programma. Belangrijk uitgangspunt is dat er een verband is tussen de betalende activiteit en de gebiedsontwikkeling. De omgevingsvisie of het programma moet daarom:

  • -

    het gebied omschrijven of aangeven dat ontwikkeld wordt;

  • -

    het verband aangeven tussen de activiteit en de ontwikkeling waaraan wordt bijgedragen;

  • -

    ingaan op de financiering van de ontwikkeling;

  • -

    een indicatie geven van de gewenste bijdrage;

  • -

    ingaan op de planning en realisatie van de ontwikkeling.

2.12.3. VOORWAARDEN IN BEELD

We hebben de voorwaarden in onderstaand schema gevisualiseerd. Met hierin de te doorlopen stappen bij een nevengebruiksfunctie. Hierbij voegt de ondernemer een nieuwe economische functie toe aan en binnen de bestaande agrarische bedrijfsvoering.

Onderdeel van de bijbehorende planologische procedure is een landschappelijke inpassing van de locatie. Bij ontwikkeling vragen we een bijdrage aan het ontwikkelfonds landelijk gebied. Met deze bijdrage werkt de gemeente aan natuur- en landschapsversterking in de wijdere omgeving.

 

Figuur 8. Principe uitwerking voorwaarden Nevengebruiksfunctie

 

2.13. Van nevengebruiksfunctie naar functieverandering Werken

Het is denkbaar dat de nevengebruiksfunctie de opstap is naar het definitief beëindigen van de hoofdactiviteit. Bij het omzetten van een nevengebruiksfunctie naar hoofdactiviteit is een functieverandering nodig.

 

Als de nevengebruiksfunctie 5 jaar of langer vergund aanwezig is, komt de sloopcompensatie gedeeltelijk te vervallen. Dit betekent dat het oppervlakte aan aanwezige nevenfunctie (met maximum van 350 m2 respectievelijk 500 m2) in sloopmeters (1 op 1) moet worden gecompenseerd. Het bedrijfsrecht dient wel aangeleverd dan wel aangekocht te worden, volgens de sloopmetersystematiek.

 

Figuur 9. Uitsnede stroomschema

 

2.14. Naar gedeeltelijke sloop

 

Bij het beëindigen van een gedeelte van het bedrijf kan de agrarische ondernemer een deel van de (voormalige) opstallen slopen. Met de sloop van de opstallen kunnen deze meters als sloopmeters worden verhandeld. Dit is een verdienmodel voor de agrarische ondernemer. Ook kunnen deze meters ingezet worden om bijvoorbeeld de woning te vergroten. Deze mogelijkheden zijn afhankelijk van de ruimte die gemeentelijke kaders met betrekking tot oppervlakte/inhoud woning biedt.

 

Figuur 10. Uitsnede stroomschema gedeeltelijke sloop

 

2.15. Voorwaarden gedeeltelijke sloop

Een omgevingsplanwijziging is ook bij gedeeltelijke sloop nodig. Door de sloop worden de hoeveelheid vierkante meters bebouwing binnen de agrarische functie beperkt voor de toekomst. De weg gehaalde vierkante meters kunnen niet meer terugkomen. Planologisch borgen we dit in het omgevingsplan.

2.15.1. LANDSCHAPPELIJKE INPASSING

We willen de herkenbaarheid en de (streek)eigenheid van landelijk gebied behouden en versterken. We streven naar het behoud van waardevolle kenmerken, met ruimte voor (architectonische) ontwikkelingen die bijdragen aan de landschappelijke kenmerken. Erven hebben een beeldbepalende rol in de eigenheid van het landelijk gebied. De bebouwing en de landschapselementen, zoals bijvoorbeeld een boomgaard of houtsingel, vormen in het beeld van het landelijk gebied een onlosmakelijk geheel. Veranderingen op het erf hebben hun impact hierop. We vragen dan ook om een landschappelijke inpassing bij ontwikkelingen.

 

Bij een landschappelijke inpassing kijken we zorgvuldig naar het erf en het omliggende landschap. Bij veranderingen op een erf is het belangrijk deze aan te laten sluiten op landschappelijke kenmerken. De aanwezige landschaps-, ecologische en cultuurhistorische waarden en beeldkwaliteit van de bebouwing zijn hierbij uitgangspunt. Hierdoor ontstaat een op het gebied afgestemd inrichtingsplan. De initiatiefnemer realiseert hiermee zijn eigen plannen én verbetert tegelijkertijd het landschap. Dit leidt tot verbetering van de eigen leefomgeving.

 

Gemeentelijke uitwerking:

 

Landschappelijke inpassing

Om richting te geven hoe in een landschapstype het betreffende landschap versterkt kan worden is veel informatie beschikbaar. Vanuit de diverse stukken van de provincie Utrecht en provincie Gelderland heeft Aveco de Bondt een bundeling gemaakt. Deze zijn opgenomen in de bijlage.

 

Voor de verschillende landschapstypen in de regio zijn de kenmerken inzichtelijk gemaakt. Deze kunnen gebruikt worden bij de doorontwikkeling van de erven en het landschap. Door de betrokken gemeenten kan dit een basis vormen voor hun advisering dan wel toetsing. De toetsing zal plaatsvinden door de gemeentelijke landschapsdeskundige. Ook de initiatiefnemer kan hier van gebruik maken. Bij ontwikkelvoornemens adviseren we de initiatiefnemer een ter zake kundige in de arm te nemen. Deze kan de vertaling van de algemene landschapskenmerken en de bijbehorende ontwerpprincipes naar de specifieke locatie van het erf kunnen maken.

 

We nodigen gemeenten uit om de gebiedsbeschrijvingen die op regionaal niveau gemaakt zijn te toetsen aan hun eigen specifieke gebied. Door het schaalniveau kunnen er lokale verschillen of bijzonderheden aanwezig zijn. Hiervoor kan een gemeentelijke aanvulling gemaakt worden.

 

Ook kunnen deze gebiedsbeschrijvingen een basis vormen voor een gemeentelijke uitwerking zoals een beeldkwaliteitsplan voor het landelijk gebied. De kenmerken van een gebied staan beschreven in een beeldkwaliteitsplan. Het gaat niet alleen om hoe een gebied er nu uitziet. De aandacht gaat vooral naar het gewenste beeld. Vandaar dat het document veel afbeeldingen, tekeningen en foto’s heeft. Onderwerpen in het beeldkwaliteitsplan zijn de vormgeving van de bebouwing, de plaatsing van bebouwing op het erf en de landschappelijke inrichting. Hierbij gaat het zowel op het erf als om de omliggende structuren van het landschap. Deze elementen samen vormen het landschapsbeeld.

2.15.2. ONTWIKKELFONDS LANDELIJK GEBIED

Aangezien niet ontwikkeld wordt is het ontwikkelfonds landelijk gebied niet van toepassing.

2.15.3. VOORWAARDEN IN BEELD

We hebben de voorwaarden in onderstaand schema gevisualiseerd. Met hierin de te doorlopen stappen bij gedeeltelijke sloop. Hierbij neemt de ondernemer een deel van zijn bestaande agrarische bedrijfsvoering weg. De voormalige agrarische bedrijfsbebouwing wordt gesloopt. De gesloopte bebouwing krijgt met sloopmetersystematiek waarde in de vorm van sloopmeters. Sloopmeters gebruik je voor aanpassingen van de woning of als verdienmodel.

Onderdeel van de bijbehorende planologische procedure is een landschappelijke inpassing van de locatie. Door het ontbreken van een ontwikkeling is een afdracht aan het ontwikkelfonds landelijk gebied niet nodig.

 

Figuur 11. Principe uitwerking voorwaarden Gedeeltelijke sloop

 

2.16. Maatwerk

Wat is maatwerk?

In het landelijk gebied is ieder erf en iedere (agrarische) ondernemer uniek. Met het afwegingskader functieveranderingsbeleid hebben we de ontwikkelrichtingen voor de meest denkbare/voorkomende situaties vastgelegd. En bieden we voldoende ruimte voor een zorgvuldige ruimtelijke en economische ontwikkeling van het landelijk gebied. Het kan echter zijn dat dit niet passend is voor een initiatiefnemer. Bijvoorbeeld door de ligging van het perceel, de bestaande (al vergunde) situatie of de ontwikkelwens van de ondernemer. Dan is maatwerk mogelijk onder voorwaarden.

 

Maatwerk is een afweging van de unieke combinatie van landschappelijke kenmerken en de gewenste ontwikkelrichting van de ondernemer. Het is aan de gemeenten om hier keuzes in te maken. Hierbij is onderliggend gemeentelijk beleid het uitgangspunt.

 

Figuur 12. Uitsnede stroomschema

 

Vergroten bestaande werkfuncties

Indien bestaande (grotere) bedrijfsmatige functies willen uitbreiden, mogen deze zich in hun uitbreiding autonoom ontwikkelen. Dit gaat om bedrijven die vanuit de aard van hun bedrijfsvoering, maar ook vanuit de bedrijfsuitstraling gebonden zijn aan (hun locatie in) het landelijk gebied. Het gaat in deze gevallen om een ontwikkelingsvraag die moeilijk is in te passen binnen de beleidsvisie over bestaande werkfuncties, bijvoorbeeld loonwerkbedrijven, recreatieparken, maneges en andere daarmee vergelijkbare werkfuncties.

 

Wanneer bedrijven in het landelijk gebied met een grotere oppervlakte dan 1.000 m2 bedrijfsbebouwing behoefte hebben aan een autonome ontwikkeling en wanneer zij kunnen aantonen dat verplaatsing naar een bedrijventerrein in redelijkheid niet mogelijk is, kan een gemeente onderzoeken of een maatwerkoplossing mogelijk is.

3. Sloopmetersystematiek

3.1. Sloopmeters

Zodra een wens tot functieverandering kenbaar is gemaakt aan de gemeente kunnen de sloopmeters berekend worden. De gemeente berekent deze aan de hand van de legale aanwezige vrijkomende agrarische bedrijfsbebouwing. Inzetbare sloopmeters kunnen ontwikkelingen op eigen locatie mogelijk maken, worden verhandeld en/of elders worden ingezet.

 

De sloopmetersystematiek is gericht op het waarderen van de sloop van overtollige bedrijfsbebouwing. Daarbij gaat het om de footprint van het gebouw. De waardering in sloopmeters is niet gebaseerd op de productiecapaciteit van de stal. Ter verduidelijking gaat het bij een stal met een verdiepingsvloer alleen om de footprint, niet om het oppervlak van beide vloerdelen samen.

 

3.2. Van ‘vrijkomende agrarische bedrijfsbebouwing’ naar ‘inzetbare sloopmeters’

Om de oppervlakte aan bebouwing in het landelijk gebied niet toe te laten nemen werken we met een omrekening van de sloopmeters. Hiervoor passen we een afroming toe bij het omzetten van vrijkomende agrarische bedrijfsbebouwing naar inzetbare sloopmeters. De afroming is afhankelijk van de grootte van de slooplocatie. Hiervoor hanteren we de volgende verdeling:

 

Figuur 13. Verhouding aanwezig oppervlakte agrarische bebouwing in relatie tot afromingspercentage.

 

De inzetbare sloopmeters worden als volgt berekend:

 

Vrijkomende agrarische bedrijfsbebouwing

Afromingspercentage

0 - 1.000m2

Geen afroming

1.000 - 2.000 m2

25 %

> 2.000 m2

50 %

 

3.3. Wat telt mee?

De voorwaarden om de bebouwing mee te nemen in de berekening van de sloopoppervlakte zijn de volgende:

  • -

    Fysiek bestaande, vrijgekomen of vrijkomende, legale (voormalige) agrarische bedrijfsgebouwen. Dit geldt ook voor:

    • a.

      Bedrijfsgebouwen onder bouwovergangsrecht;

    • b.

      Niet gewraakt;

    • c.

      Waartegen handhaafbaar optreden niet realistisch is;

    • d.

      Gerealiseerd vóór de peildatum van overgangsrecht van de betreffende gemeente.

  • -

    Een (voormalig) bedrijfsgebouw is inzetbaar als het voldoet aan eisen die gelden voor een gebouw:

    • a.

      Elk bouwwerk dat een voor mensen toegankelijk overdekte, geheel of gedeeltelijk met wanden omsloten ruimte vormt,

    • b.

      Een gebouw dat met gedeeltelijke vernieuwing, zoals bedoeld in het overgangsrecht, in stand kan worden gehouden als gebouw telt nog mee als inzetbaar gebouw.

  • -

    De berekening van de sloopoppervlakte laat de oppervlakte aan bijgebouwen bij de woning buiten beschouwing. De maatvoering van dit oppervlakte is in overeenstemming met gemeentelijk beleid.

  • -

    Alle bedrijfsbebouwing op het betreffende perceel waar functieverandering plaatsvindt dient te worden gesloopt, tenzij het een gebouw betreft dat wordt ingezet voor hergebruik. Of dat het onderdeel uitmaakt van de nieuwe functie zoals een bijgebouw. Hiervoor geldt het gemeentelijk beleid als uitgangspunt.

  • -

    Aantoonbare cultuurhistorische of monumentale gebouwen tellen wel mee in de berekening van de sloopoppervlakte. Voor monumentale gebouwen geldt dat deze niet gesloopt dienen te worden.

  • -

    Bebouwing mag niet eerder ingezet zijn voor functieverandering.

Het is wellicht overbodig om te benoemen, maar herbouw van eenmaal gesloopte gebouwen is niet mogelijk of het omgevingsplan moet anders voorschrijven.

 

3.4. Wanneer worden sloopmeters inzetbaar?

Na berekening zijn de sloopmeters nog niet direct inzetbaar. Sloopmeters worden inzetbaar onder de volgende voorwaarden:

  • De sloop van de vrijkomende agrarische bebouwing heeft plaatsgevonden en is met behulp van

  • foto’s aangetoond;

  • Het doorlopen van een planologische procedure heeft plaatsgevonden.

Het is belangrijk dat de gemeente de sloopmeters goed registreert.

 

3.5. Enkele rekenvoorbeelden

We hebben voor de verschillende mogelijkheden van functieverandering voorbeelden uitgewerkt. Dit zijn fictieve situaties. Hiermee maken we de sloopmetersystematiek inzichtelijk en navolgbaar om zelf toe te kunnen gaan passen.

 

Rekenvoorbeeld 1 - Functieverandering van Agrarisch naar Wonen

 

Casus: Een agrarisch bedrijf met één bedrijfswoning vraagt een functieverandering naar de functie Wonen. Op de ontwikkellocatie wordt één woning van 600 m3 toegevoegd. Er is 3.600 m2 aan (agrarische) bebouwing en privébijgebouwen aanwezig.

 

Stap 1: Alle bebouwing in beeld

 

Uit de vergunningscheck blijkt dat 300 m2 aan stallen zonder vergunning is gebouwd. Deze meters kunnen niet worden meegeteld. Dit houdt in dat in totaal 3.300 m2 legale bebouwing aanwezig is.

Volgens het omgevingsplan heeft een woning recht op 150 m2 aan privébijgebouwen. Deze bebouwing is te allen tijde her te bouwen en wordt hierdoor van het aantal m2 aan legale bebouwing afgetrokken. Hierdoor rekenen we met 3.150 m2 aanwezig oppervlakte voor de sloopmeterberekening.

Aantal sloopmeters in m²

 

Achterliggende rekensom

Alle bebouwing in beeld

3.600 m2

Legaal aanwezige bebouwing (exclusief woning)

  • -

    Gebouw 1 - 850 m2

  • -

    Gebouw 2 - 1500m2

  • -

    Gebouw 3 - 800 m2

  • -

    Gebouw 4 - 300 m2 illegaal [DE DOORHALING IS VERVANGEN DOOR ONDERSTREEPT TEKST]

  • -

    Gebouw 5 - 150 m2 privébijgebouw [DE DOORHALING IS VERVANGEN DOOR ONDERSTREEPT TEKST]

3.300 m²

  • -

    300 m2 illegale bebouwing

  • -

    150 m privé bijgebouw (maatvoering gemeentespecifiek)

Oppervlakte bebouwing aanwezig voor sloopmeterberekening

3.150 m2

 

Stap 2: Afroming berekenen

 

Op basis van het vastgestelde afromingspercentage geldt de onderstaande rekensom:

 

Aantal

sloopmeters in m²

 

Achterliggende rekensom

Oppervlakte bebouwing aanwezig

3.150 m2

Bebouwing > 2000(afroming van 50%)

575 m²

3150-2000 = 1150 * 50% = 575 m 2

Bebouwing1.000 - 2.000m2 (afroming 25%)

- 250 m²

2000-1000 = 1000 * 25% = 250 m 2

Bebouwing<1.000 m2 (geen afroming)

0

1000-1000 = 0

Inzetbare sloopmeters

2.325 m²

 

Stap 3: Sloopmetercompensatie

 

Het toevoegen van een woning van 600 m3 moet volgens het regionale functieveranderingsbeleid gecompenseerd worden met 1200 m2 aan inzetbare sloopmeters.

 

Aantal sloopmeters

in m²

 

Achterliggende rekensom

Woonrecht

300 m2

-

1,5 sloopmeter per 1 m3

900 m2

600 * 1.5

Benodigde sloopmeters

1.200 m2

 

De initiatiefnemer heeft 2.325 m2 aan sloopmeters in bezit. Dit houdt in dat (2.325 - 1.200) 1.035 m2 aan compenserende sloopmeters overblijven. Deze mogen verhandeld worden voor ontwikkelingen elders in de regio.

 

Figuur 14. Sloopmetersystematiek functieverandering naar Wonen in beeld

 

Rekenvoorbeeld 2 - Functieverandering van Agrarisch naar Werken

 

Casus: Een agrarisch bedrijf met één bedrijfswoning vraagt een functieverandering naar de functie Werken aan met 550 m2 aan bedrijfsbebouwing. In de huidige situatie is één bedrijfswoning en 1.200 m2 aan (agrarische) bebouwing en privébijgebouwen aanwezig. De gemeente is van oordeel dat deze werkfunctie passend is op de locatie, aangezien het een functie is groter dan de toegestane 500 m2.

 

Stap 1: Alle bebouwing in beeld

 

Volgens het omgevingsplan heeft een woning recht op 150 m2 aan privébijgebouwen. Deze bebouwing is te allen tijde her te bouwen en wordt hierdoor van het aantal m2 aan legale bebouwing afgetrokken. Hierdoor rekenen we met 1.050 m2 aanwezig oppervlakte voor de sloopmeterberekening.

 

Aantal sloopmeters in m²

 

Achterliggende rekensom

Alle bebouwing in beeld

1.200 m2

Legaal aanwezige bebouwing (exclusief woning)

  • -

    Gebouw 1 - 250 m2

  • -

    Gebouw 2 - 800 m2

  • -

    Gebouw 3 - 150 m 2  privébijgebouw [DE DOORHALING IS VERVANGEN DOOR ONDERSTREEPT TEKST]

1.050 m²

  • -

    150 m 2  privé bijgebouw (maatvoering gemeentespecifiek)

Oppervlakte bebouwing aanwezig voor sloopmeterberekening

1.050 m2

 

Stap 2: Afroming berekenen

 

Op basis van het vastgestelde afromingspercentage geldt de onderstaande rekensom:

 

Aantal sloopmeters in m²

 

Achterliggende rekensom

Oppervlakte bebouwing aanwezig

1.050 m2

Bebouwing > 2000(afroming van 50%)

n.v.t.

Niet aanwezig

Bebouwing1.000 - 2.000m2 (afroming 25%)

- 12,50 m²

1050 - 1000 = 50*25% = 12,50

Bebouwing<1.000 m2 (geen afroming)

0

1000 - 1000 = 0

Inzetbare sloopmeters

1.038 m²

 

Stap 3: Sloopmetercompensatie

 

Het toevoegen van een nieuwe niet-agrarische bedrijfsbestemming met 550 m2 aan bedrijfsbebouwing moet volgens het regionale functieveranderingsbeleid gecompenseerd worden met inzetbare sloopmeters.

Hiervoor geldt onderstaande berekening:

 

Aantal sloopmeters

in m²

 

Achterliggende rekensom

Bedrijfsrecht

100 m2

-

Bebouwing tot en met 500 m2 per m2 vloeroppervlaktebedrijfsbebouwing : factor2

1.000 m2

500 * 2

Bebouwing 501 - 1.000 m2 per m2 vloeroppervlaktebedrijfsbebouwing : factor3

50 m2

50 * 3

Benodigde sloopmeters

1.250 ms

 

De initiatiefnemer heeft 1.038 m2 aan sloopmeters in bezit. Dit houdt in dat (1.038 - 1.250) 212 m2 aan compenserende sloopmeters te kort komen voor de ontwikkeling. Deze kunnen worden aangekocht.

 

Figuur 15. Sloopmetersystematiek functieverandering naar Werken in beeld

 

Rekenvoorbeeld 3 - Functieverandering van Agrarisch (met nevengebruiksfunctie) naar Werken

 

Casus: Een agrarisch bedrijf met één bedrijfswoning en een bestaande nevenfunctie (7 jaar) van 350 m2 als hovenier vraagt een functieverandering naar de functie Werken aan met 500 m2 aan bedrijfsbebouwing. In de huidige situatie is één bedrijfswoning en 1.000 m2 aan (agrarische) bebouwing en privébijgebouwen aanwezig.

 

Stap 1: Alle bebouwing in beeld

 

Uit de vergunningscheck dan wel overgangsrecht blijkt dat alle vrijkomende agrarische bedrijfsbebouwing legaal aanwezig is. Volgens het omgevingsplan heeft een woning recht op 150 m2 aan privébijgebouwen. Deze bebouwing is te allen tijde her te bouwen en wordt hierdoor van het aantal m2 aan legale bebouwing afgetrokken. Hierdoor rekenen we met 850 m2 aanwezig oppervlakte voor de sloopmeterberekening.

 

Aantal sloopmeters in m²

 

Achterliggende rekensom

Alle bebouwing in beeld

1.000 m2

Legaal aanwezige bebouwing (exclusief woning)

  • -

    Gebouw 1 - 500 m2

  • -

    Gebouw 2 - 350 m2

  • -

    Gebouw 3 - 150 m 2  privébijgebouw [DE DOORHALING IS VERVANGEN DOOR ONDERSTREEPT TEKST]

850 m2

  • -

    150 m 2  privé bijgebouw (maatvoering gemeentespecifiek)

Oppervlakte bebouwing aanwezig voor sloopmeterberekening

850 m2

 

Stap 2: Afroming berekenen

 

Op basis van het vastgestelde afromingspercentage geldt de onderstaande rekensom:

 

Aantal sloopmeters in m²

 

Achterliggende rekensom

Oppervlakte bebouwing aanwezig

850 m2

Bebouwing > 2000(afroming van 50%)

n.v.t.

Niet aanwezig

Bebouwing1.000 - 2.000m2 (afroming 25%)

n.v.t

Niet aanwezig

Bebouwing<1.000 m2 (geen afroming)

0 m2

Minder dan 1.000 m 2  aanwezig = 0

Inzetbare sloopmeters

850 m2

 

Stap 3: Sloopmetercompensatie

 

Het toevoegen van een nieuwe niet-agrarische bedrijfsbestemming met 500 m2 aan bedrijfsbebouwing moet volgens het regionale functieveranderingsbeleid gecompenseerd worden met inzetbare sloopmeters. Voor de bestaande nevengebruiksfunctie van 350 m2 geldt een afwijkende sloopmetereis. Deze mag 1 op 1 worden omgezet.

 

Aantal sloopmeters

in m²

 

Achterliggende rekensom

Bedrijfsrecht

100 m2

-

Bebouwing tot en met 500 m2 per m2 vloeroppervlaktebedrijfsbebouwing : factor2

650 m2

(500 * 2) - 350 = 650 m 2

Bebouwing 501 - 1.000 m2 per m2 vloeroppervlaktebedrijfsbebouwing : factor3

n.v.t.

-

Benodigde sloopmeters

750 m2

 

De initiatiefnemer heeft 850 m2 aan sloopmeters in bezit. Dit houdt in dat (850 - 750) 100 m2 aan compenserende sloopmeters over heeft. Deze kunnen worden verhandeld voor ontwikkelingen elders in de regio.

 

Figuur 16. Sloopmetersystematiek van nevenfunctie naar Werken in beeld

 

Rekenvoorbeeld 4 - Gedeeltelijke sloop

 

Casus: Een agrarisch bedrijf met twee bedrijfstakken stopt met één van deze. Op het perceel is 3.500 m2 aan bedrijfsbebouwing aanwezig. Het bebouwde deel voor de stoppende bedrijfstak is 2.000 m2 groot.

Daarnaast is ook een woning en privégebouw aanwezig. De initiatiefnemer heeft geen ontwikkelbehoefte.

 

Stap 1: Alle bebouwing in beeld

 

Uit de vergunningscheck dan wel overgangsrecht blijkt dat alle vrijkomende agrarische bedrijfsbebouwing legaal aanwezig is. Doordat de ontwikkeling gedeeltelijke sloop betreft blijft het privébijgebouw buiten beschouwing. We kijken alleen naar de legale aanwezige bebouwing die vrijkomt door het gedeeltelijk stoppen.

 

Aantal sloopmeters in m²

 

Achterliggende rekensom

Alle bebouwing in beeld

3.650 m2

Legaal aanwezige bebouwing (exclusief woning)

  • -

    Gebouw 1 - 2.000 m2

  • -

    Gebouw 2 - 1.500 m2

  • -

    Gebouw 3 - 150 m 2  privébijgebouw [DE DOORHALING IS VERVANGEN DOOR ONDERSTREEPT TEKST]

3.500 m²

  • -

    150 m 2  privé bijgebouw (maatvoering gemeentespecifiek)

Oppervlakte bebouwing aanwezig voor sloopmeterberekening

3.500 m2

 

Stap 2: Afroming berekenen (gehele functieverandering)

 

Om geen verschil te laten ontstaan tussen een gedeeltelijke en een gehele functieverandering, wordt eerst de afroming berekend zoals deze zou zijn als het hele bedrijf beëindigd wordt. Op deze manier is gedeeltelijke sloop niet aantrekkelijker dan gehele sloop en andersom. Ook ontstaat geen verschil in het ‘gewicht’ van een sloopmeter.

 

Op basis van het vastgestelde afromingspercentage geldt de onderstaande rekensom:

 

Aantal sloopmeters

in m²

 

Achterliggende rekensom

Oppervlakte bebouwing aanwezig

3.500 m2

Bebouwing> 2.000 (afroming van 50%)

750 m²

3.500 - 2.000 = 1.500 * 50% = 750

Bebouwing1.000 - 2.000m2 (afroming 25%)

750 m²

2.000 - 1.000 = 1.000 * 25% = 250

Bebouwing<1.000 m2 (geen afroming)

1.000 m²

1.000 - 1.000 = 0

Inzetbare sloopmeters

(bij gehele functieverandering)

2.500 m²

 

Stap 3: Afroming berekenen gedeeltelijke sloop

 

Vervolgens wordt rekening gehouden met de te slopen én de te behouden oppervlakte. De afroming die bij een gehele functieverandering van toepassing zou zijn, wordt nu evenredig verdeeld over deze oppervlakten. Als bijvoorbeeld 75% van de bebouwing gesloopt wordt, dan geldt hierbij ook 75% van de afroming die van toepassing zou zijn bij een gehele functieverandering.

 

Aantal sloopmeters in m²

 

Achterliggende rekensom

Oppervlakte bebouwing

3.500 m2

Te slopen

2.000 m²

2.000 van 3.500is 57,14%

Te behouden

1.500 m²

1.500 van 3.500 is 42,86 %

 

Afroming

1.000 m²

3.500 - 2.500

Te slopen

571 m²

571 van 1.000 is 57,14%

Te behouden

429 m²

429 van 1.000 is 42,86 %

 

Stap 4: Sloopmetercompensatie

 

Tenslotte wordt de evenredige afroming afgetrokken van de te slopen bebouwing zodat inzetbare sloopmeters ontstaan uit deze gedeeltelijke functieverandering. Als het overige deel van het bedrijf in de toekomst beëindigd wordt, dan wordt de resterende afroming verrekend.

 

Aantal sloopmeters in m²

 

Achterliggende rekensom

Oppervlakte te slopenbebouwing

2.000 m2

Evenredige afroming

571 m²

571 van 1.000 is 57,14%

Inzetbare sloopmeters

1.439 m²

 

De initiatiefnemer heeft geen ontwikkelwens. De aanwezige sloopmeters, 1.439 m2, zijn te verhandelen voor ontwikkelingen elders in de regio.

 

Figuur 17. Sloopmetersystematiek gedeeltelijke sloop in beeld.

 

3.6. Bijzondere situaties

3.6.1. NATUURNETWERK NEDERLAND EN NATURA 2000 GEBIEDEN

Het Natuurnetwerk Nederland en de Natura 2000 gebieden zijn beschermde natuurgebieden. Hier gelden beperkende regels voor ontwikkelingen, ook voor het functieveranderingsbeleid.

  • Functieverandering naar Wonen: het toevoegen van een woonvolume is alleen met inzet van eigen sloopmeters (dus geen aankoop) mogelijk.

  • Functieverandering naar Werken: niet toegestaan in deze gebieden.

  • Nevengebruiksfunctie: niet toegestaan in deze gebieden. Een nevengebruiksfunctie kan namelijk een opmaat zijn van een functieverandering naar Werken.

Inzetbare sloopmeters afkomstig uit deze gebieden kunnen worden ingezet in het overige landelijk gebied.

 

Gemeentelijke uitwerking:

 

Aangewezen gebieden hogere sloopmetertoekenning

Gemeenten hebben de keuze om voor gebieden een hogere waarde aan de te slopen bebouwing toe te kennen. Dit geldt voor slooplocaties in Natuurnetwerk Nederland en Natura 2000 gebieden. Aangevuld met gemeentelijke gebieden met hoge landschappelijke-, ecologische-, en/of cultuurhistorische waarde. Om de doelstellingen van het functieveranderingsbeleid te behalen dient de ontwikkellocatie buiten deze gebieden te liggen.

 

Deze inzetbare sloopmeters verkregen uit deze aangewezen gebieden, zijn alleen inzetbaar binnen de eigen gemeentegrenzen.

3.6.2. GREBBELINIE

In een aantal gemeenten is de Grebbelinie aanwezig. Een bijzonder element gelegen in de beide betrokken provincies. Door de aanwijzing tot Rijksmonument in 2011 kent dit element een bijzondere status.

 

Het behoud en de bescherming van de linie staat voorop. Dit is opgenomen in een inpassingsplan Grebbelinielandschap, dat geldend is in de provincie Utrecht. Aan de basis ligt het beeldkwaliteitsplan Grebbelinie ‘Zien en gezien worden’ (2011). Dit document is met een groot aantal gemeenten, uit beide provincies, opgesteld. Het doel van de plannen is om aandacht te hebben voor de beleefbaarheid van de Grebbelinie. Voor de Grebbelinie als element en ook voor de beleefbaarheid van het omliggende gebied. Zoals de inundatiegebieden en schootsvelden.

 

Met de aanwezigheid van de Grebbelinie staat het gebied niet op slot. We gaan met ontwikkelingen in de nabijheid van de Grebbelinie zorgvuldig om. Het respecteren van het element - in de volledige breedte - staat hierbij voorop.

 

Gemeentelijke uitwerking

 

Grebbelinie

Uitgangspunt bij ontwikkelingen in omgeving van de Grebbelinie zijn de kwaliteiten, herkenbaarheid en belevingswaarde van het element. Zowel voor de Grebbelinie als voor de omliggende elementen zoals inundatiegebieden en schootsvelden. Het beeldkwaliteitsplan Grebbelinie ‘zien en gezien worden’ vormt het uitgangspunt voor afwegingen.

Voor de Utrechtse gemeenten is een inpassingplan Grebbelinielandschap opgesteld waarmee het element en haar omgeving planologische borging kent. We nodigen ook de Gelderse gemeenten uit om respectvol met de Grebbelinie om te gaan bij ontwikkelingen. De eerdergenoemde opgestelde documenten vormen hierbij handvatten en aandachtspunten.

3.6.3. BEDRIJFSBEBOUWING MET LAGERE SLOOPMETERTOEKENNING

We waarderen niet alle vrijkomende agrarische bedrijfsbebouwing op eenzelfde manier. Bedrijfsbebouwing zoals kassen ten behoeve van glastuinbouw en nertsensheds waarderen we lager. Hiervoor geldt een omrekening naar sloopmeters: 3 m² bebouwing gelijk staat aan 1 m² sloopmeter.

3.6.4. BIJZONDERE BEBOUWING

Bij functieverandering dient alle vrijkomende agrarische bedrijfsbebouwing, die niet wordt ingezet voor hergebruik of privébijgebouw, te worden gesloopt. Uitzondering hierop zijn: de ‘deel’ van de woonboerderij en aantoonbare cultuurhistorische of monumentale bebouwing. Deze bebouwing telt niet mee in de sloopmeterberekening en mag zonder sloopmeters/groencompensatie een ander gebruik krijgen.

3.6.5. SLOOPMETERS TOEKENNEN AAN OUDE VOORMALIGE AGRARISCHE BEBOUWING

We willen ook de mogelijkheid bieden om sloopmeters toe te kennen aan voormalige agrarische bebouwing. Dit is van toepassing op percelen waar vóór 2008 een functieverandering heeft plaatsgevonden (regio Foodvalley). Een sloopverplichting was destijds geen onderdeel van de functieverandering. Hierdoor kan nog vergunde voormalige agrarische bebouwing aanwezig zijn. Hierop is de sloopmetersystematiek ook van toepassing.

 

3.7. Coördinatiegroep functieveranderingsbeleid

De regio Foodvalley heeft een al bestaande coördinatiegroep functieveranderingsbeleid. Deze groep bestaat uit ambtenaren uit de deelnemende gemeenten en de provincie Gelderland. In de coördinatiegroep worden vraagstukken behandeld over het functieveranderingsbeleid in de breedste zin van het woord.

 

Om het functieveranderingsbeleid (met het verhandelen van inzetbare sloopmeters) goed te laten functioneren is een periodieke regionale afstemming en een goede sloopmeterregistratie per afzonderlijke gemeente essentieel. In de coördinatiegroep monitoren we het functieveranderingsbeleid, bepalen we de koers, houden we de ontwikkeling van het landelijk gebied in de gaten en bepalen we hoe we het registeren van sloopmeters op een juiste en eenzelfde manier bijhouden.

 

Bij structurele veranderingen op de sloopmetermarkt heeft de coördinatiegroep een ‘knop’ om het benodigde aantal sloopmeters voor het woonrecht of het bedrijfsrecht bij te sturen. Dit kan het verhogen of het verlagen van het benodigde aantal sloopmeters betekenen zonder dat de systematiek als geheel moet worden aangepast. Er kan van deze tool gebruik worden gemaakt als in de toekomst bijvoorbeeld veel meer sloopmeters beschikbaar komen dan wordt verwacht waardoor de waarde van de sloopmeters dusdanig daalt dat het bouwen in het landelijk gebied goedkoper wordt dan in de bebouwde kom.

 

Vanwege de uitbreiding van het functieveranderingsbeleid met de regio Amersfoort wordt ook de coördinatiegroep uitgebreid met de deelnemende gemeenten uit de regio Amersfoort en provincie Utrecht.

3.7.1. INTERREGIONALE INZET SLOOPMETERS

Het slopen van vrijkomende agrarische bedrijfsbebouwing wordt bevorderd door een interregionale inzetbaarheid van de sloopmeters. Dit betekent dat de inzetbare sloopmeters tussen alle deelnemende gemeenten kunnen worden verhandeld en ingezet. De sloopmeterprijs wordt bepaald door de markt (vraag/aanbod).

3.7.2. GELDIGHEIDSDUUR GEREGISTREERDE (BESTAANDE) SLOOPMETERS EN BEËINDIGING BELEID

De geldigheidsduur voor de inzet van (bestaande) sloopmeters wordt bepaald door een eventuele beëindiging van het functieveranderingsbeleid. Bij het bevestigen van een registratie moet dit worden gemeld aan de eigenaar van de sloopmeters. In het geval dat het functieveranderingsbeleid wordt beëindigd wordt een redelijke overgangsregeling geboden aan de eigenaren van sloopmeters.

3.7.3. OVERGANGSREGELING

Met het vaststellen van het afwegingskader functieveranderingsbeleid 2024 komen eerder vastgestelde functieveranderingsbeleidskaders te vervallen. Dit heeft geen gevolgen voor initiatieven waarvoor de

 

planologische procedure al in gang gezet is. Hiervoor blijft het op dat moment geldende vastgestelde functieveranderingsbeleid van toepassing.

Aldus vastgesteld in de openbare vergadering van de raad van de gemeente Nijkerk d.d. 27 maart 2025

de griffier,

mevrouw A.G. Verhoef-Franken

de voorzitter,

mevrouw T.T.E. de Jonge-Ruitenbeek

Bijlage 1. Stroomschema

 

 

Bijlage 2 Gebiedskenmerken natuur en landschap

 

Met functieverandering werken we aan een kwaliteitsverbetering van ons landelijk gebied. Onderdeel van de functieverandering is de landschappelijke inpassing. Zowel op erfniveau (door de initiatiefnemer) als het omliggende landschap (wijdere omgeving door de gemeente). De basis hiervoor ligt in de karakteristiek van het betreffende landschapstype.

 

Voor de verschillende landschapstypen in de regio zijn de kenmerken inzichtelijk gemaakt door Aveco de Bondt. Deze kunnen gebruikt worden bij de doorontwikkeling van de erven en het landschap. Door de deelnemende gemeenten kan dit een basis vormen voor hun advisering dan wel toetsing. Ook de initiatiefnemer kan hier van gebruik maken. Bij ontwikkelvoornemens adviseren we de initiatiefnemer een ter zake kundige in de arm te nemen.

Deze kan de vertaling van de algemene landschapskenmerken en de bijbehorende ontwerpprincipes naar de specifieke locatie van het erf kunnen maken.

 

We nodigen gemeenten uit om de gebiedsbeschrijvingen die op regionaal niveau gemaakt zijn te toetsen aan hun eigen specifieke gebied. Door het schaalniveau kunnen er lokale verschillen of bijzonderheden aanwezig zijn. Hiervoor kan een gemeentelijke aanvulling gemaakt worden. In de onderdelen ‘landschappelijke inpassing’ van het afwegingskader functieverandering 2024 zijn handreikingen gedaan.

 

 

Kampenlandschap

In deze sectie nemen we u graag mee in de ontwerpprincipes voor natuur en landschap in het kampenlandschap.

 

 

De deelgebieden voor het kampenlandschap vindt u hieronder op de kaart. Hiernaast bespreken we de kenmerken die horen bij dit type landschap.

 

 

Grebbelinie

De Grebbelinie overlapt een deel van dit type landschap. Hierdoor zijn op die delen, naast de ontwerpprincipes hierboven, óók de regels uit het beeldkwaliteitsplan Grebbelinie geldend. Zie hiervoor “Beeldkwaliteitsplan Grebbelinie”.

 

Verkavelingsstructuur

  • Het verkavelingsprincipe in het kampenlandschap typeert zich door de mozaïekachtige vorm. De kavels zijn sterk variërend in grootte en richting. Ontwikkelingen volgen altijd de lijnen van de verkavelingsstructuur in het landschap.

  • Behoud en versterk het, door een grote afwisseling in vorm en maat van percelen ontstane, labyrintische uiterlijk van het landschap door kenmerkende beplantingsstructuren toe te voegen, zie ‘Kenmerkende landschapselementen op het perceel’

 

 

Massa-ruimte verhouding

  • Het gesloten karakter van het landschap dient behouden te worden. Pas een breed scala aan landschapselementen toe, gebruik hierbij verschillende soorten, hoogtes en vormen.

  • Creëer enkele, door beplanting omkaderde, zichten op het landschap.

 

 

Kenmerkende landschapselementen op het perceel

  • Draag bij aan een intensief landschappelijk groen raamwerk. Behoud en herstel natuurlijke raamwerken met inheemse en gebiedseigen plantsoorten.

  • Pas, ten behoeve van de verdichting van het landschap en de (bio)diversiteit, bomenrijen, houtwallen, lanen of bosjes op het perceel toe. Deze landschapselementen zijn belangrijke biotopen en verbindingszones voor flora en fauna.

  • Versterk de natuur door bloem- en kruidenrijk grasland, bestrijdingsmiddelvrije akkers en natuurlijke flauwe oevers toe te passen. Deze herbergen veel (specifieke) flora en zijn interessant voor insecten en daarmee vogels en kleine zoogdieren.

  • Meer gecultiveerde vormen van groen, zoals heggen, een moestuin of perken, zijn enkel op het erf toegestaan.

  • Plant op en rondom het erf inheemse opgaande beplanting in een losse, natuurlijke vorm waarbij vanaf de weg deels zicht op het erf behouden blijft.

 

 

Bebouwing en erf

  • Positioneer het erf in een hoek van de kavel.

  • Zorg op het erf voor een samenhangend ensemble van bebouwing en beplanting.

  • Sluit aan op en respecteer de historische gelaagde bebouwing. Een kleinschalige oude boerderij en grote stallen staan samen op het erf en hebben een duidelijke variatie in bouwvolume, hoogte en koprichting.

  • Buiten het erf, in het veld is enkel een eenvoudig boerenschuurtje of schaapskooi toegestaan.

  • Alle functionaliteiten zoals parkeerplaatsen en een boerderijwinkel vinden plaats binnen het erf, uit het zicht van de straat.

  • Breng op het erf waar mogelijk nestel- en schuilmogelijkheden aan voor vogels, insecten en kleine zoogdieren. Denk aan nestkasten, een insectenhotels, bladerhopen, takkenrillen of een poel.

  • Houd bij ontwikkelingen rekening met klimaatadaptatie. Denk aan (half)open verharding voor hemelwater infiltratie, passende groene landschapselementen tegen hittestress en

 

 

Heideontginningslandschap

 

In deze sectie nemen we u graag mee in de ontwerpprincipes voor natuur en landschap in het heideontginningslandschap.

 

 

De deelgebieden voor het heideontginningslandschap vindt u hieronder op de kaart. Hiernaast bespreken we de kenmerken die horen bij dit type landschap.

 

 

Verkavelingsstructuur

  • Het verkavelingsprincipe in het heideontginningslandschap typeert zich aan een grootschalige, blokvormige verkaveling. De kavel variëren in grootte. Ontwikkelingen volgen altijd de lijnen van de verkavelingsstructuur van het landschap.

 

 

Massa-ruimte verhouding

  • De variatie in het gesloten en open karakter van het landschap dient behouden te worden. Pas een breed scala aan landschapselementen toe, gebruik hierbij verschillende soorten, hoogtes en vormen.

  • Behoud en versterk de doorzichten op het landschap.

 

 

Kenmerkende landschapselementen op het perceel

  • Gebruik voor de landschappelijke inpassing van nieuwe ontwikkelingen passende landschapselementen zoals lanen, houtwallen, bossingels of een bosje. Deze landschapselementen, van inheemse en gebiedseigen plantsoorten, zijn belangrijke biotopen en verbindingszones voor flora en fauna.

  • Versterk de natuur door bloem- en kruidenrijk grasland, bestrijdingsmiddelvrije akkers en natuurlijke flauwe oevers toe te passen. Deze herbergen veel (specifieke) flora en zijn interessant voor insecten en daarmee vogels en kleine zoogdieren.

  • Stem de toepassing van landschapselementen af op de massa-ruimte verhouding in de directe omgeving. Behoud waardevolle en kenmerkende landschapselementen.

  • Plant op en rondom het erf inheemse opgaande beplanting in een losse, natuurlijke vorm waarbij vanaf de weg deels zicht op het erf behouden blijft.

 

 

Bebouwing en erf

  • Erven moeten zich voegen naar de historisch gegroeide structuur langs de wegen, waarbij straatvorming van aaneengesloten erven moet worden voorkomen.

  • Zorg op het erf voor een samenhangend ensemble van bebouwing en beplanting. De rest van de ruimte op het perceel heeft een weidse verschijningsvorm.

  • Sluit aan op en respecteer de karakteristieke stedenbouwkundige opzet van de bebouwing op het erf: een hoofdboerderij met meerdere in vorm ondergeschikte bijgebouwen.

  • Alle functionaliteiten zoals parkeerplaatsen en een boerderijwinkel vinden plaats binnen het erf, uit het zicht van de straat.

  • Breng op het erf waar mogelijk nestel- en schuilmogelijkheden aan voor uilen, insecten, kleine zoogdieren en amfibieën. Denk aan nestkasten, een insectenhotels, bladerhopen, takkenrillen of een poel.

  • Houd bij ontwikkelingen rekening met klimaatadaptatie. Denk aan (half)open verharding

  • voor hemelwaterinfiltratie, passende groene landschapselementen tegen hittestress en waterbergingsvoorzieningen tegen verdroging

 

 

Veenontginningslandschap (open)

 

In deze sectie nemen we u graag mee in de ontwerpprincipes voor natuur en landschap in het open veenontginningslandschap.

 

 

De deelgebieden voor het open veenontginningslandschap vindt u hieronder op de kaart. Hiernaast bespreken we de kenmerken die horen bij dit type landschap.

 

 

Grebbelinie

De Grebbelinie overlapt een deel van dit type landschap. Hierdoor zijn op die delen, naast de ontwerpprincipes hierboven, óók de regels uit het beeldkwaliteitsplan Grebbelinie geldend. Zie hiervoor “Beeldkwaliteitsplan Grebbelinie”.

 

Verkavelingsstructuur

  • Het verkavelingsprincipe in het open veenontginningslandschap typeert zich aan de strokenverkaveling. De percelen zijn langgerekt met een kleine variatie in kavelbreedte. Ontwikkelingen volgen altijd de lijnen van de verkavelingsstructuur in het landschap.

  • De structuren in het landschap worden bepaald door sloten. Gebruik sloten voor perceelsbegrenzing. De hiermee gecreëerde kavellijnen zijn vaak niet kaarsrecht, maar licht rafelig.

 

 

Massa-ruimte verhouding

  • Het open karakter van het landschap dient behouden te worden. Pas op het perceel enkel lage gewassen, waar je overheen kan kijken, toe.

  • Enkel bebouwing en begroeiing op het erf zijn hoogte-elementen in het landschap.

 

 

Kenmerkende landschapselementen op het perceel

  • Kies voor sloten met oeverruigte en riet als perceel begrenzing.

  • Voeg buiten het erf geen struiken of bomen toe. Buiten het erf kunnen als hoogte-element alleen hekken bij de perceel toegang worden toegepast.

  • Versterk de natuur door bloem- en kruidenrijk grasland, bestrijdingsmiddelvrije akkers en natuurlijke flauwe oevers toe te passen. Deze herbergen veel (specifieke) flora en zijn interessant voor insecten en daarmee vogels en kleine zoogdieren. Maak bij kruidenrijke graslanden gebruik van maaisel uit natuurgebieden in de omgeving.

  • Kies op het erf, rondom de bebouwing, voor robuuste bomenrijen of bossingels. Deze landschapselementen, van inheemse en gebiedseigen plantsoorten, zijn belangrijke biotopen en verbindingszones voor flora en fauna.

  • Behoud waardevolle en kenmerkende landschapselementen.

 

 

Bebouwing en erf

  • Positioneer het erf direct aan de weg en waak voor het behoud van een open lint door vrije ruimte tussen naastgelegen erven te creëren en erven aan beide zijden van de weg nooit tegenover elkaar te situeren. Een erf is aan weerszijden altijd begrensd door een sloot.

  • Zorg ervoor dat de bebouwing met kopse kant op de weg georiënteerd is.

  • Behoud de openheid van het landschap door het erf als ‘eiland’, waarop bebouwing en begroeiing evenwichtig gecombineerd zijn, in de open ruimte op maaiveldhoogte te situeren.

  • Voorkom dat het erf een afwijkend element in het landschap wordt. Houd een maximale grootte van 2 hectare aan, een breedte-diepte verhouding van 1:2 en maak het erf nooit breder dan 2 kavels.

  • Zorg voor een duidelijk onderscheid tussen het hoofdgebouw met detail en de abstractere bijgebouwen.

  • Enkel elementen zoals gasopslag of een kraal mogen buiten het erf, verzonken in het grastapijt (max 1,5 hoog), gesitueerd worden.

  • Alle functionaliteiten zoals parkeerplaatsen en een boerderijwinkel vinden plaats binnen het erf, uit het zicht van de straat.

  • Breng op het erf waar mogelijk nestel- en schuilmogelijkheden aan voor uilen, insecten en kleine zoogdieren. Denk aan nestkasten, een insectenhotels, bladerhopen of takkenrillen.

  • Houd bij ontwikkelingen rekening met klimaatadaptatie. Denk aan (half)open verharding voor hemelwater infiltratie en passende groene landschapselementen tegen hittestress

 

 

Veenontginningslandschap (halfopen)

 

In deze sectie nemen we u graag mee in de ontwerpprincipes voor natuur en landschap in het halfopen veenontginningslandschap.

 

 

De deelgebieden voor het halfopen veenontginningslandschap vindt u hieronder op de kaart. Hiernaast bespreken we de kenmerken die horen bij dit type landschap.

 

 

Verkavelingsstructuur

  • Het verkavelingsprincipe in het halfopen veenontginningslandschap typeert zich aan de strokenverkaveling haaks op de ontginningslinten. De percelen zijn langgerekt met variërende kavelbreedtes. Ontwikkelingen volgen altijd de lijnen van de verkavelingsstructuur in het landschap.

  • Het halfopen veenontginningslandschap kent een kleinschalig en groen karakter. Behoud en versterk dit door herontwikkelen van agrarische erven en het planten van kenmerkende beplantingsstructuren, zie ‘Kenmerkende landschapselementen op het perceel’.

 

 

Massa-ruimte verhouding

  • Het halfopen karakter van het landschap met haar kamerstructuur dient behouden te worden. Pas zowel langs de randen van het erf als de perceelsgrenzen diverse beplantingselementen toe.

  • Benadruk de langgerekte ruimtes in het landschap door parallel lopende groenstructuren toe te passen.

  • Creëer enkele vergezichten op het achterliggende landschap.

 

 

Kenmerkende landschapselementen op het perceel

  • Gebruik voor de landschappelijke inpassing van nieuwe ontwikkelingen passende landschapselementen zoals elzensingels, landschappelijke hagen en knotwilgenrijen. Deze landschapselementen, van inheemse en gebiedseigen plantsoorten, zijn belangrijke biotopen en verbindingszones voor flora en fauna.

  • Versterk de natuur door bloem- en kruidenrijk grasland, bestrijdingsmiddelvrije akkers en natuurlijke flauwe oevers toe te passen. Deze herbergen veel (specifieke) flora en zijn interessant voor insecten en daarmee vogels en kleine zoogdieren. Maak bij kruidenrijke graslanden gebruik van maaisel uit natuurgebieden in de omgeving.

  • Plant op en rondom het erf inheemse opgaande beplanting in een losse, natuurlijke vorm.

  • Behoud waardevolle en kenmerkende landschapselementen.

 

 

Bebouwing en erf

  • Positioneer het erf haaks op de weg. Behoud de kleine korrel van de op de weg georiënteerde bebouwing. Creëer voldoende diversiteit in open ruimtes, gebiedseigen beplanting en doorzichten op het achtergelegen land.

  • Voorkom dat het erf een afwijkend element in het landschap wordt. Houd een breedte-diepte verhouding van 1:2 en maak het erf nooit breder dan 2 kavels.

  • Zorg voor een duidelijk onderscheid tussen het hoofdgebouw met detail en de abstractere bijgebouwen.

  • Enkel elementen zoals gasopslag of een kraal mogen buiten het erf, verzonken in het grastapijt (max 1,5 hoog), gesitueerd worden.

  • Alle functionaliteiten zoals parkeerplaatsen en een boerderijwinkel vinden plaats binnen het erf, uit het zicht van de straat.

  • Breng op het erf waar mogelijk nestel- en schuilmogelijkheden aan voor vogels, insecten, kleine zoogdieren en amfibieën. Denk aan nestkasten, een insectenhotels, bladerhopen, takkenrillen of een poel.

  • Houd bij ontwikkelingen rekening met klimaatadaptatie. Denk aan (half)open verharding voor hemelwaterinfiltratie, passende groene landschapselementen tegen hittestress en

 

 

Broekontginningslandschap

 

In deze sectie nemen we u graag mee in de ontwerpprincipes voor natuur en landschap in het broekontginningslandschap.

 

 

De deelgebieden voor het broekontginningslandschap vindt u hieronder op de kaart. Hiernaast bespreken we de kenmerken die horen bij dit type landschap.

 

 

Grebbelinie

De Grebbelinie overlapt een deel van dit type landschap. Hierdoor zijn op die delen, naast de ontwerpprincipes hierboven, óók de regels uit het beeldkwaliteitsplan Grebbelinie geldend. Zie hiervoor “Beeldkwaliteitsplan Grebbelinie”.

 

Verkavelingsstructuur

  • Het verkavelingsprincipe in het broekontginningslandschap typeert zich aan het rechthoekige verkavelingspatroon waarbij erven als geschakelde blokken aan de weg liggen. Ontwikkelingen volgen altijd de lijnen van de verkavelingsstructuur in het landschap.

  • Het broekontginningslandschap kenmerkt zich door veel verdraaiingen in verkavelingsrichting. Ondanks deze verdraaiingen hebben de kavels vaak een duidelijke lengterichting door robuust beplante perceelsranden. Behoud en versterk deze karakteristieken door herontwikkeling van agrarische erven en het planten van een intensiever groen raamwerk, zie ‘Kenmerkende landschapselementen op het perceel’.

 

 

Massa-ruimte verhouding

  • De variatie in het gesloten en open karakter van het landschap dient behouden te worden. Pas langs de randen van het perceel diverse robuuste landschapselementen toe.

  • Voorkom versnippering van ruimte. Kies op voorhand voor een open of besloten karakter van het perceel, maak hier geen combinatie van.

 

 

Kenmerkende landschapselementen op het perceel

  • Draag bij aan een intensiever landschappelijk groen raamwerk. Behoud en herstel natuurlijke raamwerken met inheemse en gebiedseigen plantsoorten.

  • Gebruik voor de landschappelijke inpassing van nieuwe ontwikkelingen passende landschapselementen zoals een bosje, bossingel, knotbomen en bomenrijen. Deze landschapselementen, van inheemse en gebiedseigen plantsoorten, zijn belangrijke biotopen en verbindingszones voor flora en fauna.

  • Versterk de natuur door bloem- en kruidenrijk grasland, bestrijdingsmiddelvrije akkers en natuurlijke flauwe oevers toe te passen. Deze herbergen veel (specifieke) flora en zijn interessant voor insecten en daarmee vogels en kleine zoogdieren. Maak bij kruidenrijke graslanden gebruik van maaisel uit natuurgebieden in de omgeving.

  • Meer gecultiveerde vormen van groen, zoals heggen, een moestuin of perken, zijn enkel op het erf toegestaan.

  • Plant op en rondom het erf inheemse opgaande beplanting in een losse, natuurlijke vorm waarbij vanaf de weg deels zicht op het erf behouden blijft.

 

 

Bebouwing en erf

  • Positioneer het erf in een lint direct aan de weg.

  • Sluit aan op en respecteer de historische gelaagde bebouwing. Bijgebouwen zijn ondergeschikt aan het hoofdgebouw; samen zijn ze een geënsceneerd ensemble.

  • Een erf kan een combinatie van oude en nieuwe bebouwing bevatten zolang een duidelijke variatie in bouwvolumes, hoogte en koprichtingen te zien is. Nieuwe bebouwing wordt zo veel mogelijk achter de bestaande bebouwing op het erf geplaatst.

  • Buiten het erf, in het veld is enkel een eenvoudig boerenschuurtje of schaapskooi toegestaan.

  • Breng op het erf waar mogelijk nestel- en schuilmogelijkheden aan voor vogels, insecten, kleine zoogdieren en amfibieën. Denk aan nestkasten, een insectenhotels, bladerhopen, takkenrillen of een poel.

  • Houd bij ontwikkelingen rekening met klimaatadaptatie. Denk aan (half)open verharding voor hemelwaterinfiltratie, passende groene landschapselementen tegen hittestress en waterbergingsvoorzieningen tegen verdroging.

 

 

Bos- en heidelandschap

 

In deze sectie nemen we u graag mee in de ontwerpprincipes voor natuur en landschap in het bos- en heidelandschap.

 

 

De deelgebieden voor het bos- en heidelandschap vindt u hieronder op de kaart. Hiernaast bespreken we de kenmerken die horen bij dit type landschap.

 

 

Verkavelingsstructuur

  • Het verkavelingsprincipe in het bos- en heidelandschap typeert zich aan het grote blokvormige verkavelingspatroon op de hoge delen en een meer strookvormig patroon in de lagere delen. Ontwikkelingen volgen altijd de lijnen van de verkavelingsstructuur in het landschap.

 

 

Massa-ruimte verhouding

  • Nagenoeg het gehele bos- en heidelandschap is een uitgestrekt bostapijt. In dit type landschap worden ruimtes gevormd door af en toe een weide of wegen die door een tunnel van boomkronen lopen. Dit besloten karakter van het landschap dient behouden te worden.

 

 

Kenmerkende landschapselementen op het perceel

  • Behoud en respecteer het bos. Typerend zijn de verschillende boomsoorten die voorkomen.

  • Behoud, respecteer en verbind heidegebieden en vennen.

  • Kies voor een natuurlijke perceel afscheiding zoals een (bestaande) bosrand of houtwal. Herstel en verbind dit natuurlijke raamwerk met inheemse en gebiedseigen plantsoorten. Deze landschapselementen zijn belangrijke biotopen en verbindingszones voor flora en fauna.

  • Versterk de natuur door bloem- en kruidenrijk grasland, bestrijdingsmiddelvrije akkers en natuurlijke flauwe oevers toe te passen. Deze herbergen veel (specifieke) flora en zijn interessant voor insecten en daarmee vogels en kleine zoogdieren.

 

 

Bebouwing en erf

  • In het bos- en heidelandschap komt weinig tot geen bebouwing voor. Behoud bij ontwikkelingen het evenwicht tussen bos en bebouwing.

  • Zorg voor een boomrijk woonmilieu.

  • Situeer bebouwing half verscholen en verweven in het bos. Pas de bebouwingscontour aan op de bestaande bomen zodat er geen kap hoeft plaats te vinden.

  • Om altijd een groen zicht te behouden worden erfafscheidingen (m.u.v. beplanting), zoals een hekwerk of schutting, op minimaal 5 meter vanaf de weg in de bosrand geplaatst.

  • Breng op het erf waar mogelijk nestel- en schuilmogelijkheden aan voor vogels, insecten, kleine zoogdieren en amfibieën. Denk aan nestkasten, een insectenhotels, bladerhopen, takkenrillen of een poel.

  • Houd bij ontwikkelingen rekening met klimaatadaptatie. Denk aan (half)open verharding

  • voor hemelwaterinfiltratie, passende groene landschapselementen tegen hittestress en waterbergingsvoorzieningen tegen verdroging.

 

 

Eemzone

 

In deze sectie nemen we u graag mee in de ontwerpprincipes voor natuur en landschap in de Eemzone.

 

 

De deelgebieden voor de Eemzone vindt u hieronder op de kaart. Hiernaast bespreken we de kenmerken die horen bij dit type landschap.

 

 

Grebbelinie

De Grebbelinie overlapt een deel van dit type landschap. Hierdoor zijn op die delen, naast de ontwerpprincipes hierboven, óók de regels uit het beeldkwaliteitsplan Grebbelinie geldend. Zie hiervoor “Beeldkwaliteitsplan Grebbelinie”.

 

Verkavelingsstructuur

  • Het verkavelingsprincipe in de Eemzone typeert zich aan strokenverkaveling (vaak) haaks op de Eem. De percelen zijn langgerekt met variërende kavelbreedtes. Ontwikkelingen volgen altijd de lijnen van de verkavelingsstructuur in het landschap.

  • De structuren in het landschap worden bepaald door sloten. Gebruik sloten voor perceelsbegrenzing. De hiermee gecreëerde kavellijnen zijn vaak niet kaarsrecht, maar licht rafelig.

 

 

Massa-ruimte verhouding

  • Het open karakter van het landschap dient behouden te worden. Twee type elementen bepalen de ruimteverdeling in het landschap: de dijk langs de Eem en de terpen waarop erven gelegen zijn.

  • Hoogte-elementen in het landschap zijn de bebouwing en begroeiing op het erf. Het weidse karakter van het perceel is zeer geschikt voor weidevogels.

  • Pas op het perceel enkel lage gewassen toe, waar je overheen kan kijken.

 

 

Kenmerkende landschapselementen op het perceel

  • Kies voor sloten met oeverruigte en riet als perceelsbegrenzing.

  • Voeg buiten het erf geen struiken of bomen toe. Buiten het erf kunnen enkel, als hoogte-element, hekken bij de perceeltoegang worden toegepast.

  • Versterk de natuur door bloem- en kruidenrijk grasland, bestrijdingsmiddelvrije akkers en natuurlijke flauwe oevers toe te passen. Deze herbergen veel (specifieke) flora en zijn interessant voor insecten en daarmee vogels en kleine zoogdieren.

  • Kies op het erf, rondom de bebouwing, voor bomenrijen en struweel. Deze landschapselementen, van inheemse en gebiedseigen plantsoorten, zijn belangrijke biotopen en verbindingszones voor flora en fauna.

  • Plant op en rondom het erf inheemse opgaande beplanting in een losse, natuurlijke vorm waarbij vanaf de weg deels zicht op het erf behouden blijft.

  • Behoud waardevolle en kenmerkende landschapselementen.

 

 

Bebouwing en erf

  • Positioneer het erf direct aan de weg en waak voor het behoud van een open lint door ten minste aan 1 zijde een vrije ruimte tussen het naastgelegen erf te creëren van minimaal 3x de diepte van het erf. Een erf grenst altijd aan weerszijden aan een sloot.

  • Wanneer het erf niet aan een lint gelegen is wordt deze als ‘eiland’ in de open ruimte, verhoogd

  • op een eigen terp, gesitueerd.

  • Respecteer en sluit aan op de stedenbouwkundige structuur van het lint. Het bebouwingslint is enkel- of dubbelzijdig, afhankelijk van de ligging van de weg ten opzichte van de dijk.

  • Zorg ervoor dat de bebouwing met kopse kant op de weg georiënteerd is.

  • Voorkom dat het erf een afwijkend geheel in het landschap wordt. Zorg voor een evenwichtige combinatie van bebouwing en begroeiing, houd een breedte-diepte verhouding van 1:2 aan en maak het erf nooit breder dan 2 kavels.

  • Zorg voor een duidelijk onderscheid tussen het hoofdgebouw met detail en abstractere schuren. Bij het beëindigen van weide-gebonden landbouw wordt het erf bij voorkeur teruggebracht tot de bestaande woning of vanuit het open veld naar het lint verplaatst.

  • Enkel elementen zoals gasopslag of een kraal mogen buiten het erf, verzonken in het grastapijt (max 1,5 hoog), gesitueerd worden.

  • Alle functionaliteiten zoals parkeerplaatsen en een boerderijwinkel vinden plaats binnen het erf, uit het zicht van de straat.

  • Breng op het erf waar mogelijk nestel- en schuilmogelijkheden aan voor uilen, insecten en kleine zoogdieren. Denk aan nestkasten, een insectenhotels, bladerhopen of takkenrillen.

  • Houd bij ontwikkelingen rekening met klimaatadaptatie. Denk aan (half)open verharding voor hemelwaterinfiltratie en passende groene landschapselementen tegen hittestress.

 

 

Polderlandschap

 

In deze sectie nemen we u graag mee in de ontwerpprincipes voor natuur en landschap in het polderlandschap.

 

 

De deelgebieden voor het polderlandschap vindt u hieronder op de kaart. Hiernaast bespreken we de kenmerken die horen bij dit type landschap.

 

 

Verkavelingsstructuur

  • Het verkavelingsprincipe in het polderlandschap typeert zich aan een strakke blokverkaveling die soms onderbroken wordt door de grillige, meanderende lijnen van een voormalige kreek. De kavels variëren in richting. Ontwikkelingen volgen altijd de lijnen van de verkavelingsstructuur in het landschap.

  • De structuren in het landschap worden bepaald door sloten. Gebruikslotenvoorperceelsbegrenzing.

 

 

Massa-ruimte verhouding

  • Het open karakter van het landschap dient behouden te worden. Pas op het perceel enkel lage gewassen, waar je overheen kan kijken, toe zie ‘Kenmerkende landschapselementen op het perceel’.

  • Hoogte-elementen in het landschap zijn, indien aanwezig, de bebouwing en begroeiing op het erf. Het weidse karakter van het perceel is zeer geschikt voor weidevogels.

 

 

Kenmerkende landschapselementen op het perceel

  • Door het gebrek aan opgaande beplantingselementen en het uitgestrekte grastapijt ten behoeve van weide, hooiland of weidevogelgebied heeft het landschap haar karakteristieke uiterlijk. Pas daarom geen opgaande begroeiing op het perceel toe.

  • Versterk de natuur door bloem- en kruidenrijk grasland en natuurlijke flauwe oevers toe te passen. Deze herbergen veel (specifieke) flora en zijn interessant voor insecten en daarmee vogels en kleine zoogdieren.

  • Kies op het erf, rondom de bebouwing, voor (rijen)knotbomen, struweel en korte lengtes bossingel. Deze landschapselementen, van inheemse en gebiedseigen plantsoorten, zijn belangrijke biotopen en verbindingszones voor flora en fauna.

  • Plant op en rondom het erf inheemse opgaande beplanting in een losse, natuurlijke vorm waarbij vanaf de weg deels zicht op het erf behouden blijft.

  • Behoud waardevolle en kenmerkende landschapselementen.

 

 

Bebouwing en erf

  • In het polderlandschap komt weinig tot geen bebouwing voor. Behoud bij ontwikkelingen het evenwicht tussen open polder en erven met bebouwing.

  • Behoud de openheid van het landschap door het erf als ‘eiland’, waarop bebouwing en begroeiing evenwichtig gecombineerd zijn, in de open ruimte op maaiveldhoogte te situeren.

  • Breng op het erf waar mogelijk nestel- en schuilmogelijkheden aan voor uilen, insecten en kleine zoogdieren. Denk aan nestkasten, een insectenhotels, bladerhopen of takkenrillen.

  • Houd bij ontwikkelingen rekening met klimaatadaptatie. Denk aan (half)open verharding voor hemelwaterinfiltratie en passende groene landschapselementen tegen hittestress.

 

Naar boven