VTH-Beleid Omgevingswet 2025-2028

 

1 Managementsamenvatting

 

Met de inwerkingtreding van de Omgevingswet op 1 januari 2024 is het huidige VTH-beleid uit 2022 niet meer toereikend en actueel. Met de Omgevingswet zijn een aantal aspecten rondom Vergunningverlening, Toezicht en Handhaving (VTH) veranderd.

 

In hoofdstuk 3 wordt kort teruggekeken en worden de belangrijkste ontwikkelingen weergegeven. Het VTH-beleidsplan 2025-2028 borduurt voort op en vervangt het Integraal Omgevingsbeleidsplan VTH uit 2022. De kern van het beleidsplan uit 2022 staat nog steeds overeind. Dat geldt zowel voor een belangrijk deel van de bestuurlijke uitgangspunten en beleidskeuzes als voor de concrete handvatten die het bood voor de uitvoering. Het nieuwe beleid is bestuurlijk toegankelijker gemaakt door het op te knippen in twee delen: in het eerste deel is het beleidskader met uitgangspunten en beleidskeuzes en in het tweede deel omvat het uitvoeringskader waarin de operationele zaken zijn opgenomen.

 

In hoofdstuk 4 zijn de bestuurlijke uitgangspunten benoemt. De inzet van VTH is nadrukkelijker verbonden aan de bredere opgaven van de gemeente uit het bestuursakkoord 2022-2026 en de bouwstenen voor de omgevingsvisie (Lijn50). De missie en visie sluiten aan bij het bestuursakkoord 2022-2026. Dat wil zeggen dat de inwoners en ondernemers centraal staan in het beleid en de uitvoering daarvan. Het beleid is gericht op de kwaliteit van de leefomgeving, het landschap en de economie met tevreden burgers, een tevreden bestuur en tevreden medewerkers.

 

Voor het nieuwe VTH-beleidsplan is door VTH-medewerkers en beleidsmedewerkers gezamenlijk een omgevings- en risicoanalyse uitgevoerd. Hieruit zijn de volgende generieke doelstellingen en prioriteiten voor de uitvoering van de wettelijke VTH- taken naar voren gekomen (hoofdstuk5):.

  • 1.

    Het tegen gaan van strijdig gebruik en illegale (ver)bouw en sloop: prioriteit ligt bij erfgoed, strijdige bedrijfsactiviteiten (woonomgeving, bedrijfsterreinen) en illegale bewoning (bedrijfswoningen, vakantiewoningen etc.).

  • 2.

    Gebouwen en bouwsels in zijn constructief veilig en brandveilig: De prioriteit ligt bij constructief complexe bouwwerken, wooncomplexen, gebouwen waar bewoners of bezoekers minder zelfredzaam zijn, gebouwen met publieksfuncties (zoals scholen, winkels, horeca, overheidsgebouwen) en tijdelijke bouwwerken bij (grotere) evenementen

  • 3.

    Het minimaliseren van milieurisico’s. De prioriteiten voor de taken die bij de Omgevingsdienst Zuid-Limburg (ODZL) zijn belegd (meest milieurelevante bedrijven, toezicht verwijdering asbest) worden door de omgevingsdienst bepaald. De gemeente zet er wel op in dat bedrijven of activiteiten die mogelijk minder prioriteit krijgen van de ODZL maar toch voor overlast of milieudruk zorgen in de gemeente, voldoende aandacht krijgen. Voor milieutaken die de gemeente zelf uitvoert is een risicoanalyse gemaakt op basis van feitelijk overlast en ligging van bedrijven, klachten en getoond naleefgedrag.

Indirect lever VTH een bijdrage bij de realisatie van de gemeentelijke opgaven (hoofdstuk 6):

  • 1.

    Bijdragen aan de woningbouwopgave: het ervoor zorgen dat er geen vertragingen zijn in het vergunningenproces, erop toezien dat alle nieuwbouw voldoet aan eisen van brandveiligheid, constructieve veiligheid en energiegebruik en het meedenken bij het benutten van de bestaande (woning)voorraad.

  • 2.

    Bijdragen aan het behoud en de verduurzaming van erfgoed: zorgen voor een goed zicht op de staat van onderhoud, het informeren van eigenaren over regels t.a.v. sloop en verbouw, het bij een vergunningaanvraag vanuit een breder perspectief (gebruiksmogelijkheden in relatie tot het financiële plaatje van een eigenaar, verduurzaming, etc.) adviseren van een eigenaar, door voldoende toezicht én het waar nodig handhavend op te treden. Als onherstelbare schade is aangericht aan unieke historische elementen kan de gemeente een bestuurlijke boete opleggen.

  • 3.

    Bijdragen aan de aanpak van ondermijning: VTH is vooral ‘oren en ogen’ voor OOV, neemt deel aan integrale controles (in het kader van het ACT!-team) en zet Bibob gericht in als er signalen zijn die kunnen wijzen op ondermijnende intenties van een initiatiefnemer.

  • 4.

    Bijdragen aan de transitie van de landbouw en ruimte bieden aan bedrijven: het bijdragen aan goed zicht op wat ontwikkelingen zijn op bedrijfsterreinen en in het buitengebied, het (samen met RO en Openbare Ruimte) meedenken met en adviseren van agrariërs die andere of aanvullende economische dragers voor hun bedrijf zoeken en ook het toezien op gemaakte afspraken en die ook handhaven.

  • 5.

    Bijdragen aan het behoud van natuur en landschap: zorgen dat agrarische ondernemers en inwoners voldoende bekend zijn met de regels (omgevingsplan, op te stellen landschapsplan), het samen met de natuur- en landschapspartners zicht houden op de ontwikkelingen en het aanscherpen van het handhavingsbeleid door het opleggen van een bestuurlijke boete wat betreft het aanbrengen van schade aan natuur en landschap.

In de uitvoeringsstrategie (hoofdstuk 7) is vastgelegd hoe het VTH-instrumentarium wordt ingezet voor het realiseren van de doelstellingen en is als handvat in de praktijk. In de preventiestrategie is de nadruk gelegd op voorlichting aan de voorkant zodat burgers en bedrijven bekent zijn met de regels zodat inzet van de vergunningverlening soepeler verloopt en handhaving niet nodig is. De vergunning-, toezicht- en handhavingsstrategie zijn gedetailleerd uitgewerkt in het uitvoeringskader (deel 2 van het VTH-beleid). De gedoogstrategie wordt slechts in uitzonderlijke gevallen toegepast.

 

De organisatie van het team VTH (hoofdstuk 8) bestaat momenteel uit 24 Fte. Dit is inclusief de ruimtelijke ordening, beleidsmedewerkers en teamregisseur. De verschillende fasen van de beleidscyclus zijn uitgewerkt zodat tot een gesloten cyclus aanwezig is. Tot slot is vastgelegd hoe de kwaliteit van de organisatie en de uitvoering zijn geborgd.

 

Het uitvoeringskader. De uitwerking van de belangrijkste activiteiten uit het beleid is opgenomen in de bijlage bij dit beleidsplan, het Uitvoeringskader. Hierin zijn de uitvoeringskaders voor de vergunningverlening, toezicht en handhaving opgenomen. Per aspect is aangeven wat de centrale vraag is en welke strategie wordt gevolgd en wat het toetsingsniveau is. Zo is bijvoorbeeld uitgewerkt hoe een melding Wkb wordt getoetst en in welke gevallen handhavend wordt opgetreden bij gebouwen de onder de Wkb vallen.

 

In het Uuitvoeringskader zijn tevens de risicoanalyses en sanctiestrategieën opgenomen.

2 Inleiding

2.1 Achtergrond

Vergunningverlening, toezicht en handhaving (VTH) zijn voor de gemeente Eijsden-Margraten belangrijke instrumenten in het beheer van de kwaliteit van de fysieke leefomgeving. Met de vergunningverlening biedt de gemeente inwoners en ondernemers de mogelijkheid om initiatieven te realiseren: bedrijfsactiviteiten te ontwikkelen, te (ver)bouwen of evenementen te organiseren. Dit wel nadrukkelijk binnen kaders en voorwaarden vanwege de (brand)veiligheid, het milieu, erfgoed, natuur en landschap, gezondheid en leefbaarheid. En met het toezicht en de handhaving bewaakt de gemeente dat de voorwaarden ook worden nageleefd.

 

2.2 Status beleidsplan

Hoe de gemeente Eijsden-Margraten VTH de komende jaren gaat inzetten staat in het voorliggende VTH-beleidsplan 2025-2028. Het is een – wettelijk verplicht - richtinggevend document en legt het volgende bestuurlijk vast:

  • -

    De kaders waarbinnen de gemeente de vergunning-, toezicht- en handhavingstaken (VTH-taken) wil en moet uitvoeren;

  • -

    De algemene prioriteiten en ambities bij de uitvoering van de taken;

  • -

    De specifieke prioriteiten en ambities in relatie tot de gemeentelijke opgaven;

  • -

    De uitvoeringstrategie (hoe zet de gemeente VTH in?);

  • -

    De organisatie en borging van de uitvoering.

Het VTH-beleidsplan is op vastgesteld door het college van B&W en ter kennisname aan de gemeenteraad aangeboden. Het plan is ook ter kennisname toegestuurd aan de Veiligheidsregio, de Omgevingsdienst Zuid-Limburg (ODZL), het OM en de provincie die - als Interbestuurlijk toezichthouder (IBT) – erop toeziet dat de gemeente aan haar wettelijke verplichting voldoet.

 

2.3 Reikwijdte

Het voorliggende beleidsplan heeft betrekking op de VTH-taken op basis van de Omgevingswet en het Omgevingsbesluit die op 1 januari 2024 in werking zijn getreden en de daaraan gelieerde landelijke en lokale wet- en regelgeving: het Besluit bouwwerken leefomgeving (Bbl), het Besluit kwaliteit leefomgeving (Bkl), het Besluit activiteiten leefomgeving (Bal), de Wet kwaliteitsborging voor het bouwen (Wkb) en de Algemene verordening gemeente Eijsden-Margraten (Av).

 

Meer specifiek gaat het om de inzet van VTH in relatie tot gebruik (omgevingsplan), sloop, (ver)bouw, brandveiligheid, milieubelastende activiteiten, cultureel erfgoed (monumenten), het rooien van monumentale of waardevolle bomen, natuurbescherming, en de aanleg van in- en uitritten.

 

Daarnaast zijn gemeentelijke VTH-taken meegenomen die niet direct onder de Omgevingswet vallen maar waar de inzet van VTH wel ondersteunend is aan andere taken en bevoegdheden. Dat geldt onder andere voor de bestuurlijke aanpak van georganiseerde criminaliteit en het beheer van de openbare ruimte.

 

De uitvoering van de taken gebeurt door de afdeling VTH van de gemeente Eijsden-Margraten. Dit met uitzondering van het toezicht op de brandveiligheid en de inzet bij milieubelastende activiteiten (MBA’s) die onder de zogenaamde ‘basistaken’ vallen1. Het toezicht op de brandveiligheid is belegd bij de Veiligheidsregio Zuid-Limburg (hierna: de Brandweer). De gemeente doet rond brandveiligheid wel zelf hercontroles en voert ook ad hoc controles uit. De VTH-taken die betrekking hebben op MBA’s die vallen onder het basistakenpakket, worden uitgevoerd door de Omgevingsdienst Zuid-Limburg (verder: ODZL2) op basis van regionaal vastgesteld beleid (Uitvoerings- en handhavingsstrategie Zuid-Limburg3). De overige milieutaken (de zogenaamde ‘thuistaken’) voert de gemeente zelf uit. Deels raakt de inzet van VTH ook taken van andere afdelingen en is samenwerking nodig. Dat gaat onder andere om Openbare ruimte en OOV (waaronder aanpak ondermijning), Ruimtelijke ontwikkeling (Omgevingsplan) en Beleid en projecten (woningbouw, erfgoed, natuur en landschap, landbouw).

 

2.4 Vernieuwde opzet

Het VTH-beleidsplan 2025-2028 borduurt voort op en vervangt het Integraal Omgevingsbeleidsplan VTH uit 2022. De kern van het beleidsplan uit 2022 staat nog steeds overeind. Dat geldt zowel voor een belangrijk deel van de bestuurlijke uitgangspunten en beleidskeuzes als voor de concrete handvatten die het bood voor de uitvoering. De belangrijkste aanpassingen zijn als volgt:

 

  • -

    Een actualisering van tekst en inhoud waar het gaat om veranderingen ten gevolge van de Omgevingswet;

  • -

    Er is gekozen voor een meer compacte opzet van het beleidsplan om het bestuurlijk toegankelijker te maken. Zowel voor het college als voor de gemeenteraad. De meer operationele zaken – belangrijk voor de uitvoering – zijn nu in de bijlage opgenomen;

  • -

    De prioriteiten bij de inzet van VTH zijn nadrukkelijker gekoppeld aan de ambities en opgaven van de gemeente, onder andere zoals vastgelegd in het bestuursakkoord en in de bouwstenen voor de omgevingsvisie (Lijn50). De vraag is daarbij steeds: “wat is de bijdrage van VTH bijdragen aan het realiseren van deze opgaven?”;

  • -

    De uitvoeringsstrategie is op een aantal onderdelen nog wat verder geconcretiseerd, onder andere waar het gaat om de inzet van preventieve instrumenten, de Wkb en de handhaving. Daarnaast wordt met de uitvoeringsstrategie (deels) ook al geanticipeerd op het te actualiseren omgevingsplan, met name waar het gaat om (nu nog) strijdig gebruik;

  • -

    De VTH-beleidscyclus wordt nog beter gesloten. De uitvoering wordt niet alleen aan de opgaven gekoppeld, maar de resultaten van de uitvoering worden ook meer teruggekoppeld naar het beleid. Beleid en uitvoering zijn daardoor meer gelijkwaardig naast elkaar geplaatst. Beleidsvorming zal – zeker onder de Omgevingswet – mede tot stand komen door de ervaringen in de uitvoering.

Het beleidsplan is opgesteld aan de hand van een reeks werkbijeenkomsten en gesprekken met het college, de medewerkers en leiding van de afdeling VTH en met beleidsmedewerkers RO, erfgoed, landbouw, natuur en landschap en OOV.

 

2.5 Leeswijzer

Het VTH-beleidsplan VTH is als volgt opgebouwd. Hoofdstuk 3 blikt kort terug op de afgelopen jaren en schetst de belangrijkste ontwikkelingen voor de komende jaren. Hoofdstuk 4 beschrijft de bestuurlijke kaders waarbinnen VTH wordt ingezet. Hoofdstuk 5 benoemt de algemene prioriteiten in de uitvoering en wat de ambities daarbij zijn. Gevolgd door hoofdstuk 6 waarin die inzet en prioriteiten worden gekoppeld aan de bredere gemeentelijke opgaven de komende jaren (‘wat draagt de inzet van VTH bij aan de realisatie van die opgaven?’). De algemene uitvoeringsstrategie staat in hoofdstuk 7. Tenslotte beschrijft hoofdstuk 8 hoe de uitvoering is georganiseerd, hoe de VTH-beleidscyclus eruitziet en hoe de kwaliteit van organisatie en uitvoering zijn geborgd.

 

De uitwerking van de belangrijkste activiteiten uit het beleid is opgenomen in de bijlage bij dit beleidsplan, het Uitvoeringskader. Hierin zijn de uitvoeringskaders voor de vergunningverlening, toezicht en handhaving met de toetsstrategie en -niveaus opgenomen. Evenals de bijbehorende risicoanalyses en sanctiestrategieën.

 

3 Terugblik en ontwikkelingen

 

Ter voorbereiding op het nieuwe VTH-beleidsplan is kort teruggeblikt op de afgelopen jaren en is een nieuwe omgevings- en risicoanalyse uitgevoerd. Op basis daarvan is een aantal lessen benoemd voor de komende planperiode.

 

3.1 Terugblik

Bij de fusie tussen de voormalige gemeenten Eijsden en Margraten zijn twee beleidsplannen vastgesteld, één voor de vergunningverlening en één voor toezicht en handhaving. In 2017 zijn de plannen samengevoegd tot een uitgebreid integraal VTH-beleidsplan. De reden van de samenvoeging is dat er een duidelijke koppeling is tussen de twee taakgebieden. In 2022 is het integrale beleidsplan opnieuw vastgesteld met enkele wijzigingen. Reden om toen geen nieuw beleidsplan vast te stellen was de komst van de Omgevingswet die toen al meerdere malen was uitgesteld. 2024 is het eerste jaar onder de Omgevingswet en dit is het juiste moment om een nieuwe omgevings- en risicoanalyse uit te voeren en een nieuw beleidsplan op te stellen.

 

Elk jaar werd/wordt een uitvoeringsprogramma opgesteld waarin de taken voor het komende jaar worden vastgelegd. Daarnaast wordt de noodzakelijke en benodigde capaciteit vastgesteld. Na afloop van het betreffende jaar, wordt een het jaarverslag beoordeeld hoe de realisatie van het uitvoeringsprogramma was verlopen en wordt beoordeeld of het beleid nog steeds actueel is. Daarnaast is hierin voor verschillende zaken een trendontwikkeling opgenomen.

 

Vanaf 2018 zijn kritische prestatie-indicatoren (KPI’s) toegevoegd aan het uitvoeringsprogramma en is de monitoring geoptimaliseerd. Om tussentijds de stand van zaken met betrekking tot de uitvoering in beeld te krijgen en op het vlak van de uitvoering zaken te kunnen bijstellen, worden sinds 2019 kwartaalrapportages opgesteld.

 

Zoals aangegeven wordt in de uitvoeringsprogramma’s gekeken naar de benodigde en beschikbare capaciteit. Hiervoor wordt gebruik gemaakt van eigen en landelijke kengetallen. Op basis hiervan en de extra activiteiten als gevolg van de Omgevingswet is in de begroting 2023 besloten om de vaste formatie van VTH uit te breiden met 5 fte (waarvan 2 fte voor vergunningverlening, 2 fte voor ruimtelijke ordening en 1 fte voor milieu). Door krapte in de arbeidsmarkt en personele wisselingen is ook in 2024 nog (veel) gebruik gemaakt van externe inhuur.

 

Jaarlijks wordt de gemeente in het kader van het interbestuurlijk toezicht (IBT) beoordeeld door de Provincie. Zij beoordeelt of de gemeente voldoet aan de wettelijke bepalingen. Deze zijn nu vastgelegd in paragraaf 7.2 (artikelen 7.2 t/m 7.) van het Besluit omgevingsrecht (Bor).

 

Bij de laatste beoordeling 2022/2023 is door de Provincie het volgende aangegeven:

 

U heeft alle toezichtinformatie tijdig en volledig aangeleverd, waarvoor onze dank. Dit betreffen documenten zoals het Omgevingsbeleidsplan, het uitvoeringsprogramma 2023 en het VTH jaarverslag 2022. Het beleidsplan is een compleet beleidsstuk, waarin uitgebreid aandacht wordt besteed aan de risicoanalyse en nalevingsstrategieën. In het uitvoeringsprogramma staat duidelijk aangegeven welke activiteiten worden uitgevoerd en het verwachte aantal van die activiteiten. In het jaarverslag wordt vervolgens direct de relatie gelegd met het uitvoeringsprogramma. De KPI’s om de doelen te bereiken komen hierin goed naar voren. De financiële middelen zijn overzichtelijk in de bijbehorende collegebesluiten. De horizontale verantwoording is nagekomen doordat alle beleidsstukken ter kennisname zijn toegezonden aan de gemeenteraad. Uw gemeente behartigt de Wabo-taken in ruim voldoende mate.

 

In verband met de inwerkingtreding van de Omgevingswet heeft de Provincie het toezicht in de wacht gezet om alle gemeenten de gelegenheid te bieden om het beleid te kunnen aanpassen.

 

De gemeente heeft er ook in 2023 en 2024 zoveel mogelijk op ingezet de kwaliteitsborging te consolideren. Met het in werking treden van de Omgevingswet, de (zich aandienende) gemeentelijke opgave en veranderingen in de samenleving is er de noodzaak de prioriteiten, doelstellingen en (deels) de uitvoeringsstrategie te herijken. Daarbij hoort ook het (nog) beter sluiten van de beleids- en uitvoeringscyclus.

 

3.2 Omgevings- en risicoanalyse

Ter voorbereiding op het nieuwe VTH-beleidsplan is daarom om te beginnen een omgevings- en risicoanalyse uitgevoerd. Daarbij is aan de hand van de kaart van Eijsden-Margraten aan de hand van zes invalshoeken bekeken wat belangrijke ontwikkelingen waren en zijn, welke risico’s daar mogelijk aan verbonden zijn en wat de rol van VTH kan zijn bij het realiseren van bredere gemeentelijke opgaven.

 

In de eerste plaats is de conclusie dat er de komende jaren in algemene zin in elk geval prioriteit moet liggen bij de volgende risico’s:

  • -

    Constructieve veiligheid en brandveiligheid blijven de aandacht vragen. De prioriteit moet liggen bij constructief complexe bouwwerken, wooncomplexen, gebouwen waar de zelfredzaamheid minder is en gebouwen met een publieksfunctie (zoals scholen, winkels, horeca etc.).

  • -

    Er wordt nog vaak gesloopt of ge- of verbouwd zonder vergunning of zonder de start of oplevering van de bouw de melden. En is er sprake van strijdig gebruik. Het laatste kan wel vaak gelegaliseerd worden. Op het eerste is meer zicht nodig. Op het tweede zal in de uitvoering mogelijk al meer geanticipeerd moeten worden op de actualisering van het omgevingsplan.

  • -

    De naleving van milieuregels door bedrijven is over het algemeen redelijk tot goed. Bij de milieucontroles die de gemeente uitvoert zal het accent vooral moeten liggen op het voorkomen en terugdringen van overlast voor de omgeving en waar aan de orde de opslag van gevaarlijke stoffen.

In de tweede plaats dat VTH kan bijdragen aan het realiseren van een aantal bredere gemeentelijke opgaven. Uit de omgevings- en risicoanalyse komen als belangrijkste naar voren:

  • -

    Bijdragen aan de woningbouwopgave: het ervoor zorgen dat er geen vertragingen zijn in het vergunningenproces, erop toezien dat alle nieuwbouw voldoet aan eisen van brandveiligheid, constructieve veiligheid en energiegebruik en het meedenken bij het benutten van de bestaande (woning)voorraad.

  • -

    Bijdragen aan het behoud en de verduurzaming van erfgoed: zorgen voor een goed zicht op de staat van onderhoud, het informeren van eigenaren over regels t.a.v. sloop en verbouw, het bij een vergunningaanvraag vanuit een breder perspectief (gebruiksmogelijkheden in relatie tot het financiële plaatje van een eigenaar, verduurzaming, etc.) adviseren van een eigenaar, door voldoende toezicht én het waar nodig handhavend op te treden. Als onherstelbare schade is aangericht aan unieke historische elementen kan de gemeente een bestuurlijke boete opleggen.

  • -

    Bijdragen aan de aanpak van ondermijning: VTH is vooral ‘oren en ogen’ voor OOV, neemt deel aan integrale controles (in het kader van het ACT!-team) en zet Bibob gericht in als er signalen zijn die kunnen wijzen op ondermijnende intenties van een initiatiefnemer.

  • -

    Bijdragen aan de transitie van de landbouw en ruimte bieden aan bedrijven: het bijdragen aan goed zicht op wat ontwikkelingen zijn op bedrijfsterreinen en in het buitengebied, het (samen met RO en Openbare Ruimte) meedenken met en adviseren van agrariërs die andere of aanvullende economische dragers voor hun bedrijf zoeken en ook het toezien op gemaakte afspraken en die ook handhaven.

  • -

    Bijdragen aan het behoud van natuur en landschap: zorgen dat agrarische ondernemers en inwoners voldoende bekend zijn met de regels (omgevingsplan, op te stellen landschapsplan), het samen met de natuur- en landschapspartners zicht houden op de ontwikkelingen en het aanscherpen van het handhavingsbeleid waar het gaat om het aanbrengen van onherstelbare schade aan natuur en landschap.

3.3 Lessen voor het VTH-beleid 2025-2028

Op basis van de terugblik en vernieuwd omgevings- en risicoanalyse zijn er de volgende aandachtspunten voor het VTH-beleid 2025-2028:

  • -

    Er is meer en beter zicht nodig op wat er op bedrijfsterreinen en in het buitengebied gebeurt;

  • -

    Het is belangrijk VTH vroegtijdig te betrekken bij de ontwikkeling van nieuw beleid waaronder het omgevingsplan en de landschapsvisie;

  • -

    In de uitvoering van de VTH-taken waar mogelijk te anticiperen op het te actualiseren omgevingsplan;

  • -

    Vanuit VTH meedenken met initiatieven om te zoeken naar nieuwe economische dragers in het buitengebied en de kernen, binnen de grenzen van het (te actualiseren) omgevingsplan;

  • -

    Daarbij wel de balans houden tussen veel ruimte bieden aan de voorkant en meedenken met een initiatiefnemer enerzijds en de eigen verantwoordelijkheid van een initiatiefnemer en het trekken van een streep daar waar willens en wetens regels worden overtreden en schade wordt aangericht;

  • -

    Het daarop actualiseren van de uitvoeringsstrategie wat betreft de inzet van preventie, de wijze van advisering, het organiseren van de ‘oren en ogen’ van de gemeente en het waar nodig aanscherpen van het handhavingsbeleid;

  • -

    Kritisch kijken naar de beschikbare capaciteit en deskundigheid, het laatste vooral ook waar het gaat om erfgoed.

  • -

    Optimaliseren van de monitoring zodat de stand van zaken actueel is.

4 Bestuurlijke uitgangspunten

 

De juridische basis voor de uitvoering van de VTH-taken bestaat uit landelijke en lokale wet- en regelgeving. De belangrijkste zijn:

  • -

    Omgevingswet;

  • -

    Omgevingsbesluit;

  • -

    Besluit bouwwerken leefomgeving (Bbl);

  • -

    Besluit kwaliteit leefomgeving (Bkl);

  • -

    Besluit activiteiten leefomgeving (Bal);

  • -

    Wet kwaliteitsborging voor het bouwen (Wkb);

  • -

    Wet milieubeheer;

  • -

    Hoofdstuk 3 Algemene verordening gemeente Eijsden-Margraten (Av);

  • -

    Omgevingsplan Eijsden-Margraten;

  • -

    Omgevingsverordening Provincie Limburg.

De inzet van VTH in de planperiode 2025-2028 gebeurt vanuit een vijftal beleidskaders: de focus op risico’s en de aansluiting op de bestuurlijke opgaven, het meebewegen met de Omgevingswet, een transparante en consequente uitvoeringsstrategie, het sluiten en kantelen van de beleidscyclus en het borgen van de kwaliteit van de uitvoering.

 

4.1 Focus op risico’s en aansluiting bij de bestuurlijke opgaven

Bij de uitvoering van de VTH-taken werkt de gemeente risicogestuurd. Aan de hand van een risicoanalyse worden prioriteiten gesteld in beleid en uitvoering. De beleidsmatige prioriteiten liggen bij risico’s verbonden aan strijdig gebruik, illegaal (ver)bouwen, constructieve veiligheid, brandveiligheid en welstand (erfgoed). Voor milieubelastende activiteiten (Mba’s) uit het basistakenpakket zijn de risicoanalyse en prioriteiten regionaal door de ODZL bepaald. De gemeente zal daarbij kritisch volgen of die prioriteiten ook voldoende in lijn zijn met waar in de gemeente milieudruk wordt ervaren. Voor de milieutaken die de gemeente zelf uitvoert is een aparte risicoanalyse opgesteld.

 

De inzet van VTH is nadrukkelijker verbonden aan de bredere opgaven van de gemeente uit het bestuursakkoord 2022-2026 en de bouwstenen voor de omgevingsvisie (Lijn50). De missie en visie sluiten aan bij het bestuursakkoord 2022-2026. Dat wil zeggen dat de inwoners en ondernemers centraal staan in het beleid en de uitvoering daarvan. Gericht op de kwaliteit van de leefomgeving, het landschap en de economie met tevreden klanten, een tevreden bestuur en tevreden medewerkers. De gemeente investeert daartoe in de relatie met inwoners, ondernemers en andere partners om samen een sterke en veerkrachtige gemeenschap te vormen. Van daaruit zijn de voor VTH meest relevante opgaven:

  • -

    De woningbouwopgave;

  • -

    Het behoud en verduurzaming van cultureel erfgoed;

  • -

    Landbouw en economie;

  • -

    Natuur en landschap;

  • -

    Aanpak ondermijning.

De inzet van VTH draagt bij aan het realiseren van die opgaven. Dat is echter niet altijd goed zichtbaar. In het VTH-beleidsplan 2025-2028 wordt die relatie nadrukkelijker gelegd:

  • -

    Voor welke opgaven en ambities ligt er een duidelijke relatie met de inzet van VTH?

  • -

    Wat en hoe draagt de inzet van VTH bij aan de realisatie van die opgaven en ambities?

In de hoofdstukken 4 en 5 van het beleidsplan zijn de risicogestuurde prioriteiten en de aansluiting bij de bestuurlijke opgaven nader uitgewerkt.

 

4.2 Verder implementeren met de Omgevingswet en de Wkb

Het in werking treden van de Omgevingswet en de Wkb heeft een aantal consequenties voor de uitvoering van de VTH-taken gehad. De belangrijkste veranderingen zijn:

  • -

    Bij de afweging over een vergunningaanvraag verandert het principe van ‘nee, tenzij’ in ‘ja, mits’; De Omgevingswet zet in op het mogelijk maken van initiatieven met in achtneming van een evenwichtige toedeling van functies in een gebied. Dit sluit ook aan bij de bestuurlijke visie van de gemeente;

  • -

    Het proces van het behandelen van conceptverzoeken en om een vergunning aan te vragen is volledig gedigitaliseerd; dit heeft zowel consequenties voor de aanvrager als voor de gemeente;

  • -

    Termijn waarop standaard moet worden beschikt is verkort tot 8 weken geldt nu voor meer gevallen; dit zet extra druk op de organisatie en de uitvoering;

  • -

    Een vergunning wordt niet meer automatisch verleend als de beslistermijn is verstreken;

  • -

    Het bouwtoezicht maakt gefaseerd en gedeeltelijk plaats voor controle door marktpartijen (zogenaamde ‘kwaliteitsborgers’). Het gemeentelijke bouwtoezicht zal daarmee (op termijn) verminderen. Het toezicht op het gebruik (omgevingsplan) en het bouwtoezicht op complexere bouwwerken en monumenten blijft. Het toezicht op brandveiligheid blijft bij de Brandweer.

Het omgevingsplan van de gemeente Eijsden-Margraten is een belangrijk kader voor de uitvoering van de VTH-taken. Hierin zijn de regels voor bouwen, ruimtelijke ordening (voorheen in het bestemmingsplan), milieu en erfgoed geïntegreerd4. De Omgevingswet verplicht elke gemeente om een eigen omgevingsplan op te stellen. Het omgevingsplan van de gemeente Eijsden-Margraten is online in te zien via het Omgevingsloket.

 

De voorbereiding op het in werking treden van de Omgevingswet was een behoorlijke inspanning voor de organisatie. Dat wil zeggen het (her)inrichten van de werkprocessen, de veranderde werkwijze en het actualiseren van de diverse toetsen en indieningsvereisten. De gemeente had al geanticipeerd op de komst van de Omgevingswet. Bijvoorbeeld in het niet meer zelf uitvoeren van het toezicht op constructieve veiligheid bij nieuwbouw die nu onder de Wkb valt, maar door dit uit te besteden. Toch zal de uitvoering van de Omgevingswet de komende jaren nog aandacht vragen. Bijvoorbeeld bij de afstemming van de werkprocessen, het werken met de Omgevingstafel, de praktijk van de Wkb en doorontwikkeling van de monitoring.

 

4.3 Een transparante en consequente uitvoeringsstrategie

Uitgangspunt van het bestuursakkoord is een transparant bestuur met dienstverlening dicht bij de mensen. Dat houdt in voldoende in verbinding staan met de inwoners, ondernemers en verenigingen. Maar ook voldoende vertrouwen wekken en consequent zijn in beleid en uitvoering. Dat geldt ook voor de inzet van VTH. De volgende principes zijn daarbij leidend:

  • 1.

    De gemeente biedt bij de vergunningverlening op basis van het omgevingsplan aan inwoners en ondernemers voldoende ruimte om initiatieven mogelijk te maken;

  • 2.

    De naleving van landelijke, provinciale en lokale wet- en regelgeving staat daarbij echter niet ter discussie. Waar regels worden overtreden volgt de gemeente de in dit VTH-beleidsplan beschreven handhavingsstrategie, gebaseerd op de Landelijk handhavingsstrategie Omgevingsrecht (LHSO)5;

  • 3.

    De gemeente zet in op preventie, dat wil zeggen het dienstbaar zijn en het voorkomen van overtredingen. Het eerste door de mogelijkheid te bieden voor overleg, het indienen van conceptverzoeken, klantcontacten, de website en een directe telefoonlijn voor VTH. Het tweede door te zorgen dat burgers en ondernemers op de hoogte zijn van de regels, dat de regels en vergunningvoorschriften duidelijk, doelgericht en proportioneel zijn. En dat wordt voorkomen dat situaties escaleren en handhavend optreden nodig is. Voorlichting (mondeling en/of via website), bemiddeling of (maatschappelijke) ondersteuning kunnen daarbij instrumenten zijn. Bij de inzet van preventie hebben ook andere afdelingen van de gemeente een rol;

  • 4.

    De prioriteiten in de uitvoering sluiten aan bij de gemeentelijke opgaven en worden daar gelegd waar de kans op overtredingen en de risico’s voor de leefomgeving het grootst zijn. Signalen van andere afdelingen, partnerorganisatie (ODZL, Brandweer), inwoners, bedrijven en instellingen spelen een belangrijke rol in het houden van zicht op risico’s;

  • 5.

    Er wordt ingezet op een verdergaande versterking van de informatiepositie van de gemeente. De gemeente heeft een dashboard waarin de uitvoering wordt gemonitord en bijgestuurd. Het dashboard is ook de basis voor de rapportage aan het college en de gemeenteraad. Dit wordt doorontwikkeld zodat ook meer op het realiseren van de ambities en doelstellingen kan worden gemonitord en gerapporteerd.

De uitvoeringsstrategie is nader uitgewerkt in hoofdstuk 6 en de bijlage (uitvoeringskader) van dit VTH-beleidsplan.

 

4.4 Sluiten en kantelen beleidscyclus

Het meebewegen met de Omgevingswet en meer focus op de bijdrage van VTH aan de gemeentelijke opgaven, betekent ook het anders aankijken tegen de VTH-beleids- en uitvoeringscyclus, ook wel BIG8 genoemd. De BIG8 beschrijft hoe beleid- en uitvoering samenhangend worden beheerd. Beginnend bij een omgevings- en risicoanlayse (wat speelt er in de gemeente en is relevant voor de inzet van VTH?) en het vastleggen van prioriteiten en doelstellingen en hoe de gemeente VTH gaat inzetten. Dit moet worden vertaald in een uitvoeringsprogramma en de organisatie. De uitvoering wordt gemonitord en waar nodig bijgestuurd. Over de resultaten van deze uitvoering wordt gerapporteerd en de uitvoering en resultaten worden geëvalueerd. De uitkomsten daarvan kunnen leiden tot de bijstelling van de omgevings- en risicoanalyse en eventueel doelstellingen en strategie. De cyclus is dan rond.

 

 

Vaak wordt in de BIG8 de beleidscyclus boven de uitvoeringscyclus geplaatst. Dat kan de indruk wekken dat beleid ‘boven’ de uitvoering staat. Zeker onder de Omgevingswet zal beleid vorm (moeten) krijgen vanuit de ontwikkelingen in de gemeenschap. Het gaat er dus niet alleen om dat de uitvoering aansluit bij het beleid, maar dat er vanuit de uitvoering ook een terugkoppeling is naar beleid. Dat geldt voor het VTH-beleid, maar bijvoorbeeld ook naar beleid van de bredere opgaven: de ontwikkelingen in de agrarische sector (welke behoeften blijken bij vergunningaanvragen?), de aanpak van ondermijning (wat zien toezichthouders?) of het behoud van het cultureel erfgoed.

 

De gewenste praktijk is een (meer) gelijkwaardige en samenhangende relatie tussen beleid in brede zin en uitvoering van VTH. Met andere woorden, een gekantelde BIG8 is een betere weergave van de (gewenste) beleids- en uitvoeringscyclus. In een verbetering van het samenspel tussen beleid en uitvoering wordt in 2025-2028 nadrukkelijk geïnvesteerd.

 

4.5 Het borgen van de kwaliteit van de uitvoering

De uitvoering van de VTH-taken moet voldoen aan wettelijk vastgelegde kwaliteitscriteria. Daarbij wordt een onderscheid gemaakt in ‘procescriteria’ en ‘robuustheidscriteria’. De procescriteria leggen vast waaraan het beleids- en uitvoeringscyclus moet voldoen. Daarbij horen de volgende instrumenten:

  • -

    Een VTH-beleidsplan waarin de bestuurlijke en beleidsmatige kaders en (op basis van een risicoanalyse) de prioriteiten zijn vastgesteld en waarin is beschreven hoe de uitvoering is geborgd (uitvoeringsstrategie);

  • -

    Een jaarlijks op te stellen uitvoeringprogramma en verslag;

  • -

    Een systeem van monitoring en bijstelling.

Naast deze procescriteria zijn er ‘robuustheidscriteria’. Hierin is vastgelegd welke deskundigheid in voldoende mate beschikbaar moet zijn om de VTH-taken uit te voeren. Dat gaat om meer algemene functies als die van vergunningverlener of toezichthouder en om specialistische functies met kennis op het gebied van duurzaamheid, cultuurhistorie of stedenbouw. Voor de ODZL, die het grootste deel van de VTH-milieutaken uitvoert voor de gemeente Eijsden-Margraten, gelden specifieke eisen voor deskundigheid op onder andere het gebied van geluid, bodem, (afval)water, externe veiligheid en lucht.

 

De gemeente voldoet aan de procescriteria en de robuustheidscriteria. Dit binnen het principe van ‘comply or explain’. Op enkele kleinere onderdelen is het lastig om zelfstandig aan de robuustheidseisen te voldoen. Waar nodig worden gelijkwaardige oplossingen gezocht (inhuur) of wordt uitgelegd waarom het niet voldoen geen significant risico in zicht houdt. Dat wordt ook peil gehouden en waar nodig in verband met nieuwe ontwikkelingen vindt verdere professionalisering plaats. In hoofdstuk 7 is uitgewerkt hoe de gemeente de kwaliteit van de uitvoering ook de komende jaren wil borgen waar nodig verbeteren.

5 Prioriteiten en doelstellingen wettelijke taken

 

Bij de inzet van VTH werkt de gemeente risico-gestuurd. Dat wil zeggen in de prioriteitstelling en de wijze waarop VTH wordt gezet. Bij de prioriteitstelling in de uitvoering van de wettelijke VTH-taken kijkt de gemeente vooral naar de volgende risico’s:

  • -

    Risico’s die samenhangen met illegaal (ver)bouwen;

  • -

    Risico’s van strijdig en illegaal gebruik;

  • -

    Risico’s in verband met constructieve veiligheid;

  • -

    Brandveiligheidsrisico’s.

  • -

    Milieurisico’s.

De bouw- en milieuactiviteiten en de brandveiligheid zijn aan de hand van risicoanalyses in verschillende risico-categorieën ingedeeld. De risicocategorie bepaalt waaraan en hoe gedetailleerd een aanvraag wordt getoetst en (hoe) het toezicht wordt uitgevoerd. Deze systematiek is ook de afgelopen jaren gevolgd. In de bijlage van dit VTH-beleidsplan, het Uitvoeringskader, zijn de toetsmatrices opgenomen die de gemeente gebruikt bij de uitvoering.

 

Dit hoofdstuk beschrijft wat de komende jaren voor deze risico-categorieën de prioriteiten zijn en wat daarbij de doelstellingen zijn. Deze doelstellingen worden jaarlijks geconcretiseerd in het uitvoeringsprogramma (‘wat in dat jaar bereiken?’) en daar worden ook indicatoren voor ontwikkeld in het dashboard.

 

De uitvoeringsstrategie komt in hoofdstuk 6 aan de orde.

 

5.1 Illegale (ver)bouw en strijdig of illegaal gebruik

De gemeente biedt inwoners, ondernemers en organisatoren van evenementen ruimte om initiatieven mogelijk te maken. Als een initiatief niet binnen het Omgevingsplan past, zal de gemeente afwegen of er toch ruimte is om dit (deels) mogelijk te maken.

 

Hierbij wordt meegewogen dat de huidige bestemmingsplannen veelal verouderd zijn en erg beperkende maatregelen opleggen. Waarbij in het toekomstige omgevingsplan veel van deze beperkingen mogelijk zullen worden opgeheven.

 

Daarbij geldt wel een belangrijke eigen verantwoordelijkheid van initiatiefnemers. Dat wil zeggen dat ze (ver)bouwen, milieubelastende activiteiten (Mba’s) uitvoeren of evenementen organiseren in overeenstemming met de geldende regels: ze vragen een vergunning aan of dienen een melding in voor ze starten met bouwen of slopen en ze leven de voorschriften na.

 

Het bouwen zonder vergunning of in afwijking van de vergunning is onwenselijk en kan risico’s met zich meebrengen. Bijvoorbeeld qua brandveiligheid of constructieve veiligheid. Maar het kan ook betekenen een (onomkeerbare) aantasting van monumentale waarden of ‘verrommeling’ van de buurt.

 

Ook strijdig of illegaal gebruik van bouwwerken is niet gewenst. Het kan tot onveilige of ongezonde situaties leiden. Bijvoorbeeld bij gebruik van een pand voor (illegale) bewoning dat niet geschikt is voor bewoning, het uitvoeren van brandgevaarlijke activiteiten in een woonomgeving of activiteiten in een bedrijfspand dat daar niet voor bedoeld is. Het kan leiden tot verstoring en verrommeling van de omgeving, veiligheidsrisico’s (ondermijning) of tot oneerlijke concurrentie.

 

Het toezicht is het belangrijkste instrument dat de gemeente heeft om zicht en grip te houden op illegale (ver)bouw en strijdig of illegaal gebruikt. Dat toezicht kan plaats vinden in het kader van het bouwproces, in het kader van periodieke controles of projecten of naar aanleiding van meldingen of klachten van inwoners. De prioriteit ligt daarvoor bij de gemeente op:

  • -

    Illegale verbouw aan of sloop van monumenten en erfgoed in algemene zin;

  • -

    Strijdige bedrijfsactiviteiten in de woonomgeving;

  • -

    Illegale of strijdige bewoning van bedrijfspanden of bedrijfswoningen;

  • -

    Strijdig gebruik van vakantiewoningen;

  • -

    Strijdige bedrijfsactiviteiten op bedrijfsterreinen;

Doelstelling van het VTH-beleid 2025-2028 waar het gaat om illegale (ver)bouw of strijdig gebruik:

Het voorkomen en waar nodig herstellen van illegale (ver)bouw en strijdig gebruik door te zorgen dat burgers en ondernemers bekend zijn met de regels die gelden voor (ver)bouw en gebruik, door erop toezien dat die regels worden nageleefd en daar waar nodig te handhavend op te treden.

 

5.2 Constructieve veiligheid en brandveiligheid

Bouwwerken moeten veilig zijn. Dat wil zeggen qua constructie en qua brandveiligheid. Bij de toetsing van vergunningaanvragen en het toezicht en de handhaving leggen de gemeente en de Brandweer de prioriteit op bouwwerken met een verhoogde kwetsbaarheid:

  • -

    Constructief complexe (grote) bouwwerken;

  • -

    Wooncomplexen;

  • -

    Bouwwerken waar gebruikers minder zelfredzaam zijn (zoals zorginstellingen);

  • -

    Gebouwen met publieksfuncties (zoals scholen, winkelcentra, overheidsgebouwen, horeca);

  • -

    Bouwsels (tijdelijke bouwwerken) bij (grotere) evenementen;

  • -

    Monumentale panden die niet verloren mogen gaan.

In de vernieuwde risicoanalyse, die de gemeente heeft overgenomen van de Veiligheidsregio (lees brandweer) wordt daarbij naast de gebouwkenmerken uitgegaan van het menselijk gedrag (zoals zelfredzaamheid), intrinsieke brandveiligheidsrisico’s (gebruik, installaties etc.), de omgeving (impact brand) en interventiemogelijkheden (zoals bereikbaarheid). Hierbij ligt de hoogste prioriteit en daarmee ook de hoogste controlefrequentie bij gebouwen met een woon/zorgfunctie, met een celfunctie en bijeenkomstfuncties met kinderen (zoals kinderopvang).

 

Het gaat hierbij om bouwwerken waar de gemeente in de periode 2025-2028 verantwoordelijk blijft voor de bouwtechnische toetsing en het bouwtoezicht. Bij deze bouwwerken vindt altijd een integrale bouwtechnische toets plaats, wordt integraal gecontroleerd en heeft herstel van eventuele afwijkingen hoogste prioriteit. Dat geldt ook voor sloopactiviteiten waarbij een aanliggend/belendend (monumentaal) pand aanwezig is.

 

Bij bouwwerken die nu onder de Wkb vallen toetst de gemeente alleen de volledigheid van de rapportages en of de kwaliteitsborger heeft onderzocht of er Bijzondere Lokale Omstandigheden (BLO) zijn6. Dat gaat onder andere om eengezinswoningen, twee-onder-een-kap woningen, rijtjeswoningen en bedrijfsgebouwen voor zover die niet meldingsplichtig zijn voor brandveiligheid en voor milieu niet vergunningplichtig zijn.

 

Hoe het stelsel van kwaliteitsborging gaat functioneren is nog niet helemaal duidelijk. Het is verstandig te monitoren hoe de praktijk zich ontwikkelt en indien nodig een specifiek handhavingsbeleid op te stellen voor bouwwerken die vallen onder de Wkb.

 

Bij overige bouw- en sloopactiviteiten hanteert de gemeente een risicomatrix om de intensiteit van de toetsing en het toezicht te bepalen. Zie hiervoor hoofdstuk 1 van het Uitvoeringskader.

 

In hoofdstuk 6 en het Uitvoeringskader zijn de gevolgen van de Wkb verder toegelicht.

 

Doelstelling van het VTH-beleid 2025-2028 waar het gaat om (brand)veiligheid:

Gebouwen en bouwsels in Eijsden-Margraten zijn brandveilig en constructief veilig. De prioriteit ligt bij gebouwen met een verhoogde kwetsbaarheid in de gebruiksfase. Dat wordt bereikt door ervoor te zorgen dat burgers, ondernemers en organisatoren van evenementen bekend zijn met de regels die daarvoor gelden, door vergunningaanvragen van prioritaire (ver)bouwactiviteiten integraal te toetsen en te controleren en daar waar nodig handhavend op te treden.

 

5.3 Milieurisico’s

De gemeente Eijsden-Margraten is een groene gemeente met overwegend agrarische bedrijven en bedrijven in het Midden- en Kleinbedrijf (MKB). In totaal zijn er circa 950 bedrijven in Eijsden-Margraten die milieubelastende activiteiten uitvoeren en onder de milieuregelgeving vallen. Er zijn drie bedrijfsterreinen met voornamelijk MKB-bedrijven. Deze hebben overwegend een beperkte milieubelasting die vooral in de directe omgeving hinder kan veroorzaken. Dit met uitzondering van drie bedrijven die onder de zogenaamde Seveso-richtlijn vallen (PQ Silicas B.V, Curfs Logistics en EverZinc) waar de provincie bevoegd gezag is7. Voor circa 250 van deze relatief meest milieubelastende bedrijven is de uitvoering van VTH-taken qua milieu wettelijk verplicht bij de ODZL8 belegd. De overige bedrijven worden door de gemeente zelf gecontroleerd.

 

De milieudruk in de gemeente is in hoofdzaak lokaal en gaat vooral om lokale geluid- en geuroverlast van (agrarische) bedrijven. Meer in het algemeen heeft de gemeente te maken met de volgende milieurisico’s:

 

  • -

    Een grote (historische) zinkverontreiniging in de bodem die nagenoeg het gehele grondgebied van Eijsden, Gronsveld en Oost-Maarland omvat;

  • -

    Milieudruk vanuit België, dat wil zeggen op de waterkwaliteit (via de Maas) en de luchtkwaliteit9 en geuroverlast (via de Maasvallei vanuit Visé);

  • -

    Veiligheidsrisico’s verbonden aan transport via het spoor, de weg en via buisleidingen;

  • -

    Natuur die onder druk staat door stikstofdepositie en het gebruik van kunstmest.

Op belangrijk deel van deze milieurisico’s heeft de gemeente geen directe invloed. De prioriteiten van de inzet van VTH liggen op:

  • -

    Geur en geluidsoverlast in de woonomgeving;

  • -

    Het veilig slopen van asbest (waarvan de uitvoering door de ODZL gebeurt);

  • -

    De aandacht voor het spanningsveld tussen (nieuwe) bebouwing en spuitzones;

  • -

    Zorgen voor beter zicht op bedrijfsactiviteiten.

De inzet van de gemeente is om in de prioriteitstelling van de ODZL ook voldoende aandacht te krijgen voor bedrijven die mogelijk laag in de regionale prioriteitenlijst staan maar waar lokaal wel lokaal grote milieuhinder wordt ervaren (lokale aandachtsbedrijvenlijst).

 

De doelstelling van het VTH-beleid 2025-2028 waar het gaat om de milieutaken die de gemeente zelf uitvoert:

Bedrijven geven geen overlast voor de leefomgeving. Dat wordt bereikt door ervoor te zorgen dat ondernemers bekend zijn met de regels die daarvoor gelden, door te controleren en door waar nodig handhavend op te treden. De prioriteit van de gemeente ligt daarbij op basis van de risicoanalyse primair bij bedrijven die geur, stof en/of geluidsoverlast geven. Dat gaat vooral om agrarische bedrijven, autobedrijven, horeca en transportbedrijven.

 

6 Bijdrage VTH aan de gemeentelijke opgaven

 

De inzet van VTH levert ook en bijdrage de realisatie van de gemeentelijke opgaven zoals vastgelegd in het bestuursakkoord 2022-2026 en de bouwstenen voor de omgevingsvisie (Lijn50). De relatie tussen deze opgaven en VTH geldt vooral voor:

  • -

    Woningbouw(opgave);

  • -

    Behoud van cultureel erfgoed;

  • -

    Landbouw en economie;

  • -

    Natuur en landschap;

  • -

    Aanpak ondermijning.

Dit hoofdstuk schetst wat en hoe VTH bijdraagt aan het realiseren van de gemeentelijk opgaven.

 

6.1 Woningbouw(opgave)

De gemeente Eijsden-Margraten heeft tot 2030 in het kader van de woondeal een woningbouwopgave van circa 1000 woningen waarvan de helft met een woon-zorgfunctie. Het gaat naar verwachting in totaal om drie grotere uitbreidingslocaties (onder andere de Bloesemgaard in Margraten) en meerdere kleine (zoals Oost-Maarland). De besluitvorming daarover moet nog plaatsvinden. Daarnaast is de verwachting dat er nog 300-400 woningen bijkomen vanuit de particuliere woningbouw. Qua verduurzaming en circulair bouwen stelt de gemeente geen specifieke eisen anders dan wat wettelijk verplicht is.

 

De vergunningverlening is een belangrijke stap in de realisatie van de opgave en (particuliere) woningbouw. De woningmarkt is – ook in Eijsden-Margraten – krap. De taak en uitdaging voor VTH is om te zorgen dan vergunningprocedures tijdig worden doorlopen. En dat bij aanvragen van particulieren wordt meegedacht over de mogelijkheden. Dat geldt zowel voor bijvoorbeeld het verbouwen van leegkomende stallen tot woning als voor woningbouwprojecten waar mogelijk een spanningsveld ligt met milieunormen (spuitzones) of initiatieven die niet binnen het Omgevingsplan passen.

 

De meeste nieuwbouwplannen vallen naar verwachting onder de Wkb. De beoordeling van de constructieve veiligheid gebeurt door een kwaliteitsborger en niet meer door de gemeente. De Wkb is in de periode 2025-2028 alleen van toepassing op bouwwerken met een gering risico (Gevolgsklasse 1, GK1). Dat wil zeggen bijvoorbeeld woonhuizen, rijtjeswoningen en kleine bedrijfsgebouwen. De personele gevolgen van de Wkb voor de gemeente Eijsden-Margraten zijn vooralsnog beperkt. De gemeente werkt al sinds 2014 met een prioriteringssysteem wat betreft het beoordelen van vergunningen en het bouwtoezicht. De toetsing van de bouwtechnische eisen en constructieve eisen vond plaats door externe inhuur. Dat betekent dat de nieuwbouwopgave waarschijnlijk niet tot een (grote) extra capaciteitsvraag zal leiden. Die (extra) inzet zal wel nodig zijn voor overige nieuwbouw (in het bijzonder kwetsbare gebouwen) en verbouw.

 

VTH levert in de periode 2025-2028 een bijdrage aan de realisatie van de woningbouw(opgave) door:

 

  • -

    Actief aan de voorkant meedenken bij woningbouwplannen waar mogelijke problemen kunnen optreden in het vergunningproces?

  • -

    Ervoor te zorgen dat er bij de realisatie van de woningbouwopgave geen vertragingen ontstaan in het vergunningproces.

  • -

    Door erop toe te zien dat alle nieuwbouw die niet onder de Wkb valt, voldoet aan de eisen ten aanzien van constructieve en brandveiligheid;

  • -

    Door mee te denken over de mogelijkheden bij het benutten van de bestaande (woning)voorraad waar het gaat om woningdelen of tot woonfunctie herbestemming van vrijkomende (agrarische)bebouwing;

  • -

    Mee te denken over oplossingen waarbij er een spanningsveld is tussen de woningbouwbehoefte en het Omgevingsplan en/of milieuregels.

 

6.2 Behoud en verduurzaming van het cultureel erfgoed

In het bestuursakkoord en de bouwstenen voor de omgevingsvisie wordt het erfgoed – naast het landschap - als belangrijke cultuurhistorische en economische waarde bestempeld. De regels die gelden voor erfgoed zijn vastgelegd in de Algemene verordening van de gemeente en in beleidsregels voor het plaatsen van zonnepanelen op monumenten en in beschermde dorpsgezichten.

 

De gemeente Eijsden-Margraten is rijk aan materieel en immaterieel cultureel erfgoed. In totaal zijn er circa 400 rijksmonumenten, vier Rijksbeschermde dorpsgezichten en circa 100 door de gemeente aangewezen beeldbepalende gebouwen (waaronder het Caltex-tankstation in Withuis). In de gemeente twee panden als gemeentelijk monument aangewezen10. Daarnaast is er in de gemeente divers archeologisch erfgoed (vuursteenmijnen, relicten van een Romeinse villa en een Spaans fort).

 

De monumenten zijn overwegend in goede staat. Toch staan de monumenten in de gemeente onder druk. Door wisselingen van eigenaar, door functieveranderingen (zoals een hoeve herinrichten voor appartementenverhuur), leegstand of door achterstallig onderhoud. De inschatting is dat bij circa 10% van de monumentale panden sprake is van leegstand en/of achterstallig onderhoud.

 

De oorzaken van het mogelijke verlies aan erfgoed zijn onder andere:

  • -

    Het ontbreken van kennis bij eigenaren, architecten en bouwbedrijven en deels het ontbreken van affiniteit met erfgoed;

  • -

    het ontbreken van (voldoende) middelen bij de eigenaar en/of het niet in aanmerking komen voor subsidieregelingen;

  • -

    De wachttijden bij de adviezen van de rijksdienst voor de monumentenzorg is (te) lang (5-6 maanden);

  • -

    Eigenaren beginnen met sloop of verbouwwerkzaamheden voordat een vergunning is aangevraagd;

  • -

    Soms wordt toch (deels) gesloopt of een monumentale boom gekapt, ondanks dat de gemeente geen toestemming hiervoor had gegeven. De schade is dan vaak onherstelbaar.

VTH levert de komende jaren een bijdrage aan het behoud van het erfgoed door te zorgen:

  • -

    Voor een goed en actueel inzicht in de staat van de panden (instandhoudingsplicht), ook door de ‘oren en ogen’ van de gemeente goed te organiseren;

  • -

    Dat eigenaren goed zijn geïnformeerd en niet starten met slopen of verbouwen zonder de vereiste vergunning;

  • -

    De gemeente in staat is om eigenaren voldoende (snel) ten dienste te kunnen zijn bij een vergunningaanvraag; en daarbij ook vanuit een breder perspectief adviseert: de monumentale waarde en verduurzaming zijn belangrijk maar het moet ook passen binnen het financiële plaatje van de eigenaar (investering, exploitatiemogelijkheden);

  • -

    Voor voldoende toezicht en dat waar nodig ook te handhaven, zeker waar onherstelbare schade is ontstaan.

 

6.3 Aanpak ondermijning

Georganiseerde criminaliteit is alom aanwezig. Ook in Eijsden-Margraten. De gemeente heeft daarom samen met de andere Heuvellandgemeenten, de politie en het Regionaal Informatie- en ExpertiseCentrum (RIEC) de handen in elkaar geslagen om weerstand te kunnen bieden aan georganiseerde criminaliteit en ondermijning van de gemeenschap en de gemeente zelf. Er is een regionale analyse gemaakt van de mogelijk aanwezige criminaliteit (ondermijningsbeeld) en er zijn gezamenlijke prioriteiten gesteld en afspraken gemaakt in een regionaal Integraal Veiligheidsplan (IVP Heuvelland).

 

Het opgestelde ondermijningsbeeld laat zien dat er vooralsnog geen structurele zaken spelen in de gemeente. Dat wil zeggen niet zo manifest als in bijvoorbeeld de (grotere) Limburgse steden. Het gaat vooralsnog om incidenten. Zoals het aantreffen van een wietplantage, het dumpen van drugsafval of zoals recentelijk het aantreffen van grondstoffen voor de productie van drugs . Toezichthouders en de politie komen wel regelmatig zaken tegen waarvan niet helemaal duidelijk is of er wat speelt. Dat kan gaan om bedrijfsverzamelgebouwen met onduidelijke bedrijfsactiviteiten, mogelijke witwaspraktijken waar contact geld omgaat of het buitengebied waar geen goed zicht op is.

 

De primaire verantwoordelijkheid voor de zogenaamde bestuurlijke aanpak van georganiseerde criminaliteit en ondermijning ligt bij het team Openbare Orde en Veiligheid (OOV). Het team is ook de eerste lijn naar de politie en het RIEC en vanuit de gemeente eerste partner in het ACT!-team. Het team voert onder andere ook de Bibob-toetsen uit.

 

De rol van VTH bij de het tegengaan van ondermijning is vooral ondersteunend. Daarbij gaat het in hoofdzaak om het volgende:

  • -

    Oren en ogen zijn voor OOV bij het uitvoeren van bedrijfsbezoeken (of het behandelen van vergunningaanvragen);

  • -

    Het mee uitvoeren van integrale controles of uitvoeren van projecten binnen het ACT! Team; het door de Heuvelland in het leven geroepen interventieteam;

  • -

    Het conform de beleidsregels laten uitvoeren van een Bibob-toets als er rond een initiatief(nemer) signalen zijn die kunnen wijzen op ondermijnende activiteiten;

  • -

    Bijdragen aan de bewustwording van ondernemers door bij controlebezoeken bijvoorbeeld te wijzen op ondermijningsrisico’s en waar ze meer informatie (en steun) kunnen krijgen.

 

6.4 Landbouw en economie

Hoewel een groot deel van het grondgebied van Eijsden-Margraten een agrarische functie heeft, is de lokale economie divers van samenstelling. De gemeente zelf is een van de grootste werkgevers. Daarna komen de landbouw en de vrijetijdseconomie. De overige economie bestaat uit een mix van bouwnijverheid, detailhandel, zorg- en onderwijsfuncties, dienstverlening et cetera. Belangrijk zijn vooral de verschuivingen in de landbouw en het door de gemeente meer willen inzetten op de vrijetijdseconomie.

 

Het aantal bedrijven in de landbouw neemt af (naar schatting met 30% in de afgelopen 10 jaar), de schaalgrootte neemt (deels) toe en de aard van de bedrijven verandert. Door milieuregels (stikstof) worden de rundveehouderijen beperkt en de traditionele fruitteelt is – in de wereldmarkt – niet meer rendabel. De agrarische sector zoekt naar nieuwe economische dragers. Die worden veelal gezocht in andere agrarische activiteiten, bijvoorbeeld inzetten op wijnbouw, overgaan op het houden van paarden of inzet boslandbouw. Of door het geheel of gedeeltelijk overschakelen naar de vrijetijdseconomie. Dat wil zeggen het hebben van een mini-camping bij de hoeve of het verbouwen van een stal of (een deel van) de hoeve tot verblijfsaccommodatie voor toeristen. In het bestuursakkoord is vastgelegd dat de gemeente met dergelijke initiatieven ruimhartig wil omgaan en de vrijetijdseconomie moet worden gestimuleerd.

 

Deels gebeurt de overschakeling door de eigenaar van de boerderij en landbouwgronden zelf. Deels worden die ook verkocht of verhuurd. Dat laatste leidt soms tot klachten omdat minder rekening wordt gehouden met de lokale gebruiken. Of omdat nieuwe inwoners niet alleen rust en ruimte aantreffen maar ook de geur van landbouwhuisdieren en aanwezigheid van landbouwvoertuigen.

 

De bedrijfsterreinen zitten zo goed als vol. Bedrijven vertrekken, gaan failliet en er komen nieuwe bedrijven. Ook in bedrijfsverzamelgebouwen. Of garageboxen waar bedrijfsactiviteit wordt ontwikkeld. Daar is weinig zicht op. Niet duidelijk of daar risico’s door ontstaan qua ondermijning, verloedering (veiligheid), brandveiligheid of milieu.

 

De rol van VTH ligt enerzijds bij de vergunningverlening. Maar anderzijds ook bij het meedenken met een eigenaar wat de mogelijkheden zijn. Dat is ook de lijn van de nieuwe nota Landbouw. Ook in het Omgevingsplan dient dit te worden meegenomen. Het is wel belangrijk dat een eigenaar dat gesprek ook aangaat met de gemeente. In de praktijk komt het echter ook voor dat al wordt gestart met sloop, kap, (ver)bouw, aanleg voordat een vergunning is aangevraagd of dat er verkeerd wordt geploegd. Dat kan leiden tot (onherstelbare) schade aan het landschap. En als (te) veel bestaande bebouwing geschikt wordt gemaakt voor verhuur aan toeristen bestaat ook het risico van ‘spookgehuchten’. Vroeg-signalering is daarom belangrijk. Door regelmatig toezicht te houden en ’oren en ogen’ van de gemeente, de ODZL en de brandweer beter te benutten. Dat geldt ook voor de bedrijfsterreinen waar onvoldoende zicht op is.

 

De bijdrage van VTH aan de ontwikkeling van landbouw en economie bestaat uit:

  • -

    Het goed organiseren van de ‘oren en ogen’ zodat de gemeente zicht houdt op (gewenste en ongewenste) ontwikkelingen in het buitengebied en op bedrijfsterreinen;

  • -

    Het meedenken met en (preventief) adviseren van agrariërs die andere of aanvullende economische dragers zoeken voor hun bedrijf. Dit in samenspraak met het team Ruimtelijke Ontwikkeling en de afdeling Openbare Ruimte en met de omgeving;

  • -

    Het toezicht houden op en waar nodig handhaven van de naleving van de afspraken.

 

6.5 Natuur en landschap

Het grondgebied van de gemeente Eijsden-Margraten is een cultuurlandschap. Dat is ontstaan vanaf de Romeinse tijd. Het landschap is omgevormd van bos naar de nu typische structuur met hagen, boomgaarden, bosschages en holle wegen. En traditioneel met vooral relatief kleine gemengde agrarische bedrijven. Het gebied is natuur- en cultuurhistorisch van groot belang. Het college vindt het een ‘vijfsterrenlandschap’ en benadrukt in het bestuursakkoord het belang van het behoud. Op dit moment wordt gewerkt aan een (nieuw) landschapsontwikkelingsplan. Daarin zullen keuzes gemaakt moeten worden (bijvoorbeeld in lijn met de scenario’s uit het bouwstenen voor de omgevingsvisie in Lijn50).

 

Er ligt een grote druk op het landschap. De boomgaarden zijn economisch niet meer rendabel. De veehouderijen worden beperkt door stikstofregels (ook in relatie tot de Natura-2000 gebieden). Dat leidt tot schaalvergroting (stallen, gebouwen, kavels, voertuigen) en verandering van functies. En daardoor ook tot aantasting van natuur en landschap: holle wegen zijn lastig voor de grotere landbouwmachines, hagen maken plaats voor prikkeldraad en bomen worden – zonder toestemming – rigoureus gesnoeid of gekapt. Kleinere agrariërs verpachten hun land aan grotere agrariërs die vaak geen binding hebben met het (directe) gebied. De laatste hebben ook minder een ‘boodschap’ aan de omgeving. Dat drukt op de leefbaarheid. Natuur en agrarische gebruik waren altijd met elkaar verbonden maar komen nu ook in een spagaat. Dat speelt al enige tijd maar is de afgelopen 10 jaar versneld.

 

De effecten op de natuur zijn – zeker op sommige plaatsen – goed zichtbaar. Bijvoorbeeld de randen van de Natura-2000 gebieden. De oorzaak is daarbij echter niet alleen de uitstoot van ammoniak maar ook het gebruik van kunstmest. En ingrepen in de natuur zijn vaak onomkeerbaar. Bestuurlijke handhaving in de vorm van een herplantplicht brengt een gekapte monumentale boom niet terug. Strafrechtelijke handhaving komt in de praktijk niet of nauwelijks voor omdat het voor de politie en het OM geen prioriteit heeft. Dit geldt ook in zijn algemeenheid voor de inzet van de politie en het OM. Overtredingen blijven daardoor onbestraft.

 

De bijdrage van VTH aan het behoud en de ontwikkeling van natuur en landschap is:

  • -

    Zorgen dat (agrarische) ondernemers en inwoners voldoende bekend zijn met de regels en kaders zoals onder meer vast te leggen in het landschapsplan;

  • -

    Zorgen voor een goed zicht op wat er gebeurt in het buitengebied en daarvoor de oor en oogfunctie intern (buitendiensten) en extern (partners als de natuur- en landschapsorganisaties) goed organiseren;

  • -

    Het ontwikkelen van een specifiek handhavingsbeleid en instrumentarium dat vooral strikt toeziet op ingrepen in het landschap die onomkeerbaar zijn. Zoals het kappen van monumentale bomen of het verwijderen van hagen. En daarop ook strikt te handhaven

 

7 Uitvoeringsstrategie

 

Leidend voor de wijze waarop het VTH-instrumentarium wordt ingezet is de ‘uitvoeringsstrategie’. Het vastleggen hiervan voor de Omgevingswet is een wettelijke verplichting. De uitvoeringstrategie bestaat uit een aantal onderdelen:

  • -

    Preventiestrategie

  • -

    Vergunningstrategie

  • -

    Toezichtstrategie

  • -

    Handhavingsstrategie

  • -

    Gedoogstrategie

Voor de uitvoering zijn kritische prestatie-indicatoren (KPI’s) opgesteld om de realisatie van de uitvoeringsstrategie te kunnen monitoren en waar nodig bij te sturen. Deze worden nog verder doorontwikkeld. In de kern is de strategie die de gemeente Eijsden-Margraten volgt bij de inzet van VTH als volgt; in het Uitvoeringskader is deze in detail uitgewerkt.

 

7.1 Preventiestrategie

Voorkomen is beter dan genezen. Aan de voorkant zaken goed regelen. Als bijvoorbeeld een illegale verbouwing van een monumentaal pand wordt stilgelegd levert dat waarschijnlijk niet alleen veel ‘gedoe’ op, maar brengt het voor de gemeente én de initiatiefnemer ook (hoge) kosten met zich mee. Bovendien bestaat de kans dat een deel van de monumentale waarde al verloren is gegaan. Het is belangrijk dat burgers en ondernemers goede voorlichting krijgen over wat de regels zijn, wat de mogelijkheden zijn om een initiatief (toch) te realiseren én wat de gevolgen van het niet naleven van regels zijn. Preventie kan door:

  • -

    Voorlichting gericht op bekendheid met de regels en mogelijkheden;

  • -

    Voorlichting gericht op informatie over steun die een initiatiefnemer kan krijgen, bijvoorbeeld over provinciale of landelijke subsidiemogelijkheden bij het renoveren van een monument;

  • -

    Voorlichting gericht op een vergroting van het bewustzijn van bijvoorbeeld brandveiligheidsrisico’s (inwoners) of ondermijningsrisico’s (bedrijven);

  • -

    Bemiddeling aanbieden daar waar er klachten of conflicten zijn of dreigen rond een initiatief of activiteit;

  • -

    Het goed organiseren van de ‘oor en oog’ functie, ook van de Brandweer en de ODZL. Dat kan door breed te kijken, door periodiek een ‘schouw’ te houden of langs te rijden, bijvoorbeeld op bedrijfsterreinen, het buitengebied of rond monumenten; vroeg-signalering is belangrijk om te voorkomen dat schade kan ontstaan of er handhavend moet worden opgetreden;

  • -

    Samenwerking zoeken, bijvoorbeeld op bedrijfsterreinen waar het gaat om het terugdringen van ‘verrommeling’ en illegaal gebruik van panden.

Voorlichting kan met algemene informatie via de website, het beantwoorden van vragen of het actief geven van voorlichting en het advies aan individuele inwoners of ondernemers, het geven van voorlichting aan ‘realiserende partijen’ (architecten, bouwbedrijven etc.) of doelgroepen (bedrijven op een bedrijfsterrein, agrariërs of verenigingen die evenementen organiseren).

 

Een goede preventiestrategie kan alleen slagen bij een goede samenwerking met andere afdelingen en taakvelden. Het is belangrijk dat er duidelijke kaders voor wat de ambities van de gemeente zijn en welke ruimte er is voor initiatieven. Bijvoorbeeld in een landschapsvisie of in het Omgevingsplan. Daarbij is een goede toets van de uitvoerbaarheid en handhaafbaarheid voor VTH een belangrijk aandachtspunt.

 

In het jaarlijkse uitvoeringsprogramma wordt vastgelegd hoe in dat jaar concreet wordt ingezet op preventie en wat daarmee moet worden bereikt.

 

7.2 Vergunningstrategie

Activiteiten die onder de Omgevingswet of lokale regelgeving (zoals de Av) vallen moeten voldoen aan voorwaarden. Soms is een vergunning nodig. Bijvoorbeeld bij nieuwbouwprojecten, verbouwingen aan monumenten of voor grotere evenementen. Voor minder ingrijpende activiteiten, zoals een kleine verbouwing, volstaat vaak (maar niet altijd) alleen het melden dat de activiteit wordt uitgevoerd. Dat dat laatste ook daadwerkelijk gebeurt is belangrijk zodat de gemeente eventueel een controle kan uitvoeren. Meer specifiek heeft de gemeente de volgende taken als het gaat om vergunningverlening:

  • -

    Het verlenen, weigeren, wijzigen of (gedeeltelijk) intrekken van een vergunning of ontheffing;

  • -

    Het behandelen van een melding;

  • -

    Het besluiten over maatwerkvoorschriften en/of gelijkwaardigheid.

Vergunningverlening levert een bijdrage aan het verbeteren van de kwaliteit van de fysieke leefomgeving en het naleven van de regels die van toepassing zijn. Voor het bepalen van de acceptabele kwaliteit moeten de verschillende belangen tussen de voorgenomen activiteiten en de gevolgen voor de fysieke leefomgeving zorgvuldig zijn afgewogen. De belangrijkste toetsingskaders zijn het omgevingsplan, het Besluit bouwwerken leefomgeving (Bbl, voor bouwen), het Besluit activiteiten leefomgeving (Bal, voor milieu), de VNG Handreiking Activiteiten en milieuzonering en Omgevingswet en de jurisprudentie.

 

Vergunningen moeten kwalitatief goed zijn. Dat houdt enerzijds in dat ze voldoende ruimte bieden aan een te nemen initiatief en de omgevingskwaliteit borgen. Anderzijds moet een vergunning de initiatiefnemer de handvatten bieden om de gestelde regels na te leven en moet de vergunning handhaafbaar zijn.

 

Vergunningen die door of namens11 de gemeente Eijsden-Margraten zijn verleend, voldoen aan de volgende eisen:

  • -

    De vergunningen zijn in overeenstemming met de (landelijke, provinciale en lokale12) wet- en regelgeving;

  • -

    De vergunningverlening gebeurt in de geest van de Omgevingswet (“ja mits” i.p.v. “nee tenzij”);

  • -

    Er vindt een integrale afweging plaats;

  • -

    Het vergunningproces is transparant en juridisch correct en wordt binnen de wettelijke termijnen afgerond;

  • -

    De vergunningen zijn opgesteld in duidelijke en begrijpbare taal.

Het algemene uitgangspunt is dat de initiatiefnemer een eigen verantwoordelijkheid heeft in het aanleveren van een goede en volledige, dat wil zeggen ontvankelijke, aanvraag. In het kader van de preventiestrategie zal de gemeente daarom zorgen dat regels voldoende duidelijk zijn. Waar nodig worden particuliere aanvragers ook ondersteund in het vooroverleg.

 

De gemeente hanteert voor de beoordeling van een aanvraag een toetsingskader met verschillende toets-niveaus. Daarbij wordt onder andere gekeken naar de ruimtelijke inpasbaarheid, constructieve veiligheid, brandveiligheid, omgevingsveiligheid, welstand, milieu en gezondheid. Bij activiteiten met een laag risico vindt geen toetsing of alleen toetsing van uitgangspunten plaats. Bij activiteiten met een hoog risico wordt integraal of steekproefsgewijs getoetst. In de praktijk betekent dit dat vooral bij nieuw- en verbouw van woongebouwen, publiekstoegankelijke gebouwen en grondgebonden woningen, sloop en verbouw aan (Rijks)monumenten en sloop met asbest integraal worden getoetst. Bij vrijstaande bijgebouwen met een woonfunctie, aan-, uit en verbouw bij woon- en bedrijfsfunctie en bouwwerken geen gebouw zijnde, vindt alleen toetsing van uitgangspunten plaats.

 

Door het in werking treden van de Wet kwaliteitsborging voor het bouwen vervalt gefaseerd een deel van de bouwtechnische toetsing door de gemeente. Dat geldt in de planperiode van 2025-2028 vooralsnog alleen voor de nieuwbouw van kleinere bouwwerken (woningen, kleine bedrijfspanden etc.). In plaats hiervan vindt toetsing door een zogenaamde kwaliteitsborger plaats die een borgingsplan opstelt dat voor aanvang van de bouw moet worden overlegd aan de gemeente. Voor overige bouwwerken blijft de gemeente verantwoordelijk voor de bouwtechnische toetsing.

 

Wat betreft de constructieve veiligheid gebeurt de toetsing van de laatstgenoemde categorieën (gevolgklasse 1) door het in werking treden van de Omgevingswet niet meer door de gemeente maar door kwaliteitsborgers.

 

In voorkomende gevallen besluit de gemeente conform het vastgestelde gemeentelijke Bibob-beleid om een Bibob-toets uit te voeren. Dat wil zeggen als er signalen zijn dat de vergunning mogelijk gebruikt wordt om criminele of illegale activiteiten mogelijk te maken. De Bibob-toets wordt uitgevoerd door OOV.

 

In hoofdstuk 1 van het Uitvoeringskader is het toetsingskader voor de beoordeling van vergunningaanvragen in detail uitgewerkt.

 

7.3 Toezichtstrategie

Toezicht is belangrijk om zicht te houden op de naleving van wet- en regelgeving en om waar nodig (handhavend) te kunnen optreden. Daarnaast draagt toezicht bij aan het zicht houden en krijgen op ontwikkelingen en resultaten van de inzet en het op basis daarvan afwegen of de strategie effectief is. Of dat bepaalde ontwikkelingen een signaal kunnen zijn voor andere afdelingen om in actie te komen en eventueel het beleid bij te stellen. Bijvoorbeeld waar het gaat om de wensen van agrariërs bij vergunningaanvragen en het beleid ten aanzien van de landbouwtransitie.

 

De uitvoering van het toezicht vindt op verschillende manieren plaats: programmatisch, tijdens en volgend op het bouw- of sloopproces, thematisch/projectmatig, naar aanleiding van meldingen, handhavingsverzoeken of klachten of als vervolg op een eerdere controle of handhavingsbesluit. Sommige controles zijn altijd onaangekondigd. Bijvoorbeeld na het stilleggen van bouw- of sloopwerkzaamheden, bij (vermoeden van) strijdig gebruik of ondermijnende criminele activiteiten13 (drugspand, illegale bewoning, etc.).

 

De prioriteiten in het toezicht zijn bepaald aan de hand van een omgevings(risico)analyse en de gemeentelijke opgaven. Deze worden jaarlijks in het uitvoeringsprogramma nader gespecificeerd of bijgesteld. Bijvoorbeeld op basis van nieuwe inzichten, ontwikkelingen (beleid, wetgeving, samenleving) of ervaringen uit het toezicht in het jaar ervoor.

 

Bij een overtreding weegt de toezichthouder de ernst van de overtreding én de reden van de overtreding af. Niet of onvoldoende naleven kan een bewuste keuze zijn van degene die wordt gecontroleerd. Maar kan ook een gevolg zijn van het onvoldoende kennen van de regels. Het uitvoeren van een controle is een gelegenheid om waar nodig aanvullende voorlichting te geven. Daar staat tegenover dat als de overtreding een groot risico voor bijvoorbeeld (brand)veiligheid of gezondheid inhoudt of er al schade aan een monument of het landschap is aangericht, treedt de handhavingsstrategie in werking.

 

In het Uitvoeringskader is de toezichtstrategie verder uitgeschreven.

 

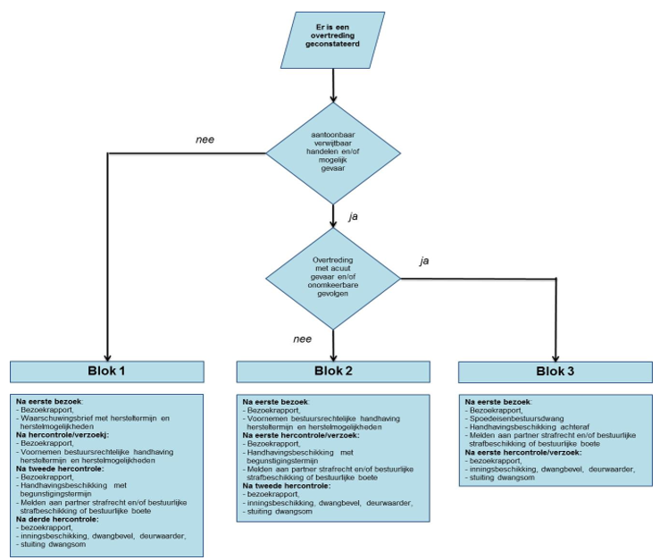
7.4 Handhavingsstrategie

Uitgangspunten

In de handhavingsstrategie van de gemeente Eijsden-Margraten is het uitgangspunt dat de overtreding ongedaan gemaakt wordt en eventuele schade wordt hersteld. Bij de handhaving onderscheidt de gemeente wel een aantal gradaties. Afhankelijk van de situatie zal de gemeente in eerst aanleg het gesprek aangaan met de overtreder. Maar als een overtreding een acuut gevaar met zich meebrengt, er onherstelbare schade is aangericht, er sprake is van recidive (herhaalde overtreding) of niet meewerken aan herstelafspraken, treedt de gemeente altijd handhavend op. Bij onherstelbare schade (monument, landschap) of bij het starten met slopen na een sloopmelding zonder dat er al een vergunning is verleend, wordt handhavend opgetreden. De gemeente gaat onderzoeken in hoeverre de bestuurlijke boete hiertoe een aanvullend instrument kan zijn. Indien dit zal worden ingezet zal hiervoor aanvullend beleid worden opgesteld.

 

Beschikbare instrumenten

De gemeente heeft verschillende juridische instrumenten tot haar beschikking om te handhaven. Bestuursrechtelijk zijn dat een last onder dwangsom (LOD), een last onder bestuursdwang (LOB), het schorsen of intrekken van een vergunningen, het opleggen van een bestuurlijke boete of het uitoefenen van verscherpt toezicht. Bij een dreigende overtreding of een dreigende illegale situatie kan de gemeente, in bepaalde situaties wanneer de overtreding zeer waarschijnlijk gaat plaatsvinden, een preventieve last onder dwangsom of bestuursdwang opleggen.

 

Algemene lijn

De strategie die de gemeente Eijsden-Margraten volgt na een overtreding is in lijn met de LHSO. Het college heeft zich daaraan bij besluit van 25 augustus 2023 geconformeerd. De LHSO gaat uit van een aantal stappen:

  • 1.

    Het kwalificeren van een overtredingssituatie: de ernst van de gevolgen voor de fysieke leefomgeving én de typering van de overtreder (van ‘goedwillend’ tot ‘crimineel’)

  • 2.

    Het bepalen van eventueel verzwarende aspecten: onomkeerbaarheid situatie, herhaalde overtreding, financieel gewin overtreder, andere strafbare feiten etc.

  • 3.

    Het bepalen van de interventie: van ‘aanspreken’ tot ‘bestuurs- en strafrechtelijk ingrijpen’.

  • 4.

    Eventuele afstemming tussen de betrokken handhavingspartners en andere instanties

  • 5.

    Het vastleggen van de afspraken en het optreden zelf.

Er kan sprake zijn van een afwijking van de voorschriften, maar dat er maatregelen zijn getroffen die tot hetzelfde beschermingsniveau leiden (gelijkwaardigheid). Als op een andere wijze dezelfde veiligheid, bescherming van de gezondheid, bruikbaarheid, energiezuinigheid en bescherming van het milieu wordt gerealiseerd, zal de gemeente een ‘besluit gelijkwaardige voorziening’ nemen.

 

Er zijn ook situaties waarbij er formeel sprake is van een overtreding, er geen gelijkwaardige oplossing is, maar waarbij de illegale situatie in principe wel vergunbaar is. In dat geval wordt de overtreder uitgenodigd om een vergunningaanvraag in te dienen.

 

Is dat niet aan de orde maar is de overtreder wel bereid de schade te herstellen, dan worden daar afspraken over gemaakt en termijnen voorgesteld. Daarbij kan de gemeente toch een sanctie opleggen als ‘stok achter de deur’. Die wordt pas geëffectueerd als de gemaakte afspraken niet zijn nagekomen.

 

Daar waar sprake is van aanzienlijke of dreigende (onomkeerbare) grote schade en bij herhaalde overtredingen wordt conform de LHSO ook het strafrecht (politie en OM) ingeschakeld. Bij (onherstelbare) schade aan onder andere monumenten of landschap die geen prioriteit hebben bij politie en OM, zal de gemeente eigen beleid ontwikkelen voor het opleggen van bestuurlijke boetes.

 

Handhaving Wkb

Bij bouwwerken die onder de Wkb vallen treedt in de volgende gevallen de handhavingsstrategie in werking:

  • -

    Het ontbreken van een melding bij bouwwerken in Gevolgklasse 1;

  • -

    Het dossier dat gemeente krijgt aangereikt is niet volledig;

  • -

    De kwaliteitsborger is niet meer bevoegd om kwaliteitsborging uit te voeren;

  • -

    Er is een wijziging van Gevolgklasse tijdens de bouw;

  • -

    De kwaliteitsborger kan geen verklaring afgeven.

Gemeente of andere overheid als overtreder

Als de gemeente zelf in overtreding is (constructie, brandveiligheid, gebruik, welstand) wordt dezelfde lijn gevolgd. In eerste instantie wordt het management en/of college geïnformeerd en in de gelegenheid gesteld de overtreding te beëindigen, deze in de toekomst te voorkomen en zo nodig de schade te herstellen.

 

7.5 Gedoogstrategie

In zeer uitzonderlijke situaties kan de gemeente afgezien van handhaving en de overtreding gedogen. Dat is altijd aan een termijn gebonden en niet langer dan strikt genomen noodzakelijk. Conform het landelijke beleidskader gedogen (Gedogen in Nederland, 1996) hanteert de gemeente daarbij de volgende lijn:

 

  • -

    De activiteit is verantwoord uit het oogpunt van bescherming van de fysieke leefomgeving;

  • -

    Er bestaat concreet uitzicht op legalisatie van de activiteit;

  • -

    Een ontvankelijke vergunningaanvraag is ingediend én een voorlopige inschatting is gemaakt waaruit blijkt dat de activiteit vergunbaar is, indien vooruitlopend op besluitvorming omtrent vergunningverlening wordt afgezien van handhaving;

  • -

    Er dient sprake te zijn van bijzondere omstandigheden die afzien van handhaving in het concrete geval rechtvaardigen.

De gemeente gedoogt niet als er sprake is van herhaalde overtredingen en/of calculerend gedrag, er sprake is van strijdigheid met andere wet- en regelgeving, als er gebouwd is zonder of in afwijking van de vergunning (die niet legaliseerbaar is) of belangen van derden zwaarder wegen dan het belang van de initiatiefnemer.

 

Als de gemeente een situatie gedoogt, gebeurt dat uitdrukkelijk en schriftelijk, wordt het gedogen beperkt in omvang en tijd, is sprake van een zorgvuldige kenbare belangenafweging en vindt er controle plaats op het naleven van de afspraken.

8 Organisatie, beleids- en uitvoeringscyclus en kwaliteitsborging

 

Het is belangrijk de kwaliteit van de organisatie en uitvoering van de VTH-taken is geborgd. In dit hoofdstuk staat samengevat hoe de uitvoering van de VTH-taken is georganiseerd, hoe de gemeente de beleids- en uitvoeringsscyclus beheert en hoe de gemeente de kwaliteit van de uitvoering borgt.

 

8.1 Organisatie en samenwerking

Interne organisatie

 

De uitvoering van de VTH-taken in het kader van het omgevingsrecht gebeurt door het team VTH van de afdeling Ruimtelijke ontwikkeling en bouwen (ROB). De organisatie van de gemeente en de formatie van het team VTH zijn als volgt:

 

Het team heeft een formatieve bezetting van ruim 24 fte. Daarnaast is er budget beschikbaar voor eigen taakuitvoering (toezicht milieu, bodem, advieskosten en Omgevingsplannen). Dit is exclusief het budget dat beschikbaar is voor de VTH-taken (en overige milieutaken) die de ODZL voor de gemeente uitvoert. Voor 2025 bedraagt het budget voor de basistaken door de ODZL ruim € 502.000,00.

 

hoofdtaak

fte

Aanvullend budget

Administratie

2,06

Vergunningen

7,66

€ 11.850 advieskosten

Toezicht en handhaving

4,00

€ 20.000 (milieu)

€ 5.000 advieskosten

Milieu

1,00

Bodem

-

€ 38.884

Cultureel erfgoed

0,78

Ruimtelijke ordening

5,78

€ 43.000 advieskosten

Beleid, kwaliteitszorg

2,00

Team regisseur

1,00

Totaal

24,28 fte

€ 118.734

 

Interne en externe samenwerking

De interne samenwerking vindt vooral plaats met de teams Openbare Ruimte & OOV (afdeling Openbare ruimte), Ruimtelijke ontwikkeling en Beleid & projecten (afdeling samenleving).

 

Bij de uitvoering van de VTH-taken werkt de gemeente vooral samen met de volgende partners.

  • -

    Veiligheidsregio Zuid-Limburg (brandweer): De brandweer voert voor de gemeente het toezicht op brandveiligheid uit, evenals de advisering ten aanzien van brandveiligheid bij bouwaanvragen en evenementen. Daarnaast wordt samen met de brandweer ingestoken op preventie, dat wil zeggen het geven van voorlichting.

  • -

    Omgevingsdienst Zuid-Limburg (ODZL): De ODZL voert voor de gemeente de wettelijk verplichte VTH-taken op het gebied van milieu uit en voorziet de ODZL de gemeente waar nodig met specialistisch (milieu)advies op aanvraag.

  • -

    Waterschap Limburg: Voor specifieke werkzaamheden en activiteiten is een vergunning nodig van het Waterschap. Bij een buitenplanse omgevingsplanactiviteit met een waterbelang heeft het waterschap een adviesrol.

  • -

    Politie en het Openbaar Ministerie: partner als het gaat om de strafrechtelijke handhaving.

  • -

    De provincie Limburg adviseur en verlener van toestemming / instemming waar het gaat om vergunningen voor activiteiten in een natuurbeschermingsgebied.

  • -

    Rijksdienst voor cultureel erfgoed (RCE): Adviseur bij vergunningaanvragen die betrekking hebben op rijksmonumenten.

  • -

    Geneeskundige Hulpverleningsorganisaties in de Regio (GHOR) partner /adviseur als het gaat om evenementen.

Personele en financiële middelen

De beschikbare personele en financiële middelen zijn de basis voor de uitvoering. Deze zijn geborgd in de meerjarenbegroting. Binnen de gemeente is er een formatie van 24,28 fte voor de uitvoering van de Omgevingswet. In het uitvoeringsprogramma wordt jaarlijks berekend of de formatie en financiële middelen voldoende is om de wettelijke taken uit te voeren en de doelstellingen uit dit VTH-beleid te realiseren. Daarmee is de uitvoering financieel geborgd.

 

8.2 Beleidscyclus

Eén van de kwaliteitscriteria voor een professionele organisatie op het gebied van VTH is het vorm en inhoud geven aan een cyclisch proces. Op basis van behaalde resultaten van het achterliggende jaar en de zich in dat jaar voorgedane ontwikkelingen wordt gekeken naar de consequenties voor de voorliggende jaren. Uitgangspunt bij het opzetten van deze cyclus zijn het jaarverslag met evaluatie en het uitvoeringsprogramma tot een programma dat in detail één jaar vooruitkijkt.

 

Beleidskader

De eerste stap in het beleidsproces is het voorbereiden en voorleggen van prioriteiten en meetbare doelstellingen aan de directie en college en het nemen van besluiten over de te stellen doelen op het gebied van de VTH-taken. De uitgevoerde beleidsevaluatie legt de basis voor deze stap. De basis hiervoor is een omgevings- en risicoanalyse.

 

 

Uitvoeringskader

In deze stap worden prioriteiten en doelstellingen worden vertaald in een concrete aanpak en uitvoeringsstrategie. Voor de uitvoering van de vergunningverlening worden prioriteiten en doelstellingen vertaald in een set van objectieve criteria voor de toetsing van vergunningaanvragen. Voor de toezichts- en handhavingstaken worden prioriteiten gesteld (wat, wanneer, hoe vaak en hoe controleren?) en vastgelegd hoe de gemeente omgaat met overtredingen.

 

Centraal in deze stap staat het toewijzen van de noodzakelijke capaciteit en financiële middelen die nodig zijn om de gestelde doelen te kunnen bereiken. Hiertoe worden organisatorische condities gesteld en een systematiek van interne borging ingericht voor de wijze waarop werkzaamheden beheerst kunnen worden uitgevoerd. De bouwstenen voor deze stap zijn de resultaten van de beleidsevaluatie, de prioriteiten daaruit, doelstellingen voor de komende periode en overeenstemming over te voeren strategieën. Eén en ander wordt uitgewerkt in een jaarlijks op te stellen uitvoeringsprogramma.

 

Organiseren

Hier gaat het om een goede voorbereiding van de af te geven vergunning en het uit te voeren controlebezoek door eerst te kijken naar de resultaten van eerdere vergunningverleningsprocedures met gelijke initiatiefnemers en van eerdere controlebezoeken, de meldingen, klachten en incidenten, eventuele rapportageverplichtingen, van toepassing zijnde nalevingstrategieën, etc.

 

Uitvoeren

Dit element betreft de voorzieningen voor de uitvoering van de te verlenen vergunningen en het controlebezoek zelf (inclusief de hieruit volgende acties).

 

Monitoring

Het volgende onderdeel van de beleidscyclus is de monitoring van diverse zaken die relevant zijn voor bijsturing in de operationele cyclus (bijvoorbeeld het aantal/de aard/de complexiteit van de te verwachte vergunningen of het aantal gerealiseerde controles, het bestede aantal uren, etc.) of als input voor de beleidsevaluatie (zoals de verbetering of verslechtering van het naleefgedrag van bedrijven of de milieukwaliteit in de regio).

 

Rapportage en evaluatie

In essentie betreft deze stap het analyseren van allerlei relevante elementen dan wel veranderingen voor de VTH-taken. Hierbij moet bijvoorbeeld worden gedacht aan wijzigingen in het beleid en takenpakket. Voor de vergunningverlening specifiek betreft dit bijvoorbeeld een analyse van het aantal te verwachten vergunningaanvragen en meldingen, en wijzigingen in het huidige en toekomstige inrichtingenbestand inclusief de mate van actualiteit van de vergunningen of meldingen. Voor Toezicht en Handhaving zijn dit bijvoorbeeld de verbetering of verslechtering van het naleefgedrag van burgers en ondernemers en de ontwikkeling van het aantal klachten / klachtenpatroon en de ontwikkeling van de kwaliteit van de fysieke leefomgeving. Evaluatie vindt jaarlijks plaats. Deze beleidsnota wordt in z’n geheel herzien na 4 jaar, tenzij eerder noodzakelijk vanwege gewijzigde regelgeving. In het jaarverslag VTH wordt de evaluatie en de eventuele aanpassingen hierop verwoord in één document. Dit werkt sneller en efficiënter.

 

8.3 Kwaliteitsborging

Het borgen van de kwaliteit van de organisatie en uitvoering is een wettelijke eis.

 

Algemene uitgangspunten

Burgemeester en wethouders beoordelen de kwaliteit van de uitvoering en handhaving van de betrokken wetten in het licht van daarvoor door hen gestelde doelen in de uitvoerings- en handhavingsstrategie. De doelen in de uitvoerings- en handhavingsstrategie voor de betrokken wetten hebben in ieder geval betrekking op:

  • a.

    de dienstverlening;

  • b.

    de uitvoeringskwaliteit van diensten en producten;

  • c.

    de financiën;

Op de uitvoering en handhaving van de betrokken wetten door of in opdracht van burgemeester en wethouders zijn de actuele kwaliteitscriteria van toepassing die in landelijke samenwerking tussen bevoegde gezagen ontwikkeld en beschikbaar gesteld zijn inzake de beschikbaarheid en de deskundigheid van organisaties die met de kwaliteit van de uitvoering en handhaving van de betrokken wetten zijn belast. Voor de gemeente Eijsden-Margraten gaat dit om de eigen organisatie en de ODZL waar het gaat om de basistaken milieu14. Over de naleving van de kwaliteitscriteria doen burgemeester en wethouders jaarlijks mededeling aan de gemeenteraad. Voor zover de kwaliteitscriteria niet zijn of konden worden nageleefd, doen burgemeester en wethouders daarvan gemotiveerd opgave volgens het principe ‘comply of explain’.

 

Principes bij de kwaliteitsborging

Het uitvoeringsprogramma en de werkprocessen, het personeel, de communicatie en de bedrijfsvoering zijn de thema’s die moeten leiden tot professioneel werken. Hierbij speelt het borgen van de behaalde kwaliteit een grote rol. Bij deze borging ligt het accent bij zeggen wat je doet, doen wat je zegt en laten zien dat je doet wat je zegt. Kortom het beheersen van de kwaliteit. Bij het beheersen of het controleren van de kwaliteit wordt nagegaan of datgene gebeurt wat binnen de organisatie is afgesproken. Daarnaast speelt hier ook de kwaliteit van de medewerker een belangrijke rol. Voldoet de medewerker aan de kwaliteitscriteria wat betreft opleiding- en kennisniveau.

 

Afgesproken normen en procedures worden bewaakt en beoordeeld wordt of de dienstverlening aan de eisen voldoet. Er wordt nagegaan of de opgelegde eisen ook zijn gehaald. Het regelmatig bijstellen van normen en procedures is dan ook een belangrijke opgave in het kader van de kwaliteitsborging. In het kader van de kwaliteitsborging speelt een zestal aspecten een rol:

 

  • 1.

    Het eerste aspect betreft de kwaliteitscontrole op medewerkersniveau. Hierbij wordt een onderscheid gemaakt tussen audits, om na te gaan of processen lopen zoals afgesproken, én inhoudelijke controles, om na te gaan of werkzaamheden inhoudelijk (op het juiste niveau) worden uitgevoerd en resultaten vanuit klantperspectief goed verwoord zijn.

  • 2.

    Kwaliteitsborging heeft daarnaast betrekking op de actualiteit van de probleem- en risicoanalyse, die ten grondslag ligt aan het Integrale Omgevingsbeleidsplan. De toetsing vindt in principe jaarlijks plaats bij de stap rapportage & evaluatie naar aanleiding van de monitoring. Een structurele controle vindt om de vier jaar plaats bij de complete actualisatie van het Integrale Omgevingsbeleidsplan. Wanneer wet- en regelgeving indringend wijzigt en gevolgen heeft voor de analyse dan wel dat uit de evaluatie van het jaarprogramma blijkt dat structurele bijstelling noodzakelijk is, zal de frequentie worden bijgesteld.

  • 3.

    Het derde deel van de kwaliteitsborging heeft betrekking op verbeteringsmechanismen voor het bijstellen van processen en de kwaliteit. Er vindt jaarlijks een auditing plaats van de werkprocessen en protocollen. Deze worden indien nodig op- en bijgesteld. Hierbij wordt per protocol een logboek bijgehouden.

  • 4.

    Het vierde aspect ten aanzien van kwaliteitsborging heeft betrekking op het aantal medewerkers en het aantal “vlieguren” per deskundigheidsgebied, zoals dit is aangegeven in het onderdeel Kritieke massa van de Kwaliteitscriteria 2.3.

  • 5.

    In het kader van de beoordelingscyclus wordt het opleidings- en kennisniveau van de medewerkers bijgehouden. Afhankelijk van de uitvoeringstaken of veranderende werkzaamheden zal bijscholing c.q. omscholing hierbij aan de orde komen. Eén en ander wordt bijgehouden in het personeelsdossier.

  • 6.

    Het vijfde en een belangrijk aspect is de kwaliteitsborging op organisatorisch niveau. Binnen de organisatie dient een persoon te worden aangewezen als directievertegenwoordiger die verantwoordelijk is voor het ontwikkelen en in stand houden van een kwaliteitssysteem. Dit betreft alleen het proces en niet de inhoud. Hierbij hoort een jaarlijkse evaluatie, directiebeoordeling en eventuele bijstelling.

Realistische invulling

Ten aanzien van het vierde punt wordt het volgende opgemerkt: Bij de uitgangspunten van de kwaliteitscriteria speelt de workload geen rol. Dit zou betekenen dat voor elk deskundigheidsgebied minimaal 2 medewerkers ter beschikking hebben. Dit is echter niet realistisch gezien het werkaanbod op bepaalde deskundigheidsgebieden omdat bepaalde activiteiten slechts enkele malen per jaar voorkomen. Daarom passen wij het principe toe van “comply or explain” of te wel “pas toe of leg uit” toe.

 

Op grond van de verordening kwaliteit moet het college jaarlijks verantwoording afleggen over de kwaliteit, kwaliteitsborging en eventuele maatregelen. Voor de komende planperiode zijn de beschikbare capaciteit binnen het team VTH en de deskundigheid op het vlak van erfgoed belangrijke aandachtspunten.

Bijlage Uitvoeringkader bij het VTH-beleidsplan 2025-2028

 

1 Uitvoeringskader vergunningverlening

 

1.1 Algemeen kader

In het Uitvoeringskader wordt voor de belangrijkste activiteiten het beleid uitgewerkt. Het beleid heeft betrekking op de wijze waarop de gemeente vorm en inhoud geeft aan de aannemelijkheidstoets. Per activiteit of onderdeel daarvan wordt de volgende opbouw van de uitwerking aangehouden:

  • -

    Inleiding: toelichting op basis van het hoe en waarom van een taak of product.

  • -

    Centrale vraag: vraag die het Omgevingsbeleidsplan moet beantwoorden.

  • -

    Strategie: uitgangspunten voor het beleid én de uitwerking van de factoren op basis waarvan keuzen worden gemaakt.

  • -

    Beleid: de keuzen ten aanzien van prioriteiten en diepgang.

Preventiestrategie

De gemeente Eijsden-Margraten hanteert, zoals aangegeven bij de uitgangspunten, de zogenaamde “aanpak aan de voorkant”. Deze aanpak komt sterk naar voren bij de vergunningverlening. De gemeente stimuleert potentiële aanvragers actief na te gaan of aanvragen of meldingen nodig zijn en ten behoeve van de afhandeling te komen tot goed uitgewerkte aanvragen. Dit doet zij op twee manieren, namelijk via:

  • -

    Voorlichting en informatievoorziening, bijvoorbeeld in de vorm van de directe telefoonlijn met VTH en de website.

  • -

    Vooroverleg in de vorm van conceptverzoeken of de omgevingstafel. Het overleg stelt een potentiële aanvrager in de gelegenheid om de haalbaarheid van een initiatief na te gaan zonder veel kosten te maken en het plan tot in detail uit te werken.

De gemeente heeft als doelstelling de burger/ c.q. aanvrager optimaal te informeren.

 

Toetsstrategie

De toetsstrategie geeft op hoofdlijnen aan op welke wijze de gemeente vergunningsaanvragen en meldingen technisch beoordeelt. Voor de meeste activiteiten heeft een risicoanalyse plaatsgevonden. De risicoanalyse heeft plaatsgevonden door vergunningsaanvragen en meldingen in logische categorieën te verdelen en deze te koppelen aan thema’s waarop vervolgens de gemeente de wet- en regelgeving moet toepassen. Per categorie per thema is nagegaan wat het risico is. Dit risico is vertaald naar de wijze van beoordelen.

 

Uitgangspunt toetsstrategie

De toetsstrategie heeft een directe relatie met de toezichtstrategie vanwege het uitgangspunt: ‘Wat we buiten (toezicht) belangrijk vinden, vinden we ook binnen (toets) belangrijk’.

 

Toetsniveaus

De toetsniveaus worden bij de diverse activiteiten nader belicht. Toetsen op adequaat niveau is het algemene uitgangspunt bij vergunningverlening.

 

Het adequate niveau is in de werkprogramma’s gelijkgesteld aan het representatieve niveau.

 

Hierbij geldt een representatieve toets, waarbij een aantal representatieve onderdelen van tekeningen en berekeningen kritisch bekeken en eventueel rekenkundig gecontroleerd worden. Deze representatieve toets wordt uitgevoerd door een plantoetser die voldoet aan de Kwaliteitscriteria 2.1 en ruim voldoende kennis en ervaring heeft met de materie. Het toetsniveau ‘adequaat’ of ‘representatief’ als uitgangspunt is feitelijk het gemiddelde erkende minimumniveau van toetsing. Kleine objecten zullen een lager toetsniveau hebben en de grotere en meer risicovolle objecten zullen minimaal representatief getoetst worden.

 

Tabel 1: Omschrijving toetsniveaus

Niveau

Werkniveau

Omschrijving

Aanvulling gemeente

4

Integraal toetsen

Alles controleren.

Gecontroleerd wordt of de uitgangspunten die zijn aangeleverd om het betreffende aspect te kunnen toetsen in de juiste vorm zijn. Van ieder te toetsen aspect wordt nagegaan of de uitgangspunten juist zijn en worden de uitkomsten gecontroleerd en indien nodig nagerekend.

Het betreft uitgangspunten op alle onderdelen die aan de hand van specifieke projecttekeningen berekeningen, rapportages worden gecontroleerd. Narekenen als dit nodig wordt geacht

3

Representatief toetsen

Controle van de belangrijkste onderdelen.

Gecontroleerd wordt of de uitgangspunten op de stukken die zijn aangeleverd om het betreffende aspect te kunnen toetsen in de juiste vorm zijn. Van ieder te toetsen aspect wordt nagegaan of de uitgangspunten juist zijn en of de uitkomsten plausibel zijn. De na te rekenen aspecten worden bepaald op basis van de resultaten van de visuele toets.

Het betreft uitgangspunten ten aanzien van de meest kritische onderdelen die aan de hand van specifieke projecttekeningen berekeningen, rapportages worden gecontroleerd

2

Visueel toetsen

Kloppen de uitgangspunten en lijken de uitkomsten aannemelijk?

Gecontroleerd wordt of de uitgangspunten op de stukken die zijn aangeleverd om het betreffende aspect te kunnen toetsen in de juiste vorm zijn. Van ieder te toetsen aspect wordt nagegaan of de uitgangspunten juist zijn en of de uitkomsten plausibel zijn.

Het betreft uitgangspunten die aan de hand van algemene projecttekeningen via meten en eenvoudige berekeningen zijn te controleren

1

Uitgangspunten toets

Bevatten de stukken voldoende informatie over de uitgangspunten? Gecontroleerd wordt of de globale uitgangspunten op de stukken, die zijn aangeleverd om het desbetreffende aspect te kunnen toetsen, in voldoende mate en in samenhang zijn weergeven. Indien gegevens niet aanwezig zijn de ontvankelijkheidtermijn is verstreken zonder dat de gemeente hiervan melding heeft gegeven, dan kan de vergunning hier niet meer op worden aangehouden/geweigerd.

Het betreft uitgangspunten die eenvoudig van de algemene projecttekening zijn af te lezen, bijvoorbeeld verwijzing naar een NEN norm en materiaalaanduiding.

0

Geen

Er vindt geen controle op het onderdeel plaats

 

Het hanteren van toetsniveaus heeft vooral betrekking op aanvragen voor zogenaamde aflopende omgevingsplanactiviteiten en de technische bouwactiviteit. De vergunning wordt aangevraagd en mogelijk verleend, hierna vindt de uitvoering plaats en de activiteit is gereed. Er is geen sprake van een beheer- of gebruiksfase. Voor het beoordelen van aanvragen aan de thema’s in wet- en regelgeving worden, afhankelijk van de risico’s verschillende werkniveaus gehanteerd. De werkniveaus geven de mate van diepgang aan waarop wordt beoordeeld. Deze methodiek is overgenomen van het project Collectieve Kwaliteitsnormering Bouwvergunningen dat in het verleden door de grotere gemeenten in Nederland is geïnitieerd. Verder is gekeken naar de maatschappelijke ontwikkelingen op het gebied van vergunningsvrije activiteiten15.

 

Activiteiten met een doorlopend karakter zijn activiteiten, die een beheer- of gebruiksfase kennen. Het betreft dan vooral de activiteiten: het uitvoeren van milieubelastende activiteiten (mba’s) en het brandveilige gebruik van bouwwerken

 

1.2 Bouwactiviteit (bouwtechnische deel) ex nieuwbouw GK1

 

Inleiding

Het (ver)bouwen van een bouwwerk is één van de activiteiten die valt onder de Omgevingswet en waarvoor vaak een omgevingsvergunning nodig is. Aanvragen voor deze activiteit worden naast de genoemde toetsingskaders beoordeeld op ontvankelijkheid. Op grond van de Omgevingswet art.5.1 lid 1 onder a is het verboden om te bouwen zonder vergunning van burgemeester en wethouders (omgevingsvergunning). In 2.25 en 2.26 van het Bbl is dit verder uitgewerkt; de uitzonderingen staan in 2.27 Bbl.

 

De meeste toetsingskaders voor aanvragen voor de technische bouwactiviteit ligt vast in het Bbl. Het is echter onmogelijk om 100% aan dit kader te toetsen. Vanuit de gedachte van de aannemelijkheidstoets is dit ook niet noodzakelijk. Voor de toetsing van aanvragen voor de bouwactiviteit is het daarom noodzakelijk tot een lokaal toetsingskader te komen dat aangeeft hoe de gemeente Eijsden-Margraten aannemelijk maakt of aan wet- en regelgeving wordt voldaan. Dit toetsingskader komt tot stand door de volgende vraag te beantwoorden.

 

Centrale vraag

Welke bouwwerken worden met welke diepgang technisch beoordeeld?

 

Strategie

De gemeente Eijsden-Margraten sluit aan bij de visie van de Vereniging Bouw- en Woningtoezicht (VBT) op het beoordelen van een aanvraag van een omgevingsvergunning activiteit (ver)bouwen. Onder het motto ‘100% toetsen kunnen we niet’ ontwikkelden deze gemeenten een systeem dat laat zien hoe en wat er wel getoetst wordt. Het beleidsplan maakt gebruik van onderdelen van de ontwikkelde methodiek.

 

Daarnaast is ook gekeken naar het vergunningsvrij bouwen. Vergunningsvrije bouwwerken worden in geheel niet getoetst. De verantwoording dat deze voldoen aan het Bbl ligt geheel bij de uitvoerder. Dat geldt ook voor bouwwerken die vallen onder gevolgklasse 1 zoals vermeld in art.2.17 Bbl; de verantwoordelijkheid ligt ook daar bij de initiatiefnemer die een kwaliteitsborger moet aanstellen.

 

Bouwwerktypologie

De intensiteit van toetsing wordt allereerst afhankelijk gesteld van het type bouwwerk. Het type bouwwerk is op dit moment al geen onbekende factor binnen het taakveld van de fysieke omgeving. Op grond van de kenmerken van een bouwwerk wordt bijvoorbeeld bepaald of een aanvraag om omgevingsvergunning nodig is. Een ander voorbeeld zijn de technische eisen waaraan bouwwerken moeten voldoen. Bij deze eisen wordt onderscheid gemaakt naar soort bouwwerk. Bij het te ontwikkelen beleid kan dan ook niet om deze factor heen. Immers een tuinhuisje vraagt bijvoorbeeld een andere benadering dan een appartementengebouw. Er is gekozen voor de indeling zoals weergegeven in tabel 1.2.1. Per type bouwwerk is apart beleid geformuleerd ten aanzien van de technische toetsing van de aanvraag omgevingsvergunning.

 

Thema’s wet- en regelgeving

De intensiteit van toetsing wordt ook afhankelijk gesteld van de onderdelen van het bouwwerk ( thema’s uit wet- en regelgeving), die in het geding zijn. In tabel B zijn de technische onderdelen / thema’s weergegeven. In combinatie met vooral het type bouwwerk wordt de mate van belangrijkheid van de verschillende thema’s beoordeeld.

 

Werkniveaus

De intensiteit of zwaarte van toetsing wordt afhankelijk gesteld van ingeschatte risico’s (thema naar type bouwwerk). Het beleid bestaat uit overeenstemming over de diepgang waarop werkzaamheden uitgevoerd moeten worden. Er wordt gewerkt met vooraf gedefinieerde werkniveaus. Zie tabel 1.2.1.

 

Risicoanalyse en conversie naar werkniveau

De risicoanalyse van bouwwerkcategorie per thema en de conversie van de uitkomsten naar het te hanteren werkniveau zijn terug te vinden in bijlage 1.1.

 

Tabel 1.2.1: bouwwerkcategorieën

Nr.

Naam type / categorie

Omschrijving

1

Vrijstaande bijgebouwen (bij een woonfunctie)

Berging, tuinhuisje, schuur, garage, container, schuilstal/ duiventil

2

Aan-, uit- en verbouwen bij een woonfunctie en bedrijfsfunctie.

Aan-/uitbouwen en kleine verbouwingen bij woonfunctie en bedrijfsfunctie met 1 bouwlaag van niet-ingrijpende aard

3

Nieuwbouw en verbouw woongebouw

, ingrijpend vergroten, veranderen of vernieuwen woongebouw; projectmatige bouw vanaf 4 woningen,

4

Bouw van woningen/ aan-, uit- en verbouwingen bij woonfunctie met verhoogd risico

Vrijstaande woningen, appartementen, vakantieappartementen, verbouw niet-woning tot woning; splitsen woning bij niet woonfunctie

5

Nieuwbouw en verbouw industrie en bedrijfsgebouwen gevolgklasse 2

Klasse 1: Verbouwen bedrijfsgebouw in totaal 1000 m2 (werkzaamheden van minder ingrijpende aard), aan /uitbouwen en verbouwingen bij woonfunctie met een “verhoogd risico”

Klasse 2: Nieuwbouw en verbouw industrie met “verhoogd” risico bijvoorbeeld gelijkwaardigheid

6

Nieuwbouw en verbouw publiektoegankelijke bouwwerken

gemeenschapshuis, kerkgebouw, ontmoetingsruimten, school/ leslokaal, winkels, showroom, café, horecabedrijf/gebouw, logiesgebouwen, bejaardencentra

7

Bouwwerken geen gebouw zijnde

Overkapping, erfafscheiding/ hekwerk, carport, privé zwembad, lichtreclame, reclamebord/ zuil, mast, zend- en ontvangstinstallatie, airco-installaties, warmtepompen, zonnecollectoren, e.d.

 

Tabel 1.2.2: thema’s wet- en regelgeving

Thema wet- en regelgeving

Toelichting

1.

Constructieve veiligheid

Algemene sterkte van de constructie, sterkte bij brand en vloerafscheidingen par. 4.2.1 en 4.2.2 Bbl

2.

Gebruiksveiligheid

Overbrugging van hoogteverschillen, trappen, hellingbaan, draairichting van ramen en deuren par. 4.2.3 en 3.2.4 Bbl

3.

Brandveiligheid

Ontstaan van brand, ontwikkeling en uitbreiding van brand, ontstaan en verspreiding van rook, vluchtroutes, ontruimingsalarm, brandmelding, bestrijding van brand, ontstaan en beperking van ongevallen par 4.2.6 t/m 4.2.14 Bbl en par. 4.7.5 t/m 4.7.8

4.

Sociale veiligheid

Toegang tot bouwwerk en inbraakpreventie par. 4.2.16 en 4.7.10 Bbl

5.

Gezondheid (Geluid)

Geluid van buiten, geluid van installaties, geluid tussen ruimten en galm par. 4.3.1 t/m 4.3.4 Bbl

6.

Gezondheid (Vocht)

Wering van vocht van buiten en binnen, gebrek aan hygiëne par. 4.3.5 Bbl

7.

Gezondheid (Ventilatie)

Luchtverversing, spuivoorziening, afvoer van rook en toevoer van verbrandingslucht par. 4.3.6 t/m 4.3.8Bbl

8.

Gezondheid (Beperking invloed schadelijke stoffen / dieren)

Toepassing schadelijke materialen en binnendringen schadelijke stoffen uit de grond. Bescherming tegen muizen en ratten. Bij het formuleren van het beleid is dit thema opgevat als het controleren van de aanlegdiepte par. 4.3.9 en afd. 6.3 Bbl

9.

Gezondheid (Daglicht)

Toetreding van daglicht par. 4.3.10 Bbl

10.

Toegankelijkheid

Toegankelijkheid en bereikbaarheid voor rolstoelgebruikers, vrije doorgang, verkeersroutes, bereikbaarheid bouwwerken, bereikbaarheid gebouwen voor gehandicapten par. 4.6.1 t/m 4.6.3 Bbl

11.

Bruikbaarheid ruimten

Aanwezigheid en omvang van ruimten in een gebouw par. 4.5.1 et/m 4.5.6 Bbl

12.

Opstelplaatsen

Aanwezigheid en plaats van aanrecht en waar apparaten zoals kooktoestel en warmwatertoestel worden opgesteld par. 4.5.7 Bbl

13

Duurzaamheid

Isolatie, luchtdoorlatendheid en andere (installatie)voorzieningen die de energieprestatie positief beïnvloeden par. 4.4.1 t/m 4.4.4 Bbl

14

Bouwwerkinstallaties

Voorzieningen voor verlichting, gas, water, elektra en afvoer van huishoudelijk afvalwater / hemelwater par. 4.7.1 t/m 4.7.4

15

bouw- en sloopwerkzaamheden

Voorkomen onveilige situaties, hinder / overlast tijdens uitvoering en scheiden van afval par. 7.1.2 t/m 7.2.3 Bbl

 

Beleid

Op basis van de zojuist genoemde beleidsonderdelen is per type bouwwerk de diepgang van toetsing bepaald. Deze is samengevat in de volgende tabel. Het werkniveau van toetsing betreft het aanvangsniveau. Het principe dat is gekoppeld aan de werkniveaus is het principe van ‘opbouwen van vertrouwen’. De gemeente Eijsden-Margraten inventariseert bij een aangegeven thema de risico-elementen en gaat hierbij na wat van een plan de cruciale secties zijn. Voorbeelden van secties zijn een bouwlaag, een woningtype, een gebouwvleugel, een trappenhuis, een galerij of een specifieke ruimte. De elementen van de cruciale secties worden op het afgesproken werkniveau getoetst. Afhankelijk van het vertrouwen dat hieruit blijkt kan voor repeterende elementen het werkniveau worden opgeschaald. De tabel is gesorteerd naar type bouwwerken en thema’s met de hoogste score. Het hanteren van het ‘principe van vertrouwen’ betekent dat een bouwwerk in wezen nooit 100% wordt getoetst, tenzij uitwerking en presentatie van het plan daartoe echt aanleiding geeft.

 

Tabel 1.2.3

Toetsmatrix (kwalitatief programma)

Categroie

Omgevingsveiligheid

Brandveiligheid

Constructieve veiligheid [1]

Gebruiksveiligheid

bouwwerkinstallaties

gezondheid (Ventilatie)

bruikbaarheid (Ruimten)

Gezondheid (Daglicht)

Duurzaamheid

gezondheid (Geluid)

Toegankelijkheid

gezondheid (Vocht)

Opstelplaatsen

Gezondheid (Beperking schadelijke stoffen)

Sociale veiligheid

Nieuwbouw en verbouw woongebouw

3

4

4

3

3

3

3

3

3

3

3

2

2

2

1

1

Nieuwbouw en verbouw publiek-toegankelijke bouwwerken

6

4

4

3

3

3

3

3

3

3

3

3

2

1

1

0

Nieuw- en verbouw grondgebonden woningen

4

4

2

2

2

2

3

2

3

3

3

2

2

1

1

1

Nieuwbouw en verbouw industrie en bedrijfsgebouwen

5

4

4

3

3

2

2

3

2

2

1

1

2

1

0

0

Aan, uit en verbouwen bij een woonfunctie en bedrijfsfunctie.

2

0

1

1-2

1-2

1

1-2

1-2

1-2

1

1

1-2

1

1

0

0

Bouwwerken geen gebouw zijnde

7

1-4

1-2

1-2

1-2

1-2

0

0

0

0

0

0

0

0

0

0

Vrijstaande bijgebouwen bij een woonfunctie

1

0

1

1-2

1

1

1-2

0

0

0

0

0

0

0

0

0

 

De gemeente Eijsden-Margraten besteedt niet aan alle technische onderdelen / thema’s, die volgens wet- en regelgeving van toepassing zijn, aandacht. Er is een duidelijk verschil in aandacht waar te nemen tussen de verschillende bouwwerkcategorieën:

  • -

    Bij nieuw- en verbouw van woongebouwen, publiekstoegankelijke bouwwerken en grondgebonden woningen worden zo goed als alle thema’s beoordeeld.

  • -

    Bij industrie- en bedrijfsgebouwen en aan-, uit- en verbouwen wordt een twee- à drietal thema’s niet beoordeeld.

  • -

    Bij de overige bouwwerkcategorieën (1, 2 en 7) vindt in principe alleen een uitgangspuntentoets plaats. Vaak zijn dit bouwwerken die indien gelegen op een andere locatie, als vergunningsvrij zijn aan te merken. De verantwoordelijkheid dat deze gebouwen voldoen aan het Bbl wordt in dit geval dan ook gelegd bij de aanvrager. Dit zijn de rood aangegeven werkniveaus.

Indien er sprake is van een afwijkend bouwwerk dat nooit vergunningsvrij zal zijn gelet op afmetingen en dergelijke, gelden de werkniveaus aangegeven in zwart. Eén en ander is ter beoordeling door de behandelaar van de aanvraag.

 

Ten aanzien van de thema’s kan worden geconcludeerd dat de kernbepalingen bestaan uit:

  • -

    Omgevingsveiligheid, brandveiligheid, gebruiksveiligheid, bouwwerkinstallaties, ventilatie, bruikbaarheid ruimten en daglicht: zij worden bij minimaal 5 bouwwerkcategorieën minimaal op niveau 2 beoordeeld.

  • -

    duurzaamheid, toegankelijkheid en vocht: zij worden bij minimaal 4 bouwwerkcategorieën minimaal op niveau 2 beoordeeld.

Het toetsbeleid wordt geflankeerd door aanvullend beleid. In dit verband wordt in het bijzonder gewezen op enkele aspecten:

  • -

    Het toetsbeleid betekent dat een aanscherping heeft plaatsgevonden van de ontvankelijkheidseisen voor de technische voorschriften. Er is een landelijke Omgevingsregeling die aangeeft welke gegevens en bescheiden aanwezig moeten zijn op het moment van indiening van een aanvraag. In relatie tot het beleid voor toetsing is nagegaan hoe per bouwwerkcategorie moet worden omgegaan met de landelijke vereisten. Dit heeft ertoe geleid dat er voor de verschillende bouwwerkcategorieën verschillende minimale gegevens en bescheiden zijn samengesteld in zogenaamde checklijsten.

  • -

    De indieningsvereisten per bouwwerkcategorie zijn opgenomen in bijlage 3 van het Uitvoeringskader.

  • -

    Op basis van het toetsbeleid is nadrukkelijker geformuleerd dat uitwerking van de thema’s met een werkniveau van 1 of hoger correct op de tekeningen behorende bij de aanvraag moet staan. Het stellen van voorwaarden in de beschikking op deze thema’s wordt aan banden gelegd. Dit betekent dat aanvragers nadrukkelijker gevraagd zullen worden om tekeningen en berekeningen voordat vergunningverlening plaatsvindt aan te passen. Hiervoor zal voor zover noodzakelijk het instrument van verdaging van het besluit worden ingezet. Met deze beleidslijn wordt aangesloten bij de jurisprudentie dat in de vergunning alleen voorschriften van ondergeschikte aard mogen worden opgenomen. Bovendien wordt voorkomen dat nog niet geregelde vraagstukken worden doorgeschoven naar de volgende fase, namelijk de controle op de uitvoering van de werkzaamheden. Zowel de vergunninghouder als toezichthouder van de gemeente krijgen op die manier te maken met minder verrassingen.

  • -

    Zoals aangegeven wordt in het toetsbeleid tevens gekeken naar de mogelijkheid op vergunningsvrij zijn van een bouwwerk, indien het zou zijn gelegen op een andere locatie. Dan vindt enkel een uitganspuntentoets (werkniveau 1) plaats en wordt de verantwoordelijkheid bij de uitvoerder neergelegd. In navolging hierop zullen ook in de voorschriften geen nadere eisen worden opgenomen ten aanzien van het meldmomenten binnen het bouwproces als het indienen van nadere bescheiden achteraf. Wel zal een service aan de aanvrager worden aangeboden om op zijn verzoek het bouwwerk te komen controleren.

1.3 Beoordeling constructieve aspecten ex nieuwbouw GK1

 

Inleiding

Beoordeling van het constructief hoofdprincipe van een aanvraag bouwactiviteit (niet zijnde gevolgklasse 1).

 

Constructieve veiligheid is naast brandveiligheid een belangrijk thema. In het vorige hoofdstuk is dit onderdeel slechts samengevat. In de Omgevingsregeling wordt aangegeven dat vooraf inzicht moet worden gegeven in het hoofdprincipe van de constructie. Detailtekeningen en berekeningen mogen na afgifte van de vergunning worden ingediend.

 

Centrale vraag

Hoe wordt omgegaan met de toets van het constructieve hoofdprincipe bij de aanvraag om vergunning?

 

Strategie

Als uitgangspunt is geformuleerd dat, afhankelijk van het bouwwerk, vooraf gegevens moeten worden ingediend die aannemelijk maken, dat wordt voldaan aan de eisen van constructieve veiligheid. De gegevens moeten worden beoordeeld door een ter zake deskundig persoon, waarbij de diepgang van beoordeling vooraf is afgesproken.

 

Beleid

Het beleid is terug te vinden in de tabellen op de volgende pagina. De eerste tabel is voor een belangrijk gedeelte gebaseerd op het Kennisportaal Constructieve Veiligheid (KPCV, zie link). De bouwwerkcategorieën voor de activiteit verbouwen zijn teruggebracht tot een tweetal categorieën. Aangegeven is welke bescheiden voor de ontvankelijkheid moeten worden ingediend en wie verantwoordelijk is voor de beoordeling. In de tweede tabel is aangegeven op welk niveau de gegevens inhoudelijk worden beoordeeld. In deze tabel is aangesloten bij de indeling in gebruiksfuncties zoals opgenomen in het Bbl en de werkniveaus zoals al eerder toegelicht. De werkniveaus zijn per gebruiksfunctie per constructief onderwerp weergegeven.

 

Tabel 1.3.1

 

In te dienen constructieve bescheiden

Type bouwwerk

Te overleggen gegevens

Categorie 1:

Bouwwerkcategorie 1, 2 en 7

Geen verdere vereisten op constructief gebied. Aan de hand van goede bouwkundige tekeningen en toetsingsrichtlijnen vindt de beoordeling plaats. Er wordt naar gestreefd de beoordeling zoveel mogelijk vooraf te laten plaatsvinden, met andere woorden er worden geen aanvullende voorwaarden meer in de vergunning opgenomen. Bij twijfel moet worden opgeschaald naar categorie 2.

Categorie 2:

Overige bouwwerkcategorieën

Bij aan-/uitbouwen ook hoofdgebouw weergeven

  • 1.

    Tekeningen van de definitieve hoofdopzet van de constructie van alle verdiepingen inclusief een globale maatvoering.

  • 2.

    Sonderingen met voorlopig funderingsadvies.

  • 3.

    Schematisch funderingsoverzicht met gekozen aanlegniveaus of palenplan met globale plaatsing, aantallen en paalpuntniveaus.

  • 4.

    Plattegronden van vloeren en daken, inclusief globale maatvoering.

  • 5.

    Overzichtstekeningen (1:100) van constructies in staal, beton geprefabriceerd beton, hout, inclusief stabiliteitsvoorzieningen en dilataties.

  • 6.

    Principe details van karakteristieke constructieonderdelen (1:20/1:10/1:5) inclusief maatvoering.

  • 7.

    Schriftelijke toelichting op het Definitief ontwerp van de constructies waaruit met name blijkt:

    • -

      Constructie methoden en materialen;

    • -

      De aangehouden belastingen en belastingtypen;

    • -

      Het stabiliteitsprincipe;

    • -

      Omschrijving van de hoofddraagconstructie met bij voorkeur een beschrijving van de robuustheid/redundantie daarvan (2e draagweg);

    • -

      Toelichting op de integratie van brandwerendheidseisen in het ontwerp;

    • -

      De constructieve samenhang binnen soortgelijke en tussen verschillende soorten constructies.

 

Tabel 1.3.2

Toetsingsmatrix (kwalitatief programma)

Artikel bouwbesluit

Woonfunctie, woonwagens

Woonfunctie: overig

Bijeenkomst functie

Celfunctie

Gezondheidszorgfunctie

Industriefunctie

Kantoorfunctie

Logiesfunctie

Onderwijsfunctie

Sportfunctie

Winkelfunctie

Overige gebruiksfuncties

2.1

Belastingen en uitgangspunten

3

3

3

3

3

3

3

3

3

3

3

1/2/3

2.1

Fundering

3

3

3

3

3

2

3

3

3

3

3

1/2/3

2.1

Onderbouw

3

3

3

3

3

2

3

3

3

3

3

1/2/3

2.1

Hoofddraagconstructie

3

3

3

3

3

2

3

3

3

3

3

1/2/3

2.1

Vloeren en daken

3

3

3

3

3

2

3

3

3

3

3

1/2/3

2.1

Niet hoofddraagconstructie

2

2

2

2

2

2

2

2

2

2

2

1/2/3

2.2

Sterkte bij brand

3

3

3

3

3

3

3

3

3

3

1/2/3

Bouwwerkcategorie Eijsden-Margraten

3-4

6

6

6

5

6

3

6

6

6

7

 

1.4 Melding Wet kwaliteitsborging (gevolgklasse 1 nieuwbouw)

 

Inleiding

Met het inwerkingtreding van de Omgevingswet is tevens de Wet kwaliteitsborging inwerking getreden. Dit betekent dat voor bouwwerken die onder deze gevolgsklasse vallen geen bouwtechnische toets meer plaats vindt door de gemeente maar dat dit moet worden ingevoerd door gecertificeerde kwaliteitsborgers. Vooralsnog geldt dit alleen voor nieuwbouw. In het Bbl zijn de soort gebouwen waarvoor dit geldt opgenomen ( link Artikel 2.17 Besluit bouwwerken leefomgeving).

 

Voordat het gebouw in gebruik mag worden genomen is een gereedmelding noodzakelijk.

 

Centrale vraag

Hoe vindt de beoordeling van een bouwmelding plaats?

 

Strategie

Beoordeling vindt plaats op basis van wat gesteld is in Artikel 2.19 Bbl (Artikel 2.19 Besluit bouwwerken leefomgeving) en voor de gereedmelding in artikel 2.21 Bbl (Artikel 2.21 Besluit bouwwerken leefomgeving).

 

Valt het bouwwerk onder de Wet kwaliteitsborging voor het bouwen (Wkb)? Dan moet de initiatiefnemer een bouwmelding indienen via het Omgevingsloket minimaal 4 weken voordat met de bouw wordt gestart. Tegelijk met de bouwmelding wordt ook informatie gegeven over stikstof en veiligheid via een informatieplicht.

Afhankelijk van de situatie wordt in de risico beoordeling rekening gehouden met de bijzondere lokale omstandigheden. Deze omstandigheden , zoals bijvoorbeeld de aanwezigheid van ondergrondse gangen, ligging in een natura 2000 gebied, het grondwaterbeschermingsgebied e.d, worden door het college vastgesteld en bekendgemaakt..

 

Daarna geldt ook een informatieplicht over de start en het einde van de bouwwerkzaamheden.

De bouwmelding moet de volgende gegevens bevatten (artikel 2.19 Bbl):

  • naam, adres en telefoonnummer van degene die het bouwwerk bouwt

  • naam, adres en telefoonnummer van een gemachtigde (als die de melding indient)

  • e-mailadres (als melding elektronisch plaatsvindt) van degene die het bouwwerk bouwt of gemachtigde

  • dagtekening

  • adres, kadastrale aanduiding of coördinaten van de locatie waarop de activiteit plaatsvindt

  • beschrijving van de bouwactiviteit inclusief gebruiksfunctie van het bouwwerk

  • wie de kwaliteitsborger is en met welk instrument voor kwaliteitsborging de kwaliteitsborger werkt

In de praktijk zal het noodzakelijk zijn om ruim voor het doen van een bouwmelding op tijd een kwaliteitsborger in te schakelen. Deze kan dan het bouwplan beoordelen en een risicobeoordeling en borgingsplan vaststellen

 

Binnen de termijn van 4 weken wordt de melding beoordeeld of deze compleet is. Beoordeelt de gemeente binnen 4 weken dat de bouwmelding onvolledig is? Dan moet de melder de bouwmelding aanvullen. Er geldt dan een nieuwe termijn van 4 weken (vanaf de datum dat de melding volledig is) voordat de bouw kan starten. Er is geen publicatie van een bouwmelding in bijvoorbeeld dag-, nieuws- of huis-aan-huisbladen.

 

Ingebruikname bouwwerk

Vóór het in gebruik nemen van een bouwwerk moet eerst een gereedmelding naar de gemeente. Dit moet ten minste 2 weken voor het in gebruik nemen van het bouwwerk (artikel 2.21 Bbl).

 

Met een gereedmelding controleert de gemeente of de kwaliteitsborging is uitgevoerd volgens de regels. En dat het bouwwerk naar het oordeel van de kwaliteitsborger voldoet aan de bouwtechnische regels van het Bbl. Het is mogelijk om 1 gereedmelding te doen voor meerdere bouwwerken op hetzelfde terrein of op terreinen die met elkaar samenhangen.

 

De beoordeling van de ingediende melding vindt plaats aan de hand van de Bbl-regels die op het moment van indiening gelden.

 

De gereedmelding bestaat uit:

  • a.

    naam, adres en telefoonnummer van degene die de bouwmelding heeft gedaan

  • b.

    adres, kadastrale aanduiding of coördinaten van de locatie waar de bouwactiviteit is uitgevoerd

  • c.

    dagtekening

  • d.

    de verklaring van de kwaliteitsborger

  • e.

    informatie (als die van belang is) die ingaat op de getroffen maatregelen in het borgingsplan om bouwtechnische risico's te voorkomen of te beperken

  • f.

    aanduiding van de gebruiksfuncties, verblijfsgebieden, verblijfsruimten en de afmetingen en de bezetting van alle ruimten, inclusief totaaloppervlakten per gebruiksfunctie

  • g.

    informatie waaruit blijkt dat het bouwwerk voldoet aan de regels over:

    • a.

      bouwconstructie

    • b.

      luchtverversing

    • c.

      energiezuinigheid

    • d.

      milieuprestatie

  • h.

    informatie over brandveiligheid (dezelfde informatie als die nodig is bij een melding brandveilig gebruik in artikel 6.8, lid 1, onder d, onder 4° en 5° Bbl)

  • i.

    informatie over toegepaste gelijkwaardige maatregelen Klik hier voor uitleg over dit begrip (opent in popup) (artikel 4.7 van de Omgevingswet)

De gemeente beoordeelt de verklaring van de kwaliteitsborger en de overige onderdelen van het dossier bevoegd gezag. Bij een onvolledige gereedmelding informeert de gemeente de indiener hierover. Het in gebruik nemen van het bouwwerk kan dan nog niet. Dat kan pas 2 weken nadat alle informatie die hoort bij de gereedmelding, bij de gemeente is.

 

Zijn er strijdigheden tijdens of na afronding van de bouw? Dan wordt het handhavingstraject gestart.

 

1.5 Omgevingsplanactiviteit bouwwerken (OPA)

 

Inleiding

De Omgevingswet maakt bij het bouwen van een bouwwerk onderscheid tussen een technisch en ruimtelijk deel. Dat levert 2 activiteiten op: de technische bouwactiviteit (zie punt 1.2) en de omgevingsplanactiviteit bouwwerken. Deze scheiding wordt 'de knip' genoemd. Het ruimtelijk deel van de bouwactiviteit, de omgevingsplanactiviteit bouwwerken, gaat over de toets van de aanvraag aan de regels voor de fysieke leefomgeving. Voorbeelden zijn de bouwhoogte en het bebouwingspercentage. Er zijn ook regels over het uiterlijk van een bouwwerk (welstand) en de toegekende functies aan locaties.

 

Wordt voldaan aan de regels en is er geen sprake van een vergunningsvrij geval, dan is een vergunning Omgevingsplan activiteit bouwwerken noodzakelijk, kortweg OPA genoemd.

 

Centrale vraag

Welke bouwwerken worden beoordeeld?

 

Strategie

Elke aanvraag voor een omgevingsvergunning wordt getoetst aan het Omgevingsplan. Zolang de gemeente in het omgevingsplan zelf nog geen regels heeft gesteld over het bouwen bouwwerken, gelden de regels voor de omgevingsplanactiviteit bouwwerken uit de “bruidsschat omgevingsplan”.

 

Beleid

De gemeente heeft de bevoegdheid om in het omgevingsplan regels te stellen aan de ruimtelijke aspecten van een bouwwerk. Deze regels zien op de locatie van het bouwwerk, oppervlakte, inhoud en gebruik van het bouwwerk en het uiterlijk van het bouwwerk. Dit kunnen algemene regels zijn waarmee het bouwen en gebruiken van een bouwwerk wordt gereguleerd. De regels kunnen ook een meldingsplicht of vergunningplicht voor het bouwen of gebruiken van het bouwwerk inhouden.

 

Vergunningvrije gevallen omgevingsplanactiviteit bouwwerken

Voor sommige bouwwerken kan de gemeente in het omgevingsplan geen vergunningplicht opnemen voor de omgevingsplanactiviteit bouwwerken. Bouwwerken die voldoen aan de voorwaarden van artikel 2.29 en 2.30 Besluit bouwwerken leefomgeving (Bbl), zijn vergunningvrij voor de omgevingsplanactiviteit bouwwerken.

 

Gemeentelijke regels over bouwwerken in de overgangsfase tot 2032

Bij de inwerkingtreding van de Omgevingswet zijn regels die onder de Wabo waren verbonden aan de omgevingsvergunning bouwen (Wabo, artikel 2.1, lid 1, onder a) gedecentraliseerd naar de gemeente. Deze regels zijn onderdeel van de bruidsschat omgevingsplan.

 

De bruidsschat omgevingsplan zorgt in artikel 22.29 voor de voortzetting van regels over het toetsen van een bouwplan aan:

  • regels over het bouwen van bodemgevoelige gebouwen op verontreinigde bodem (Wabo, artikel 2.10, lid 1, onder b) in artikel 22.29, lid 1, onder c.

  • regels in ruimtelijke plannen (Wabo, artikel 2.10, lid 1, onder c) in artikel 22.29, lid 1, onder a

  • regels voor welstand (artikel 2.10, lid 1, onder d, Wabo) in artikel 22.29, lid 1, onder b

Dit betekent dat alle bouwwerken worden getoetst aan de regels van het (tijdelijke) Omgevingsplan.

 

1.6 Omgevingsplan activiteit bouwen BOPA

 

Inleiding

Indien uit de toetsing van het vorige onderdeel blijkt dat niet kan worden voldaan aan het (tijdelijke) Omgevingsplan dan is het mogelijk om af te wijken van het Omgevingsplan.

 

Dit kan met een buitenplanse Omgevingsactiviteit of te wel BOPA

 

Centrale vraag

Op welke wijze is het afwijkingsbeleid vorm en inhoud gegeven?

 

Strategie

Indien een project strijdig is met het (tijdelijk deel) van het Omgevingsplan

 

Beleid

Artikel 5.1, lid 1, bepaalt dat het Rijk bij Algemene Maatregel van Bestuur vergunningvrije gevallen voor de omgevingsplanactiviteit kan aanwijzen. Dit gebeurt in paragraaf 2.3.3 van het Besluit bouwwerken leefomgeving (Bbl). Hier wijst het Rijk vergunningvrije gevallen aan voor omgevingsplanactiviteit met betrekking tot bouwwerken.

 

Gemeenten kunnen deze gevallen in het omgevingsplan niet alsnog vergunningplichtig maken.

 

Voor een groot aantal gevallen is specifiek beleid vastgesteld waaraan getoetst moet worden. Deze beleidsnotitietjes worden momenteel omgeschreven naar nadere regels zodat deze kunnen worden meegenomen in het Omgevingsplan.

 

Het beoordelen van het planologisch kader vraagt bij iedere activiteit waarvoor het relevant is maatwerk. Het gaat hier om een activiteit waarvoor in het omgevingsplan geen vergunningplicht is opgenomen. Of het gaat om het afwijken van regels in het omgevingsplan die geen betrekking hebben op activiteiten.

 

De beoordelingsregels voor een buitenplanse omgevingsplanactiviteit staan in artikel 8.0a, lid 2, van het Besluit kwaliteit leefomgeving (Bkl). De beoordelingsregel komt erop neer dat de omgevingsvergunning alleen wordt verleend met het oog op een evenwichtige toedeling van functies aan locaties.

 

Om die reden werken via paragraaf 8.1.1.2 van het Bkl instructieregels en instructies over het omgevingsplan door als beoordelingsregels voor de omgevingsvergunning voor de buitenplanse omgevingsplanactiviteit. Hierbij wordt met name de regels van Hoofdstuk 5 van het Bkl van belang.

 

Daarnaast bepalen de artikelen in deze paragraaf dat de aangevraagd activiteit niet in strijd mag zijn met regels in een voorbereidingsbesluit of projectbesluit.

 

1.7 Sloopwerkzaamheden

 

Inleiding

Voor de activiteit slopen van een bouwwerk, geldt een meldingsplicht sloopactiviteit ook wel sloopmelding genoemd. Zie paragraaf 7.1.3 Bbl. Deze sloopmelding moet afhankelijk van het type sloopwerk 1 week, respectievelijk vier weken voor aanvang worden gedaan. Het Bbl geeft aan welke bescheiden bij een melding moeten worden ingediend en op welke onderdelen door de gemeente aanvullende voorwaarden mogen worden gesteld.

 

Sloopmeldingen waarbij (mogelijk) asbest aanwezig vallen onder de basistaken en worden door de |Omgevingsdienst Zuid Limburg behandeld. Deze meldingen vallen buiten deze scoop. Deze paragraaf heeft betrekking op het behandelen van meldingen zonder asbestverwijdering waarbij meer dan 10 m3 sloopafval vrijkomt en de eenvoudige sloopmeldingen die vallen onder artikel 7.10, lid 2 onder b door particulieren vallen onder deze

 

Daarnaast is op basis van de Omgevingswet in een aantal gevallen een omgevingsvergunning voor het slopen nodig. Dit is het geval als sprake is van het slopen van een monument, het slopen in geval van een planologisch verbod of het slopen in een beschermd stads- en dorpsgezicht. Het slopen van een monument, voor zover vergunningplichtig, wordt meegenomen bij de activiteit “het wijzigen van een monument”.

 

Centrale vraag

Met welke diepgang worden sloopmeldingen behandeld.?

 

Strategie

Er is een methodiek toegepast naar analogie van de aanvraag omgevingsvergunning technische bouwactiviteit, waarbij beleid wordt ontwikkeld per thema per type sloopwerk.

 

Typologie sloopwerk

Op basis van drie factoren is een indeling in type sloopwerken gemaakt. De leidende factoren zijn:

  • a.

    de samenstelling van het aanbod aan sloopwerkzaamheden,

  • b.

    de risico’s die aan bepaalde type sloopwerken zijn verbonden en

  • c.

    het kwaliteitsbeeld dat van toepassing is op bepaalde type sloopwerken.

De onderscheiden categorieën zijn terug te vinden in tabel 1.6.4. Per type sloopwerk is apart beleid geformuleerd ten aanzien van de beoordeling van de melding.

 

Wel of geen risicovol werk

Het onderscheid tussen een risicovol en niet risicovol sloopwerk wordt als volgt bepaald:

 

Tabel 1.6.1

Analyse risicofactoren

J

N

 

 

Asbest (dan behandeling door Omgevingsdienst)

Gemeenschappelijke draagconstructie

Risicovolle of aandacht locatie

Gevaar belendingen (tabel 1.6.2)

Gevoelige omgeving ten aanzien van hinder en overlast (tabel)

Verdachte bodemlocatie in relatie tot milieugevaarlijke stoffen

Bodemlocatie in relatie tot archeologie

Aanwezigheid van gebruikers in resterende delen van bouwwerk

Verwerking op eigen terrein

 

Wanneer één of meer keren ‘ja’ is aangekruist is sprake van een risicovol sloopwerk.

 

Gevoeligheid belendingen

Aan de hand van de tabel gevoeligheid belendingen kan op basis van de sloopmethode en enkele kenmerken van de omliggende bouwwerken de mate van gevoeligheid worden bepaald.

 

Tabel 1.6.2

Soort belending

Handmatig

Pneumatische hamer

Graafmachine

Sloophamer + beul

Monument

x

x

x

x

Aangebouwd / aanliggend

x

x

x

x

Vrijstaand afstand tot maximaal 3 meter én hoogte : afstand <> 3:1

x

x

Overig vrijstaand

 

Hinder en overlast

Aan de hand van de tabel hinder en overlast kan worden bepaald of sprake is van een hoge, gemiddelde of lage gevoeligheid van de omgeving. Dit wordt alleen bepaald door het gebruik in de omgeving.

 

Tabel 1.6.3

Soort gebruiksfunctie omgeving

Hoge gevoeligheid

Woonfunctie

Gezondheidszorgfunctie

x

Onderwijsfunctie

x

Sportfunctie

Industriefunctie

Bijeenkomstfunctie

x

Celfunctie

Kantoorfunctie

Logiesfunctie

Winkelfunctie

Bouwwerk geen gebouw zijnde

Overige gebruiksfunctie

 

Thema’s wet- en regelgeving

In het beleid wordt de intensiteit van toetsing afhankelijk gesteld van de onderdelen van het sloopwerk (thema’s uit wet- en regelgeving) die in het geding zijn. In tabel 1.6.5 zijn de onderdelen / thema’s weergegeven. In combinatie met het type sloopwerk wordt de mate van belangrijkheid van de verschillende thema’s beoordeeld.

 

Werkniveaus.

De intensiteit of zwaarte van toetsing wordt, zoals al aangegeven, afhankelijk gesteld van ingeschatte risico’s (thema naar type sloopwerk). Het beleid bestaat uit overeenstemming over de diepgang waarop werkzaamheden uitgevoerd moeten worden. Er wordt gewerkt met vooraf gedefinieerde werkniveaus. Deze zijn gelijk aan de werkniveaus gehanteerd bij de activiteit (ver)bouwen.

 

Risicoanalyse en conversie naar werkniveau

De risicoanalyse van sloopwerkcategorie per thema en de conversie van de uitkomsten naar het te hanteren werkniveau zijn terug te vinden in bijlage 1.1.

 

Tabel 1.6.4

A.

Naam type / categorie

Omschrijving

1

Particulier sloopwerk asbest

Het door een particulier slopen van:

  • -

    Geschroefde, hechtgebonden asbesthoudende platen met een maximum oppervlakte van 35 vierkante meter per kadastraal perceel;

  • -

    Asbesthoudende vloertegels met een maximum oppervlakte van 35 vierkante meter per kadastraal perceel;

  • -

    Niet-gelijmde asbesthoudende vloerbedekking met een maximum oppervlakte van 35 vierkante meter per kadastraal perceel.

2

Niet particulier sloopwerk asbest

Het uitsluitend verwijderen van asbest of asbesthoudende producten uit een bouwwerk door een bedrijf. (Omgevingsdienst Zuid-Limburg)

3

Niet risicovol sloopwerk

Het afbreken van een gebouw of gedeelte daarvan, waarbij de hoeveelheid sloopafval minimaal 10 m3 bedraagt zonder asbest / gevaarlijke stoffen en niet op een locatie met gevaar voor de omgeving.

4

Risicovol sloopwerk

Het afbreken van een gebouw of gedeelte daarvan, waarbij de hoeveelheid sloopafval minimaal 10 m3 bedraagt met asbest / gevaarlijke stoffen en / of op een locatie met gevaar voor de omgeving. (Omgevingsdienst Zuid-Limburg)

 

Tabel 1.6.5

B.

Thema

Toelichting

  • 1.

     

Samenloop omgevingsvergunning

Nagaan of sprake is van een samenloop met een omgevingsvergunning

  • 2.

     

Omgevingsveiligheid

Veiligheid

  • 3.

     

Belendingen

Beschadiging, toegankelijkheid / bereikbaarheid, hinder en overlast

  • 4.

     

Asbest

Aanwezigheid, verwijderen, asbestvrij verklaren, afvoer / stort

  • 5.

     

Overige vrijkomende stoffen

Scheiding, opslag, verwerking

  • 6.

     

Mobiel puinbreken

Op eigen terrein steenachtig terrein breken

 

Beleid

Op basis van de zojuist genoemde beleidsonderdelen is per type sloopwerk de diepgang van toetsing bepaald. Deze is samengevat in de volgende tabel 1.6.7.. Het werkniveau van toetsing betreft het aanvangsniveau. Het principe dat is gekoppeld aan de werkniveaus is het principe van ‘opbouwen van vertrouwen’ zoals eerder uiteengezet.

 

Uit de toetsingsmatrix kan worden afgeleid dat bij een sloopmelding, met uitzondering van het risicovol sloopwerk, geen inhoudelijke beoordelingen plaatsvinden. Er is een controle op het compleet indienen van de melding en op de eventuele samenloop met een omgevingsvergunning. Er worden geen nadere voorwaarden gesteld. Er is dus sprake van een administratief product.

 

Zoals aangegeven geldt dit niet voor een risicovol sloopwerk. Bij een risicovol sloopwerk zal op basis van de melding nagegaan worden in hoeverre aan het slopen aanvullende voorwaarden voor het waarborgen van veiligheid en scheiden van afval nodig is. Hier is met andere woorden sprake van maatwerk. Daartoe worden alle thema’s inhoudelijk beoordeeld op het representatieve niveau. Voor deze beoordeling kan het noodzakelijk zijn dat ter plaatse een schouw wordt uitgevoerd of vooroverleg plaatsvindt.

 

Tabel 1.6.7

Toetsingsmatrix (kwalitatief programma)

Samenloop omgevingsvergunning

Omgevingsveiligheid

veiligheid belendingen

Asbest

Overige vrijkomende stoffen

mobiel puinbreken

Particulier sloopwerk asbest 1

0

0

0

0

0

0

Niet particulier sloopwerk asbest 2

ODZL

ODZL

ODZL

ODZL

ODZL

ODZL

Niet risicovol sloopwerk 3

4

0

0

0

0

0

Risicovol sloopwerk 4

ODZL

ODZL

ODZL

ODZL

ODZL

ODZL

 

1.8 Melding brandveiligheid bij het (in) gebruik (nemen) een bouwwerk

 

Inleiding

Voor het brandveilig gebruik van bouwwerken is sprake van gebruiksmeldingen. In artikel 6.6 van het Bbl is aangegeven wanneer een gebruiksmelding noodzakelijk is (zie deze link). Wanneer voor een gebouw geen gebruiksmelding nodig is gelden algemene regels met een zorgplicht.

 

Centrale vraag

Hoe vindt de beoordeling op brandveilig gebruik van een gebruiksfunctie plaats?

 

Strategie

Beoordeling vindt plaats op basis van wat gesteld is in Artikel 6.8 Bbl (zie link)

 

De gemeente mag met een maatwerkregel in het omgevingsplan de drempelwaarde aanpassen van het aantal personen dat aanwezig kan zijn in een bouwwerk. Het gaat dan om een bouwwerk met een:

  • -

    celfunctie

  • -

    gezondheidszorgfunctie

  • -

    logiesfunctie gelegen in een logiesgebouw

Dit staat in artikel 6.10 Bbl (zie link)

 

Opleggen extra voorwaarden voor gebruik via maatwerkvoorschrift (artikel 6.5 Bbl)

Wanneer een gebruiksmelding verplicht is, kan de gemeente extra voorwaarden stellen als deze noodzakelijk zijn voor het voorkomen, beperken en bestrijden van brand, brandgevaar en ongevallen bij brand. Vindt de gemeente het op basis van een gebruiksmelding nodig om eisen te stellen aan het toelaatbaar aantal personen in een bestaand gebouw? Dan kan dit in specifieke gevallen met een maatwerkvoorschrift (Klik hier voor uitleg over dit begrip).

 

Wijziging van een gesteld maatwerkvoorschrift is alleen mogelijk bij een verandering van inzichten of verandering van omstandigheden die buiten het bouwwerk ligt (na de melding, of op verzoek van de melder).

 

Er wordt hierbij geen onderscheid gemaakt in een kwaliteitsniveau bestaande bouw, verbouw en nieuwbouw. Voor het merendeel van de gebruiksvoorschriften geldt dan ook dat hier te allen tijde aan moet worden voldaan.

 

Vooral ten aanzien van de aanwezigheid en kwaliteit van een brandmeldinstallatie dient wel beleid te worden geformuleerd. Hoofdregel is dat ten aanzien van een in het pand aanwezige brandmeldinstallatie het normblad blijft gelden dat bij het aanbrengen van de installatie in het bouwwerk van toepassing was. Deze regel kan, vooral bij oudere installaties, soms tot een te laag, dus ongewenst veiligheidsniveau leiden. Wanneer die hoofdregel bij wijziging van een norm tot een zodanig (onacceptabel) laag veiligheidsniveau zou leiden dat in redelijkheid een hoger niveau kan worden verlangd, kan dat meebrengen dat de aanwezige installatie niet (meer) als gelijkwaardig kan worden beschouwd. In dat geval kan de gemeente aanvullende eisen aan de installatie stellen. Een dergelijk te laag veiligheidsniveau kan zich voordoen in de volgende situaties:

  • -

    In het bouwwerk is conform het Bbl een brandmeldinstallatie vereist, doch niet aanwezig.

  • -

    De aanwezige brandmeldinstallatie voldoet niet aan de regelgeving die op het moment van installeren van kracht was.

  • -

    De aanwezige brandmeldinstallatie is niet onderhouden conform het gestelde in het Bbl.

  • -

    Het beheer van de installatie is niet uitgevoerd conform het gestelde in het BBl.

In dergelijke situaties is het noodzakelijk alsnog een brandmeldinstallatie te realiseren, dan wel de bestaande installaties aan te passen of uit te breiden.

 

1.9 Rijksmonumentenactiviteit en Omgevingsplanactiviteit slopen in een beschermd stads- of dorpsgezicht

 

Inleiding

Naast de Omgevingswet vormen de Erfgoedwet en hoofdstuk 3.3 van de AV van de gemeente Eijsden-Margraten de kaders om activiteiten aan een monument te beoordelen. Aangezien monumenten op zich uniek zijn vindt steeds een specifieke afweging plaats. Hiervoor is geen algemeen toetsingskader te ontwikkelen.

 

Bij ingrijpende herbestemmingen, ingrijpende reconstructies of sloop moet de aanvrager een historisch onderzoek indienen. Het vereiste bouwhistorisch- of cultuurhistorisch onderzoek moet voldoen aan de Richtlijnen Bouwhistorisch Onderzoek 2009 en dient toegespitst te zijn op de voorgenomen wijzigingen van het monument en bestaat uit:

  • -

    Een overzicht van de bouw- en gebruiksgeschiedenis

  • -

    Beschrijving van de bestaande situatie

  • -

    De waardestelling.

Op basis van Omgevingswet en het Omgevingsbesluit moet in specifieke situaties dan ook advies gevraagd worden aan de rijksdienst of provincie.

 

De RCE voert namens de minister van OCW taken uit op het gebied van bescherming van rijksmonumenten. Als de minister van OCW geen bevoegd gezag is voor de omgevingsvergunning voor een rijksmonumentenactiviteit, treedt de minister op als adviseur van het bevoegd gezag:

 

  • -

    Voor alle rijksmonumentenactiviteiten bij archeologische rijksmonumenten

  • -

    Voor ingrijpende rijksmonumentenactiviteiten bij gebouwde en aangelegde rijksmonumenten

De minister moet bij archeologische rijksmonumenten instemmen met de voorgenomen beslissing op de aanvraag.

 

De exacte regels voor de advisering door de minister van OCW staan in artikel 4.32 van het Omgevingsbesluit.

 

Indien sprake is van een (provinciaal) monument moet advies worden gevraagd bij de Provincie (artikel 4.25 lid 1 onder h van het Omgevingsbesluit).

 

De gemeente beschikt over de wettelijk verplichte adviescommissie voor de beoordeling van monumenten.

 

Er is wel een vijftal algemene beleidspunten (zie onder kopje “beleid”) geformuleerd die kunnen worden beschouwd als toetspunten voor een aanvraag en als uitgangspunt dienen voor het vooroverleg met aanvragers. Het wordt nodig geacht ten aanzien van de activiteiten in relatie tot monumenten expliciet aandacht te besteden aan één aspect waarbij cultuurhistorische waarden en bouwvoorschriften zoals opgenomen in het Bbl elkaar niet verdragen. Wijkt een omgevingsvergunning voor een monument of archeologisch monument af van de regels in de hoofdstukken 3 t/m 5 van het Bbl? Dan zijn alleen die voorschriften voor dat (archeologisch) monument uit die vergunning van toepassing. Deze voorrangsregel staat in artikel 2.8 Besluit bouwwerken leefomgeving. Gezien de noodzaak bij de Omgevingswet om te komen tot afstemming van voorschriften is het van belang voor deze afstemming een helder beleidskader te hebben.

 

Archeologische monumenten die een (voorbeschermd) gemeentelijk, provinciaal of rijksmonument zijn staan ook in het omgevingsplan, de omgevingsverordening, de Erfgoedwet of de Omgevingswet. Dit is zo omdat anders denkbaar is dat de omgevingsvergunning die rekening houdt met archeologische waarden in strijd is met de regels in de hoofdstukken 3 t/m 5 van het Bbl. De definitie van voorbeschermde monumenten staat in Bijlage IA, Bbl.

 

Centrale vraag

Hoe vindt afweging plaats tussen cultuurhistorische waarden en technische bouwvoorschriften?

 

Strategie

De activiteit wijzigen van een monument vindt vaak tegelijk plaats met de technische bouwactiviteit (is gevolgklasse 2) van een bouwwerk. Eén van de zaken die bij deze samenloop regelmatig speelt is de afstemming i.c. inpassing van de technische vereisten uit het Bbl in relatie tot de monumentale waarden van een bouwwerk. Het realiseren van technische eisen bij monumenten vraagt met andere woorden dus regelmatig om de nodige afwegingen:

  • -

    enerzijds moet het pand voldoen aan de technische eisen;

  • -

    anderzijds mag er weinig tot geen afbreuk aan het monumentale karakter worden gedaan.

Het beleidskader bestaat uit een soort afwegingsmodel waarin geschetst wordt hoe te werk moet worden gegaan bij afstemming van het monumentale karakter met de technische voorschriften Bbl.

 

Beleid

Nadat de technische norm op basis van het Bbl is bepaald, wordt nagegaan of zonder aantasting van het monumentaal karakter de norm kan worden gerealiseerd. Hierbij zijn bepalend: de redengevende omschrijving (reden waarom het bouwwerk is aangewezen als monument), het resultaat van een eventueel bouwhistorisch onderzoek en het advies van de adviescommissie, rijksdienst (RCE) of Provincie. Wanneer zonder problemen aan de technische norm kan worden voldaan is er geen probleem. Wanneer er wel problemen zijn moet het risico dat verbonden is aan de technische norm worden bepaald. Het risico wordt afgeleid van het al eerder besproken beleid voor de toetsing van bouwwerken aan de technische voorschriften van het Bbl.

 

Bij een toetsniveau 1 is sprake van een laag risico.

 

Er is sprake van een hoog risico als het toetsniveau 2 of hoger is.

 

De juistheid van het toetsniveau moet daarbij overigens wel gekoppeld worden aan het aanwezige knelpunt: "Passen de risico's behorende bij het niet voldoen aan de norm bij het toetsniveau?".

 

Bij een hoog risico wordt uitgegaan van nieuwbouw criteria.

 

Achtereenvolgens worden de volgende opties nagegaan:

  • 1.

    Is een gelijkwaardige oplossing mogelijk (artikel 4.7 Omgevingswet)?

  • 2.

    Kunnen bouwkundige voorzieningen worden aangebracht die omkeerbaar zijn, met andere woorden niet leiden tot permanente aantasting van het karakter?

  • 3.

    Kan aan de norm worden voldaan door het gebruik te beperken?

  • 4.

    Kunnen acceptabele bouwkundige voorzieningen worden aangebracht die onomkeerbaar zijn, met andere woorden leiden tot permanente aantasting van het karakter?

  • 5.

    Is ontheffing van de norm mogelijk (per artikel geregeld)?

    • a.

      Door verlaging tot het technische niveau bestaand

    • b.

      Van enig voorschrift, dat wil zeggen de norm helemaal loslaten.

Ontheffing op gebied van brandveiligheid en constructieve veiligheid is nooit toelaatbaar

 

Wanneer optie 4 leidt tot ongewenste oplossingen of bij optie 5 ontheffing -vanwege risico's- niet mogelijk is, moet het gewenste gebruik worden uitgesloten (als de andere opties niet reëel zijn). De cultuurhistorische waarden zijn dan leidend. Het plan kan dan niet in de gevraagde vorm worden gerealiseerd.

 

Bij een laag risico worden alleen de opties 1 en 5 bekeken.

 

Een essentiële voorwaarde voor toepassing van het afwegingsmodel is dat in een vroeg stadium van het vergunningverleningsproces gekeken wordt naar de inpassing van technische voorschriften. Ten behoeve van een principe-beslissing bij functiewijzigingen van monumenten moet een quickscan op bovenstaande wijze plaatsvinden. Door dit te doen, wordt op een relatief vroeg tijdstip inzicht verworven of sturing vanuit gemeentewege noodzakelijk is. Met andere woorden, wanneer sprake is van een monument moet in een vroeg stadium gekeken worden naar de afstemming met de technische voorschriften.

 

Vandaar dat de beoordeling van werkzaamheden op het hoogste niveau plaatsvindt. Dit is het integrale niveau. Bij de beoordeling wordt regelmatig een beroep gedaan op specifieke (externe) deskundigheid. Bij het uitzetten van een adviesaanvraag wordt expliciet aangegeven of er voorschriften aan de vergunning moeten worden verbonden en welke.

 

1.10 Omgevingsplanactiviteit slopen

 

Inleiding

In diverse omgevingsplannen binnen de gemeente zijn ‘sloopregels’ opgenomen. Deze sloopregels zijn gekoppeld aan bepaalde functies of waarden. De meeste sloopregels moeten worden opgevat als bouwregels en vallen onder de activiteit (ver)bouwen van een bouwwerk.

 

Centrale vragen

Op welke wijze en met welke intensiteit vindt toetsing van de omgevingsplanactiviteit slopen plaats aan het planologisch kader?

 

Strategie

Aan het opstellen van de regels in het omgevingsplan ligt een gebiedsanalyse ten grondslag, die kan worden beschouwd als risicoanalyse.

 

Beleid

Er wordt per aanvraag nagegaan of deze voldoet aan hetgeen gesteld is in de regels. Gezien het karakter van de regels zal dit steeds maatwerk zijn. Vandaar dat de beoordeling van werkzaamheden op het hoogste niveau plaatsvindt. Dit is het integrale niveau. Bij de beoordeling wordt regelmatig een beroep gedaan op specifieke (externe) deskundigheid. Bij het uitzetten van een adviesaanvraag wordt expliciet aangegeven of er voorschriften aan de vergunning moeten worden verbonden en welke.

 

1.11 Omgevingsplanactiviteit Het uitvoeren van een werk, geen bouwwerk zijnde, of aanlegactiviteit

 

Inleiding

Voor het uitvoeren van bepaalde werkzaamheden kan een vergunning op basis van het omgevingsplan nodig zijn. Wanneer een dergelijke (deel)vergunning nodig is wordt dat in het omgevingsplan (per functie geregeld). Het omgevingsplan vormt met andere woorden voor het aanvragen het toetsingskader. Hierin staan ook de criteria, uitsluiting(en) van werken of werkzaamheden aangegeven.

Het vergunningstelsel voor het uitvoeren van een werk is vooral bedoeld ter bescherming van landschappelijke en natuurlijke waarden. Het gebruik komt dan ook vooral voor binnen de functies agrarisch, agrarisch met waarden, natuur en recreatie.

 

Centrale vraag

Welke werkzaamheden worden op welk niveau beoordeeld?

 

Strategie

Aan het opstellen van de regels in het omgevingsplan ligt een gebiedsanalyse ten grondslag, die kan worden beschouwd als risicoanalyse. Bovendien is er in de meeste gevallen een directe relatie van de regels met het beleid van Provincie en Waterschap. Hierbij is in het algemeen geen keuzevrijheid voor de gemeente. Bij het beoordelen van de activiteit uitvoeren van een werk wordt altijd nagegaan of regels zijn geformuleerd. Zo ja, dan vindt altijd een toets plaats aan de regels van het omgevingsplan.

 

Beleid

De werken of werkzaamheden zijn slechts toelaatbaar indien door die werken of werkzaamheden of door de gevolgen die hieruit ontstaan, de waarden en doeleinden van de gronden niet onevenredig worden aangetast. Daarnaast dient te worden beoordeeld of de mogelijkheden voor herstel niet wezenlijk worden verkleind. Het beoordelen van deze regels vraagt bij ieder werk in de gebieden waar het stelsel van toepassing is maatwerk. Vandaar dat de beoordeling van werkzaamheden op het hoogste niveau plaatsvindt. Dit is het integrale niveau. Bij de beoordeling wordt regelmatig een beroep gedaan op specifieke (externe) deskundigheid. Bij het uitzetten van een adviesaanvraag wordt expliciet aangegeven of er voorschriften aan de vergunning moeten worden verbonden en welke.

 

1.12 Milieubelastende activiteit (MBA) omgevingsplan / Bruidschat

 

Inleiding

De milieubelastende activiteiten die in hoofdstuk 3 van het Besluit activiteiten leefomgeving (Bal) zijn opgenomen vallen voor een groot gedeelte onder de zogenaamde basistaken en worden uitgevoerd door Omgevingsdienst Zuid -Limburg (ODZL) en maken geen onderdeel uit van dit beleid.

Milieubelastende activiteiten die in de Bruidsschat c.q. het omgevingsplan zijn opgenomen behoren tot de thuistaken en worden uitgevoerd door de gemeente zelf. Daarnaast vallen hieronder ook enkele uitzonderingen uit het Bal

  • -

    paragraaf 3.2.1 (Stookinstallatie)

  • -

    paragraaf 3.2.7 (Opslagtank voor gassen) of

  • -

    paragraaf 3.2.9 (Opslaan van gevaarlijke stoffen in verpakkingen)

  • -

    paragraaf 3.7.1 (Bouwbedrijf, installatiebedrijf, grondbouwbedrijf, wegbouwbedrijf, waterbouwbedrijf en schildersbedrijf), voor zover die activiteiten alleen worden verricht ter ondersteuning van verkoop aan particulieren. Of de opgeslagen afvalstoffen alleen bestaan uit materialen die voor de werkzaamheden zijn meegenomen

  • -

    paragraaf 3.7.8 (Repareren en verhuren van gemotoriseerde werktuigen), voor zover die activiteiten alleen worden verricht ter ondersteuning van verkoop aan particulieren

  • -

    paragraaf 3.8.4 (Garage, autoschadeherstelbedrijf, autowasstraat en carrosseriebouw), voor zover die activiteiten alleen bestaan uit het herstellen van ruitschade of het onderhouden of vervangen van banden

  • -

    paragraaf 3.8.6 (Opslag- en transportbedrijf, groothandel en containerterminal), voor zover die activiteiten alleen worden verricht voor vervoer van of naar particulieren

De uitzondering geldt alleen wanneer de milieubelastende activiteiten niet vergunningplichtig zijn en niet functioneel ondersteunend zijn aan een milieubelastende activiteit die is aangewezen in de afdelingen 3.3 tot en met 3.11 van het Bal.

 

Voor deze Mba’s geldt de informatieplicht en de meldingsplicht.

 

In het omgevingsplan / Bruidsschat zijn voorschriften opgenomen die vooral gericht zijn op de bescherming van de kwaliteit van de bodem, het water, de lucht en dergelijke tegen schadelijke invloeden van de activiteiten.

 

Daarnaast hebben ze betrekking op het stimuleren van maatregelen ter verbetering van die kwaliteit (milieuwinst).

 

Centrale vraag

Hoe wordt vormgegeven aan het beleid voor informatieplicht Mba’s?

 

Strategie

Taken die niet vallen onder de basistaken worden door de gemeente zelf uitgevoerd. Dit zijn de zogenaamde “thuistaken”. Hiertoe behoren o.a. de activiteiten zoals opgenomen in het omgevingsplan/bruidschat.

 

Het niveau van beoordeling vindt bij elke ingediende melding/informatie op hetzelfde niveau 3 plaats.

.

Beleid

De melding/informatie wordt getoetst aan de indieningsvereisten zoals opgenomen in het omgevingsplan/bruidschat. Daarnaast wordt wel per melding nagegaan of specifieke zaken, zoals een gedetailleerde rioleringstekening, noodzakelijk zijn. Daarnaast vindt ook toetsing aan het omgevingsplan plaats.

Het betreft vooral een beoordeling op volledigheid, met als vraag of de melding/informatie compleet is. Als tevens een aanvraag omgevingsvergunning is ingediend, wordt, in het kader van deregulering, de bijbehorende tekening meegenomen bij de melding zodat extra tekeningen niet altijd noodzakelijk zijn.

 

Tevens wordt nagegaan of maatwerkvoorschriften noodzakelijk zijn. Hierbij vindt altijd een beoordeling van toezicht & Handhaving plaats zodat e.e.a. gecoördineerd wordt uitgevoerd.

 

Verdere inhoudelijke beoordeling of een controle ter plekke vindt niet plaats. Als de melding veel vragen oproept kan een controle worden uitgevoerd.

 

1.13 Omgevingsplanactiviteit het kappen van bomen

Inleiding

In de Algemene verordening (Av) is opgenomen dat het verboden is zonder omgevingsvergunning bepaalde bomen te kappen. Daarnaast is in het tijdelijk deel van het omgevingsplan opgenomen dat bepaalde bomen niet mogen worden gekapt zonder omgevingsvergunning. kappen van bomen een omgevingsvergunning moet (artikel 3.10 Algemene verordening). In artikel 3.10. 2 is opgenomen dat: de omgevingsvergunning moet worden geweigerd indien het kappen of vellen niet voldoet aan de gronden gesteld in de desbetreffende verordening.

 

Centrale vraag

Hoe worden aanvragen voor het vellen van houtopstanden beoordeeld?

 

Strategie

Bij de beoordeling van deze activiteit wordt getoetst aan artikel 3.10.3 van de Av.

 

Behorende bij deze verordening is een bomenlijst c.q kaart vastgesteld. Deze lijst bevat de bomen voorkomende in het landelijke Register van Monumentale Bomen van de landelijke Bomenstichting aangevuld met lokale waardevolle en/of toekomstige monumentale bomen en houtopstanden.

 

Verder is toetsing aan het omgevingsplan aan de orde, omdat betreffende boom of houtopstand kan zijn aangewezen als beschermd landschapselement in het omgevingsplan en/of het provinciale omgevingsplan

 

Beleid

Alle aanvragen voor deze activiteit worden getoetst aan Av hoofdstuk 3.10 en het van toepassing zijnde omgevingsplan.

 

Daarnaast is het noodzakelijk dat dient te worden aangetoond dat sprake is van onherstelbare schade en/of erg gevaarlijke situatie.

 

Hiervoor wordt de aanvraag ter toetsing voorgelegd aan de speciallist Groen. Hierbij wordt tevens bepaald of een herplantplicht noodzakelijk is.

 

1.14 Omgevingsplanactiviteit het aanleggen van een uitweg/uitrit

 

Inleiding

In de Algemene verordening (Av) is opgenomen dat voor het verboden is zonder omgevingsvergunning een uitweg te maken. In hoofdstuk 3.2 van de Algemene Verordening Eijsden-Margraten (Av) het kader is bepaald voor het maken en veranderen van een uitweg;

 

Dat in het belang van het waarborgen van de openbare veiligheid, bruikbaarheid van de weg, veilig en doelmatig gebruik van de weg, uiterlijk aanzien van de omgeving en de groenvoorziening in de gemeente, de regels over het aanleggen van een uitweg in een beleidsregel worden opgenomen.

 

Centrale vraag

Hoe worden aanvragen met de omgevingsplanactiviteit het aanleggen en veranderen van een uitweg beoordeeld?

 

Strategie

Bij de beoordeling van deze activiteit wordt getoetst aan de op 30 september 2022 vastgestelde “Beleidsregels Vergunningverlening Uitweg” Eijsden-Margraten. Dit beleid is opgesteld om de veiligheid en de bescherming van het uiterlijk aanzien van de gemeente te reguleren bij veranderingen aan de weg. Deze beleidsregels zullen worden omgezet naar Nader regels behorende bij de Av.

 

Beleid

Alle aanvragen voor deze activiteit worden getoetst aan de “Beleidsregels Vergunningverlening Uitweg”. Tevens worden zij voorgelegd aan de beleidsmedewerker wegen en verkeer om te bepalen of nadere voorschriften noodzakelijk zijn.

 

1.15 Het intrekken van omgevingsvergunningen

 

Inleiding

Burgemeester en wethouders kunnen op grond van het gestelde in de Omgevingswet de omgevingsvergunning (artikel 5.40 lid 2 Ow) geheel of gedeeltelijk intrekken.

 

Centrale vraag

Hoe wordt omgegaan met het intrekken van vergunningen?

 

Strategie

De Omgevingswet kent een aantal gronden om een vergunning geheel of gedeeltelijk in te trekken, namelijk als overnemen artikel 5.40 lid 2 en artikel 18.10 Ow:

  • -

    Een verdrag dat vereist.

  • -

    Het niet aannemelijk is dat de voorschriften worden gerealiseerd om de nadelige gevolgen voor de fysieke leefomgeving voldoende te kunnen beperken.

  • -

    Hiertoe een verzoek is ontvangen van een instantie.

  • -

    Sprake is van ontoelaatbare nadelige gevolgen voor de fysieke leefomgeving, die onvoldoende door wijziging van de voorschriften kunnen worden beperkt.

  • -

    De vergunning (onder meer) betrekking heeft op een stortplaats of afvalvoorziening die gesloten is verklaard.

  • -

    De afgelopen drie jaar geen handelingen zijn verricht met gebruikmaking van de vergunning (activiteit exploiteren mba).

  • -

    De activiteiten langer hebben stilgelegen dan zes maanden (activiteit (ver)bouwen).

  • -

    Het niet mogelijk blijkt door wijziging van voorschriften de brandveiligheid met het oog op het voorziene gebruik van het bouwwerk voldoende te beschermen.

  • -

    Dit in het belang van een doelmatig beheer van afvalstoffen nodig is.

  • -

    De inrichting geheel of gedeeltelijk is verwoest.

  • -

    De omstandigheden zodanig zijn gewijzigd dat het belang van de monumentenzorg zwaarder moet wegen dan het belang van de eigenaar / gebruiker.

  • -

    De vergunninghouder dat op eigen verzoek doet.

De procedure waarbij een omgevingsvergunning geheel of gedeeltelijk wordt ingetrokken moet rekening houden met de procedure waarmee de vergunning tot stand is gekomen. De intrekkingsprocedure moet namelijk gelijk zijn aan de procedure waarmee de omgevingsvergunning tot stand is gekomen. De gemeente Eijsden-Margraten zal altijd (tenzij de intrekking op eigen verzoek gebeurt), voorafgaand aan de procedure, eerst een brief waarin het voornemen tot intrekken wordt toegelicht aan de vergunninghouder sturen. E.e.a conform onderstaande beleidsregel.

 

Beleid

De procedures zoals opgenomen in de Awb zijn leidend voor de gemeente. Hierbij kan globaal een aantal situaties voorkomen:

  • 1.

    Er wordt een verzoek tot intrekking gedaan. De gemeente zal dit verzoek in behandeling nemen conform wat is gesteld in de Omgevingswet.

  • 2.

    Het intrekken is onvermijdelijk gezien verdragen of calamiteiten. De gemeente zal overgaan tot intrekking conform wat is gesteld in de Omgevingswet.

  • 3.

    De intrekking is een gevolg van toezicht en wordt ingezet als sanctiemiddel. Het intrekken is onderdeel van de afweging om geconstateerde overtredingen op een zo efficiënte en effectieve wijze aan te pakken teneinde het achterliggende belang te kunnen beschermen.

  • 4.

    Het intrekken is het gevolg van het niet handelen van de vergunninghouder. De gemeente zal actief toezicht houden op relevante termijnen en bij overschrijding van deze termijnen in beginsel overgaan tot intrekken conform het gestelde in de Omgevingswet.

Ten aanzien van de activiteit bouwen zijn de `beleidsregels intrekken omgevingsvergunningen bouwen` op 15-05-2012 vastgesteld waarin het actief intrekkingsbeleid wordt omschreven. Concreet zal de gemeente tegen deze achtergrond nagaan met welke vergunningen gedurende een bepaalde periode geen handelingen zijn verricht respectievelijk bij welke vergunningen activiteiten langer dan een bepaalde periode stilliggen.

 

2 Uitvoeringskader toezicht

 

2.1 Algemeen kader

Preventie

De preventiestrategie richt zich op het vergroten van de bewustwording bij burgers en bedrijven. Het doel is om de betrokkenheid en het draagvlak voor spontane naleving van wet- en regelgeving te vergroten. Vanuit de gedachte dat burgers en bedrijven zelf primair verantwoordelijk zijn voor het naleven van wet- en regelgeving en dat de gemeente onmogelijk op alle wet- en regelgeving kan toezien speelt de preventiestrategie een belangrijke rol.

Voor de preventiestrategie wordt een aantal trajecten onderscheiden, waaruit lokale keuzen gemaakt kunnen worden.

  • -

    Deregulering (ZORRO principe). Handhaafbaarheid van regelgeving wordt alom gezien als kritische succesfactor voor een adequate handhaving. Binnen dit traject valt ook de deregulering. Als geconstateerd wordt dat een regel uit een verordening of beleidsregel niet meer nodig is of voldoet, moet bekeken worden of zij kan worden afgeschaft of bijgesteld. ZORRO= Zoek Onnodige Regels Op en Ruim ze Op. de medewerkers van T&H vervult hierbij een signaleringsrol voor het bijstellen van het beleid.

  • -

    Communicatie en voorlichting. Door de inzet van communicatie en voorlichting wordt een meer effectieve en efficiënte handhaving nagestreefd. De ervaring leert dat bij juist gebruik van een communicatievorm (professioneel, tijdig, herkenbaar etc.) een aanzienlijk deel van de potentiële overtreders zich alsnog en blijvend houdt aan geldende regelgeving. Tevens kan bij communicatie bijvoorbeeld gebruik gemaakt worden van vooraankondigingen van controles en de publicatie van de controleresultaten, met o.a. de meest voorkomende tekortkomingen. Tevens vindt tijdens een controle voorlichting plaats over de regelgeving in relatie tot de voordelen van naleving hiervan.

  • -

    Samenwerking met derden. Bij een actieve programmatische benadering van inspectie en handhaving is samenwerking met externen overheidsinstanties noodzakelijk. Samenwerking is een must om te komen tot een optimaal en integraal resultaat, waarbij de specifieke deskundigheid, ondersteuning, aanvulling en informatie van verschillende partijen over en weer worden benut. Bovendien loopt het strafrechtelijke traject en het bestuursrechtelijke traject samen. Een strafrechtelijk traject heeft vaak en preventieve werking op de naleving van regelgeving in de omgeving. Doordat “blauw” mee participeert bij controles wordt de omgeving gewaarschuwd over de gevolgen van niet naleven van regelgeving.

  • -

    Drempelverlaging om burgers en bedrijven eerder overtredingen te laten melden zonder dat het direct leidt tot een aanschrijving. Er worden afspraken vastgelegd op welke wijze de overtreder de tekortkoming oplost en binnen welke termijn. Hiervoor kan gebruik worden gemaakt van de fixi-app om meldingen in te dienen.

  • -

    Bemiddeling. Vaak komen handhavingsdossiers voort uit intermenselijke problemen. De onderlinge verhoudingen zijn verstoord en vervolgens worden ruzies uitgevochten via wettelijke procedures. De gemeente wordt dan "gebruikt" om het pleit in iemands voordeel te beslechten. Voor de gemeente betekent dit veel inzet en langdurige juridische procedures terwijl de kern van het probleem daarmee niet wordt opgelost. Wanneer blijkt dat sprake is van dergelijke verstoorde verhoudingen kan de gemeente overwegen te bemiddelen. Via bemiddeling door de gemeente zelf of door een externe mediator zal dan worden getracht het geschil tussen de partijen bij te leggen.

De preventiestrategie zal jaarlijks door de gemeente vorm en inhoud worden gegeven op basis van de evaluaties van de uitvoering van het Omgevingsbeleidsplan.

 

De gemeente hanteert daarbij vier doelgroepen binnen de preventiestrategie:

  • -

    Spontane naleving: kent de regels en leeft die ook spontaan of bewust na ongeacht wel of geen toezicht en handhaving. De nalever heeft een pro-actieve houding,

  • -

    Onbewuste overtreder: burger of bedrijf overtreedt per ongeluk de regels. De overtreder zal op aanwijzing van de gemeente reageren en de overtreding binnen de gemaakte afspraken opheffen.

  • -

    Calculerend gedrag: (leeft de regels na, omdat hij afgeschrikt wordt door controles en sancties. De nalever heeft een reactieve houding. De nalever leeft de regelgeving na indien hij wordt aangesproken.

  • -

    Bewuste overtreder: iemand die willens en wetens overtreedt en daarbij bewust het risico neemt om gepakt te worden. De overtreder houdt vooraf rekening met de mogelijk boete voor het overtreden van de regelgeving.

Bij alle doelgroepen gaat de gemeente uit van de eigen verantwoordelijkheid van de doelgroepen. Daarnaast hanteert de gemeente daar waar mogelijk een klantvriendelijke en positieve benadering. Dat betekent dat de benadering zich richt op de voordelen van naleven, benadrukken van het nut van de regels, voorbeeldgedrag en sociale norm, voorkomen van overtredingen en mogelijke gevolgen op ander gebied bij niet naleving (verzekeringtechnisch)

 

Toezichtstrategie

Onder toezicht wordt verstaan het controleren of en in hoeverre wettelijke bepalingen worden nageleefd. Doel hiervan is de (vrijwillige) naleving van wet- en regelgeving. Toezicht vindt plaats op basis van besluiten op vergunningaanvragen in het kader van projecten, naar aanleiding van meldingen, klachten, calamiteiten en door opname van de type activiteiten in een uitvoeringsprogramma. Om effectief en doelmatig te werk te gaan is het nodig om verschillende vormen van toezicht te hanteren. Er wordt ten aanzien van de toezichtstrategie onderscheid gemaakt tussen de realisatie- en beheer- of gebruiksfase.

  • -

    De realisatiefase heeft met name te maken activiteiten als oprichting van een milieubelastende activiteit, bouwen, wijzigen monument, brandveiligheid, slopen, uitvoeren van een werk, strijdig gebruik, aanleg uitwegen en kappen van bomen.

  • -

    De beheer- of gebruiksfase is toezicht op activiteiten zoals gebruik van onroerend goed, uitvoeren milieubelastende activiteiten, monumenten en brandveiligheid, ad hoc-, themacontroles, inventariserende controles, meldingen van derden.

Prioriteitenstelling toezicht

Het toezicht van de verschillende onderwerpen is opgenomen in een risicoanalyse. Hierbij is een verschil gemaakt voor de milieubelastende activiteiten, het brandveilig gebruik en de overige activiteiten op het gebied van de Omgevingswet en overige wet- en regelgeving zoals de Algemene Verordening van de gemeente, Wet kinderopvang, Alcoholwet, het Omgevingsplan (Bruidschat) e.d.. De risicoanalyses zijn weergegeven in bijlage 2.

 

In de risicoanalyse komt naar voren welke activiteiten de meeste prioriteit hebben. Dit zijn de onderwerpen met de grootste risico´s op het gebied van de veiligheid (constructie, brand, milieu), de gezondheid (milieu) en het woon- en leefklimaat (illegaal gebruik). Daarnaast zijn in de risicoanalyse de bestuurlijke aandachtspunten meegenomen zoals het toezicht op het wijzigen van monumenten en het uitvoeren van een milieubelastende activiteit met effecten op de omgeving.

 

Landelijk en regionaal kunnen ook tot prioriteiten leiden waarbij de gemeente wordt gevraagd medewerking te verlenen aan de uitvoering hiervan. Deelname aan het regionale Act-team is een voorbeeld hiervan. Deze zullen, indien de gemeente deze prioriteiten onderschrijft, worden opgenomen in het jaarlijkse uitvoeringsprogramma VTH. Indien dit niet mogelijk is zal een bestuurlijke beslissing moeten worden genomen deze prioriteiten uit te voeren ten koste van het eerder vastgesteld uitvoeringsprogramma. Om dan niet in de knel te komen dient in het uitvoeringsprogramma rekening te worden gehouden met bestuurlijke opdrachten.

 

Idealiter wordt toezicht gehouden op alle onderwerpen en/of activiteiten. Dit is echter niet mogelijk omdat daartoe de capaciteit niet toereikend is. Gelet hierop zijn keuzes gemaakt en zal het toezicht op sommige onderwerpen en/of activiteiten niet worden uitgevoerd. Dit zogenaamde restrisico wordt erkend door het college. Op relevante meldingen van burgers en bedrijven zal altijd worden gereageerd. Hierbij wordt ook verwezen naar bijlage 4 over de handhavingsstrategie.

 

Toezicht tijdens de realisatiefase

Tijdens de realisatiefase kan sprake zijn van de volgende type controles: (hierbij is aansluiting gezocht met het programma RX Mission):

 

Tabel 2.1.1

TYPE CONTROLE

TOELICHTING

Oplevercontrole

Controle ter plekke tijdens de uitvoering. Hierbij wordt onderscheid gemaakt tussen controles met en zonder wachtmoment (waarbij de uitvoerder niet verder kan nadat de controle is uitgevoerd).

Administratieve controle

Controle tijdens of aan het einde van de realisatiefase op basis van gegevens aangeleverd door de vergunninghouder

 

Tijdens de realisatiefase vindt toezicht plaats door toezichthouders die voldoen aan de Kwaliteitscriteria 2.3. Dit vindt plaats op een werkniveau 3, hetgeen representatief is en voldoet aan het algemeen geaccepteerde adequate niveau. Beoordeling kan plaatsvinden op de volgende niveaus:

 

Tabel 2.1.2

Werkniveau

Omschrijving

0

Geen

Er vindt geen toezicht plaats.

1

Beperkt

Visuele controle, een vluchtige beoordeling op het oog op basis van kennis en ervaring zonder, projectspecifieke tekeningen of details te raadplegen en of hulpmiddelen (bijvoorbeeld meetlat) te gebruiken.

2

Basis

Beoordeling op hoofdlijnen, op het oog en met eenvoudige hulpmiddelen worden elementaire controles uitgevoerd. Er worden alleen algemene project-specifieke tekeningen geraadpleegd. Bij twijfel vindt raadpleging van detailtekeningen plaats.

3

Representatief

uitgangspunt

Beoordeling op hoofdlijnen en kenmerkende details, op het oog en met eenvoudige hulpmiddelen worden elementaire controles uitgevoerd. Daarnaast worden enkele kritische, detailleringen diepgaander gecontroleerd. Er algemene project-specifieke tekeningen geraadpleegd en detailtekeningen van kritische detailleringen.

4

Integraal

Beoordeling van alle onderdelen op detailniveau. Op het oog en met de benodigde hulpmiddelen worden controles tot op detailniveau uitgevoerd. Alle project-specifieke tekeningen en detailtekeningen worden geraadpleegd.

 

Op deze niveaus zijn dezelfde principes van toepassing als op de werkniveaus zoals beschreven bij de vergunningverlening onder paragraaf 1.1..vanhet Uitvoeringskader.

 

Toezicht tijdens de beheer- of gebruiksfase

Bij de beheer- of gebruiksfase is allereerst sprake van planmatige (on)aangekondigde controles. Deze controles kunnen wat betreft diepgang en reikwijdte verschillen.

 

Er wordt een onderscheid gemaakt tussen verschillende type controles en hierbij behorende werkniveaus.

 

Tabel 2.1.3

TYPE CONTROLE

TOELICHTING

werkniveau

Periodieke controle

Controle op de naleving van regels/voorschriften zonder concrete aanwijzing dat van een strijdigheid sprake is.

3

Administratieve controle

Controle op de naleving van regels/voorschriften zonder concrete aanwijzing dat van een strijdigheid sprake is, zonder fysieke bezoek, zogenaamde zelfcontroles

1

Themacontroles

Controle naar aanleiding van een bepaald vastgesteld thema of branche

3

Inventariserende controles

Controle uitgevoerd die gebiedsgericht zijn zoals o.a. controles bij bedrijventerreinen, woonkernen, buitengebied, e.d.

2

Ad hoc controles

Controle op basis van een in- of externe melding waarbij nog geen concrete strijdigheid ambtelijk is vastgesteld (incidentmelding)

Controle naar aanleiding van een verzoek tot handhaving

Controle naar aanleiding van een calamiteit c.q. ongewoon voorval

3

Bestuursdwang controle

Controle naar aanleiding van handhavingsbesluit, het toepassen van bestuursdwang

3

dwangsomcontrole

Controle naar aanleiding van handhavingsbesluit, een opgelegde dwangsom

3

Gedoogcontrole

Controle naar aanleiding van een gedoogvergunning

3

 

De routinematige controles, die plaatsvinden op basis van een vastgesteld handhavingsprogramma, omvatten een reeks periodieke, administratieve, thema- en inventariserende controles. Deze controles worden vooraf zorgvuldig gepland en vinden plaats conform het uitvoeringsprogramma dat voor het desbetreffende jaar is vastgesteld. Het betreft controles die systematisch en op geregelde tijdstippen worden uitgevoerd om de naleving van geldende wet- en regelgeving te waarborgen.

 

Daarnaast kennen wij een aantal ad hoc controles, die niet volgens een vastgestelde planning plaatsvinden, maar die per situatie worden geïnitieerd naar aanleiding van onvoorziene omstandigheden. Deze controles kunnen het gevolg zijn van een klacht, melding, handhavingsverzoek of een ongewoon voorval. Tevens kunnen bestuursdwang- en dwangsommaatregelen, alsmede gedoogcontroles, deel uitmaken van deze onvoorziene interventies.

 

Deze ad hoc controles zijn doorgaans het resultaat van bijzondere of urgente omstandigheden die onmiddellijke aandacht vereisen. Aangezien deze controles niet vooraf te plannen zijn, kunnen ze arbeidsintensief zijn en vereisen ze vaak een flexibele en snelle respons. De uitvoering van deze controles is dan ook sterk afhankelijk van de situatie en vereist doorgaans een intensieve inzet van de betrokken medewerkers.

 

Het is van belang te onderkennen dat, hoewel routinematige controles in hoge mate voorspelbaar en planbaar zijn, de ad hoc controles juist een belangrijke rol spelen in het snel en adequaat reageren op onvoorziene gebeurtenissen of schendingen van de wet- en regelgeving. Op basis van ervaringscijfers kan wel een raming worden gemaakt van het mogelijke capaciteitsbeslag voor deze ad hoc controles.

De werkniveaus van de verschillende type controles verschillen van elkaar gelet op de aard van de controlediepgang. Hierbij wordt verwezen naar de werkniveaus zoals aangegeven bij de toezichtniveaus in de realisatiefase.

 

Integraliteit van het toezicht

Om de administratieve lastendruk van burgers en ondernemers zoveel mogelijk te beperken is het noodzakelijk om de verschillende soorten controles, zoals oplevercontroles en periodieke controles, integraal uit te voeren waardoor sprake is van één controlemoment. In het controlemoment worden de diverse activiteiten als brandveiligheidsaspecten, bouwen, ruimtelijke aspecten en milieu-aspecten gecontroleerd. Dit geeft een besparing op de capaciteit door efficiency. Hierbij dient ook andere wetgeving te worden meegenomen zoals de drank- en horecavergunning, de terrasvergunning en de speelautomatenvergunning.

 

Opgemerkt moet worden dat en dergelijk controlemoment kan leiden tot een werkdrukverhoging bij vergunningen vanwege een eventuele legalisatietraject, indien afwijkingen bij meerdere verschillende thema’s worden geconstateerd.

 

Integraal toezicht kan op verschillende manieren worden opgevat.

 

Bij de eerste manier wordt integraal opgevat als één toezichthouder, die vanuit verschillende disciplines en instanties controle en handhaving oppakt. Afhankelijk van de benodigde kennis en ervaring kunnen vervolgens modellen worden toegepast als “controleren voor elkaar”, “controleren achter elkaar” en “controleren met elkaar”.

 

Bij de tweede manier wordt integraal opgevat als het afstemmen van handhavingsactiviteiten vanuit verschillende disciplines in planning en uitvoering. Handelingsplannen van twee of meer partijen worden geïntegreerd zodat een eenheid of samenhangend geheel ontstaat.

 

Integraal toezicht onder de Omgevingswet

De integrale benadering van toezicht en handhaving is een belangrijk uitgangspunt in het kader de Omgevingswet. De Omgevingswet beoogt een duurzame en zorgvuldige ruimtelijke ordening en milieubescherming, waarbij toezicht en handhaving niet als geïsoleerde taken worden uitgevoerd, maar als een geïntegreerd proces waarin verschillende disciplines elkaar versterken.Voor een succesvolle uitvoering van deze integrale handhavingsstrategie is het essentieel dat de samenwerking tussen de verschillende disciplines en partijen wordt versterkt en dat de communicatie en coördinatie op alle niveaus optimaal wordt afgestemd.

 

Alleen door deze gezamenlijke en flexibele inzet kan een daadwerkelijke verbetering van de leefomgeving en de veiligheid in de regio worden gerealiseerd. Het is dan ook aanbevolen om de samenwerking verder te verdiepen en de werkwijzen en procedures continu te evalueren en waar nodig bij te sturen.

 

Inzet Act-team

Een vernieuwende benadering van toezicht en handhaving is de inzet van het Act-team, dat specifiek is opgezet voor de aanpak van ernstige overlast en verstoring van de openbare orde. Dit team wordt ingezet bij problematiek die ingrijpende gevolgen heeft voor het woon- en leefklimaat en de openbare veiligheid, zoals de bestrijding van drugsproductie en -handel, illegale huisvesting, prostitutie, ondermijning van de maatschappij en andere vormen van ernstige overlast. Sinds 2024 wordt bovendien het regionale Act-team ingezet om de samenwerking en de effectiviteit van de interventies te versterken.

 

De aansturing van het Act-team vindt plaats onder de verantwoordelijkheid van de afdeling Openbare Orde en Veiligheid (OOV), die de regie voert over de coördinatie van de handhavingsacties. Daarbij verleent het team Bouwen assistentie door het leveren van specifieke expertise op het gebied van vergunningverlening, toezicht en handhaving in de ruimtelijke ordening en milieuaspecten. Deze samenwerking tussen OOV en het team Bouwen zorgt voor een multidisciplinaire benadering van de problematiek, waarbij niet alleen de openbare orde, maar ook de fysieke en milieu-impact van de overlast wordt aangepakt.

 

Inzet van het flexteam voor andere activiteiten binnen de Omgevingswet

Naast de bovengenoemde inzet voor openbare orde en veiligheid, wordt het flexteam Act-team ook ingezet voor het toezicht op andere activiteiten die vallen onder de Omgevingswet. Hierbij ligt de focus op twee specifieke typen controles: de themacontroles en de inventariserende controles.

 

Themacontroles richten zich op bepaalde onderwerpen of thema’s die vanwege hun aard of urgentie extra aandacht vereisen, zoals bijvoorbeeld de sterkte van betonvloeren, horeca, brandoverslag ,.

 

Inventariserende controles zijn erop gericht om een overzicht te krijgen welke activiteiten, bedrijven of instellingen op een locatie aanwezig zijn. Dit is vooral gericht op een adequaat en actueel bedrijvenbestand met milieubelastende activiteiten.

 

Om deze controles effectief uit te voeren, wordt een team gevormd, bestaande uit deskundigen van de gemeente op het gebied van vergunningen, toezicht en handhaving en externe deskundigen zoals politie en brandweerDeze multidisciplinaire benadering is van groot belang om zowel de juridische als de technische aspecten van de controle goed te kunnen doorlichten en handhaven.

 

Naleefgedrag

Locaties met een goed naleefgedrag zullen worden beloond door bijvoorbeeld deze minder frequent te controleren. Locaties waarbij constant overtredingen worden geconstateerd zullen frequenter worden gecontroleerd. Op die manier wordt getracht duidelijk te maken dat naleving van de regels zich loont en hierdoor administratieve lasten minder zijn.

 

2.2 Omgevingsplanactiviteit (ver) bouwen van een bouwwerk technische bouwactiviteit

 

Inleiding

De gemeente heeft de taak te controleren of gebouwd wordt conform omgevingsvergunning en wet- en regelgeving. Afhankelijk van het tijdstip waarop de vergunning is verleend is het Bouwbesluit (vergunning voor 1 januari 2024) of het Bbl (vergunning verleend na 1 januari 2024) van toepassing. Hierin zijn voorschriften (Bouwbesluit H1 en 8, Bbl H 2, 6 en 7)

 

opgenomen met betrekking tot plichten tijdens de bouw, zoals afscheiding van het bouwterrein, aanwezigheid bescheiden op de bouwplaats en het melden van start en einde van de werkzaamheden. Tijdens de uitvoering kunnen allerlei redenen zijn voor het afwijken van de vergunning en wet- en regelgeving, zowel bewust als onbewust. Bovendien laat de kwaliteit van de uitvoering van werkzaamheden nog al eens te wensen over waardoor bijsturing noodzakelijk is. In dit hoofdstuk wordt uitgegaan van vergunningplichtige bouwwerken. Voor bouwwerken, die zonder omgevingsvergunning (voor de activiteit (ver)bouwen) kunnen worden gerealiseerd gelden overigens wel regels. Zij moeten ook voldoen aan wet- en regelgeving.

 

Centrale vraag

Welke (ver)bouwactiviteiten worden op welke momenten, op welke onderdelen en met welke frequentie gecontroleerd?

 

Strategie

Zoals reeds in het kader van de vergunningverlening is aangegeven sluit de gemeente hierbij aan op de visie van het Kennisportaal Constructieve Veiligheid (KPCV).

 

Onder het motto “100% toezicht is niet mogelijk” is gekeken naar de risico’s die bepaalde bouwwerktypen kunnen veroorzaken. Dit is verwoord in een risicoanalyse, waarbij bepaalde bouwwerktypen niet zullen worden gecontroleerd indien ook in het kader van de vergunningverlening zeer terughoudend is getoetst.

 

Bouwwerktypologie

Ook hier wordt aangesloten bij de vergunningverlening.

 

Zie voor de indeling tabel 1.2.1

 

Thema’s wet- en regelgeving

De intensiteit van toezicht wordt ook afhankelijk gesteld van de onderdelen van het bouwwerk (thema’s uit wet- en regelgeving), die in het geding zijn. Ook ten aanzien van de thema’s wordt aangesloten bij de indeling van de toetsing van de vergunningsaanvraag. In combinatie met vooral het type bouwwerk wordt de mate van belangrijkheid van de verschillende thema’s beoordeeld.

 

Werkniveaus

De intensiteit of zwaarte van toezicht wordt afhankelijk gesteld van ingeschatte risico’s (thema naar type bouwwerk) en het geformuleerde toetsniveau. Het beleid bestaat uit overeenstemming over de diepgang waarop werkzaamheden uitgevoerd moeten worden. Er wordt gewerkt met een vooraf gedefinieerd werkniveau. Dit is het werkniveau 3 (representatief), zoals omschreven in tabel 1.2.2.

 

Bouwfasen

Een bouwwerk wordt in een aantal fasen gerealiseerd. Aandacht voor bepaalde thema’s uit wet- en regelgeving kunnen alleen in bepaalde fasen worden gecontroleerd. In het beleid en werkprogramma’s wordt dan ook rekening gehouden met de fasen. In onderstaande tabel zijn de bouwfasen onderscheiden:

 

Tabel 2.2.1

Aanloopfase

1

Ruimtelijke inpassing

2

Uitzetten bouw

3

Uitgraven bouwput

4

Fundering op staal

5

Fundering op palen

Onderbouw

6

Funderingsconstructie

7

Riolering

8

Begane grond

Bovenbouw

9

Wanden/ kolommen

10

Stempels/ steigers

11

Vloeren / balken

12

Constructie overige verdiepingen

Gevel/dak

13

Dakconstructies

14

Dakafwerking

15

Buitnenblad gevel

16

Gevelopeningen

Afbouw

17

Nutsvoorzieningen

18

Hoogteverschil / vloerafscheidingen

19

Ventilatie / spuicapaciteit

20

Brandveiligheid

21

Vluchtmogelijkheden

22

Brandveiligheidsinstallaties

23

Bescherming geluid

24

Wering van vocht

25

Verbrandingslucht / rook

26

EP gerelateerde installaties

27

Duurzaambouwen

28

Eindcontrole

 

Beleid

Op basis van de voorgaande beleidsonderdelen is per type bouwwerk het aantal controles, de te controleren onderdelen en het werkniveau van bouwtoezicht bepaald. Dit is weergegeven in bijlage 5 ‘Inspectiematrix en kengetallen bouwen’.

 

Daarnaast is aan de hand van de risicoanalyse (bijlage 2) bepaald welke gebouwtypen de grootste risico’s hebben. Ten aanzien van de bouwwerkcategorieën is eenzelfde onderscheid waarneembaar als bij de toetsing van de aanvraag. Bij grotere bouwwerken is het toezicht intensiever, bij kleine bouwwerken extensiever als we kijken naar de toezichtfrequentie. Met name bij de categorie kleine bouwwerken vindt er op meerdere thema’s geen toezicht plaats. Zo zal voor bouwwerken in de categorieën 1, 2 en 7 geen toezicht plaatsvinden tenzij dit door de bouwplantoetser/vergunningverlener is aangegeven in de vergunning.

 

Voor de bouwwerken geen gebouw zijnde, zoals viaducten en tunnels, zijn Rijkswaterstaat en de provincie vaak de opdrachtgever. Het vertrekpunt is dat zij ook zorgdragen voor het toezicht. Daarom is er voor deze bouwwerken geen toezichtstrategie uitgewerkt.

 

In de praktijk blijkt dat de mogelijkheid van uitvoeren van de controles tijdens de bouwfasen afhankelijk is van de meldingen door de uitvoerder/vergunninghouder. Deze meldingen worden in de praktijk niet nagekomen, waardoor het aantal controles per bouwwerk niet mogelijk is.

 

2.3 Toets constructieve gegevens en deelgoedkeuringen na verlening omgevingsvergunning technische bouwactiviteit

 

Inleiding

Controle van deelgoedkeuringen ten aanzien van constructieonderdelen en installaties. In een omgevingsvergunning kunnen voorschriften zijn opgenomen. Veel voorkomende voorschriften hebben betrekking op het op een later tijdstip indienen van tekeningen en berekeningen. Het betreft dan vooral constructieve tekeningen en berekeningen en installatietechnische tekeningen en berekeningen. In artikel 7.16 van de Omgevingsregeling is het op een later tijdstip indienen van dergelijke zaken wettelijk geregeld. Bij één vergunning kan sprake zijn van meerdere deelgoedkeuringen.

 

Centrale vraag

Hoe worden deelgoedkeuringen beoordeeld?

 

Strategie

Het feit dat voorschriften worden geformuleerd bij de vergunning geeft aan dat het niet reëel was om ten tijde van de vergunningsaanvraag een beoordeling te doen. Aangezien sprake is van voorschriften zijn de beoordelingen vanuit het oogpunt van de gemeente Eijsden-Margraten wel noodzakelijk. Handhaving van deze voorschriften wordt van groot belang geacht omdat het vaak belangrijke onderdelen betreft ten aanzien van veiligheid (constructie en brand).

 

Beleid

De vergunninghouder is verantwoordelijk voor het tijdig aanleveren van de bescheiden (vaak 3 weken voor aanvang van het desbetreffende onderdeel). De toezichthouder bewaakt dit en gaat na of onderdelen niet worden gerealiseerd alvorens de bescheiden zijn beoordeeld en geaccordeerd. Wanneer toch wordt gerealiseerd zonder goedkeuring kan stillegging van de werkzaamheden een gevolg zijn. Iedere set tekeningen / berekeningen die wordt ingediend wordt beoordeeld. De constructieve tekeningen en berekeningen worden gecontroleerd door de plantoetser of een (externe) constructeur op het werkniveau zoals aangegeven bij beoordeling constructieve aspecten (zie tabel 1.3.2). De installatietechnische tekeningen en berekeningen worden gecontroleerd door de plantoetser of een externe adviseur (zoals de Brandweer). Controle vindt plaats op het niveau aangegeven bij de activiteit (ver)bouwen.

 

2.4 Omgevingsplanactiviteit het slopen van een bouwwerk

 

Inleiding

De gemeente heeft de taak om te inspecteren of gesloopt wordt conform vergunning en wet- en regelgeving. Tijdens de uitvoering kunnen allerlei redenen zijn voor het afwijken van de vergunning en wet- en regelgeving, zowel bewust als onbewust.

Sloopactiviteiten waarbij asbest vrijkomt vallen onder de basistaken van de Omgevingsdienst Zuid-Limburg en zijn verder niet meegenomen in dit beleid.

 

Centrale vraag

Welke sloopwerken worden op welke momenten, op welke onderdelen en met welke frequentie gecontroleerd?

 

Strategie

Er is een methodiek opgezet naar analogie van de activiteit (ver)bouwen.

 

Sloopwerktypologie

De intensiteit van toezicht wordt allereerst afhankelijk gesteld van het type sloopwerk. Hierbij wordt aangesloten bij de typologie genoemd bij vergunningverlening, waarbij voor monumenten het hoogste toetsniveau wordt aangehouden. Hierdoor is afstemming mogelijk tussen de vergunningverlening en toezicht. Per type sloopwerk is apart beleid geformuleerd ten aanzien van het toezicht.

 

Thema’s wet- en regelgeving

De intensiteit van toezicht wordt ook afhankelijk gesteld van de onderdelen van het sloopwerk (thema’s uit wet- en regelgeving), die in het geding zijn. Ook ten aanzien van de thema’s wordt aangesloten bij de indeling genoemd bij vergunningverlening. In combinatie met vooral het type sloopwerk wordt de mate van belangrijkheid van de verschillende thema’s beoordeeld.

 

Werkniveaus

Het werkniveau van het slooptoezicht is altijd representatief (niveau 3). Dat geldt zowel voor het administratieve toezicht alsook het toezicht op de slooplocatie.

Uitzondering geldt voor de monumenten en beeldbepalende panden. Hiervoor geldt het hoogste werkniveau in verband met de onmogelijkheid van herstel.

 

Beleid

Middels een risicoanalyse (bijlage 2) en op basis van de zojuist genoemde beleidsonderdelen is per type sloopwerk ook het aantal controles en de te controleren onderdelen bepaald.

 

  • -

    Bij particuliere sloop asbest (type 1) vindt geen regulier toezicht ter plekke plaats. Er worden alleen stortbonnen opgevraagd. Deze worden administratief verwerkt (administratief toezicht).

  • -

    Niet particuliere sloop asbest (type 2) valt onder de basistaken van de ODZL.

  • -

    Bij een niet risicovol sloopwerk(type 3)vindt alleen een opleveringscontrole plaats.

  • -

    Bij een risicovol sloopwerk (type 4) vindt (steekproefsgewijs) controle plaats door de ODZL ten aanzien van het aspect asbest.

Ongeacht het type sloopactiviteit wordt bij (gedeeltelijke) sloop van monumenten en beeldbepalende panden altijd controle uitgevoerd van begin tot einde van de sloopactiviteit.

 

Controles door de gemeentelijke toezichthouders richten zich vooral op de externe veiligheid, openbare weg, belendingen en behoud van monumentale aspecten. Op basis van de gevoeligheid belendingen en hinder en overlast kan eveneens een aantal extra controles in de vervolgfase plaatsvinden. Extra controles kunnen ook plaatsvinden als bijvoorbeeld het afval op de sloopplaats via een mobiele puinbreker wordt verwerkt.

 

2.5 Omgevingsplanactiviteit in verband met brandveilig (in) gebruik (nemen) van een bouwwerk

 

Inleiding

De gemeente heeft de taak om te inspecteren of een gebouw gebruikt wordt conform vergunning en wet- en regelgeving. Tijdens de uitvoering kunnen allerlei redenen zijn voor het afwijken van de vergunning en wet- en regelgeving, zowel bewust als onbewust.

 

Centrale vraag

Welke gebouwen worden op welke momenten, op welke onderdelen en met welke frequentie gecontroleerd?

 

Strategie

Het toezicht vindt plaats aan de hand van een risicoanalyse per soort gebruik/gebouw. De controles op het gebruik worden periodiek uitgevoerd. Hierbij sluit de gemeente aan op de advisering door de Veiligheidsregio die gebaseerd is op het zelfredzame vermogen van de gebruikers. De gemeente dient te beschikken over een actueel locatiebestand met bouwwerken die een melding brandveilig gebruik moeten indienen.

 

Objecten

Voor de verschillende bouwwerken wordt aangesloten bij de gebruikfuncties zoals opgenomen in tabel 6.6 van artikel 6.6 Bbl

 

Tabel 2.5.1

1

Woonfunctie

a

voor kamergewijze verhuur

b

voor zorg

c

andere woonfunctie

2

Bijeenkomstfunctie

a

voor kinderen jonger dan 12 jaar

b

voor personen met een fysieke of geestelijke beperking

c

andere bijeenkomstfunctie

3

Celfunctie

4

Gezondheidszorgfunctie

a

met bedgebied

c

andere gezondheidszorgfunctie

5

Industriefunctie

6

Kantoorfunctie

7

Logiesfunctie

a

in een logiesgebouw

b

andere logiesfunctie

8

Onderwijsfunctie

a

voor basisonderwijs

b

andere onderwijsfunctie

9

Sportfunctie

10

Winkelfunctie

11

Overige gebruiksfunctie

a

voor het stallen van motorvoertuigen

b

voor het personenvervoer

c

andere overige gebruiksfunctie

12

Bouwwerk geen gebouw zijnde

a

voor het wegverkeer

b

ander bouwwerk geen gebouw zijnde

 

Werkniveaus

Het werkniveau van het toezicht is altijd representatief (niveau 3).

 

Beleid

Middels een risicoanalyse is aan de hand van effecten en naleving de omvang van het risico bepaald (bijlage 2) per object.

 

Vervolgens is de frequentie bepaald op basis van de grootte van het risico, de ervaringsgegevens en de beschikbare capaciteit.

 

De controles op het gebied van de brandveiligheid worden uitgevoerd door eigen gespecialiseerde toezichthouders en de brandweer.

 

2.6 Rijksmonumentenactiviteite en Omgevingsplanactiviteit het wijzigen van monument en/of beeldbepalende panden

 

Inleiding

De gemeente heeft de taak om te inspecteren of een gebouw gebruikt wordt conform vergunning en wet- en regelgeving. Tijdens de uitvoering kunnen allerlei redenen zijn voor het afwijken van de vergunning en wet- en regelgeving, zowel bewust als onbewust.

 

Centrale vraag

Welke monumenten worden op welke momenten, op welke onderdelen en met welke frequentie gecontroleerd?

 

Strategie

Er is een strategie opgesteld aan de hand van een risicoanalyse.

 

Objecten

Er kan sprake zijn van monumenten aangewezen door het Rijk of door de gemeente.

 

Werkniveaus

Het werkniveau van het toezicht is altijd representatief (niveau 3).

 

Beleid

Middels een risicoanalyse is aan de hand van effecten en naleving de omvang van het risico bepaald (bijlage 2) dat de monumenten, ongeacht door wie ze zijn aangewezen, een zeer groot risico vormen c.q. het meest kwetsbaar zijn.+

 

Bij aanpassingen of het verbouwen van monumenten wordt dan ook de controlefrequentie gevolgd als voor het meest kwetsbare gebouwtype zijnde categorie 6 ‘publiekstoegankelijk bouwwerken’. De inspectiematrix hiervoor is opgenomen in bijlage 5 van dit uitvoeringskader.

 

Vaak komt het voor dat de bouw- of verbouwactiviteiten bij monumenten stilligt. Ook dan is het noodzakelijk dat controles worden uitgevoerd om te voorkomen dat hierdoor het monumentale karakter wordt aangetast door onder andere de weersinvloeden.

 

Inzet specialisten

De controles bij monumenten worden zoveel mogelijk uitgevoerd samen met specialisten op dit gebied.

 

2.7 omgevingsplanactiviteit slopen

 

Inleiding

De gemeente heeft de taak om te inspecteren of gesloopt wordt conform vergunning en wet- en regelgeving. Tijdens de uitvoering kunnen allerlei redenen zijn voor het afwijken van de vergunning en wet- en regelgeving, zowel bewust als onbewust.

 

Centrale vraag

Welke sloopwerken worden op welke momenten, op welke onderdelen en met welke frequentie gecontroleerd?

 

Strategie

De controle wordt in de meeste gevallen uitgevoerd in combinatie met het toezicht op andere activiteiten. Er is een strategie opgesteld aan de hand van een risicoanalyse.

 

Objecten

Indien in een omgevingsplan is aangegeven dat er alleen gesloopt mag worden als er een omgevingsvergunning is verleend, is sprake van bepaalde bestemmingen of waarden.

Dit soort vergunningen komt vrijwel niet voor (2 tot 3 keer per jaar).

 

Werkniveaus

Het werkniveau van het toezicht is altijd representatief (niveau 3).

 

Beleid

Middels een risicoanalyse is aan de hand van effecten en naleving de omvang van het risico bepaald (bijlage 2) dat het slopen op basis van het planologisch kader één van de grootste risico’s vormt c.q. het meest kwetsbaar zijn.

 

Bij deze sloopactiviteit wordt dan ook de controlefrequentie gevolgd als voor het meest kwetsbare gebouwtype zijnde categorie 6 ‘publiekstoegankelijk bouwwerken’ en monumenten. De inspectiematrix hiervoor is opgenomen in bijlage 5.

 

Inzet specialisten

Deze controles worden zoveel mogelijk uitgevoerd samen met specialisten op dit gebied.

 

2.8 Omgevingsplanactiviteit het uitvoeren van een werk

 

Inleiding

De gemeente heeft de taak om te controleren of werken worden uitgevoerd conform vergunning en wet- en regelgeving. Tijdens de uitvoering kunnen allerlei redenen zijn voor het afwijken van de vergunning en wet- en regelgeving, zowel bewust als onbewust. Zoals reeds aangegeven bij de toetsing van de vergunningsaanvraag zijn de regels per omgevingsplan verschillend.

 

Centrale vraag

Welke werkzaamheden worden op welke momenten, op welke onderdelen en met welke frequentie gecontroleerd?

 

Strategie

De controle wordt in de meeste gevallen uitgevoerd in combinatie met het toezicht op andere activiteiten. Het aantal werken is op jaarbasis beperkt. Aangezien de beoordeling maatwerk is en duidelijke regels in de omgevingsplannen zijn opgenomen is gekozen voor een hierbij passende werkwijze.

Aan de hand van een risicoanalyse wordt de omvang van de risico’s bepaald.

 

Beleid

Uit de risicoanalyse (bijlage 2) blijkt dat de risico’s bij het uitvoeren van een werk klein zijn. Er wordt dan ook in principe geen controle uitgevoerd bij deze activiteit.

 

Uiteraard kunnen bepaalde omstandigheden (locatie, aantasting landschap, grote hoeveelheden grondverzet, onvoldoende vertrouwen in de uitvoering e.d.) wel een reden zijn om toch één of meerdere controles uit te voeren. De vergunningverlener maakt op basis van de uitgebrachte adviezen en de aard / omvang van een aanvraag de afweging hierin. De controles hebben het werkniveau 3 (representatief). Dit niveau is gekozen in verband met de mogelijke impact van de werkzaamheden op de ruimtelijke kwaliteit.

 

De toezichthouder bepaalt aan de hand van de aangetroffen situatie of nog extra hercontroles noodzakelijk zijn.

 

2.9 Omgevingsplanactiviteit in strijd met regels van het planologisch kader (BOPA)

 

Inleiding

De gemeente heeft de taak om te controleren of werken worden uitgevoerd conform vergunning en wet- en regelgeving. Tijdens de uitvoering kunnen allerlei redenen zijn voor het afwijken van de vergunning en wet- en regelgeving, zowel bewust als onbewust.

 

Centrale vraag

Welke werkzaamheden worden op welke momenten, op welke onderdelen en met welke frequentie gecontroleerd?

 

Strategie

De controle wordt in de meeste gevallen uitgevoerd in combinatie met het toezicht op andere activiteiten. Tijdens deze controles kan reeds een indruk worden verkregen of het bouwwerk of de gronden conform de vergunning gebruikt zullen gaan worden. Er kan pas daadwerkelijk worden nagegaan of het gebruik conform vergunning is als de activiteit is uitgevoerd i.c. sprake is van een eindcontrole.

 

Aan de hand van een risicoanalyse wordt de omvang van de risico’s bepaald.

 

Beleid

Binnen één maand na oplevering van activiteiten vindt bij twijfel altijd expliciet een eindcontrole plaats ten aanzien van het gebruik van bouwwerken en gronden. Deze controle heeft het werkniveau 3 (representatief). Met een dergelijke controle wordt de realisatiefase afgerond.

 

Uiteraard kunnen bepaalde omstandigheden (locatie, onvoldoende vertrouwen in de uitvoering e.d.) wel een reden zijn om toch één of meerdere controles uit te voeren. De vergunningverlener maakt op basis van de uitgebrachte adviezen en de aard / omvang van een aanvraag de afweging hierin. De controles hebben het werkniveau 3 (representatief). Dit niveau is gekozen in verband met de mogelijke impact van de werkzaamheden op de ruimtelijke kwaliteit.

 

De toezichthouder bepaalt aan de hand van de aangetroffen situatie of nog extra hercontroles noodzakelijk zijn.

 

2.10 Omgevingsplanactiviteit, milieubelastende activiteit ( Mba )

 

Inleiding

In het kader van de handhaving van milieuwet- en regelgeving heeft de gemeente de taak om te inspecteren of een Mba wordt gebruikt in overeenstemming met de eventuele verleende vergunning(en) en de relevante wet- en regelgeving zoals het Besluit activiteiten leefomgeving. Deze taak omvat zowel administratieve als fysieke controles en is essentieel om te waarborgen dat activiteiten die mogelijk een negatieve impact hebben op het milieu,

 

De uitvoering van de zogenaamde basismilieutaken is (verplicht) belegd bij de ODZL. Die heeft een eigen (regionale) risicoanalyse en uitvoerings- en handhavingsstrategie. Dat gaat om ruim 250 bedrijven met milieubelastende activiteiten, het slopen waarbij asbest vrijkomt en de bodemtaken. Het voorliggende VTH-beleidsplan ziet alleen toe op de milieutaken die de gemeente zelf uitvoert. Dat gaat om ruim 700 bedrijven met milieubelastende activiteiten (voorheen aangeduid als type A en B inrichtingen),

 

Werkniveaus

Het werkniveau van het toezicht is altijd representatief (niveau 3).

 

Beleid

De inrichtingen die voorheen werden aangeduid als type A vallen onder lichtste milieucategorie. Ca 200 bedrijven zoals, kleine kantoren, detailhandel, gasmeet en/regelstations. Deze worden niet actief gecontroleerd.

 

De overige bedrijven ca.500 stuks globaal onderverdeeld in agrarische bedrijven, bouw- en installatiebedrijven, horeca, sport en recreatie en overige bedrijven. Deze bedrijven hebben een hogere milieubelasting en worden wel actief regelmatig gecontroleerd. De gemeente heeft daarvoor een eigen risico-analyse opgesteld (zie bijlage2.1)

 

Middels een risicoanalyse is aan de hand van effecten en naleving de omvang van het risico bepaald (bijlage 2) per branche.

 

Vervolgens is de frequentie bepaald op basis van de grootte van het risico, de ervaringsgegevens en de beschikbare capaciteit.

 

Tabel 2.10.1

Branches

Controlefrequentie

werkniveau

Agrarische bedrijven (bruidschat paragraaf 22.3.25, landschapsbeheer 

1 x per 6 jaar

3

Autobedrijven (uitzonderingen banden, autoruitschade, verkoop)

1 x per 5 jaar

3

Bouw- en installatiebedrijven (particuliere markt)

1 x per 6 jaar

3

Detailhandel en ambachtsbedrijven

1 x per 10 jaar

3

Gasdrukstations

1 x per 10 jaar

3

Horeca, sport en recreatie

1 x per 10 jaar

3

Propaantanks

1 x per 10 jaar

3

Opslag

1 x per 6 jaar

3

Scholen en verblijfsgebouwen (stookinstallaties)

1 x per 6 jaar

3

Transportbedrijven (particuliere markt)

1 x per 6 jaar

3

 

Uiteraard kunnen bepaalde omstandigheden (locatie, onvoldoende vertrouwen e.d.) wel een reden zijn om bij specifieke bedrijven vaker een periodieke controle uit te voeren. Dit gebeurt meestal nadat een melding is geweest van overlast, gevaar e.d.. Na afhandeling van deze melding kan dan nog een extra controle worden uitgevoerd één en ander afhankelijk van beoordeling door de toezichthouder.

 

  • -

    Een oplevercontrole van een nieuwe inrichting die een melding indient wordt als eerste periodieke controle vastgelegd. Deze eerste periodieke controle wordt integraal uitgevoerd bij de oplevering van het gebouw.

  • -

    Individuele locaties kunnen in aanmerking komen voor het intensiveren van de controlefrequentie bij zware overtredingen en/of recidive.

  • -

    Individuele locaties kunnen in aanmerking komen voor het beperken van de controlefrequentie bij een goede naleving.

  • -

    Voor het actueel houden van het inrichtingen bestand wordt 1 maal in de 5 jaar een inventariserende controle uitgevoerd op één van de drie bedrijfsterreinen.

Daarnaast wordt 1 maal in de vijf jaar een analyse van het Kamer van Koophandel bestand binnen de gemeente uitgevoerd.

 

Inzet specialisten / flexteam

De controles op de bedrijventerreinen worden uitgevoerd door een flexteam (zie verder 2.1 van dit hoofdstuk).

 

2.11 Omgevingsplanactiviteit het kappen van bomen

 

Inleiding

In de artikel 3.10 van de Algemene verorordening Eijsden-Margraten staat vermeld of en onder welke omstandigheden een vergunning nodig is voor de activiteit van het kappen van bomen en welke de eventuele voorwaarden zijn. Er is een vergunning nodig als het gaat om een geregistreerde boom. Deze registratie is vaak gebaseerd op de monumentale waarde. Het verwijderen van een dergelijke boon is veelal ingrijpend in het landschap.

 

Tijdens de uitvoering kunnen allerlei redenen zijn voor het afwijken van de vergunning en wet- en regelgeving, zowel bewust als onbewust.

 

Centrale vraag

Wanneer wordt het kappen van bomen gecontroleerd?

 

Strategie

De strategie wordt afgestemd op het feit dat de gemeente op basis van haar eigen risicoanalyse een gedifferentieerd beleid heeft geformuleerd. Aan een vergunning kunnen voorschriften worden gekoppeld in verband met herplantplicht binnen een bepaalde termijn.

 

Werkniveau

Het werkniveau van het toezicht is altijd representatief (niveau 3).

 

Beleid

Indien sprake is van een vergunning met herplantplicht is controle noodzakelijk omdat dient te worden nagegaan of ook wordt voldaan aan de herplantplicht.

 

Uiteraard kunnen bepaalde omstandigheden (locatie, onvoldoende vertrouwen e.d.) ook een reden zijn om toch een controle uit te voeren

 

2.12 Omgevingsplanactiviteit uitweg/uitrit (maken, veranderen uitweg)

 

Inleiding

In de Algemene Verordening van de gemeente Eijsden-Margraten is opgenomen dat het verboden is een uitweg aan te leggen. In de “Beleidsregels Vergunningverlening Uitweg” Eijsden-Margraten (https://lokaleregelgeving.overheid.nl/CVDR681663/2) staat vermeld of en onder welke omstandigheden een vergunning verleend kan worden en wat de eventuele voorwaarden zijn.

 

Tijdens de uitvoering kunnen allerlei redenen zijn voor het afwijken van de vergunning en wet- en regelgeving, zowel bewust als onbewust.

 

Centrale vraag

Wanneer wordt het aanleggen van een uitweg gecontroleerd?

 

Strategie

De strategie wordt afgestemd op het feit dat de gemeente op basis van haar eigen risicoanalyse een gedifferentieerd beleid heeft geformuleerd.

Indien sprake is van een uitweg, waarbij gemeentelijk openbaar gebied moet worden aangepast vindt de uitvoering van de activiteiten plaats door de gemeentelijke buitendienst of door derden in opdracht van deze dienst.

 

Werkniveau

Het werkniveau van het toezicht is altijd representatief (niveau 3).

 

Beleid

Uit de risicoanalyse blijkt dat het aanleggen van een uitrit een klein risico vormt. Deze activiteit wordt dan ook in principe niet gecontroleerd. Daarnaast wordt de aanleg van de uitweg in veel gevallen gerealiseerd door de gemeentelijke buitendienst.

 

2.13 Het intrekken van omgevingsvergunningen

 

Inleiding

Door of namens burgemeester en wethouders kan op grond van het gestelde in de Omgevingswet de omgevingsvergunning geheel of gedeeltelijk ingetrokken worden.

 

Centrale vraag

Wanneer worden ingetrokken vergunningen gecontroleerd?

 

Strategie

Er is sprake van twee verschillen de situatie:

  • 1.

    De vergunning wordt ingetrokken voordat uitvoering is gegeven aan de vergunning of

  • 2.

    De vergunning wordt ingetrokken nadat hieraan uitvoering is gegeven. In dit laatste geval is meestal sprake van handhavingsprocedure.

Werkniveau

Het werkniveau van het toezicht is altijd representatief (niveau 3).

 

Beleid

Vergunningen die worden ingetrokken voordat hieraan uitvoering is gegevens worden in principe niet gecontroleerd.

 

Wordt de vergunning ingetrokken naar aanleiding van een handhavingsprocedure en/of spoedeisende bestuursdwang vinden altijd in het kader van dit traject meerdere controles plaats zoals bepaald in het juridisch traject. Eén en ander is verder uitgewerkt in hoofdstuk 3 ‘beleid handhaving’.

 

2.14 Evenementen

 

Inleiding

In het kader van de Algemene Verordening worden vergunningen verleend voor evenementen en/of meldingen behandeld. De toezichthouders Omgevingswet zijn tevens toezichthouders voor deze activiteiten voor wat betreft de constructieve veiligheid en brandveiligheid. Voor de volledigheid is derhalve het toezichtbeleid voor deze activiteit vastgesteld. Dit beleid heeft geen betrekking op de algemene veiligheid zoals dit door de Ambtenaar Openbare Orde en Veiligheid wordt uitgevoerd.

 

Centrale vraag

Wanneer worden evenementen gecontroleerd?

 

Strategie

De risico’s van de activiteiten brandveiligheid en constructieve veiligheid bij evenementen worden opgenomen in de risicoanalyse.

 

Typologie evenementen

Er wordt in de gemeente onderscheid gemaakt in drie type evenementen gebaseerd op de risicoscan van de Veiligheidsregio Zuid Limburg:

  • -

    Type A-evenementen: deze evenementen zijn meldingplichtig;

  • -

    Type B-evenementen: deze evenementen zijn vergunningplichtig, hebben een redelijk aantal bezoekers en maken gebruik van een tent of andere constructie;

  • -

    Type C-evenementen: omvangrijke internationale evenementen met bijvoorbeeld meerdere tenten en constructies, veel geluidsemissie, vaak een (gemeente)grensoverschrijdend karakter.

Werkniveau

Het werkniveau van het toezicht is altijd representatief (niveau 3).

 

Beleid

Type B en C evenementen worden gecontroleerd vóór dat het evenement plaatsvindt. Die controles zijn te onderscheiden in:

  • 1.

    Constructies. In het kader van de vergunningverlening zijn de ingediende constructieve gegevens door een deskundige gecontroleerd en akkoord bevonden. Na het opzetten van de tent en/of de constructie worden deze fysiek gecontroleerd.

    • a.

      Evenementen die jaarlijks plaatsvinden en steeds gebruikmaken van dezelfde tenten en constructies en waarbij het naleef gedrag zeer goed is, worden minder intensief of niet gecontroleerd.

  • 2.

    Brandveiligheid: gecontroleerd wordt of voldaan wordt aan de brandveiligheidsvoorschriften. Deze controle wordt uitgevoerd samen met de brandweer

2.15 Overige Wet- en regelgeving

 

Inleiding

In het kader van de Algemene Verordening en overige wetten worden vergunningen verleend voor bepaalde activiteiten. Denk hierbij aan drank- en horecavergunningen, speelautomatenvergunningen, geluidsontheffingen, kinderopvang e.d.. De toezichthouders Omgevingswet zijn tevens toezichthouders voor dit soort activiteiten

 

Centrale vraag

Wanneer worden deze vergunningen / ontheffingen gecontroleerd?

 

Strategie

De controle wordt in de meeste gevallen uitgevoerd in combinatie met het toezicht op andere activiteiten. Deze activiteiten worden opgenomen in een risicoanalyse.

 

Ten aanzien van het toezicht op de Wet kinderopvang geldt een speciale regeling die is overeengekomen met de GGD.

 

Werkniveau

Het werkniveau van het toezicht is altijd representatief (niveau 3).

 

Beleid

Aan de hand van de risicoanalyse blijkt dat deze activiteiten een zeer klein risico vormen. Ze worden in principe niet gecontroleerd. In het kader van integraal werken worden deze soort vergunningen / ontheffingen wel meegenomen tijdens controles bij inrichtingen.

 

Daarnaast kan sprake zijn van specifieke omstandigheden waarbij wel actief toezicht wordt gehouden. Dit volgt meestal naar aanleiding van een handhavingszaak. Dit is verder uitgewerkt in hoofdstuk 3 van het uitvoeringskader.

 

Een voorbeeld is de kinderopvang. Hier voert de GGD de fysieke locatiecontroles (het toezicht) uit bij wijzigingen, nieuwe registraties en steekproefsgewijs. Indien er sprake is van een overtreding start de gemeente het handhavingstraject. De gemeente voert vervolgens de schriftelijke communicatie en eventueel het handhavingstraject uit. Tevens worden de resultaten ingevoerd in het landelijk register kinderopvang en peuterspeelzalen.

 

2.16 Themagericht toezicht

 

Inleiding

Het houden van inspecties op basis van thema’s, die worden opgelegd vanuit de landelijke overheid of andere instanties. Calamiteiten in het land, zoals met de balkons, gevelbeplating, platte daken, kunnen aanleiding zijn voor de Minister om gemeenten op te dragen tot onderzoek over te gaan. Dergelijke verzoeken kunnen ook voortkomen uit regionale of lokale situaties. Daarnaast kunnen de andere vormen van programmatisch toezicht, besproken in de voorgaande paragrafen, aanleiding vormen om bepaalde thema’s eruit te lichten en aan een gedetailleerder onderzoek te onderwerpen.

 

Centrale vraag

Hoe wordt omgegaan met themagericht toezicht?

 

Strategie

Als naar aanleiding van ontwikkelingen een projectmatige aanpak ten aanzien van een thema noodzakelijk is kan dit geregeld worden via een bestuursopdracht (voor zover deze taken daar belegd zijn).

 

3 Uitvoeringskader handhaven en gedogen

 

3.1 Landelijke handhavingsstrategie Omgevingsrecht (LHSO) als basis

De gemeente Eijsden-Margraten heeft de LHS op 24 oktober 2023 vastgesteld en deze is in werking getreden op 1 januari 2024 (https://lokaleregelgeving.overheid.nl/CVDR706307/1)

Handhaving is het sluitstuk van het Omgevingsrecht. Voor de aanpak van de handhaving is landelijk een kader opgesteld, de Landelijke handhavingsstrategie Omgevingsrecht (LHSO). Het doel van de LHSO is uitvoering geven aan de beginselplicht tot handhaven, passend interveniëren bij iedere bevinding, in vergelijkbare situaties vergelijkbare keuzes maken en interventies op vergelijkbare wijze kiezen en toepassen. Leidend voor de LHSO is de onderstaande interventiematrix.

 

 

In de interventiematrix is aangegeven hoe op te treden bij de constatering van een overtreding. De interventie wordt afgemeten aan de aard en omvang van de gevolgen van de overtreding en het gedrag van de overtreder.

 

De interventiematrix geeft ook aan bij welk type overtreding afstemming plaatsvindt met partners (politie, ODZL, inspectiediensten) die strafrechtelijke sancties kunnen opleggen. In situaties waarbij een andere overheid ná of vóór de colleges handhavingsbevoegd is, vindt afstemming plaats met de betreffende overheidsorganisatie.

 

Bij een overtreding volgt de gemeente Eijsden-Margraten de lijn van de LHSO. De essentiële onderdelen van de LHSO zijn in onderstaande alinea’s uitgewerkt en aangevuld met eigen overwegingen en afwegingen van de gemeente Eijsden-Margraten.

 

Handhaving Wkb

Bij bouwwerken die onder de Wkb vallen treedt de gemeente in de volgende gevallen handhavend op:

  • -

    Het ontbreken van een bouwmelding bij bouwwerken in Gevolgklasse 1;

  • -

    Dossier dat gemeente krijgt aangereikt is niet volledig;

  • -

    Borger/ instrumentaanbieder is niet meer bevoegd om kwaliteitsborging uit te voeren;

  • -

    Wijzigingen aan het bouwwerk waardoor het niet meer in Gevolgklasse 1 valt;

  • -

    Constatering van kwaliteitsborger, waardoor kwaliteitsborger geen verklaring kan afgeven.

 

3.2 Sanctie instrumenten die de gemeente ter beschikking staan

In deze paragraaf wordt stilgestaan bij de wijze waarop wordt opgetreden bij geconstateerde overtredingen. Hiervoor zijn bestuursrechtelijke en strafrechtelijke instrumenten in te zetten. Bestuursrechtelijk zijn dat:

  • -

    Een bestuursrechtelijke sanctie:

    • last onder dwangsom (LOD), preventief of bij illegale situaties;

    • last onder bestuursdwang (LOB/BSB);

  • -

    Schorsen of intrekken van de vergunning, certificaat of erkenning;

  • -

    Bestuurlijke boete (beleid hiervoor dient nog te worden vastgesteld);

  • -

    Verscherpt toezicht.

Bestuursrechtelijke handhaving is gericht op het bereiken van de gewenste situatie. Bij een bestuursrechtelijke sanctie (last onder dwangsom of last onder bestuursdwang) krijgt de overtreder een hersteltermijn aangeboden waarbinnen de overtreding moet zijn beëindigd. Als de overtreding na deze gestelde termijn niet is beëindigd, dan wordt de sanctie geëffectueerd.

 

Dit geldt niet voor besluiten die gericht zijn op het voorkomen van herhaling én in situaties waar het direct beëindigen van de activiteit noodzakelijk is (spoedeisende bestuursdwang) en bij handhavingsverzoeken16

 

Bij een dreigende overtreding of een dreigende illegale situatie kan de gemeente, in bepaalde situaties wanneer de overtreding met een aan zekerheid grenzende waarschijnlijkheid ook gaat plaatsvinden, ook een preventieve last onder dwangsom opleggen.

 

In samenhang met de bestuurlijke sanctie of los daarvan kan de strafrechtelijke sanctie worden toegepast. Strafrechtelijke instrumenten zijn:

  • Een proces verbaal (PV);

  • De bestuurlijke strafbeschikking (BSB).

Hiervoor heeft de Omgevingsdienst Zuid-Limburg in het kader van haar uitvoerings- en handhavingsstrategie BOA’s aangewezen die strafrechtelijk kunnen optreden binnen het domein II (milieu, welzijn en infrastructuur). De BOA’s bij de gemeente Eijsden-Margraten kunnen optreden bij niveau I (Openbare ruimte). Bij strafrechtelijke handhaving is naast het bereiken van het gewenste gedrag ook het bestraffende element van belang.

 

3.3 Algemene lijn van de handhaving door de gemeente Eijsden-Margraten

Het doel van de bestuurlijke handhaving door de gemeente is het ongedaan maken van een overtreding. Dat wil niet zeggen dat de gemeente direct sanctioneert. Formele sanctieoplegging vindt plaats nadat eerst een aantal stappen is doorlopen. Samengevat zijn deze stappen als volgt:

 

In de handhavingsstrategie van de gemeente Eijsden-Margraten is het uitgangspunt dat de overtreding ongedaan gemaakt wordt en eventuele schade wordt hersteld. De handhavingsstrategie houdt niet in dat er direct een formele sanctie volgt. In eerste instantie gaat de gemeente het gesprek aan met de overtreder. Dit tenzij een overtreding een acuut gevaar met zich meebrengt, er onherstelbare schade is aangericht, er sprake is van recidive (herhaalde overtreding) of een overtreder niet wil meewerken aan herstelafspraken. In het gesprek gaat het vooral om drie vragen:

  • -

    Is er mogelijk een gelijkwaardige oplossing bij afwijken van voorschriften?

  • -

    Is overtreding in beginsel legaliseerbaar?

  • -

    Is de overtreder in andere gevallen bereid om mee te werken aan het ongedaan maken van de overtreding en herstel van de schade?

Gelijkwaardige oplossing bij afwijken van voorschriften

Er kan sprake zijn van een afwijking van de voorschriften, maar dat er maatregelen zijn getroffen die tot hetzelfde beschermingsniveau leiden (gelijkwaardigheid). Als op een andere wijze dezelfde veiligheid, bescherming van de gezondheid, bruikbaarheid, energiezuinigheid en bescherming van het milieu wordt gerealiseerd, kan het bevoegd gezag in een aantal gevallen een ‘besluit gelijkwaardige voorziening’ nemen. Dit onder voorwaarde dat er geen wettelijke beperkingen zijn voor het nemen van zo’n besluit17

 

Formele, legaliseerbare overtreding

Is wel sprake van een formele overtreding en is geen sprake van een gelijkwaardige oplossing, is de vraag of het in principe een vergunbare situatie is of maatwerkvoorschriften opgelegd kunnen worden (legalisatie onderzoek). Als de situatie vergunbaar is, wordt de overtreder uitgenodigd om een vergunningprocedure of procedure voor maat-werkvoorschriften op te starten. In sommige situaties is het denkbaar dat ondersteuning wordt geboden om de situatie te verbeteren. Bijvoorbeeld door het geven van voorlichting als wordt vastgesteld dat een bepaalde (onnodige) overtreding systematisch voorkomt. Zie hiervoor de preventie- en vergunningstrategie.

 

Meewerken aan ongedaan maken overtreding en herstel schade

Als een overtreder bereid is om een overtreding ongedaan te maken en eventuele schade te herstellen? Daar worden dan afspraken over gemaakt en termijnen voorgesteld. Eventueel wordt dan ook een bestuurlijke maatregel opgelegd als ‘stok achter de deur’.

 

Overtredingen door de eigen organisatie of een andere overheid

De handhaving op de eigen organisatie is voor de gemeente niet anders dan wanneer zij handhavend optreedt tegen burgers of bedrijven. Belangrijk hierbij is de democratische controle en transparantie, ook als er bestuurlijke en/of juridische complicaties ontstaan. Er wordt geen verschil gemaakt in prioriteitstelling en wijze van handhaving. Wel wordt een tweetal extra procedurestappen gezet voordat een sanctie wordt opgelegd:

  • -

    Wordt een overtreding van de gemeentelijke organisatie geconstateerd dan wordt deze direct aan het management en/of het college van B&W voorgelegd.

  • -

    Het management en/of het college van B&W zorgen ervoor, dat passende maatregelen worden genomen om de overtreding te beëindigen, deze in de toekomst te voorkomen en zo nodig de schade te herstellen.

 

3.4 Sanctieoplegging

Mocht het voorgaande niet mogelijk zijn, volgt sanctieoplegging. Het overgaan tot dwangmaatregelen is een beslissing doordacht en gemotiveerd moet plaatsvinden. De toe te passen sanctie moet proportioneel zijn en dient zoveel mogelijk transparantie te bieden. Bij een last onder dwangsom geldt dit bijvoorbeeld voor de lengte van begunstigingstermijnen en de hoogten van dwangsommen. De dwangsom moet voldoende prikkelend zijn, zodanig dat de overtreder de overtreding zal beëindigen. Bovendien mag de dwangsom niet zodanig hoog zijn dat deze als straf kan worden gezien:

  • -

    Voor besluiten die niet zijn gericht op het voorkomen van herhaling is de keuze qua begunstigingstermijn voor een voldoende hersteltijd voor de overtreder én het voorkomen van langdurende overtredingssituaties. De landelijke leidraad18 is daarbij het vertrekpunt voor de onderbouwing, waarbij het praktisch haalbaar moet zijn om aan de last te kunnen voldoen. Verder is de te stellen termijn afhankelijk van de aard van de overtreding (er kan in principe met geen of een korte termijn worden volstaan bij gedragsvoorschriften) en mag de termijn niet zodanig lang zijn, dat sprake is van (impliciet) gedogen van de overtreding.

  • -

    De hoogte van een dwangsom moet op grond van de Algemene wet bestuursrecht in redelijke verhouding staan tot de zwaarte van het geschonden belang en de beoogde werking van het opleggen van de dwangsom. Bij het onderbouwen van het besluit voor de hoogte van de dwangsom wordt de landelijke leidraad gevolgd. De hoogte van de dwangsom wordt onder andere gerelateerd aan de aard en ernst van de overtreding, de potentiële schade en de kosten die moeten worden gemaakt om de overtreding ongedaan te maken. In ieder geval moet het bedrag belangrijk hoger zijn, dan het economisch voordeel dat met de overtreding wordt behaald. Het moet aantrekkelijker zijn de overtreding ongedaan te maken dan de dwangsom te betalen.

  • -

    Het verbeuren van dwangsommen gebeurt van rechtswege.

  • -

    Bij het opleggen van een last onder dwangsom wordt de overtreding, als dit is toegestaan, ook opgenomen in de registratie van de Wet kenbaarheid publiekrechtelijke beperkingen (Wkpb).

  • -

    Het bevoegd gezag kan in sommige gevallen de vergunning ook geheel of gedeeltelijk intrekken als niet overeenkomstig de vergunning wordt gehandeld. Dit instrument wordt in onze gemeente in uitzonderlijke gevallen toegepast als andere maatregelen geen effect sorteren.

Bij het bepalen van de op te leggen sanctie wordt de methodiek met onder meer verzwarende en verzachtende omstandigheden en de interventiematrix uit de LHSO gebruikt. Voor wat betref de begunstigingstermijnen en bepaling van de hoogte van een dwangsom volgt de gemeente de landelijke leidraad (zie link)

 

Als een overtreding een acuut gevaar met zich meebrengt, er onherstelbare schade is aangericht, er sprake is van recidive (herhaalde overtreding) of niet meewerken aan herstelafspraken, treedt de gemeente altijd handhavend op. Bij onherstelbare schade (monument, landschap) of bij het starten met slopen na een sloopmelding zonder dat er al een vergunning is verleend, legt de gemeente een bestuurlijke boete op (als dit het beleid hiervoor is vastgesteld).

 

Daar waar sprake is van aanzienlijke of dreigende (onomkeerbare) grote schade en bij herhaalde overtredingen wordt in lijn met de LHSO ook het strafrecht (politie en OM) ingeschakeld. Bij (onherstelbare) schade aan onder andere monumenten of landschap die geen prioriteit hebben bij politie en OM, zal de gemeente eigen beleid ontwikkelen voor het opleggen van bestuurlijke boetes.

 

3.5 Prioriteitstelling

De benodigde handhavingscapaciteit is afhankelijk van de mate waarin er in het toezicht overtredingen worden geconstateerd, er handhavingsverzoeken zijn, de aard en omvang van de overtredingen en de mate waarin een overtreder bereid is om mee te werken aan herstel. Dat kan in de praktijk betekenen dat prioriteiten moeten worden gesteld. Het uitgangspunt is dat dat bij ernstige overtredingen altijd handhavend wordt opgetreden. In voorkomende gevallen krijgt de handhaving van kleinere overtredingen (met beperkte risico’s of klachten) minder prioriteit. Bij de afweging is de onderstaande matrix leidend.

 

Aard overtreding

Hoge prioriteit

Gemiddelde prioriteit

Lage prioriteit

Bouw

Ernstige constructiefouten, instortingsgevaar etc.

Kleinere bouwfouten zonder direct gevaar

Esthetische of administratieve overtredingen

Milieu

Overtredingen met directe of dreigende milieuschade aan de bodem of (oppervlakte)water of een omgevingsrisico vormen.

Overtredingen die hinder en overlast veroorzaken

Kleine overtredingen zonder significante milieu-impact

Brandveiligheid

Overtredingen die direct levensgevaar kunnen opleveren of een aanzienlijk risico opleveren

Overtredingen met een verhoogd risico op brand maar niet direct levensbedreigend

Kleine overtredingen met een beperkt risico voor de brandveiligheid

Rijksmonumenten en onherstelbare schade aan overige monumenten en natuur- en landschapselementen

Rijksmonumenten en onherstelbare schade aan unieke historische elementen van overige monumenten en aan beschermde natuur- en landschapselementen

Schade aan belangrijke maar vervangbare elementen

Kleine beschadigingen zonder significante impact op de monumentale of landschappelijke waarde

Gebruik

Strijdigheid met het omgevingsplan die overlast veroorzaken

Afwijkingen binnen de afwijkingsregels

Afwijkingen binnen de planregels

Meebepalende factoren

Historie van overtredingen

Herhaalde (bewuste) overtredingen, opzettelijke misleiding

Eenmalige overtredingen zonder opzet

Geen eerdere overtredingen

Omgeving

Meerdere klachten, media-aandacht

Enkele klachten van omwonenden

Geen of zeer weinig klachten

 

Bij overtredingen met een hoge prioriteit, een historie van herhaalde overtredingen en veel klachten en/of media-aandacht wordt altijd direct handhavend opgetreden. Bij overtredingen met een gemiddelde prioriteit wordt in eerste instantie geprobeerd om in overleg met de overtreder tot herstel te komen. Bij overtredingen met een lage prioriteit wordt in beginsel alleen naar aanleiding van een klacht of verzoek van een belanghebbende beoordeeld of er handhavend moet worden opgetreden.

 

3.6 Afzien van handhaven

In zeer uitzonderlijke situaties kan een college verklaren dat wordt afgezien van handhaving. Dit is altijd aan een termijn gebonden en niet langer dan strikt genomen noodzakelijk. Daarbij onderschrijft de gemeente het algemene landelijke beleidskader op het gebied van het gedogen, in de vorm van de rijksnota ‘Grenzen aan gedogen’ uit 1996.

 

Afzien van het handhaven van een overtreding gebeurt alleen als wordt voldaan aan één of (bij voorkeur) meerdere van de volgende voorwaarden:

  • -

    alleen in uitzonderingssituaties (overgangs- of overmachtssituatie, concreet zicht op legalisatie);

  • -

    gedogen dient schriftelijk plaats te vinden, vooruitlopend op vergunningverlening en na het indienen van een ontvankelijke aanvraag;

  • -

    beperkt in tijd/ernst;

  • -

    expliciet en na zorgvuldig kenbare belangenafweging plaats te vinden evenals;

  • -

    aan controle te zijn onderworpen.

In de volgende gevallen wordt niet afgezien van handhaven:

  • -

    als aan de zijde van de overtreder sprake is van recidiverend dan wel calculerend gedrag;

  • -

    als blijkt dat de te gedogen activiteit strijdig is met enige andere bij of krachtens wettelijk voorschrift gestelde regel en het voor de handhaving van die regel bevoegde gezag kenbaar heeft gemaakt dat het met bestuursrechtelijke handhavingsinstrumenten tegen deze overtreding optreedt dan wel zal optreden;

  • -

    Bij bouwen zonder of in afwijking van een vergunning, tenzij sprake kan zijn van een tijdelijk bouwwerk;

  • -

    Als belangen van derden zich daartegen verzetten.

Als wordt afgezien van handhaven gelden de volgende procesvoorschriften:

  • -

    Afzien van handhaving gebeurt schriftelijk en uitdrukkelijk;

  • -

    Afzien van handhaving wordt zoveel mogelijk beperkt in omvang en/of in tijd;

  • -

    Er moet sprake zijn van een zorgvuldige kenbare belangenafweging;

  • -

    Afzien van handhaving is aan controle onderworpen.

BIJLAGEN

 

Bijlage 1.1.: risicoanalyse (ver)bouwen

 

 

Bijlage 1.2: conversietabel risicoanalyse en werkniveaus

 

 

Bijlage 1.3: risicoanalyse slopen

 

 

Bijlage 1.4: risicoanalyse brandveiligheid

 

 

Bijlage 2.1: risicoanalyse toezicht milieu

 

 

Branches

Controlefrequentie

werkniveau

Agrarische bedrijven (bruidschat paragraaf 22.3.25, landschapsbeheer

1 x per 6 jaar

3

Autobedrijven (uitzonderingen banden, autoruitschade, verkoop)

1 x per 5 jaar

3

Bouw- en installatiebedrijven (particuliere markt)

1 x per 6 jaar

3

Detailhandel en ambachtsbedrijven

1 x per 10 jaar

3

Gasdrukstations

1 x per 10 jaar

3

Horeca, sport en recreatie

1 x per 10 jaar

3

Propaantanks

1 x per 10 jaar

3

Opslag

1 x per 6 jaar

3

Scholen en verblijfsgebouwen (stookinstallaties)

1 x per 6 jaar

3

Transportbedrijven (particuliere markt)

1 x per 6 jaar

3

 

Bijlage 2.2 risico analyse toezicht brandveiligheid

 

Bepalende kenmerken in relatie tot de controlefrequenties

Voor elke gebruiksfunctie die opgenomen is in het Bouwbesluit 2012 zijn er bepalende kenmerken die specifieke risico’s opleveren. Aan de hand van deze kenmerken en de risico’s kan op passende wijze de controlefrequentie voor de verschillende objecten vastgesteld worden. Deze kenmerken zijn onder te verdelen in de volgende groepen:

 

Menskenmerken: de interactie tussen de omgeving en het gedrag van mensen in deze omgeving.

 

Gebouwkenmerken: het architectonische, bouwkundige en installatietechnische gebouwontwerp in relatie tot het ontstaan, de ontwikkeling en de effecten van brand en het vluchten bij brand.

 

Brandkenmerken: het ontstaan, de ontwikkeling en effecten van brand.

 

Omgevingskenmerken: de ligging van het gebouw in relatie met de brandveiligheid in het gebouw.

 

Interventiekenmerken: de interventie bij brand door de respons van de brandweer en van de BHV-organisatie.

 

Op basis van deze kenmerken en de daar uit volgende risico’s zal een veiligheidsbalans gecreëerd dienen te worden met behulp van de brandveiligheidsmaatregelen. De gebruiksfuncties met de grotere risico’s zullen uiteindelijk ook een hogere controlefrequentie nodig hebben. Aan de hand van deze specifieke kenmerken is die controlefrequentie onderstaand per gebruiksfunctie toegelicht.

 

 

1 Woonfunctie

Woonfunctie voor zorg:

  • -

    Slapend aanwezig

  • -

    Niet zelfstandig in staat zijn om te vluchten (niet-zelfredzaam)

  • -

    Installatietechnische voorzieningen vereist

  • -

    Omvangrijke periodiek te controleren brandpreventieve voorzieningen aanwezig

Controlefrequentie: 1 maal per 2 jaar

 

Kamergewijze verhuur:

  • -

    Slapend aanwezig

  • -

    Personen zelfredzaam

Controlefrequentie: 1 maal per 4 jaar

 

2 Bijeenkomstfunctie

Voor kinderen jonger dan 4 jaar:

  • -

    Slapend aanwezig

  • -

    Niet zelfstandig in staat zijn om te vluchten (niet-zelfredzaam)

  • -

    Installatietechnische voorzieningen vereist

Controlefrequentie: 1 maal per 2 jaar

 

Andere bijeenkomstfunctie:

  • -

    Wakend aanwezig

  • -

    Personen zelfredzaam

Controlefrequentie: 1 maal per 5 jaar

 

3 Celfunctie

  • -

    Slapend aanwezig

  • -

    Niet zelfstandig in staat zijn om te vluchten (niet-zelfredzaam)

  • -

    Installatietechnische voorzieningen vereist

  • -

    Omvangrijke periodiek te controleren brandpreventieve voorzieningen aanwezig

  • -

    Interventie door bedrijfshulpverleningsorganisatie noodzakelijk

Controlefrequentie: 1 maal per jaar

 

4 Gezondheidszorgfunctie

Met bedgebied:

  • -

    Slapend aanwezig

  • -

    Niet zelfstandig in staat zijn om te vluchten (niet-zelfredzaam)

  • -

    Installatietechnische voorzieningen vereist

  • -

    Omvangrijke periodiek te controleren brandpreventieve voorzieningen aanwezig

  • -

    Interventie door bedrijfshulpverleningsorganisatie noodzakelijk

Controlefrequentie: 1 maal per 2 jaar

 

Zonder bedgebied:

  • -

    Wakend aanwezig

  • -

    Personen zelfredzaam

Controlefrequentie: 1 maal per 5 jaar

 

5 Industriefunctie

  • -

    Grote onverdeelde oppervlakken

  • -

    Personen zelfredzaam

Controlefrequentie: 1 maal per 5 jaar

 

6 Kantoorfunctie

  • -

    Wakend aanwezig

  • -

    Personen zelfredzaam

Controlefrequentie: 1 maal per 5 jaar

 

7 Logiesfunctie

In een logiesgebouw:

  • -

    Slapend aanwezig

  • -

    Onbekend aanwezig

  • -

    Personen zelfredzaam

  • -

    Installatietechnische voorzieningen vereist

  • -

    Omvangrijke periodiek te controleren brandpreventieve voorzieningen aanwezig

Controlefrequentie: 1 maal per 3 jaar

 

Niet in een logiesgebouw:

  • -

    Slapend aanwezig

  • -

    Personen zelfredzaam

Controlefrequentie: 1 maal per 5 jaar

 

8 Onderwijsfunctie

  • -

    Personen zelfredzaam

  • -

    Jongere kinderen

Controlefrequentie: 1 maal per 4 jaar

 

9 Sportfunctie

  • -

    Wakend aanwezig

  • -

    Personen zelfredzaam

Controlefrequentie: 1 maal per 5 jaar

 

10 Winkelfunctie

  • -

    Wakend aanwezig

  • -

    Personen zelfredzaam

Controlefrequentie: 1 maal per 5 jaar

 

11 Overige gebruiksfunctie

  • -

    Wakend aanwezig

  • -

    Personen zelfredzaam

Controlefrequentie: 1 maal per 5 jaar

 

12 Bouwwerk geen gebouw zijnde

N.v.t.

 

Bijlage 2.3 risicoanalyse toezicht overige omgevingsplan activiteiten (bouwen e.d)

 

 

Bijlage 3: toetsstrategie en indieningsvereisten per bouwwerkcategorie

 

Protocol technische toetsing

Omgevingsvergunning activiteit (ver)bouwen

versie 04-12-2024

 

Categorie 1 = vrijstaande bijgebouwen woonfunctie

 

Schakeltabel

Werkniveau

Effecten / risico’s

0

1

2

3

4

Constructieve veiligheid

Gebruiksveiligheid

Brandveiligheid

Sociale veiligheid

X

Gezondheid (Geluid)

X

Gezondheid (Vocht)

X

Gezondheid (Ventilatie)

Gezondheid (Beperking invloed schadelijke stoffen / dieren)

X

Gezondheid (Daglichttoetreding)

X

Toegankelijkheid

X

Bruikbaarheid Ruimten

X

Opstelplaatsen

X

Duurzaamheid

X

Bouwwerkinstallaties (Gas, water, elektra en riolering)

Bouw- en sloopwerkzaamheden (Omgevingsveiligheid en afvalscheiding)

X

 

Niveau 0 = geen toetsing

Niveau 1 = uitgangspuntentoets

Niveau 2 = visueel toetsen

Niveau 3 = representatief toetsen

Niveau 4 = integraal toetsen

 

Ontvankelijkheid

Op basis van paragraaf 7.2.2. van de Omgevingsregeling moeten de volgende bescheiden genoemd worden overlegd voor een bouwactiviteit als bedoeld in artikel 2.25 of 2.26 van het Bbl en van het juiste uitwerkingsniveau zijn, wil er sprake zijn van een ontvankelijke aanvraag.

 

 

bescheiden dienen inzicht te geven in

T

detaillering trappen, hellingbanen en vloerafscheidingen (inclusief hekwerken)

T

draairichting beweegbare constructieonderdelen

T

brandveiligheid en rookproductie van niet standaard materialen

T

ventilatievoorzieningen

T

aansluitpunten riolering en hemelwaterafvoer

 

T = tekening, B = berekening

 

Indiening constructieve gegevens en samenwerking constructeur

Interpretatie van paragraaf 7.2.2.2 van de Omgevingsregeling is uitgewerkt in een apart onderdeel van het omgevingsbeleidsplan.

 

Technische toets

Het niveau van toetsing aan de voorschriften van het Bbl is gekoppeld aan de schakeltabel op het eerste blad van dit protocol. De toets vindt plaats aan de hand van een checklist.

 

Besluit bouwwerken leefomgeving paragrafen

 

Afdeling 4.2 veiligheid

1

4.2.1

algemene sterkte bouwconstructies

1

4.2.2.

sterkte bij brand

1

4.2.3

afscheiding van vloer, trap en hellingbaan

1

4.2.4

overbrugging hoogteverschillen

1

4.2.4

trap

X

4.2.4

hellingbaan

1

4.2.5

Beweegbare constructieonderdelen

1

4.2.6

beperking ontstaan van een brandgevaarlijke situatie

X

4.2.7

beperking van ontwikkeling van brand en rook

X

4.2.8

beperking van uitbreiding van brand

X

4.2.9

verdere beperking van uitbreiding van brand / verspr. rook

1

4.2.10

4.2.11

vluchtroutes

X

4.2.12

hulpverlening bij brand

X

4.2.13

hoge en ondergrondse gebouwen

X

4.2.16

inbraakwerendheid

X

4.2.14

veiligheidszone en plasbrandaandachtsgebied

X

4.2.5

aanvullende regels tunnelveiligheid

 

Afdeling 4.3 : gezondheid

X

4.3.1

bescherming tegen geluid van buiten

X

4.3.2

bescherming tegen geluid van installaties

X

4.3.3

wering van galm

X

4.3.4

geluidwering verblijfsruimten diverse functies

X

4.3.5

vocht

2

4.3.6

luchtverversing

X

4.3.7

spuivoorziening

X

4.3.8

toevoer van verbrandingslucht / afvoer van rookgas

X

4.3.9

bescherming tegen ratten en muizen

X

4.3.10

daglicht

 

Afdeling 4.4 Duurzaamheid

X

4.4.1

energiezuinigheid

X

4.4.2

milieuprestatie

X

4.4.3

Laadinfrastructuur voor elektrische voertuigen

 

Afdeling 4.5 bruikbaarheid

X

4.5.2

verblijfsgebied / verblijfsruimte

X

4.5.3

toiletruimte

X

4.5.4

badruimte

X

4.5.5.

buitenberging

X

4.5.6

buitenruimte

X

4.5.7

opstelplaatsen

 

Afdeling 4.6 toegankelijkheid

X

4.6.1

Bereikbaarheid algemeen

X

4.6.2

toegankelijkheidssector

X

4.6.3

Bereikbaarheid van het bouwwerk

 

Afdeling 4.7 :bouw installaties

Gas, water, elektra en riolering

X

4.7.1

verlichting

X

4.7.2

voorziening voor afnemen energie

X

4.7.3

watervoorziening

1

4.7.4

afvoer huishoudelijke afvalwater / hemelwater

Brandveiligheid

X

4.7.5

tijdig vaststellen brand

X

4.7.6

vluchten bij brand

X

4.7.7

bestrijding van brand

X

4.7.8

bereikbaarheid hulpverleningsdiensten

Overig

X

4.7.9

aanvullende regels tunnelveiligheid

X

4.7.10

tegengaan veel voorkomende criminaliteit

X

4.7.11

veilig onderhoud gebouwen

X

4.7.12

Inzicht in kwaliteit van binnenlucht

X

4.7.13

Elektronische communicatie

X

4.7.14

Technische bouwsystemen

 

Hoofdstuk 7 bouw en sloopwerkzaamheden

X

7.1.4

voorkomen onveilige situaties / beperken hinder en overlast

X

7.1.5

afvalscheiding

 

 

Protocol technische toetsing

Omgevingsvergunning activiteit (ver)bouwen

versie 4-12-2024

 

Categorie 2 = aan-, uit- en verbouwen woon- en bedrijfsfunctie

 

Schakeltabel

Werkniveau

Effecten / risico’s

0

1

2

3

4

Constructieve veiligheid

Gebruiksveiligheid

Brandveiligheid

Sociale veiligheid

Gezondheid (Geluid)

Gezondheid (Vocht)

Gezondheid (Ventilatie)

Gezondheid (Beperking invloed schadelijke stoffen / dieren)

Gezondheid (Daglichttoetreding)

Toegankelijkheid

Bruikbaarheid Ruimten

Opstelplaatsen

Duurzaamheid

Bouwwerkinstallaties (Gas, water, elektra en riolering)

Bouw- en sloopwerkzaamheden (Omgevingsveiligheid en afvalscheiding)

 

Niveau 0 = geen toetsing

Niveau 1 = uitgangspuntentoets

Niveau 2 = visueel toetsen

Niveau 3 = representatief toetsen

Niveau 4 = integraal toetsen

 

Ontvankelijkheid

Op basis van paragraaf 7.2.2. van de Omgevingsregeling moeten de volgende bescheiden genoemd worden overlegd voor een bouwactiviteit als bedoeld in artikel 2.25 of 2.26 van het Bbl en van het juiste uitwerkingsniveau zijn, wil er sprake zijn van een ontvankelijke aanvraag.

 

bescheiden dienen inzicht te geven in

T

detaillering trappen, hellingbanen en vloerafscheidingen (inclusief hekwerken)

T

draairichting beweegbare constructieonderdelen

T

brandveiligheid en rookproductie van niet standaard materialen

T

brandcompartimentering

T

vluchtroutes en aard / plaats brandveiligheidsvoorzieningen

T

geluidwering uitwendige scheidingsconstructies (geluidszone)

T

wateropname materialen vloer, wand en plafond sanitaire ruimten

T

lucht- / waterdichtheid + vochtwerende voorzieningen uitwendige scheidingsconstructies

T

ventilatievoorzieningen, afvoer verbrandingsgassen, toevoer verbrandingslucht

T

daglichttoetreding

T

aanduiding en oppervlakten gebruiksfuncties, verblijfsgebieden / -ruimten, afmetingen / bezetting ruimten

T

aanduiding vloerpeilen t.o.v. aansluitend terrein

T

aanduiding bad- en toiletruimte, buitenberging, buitenruimte

T

aanduiding opstelplaatsen aanrecht, kook-, stook- en warmwatertoestellen

T

EPC, thermische eigenschappen en beperking luchtdoorlatendheid

T

noodstroomvoorziening en –verlichting

T

aansluitpunten voor gas-, elektra en waterleiding

T

aansluitpunten riolering en hemelwaterafvoer

T = op tekening, B = berekening

 

Indiening constructieve gegevens en samenwerking constructeur

Interpretatie van paragraaf 7.2.2.2 van de Omgevingsregeling is uitgewerkt in een apart onderdeel van het omgevingsbeleidsplan.

 

Technische toets

Het niveau van toetsing aan de voorschriften van het Bbl is gekoppeld aan de schakeltabel op het eerste blad van dit protocol. De toets vindt plaats aan de hand van een checklist.

 

Besluit bouwwerken leefomgeving paragrafen

 

Afdeling 4.2 veiligheid

2

4.2.1

algemene sterkte bouwconstructies

2

4.2.2.

sterkte bij brand

2

4.2.3

afscheiding van vloer, trap en hellingbaan

1

4.2.4

overbrugging hoogteverschillen

2

4.2.4

trap

X

4.2.4

hellingbaan

1

4.2.5

Beweegbare constructieonderdelen

1

4.2.6

beperking ontstaan van een brandgevaarlijke situatie

1

4.2.7

beperking van ontwikkeling van brand en rook

1

4.2.8

beperking van uitbreiding van brand

X1

4.2.9

verdere beperking van uitbreiding van brand / verspr. rook

1

4.2.10

4.2.11

vluchtroutes

X

4.2.12

hulpverlening bij brand

X

4.2.13

hoge en ondergrondse gebouwen

X

4.2.16

inbraakwerendheid

X

4.2.14

veiligheidszone en plasbrandaandachtsgebied

X

4.2.5

aanvullende regels tunnelveiligheid

 

Afdeling 4.3 : gezondheid

1

4.3.1

bescherming tegen geluid van buiten

X

4.3.2

bescherming tegen geluid van installaties

X

4.3.3

wering van galm

1

4.3.4

geluidwering verblijfsruimten diverse functies

1

4.3.5

vocht

2

4.3.6

luchtverversing

1

4.3.7

spuivoorziening

1

4.3.8

toevoer van verbrandingslucht / afvoer van rookgas

X

4.3.9

bescherming tegen ratten en muizen

2

4.3.10

daglicht

Afdeling 4.4 Duurzaamheid

1

4.4.1

energiezuinigheid

X

4.4.2

milieuprestatie

X

4.4.3

Laadinfrastructuur voor elektrische voertuigen

Afdeling 4.5 bruikbaarheid

2

4.5.2

verblijfsgebied / verblijfsruimte

2

4.5.3

toiletruimte

2

4.5.4

badruimte

X

4.5.5.

buitenberging

X

4.5.6

buitenruimte

1

4.5.7

opstelplaatsen

Afdeling 4.6 toegankelijkheid

X

4.6.1

Bereikbaarheid algemeen

X

4.6.2

toegankelijkheidssector

X

4.6.3

Bereikbaarheid van het bouwwerk

Afdeling 4.7 :bouw installaties

Gas, water, elektra en riolering

X

4.7.1

verlichting

X

4.7.2

voorziening voor afnemen energie

X

4.7.3

watervoorziening

1

4.7.4

afvoer huishoudelijke afvalwater / hemelwater

Brandveiligheid

X

4.7.5

tijdig vaststellen brand

X

4.7.6

vluchten bij brand

X

4.7.7

bestrijding van brand

X

4.7.8

bereikbaarheid hulpverleningsdiensten

Overig

X

4.7.9

aanvullende regels tunnelveiligheid

X

4.7.10

tegengaan veel voorkomende criminaliteit

X

4.7.11

veilig onderhoud gebouwen

X

4.7.12

Inzicht in kwaliteit van binnenlucht

X

4.7.13

Elektronische communicatie

X

4.7.14

Technische bouwsystemen

Hoofdstuk 7 bouw en sloopwerkzaamheden

X

7.1.4

voorkomen onveilige situaties / beperken hinder en overlast

X

7.1.5

afvalscheiding

 

Protocol technische toetsing

Omgevingsvergunning activiteit (ver)bouwen

versie 4-12-2024

 

Categorie 3 = woongebouwen projectmatige bouw

 

Schakeltabel

Werkniveau

Effecten / risico’s

0

1

2

3

4

Constructieve veiligheid

Gebruiksveiligheid

Brandveiligheid

Sociale veiligheid

Gezondheid (Geluid)

Gezondheid (Vocht)

Gezondheid (Ventilatie)

Gezondheid (Beperking invloed schadelijke stoffen / dieren)

Gezondheid (Daglichttoetreding)

Toegankelijkheid

Bruikbaarheid Ruimten

Opstelplaatsen

Duurzaamheid

Bouwwerkinstallaties (Gas, water, elektra en riolering)

Bouw- en sloopwerkzaamheden (Omgevingsveiligheid en afvalscheiding)

 

Niveau 0 = geen toetsing

Niveau 1 = uitgangspuntentoets

Niveau 2 = visueel toetsen

Niveau 3 = representatief toetsen

Niveau 4 = integraal toetsen

 

Ontvankelijkheid

Op basis van paragraaf 7.2.2. van de Omgevingsregeling moeten de volgende bescheiden genoemd worden overlegd voor een bouwactiviteit als bedoeld in artikel 2.25 of 2.26 van het Bbl en van het juiste uitwerkingsniveau zijn, wil er sprake zijn van een ontvankelijke aanvraag.

 

bescheiden dienen inzicht te geven in

TB

detaillering trappen, hellingbanen en vloerafscheidingen (inclusief hekwerken)

T

draairichting beweegbare constructieonderdelen

T

brandveiligheid en rookproductie van niet standaard materialen

TB

brandcompartimentering

T

vluchtroutes en aard / plaats brandveiligheidsvoorzieningen

T

bereikbare gevelelementen inbraakwerendheid

TB

geluidwering uitwendige scheidingsconstructies (geluidszone)

T

wateropname materialen vloer, wand en plafond sanitaire ruimten

T

lucht- / waterdichtheid + vochtwerende voorzieningen uitwendige scheidingsconstructies

TB

ventilatievoorzieningen, voorzieningen afvoer verbrandingsgassen / aanvoer verbrandingslucht

T

het weren van ratten en muizen

TB

daglichttoetreding

TB

aanduiding en oppervlakten gebruiksfuncties, verblijfsgebieden / -ruimten, afmetingen / bezetting ruimten

T

aanduiding bad- en toiletruimte, buitenberging, buitenruimte

T

aanduiding vloerpeilen t.o.v. aansluitend terrein

T

aanduiding opstelplaatsen aanrecht, kook-, stook- en warmwatertoestellen

TB

EPC, thermische eigenschappen en beperking luchtdoorlatendheid

T

noodstroomvoorziening en –verlichting

T

aansluitpunten voor gas-, elektra en waterleiding

T

aansluitpunten van drinkwater- en warmwatervoorziening

T

aansluitpunten riolering en hemelwaterafvoer

T

toegankelijkheid bouwwerk en ruimten(vrije doorgang in renvooi + detaillering dorpel)

 

T = op tekening, B = berekening

 

Indiening constructieve gegevens en samenwerking constructeur

Interpretatie van paragraaf 7.2.2.2 van de Omgevingsregeling is uitgewerkt in een apart onderdeel van het omgevingsbeleidsplan.

 

Technische toets

Het niveau van toetsing aan de voorschriften van het Bbl is gekoppeld aan de schakeltabel op het eerste blad van dit protocol. De toets vindt plaats aan de hand van een checklist.

 

Besluit bouwwerken leefomgeving paragrafen

 

Afdeling 4.2 veiligheid

3

4.2.1

algemene sterkte bouwconstructies

3

4.2.2.

sterkte bij brand

2

4.2.3

afscheiding van vloer, trap en hellingbaan

1

4.2.4

overbrugging hoogteverschillen

3

4.2.4

trap

2

4.2.4

hellingbaan

1

4.2.5

Beweegbare constructieonderdelen

1

4.2.6

beperking ontstaan van een brandgevaarlijke situatie

1

4.2.7

beperking van ontwikkeling van brand en rook

3

4.2.8

beperking van uitbreiding van brand

31

4.2.9

verdere beperking van uitbreiding van brand / verspr. rook

4

4.2.10

4.2.11

vluchtroutes

2

4.2.12

hulpverlening bij brand

X

4.2.13

hoge en ondergrondse gebouwen

1

4.2.16

inbraakwerendheid

X

4.2.14

veiligheidszone en plasbrandaandachtsgebied

X

4.2.5

aanvullende regels tunnelveiligheid

 

Afdeling 4.3 : gezondheid

3

4.3.1

bescherming tegen geluid van buiten

1

4.3.2

bescherming tegen geluid van installaties

3

4.3.3

wering van galm

3

4.3.4

geluidwering verblijfsruimten diverse functies

2

4.3.5

vocht

3

4.3.6

luchtverversing

1

4.3.7

spuivoorziening

2

4.3.8

toevoer van verbrandingslucht / afvoer van rookgas

1

4.3.9

bescherming tegen ratten en muizen

3

4.3.10

daglicht

Afdeling 4.4 Duurzaamheid

3

4.4.1

energiezuinigheid

X

4.4.2

milieuprestatie

1

4.4.3

Laadinfrastructuur voor elektrische voertuigen

Afdeling 4.5 bruikbaarheid

3

4.5.2

verblijfsgebied / verblijfsruimte

2

4.5.3

toiletruimte

2

4.5.4

badruimte

2

4.5.5.

buitenberging

2

4.5.6

buitenruimte

2

4.5.7

opstelplaatsen

 

Afdeling 4.6 toegankelijkheid

2

4.6.1

Bereikbaarheid algemeen

2

4.6.2

toegankelijkheidssector

2

4.6.3

Bereikbaarheid van het bouwwerk

Afdeling 4.7 :bouw installaties

Gas, water, elektra en riolering

2

4.7.1

verlichting

X

4.7.2

voorziening voor afnemen energie

1

4.7.3

watervoorziening

3

4.7.4

afvoer huishoudelijke afvalwater / hemelwater

Brandveiligheid

4

4.7.5

tijdig vaststellen brand

4

4.7.6

vluchten bij brand

4

4.7.7

bestrijding van brand

4

4.7.8

bereikbaarheid hulpverleningsdiensten

Overig

X

4.7.9

aanvullende regels tunnelveiligheid

2

4.7.10

tegengaan veel voorkomende criminaliteit

1

4.7.11

veilig onderhoud gebouwen

2

4.7.12

Inzicht in kwaliteit van binnenlucht

1

4.7.13

Elektronische communicatie

2

4.7.14

Technische bouwsystemen

Hoofdstuk 7 bouw en sloopwerkzaamheden

4

7.1.4

voorkomen onveilige situaties / beperken hinder en overlast

X

7.1.5

afvalscheiding

 

Protocol technische toetsing Omgevingsvergunning activiteit (ver)bouwen

versie 4-12-2024

 

Categorie 4 = (grondgebonden) woningen, appartementen e.d.

 

Schakeltabel

Werkniveau

Effecten / risico’s

0

1

2

3

4

Constructieve veiligheid

Gebruiksveiligheid

Brandveiligheid

Sociale veiligheid

Gezondheid (Geluid)

Gezondheid (Vocht)

Gezondheid (Ventilatie)

Gezondheid (Beperking invloed schadelijke stoffen / dieren)

Gezondheid (Daglichttoetreding)

Toegankelijkheid

Bruikbaarheid Ruimten

Opstelplaatsen

Duurzaamheid

Bouwwerkinstallaties (Gas, water, elektra en riolerin)

Bouw- en slolopwerkzaamheden (Omgevingsveiligheid en afvalscheidin)

 

Niveau 0 = geen toetsing

Niveau 1 = uitgangspuntentoets

Niveau 2 = visueel toetsen

Niveau 3 = representatief toetsen

Niveau 4 = integraal toetsen

 

Ontvankelijkheid

Op basis van paragraaf 7.2.2. van de Omgevingsregeling moeten de volgende bescheiden genoemd worden overlegd voor een bouwactiviteit als bedoeld in artikel 2.25 of 2.26 van het Bbl en van het juiste uitwerkingsniveau zijn, wil er sprake zijn van een ontvankelijke aanvraag.

 

bescheiden dienen inzicht te geven in

TB

detaillering trappen, hellingbanen en vloerafscheidingen (inclusief hekwerken)

T

draairichting beweegbare constructieonderdelen

T

brandveiligheid en rookproductie van niet standaard materialen

T

brandcompartimentering

T

vluchtroutes en aard / plaats brandveiligheidsvoorzieningen

T

bereikbare gevelelementen inbraakwerendheid

TB

geluidwering uitwendige scheidingsconstructies (geluidszone)

T

wateropname materialen vloer, wand en plafond sanitaire ruimten

T

lucht- / waterdichtheid + vochtwerende voorzieningen uitwendige scheidingsconstructies

TB

ventilatievoorzieningen en voorzieningen afvoer verbrandingsgassen / aanvoer verbrandingslucht

T

het weren van ratten en muizen

TB

daglichttoetreding

TB

aanduiding en oppervlakten gebruiksfuncties, verblijfsgebieden / -ruimten, afmetingen / bezetting ruimten

T

aanduiding bad- en toiletruimte, buitenberging, buitenruimte

T

aanduiding vloerpeilen t.o.v. aansluitend terrein

T

aanduiding opstelplaatsen aanrecht, kook-, stook- en warmwatertoestellen

TB

EPC, thermische eigenschappen en beperking luchtdoorlatendheid

T

aansluitpunten voor gas-, elektra en waterleiding

T

aansluitpunten van drinkwater- en warmwatervoorziening

T

aansluitpunten riolering en hemelwaterafvoer

T = op tekening, B = berekening

 

Indiening constructieve gegevens en samenwerking constructeur

Interpretatie van paragraaf 7.2.2.2 van de Omgevingsregeling is uitgewerkt in een apart onderdeel van het omgevingsbeleidsplan.

 

Technische toets

Het niveau van toetsing aan de voorschriften van het Bbl is gekoppeld aan de schakeltabel op het eerste blad van dit protocol. De toets vindt plaats aan de hand van een checklist.

 

Besluit bouwwerken leefomgeving paragrafen

 

Afdeling 4.2 veiligheid

3

4.2.1

algemene sterkte bouwconstructies

3

4.2.2.

sterkte bij brand

2

4.2.3

afscheiding van vloer, trap en hellingbaan

1

4.2.4

overbrugging hoogteverschillen

2

4.2.4

trap

X

4.2.4

hellingbaan

1

4.2.5

Beweegbare constructieonderdelen

1

4.2.6

beperking ontstaan van een brandgevaarlijke situatie

1

4.2.7

beperking van ontwikkeling van brand en rook

2

4.2.8

beperking van uitbreiding van brand

2

4.2.9

verdere beperking van uitbreiding van brand / verspr. rook

2

4.2.10

4.2.11

vluchtroutes

X

4.2.12

hulpverlening bij brand

X

4.2.13

hoge en ondergrondse gebouwen

1

4.2.16

inbraakwerendheid

X

4.2.14

veiligheidszone en plasbrandaandachtsgebied

X

4.2.5

aanvullende regels tunnelveiligheid

 

 

3

4.3.1

bescherming tegen geluid van buiten

1

4.3.2

bescherming tegen geluid van installaties

X

4.3.3

wering van galm

X

4.3.4

geluidwering verblijfsruimten diverse functies

2

4.3.5

vocht

3

4.3.6

luchtverversing

1

4.3.7

spuivoorziening

1

4.3.8

toevoer van verbrandingslucht / afvoer van rookgas

1

4.3.9

bescherming tegen ratten en muizen

3

4.3.10

daglicht

Afdeling 4.4 Duurzaamheid

3

4.4.1

energiezuinigheid

X

4.4.2

milieuprestatie

2

4.4.3

Laadinfrastructuur voor elektrische voertuigen

Afdeling 4.5 bruikbaarheid

3

4.5.2

verblijfsgebied / verblijfsruimte

2

4.5.3

toiletruimte

2

4.5.4

badruimte

2

4.5.5.

buitenberging

2

4.5.6

buitenruimte

1

4.5.7

opstelplaatsen

 

Afdeling 4.6 toegankelijkheid

1

4.6.1

Bereikbaarheid algemeen

1

4.6.2

toegankelijkheidssector

2

4.6.3

Bereikbaarheid van het bouwwerk

Afdeling 4.7 :bouw installaties

Gas, water, elektra en riolering

X

4.7.1

verlichting

X

4.7.2

voorziening voor afnemen energie

1

4.7.3

watervoorziening

2

4.7.4

afvoer huishoudelijke afvalwater / hemelwater

Brandveiligheid

1

4.7.5

tijdig vaststellen brand

1

4.7.6

vluchten bij brand

1

4.7.7

bestrijding van brand

4

4.7.8

bereikbaarheid hulpverleningsdiensten

Overig

X

4.7.9

aanvullende regels tunnelveiligheid

X

4.7.10

tegengaan veel voorkomende criminaliteit

X

4.7.11

veilig onderhoud gebouwen

1

4.7.12

Inzicht in kwaliteit van binnenlucht

X

4.7.13

Elektronische communicatie

1

4.7.14

Technische bouwsystemen

Hoofdstuk 7 bouw en sloopwerkzaamheden

4

7.1.4

voorkomen onveilige situaties / beperken hinder en overlast

X

7.1.5

afvalscheiding

 

Protocol technische toetsing

Omgevingsvergunning activiteit (ver)bouwen

versie 04-12-2024 

 

Categorie 5 = industriegebouwen

 

Schakeltabel

Werkniveau

Effecten / risico’s

0

1

2

3

4

Constructieve veiligheid

Gebruiksveiligheid

Brandveiligheid

Sociale veiligheid

x

Gezondheid (Geluid)

Gezondheid (Vocht)

Gezondheid (Ventilatie)

Gezondheid (Beperking invloed schadelijke stoffen / dieren)

Gezondheid (Daglichttoetreding)

Toegankelijkheid

Bruikbaarheid Ruimten

Opstelplaatsen

Duurzaamheid

Bouwwerkinstallaties (Gas, water, elektra en riolerin)

Bouw- en slolopwerkzaamheden (Omgevingsveiligheid en afvalscheidin)

 

Niveau 0 = geen toetsing

Niveau 1 = uitgangspuntentoets

Niveau 2 = visueel toetsen

Niveau 3 = representatief toetsen

Niveau 4 = integraal toetsen

 

Ontvankelijkheid

Op basis van paragraaf 7.2.2. van de Omgevingsregeling moeten de volgende bescheiden genoemd worden overlegd voor een bouwactiviteit als bedoeld in artikel 2.25 of 2.26 van het Bbl en van het juiste uitwerkingsniveau zijn, wil er sprake zijn van een ontvankelijke aanvraag.

 

bescheiden dienen inzicht te geven in

T

detaillering trappen, hellingbanen en vloerafscheidingen (inclusief hekwerken)

T

draairichting beweegbare constructieonderdelen

T

brandveiligheid en rookproductie van niet standaard materialen

TB

brandcompartimentering

T

vluchtroutes en aard / plaats brandveiligheidsvoorzieningen

T

geluidwering uitwendige scheidingsconstructies (geluidszone)

T

wateropname materialen vloer, wand en plafond sanitaire ruimten

T

lucht- / waterdichtheid + vochtwerende voorzieningen uitwendige scheidingsconstructies

T

daglichttoetreding

TB

ventilatievoorzieningen en voorzieningen afvoer verbrandingsgassen / aanvoer verbrandingslucht

TB

aanduiding en oppervlakten gebruiksfuncties, verblijfsgebieden / -ruimten, afmetingen / bezetting ruimten

T

aanduiding bad- en toiletruimte, buitenberging, buitenruimte

T

aanduiding vloerpeilen t.o.v. aansluitend terrein

T

aanduiding opstelplaatsen aanrecht, kook-, stook- en warmwatertoestellen

TB

EPC, thermische eigenschappen en beperking luchtdoorlatendheid

T

noodstroomvoorziening en –verlichting

T

aansluitpunten voor gas-, elektra en waterleiding

T

aansluitpunten riolering en hemelwaterafvoer

T

stallingsruimte fietsen

T = op tekening, B = berekening

 

Indiening constructieve gegevens en samenwerking constructeur

Interpretatie van paragraaf 7.2.2.2 van de Omgevingsregeling is uitgewerkt in een apart onderdeel van het omgevingsbeleidsplan.

 

Technische toets

Het niveau van toetsing aan de voorschriften van het Bbl is gekoppeld aan de schakeltabel op het eerste blad van dit protocol. De toets vindt plaats aan de hand van een checklist.

 

Besluit bouwwerken leefomgeving paragrafen

 

Afdeling 4.2 veiligheid

3

4.2.1

algemene sterkte bouwconstructies

3

4.2.2.

sterkte bij brand

2

4.2.3

afscheiding van vloer, trap en hellingbaan

1

4.2.4

overbrugging hoogteverschillen

2

4.2.4

trap

2

4.2.4

hellingbaan

1

4.2.5

Beweegbare constructieonderdelen

1

4.2.6

beperking ontstaan van een brandgevaarlijke situatie

1

4.2.7

beperking van ontwikkeling van brand en rook

3

4.2.8

beperking van uitbreiding van brand

3

4.2.9

verdere beperking van uitbreiding van brand / verspr. rook

4

4.2.10

4.2.11

vluchtroutes

2

4.2.12

hulpverlening bij brand

X

4.2.13

hoge en ondergrondse gebouwen

X

4.2.16

inbraakwerendheid

X

4.2.14

veiligheidszone en plasbrandaandachtsgebied

X

4.2.5

aanvullende regels tunnelveiligheid

 

Afdeling 4.3 : gezondheid

1

4.3.1

bescherming tegen geluid van buiten

1

4.3.2

bescherming tegen geluid van installaties

X

4.3.3

wering van galm

1

4.3.4

geluidwering verblijfsruimten diverse functies

2

4.3.5

vocht

2

4.3.6

luchtverversing

x

4.3.7

spuivoorziening

2

4.3.8

toevoer van verbrandingslucht / afvoer van rookgas

X

4.3.9

bescherming tegen ratten en muizen

3

4.3.10

daglicht

Afdeling 4.4 Duurzaamheid

2

4.4.1

energiezuinigheid

X

4.4.2

milieuprestatie

1

4.4.3

Laadinfrastructuur voor elektrische voertuigen

Afdeling 4.5 bruikbaarheid

3

4.5.2

verblijfsgebied / verblijfsruimte

2

4.5.3

toiletruimte

2

4.5.4

badruimte

X

4.5.5.

buitenberging

X

4.5.6

buitenruimte

1

4.5.7

opstelplaatsen

 

 

Afdeling 4.6 toegankelijkheid

1

4.6.1

Bereikbaarheid algemeen

2

4.6.2

toegankelijkheidssector

1

4.6.3

Bereikbaarheid van het bouwwerk

Afdeling 4.7 :bouw installaties

Gas, water, elektra en riolering

2

4.7.1

verlichting

X

4.7.2

voorziening voor afnemen energie

X

4.7.3

watervoorziening

2

4.7.4

afvoer huishoudelijke afvalwater / hemelwater

Brandveiligheid

4

4.7.5

tijdig vaststellen brand

4

4.7.6

vluchten bij brand

4

4.7.7

bestrijding van brand

4

4.7.8

bereikbaarheid hulpverleningsdiensten

Overig

X

4.7.9

aanvullende regels tunnelveiligheid

X

4.7.10

tegengaan veel voorkomende criminaliteit

X

4.7.11

veilig onderhoud gebouwen

X

4.7.12

Inzicht in kwaliteit van binnenlucht

1

4.7.13

Elektronische communicatie

1

4.7.14

Technische bouwsystemen

Hoofdstuk 7 bouw en sloopwerkzaamheden

4

7.1.4

voorkomen onveilige situaties / beperken hinder en overlast

X

7.1.5

afvalscheiding

 

Protocol technische toetsing

Omgevingsvergunning activiteit (ver)bouwen

versie 04-12-2024

 

Categorie 6 = publiekstoegankelijke werken

 

Schakeltabel

Werkniveau

Effecten / risico’s

0

1

2

3

4

Constructieve veiligheid

Gebruiksveiligheid

Brandveiligheid

Sociale veiligheid

x

Gezondheid (Geluid)

Gezondheid (Vocht)

Gezondheid (Ventilatie)

Gezondheid (Beperking invloed schadelijke stoffen / dieren)

Gezondheid (Daglichttoetreding)

Toegankelijkheid

Bruikbaarheid Ruimten

Opstelplaatsen

Duurzaamheid

Bouwwerkinstallaties (Gas, water, elektra en riolering)

Bouw- en slolopwerkzaamheden (Omgevingsveiligheid en afvalscheiding)

 

Niveau 0 = geen toetsing

Niveau 1 = uitgangspuntentoets

Niveau 2 = visueel toetsen

Niveau 3 = representatief toetsen

Niveau 4 = integraal toetsen

 

Ontvankelijkheid

Op basis van paragraaf 7.2.2. van de Omgevingsregeling moeten de volgende bescheiden genoemd worden overlegd voor een bouwactiviteit als bedoeld in artikel 2.25 of 2.26 van het Bbl en van het juiste uitwerkingsniveau zijn, wil er sprake zijn van een ontvankelijke aanvraag.

 

bescheiden dienen inzicht te geven in

TB

detaillering trappen, hellingbanen en vloerafscheidingen (inclusief hekwerken)

T

draairichting beweegbare constructieonderdelen

T

brandveiligheid en rookproductie van niet standaard materialen

TB

brandcompartimentering

T

vluchtroutes en aard / plaats brandveiligheidsvoorzieningen

TB

geluidwering uitwendige scheidingsconstructies (geluidszone)

T

wateropname materialen vloer, wand en plafond sanitaire ruimten

T

lucht- / waterdichtheid + vochtwerende voorzieningen uitwendige scheidingsconstructies

TB

ventilatievoorzieningen en voorzieningen afvoer verbrandingsgassen / aanvoer verbrandingslucht

T

het weren van ratten en muizen

TB

daglichttoetreding

TB

aanduiding en oppervlakten gebruiksfuncties, verblijfsgebieden / -ruimten, afmetingen / bezetting ruimten

T

aanduiding bad- en toiletruimte, buitenberging, buitenruimte

T

aanduiding vloerpeilen t.o.v. aansluitend terrein

T

aanduiding opstelplaatsen aanrecht, kook-, stook- en warmwatertoestellen

T

stallingsruimte fietsen

TB

EPC, thermische eigenschappen en beperking luchtdoorlatendheid

T

noodstroomvoorziening en –verlichting

T

aansluitpunten voor gas-, elektra en waterleiding

T

aansluitpunten van drinkwater- en warmwatervoorziening

T

aansluitpunten riolering en hemelwaterafvoer

T = op tekening, B = berekening

 

Indiening constructieve gegevens en samenwerking constructeur

Interpretatie van paragraaf 7.2.2.2 van de Omgevingsregeling is uitgewerkt in een apart onderdeel van het omgevingsbeleidsplan.

 

Technische toets

Het niveau van toetsing aan de voorschriften van het Bbl is gekoppeld aan de schakeltabel op het eerste blad van dit protocol. De toets vindt plaats aan de hand van een checklist.

 

Besluit bouwwerken leefomgeving paragrafen

 

Afdeling 4.2 veiligheid

3

4.2.1

algemene sterkte bouwconstructies

3

4.2.2.

sterkte bij brand

2

4.2.3

afscheiding van vloer, trap en hellingbaan

1

4.2.4

overbrugging hoogteverschillen

3

4.2.4

trap

2

4.2.4

hellingbaan

1

4.2.5

Beweegbare constructieonderdelen

1

4.2.6

beperking ontstaan van een brandgevaarlijke situatie

1

4.2.7

beperking van ontwikkeling van brand en rook

3

4.2.8

beperking van uitbreiding van brand

3

4.2.9

verdere beperking van uitbreiding van brand / verspr. rook

4

4.2.10

4.2.11

vluchtroutes

2

4.2.12

hulpverlening bij brand

X

4.2.13

hoge en ondergrondse gebouwen

X

4.2.16

inbraakwerendheid

X

4.2.14

veiligheidszone en plasbrandaandachtsgebied

X

4.2.5

aanvullende regels tunnelveiligheid

 

Afdeling 4.3 : gezondheid

3

4.3.1

bescherming tegen geluid van buiten

1

4.3.2

bescherming tegen geluid van installaties

X

4.3.3

wering van galm

3

4.3.4

geluidwering verblijfsruimten diverse functies

2

4.3.5

vocht

3

4.3.6

luchtverversing

1

4.3.7

spuivoorziening

2

4.3.8

toevoer van verbrandingslucht / afvoer van rookgas

1

4.3.9

bescherming tegen ratten en muizen

3

4.3.10

daglicht

Afdeling 4.4 Duurzaamheid

3

4.4.1

energiezuinigheid

X

4.4.2

milieuprestatie

1

4.4.3

Laadinfrastructuur voor elektrische voertuigen

Afdeling 4.5 bruikbaarheid

3

4.5.2

verblijfsgebied / verblijfsruimte

2

4.5.3

toiletruimte

2

4.5.4

badruimte

X

4.5.5.

buitenberging

X

4.5.6

buitenruimte

1

4.5.7

opstelplaatsen

 

Afdeling 4.6 toegankelijkheid

1

4.6.1

Bereikbaarheid algemeen

1

4.6.2

toegankelijkheidssector

2

4.6.3

Bereikbaarheid van het bouwwerk

Afdeling 4.7 :bouw installaties

Gas, water, elektra en riolering

2

4.7.1

verlichting

X

4.7.2

voorziening voor afnemen energie

1

4.7.3

watervoorziening

3

4.7.4

afvoer huishoudelijke afvalwater / hemelwater

Brandveiligheid

4

4.7.5

tijdig vaststellen brand

4

4.7.6

vluchten bij brand

4

4.7.7

bestrijding van brand

4

4.7.8

bereikbaarheid hulpverleningsdiensten

Overig

X

4.7.9

aanvullende regels tunnelveiligheid

X

4.7.10

tegengaan veel voorkomende criminaliteit

X

4.7.11

veilig onderhoud gebouwen

1

4.7.12

Inzicht in kwaliteit van binnenlucht

2

4.7.13

Elektronische communicatie

2

4.7.14

Technische bouwsystemen

Hoofdstuk 7 bouw en sloopwerkzaamheden

4

7.1.4

voorkomen onveilige situaties / beperken hinder en overlast

X

7.1.5

afvalscheiding

 

Protocol technische toetsing

Omgevingsvergunning activiteit (ver)bouwen

versie 04-12-2024

 

Categorie 7 = bouwwerken geen gebouw zijnde

 

Schakeltabel

Werkniveau

Effecten / risico’s

0

1

2

3

4

Constructieve veiligheid

Gebruiksveiligheid

Brandveiligheid

Sociale veiligheid

X

Gezondheid (Geluid)

X

Gezondheid (Vocht)

X

Gezondheid (Ventilatie)

Gezondheid (Beperking invloed schadelijke stoffen / dieren)

X

Gezondheid (Daglichttoetreding)

X

Toegankelijkheid

X

Bruikbaarheid Ruimten

Opstelplaatsen

X

Duurzaamheid

x

Bouwwerkinstallaties (Gas, water, elektra en riolering)

Bouw- en slolopwerkzaamheden (Omgevingsveiligheid en afvalscheiding)

 

Niveau 0 = geen toetsing

Niveau 1 = uitgangspuntentoets

Niveau 2 = visueel toetsen

Niveau 3 = representatief toetsen

Niveau 4 = integraal toetsen

T = op tekening, B = berekening

 

Indiening constructieve gegevens en samenwerking constructeur

Interpretatie van paragraaf 7.2.2.2 van de Omgevingsregeling is uitgewerkt in een apart onderdeel van het omgevingsbeleidsplan.

 

Technische toets

Het niveau van toetsing aan de voorschriften van het Bbl is gekoppeld aan de schakeltabel op het eerste blad van dit protocol. De toets vindt plaats aan de hand van een checklist.

 

Besluit bouwwerken leefomgeving paragrafen

 

Afdeling 4.2 veiligheid

3

4.2.1

algemene sterkte bouwconstructies

3

4.2.2.

sterkte bij brand

2

4.2.3

afscheiding van vloer, trap en hellingbaan

1

4.2.4

overbrugging hoogteverschillen

2

4.2.4

trap

2

4.2.4

hellingbaan

1

4.2.5

Beweegbare constructieonderdelen

2

4.2.6

beperking ontstaan van een brandgevaarlijke situatie

2

4.2.7

beperking van ontwikkeling van brand en rook

x

4.2.8

beperking van uitbreiding van brand

X1

4.2.9

verdere beperking van uitbreiding van brand / verspr. rook

2

4.2.10

4.2.11

vluchtroutes

X

4.2.12

hulpverlening bij brand

X

4.2.13

hoge en ondergrondse gebouwen

X

4.2.16

inbraakwerendheid

X

4.2.14

veiligheidszone en plasbrandaandachtsgebied

X

4.2.5

aanvullende regels tunnelveiligheid

 

Afdeling 4.3 : gezondheid

X

4.3.1

bescherming tegen geluid van buiten

X

4.3.2

bescherming tegen geluid van installaties

X

4.3.3

wering van galm

X

4.3.4

geluidwering verblijfsruimten diverse functies

X

4.3.5

vocht

X

4.3.6

luchtverversing

X

4.3.7

spuivoorziening

X

4.3.8

toevoer van verbrandingslucht / afvoer van rookgas

X

4.3.9

bescherming tegen ratten en muizen

X

4.3.10

daglicht

Afdeling 4.4 Duurzaamheid

X

4.4.1

energiezuinigheid

X

4.4.2

milieuprestatie

X

4.4.3

Laadinfrastructuur voor elektrische voertuigen

Afdeling 4.5 bruikbaarheid

X

4.5.2

verblijfsgebied / verblijfsruimte

X

4.5.3

toiletruimte

X

4.5.4

badruimte

X

4.5.5.

buitenberging

X

4.5.6

buitenruimte

X

4.5.7

opstelplaatsen

 

Afdeling 4.6 toegankelijkheid

X

4.6.1

Bereikbaarheid algemeen

X

4.6.2

toegankelijkheidssector

X

4.6.3

Bereikbaarheid van het bouwwerk

Afdeling 4.7 :bouw installaties

Gas, water, elektra en riolering

2

4.7.1

verlichting

X

4.7.2

voorziening voor afnemen energie

X

4.7.3

watervoorziening

2

4.7.4

afvoer huishoudelijke afvalwater / hemelwater

Brandveiligheid

4

4.7.5

tijdig vaststellen brand

4

4.7.6

vluchten bij brand

4

4.7.7

bestrijding van brand

4

4.7.8

bereikbaarheid hulpverleningsdiensten

Overig

X

4.7.9

aanvullende regels tunnelveiligheid

X

4.7.10

tegengaan veel voorkomende criminaliteit

X

4.7.11

veilig onderhoud gebouwen

X

4.7.12

Inzicht in kwaliteit van binnenlucht

X

4.7.13

Elektronische communicatie

X

4.7.14

Technische bouwsystemen

Hoofdstuk 7 bouw en sloopwerkzaamheden

4

7.1.4

voorkomen onveilige situaties / beperken hinder en overlast

X

7.1.5

afvalscheiding

 

Indieningsvereisten

Sloopmelding

versie 04-12-2024

 

Categorie 1 = particuliere sloop asbest

 

Volledigheid

Op basis van Besluit bouwwerken leefomgeving moeten de volgende bescheiden genoemd in artikel 7.11worden overlegd en van het juiste uitwerkingsniveau zijn, wil er sprake zijn van een complete melding

 

artikel 7.11 Bbl

X

naam, adres van eigenaar of van degene bevoegd tot het slopen

naam, adres van uitvoerder sloopwerkzaamheden

X

adres van te slopen bouwwerk

X

kadastrale aanduiding van te slopen bouwwerk

X

aard van het slopen bouwwerk

data en tijdstippen van sloopwerkzaamheden

X

wijze van slopen

sloopveiligheidsplan

rapport akoestisch onderzoek

rapport trillingenonderzoek

X

globale inventarisatie aard en hoeveelheid vrijkomende afvalstoffen

X

opgave voorgenomen afvoerbestemming afvalstoffen

asbestinventarisatierapport

hoeveelheid ter plaatse te breken steenachtig afval

naam en adres eigenaar recylcinggranulaat

 

Indieningsvereisten

Sloopmelding

versie 04-12-2024

 

Categorie 2 = niet particulier sloop asbest

Niet van toepassing: Deze taak valt onder de basistaken en wordt uitgevoerd door de Omgevingsdienst Zuid Limburg

 

Indieningsvereisten

Sloopmelding

versie 04-12-2024

 

Categorie 3 = niet risicovolle sloopactiviteit

 

Volledigheid

Op basis van Besluit bouwwerken leefomgeving moeten de volgende bescheiden genoemd in artikel 7.11worden overlegd en van het juiste uitwerkingsniveau zijn, wil er sprake zijn van een complete melding

 

artikel 7.11 BBl

 

 

X

naam, adres van eigenaar of van degene bevoegd tot het slopen

naam, adres van uitvoerder sloopwerkzaamheden

X

adres van te slopen bouwwerk

X

kadastrale aanduiding van te slopen bouwwerk

X

aard van het slopen bouwwerk

X

data en tijdstippen van sloopwerkzaamheden

X

wijze van slopen

sloopveiligheidsplan

rapport akoestisch onderzoek

rapport trillingenonderzoek

X

globale inventarisatie aard en hoeveelheid vrijkomende afvalstoffen

X

opgave voorgenomen afvoerbestemming afvalstoffen

asbestinventarisatierapport

hoeveelheid ter plaatse te breken steenachtig afval

naam en adres eigenaar recyclinggranulaat

 

Categorie 4 = risicovolle sloopactiviteit

 

Het aspect asbest valt onder de basistaken en dient te worden behandeld door de Omgevingsdienst Zuid-Limburg

 

Volledigheid

Op basis van Besluit bouwwerken leefomgeving moeten de volgende bescheiden genoemd in artikel 7.11worden overlegd en van het juiste uitwerkingsniveau zijn, wil er sprake zijn van een complete melding

 

artikel 7.11 BBl

X

naam, adres van eigenaar of van degene bevoegd tot het slopen

X

naam, adres van uitvoerder sloopwerkzaamheden

X

adres van te slopen bouwwerk

X

kadastrale aanduiding van te slopen bouwwerk

X

aard van het slopen bouwwerk

X

data en tijdstippen van sloopwerkzaamheden

X

wijze van slopen

X

sloopveiligheidsplan

X

rapport akoestisch onderzoek

X

rapport trillingenonderzoek

X

globale inventarisatie aard en hoeveelheid vrijkomende afvalstoffen

X

opgave voorgenomen afvoerbestemming afvalstoffen

X

asbestinventarisatierapport

X

hoeveelheid ter plaatse te breken steenachtig afval

X

naam en adres eigenaar recyclinggranulaat

 

Maatwerkvoorschriften

Er worden indien nodig maatwerkvoorschriften gesteld.

 

Alle categoriën

 

Volledigheidheid

Op basis van artikel 6.8 van het Besluit bouwwerken leefomgeving moeten de volgende bescheiden worden overlegd en van het juiste uitwerkingsniveau zijn, wil er sprake zijn van een complete melding.

 

T: Op tekening

artikel 6.8 Bbl

T

Situatietekening met noordpijl met schaal niet kleiner dan 1:1000

T

Plattegrond per bouwlaag schaal max. 1:100 bij gebouwen kleiner dan 10.000 m² per verdieping

T

Plattegrond per bouwlaag schaal maxi 1:200 bij gebouwen vanaf 10.000 m² per verdieping

T

Aanduiding van de schaal van de tekening

T

Per bouwlaag: hoogte van de vloer boven het meetniveau

T

Per bouwlaag: gebruiksoppervlakte

T

Per bouwlaag: maximaal aantal personen

T

Per ruimte: vloeroppervlak

T

Per ruimte: gebruiksbestemming

T

Per ruimte: hoogste bezetting en opstelling van inventaris en inrichtingselementen (> 25 personen)

T

Brand en/of rookwerende scheidingsconstructies

T

Vluchtroutes

T

Draairichting deuren

T

Zelfsluitende deuren

T

Sluitwerk van deuren

T

Vluchtrouteaanduidingen

T

Noodverlichting

T

Oriëntatieverlichting

T

Brandmeldcentrale en brandmeldpaneel

T

Brandslanghaspels

T

Mobiele brandblusapparatuur

T

Droge blusleidingen

T

Brandweeringang

T

Sleutelkluis of –buis

T

Brandweerlift

T

Gegevens en bescheiden aannemelijk maken gelijkwaardigheid

 

Bijlage 4 Sanctiestrategieën

 

Bijlage 4.1 Sanctiestrategie realisatiefase

In deze bijlage wordt de sanctiestrategie uitgewerkt voor de controles tijdens de realisatiefase. Het betreft hier met name de oplevercontroles. Op basis van toezicht is een afwijking geconstateerd in relatie tot de afgegeven vergunning. Uitgangspunt is de Landelijke interventiematrix

 

4.1.1. “ Bijstempelen “/ Ambtshalve aanpassingen

Als een essentieel onderdeel van het toezicht wordt het zogenaamde “bijstempelen” beschouwd. Het “bijstempelen” is in wezen de ruimte die de toezichthouder heeft om kleine afwijkingen van vergunningen op tekening vast te leggen zonder nieuwe tekeningen op te vragen of om bij andere afwijkingen een nieuwe vergunning of aanvullend bewijsmateriaal op te vragen. Het “bijstempelen” gaat in bepaalde situaties vooraf aan de handhaving. In enkele gevallen zal sprake zijn van een paralleltraject. Het beleid is afgebeeld in de volgende figuur en tabel.

 

 

blok

Overtreding

strategie

In te zetten bij

Voorbeelden (bouwen)

1

Betreft in het algemeen vergunningsvrije overtredingen

Aantekening in dossier/bezoekrapport en bevestigingsbrief

t/m eindcontrole

  • -

    Kozijn iets meer naar links of rechts

  • -

    Een beperkte afwijking in kleur gebruik

2

Het betreft kleine niet vergunningsvrije afwijkingen, bouwwerk voldoet aan technische eisen, omgevingsplan, neemt niet toe in bouwvolume, geen monument of beschermd dorpsgezicht

Aantekening in dossier/bezoekrapport en bevestigingsbrief

t/m eindcontrole

  • -

    Iets gewijzigde binnenwanden

  • -

    Gevelindeling is op onderdelen anders

Technische onderdelen onjuist aangebracht niet gerelateerd aan het algemeen belang

Alleen op basis van eindcontrole

  • -

    Ventilatierooster verkeerd aangebracht

  • -

    Raamboompjes niet juist

  • -

    Leuning niet juist aangebracht

De afwijkingen zijn niet in eerder stadium al afgewezen, er is geen relatie met andere wet- en regelgeving en er is geen belang van derden in het geding

3/4

Er is sprake van een ander werk dan waarvoor de oorspronkelijke vergunning is verleend. Onder het begrip ‘ander’ moet worden verstaan: andere vorm, andere locatie, ander gebruik, ander volume, ander aanzien

Legalisatieonderzoek

Positief antwoord: nieuwe aanvraag indienen

Negatief antwoord: weigeren blok 5 en 6

Waarschuwingsbrief met hersteltermijn

Tot eindcontrole in combinatie met stilleggen werkzaamheden

  • -

    Garage gebruiken als kantoor

  • -

    Woning groter dan vergund

  • -

    Geheel andere gevelindeling

Het betreft ook afwijkingen waarbij technische onderdelen niet of onjuist zijn aangebracht, het betreft onderdelen die gerelateerd zijn aan het algemeen belang

Legalisatieonderzoek

Positief antwoord: nieuwe aanvraag indienen

Negatief antwoord: weigeren blok 5 en 6

Waarschuwingsbrief met hersteltermijn.

t/m eindcontrole

  • -

    Fundering is anders aangebracht dan vergund

  • -

    Brandveiligheidsvoorzieningen zijn niet in orde

  • -

    Constructieve veiligheid in het geding

5

Afwijkingen zijn na hercontrole niet opgeheven

Stilleggen werkzaamheden, voornemen bestuursrechtelijke handhaving met hersteltermijn

t/m eindcontrole

 

Er is sprake van spoedeisende situatie. Er is sprake van een dusdanige afwijking dat verder werken zal leiden tot onomkeerbare schade of zeer hoge herstelkosten achteraf aan werk of omgeving

 

 

  • -

    Scheurvorming omliggende panden

  • -

    Situering op kavel is niet juist

  • -

    Grove constructieve fouten

7

Afwijkingen worden niet opgeheven

Inningsprocedure

Tot eindcontrole

 

Bijlage 4.2: sanctiestrategie in beheer- of gebruiksfase

 

In deze paragraaf wordt de sanctiestrategie uitgewerkt voor het toezicht tijdens de beheers- of gebruiksfase. Dit betreft met name bij de periodieke controles op het gebied van brandveiligheid en milieu, maar ook bij de uitvoering van themacontroles en inventariserende controles, interne of externe meldingen, handhavingsverzoeken en ongewone voorvallen.

 

De strategie is in het volgende schema afgebeeld. De ambtelijke waarschuwing vindt plaats in de vorm van een zogenaamde ‘Waarschuwingsbrief’. De bestuurlijke waarschuwing vindt plaats in de vorm van een “Voornemen”. Uitgangspunt is de landelijke interventiematrix (sanctiestrategie).

 

 

In afwijking hiervan wordt bij een handhavingsverzoek geen waarschuwing of voornemen gestuurd maar direct een handhavingsbesluit genomen voor het toepassen van bestuursdwang of het opleggen van een dwangsom.

 

De prioritering van de overtredingen

Uitgangspunt van de sanctiestrategie is de landelijke interventiematrix (zie 3.1). Bij het bepalen van de startpositie is het ook van belang om de ernst van de overtreding en prioritering te kunnen bepalen.

 

De prioritering van overtredingen bestaat uit twee stappen. In de eerste stap wordt het soort overtreding bepaald. De onderstaande ernstige overtredingen hebben de hoogste prioriteit en worden altijd aangepakt.

 

Soort overtreding

Toelichting

Spoedeisende situatie

Er is sprake van een dusdanige situatie dat verder gebruik zal leiden tot onomkeerbare schade of zeer hoge herstelkosten achteraf aan gebouw of omgeving.

  • 1.

    Bedreigende situatie

Er is sprake van een bedreigende situatie als de overtreding leidt tot:

  • A.

    Directe schade voor de mens, bijvoorbeeld:

    • -

      Gevaarlijke situatie door ontbreken valbeveiliging

    • -

      Externe onveiligheid

    • -

      Losliggend asbest

  • B.

    Directe, onomkeerbare schade, voor het natuurlijk milieu, landschappelijke en natuurhistorische kwaliteit, bijvoorbeeld:

    • -

      sloop monumentale boom

    • -

      sloop rijksmonument

  • C.

    Directe, onomkeerbare schade, voor de bewegingsruimte voor de mens (wonen, werken, eerste levensbehoeften), bijvoorbeeld:

    • -

      Ernstige hinder en overlast in relatie tot functie gebied / gebouw (stof, trilling, geluid, geur)

    • -

      Onbereikbaarheid van bouwwerken en/of erven (parkeren opslag)

  • D.

    Constructie en brandonveilige situaties, die alleen met moeite achteraf zijn te corrigeren, bijvoorbeeld:

    • -

      Aantasting fundering door betonrot

    • -

      Blokkeren vluchtwegen

    • -

      Niet functionerende brandmeldinstallatie

Indien sprake is grove nalatigheid, een calculerende en/of malafide instelling van de overtreder en/of recidive (straf- dan wel bestuursrechtelijk termijn 5 jaar) is ook sprake van dit type overtreding.

  • 2.

    Overige situaties

Alle overige overtredingen. Indien sprake is grove nalatigheid, een calculerende en/of malafide instelling van de overtreder en/of recidive (straf- dan wel bestuursrechtelijk termijn 5 jaar) is sprake van een bedreigende situatie (zie hier boven).

Wanneer sprake is van een overige situatie wordt in de volgende stap de prioriteit van de overtreding bepaald. De overtredingen met de meeste punten hebben altijd de hoogste prioriteit. De puntenscore wordt bepaald aan de hand van een aantal factoren. In onderstaande tabel is dit verduidelijkt. De puntenscore wordt bepaald aan de hand van de kenmerken / factoren genoemd in de navolgende tabel. Wanneer sprake is van samenloop van diverse situaties worden alle overtredingen aangepakt volgens de strategie behorende bij de zwaarste situatie.

 

Kenmerken

factoren

punten

Locatie

Ligging in gevoelig gebied, beschermd dorpsgezicht

5

Zichtbaar van openbare weg of -ruimte

3

Bouwwerk

Publiek toegankelijk bouwwerk (cat. 6), bouwwerk bij evenement

5

Gestapelde woningen, logies of kantoorgebouw (cat. 3)

4

Industrie en bedrijfsgebouwen (cat. 5), grote bouwwerken geen gebouw zijnde (cat. 7)

3

Grondgebonden woning (cat. 4)

2

Bijgebouwen bij woningen (cat. 1 en 2)

1

Monumentenstatus

Rijks- of gemeentelijk monument

5

Beeldbepalend pand

4

Effecten vanuit regelgeving

Veiligheid en gezondheid

5

Bodem

4

Lucht

4

Water

4

Geluid

4

Trilling

4

Economisch, stedenbouw/planologisch

3

Leefbaarheid directe omgeving

3

Omvang

Past niet binnen omgevingsplan (grote overschrijding, bopa)

5

Past niet binnen omgevingsplan (binnenplans,)

2

Mate van hinder/overlast

Collectief niveau

5

Beperkt tot directe omgeving

3

Individueel niveau

2

Overige opties (meerdere mogelijk)

Strijdig met vastgesteld beleid

5

Samenloop meerdere wet- en regelgeving

3

Gevolgschade voor gemeente/samenleving

3

Enz.

ntb

 

Interpretatie bij voorgaande prioritering in relatie tot het standpunt van de landelijke interventiematrix

 

SOM

Mogelijke gevolgen

Groter dan 19

VAN BELANG

Van 15 t/m 19

BEPERKT

Kleiner dan 15

NIHIL

 

Bijlage 4.2.1 Strategie periodieke controles milieu en brandveiligheid

 

Aan de hand van de risicoanalyse, bijlage 1 van het uitvoeringskader, wordt jaarlijks een lijst samengesteld van de periodiek te controleren inrichtingen op gebied van milieu en brandveiligheid voor het komende jaar.

 

De lijst wordt, waar mogelijk, gecombineerd zodat de controle integraal kan worden uitgevoerd.

 

De controles worden verdeeld over het jaar waarbij het laatste kwartaal wordt gebruikt om de controles binnen de jaarperiode zoveel mogelijk af te ronden.

 

Het kan voorkomen dat in de loop van het uitvoerende jaar de oorspronkelijke bedrijvenlijst wijzigt. Dit kan een gevolg zijn van calamiteiten, meldingen en/of handhavingsverzoeken. De inrichtingen die hierbij in beeld komen vervangen hierbij de oorspronkelijke bedrijven. Hierbij wordt een keuze gemaakt in bedrijven waarbij een goed naleefgedrag aanwezig is en die het meest recent zijn bezocht en eenzelfde risicoklasse aanwezig is.

 

Bijlage 4.2.2. Strategie themacontroles en inventariserende controles

 

Op bedrijventerreinen liggen veel bedrijven kort bij elkaar. Vaak vinden hier mutaties plaats zonder dat dit wordt gemeld bij het bevoegd gezag. Zo’n concentratie van bedrijven kan voor gevaarlijke situaties zorgen. Daarom worden de drie industrieterreinen binnen de gemeente één keer in de 5 jaar gecontroleerd door een flexteam bestaande uit de verschillende disciplines (RO, vergunningen en toezicht en handhaving) van de gemeente aangevuld met externe partners (politie, brandweer).

 

Daarnaast kan het zijn dat bepaalde thema’s op verzoek van de overheid of het bestuur nader onderzocht dienen te worden. Zo zijn in het verleden onderzoeken op het verzoek van de overheid uitgevoerd naar de plafonds van zwembaden en het gebruik van vetafscheiders.

 

Bijlage 4.2.3. Strategie klacht/meldingen

 

Als een inwoner, bedrijf of instantie hinder of overlast ondervindt van activiteiten in de fysieke leefomgeving kan een klacht / melding worden ingediend bij de gemeente. Men kan de gemeente ook een brief of e-mail sturen. Daarnaast kan een telefonische melding worden gedaan of mondeling aan de gemeentelijke klantcontact balie. De melder kan wel verzoeken om zijn/haar naam anoniem te houden bij de behandeling van de melding. Dit om bijvoorbeeld represaille te voorkomen. Iedere melding wordt onderzocht conform onderstaand stappenplan. Hierbij wordt prioritering van de overtredingen zoals voorgaand vermeld, toegepast.

 

Alle meldingen worden in behandeling genomen.

 

Stappenplan:

  • 1.

    De melding wordt ontvangen. Ingeboekt in RX Mission

  • 2.

    Hierin wordt de schriftelijke melding met de NAW-gegevens van de klager/opgeslagen. Bij een telefonische of mondelingen melding wordt de aanleiding e.e.d genoteerd in het tabblad “notities.

  • 3.

    De zaak wordt op naam gezet van de uitvoeringsorganisatie c.q. toezichthouder.

  • 4.

    De toezichthouder neemt binnen vijf werkdagen contact op met de melder voor nadere informatie en omstandigheden.

  • 5.

    De toezichthouder bepaalt vervolgens of er sprake is van een “klacht” en de spoedeisendheid daarvan.

  • 6.

    Indien het geen klacht of melding betreft, dan wordt de klager hierover geïnformeerd met reden van bevinding.

  • 7.

    Indien het wel een klacht of melding betreft bezoekt de toezichthouder op korte termijn de locatie om de omvang en aard van overtreding vast te stellen en het vervolgtraject te bepalen.

  • 8.

    Van het resultaat van het bezoek, alsmede eventuele afspraken wordt een rapport gemaakt voor de overtreder en wordt de melder geïnformeerd. Dit laatste gebeurt schriftelijk of per email.

  • 9.

    De toezichthouder initieert de vervolgstappen binnen de uitvoeringsorganisatie.

Indien sprake is van een overtreding zal tijdens het proces om de overtreding ongedaan te maken of tijdens een legalisatieproces, de belangen van de melder in het vizier blijven zodat deze op de hoogte blijft van het verloop.

 

Bijlage 4.2.4. Strategie handhavingsverzoek

 

Op grond van de Awb (Algemene wet bestuursrecht) mag "eenieder" verzoeken om handhaving. Het verzoek moet volgens artikel 1:3 Awb aangemerkt worden als een aanvraag: een verzoek van een belanghebbende om een besluit te nemen. Artikel 4:2 Awb regelt de vereisten van een aanvraag: onder andere de naam en het adres van de aanvrager. Een verzoek tot handhaving kan daarom niet anoniem gebeuren. Indien niet is voldaan aan het vereiste van naam en adres, kan het bevoegd gezag het verzoek niet in behandeling nemen (artikel 4:5 Awb).

 

Een verzoek om handhaving moet schriftelijk ingediend worden en voorzien van de handtekening van de verzoeker/verzoekster. Als namens iemand anders een verzoek ingediend wordt, moet ook een machtiging van feitelijke verzoeker/verzoekster meegezonden worden. In het verzoek dient een goede en eenduidige omschrijving van de vermeende overtreding staan en waarom het in het belang van de verzoeker/verzoekster is dat de gemeente hiertegen optreedt.

 

Soms komt het voor, dat een verzoek tot handhaving gedaan wordt door een bij het bevoegd gezag "bekende" persoon die (om haar/hem motiverende redenen) niet wil dat zijn identiteit aan anderen bekend wordt gemaakt.

 

Bij een aangifte bij de politie wordt dan gebruik gemaakt van de volgende mogelijkheid: de verbalisant geeft aan dat zich bij hem vervoegde, een persoon die anoniem wenste te blijven en waarvan de personalia bij verbalisant bekend zijn. Vervolgens wordt de zaak "gewoon" in behandeling genomen. Niet uitgesloten is echter dat uiteindelijk de "aangever" in een eventuele rechtszaak gehoord dient te worden door de advocaat van de gedaagde, maar dat hoeft niet in het openbaar te gebeuren.

 

Het traject “handhavingsverzoek”in het zaaksysteem wordt opgestart en volgens de wettelijke stappen afgehandeld.

 

Bijlage 4.2.5. Strategie ongewoon voorval

 

In titel 17.2 van de Wet milieubeheer staan maatregelen bij milieuschade of een onmiddellijke dreiging daarvan. Dit blijft na de invoering van de Omgevingswet voorlopig zo. Ook de regeling van milieuaansprakelijkheid in titel 17.2 Wm is onveranderd gebleven. De regels over milieuaansprakelijkheid gelden voor grote gevallen van milieuschade.

 

De regels verplichten de veroorzaker om dreigende milieuschade te voorkomen en om ontstane milieuschade te beperken en te herstellen. Het bevoegd gezag is verplicht om maatregelen te eisen of deze zelf te nemen als de veroorzaker niet aan zijn verplichtingen voldoet. Bovendien is het bevoegd gezag dan verplicht om de gemaakte kosten te verhalen op de veroorzaker volgens het beginsel 'de vervuiler betaalt'.

 

Met deze artikelen in de Wet milieubeheer heeft de wetgever de Europese Richtlijn milieuaansprakelijkheid (2004/35/EG) in Nederlandse regelgeving ingevoerd. De regelgeving heeft als doel bedrijven aan te sporen de kans op milieuschade zo klein mogelijk te houden. Hiermee heeft het een preventieve werking.

 

Voor de melding kunnen bedrijven gebruik maken van een vragenlijst (zie verder) die ingaat op al de onderwerpen waarover informatie moet worden gegeven. Op basis van de melding kan het bevoegd gezag een onderzoek instellen.

 

Bij een ongewoon voorval is veelal sprake van een situatie die niet gewild is. Vaak zijn het situaties die niet bedoeld zijn en ontstaan door een ongeluk. Er dient echter te worden onderzocht of hier sprake is van opzet of niet. Hiervoor is het noodzakelijk dat de vragenlijst wordt ingevuld.

 

De bevindingen van het onderzoek worden gepositioneerd in de landelijke interventiematrix. Van daaruit wordt de Landelijke Handhavingsstrategie gevolgd.

 

Indien er sprake is van een onveilige situatie dan wordt opgetreden in samenwerking met de AOV-er zodat ook de omgeving betrokken wordt in de ontstane ongewilde situatie en om te voorkomen dat als gevolg van het ongewoon voorval een grotere calamiteit ontstaat.

 

Volgens artikel 17.18 van de Wet milieubeheer is het bevoegd gezag verplicht om gevallen van milieuschade die onder titel 17.2 Wm vallen, te melden aan de minister van Infrastructuur en Waterstaat. Daarbij moet zij bepaalde gegevens overleggen. Wanneer meer bekend is over de milieuschade, moet het bevoegd gezag de gegevens aanvullen. Op de website Milieuaansprakelijkheid (Hst. 17.2) | Informatiepunt Leefomgeving is een digitaal formulier om dergelijke gevallen te melden bij de Minister.

 

Het bevoegd gezag heeft bij een ongewoon voorval de volgende verplichtingen en bevoegdheden:

  • Het bevoegd gezag houdt andere belanghebbende overheden op de hoogte van de gebeurtenissen en de genomen maatregelen (Omgevingswet, artikel 19.3). Dat zijn in ieder geval:

    • o

      De gemeente waar het voorval zich voordoet, of de voorzitter van de veiligheidsregio als de gevolgen de gemeente overstijgen

    • o

      De Inspectie Leefomgeving en Transport

    • o

      De beheerder van de rioolwaterzuivering als het voorval daar gevolgen voor heeft

  • Het bevoegd gezag zorgt ervoor dat de uitvoerder van de activiteit direct maatregelen neemt om de gevolgen zo klein mogelijk te houden (Omgevingswet, artikel 19.4). Het bevoegd gezag kan hiervoor een bindende aanwijzing geven, die zelfs de activiteit stil kan leggen. In spoedeisende gevallen kan het bevoegd gezag de aanwijzing direct doen, en achteraf in een schriftelijk besluit vastleggen (Awb, artikel 5:31).

  • Het bevoegd gezag kan zelf maatregelen nemen zolang niet duidelijk is wie het ongewone voorval veroorzaakte (Omgevingswet, artikel 19.5). Het bevoegd gezag zet dit op schrift en stuurt het aan de veroorzaker zodra die bekend is.

  • Het bevoegd gezag verhaalt de kosten van maatregelen die hij zelf neemt of laat nemen op de veroorzaker (Omgevingswet, artikel 19.6).

  • Het bevoegd gezag zorgt ervoor dat er onderzoek plaatsvindt om het voorval te analyseren en de oorzaak te achterhalen (Omgevingswet, artikel 19.7).

  • Het bevoegd gezag stelt zo nodig vergunningvoorschriften of maatwerkvoorschriften aan de activiteit om te voorkomen dat het nog een keer gebeurt (Omgevingswet, artikel 19.7).

Belangrijk doel van de meldingen is te leren van incidenten en het realiseren van verbeteringen om herhaling of erger te voorkomen. Dit geldt voor zowel het bedrijf en zijn bevoegd gezag, als voor de ILT.

 

Afhankelijk van de ernst of het karakter van een melding kan de ILT besluiten tot een eigen aanvullend onderzoek. Dit bestaat meestal uit een feitenonderzoek en een analyse om de vergunningsituatie, het toezicht en de naleving in beeld te krijgen. Met de analyse kan de ILT haar adviestaak bij de verlening van omgevingsvergunningen scherper invullen.

 

De analyses zijn beschikbaar voor omgevingsdiensten, zodat zij de informatie kunnen gebruiken bij hun risicoanalyses en prioriteitsbepaling.

 

Vragenlijst voor een melding ongewoon voorval aan het bevoegd gezag

Heeft zich op uw bedrijf een ongewoon voorval voorgedaan en heeft dit nadelige gevolgen voor het milieu? Dan moet u dit melden bij het bevoegd gezag ingevolge Titel 17.2 van de Wet milieubeheer: (Maatregelen bij milieuschade of een onmiddellijke dreiging daarvan) en artikel 2.11 van het Bal.

 

Na beantwoording van alle onderstaande vragen mailt u de lijst naar info@eijsden-margraten.nl onder vermelding van Melding ongewoon voorval

 

1

Gegevens melder /bedrijf

1.1

Naam inrichting

1.2

Straat en huisnummer

1.3

Postcode en plaats

1.4

Naam contactpersoon

1.5

Telefoonnummer contactpersoon

1.6

Email contactpersoon

 

 

2

Gegevens ongewoon voorval

2.1

Datum en tijdstip voorval

2.2

Beschrijving voorval (ook vermelding locatie, aanwezige personen, voertuigen, installaties

2.3

Oorzaak van het voorval

 

2/4

Welke stoffen zijn vrijgekomen of welke milieuschade- of hinder is ontstaan?

2.5

Wat zijn de eigenschappen van de eventueel vrijgekomen stoffen?

2.6

Was/ is/ wordt het voorval merkbaar buiten de inrichting?

2.7

Andere gegevens om aard en ernst van de gevolgen van het voorval voor het milieu te kunnen beoordelen

 

3

Maatregelen

3.1

Zijn er maatregelen getroffen om de oorzaak van het voorval weg te nemen?

3.2

Wat is gedaan om verdere gevolgen (milieuschade of hinder) te beperken, voorkomen of ongedaan te maken?

 

3.3

Wat wordt / is gedaan om een volgend soortgelijk voorval te voorkomen?

 

Bijlage 5: Inspectiematrix en kengetallen bouwen

 

In de inspectiematrices of –tabellen vindt een verdere onderbouwing van het handhavingsprogramma plaats en worden de kengetallen onderbouwd. In de inspectiematrix is te zien in welke bouwfase hoe vaak wordt geïnspecteerd en welke onderdelen per bouwfase met welke diepgang worden geïnspecteerd. Hierbij is zoveel mogelijk aangesloten bij de methodiek van het landelijke Toezichtprotocol van de Vereniging BWT Nederland. Het oorspronkelijke vertrekpunt is de risicoanalyse uit bijlage 2.

 

Een nadere toelichting:

 

In het landelijke model wordt een aantal bouwfasen onderscheiden. Per bouwfase is het aantal inspecties aangegeven, waarbij een onderscheid wordt gemaakt tussen wacht- en uitvoeringspunten.

 

Bij een wachtpunt mag een uitvoerder niet verder voordat de gemeente een inspectie heeft uitgevoerd.

 

Bij een uitvoeringspunt vindt inspectie door de gemeente plaats gedurende de uitvoering.

 

In het landelijke model zijn de thema’s vervangen door zogenaamde inspectiemomenten. Dit zijn de kolommen met de nummers 1 t/m 28. Hieraan zijn enkele gemeente-specifieke momenten aan toegevoegd: ruimtelijke inpassing, esthetische inpassing en duurzaam bouwen. Per moment kan worden afgelezen:

  • -

    welk inspectieniveau door de gemeente wordt gehanteerd (afgeleid van het inspectieniveau uit het kwalitatieve handhavingsprogramma uit hoofdstuk 2) en hoe dit niveau zich verhoudt tot het landelijke niveau;

  • -

    in welke bouwfase een moment wordt geïnspecteerd en of deze inspectie een wachtpunt (u) of een uitvoeringspunt (l) is; in tegenstelling tot het landelijke model is gekozen om inspectiemomenten niet te koppelen aan één bouwfase; aandacht voor bijvoorbeeld geluid of vocht begint al in een vroeg stadium in de bouw en niet pas bij de afbouwfase zoals het model aangeeft.

Bouwwerken in de categorieën 1, 2 en 7 worden niet gecontroleerd tenzij dit door de bouwplantoetser/vergunningverlener is aangegeven in de vergunning.

 

 

 

 

 

 

Naar boven