Uitvoering- en Handhavingsstrategie Omgevingsrecht Deurne 2025-2030

BURGEMEESTER EN WETHOUDERS VAN DEURNE:

 

gelet op het bepaalde in artikel 3:42 Awb en artikelen 18.19, en 18.20 Omgevingswet en artikel 13.5 Omgevingsbesluit

 

b e s l u i t e n:

 

  • 1.

    Vaststellen van de Uitvoering- en Handhavingsstrategie Omgevingsrecht Deurne 2025-2030;

Dit nieuwe beleidsplan bevat de (strategische) doelen die de gemeente nastreeft en de prioriteiten die daarbij worden gesteld voor de komende jaren. Deze Uitvoerings- en Handhavingsstrategie (U&HS) ziet toe op de gemeentelijke uitvoerings- en handhavingstaken in de fysieke leefomgeving die de gemeente zelf uitvoert.

Ingaande 1 januari 2025 geschied uitvoering van vergunningverlening, toezicht en handhaving Omgevingswet en enkele bijzondere wetten volgens het vastgestelde beleidsplan.

Kortheidshalve wordt verder verwezen naar het beleidsstuk Uitvoerings- en Handhavingsstrategie Omgevingsrecht Deurne 2025-2030 in de bijlage.

 

1. Inleiding

In onze leefomgeving vinden vele menselijke activiteiten plaats. Die positieve, maar soms ook negatieve invloed hebben op de kwaliteit van ons leefmilieu. Voorbeelden van activiteiten zijn de industrie, de bouw, het verkeer en de recreatie. Wij vinden dat de veiligheid en de gezondheid van de mens en het milieu moet worden beschermd. Mensen die activiteiten uitvoeren zijn hiervoor in de eerste plaats zelf verantwoordelijk. Zij moeten mogelijke schade, hinder en overlast voorkomen of herstellen. Dit is soms ingewikkeld en daarom is besloten dat de overheid regels stelt, toezicht houdt en handhaaft als dat nodig is. De gemeente heeft hierbij een belangrijke taak. De gemeente is verantwoordelijk voor het verlenen van vergunningen (V), het behandelen van meldingen en informatieplichten, het houden van toezicht (T) en het handhaven (H) van regels die gelden voor bijvoorbeeld bouwen, slopen, monumenten, milieu en bedrijven, ruimtegebruik, het kappen van bomen en reclame-uitingen. Per 1 januari 2024 zijn al deze regels samengevoegd in de Omgevingswet. Voor een goede uitvoering van VTH-taken is het nodig dat helder is hoe dat gaat plaatsvinden. Dit document geeft duidelijkheid aan alle bedrijven, instellingen en inwoners.

 

1.1 Waarom dit document?

In de Omgevingswet staat dat het verplicht is om een Uitvoering- en handhavingsstrategie te hebben die aan bepaalde eisen voldoet. Deze eisen staan in het Omgevingsbesluit. Hierin staat dat het college dit document vaststelt en het ter informatie naar de raad moet sturen.

 

Dit document beschrijft HOE de gemeente Deurne haar VTH- taken op basis van de Omgevingswet, het Omgevingsplan en Algemene Plaatselijke Verordening (hierna: APV) en Bijzondere wetten uitvoert en welke keuze het daarbij maakt op het gebied van informatieverstrekking, vergunningverlening, toezicht en handhaving. Bij de uitvoering van de wettelijke VTH- taken werken wij intensief samen met anderen.

 

Deze Uitvoering- en handhavingsstrategie (hierna: U&HS) heeft de bedoeling om onze werkwijzen en (beleids-)keuzes in het omgevingsrecht helder en inzichtelijk te maken. Op die manier willen we inwoners en ondernemers op weg helpen in het woud aan regels en te laten zien hoe de gemeente Deurne invulling geeft aan de taken die benoemd zijn in de Omgevingswet en een uniforme werkwijze creëren.

 

Dit document vervangt het oude beleidskader voor VTH: Beleid vergunningen, toezicht en handhaving 2020-2023 van de gemeente Deurne. Dit beleid is door ons verlengd met maximaal 1 jaar. Het beleidskader is verouderd en sluit niet aan bij de uitdagingen van de aankomende periode. We hebben ten opzichte van het oude document de volgende verbeteringen doorgevoerd:

  • We hebben de U&HS aangepast aan de regels van de Omgevingswet en de Wet kwaliteitsborging voor het bouwen (hierna: Wkb).

  • We hebben SMART-doelen opgesteld op basis van een actuele probleem- en risicoanalyse.

  • We hebben ons gericht op de belangrijkste prioriteiten om te bepalen wat VTH hieraan wil bijdragen. Hierdoor kunnen we in de toekomst de doelen beter evalueren en monitoren.

  • De verordening Uitvoering en Handhaving (voorheen verordening VTH omgevingsrecht) is geactualiseerd aan de vernieuwde kwaliteitseisen en de Omgevingswet. Hierdoor is er een minimaal kwaliteitsniveau vastgelegd voor de uitvoering van de VTH-taken.

  • We hebben de U&HS actief onder de aandacht gebracht bij onze strafrechtelijke partners (politie, OM en omgevingsdienst).

1.2 Hoe te werken met dit document?

We bieden onze inwoners en bedrijven duidelijkheid over de keuzes die we maken op het gebied van VTH. We geven aan op welke aspecten we letten bij het in behandeling nemen van een vergunning en hoe we omgaan met overtredingen van de regels en waar wij op toe zien. Op die manier weten inwoners en bedrijven waar zij aan toe zijn als ze iets willen bouwen of ondernemen. Voor onze eigen organisatie hebben de keuzes die we maken impact op de manier waarop we onze taken uitvoeren; hoeveel mensen hebben we nodig en hoeveel geld kost het. Ook maken we duidelijk aan welke onderwerpen we komende jaren extra aandacht moeten geven en helpt het ons om onze taken goed uit te voeren.

 

De U&HS is onderdeel van de planning & controle-cyclus. Dit wordt ook wel de BIG-8 genoemd. Het wordt elk jaar samen met het uitvoeringsprogramma en een evaluatie van het voorgaande jaar beoordeeld om te kijken of aanpassing nodig is. Het document is dus niet statisch, maar verandert steeds.

 

 

1.3 Hoe is het document opgebouwd?

Het document bestaat uit twee delen. Het eerste deel geeft de hoofdlijnen weer van de visie, doelen, prioriteiten en strategieën op het gebied van vergunningverlening, toezicht en handhaving (hoofdstuk 1 t/m 6). Het tweede deel bestaat uit een bijlagenbundel waar alle taken van het Team VTH zijn beschreven en onder andere de strategieën staan uitgewerkt. Vooral in Bijlage 3 is meer in detail uitgewerkt welke overwegingen zijn gemaakt en wat en hoe het Team VTH handelt.

2. Wat is het speelveld?

Op basis van de Omgevingswet moet de gemeente zorgen voor een veilige fysieke leefomgeving. Om dit te bereiken, zijn kwaliteitscriteria opgesteld voor de uitvoering van vergunningverlening-, toezicht- en handhavingstaken. Onze gemeente borgt de kwaliteit met de Verordening uitvoering en handhaving omgevingsrecht gemeente Deurne. De taken van de kwaliteitscriteria zijn het uitgangspunt van het speelveld van de U&HS.

 

2.1 Wat is een U&HS en hoe is het tot stand gekomen?

Een U&HS is een ondersteunende strategie. Met het uitvoeren van de VTH-taken leveren we een bijdrage aan onze ambities uit de kaders die staan in onze toekomstvisie 2030 ‘Veerkrachtig Deurne’ en de kernopgaven uit het raadsprogramma 2022-2026. Met onze toekomstvisie en het raadsprogramma als kapstok leggen we in deze U&HS onze ambities en prioriteiten vast voor de periode 2025-2030. In de toekomst is de Omgevingsvisie het document waar de ambities in komen te staan voor de lange termijn. De omgevingsvisie is nog in ontwikkeling.

 

In detail

De toekomstvisie:

Deurne kenmerkt zich bij uitstek als een woon- en leef gemeente. We zijn een gemeente met een sterke centrale kern, een gevarieerd landelijk gebied en levendige kerkdorpen met elk een eigen karakter. We hebben goede voorzieningen en verbindingen. Deurne is een gemeente die wil blijven boeien en inwoners wil binden en verbinden. We willen hen de ruimte geven om zélf het initiatief te nemen. In Deurne willen we in 2050 energieneutraal zijn.

 

Het raadsprogramma

Het programma omvat kernopgaven van waaruit toekomstig beleid wordt opgesteld. Het betreft:

  • Versterking van de vitaliteit van Deurne en zijn kerkdorpen

  • Een vitaal buitengebied

  • Een gezonder Deurne

  • Een duurzamer Deurne.

 

In ambtelijke en bestuurlijke sessies is samen bekeken wat de VTH-uitvoering bijdraagt aan het realiseren van de doelstellingen. Zo sluit de nieuwe U&HS goed aan op landelijke en regionale ontwikkelingen. En we hebben onze prioriteiten gesteld op basis van de grootste lokale uitdagingen. De middelen die we inzetten om de VTH-taken uit te voeren, zijn beperkt. We zetten onze middelen zo gericht mogelijk in. We maken keuzes vanuit de risico’s en ambities. De zaken met een zeer hoog risico krijgen meer aandacht.

 

2.2 Wat is de reikwijdte?

Het betreft alle VTH-taken op het gebied van de fysieke leefomgeving. Verder gaat het om de toezicht en handhaving op het gebied van openbare orde en veiligheid. Dit document gaat niet over toezicht- en handhavingstaken die vallen onder het sociale domein. In het kader hieronder lichten wij toe welke VTH-taken wij op basis van de Algemene Plaatselijke Verordening en Verordening fysieke leefomgeving (APV en VFL), Bijzondere wetten en de Omgevingswet moeten uitvoeren. De toekomstige schaalsprong van Deurne is hierin nog niet opgenomen.

 

VTH-taken in detail:

 

Algemene Plaatselijke Verordening (APV) en Verordening fysieke leefomgeving (VFL):

In de APV en VFL is de gemeentelijke regelgeving op het gebied van leefbaarheid en openbare orde opgenomen. Met het begrip leefbaarheid bedoelen we hoe aantrekkelijk en/of geschikt de kern is om er te wonen en te leven. Openbare orde betekent dat iedereen in de samenleving veilig en rustig moet kunnen leven. Dit betekent dat er regels zijn die moeten worden gevolgd om ervoor te zorgen dat mensen zich aan deze normen houden. Het gaat bij de APV veelal om onderwerpen en activiteiten waar inwoners direct hinder van kunnen ondervinden. Enkele voorbeelden hiervan zijn parkeeroverlast, samenscholing, geluidoverlast bij evenementen, loslopende honden en het stallen van caravans en aanhangers. De APV wordt door de gemeenteraad vastgesteld en is grotendeels gebaseerd op de modelverordening van de VNG. Niet voor alle zaken is het college het bevoegd gezag. Voor sommige zaken is de burgemeester het bevoegd gezag.

 

Bijzondere wetten:

Deze wetten zijn bijzonder omdat ze specifieke regels en voorschriften bevatten die niet in andere wetten voorkomen. Bijvoorbeeld, de Alcoholwet bevat regels over de verkoop van alcohol en het gebruik ervan in het openbaar. De Wet op de kansspelen bevat regels over kansspelen en loterijen. De Wet Bibob bevat regels om te voorkomen dat criminele activiteiten worden gefinancierd met behulp van vergunningen. De Winkeltijdenwet bevat regels over de openingstijden van winkels. Wet regulering van sekswerk gaat over de invoering van een landelijk uniforme vergunningsplicht voor prostituees.

 

  • Vergunningen: Op het terrein van APV + bijzondere wetten is afgifte van diverse vergunningen mogelijk. Behalve vergunningen worden er ook de nodige ontheffingen verleend op basis van de APV en bijzondere wetten. Te denken valt aan ontheffingen op basis van de Alcoholwet.

  • Toezicht en handhaving: De gemeente ontvangt regelmatig klachten en meldingen en verzoeken tot handhaving van burgers over APV gerelateerde zaken. De Boa’s nemen klachten in behandeling en zijn in eerste instantie ook verantwoordelijk voor het toezicht op de naleving van verleende vergunningen en ontheffingen.

Omgevingswet:

De Omgevingswet gaat over de ruimte waarin we wonen, werken en ontspannen: de fysieke leefomgeving. In 4 algemene maatregelen van bestuur en een ministeriele regeling werkt de wetgever de Omgevingswet uit. De wet geldt voor alle Nederlandse inwoners, organisaties en bedrijven.

 

  • Vergunningen: voor sommige activiteiten zijn burgers, bedrijven en overheden verplicht om toestemming te vragen om activiteiten in de leefomgeving uit te voeren of moet een melding worden gedaan voordat de activiteit mag worden uitgevoerd. Voorbeelden hiervan zijn als de inwoner of het bedrijf met de activiteit:

    • Het milieu gaat belasten;

    • Gaat bouwen, verbouwen of renoveren;

    • Een reclame aanbrengt;

    • De verantwoordelijkheid over de brandveiligheid van een gebouw heeft;

    • Bomen gaat kappen;

    • Een inrit of uitrit gaat aanleggen;

    • Beschermde monumenten gaat verbouwen of slopen.

  • Toezicht en handhaving: Om na te gaan of aan wet- en regelgeving is voldaan, controleert de gemeente de eisen uit de wet. Dit noemen we toezicht. Dit toezicht kan op verschillende manieren plaatsvinden. Het toezicht bestaat uit het behandelen van meldingen en verzoeken om handhaving, thema-gericht toezicht en gebiedssurveillance. Als er niet aan de regels wordt voldaan, moet er in principe worden opgetreden (handhaving). 

 

2.3 Wat is onze beleidsvrijheid?

Beleidsvrijheid betekent dat de gemeente zelf mag beslissen hoe ze haar VTH-taken uitvoert. De beleidsvrijheid is aan grenzen gebonden. Zo mogen we bijvoorbeeld niet zelf de behandeltermijnen bepalen. We moeten binnen de gestelde wettelijke termijnen vergunning- en handhavingsbeschikkingen opleveren.

In ons omgevingsplan kunnen we kiezen om regels te schrappen, eigen regels te stellen en hebben we ruimte om ons eigen beleid te voeren. We kunnen er bijvoorbeeld voor kiezen om vergunningplichten te vervangen voor algemene regels (regels die voor iedereen gelden). Ook hebben we beleidsvrijheid bij het bepalen van onze dienstverlening die wij geven aan onze inwoners en bedrijven, welke zaken prioriteit hebben, hoe streng wij aanvragen toetsen en controleren en op welke manier wij dat doen.

 

2.4 Wat is de relatie met andere kaders?

Bij de uitvoering van onze VTH-taken houden we rekening met andere kaders die op landelijk, provinciaal, regionaal en lokaal zijn vastgesteld. We werken samen met andere overheden en houden rekening met elkaars beleid. Als de gemeente een woonwijk wil realiseren, moet die rekening houden met de uitgangspunten van bijvoorbeeld het waterschap en de provincie.

 

Voor een aantal van de VTH-taken werken wij samen met externe partners zoals de politie en het OM (Damocles-zaken, openbare orde, ondermijning etc.), het Regionaal Informatie en Expertise Centrum (RIEC), de Peelgemeenten (Asten, Gemert-Bakel, Laarbeek, Helmond, Someren en Deurne), de Omgevingsdienst Zuidoost-Brabant (o.a. op het gebied van milieu, geluid en asbest) en de Veiligheidsregio Brabant-Zuidoost (op het gebied van brandveiligheid). De geplande activiteiten in dit document zijn voor zover mogelijk met de hiervoor betrokken samenwerkingspartners afgestemd. Hiervoor zijn regionale kaders vastgesteld.

 

Naast de regionale kaders hebben wij ook lokale kaders waar regels, ambities en prioriteiten instaan waar wij rekening mee moeten houden bij de uitvoering van onze VTH-taken. Een nadere uitwerking van de kaders waar wij rekening mee houden zijn terug te vinden in bijlage 1 en 3.

3. Wat is onze missie en visie op VTH?

Een missie en visie zijn belangrijk omdat het de basis vormt voor de uitvoering van de VTH-taken. Het is richtinggevend voor de prioriteiten en doelstellingen van onze organisatie en zorgt voor uniforme en transparante dienstverlening. In dit hoofdstuk staan onze kernwaarden voor een goede uitvoering van onze VTH-taken centraal. De VTH-taken zijn opgedeeld in 3 kernactiviteiten: informatieverstrekking, vergunningverlening (inclusief toezicht) en handhaving (inclusief toezicht).

 

3.1 Missie en visie

Bij de uitvoering van de VTH-taken sluiten we aan bij de bestaande missie en visie van onze gemeente.

 

Missie: Deurne: Daar doen we het voor!

 

Visie op VTH:

 

Visie op VTH:

 

  • We werken resultaatgericht samen met onze inwoners, ondernemers en overige organisaties aan een veilig, prettig en duurzaam woon-, werk- en leefklimaat in onze dorpen en het buitengebied.

  • Wij dragen daaraan bij door het verstrekken van informatie over en voor ruimtelijke initiatieven in de fysieke leefomgeving van Deurne en het geven van toestemming daarvoor via het verlenen van omgevingsvergunningen vanuit de ‘ja, mits’-gedachte (ondernemend). Dit is passend bij de doelstelling van de Omgevingswet.

  • Wij dragen bij aan een veilige, prettige en duurzame leefomgeving door risicogericht toezicht te houden en effectief op te treden. Hierbij werken we samen met onze inwoners, ondernemers en overige organisaties. We zijn bevlogen om onze dienstverlening te verbeteren en ons doelen te bereiken.

 

De dikgedrukte woorden zijn kernwaarden van onze gemeente.

 

3.2 Uitgangspunten bij onze manier van werken

Deze paragraaf beschrijft hoe wij omgaan met vergunningverlening, toezicht en handhaving. Deze uitgangspunten zijn leidend bij het behandelen van aanvragen en meldingen, bij het uitvoeren van inspecties en bij het handhavend optreden. De uitgangspunten zijn in de volgende pagina weergegeven en concretiseren we in onze uitvoeringsstrategieën in hoofdstuk 5.

 

  • We gaan uit van vertrouwen in inwoners en ondernemers (kernwaarde: bevlogen). De primaire verantwoordelijkheid voor de naleving van regels en vergunningsvoorwaarden ligt bij burgers en bedrijven, dan wel de partijen die namens hen optreden. We vertrouwen erop en verwachten van hen dat ze hierin nadrukkelijk hun eigen verantwoordelijkheid nemen. We wijzen hen hierop indien het niet (voldoende) gebeurt.

  • We zijn een deskundige en dienstverlenende organisatie (kernwaarde: resultaatgericht). Wij streven naar het zo goed en zo snel mogelijk behandelen van vergunningen en meldingen. We beperken ons in ieder geval zo veel mogelijk in het overschrijden van de wettelijke afhandelingstermijnen. We werken zorgvuldig. We weten niet alleen de regels, maar ook het doel achter de regels. We communiceren duidelijk over verwachtingen.

  • Voorkomen is beter dan genezen (kernwaarde: ondernemend). Preventie verdient de voorkeur boven repressie. Ons handelen is erop gericht repressieve handhaving te voorkomen en (spontane) naleving van de regels te bevorderen. Hierbij verliezen wij niet uit het oog dat repressief handhaven soms nodig is en aarzelen we niet om op te treden.

  • Eén overheid (kernwaarde: samenwerkend). De gemeente wil als overheid met één gezicht optreden. Daarom is samenwerking zowel intern als extern essentieel. Voor toezicht en handhaving werken we samen met andere bevoegde gezagen, zoals de provincie het waterschap en met ketenpartners zoals de omgevingsdienst en de veiligheidsregio. Hierover communiceren we duidelijk met initiatiefnemers.

4. Wat willen we bereiken?

De Omgevingswet doelstelling staat centraal voor het uitvoeren van de VTH-taken. Deze staat verwoord in artikel 1.3 van de Omgevingswet:

“Deze wet is, met het oog op duurzame ontwikkeling, gericht op het in onderlinge samenhang:

  • a.

    bereiken en in stand houden van een veilige en gezonde fysieke leefomgeving en een goede omgevingskwaliteit, ook vanwege de intrinsieke waarde van de natuur en

  • b.

    het doelmatig beheren, gebruiken en ontwikkelen van de fysieke leefomgeving ter vervulling van maatschappelijke behoeften.”

Deze algemene doelstellingen van de Omgevingswet hebben we vertaald naar onze gemeente. De opgaven opgenomen in ons raadsprogramma (gebaseerd op de Toekomstvisie Deurne 2030) zijn richtinggevend voor de keuzes voor de uitvoering van de VTH-taken.

 

4.1 Opgaven raadsprogramma

De gemeente Deurne heeft de volgende opgaven geformuleerd in de raadsprogramma Deurne: daar doen we het voor:

 

  • 1.

    Versterking van de vitaliteit van Deurne en zijn kerkdorpen

  • 2.

    Een vitaal buitengebied

  • 3.

    Een gezonder Deurne

  • 4.

    Een duurzamer Deurne.

Naast de 4 kernopgaven is dienstverlening een belangrijk thema. Wij hechten er grote waarde aan om deze ambities te relateren aan het VTH-terrein.

  • 1.

    Versterking van de vitaliteit van Deurne en zijn kerkdorpen

    In kernopgave 1 streeft Deurne ernaar een gemeente te zijn die haar inwoners blijft boeien en verbinden, wat cruciaal is voor de samenleving en het voorzieningenniveau. De gemeente wil meer woningen bouwen dan de geplande 1800 om aantrekkelijk te blijven, vooral in het licht van toenemende betaalbaarheidsproblemen elders. Het behouden van het karakter van Deurne en zijn kernen is essentieel, evenals het versterken van de bereikbaarheid via diverse vervoersmiddelen. Groen en mobiliteit spelen een belangrijke rol in deze visie, met aandacht voor diversiteit in woningbouw en voorzieningen.

     

     

    VTH levert hieraan een bijdrage door in te zetten op onderstaande doelstelling:

     

    Bouwvergunningen en toezicht: Door effectieve vergunningverlening en toezicht te waarborgen, zorgt de gemeente ervoor dat nieuwe woningen worden gebouwd volgens de vastgestelde normen en richtlijnen. Dit helpt bij het behouden van het karakter van Deurne en zijn kernen, aangezien nieuwe ontwikkelingen passen binnen de omgeving en beeldkwaliteitsniveaus. Door de inzet van VTH waarborgen wij dat er geen bewoning plaatsvindt in panden die niet bestemd/geschikt zijn voor bewoning.

  • 2.

    Een vitaal buitengebied

    Kernopgave 2 richt zich op de uitdagingen die divers en complex zijn in het buitengebied van Deurne voornamelijk als gevolg van overheidsmaatregelen. Het benadrukt de voortdurende zoektocht naar een nieuwe balans waarbij het buitengebied economisch, maatschappelijk en natuurlijk vitaal blijft. Een gebiedsgerichte aanpak is nodig om beleidskeuzes te maken die passen bij de specifieke behoeften en kansen van elk deelgebied. De focus ligt op het bevorderen van een gezonde leefomgeving, waarbij de Omgevingswet wordt genoemd als een instrument om strengere maatregelen te kunnen nemen waar nodig. Duurzaam en innovatief onderhoud wordt gestimuleerd, vooral gericht op het verbeteren van bodemkwaliteit en biodiversiteit. Ondernemers in het landelijk gebied worden ondersteund in het omgaan met veranderingen, terwijl ook aandacht wordt besteed aan het integreren van arbeidsmigranten in de samenleving.

     

    VTH levert hieraan een bijdrage door in te zetten op onderstaande doelstellingen:

     

    • Toezicht op naleving van regelgeving: VTH zorgt dat overheidsmaatregelen en beleidskeuzes adequaat worden nageleefd door de betrokken partijen in het buitengebied. Dit omvat bijvoorbeeld het controleren of ondernemers zich houden aan regels met betrekking tot duurzaamheid, landschapsbehoud en woonomstandigheden voor arbeidsmigranten. Het controleren op het illegaal huisvesten van arbeidsmigranten heeft prioriteit in onze gemeente.

    • Handhaving van milieunormen: VTH ziet toe op de naleving van milieuvoorschriften om een gezonde leefomgeving te waarborgen. Door regelmatig inspecties uit te voeren en passende maatregelen te nemen bij overtredingen. VTH draagt bij aan het behoud en de verbetering van de natuurlijke kwaliteit van het buitengebied, zoals het beschermen van biodiversiteit en het bevorderen van duurzaam bodembeheer. Deze taken worden uitgevoerd door onze omgevingsdienst.

    • Ondersteuning van ondernemers: VTH steunt ondernemers in het landelijk gebied door hen te informeren over relevante regelgeving, beleidsinitiatieven en beschikbare ondersteuningsprogramma's. Door proactief advies en begeleiding te bieden, draagt VTH bij aan het bevorderen van duurzame bedrijfspraktijken en het versterken van de veerkracht van lokale ondernemers tegenover veranderingen in het beleid.

    • 3.

      Een gezonder Deurne

      Kernopgave 3 van Deurne richt zich op het streven naar een gezondere leefomgeving waarin alle inwoners op een prettige manier kunnen leven en actief bijdragen aan de gemeenschap. Gezondheid wordt hierbij breed opgevat, inclusief mentale, fysieke en sociaaleconomische aspecten. Hoewel er positieve aspecten zijn, zoals het ervaren van verbondenheid, zijn er ook uitdagingen, zoals een lagere levensverwachting en vergrijzing. De kernopgave benadrukt de noodzaak van een integraal gezondheidsbeleid en het opnemen van gezondheidsaspecten bij beleidsafwegingen. Dit omvat het stimuleren van een gezonde leefstijl, het waarborgen van toegankelijkheid en betaalbaarheid van gezondheidsinitiatieven, en het ondersteunen van zelf- en samenredzaamheid, zoals mantelzorg. Verder wordt ingezet op een ketenaanpak voor wonen, welzijn en zorg, waarbij samenwerking tussen verschillende partners cruciaal is om te voorzien in de diverse behoeften van verschillende doelgroepen. Er wordt gestreefd naar preventie, vroeg signalering en een gecoördineerde aanpak van ondersteunings- en zorgvragen, met ruimte voor deelname aan nieuwe initiatieven en het ontwikkelen van passend beleid.

  • VTH levert hieraan een bijdrage door in te zetten op onderstaande doelstellingen:

     

    • Inzet op gezondheidsvisie: VTH levert waar nodig een actieve bijdrage aan het gezondheidsaspect. De gemeente Deurne heeft op 2 juli 2024 een nieuwe gezondheidsvisie vastgesteld. Deze visie richt zich op de toekomst en bepaalt waar de gemeente de komende jaren op het gebied van gezondheid op gaat inzetten. Het doel is om Deurne op verschillende vlakken gezonder te maken. Hierbij ligt de focus niet alleen op wat mensen niet meer kunnen, maar vooral op wat ze nog wel kunnen en willen. De inzet van het VTH-instrumentarium is ondersteunend aan de doelstellingen die in de nieuwe visie worden/zijn vastgelegd.

    • Mogelijkheden onderzoeken om gezondheid te bevorderen: VTH levert op verzoek input aan RO om gezondheidseisen te verwerken in het omgevingsplan. Indien de regelgeving in het omgevingsplan hierin voorziet vraagt VTH-advies aan GGD om gezondheid te bevorderen bij een vergunningaanvraag. Denk aan fijnstof in het kader van stookoverlast/rookoverlast, de ventilatie van gebouwen en het gebruik van bestrijdingsmiddelen. Door mantelzorgwoningen toe te staan leveren we indirect een bijdrage aan de sociale gezondheid van onze inwoners.

    • Toezicht op APV en Alcoholwet: VTH houdt tijdens toezichtmomenten integrale controles waarbij alle aspecten van de Alcoholwet worden meegenomen. Denk hierbij aan de exploitatievergunning, sluitingstijd, indien mogelijk geluid en aanwezigheid van portiers en de vermelding van de leidinggevende in de vergunning. De prioriteit ligt hierbij voornamelijk bij het toezicht op de naleving van de leeftijdsgrens voor alcohol.

    • Handhaving van regels voor gezonde leefomgeving: VTH zorgt dat vastgestelde regels en voorschriften met betrekking tot een gezonde leefomgeving worden nageleefd. Dit omvat bijvoorbeeld het handhaven van regels met betrekking tot luchtkwaliteit, geluidsoverlast en afvalverwerking. Dumping van drugs gerelateerd afval heeft een hoge prioriteit. Maar ook door inzet en samenwerking met zorg en GGD ook woonoverlast -vervuilde woningen. Of door inzet op naleving regels kinderdagverblijven.

    • Toezicht op bouw- en ruimtelijke ordeningsvoorschriften: VTH houdt bij nieuwbouw- en renovatieprojecten rekening met gezondheidsaspecten, zoals groenvoorzieningen, toegankelijkheid voor mindervaliden en veiligheid van gebouwen binnen de gestelde kaders.

  • 4.

    Een duurzamer Deurne

    Kernopgave 4 benadrukt de groeiende verantwoordelijkheid van Deurne in het bereiken van duurzaamheidsdoelstellingen. Het omvat drie belangrijke aspecten:

     

    • -

      Grootschalige opwekking van duurzame energie.

    • -

      Droogte, wateroverlast en hittestress.

    • -

      Circulariteit.

  • VTH levert hieraan een bijdrage door in te zetten op onderstaande doelstellingen:

    • Effectieve toezicht en handhaving: VTH voert zowel bij vergunningverlening als toezicht controle uit op het behalen van de BENG norm (de eis waaraan een nieuwbouw moet voldoen om de hoeveelheid energie die nodig is om een gebouw te koelen en te verwarmen) van nieuwe bouwwerken voor zover de gemeente hiervoor verantwoordelijk is. Het toezicht op energiebesparende maatregelen wordt door de omgevingsdienst gehouden.

    • Vergunningverlening en toezicht op klimaatbestendige leefomgeving: We leveren indirect een bijdrage hieraan doordat VTH-vergunningen verleend voor groene daken, regenwateropvangsystemen en klimaatbestendige ontwikkeling. VTH kan controleren of bouwprojecten voldoen aan de vereisten voor waterbeheer en hittebestendigheid, en indien nodig corrigerende maatregelen afdwingen.

4.2 U&HT kwaliteitsdoelstellingen

Naast de ambities uit het raadsprogramma is de gemeente Deurne verplicht om zich te verantwoorden op de kwaliteitsdoelstellingen vermeld in de verordening Uitvoering en Handhaving Omgevingsrecht Deurne 2022.

 

Dit zijn:

  • Dienstverlening,

  • Uitvoeringskwaliteit en;

  • Financiën

Hieronder staan de doelstellingen uitgewerkt en toegespitst op VTH.

4.2.1 Dienstverlening

Dienstverlening is de vijfde kernopgave van gemeente. De gemeente Deurne heeft een dienstverleningsvisie die als uitgangspunt dient voor de uitvoering van onze VTH-taken. In onze visie op dienstverlening staat het concept van 'nabij zijn' en 'dienstbaarheid' centraal. Wij streven ernaar een gemeente te zijn die benaderbaar, ontvankelijk en empathisch is, altijd met een passende en menselijke benadering. Wij erkennen dat dienstverlening meer inhoudt dan alleen het vervullen van verzoeken; het gaat om het maken van doordachte belangenafwegingen waarbij we onze rol als eerste overheid serieus nemen.

 

Implementatie van de dienstverleningsvisie in de VTH-praktijk:

 

  • Wat doen wij? We verstrekken tijdige en nauwkeurige informatie, behandelen aanvragen efficiënt en handhaven de regelgeving met aandacht voor individuele situaties, waarbij we altijd benaderbaar en empathisch blijven.

  • Wat ervaart de inwoner? Inwoners voelen onze nabijheid door onze ontvankelijkheid en empathische benadering. Ze worden correct behandeld en hun zorgen worden serieus genomen, ook als we niet aan hun verzoek kunnen voldoen.

  • Grondhouding: Onze basis is dienstbaarheid en nabijheid, gecombineerd met een heldere belangenafweging. Wij communiceren proactief en duidelijk, zodat inwoners niet verrast worden en actief betrokken zijn bij het proces.

  • Communicatie: We zorgen voor heldere communicatie in begrijpelijke taal, via de juiste kanalen. We betrekken inwoners vroegtijdig en zijn transparant over wat mogelijk is en wat niet.

  • Verwachtingen en Verbetering: Continu streven naar verbetering van onze dienstverlening is essentieel. Dit omvat duidelijke doelstellingen en open dialoog met alle betrokkenen om onze aanpak voortdurend te evalueren en te verfijnen.

  • Dienstbaarheid in Actie: Zelfs als 'nee' het antwoord is, communiceren we dit met duidelijke uitleg en bieden we waar mogelijk alternatieven aan. Dit is illustrerend voor hoe onze dienstbaarheid gepaard gaat met transparante belangenafweging en het aanreiken van passende oplossingen.

VTH levert hieraan een bijdrage door in te zetten op onderstaande doelstellingen:

  • Afspraak is afspraak: We handelen conform de huidige dienstverleningsafspraken. Dit betekent dat we in principe binnen 2 werkdagen reageren op een terugbelnotitie.

  • Versnellen van Vergunningsprocessen: Verminderen van de gemiddelde doorlooptijd voor het verwerken van vergunningsaanvragen door de implementatie van gestroomlijnde procedures en digitale oplossingen. Een doel is te voldoen in 95% van de aanvragen binnen de wettelijke termijn worden af te handelen vallend binnen de reikwijdte van dit document.

  • Versterken van de grondhouding van Dienstbaarheid en Nabijheid: Verankeren van een cultuur van dienstbaarheid en nabijheid binnen de organisatie, waarbij elke medewerker de waarden van proactieve communicatie, duidelijke belangenafweging en betrokkenheid bij het proces belichaamt. Een doel is om alle VTH-medewerkers hier blijvend in mee te nemen op diverse wijzen.

4.2.2 Uitvoeringskwaliteit

Onder uitvoeringskwaliteit verstaan we de mate waarin een product voldoet aan de juridische en organisatorische doelen (zoals geformuleerd in de relevante wet- en regelgeving en de algemene beginselen van behoorlijk bestuur) en bijdraagt aan de omgevingsdoelen: de inhoudelijke kwaliteit.

 

Cruciaal voor het leveren van kwaliteitsproducten is de beschikbaarheid van vakmanschap en expertise en de borging van de kwaliteit. Als kwaliteitsafspraken niet worden vastgelegd, gemonitord en gerapporteerd is er een sterke mate van afhankelijkheid van de individuele medewerker.

 

VTH levert hieraan een bijdrage door in te zetten op onderstaande doelstellingen:

 

  • Jaarlijks uitvoeren van de kwaliteitsmeting U&H: De komende beleidsperiode beschikt de VTH-uitvoeringsorganisatie over goed opgeleid personeel dat voldoet aan de meest recente kwaliteitscriteria VTH en beschikt over de vereiste competenties en vaardigheden.

  • Opnemen kwaliteitseisen in vacatureteksten en in functioneringsgesprekken: Bij de werving van nieuwe VTH-medewerkers zorgen wij ervoor dat de eisen uit de kwaliteitscriteria benoemd worden in de vacatureteksten. In de functioneringsgesprekken wordt door de leidinggevende gestimuleerd om te voldoen aan de opleidings- en kennisvereisten van de kwaliteitscriteria conform het competentieprofiel vereisten aan de betreffende functies.

Leren werken met data en informatie gestuurd werken: De komende beleidsperiode gaan we data genereren, analyseren en continue verbeteren zoals het monitoren onze uren en koppelen deze aan de vastgestelde prioriteiten. Het nieuwe systeem dient opnieuw ingericht te worden om kwartaalrapportages gemaakt kunnen worden.

4.2.3 Financiën

Onder financiën verstaan we de inzet van middelen in relatie tot de kwaliteit van de geleverde diensten/producten.

 

VTH levert hieraan een bijdrage door in te zetten op onderstaande doelstellingen:

 

  • Kostendekkend: Inzicht in de kosten van (de op basis van de gestelde doelen uit te voeren activiteiten m.b.t.) VTH. De gemeenteraad heeft opdracht gegeven om kostendekkend te zijn bij vergunningverlening. Bij het vaststellen van de legesverordening is met de raad afgesproken dat wij de komende 2 jaar monitoren of de kosten die zijn opgenomen in de legesverordening daadwerkelijk kostendekkend zijn.

In het volgende hoofdstuk wordt besproken aan welke activiteiten we invulling geven om deze doelstellingen te realiseren. Door het maken van deze koppeling is de beleidscyclus sluitend, operationaliseren we de kwaliteit en realiseren we de meetbaarheid van de doelstellingen.

5. Wat zijn onze prioriteiten?

Een U&HS dient inzicht te bieden in de prioriteitstelling voor het verrichten van de werkzaamheden. Bij het vaststellen van de prioriteiten nemen de risico’s een belangrijke plaats in.

 

5.1 Welke methodiek risicoanalyse gebruiken we?

De methode om te komen tot een gedegen risicoanalyse is gebaseerd op de landelijke methode, die uitgaat van het effect van activiteiten en de kans dat de effecten zich voordoen. Op basis van deze Risico = ‘Kans maal Effect’-benadering volgt een risicoscore voor de weergegeven activiteiten. Op basis van de risicoscore hebben we de prioriteiten bepaald. De inschatting van de risico’s voor de leefomgeving is hierbij richtinggevend geweest.

 

De input voor de risicoanalyse is middels het bevragen van de inhoudelijke vakspecialisten werkzaam bij de gemeente Deurne tot stand gekomen. De vragen zijn per domein behandeld: Bouwen, Slopen, Erfgoed, Ruimtelijke Ordening, Fysieke leefomgeving, APV, Bijzondere onderwerpen en wetten, Alcoholwet en Evenementen. Vervolgens is het college gevraagd om deze risico’s te prioriteren voor de bestuurlijke prioriteitstelling.

 

De risicoanalyse voor het domein ‘Brandveiligheid’ is in regionaal verband door de Veiligheidsregio Brabant-Zuidoost (VRBZO) uitgevoerd. Voor het domein ‘Milieu’ staat de Omgevingsdienst Zuidoost-Brabant (ODZOB) aan de lat. Beiden maken geen onderdeel uit van deze U&HS.

 

In bijlage 2 ‘Handleiding Risicoanalyse’ is een toelichting opgenomen van de uitgevoerde risicoanalyse, waarin nader wordt ingegaan op de gebruikte methode, de begrippen en de wijze waarop aan deze begrippen getalsmatig waarden zijn toegekend.

 

5.2 Wat zijn de uitkomsten?

Omdat er beperkte capaciteit is die niet op alles ingezet kan worden, wordt prioriteit gegeven aan de onderstaande thema’s. Daarbij is het uitgangspunt dat de activiteiten met het hoogste risico in de risicoanalyse in de uitvoering de hoogste prioriteit krijgen. Een weergave van de uitkomsten van de volledig ingevulde risicomatrix is opgenomen in bijlage 2 ‘Verantwoording methode’.

  • Jaarlijkse actualisatie

    Jaarlijks worden de uitkomsten van de risicomatrix doorlopen en geactualiseerd indien nodig. Deze krijgen een nadere invulling in het uitvoeringsprogramma.

     

    De activiteiten met de hoogste prioriteit zijn hieronder weergegeven. Daarnaast zijn er ook activiteiten met een lager risico en dus een lagere prioriteit. Hiervoor geldt dat signalen afhankelijk van de aard en omvang worden afgehandeld. Planmatig toezicht op een specifiek thema, doelgroep of gebied behoort tot de mogelijkheden.

 

Activiteiten met een zeer hoge prioriteit, die vragen om een proactieve aanpak:

  • Handelen zonder of in strijd met een omgevingsvergunning activiteit bouw: kamerverhuur (5 of meer wooneenheden), logiesgebouw.

  • Activiteit ‘strijdig gebruik’: overige (onrechtmatige) bewoning in strijd met omgevingsplan (zoals wonen waar niet is toegestaan/illegale bewoning/huisvesting)

  • Ondermijning (inclusief Bibob-toetsing)

  • Mensen/hondenhandel, drugsoverlast, prostitutie, overlast bijzondere locaties (m.n. thema’s zoals ondermijning en complexe handhaving ook vallende binnen de uitvoering van het toezicht van het PIT)

  • Naleving leeftijdsgrens (18plus Alcoholwet)

  • Evenementen met risico (risico is de kans op overlast qua geluid, verkeer, veiligheid en gezondheid) zoals de kermis en carnaval

  • Het bekladden van verkiezingsborden

5.2.1 Uitkomsten risicoanalyse VTH 2024

Er is een risicoanalyse uitgevoerd. In het onderstaande schema hierna vindt u het overzicht van de uitgevoerde risicoanalyse. De risico zijn verdeeld van zwaar naar ligt: rood, oranje, geel en groen. Alleen rood en oranje vergen een actieve inzet van toezicht, de anderen worden passief benaderd. Deze resultaten zijn in het college voor besproken. Dit bepaalt de uiteindelijke keuze, de prioriteit (de laatste kleuren kolom).

5.2.2 Uitwerking risicoanalyse

De inzet op de prioriteiten wordt verder uitgewerkt in het jaarlijkse uitvoeringsprogramma. Bij het uitwerken van de prioriteiten nemen de risico’s een belangrijke plaats in.

 

Bij vergunningverlening vindt prioritering plaats op het niveau van diepgang van toetsing van de aanvraag. In kwantitatieve zin kan geen prioritering plaatsvinden. Vergunningverlening is een vraag gestuurd proces waar de gemeente geen invloed op heeft. Een ingekomen vergunningaanvraag moeten we nu eenmaal binnen de wettelijke termijnen afhandelen. De basis voor de gestelde doelen en prioriteiten komt uit de risicoanalyse. De wetgever schrijft voor dat een risicoanalyse inzicht moet geven waar de risico’s zich voordoen. Daarmee geeft de risicoanalyse een handvat voor het maken van keuzes in zowel toetsing als toezicht en handhaving. Risico’s behoren beheersbaar en controleerbaar te zijn. Het vaststellen van de niveaus (de diepgang) en de aspecten waarop we vergunningsaanvragen toetsen en het vastleggen daarvan in protocollen maken die risico’s beheersbaar.

Voor de inzet van het VTH-instrumentarium betekent de prioritering het volgende:

 

 

 

 

 

5.3 Waar gaan we mee aan de slag?

A. Illegale Kamerverhuur & Illegale bewoning

 

Probleemschets in Deurne:

Illegale kamerverhuur en illegale bewoning geven problemen met betrekking tot veiligheid, gezondheid, de algemene woonkwaliteit en een aantasting van de leefbaarheid. Illegale kamerverhuur en bewoning kunnen leiden tot overbevolking in woningen, waarbij de veiligheid en gezondheid van bewoners in het gedrang komen en tot intensiever gebruik van gronden. Dit kan resulteren in brandgevaar door overbelaste elektrische systemen, gebrek aan nooduitgangen, onvoldoende ventilatie en sanitaire voorzieningen, enzovoort. Ook kunnen de hygiënische omstandigheden verslechteren door een te hoog aantal bewoners in een beperkte ruimte. Ook kan de woonkwaliteit worden aangetast. Vaak worden kamers in illegale verhuur niet onderworpen aan de normen en voorschriften die gelden voor legale accommodaties. Dit kan leiden tot slechte woonomstandigheden, zoals gebrekkige isolatie, geluidsoverlast, gebrek aan privacy, enzovoort. Illegale kamerverhuur en bewoning kunnen de leefbaarheid van woonwijken en buurten aantasten. Bewoners klagen soms over verhoogde geluidsoverlast, verminderde parkeermogelijkheden, verstoring van de sociale cohesie en de aantrekkelijkheid van de buurt. Deze problemen hebben directe gevolgen voor de veiligheid en het welzijn van de bewoners en kunnen ook een negatieve invloed hebben op de kwaliteit van leven in de gemeente Deurne.

 

In het verleden hebben we reactief toezicht gehouden. Reactief toezicht verwijst naar een vorm van toezicht waarbij regelgevende instanties of autoriteiten reageren op specifieke gebeurtenissen, klachten, of overtredingen nadat ze hebben plaatsgevonden. Er ontbrak een systematische aanpak om deze prioriteit in kaart te brengen. We hebben een enorm buitengebied waar deze overtredingen zich voordoen. De meeste voorkomende overtredingen geconstateerd door de toezichthouder, klachten en meldingen richten zich op logiesgebouwen bij bedrijven in het buitengebied.

 

Doel:

We willen een goede huisvesting om te voorkomen dat er ongezonde (ventilatie en daglichttoetreding) en onveilige situaties (constructief en brandveilig) ontstaan voor onze inwoners. Dit levert een concrete bijdrage aan de versterking van vitaliteit van Deurne en zijn kerndorpen én een vitaal buitengebied (kernopgave 1 en 2).

 

Aanpak:

Het proactief houden van toezicht op illegale bewoning, o.a. bij logiesgebouwen bij bedrijven vereist een gestructureerde aanpak. Hier zijn enkele stappen die wij kunnen nemen:

 

  • 1.

    Gegevensverzameling en analyse: we gaan steekproefsgewijs gegevens verzamelen over de agrarische bedrijven in het buitengebied, inclusief informatie over logiesgebouwen en de vergunningen die ze hebben. Wij analyseren deze gegevens om mogelijke discrepanties of illegale activiteiten te identificeren.

  • 2.

    Risicobeoordeling: we beoordelen de risico's op illegale bewoning bij logiesgebouwen op agrarische bedrijven. Factoren zoals de locatie van het bedrijf, eerdere overtredingen, en lokale wet- en regelgeving kunnen worden meegewogen.

  • 3.

    Toezicht: We voeren regelmatig inspecties uit bij agrarische bedrijven, inclusief de logiesgebouwen, om te controleren op naleving van de regelgeving. Deze inspecties kunnen onaangekondigd worden uitgevoerd om te voorkomen dat overtreders hun activiteiten verbergen.

    Een jaar na de ingebruikname van de locatie voor huisvesting arbeidsmigranten wordt een controle op naleving regels en voorschriften. Daarna volgt een hercontrole om de 2 of 4 jaar afhankelijk van de daarvoor eventueel aangetroffen gebreken.

  • 4.

    Samenwerking met instanties: we werken samen met andere relevante instanties, zoals PIT, binnen dit samenwerking verband zijn alle relevante instanties betrokken en is samenwerking en informatiedeling geformaliseerd. Door het delen van informatie en middelen pakken wij illegale bewoning en kamerverhuur efficiënter aan.

  • 5.

    Voorlichting: we voorzien betrokkenen van informatie over de regelgeving met betrekking tot logiesgebouwen en de mogelijke gevolgen van illegale bewoning. Voorlichting kan helpen om naleving te bevorderen en overtredingen te voorkomen.

  • 6.

    Handhaving: we nemen gepaste handhavingsmaatregelen tegen agrarische bedrijven die illegale bewoning toestaan of faciliteren. Dit kan variëren van waarschuwingen en dwangsommen tot het intrekken van vergunningen of juridische stappen.

  • 7.

    Monitoring en evaluatie: we blijven de situatie monitoren en de effectiviteit van de genomen maatregelen evalueren. Wij passen waar nodig het toezicht proces aan om beter te reageren op veranderende omstandigheden of nieuwe risico's.

Met deze aanpak willen wij ervoor zorgen dat de inwoners van Deurne veilig en gezond kunnen leven. We richten onze VTH inzet op het voorkomen van brandgevaar en we willen voorkomen dat er constructieve onveilige situaties ontstaan. We realiseren ons dat we moeten voldoen aan de woningopgave waarbij aandacht is voor woningsplitsing, aanvragen voor mantelzorgwoningen en het huisvesten van arbeidsmigranten. Binnen dit spanningsveld zijn we op zoek naar balans. De uitdaging is om de belangen goed af te wegen, de juiste beslissing te nemen en proportionaliteit niet uit het oog te verliezen.

 

In de bovenstaande aanpak speelt de Basisregistratie Personen (BRP) een belangrijk rol bij het identificeren en aanpakken van illegale bewoning en kamerverhuur.

 

Hier zijn enkele manieren waarop de Brp bijdraagt:

 

  • Identificatie van bewoners: de Brp bevat informatie over alle ingezetenen van Nederland, inclusief hun identiteit, adresgegevens en gezinssamenstelling.

  • Startpunt of ondersteunend onderzoek: de BRP kan helpen bij het onderzoeken van illegale bewoning- en onderhuurpraktijken. Waarbij er extra aandacht is voor uitbuiting en misbruik van arbeidsmigranten zoals bedoeld in de Wet goed verhuurderschap. Door het vergelijken van de geregistreerde bewoners met de huurcontracten en het adres van het pand, kunnen autoriteiten illegale situaties identificeren.

  • Adresonderzoek: bij vermoedens van illegale bewoning kan de BRP worden gebruikt voor adresonderzoek om te controleren of de geregistreerde bewoners daadwerkelijk op het betreffende adres wonen. Als blijkt dat er mensen wonen die niet in de BRP zijn geregistreerd op dat adres, kan dit wijzen op illegale bewoning.

  • Handhaving en juridische procedures: in gevallen van illegale bewoning kan de Brp dienen als bewijsmateriaal bij handhavingsacties en juridische procedures. Het biedt gegevens die kunnen helpen bij het aantonen van overtredingen van de huisvestingswetgeving en het ondersteunen van rechtszaken tegen overtreders.

  • Beleidsontwikkeling: de BRP kan ook worden gebruikt voor het analyseren van trends en patronen met betrekking tot illegale bewoning, wat kan helpen bij het ontwikkelen van effectief beleid en strategieën om dit probleem aan te pakken. Door inzicht te krijgen in demografische gegevens en woonsituaties kunnen autoriteiten gerichter optreden.

Het Brp is een waardevolle bron van informatie voor autoriteiten bij het identificeren, onderzoeken en aanpakken van illegale bewoning. Het stelt hen in staat om nauwkeurig te achterhalen wie er op een bepaald adres woont en om gepaste maatregelen te nemen om de naleving van de huisvestingswetgeving te handhaven.

 

B. Ondermijning (inclusief Bibob -toetsing) & Mensen-/hondenhandel, drugs, prostitutie, overlast bijzondere locaties (m.n. thema’s uitgevoerd door Peelland Interventie Team)

 

Probleemschets in Deurne:

Ondermijnende activiteiten zijn activiteiten die de integriteit en veiligheid van de samenleving ondermijnen. Ondermijnende criminaliteit is een structureel speerpunt in het veiligheidsbeleid van gemeente Deurne. De aanpak van ondermijning wordt op lokaal-, basisteam- en regionaal niveau georganiseerd. In het bijzonder is het Peelland Interventie Team (PIT) heel actief en succesvol.

 

De veiligheid en bestrijding van ondermijnende criminaliteit in het buitengebied van de gemeente vragen om een integrale aanpak. Het buitengebied van Deurne maakt een ontwikkeling door en dat kan interessant zijn voor criminele activiteiten in leegstaande kantoren, schuren of loodsen. Het kan gaan om drugslaboratoria of (milieu-)criminaliteit in de vorm van de illegale opslag van (gevaarlijke) stoffen of gestolen goederen.

 

Het signaleren van ondermijnende activiteiten blijft lastig. De VTH-medewerkers zijn zich verder aan het specialiseren en bekwamen om deze dubieuze praktijken duidelijk te herkennen. Deze illegale praktijken begeven zich op de grenzen van de wet.

 

Doel:

Aanpak complexe handhavingsvraagstukken en georganiseerde criminaliteit. Beschermen bestuurlijke integriteit. We conformeren ons aan de Brabantse norm van de weerbare overheid die wordt opgenomen in het geactualiseerde Bibobbeleid. Daarmee willen we het bekende waterbed-effect voorkomen én werken aan het versterken van de informatiepositie in nauwe samenwerking met cluster veiligheid. Hiermee leveren wij een concrete bijdrage aan de kernopgave Een gezonder Deurne (kernopgave 3).

 

Aanpak:

Vergunningverlening, toezicht en handhaving kunnen een rol spelen bij het aanpakken van verschillende vormen van ondermijning.

 

  • Bibob -toetsing: Bij een vergunningaanvraag kunnen wij een Bibob-toetsing uitvoeren. Een Bibob-toetsing (Wet Bibob) is een instrument dat wordt gebruikt door overheidsinstanties in Nederland om te beoordelen of een vergunningaanvrager betrokken is bij criminele activiteiten of dat de vergunning wordt aangevraagd voor het faciliteren van criminele activiteiten. Bibob staat voor 'Bevordering Integriteitsbeoordelingen door het Openbaar Bestuur'. Als uit de Bibob-toetsing blijkt dat er ernstige vermoedens zijn van criminele betrokkenheid, kan de vergunning worden geweigerd, ingetrokken of onder voorwaarden worden verleend. De Bibob-toetsing biedt overheidsinstanties een juridisch kader om beslissingen te nemen op basis van integriteitsrisico's en draagt zo bij aan het voorkomen van ondermijning van de samenleving door criminele activiteiten.

  • Actualisatie Bibobbeleid: In deze beleidsperiode gaan we het Bibobbeleid actualiseren binnen het kader van de Omgevingswet en van de Brabantse Norm Weerbare Overheid. De Brabantse Norm Weerbare Overheid is een initiatief van de provincie Noord-Brabant om de integriteit van de overheid te waarborgen en weerbaar te zijn tegen ondermijnende invloeden van georganiseerde criminaliteit. Het is een aanvulling op het landelijke Bibobbeleid en benadrukt het belang van een integrale aanpak van ondermijning door verschillende overheden en instanties.

  • Inzet op de Wet Goed Verhuurderschap: We gaan invulling geven aan de Wet goed verhuurderschap (Wgv) om te voorkomen dat verhuurders hun woningen gebruiken voor illegale activiteiten of om criminele activiteiten te faciliteren. Mistanden en misbruik jegens arbeidsmigranten voorkomen of te beëindigen. Bij het controleren van locaties ondervragen we bewoners over de woon- en werksituatie. Zoals de scheefgroei tussen hoogte van de huursom en inkomen in relatie tot de woonsituatie. Lokaal en regionaal hebben we een meldpunt ingericht. We monitoren en evalueren de resultaten van de meldingen.

  • Blijvende inzet op PIT: Op grote onderwerpen werken we nauw samen met Peelland Interventieteam (PIT). PIT is verbonden met andere partijen (zoals politie, Enexis, FIOD en landelijke inspectiediensten) en zorgt voor een integrale aanpak van de op te pakken thema’s (zie jaarverslag PIT). Team VTH neemt deel aan het lokaal informatie-overleg (LIO) van het cluster Veiligheid om lokale ondermijningssignalen te beoordelen. Dit overleg geeft voeding en ondersteuning aan PIT en het RIEC.

C. Naleving leeftijdsgrens (18plus Alcoholwet)

 

Probleemschets in Deurne:

In de afgelopen jaren is naar boven gekomen dat het naleefgedrag op het schenken van alcohol aan minderjarigen laag is. Dit geldt voor supermarkten en horecagelegenheden. Dit thema blijft continue onder onze aandacht. In 2023 en 2024 zijn in alle gecontroleerde horecagelegenheden overtredingen geconstateerd. Het probleem hierbij is het beperkte aantal toezichturen en de manier waarop de overtreding kan worden vastgesteld (door de verkoop van alcohol). Daarnaast ligt het probleem deels bij de betrokken jongeren en hun ouders.

 

Doel:

Het verminderen van het aantal gevallen van strijdig alcohol schenken aan minderjarigen in lokale horecagelegenheden en winkels. Het doel is om bij controles een reductie van overtredingen plaats te laten vinden met 30%. Hiermee leveren wij een concrete bijdrage aan de kernopgave Een gezonder Deurne (kernopgave 3)”.

 

Aanpak:

Communicatie. Wij informeren (nieuwe) eigenaren van horecazaken bij een vergunning intake over de wet- en regelgeving in het kader van de naleving van leeftijdsgrenzen.

Wij blijven controles uitvoeren op overtredingen, dit in het bijzonder bij de hotspots. Er is aandacht voor inzet van voldoende controles. Verder gaan we meer toezien op de aanwezigheid van de leidinggevende(n) vermeld op de vergunning, zodat het alcoholschenken geschied onder de leiding van een persoon met diploma Sociale Hygiëne. Het huidige sanctiebeleid is meer dan 10 jaar oud. De bestuurlijke handhavingsstrategie richting verstrekkers is 1e overtreding: waarschuwing, 2e overtreding: last onder dwangsom en 3e overtreding: dan pas invordering dwangsom. Dit willen we nu voorlopig nog voortzetten. Maar vaak blijft het bij waarschuwing en herhaalde waarschuwing door de gehanteerde 2 jaar termijn binnen de escalatieladder. Daarom wijzigen we de gehanteerde termijn (van geen overtreding) deze wordt verhoogd van 2 tot 4 jaar, zodat er voor de aanhoudende overtreder een hogere kans is op een dwangsom. Daarnaast willen we in 2025 een strengere sanctionering van deze overtredingen gaan bezien. Hierbij zal nadrukkelijk ook het instrument bestuurlijke boete beoordeeld worden. De 18minners met alcohol kunnen bekeuring en/of Halt van Boa (en Politie) krijgen. Vanuit het gezondheidsbeleid wordt preventief maatregelen getroffen om alcoholgebruik onder 18- te ontmoedigen.

 

D. Evenementen met risico (risico is de kans op overlast qua geluid, verkeer, veiligheid en gezondheid) zoals de kermis en carnaval

 

Probleemschets in Deurne:

In de afgelopen jaren is overlast door geluid een terugkerend thema geworden bij grotere muziekevenementen en evenementen zoals de kermis en het carnaval. De kermis is een van de grootste feesten in Deurne. Er is dan vaak sprake van geluidcumulatie. In 2023 hebben de horecazaken via een omgevingsvergunning maatwerkvoorschriften gekregen die ze verplichten een geluidsbegrenzer in te zetten als zij muziek op het terras wensen tijdens de kermis.

 

Vergunningen worden verstrekt volgens de regels van de APV/ de VFL en de Nota Verlening Evenementenvergunningen Deurne 2022. Het signaal dat sommige inwoners afgeven is dat men vragen plaatst bij de hoogte van het geluidsniveau, vooral in de avond en nacht.

 

Tijdens carnaval krijgen we meldingen van overlast van herriewagens (platte kar vol met geluidsboxen of vrachtwagen en een DJ). Dit is een terugkerend fenomeen. In 2024 is hieraan een nieuwe dimensie toegevoegd. Zo is er sprake van meerdere herriewagens die buiten de carnavalsoptocht en de reguliere carnavalsfeesten ergens in de openbare ruimte hun eigen illegaal feestje organiseren. Door de omvang en het grote aantal bezoekers kon hieraan niet meteen een einde worden gemaakt. Dit zal komende periode onze aandacht en inzet nodig hebben.

 

Doel:

Voorkomen van problemen op het gebied van openbare orde en overlast, het terugdringen van geluidsoverlast en het tegengaan van gehoorschade van deelnemers en omwonenden. VTH levert hiermee een concrete bijdrage aan kernopgave 3 “een gezonder Deurne”.

 

Aanpak:

We maken een overzicht van onze geplande evenementen. Een gevoelige vergunning wordt intern besproken in het openbare orde overleg. Er wordt advies gevraagd bij vakcollega's verkeer, ODZOB, VRBZO en Politie. Bij sommige evenementen, zoals de kermis in het centrum en carnaval, wordt een draaiboek opgesteld waarin alle afspraken tussen de verschillende betrokken partijen op elkaar zijn afgestemd en geborgd.

We bepalen vooral welke evenementen we specifiek controleren op geluidsoverlast en voeren geluidsmetingen uit. Hiervoor plaatsen we een geluidsmeter. Hiermee wordt gedurende het evenement het geluidsniveau gemeten. Bij een overschrijding van de geluidsnorm krijgt de toezichthouder een signaal. De toezichthouder kan dan contact opnemen met de vergunninghouder van het evenement. Daarna wordt gecontroleerd of het geluidsniveau voldoende daalt. We continueren de inzet van geluidsbegrenzer bij muziek op terras.

 

We onderzoeken de mogelijkheid om de overlast van herriewagens tijdens carnaval terug te dringen. We willen laten onderzoeken of er op langere termijn mogelijkheden zijn om met name voor het horeca en evenementen een aanpassen regelgeving, beleid ontheffingen e.d. kan leiden tot minder overlast.

 

E. Het bekladden van verkiezingsborden

Probleemschets in Deurne:

In de afgelopen verkiezingsperiode heeft het bekladden (of onleesbaar maken) van verkiezingsborden geleid tot het risico van het aantasten van de democratie en/of de gelijkwaardigheid binnen het verkiezingsproces. Deurne heeft al besloten om de gemeentelijke aanplakborden te vervangen door digitale borden. De losse sandwichborden van politieke partijen bij de lantaarnpalen in de bebouwde kom, zijn hetzelfde gebleven.

 

Doel:

Het voorkomen van bekladdingen draagt bij aan een respectvolle en ordelijke verkiezingscampagne, wat de betrokkenheid van burgers bij het democratische proces kan vergroten.

 

Aanpak:

Er worden tijdens verkiezingen periodieke inspecties ingepland om mogelijke beschadigingen van de verkiezingsborden snel te identificeren en te kunnen laten herstellen.

Stimuleren dat verkiezingsborden minder snel beklad worden door het hoger in de lantaarnpaal ophangen (bezien eisen hiervan opnemen in de vergunningsvoorwaarden vergelijkbaar met de minimale afstand van 25 meter tot aan een kruispunt).

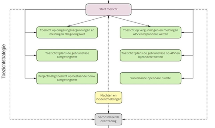
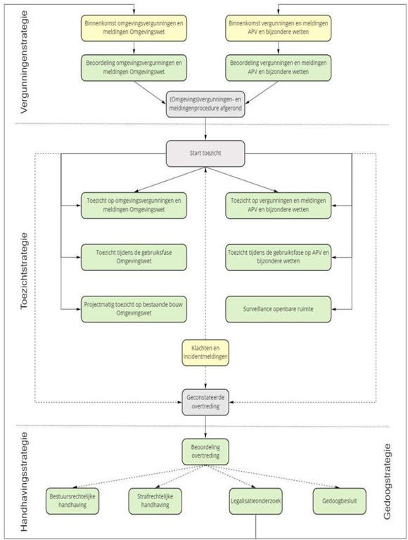
6. Hoe gaan we te werk?

De werkwijze waarop wij de doelen en risicogericht werken willen bereiken is vastgelegd in de uitvoeringstrategieën. De strategieën zijn gebaseerd op regionale en landelijke strategieën en zijn aangevuld met gemeentelijke strategieën. Dit hoofdstuk biedt een overzicht én beschrijving van de samenhang van de verschillende strategieën. Binnen de VTH-taken zijn toezicht en handhaving twee losstaande taken, maar vloeit handhaving vaak voort uit de toezichthoudende taken. Voor de uitvoering van onze handhavende taak zijn er verschillende strategieën die hierop toegepast kunnen worden. Handhaven wordt omschreven als “het doen naleven van rechtsregels”. Dat kan goedschiks of kwaadschiks, met respectievelijk preventieve of repressieve maatregelen.

 

Onder toezicht wordt verstaan het controleren of geldende wet- en regelgeving wordt nageleefd. Ook gaat toezicht vooraf aan het opleggen van sancties en wordt omschreven als:

 

  • Het verzamelen van informatie bij vermoedens van een overtreding van regels, na bijvoorbeeld een melding of een verzoek om handhaving, of bij uitvoering van structureel, regulier toezicht;

  • Het vervolgens beoordelen of er daadwerkelijk sprake is van een overtreding.

Om handhaving te effectueren beschikt het bevoegd gezag over juridische instrumenten, zoals:

  • De waarschuwingsbrief

  • De wrakingsbrief

  • De bestuurlijke strafbeschikking of bestuurlijke boete

  • De last onder dwangsom

  • De last onder bestuursdwang (met verzegeling en het stilleggen van de aanleg en/of de bouw- en/of sloopwerkzaamheden)

  • Het intrekken van de vergunning

  • Een verbod tot ingebruikname van een gebouw (Wet kwaliteitsborging bouwen).

  • Een strafrechtelijke behandeling initiëren

De instrumenten zelf, de procedures en de mogelijkheden voor bezwaar en beroep zijn in wetten en verordeningen verankerd.

 

Figuur 6 uitvoeringsstrategieën (bron: VTH-beleid Zoeterwoude)

 

In figuur 6 is de samenhang tussen de strategieën weergegeven. Ten opzichte van de vorige beleidsplannen zijn de strategieën herzien, mede door de inwerkingtreding van de Omgevingswet en Wet kwaliteitsborging voor het bouwen (Wkb). De komende beleidsperiode gaan we de uitvoering van deze nieuwe strategieën monitoren en evalueren. Indien hiertoe aanleiding is, worden de strategieën herzien. Hieronder zullen de strategieën nader worden uitgewerkt.

 

Het proces en de structuur van de uitvoeringsstrategieën zijn weergegeven in figuur 7. Aan de hand van dit figuur worden de strategieën in de bijlage 3 toegelicht.

 

Figuur 7 uitvoeringsstrategieën gedetailleerd(bron: VTH-beleid Zoeterwoude)

 

Handhaving sanctiestrategie

  • Algemene prioriteiten

    Veiligheid, gezondheid en duurzaamheid zijn onze drie algemene prioriteiten. In de voorgaande paragrafen 5.2 en 5.3 zijn onze algemene thematische prioriteiten vastgesteld. Hiermee wordt in hoofdlijnen bepaald waar de toezichthouder en de Boa op zullen gaan letten.

  • Omgevingswet prioriteiten

    Handhaving van de overtredingen van de Omgevingswet geschiedt volgens de Landelijke Handhavingsstrategie Omgevingsrecht (hierna de LHSO). Hiermee is er een richtlijn voor een passende interventie op iedere overtreding. De LHSO is een logische en geringe aanpassing ten aanzien van eerdere beleidslijn van de Landelijke Handstrategie. Door de vaststelling van dit beleidsstuk U&HS, is ook de juridische sanctionering van overtredingen volgens de methode van de (LHSO) vastgesteld.

    In bijlage 4 is een uitwerking van de handhavingsstrategie beschreven (onderdeel Sanctiestrategie).

  • Openbare orde en overige

    De LHSO is gemaakt met het oog op de naleving van de regels van de Omgevingswet. De overtredingen bijzondere wetten en openbare orde hebben een eigen afweging en normenkader. Er is hiervoor een aparte sanctiestrategie bepaald, sommige zijn in bijlage 1 genoemd (www.overheid.nl) en enkele zijn in de bijlage 3 uitgewerkt.

Vergunningenstrategie en sanctiestrategie toezicht realisering bouw

Hoe toetsen wij onze omgevingsvergunning aanvragen? Er is een vergunningenstrategie specifiek van de bouwactiviteit. De diepgang van de toetsing is vastgelegd in de applicatie BRIS (Bouw Regelgeving Informatie Systemen). Hierin worden wettelijke wijzingen automatisch doorgevoerd, waardoor wij altijd toetsen op de meest actuele regelgeving.

Als onderdeel van de Toezichtstrategie is de diepgang van het toezicht realisering bouw daarop gebaseerd. Hiermee borgen wij dat de accenten die wij bij de toetsing “binnen” hanteren, ook de accenten zijn die wij “buiten” bij het toezicht belangrijk vinden. Daarnaast zijn er regionale afspraken gemaakt met de ketenpartners over de processen omtrent de Omgevingswet en de regionale omgevingstafel.

Deurne, 10 december 2024

Burgemeester en wethouders van Deurne

R.R.M. Halffman

gemeentesecretaris

drs. G.T. Buter

burgemeester

Bijlage 1. Wettelijke- en beleidsmatige kaders

 

De volgende kaders zijn van toepassing op deze Uitvoerings- en handhavingsstrategie. Deze lijst is niet uitputtend.

 

  • Algemene wet bestuursrecht (Awb)

  • Gemeentewet

  • Omgevingswet (voorheen Wet algemene bepalingen omgevingsrecht)

    • Besluit kwaliteit leefomgeving

    • Besluit activiteiten leefomgeving

    • Besluit bouwwerken leefomgeving (Bouwbesluit 2012)

    • Omgevingsregeling (Mor)

    • Omgevingsbesluit (Bor)

    • Wet natuurbescherming

    • Omgevingsplan gemeente Deurne

    • Besluit bereikbaarheid en bluswatervoorziening Brabant

  • Bijzondere wetten:

    • Huisvestingswet 2014

    • Alcoholwet (Aw)

    • Wet Bibob

    • Opiumwet

    • Vuurwerkbesluit

    • Wegenverkeerswet 1994

    • Wet op de kansspelen (Wok)

    • Wet goed verhuurderschap

    • Burgerlijk Wetboek

    • Basisregistratie Adressen en Gebouwen

    • Basisregistratie Personen

    • Wet kinderopvang en kwaliteitseisen en peuterspeelzalen

    • Winkeltijdenwet

    • Wet publieke gezondheid

  • Provincie regels:

    • Omgevingsvisie Noord-Brabant

    • Omgevingsprogramma Noord-Brabant

    • Omgevingsverordening Noord-Brabant

    • Brabantse Zorgvuldigheidsscore Veehouderij

    • Provinciewet

  • Strafrecht- en overige regels voor de BOA:

    • Wetboek van Strafecht

    • Wetboek van Strafvordering (artikel 142, lid 1c)

    • Politiewet

    • Besluit buitengewoon opsporingsambtenaar

    • Regeling domeinlijst buitengewoon opsporingsambtenaar

    • Beleidsregels Buitengewoon opsporingsambtenaar

Gemeentelijke regels (datum opname juli 2024)

 

Visie op dienstverlening

Het ambitieniveau voor dienstverlening van gemeente Deurne is door de gemeenteraad en het college geformuleerd als 'De basis op orde met een kleine plus'. Concreet betekent dit dat de dienstverlening minimaal moet voldoen aan de verwachtingen van de inwoners, ondernemers, bezoekers en maatschappelijke participanten. Vanuit dit ambitieniveau is onze visie op dienstverlening geformuleerd die bestaat uit 4 uitgangspunten met bijbehorende thema’s waar we de komende jaren mee aan de slag willen:

  • 1.

    We zijn toegankelijk, duidelijk en gastvrij – contact met de inwoner

  • 2.

    We maken de weg naar een goede oplossing zo makkelijk mogelijk – vraag gestuurde processen

  • 3.

    We zijn dienstverlenend en betrouwbaar - dienstverlenende medewerker

  • 4.

    We werken samen als één team - gezamenlijke verantwoordelijkheid

A. Omgevingswet

 

De vastgestelde bestemmingsplannen

Onderdeel van het (tijdelijke) Omgevingsplan

Beleidskader Opvang Asielzoekers

https://zoek.officielebekendmakingen.nl/gmb-2024-53180.html

Uitvoeringskader Omgevingsvergunningen 2014

http://lokaleregelgeving.overheid.nl/CVDR330639

Beleidsregel Toetsing tijdelijke woonunits

http://lokaleregelgeving.overheid.nl/CVDR200596

Beleidsregel Internetwinkels gemeente Deurne (2014)

http://lokaleregelgeving.overheid.nl/CVDR380284

Regeling Kavelsplitsing en incidentele woningbouw gemeente Deurne (2010)

http://lokaleregelgeving.overheid.nl/CVDR490234

Beleidsregel definitie geurgevoelig gebouw Deurne 2024

http://lokaleregelgeving.overheid.nl/CVDR713231

Beleidsregel geluid onder de omgevingswet

https://lokaleregelgeving.overheid.nl/CVDR713235

Programma externe veiligheid gemeente Deurne

https://lokaleregelgeving.overheid.nl/CVDR713258

Omgevingsplan gemeente Deurne 

http://lokaleregelgeving.overheid.nl/CVDR696398

Besluit van de gemeenteraad van de gemeente Deurne houdende regels omtrent samenhangende besluiten Coördinatieverordening Deurne 2019

http://lokaleregelgeving.overheid.nl/CVDR623004

Nota bodembeheer gemeente Deurne

http://lokaleregelgeving.overheid.nl/CVDR705643

Verordening uitvoering en handhaving (omgevingsrecht) Deurne 2022 

http://lokaleregelgeving.overheid.nl/CVDR685054

Beleidsregel toepassing artikel 2:12 eerste lid onder a, onder 2 van de Wet algemene bepalingen omgevingsrecht juncto artikel 2.7 van het Besluit omgevingsrecht juncto artikel 4 en artikel 5 eerste lid van Bijlage II bij het Besluit omgevingsrecht (2010 kruimelgevallenregeling bouw)

http://lokaleregelgeving.overheid.nl/CVDR150671

Detailhandelsvisie gemeente Deurne (2010)

http://lokaleregelgeving.overheid.nl/CVDR254824

Beleidsregel intrekken verleende bouwvergunningen en omgevingsvergunning voor de activiteit bouwen Deurne 2010

http://lokaleregelgeving.overheid.nl/CVDR490235

Beleidsregel van de gemeenteraad van de gemeente Deurne houdende regels omtrent de Welstandsnota gemeente Deurne 2016

http://lokaleregelgeving.overheid.nl/CVDR643706

Voorbeschermingsregels - gemeente Deurne

http://lokaleregelgeving.overheid.nl/CVDR706218

Verordening afvalstoffenheffing Deurne 2024

http://lokaleregelgeving.overheid.nl/CVDR714113

Uitvoeringsbesluit Afvalstoffenverordening 2023

http://lokaleregelgeving.overheid.nl/CVDR695504

Verordening van de gemeenteraad van de gemeente Deurne houdende regels omtrent de fysieke leefomgeving (Verordening fysieke leefomgeving Deurne (2021)

http://lokaleregelgeving.overheid.nl/CVDR657403

Nota vergunningverlening bij standplaatsen, gemeente Deurne.

Vastgesteld door het college van burgemeester en wethouders op 10-02-2015.

Gemeenteblad nr. 241, 17 september 2015, niet op overheid.nl

Beleidslijn rook- en stankoverlast van houtkachels en open haarden (2013)

http://lokaleregelgeving.overheid.nl/CVDR490153

Verordening van de gemeenteraad van de gemeente Deurne houdende regels omtrent de kwaliteit van vergunningverlening voor toezicht en handhaving van het omgevingsrecht Verordening kwaliteit vergunningverlening, toezicht en handhaving omgevingsrecht Deurne (2017)

http://lokaleregelgeving.overheid.nl/CVDR657769

Besluit van de gemeenteraad van de gemeente Deurne houdende regels omtrent parkeernormen (Regeling parkeernormen Deurne 2019)toetsingskader voor vergunningverlening

http://lokaleregelgeving.overheid.nl/CVDR62960

Beleidsregel van het college van burgemeester en wethouders van de gemeente Deurne houdende regels omtrent geurbelasting (Beleidsregel  industriële geur Deurne 2019)

http://lokaleregelgeving.overheid.nl/CVDR623694

Verordening van de gemeenteraad van de gemeente Deurne houdende regels omtrent geurhinder en veehouderij (Verordening geurhinder en veehouderij gemeente Deurne 2015)

http://lokaleregelgeving.overheid.nl/CVDR641711

Groen beleid:

- Kadernota bomenbeleid gemeente Deurne (4 dec. 2008)

-Groenstructuurplan Buitengebied en Kernen Deurne16 dec. 2009)

- Handboekgroen gemeente Deurne (college 13 sept. 2011)

Niet op overheid.nl

 

B. Bijzondere wetten en overige

 

Uitvoeringsprogramma Veiligheid

Verordening tot derde wijziging van de Algemene Plaatselijke Verordening Deurne 2018

http://lokaleregelgeving.overheid.nl/CVDR712039

Besluit van het college van burgemeester en wethouders van de gemeente Deurne houdende regels omtrent parkeren (Aanwijzingsbesluit parkeren grote voertuigen per 1 februari 2013)

http://lokaleregelgeving.overheid.nl/CVDR488444

Aanwijzingsbesluit tijdelijke aankondigingsborden 

http://lokaleregelgeving.overheid.nl/CVDR469075

Nadere regels voor het plaatsen van voorwerpen op of aan de weg

http://lokaleregelgeving.overheid.nl/CVDR251334

Nadere regels uitstal- en reclamebeleid centrum Deurne (2011)

http://lokaleregelgeving.overheid.nl/CVDR307759

Aanwijzingsbesluit openbare plaatsen geen vergunningsvrije evenementen per 1 februari 2013

http://lokaleregelgeving.overheid.nl/CVDR357886

Beleidsregel bijtincidenten honden Deurne 2021

http://lokaleregelgeving.overheid.nl/CVDR656077

Nota Verlening Evenementenvergunningen Deurne 2022

http://lokaleregelgeving.overheid.nl/CVDR690000

Beleidsregel handhavingsprotocol Opiumwet 13b Deurne 2021

http://lokaleregelgeving.overheid.nl/CVDR665664

Verordening van de gemeenteraad van de gemeente Deurne houdende regels omtrent de huisvesting van migranten (Verordening huisvesting arbeidsmigranten Deurne 2021)

http://lokaleregelgeving.overheid.nl/CVDR651877

Regionaal beleidskader toezicht en handhaving kinderopvang 2018 Brabant- Zuidoost

http://lokaleregelgeving.overheid.nl/CVDR489578

Beleidsregel van het college van burgemeester en wethouders van de gemeente Deurne houdende regels omtrent beheer en toezicht basisregistratie personen Regeling beheer en toezicht Basisregistratie personen

http://lokaleregelgeving.overheid.nl/CVDR481103

Verordening winkeltijden Deurne 2015 

http://lokaleregelgeving.overheid.nl/CVDR392875

Brabants Alcohol- en Horecasanctiebeleid (2013)

http://lokaleregelgeving.overheid.nl/CVDR414273

Nota Terrassen gemeente Deurne 2022

(Eisen horecaterrassen) Door college vastgesteld, niet gepubliceerd op overheid

Nota vergunningverlening bij standplaatsen, Gemeente Deurne

B&W 10-02-2015 niet gepubliceerd op overheid

 

Omgevingsdienst Brabant Zuidoost (ODZOB)

  • Basis- en verzoektaken milieu

    De wettelijke basistaken milieu zijn ondergebracht in de Omgevingsdienst. Het college blijft bevoegd gezag. Uitvoering van deze taken valt onder de eindverantwoordelijkheid van het college. Bestuurders van de gemeenten maken deel uit van het bestuur van de ODZOB.

    Het Regionaal Operationeel Kader Vergunningen, Milieutoezicht en Handhaving (ROK VTH) 2025-2028 is vastgesteld. Hiermee is de kwaliteit en een uniforme gezamenlijke milieu uitvoering geborgd.

     

    Vergunningverlening en melding geschiedt via de gemeente, de ODZOB heeft de adviserende rol. Hierdoor blijft Deurne overzicht behouden over de bestaande vergunningen.

     

    Toezicht en handhaving verricht de ODZOB zelfstandig. In bijzondere gevallen wordt het college geïnformeerd of geadviseerd of om een besluit gevraagd.

  • Overige taken

    Deurne heeft toezicht realisering omgevingsvergunning uitbesteed aan de ODZOB. Dit geldt ook voor de gemeentelijke bodemtaken (toezicht en handhaving). Daarnaast adviseert de ODZOB op het terrein van de fysieke leefomgeving onder andere op de onderdelen erfgoed, bouw en RO, externe veiligheid en geluid.

     

    Tenslotte is er nog de samenwerking in het buitengebied van Samen Sterk (SSiB). Deze groene Boa's werken regionaal.

  • Landelijke handhavingsstrategie

    De ODZOB gebruikt, net als Deurne, de Landelijke Handhavingsstrategie Omgevingsrecht (LHSO). Onze wijze van handhaving is daarom gelijk.

     

    Veiligheidsregio Brabant Zuidoost (VRBZO)

    De taken brandveiligheid qua advisering en realisering vergunning zijn ondergebracht in de Veiligheidsregio (team objectadvisering). Het college blijft bevoegd gezag. Uitvoering van deze taken valt onder de eindverantwoordelijkheid van het college. Bestuurders van de gemeenten maken deel uit van het bestuur van de VRBZO. De VRBZO heeft in 2024 extra budget gevraagd voor uitvoering van taken. Hieronder ook de taak advisering en toezicht Omgevingsrecht

     

    Toezicht bestaande bouw

    De VRBZO functioneert zelfstandig bij Bzro-bedrijven (bevoegd gezag provincie), dit volgens de richtlijn Handhavingsbeleid industriële veiligheid (2018). Het overgrote deel van de locaties hebben een veel beperkter risico.

    De juridische handhaving geschiede door juristen van het team VTH. De VRBZO verricht de controle brandveiligheid van bestaande bouw. De VRBZO heeft een eigen toezicht beleid. De bedrijfsactiviteiten worden ingedeeld in de risicocategorie van licht naar zwaar is A, B en C. Deurne sluit aan op risicobeoordeling van de VRBZO, zie bijlage.

    De categorieën B en C worden periodiek gecontroleerd, categorie A in beginsel niet. Toezichthouders gemeente voerden controles op de categorie A (ongeveer 100 uur). Dit zijn objecten, maar ook evenementen. Jaarlijks wordt door de VRBZO een uitvoeringsprogramma (HUP) gemaakt, dan wordt toezicht op elkaar afgestemd.

Bijlage 2. Verantwoording methode, handleiding risicoanalyse VTH

 

Inleiding, doel en opbouw

Deze kwalitatieve risicomethode (deels gebaseerd op het DBC-risicomodel1) is gebruikt om voor onze gemeente een integrale probleemgestuurde risicoanalyse uit te voeren, die uiteindelijk heeft geleid tot een prioriteitstelling ten behoeve van het integraal vergunning- en handhavingsprogramma.

 

Beleid opstellen betekent keuzes maken: nooit zal er voldoende capaciteit zijn om alle taken uitputtend uit te voeren. Het stellen van prioriteiten heeft dus als doel het bepalen van die problemen/overtredingssoorten die in potentie risicovol zijn en waar derhalve het meeste toezicht op moet worden gehouden vanuit de overheid. Een (door het bestuur vastgestelde) risicoanalyse levert inzicht in de benodigde menskracht en middelen, gebaseerd op de risico’s van activiteiten, op de specifieke lokale situatie en de ambities van het bestuur. Doel is via één uniforme werkwijze de handhaving en de vergunningverlening (in de Omgevingswet ook “uitvoering” genoemd) te benaderen.

 

In deze handleiding wordt uitleg gegeven over de werking en de resultaten van het gehanteerde probleemgestuurde, kwalitatieve risicomodel. Hierbij komen de volgende onderwerpen aan de orde:

  • Uitgangspunten van het risicomodel;

  • Vastleggen van definities risicoafweging;

  • Toepassen en invullen van de risicomatrix;

  • Voorbeeld ingevulde risicomatrix.

Uitgangspunten van het risicomodel

Bij gebruik van het risicomodel moesten keuzes worden gemaakt over hoe om te gaan met een aantal zaken. Wij hebben de volgende keuzes gemaakt:

  • Er kan worden gescoord op een zestal beoordelingsaspecten.

  • De risicomatrix heeft uitsluitend betrekking op de overtredingssoorten/problemen in de gemeente Deurne. Er kan op een beperkt aantal overtreding soorten worden gescoord. De naleefscore is de kans dat het probleem zich voordoet.

  • De lijst is niet uitputtend. Het gaat niet om alle VTH-taken die worden uitgevoerd.

  • Per jaar kunnen de overtredingen of problemen veranderen. Dit wordt meegenomen in het jaarverslag en/of jaarprogramma.

Vastleggen van definities risicoafweging

Voor uitvoering van de juiste risicoafweging moet een aantal variabelen worden gedefinieerd. Het gaat daarbij met name om de beoordelingscriteria, de scores 1 tot en met 5 die het risico per criterium aangeven en de risicoscore die de uiteindelijke prioriteit van een probleem/overtredingssoort beschrijft. De definities hiervan zijn hieronder gegeven, waarbij deels is aangesloten bij de algemene definities zoals deze ten behoeve van de gebruikelijke risicomodellen zijn ontwikkeld.

De risicoafweging vindt plaats op basis van een zestal beoordelingsaspecten:

  • Veiligheid

  • Duurzaamheid

  • Gezondheid

  • Leefbaarheid

  • Financieel economisch

  • Bestuurlijk imago

1. Veiligheid

In hoeverre leidt een mogelijke calamiteit tot letsel. De te verwachten schade in de vorm van lichamelijk letsel als gevolg van een verstoring/ calamiteit die volgt uit het niet of onvoldoende uitvoeren van een taak. Het gaat hier om direct lichamelijk letsel. Voorbeelden zijn: lichamelijk letsel (gewond raken), ademhalingsmoeilijkheden, vergiftiging, asbestbeschadiging, straling, rug/wervel beschadigingen etc.

 

De score ziet er als volgt uit:

 

  • a.

    De verstoring/calamiteit leidt niet tot enig persoonlijk letsel.

  • b.

    Pijn of gering letsel bij één of meerdere personen. Denk hierbij aan één of meerdere lichtgewonden.

  • c.

    Zwaar letsel bij één of meerdere personen. Denk hierbij aan één of meerdere zwaargewonden.

  • d.

    Eén of meerdere dodelijke slachtoffers. Zodra de inschatting is dat de verstoring/calamiteit dodelijke slachtoffers tot gevolg kan hebben moet minimaal een 4 worden aangehouden.

  • e.

    Zwaar letsel bij meerdere personen en meerdere dodelijke slachtoffers over een groot gebied. Denk hierbij aan meerdere doden verspreid over een wijk of stad.

2. Duurzaamheid

In hoeverre tast het probleem het milieu/de natuur aan, welk effect heeft dit op de verstoring, verspilling van grondstoffen en energie alsmede de aantasting van de Groene Wetgeving en Erfgoedwetgeving. Het tegengaan van verstoring, verspilling van grondstoffen en energie.

 

De score ziet er als volgt uit:

 

  • a.

    De verstoring/calamiteit leidt niet tot achteruitgang van het milieu/de natuur.

  • b.

    De te verwachten afbreuk is gering. Hierbij valt te denken aan beperkte milieuschade als gevolg van (geringe) illegale stort, lozing of emissie van stoffen die slechts tijdelijk schade veroorzaken. Veelal betreft het kleine milieuovertredingen door particulieren of kleine bedrijven.

  • c.

    Er is sprake van een duidelijke aantasting van het milieu/de natuur, doch deze is omkeerbaar en heeft geen effecten op de lange termijn.

  • d.

    De te verwachten milieuaantasting is evident en heeft langer termijn gevolgen. Hierbij valt te denken aan illegale lozing, stort of emissie van vervuilende/giftige stoffen.

  • e.

    De te verwachten milieuaantasting is evident (onomkeerbaar), heeft permanente gevolgen en leidt tot grote maatschappelijke rampen. Hierbij valt te denken aan illegale lozing van enorme omvang, stort of emissie van sterk vervuilende/giftige stoffen in een zeer kwetsbare omgeving.

3. Gezondheid

In hoeverre leidt een mogelijke calamiteit tot een afname van de gezondheid van de mens. De te verwachten schade aan de gezondheid als gevolg van bijvoorbeeld een afname van de luchtkwaliteit, waterkwaliteit, etc. Voorbeelden zijn toename fijnstof of andere luchtvervuiling, afname waterkwaliteit, etc. die de gezondheid van mensen nadelig beïnvloed.

 

  • 1.

    De score ziet er als volgt uit:

  • 2.

    De verstoring/calamiteit leidt niet tot mogelijke gezondheidsproblemen.

  • 3.

    Gezondheidsproblemen bij één of enkele personen (niet blijvend). Denk hierbij aan lokale vervuiling /overlast waardoor stank bestaat of die stress oplevert.

  • 4.

    Algehele (niet blijvende) gezondheidsproblemen. Denk hierbij aan ernstige lucht, water of andere vervuiling waardoor long- of oogirritaties ontstaan.

  • 5.

    Blijvende gezondheidsproblemen voor meerdere personen, bijvoorbeeld permanente aantasting van luchtwegen, blindheid, langdurige psychische problemen.

Zware gezondheidsproblemen met de dood als gevolg, bijvoorbeeld langdurige blootstelling aan radioactieve straling of asbest.

 

4. Leefbaarheid

In hoeverre leidt een mogelijke calamiteit tot afbreuk van het omgevingsmilieu. De te verwachten afbreuk en schade aan de leefomgeving als gevolg van een verstoring/calamiteit die volgt uit het niet of onvoldoende van een taak door de overheid.

 

De score ziet er als volgt uit:

 

  • a.

    Er is geen sprake van een negatief effect op het maatschappelijk welbevinden of het effect is verwaarloosbaar klein.

  • b.

    b. De te verwachten afbreuk is minimaal/verwaarloosbaar. Hierbij valt te denken aan beperkte overlast in de vorm van stank, geluid of trillingen (zintuiglijke waarneming). De (beleving van) de veiligheid in de directe woonomgeving is niet in het geding.

  • c.

    c. De te verwachten afbreuk heeft gevolgen die niet ernstig en/of van korte duur zullen zijn. Hierbij valt te denken aan een geringe afname van (het gevoel van) veiligheid of een tijdelijke ernstige overlast of een permanente overlast in de vorm van stank, geluid of hinder die de kwaliteit van het leven beïnvloeden.

  • d.

    d. De te verwachten afbreuk heeft ernstige gevolgen die echter niet permanent zijn. Hierbij valt te denken aan een afname van (het gevoel van) veiligheid of een tijdelijke ernstige overlast in de vorm van stank, geluid of hinder die de kwaliteit van het leven sterk beïnvloeden.

  • e.

    De te verwachten afbreuk is evident en heeft permanente grote gevolgen. Hierbij valt te denken aan een sterke afname van (het gevoel van) veiligheid in de directe omgeving en/of ernstige overlast in de vorm van stank, geluid of hinder die de kwaliteit van het leven erg sterk beïnvloeden, blijvende gezondheidsklachten veroorzaken, etc.

5. Financieel economisch

Wat is de financieel-economische schade voor de gemeente/provincie als gevolg van de calamiteit. Het gaat hier om schade die door de gemeente/provincie moet worden vergoed dan wel die ten laste komt van de gemeentelijke/provinciale economie. Voorbeelden zijn: eventuele niet verzekerde kosten die door de gemeente/provincie worden gedragen (tijdelijke opvang, vergoedingen), verlies aan werkgelegenheid, economische achteruitgang, etc.

De score ziet er als volgt uit:

 

  • 1.

    Er is geen sprake van enige financieel - economische schade.

  • 2.

    De directe financieel - economische schade is gering en blijft beperkt tot geringe directe kosten (maximaal 10.000, - euro). De financieel - economische schade is aanzienlijk. Denk hierbij aan directe kosten tot maximaal 100.000, - euro en/of een geringe terugloop van economische bedrijvigheid.

  • 3.

    De financieel - economische schade is hoog. Denk hierbij aan directe kosten tot 1 miljoen en/of terugloop van economische bedrijvigheid.

  • 4.

    De financieel - economische schade is zeer hoog. Denk hierbij aan directe kosten van meer dan 1 miljoen en/ of sterke terugloop van economische bedrijvigheid.

6. Bestuurlijk imago

Wat is de imagoschade van een eventuele calamiteit of het in stand houden van een illegale situatie. De te verwachten afbreuk en/of schade aan het imago, beeld, geloofwaardigheid en vertrouwen van de burger in het bestuurlijk apparaat en haar besluitvorming als gevolg van een verstoring/calamiteit die volgt uit het niet of onvoldoende uitvoeren van een taak. Voorbeelden: (al dan niet georganiseerde) protesten, mediacampagnes, open brieven e.d., met als gevolg gezichtsverlies, gevoel van zaakjes niet op orde, etc.

 

De score ziet er als volgt uit:

  • a.

    Er is geen sprake van afbreuk aan het bestuurlijk imago.

  • b.

    De te verwachten afbreuk is minimaal. Denk hierbij aan enkele brieven aan het bestuur, ingezonden brieven in de krant en/of een enkele klacht. Het algemene vertrouwen in het bestuur wordt niet geschaad. Het idee dat het bestuur haar zaken niet op orde heeft, is niet aan de orde.

  • c.

    De te verwachten afbreuk heeft gevolgen die niet ernstig en/of van korte duur zijn. Denk hierbij aan een tijdelijke stroom klachten, georganiseerde buurtprotesten, enkele juridische procedures en een brede negatieve aandacht in de media. Algemeen ontstaat het beeld dat het bestuur niet alles op orde heeft.

  • d.

    De te verwachten afbreuk is evident en heeft grote permanente gevolgen. Denk hierbij aan voortdurende klachten over het onderwerp, brede maatschappelijke protesten en onrust, georganiseerde mediacampagnes, zware juridische procedures (nalatigheid, etc.) en algeheel gezichtsverlies van het bestuur. De positie van bestuurders is in het geding (moties van wantrouwen) en het bestuur wordt door de burgers als incompetent beschouwd

  • e.

    e. De afbreuk van het bestuurlijk imago is dermate groot dat de positie van het bestuur als geheel per direct onhoudbaar is.

Toepassen en invullen van de risicomatrix

 

Voor de toekenning van de scores van 1 tot 5 is het volgende risicoscore overzicht uitgewerkt:

 

 

De risico’s van de problemen/overtredingssoorten worden beoordeeld op een zestal beoordelingsaspecten. Per aspect wordt het eventuele negatieve effect uitgedrukt op een schaal van 1 (geen negatief effect) tot 5 (zeer sterk negatief effect). De eerdergenoemde zes beoordelingsaspecten worden gebruikt:

  • Veiligheid

  • Duurzaamheid

  • Gezondheid

  • Leefbaarheid

  • Financieel economisch

  • Bestuurlijk imago

Daarnaast dient in eenzelfde risicomatrix de score ingevuld te worden voor het naleefgedrag. In het afwegingsmodel worden de risicoscores gecorrigeerd voor naleefgedrag. Dit risicomodel hanteert ook voor het naleefgedrag een 5-punts schaalverdeling:

 

 

De naleefscore beperkt zich op “de kans dat het probleem zich voordoet” of “de kans op het niet naleven van….”. Als het naleefgedrag niet bekend is of er is een onvoldoende eenduidig beeld is, dan wordt het naleefgedrag op 3 (gemiddeld) gezet. Dit is conform één van de uitgangspunten opgenomen in de eerder vermelde uitgangspuntentabel van deze handleiding.

 

Voorbeeld ingevulde risicomatrix

Hieronder staat een voorbeeld risicoanalyse met betrekking op het domein APV en Fysieke Leefomgeving. Het is een fictief voorbeeld, deze problemen en de toegekende scores zijn niet direct van toepassing op de situatie bij de gemeente Deurne.

 

Beschrijving van de problemen

Domein APV en Fysieke leefomgeving

(o.a. overtreding-soorten)

Naleving

Kans dat het

Probleem zich voordoet

NALEEF NIVEAU

Veiligheid

Duurzaamheid

Gezondheid

Leefbaarheid

Financieel economisch

Bestuurlijk imago

Illegale afvaldumping

4

2

2

3

4

4

3

Hondenpoep

2

1

1

2

3

1

2

Parkeerexcessen

4

3

1

2

3

2

1

Plaatsen reclameborden, terrasuitstalling

3

3

1

1

3

3

1

 

Toelichting op ingevulde tabel:

Bovenstaande tabel is een gedeeltelijke uitwerking van de risicomatrix met betrekking tot domein APV en Fysieke leefomgeving. In de eerste kolom staat de uitgebreide omschrijving van de overtreding. In de tweede kolom volgt een beoordeling van het Naleefniveau (een goed naleefniveau kleurt groen met een onderliggende score van ‘1’, een zeer laag naleefniveau kleurt rood met een onderliggende score van ‘5’, zie voorbeeld het roodgekleurde vak). Vanaf kolom 3 (Veiligheid) tot en met 8 (Bestuurlijk imago) wordt het Negatief effect op de zes beoordelingscriteria toegekend. Als voorbeeld de middelste rij “hondenpoep” heeft 3 keer gescoord op 1. Dat wil zeggen dat er ‘een(zeer) klein/geen negatief effect’ is op de drie beoordelingsaspecten en het naleefgedrag is hoog.

 

Indien alle risicomatrix voor de betreffende taken zijn ingevuld volgt hieronder een voorbeeld hoe de totale risicoscore tot stand komt:

 

 

De resultaten van de risicoscores zijn gebaseerd op onderstaande schaalverdeling met betrekking tot de (minimale en maximale) totaaluitkomsten (is RISICO = Kans x Negatief Effect):

 

 

Bijlage 3. Uitvoeringstrategieën Team VTH Deurne

 

In deze bijlage beschrijven wij in de hoofdstukken 1 t/m 14 de vijf uitvoeringsstrategieën die wij toepassen om VTH-taken uit te voeren.

 

Hoofdstuk 1. Nalevingsstrategie: de vergunningenstrategie Ow

 

Schematische weergave vergunningenstrategie (bron: VTH-beleid Zoeterwoude)

 

Uitgangspunt bij vergunningverlening is dat burgers en bedrijven zelf verantwoordelijk zijn voor het indienen van goede en volledige aanvragen. De aanvraag vormt immers de basis voor de te verlenen vergunning. De gemeente houdt zich bij de taakuitvoering aan de algemene beginselen van behoorlijke bestuur.

 

De gemeente heeft de taak om de verschillende belangen vanuit de verschillende disciplines te coördineren. Deze taak is in overstemming met het gedachtegoed dat volgt uit de Ow. Namelijk het kijken naar wat wél kan. Een van “nee, tenzij”, naar “ja, mits” omslag.

 

1.1 Preventiestrategie in het kader van vergunningen

Wij willen de kennis en de bewustwording van potentiële initiatiefnemers vergroten. De gemeente wil de aanvrager zoveel mogelijk informeren over de voor hen relevante wet- en regelgeving, betrokken kaders en belangen, en voor welke activiteiten een melding of vergunning nodig is. De potentiële aanvrager moet voldoende inzicht krijgen of een melding of vergunning nodig is of dat er een informatieplicht geldt. Mocht er een meldingsplicht of vergunningplicht zijn, dan dient de aanvrager voldoende informatie te hebben om een volledige melding of aanvraag in te dienen. (Voor de aanvrager is de vergunningencheck van het Omgevingsloket in het Digitaal Stelsel Omgevingswet (verder: DSO) ook een optie).

 

Daarnaast richt de preventiestrategie zich op het stimuleren van betrokkenen om te voldoen aan de geldende regels. Met het bovenstaande willen wij zoveel mogelijk voorkomen dat achteraf tot actie moet worden overgegaan.

 

1.2 Ow

De vergunningplichten komen voort uit hoofdstuk 5 van de Ow. In totaal zijn er verschillende type activiteiten waarvoor een omgevingsvergunning verplicht is. In principe is binnen de Ow het college van B&W voor de volgende activiteiten het bevoegde gezag voor de behandeling van een aanvraag voor een omgevingsvergunning: een bouwactiviteit, een omgevingsplanactiviteit die niet van provinciaal of nationaal belang is, een monumentenactiviteit (voor zover het geen enkelvoudige aanvraag met betrekking tot een archeologisch monument betreft) en een milieubelastende activiteit.

 

Hoofdstuk 2. Werkwijze Ow vergunningen

 

2.1. Binnenkomst

Vanuit het DSO worden de vergunningaanvragen en meldingen met betrekking tot de Ow ontvangen. Het VTH-systeem is gekoppeld aan het DSO. Via de samenwerkingsmodule kunnen wij bij aanvragen (waarvoor bijvoorbeeld advies of advies met instemming nodig is) samenwerken met ketenpartners.

 

Voor de Ow zijn de volgende soorten verzoeken vastgesteld:

 

  • Verkennen initiatief

  • Conceptaanvraag omgevingsvergunning;

  • Aanvraag vergunning;

  • Melding;

  • Informatie;

  • Informatie ongewoon voorval;

  • Aanvraag maatwerkvoorschrift;

  • Aanvraag (toestemming) gelijkwaardige maatregel.

Voor zover het niet wettelijk voorgeschreven is, kan de gemeente zelf vragen en aanvraagvereisten bepalen/aanpassen middels toepasbare regels in het DSO.

 

2.2 Registratie

Alle werkzaamheden worden geregistreerd in de VTH-applicatie (Powerbrowser). Een koppeling moet nog worden gelegd met het zaaksysteem Djuma waarvan uit archivering zal plaatsvinden.

 

2.3 Verkennen initiatief

Voor de initiatiefnemer bestaat de mogelijkheid om het verkennen van het initiatief in te dienen. Hiermee wordt, voordat een vergunning wordt aangevraagd, nagegaan of de plannen wenselijk en/of haalbaar zijn. In de nabije toekomst is het digitaal mogelijk om de wenselijkheid en haalbaarheid van het initiatief aan te vragen via het DSO. Als deze toepassing mogelijk is dan gaan we hier mee werken.

 

2.4 Conceptaanvraag (vooroverleg omgevingsvergunning)

Binnen onze gemeente kennen we een conceptaanvraag. Dit wordt zelfs gestimuleerd om zo, in het kader van preventie, te zorgen voor een volledige en passende aanvraag voor een omgevingsvergunning. Bij een conceptaanvraag wordt de volledigheid en inhoud van de aanvraag getoetst.

 

Op het moment dat een conceptaanvraag past binnen het beleid, kan de initiatiefnemer een definitieve aanvraag voor een omgevingsvergunning indienen. Grootschalige plannen die niet passen binnen het omgevingsplan worden voorgelegd aan de intaketafel. De nog complexere plannen zullen worden voorgelegd aan een “regionale omgevingstafel”. Wanneer er een positief advies van de intaketafel komt, is in gevallen die niet passen binnen het omgevingsplan een wijziging van het omgevingsplan nodig of er kan een omgevingsvergunning voor een omgevingsplan (zowel OPA als BOPA) worden aangevraagd.

 

2.5 Procedure/termijnen

Nadat een initiatiefnemer de volledige aanvraag heeft ingediend, geldt een termijn van 8 weken voor de inhoudelijke behandeling van de aanvraag. Dit betreft geen fatale termijn, maar een termijn van orde. Voor de gemeente bestaat de mogelijkheid om de procedure te verlengen met 6 tot 14 weken. Dit geldt ook wanneer de initiatiefnemer meerder activiteiten in één keer indient, oftewel een meervoudige aanvraag. In principe geldt ook dan de standaardprocedure van 8 weken (tenzij er kan worden gesproken van een uitzondering zoals hieronder uiteengezet). De activiteit met de zwaarste procedure bepaalt bij een meervoudige aanvraag welke procedure de gemeente dient toe te passen.

 

Op het moment dat een aanvraag niet compleet is, kunnen wij een verzoek om aanvulling doen. Hierbij wordt de termijn van de behandeling op grond van de Awb stilgelegd, totdat de aanvullingen volledig zijn ingediend.

 

Na het doorlopen van de procedure of het verlopen van de termijn wordt er een besluit genomen op de ingediende aanvraag. Tegen een besluit in de zin van artikel 1:3 Awb staan rechtsmiddelen open. In de gevallen waar het adviesrecht van toepassing is verklaard sturen wij op het toepassen van een uitgebreide procedure.

In sommige gevallen kan in een uitgebreide procedure een termijn van 6 maanden van toepassing zijn, in plaats van de hiervoor gestelde 8 weken. Hier is sprake van in een van de drie hieronder aangegeven gevallen:

  • 1.

    De gevallen uit artikel 10.24 van het Omgevingsbesluit (verder: Ob) waarvoor altijd een uitgebreide procedure van toepassing is;

  • 2.

    Het college van B&W kan een uitgebreide procedure van toepassing verklaren op het moment dat daar gegronde redenen voor zijn (artikel 16.65 lid 4 van de Ow). In dit artikel wordt toegelicht dat het bevoegd gezag dit kan bepalen als:

    • a.

      Het een activiteit betreft die aanzienlijke gevolgen heeft of kan hebben voor de fysieke leef- omgeving; en

    • b.

      Waar naar verwachting verschillende belanghebbenden bedenkingen tegen zullen hebben.

    • c.

      In dat geval stelt het college, voorafgaand aan het nemen van het besluit, de aanvrager in de gelegenheid om zienswijze daarover naar voren te brengen.

  • 3.

    De aanvrager kan zelf verzoeken om of instemmen met de uitgebreide procedure.

Verplichte participatie

In de Omgevingsregeling is opgenomen dat participatie een motiveringsverplichting is bij een aanvraag van een omgevingsvergunning. Bij een aanvraag omgevingsvergunning moet aangegeven zijn of, en zo ja op welke wijze, invulling is gegeven aan participatie. Middels participatie kan inzicht in de belangen van omwonenden en belanghebbenden worden gegeven. Maar participatie betekent niet dat de omwonenden daadwerkelijk zeggenschap krijgen over het nieuwe initiatief.

 

In de meeste gevallen is participatie niet verplicht. De gemeenteraad kan echter, op grond van artikel 16.55 lid 7 Ow, gevallen aanwijzen waarin participatie van en overleg met derden wel verplicht is, voordat een aanvraag om een omgevingsvergunning voor een BOPA kan worden ingediend.

 

Op dezelfde gevallen waar het adviesrecht van toepassing is verklaard, is ook participatie verplicht.

 

Advies van de gemeenteraad aan het college van B&W

De gemeenteraad heeft de mogelijkheid om zichzelf middels een raadsbesluit als adviseur aan te wijzen voor omgevingsvergunningen voor bepaalde gevallen van BOPA’s, waarvoor het college bevoegd gezag is. Zie artikel 16.15a, aanhef en onder b van de Ow. Er zijn veel verschillende varianten mogelijk van het aanwijzen van gevallen waarin advies verplicht is. De gemeenteraad heeft een lijst met dergelijke BOPA’s vastgesteld waarvoor het college het bevoegd gezag is.

 

De gemeenteraad dient in bepaalde gevallen om advies te worden gevraagd. De lijst voor het adviesrecht van de raad is vastgesteld in de openbare vergadering van 22 februari 2022. Zie: Bijlage 3 Adviesrecht gemeenteraad en participatie bij buitenplanse omgevingsplanactiviteiten - LIJST.docx (officiele-overheidspublicaties.nl))

(Deze passage is ook van toepassing bij verplichte participatie.)

 

2.6 Advies en instemming

De gevallen waarvoor advies en/of instemming benodigd zijn, zijn uiteengezet in afdeling 4.2 van het omgevingsbesluit.

 

Advies

De omgevingswet en het omgevingsbesluit schrijven voor dat het bevoegd gezag in bepaalde gevallen om advies moet vragen voor het beslist op een aanvraag om een omgevingsvergunning of een maatwerkvoorschrift. Daarnaast kunnen overheden de verplichting om advies te vragen opnemen in het omgevingsplan, de waterschap verordening (keur) of de omgevingsverordening. Het ontvangen advies dient meegenomen te worden in het uiteindelijke besluit. Er kan van dit advies worden afgeweken, mits dit zorgvuldig wordt gemotiveerd.

 

Instemming

Soms is er voor het nemen van een besluit instemming nodig van het adviesorgaan. Het gegeven advies moet worden beschreven in het conceptbesluit. Het adviesorgaan moet vervolgens instemmen met het concept besluit. Pas daarna kan de omgevingsvergunning in het definitieve besluit worden verleend.

 

De instemming kan alleen worden gegeven of geweigerd op dezelfde gronden als op basis waarvan een vergunningverlener dit mag doen.

 

Advies van een ander bevoegd gezag

Bij meervoudige aanvragen kan sprake zijn van magneetactiviteiten. Deze activiteiten hebben als het ware een magnetische werking en zijn bepalend voor welke bestuursorgaan bevoegd gezag is. Het gaat om de situatie waarbij één van die activiteiten niet bij de gemeente kan worden neergelegd. De andere activiteiten in de vergunningaanvraag gaan dan mee naar het andere bevoegde gezag (de provincie of het Rijk). Bij activiteiten waarvoor de provincie of het rijk bevoegd gezag is, wordt het college van B&W om advies gevraagd. Bij meervoudige aanvragen kan het college van burgemeester en wethouders dus om advies met instemming (art. 4.10 Omgevingsbesluit) worden gevraagd. Het college krijgt hiervoor een voorgenomen beslissing toegestuurd (ontwerpbesluit) en moet daarover binnen 4 weken een advies geven.

 

Een voorbeeld is de IPPC-installatie, een milieubelastende activiteit. Vanwege de complexiteit en de gemeentegrensoverschrijdende milieueffecten zijn Gedeputeerde Staten (GS) bevoegd gezag. Wanneer bijvoorbeeld een aanvraag wordt ingediend voor een IPPC-installatie, waarvoor GS bevoegd gezag zijn, in combinatie met een bouwactiviteit, waarvoor het college bevoegd gezag zijn, trekt de IPPC-installatie als een magneet de bouwactiviteit naar zich toe en zijn GS bevoegd gezag voor de gehele aanvraag.2

 

Hoofdstuk 3. Beoordelingskader Omgevingswet

 

3.1. Algemene Maatregel(en) van Bestuur (AMvB)

De belangrijkste beoordelingskaders van de Ow voor het verlenen van vergunningen en het afhandelen van meldingen zijn de volgende AMvB’s: Besluit bouwwerken leefomgeving (Bbl), Besluit activiteiten leefomgeving (Bal), Besluit kwaliteit leefomgeving (Bkl).

 

Toepassingsbereik

Het Bbl bevat samen met het Bal, de algemene regels waaraan burgers en bedrijven zich moeten houden als ze bepaalde activiteiten uitvoeren in de fysieke leefomgeving. Het Bkl is daarentegen meer gericht op de regels waar de overheid zich aan dient te houden om een veilige en gezonde leefomgeving te kunnen garanderen. Het omgevingsbesluit bevat regels voor alle partijen die actief zijn in de fysieke leefomgeving (burgers, bedrijven en overheid). Het gaat om regels over het bevoegd gezag voor vergunningen, over procedures, handhaving en uitvoering. Het omgevingsbesluit bevat dus geen beoordelingscriteria voor vergunningverlening.

 

Figuur 28 de 4 AMvB’s van de omgevingswet (bron: Staatsblad 2018, 290)

 

 

Bbl

Het Bouwbesluit wordt door de inwerkingtreding van de Omgevingswet vervangen door het Bbl. In het Bbl zijn technische bouwvoorschriften opgenomen. De hoofdstukken van het Bbl zijn gegroepeerd rondom een bepaalde activiteit. Verder geven deze hoofdstukken eisen betreffende algemene bepalingen, bestaande bouw, nieuwbouw, verbouw, verplaatsing en functiewijziging, gebruik, en bouw- en sloopwerkzaamheden. De onderwerpen veiligheid, gezondheid, duurzaamheid, bruikbaarheid, toegankelijkheid en bouwwerkinstallaties, zijn voor zover van toepassing, als afdelingen terug te vinden.

Onder de algemene bepalingen voor bouwwerken is aangegeven welke bouwactiviteiten vallen onder het stelsel van kwaliteitsborging. Hiermee wordt het deel van de bouwtechnische beoordeling (in de eerste fase van de Wkb gedeeltelijk) ondergebracht bij private kwaliteitsborger. Bovendien staat in het Bbl aangegeven of voor de bouwactiviteit een vergunningplicht of meldingsplicht noodzakelijk is of dat deze vergunningsvrij zijn.

Verder neemt het Bbl ook nieuwe maatwerkregels met zich mee, zoals BENG3, milieuprestatie (MPG) en bruikbaarheid. Gemeenten mogen straks in het omgevingsplan voor aan te wijzen gebieden hogere eisen stellen aan energie- en milieuprestatie dan het Bbl voorschrijft. Verder worden bestaande instrumenten omgezet in maatwerkvoorschriften, zoals bij de melding brandveilig gebruik, aanschrijving bestaande bouw en bouw- en sloopveiligheid. Bovendien komen er specifieke zorgplichten in het Bbl.

 

Bal

Het Activiteitenbesluit komt met de invoering van de Omgevingswet te vervallen en de milieuvoorschriften worden voortaan opgenomen in het Bal. Dit besluit bevat algemene Rijksregels voor (milieubelastende) activiteiten in de fysieke leefomgeving. Naast de inhoudelijke algemene regels voor milieubelastende activiteiten, lozingsactiviteiten, wateronttrekkingsactiviteiten, mijnbouwactiviteiten, beperkingengebied activiteiten, het bieden van gelegenheid tot zwemmen en baden, en activiteiten die cultureel erfgoed betreffen, zijn bijzondere aandachtspunten: de reikwijdte van de rijksregels, de specifieke zorgplichten, de inzet op maat van doel- en middelvoorschriften en de inzet van maatwerken en gelijkwaardigheid als instrumenten voor flexibiliteit.

 

Uit het Bal vloeien vergunningplichten voort waarvoor de gemeente bevoegd gezag is, deze plichten hebben betrekking op de milieubelastende activiteiten. In totaal zijn er rond de 100 gevallen die onderverdeeld zijn in de volgende activiteiten:

 

  • Activiteiten die bedrijfstakken overstijgen;

  • Complexe bedrijven;

  • Dienstverlening, onderwijs en zorg;

  • Transport, logistiek en ondersteuning daarvan;

  • Nutssector en industrie;

  • Afvalbeheer

  • Agrarische sector;

  • Sport en recreatie; en

  • Defensie en mijnbouw.

Zowel de vergunningverlening als het toezicht en handhaving op deze activiteiten worden voor ons uitgevoerd door de ODZOB. Bij binnenkomst gaan enkelvoudige aanvragen, meldingen en dergelijke direct naar de ODZOB. Na afronding van de besluitvorming komt de zaak terug bij de gemeente ter archivering. Onder de Omgevingswet hebben wij de zogenaamde “behandeldiensten” ingesteld. Behandeldiensten behandelen namens overheden vergunningaanvragen, meldingen en informatieplichten voor bepaalde activiteiten.

 

Bkl

In het Bkl staan regels voor het Rijk en voor decentrale overheden. De regels gaan over omgevingswaarden, instructieregels, beoordelingsregels en monitoring. De omgevingswaarden, die moeten zorgen voor een veilige en gezonde fysieke leefomgeving, staan in het Bkl en volgen vooral uit Europese of andere internationale verplichtingen. Bijvoorbeeld over luchtkwaliteit.

 

De instructieregels hebben betrekking op het uitvoeren van taken en het gebruik van instrumenten. De decentrale overheden moeten deze instructieregels van het Rijk volgen. Per instrument is er een hoofdstuk met instructieregels, bijvoorbeeld het instrument Omgevingswaarden, diverse programma’s (o.a. waterbeheerprogramma, stroomgebied beheerplan, beheerplan Natura 2000), omgevingsplan, verordening van het waterschap, Omgevingsverordeningen, Omgevingsvergunningen, projectbesluiten, etc. Die instructieregels gaan onder meer over normen en regels voor externe veiligheid, geluid en geur van activiteiten en erfgoed.

 

Wat betreft omgevingsvergunningen, is ook een hoofdstuk met beoordelingsregels opgenomen in het Bkl. Het gaat om activiteiten waarvoor het Rijk een vergunningplicht heeft geregeld, zoals voor omgevingsplanactiviteiten, bouwactiviteiten, milieubelastende activiteiten en rijksmonumentenactiviteiten. De beoordelingsregels geven aan wanneer het bevoegd gezag de vergunning kan verlenen of weigeren. Het bevoegd gezag dient deze beoordelingsregels bij het beoordelen van een aanvraag dan ook te volgen. De beoordelingsregels staan per activiteit geordend.

 

3.2 Invoeringsbesluit/Bruidsschat

Het Invoeringsbesluit zorgt voor het overgangsrecht en voor het intrekken of wijzigen van andere besluiten. Het overgangsrecht regelt de overgang van de oude regelgeving naar het nieuwe stelsel van de Omgevingswet. Denk hier bijvoorbeeld aan wat de status is van besluiten onder het oude recht. Procedures die onder het oude recht zijn gestart, worden verder afgehandeld onder de Omgevingswet. De wijze waarop wordt bepaald in het overgangsrecht.

 

De bruidsschat is een bijzonder onderdeel van het overgangsrecht. Dit is een set met regels die het Rijk over heeft gedragen aan decentrale overheden bij de inwerkingtreding van de Omgevingswet. Deze regels zijn onderdeel van het tijdelijke deel van het omgevingsplan (omgevingsplan van rechtswege). Deze regels kunnen door de gemeente op elk moment worden aangepast of geschrapt. Op het moment dat het omgevingsplan (nieuwe stijl) door de gemeente formeel wordt vastgesteld, komt de bruidsschat te vervallen. In principe heeft de gemeente na de inwerkingtreding van de Omgevingswet acht jaar de tijd (tot 1 januari 2032) om alle keuzes met betrekking tot de bruidsschat te maken.

 

Specifiek voor vergunningen en ontheffingen uit de oude regelgeving is er overgangsrecht:

 

  • Als een vergunning voor een activiteit onder het nieuwe systeem verplicht blijft, is dit een OPA op grond van de Omgevingswet;

  • Als er geen vergunningplicht meer is, zijn de oude vergunningvoorschriften maatwerkvoorschriften.

Het overgangsrecht is van toepassing op zowel vergunningplichten uit de rijksregelgeving als uit de- centrale regelgeving. Voor vergunningen is het overgangsrecht geregeld in artikel 4.13 en 4.14 van de Invoeringswet Omgevingswet.

 

3.3 Omgevingsplan

Met de inwerkingtreding van de Omgevingswet worden de verschillende bestemmingsplannen van iedere gemeente vervangen door het tijdelijk deel van het omgevingsplan voor het gehele grondgebied. Het omgevingsplan heeft een bredere reikwijdte en een andere opzet: van conservatief naar gericht op ontwikkelmogelijkheden. Het omgevingsplan voorziet in een evenwichtige toedeling van functies aan locaties. Daarnaast kan het ook andere regels bevatten over activiteiten. Het gaat dan om activiteiten die gevolgen hebben of kunnen hebben voor de fysieke leefomgeving. Het Omgevingsplan bestaat uit twee delen, het Omgevingsplan gemeente Deurne (met Hoofdstuk 22, Bijlage I en II begripsbepalingen) dat op 1 januari 2024 inwerking is getreden en het tijdelijke deel van het Omgevingsplan.

In het tijdelijke deel van het omgevingsplan zijn onder andere de bestaande bestemmingsplannen, beheersverordeningen en wijzigings- en uitwerkingsplannen opgenomen (een volledig overzicht is opgenomen in artikel 4.6, eerste lid, van de Invoeringswet Omgevingswet).

Na de inwerkingtreding van de Omgevingswet hebben gemeenten 8 jaar de tijd om één gebiedsdekkend omgevingsplan vast te stellen. De gemeente bepaalt (deels) zelf welke algemene regels, informatie-, meldings-, of vergunningplichten ze opneemt in het omgevingsplan. Het Invoeringsbesluit regelt welke regels er van het rijk aan gemeenten worden overgedragen. Verder zullen gemeenten hun regels over de fysieke leefomgeving uit andere (gemeentelijke) verordeningen opnemen in het omgevingsplan, zoals regels uit de Verordening Fysieke Leefomgeving Deurne 2021.

 

Ook de bruidsschatregels zijn overgegaan in het tijdelijk deel van het omgevingsplan. Het college heeft tot 1 januari 2032 de tijd gekregen voor het opstellen van een nieuw omgevingsplan. Tot die tijd zijn alle bestemmingsplannen en beheerverordeningen opgenomen in het tijdelijke omgevingsplan. Bij de ontwikkeling van het nieuwe omgevingsplan worden keuzes gemaakt over de invulling/voortzetting van de bruidsschatregels.

 

Figuur 3 opbouw omgevingsplan (bron: VNG)

 

Welstand

De gemeente Deurne kent een welstandstoets aan de hand van de gemeentelijke welstandsnota 2016. In deze nota staan de welstandscriteria. De welstandskaarten geven weer voor welke gedeelten van de onze gemeente eisen van welstand gelden. Een groot gedeelte van de gemeente is welstandsvrij.

 

De plannen die binnen het welstandsgebied liggen worden ambtelijk getoetst of voorgelegd bij de adviescommissie Omgevingskwaliteit. In het geval dat een bouwplan binnen de grenzen van een beeldkwaliteitsplan (bkp) valt, wordt de aanvraag ambtelijk aan dit plan getoetst.

 

Met de komst van de Omgevingswet worden de regels voor een welstandstoets opgenomen in artikel 22.7 en 22.29 van de bruidsschat. De regels gaan daarmee deel uitmaken van het tijdelijk deel van het omgevingsplan. Op grond van artikel 4.19 Omgevingswet, kan de gemeenteraad beleidsregels opstellen als regels over het uiterlijk van bouwwerken uitleg behoeven.

 

3.4 Omgevingsregeling

In de omgevingsregeling staat welke informatie een aanvrager van een omgevingsvergunning moet aanleveren bij zijn aanvraag. Dit zijn de aanvraagvereisten. Het hoofdstuk met aanvraagvereisten bestaat naast een algemeen deel dat van toepassing is op elke aanvraag, ook uit een deel met specifieke regels per activiteit.

 

Voorbeelden van deze algemene aanvraagvereisten zijn:

 

  • Een beschrijving van de activiteit waarvoor de omgevingsvergunning wordt aangevraagd.

  • Het telefoonnummer van de aanvrager.

  • Het adres, de kadastrale aanduiding of coördinaten van de locatie waarop de activiteit wordt verricht.

Verder bevat de omgevingsregeling een praktische uitwerking van een aantal regels uit het Bal en het Bbl, bijvoorbeeld voor emissies van dierenverblijven of duurzaamheid van gebouwen. Ook bevat de omgevingsregeling meet- en rekenmethoden. Voor gemeenten betreft het de methoden die moeten worden gebruikt om besluiten te motiveren met betrekking tot het omgevingsplan, vergunningaanvragen en projectbesluiten. Bijvoorbeeld of een aanvraag voldoet aan de luchtkwaliteitsnorm.

 

Hoofdstuk 4. Omgevingsvergunningen

De activiteit bouwen wordt met de invoering van de Omgevingswet, middels artikel 5.1, gescheiden in een technisch en ruimtelijk deel. Dat resulteert in twee soorten activiteiten waarvoor een omgevingsvergunning aangevraagd moet worden, namelijk de omgevingsplanactiviteit (OPA) en de (technische) bouwactiviteit. De verschillende omgevingsvergunningen worden hieronder toegelicht.

 

4.1. Omgevingsvergunning voor de (technische) bouwactiviteit

Als de aanvraag om een omgevingsvergunning betrekking heeft op een bouwactiviteit zoals bedoeld in paragraaf 2.3.2 van het Bbl en/of het bouwwerk niet valt onder de bouwactiviteiten die onder het stelsel van kwaliteitsborging vallen, dan wordt de bouwtechniek van het bouwwerk, op basis van het Bbl, beoordeeld door de gemeente. Paragraaf 2.3.2 van het Bbl regelt de vergunning plichtige bouwactiviteiten. Onder de reikwijdte van de term bouwwerken met een dak en dus van dit artikel vallen bijvoorbeeld bijhorende bouwwerken, overkappingen voor auto’s, transistorhuisjes, een duiventil of een hondenhok (staat in nota van toelichting Bbl Stb 2022, 145). Dit betreft bouwwerken met en zonder dak. 5.4.2. Omgevingsvergunning voor de OPA

 

Een OPA is een activiteit die voldoet aan de regels in het omgevingsplan, maar waar toch een vergunningplicht voor geldt. Het ruimtelijk bouwen, het in stand houden en het gebruiken van een bouwwerk is in het omgevingsplan geregeld. De gemeente regelt in het omgevingsplan voor welke OPA een omgevingsvergunning nodig is. Het gaat hierbij bijvoorbeeld om de locatie van het bouwwerk, de bebouwingsoppervlakte of het uiterlijk. Er zijn diverse OPA’s die hieronder uiteengezet zullen worden gezet.

 

Binnenplanse en buitenplanse OPA’s

Onder OPA worden de activiteiten verstaan die passen binnen de beoordelingsregels van het omgevingsplan en waarvoor in het omgevingsplan een vergunningplicht is opgenomen.

 

BOPA’s daarentegen, wijken (op onderdelen) af van het omgevingsplan. Ook voor dit type aanvragen is het dan nodig om een vergunning voor een omgevingsplanactiviteit aan te vragen. Voor deze aanvragen geldt in principe ook de standaardprocedure van 8 weken. In sommige gevallen kan de uitgebreide procedure van toepassing worden verklaard. Verleende vergunningen (voor het in stand houden van een bouwwerk en een omgevingsplanactiviteit die niet in overeenstemming is met een aan een locatie gegeven functie) moeten binnen 5 jaar nadat deze onherroepelijk is geworden, zijn verwerkt in het omgevingsplan. Uitzondering hierop is een BOPA waaraan een termijn is verbonden (een tijdelijke vergunning), zo bepaalt artikel 4.17 Omgevingswet.4

Het wijzigen van het omgevingsplan is een bevoegdheid van de gemeenteraad. De gemeenteraad heeft hierbij de bevoegdheid om het college van B&W te delegeren in hiervoor aangewezen gevallen. Ook voor dit onderdeel heeft de gemeenteraad een lijst vastgesteld met hierheen de gevallen waarvoor het college gedelegeerd is.

 

OPA voor het bouwen van een bouwwerk

Een beoordeling van een aanvraag OPA die bestaat uit bouwen, ziet onder andere toe op de juridische aspecten van een bouwwerk. Voorheen was dit de bestemmingsplantoets, nu is dit de beoordeling aan het omgevingsplan. De vergunning vrije OPA’s met betrekking tot het bouwen van een bouwwerk zijn omschreven in artikel 22.26 van de bruidsschat. De gemeente bepaalt (deels) zelf in welke mate ze ook de OPA’s die bestaan uit bouwen vergunningsvrij, meldingsplichtig of vergunningplichtig maakt. Dit gaan wij in de aankomende jaren bepalen.

 

OPA voor het slopen van een bouwwerk

De sloopactiviteit heeft vaak een relatie tot andere activiteiten zoals eronder uiteengezet, denk hierbij aan het volgende:

 

  • Een sloopactiviteit gaat in veel gevallen samen met een bouwactiviteit;

  • Is het bouwwerk dat wordt gesloopt een rijksmonument? Dan gelden voor het slopen de regels voor de rijksmonumentenactiviteit.

  • De gemeente kan in het omgevingsplan extra regels stellen. Bijvoorbeeld ter bescherming van een stads- en dorpsgezicht. Of om te voorkomen dat open ruimten in bebouwing ontstaan.

OPA voor monumenten, beschermd stads- of dorpsgezichten, overig cultureel erfgoed en werelderfgoed. Bij aanvragen voor een omgevingsvergunning voor het wijzigen van monumenten en beschermde stads- en dorpsgezichten, wordt beoordeeld of er geen onomkeerbare schade wordt toegebracht aan gemeentelijk cultuurhistorisch erfgoed.

 

De gemeente Deurne kent wat betreft het beoordelingskader verschillende regelingen.

 

Voor het beschermen van het beschermd dorpsgezicht Helenaveen zijn hiervoor regels in het omgevingsplan opgenomen. Deze zaten voorheen in de Welstandsnota en de bestemmingsplannen.

 

Ook de bruidsschat bevat daarnaast aanvraagvereisten met betrekking tot het ontsieren, slopen of veranderen van monumenten. Het betreft monumenten of beschermde stads- en dorpsgezichten.

 

Overige omgevingsplanactiviteiten (bruidsschat)

De bruidsschat bevat aanvraagvereisten en beoordelingsregels voor onder andere de volgende vergunningplichtige activiteiten. Deze activiteiten kunnen gekoppeld zijn aan lokale verordeningen en regelingen:

 

  • Omgevingsplanactiviteit: Plaatsen van voorwerpen op (of aan) de weg.

  • Omgevingsplanactiviteit: Aanleggen of veranderen uitweg.

  • Omgevingsplanactiviteit: Kappen van bomen of vellen van houtopstanden.

4.2 Omgevingsplanactiviteit voor een handelingen met betrekking tot een rijksmonument

Een rijksmonumentactiviteit kan worden gezien als een aanvulling op de omgevingsplanactiviteit voor monumenten en betreft een activiteit “inhoudende het slopen, verstoren, verplaatsen of wijzigen van een rijksmonument of een voorbeschermd rijksmonument of het herstellen of gebruiken daarvan waardoor het wordt ontsierd of in gevaar gebracht”.

 

Onder rijksmonumenten worden monumenten en archeologische monumenten verstaan die volgens de Erfgoedwet in het rijksmonumentenregister zijn ingeschreven. De regels over de rijksmonumentenactiviteit en over cultureel erfgoed staan in de Omgevingswet, het Bkl, het Bal, het Bbl, de omgevingsregeling, het overgangsrecht van de Invoeringswet Omgevingswet en het omgevingsplan van rechtswege (via de bruidsschat). Onder beschermde rijksmonumenten worden monumenten of archeologische monumenten verstaan die in het rijksmonumentenregister staan ingeschreven, maar waarvoor de minister van Onderwijs, Cultuur en Wetenschap (OCW) het ontwerp besluit tot aanwijzing als rijksmonument al naar de eigenaar heeft gestuurd.

 

Artikel 13.7 Bal bevat een specifieke zorgplicht om beschadiging en vernieling aan een rijksmonument te voorkomen. Een bouwactiviteit die van invloed is op, of een rijksmonument betreft, is dan ook een rijksmonumentactiviteit.

 

De adviescommissie Omgevingskwaliteit adviseert de gemeente Deurne wanneer er wijzigingen (gaan) plaatsvinden in of aan monumenten. Daarnaast moet ook de Rijksdienst voor het Cultureel Erfgoed (RCE), namens de minister van Onderwijs, Cultuur en Wetenschap (OCW) om advies worden gevraagd bij een ingrijpende activiteit.

 

Bij desbetreffende activiteiten dient de Verordening Fysieke Leefomgeving Deurne 2021 in acht te worden genomen.

  • Gemeentelijke erfgoed

    De gemeente heeft diverse locaties aangewezen als gemeentelijk erfgoed.

  • Helenaveen

    Het dorp Helenaveen is aangewezen van beschermd dorpsgezicht.

 

4.3 Milieubelastende activiteiten

Een milieubelastende activiteit wordt gezien als een activiteit die nadelige gevolgen voor het milieu kan veroorzaken. Denk hierbij aan:

 

  • Een opslag van mest, grond, baggerspecie of koolstofdioxide in de bodem;

  • Lozing van afvalwater op oppervlaktewater;

  • Geluid;

  • De opslag van gevaarlijke stoffen; of

  • Het uitbaten van een SEVESO of IPPC-installatie.

    • In hoofdstuk 3 van het Bal zijn de milieubelastende activiteiten waarvoor algemene regels gelden aangewezen en is bepaald in welke gevallen daarnaast een vergunningplicht geldt. In de bruidsschat zijn tevens een aantal vergunning plichtige milieubelastende activiteiten opgenomen die zijn geland in het tijdelijk omgevingsplan.

4.4 Maatwerkvoorschriften

De mogelijkheid tot maatwerkvoorschriften wordt geboden middels het Bal en het Bbl. Er kan worden gesproken van twee typen maatwerkvoorschriften:

  • Gekoppeld aan vergunning, dan is een maatwerkvoorschrift een vergunningvoorschrift;

  • Een separaat maatwerkbesluit (los van een vergunning).

Met een maatwerkvoorschrift kan de gemeente afwijken van algemene regels. De gemeente kan met maatwerkvoorschriften bijvoorbeeld:

  • Algemene regels nader invullen of aanvullen;

  • Eisen opstellen die strenger of minder streng zijn dan de algemene regels; en

  • Afwijken van een verbod in algemene regels.

Het bevoegd gezag kan een maatwerkvoorschrift gebruiken voor bijvoorbeeld onvoorziene situaties, bijzondere gevallen, lokale omstandigheden of het bereiken van ambities voor de kwaliteit van de fysieke leefomgeving. Het maatwerkvoorschrift kan ambtshalve worden opgesteld of op verzoek.

 

In paragraaf 4.3.2 van de Omgevingswet zijn algemene uitgangspunten die zaken als veiligheid en het beschermen van de gezondheid in het kader van maatwerkvoorschriften waarborgen. Daarnaast zijn er ook specifieke uitgangspunten, zoals toegankelijkheid van bouwwerken voor mensen met een functiebeperking en het toepassen van de best beschikbare technieken. Maatwerkvoorschriften zijn niet onbeperkt mogelijk. Beoordelingsregels voor vergunningen en de eisen aan vergunningvoorschriften gelden vaak ook voor maatwerkvoorschriften. De mogelijkheden zijn aangeduid in het Bal en Bbl.

 

4.5 Gelijkwaardige maatregel

Uit artikel 4.7, eerste lid, van de Omgevingswet blijkt dat middels een voorgeschreven maatregel (zoals een technische bouw eis in het Bbl) toestemming kan worden verleend om in plaats daarvan een gelijkwaardige maatregel te treffen. Hiermee worden de regels waaruit een vergunningplicht voortvloeit bedoeld. Wat belangrijk is, is dat de gelijkwaardige maatregel ten minste hetzelfde resultaat bereikt als met de voor- geschreven maatregel is beoogd. Wat betreft maatregelen op het gebied van omgevingsveiligheid dient het doel te zijn, het beschermen van mensen in gebouwen tegen de effecten van een van buiten komende brand of explosie. Bijvoorbeeld een opvanggeul voor uitstromende brandbare vloeistoffen die soms gelijkwaardig of beter beschermd dan een brandwerende gevel (wat eigenlijk de technische eis is).

 

De gelijkwaardige regel wordt opgenomen als extra voorschrift in de vergunning. De ketenpartners zoals de VRBZO en de ODZOB kunnen hierover adviseren. Verder wordt ook gelet op wat hetgeen kennisbank van de Vereniging BWT adviseert over bepaalde innovatie en gelijkwaardigheid.

 

Hoofdstuk 5. Vergunningenstrategie APV en bijzondere wetten

Het proces en de toetsingsniveaus voor onder andere de APV wordt hier beschreven. De meest voorkomende vergunningen zijn vergunningen voor evenementen en vergunningen op basis van de Alcoholwet. Hieronder worden de wetten en (gemeentelijke) regelingen uiteengezet die van toepassing zijn op de beoordeling van de vergunningen in het kader van de APV en bijzondere wetten.

 

5.1 APV

De APV bevat bepalingen die dienen ter bescherming van zaken als de openbare orde, de veiligheid en het milieu. De APV biedt de mogelijkheid tot het verlenen van vergunningen en ontheffingen van verboden. In het algemeen wordt de keuze tussen vergunning en ontheffing bepaald door de aard van de activiteiten. Zijn die onder bepaalde voorwaarden aanvaardbaar (of zelfs gewenst), dan ligt een vergunningenstelsel voor de hand. Gaat het in de regel om ongewenst gedrag, dat onder bepaalde omstandigheden bij de wijze van uitzondering aanvaardbaar is, dan valt te denken aan een systeem van ontheffingen. Het zal daarbij vaak gaan om het inperken van de gevolgen van de activiteit.

 

5.2 Evenementen

 

5.2.1 Vergunning

In de APV is een vergunningplicht opgenomen voor alle evenementen. Daarin staat dat het verboden is om zonder of in afwijking van een vergunning van de burgemeester een evenement te organiseren. De strategie is onze focus te leggen op grote evenementen en illegale kleinere evenementen met impact. De evenementenvergunningen worden getoetst aan de kaders zoals opgenomen in de APV en de Nota Verlening Evenementenvergunningen Deurne 2022. Een evenementenvergunning dient minimaal 12 weken voor het evenement te worden aangevraagd. Een vergunningaanvraag kan door de burgemeester worden geweigerd als de aanvraag minder dan 12 weken voor de beoogde datum van de beoogde activiteit is ingediend en daardoor een behoorlijke behandeling van de aanvraag niet mogelijk is.

 

5.2.2 Melding

Voor een klein evenement is geen vergunning nodig, mits 5 werkdagen voorafgaand aan dit evenement melding wordt gedaan aan de burgemeester. Een dergelijke melding is voldoende indien het evenement voldoet aan alle gestelde eisen. Een evenement dat niet aan alle gestelde vereisten voldoet, is een vergunning nodig.

De burgemeester kan een klein evenement verbieden als er aanleiding bestaat om te vermoeden dat de openbare orde, de openbare veiligheid, de volksgezondheid of het milieu door het evenement in gevaar komt.

 

5.3 Exploitatie

In de APV is een vergunningplicht opgenomen voor het exploiteren van openbare inrichting (horecazaak). In artikel 2:28 en verder van de APV staan de toetsingskaders en de aanvullende weigeringsgronden genoemd. Verder is in de APV bepaald dat er voor het hebben van terrassen ook een exploitatievergunning nodig kan zijn. Horecaterrassen hebben meestal invloed op de woonomgeving. In de exploitatievergunning wordt aangegeven wat de openingstijden zijn van de openbare inrichting en wie de leidinggevende zijn. Deze dienen ten alle tijden aanwezig te zijn. Een nadere regeling is vastgelegd in de Nota Terrassen gemeente Deurne 2022. De APV bevat verder nog wat bepalingen omtrent activiteiten die binnen een openbare inrichting niet mogen plaatsvinden. Worden deze bij een controle wel aangetoond dan kan de exploitatievergunning worden ingetrokken.

 

5.4 Alcoholwet

In de Alcoholwet en het Alcoholbesluit zijn (vergunning)regels opgenomen voor bedrijven en para commerciële rechtspersonen waar alcoholhoudende dranken worden verstrekt. Ook bevat de wet regels over het uitvoeren van werkzaamheden bij dergelijke bedrijven en rechtspersonen. Het oogmerk van de Alcoholwet is gezondheid. De overheid voert een alcoholmatigingsbeleid. De strategie is de geen bedrijfsmatige verstrekking alcohol zonder vergunning. Geen of vermindering bedrijfsmatige verstrekking alcohol aan jeugd.

 

Horeca- en slijtersbedrijven, maar ook para-commerciële rechtspersonen (zoals sportkantines en buurt- en dorpshuizen) hebben, op basis van de Alcoholwet, een vergunning van de burgemeester nodig voor het verstrekken van alcoholhoudende drank.

 

In de Alcoholwet is bepaald welke stukken bij de vergunningaanvraag moeten worden ingediend en geeft hierbij het wettelijke toetsingskader aan. Elke aanvraag wordt volledig getoetst en zo nodig worden er voorschriften verbonden aan de vergunning. Vanuit het wettelijke toetsingskader is er een beoordeling van het levensgedrag. Bij relevante antecedenten van (toekomstige) leidinggevenden van het horecabedrijf of het slijtersbedrijf vindt altijd afstemming met de politie plaats.

 

Bij verordening kunnen regels worden gesteld over para-commerciële rechtspersonen. In de vijfde af- deling uit hoofdstuk 2 van de APV zijn hierover regels opgenomen. Deze regels hebben betrekking op regulering van deze rechtspersonen.

 

5.5 Wet op de Kansspelen

In de Wet op de Kansspelen staan regels omtrent vergunningen voor kansspelen, zoals loterijen, gokken en casino’s. In de APV zijn in afdeling 7 nadere regels gesteld voor wat betreft kansspelen en speelgelegenheden. Team VTH verstrekt vergunningen voor plaatsing horecazaken.

 

5.6 Standplaatsen en weekmarkt (VFL Deurne 2021)

Team VTH verleend de standplaatsvergunningen voor individuele standplaatsen en de toestemming om een standplaats in te nemen op de weekmarkt.

 

Hoofdstuk 6. VTH-processen verbonden aan gunningen en registraties

 

6.1 Basisregistratie Adressen en gebouwen

De gemeente stelt gegevens over adressen en gebouwen centraal beschikbaar via de Landelijke Voorziening BAG, wij zijn bronhouder. De registraties en controles van de BAG worden gedaan door Team VTH. Die taken omvatten onder meer:

 

  • Het bijhouden van een geautomatiseerde basisregistratie adressen en gebouwen

  • Het indelen en registreren van het grondgebied van de gemeente in een of meer woonplaatsen

  • Het vaststellen en registeren van openbare ruimten (straatnaamgeving)

  • Het toekennen en registeren van nummeraanduidingen aan verblijfsobjecten, standplaatsen en ligplaatsen (huisnummering)

  • Het afbakenen van panden, verblijfsobjecten en standplaatsen

De BAG is geen onderdeel van de risicoanalyse, maar wel een wettelijke taak. Een aantal werkzaamheden worden uitgevoerd. Dit zijn o.a. het registeren van een ontvangen aanvraag omgevingsvergunning en het bouw- of sloop gereed melden van gebouwen door de toezichthouders via brondocument aan de BAG ter beoordeling voorgelegd. Daarnaast worden vanuit de BAG via de luchtfoto’s scans van een locatie gemaakt en met de registratie BAG vergeleken. Hieruit komen bouwwerken die niet bekend zijn. Vaak blijkt daarbij noodzakelijk dat de toezichthouder de feitelijke situatie op het perceel gaat vastleggen en hiervoor een brondocument BAG opstelt. Ook is vaak het advies van de regisseurs omgevingsvergunningen noodzakelijk om te beoordelen of het bouwwerk vergunningsvrij is of gelegaliseerd kan worden.

 

De uitvoering van de taken voor de BAG en BRP zijn wettelijk verplicht en kunnen niet risicogericht worden ingestoken. De uitvoering van deze taken kan overigens wel samenlopen met bestaande thema's, zoals huisvesting van werknemers en recreatieterreinen, ondermijning, bouw- en woningtoezicht (vergunning en gebiedsgericht). In gevallen waarbij deze samenloop niet geborgd kan worden, zullen extra uren nodig zijn. Deze werkzaamheden hebben beperkte prioriteit, maar vragen wel om een aanzienlijk aantal uren inzet van team VTH.

 

6.2 Wet Bibob

Op basis van de Wet bevordering integriteitsbeoordelingen door het openbaar bestuur (Wet Bibob) wordt beoordeeld of er redenen aanwezig zijn om de aanvraag om een bepaalde vergunning of transactie of subsidie te weigeren of daaraan voorschriften te verbinden. Ook is een mogelijkheid om hierover in bepaalde gevallen een advies aan te vragen bij het Landelijk Bureau Bibob. De gemeente Deurne past al meerdere jaren Bibob-toetsing toe op meerdere werkterreinen, waaronder vergunningen. De vergunningverleners van Team VTH zorgen voor de eerste behandeling. De inhoudelijke Bibobtoets, de advisering en de procedures voor alle werkterreinen wordt door het cluster juristen VTH gedaan.

 

Op dit moment wordt in overleg met de zes Peelgemeenten het Bibobbeleid geactualiseerd op grond van de Omgevingswet en de Brabantsenorm weerbaarheid.

 

6.3 Controle Brp registraties

Het beheer en handhaving van de bevolkingsregistratie ligt bij Team Publiekszaken. Team VTH ondersteund via uitvoering van Toezicht op bevolkingsregistratie en het doorgeven van bevindingen.

 

6.4 Wet kinderopvang

De Wet kinderopvang regelt een basisniveau aan kwaliteitseisen waar voorzieningen voor kinderopvang en gastouders aan moeten voldoen om te zorgen voor verantwoorde kinderopvang. Vergunningverlening geschiedt via het team Samenleving

 

6.5 Toeristenbelasting

In de belastingverordening staat onder welke voorwaarden lokale belasting verschuldigd is (niet ingezetene belasting). Deze belasting wort ingevorderd door de Belasting Samenwerking Oost-Brabant (BSOB). Signalen van een nieuwe locatie worden met de BSOB gedeeld.

 

6.6 Bestrijding heling

In samenwerking met de Politie wordt gelet op signalen van heling, dit ter bestrijding van inbraak en diefstal. Het verkooppersregister en de verplichte registratie in het digitaal Opkopers Loket (DOL) wordt bezien.

 

6.7 Wet goed verhuurderschp (Wgv)

Meerdere regels van deze wet hebben rechtstreekse werking, de gemeente is bevoegd orgaan voor toezicht en handhaving. Daarnaast is er een vorm van informatieplicht, voortkomende uit het verplichte meldpunt Wgv.

 

6.8 Woning ontruimingen

De gemeente heeft een wettelijke taak van zorg voor inboedel bij woningontruimingen. Team VTH voert deze taak uit. Van een uithuiszetting wordt melding gedaan bij team Publiekszaken en Dienstverlening voor Brp.

 

Hoofdstuk 7. Nalevingsstrategie: toezichtstrategie

De gemeente is op grond van het omgevingsbesluit (afdeling 13.2) verplicht om een toezicht- en handhavingsstrategie (sanctiestrategie) te hebben. Daarnaast verplicht de Omgevingswet ook om te beschrijven wat de gedoogstrategie van de gemeente is en hoe zij omgaat met overtredingen door de eigen organisatie of door andere overheden. Deze strategieën vormen tezamen de nalevingsstrategie. Deze kunnen niet los van elkaar worden gezien en overlappen elkaar in de praktijk vaak.

 

Schematische weergave toezichtstrategie (bron: VTH-beleid Zoeterwoude)

 

De toezichtstrategie wordt toegelicht aan de hand van het bovenstaande schema. Als eerste wordt ingegaan op toezicht op de Omgevingswet en vervolgens op toezicht op de APV en bijzondere wetten. Er wordt voorafgaand een algemene beschrijving van toezicht, de verschillende vormen van toezicht en de algemene werkwijze gegeven.

 

7.1. Toezicht

Onder toezicht wordt verstaan het controleren of de wet- en regelgeving worden nageleefd. Toezicht is grofweg op te delen in twee soorten: (1) het toezicht op de naleving en (2) opsporing. Bijvoorbeeld toezicht op de naleving begint al bij de melding start bouw.

 

7.1.1 Toezicht op de naleving

Toezicht op de naleving zijn de werkzaamheden die verricht worden om na te gaan of voorschriften worden nageleefd. Dit is onder meer het toezicht op vergunningen en het beoordelen van meldingen, het projectmatig toezicht op de bestaande voorraad en surveillance. Toezicht dat wordt uitgevoerd na klachten en incidentmeldingen binnen de Omgevingswet behoren tot toezicht op de naleving.

 

Cluster Toezicht ondersteunt andere clusters incidenteel met toezicht op een specifiek aantal terreinen zoals; woningontruimingen, controle adres registratie personen (Brp), ernstig vervuilde woningen, overlast parkeren-verkeer, bescherming gemeentelijk groen, duurzaamheid/afval, revindicatie vastgoed en registratie nachtregister (APV).

 

7.1.2 Opsporing

Opsporing bestaat enerzijds uit werkzaamheden ter vaststelling of een strafbaar feit is gepleegd op basis van een redelijk vermoeden dat dit het geval is. Anderzijds bestaat opsporing uit het nagaan of een overtreding is begaan.

 

7.1.2.1 Boa Deurne

Toezicht en handhaving door Boa domein 1 is onderdeel van ons toezicht. De Boa Deurne is inzetbaar op een breed aantal terreinen. De Boa functioneert qua handhaving op het snijvlak van strafrecht en bestuursrecht. De strafrechtelijke handhavingszaken worden bij Justitie aangeleverd. De afhandeling van bestuursrechtelijke handhavingszaken binnen de gemeentelijke organisatie.

 

Meerdere jaren is qua Boa-inzet samengewerkt met de gemeente Helmond. Dit is ongeveer 1 fte Boa. Eind 2023 heeft de gemeente Helmond deze samenwerking opgezegd.

 

De gemeente Deurne is in 2024 bezig met het regelen van Boa inzet in 2025. Gekozen is voor de 2 fte Boa in gemeentelijke dienst. De Boa heeft ook jeugdoverlast en controle leeftijdsgrens Alcoholwet in het beoogde takenpakket. Het is een start, een gelijkelijke opbouw. In de toekomst kan een Boa met het aandachtsveld jeugd worden overwogen.

 

7.1.2.2 Boa Buitengebied

Via de Omgevingsdienst (SSiB) zijn we aangesloten bij de inzet van groene Boa's. Afval in de bossen wordt gemeld aan onze medewerkers van beheer en onderhoud, deze ruimen het op. Meldingen voor bestuursrechtelijke afhandeling komen (bijna) niet voor, meestal volgt strafrechtelijke afhandeling. Onze toezichthouders nemen contact op met deze Boa wanneer er een vermoeden van een overtreding is.

 

7.2 Functie toezichthouder

Een toezichthouder heeft naast de functie toezichthouden op zijn of haar eigen beleidsterrein ook een signalerende functie. Zo kunnen toezichthouders ook toezichthouden voor andere specialismen en kunnen zij indien dat noodzakelijk is een signaal afgeven als zij een overtreding constateren die buiten hun eigen specialisme valt.

 

De bestuurlijk toezichthouder in gemeentelijke dienst maakt daarnaast deel uit van de 24 uurs bereikbaarheidsdienst van storingen-meldingen van de gemeente Deurne.

 

7.3 Algemene werkwijze van toezicht

In deze paragraaf wordt de algemene werkwijze voor toezicht op het gebied van Omgevingswet taken weergegeven. De paragrafen volgend hierop beschrijven de verschillende vormen van toezichthouden en de werkwijze die daarbij wordt gehanteerd.

 

7.3.1 Voorbereiden van toezicht

De gemeente draagt zorg voor de kwaliteit van de uitvoering van toezicht en zorgt ervoor dat toezichthouders de controles op een uniforme wijze uitvoeren. Dit is onder andere mogelijk door een goede voorbereiding. Voordat de controles worden uitgevoerd, verzamelt en beoordeelt de toezichthouder altijd eerst de relevante documenten bij een casus. Mocht toezicht plaatsvinden naar aanleiding van een omgevingsvergunning dan zijn deze documenten samengevoegd in een dossier en terug te vinden in Powerbrowser. De volledigheidstoets op de stukken is in elk geval al gedaan door vergunningverlening. Uitgezonderd hierop zijn natuurlijk de documenten die worden ingediend na de vergunningenprocedure.

 

De toezichthouder beoordeelt, eventueel in overleg met de vergunningverlener en de jurist VTH, de achteraf aangeleverde stukken op volledigheid en inhoud. De vergunningsvoorwaarden worden doorgenomen door de toezichthouder. Indien gewenst wordt intern eerst een overleg gehouden tussen verschillende teams alvorens een toezichtcontrole wordt uitgevoerd.

 

7.3.2 Werkwijze prioritair werken

Bij algemeen toezicht ligt de focus primair op veiligheid en gezondheid. Verder bepaalt de prioriteit van een activiteit de wijze waarop aan van toezicht uitvoering wordt gegeven. Zo wordt intensiever gecontroleerd bij toezichtstaken met een hoge prioriteit. Dit betekent ook dat zaken met hoge prioriteit, voorrang hebben op taken met een lage prioriteit.

 

Hierbij willen wij benadrukken dat klachten en meldingen zich niet laten plannen. Wel kan de gemeente op basis van de prioritering bepalen op welke klacht en melding er wordt gereageerd. Daarnaast ruimen we tijd in de jaarplanning in voor de afhandeling van klachten.

 

Handhavingsverzoeken volgen de bestuurlijke procedure. Indien nodig en mogelijk wordt binnen 4 weken toezicht ingepland.

 

7.3.3 Rapportage Zaakrapportage

Alle zaken worden geregistreerd om de uitvoering te kunnen monitoren. De stappen worden in het systeem doorlopen, de genomen beslissingen en verdere relevante documenten op in de daarvoor bedoelde applicatie Powerbrowser en/of Djuma. De volgende gegevens worden geregistreerd:

 

  • De betrokken locatie.

  • Uitgevoerde (her)controles.

  • De bij een derde of de overtreder opgevraagde documenten.

  • Geconstateerde overtredingen.

  • De opgestelde rapportages.

  • Opgelegde bestuurlijke sancties.

  • Verzoeken tot handhaving worden automatisch geregistreerd door DIV.

Een toezicht rapportage wordt in beginsel binnen twee weken na een controle van een locatie opgesteld. Indien nodig wordt nieuw toezicht uitgesteld, totdat de rapportage is gereed is.

 

Communicatie rapportage

Het controlerapport wordt niet actief gedeeld met derden en wordt alleen openbaar gemaakt op verzoek van belanghebbenden of in het kader van juridische procedures.

 

Beleidscyclus

De gegevens in de zaakrapportage leveren informatie over het effect van de handelingen die we uitvoeren op het naleefgedrag van wet- en regelgeving. Als een activiteit niet het gewenste effect oplevert vormt dit input om de handhavingsstrategie aan te passen. De zaakrapportage draagt zo op langere termijn bij aan de strategievorming. Daarnaast kan de analyse van de zaakrapportage worden gebruikt om onderwerpen voor toekomstige projectmatig(e) toezicht en handhaving te bepalen. Hiermee wordt bedoeld dat handhaving en/of toezicht wordt ingezet als een project, om op deze manier één bepaald onderwerp te tackelen.

 

Hoofdstuk 8. Werkwijze meldingen

De grondslag voor meldingen van voormalige vergunningplichten staat in het Bal en in het Bbl. Bij een melding vindt, anders dan bij vergunningaanvragen, alleen een beoordeling op volledigheid plaats.

Op het moment dat de melding niet volledig is, wordt deze juridisch niet beschouwd als een melding. Het heeft dus geen rechtsgevolg. De melder wordt hierover geïnformeerd.

Oude vergunningen brandveiligheid moeten nu aangemerkt worden als meldingen. Hieronder wordt een aantal belangrijke meldingsplichten toegelicht.

 

8.1 Melding milieu

Per milieubelastende activiteit is er in hoofdstuk 4 Bal aangegeven of er een meldingsplicht geldt. Iedere melding bestaat in ieder geval uit een aantal algemene gegevens, zo blijkt uit artikel 2.17 van het Bal.

De melder moet in ieder geval altijd de volgende gegevens aanleveren:

  • De aanduiding van de activiteit, bedoeld in hoofdstuk 4;

  • De naam en het adres van degene die de activiteit, bedoeld in hoofdstuk 3, verricht;

  • Het adres waarop de activiteit, bedoeld in hoofdstuk 3, wordt verricht; en

  • De dagtekening.

De meldingen van milieubelastende activiteiten worden door de ODZOB afgehandeld. Dit geldt voor zowel de binnenkomst als de inhoudelijke behandeling. Bij binnenkomst gaan de meldingen direct naar de ODZOB. Na afronding van de besluitvorming komt de zaak terug bij de gemeente ter archivering. Uitsluitend waar nodig is, is contact met de gemeente.

 

8.2 Melding sloop

Het is verplicht meldingsplichtige sloopwerkzaamheden gebouwen minimaal 4 weken voor het begin van het werkzaamheden te melden bij de gemeente (artikel 7.10 van het Bbl). Wij wijken van deze wettelijke termijn af als het bouwwerk is aangetast door een calamiteit en ruiming van de asbest verontreiniging nodig is (artikel 7.10, derde lid van het Bbl).

 

Verder moet de gemeente uiterlijk 2 werkdagen voor de aanvang en 1 dag na de afronding van de feitelijke sloopwerkzaamheden geïnformeerd worden (artikel 7.12 van het Bbl).

 

Van een rechtsgeldige melding is alleen sprake als de vereiste gegevens en documenten, zoals opgenomen in artikel 7.11 Bbl, daadwerkelijk zijn aangeleverd. De melding, de inventarisatie afvalstoffen-het asbestinventarisatierapport en de risicomatrix-veiligheidsplan zijn essentieel. Gegevens over hoe de veiligheid en gezondheid in de directe omgeving wordt geborgd (artikel 7:15 van het Bbl).

 

  • Van de melder wordt verwacht dat men het standaardformulier met de risicoanalyse van DVO invult en meezendt. Bij iedere sloopmelding moet tegelijk met de melding de risicomatrix worden ingediend. Zonder de matrix is de melding niet volledig., dus ongeldig.

  • Bouw-Sloopveiligheidsplan. Afhankelijk van de situatie en de omvang van de sloop is een sloopveiligheidsplan noodzakelijk. Als sprake is van een risico moet een sloopveiligheidsplan ingevuld worden dat voldoet aan de landelijke richtlijn bouw- en sloopveiligheid (van de Vereniging Bouw & Woningtoezicht Nederland).

  • De melder heeft een informatieplicht als tijdens het sloopwerk alsnog onbekend asbest verdacht materiaal wordt aangetroffen.

De sloopmeldingen worden door de ODZOB behandeld. Dit geldt voor zowel de binnenkomst als de inhoudelijke behandeling. Bij binnenkomst gaan meldingen direct door naar de ODZOB. Ook het toezicht op het saneringsproces van asbest geschiedt door de ODZOB. Het toezicht op de resterende sloopactiviteiten geschiedt door de gemeentelijke toezichthouder. Na afronding van de advisering komt de zaak terug bij de gemeente ter archivering en verwerking in de BAG.

 

8.3 Melding brandveilig gebruik

Voor gebouwen met een bepaalde vorm van gebruik geldt een meldingsplicht. In het Bbl is onder artikel 6.6 een tabel opgenomen waarin per gebruiksfunctie is aangegeven vanaf welk aantal mogelijk aanwezige personen sprake is van een meldingsplicht voor brandveilig gebruik van het bouwwerk.

 

De gebruiksmelding moet 4 weken voor het begin van het gebruik worden gedaan (artikel 6.7 Bbl). Verder staan in artikel 6.8 Bbl de gegevens en bescheiden die moeten worden ingediend. Ook bij deze melding geldt dat een onvolledige melding, geen melding is. Bij een melding brandveilig gebruik wordt inhoudelijk advies gevraagd aan de VRBZO.

 

8.4 Bouwmelding

Verder dient de gemeente zorg te dragen voor het beoordelen van meldingen en informatiemomenten rondom de bouwactiviteit. De melding voor de bouwactiviteit wordt gecontroleerd op volledigheid. De vermelding van de kwaliteitsborger en zijn/haar borgingsplan zijn essentieel. Verder is de toets risicoanalyse van de bouwveiligheid verplicht. Een bouwveiligheidsplan is alleen noodzakelijk als dit volgens de risicoanalyse blijkt. Een bouwveiligheidsplan wordt inhoudelijk getoetst, het moet voldoen aan de regels zoals beschreven in de landelijke richtlijn bouw- en sloopveiligheid (van de Vereniging Bouw& Woningtoezicht Nederland). Een melding die onvolledig is, is geen melding. Er zal wel binnen de geldende termijn actief een signaal naar de melder gestuurd worden.

 

Er worden geen bouwtekeningen of bouwconstructie gevraagd. De preventieve toets van het bouwplan aan de bouwregelgeving vooraf, is nu vervangen door een toetsing en toezicht door de kwaliteitsborger op het bouwwerk. De gemeente blijft in alle situaties het bevoegd gezag voor de handhaving. Als er door de kwaliteitsborger een afwijking in de bouw wordt geconstateerd, dan is het aan ons om handhavend op te treden als de afwijking niet gelegaliseerd wordt.

 

De gemeente krijgt na uitvoering van het werk het volledige bouwdossier door de kwaliteitsborger toegezonden, met verklaring akkoord/niet akkoord. Deze wordt in ons archief (powerbrowser) opgeslagen.

 

  • Na het einde van de bouwactiviteit (gereed melding)

    De initiatiefnemer dient na het einde van de bouwwerkzaamheden, maar uiterlijk 2 weken vóór de ingebruikname, verantwoording af te leggen bij de gemeente. Hij dient bij de gereed melding een dossier bevoegd gezag aan te leveren. In het dossier wordt informatie over het bouwwerk opgenomen. Er worden bescheiden en gegevens opgenomen die minimaal nodig zijn om adequaat invulling te kunnen geven aan de taken en verantwoordelijkheden van de gemeente. Het betreft hier de informatie over de wijze waarop bij het bouwen rekening is gehouden met het borgingsplan en informatie die het inzichtelijk maakt dat het bouwwerk voldoet aan de bouwtechnische voorschriften.

    Tevens dient een verklaring van de kwaliteitsborger te worden aangeleverd, waaruit blijkt dat de kwaliteitsborger het gerechtvaardigd vertrouwen heeft dat het bouwwerk voldoet aan de technische eisen van het Bbl. Beide dienen middels het DSO te worden ingediend.

    Wanneer blijkt dat de gereed melding incompleet is, dient een nieuwe melding te worden ingediend. De private partijen dienen het probleem van de incomplete gereed melding zelf op te lossen. Ook hierbij vertrouwt de gemeente erop dat het Wkb-stelsel zijn werk doet.

8.4.1 Gevolgklasse 1

Gevolgklasse 1 geldt wanneer de persoonlijke gevolgen beperkt zijn als niet aan de bouwtechnische voorschriften wordt voldaan. Bij deze gevolgklasse valt te denken aan woningen en eenvoudige bedrijfs- gebouwen. Bouwtoezicht voor gevolgklasse 1 bouwwerken zijn primair belegd bij de private kwaliteitsborger. Gevolgklasse 1 is onderverdeeld in nieuwbouw en verbouw. Alleen gevolgklasse 1 nieuwbouw is op 1 januari 2024 in werking getreden. De inwerkingtreding van gevolgklasse 1 verbouw volgt op zijn vroegst pas ergens in 2025.

 

8.4.2 Gevolgklasse 2 en 3

Gevolgklasse 2 geldt wanneer er een reële kans op persoonlijke gevolgen bestaat als niet aan de bouwtechnische voorschriften wordt voldaan. Hierbij valt te denken aan bibliotheken, gemeentehuizen, onderwijsgebouwen en woongebouwen tot 70 meter hoogte.

 

Er wordt enkel gesproken van gevolgklasse 3 wanneer er een kans op aanzienlijke persoonlijke gevolgen is, als niet aan de bouwtechnische voorschriften wordt voldaan. Hieronder kunnen vallen bouwwerken zoals metrostations, voetbalstadions, ziekenhuizen en gebouwen hoger dan 70 meter.

Deze twee gevolgklassen zijn vooralsnog niet in werking getreden. Uiterlijk drie jaar na de inwerkingtreding van de Wkb zal een evaluatie plaatsvinden over gevolgklasse 1. Afhankelijk van de uitkomsten van deze evaluatie zullen de hogere gevolgklassen in werking treden.

 

Zolang de Wkb niet voor alle gevolgklassen geldt, blijft de reguliere omgevingsvergunning activiteit bouw noodzakelijk.

 

Hoofdstuk 9. Toezicht en handhaving onder de Omgevingswet

De Omgevingswet zorgt voor een aantal veranderingen in het kader van toezicht en handhaving. Deze veranderingen worden hieronder uiteengezet om meer inzicht te krijgen in die veranderingen.

 

De toezichthouder heeft uitdrukkelijk de rol en de bevoegdheid om met de overtreder te overleggen over de mogelijk wijze waarop de overtreding beëindigd kan en mag worden. Het heeft steeds de voorkeur dat een overtreding op minnelijke wijze kan worden beëindigd.

 

9.1 Van vergunningverlening naar toezicht en handhaving onder de Omgevingswet

Bij een meervoudige vergunningaanvraag wijzigt in een aantal gevallen het bevoegd gezag van rijks- partijen naar een advies- en instemmingsorgaan. De dubbele handhavings- en toezichtbevoegdheid die ontstaat in aangewezen gevallen vraagt om goede samenwerkingsafspraken.

 

9.1.1 Bevoegd gezag

Het uitgangspunt onder de Omgevingswet is “decentraal, tenzij”, waardoor de gemeente doorgaans het bevoegde gezag is voor activiteiten, of voor wateractiviteiten het waterschap. In uitzonderingsgevallen is de provincie of het Rijk bevoegd gezag. De uitzonderingen staan opgenomen in hoofdstuk 4 van het omgevingsbesluit. Het bevoegd gezag voor vergunningverlening is dan automatisch ook het bevoegd gezag om toezicht te houden op de naleving van de vergunning en indien nodig te handhaven.

 

9.1.2 Advies en advies met instemming

Het bestuursorgaan heeft geen specifieke toezicht- en handhavingsbevoegdheden wanneer het advies geeft op onderdelen van een vergunning. Een adviesorgaan dat instemming heeft verleend kan een medehandhavingsbevoegdheid hebben. Dan is zowel het bevoegd gezag als het bestuursorgaan dat de instemming heeft gegeven bevoegd tot handhaven (mede- handhavingstaak). Deze gevallen zijn opgenomen in artikel 13.3 van het Ob.

 

Ook is het een mogelijkheid voor de gemeente om de bevoegdheid voor VTH over te dragen aan het ‘nieuwe’ bevoegde gezag ook ten aanzien van magneetactiviteiten. Dit is de flexibiliteitsregeling en sluit aan bij het beginsel “eens bevoegd gezag, altijd bevoegd gezag”.

 

9.2 Toezicht op een vergunning onder de Omgevingswet

Binnen de Omgevingswet wordt onderscheid gemaakt tussen toezicht op de activiteit omgevingsvergunning voor omgevingsplanactiviteit en de omgevingsvergunning voor Bouwactiviteit.

 

9.2.1 Toezicht op de omgevingsvergunning voor de omgevingsplanactiviteit

Wij houden toezicht op de uitvoering van werkzaamheden waarvoor een omgevingsvergunning voor de omgevingsplanactiviteit noodzakelijk is. Dit gebeurt door controles tijdens de uitvoeringsfase van de werken. Op die manier wordt gewaarborgd dat onder andere een ruimtelijke en cultuurhistorische basiskwaliteit van de bebouwde en onbebouwde omgeving wordt bereikt. De regels ter bevordering van de veiligheid, gezondheid en duurzaamheid.

 

Structureel

  • De realisering van de aan de omgevingsvergunning verbonden landschappelijke inpassing en/of hemelwatervoorziening.

  • Naleving voorschriften van de omgevingsvergunning voor een monument wordt gecontroleerd.

  • Tijdelijke vergunningen worden gecontroleerd na afloop van de instandhoudingtermijn.

  • Als in de vergunningvoorschriften een sloopverplichting is opgenomen.

Incidenteel

  • Toezicht en handhaving op basis van klachten en meldingen gerelateerd aan (het ontbreken van) een omgevingsvergunning.

  • Als de vergunning na verloop van meerdere jaren niet wordt gerealiseerd, kan contact worden opgenomen met de aanvrager.

9.3 Toezicht op een melding onder de Omgevingswet

9.3.1 Melding bouwactiviteit (gevolgklasse 1 5 )

Er volgt een handhavingsprocedure als dit noodzakelijk is. Hierbij wordt verwezen naar de Handreiking toezicht en handhaving WKB en het Schema meldingsproces van de VNG (oktober 2023 en update van januari 2024).

 

Verder blijkt uit vaste jurisprudentie dat wij altijd ook een individuele evenredigheidsafweging moeten maken.

 

De gemeente hanteert voor toezicht de procesbenadering en staat de verantwoordelijkheid van de private partijen voorop. Dit betekent dat wij qua toezicht alleen het wettelijke minimum verplichte niveau van toezicht (piepsysteem) borgen. Door deze werkwijze willen wij, in het kader van participatie, de private partijen dwingen om zelf met oplossingen te komen, verantwoordelijkheid te dragen en te voldoen aan de regels. Het risico hiervan is beperkt omdat vooralsnog enkel sprake is van bouwwerken met risicoklasse 1.

 

De gemeentelijke toezichthouder blijft verantwoordelijk voor het bouwtoezicht dat niet technisch is, niet onder de reikwijdte Wkb valt. Wij blijven dus zichthouden op hetgeen op bouwplaatsen in Deurne geschiedt.

 

Het is niet de bedoeling dat het toezicht van de gemeente en dat van de kwaliteitsborger elkaar over- lappen, ze moeten juist complementair zijn aan elkaar. Om die reden wordt de inhoudelijke benadering dus niet gehanteerd. Dit betekent bijvoorbeeld dat wij niet uit eigen beweging toezicht houden. Maar alleen naar aanleiding van de melding.

 

9.3.2 Gereed melding (informatieplicht)

Na het afronden van de bouwfase dient de uitvoerder een gereed melding in te dienen. Deze verplichting geldt voor alle omgevingsplanactiviteiten. Voor bouwwerken die vallen onder gevolgklasse 1 bevat deze melding ook een dossier bevoegd gezag en een verklaring van de kwaliteitsborger. Ook hierbij wordt de verantwoordelijkheid van de private partijen voorop geplaatst.

 

Elk najaar wordt een gevelcontrole gedaan bij locaties met een langer openstaande vergunning of melding bouwactiviteiten, om te bezien of de bouwactiviteit misschien toch is gestart zonder melding (informatieplicht) startbouw.

 

9.3.3 Sloopmelding

Toezicht op slopen met asbest is een primaire basistaak die de ODZOB uitvoert in opdracht van de gemeente. Toezicht op sloop van asbest vindt plaats op basis van het vastgestelde Regionaal Uitvoeringsbeleid (RUB) Asbest. Ook hier geldt het systeem van de gecertificeerde private toezichthouder.

 

De overige sloopzaken worden gecontroleerd door de toezichthouder van de gemeente. Daarnaast hebben de controles in de sloopfase als doel om te zorgen dat gebouwen op een veilige en milieuverantwoorde wijze worden gesloopt, met inachtneming van geldende wet- en regelgeving.

Toezicht op basis van de sloopmelding zonder asbest vindt alleen plaats na een signaal van de afronding van de sloop. Hiervan afgeweken wordt als sprake is van een duidelijke gevaarzetting, zoals een bouw of sloopveiligheidsplan.

 

De verwijdering van het gebouw wordt vastgelegd in het kader van de Basisregistratie Adressen en Gebouwen (BAG).

 

Als enige jaren geen gebruik gemaakt wordt van de sloopmelding, wordt contact opgenomen met de melder.

 

9.3.4 Melding brandveilig gebruik

De controle na iedere nieuwe melding ligt bij de VRBZO (team object advisering). Een nieuwe melding brandveilig gebruik wordt opgenomen in de lijst met periodieke controles gebruiksfase.

 

9.4 Toezicht tijdens de gebruiksfase

 

9.4.1 Toezicht bestaande bouw

In de regel wordt bestaande bouw niet structureel gecontroleerd. Ervanuit gegaan wordt dat een gebouw voldoet aan het rechtens verkregen niveau. Ook gebouwen die zijn opgericht onder het regiem van vergunningsvrij bouwen, worden niet gecontroleerd.

 

Alleen als er sprake is van een duidelijk signaal van onveiligheid of dreiging gezondheid, dan vindt een controle plaats. Hierbij kan men ook denken aan nieuwe bouwtechnische inzichten en tijdelijke projecten zoals de aanhechting van staal uitkragen balkons, de breedplaat vloeren, brandbaarheid gevelbeplating flats.

 

9.4.2 Toezicht erfgoed

Het toezicht is gericht op de instandhoudingsplicht van erfgoed, zoals monumentale gebouwen. De komende jaren wordt getracht van alle erfgoed een nulmeting te houden. Er wordt gehandhaafd indien noodzakelijk. Er wordt gereageerd op signalen. Er wordt advies gevraagd van specialist erfgoed ODZOB, de inspectie erfgoed en de erfgoed commissie.

Ten aanzien van gemeentelijk erfgoed is met team Vastgoed is afspraak zij laten regelmatig controleren door de Monumentenwacht. In beginsel doen wij daarom dan geen controle.

 

9.4.2.1 Groen

Er is geen algemeen toezicht voor bescherming groen. Team onderhoud en beheer heeft het eerstelijns toezicht. Team VTH is alert op signalen van aantasting van de individueel aangewezen waardevolle bomen (weg=weg, gelijkwaardig herstel is niet mogelijk).

 

9.4.3 Toezicht op brandveiligheid

In 2015-2016 is regionaal besloten dat de controles brandveiligheid (preventieve veiligheidszorg) worden opgenomen in het collectieve pakket van de VRBZO. De lijst met periodieke controles gebruiksfase verdeeld de objecten voor periodieke hercontrole brandveiligheid zijn in de categorieën A, B en C (oplopend in zwaarte risico). De VRBZO (team toezicht en naleving) controleert voornamelijk de B en C categorie. Alle overige locaties, de categorie A met het allerlaagste risico worden niet door VRBZO gecontroleerd. De afgelopen jaren vraagt de controle en organisatie van crisisnoodopvang opvanglocatie asiel en de huisvesting Oekraïners veel extra inzet. Daarnaast zijn er nog PIT-controles. Alle vormen van juridische handhaving ligt bij de juristen VTH.

 

De A-locaties met de bedrijfsactiviteiten zoals zorg, logies en horeca, vergen wel structureel controle dit in 2016 door het college vastgelegd. De VTH-toezichthouders doen aanvullend controles sommige objecten van de A categorie.

 

9.4.2 Toezicht op milieubelastende activiteiten

In opdracht van de gemeente houdt de ODZOB het toezicht op de naleving van milieuregels bij bedrijven door het uitvoeren van controles en het zo nodig opleggen van sancties bij overtredingen. Er is een algemeen regionaal uitvoeringsbeleid opgesteld. Soms worden aanvullende lokale afspraken gemaakt.

 

9.4.3 Toezicht op gebruik van locaties

In de regel wordt gebruik van locaties niet structureel gecontroleerd. Ervanuit gegaan wordt dat het gebruik voldoet aan regelgeving. Hierop zijn 3 uitzonderingen.

  • a.

    PIT controles.

  • b.

    Bij een duidelijk signaal strijdigheid of overlast

  • c.

    Huisvesting arbeidsmigranten.

9.4.4 Toezicht in standhoudplicht landschappelijke inpassing

Over toezicht op de instandhoudingsplicht van planologische inpassing is geen afspraak gemaakt. Dit betekent dat locatie niet actief bezocht wordt, het piepsysteem geldt.

 

9.4.5 Toezicht tijdelijke vergunning of overgangsrecht

Over toezicht op herstel in de vorige toestand, na afloop van de termijn genoemd tijdelijke vergunning, is geen afspraak gemaakt. Dit betekent dat het piepsysteem geldt.

 

Uitgezonderd zijn de vergunningen voor huisvesting bijzondere doelgroepen, zoals arbeidsmigranten. Ook uitgezonderd zijn de persoonsgebonden overgangsrecht woningen. Hieronder valt ook de eventuele gedoogbeschikking.

 

9.4.6 Marktmeester

De toezichthouders van team VTH zijn tevens marktmeester. Concreet zij houden toezicht op naleving op de wekelijkse warenmarkt in Deurne. Marktmeester zijn betekent ook dat zij ook eerste aanspreekpunt zijn en besluiten hoe eventuele problemen van marktlieden op te lossen.

 

9.5 Jaarverslag/uitvoeringsprogramma

De huidige prioriteiten staan in paragraaf 5.2 en 5.3 van ons beleid. Op het moment dat er vanuit bestuurlijke wensen of calamiteiten bepaalde thema’s, objecten en/of gebieden een hoge prioriteit krijgen en projectmatig opgepakt worden, wordt dit uitgewerkt in het Jaarverslag/uitvoeringsprogramma. In het jaarverslag zal worden opgenomen met welke (onvoorziene) ontwikkelingen wij te maken hebben gekregen en in het Uitvoeringsprogramma zal de werkwijze en zullen de beschikbare middelen voor het projectmatige toezicht worden opgenomen.

 

Hoofdstuk 10. Toezicht en handhaving bij stelsel kwaliteitsborging

Door de invoering van het stelsel van de Wet kwaliteitsborging zijn er twee belangrijke wijzigingen a. de Omgevingswet en b. het Burgerlijk Wetboek ten aanzien van de wettelijke aansprakelijkheid. De aannemer is in beginsel aansprakelijk voor gebreken die bij de oplevering van het werk niet zijn ontdekt. Het is in het eigen belang van de aannemer om gebreken te voorkomen. Verder is het stelsel van de verplichte privaatrechtelijke kwaliteitsborger ingesteld, waardoor het voldoende bouwtechnische kennis bij de kwaliteitsborger verzekerd is.

 

Het stelsel van kwaliteitsborging heeft ten doel de bouwtechnische kwaliteit te verhogen. De overheid doet een stap terug. Privaatrechtelijke partijen kunnen een hogere kwaliteit borgen, zij moeten hiervoor een andere rol en verantwoordelijkheid in het bouwproces op zich nemen. De opdrachtgever en de aannemer zijn samen verantwoordelijk voor het realiseren van een gebouw dat voldoet aan de bouwtechnische eisen van het Bbl. De kwaliteitsborger is de gecertificeerde toezichthouder.

Wij hebben voor de reikwijdte van het bouwtoezicht vier keuzen;

  • a.

    intensiveren,

  • b.

    gelijk als voor 2024 bouwtoezichttoezicht houden,

  • c.

    steekproefsgewijs en

  • d.

    verminderen tot het wettelijk minimumniveau.

Er is besloten tot het verminderen van het bouwtoezicht tot het wettelijk minimumniveau. Wij vertrouwen op het oordeel van de kwaliteitsborger, deze verricht eerstelijns bouwtechnisch toezicht. Dubbeltoezicht op hetzelfde is niet noodzakelijk. De toezichthouder van de gemeente doet het tweedelijns toezicht. Dit betekent dat wij alleen toezicht verrichten als er een duidelijk signaal is van een bouwtechnische afwijking, waarbij wij ons toezicht primair beperken tot de genoemde afwijking. Het tweedelijns bouwtoezicht is uitbesteed aan de ODZOB.

 

Hoe onze onderlinge afstemming en samenwerking met de kwaliteitsborger verloopt wordt pas over enkele jaren bezien. Maar dit zal bepalend zijn voor de toekomstige vraag of het verantwoord is om door te gaan met het wettelijk minimumniveau van bouwtoezicht

Er zijn voor toezicht en handhaving drie fasen in het proces bouwactiviteit:

  • Voor en tijdens de behandeling van de melding

  • Na de melding tijdens het bouwen

  • Na afloop van het bouwen

10.1 Fase 1 Voor de melding en tijdens de melding

De melding is opgenomen in afdeling 2.2a van het Bbl. De wet verbiedt de start van de bouw of de ingebruikname van het bouwwerk, als er geen juridisch correcte melding is gedaan. De gemeente zal handhaven op de correctheid van de meldingen. Als de bouw is gestart terwijl de wettelijke termijnen nog niet zijn verstreken, wordt de noodzaak voor handhaving bezien.

 

Figuur 5 Tijdlijn project onder Wkb (bron: VNG)

 

Vereisten indienen melding

Alle benodigde gegevens en bescheiden worden via het DSO bij de ‘melding bouwactiviteit’ aangeleverd, hierna start de termijn van 4 weken. Vervolgens controleren wij of de kwaliteitsborger een toegelaten instrument voor kwaliteitsborging gebruikt dat geschikt is voor de risicoklasse van het bouwwerk. Ook dienen wij te controleren of de kwaliteitsborger gerechtigd/gecertificeerd is om het instrument te gebruiken.

Op het moment dat er een onvolledige melding wordt ingediend, krijgt de indiener hier bericht van. Van een melding onder het Bbl is pas sprake als de vereiste gegevens en documenten daadwerkelijk zijn aangeleverd. Een onvolledige melding is dus geen melding. De indiener dient een nieuwe melding in te dienen.

 

Vier weken voor de start van de bouw

Uiterlijk 4 weken vóór de start van de bouwwerkzaamheden, moet vermeldt worden welke kwaliteitsborger is gekozen en welk instrument de kwaliteitsborger toepast. De bouw mag pas beginnen op het moment dat de melding is geaccepteerd en er aan de overige wet- en regelgeving is voldaan, bijvoorbeeld dat er een informatiemoment is ingediend voor de start van de bouw, zie hieronder.

 

Twee dagen voor de start van de bouw

De initiatiefnemer dient 2 dagen vóór de daadwerkelijke start van de bouw een informatieplicht in te dienen via het DSO bij de gemeente.

 

10.2 Fase 2 Na de melding tijdens het bouwen

  • Klacht omwonenden

    De ervaring is dat pas omwonenden vragen stellen en in verzet komen als er gebouwd wordt. Maar een bouwmelding is geen bouwvergunning. Tegen een melding is geen bezwaar mogelijk. Daarnaast hebben wij enkel globale informatie over het bouwen, geen bouwtekeningen. Team VTH tracht om de omwonende en de bouwer met elkaar in contact te brengen. Voor specifieke bouwinformatie moet de omwonende naar de melder zelf gaan.

    Wij moeten er in beginsel vanuit gaan dat de melder gaat bouwen volgens de regels. Toezicht wordt alleen gestart als er een overtreding aannemelijk is of bij een handhavingsverzoek.

  • Klacht kwaliteitsborger

    Als de kwaliteitsborger een melding doet, wordt door toezicht ODZOB eerst bezien of de melding voldoende informatie bevat over de bouwtechnische afwijking. Er wordt altijd met de melder contact opgenomen, eventueel ook met de aannemer. Indien nodig wordt aanvullend toezicht gedaan. Daarna wordt een advies opgesteld waarin de overtreding en het risico ervan wordt vermeld. Het cluster juristen VTH neemt de melding daarna in behandeling.

  • Geen bouwactiviteit zonder kwaliteitsborger

    Wij vertrouwen sterk op het toezicht van de kwaliteitsborger en zijn adviserende rol richting de bouwer en de aannemer. Als tijdens het bouwen de kwaliteitsborger voortijdig zijn werk afbreekt, kan er vanaf dat moment niet verder gebouwd worden. Gewacht moet worden totdat een nieuwe kwaliteitsborger bekend is.

  • Geen gereed melding = geen ingebruikname

    Zonder ingediende gereed melding, is ingebruikname van het gebouw niet toegestaan. Afwijking van deze hoofdregel kan alleen met onze schriftelijke toestemming. Hierbij kan vooraf een schriftelijke verklaring over de bouwtechnische toestand van het project van de kwaliteitsborger geëist worden. De beoordeling van uitzonderingen op deze regel ligt bij het cluster Juristen VTJH.

  • Meldplicht kwaliteitsborger

    De kwaliteitsborger heeft de plicht om technische onvolkomenheden, waarbij de afgifte van de verklaring door de kwaliteitsborger in gevaar komt, direct te melden via het DSO bij de gemeente als zijnde een ‘melding non-conformiteit’. In dit geval kan de gemeente hierop handhavend optreden. Voor de werkwijze in deze situatie wordt vastgehouden aan de toezichtstrategie.

10.3 Fase 3 na afloop van het bouwen

Na de gereed melding en een verklaring kwaliteitsborger dat het gebouw aan de bouwtechnische eisen voldoet, sluiten wij de behandeling van de melding af en wordt brondocument BAG opgesteld. Er volgt geen gemeentelijk toezicht meer.

 

Als een gebouw bouw gereed wordt gemeld zonder verklaring van de kwaliteitsborger, wordt de zaak ter beoordeling voorgelegd aan de toezichthouder en jurist VTH. Ook als geen (volledige) melding wordt ingediend, wordt vastgehouden aan de werkwijze uit de toezichtstrategie.

 

  • Verbod ingebruikname

    Het verbod tot ingebruikname is een nieuw instrument. Gezien de mogelijke verstrekkende gevolgen van dit besluit zal een overweging op basis van proportionaliteit en een evenredigheid gemaakt worden. Maar een gebouw waarvan de veiligheid en gezondheid van de gebruiker niet geborgd kan worden, moet eerst hersteld worden, voordat het gebruikt mag worden.

10.4 Prioriteiten

Het proces van het Wkb is nieuw, ook nu maanden na de invoering van de Omgevingswet, is de feitelijke ervaring hiermee heel beperkt. Nog niet alle mogelijke effecten zijn bekend. Het bovenstaande is daarom niet uitputtend. Uiteraard heeft fysieke gezondheid en veiligheid onze hoogste prioriteit. In het kader van de verduurzamingsdoelstelling wordt daarnaast ook prioriteit gegeven aan isolatie en de correcte realisering van technische energie-installaties.

 

Wat betreft het stellen van prioriteiten rondom de Wkb heeft de VNG een handreiking opgesteld. Team VTH zal aansluiten op deze handreiking en eventuele toekomstige richtlijnen van de VNG of de landelijke vereniging BWT.

 

Hoofdstuk 11. Toezicht op basis van klachten en handhavingsverzoeken

 

11.1 Klachten en meldingen

De behandeling van klachten en meldingen komen in meerdere taakvelden naar voren. De ODZOB is belast met alle klachten over de milieubelastende activiteiten.

 

Klachten die gaan over onder andere bouwen, overlast en openbare ruimte worden behandeld door de toezichthouders van onze gemeente.

 

Klachten en meldingen worden als volgt opgepakt:

  • 1.

    Is mogelijk sprake van overtreding van wet- of regelgeving die onder onze bevoegdheid en de taken van team VTH vallen?

  • 2.

    Melding wordt inhoudelijk beoordeeld, is sprake van

    • a.

      acuut gevaar voor veiligheid en/of gezondheidsrisico van een persoon, dan wordt toezicht direct opgepakt en is er contact met de melder.

    • b.

      geen acuut gevaar, maar wel prioriteit, dan wordt de controle binnen een week ingepland. De planning wordt aan de melder aangegeven;

    • c.

      geen acuut gevaar en geen prioriteit, dan wordt de melding alleen opgepakt als hier aanleiding toe is (zoals meerdere van soortgelijke meldingen).

  • 3.

    Uit toezicht/controles kan het volgende naar voren komen:

    • a.

      een overtreding; handhavend optreden volgt als dat nodig is.

    • b.

      geen overtreding geconstateerd.

In beide gevallen wordt de melder door ons in kennis gesteld.

 

11.2 Verzoeken om handhaving

Ons doel is om zorgvuldig en redelijk om te gaan met toezicht en handhaving. Bij een schriftelijk verzoek om handhaving wordt zo snel mogelijk (mondeling of schriftelijk) contact met de verzoeker om handhaving opgenomen of een ontvangstbevestiging gestuurd.

Vervolgens beoordeelt de toezichthouder de situatie op locatie en worden alle belanghebbenden (dus ook de mogelijke overtreder) over de afhandeling en de verdere procedure geïnformeerd. Dit gebeurt in de regel schriftelijk.

 

Waar mogelijk, wordt in samenspraak met de verzoeker naar een snelle en informele oplossing van het probleem gezocht (zo nodig met behulp van buurtbemiddeling of mediation technieken). Wordt hiermee een bevredigende oplossing bereikt, dan eindigt de behandeling van het verzoek om handhaving.

 

Bij een verzoek om handhaving geldt een beslistermijn van 8 weken (Awb). Binnen deze termijn dient het college een besluit te nemen. De beslistermijn van 8 weken kan, indien nodig, worden verlengd. Tegen een besluit in de zin van artikel 1:3 Awb staan rechtsmiddelen open.

 

11.2.1 Geheimhouding persoonsgegevens verzoeker

De gegevens van de verzoeker om handhaving worden niet proactief gedeeld. Maar anonimiteit van de verzoeker om handhaving kan niet gegarandeerd worden. Ten eerste worden de gegevens openbaar als een bezwaar of beroepsprocedure start. Ten tweede valt het verzoek onder de reikwijdte van de regels van openbaarheid van de Wet open overheid. Het procesbelang van de overtreder, bij kennisname van de naam en het adres van de verzoeker om handhaving, kan zwaarder wegen dan het belang van de verzoeker bij geheimhouding van diezelfde gegevens.

 

11.2.2 Geen in behandeling nemen van anoniem verzoek om handhaving

Als iemand echte overlast ervaart door een overtreding van een ander is dit natuurlijk vervelend. Maar een handhavingsverzoek is een aanvraag met een daaropvolgende formele juridische procedure en kan niet anoniem worden ingediend. Op grond van de Awb mag “eenieder” verzoeken om handhaving. Volgens artikel 1:3 Awb moet het verzoek worden aangemerkt als een aanvraag: “een verzoek van een belanghebbende om een besluit te nemen”. Artikel 4:2 Awb regelt de vereisten van een aanvraag onder andere de naam en het adres van aanvrager. Nu niet is voldaan aan dit vereiste, kan het verzoek op grond van artikel 4:5 Awb niet in behandeling worden genomen. Er is nog een reden waarom een anoniem handhavingsverzoek met terughoudendheid behandeld wordt. Wij handelen volgens vooraf bepaalde prioriteiten, kleine overtredingen worden niet of niet meteen met toezicht en handhavingsprocedure opgepakt. Vaak wordt door de verzoeker van de handhaving een mogelijke overtreding van beperkte impact en met weinig prioriteit genoemd. Verder is bij een handhavingsverzoek altijd een derde partij betrokken die door ons toezicht bezocht en onderzocht gaat worden, toezicht moet proportioneel zijn. Onze toezichtbevoegdheid mag slechts gebruikt worden voor zover dat redelijkerwijs voor de vervulling van de toezichtstaak nodig is (artikel 5:13 van de Awb).

 

Een anoniem verzoek tot handhaving wordt door ons niet behandeld. Het wordt gezien als klacht en levert geen besluit in de zin van artikel 1:3 Awb op, er staan dus ook geen rechtsmiddelen tegen open.

 

Hoofdstuk 12. Toezichtstrategie op de APV en de bijzondere wetten

 

12.1 Evenementen

Aan de hand van de aard en omvang van het evenement wordt de wijze en intensiteit van het toezicht bepaald. Bij grootschalige evenementen vinden afhankelijk van risico’s en de duur van het evenement een of meerdere fysieke controles plaats voorafgaand en/of tijdens het evenement. Bij kleine en reguliere evenementen vindt geen toezicht plaats. Er wordt alleen gereageerd op klachten.

 

12.2 Toezicht gebruiksfase

Het toezicht op de APV en bijzondere wetten in de gebruiksfase wordt door ons vrijwel altijd projectmatig en op basis van klachten en meldingen uitgevoerd. Een aantal thema’s van het toezicht in de gebruiksfase worden hieronder nader toegelicht.

 

12.2.1 Alcoholwet

Door zogenaamde hotspots6 voor jeugd te onderscheiden wordt regelmatig, bij voorkeur jaarlijks, een controlelijst opgesteld met te bezoeken alcoholverkooppunten. De prioriteit ligt hierbij voornamelijk bij het toezicht op de naleving van de leeftijdsgrens voor alcohol.

Bij overtredingen maakt de Boa-toezichthouder een rapport op. Wij houden daarnaast tijdens toezichtmomenten enkele integrale controles waarbij alle aspecten van de Alcoholwet worden meegenomen. Denk hierbij aan de exploitatievergunning, kansspelen, sluitingstijd. Indien mogelijk gaan wij ook na of sprake is van een correcte vermelding van de leidinggevende in de Alcoholvergunning.

 

Het toezicht op de Alcoholwet is van belang tijdens grootschalige evenementen. Het gaat dan bijvoorbeeld om verkoop van alcoholhoudende drank aan jongeren, personeel met een leeftijd onder de 18 jaar, het verbod op prijsacties, en het vermoeden van de verstoring van de openbare orde, veiligheid en zedelijkheid.

 

  • Het sanctiebeleid Alcoholwet, naleving leeftijdsgrenzen

    Het is verboden bedrijfsmatig of anders dan om niet alcoholhoudende drank te verstrekken aan een persoon van wie niet is vastgesteld dat deze de leeftijd van 18 jaar heeft bereikt. Dit geldt voor alle verstrekkers van alcoholhoudende drank. Onderstaand is het stappenschema opgenomen dat hierop van toepassing is. Men gaat steeds een stap verder.

     

    Stap

    Overtreding

    Reactie

    Horeca

    Niet horeca

    1

    1e keer

    Waarschuwing

    Ja

    Ja

    2

    2e overtreding binnen 4 jaar

    Brief lod

    Ja

    Ja

    3

    3e overtreding binnen 4 jaar

    Invordering dwangsom

    2.000

    1.000

    4

    4e overtreding binnen 4 jaar

    Dwangsom

    4.000

    2.000

    5

    5e overtreding binnen 4 jaar

    Dwangsom

    8.000

    4.000

    6

    6e overtreding binnen 4 jaar

    Dwangsom

    16.000

    8.000

    7

    7e overtreding

    Besluit tijdelijke sluiting

    Individueel

    Individueel

12.2.2 Projectmatig toezicht

Op het moment dat er vanuit bestuurlijke wensen of calamiteiten bepaalde thema’s, objecten en/of gebieden een hoge prioriteit krijgen en projectmatig opgepakt gaan worden, dan werken wij dit uit in het Uitvoeringsprogramma en/of het Jaarverslag. In het Jaarverslag wordt opgenomen met welke (onvoorziene) ontwikkelingen het VTH-domein te maken heeft gekregen en in het Uitvoeringsprogramma worden de werkwijze en de beschikbare middelen voor het projectmatige toezicht opgenomen.

 

12.2.3 Woonoverlast-vervuilde woningen

Signalen komen vaak vanuit het overlastoverleg van Cluster Veiligheid. Soms is een persoon verward, dit komt pas bij de instantie als aan de buitenzijde signalen zichtbaar zijn. Er is een tijdelijke werkstructuur om meerdere partijen elkaar te krijgen. Hierbij heeft de toezichthouder soms ook gezondheidsadvies van de GGD nodig. Steeds situatie afhankelijk wordt door iedere partij een bijdrage geleverd om het probleem op te lossen. Dit vraagt snelle inzet van alle betrokken instanties.

 

12.2.4 -vergunning ondergrondse infrastructuur.

Juristen VTH doen samen met collega van Team Uitvoering de bestuurlijke handhaving. Kabels en leidingen en groen hebben een eigen toezichthouder.

 

12.2.5 -vergunning kappen houtopstand.

Juristen VTH doen samen met collega van Team Uitvoering de bestuurlijke handhaving. Groen heeft een eigen toezichthouder.

 

12.3 Toezicht en surveillance door de boa

Realisering prioriteiten van 4 van de 5 zijn mede afhankelijk van de Boa inzet!

(Ondermijning, naleving leeftijdsgrenzen, risico-evenementen en verkiezingsborden)

 

Handhaving van het openbaar gebied vraagt om een toeziend oog en waar nodig handhavende of corrigerende acties. De boa houdt toezicht op de openbare ruimte. Dit varieert van surveillance in alle wijken, gebieden en parken. Hierbij controleert de boa of voorgeschreven regels in lokale verordeningen en landelijke wetgeving worden nageleefd. Daarbij levert de boa zo een belangrijke bijdrage aan de veiligheid en leefbaarheid van onze gemeente. Boa’s dragen doorgaans een uniform met herkenbaar insigne en doen het werk per auto, fiets of lopend. Dit bevordert de zichtbaarheid op straat. Voor het efficiënt en effectief uitoefenen van taken van de boa, is het van belang dat hij samenwerkt met zowel interne als externe relaties (bijv. de politie, de ODZOB, toezichthouder etc.).

 

Om handhavingstaken adequaat uit te voeren, is de boa bevoegd om onder meer boetes uit te schrijven, ID-bewijzen te vragen en voertuigen/voorwerpen weg te laten slepen. Meldingen voor de boa komen telefonisch, per e-mail, via Melddesk, via persoonlijke contacten en via de politie binnen.

Een boa heeft de volgende rollen:

  • Het achterhalen van de overtreder;

  • Het aanspreken van de overtreder op de overtreding;

  • Handhavend optreden tegen een overtreding;

  • Het coördineren van een oplossing (eventueel in samenwerking met ander teams van de gemeente, politie, GGZ, etc.).

De taken van de boa zijn onder te verdelen in twee categorieën:

Preventie: preventie is gericht op het voorkomen van overlast. Dit kan gebeuren door voorlichting en actieve surveillance. Hierbij vervult de boa tevens een signaalfunctie voor de algemene dienst op zowel het gebied van beheer openbare ruimte, groenvoorziening en reiniging.

 

Repressie: repressie richt zich op het toezicht en de handhaving. De boa controleert op de naleving van regels. Daarnaast reageert de boa op binnengekomen meldingen van burgers, bedrijven en samenwerkingspartners.

 

Het werkterrein van de boa is zeer divers. De afhandeling van meldingen neemt een groot gedeelte van de tijd in beslag en de resterende tijd wordt gebruikt voor preventie door surveillance.

 

Op grond van het lokale veiligheidsbeleid en het Uitvoeringsprogramma VTH van de Boa gevraagd om een bijdrage te leveren aan toezicht op overlast binnen beleidsvelden onder andere:

  • -

    Jeugd

  • -

    Ondermijning (Toezicht binnen het Peelland Interventie Team, naleving sluiting Damocles, heling naleving regelgeving registratie inkopers en verkopers.)

  • -

    Verkeer-parkeren (Wvw en RVV) en eventueel wegsleep

  • -

    Evenementen

  • -

    Afvalstoffen

  • -

    Gezondheidsbeleid (waarnemen gebruik verdovende middelen en alcohol in openbaargebied en naleving Alcoholwet)

  • -

    Horeca (overlast rondom horeca en naleving horecaregels)

  • -

    Algemene Plaatselijke Verordening (APV)-Verordening fysieke leefomgeving (VFL) zoals Overlast vuurwerk en overlast Honden

  • -

    Meldingen en klachten. Bemiddelen en oplossen van conflicten in het publieke domein.

Wijziging Boa domein 1 Deurne 2025

In 2025 worden 2 fte Boa in dienst genomen door Deurne. Dit betekent dat er twee wijzingen zijn ten opzichte van voorgaande jaren.

  • 1.

    De uren Boa nemen toe van 1 fte tot 2 fte.

  • 2.

    Het werkgeverschap wijzigt van Helmond naar Deurne. Daarmee heeft Deurne ingaande 2025 directe aansturing op Boa.

Betaald parkeren

Een van de basistaken Boa is/was controle betaald parkeren. Ingaande december 2023 is het betaald parkeren tijdelijk afgeschaft. In 2024 worden de parkeergedrag effecten geëvalueerd. Hierna wordt een definitief besluit over parkeren in het centrumgebied Deurne genomen worden. Dit is nog een onzekerheid voor 2025 en volgende jaren.

 

12.4 Wet goed verhuurderschap ( Wgv )

In 2023 is de Wgv in werking getreden. De Wgv is bedoeld om misstanden aan te pakken is huursituaties, dit in het bijzonder voor arbeidsmigranten. De toezichthouders weten op welke signalen ze moeten letten en welke vragen hierbij horen. Bijvoorbeeld, er wordt een huurcontract opgevraagd. In juli 2024 is het onderdeel Wet betaalbare huur aan de Wgv toegevoegd.

 

Er is lokaal en regionaal een meldpunt Wgv ingesteld. Het stappen schema van de VNG wordt gevolgd.

https://vng.nl/sites/default/files/2024-07/aangepast_handhavingsprotocol_goed_verhuurderschap.pdf

 

Het Team VTH verricht het toezicht en de handhaving. Tijdens de controles arbeidsmigranten wordt gelet op naleving van de Wgv. De gemeente Deurne start met informeren, waarschuwen en eventueel een last onder dwangsom. Een beleid met bestuurlijke boete is nog niet bezien. Peelgemeenten zijn een gezamenlijk sanctiestrategie aan het onderzoeken. De handreiking van de VNG van juli 2024 wordt gevolgd.

https://vng.nl/sites/default/files/2024-07/handreiking_goed_verhuurderschap.pdf

 

12.5 Wet kinderopvang

In de Wet kinderopvang worden eisen gesteld aan de kwaliteit van voorzieningen voor kinderopvang en gastouderopvang. Het toezicht hierop wordt namens het college gedaan door de GGD Brabant-Zuidoost. De GGD stelt na iedere inspectie een inspectierapport op. De GGD kan bij een constatering van een overtreding zelf een herstelaanbod doen of de gemeente adviseren om tot handhaving over te gaan. De handhaving wordt door de juristen van het team VTH opgepakt. Over de kaders waarbinnen de gemeente handhaaft worden afspraken gemaakt in het vigerende beleidskader. In dit beleid staat gemotiveerd welke sancties de gemeente in welke gevallen doorgaans geschikt, noodzakelijk en evenredig vindt. Over het algemeen geldt dat hoe indringender de (mogelijke) inbreuk is op de veiligheid en gezondheid van kinderen, hoe strenger de handhavingsinstrumenten zijn die worden ingezet.

 

12.6 Sekswerk

Via het PIT wordt onderzoek gedaan naar locaties en seksreclame in Deurne. Door toezicht wordt de naleving van de vergunning bezien. Sinds de beleidswijziging in 2008 is de onderstaande sanctiestrategie toegepast. Een puur strafrechtelijk- of zorgtraject kan soms prevaleren boven bestuurlijke handhaving. Met enige regelmaat wordt door toezicht sekswerk zonder vergunning vastgesteld. Toezichthouder gemeente doet controle op vergunde locatie en naleving beschikking.

 

Sanctiestrategie

1e overtreding waarschuwing

2e overtreding last onder dwangsom

3e overtreding invordering dwangsom

 

12.7 Damocles

Drugsovertredingen worden ook bestuurlijk gehandhaafd, de overwegingen hiervoor en de richtlijn is vastgelegd in ons Damoclesbeleid. Dit bevat een eigen sanctiestrategie. Hiervoor is de handhavingssamenwerking tussen justitie/ politie en de gemeente geregeld.

 

Hoofdstuk 13. Nalevingsstrategie: Handhavingsstrategie

 

Schema Landelijke Handhavingsstrategie (bron: Landelijke Handhavingsstrategie)

 

13.1 Inleiding

 

13.1.1 Beginselplicht tot handhaven

De beleidsruimte waarover bestuursorganen bij handhaving beschikken is ingekleurd door de Afdeling bestuursrechtspraak van de Raad van State (ABRvS) die in haar jurisprudentie de volgende standaardoverweging, waaruit de “beginselplicht tot handhaving” volgt. Nadat een overtreding is geconstateerd, dient een belangenafweging te worden gemaakt, waarbij het algemeen belang dat gediend is met de handhaving, de belangen van derden en de belangen die tegen handhaving pleiten worden afgewogen. Afzien van handhaving kan op grond van vaste jurisprudentie ook alleen onder bijzondere omstandigheden.

 

“Gelet op het algemeen belang dat gediend is met handhaving, zal in geval van overtreding van een wettelijk voorschrift het bestuursorgaan dat bevoegd is om met een last onder bestuursdwang of dwangsom op te treden, in de regel van deze bevoegdheid gebruik moeten maken. Slechts onder bijzondere omstandigheden mag van het bestuursorgaan worden gevergd, dit niet te doen. Dit kan zich voordoen indien concreet zicht op legalisatie bestaat. Voorts kan handhavend optreden zodanig onevenredig zijn in verhouding tot de daarmee te dienen belangen dat van optreden in die concrete situatie behoort te worden afgezien7.

 

Uitgangspunt bij handhavend optreden is om een overtreding weg te nemen en/of herhaling daarvan in de toekomst te voorkomen. Handhaven is maatwerk en per overtreding maken wij een gedegen afweging. Door het Interprovinciaal Overleg (IPO) en het OM is de landelijke handhavingsstrategie (LHS) ontwikkeld om deze afweging te structureren. Voor de Omgevingswet is er een nieuwe handreiking LHSO. Deze strategie heeft als doel om een uniforme toepassing van sancties te borgen door passend in te grijpen bij iedere bevinding. Naast de corrigerende en straffende rol, kent de sanctiestrategie juist ook een preventieve rol. Het opleggen en uitvoeren van sancties kunnen resulteren in een betere naleving van de regels. Wij werken volgens het LHS en onder de Omgevingswet gaat er gewerkt worden met de LHSO.

 

13.1.2 Afwegingsruimte

Zoals eerder aangegeven is, dienen er verschillende aspecten (feiten, omstandigheden en belangen) te worden meegewogen in het kader van handhaving. Het gaat onder andere om de volgende aspecten:

  • Duur van de overtreding

  • Op basis van vaste jurisprudentie is enkel tijdsverloop geen reden om van handhavend optreden af te zien. Er kan wel rekening mee worden gehouden bij de uiteindelijke besluitvorming, de bepaling van aanpak of de begunstigingstermijn.

  • Persoonlijke omstandigheden moeten worden meegewogen in de belangenafweging. Hierbij moet worden gekeken naar de omstandigheden zelf en in welke mate deze op de situatie doorwerken. Onwetendheid van overtreder is in principe een niet doorslaggevend aspect.

  • Waardevermindering, kapitaalvernietiging en schade

In principe is de overtreder zelf verantwoordelijk voor deze schade. De overtreder heeft zelf het risico genomen en aanvaard om de overtreding te begaan en/of in stand te laten. Dat doet niet af aan het feit dat dit aspect wel wordt meegewogen in de belangenafweging. Handhaving moet niet tot een onevenredigheid leiden.

 

Ruimtelijke werking

De gemeente dient het algemeen belang en bepaalt de ruimtelijke kaders in het Omgevingsplan. In onze afweging wordt bekeken welke ruimtelijke aspecten in het geding zijn en hoe zwaar deze op de kwestie drukken.

 

Gevolgen voor derden

Ondervinden derden negatieve gevolgen door de overtreding of is er sprake van overlast? Overtredingen die overlast veroorzaken aan derden moeten doorgaans worden beëindigd. Dit aspect is van belang in de belangenafweging.

 

Precedentwerking

Wij willen voorkomen dat precedentwerking ontstaat. Precedentwerking houdt in dat derden een geslaagd beroep kunnen doen op een situatie of gebeurtenis die het gemeentebestuur eerder heeft toegestaan.

 

Eerdere overtreding (recidive)

In de afweging wordt bekeken of er sprake is van recidive (herhaalde overtreding). Dit is een belangrijk aspect om in de afweging te betrekken.

 

Geschiktheid maatregel

De overweging dat uit een pallet aan maatregelen de meest geschikte maatregel om de overtreding te beëindigen is gekozen

 

Noodzakelijkheid maatregel

De afweging dat het noodzakelijk is een bestuurlijke maatregel te treffen om de overtreding te beëindigen.

 

Evenwichtigheid maatregel

Zijn de gevolgen van de handhavingsmaatregel voor de overtreder en anderen in de juiste verhouding met het te beschermen belang van de te beëindigen overtreding.

 

13.2 Bestuursrecht en strafrecht

In het omgevingsbesluit staat de wettelijke eis voor een handhavingsstrategie opgenomen. De strategie dient op grond van artikel 13.6 lid 2 onder d omgevingsbesluit inzicht te bieden in de wijze waarop bestuurlijke sancties en termijnen die bij het opleggen en tenuitvoerlegging daarvan worden gehanteerd en de strafrechtelijke handhaving onderling wordt afgestemd.

 

In de interventiematrix staat aangegeven met welk sanctie-instrumentarium gehandhaafd dient te worden indien er sprake is van een te handhaven overtreding:

  • Alleen bestuursrechtelijk;

  • Alleen strafrechtelijk;

  • Een combinatie van bestuurs- en strafrechtelijk handhaven.

De keuze van inzet van het sanctie-instrumentarium hangt af van factoren die samenhangen met de overtreding en de overtreder. Centraal uitgangspunt is dat het bestuursrecht, in tegenstelling tot het strafrecht, vooral gericht is op het herstel en niet op straffen. Het inzetten van bestuursrechtelijke sancties is niet effectief indien de gevolgen van de overtreding niet meer ongedaan te maken zijn. Mocht die mogelijkheid wel bestaan, dan hangt het van een aantal aspecten af of het strafrecht ook een rol zou moeten spelen. Deze aspecten luiden als volgt:

  • Acuut gevaar;

  • Ernstige milieuschade;

  • Economisch voordeel van ten minste €50.000,-; en

  • Een malafide, calculerende, recidiverende of belemmerende dader.

13.3 Bestuursrechtelijke instrumenten

13.3.1 Hoogte van de last onder dwangsom

Een bestuursorgaan heeft bij het bepalen van de hoogte van de last onder dwangsom en het maximum van het te verbeuren bedrag een ruime mate van beleidsvrijheid. De hoogte van de last onder dwangsom kan en moet op de ernst van de overtreding worden afgestemd (evenredigheid) en tot doel hebben de overtreding tegen te gaan of te voorkomen (effectiviteit). Het vaststellen van de hoogte en de maximaal te verbeuren dwangsom is hierbij altijd afhankelijk van de concrete omstandigheden van het geval.

 

13.3.2 Duur van de begunstigingstermijn

De begunstigingstermijn moet voldoende lang zijn om als overtreder de opgelegde verplichtingen uit te kunnen voeren en de termijn moet gelet op de omstandigheden van het geval redelijk zijn. De begunstigingstermijn mag daarentegen niet langer zijn dan noodzakelijk. Hiermee wordt een open einde van het handhavingstraject voorkomen.

Bij de overtredingen bouw, bestemmingsplan en openbare orde/ bijzondere wetten geldt in eerste instantie eigen handhavingsbeleid (zoals bij Damocles en Wet kinderopvang), daarnaast wordt per zaak een individuele afweging gemaakt.

 

  • Uitzondering ODZOB

    Voor het vaststellen van de begunstigingstermijnen en de hoogte van de dwangsommen wordt door de ODZOB het ROK 2025-2028 en de landelijke leidraad gevolgd. Dit met de bijlage 1, de Excel lijst waarin de bedragen per milieuovertreding zijn benoemd.

    In voorkomende gevallen kan het noodzakelijk zijn om gemotiveerd een begunstigingstermijn of hoogte vast te stellen in afwijking van de leidraad.

13.3.3 Verlengen begunstigingstermijn

In beginsel verlengen wij de begunstigingstermijn niet. Echter, er kunnen gegronde redenen zijn waarom de begunstigingstermijn toch verlengd of opgeschort dient te worden. Bijvoorbeeld als de overtreder voldoende aannemelijk maakt om meer tijd nodig te hebben om de overtreding op te heffen. De overtreder dient dan een concrete en redelijke termijn voor te stellen.

Bij het verlengen van de begunstigingstermijn moet rekening worden gehouden met het feit dat dit een nieuw besluit is en dat bezwaar en beroep dus openstaat voor belanghebbenden. Bezwaar en beroep schorten de werking van het besluit echter niet op. Voor bezwaarmaker bestaat ook de mogelijkheid om een verzoek om een voorlopige voorziening in te dienen. Het enkele feit dat er een verzoek tot een voorlopige voorziening is ingediend, is in beginsel geen reden tot opschorting van de begunstigstermijn. De rechtbank verzoekt het college normaliter wel om de begunstigingstermijn op te schorten op het moment dat er een voorlopige voorziening is ingediend.

 

13.3.4 Last onder bestuursdwang

De last onder bestuursdwang is het meest ingrijpende handhavingsinstrument dat bestuursrechtelijk ter beschikking staat. Dit instrument wordt om die reden alleen ingezet in spoedeisende situaties en bij ernstige overtredingen die directe dreiging vormen voor veiligheid, openbare orde of de volksgezondheid. Ook indien blijkt dat de last onder dwangsom niet leidt tot het beëindigen van de overtreding kan hiertoe worden overgegaan. Bij de toepassing van een last onder bestuursdwang wordt hetzelfde proces doorlopen als bij de last onder dwangsom. De overtreder zal eerst een voornemen tot het opleggen van een last onder bestuursdwang ontvangen waartegen een zienswijze kan worden ingediend, tenzij er sprake is van spoedeisendheid en de overtreding direct door de gemeente wordt beëindigd.

 

In het besluit tot het opleggen van een last onder bestuursdwang wordt ook een termijn (begunstigingstermijn) opgenomen. Indien de overtreder de overtreding niet binnen de genoemde termijn beëindigd, dan draagt de gemeente hier zelf zorg voor. De kosten die hierbij worden gemaakt, worden op de overtreder verhaald.

 

13.3.4.1 Kosten bestuursdwang

De kosten die de gemeente heeft gemaakt om de overtreding te beëindigen, worden ingevolge artikel 5:25 lid 1 Awb, via een kostenverhaalsbeschikking op de overtreder verhaald. Tegen een kostenverhaalsbeschikking kan bezwaar worden ingediend.

 

13.3.4.2 Acute bestuursdwang

Om bijvoorbeeld onveilige situaties te voorkomen of weer veilig te maken, heeft het college de mogelijkheid om onmiddellijk herstelmaatregelen te treffen. De overtreder wordt achteraf in kennis gesteld over de maatregelen die genomen zijn, en ontvangt achteraf een kostenverhaalsbeschikking voor de kosten die de gemeente heeft gemaakt bij het beëindigen of voorkomen van een overtreding.

 

Spoed Last onder bestuursdwang stilleggen activiteiten (voorheen bouw- of sloopstop)

De (bouw-)toezichthouder heeft de bevoegdheid om bouw- en sloopwerkzaamheden stil te leggen. Dit kan indien sprake is van een gevaarlijke situatie, indien er geen vergunning is verleend en de kans bestaat dat de gemaakte schade achteraf niet meer te herstellen is. Een bouw- en/of sloopstop heeft als doel om te voorkomen dat verder wordt gegaan met bouwen of slopen, en daarmee de overtreding wordt vergroot.

De stillegging zal eerst mondeling aan de overtreder worden medegedeeld. Het stilleggen van de activiteit wordt zo snel mogelijk schriftelijk bevestigd. Met de stillegging wordt gelijktijdig een last onder dwangsom opgelegd. Als de werkzaamheden na de stillegging worden voortgezet, verbeurt de overtreder van rechtswege (automatisch) de dwangsom. Het stilleggen van activiteiten betreft een besluit waartegen bezwaar kan worden ingediend.

Indien mogelijk wordt de mogelijkheid van het verlenen van een vergunning met overtreder besproken. Denk hierbij aan bouwen of slopen zonder of in afwijking van de daartoe vereiste vergunning, bij bouwmeldingen, starten met de bouw zonder kwaliteitsborger of bij gevaarzetting.

 

13.3.4.3 Controle naleving LOD en bestuursdwang en invordering

Na afloop van de in het definitieve besluit opgenomen begunstigingstermijn, wordt een hercontrole uitgevoerd. Als blijkt dat de overtreding niet is beëindigd of zich heeft herhaald, verbeurt de overtreder van rechtswege (automatisch) de in het besluit opgenomen dwangsom.

De overtreder ontvangt dan een brief dwangsom verbeurd, waartegen een zienswijze kan worden ingediend. Als het college besluit om de verbeurde dwangsom in te vorderen, dan ontvangt de overtreder een invorderingsbeschikking. Slechts onder bijzondere omstandigheden kan worden besloten om van invordering af te zien.

 

13.3.4.4 Intrekken vergunning

Een vergunning voor een activiteit kan door het bevoegd gezag geheel of gedeeltelijk worden ingetrokken als degene die de activiteit verricht in strijd met de voor de activiteit geldende regels handelt of de aanvrager de omgevingsvergunning heeft gekregen op basis van een onjuiste of onvolledige opgave van gegevens. Daarnaast kan de vergunning worden ingetrokken als de vergunninghouder een jaar lang geen activiteit uitvoert waarvoor die vergunning nodig is. Het intrekken van de vergunning maakt geen einde aan de overtreding.

Een verleende vergunning voor de activiteit bouw kan na enkele jaren van niets doen, worden ingetrokken. Over het intrekken van oude bouwvergunningen is beleid gemaakt. Maar ook dit wordt steeds per geval bezien.

 

13.4 Strafrechtelijke instrumenten

Een boa of de politie kan een proces-verbaal opmaken van het geconstateerde strafbare feit c.q. de overtreding. Het OM kan strafvervolging instellen. Daarnaast zijn er ook bestuurlijke strafsancties, te weten de bestuurlijke boete en de bestuurlijke strafbeschikking.

 

13.4.1 Bestuurlijke boete

De bestuurlijke boete is een bestuurlijk handhavingsinstrument met een bestraffend karakter. Op dit instrument zijn bepalingen uit de Awb, het Wetboek van Strafrecht en het Wetboek van Strafvordering van toepassing. Het college heeft de bevoegdheid om middels dit instrument, zonder de tussenkomst van een rechter, boetes op te leggen voor overtredingen. Dit kan het college doen aan de hand van een controlerapport van de boa’s.

 

Het toepassen van de bestuurlijke boete wordt in de Omgevingswet vergroot. Hoofdstuk 18 van de Omgevingswet geeft situaties weer waarin het bevoegd gezag een bestuurlijke boete kan opleggen. Het gaat om de volgende bepalingen:

  • Milieuregels Seveso-richtlijn (artikel 18.11 Omgevingswet).

  • Regels over bouwen, slopen gebruik en in stand houden van bouwwerken (artikel 18.12 Omgevingswet).

  • Erfgoedregels (artikel 18.13 Omgevingswet),

  • Beperkingengebied spoor (artikel 18.15 Omgevingswet).

  • Regels over handel in dieren, planten, hout of producten daarvan (artikel 18.15a Omgevingswet).

Overige regels met boete zijn: de Wet kinderopvang en de Wet goed verhuurderschap.

Op dit moment wordt in de Peel de inzet van het instrument bestuurlijke boete bezien op basis van sanctiestrategie Wet goed verhuurderschap.

 

13.4.2 Bestuurlijke strafbeschikking

Een bestuurlijke strafbeschikking is minder arbeidsintensief dan de bestuurlijke boete. De gegevens en feitcode worden, door de boa die de bestuurlijke strafbeschikking uitvaardigt, ingevoerd in het gemeentelijke systeem. Dit wordt vervolgens naar het Centraal Justitieel Incassobureau (CJIB) gestuurd, dat voor de inning van de boete zorgt. Als de overtreding niet betaald wordt, dan wordt de zaak door het CJIB, na aanmaning, in handen van een deurwaarder gegeven die vervolgens zorgt voor de uitvoering van de strafbeschikking. De persoon aan wie de boete wordt opgelegd kan bezwaar of beroep instellen bij het OM.

 

13.4.3 Strafbaarstelling op grond van de Wet op de economische delicten (Wed)

In de Wed wordt het overtreden van voorschriften strafbaar gesteld die vanuit sectorale wetten zijn overgeheveld naar de Omgevingswet. Overtreders worden vervolgd door het OM en krijgen hun straf opgelegd door de strafrechter. Dit geldt vooral bij overtredingen van de milieuregelgeving. Het strafrecht biedt de overheid ook de mogelijkheid om eigen dwangmiddelen en opsporingsbevoegdheden in te zetten. Deze opsporingsbevoegdheden liggen bij de Milieupolitie en de ODZOB.

 

Erfgoed

Er is dit voorjaar 2024 een gesprek geweest met de Rijksinspectiedienst voor het Cultureel erfgoed. Deze heeft geadviseerd, om als uiterste middel het doen van aangifte van beschadiging van erfgoed op te nemen (conform hun handreiking).

https://www.cultureelerfgoed.nl/publicaties/publicaties/2016/01/01/instandhoudingsplicht-rijksmonumenten.-een-handreiking-voor-gemeenten

https://www.inspectie-oe.nl/publicaties/publicatie/2022/03/31/monument-en-overtreding

https://www.inspectie-oe.nl/publicaties/publicatie/2024/11/14/handhaving-monumenten-gemeenten-en-verkenning-praktijk-strafrecht

 

Deze strafrechtelijke sanctie is bedoeld als uiterste middel bij moedwillige grove overtreding en/of als herstel van de overtreding onmogelijk is geworden. Deze richtlijnen en het advies over sanctie strafrecht zal worden gevolgd.

Zie verder aanvulling hierop in bijlage 4 LHSO.

 

13.4.4 Bestuurlijk- en strafrechtelijk traject

Er kan ook een combinatie plaatsvinden van bestuurlijke en strafrechtelijke sancties in de gevallen dat er zowel bestuursrechtelijke overtredingen zijn gepleegd als strafbare feiten, denk hierbij bijvoorbeeld aan het hebben van een handelshoeveelheid drugs in een woning/pand. In deze gevallen vindt er overleg plaats met de politie over de wenselijke sanctiestrategie. Dit wordt per geval afgewogen.

 

Hoofdstuk 14. Nalevingsstrategie

 

14.1 Inleiding

Gedogen is het bewust, dan wel actief (schriftelijk en onder voorwaarden), niet handhavend optreden door het bevoegde bestuursorgaan tegen overtredingen van wetten en/of regels. In principe is het gedogen van een overtreding ongewenst. Alleen in zeer uitzonderlijke situaties en onder voorwaarden is het gedogen van een overtreding een alternatief voor handhavend optreden; alleen in situaties van overmacht of indien van een overgangsperiode gesproken kan worden waarbij concreet (uit)zicht op legalisatie is. Gedogen is vaak maatwerk en de specifieke omstandigheden van het geval zijn daarom van belang. Overigens is lang gedogen volgens jurisprudentie geen reden om af te zien van handhaving.

 

14.2 Concreet zicht op legalisatie

Een uitzondering op de beginselplicht tot handhaving is als de activiteit binnenkort legaal zal worden. Er gelden per soort andere eisen om te kunnen spreken van concreet zicht op legalisatie. Wanneer het een overtreding van het Omgevingsplan betreft, moet er een ontwerp Omgevingsplan ter inzage zijn gelegd, of er moet een ontvankelijke omgevingsvergunningaanvraag zijn die het college voornemens is te vergunnen. In de situatie dat er gebouwd wordt zonder vergunning, terwijl er een vergunningplicht is voor de betreffende activiteit, moet worden beoordeeld of het bouwwerk vergund kan worden (legalisatieonderzoek). Voorgaande is ook van toepassing bij meldingsplichtige activiteiten.

 

14.3 Wachten met start handhavingsprocedure

De doelstelling van handhaving is primair beëindiging van de overtreding. De gemeente Deurne wil altijd als eerste stap overleg, om te trachten op minnelijke wijze tot een oplossing te komen. Als het starten van een juridische procedure niet noodzakelijk is om de overtreding te beëindigen, dan heeft dit de voorkeur.

De toezichthouder en/of jurist kunnen er voor kiezen met de overtreder afspraken te maken over de beëindiging van de overtreding. Indien dit niet tot het gewenste resultaat leidt, wordt een handhavingsbesluit ingezet tot de overtreding is beëindigd.

 

14.4 Verlengen begunstigingstermijn bij bezwaar-beroep

Als er geen derde betrokken zijn, de omvang van de overtreding niet toeneemt en er geen risico is voor veiligheid of gezondheid, wordt eerst de uitkomst van de bezwaarprocedures afgewacht. Dit betekent geen effectuering van de herstelsanctie. De begunstigingstermijn wordt ambtshalve opgeschort tot na de beslissing op bezwaar.

Deze werkwijze van verlenging van de begunstigingstermijn geldt ook als een spoed voorlopige voorziening is aangevraagd. Maar deze automatische verlenging van de begunstigingstermijn geldt in principe niet voor de reguliere beroepsprocedure.

 

14.5 Geen verjaring van de overtreding

Binnen het strafrecht gelden heldere verjaringstermijnen. In dit verlengde geldt de verjaringstermijn van 5 jaar voor de bestuurlijke boete (artikel 5:45 van de Awb). De bevoegdheid om de dwangsom in te vorderen vervalt automatisch door tijdsverloop (artikel 5:35 van de Awb).

 

Het bestuursrecht kent geen expliciete verjaringstermijn voor overtredingen. Ook als geruime tijd is verstreken na het begaan van de overtreding, kan in de meeste gevallen nog tegen de overtredingen worden opgetreden. Veel is afhankelijk van de concrete situatie.

 

14.6 Bijzondere omstandigheden

Mochten in uitzonderingsgevallen toch worden overgaan tot langdurig gedogen dan worden in ieder geval de volgende voorwaarden gehanteerd:

  • De belangen van derden worden vooraf in beeld gebracht

  • Wij gedogen uitsluitend actief (dus schriftelijk en onder voorwaarden);

  • Gedogen eindigt als tijdens het gedogen, de overtreding en/of eventuele overlast wordt uitgebreid

  • Als sprake is van gedogen wegens persoonsgebonden omstandigheden dan duurt gedogen zolang de omstandigheden voortduren, dus soms tot aan het overlijden van betrokkene

  • In de voorwaarden worden de omvang en periode van gedogen bepaald;

  • De gemeente gedoogt uitsluitend zolang de gedoogvoorwaarden niet overtreden worden.

Dit betekent dat het overtreden van de gedoogvoorwaarden leidt tot intrekken van de gedoogbeschikking en het handhaven van de reguliere norm.

 

14.7 Gedoogbeschikking is geen besluit

Wij nemen een expliciet gedoogbesluit met een zorgvuldige en in het besluit kenbare belangenafweging. Alleen dan weten alle betrokkenen de specifieke omstandigheden van het geval.

Omdat de gedoogbeschikking geen besluit is, is geen rechtstreeks bezwaar of beroep mogelijk. Maar een belanghebbende kan wel een handhavingsbesluit uitlokken door een handhavingsverzoek in te dienen. Hiertegen kan wel bezwaar en beroep worden ingediend.

 

Bijlage 4. LHSO en uitwerking Handhavingsstrategie

 

De interventiematrix is de kern van de LHSO. Voor handleiding van toepassing wordt verwezen naar de landelijke website.

 

Uitwerking handhavingsstrategie Omgevingswet

De geschiktheid van een interventie hangt af van de aard, ernst, oorzaken en gevolgen van de overtreding. Ook het gedrag van de overtreder speelt een rol. Doel van de Landelijke Handhavingsstrategie Omgevingsrecht (LHSO) is dat handhavende instanties, zoals overheden, omgevingsdiensten, het OM en de politie, op dezelfde manier optreden bij overtredingen. Veel omgevingsrechtelijke regels kunnen zowel bestuursrechtelijk als strafrechtelijk gehandhaafd. Maar de basistaken milieu liggen bij de ODZOB. De ODZOB heeft over milieu regelmatig contact met OM. Het OM kiest en pakt zaken op.

 

  • Aangifte doen?

    De gemeente Deurne richt zich voor wat betreft de omgevingstaken die “in huis” verricht worden, vooral op bestuursrechtelijke handhaving en de herstelsanctie. Maar in enkele gevallen is herstel niet mogelijk, want er geldt weg = weg. Denk hier bijvoorbeeld aan aantasting beschermd erfgoed-monument. Bestuurlijk herstel van verwaarloosd monument is soms, ook met inzet van bestuursrechtelijke juridische middelen, problematisch. Als wij vinden dat er door een opzettelijk handelen een strafrechtelijk traject te overwegen is, dan moeten wij aangifte doen.

    De drempel en dilemma's voor aangifte doen voor aantasting monument zijn dit jaar treffend in beeld gebracht. Uitdrukkelijk verwezen wordt naar ‘Handhaving monumenten door gemeenten en verkenning strafrecht in de praktijk’ van 2024 van de Inspectie Overheidsinformatie en Erfgoed.

  • Verkorte vertaling interventiematrix

    In onze beoordelingen van de overtreding maken wij gebruik van de verkorte aanduidingen, zoals weergegeven in het onderstaande schema.

Positionering in de interventiematrix

 

Hiermee is geborgd dat we gelijke gevallen gelijk te behandelen. Maar het is uitdrukkelijk is richtlijn. Op grond van vaste jurisprudentie moet wij daarnaast ook steeds een individuele afweging maken (bijzondere omstandigheden)

 

Handhavingsinspanning

Zoals eerder is aangegeven is er een prioritering ten aanzien van de VTH-taken gemaakt. Deze prioritering wordt jaarlijks uitgewerkt in het VTH-programma. Hierdoor kan er een bepaalde handhavingsinspanning toegeschreven worden aan een handhavingsactiviteit.

 

We onderscheiden de volgende uitgangspunten:

  • 1.

    Actief handhaven: bij actief handhaven wordt systematisch, gestructureerd en volgens een vaste controlefrequentie toezicht gehouden. Er wordt met een scherp oog op toegezien dat geen overtredingen kunnen plaatsvinden. Er wordt dus proactief gehandhaafd om mogelijke overtredingen tegen te gaan.

  • 2.

    Thematisch handhaven: bij thematisch handhaven wordt thematisch, projectmatig en steekproefsgewijs gecontroleerd op de naleving van wet- en regelgeving. Een voorbeeld van thematisch handhaven is het proactief handhaven bij evenementen om overtredingen te voorkomen. Bij het thematisch of projectmatig handhaven worden afzonderlijke uitgangspunten/prioriteiten vastgelegd.

  • 3.

    Passief handhaven: bij passief handhaven wordt alleen gehandhaafd op basis van klachten of meldingen over overtredingen.

  • 4.

    Preventieve handhaving: op basis van klachtmeldingen, systeemanalyse en ontwikkelingen spelen we in om overtredingen te voorkomen. Dit kan door communicatie, maar ook door in gesprek te gaan met burgers en ondernemers.

Uitvoering prioritering naar handhavingstaak

Uitgangspunt is dat we actief handhaven op onze hoog geprioriteerde overtredingen. Indien er sprake is van een overtreding met een lage prioriteit, wordt alleen naar aanleiding van een handhavingsverzoek van een belanghebbende beoordeeld of handhavend opgetreden moet worden. Dan zullen we een beoordeling maken in het individuele geval, waarbij de belangen van de verzoeker worden betrokken. We zullen dan bezien of er ondanks de prioritering in dat concrete geval toch handhavend moet worden opgetreden. Factoren die daarbij een rol kunnen spelen zijn bijvoorbeeld het karakter van het overtreden voorschrift, het daarbij betrokken algemene belang en de concrete belangen van de verzoeken en de overtreder in het betreffende geval. Deze werkwijze past bij doelmatige handhaving.

 

Het resultaat van die afweging kan zijn, dat van handhaving wordt afgezien. Indien er wel een sanctie wordt opgelegd naar aanleiding van een handhavingsverzoek, dan levert dat op zichzelf geen strijd met het gelijkheidsbeginsel ten opzichte van gevallen waarin niet om handhaving is verzocht en geen sanctiebesluit is genomen. In die gevallen is er immers niet de omstandigheid dat een verzoek is gedaan waarmee in de bestuurlijke afweging rekening moet worden gehouden. Het betekent wel dat het bestuursorgaan deugdelijk moet motiveren waarom het ondanks de prioritering, toch handhavend heeft opgetreden. Die afweging in het concrete geval moet dus inzichtelijk en duidelijk worden (vgl. ECLI:NL: RVS:2021:1961, AB 2021.320).

 

We zullen jaarlijks monitoren welke overtredingen wel geconstateerd zijn, maar waar we op basis van onze prioritering niet tegen opgetreden hebben. Jaarlijks bepalen we of er overtredingen zijn welke nu wel prioriteit gegeven moeten worden. Afzien van handhaving betekent niet dat er niet op termijn tegen opgetreden kan worden, want het blijft een overtreding.

 

Uitvoering naleefstrategie

In bepaalde uitzonderlijke noodsituaties is actief gedogen aanvaardbaar, mits deze zijn beperkt in omvang en tijd. Daarnaast vindt gedogen plaats na een zorgvuldige belangenafweging en wordt deze aan een controle onderworpen. Gedogen mag er niet voor zorgen dat sprake is van extra hinder en/of overlast die voor de omgeving onevenredig groot wordt. Daarnaast is gedogen niet mogelijk wanneer de gedoogsituatie leidt tot een onomkeerbare situatie die niet-wenselijk is.

 

Recidiverend of bewust calculerend gedrag niet beloond worden door middel van gedogen. De afweging of gedogen mogelijk is, is afhankelijk of het een overgangssituatie is (dus op korte termijn legaliseerbaar) of een overmachtssituatie (zodanig uitzonderlijke omstandigheden en risico beheersbaar dat tijdelijk niet tegen een overtreding wordt opgetreden (maximaal 4 maanden).

In overige situaties ligt het niet voor de hand om over te gaan tot gedogen van een overtreding. Actief of passief gedogen betekent nooit dat er sprake is van legalisatie van een overtreding en dus niet handhavend opgetreden kan worden.

Naar boven