Vastgoedbeleid gemeente Maashorst 2024

De raad van de gemeente Maashorst;

 

gelezen het voorstel van het college van burgemeester en wethouders van 10 september 2024:

 

b e s l u i t

 

het Vastgoedbeleid gemeente Maashorst 2024 vast te stellen.

 

Voorwoord

Het belang van gemeentelijk vastgoed voor de leefbaarheid in onze kernen en wijken van de gemeente Maashorst mag niet worden onderschat. Het is van essentieel belang dat we nu verstandige keuzes maken om te zorgen voor het behoud van de goede voorzieningen in de toekomst.

 

Daarom hebben we dit vastgoedbeleidsplan opgesteld waarin we ons richten op de maatschappelijke context van vastgoed, de diverse vastgoed opgaves en het optimaliseren van de kwaliteit en kwantiteit van het gemeentelijk vastgoed.

 

Ons vertrekpunt zijn de in het Bestuursakkoord genoemde ambities om ontmoetingsplekken dichtbij onze inwoners te creëren, fysieke ruimte voor verenigingen te vinden en te bieden, duurzaamheid te bevorderen en kansen te benutten voor de economische, culturele en maatschappelijke herstructurering van ons bestaand en toekomstig vastgoed.

 

We realiseren ons dat het bezit van vastgoed op zichzelf geen doel is, maar een middel om onze gemeente leefbaarder en duurzamer te maken.

 

Daarnaast biedt het vastgoedbeleid duidelijke richtlijnen en kaders voor de exploitatie van het vastgoed, waardoor besluitvorming transparanter en efficiënter wordt. Het stelt de gemeente Maashorst in staat om met waarde gestuurde doelen toekomst gericht te werk te gaan en prioriteiten te stellen op basis van de behoeften en doelstellingen van de gemeente en haar inwoners. Een beleid met haalbare en betaalbare doelstellingen, door helder te krijgen wat de kernvoorraad gemeentelijk vastgoed is. En de opbrengst van de overtollige voorraad in te zetten om de opgaven van verduurzamen zo goed en efficiënt mogelijk te kunnen uitvoeren. En door meerdere financieringsbronnen te gebruiken, zoals een Revolving fund.

 

Door deze aspecten te integreren in dit vastgoedbeleid, kan de gemeente Maashorst anticiperen op toekomstige duurzame ontwikkelingen en een veerkrachtige vastgoedportefeuille opbouwen.

 

Harold van den Broek

Wethouder Participatie, Dienstverlening, Maatschappelijk gemeentelijk vastgoed

 

Inleiding

Het vastgoedbeleidsplan voor de gemeente Maashorst is opgebouwd uit drie essentiële onderdelen:

 

  • 1.

    Vastgoedportefeuille: In dit onderdeel wordt een grondige analyse gemaakt van de vastgoedportefeuille, waarbij alleen de relevante sectoren worden meegenomen. Tabellen en grafieken geven een overzichtelijk beeld van de huidige landelijke situatie en het gemeentelijk beleid dat hierop wordt geformuleerd.

  • 2.

    De effecten op de vastgoedorganisatie: Dit onderdeel richt zich op het creëren van samenhang, samenwerking, duidelijke rolverdeling en participatie binnen de organisatie. Door deze aspecten goed te structureren, streven we naar een efficiënte en effectieve aanpak van de vastgoedportefeuille.

  • 3.

    Specifieke thema's: Duurzaamheid, leegstand, waarderingsmethodiek, marktontwikkelingen en andere relevante onderwerpen zijn onderzocht om een gedegen beleid te kunnen vormen dat aansluit bij de behoeften van en de uitdagingen in Maashorst.

Daarnaast is in dit vastgoedbeleid de correlatie en demarcatie met andere beleidsterreinen bepaald, om zo een integrale aanpak te waarborgen. Tot slot zal dit beleidsplan worden afgerond met een beschrijving van de activiteiten die onderdeel worden van een implementatieplan, waarin de stappen en acties worden uiteengezet die nodig zijn om het beleid succesvol ten uitvoer te brengen.

 

Leeswijzer

Hoofdstuk 1 en 2 is de kern van het vastgoedbeleid voor de gemeente Maashorst.

Hoofdstuk 3 t/m 7 de verdere uitwerking.

 

In hoofdstuk 3 zijn de 10 doelstellingen beschreven. In de hoofdstukken daarna wordt de inhoud van het vastgoedbeleid verder uitgewerkt.

 

Hoofdstuk 4 beschrijft de maatschappelijke context en de verhouding met de aan vastgoed gerelateerde beleidsterreinen zoals grondbeleid, accommodatiebeleid, duurzaamheid- en meerjaren onderhoudsbeleid..

 

Hoofdstuk 5 omvat een overzicht van de vastgoedportefeuille naar beleidsdoel, soort en omvang, een analyse van de kwaliteit van het bestaande gemeentelijke vastgoed en status quo (technisch, financieel, maatschappelijk en duurzaamheid), vergeleken met de landelijke situatie. In paragraaf 5.13 bijzondere aandacht voor de processtappen wanneer vastgoed leeg komt te staan.

 

In hoofdstuk 6 aandacht voor de gevolgen van het beleid voor de vastgoedorganisatie en de bijbehorende processen zoals optimaliseren vastgoedportefeuille, versnellen verduurzaming en spreiden risico’s en verantwoording/regie.

 

De actuele thema’s in Maashorst zoals migratie en tijdelijke huisvesting komen in hoofdstuk 7 aan de orde. In paragraaf 7.2 tot slot een doorkijk naar de implementatiefase van het vastgoedbeleid.

 

Demarcatie en definities

Het vastgoedbeleid heeft alleen betrekking op het gemeentelijk vastgoed (gebouwen en objecten). Dit betekent dat (nagenoeg) onbebouwde gronden en terreinen onderdeel zijn van het vigerende grondbeleid.

In dit vastgoedbeleidsplan komt de organisatie beperkt aan bod. Alleen daar waar het beleid van invloed is op de organisatie, zijn de effecten op de organisatie benoemd en zullen die worden uitgewerkt in de implementatiefase.

 

Onderwijshuisvesting is geen onderdeel van dit het vastgoedbeleid. Schoolgebouwen zijn op enkele uitzonderingen na (juridisch) eigendom van de schoolbesturen. Voor de strategie met betrekking tot de onderwijsgebouwen wordt verwezen naar het vigerende Integraal Huisvestingsplan (IHP).

 

Ook het vastgoedbezit ten behoeve van herontwikkelingen valt buiten de reikwijdte van dit beleidsplan. Dit eigendom is meestal van tijdelijke aard. Normaliter wordt dit vastgoed in het kader van de herontwikkeling gesloopt. Tot het moment van sloop dient dit vastgoed echter wel onderhouden en beheerd te worden. Beleid omtrent dit tijdelijk eigendom van vastgoed komt slechts beperkt aan de orde, omdat dit onderdeel uitmaakt van het grondbeleid.

 

Drie in dit beleidsplan voorkomende termen dienen iets nader gedefinieerd te worden.

De term ‘strategisch’ in vastgoedbeleid heeft geen verwijzing naar vastgoed en/of terreinen die om strategische doeleinden worden aangehouden. Het is wel bedoeld om aan te geven dat het om lange termijn vastgoedbeleid gaat.

 

Indien in dit beleidsplan het ‘regieteam’ genoemd wordt, wordt bedoeld een multidisciplinair team dat richting geeft aan de vastgoedopgaves en andere vastgoed gerelateerde initiatieven. In de implementatiefase van het vastgoedbeleid zal in overleg met het huidige intaketeam worden bepaald welk multidisciplinair team deze taak uiteindelijk zal/kan vervullen.

 

De in dit beleidsplan opgenomen en besproken ‘routekaart’ omvat criteria die een toetsingskader zijn voor keuzes die gemaakt kunnen worden met betrekking tot vastgoedopgaves en -beslissingen.

 

De in dit beleidsplan opgenomen standpunten moeten dan ook gelezen worden als richtinggevend. Immers, pas bij de implementatie en uitvoering van de verschillende aspecten van dit beleidsplan worden alle keuzes via het ‘regieteam’ voorgelegd aan het college, dat met in achtneming van de tijdgeest en de maatschappelijke actualiteit, kunnen besluiten over de diverse vastgoed-voorstellen.

 

Hoofdstuk 1 De vijf principes van het vastgoedbeleid

1. Routekaart vastgoed beleid

De prioritering, snelheid, rol en betrokkenheid van de gemeente bij (maatschappelijke) vastgoedprojecten kan bepaald worden aan de hand van de weging en de score op criteria zoals ambitie, gewenste mate van sturing en regie, maatschappelijke meerwaarde, risicoprofiel, vastgoedpositie, marktinitiatief en urgentie. Zoals binnen het grondbeleid al gebruikelijk is.

Ook de strategie voor de acht categorieën van de huidige vastgoedportefeuille kan worden vastgesteld aan de hand van de zeven criteria van de Routekaart vastgoedbeleid.

Het toepassen van deze vijf principes en het spiegelen van de huidige portefeuille aan het afwegingskader (routekaart met zeven criteria) leidt tot een gewenste kernvoorraad. De routekaart vastgoedbeleid is opgenomen in bijlage 1.

 

2. Gewenste kernvoorraad

 

Het geregistreerde vastgoed in eigendom van de gemeente Maashorst omvat 125 objecten/adressen in 8 categorieën. 52 Objecten in de categorie maatschappelijk vastgoed die ‘aangestuurd’ worden vanuit het accommodatiebeleid zoals (1) de ontmoetingspleinen, Multifunctionele Accommodaties (MFA’s), en (2) 18 sportobjecten zoals buitensportlocaties, sporthallen, gymzalen en twee zwembaden.

Plus 24 gebouwen in de categorie sociaal/cultureel (3) met een theater, atelier en theater Markant als onderdeel van een samenwerkingsverband, de jeugd- en jongerenvoorzieningen, buurthuizen, wijk- en verenigingsgebouwen. Deze categorie wordt ook 'aangestuurd' vanuit het inhoudelijke sociale beleid (en dus ook onderdeel van accommodatiebeleid).

De categorie onderwijs (4) met slechts drie gebouwen in eigendom van de gemeente: een vrije school, een ‘wisselgebouw’ en een lege basisschool. Scholen zijn in principe juridisch eigendom van schoolbesturen.

De categorie dienstgebouwen (5) met gebouwen ‘in eigen gebruik’ (3 gemeentehuizen, 2 gemeentewerven, milieupark) en een grote restcategorie maatschappelijk vastgoed (6) zoals kinderboerderijen, begraafplaatsen, molens, dierenparken, speeltuinen, tuinen, monumenten, kunstwerken, een sociale werkplaats, heemkundegebouw, kiosken en standplaatsen).

Er zijn twee categorieën niet maatschappelijk vastgoed waaronder 13 woningen (7) en 24 objecten commercieel vastgoed (8) zoals twee kantoorgebouwen, een kinderopvanglocatie, twee parkeergarages, peuterspeelzalen, bedrijfspanden en twee terreinen in de verhuur.

 

Vastgoedobjecten die volgens de criteria van de routekaart niet passen in de voor de toekomst gewenste vastgoedportefeuille (kernvoorraad) zoals bijvoorbeeld objecten uit de categorie leegstaand vastgoed maar ook uit de categorie woningen en commercieel vastgoed dienen op zorgvuldige wijze overgedragen te worden aan een andere eigenaar. Ook gronden en terreinen die geen maatschappelijk doel dienen of die niet onderdeel zijn van een ruimtelijke ontwikkeling zijn overtollig en kunnen worden vervreemd.

 

En indien de gemeente Maashorst invulling gaat geven aan het vervreemden van vastgoed dat niet tot de zogenaamde kernvoorraad behoort (ca. 34 gebouwen en 26.273 vierkante meter bruto vloeroppervlak (m2bvo)) dan kan dat (financieel en beheer-technisch) ruimte scheppen om bijvoorbeeld verder te werken aan de ontwikkeling van nieuw maatschappelijk vastgoed dat (nog) beter bijdraagt aan het behalen van de gestelde sociale, maatschappelijke en ruimtelijke doelen.

 

3. Onderhoud

Voor maatschappelijk vastgoed als onderdeel van het accommodatiebeleid zoals ontmoetingspleinen, jeugdvoorzieningen, buurthuizen, wijkgebouw, gemeenschapshuizen, buitensportlocaties, sporthallen, gymzalen en gebouwen in eigen gebruik (gemeentehuis in Uden, de gemeentewerf en het milieupark), geldt minimaal een onderhoudsnorm redelijk (conditieniveau 3) en als ambitie een iets hogere onderhoudsnorm (tussen conditiescore 3 redelijk en 2 goed). Af te stoten vastgoed dient hooguit op conditiescore 4 (matig) gehouden te worden.

 

4. Duurzaamheid

Het versnellen van de verduurzaming van gebouwen doen we door prioriteit te geven aan de vastgoedobjecten met het grootste potentieel voor verduurzaming. In volgorde zijn dat ten eerste maatschappelijk vastgoed in eigen gebruik -vanwege de voorbeeldfunctie- en dan uit het oogpunt van efficiëntie de gebouwen waar de energiekosten direct voor rekening van de gemeente en de maatschappelijke organisaties zijn. Woningen en commercieel vastgoed en vastgoed met de potentiële kwalificatie ‘vervreemden’ worden door de gemeente niet verduurzaamd.

 

Voor de gemeente Maashorst is een Revolving Fund voor de financiering van de duurzaamheids-doelen een zeer kansrijke methode vanwege de opbrengsten door het verkleinen van de vastgoedportefeuille (vervreemden overtollig vastgoed) en het gebruik maken van de exploitatie-voordelen vanwege verduurzaming.

 

5. Organisatie

Alle vastgoed gerelateerde initiatieven voorleggen aan een multidisciplinair “regieteam” is de nieuwe standaard omdat

  • (1)

    daarin planologen, beleidsmedewerkers en alle andere disciplines van de drie domeinen vertegenwoordigd zijn, en omdat

  • (2)

    dat de procesgang en besluitvorming bespoedigt en omdat

  • (3)

    het advies van het team ook aan het Directieteam (DT) en Portefeuillehouder overleg (Poho) wordt voorgelegd alvorens de voorbereiding van het project van start kan.

Het advies van het team omvat ook een prioritering en een planning, die de indieners van het initiatief hebben uitgewerkt en het team adviseert of het initiatief een projectstatus krijgt en wie de regie dient te nemen.

Het bijbehorende stroomschema is opgenomen in paragraaf 6.4 (regieteam).

Hoofdstuk 2 Strategie voor de vastgoedportefeuille

Categorie 1 Ontmoetingspleinen

De strategie voor de tien ontmoetingspleinen, MFA’s en dorpshuizen is vastgelegd in het accommodatiebeleid. In paragraaf 4.3 staan de uitgangspunten van dit beleid. Ook vanwege de in het bestuursakkoord opgenomen ambities krijgt deze categorie een hogere prioriteit met betrekking tot verbeteren en uitbreiden, daar waar nodig. Alleen bij structurele en aanzienlijke onderbezetting of leegstand wordt gezocht naar het samenvoegen van functies of het opheffen van de voorziening. In de huidige Meerjarig Onderhoudsplan (MJOP) is rekening gehouden met een onderhoudsniveau tussen 3 (redelijk) en 2 (goed) in. De ambitie ligt wat hoger. Voor deze categorie geldt een hoog ambitieniveau voor verduurzamen. Niet alleen isolatie maar ook actief investeren in energiebesparende en energieopwekkende installaties.

 

1. Ontmoetingspleinen

Strategie

OPTIMALISEREN

Daar waar nodig en mogelijk verbeteren en uitbreiden, bij onderbezetting samenvoegen

Onderhoudsniveau

Ambitie conditieniveau 2

Tenminste niveau 3

Duurzaamheid

Verder verduurzamen

Ambitie Energie Neutraal Gebouw (ENG)

Tenminste Bijna Energie Neutraal Gebouw (BENG) en koolstofdioxide (CO2) neutraal in 2050

Organisatie

Aansturing en regie door sociaal domein op basis van het accommodatiebeleid en beheer en exploitatie door team vastgoed

 

Categorie 2 Sport

Ook voor de drieëndertig binnen- en buitensportaccommodaties is de strategie vastgelegd in het accommodatiebeleid. In paragraaf 4.3 staan de uitgangspunten van dit beleid. Ook deze categorie krijgt een hogere prioriteit met betrekking tot verbeteren en uitbreiden, daar waar nodig. Alleen bij structurele en aanzienlijke onderbezetting of leegstand wordt gezocht naar het samenvoegen van functies of het opheffen van de voorziening. In de huidige MJOP is rekening gehouden met een onderhoudsniveau voor binnensportaccommodaties tussen 3 (redelijk) en 2 (goed) in. De ambitie ligt wat hoger. Voor deze categorie geldt een hoog ambitieniveau voor verduurzamen. Niet alleen isolatie maar ook actief investeren in energiebesparende en energieopwekkende installaties.

 

2. Sport 

Strategie

OPTIMALISEREN

Daar waar nodig en mogelijk verbeteren en uitbreiden, bij onderbezetting samenvoegen

Onderhoudsniveau

Ambitie conditieniveau 2

Tenminste niveau 3

Duurzaamheid

Verder verduurzamen

Ambitie ENG

Tenminste BENG en CO2 neutraal in 2050

Organisatie

Aansturing en regie door sociaal domein op basis van het accommodatiebeleid en beheer en exploitatie door team vastgoed

 

Categorie 3 Sociaal cultureel vastgoed

Deze categorie omvat drieëndertig gebouwen waaronder buurthuizen en wijkgebouwen, gebouwen voor jeugd en jongerenwerk en cultuurgebouwen. Het beleid voor deze gebouwen is ook vastgelegd in het accommodatiebeleid. De strategie voor deze categorie is divers en afhankelijk van vraag, gebruik, soort en locatie.

De meeste sociaal culturele gebouwen kennen de strategie doorexploiteren. Enkele locaties dienen op basis van de criteria genoemd in de routekaart gescreend te worden of doorexploiteren verstandig is en of het in eigendom hebben door de gemeente noodzakelijk is. Het criterium ‘maatschappelijke meerwaarde’ weegt zwaar in deze afweging. Enkele (lang) leegstaande gebouwen in deze categorie dienen óf op korte termijn door sociaal domein worden bestemd óf te worden overgedragen aan een andere eigenaar.

 

3. Sociaal cultureel

Strategie

DOOREXPLOITEREN

Handhaven en daar waar noodzakelijk verbeteren

en/of uitbreiden, en daar waar mogelijk overdragen.

Onderhoudsniveau

Tenminste conditieniveau 3

Duurzaamheid

Verduurzamen voor zover kostendekkend

Ambitie BENG en CO2 neutraal in 2035

Organisatie

Aansturing en regie door sociaal domein op basis van het accommodatiebeleid en beheer en exploitatie door team vastgoed

 

Categorie 4 Onderwijs

Deze categorie kent slechts drie gebouwen. Van de 28 onderwijsgebouwen (basisscholen en scholen voor voortgezet onderwijs) zijn 25 scholen in eigendom van een onderwijsinstelling. Indien het gebouw geen onderwijsbestemming meer heeft vervalt het (juridisch en economisch) eigendom aan de gemeente. Er zijn twee basisscholen waar de gemeente een nieuwe bestemming aan kan geven, waarvan één basisschool nog tijdelijk in gebruik is. En er is één (vrije) school eigendom van de gemeente. Alle drie de scholen hebben de nominatie vervreemden, tenzij sociaal domein een maatschappelijke bestemming noodzakelijk acht. Nieuwbouw van schoolgebouwen volgens beleid zoals vastgelegd in een IHP.

 

4. Onderwijs 

Strategie

VERVREEMDEN

Overdragen aan een andere eigenaar tenzij sociaal domein een maatschappelijke bestemming noodzakelijk acht.

Onderhoudsniveau

Hooguit conditieniveau 4

Duurzaamheid

Niet verduurzamen

Organisatie

Verkoop en tijdelijk beheer en exploitatie door team vastgoed op basis van leegstandsbeleid (zie par. 5.4)

Indien maatschappelijke bestemming dan regie en exploitatie door sociaal domein.

 

Categorie 5 Dienstgebouwen

De strategie voor de vijf gebouwen ‘in eigen gebruik’ is doorexploiteren. De ambitie voor het onderhoudsniveau ligt iets hoger dan voor de overige gebouwen. In de huidige MJOP is ook voor deze gebouwen rekening gehouden met een onderhoudsniveau tussen 3 (redelijk) en 2 (goed) in.

Voor deze categorie geldt ook een hoger ambitieniveau voor verduurzamen. Niet alleen isolatie maar ook actief investeren in energiebesparende en energieopwekkende installaties. Niet alleen vanwege de voorbeeldfunctie maar ook vanwege het positieve effect op de exploitatiekosten.

 

5. Dienstgebouwen 

Strategie

DOOREXPLOITEREN

Daar waar nodig en mogelijk verbeteren, kwaliteit verhogen en investeren

Onderhoudsniveau

Ambitie conditieniveau 2

Tenminste niveau 3

Duurzaamheid

Verder verduurzamen

Ambitie ENG

Tenminste BENG en CO2 neutraal in 2035

Organisatie

Aansturing door domein dienstverlening, regie, beheer en exploitatie door team vastgoed

 

Categorie 6 Diverse maatschappelijke gebouwen

De strategie voor (bijna) alle diverse gebouwen is doorexploiteren. Deze categorie omvat eenendertig gebouwen en terreinen van diverse soort en omvang, die als vanzelfsprekend eigendom zijn van de gemeente. Er is geen specifiek beleid voor ontwikkeld, maar er zijn enkele objecten die op basis van de criteria genoemd in de routekaart gescreend dienen te worden of doorexploiteren verstandig is en of het in eigendom hebben door de gemeente noodzakelijk is. Het criterium ‘maatschappelijke meerwaarde’ weegt zwaar in deze afweging.

De mate van onderhoud is sterk afhankelijk van het gebruik en de maatschappelijke impact van het vastgoed of het terrein. Het waarborgen van een veilige situatie is vaak uitgangspunt. Verduurzaming is niet aan de orde.

 

6. Diverse maatschappelijke gebouwen

Strategie

DOOREXPLOITEREN

Daar waar nodig verbeteren.

Onderhoudsniveau

Tenminste niveau 3

Duurzaamheid

Verduurzaming niet aan de orde

Organisatie

Aansturing deels door sociaal domein, deels team vastgoed. Regie, beheer en exploitatie door team vastgoed

 

Categorie 7 Woningen

Deze categorie telt momenteel 13 woningen. Waarvan twee gemeentelijke monumenten, vijf leegstaande woningen en zeven woningen zijn onderdeel van een ruimtelijke ontwikkeling.

Zoals in paragraaf. 5.3 uitvoeriger is beschreven, zijn gemeentelijke woningbedrijven niet meer noodzakelijk. Woningcorporaties hebben die functie, inclusief alle maatschappelijke aspecten, al lang overgenomen. En de omvang en mutatiegraad van regulier verhuurde woningen is te laag om te verwachten dat woningen ingezet kunnen worden voor adhoc huisvestingsvraagstukken.

Woningverhuur is geen kerntaak voor een gemeente. De strategie is dan ook vervreemden.

Enkele woningen zijn of waren onderdeel van een ruimtelijke ontwikkeling. Als die zijn uitgevoerd worden de woningen gesloopt of verkocht.

 

7. Woningen

Strategie

VERVREEMDEN

Overdragen aan een andere eigenaar tenzij de woningen onderdeel zijn van een ruimtelijke ontwikkeling

Onderhoudsniveau

Hooguit conditieniveau 4

Duurzaamheid

Niet verduurzamen

Organisatie

Verkoop en (tijdelijk) beheer en exploitatie door team vastgoed op basis van leegstandsbeleid (zie par. 5.4)

Indien onderdeel ruimtelijke ontwikkeling dan regie en exploitatie (Grondexploitatie (GREX)) door team ruimte.

 

Categorie 8 Commercieel vastgoed

De strategie voor commercieel vastgoed is vervreemden. De categorie omvat objecten die vanuit de historie eigendom zijn of zijn geworden van de gemeente maar die niet thuishoren in de categorieën 1 tot en met 6 (maatschappelijk vastgoed). Kortom niet behoren tot de gewenste kernvoorraad.

Uitzonderingen zijn gebouwen waarvoor in de markt geen interesse is, vastgoed dat ook om financiële redenen eigendom is en gebouwen die alsnog uitdrukkelijk een maatschappelijk doel dienen en die aldus ondergebracht dienen te worden in één van de categorieën maatschappelijk vastgoed.

 

8. Commercieel vastgoed

Strategie

VERVREEMDEN

Overdragen aan een andere eigenaar tenzij sociaal domein een maatschappelijke bestemming noodzakelijk acht.

Onderhoudsniveau

Hooguit conditieniveau 4

Duurzaamheid

Niet verduurzamen

Organisatie

Verkoop en (tijdelijk) beheer en exploitatie door team vastgoed op basis van leegstandsbeleid (zie par. 5.4)

Indien maatschappelijke bestemming dan regie en exploitatie door sociaal domein.

 

Leegstaand vastgoed

Vanzelfsprekend is de strategie voor (lang) leegstaand vastgoed vervreemden. Leegstand komt in alle categorieën voor. Momenteel betreft het een voormalig gemeenschapshuis, een voormalig gemeentehuis, een gymzaal, enkele kantoorgebouwen, twee schoolgebouwen en enkele woningen.

Enkele leegstaande gebouwen zijn of waren onderdeel van een (grote) ruimtelijke ontwikkeling. Voor deze groep vastgoed zijn in paragraaf 5.13 leegstandbeleid met processtappen beschreven.

 

Leegstaand vastgoed

Strategie

VERVREEMDEN

Overdragen aan een andere eigenaar of sloop tenzij sociaal domein een maatschappelijke bestemming noodzakelijk acht.

Onderhoudsniveau

Hooguit conditieniveau 4

Duurzaamheid

Niet verduurzamen

Organisatie

Verkoop en (tijdelijk) beheer en exploitatie door team vastgoed op basis van leegstandsbeleid (zie paragraaf 5.4)

Indien maatschappelijke bestemming dan regie en exploitatie door sociaal domein.

Hoofdstuk 3 Doelstellingen

De belangrijkste doelstellingen van vastgoedbeleid zijn onder andere het ondersteunen van beleidsterreinen op het gebied van het behouden en verbeteren van de leefbaarheid van kernen en wijken en het waarborgen van goede voorzieningen voor de toekomst. Ook het ondersteunen van de in het bestuursakkoord vastgelegde ambities zoals het realiseren en behouden van ontmoetingsplekken, dichtbij, in kernen en wijken en het vinden en bieden van fysieke ruimte voor vereniging en vrijwilligers. Ook heeft het vastgoedbeleid eigen doelstellingen zoals het voorkomen en oplossen van leegstand, het verkleinen van financiële risico's, het verduurzamen van het vastgoed en het benutten van de kansen bij de herstructurering van stedelijk gebied en van bestaand vastgoed.

 

De centrale vraag hierbij is: Wanneer en welke strategische keuzes moeten gemaakt worden met betrekking tot het vastgoed van de gemeente Maashorst?

Strategische keuzes zijn van groot belang. Immers vastgoed is een kapitaalintensieve sector en keuzes en besluiten hebben invloed op de (hele) lange termijn en er zijn vele stakeholders bij betrokken. Voor het behouden van goede voorzieningen in de toekomst dienen er nu verstandige keuzes gemaakt te worden.

 

Het beleidsplan is opgesteld met betrokkenheid en draagvlak binnen de organisatie. Het is een leesbaar, werkbaar en herkenbaar document dat inzicht en uitzicht biedt. Het nieuwe vastgoedbeleid zorgt voor versnelling en prioritering bij projecten en geeft kaders voor de organisatie en voor de exploitatie van het vastgoed. Het geeft inzicht en overzicht over de kenmerken en de beeldvorming van de verschillende soorten en de omvang van het vastgoed in Maashorst. Alsook over het voorzieningenniveau en de functionele- en de technische staat van de gebouwen. En over de recente activiteiten van de organisatie.

 

Het beleidsplan wordt vervolgd door een integrale interne samenwerking en dat levert extra aandachts- en verbeterpunten. Met als uitgangspunt dat vastgoed geen doel op zich is en dat vastgoedbeleid dient ter ondersteuning van andere maatschappelijke en ruimtelijke beleidsdoelen.

 

Kort samengevat kent dit vastgoedbeleid 10 doelen:

 

Tien strategische doelen

Het ondersteunen van beleidsterreinen op het gebied van:

1

Het behouden en verbeteren van de leefbaarheid van kernen en wijken. 

2

Het waarborgen van goede voorzieningen voor de toekomst. 

3

Het realiseren en behouden van ontmoetingsplekken in kernen en wijken.

4

Het bieden van fysieke ruimte voor inwoners, verenigingen en vrijwilligers.

5

Het benutten van kansen bij herstructurering van stedelijk gebied en bestaand vastgoed.

 

Plus de vastgoed gerelateerde doelstellingen:

6

Het voorkomen en oplossen van leegstand in het vastgoed. 

7

Het verkleinen van financiële risico's verbonden aan het vastgoed. 

8

Het verduurzamen van het vastgoed om bij te dragen aan een duurzame toekomst. 

9

Het bieden van inzicht en overzicht over het vastgoed in Maashorst. 

10

Het optimaliseren van dienstverlening, transparantie en kostenefficiëntie. 

Hoofdstuk 4 Maatschappelijke context

Het vastgoedbeleid van de gemeente Maashorst neemt een centrale positie in binnen het geheel van beleidsterreinen en vormt een essentieel onderdeel van de algehele visie en strategie van de gemeente. Het beleid staat niet op zichzelf, maar is nauw verweven met andere beleidsterreinen, zoals o.a. de omgevingsvisie, het accommodatiebeleid, het duurzaamheidsbeleid, het grondbeleid, het grondprijsbeleid, het huurbeleid en -harmonisatie, de waardering van maatschappelijk vastgoed, de kostprijs dekkende huur en leegstandbeleid.

 

 

In het vastgoedbeleid van de gemeente Maashorst streven we naar een goede correlatie tussen verschillende beleidsterreinen, wanneer deze elkaar complementeren, vergelijkbare methodes gebruiken en processen elkaar opvolgen. Een voorbeeld hiervan is de correlatie met het grondbeleid, als het gaat om een afwegingskader/route- of scorekaart met betrekking tot het bepalen van de mate van urgentie of de mate van bijdrage aan bestuurlijke en sectorale ambities. Maar ook voor wat betreft het gebruik van dezelfde publiek- of privaatrechtelijke instrumenten, het financieel kader daarbij en de bijbehorende verantwoording. Dit zal leiden tot een efficiëntere besluitvorming en een betere afstemming van doelstellingen.

 

Tegelijkertijd is het belangrijk om een duidelijke demarcatie te hebben tussen beleidsterreinen. Terreinen voor maatschappelijke functies bijvoorbeeld zijn onderdeel van het vastgoedbeleid, terwijl gronden bestemd voor woningbouw of bedrijventerreinen onderdeel zijn van het grond(prijs)beleid. Door deze demarcatie helder te definiëren, kunnen we de verantwoordelijkheden en doelstellingen binnen de verschillende beleidsterreinen beter afbakenen en op elkaar afstemmen. Op deze manier streven we naar een geïntegreerde aanpak waarbij verschillende beleidsterreinen elkaar versterken en aanvullen.

 

4.1 Omgevingsvisie

In de in juni 2023 opgestelde ‘Ontwerp omgevingsvisie gemeente Maashorst’ wordt een beeld geschetst van de toekomst van de gemeente Maashorst. De omgevingsvisie gaat over de fysieke leefomgeving en omvat de ambities en beleidsdoelen voor de lange termijn. Het is daarmee leidend voor de andere beleidsvelden. Ook voor het vastgoedbeleid.

 

4.2 Grondbeleid

Voor het vastgoedbeleid dient de 'routekaart grondbeleid' als model voor de matrix, waarbij prioritering en afwegingskaders worden vastgesteld voor een actieve betrokkenheid, een faciliterende rol of geen gemeentelijke betrokkenheid bij vastgoed of projecten. De ‘routekaart vastgoedbeleid’ is besproken in hoofdstuk 1 (1ste principe vastgoedbeleid).

 

Zowel voor het grondbeleid als voor het vastgoedbeleid worden verschillende criteria zoals ambitie, sturing en regie, maatschappelijk rendement, risicoprofiel, vastgoedpositie, marktinitiatief en urgentie zorgvuldig gescoord en gewogen. Deze scores bepalen de prioritering, snelheid, rol en betrokkenheid van de gemeente bij specifieke projecten.

 

Belangrijke demarcaties in dit proces zijn onder andere:

  • 1.

    Het onderscheid tussen gronden/terreinen die een maatschappelijk doel dienen. Bijvoorbeeld vanuit het accommodatiebeleid of terreinen die in gebruik zijn als dierenpark, heemtuinen, begraafplaatsen en speeltuinen. Ook gronden die bestemd (kunnen) worden voor ontmoeting, sport en cultuur. Of voor tijdelijke opvanglocaties. Dit zijn gronden/terreinen die vallen onder regulier beheer door team VAF.

  • 2.

    En gronden die bestemd zijn voor (commerciële) ruimtelijke ontwikkelingen, woningbouw locaties of bedrijventerreinen, voorzien van een residuele grondwaarde en een bijbehorende grondexploitatie. Dit zijn gronden/terreinen ten behoeven van gebiedsontwikkeling door team E&G.

  • 3.

    En gronden die als overig/overtollig/ reserve worden beschouwd en mogelijk vervreemd kunnen worden.

Het bepalen van bij de gronden behorende beheer- en exploitatiekosten die óf ten laste komen van het beheren door de afdeling vastgoed óf ten laste van de GREX, afhankelijk van de aard van het terrein en de doelstellingen van het bezit ervan.

 

4.3 Accommodatiebeleid

De correlatie met het accommodatiebeleid omvat onder andere de integraal toepasbare berekening van de kostprijs dekkende huur van zowel bestaande als nieuwe maatschappelijke voorzieningen.

 

Om het (verhuurders-) onderhoud van accommodaties en de mate van verduurzaming effectief te kunnen aanpakken, zijn in het vastgoedbeleid uitgangspunten opgenomen op basis van prioritering van het soort vastgoed (maatschappelijk versus overig) en de toekomst van het vastgoed (verbeteren, doorexploiteren, vervreemden).

 

Daarnaast beschikt de afdeling vastgoed over een schema (kruisjeslijst) om de demarcatie tussen verhuurders-/eigenaarsonderhoud en huurders-/gebruikersonderhoud vast te leggen, waarbij ook onderscheid wordt gemaakt voor zelfbeheer stichtingen, commerciële beheerders en overige gebruikers. Dit schema is gebaseerd op het ROZ-model 2015 van de vereniging Raad voor Onroerende Zaken (ROZ) bij verhuur van kantoor-/bedrijfsruimten en een heldere demarcatie tussen verhuurder en huurder is mede door de recente invoering van de Label-C plicht voor kantoorgebouwen en de verplichte maatregelen voortvloeiende uit het Activiteitenbesluit uiterst relevant.

 

4.4 Duurzaamheid

De landelijke ambitie vanuit het Klimaatakkoord is om in 2050 CO2-arm maatschappelijk vastgoed te hebben. Gemeenten tonen nu al hoge duurzaamheidsambities bij nieuwbouw, nemen energiebesparende maatregelen in bestaande gebouwen en werken aan duurzame energieopwekking. Zo ook de gemeente Maashorst. Daar staat in het bestuursakkoord 2022-2026 een hoge ambitie om voorop te lopen in duurzaamheid. En het akkoord verklaart dat de internationale Sustainable Development Goals en het Nationaal Klimaatakkoord minimaal de uitgangspunten vormen voor het Duurzaamheidsprogramma van de gemeente en bij de uitvoering van het energieprogramma is de Regionale Energie Strategie leidend.

 

De ambitie in het bestuursakkoord omvat dat de gemeente Maashorst ernaar streeft om vanaf 2050 CO2-neutraal te zijn. En een eigen lokaal energiebedrijf met als doel de opbrengst terug te laten vloeien naar de lokale gemeenschap. Voor de gebouwde omgeving zetten we zowel in op energiebesparing als op de warmtetransitie met andere energiedragers, zoals waterstof en accu’s.

 

Gemeente Maashorst heeft een eigen routekaart opgesteld voor de verduurzaming van het maatschappelijk vastgoed. In paragraaf 5.4 wordt het proces van verduurzamen verder uitgewerkt.

 

4.5 Meerjaren onderhoudsbeleid

Voor het uitvoeren van het meerjaren (verhuurders-) onderhoud aan gemeentelijke gebouwen wordt in het dit vastgoedbeleid een generieke onderhoudsnorm opgenomen. Deze norm houdt rekening met de conditiescore en het ambitieniveau, die afhankelijk zijn van de prioritering en de toekomstplannen voor het vastgoed. De technische kwaliteit van bouw- en installatiedelen wordt objectief vastgelegd in het vastgoedbeheerprogramma O-prognose, op basis van de Nederlandse Norm (NEN) betreffende conditiemetingen gebouwen (NEN 2767: Conditiemeting). De onderhoudsopgave wordt bepaald door het ambitieniveau minus de huidige conditie.

 

In de navolgende tabel is de onderhoudsnorm weergegeven per categorie vastgoed. Voor de categorisering van gebouwen zie hoofdstuk 5.

 

Categorie vastgoed

Strategie

Onderhoudsnorm of minimale conditiescore

Categorie 1 en 2 accommodatiebeleid

Maatschappelijk vastgoed als onderdeel van het accommodatiebeleid zoals sociaal cultureel vastgoed waaronder de MFA’s, jeugdvoorzieningen en buurthuizen/wijkgebouw/gemeenschapshuizen. En sportobjecten zoals de buitensportlocaties, sporthallen /gymzalen en de zwembaden.

Optimaliseren en doorexploiteren

 

Bestaande en nieuwe(re) gebouwen

Conditiescore

 

Minimaal 3

Ambitie 2 (goed)

Categorie 3 cultuur

Cultureel vastgoed (bijvoorbeeld theater Naat Piek).

Doorexploiteren

Conditiescore 3 (redelijk)

Categorie 4 onderwijs

De drie onderwijsgebouwen in eigendom van de gemeente (vrije school, wisselschoolgebouw en leegstaand schoolgebouw).

Vrije school overdragen

 

Wisselschool en het lege schoolgebouw tijdelijk doorexploiteren

Conditiescore 3 (redelijk)

Conditiescore 4 (matig)

Categorie 5 dienstgebouwen

De gebouwen in eigen gebruik: Gemeentehuis Uden, gemeentewerf en milieupark Uden:

Voormalig gemeentehuis in Schaijk:

Voormalig gemeentehuis in Zeeland en gemeentewerf in Schaijk:

Doorexploiteren

Doorexploiteren

Doorexploiteren Vervreemden

Conditiescore

2

3

3

4

Categorie 6 overig maatschappelijk vastgoed (diverse gebouwen)

Zoals kinderboerderijen, begraafplaatsen, molens, dierenparken, speeltuinen, tuinen, monumenten, kunstwerk, abri, sociale werkplaats, fietsenstallingen, heemkundegebouwen, kiosken, standplaatsen

Doorexploiteren

Conditiescore 3 (redelijk)

Categorie 7 en 8 woningen en commercieel vastgoed

Woningen en kantoren, kinderopvang, parkeergarages, peuterspeelzalen, loodsen en bedrijfspanden:

Vervreemden

Conditiescore

Minimaal 4 (matig)

 

Omschrijving condities volgens O-prognose:

Conditie 1 uitstekend: nieuwbouwkwaliteit

Conditie 2 goed: nieuwbouwkwaliteit met tekenen feitelijke veroudering

Conditie 3 redelijk: het verouderingsproces is op gang gekomen

Conditie 4 matig: het verouderingsproces is aanzienlijk

Conditie 5 slecht: het verouderingsproces is onomkeerbaar

Conditie 6 zeer slecht: een zodanig slechte toestand dat dit niet meer te classificeren is onder conditie 5.

 

 

MJOP 2024-2033

In de eind 2023 door de raad vastgestelde MJOP worden gebouwen onderhouden volgens conditie 3 (redelijk). Sober maar doelmatig onderhoud. Behalve de ontmoetingspleinen, binnensportaccommodaties en het gemeentehuis in Uden. Bij deze gebouwen wordt rekening gehouden met een tussenbeurt voor het schilderwerk en daarmee is de conditiescore tussen conditie 3 en 2 in. Voor het publiekstoegankelijke deel wordt conditiescore 1 aangehouden. Daar worden alle gebreken direct opgelost. Voor gebouwen die op de nominatie staan om vervreemd te worden wordt conditiescore 4 of 5 gehanteerd. Overigens is voorzichtigheid geboden. Indien later blijkt dat een gebouw in eigendom blijft is het herstellen van het onderhoudsniveau (de gevolgschade) duurder dan het aanhouden van bijvoorbeeld een minimum niveau van 3.

 

4.6 Hoofdlijnen van aanpalende beleidsterreinen

Er zijn beleidsterreinen die meer dan andere van invloed kunnen zijn op het vastgoedbeleid. Hierna worden de hoofdlijnen van die beleidsterreinen kort uiteengezet.

 

Financieel beleid

Het financieel beleid dat gerelateerd kan worden aan het vastgoedbeleid is onder andere het sturen en beheersen van, het verantwoorden over en het toezicht houden op de financiële geldstromen bij investeringen in en beheren van vastgoed en de hieraan verbonden risico’s.

 

Sociaal beleid

Gemeentes voeren sinds 2015 de Participatiewet, de Wet Maatschappelijke Ondersteuning (WMO) en de Jeugdwet uit. De gemeentes zijn nu ook verantwoordelijk voor de dagbesteding en begeleiding van inwoners zonder/met zeer beperkte verdiencapaciteit. Sluitstuk van deze decentralisatie is beschut wonen. En dat heeft wellicht invloed op het vastgoed-beleid. Al was het maar om met maatschappelijke partners zoals woningcorporaties zorg te dragen voor de fysieke kant van dit beleid.

 

Sport, cultuur en recreatie

Sport, cultuur, recreatie en natuur gaat over besteding van vrije tijd en de meerwaarde voor de vitaliteit van onze inwoners. Voor het vastgoedbeleid betekent dat zorgen voor een aantrekkelijk aanbod van voorzieningen.

 

Onderwijsbeleid

Dit beleid omvat verschillende aspecten zoals passend onderwijs, volwasseneducatie, leerlingenvervoer, bewegingsonderwijs, onderwijsachterstandenbeleid en internationale schakelklas, leerplicht en voorkomen van vroegtijdig school verlaten.

Voor het vastgoedbeleid is het beleid op het gebied van onderwijshuisvesting van belang. Tot dit taakveld behoren onder andere nieuwbouw en uitbreiding van schoolgebouwen.

 

Juridische beleidsregel uitgifte vastgoed

De gemeenteraad van Maashorst heeft recent de beleidsregel ‘uitgifte grond en vastgoed’ vastgesteld. Daarmee is het juridische speelveld voor het verhuren en verkopen (uitgifte) van vastgoed bepaald. Elke uitgifte is afhankelijk van de bijzondere kenmerken en omstandigheden. Daarom is bij de uitgifte van vastgoed vaak sprake van maatwerk. De beleidsregel voor de uitgifte van vastgoed beschrijft hoe de gemeente in de praktijk invulling dient te geven aan de verplichting om te zorgen voor mededinging en/of transparantie.

Hoofdstuk 5 Vastgoedportefeuille

De vastgoedportefeuille van de gemeente Maashorst is divers, redelijk omvangrijk en er zijn nauwelijks verassingen voor wat betreft de inhoud van de portefeuille ten opzichte van andere gemeenten.

 

Het geregistreerde vastgoed in eigendom omvat 125 objecten/adressen in 8 categorieën. 52 objecten van de categorie maatschappelijk vastgoed die ‘aangestuurd’ worden vanuit het accommodatiebeleid zoals de ontmoetingspleinen, MFA’s, en 18 sportobjecten zoals buitensportlocaties, sporthallen, gymzalen en twee zwembaden.

Daarbij de 24 gebouwen in de categorie sociaal/cultureel met een theater, atelier en theater Markant als onderdeel van een Publiek- Private Samenwerking (PPS), de jeugd- en jongerenvoorzieningen, buurthuizen, wijkgebouw en gemeenschapshuizen,

De categorie onderwijs met een vrije school, een ‘wisselgebouw’ en een leeg schoolgebouw in eigendom van de gemeente. De categorie dienstgebouwen met gebouwen in eigen gebruik (3 gemeentehuizen, 2 gemeentewerven, milieupark) en een grote restcategorie maatschappelijk vastgoed zoals kinderboerderijen, begraafplaatsen, molens, dierenparken, speeltuinen, tuinen, monumenten, kunstwerken, een sociale werkplaats, heemkundegebouw, kiosken en standplaatsen).

 

En twee categorieën niet maatschappelijk vastgoed waaronder 13 woningen en 21 objecten commercieel vastgoed zoals twee kantoorgebouwen, een kinderopvanglocatie, twee parkeergarages, peuterspeelzalen, bedrijfspanden en twee terreinen in de verhuur.

De hele portefeuille en de acht categorieën zijn opgenomen in bijlage 3.

 

5.1 Kenmerken huidige portefeuille

Bij de analyse zijn specifieke punten geïdentificeerd die aandacht behoeven in het beheer van de vastgoedportefeuille. Zoals de omvang van de portefeuille, de stagnerende verduurzaming, de centraal geregelde regie op vastgoed en vastgoedactiviteiten, de bijbehorende risico’s en de afstemming met andere beleidsafdelingen. De organisatie gerelateerde aspecten zoals de centrale aansturing en de afstemming tussen teams en domeinen komen in hoofdstuk 6 aan de orde. Hierna volgen de overwegingen en aanbevelingen voor elk van de vastgoed gerelateerde aspecten.

 

5.2 Omvang portefeuille optimaliseren

De omvang van de vastgoedportefeuille in eigendom van de gemeente is volgens de eigen vastgoedadministratie 125 objecten (exclusief de 25 onderwijsgebouwen en inclusief 2 parkeergarages). Zie bijlage 3.

 

In vergelijking met de resultaten van het landelijk onderzoek naar gemeentelijk vastgoed (2022) blijkt dat een gemeente met 59.000 inwoners gemiddeld ca. 94 gebouwen aan maatschappelijk vastgoed in eigendom heeft (1,6 gebouw per 1000 inwoners) en 106.200 m2bvo (1,8 m2bvo per inwoner). Zie de tabel op de volgende pagina.

 

 

Ook de Vereniging van Nederlandse Gemeenten (VNG) vergaart op basis van de data van Republiq, Dienst Uitvoering Onderwijs (DUO) en het Centraal Bureau voor Statistiek (CBS), cijfers over de omvang van gemeentelijk vastgoed. Volgens die database heeft de gemeente Maashorst 146 maatschappelijke gebouwen in eigendom. Maar de 20 gemeenten die gemiddeld net zoveel inwoners hebben als de gemeente Maashorst hebben volgens diezelfde VNG-database 265 maatschappelijke gebouwen in eigendom.

 

Bij de verschillende databases worden verschillende definities en criteria gehanteerd voor de categorisering van maatschappelijk vastgoed. Conclusies trekken over de omvang van de portefeuille is daardoor niet goed mogelijk. Het is appels met peren vergelijken.

 

Derhalve zijn de uitgangspunten ten aanzien van het optimaliseren van de omvang van de portefeuille gebaseerd op het stimuleren van de leefbaarheid, het realiseren van toekomst-bestendige voorzieningen in elke kern en wijk met behoud van de eigen identiteit. Het bevorderen van de vitaliteit van onze inwoners, met een kwalitatieve en duurzame (leef)omgeving, op basis van realisme, feiten en bovenal met een menselijke maat.

 

En indien de gemeente Maashorst invulling gaat geven aan het vervreemden van vastgoed dat niet tot de zogenaamde kernvoorraad behoort (circa 34 gebouwen en 26.273 m2bvo) dan schept dat (financieel en beheer-technisch) ruimte om verder te werken aan de verduurzamingsopgave en aan de ontwikkeling van nieuw maatschappelijk vastgoed dat (nog beter) bijdraagt aan het behalen van de gestelde sociale, maatschappelijke en ruimtelijke doelen.

 

5.3 Overtollig vastgoed

Een grondige analyse van de gehele vastgoedportefeuille bepaalt welke eigendommen prioriteit hebben en behoren tot de kernvoorraad en welke gebouwen mogelijk vervreemd kunnen worden. Het zijn bijvoorbeeld eigendommen die geen maatschappelijk beleid dienen, niet passen bij de strategische doelen, te duur zijn in onderhoud, of niet in lijn zijn met de behoeften van de gemeenschap in kernen en wijken.

 

Een analyse van dit soort objecten in de huidige vastgoedregistratie leert dat er 41 objecten zijn die wellicht niet passen in de voor de toekomst gewenste vastgoedportefeuille.

Dat geldt bijvoorbeeld voor het leegstaande vastgoed (momenteel 23 gebouwen). Maar ook voor de 5 woningen die nog wel regulier verhuurd zijn. Gemeentelijk woningbedrijven zijn niet meer noodzakelijk. Woningcorporaties hebben die functie, inclusief alle maatschappelijke aspecten, al lang overgenomen. En de mutatiegraad van regulier verhuurde woningen is te laag om te verwachten dat woningen ingezet kunnen worden voor adhoc huisvestingsvraagstukken. Eenmaal verhuurd zijn de meeste woningen vele jaren bezet. Dan resteert alleen tientallen jaren verhuur, beheer en onderhoud van het vastgoed. En dat is geen kerntaak voor een gemeente.

En dat geldt ook voor ca. 13 van de 21 gebouwen commercieel vastgoed. En voor het gemeenschapshuis in Zeeland, de gymzaal in de wijk Raam, het gebouw van de vrije school in Melle waarvan, net als alle andere onderwijsgebouwen, het juridisch eigendom wellicht overgezet kan worden naar een schoolbestuur.

 

Voor het optimaliseren van de vastgoedportefeuille (vervreemden ‘overtollig’ vastgoed) gebruiken we dezelfde procedure als voor leegstaand vastgoed. Zie hiervoor paragraaf 5.13.

 

5.4 Verduurzaming

Bij het verduurzamen geven we prioriteit aan de vastgoedobjecten met het grootste potentieel voor verduurzaming. In volgorde van prioritering zijn dat:

 

Ten 1ste Categorie 5 dienstgebouwen, maatschappelijk vastgoed in eigen gebruik, vanwege de voorbeeldfunctie;

Ten 2de Categorieën 1 en 2 accommodatiebeleid, en dan eerst de gebouwen waar de energiekosten direct voor rekening van de gemeente zijn;

Ten 3de Categorie 3 en 6 sociaal/cultureel en overig maatschappelijk vastgoed (diverse gebouwen) verduurzamen alleen voor zover effectief;

Categorie 4 onderwijs, 7 woningen, 8 commercieel vastgoed en vastgoed met de potentiële kwalificatie ‘vervreemden’ worden door de gemeente niet verduurzaamd.

 

 

Landelijk beleid is dat in 2050 de hele gebouwde omgeving energieneutraal (ENG) moet zijn, aldus Bouwstenen (2020). Nieuwbouw moet vanaf 1 januari 2021 bijna energieneutraal worden gebouwd (BENG). Ook in de gemeente Maashorst is, net als het landelijk beeld, het aantal gebouwen met de kwalificatie ENG of BENG minder dan 10%, aldus het team Klimaat en energie.

Alle gemeenten hebben in 2021 stappen gezet in het verduurzamen van het eigen vastgoed. De meest toegepaste maatregelen zijn Led-verlichting en Photo Voltaic (PV)-panelen. Bij nieuwbouw en grootschalige renovatie worden maatregelen getroffen als gasloze gebouwen, het plaatsen van warmtepomp(en) en het verhogen van de isolatiewaarde van de gebouwen.

 

Ook de gemeente Maashorst heeft een routekaart duurzaamheid opgesteld. Het team Klimaat en energie zorgt voor uitvoeringplan 2025-2050.

 

De huidige status van de energiezuinigheid van de gemeentelijke gebouwen is weergegeven in de hiernaast staande grafiek:

De helft van de panden heeft label A. Ruim een kwart van de panden heeft label D of lager en dienen verder te worden verduurzaamd.

 

 

5.5 Handhaven van de centrale vastgoedorganisatie

De organisatie van alle vastgoed gerelateerde activiteiten is bij de gemeente Maashorst conform het landelijk beeld voor 80% centraal geregeld (team Vastgoed, Accommodaties en Facilitair (VAF)).

Tenzij uit een toekomstige evaluatie blijkt dat de efficiëntie van de centrale vastgoedorganisatie verder geoptimaliseerd kan worden, wordt de huidige organisatiestructuur voortgezet.

 

 

Het aantal gemeenten waarbij vrijwel al het gemeentelijk vastgoed bij een centrale vastgoedafdeling is ondergebracht, is gestegen van 50% in 2018 naar 60% in 2021 en 80% in 2022.

In de centrale vastgoedafdeling zit in ieder geval de eigen huisvesting (gemeentehuis en gemeentewerf) en vaak ook de gebouwen die multifunctioneel worden gebruikt. Ook zijn de centrale vastgoedafdelingen verantwoordelijk voor de sport-, cultuur- en welzijnsgebouwen en het commercieel vastgoed dat gemeenten in bezit hebben. Het meest versnipperd is onderwijsvastgoed. Het bouwheerschap, juridisch eigendom en buitenonderhoud is de verantwoordelijkheid van de schoolbesturen. Gemeenten zijn economisch eigenaar. Binnen de gemeenten ligt de verantwoordelijkheid voor onderwijshuisvesting (bijvoorbeeld voor nieuwbouw, uitbreiding of na onttrekking) of bij de beleidsafdeling of bij de afdeling vastgoed. Bij 57% van de gemeenten is onderwijsvastgoed bij de centrale vastgoedafdeling ondergebracht. Zo ook in Maashorst.

 

5.6 Risico's spreiden tussen drie domeinen

Er zijn specifieke risico's binnen de vastgoedportefeuille die verdeeld kunnen worden over de drie domeinen. Ontwikkelrisico’s kunnen het beste beheerst worden door het domein Ruimte. Sociaal domein heeft meer zicht op huurders/gebruikers en hun betalingsgedrag en het risico op onderbezetting en leegstand. Risico’s met betrekking tot bouw- en installatietechniek, functioneel, onderhoud en administratie horen bij Vastgoed.

Bij het (opnieuw) verdelen van de verantwoording voor specifieke risico’s ontstaat een risicobeheersingsstrategie die de impact van deze risico's zal verminderen.

 

 

5.7 Organisatie-issue oplossen voor betere afstemming

Bij veel gemeenten loopt de afstemming en samenwerking tussen de verschillende beleidsafdelingen goed. Maar er zijn ook een flink aantal gemeenten waar het beter kan naar het oordeel van de betrokkenen. Gemeente Maashorst is hierop geen uitzondering mede vanwege de recente fusie. Teammanagers zullen indien er sprake is van een verminderde doch noodzakelijke afstemming met andere beleidsafdelingen, incidenteel of structureel, bilateraal of plenair overleg organiseren voor het verbeteren van de communicatie en de samenwerking. Een bijzondere rol is weggelegd voor het interdisciplinaire team (regieteam) dat ook in vastgoed-issues gaat adviseren. Hierover meer in hoofdstuk 6.

 

 

5.8 Monitoring en evaluatie

In de implementatiefase van dit vastgoedbeleid wordt een monitoringssysteem ingericht om de voortgang van deze acties te volgen. Alsook regelmatige evaluaties om te beoordelen of de genomen maatregelen de beoogde resultaten opleveren. Dit leidt tot een effectieve strategie om de vastgoedportefeuille te optimaliseren, verduurzamen en risico's beter te beheersen, terwijl tegelijkertijd de afstemming met andere beleidsafdelingen verbetert.

 

5.9 Kwaliteit vastgoedportefeuille

In paragraaf 5.4. is voor het uitvoeren van het meerjaren (verhuurders-) onderhoud aan gemeentelijke gebouwen een generieke onderhoudsnorm opgenomen. En voor de verschillende categorieën een norm die rekening houdt met de huidige conditiescore en het ambitieniveau, die weer afhankelijk zijn van de prioritering en de toekomstplannen voor het vastgoed. De huidige kwaliteit van de gemeentelijke gebouwen is niet altijd gelijk aan deze gewenste norm. De onderhoudsopgave wordt dan bepaald door het gewenste niveau volgens de norm minus de huidige conditie.

 

De technische kwaliteit van alle gebouw- en installatieonderdelen is in 2023 objectief beoordeeld en de daaruit voortkomende onderhoudsmaatregelen zijn vastgelegd in het meerjaren onderhouds-programma (MJOP) O-prognose. De conditiemeting is uitgevoerd op basis van de NEN 2767.

 

Omdat er voor de verschillende categorieën nog geen norm was vastgesteld, zijn in ieder geval voor alle gebouwen en installaties de onderhoudsmaatregelen opgenomen die nodig zijn voor een conditiescore van 3 (redelijk) en voor de gebouwen ‘in eigen gebruik’ zoals het gemeentehuis en de gemeentewerf in Uden conditiescore 2 (goed). Bij de jaarlijkse actualisatie zal de MJOP voor de categorieën die een norm hebben hoger dan 3 worden aangepast. Zo ook zal de norm voor het af te stoten vastgoed verlaagd worden naar 4. Vanwege beide aanpassingen is de verwachting dat dat budgettair neutraal kan gebeuren mede vanwege de mogelijkheid van temporiseren van de ene of de andere aanpassing.

 

5.10 Financieren, begroten en verantwoording

Processen als het bepalen van de kostprijs dekkende huur voor maatschappelijke voorzieningen zijn inmiddels vastgelegd en goed geborgd. De zogenaamde ‘afslag’ naar de feitelijke huur die in rekening wordt gebracht bij maatschappelijk vastgoed is geen exacte wetenschap. Die wordt bepaald en vastgesteld in het accommodatiebeleid.

 

Zo is ook het overdragen van het eigendom van een maatschappelijke voorziening aan een beheerstichting soms gewenst of fiscaal aantrekkelijk. Een juiste analyse van de risico’s die met de overdracht gepaard gaan is ook onderdeel van het accommodatiebeleid.

 

Ook is er bij veel gemeenten te weinig geld om te kunnen voldoen aan de doelen van het klimaatakkoord. Daarvoor is gemiddeld een extra investering van zo’n € 4 tot 6,5 ton per pand nodig, blijkt uit cijfers van gemeenten die hun portefeuille hebben doorgelicht. De verduurzaming wordt bij veel gemeenten meegenomen in het reguliere onderhoud. Extra investeringen worden vaak bekostigd uit reserveringen, subsidies en uit andere potjes (verschuiving van prioriteiten). Een kleine 30% van de gemeenten legt een deel van de rekening via de huur bij gebruikers neer. Verder wordt er ingeteerd op het eigen vermogen en de leencapaciteit van gemeenten.

 

 

Voor de gemeente Maashorst is de optie Revolving fund een zeer kansrijke methode in combinatie met het ‘oormerken’ van de opbrengsten van het verkleinen van de vastgoedportefeuille (vervreemden overtollig vastgoed) ten behoeve van de financiering van de verduurzamingsopgave.

 

Zoals in de inleiding al gesteld, vastgoed is een kapitaalintensieve sector en keuzes en besluiten hebben invloed op de (hele) lange termijn. Vandaar dat in dit beleidsplan enkele voor vastgoed belangrijke uitgangspunten zijn opgenomen.

 

5.11 Verkleinen van de financiële risico’s

Voor zover noodzakelijk worden de risico’s vanwege investeringen in en het in bezit hebben van vastgoed verkleind middels drie maatregelen.

 

Vervreemden vastgoed zonder bijzondere meerwaarde voor enig beleidsterrein. Het bezitten van vastgoed is voor een gemeente op zichzelf geen doel. Bijvoorbeeld het in eigendom hebben van leegstaand en commercieel vastgoed is legitiem indien er een duidelijk maatschappelijk doel mee gediend is. Ruimtelijk of sociaal.

Het alleen maar langjarig beheren van vastgoed is geen geldig argument. Het beheren en verhuren van enkele woningen valt daar ook onder.

Middels het op een zorgvuldige manier vinden van andere meer geschikte eigenaren kan de gemeente investeringsruimte vrijmaken om de portefeuille te optimaliseren.

 

 

Gemeenten hebben nagenoeg alle panden van een strategielabel voorzien. Weten welk vastgoed er voor welk doel in eigendom is, en wat de beoogde strategie is per categorie, vormt de basis van het gemeentelijk vastgoedbeleid. Logischerwijs is er een duidelijk verschil in strategie tussen de kernportefeuille (dat deel dat wordt ingezet voor maatschappelijke doeleinden) en de overige panden. Van de kernportefeuille staat slechts een klein aantal panden op de lijst om te verkopen (4%). Bij overige panden zien we een heel ander beeld. Daarvan staat 25% op de verkooplijst.

 

Het advies van het regieteam inzake de te volgen route bij initiatieven van allerlei soort (vervreemden, leegstaand vastgoed, projecten, burgerinitiatieven, et cetera) geeft op een korte termijn duidelijkheid of een initiatief gedragen wordt door de organisatie. Of het enig maatschappelijk doel dient. Of het een meerwaarde heeft voor een beleidsterrein of (politieke) ambitie. Maar ook of dat niet het geval is. Dan zal het initiatief geen ambtelijke inzet meer vergen en weten de initiatiefnemers dat verder investeren in het plan niet zinnig is. Voorbereidingskosten en risicovolle investeringen worden dan beperkt of vermeden.

 

Het overdragen van de eigendom van maatschappelijk vastgoed is bij onderwijsgebouwen wettelijk geregeld en al decennia een usance. Schoolbesturen zijn goed toegerust om de verantwoordelijkheid van het in eigendom hebben en het goed beheren en onderhouden van vastgoed uit te (laten) voeren. Zij zijn in staat om vastgoed duurzaam en financieel verantwoord te exploiteren en de bijbehorende functionele, technische en financiële risico’s te beheersen. Zelfs het investeren in onderwijshuisvesting op basis van doordecentralisatie van gelden was jarenlang een goed gebruik.

Dan ligt het voor de gemeente voor de hand om in voorkomende gevallen meer maatschappelijk vastgoed inclusief bijbehorende risico’s op een vergelijkbare manier, of middels een andere juridische constructie, over te zetten naar bijvoorbeeld een beheerstichting. Inmiddels is ook dat bij wet geregeld (uitdaagrecht).

 

Om de (financiële) risico’s die bij een overdracht van verantwoordelijkheid voor het vastgoed gepaard gaan te beheersen, zal een onderzoek moeten aantonen dat de nieuwe eigenaar in staat is om het vastgoed langjarig duurzaam en financieel verantwoord te exploiteren, inclusief het beheersen van de genoemde risico’s.

 

5.12 Overige financiële aspecten

Ruim de helft van de gemeenten is van mening dat de wijze van verslaglegging wethouders en raad beperkt of onvoldoende inzicht en houvast biedt om op vastgoed te sturen. Ook op de vastgoedafdelingen zelf is het financieel inzicht beperkt. Enquêtevragen hierover zijn over het algemeen minder goed ingevuld dan andere vragen. Op de controlevraag, wordt er afgeschreven op grond (mag niet), geeft slechts de helft van de gemeenten het goede antwoord.

 

 

Over de wijze van toepassen van de financiële parameters en uitgangspunten voor vastgoed zijn met het team Financiën goede en werkbare afspraken gemaakt.

Net als landelijk nog gebruikelijk wordt in het algemeen nieuw vastgoed (niet de grond) ook bij de gemeente Maashorst lineair en over 40 jaar afgeschreven. Als één component en zonder restwaarde. Bij de berekening van de kostprijs dekkende huur worden de waarde van het vastgoed en de wijze van berekening van de huur genuanceerder uitgevoerd.

 

 

5.13 Processtappen beleid leegstaand vastgoed

De ontwikkelde strategie voor het omgaan met leegstaand vastgoed omvat 8 stappen.

 

1. Analyse van leegstaand vastgoed in eigendom

Identificeer en documenteer het leegstaande vastgoed in eigendom.

Breng de redenen voor leegstand in kaart, zoals functionele of technische veroudering, economische omstandigheden, of strategische redenen.

 

2. Analyse potentieel leegstaand vastgoed

Voer een analyse uit op potentieel leegkomend vastgoed en identificeer factoren die leegstand kunnen veroorzaken.

 

3. Analyse leegstaand vastgoed van derden met impact

Identificeer leegstaand vastgoed van derden dat een significante invloed heeft op leefbaarheid, veiligheid en/of economie.

Evalueer de mogelijke impact en gevolgen van deze leegstand.

 

4. Categorisering en bepaling mate van impact

Categoriseer leegstaand vastgoed op basis van type (maatschappelijk, gemeentelijk, woningen, commercieel vastgoed). Bepaal de mate van impact van leegstand voor elke categorie.

Bepaal ook de beheerkosten van het leegstaand vastgoed. Een kruisjeslijst daarvoor is opgenomen in bijlage 5.

 

5. Aanpak leegstand provincie Brabant | Omgevingswet | frictieleegstand

Stem de aanpak af op de regionale aanpak en de aanpak van de provincie.

Overweeg het opzetten van een taskforce voor leegstaand vastgoed met grote(re) impact op de omgeving.

 

6. Analyse vraag naar vastgoed per categorie

Onderzoek de actuele vraag naar vastgoed in verschillende categorieën. Identificeer trends en toekomstige behoeften.

 

7. Opstellen criteria voor scenariokeuze

Definieer criteria voor het kiezen van scenario's, zoals economische impact, leefbaarheid en duurzaamheid. Of een matrix zoals bij het Oekraïnevraagstuk is opgesteld. Zie hoofdstuk 5.

 

8. Scenario's per categorie en score per scenario

Ontwikkel verschillende scenario's voor leegstaand vastgoed per categorie. Wijs scores toe aan elk scenario op basis van de opgestelde criteria.

 

Ter illustratie bij deze processtappen over leegstaand vastgoed volgen hierna twee voorbeelden van aanpak bij vastgoed dat leeg staat en (1) de potentie/verwachting heeft om onderdeel te zijn van een nieuwe (eigen) ontwikkeling en (2) vastgoed dat leegstaat met de verwachting dat het “as-is” verkocht gaat/kan worden.

 

5.14 Actueel leegstaand vastgoed

Het actuele leegstaande vastgoed in de gemeente Maashorst is momenteel ruim 10% van de portefeuille en betreft 6 woonhuizen, een boerderijwoning met loods, twee schoolgebouw (een wisselschool), een voormalig kantoorgebouw, een buurthuis, een gymzaal, een voormalig gemeentehuis en een deel van een buurthuis.

 

In 2016 schreef het CBS nog een alarmerend bericht dat veertien op de honderd maatschappelijke vastgoedobjecten leeg stonden. Het ging om scholen, musea, sportaccommodaties en ziekenhuizen. De leegstand van maatschappelijk vastgoed was zelfs hoger dan die van woningen.

Recenter heeft de provincie Brabant per Brabantse regio en per type gebouw het percentage van de bestaande leegstand en het aantal leegstaande gebouwen gepubliceerd. Het betreft een indicatie op basis van CBS-gegevens. Het percentage leegstand in de totale gebouwenvoorraad is van alle regio's het laagst in de regio Noordoost-Brabant (5%), het hoogst in West-Brabant (9%). De regio West-Brabant heeft voor bijna alle typen gebouwen het hoogste leegstandspercentage in vergelijking met de andere Brabantse regio’s, uitgezonderd maatschappelijk vastgoed. Het percentage varieert van 5% leegstand in maatschappelijk vastgoed tot 14% bij kantoren.

 

 

De semi-maatschappelijke instelling WeMeet meldt dat sportaccommodaties, scholen en andere ontmoetingsplaatsen daarentegen een kleine stijging van leegstand zien. In 2017 waren er landelijk 60.431 ontmoetingsplaatsen leeg, eind september 2022 was dit aantal gestegen tot 62.968 een stijging van 4 procent. Maar met slechts 5 procent leegstand zijn de vooruitzichten voor deze sector vrij goed. De Landelijke Monitor Leegstand van het CBS geeft voor 2022 een overall leegstandspercentage aan van 4% voor zowel Brabant als voor Maashorst.

 

Desalniettemin is het actuele leegstandspercentage volgens de eigen vastgoedregistratie dubbel zo hoog. Althans zonder analyse van waarom een en ander leeg staat.

 

De zes leegstaande woonhuizen zijn allen onderdeel en/of gevolg van een grotere ruimtelijke ontwikkeling. Zo ook het voormalige gemeentehuis en de voormalige gymzaal.

Resteert de leegstaande boerderijwoning met een nog door de gemeente in gebruik zijnde loods, een vervallen buurthuis en een klein deel van een buurthuis naast de nog in gebruik zijnde jongerensoos. Een van de twee leegstaande schoolgebouwen wordt momenteel gebruikt als wisselschool (tijdelijke locatie in afwachting van nieuwbouw). En het leegstaande voormalige kantoorgebouw is geschikt voor noodopvang voor ontheemden en heeft voor daarna al meerdere potentiële semi-maatschappelijke functies in ontwikkeling.

 

Indien de ruimtelijke ontwikkelingen doorgang vinden is de leegstand beperkt tot een verkoopbare boerderijwoning met loods en een te slopen oud leegstaand buurthuis.

Aldus is het hoge leegstandspercentage geen gevolg van het ontbreken van een visie wat te doen met die leegstand, maar een gevolg van de haperende voortgang of projectafronding bij ruimtelijke ontwikkelingen of althans de ontbrekende eenduidige besluitvorming daaromtrent. Maar daarover in hoofdstuk 6 (organisatie) meer.

Hoofdstuk 6 Vastgoedorganisatie

Voor het vastgoed dat ook bij de gemeente Maashorst centraal is belegd bij het team VAF, doen de gemeentelijke vastgoedorganisaties over het algemeen het planmatig onderhoud, de gebouwaanpassingen en renovaties, de klantencontacten, de huurcontracten en -administratie, ruimteverhuur, het vastgoedbeleid en de aan- en verkoop van vastgoed.

Ongeveer de helft van de gemeenten regelen ook zaken rond het energiegebruik in de gebouwen. Bij gemeente Maashorst wordt die taak uitgevoerd door het team Klimaat en Energie van het domein Ruimte.

 

 

Nieuwbouw en het bouwheerschap voor scholen is beduidend minder vaak bij de vastgoedafdeling belegd. Bij ongeveer een kwart van de gemeenten is vastgoed en gronduitgifte in één afdeling ondergebracht. Bij de gemeente Maashorst worden grondtransacties voor ontwikkeling gestuurd door het grondbeleid en uitgevoerd door het domein Ruimte en de uitgifte van grond als zogenaamde reststroken door het team VAF van het domein Dienstverlening.

 

Uit de analyse van de maatschappelijke context van het vastgoedbeleid en uit de analyse van de vastgoedportefeuille volgen een aantal specifieke aspecten die effect hebben op de vastgoedorganisatie van de gemeente Maashorst.

 

6.1 Optimaliseren vastgoedportefeuille

Behalve de actuele ‘voorraad’ aan in behandeling zijnde projecten zorgt de grondige analyse van de gehele vastgoedportefeuille voor een lijst (van wellicht dertig) objecten waarvan de prioriteit vastgesteld dient te worden of en wanneer ze mogelijk vervreemd kunnen worden. Deze af te stoten gebouwen en locaties dienen onderbouwd voorgelegd te worden aan het regieteam voor advisering aan het DT en Poho. Om vervolgens na advies en akkoord, het traject van verkoop voor te bereiden en uit te voeren. Voordeel van dit traject is dat het uiteindelijk leidt tot een lager aantal objecten in de portefeuille.

 

6.2 Versnellen verduurzaming

In paragraaf 5.4 is de volgorde beschreven van verduurzaming per categorie.

Op de 1ste plaats categorie 5; 2de plaats categorieën 1 en 2 op de 3de plaats categorie 3 en 6. In samenwerking met team Klimaat en Energie (K&E) de prioritering uitwerken in een prioritering per (groep van) object(en). Aan de hand van een door het team K&E opgezette meetlat voor de bepaling van de vastgoedobjecten met het grootste potentieel voor verduurzaming.

 

6.3 Spreiden risico’s en verantwoording/regie

Zoals uit de analyse van de vastgoedportefeuille is gebleken kunnen de risico’s van vastgoed verdeeld worden over de drie domeinen. Bij vastgoed voor ontwikkeling is domein Ruimte verantwoordelijk voor regie en kosten (GREX). Sociaal domein heeft verantwoordelijkheid voor regie (en kosten) bij vastgoed dat in gebruik is bij maatschappelijke instellingen en Vastgoed faciliteert met het beheer van het vastgoed. En team VAF is verantwoordelijk voor regie en risico’s bij (bouw-)projecten, renovaties, sloop en verkoop, beheer van gebouwen in exploitatie, onderhoud aan gebouw- en installatietechniek, functioneel onderhoud, beheer en administratie.

Deze herverdeling van regie en risico’s zorgt voor een betere combinatie van expertise van een domein en de regie over het betreffende vastgoed. Vastgoed zal in ieder geval beheer en onderhoud faciliteren bij al het vastgoed dat in exploitatie is en blijft.

 

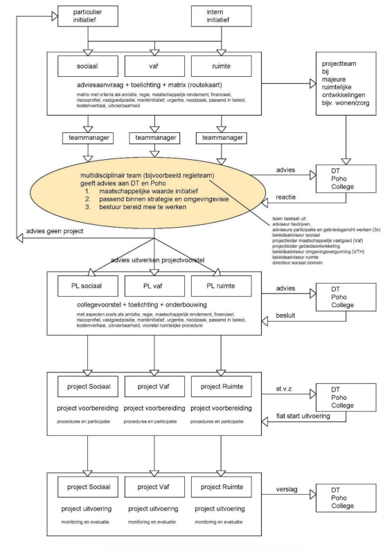
6.4 Regieteam

Momenteel zorgt het intaketeam ervoor dat een initiatief of vastgoedopgave wordt getoetst aan (1) de maatschappelijke waarde: creëert de vastgoedopgave een verbetering voor inwoners, ondernemers en/of de gemeente Maashorst en (2) past de opgave binnen de strategie en omgevingsvisie? Is het bestuur bereid mee te werken aan deze vastgoedopgave?

In de implementatiefase wordt in overleg met het intaketeam bepaald of er een apart regieteam wordt opgericht of dat het intaketeam de coördinerende rol blijft vervullen.

In de procesprocedure voor leegstaand vastgoed is de bijzondere rol van een regieteam al aangegeven. De rol bij het adviseren welke route een initiatief moet lopen: regie door Sociaal domein indien een maatschappelijke organisatie om een initiatief vraagt of domein Ruimte indien het vastgoed onderdeel is van een ruimtelijke ontwikkeling of het team Vastgoed.

Alle initiatieven voorleggen aan het regieteam is de nieuwe standaard omdat daar de planologen en alle andere disciplines ruim vertegenwoordigd zijn en omdat dat de besluitvorming bespoedigd (korte reactietermijn) en omdat het advies van het team ook aan het DT en Poho wordt voorgelegd alvorens de voorbereiding van het project van start kan.

Het advies van het team omvat dan ook de prioritering en de planning die de indieners van het initiatief hebben uitgewerkt en het team besluit of het initiatief een projectstatus krijgt en wie de regie dient te nemen.

 

Deze belangrijke rol van het team staat garant voor een significante versnelling van de besluitvorming bij projecten. Temeer omdat een initiatief dat aangebracht wordt is voorbereid op basis van een helder afwegingskader/routekaart vastgoed en voorzien van een planning en prioritering. Op de volgende pagina het processchema dat hoort bij deze rol voor het regieteam.

 

Hoofdstuk 7 Vastgoedthema’s Maashorst

7.1 Migratie en tijdelijke huisvesting

De verplichting om zeer spoedig vele ontheemden uit de Oekraïne te huisvesten betekende dat op een pragmatische en snelle manier het leegstaande vastgoed gescreend moet worden of er gebouwen en locaties zijn die geschikt zijn voor dat doel.

Door het team VAF is een matrix opgesteld met betrekking tot het leegstaande gemeentelijk vastgoed en dat bood zoals verwacht voor de korte termijn de beste mogelijkheden om antwoord te vinden op de gestelde vraag.

 

Bij het bepalen van geschikte of geschikt te maken locaties is gebruik gemaakt van een aantal objectieve criteria. Deze zijn door VAF samengevat in de volgende 7 criteria:

  • 1.

    Beschikbaarheid. Eigendom gemeente. Korte termijn beschikbaar. Laat vigerende bestemmingplan opvang Oekraïners toe? Indien niet eigendom, is deze eenvoudig te verwerven?

  • 2.

    Geschiktheid. Is de locatie geschikt (of te maken) voor bewoning?

  • 3.

    Functionele geschiktheid. Betreft zaken als koken, recreatie, opslag etc.

  • 4.

    Ligging. Waar en in welke omgeving? Afhankelijk van omvang en samenstelling groep.

  • 5.

    Voorzieningen. Onderwijs, openbaar vervoer, zorg, sport etc.

  • 6.

    Veiligheid. Is de omgeving veilig voor deze kwetsbare groep?

  • 7.

    Participatie/communicatie. Kans op succesvolle participatie met de omgeving. Zaken als dorpsraden, belangengroepen en ondernemersverenigingen.

De matrix op basis van de heldere criteria bepaalt de volgorde van de geschikte en beschikbare locaties. Gelet op de noodzaak om op de korte termijn meerdere opvang locaties te realiseren om de achterstand in te lopen, is een pragmatische benadering van ‘laag hangend fruit’ naar lastiger te realiseren plekken de meest voor de hand liggende aanpak. Criteria als spreiding, alleen grote locaties, directe omgeving van een kern zullen de slagingskans aanzienlijk verlagen.

 

7.2 Implementatiefase

Na besluitvorming omtrent het vastgoedbeleid dienen de hierin genoemde organisatieaspecten te worden geïmplementeerd en de activiteiten te worden uitgevoerd.

 

Zoals uit hoofdstuk 5 en 6 blijkt betreft het de activiteiten:

 

  • 1.

    Het door het team Vastgoed in samenwerking met het team Economie & Gebiedsontwikkeling (E&G) opstellen van de verzoeken om advies (interne initiatieven) voor het regieteam.

    Het betreft onder andere:

    • de leegstaande panden (woningen, een boerderijwoning met loods, een schoolgebouw (wisselschool), een voormalig kantoorgebouw, een buurthuis, een gymzaal, een voormalig gemeentehuis en een deel van een buurthuis) en

    • het nog in gebruik zijnde maatschappelijk vastgoed dat niet tot de kernvoorraad behoort (gebouw vrije school en de wisselschool) en

    • de nog verhuurde woningen en de objecten commercieel vastgoed (kantoorgebouwen, praktijken, kinderopvanglocaties, twee parkeergarages, enkele peuterspeelzalen, bedrijfspanden en terreinen in de verhuur);

  • 2.

    Het verder vormgeven en uitwerken van de spilfunctie van het regieteam. Samen met het regieteam bepalen wanneer en hoe de interne verzoeken om advies gestructureerd en gefaseerd in behandeling kunnen worden genomen.

  • 3.

    Het na advies en route DT en Poho uitwerken van de door het team als project gekwalificeerde initiatieven, door de aangewezen domeinen en/of teams.

  • 4.

    Het versnellen van de duurzaamheidsopgaven door in overleg met het team Klimaat en Energie de prioritering per (groep van) object(en) uitwerken.

  • 5.

    Het in overleg met het team Grondzaken splitsen en bepalen van de beheerkosten van de gronden in eigendom: óf t.l.v. domein Ruimte (GREX) óf in gebruik bij of verhuur door domein Sociaal óf verkoop van de gronden/terreinen door VAF/Grondzaken.

  • 6.

    Het opwaarderen van de MJOP voor de panden met een conditiescore 2 als norm en het afwaarderen van (af te stoten) panden met als conditiescore 4 als maximale norm.

  • 7.

    Opstellen van een voorstel voor de verdeling van de (beheer-) risico’s over de drie domeinen.

  • 8.

    Analyse en maatregelen ter verbetering vastgoedadministratie en control.

  • 9.

    Het opstellen van een monitoring- en evaluatiesysteem voor bovengenoemde acties.

Vastgesteld in de openbare vergadering van 10 oktober 2024.

De raad voornoemd,

de griffier,

mr. N.E. Gradisen

de voorzitter,

J.A. van der Pas

Bijlage 1 Routekaart vastgoedbeleid

 

 

Bijlage 2 Overzicht categorieën en strategie

 

 

Bijlage 3 Gemeentelijke vastgoed gecategoriseerd

 

 

Bijlage 4 Lijst van afkortingen

 

Naar boven