Beleidsuitwerking Functieverandering 2024

De raad van de gemeente Ede:

 

gelezen het voorstel ‘afwegingskader functieveranderingsbeleid 2024 en beleidsuitwerking functieverandering 2024’ van burgemeester en wethouders d.d. 15 oktober 2024, met zaaknummer 461841;

 

besluit

 

  • 1.

    Kennis te nemen van het regionale afwegingskader functieveranderingsbeleid 2024, april 2024, regio Foodvalley regio Amersfoort en de beleidsuitwerking functieverandering 2024, oktober 2024, gemeente Ede;

  • 2.

    De volgende uitgangspunten uit dit afwegingskader functieveranderingsbeleid 2024 vast te stellen:

    • a.

      Het beleidskader (hoofdstuk 2);

    • b.

      De sloopmetersystematiek (hoofdstuk 3);

  • 3.

    De volgende uitgangspunten uit de beleidsuitwerking functieverandering 2024 vast te stellen:

    • a.

      De werkwijze ook toe te passen voor functieverandering van niet-agrarische functies en de ontwikkelmogelijkheid van nieuwe woonvormen, woongebouwen met 3- of 4 wooneenheden en erfdelen;

    • b.

      De mogelijkheden van maatwerk binnen de gemeente Ede;

    • c.

      De overgangsregeling;

    • d.

      In te stemmen met de gemeentelijke afwijkingen ten opzichte van het regionale afwegingskader functieveranderingsbeleid 2024.

1. Inleiding

1.1. Omgevingskwaliteit landelijk gebied

Ons landelijk gebied is continue in ontwikkeling. Denk daarbij aan veranderingen bij agrarische bedrijven, nieuwbouw aan dorpsranden, aanleg van recreatieve routes, inspelen op klimaatverandering, ingrepen in het watersysteem en nieuwe natuuraanleg. Deze ontwikkelingen hebben impact hebben op het landelijke gebied en daarmee ook het landschap: vervlakking dreigt, landschappelijke variatie verdwijnt en verstening neemt toe. Kortom, de eigenheid en herkenbaarheid van het landschap staat onder druk. Dat raakt de kwaliteit van de leefomgeving en daarmee de vitaliteit van ons landelijk gebied.

 

Ook de beëindiging van agrarische bedrijvigheid heeft impact op ons landelijk gebied. De agrarische sector draagt zorg voor het onderhoud en beheer van het landschap. Het veranderen van deze functie heeft daarmee ook gevolgen voor het landschapsbeheer en de verschijningsvorm. Bedrijfsbebouwing die niet meer in gebruik is kan verpauperen. Daarnaast kunnen leegstaande gebouwen aanleiding zijn voor ondermijning.

 

Werkend aan een kwaliteitsverbetering van het landelijk gebied kijken we zorgvuldig naar het wijzigen van functies. Dit doen we met functieverandering.

 

1.2. Wat is functieverandering?

Om functieverandering goed vorm te geven zijn regionale afspraken gemaakt over passende kaders. Dit regionale ‘afwegingskader functieveranderingsbeleid 2024’ stelt agrarische bedrijven in staat om de bedrijfsvoering op een maatschappelijk en ruimtelijk verantwoorde wijze (gedeeltelijk) te beëindigen. Het wijzigen van de agrarische functie in een andere functie, zoals een woon- of werkfunctie, is de daadwerkelijke functieverandering. Dit leidt op verschillende manieren tot kwaliteitsverbetering van het landelijk gebied, zoals in figuur 1 gevisualiseerd. We bieden nieuwe (economische) mogelijkheden en daarmee kansen voor de economische en sociale vitaliteit van het landelijk gebied.

 

Door de sloopverplichting van overtollige bebouwing, het toepassen van landschappelijke inpassing bij hergebruik/nieuwbouw voor nieuwe woon- of werkfuncties en natuurontwikkeling of landschapsverbetering in de wijdere omgeving werken we aan de kwaliteitsverbetering van het landelijk gebied.

 

Figuur 1. Voorbeeld functieverandering naar wonen en de bijbehorende omgevingskwaliteitswinst landelijk gebied, afkomstig uit het regionale afwegingskader functieveranderingsbeleid 2024.

 

1.3. Actualisatie functieveranderingsbeleid

We kennen in de gemeente Ede al enkele decennia de mogelijkheden voor functieverandering van agrarische bestemmingen dan wel functies (hierna: functies). Hiervoor werken we ook al jaren samen met gemeenten in regionaal verband (te weten de Gelderse gemeenten van de Regio Foodvalley). Dat beleid is in de afgelopen maanden geactualiseerd. Deze actualisatie betreft zowel inhoudelijke aanscherpingen en nuanceringen op basis van ervaringen, als ook een uitbereiding van de betrokken gemeenten. Het afwegingskader functieveranderingsbeleid 2024 is opgesteld door en voor de (gehele) Regio Foodvalley en Regio Amersfoort. In dit kader is de uitnodiging gedaan om op verschillende thema’s op gemeentelijk niveau (nadere) keuzes te maken. In combinatie met de vaststelling van de Omgevingsvisie Ede 2040 is dit de aanleiding om de gemeentelijke ‘beleidsuitwerking functiewisselingswoningen Ede’ uit 2018 tegen het licht te houden en te verbreden naar een lokale uitwerking voor meerdere typen functieverandering. Het resultaat hiervan is deze ‘beleidsuitwerking functieverandering Ede 2024’.

1.3.1. AFWEGINGSKADER FUNCTIEVERANDERINGSBELEID 2024 - REGIO FOODVALLEY EN REGIO AMERSFOORT

Het afwegingskader functieveranderingsbeleid 2024 is een kader op hoofdlijnen voor functieverandering. Vanuit een helicopterview zijn hierin regionaal de gezamenlijke afspraken en werkwijze opgenomen.

Voor de verschillende vormen van functieverandering van een agrarische functie onderscheiden we de volgende mogelijkheden:

  • Bij volledige beëindiging kan deze functie veranderen naar de functie Wonen of Werken.

  • Gedeeltelijke beëindiging is ook een mogelijkheid. Hierbij spreken we over een functieverandering naar een nevenfunctie of gedeeltelijke sloop.

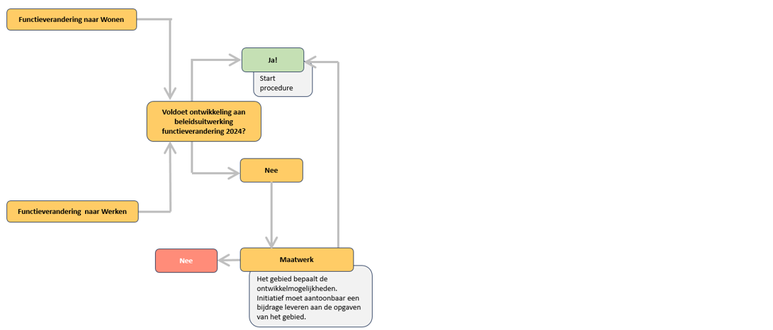
In het regionale afwegingskader functieveranderingsbeleid 2024 zijn de mogelijkheden van functieverandering in een schema vormgegeven (zie figuur 2).

 

Figuur 2. Stroomschema Afwegingskader functieverandering 2024

 

In het kort geldt dat, vanuit regionale kader, bij elke vorm van functieverandering voorwaarden gelden. Een functieverandering is opgebouwd aan de hand van drie onderdelen:

  • Sloopmeters is een wijze waarop de (voormalig) agrarische bebouwing wordt gewaardeerd. De inzet van sloopmeters maakt bijvoorbeeld nieuwe functies (zoals wonen of werken), het vergroten van de woninginhoud of oppervlakte aan bijgebouwen mogelijk. Om de oppervlakte aan bebouwing in het landelijk gebied niet toe te laten nemen werken we met een afroming van de sloopmeters. Dit betekent dat de vrijkomende sloopmeters niet één op één ingezet kunnen worden voor een nieuwe functie. Voor de wijze waarop sloopmeters berekend worden, geldt de sloopmetersystematiek zoals opgenomen in hoofdstuk 3 van het regionale afwegingskader functieveranderingsbeleid 2024.

  • Ontwikkelingen in het landelijk gebied dragen bij aan het behouden en versterken van de herkenbaarheid en (streek)eigenheid met een landschappelijke inpassing. Onderdeel van een functieverandering is dan ook een landschappelijke inpassing van het betreffende perceel of percelen en de directe omgeving.

  • Gemeentelijke inzet voor verbetering omgevingskwaliteit, veelal in de vorm van, natuur- en landschapsversterking in de wijdere omgeving, door een financiële afdracht bij functieverandering in het landschapsontwikkelfonds.

In dit kader zijn de betrokken gemeenten uitgenodigd om op verschillende thema’s keuzes te maken. Hiermee kleurt het regionale beleid naar de gemeentelijke situatie.

1.3.2. GEMEENTELIJKE BELEIDSUITWERKING FUNCTIEVERANDERING 2024

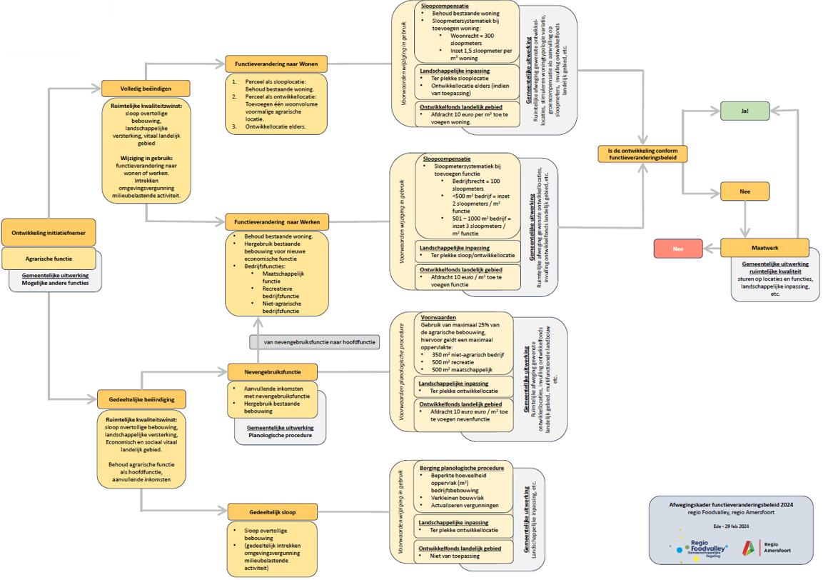
Als gemeente hebben we invulling gegeven aan de uitnodiging uit het regionale beleid om dit beleid toe te spitsen op de gemeente specifieke situatie. De integratie van gebiedskennis, lokale (ruimtelijke) opgaven, schaal en ontwikkelrichting zijn meegenomen in deze gebied specifieke uitwerking. We hebben het stroomschema aangevuld met de gemeentelijke kenmerken. In bijlage 1 is het schema voor functieverandering van de gemeente Ede opgenomen.

 

We hebben met onderliggend document invulling gegeven aan het volgende:

  • Het regionale afwegingskader functieveranderingsbeleid 2024 heeft betrekking op agrarische functies. In de gemeente Ede passen we deze sloopmetersystematiek ook toe voor functieverandering van niet-agrarische functies. Hierbij geldt echter dat vrijkomende sloopmeters alleen binnen de gemeente Ede inzetbaar zijn.

  • Bij deze uitwerking hebben we een aantal bouwstenen gebruikt, waardoor deze beleidsuitwerking een bundeling is van diverse stukken, beleidsnotities en denkrichtingen.

  • Het gebied bepaalt de ontwikkelmogelijkheden. Op basis van de Omgevingsvisie Ede 2040 is het landelijk gebied in te delen in drie gebieden en de Veluwe. Deze gebiedsindeling komt ook terug in deze beleidsuitwerking en heeft invloed op de mogelijkheden voor initiatieven.

  • De landschappelijke inpassing heeft betrekking op de positionering van de bebouwing, de inrichting van het erf en het omliggende landschap. Met het herkennen van deze verschillende niveau’s van landschappelijke inpassing, werken we zorgvuldige wijze aan het verbeteren van de omgevingskwaliteit. Enerzijds met aandacht voor beeldbepalende rol van het erf in de eigenheid van het landelijk gebied. Anderzijds door het versterken van de (landschappelijke, cultuurhistorische en ecologische) waarden en structuren van het omliggende landschap.

  • In de gemeente Ede werken we al enkele jaren met het Landschapsfonds. Dit fonds is omgevormd tot het Fonds Robuuste Natuurversterking. Op deze wijze geven we invulling aan het Ontwikkelfonds landelijk gebied, zoals benoemd in het regionale afwegingskader functieveranderingsbeleid 2024.

  • Daarnaast is het goed om te melden dat het voldoen aan de voorwaarden voor functieverandering geen recht op ontwikkeling is. De initiatiefnemer wordt uitgedaagd om op basis van allerlei aspecten de beoogde ontwikkeling te onderbouwen, zoals ecologie, milieu, landschap en de dragende systemen.

Functieverandering naar Wonen

  • Op basis van de Omgevingsvisie Ede 2040 is het landelijk gebied in te delen in drie gebieden en de Veluwe. Deze gebiedsindeling komt ook terug in deze beleidsuitwerking. Als aanvulling op deze gebieden hebben we bij de functie Wonen een aanvullend gebied gedefinieerd, te weten: woonlandschapszone Meikade. De ligging van initiatieflocatie in het betreffende gebied bepaalt de ontwikkelmogelijkheden.

  • We hebben invulling gegeven aan de wens voor woningdifferentiatie bij functieverandering in het landelijk gebied. Hiervoor bieden we de mogelijkheid om met dit beleid een woongebouw met 3- of 4 wooneenheden te realiseren. Om deze aanvullende woonvorm te stimuleren wijken we af regionale sloopmetersystematiek.

  • Na de succesvolle pilot voor Erfdelen in 2023/2024 wordt ook deze woonvorm aan het beleid toegevoegd.

  • Ook de gemeentelijke landgoederenregeling is aan het beleid toegevoegd.

  • Tot slot hebben we de mogelijkheid voor extra aanduidingen bij de functie Wonen toegevoegd als onderdeel van functieverandering. Gebaseerd op de Beleidsregel Project Mogelijkheden Buitengebied. Met deze aanduidingen (kleinschalig bedrijf, klein maatschappelijk en kleinschalige recreatie) is het mogelijk om, onder voorwaarden, een bijgebouw van maximaal 300 m2 te realiseren.

Functieverandering naar Werken

  • Op basis van de Omgevingsvisie Ede 2040 is het landelijk gebied in te delen in drie gebieden en de Veluwe. Deze gebiedsindeling komt ook terug in deze beleidsuitwerking. Als aanvulling op deze gebieden hebben we bij de functie Werken aanvullende gebieden gedefinieerd, te weten: Binnenveld, Grebbelinie en Woonlandschapszone Meikade. De ligging van initiatieflocatie in het betreffende gebied bepaalt de ontwikkelmogelijkheden.

Ook voor deze gemeentelijke beleidsuitwerking is het belangrijk om te melden dat het voldoen aan de (regionale) voorwaarden voor functieverandering geen recht op ontwikkeling vormt. Hiervoor vindt nog een (navolgbare) gemeentelijke, planologische afweging plaats. Onderliggend beleid vormt daarbij het toetsingskader.

1.3.3. AFWIJKINGEN TEN OPZICHTE VAN HET REGIONALE AFWEGINGSKADER FUNCTIEVERANDERING 2024

We wijken op onderstaande punten af van het regionale afwegingskader functieveranderingsbeleid 2024 om het gebied sturend te laten zijn.

 

Functieverandering naar Werken

  • Vanwege de druk op de Veluwe en Natura 2000- gebied en door de nabije ligging van een woonkern worden in de overgangszone en dorpenzone bedrijven met een omvang van 350 m2 aan vloeroppervlakte bedrijfsbebouwing als passend beschouwd. De door de regio als passende maatvoering van 500 m2 is onder voorwaarden mogelijk.

Nevengebruiksfunctie

  • Afwijkend op het regionale afwegingskader functieveranderingsbeleid 2024 staat de gemeente Ede meer m2 aan bedrijfsbebouwing toe bij de nevengebruiksfunctie ‘multifunctionele landbouw’. De gemeente Ede kiest hiervoor omdat we een toenemende vraag zien voor deze vorm van multifunctioneel gebruik van erven en de huidige toegestane m2 hiervoor te beperkt zijn.

Gedeeltelijke sloop

  • Vanwege de administratieve last, die de sloopmeterberekening gedeeltelijke sloop uit het regionale afwegingskader functieveranderingsbeleid 2024, met zich meebrengt kiest de gemeente Ede ervoor om deze sloopmeterberekening eenvoudiger te maken. De gemeente Ede doet dit door de afroming enkel toe te passen op te slopen m2 aan bedrijfsbebouwing.

Het regionale afwegingskader functieveranderingsbeleid 2024 biedt tevens de mogelijkheid om groencompensatie in te zetten bij functieverandering. De gemeente Ede kiest ervoor om hier (vooralsnog) geen invulling aan te geven.

 

1.4. Reikwijdte functieveranderingsbeleid

Het beleid is echter niet voor het gehele gemeentelijke grondgebied op dezelfde wijze van toepassing.

  • Het kader is van toepassing voor agrarische functies in het landelijk gebied. Buurtschappen, clusters van bebouwing en dorpsranden kennen een sterke verweving met het landelijk gebied. Echter, de bebouwde kom (steden en dorpen) maakt hier geen onderdeel van uit.

  • Aanvullend is het functieveranderingsbeleid ook van toepassing op niet-agrarische bedrijvigheid in het landelijk gebied. Dat wil zeggen dat de gehanteerde sloopmetersystematiek (inclusief eventuele afroming) van toepassing is wanneer dit type bedrijf van functie wil veranderen. Hiervoor geldt dat de sloopmeters dan alleen ín de gemeente Ede toepasbaar zijn.

  • Voor het Natuurnetwerk Nederland en de Natura 2000- gebieden gelden bijzondere regels. In deze gebieden kan functieverandering plaatsvinden waarbij beperkende regels gelden voor het wijzigingen van de functie. Om deze gebieden verder te ontstenen kunnen hier alleen met eigen sloopmeters ontwikkelingen plaatsvinden (dus géén aankoop van sloopmeters). Ook zijn hier geen functieveranderingen naar een bedrijfsfunctie of nevengebruiksfunctie mogelijk.

  • We kennen in Ede landschappelijke-, ecologische en/of cultuurhistorisch waardevolle gebieden. Hierdoor bepaalt het gebied de mogelijkheden en kunnen er strengere regels gelden. Denk bij aan de gemeentelijke ecologische verbindingszones of het engenlandschap.

  • De reikwijdte van het afwegingskader functieveranderingsbeleid 2024 gaat verder dan de slooplocatie. Niet altijd ligt het initiatief voor ontwikkelen van woningen op de locatie van de voormalige bedrijfslocatie. Dit kan ook elders, mede om te stimuleren dat de juiste ontwikkeling op de juiste plek plaatsvindt. Deze gebieden zijn door de gemeente aangewezen. Hiervoor zijn de mogelijkheden en voorwaarden vanuit het functieveranderingsbeleid ook van toepassing.

  • Tenzij anders vermeld, zijn de sloopmeters uitwisselbaar tussen alle deelnemende gemeenten van het regionale afwegingskader functieveranderingsbeleid 2024, zoals opgenomen in figuur 3.

Figuur 3. Overzicht betrokken gemeente Afwegingskader functieveranderingsbeleid 2024

 

1.5. Relatie Omgevingsvisie Ede 2040

Overkoepelend voor de gemeente Ede is de Omgevingsvisie Ede 2040 opgesteld. Hierin zijn vijf strategische keuzes gemaakt. Voor elke ontwikkeling in de gemeente Ede geldt dat moet worden beoordeeld in hoeverre deze bijdraagt aan deze keuzes. Dus ook de ontwikkelingen in het landelijk gebied. Elk plan wordt hierop getoetst, en moet voldoen aan een basiskwaliteit. We vragen aan de initiatiefnemer ook om dit terug te laten komen in de toelichting c.q. onderbouwing van een ontwikkeling.

 

Hieronder lichten wij deze vijf strategische keuzes toe:

 

Figuur 4. Vijf strategische keuzes uit Omgevingsvisie Ede 2040

 

Sinds het vaststellen van de Omgevingsvisie Ede 2040 werken we aan de uitwerking hiervan. Onder andere in de vorm van beantwoording van onderzoeksvragen, aan verdieping in thematische programma’s en de ontwikkeling van ontwikkelkaders. Zo ook voor het landelijk gebied. Onderliggend beleidsuitwerking is één van de bouwstenen, net zoals bijvoorbeeld het Interimbeleid agrarische bedrijfsontwikkelingen veehouderijen, voor het Ontwikkelkader Landelijk Gebied.

 

1.6. Planologische procedure

Met functieverandering bedoelen we dat de agrarische functie van een perceel wijzigt in een andere functie, zoals in een woon- of werkfunctie. Om de functie te veranderen doorloopt een initiatiefnemer een planologische procedure. Met deze procedure worden de nieuwe functie en de bouw- en gebruiksmogelijkheden juridisch-planologisch vastgelegd.

Het is goed om, nogmaals, te melden dat het voldoen aan de voorwaarden van het (regionale) functieveranderingsbeleid geen recht op ontwikkeling vormt. De afweging of de ontwikkeling passend is op de locatie maakt de gemeente aan de hand van het gemeentelijk beleidskader en de specifieke planologische situatie in de omgeving.

 

Onderdeel van de functieverandering is ook het voldoen aan diverse wet- en regelgeving die van toepassing is op de locatie. Mogelijk moeten onderzoeken uitgevoerd worden, zoals bijvoorbeeld het uitvoeren van een QuickScan ecologie en een verkennend bodemonderzoek.

De bestaande omgevingsvergunningen, zoals de omgevingsvergunning milieubelastende activiteit, (voorheen: vergunning Wet milieubeheer, Hinderwetvergunningen etc.), moeten worden geactualiseerd aan de nieuwe situatie.

 

1.7. Algemene voorwaarden

Voor elke functieverandering naar Wonen of Werken dient, voor zover aanwezig, de milieuvergunning of milieumelding en de vergunning of ontheffing op grond van de Wet natuurbescherming van de agrarische activiteiten (al dan niet deels) te worden ingetrokken.

 

1.8. Overgangsrecht

De actualisatie van het regionale functieveranderingsbeleid treedt in de plaats van het Functieveranderingsbeleid Foodvalley 2016 en deze nadere beleidsuitwerking daarvan treedt in de plaats van de Beleidsuitwerking functiewisselingswoningen Ede 2018. Op dit moment zijn echter nog plannen in voorbereiding waarvoor het Functieveranderingsbeleid Foodvalley 2016 en (bij toevoeging van woningen) de Beleidsuitwerking functiewisselingswoningen Ede 2018 als kader zijn gehanteerd bij de beoordeling in het kader van vooroverleg (globale toets en/of principeverzoek). Om te voorkomen dat deze initiatiefnemers worden benadeeld door het wijzigen van het functieveranderingsbeleid, wordt voorzien in een overgangsbepaling waarmee de benodigde planologische procedure voor een functieverandering nog geheel mag worden afgerond op basis van het tijdens het vooroverleg gehanteerde beleidskader. Daarbij geldt wel dat het dient te gaan om plannen waarbij recent is beoordeeld én formeel is gecommuniceerd dat daaraan medewerking kan worden verleend. Voor ‘oudere’ plannen waarvoor niet binnen één jaar na verzending van de globale toetsbrief of principebrief een definitief verzoek is ingediend, geldt dat het gerechtvaardigd is dat zij zich niet langer kunnen beroepen op eerder geformuleerde randvoorwaarden, omdat beleidsinzichten tussentijds kunnen wijzigen.

 

Concreet worden de overgangsbepalingen daarom als volgt geformuleerd:

  • 1.

    Indien voor een locatie een definitief verzoek voor functieverandering wordt ingediend dat in strijd is met onderhavige actualisatie van het functieveranderingsbeleid, maar dat wél voldoet aan randvoorwaarden die eerder (op basis van het Functieveranderingsbeleid Foodvalley 2016 en (indien van toepassing) de Beleidsuitwerking functiewisselingswoningen Ede 2018) voor de betreffende locatie zijn geformuleerd in een globale toetsbrief of principebrief, dan mag bij de vaststelling van het Omgevingsplan of bij het toestaan van een buitenplanse omgevingsplanactiviteit voor de betreffende locatie conform die eerder geformuleerde randvoorwaarden worden afgeweken van onderhavige actualisatie van het functieveranderingsbeleid.

  • 2.

    Het bepaalde onder 1. geldt tevens wanneer voor de betreffende locatie een heroverweging plaatsvindt in het kader van een bezwaar- en/of beroepsprocedure, bijvoorbeeld in de vorm van een herstelbesluit, bestuurlijke lus, beslissing op bezwaar of een daarmee vergelijkbaar besluit.

  • 3.

    Het bepaalde onder 1. is niet van toepassing indien het definitief verzoek voor functieverandering later dan één jaar na verzending van de globale toetsbrief of principebrief is/wordt ingediend bij de gemeente Ede.

1.9. Leeswijzer

In het tweede hoofdstuk leiden we het functieveranderingsbeleid in met de drie voorwaarden uit het regionale afwegingskader. Deze voorwaarden komen bij de verschillende vormen van functieveranderingen terug, al dan niet voorzien van een Edese invulling. In het landelijk gebied onderscheiden we drie gebieden en de Veluwe/Natura 2000. In het derde hoofdstuk beschrijven we de voorwaarden en accenten voor ontwikkeling voor deze gebieden: Veluwe, verwevingsgebied, overgangszone en dorpenzone.

Voor het volledig beëindigen van de agrarische bedrijvigheid kennen we twee sporen van functieverandering. In hoofdstuk 4 beschrijven we de functieverandering naar Wonen en in hoofdstuk 5 de functieverandering naar Werken. Voor beide mogelijkheden zetten we de voorwaarden uiteen aan de hand van de regels voor sloopcompensatie, ruimtelijke voorwaarden en bijdrage aan het Fonds Robuuste Natuurversterking. Ook benoemen we de ontwikkelmogelijkheden voor de eerdergenoemde gebieden in het landelijk gebied. Hiervoor gebruiken we schema’s, verduidelijken we de systematiek met rekenvoorbeelden en brengen we de ontwikkelmogelijkheden overzichtelijk in kaart.

Voor gedeeltelijke beëindiging hanteren we eenzelfde opbouw in de beschrijving van het beleid in hoofdstuk 6. Hierbij onderscheiden we twee mogelijkheden: naar nevengebruiksfunctie en gedeeltelijke sloop.

Tot slot gaan we in op het onderbouwen van initiatieven in hoofdstuk 7. Functieverandering is niet zomaar het voldoen aan de voorwaarden. Het gaat om het verbeteren van de ruimtelijke kwaliteit waarbij het gebied de ontwikkelmogelijkheden bepaald. We vragen initiatiefnemers dan ook om in een onderbouwing de ontwikkeling te beschouwen aan de strategische keuzes van de Omgevingsvisie.

 

In de eerste bijlage is het stroomschema beleidsuitwerking functieverandering opgenomen. Dit stroomschema vormt een overzicht van de verschillende mogelijkheden van functieverandering en de bijbehorende (gebiedsgerichte) voorwaarden. Voor de verschillende mogelijkheden van functieverandering hebben we rekenvoorbeelden uitgewerkt. Aan de hand van fictieve situaties maken we de sloopmetersystematiek inzichtelijk in de tweede bijlage.

Bijlage 3 is een handreiking voor de doorontwikkeling van de buurtschappen. Om op een zorgvuldige wijze functieveranderingswoningen toe te voegen in de buurtschap geeft deze eerste ruimtelijke verkenning een handreiking voor initiatieven. Voor het erfdelen hebben we een acht-tal ruimtelijke principes opgesteld. Deze zijn opgenomen in bijlage 4.

2. Toelichting voorwaarden functieverandering

Met functieverandering werken we aan de omgevingskwaliteit van het landelijk gebied. Dit doen we aan de hand van drie terugkerende onderdelen. Deze onderdelen zijn voorwaardelijk voor een functieverandering.

 

De algemene principes van deze drie voorwaarden lichten we in dit hoofdstuk verder toe.

  • -

    Sloopcompensatie;

  • -

    Landschappelijke inpassing;

  • -

    Fonds Robuuste Natuurversterking.

2.1. Sloopmeters

Om de oppervlakte aan bebouwing in het landelijk gebied niet toe te laten nemen werken we met een omrekening van de sloopmeters. Dit noemen we de afroming. De sloopmetersystematiek is gericht op het waarderen van de sloop van overtollige (agrarische) bedrijfsbebouwing. Hierbij rekenen we met de voetprint van het gebouw.

We passen een afroming toe bij het omzetten van vrijkomende agrarische bedrijfsbebouwing naar inzetbare sloopmeters.

 

De afroming is afhankelijk van de grootte van de slooplocatie. Hiervoor hanteren we de volgende verdeling:

 

Figuur 5. Verhouding aanwezig oppervlakte agrarische bebouwing in relatie tot afromingspercentage.

 

De inzetbare sloopmeters worden als volgt berekend:

 

Vrijkomende agrarische bedrijfsbebouwing

Afromingspercentage

0 - 1.000 m2

Geen afroming

1.000 - 2.000 m2

25 %

> 2.000 m2

50 %

 

Het regionale afwegingskader functieveranderingsbeleid 2024 verduidelijkt de sloopmetersystematiek aan de hand van voorbeelden. De rekenvoorbeelden zijn in bijlage 2 terug te lezen.

2.1.1. NATUURNETWERK NEDERLAND EN NATURA 2000 GEBIEDEN

Het Natuurnetwerk Nederland en de Natura 2000 gebieden zijn beschermde natuurgebieden. Hier gelden beperkende regels voor ontwikkelingen, voor de mogelijkheden voor functieverandering en de wijze waarop we sloopmeters hanteren. Voor de sloopmeters in deze gebieden geldt dat hier geen afroming plaatsvindt bij inzet buiten het genoemde gebied binnen de gemeente Ede.

Bij inzet van sloopmeters op de slooplocatie vindt wel afroming plaats. Echter de gebruiksmogelijkheden voor inzet van sloopmeters zijn beperkt.

Tot slot is het niet mogelijk om sloopmeters van buiten het gebied in deze gebieden in te zetten.

2.1.2. BEDRIJFSBEBOUWING MET LAGERE SLOOPMETERTOEKENNING

We waarderen niet alle vrijkomende agrarische bedrijfsbebouwing op eenzelfde manier. Bedrijfsbebouwing zoals kassen ten behoeve van wintergarten, glastuinbouw en nertsensheds waarderen we lager. Hiervoor geldt een omrekening naar sloopmeters: 3 m² bebouwing gelijk staat aan 1 m² sloopmeter.

2.1.3. BIJZONDERE BEBOUWING

Bij functieverandering dient alle vrijkomende agrarische bedrijfsbebouwing, die niet wordt ingezet voor hergebruik of privébijgebouw, te worden gesloopt. Uitzondering hierop zijn: de ‘deel’ van de woonboerderij en aantoonbare cultuurhistorische of monumentale bebouwing. Deze bebouwing telt niet mee in de sloopmeterberekening en mag zonder sloopmeters een ander gebruik krijgen.

2.1.4. SLOOPMETERS TOEKENNEN AAN OUDE VOORMALIGE AGRARISCHE BEBOUWING

We kennen ook sloopmeters toe aan reguliere woonfuncties waar nog voormalige agrarische bebouwing op het perceel aanwezig is. Dit is van toepassing op percelen waar vóór 2008 een functieverandering heeft plaatsgevonden. Een sloopverplichting was destijds geen onderdeel van de functieverandering. Hierdoor kan nog vergunde voormalige agrarische bebouwing aanwezig zijn. Hierop is de sloopmetersystematiek ook van toepassing.

 

2.2. Landschappelijke inpassing

Bij elke functieverandering wordt gevraagd om een goede landschappelijke inpassing. We werken immers aan de verbetering van de omgevingskwaliteit. Hierme willen we ook de herkenbaarheid en de (streek)eigenheid van het landelijk gebied behouden en versterken.

 

Een landschappelijke inpassing kent de voorwaarden zoals deze gelden voor ontwikkelingen in het landelijk gebied. Hierdoor zijn de (bouw)regels uit het bestemmingsplan Agrarisch Buitengebied en het daarbij behorende Beeldkwaliteitsplan Buitengebied 2011 (of een hierop gebaseerde geactualiseerde versies) van toepassing. Voor de Grebbelinie kennen we aanvullend het Beeldkwaliteitsplan Grebbelinie - Zien en gezien worden (2011). Met de strategische keuzen uit de Omgevingsvisie Ede 2040 voor ogen kijken we bij een landschappelijke inpassing zorgvuldig naar het erf, het omliggende landschap en het natuurlijk systeem.

 

Erven hebben een beeldbepalende rol in de eigenheid van het landelijk gebied. Uitgangspunt is dan ook een compact erf gebaseerd op de traditionele erfopzet. De positionering van bebouwing en landschapselementen, zoals een boomgaard of houtsingel, vormen in het beeld van het landelijk gebied een onlosmakelijk geheel. Het aan laten sluiten op de landschappelijke kenmerken is essentieel. Niet alleen beeldkwaliteit van de bebouwing, het beperken van verharding en een zorgvuldige inpassing van streekeigen beplanting is hierbij belangrijk. Ook het bieden van bescherming voor planten en dieren (puntensysteem natuurinclusief ontwikkelen) en het zorgvuldig omgaan met onze bodem- en watersysteem maakt hier onderdeel van uit.

 

Verder kijken dan puur het erf is essentieel bij landschappelijke inpassing. Het erf maakt onderdeel uit van het landschap. De aanwezige omliggende landschappelijke-, ecolgosiche en cultuurhistorische waarden en structuren vormen dan ook een belangrijk uitgangspunt voor het inrichtingsplan. Evenals ingrepen ter verbetering van het natuurlijk systeem. Door het hierbij het natuurlijke systeem als basis te nemen leidt functieverandering tot verbetering van de omgevingskwaliteit. De initiatiefnemer realiseert hiermee zijn eigen plannen én verbetert tegelijkertijd het landschap.

 

2.3. Fonds Robuuste Natuurversterking

Met de functieverandering draagt de initiatiefnemer ook bij aan landschaps- en natuurversterking in de wijdere omgeving binnen de eigen gemeente. Dit gebeurt op basis van verevening en wordt een bijdrage gestort in het Fonds Robuuste Natuurversterking (of soortgelijk). Dit is de gemeentelijke uitwerking van het Ontwikkelfonds landelijk gebied.

 

Dit fonds benut de gemeente om de verbetering van de omgevingskwaliteit in het gebied vorm te geven, bijvoorbeeld de aanleg van een houtwal of een recreatieve route. Vanuit dit fonds kan met meer samenhang gewerkt worden aan landschaps- en natuurontwikkeling. Al dan niet met cofinanciering.

De bijdrage aan het fonds robuuste natuurversterking verschilt per functieverandering:

  • Wonen: De bijdrage bedraagt €10,- per m3 op te richten nieuwe woonbebouwing. Bij functieverandering Wonen met het concept Erfdelen danwel bij nieuwe landgoederen hanteren we een afwijkende bijdrage (zie paragraaf 4.3.2 en paragraaf 4.5).

  • Werken: De bijdrage bedraagt €10,- per m2 op te richten* bedrijfsbebouwing.

* onder op te richten bebouwing wordt ook bestaande bebouwing verstaan die in het kader van functieverandering nieuw wordt bestemd als bedrijfsbebouwing.

 

Het Fonds Robuuste Natuurversterking is (nog) in ontwikkeling. Hierbij vindt mogelijk ook een indexering van de bijdragen plaats. Dit heeft mogelijk gevolgen voor de bijdrage aan het fonds bij functieverandering.

3. Zonering landelijk gebied

In de Omgevingsvisie 2040 is vastgelegd hoe de gemeente Ede zich tot 2040 wil ontwikkelen op het vlak van ruimte, milieu, samenleving en economie. In het landelijk gebied wordt het onderscheid gemaakt tussen drie gebieden en de Veluwe/Natura 2000, figuur 6. In elk van die gebieden gelden andere voorwaarden en accenten voor ontwikkelingen. Het gaat om de volgende gebieden:

  • -

    Verwevingsgebied;

  • -

    Overgangszone;

  • -

    Dorpenzone.

Ook de Veluwe/Natura 2000 maakt onderdeel uit van het landelijk gebied. Hier staat herstel van het natuurlijk systeem centraal en zijn geen nieuwe activiteiten mogelijk die dit belemmeren.

 

Het accent bij functieverandering is verschillend bij deze gebieden. Voor de drie gebieden omschrijven we de ontwikkelrichting zoals opgenomen in de Omgevingsvisie en de relatie met functieverandering.

 

Figuur 6. Principes zonering landelijk gebied

 

3.1. Verwevingsgebied

Het grootste deel van ons buitengebied is multifunctioneel verwevingsgebied met het accent op landbouw. Andere activiteiten hebben hier een nauwe relatie met de agrarische activiteiten. In dit gebied zijn met name drie punten belangrijk: de continuïteit van de agrarische activiteiten, herstel van het natuurlijk systeem en verkeersveiligheid en toegankelijkheid.

 

In het verwevingsgebied heeft de agrariër toekomstperspectief. Dit betekent een zorgvuldige afweging bij toe te voegen (nieuwe) functies zodat deze niet beperkend werken.

Herstel van het natuurlijk systeem geldt voor het gehele gebied. We streven naar een gezonde en natuurlijke bodem die water kan bufferen in tijden van droogte. In het hele gebied gaat een basiskwaliteit natuur gelden. Herstel van het landschap wordt vooral zichtbaar langs beken en groene verbindingen. Door het sterker maken van deze natuurlijke linten verbetert de watervoorziening, wordt het bufferend vermogen van het landschap groter en neemt de biodiversiteit toe.

Tenslotte verkeersveiligheid. Deze is belangrijk omdat het drukker wordt door de groei van Ede. Daarmee groeit ook het aantal recreanten die wandelend, fietsend of te paard willen recreëren. Nieuwe functies die veel gemotoriseerd verkeer aantrekken, concentreren we langs zoveel mogelijk langs (provinciale) hoofdwegen. Zo voorkomen we overbelasting van smalle landwegen en houden we het gebied ook aantrekkelijk en veilig voor bewoners, de huidige ondernemers en recreanten.

 

3.2. Overgangszone

De overgangszone vormt een bufferzone van de Veluwe. We willen dat de omgevingskwaliteit nog meer toeneemt dan in andere gebieden. Dit is belangrijk voor de Veluwe én voor een goede waterhuishouding in de landbouwgebieden.

 

Bij functieverandering ligt het accent op activiteiten die goed samengaan met de natuur, zoals agrarisch natuurbeheer, recreatie en toerisme. Hier zijn we zeer terughoudend met verdere intensivering en schaalvergroting van agrarische en niet-agrarische ondernemingen. In de Omgevingsvisie wordt uitgegaan van een overgangsgebied met een breedte van 1.000 tot 1.500 meter van Veluwe naar Vallei.

 

3.3. Dorpenzone

Rond de buurtschappen, dorpen en Ede-Stad vinden wij het belangrijk dat nieuwe functies bijdragen aan de verbinding van de inwoners met het landschap van hun omgeving. Hier is ruimte voor woningen en bijzondere woonvormen (zoals erfdelen, een collectief erf met verschillende woonvormen op een voormalige agrarische functie), zorgactiviteiten zoals dagbesteding en kinderopvang en kleinschalige bedrijvigheid. Voor de landbouw liggen hier kansen voor de multifunctionele landbouw. Boerderijwinkels met lokale producten passen hier prima.

 

De agrariër kan als gastheer laten zien wat bij doet en hoe belangrijk zijn werk is voor de samenleving. Hij kan zijn agrarische activiteiten hier combineren met de nieuwe maatschappelijke functies.

In deze zone heeft verkeersveiligheid en toegankelijkheid hoge prioriteit. Inwoners kunnen hier dicht bij huis wandelen en fietsen in de eigen omgeving. Het autoverkeer moet hier op de smalle landwegen een stapje terug doen. Juist hier werken ondernemers en inwoners samen om het landelijk gebied veiliger te maken en levendig en aantrekkelijk te houden.

 

3.4. Zonering in beeld

Met de Omgevingsvisiekaart Ede 2024 als basis zijn de eerste contouren voor deze gebieden opgenomen. Onderstaande kaart, figuur 7, is een weergave van de karakteristieken en opgaven die in de verschillende gebieden spelen en waar een initiatief op in kan spelen. Toepassing van de zones houdt nauw verband met eerdergenoemde planologische afweging per locatie. Dit betekent dat de aangegeven zones indicatief zijn in het kader van het functieveranderingsbeleid, per initiatief wordt beoordeeld en beargumenteerd op basis van welke zone het wordt beoordeeld. Uiteraard is dit vooral aan de orde bij ontwikkelingen aan de randen van de aangegeven zones. In het Ontwikkelkader Landelijk Gebied zal dit verder geconcretiseerd worden en zal (mogelijk) aanvullend beleid worden geformuleerd.

 

Figuur 7. Overzicht zonering Omgevingsvisie in combinatie met karakteristieken en opgaven in de verschillende gebieden.

4. Functieverandering naar Wonen

Bij een functieverandering van functie Agrarisch naar functie Wonen stopt de agrarische onderneming volledig. Na functieverandering mogen op het perceel geen bedrijfsmatige agrarische activiteiten meer worden uitgevoerd. Hobbymatig mogen nog wel dieren gehouden worden. Het aantal is beperkt en afhankelijk van de diersoort.

 

We hebben de voorwaarden voor functieverandering naar Wonen gevisualiseerd in figuur 8. We hanteren de voorwaarden in de stappen - sloopcompensatie, landschappelijke inpassing en afdracht aan Fonds Robuuste Natuurversterking - volgens het regionale afwegingskader. Aanvullend is de ligging in het gebied. Het gebied bepaalt immers de ontwikkelmogelijkheden, zoals opgenomen in paragraaf 4.2

 

Figuur 8. Principe uitwerking voorwaarden functieverandering naar Wonen

 

We zien de functie Wonen als een aantrekkelijke vervangende functie en als kans voor het verbeteren van de omgevingskwaliteit. Deze functieverandering kan overal in het landelijk gebied plaatsvinden. Voor het toevoegen van één woonvolume onderscheiden we verschillende gebieden waar we wel of geen functieveranderingswoningen (onder voorwaarden) wenselijk vinden.

 

Voordat we de inhoud ingaan volgen enkele definities:

 

  • Slooplocatie

    Bij een functieverandering wordt de vrijkomende (of overtollige) agrarische bedrijfsbebouwing gesloopt. De (voormalige) bedrijfswoning met privébijgebouwen blijven behouden. Het perceel waar de sloop plaatsvindt noemen we de slooplocatie.

     

    Ontwikkellocatie

    Het is niet altijd mogelijk om op de slooplocatie woonvolume toe te voegen. De vrijgekomen sloopmeters zijn dan op een locatie elders in te zetten. Dit noemen we de ontwikkellocatie.

     

    Woonvolume

    Onder één woonvolume verstaan we één vrijstaande woning of één woongebouw met twee wooneenheden.

     

    Functieveranderingswoning

    Een woning die onder de voorwaarden van functieverandering naar Wonen in een gebied is of kan worden toegevoegd.

4.1. Rekenregels sloopcompensatie

Voor het toevoegen van woonvolumes in het landelijk gebied hanteren we rekenregels. In basis - voorwaarden voor één woonvolume - geldt de systematiek zoals opgenomen in het ‘afwegingskader functieveranderingsbeleid 2024’ van de regio.

Om woningdifferentiatie te stimuleren hanteren we een afwijkende sloopmetercompensatie. We lichten dit toe bij de verschillende mogelijkheden.

 

Het toevoegen van één woonvolume is mogelijk volgens de onderstaande algemene rekenregels. In de berekening hanteren we een basis bestaande uit het ‘woonrecht’ uitgedrukt in sloopmeters. Aanvullend hierop volgt een berekening van compensatie sloopmeters voor de gevraagde inhoud (m³) van de woning of woongebouw.

 

Basisregeling

Sloopmeters

Woonrecht

300 m2

Per 1 m3

1,5 m2

 

Type woonvolume

Basisregeling

Sloopmeters

Totaal

1 woning

Woonrecht

300 m2

1.290 m2

Inhoud 660 m3

990 m2

1 woongebouw

(2 wooneenheden)

Woonrecht

600 m2

1.920 m2

Inhoud 880 m3

1.320 m2

 

In bovenstaande rekensom zijn we uitgegaan van een woning met de inhoud van 660 m3. Woningen met een afwijkende/andere inhoudsmaat zijn ook toegestaan. De maximale inhoudsmaat is vastgesteld in het omgevingsplan. In de bijlage zijn enkele rekenvoorbeelden opgenomen.

 

In bijlage 2 wordt de sloopmetersystematiek aan de hand van een voorbeeldcasus stap voor stap toegelicht:

  • Rekenvoorbeeld 1, Functieverandering van Agrarisch naar Wonen.

4.2. Mogelijkheden per gebied

Functieverandering naar Wonen is in het gehele landelijk gebied denkbaar. Met functieverandering werken we aan de omgevingskwaliteit van het landelijk gebied. De sloop van (voormalige) agrarische bebouwing draagt hier onder andere aan bij. Ook het toevoegen van de functie wonen, in de vorm van de zogenoemde functieveranderingswoning, kan hieraan bijdragen. Dit is echter niet overal denkbaar.

 

Het regionale afwegingskader functieveranderingsbeleid 2024 geeft aan dat met functieverandering maximaal één woonvolume op de slooplocatie kan worden toegevoegd. Voor onderliggende beleidsuitwerking hebben we de mogelijkheden voor het toevoegen van woonvolumen bekeken aan de hand van de drie gebieden. We zien dat niet iedere slooplocatie geschikt is als ontwikkellocatie. Daarnaast is het voor sommige gebieden bespreekbaar om meerdere woonvolumes toe te voegen. Met deze werkwijzen sturen we op omgevingskwaliteit en ontwikkelmogelijkheden voor verschillende functies en economische dragers in het landelijk gebied.

4.2.1. VERWEVINGSZONE

Functieverandering naar Wonen is mogelijk in de verwevingszone. Het toevoegen van functieveranderingswoningen is niet wenselijk gelet op het behouden van ruimte voor agrarische activiteiten. In dit gebied liggen dus in principe géén ontwikkellocaties voor nieuwe woonvolumes.

4.2.2. DORPENZONE

Functieverandering naar Wonen is mogelijk in de dorpenzone. Ook is het toevoegen van functieveranderingswoningen hier mogelijk. Voor dit gebied geldt daarmee dat de slooplocatie óók als ontwikkellocatie kan worden ingezet.

In dit gebied is het ook mogelijk om onbebouwde agrarische gronden als ontwikkellocatie in te zetten. Hierbij gaat het nadrukkelijk niet om uitbreidingslocatie van dorpen die al gepland en vastgelegd zijn in vastgesteld beleid. Het gaat om incidentele invullingen op een locatie waar normaal niet gebouwd mag worden.

 

De dorpenzone bestaat uit:

  • -

    Het dorp en haar directe omgeving;

  • -

    De buurtschap en haar directe omgeving.

Ruimtelijke voorwaarden

Voor functieveranderingswoningen beperken we het werkingsgebied (hiermee wordt bedoeld: de omvang van het nieuw te vormen erf) tot maximaal 500 m2 ín de dorpen en buurtschappen. Voor de omgeving van het dorp en de buurtschap geldt een werkingsgebied van 500 tot maximaal 1.000 m2.

 

Functieveranderingswoningen mogen worden toegevoegd in de buurtschap door de ligging in de dorpenzone. Hiervoor gelden de criteria zoals opgenomen in het Beeldkwaliteitsplan Buitengebied 2011 (of een hierop gebaseerde geactualiseerd beeldkwaliteitsplan). Onderdeel hiervan is een brede analyse van de buurtschap, zodat de toe te voegen woningen aansluiten bij het karakter van de buurtschap. Om hier grip op te krijgen hebben we een eerste ruimtelijke verkenning naar de doortontwikkeling van de buurtschappen gedaan (bijlage 3). Bij het toevoegen van woonvolume(s) in de buurtschap vragen we initiatiefnemers dit zorgvuldig te onderbouwen.

 

Kijkend naar de 20 buurtschappen in de gemeente Ede onderscheiden we drie typologieen. Elke met eigen ontwikkelmogelijkheden, zoals opgenomen in de kaart in paragraaf 4.6.

  • Buurtschappen rondom een voorziening (De Valk, Nederwoud, Overwoud en De Kraats);

  • Verzameling woningen (Zuiderkade, Lunterseweg, Goorsteeg, Meulunteren, Edeseweg, Roekelseweg, Apeldoornseweg, Harskamperweg en de Maasjessteeg);

  • Historische plekken (Walderveen, De Ginkel, Oud- en Nieuw Reemst, Hoog Baarlo, Deelen, de Doesburgerbuurt, Roekel en de Venen). Hier gaan we terughoudend om met het toevoegen van (functieveranderings)woningen.

4.2.3. OVERGANGSZONE

Functieverandering naar Wonen is mogelijk in de overgangszone. Het toevoegen van functieveranderingswoningen niet wenselijk in de overgangszone (géén ontwikkellocaties).

4.2.4. AANVULLENDE GEBIEDEN

Het verwevingsgebied kent géén ontwikkellocaties, met uitzondering van het woonlandschap in de zone tussen Meikade en Ederveen. Om hier een woonvolume toe te voegen moet voldaan worden aan onderstaande voorwaarden:

  • -

    Er is sprake van volledige inzet van eigen sloopmeters, dus géén aankoop van sloopmeters;

  • -

    Er zijn geen (milieu) belemmeringen voor omliggende ondernemers (inclusief autonome groei);

  • -

    Er wordt een omgevingsdialoog gevoerd om de mogelijk belemmerende werking van woningen goed te onderzoeken.

4.3. Woningdifferentiatie

In basis gaat het functieveranderingsbeleid uit van het omzetten van een agrarische functie naar een woonfunctie. Aangevuld met de mogelijkheid om, onder voorwaarden, één woonvolume toe te voegen.

 

Gemeente Ede wil ook andere woonvormen faciliteren en stimuleren. We hebben dan ook voor aanvullende woonvormen of -producten voorwaarden bepaald. Deze zijn uiteengezet in deze paragraaf voor:

  • -

    Woongebouw met 3- of 4 wooneenheden: de verdeling van een woongebouw in 3- of 4 wooneenheden met gemeenschappelijke voorzieningen.

  • -

    Erfdelen: een woonconcept met een gemeenschappelijk karakter, gesitueerd en gebaseerd op een collectief (boeren)erf.

Deze woonvormen zijn alleen passend in de dorpenzone. Om andere woonvormen te stimuleren hanteren we een afwijkende sloopmetersystematiek ten opzichte van het regionale afwegingskader functieveranderingsbeleid 2024.

4.3.1. WOONGEBOUW MET 3- OF 4 WOONEENHEDEN

Met de toevoeging van een woongebouw met 3- of 4 wooneenheden (maximale gezamenlijke inhoud 1.000 m3) werken we aan het toevoegen van betaalbare of middel dure woonproducten. Ook rug-aan-rug woningen maken onderdeel uit van dit product.

 

Regeling

Sloopmeters

Woonrecht

300 m2

Per 1 m3

0,75 m2

 

Rekenvoorbeeld

Type woonvolume

Regeling

Sloopmeters

Totaal

Woongebouw met 3 wooneenheden

Woonrecht

900 m2 (3 x 300)

1.650 m2

Inhoud 1.000 m3

750 m2 (0.75 x 1000)

Woongebouw met 4 wooneenheden

Woonrecht

1.200 m2 (4 x 300)

1.950 m2

Inhoud 1.000 m3

750 m2 (0.75 x 1000)

 

Ruimtelijke voorwaarden

Voor een dergelijke typologie gelden enkele (aanvullende) ruimtelijke uitgangspunten.

  • -

    Dit type bebouwing bouwen we met een geclusterde parkeervoorziening.

  • -

    De nokrichting staat haaks op de weg gelet op het voorkomen van ‘wandvorming’ in het landelijk gebied.

  • -

    De koppeling met de bestaande woning (hoofdgebouw) is belangrijk bij ontwikkeling van deze typologie op de slooplocatie. Zodat één gezamenlijk erf ontstaat.

  • -

    Het gehele oppervlakte bouwvlak van deze woonvorm is beperkt tot maximaal 1.500 m2.

  • -

    Bij een woongebouw met 3- of 4 wooneenheden hoort één gezamenlijk bijgebouw, met een maximale omvang van 150 m2. Dit gezamenlijke bijgebouw wordt mee ontworpen met het hoofdvolume en is ruimtelijk ondergeschikt.

4.3.2. ERFDELEN

Op plekken waar agrarische bedrijven stoppen liggen kansen voor de ontwikkeling van erfdelen. Erfdelen is een woonconcept met een gemeenschappelijk karakter. Verschillende woningtypologieën, met grotendeels betaalbare woningen, die aansluiten bij de wensen/doelgroepen vanuit de omgeving. Een erfdelenconcept wordt altijd in nauwe samenwerking met de eigenaar, ontwikkelaar en gemeente ontwikkeld.

 

In lijn met functieverandering naar Wonen hebben we de voorwaarden voor Erfdelen op eenzelfde wijze in beeld gebracht, zie figuur 9. Ook voor erfdelen worden de voorwaarden voor functieverandering doorlopen. Echter, aanvullende ruimtelijke voorwaarden en ontwikkelprincipes zijn van toepassing.

 

Figuur 9. Principe uitwerking voorwaarden functieverandering naar Wonen Erfdelen

 

Bij erfdelen hanteren we een afwijkende rekensystematiek, en hebben we het niet over sloopmeters. Hierdoor is de aankoop van woonrecht niet nodig en is er ook geen verhandeling mogelijk. We kijken naar de voetprint van de legaal aanwezige bedrijfsbebouwing. Hiervan mag de helft worden benut voor het bouwen van het erfdelen concept.

 

Regeling

Rekensystematiek

Woonrecht

0 m2

Per 1 m2 bebouwing

2 m2

 

Ruimtelijke voorwaarden erfdelen

De voorwaarden en regels die gelden voor deze vorm zijn de volgende:

  • Het (huidige) agrarische bouwvlak vormt de maximale contour waarbinnen erfdelen gelegen is. Waarbij het uitgangspunt de bestaande bedrijfswoning is.

  • Erfdelen is toegestaan in de dorpenzone.

  • De ontwikkeling omvat een maximumaantal woningen van 13. Dit is het totale aantal woningen inclusief de bestaande (bedrijf)woning.

  • De vastgestelde betaalbaarheidsgrens zoals opgenomen in de beleidsregel ‘beleidsregel prijsgrenzen en woningbouwprogrammering gemeente Ede 2024’ (of een hierop gebaseerde geactualiseerde regel) is van toepassing. Dit betekent een verdeling van 60% betaalbaar, 10% bereikbaar en 30% overig.

  • Erfdelen bestaat uit meerdere woonvormen, te denken valt aan een combinatie van een woongebouw met 3- of 4 wooneenheden, rijwoningen, levensloopbestendige woningen en rug-aan-rug woningen.

  • Om het collectieve erf voldoende kwaliteit en activiteit mee te geven gelden de volgende principes:

    • o

      Minimaliseren van de hoeveelheid verharding;

    • o

      Collectief clusteren en groen inpassen van het parkeren aan de rand van het collectieve erf;

    • o

      Woningen liggen - zonder voortuin - direct aan het collectieve erf;

    • o

      Compacte achtertuinen bestaande uit een groot terras met goed uitzicht, groene erfscheiding en voldoende privacy;

    • o

      Oppervlakte bijgebouw (in collectief bijgebouw) per woning is beperkt tot 10 m2.

  • Door de ligging van de ontwikkelingen in het landelijk gebied, zijn de (bouw)regels uit het bestemmingsplan Agrarisch Buitengebied en het daarbij behorende Beeldkwaliteitsplan Buitengebied 2011 (of een hierop gebaseerde geactualiseerd beeldkwaliteitsplan) van toepassing.

Voor deze woonvorm gelden acht ontwikkelprincipes. Deze zijn opgenomen in bijlage 4.

 

Fonds Robuuste Natuurversterking

Ook voor deze woonvorm geldt een afdracht aan het Fonds Robuuste Natuurversterking. Deze is afwijkend, en alleen van toepassing op de bereikbare- en overige woningen.

 

4.4. Wonen met extra functieaanduiding

Werkend aan een vitaal en leefbaar landelijk gebied zien we de behoefte voor aanvullende vormen van gebruik bij de functie wonen, na functieverandering. We hebben het hierbij over kleinschalige maatschappelijke functies, kleinschalige bedrijvigheid of kleinschalige recreatie. Deze functies zijn ruimtelijk ondergeschikt aan de woonfunctie van het perceel en (fysiek) ondergebracht in een bijgebouw of terras op het compacte erf. De totale bebouwde oppervlakte van bijgebouwen bedraagt maximaal 300 m2.

 

Het toevoegen van een woonvolume (functieveranderingswoning) in combinatie met een dergelijke aanduiding is niet gewenst vanuit milieuaspecten en omgevingskwaliteit (compacte erf principe).

 

We hebben het hier over de volgende aanduidingen:

 

  • Kleinschalige bedrijvigheid:

    Dit is een bedrijfsmatige activiteit die door de beperkte omvang bij de functie wonen in de woning of in een bijgebouw wordt uitgeoefend. Dit zijn activiteiten die passend zijn binnen de geluid en geurzone 1. Denk hierbij aan bedrijvigheid zoals: aannemersbedrijf met werkplaats, loonwerkbedrijf, kantoor, bakkerij, sociale werkvoorziening, cateringbedrijf of trimsalon

     

    Klein maatschappelijk:

    Met deze functie, die ondergeschikt is aan het wonen, wordt een actieve bijdrage geleverd aan de gemeenschap of samenleving. Denk hierbij aan een zorgboerderij, kinderdagverblijf, dagbesteding, educatie of kunst en cultuur. Ondergeschikte horeca-activiteiten met maximaal 20 zitplaatsen en een bebouwd oppervlak van 75 m2 is toegestaan, mits overdag geopend tot maximaal 18.00 uur.

     

    Kleinschalige recreatie:

    Een vorm van vrijetijdsbesteding die passend is bij de bestemming wonen. Daarom spreken we over kleinschalig qua omvang en oppervlakte (maximaal 1.000 m2). Samen met de woonfunctie vindt dit op één erf plaats. Denk hierbij aan een minicamping (maximaal 10 kampeer/camperplaatsen) of dagrecreatie zoals een theetuin, escaperoom of boogschieten. Voorwaarden bij deze functie aanduiding:

    • o

      Maximale omvang van de activiteiten bedraagt 1.000 m2, bij voorkeur aansluitend aan bouwvlak Wonen.

    • o

      Dagrecreatie en/of een minicamping met maximaal 10 camper/kampeerplaatsen.

    • o

      Ondergeschikte horeca-activiteiten met maximaal 20 zitplaatsen mag uit maximaal 75 m2 aan bebouwing bestaan.

    • o

      Bebouwing, horeca en dergelijke liggen binnen het bouwvak. Kampeerplaatsen en andere recreatieactiviteiten mogen ook buiten het bouwblok liggen direct aansluiten aan het bouwvlak.

    • o

      Afhankelijk van de activiteit kunnen aanvullende vergunningen nodig zijn, zoals een exploitatie- of alcoholwetvergunning.

Voor de functieverandering naar Wonen met extra functieaanduiding gelden de onderstaande rekenregels voor de bijgebouwen tot 300 m2:

 

Regeling

Sloopmeters

Per m2 bijgebouw > 150 m2 ≤ 300 m2

2 m2

 

De volgende voorwaarden zijn hierbij van toepassing:

  • -

    In de huidige situatie staat al meer dan 300 m2 aan legale bijgebouwen op het perceel;

  • -

    Uitgangspunt is een compact erf. Hierdoor staan we géén functieveranderingswoningen in combinatie met deze extra functieaanduiding toe. Evenals het niet toestaan van buitenopslag op het erf;

  • -

    De ontwikkeling draagt expliciet bij aan het verbeteren van de omgevingskwaliteit. Een ruimtelijke afweging op basis van landschappelijke-, cultuurhistorische-, en ecologische waarden ligt hierbij aan de basis. Dit dient in de landschappelijke inpassing naar voren te komen.

In bijlage 2 wordt de sloopmetersystematiek aan de hand van een voorbeeldcasus stap voor stap toegelicht:

  • Rekenvoorbeeld 2, Functieverandering van Agrarisch naar Wonen met extra functieaanduiding.

Fonds Robuuste Natuurversterking

Voor de functieverandering naar Wonen met extra functieaanduiding is de afdracht aan het Fonds Robuuste Natuurversterking niet van toepassing.

 

4.5. Landgoederen

Landgoederen dragen door hun omvang bij aan de omgevingskwaliteit vanwege de waarden op het vlak van natuur, landschap en cultuurhistorie. Nieuwe landgoederen kunnen worden gevestigd als deze aansluiten op Natuur Netwerk Nederland, Natura 2000 gebieden of gemeentelijke ecologische verbindingszones zoals opgenomen in figuur 10. Hierbij dient echter wel rekening gehouden te worden met de omliggende (agrarische) functies en de autonome groei hiervan.

 

Figuur 10. Nieuwe landgoederen sluiten in ligging aan op Natuur Netwerk Nederland, Natura 2000 of gemeentelijke ecologische verbindingszones. Dit zijn gebieden in donkergroen.

 

Voor landgoederen hanteren we een afwijkende rekensystematiek en hebben we het niet over sloopmeters. Hierdoor is de aankoop van woonrecht niet nodig en tevens geen verhandeling mogelijk. Het is van belang dat een volwaardig agrarisch bedrijf volledig stopt, bedrijfsbebouwing wordt verwijderd en de vergunningen ingeleverd. De voormalige bedrijfswoning mag behouden blijven en krijgt een woonfunctie.

 

Een landgoed wordt altijd in nauwe samenwerking met de eigenaar, ontwikkelaar en gemeente ontwikkeld. We kijken hierbij onder andere naar de mogelijkheden die de locatie biedt voor de situering/positionering van de landgoedwoningen, de aansluiting bij/van ecologische doelen en beeldkwaliteit van de landgoedwoningen.

 

Uitgangspunten nieuwe landgoederen:

  • Er is sprake van een stoppend agrarisch bedrijf, met de functieverandering naar Wonen voor de betreffende voormalige bedrijfswoning;

  • Bij de functieverandering naar wonen voor de voormalige bedrijfswoning gelden de voorwaarden uit het omgevingsplan voor bijgebouwen;

  • Voor een nieuw landgoed wordt minimaal 10 hectare aan nieuwe natuur aangelegd (exclusief de huiskavel). In geval van bijzondere ecologische en/of ruimtelijke winst kan de 10 hectare omvang met maximaal 20% versoepeld worden;

  • Minimaal 90% van het landgoed is opengesteld voor publiek;

  • Op het landgoed zijn maximaal 3 aaneengesloten wooneenheden van allure toegestaan passend bij de kwaliteiten van de locatie;

  • In zijn totaliteit hebben de nieuwe wooneenheden een maximale inhoudsmaat van 3000 m³. Dit is inclusief bijgebouwen.

Ruimtelijke voorwaarden:

Bij de ontwikkeling van nieuwe landgoederen gelden de volgende randvoorwaarden; deze worden vastgelegd in een beeldkwaliteitsplan voor het nieuwe landgoed:

  • Bij het ontwerp gelden drie basisprincipes: aanleg, hiërarchie en proportionaliteit;

  • Een gedegen ruimtelijke analyse van de locatie (lagenbenadering) van een landschapsarchitect is nodig. Dit leidt tot uitgangspunten voor onder andere de ruimtelijke structuur, ecologische of landschappelijke doelen, recreatieve routes, bebouwingskarakteristiek;

  • Het woongebouw is ‘van allure’: een bijzonder gebouw dat een logisch geheel met het omliggende landschap vormt en is ontworpen in samenhang met de landschapsinrichting. Schetsen van de nieuwe bebouwing worden in een vroeg stadium voorgelegd aan de welstandcommissie;

  • De ecologische doelen worden tevens vastgelegd in het inrichtingsplan, voorzien van een beheersplan.

  • Door de ligging van de ontwikkelingen in het landelijk gebied, zijn de (bouw)regels uit het bestemmingsplan Agrarisch Buitengebied en het daarbij behorende Beeldkwaliteitsplan Buitengebied 2011 (of een hierop gebaseerde geactualiseerd beeldkwaliteitsplan) van toepassing.

Fonds Robuuste Natuurversterking

Voor nieuwe landgoederen is de afdracht aan het Fonds Robuuste Natuurversterking niet van toepassing.

 

4.6. Overzicht mogelijkheden per gebied

We hebben in figuur 11 voor de verschillende gebieden de mogelijkheden voor de functieverandering naar Wonen in beeld gebracht. Hiermee is duidelijk afleesbaar wat in welk gebied mogelijk is.

 

De onderstaande tabellen vormen een samenvatting van de verschillende mogelijkheden bij functieverandering naar Wonen voor deze gebieden. Functieverandering naar Wonen is mogelijk in deze gebieden onder de voorwaarden zoals opgenomen in de beschrijving van de betreffende vorm van Wonen en in hoofdstuk 2.

 

Figuur 11. Gebieden voor functieverandering naar Wonen

 

 

4.7. Bredere inzet sloopmeters bij woonfuncties

Naast de mogelijkheden voor nieuwe woonfuncties kunnen sloopmeters ook worden ingezet als compensatie voor andere mogelijkheden bij woonfuncties. Dit noemen we brede inzet sloopmeters. Regionaal hebben we hierover afspraken gemaakt. Voor de gemeente Ede is het mogelijk om gebruik te maken van onderstaande mogelijkheden. Oppervlaktes en inhoudsmaten zijn opgenomen in het omgevingsplan.

 

Woninginhoud

Voor het vergroten van de woninginhoud gelden de voorwaarden zoals opgenomen in het Omgevingsplan. De bijbehorende sloopmetersystematiek is overeenkomstig met de voorwaarden uit het regionale afwegingskader functieveranderingsbeleid.

 

De regeling voor het vergroten van de woning is hieronder weergegeven:

 

Grotere inhoud van de woning/woongebouw

Sloopmeters

Per 1 m3 vergroting

1,5 m2 sloopmeters

 

Bijgebouwen

Voor het vergroten van de privé bijgebouwen gelden de voorwaarden zoals opgenomen in het Omgevingsplan. De bijbehorende sloopmetersystematiek is overeenkomstig met de voorwaarden uit het regionale afwegingskader functieveranderingsbeleid.

 

De regeling voor het vergroten van de oppervlakte aan bijgebouwen is hieronder weergegeven:

 

Grotere oppervlakte van het bijgebouw

Sloopmeters

Per 1 m2 vergroting

2 m2 sloopmeters

 

Woningsplitsing

Voor woningsplitsing gelden de voorwaarden zoals opgenomen in het Omgevingsplan. De bijbehorende sloopmetersystematiek is overeenkomstig met de voorwaarden uit het regionale afwegingskader functieveranderingsbeleid.

 

De regeling voor het omzetten van een woning naar een woongebouw is hieronder weergegeven:

 

Omzetten woning naar woongebouw

Sloopmeters

1 extra woonrecht

300 m2 sloopmeters

5. Functieverandering naar Werken

Bij een functieverandering van functie Agrarisch naar functie Werken stopt de agrarische onderneming. De bedrijfsmatige agrarische activiteiten maken plaats voor andere bedrijfsactiviteiten en nieuwe ondernemingen. Hobbymatig mogen nog wel dieren gehouden worden. Het aantal is beperkt en afhankelijk van de diersoort.

 

We zien de functie Werken als een economische drager die bijdraagt aan een meer multifunctioneel en aantrekkelijk, vitaal en leefbaar landelijk gebied.

 

We hebben de voorwaarden voor functieverandering naar Wonen gevisualiseerd in figuur 12. We hanteren de voorwaarden in de stappen - sloopcompensatie, landschappelijke inpassing en afdracht aan Fonds Robuuste Natuurversterking - volgens het regionale afwegingskader. Aanvullend is de ligging in het gebied. Het gebied bepaalt immers de ontwikkelmogelijkheden, zoals opgenomen in paragraaf 5.2 en verder.

 

Figuur 12. Principe uitwerking voorwaarden Functieverandering naar Werken

 

Bij de functieverandering naar Werken onderscheiden we drie soorten werkfuncties:

 

  • Niet-agrarische bedrijfsfunctie

    In het landelijk gebied komt behalve agrarische bedrijvigheid ook niet-agrarische bedrijvigheid voor. Dit zijn ondernemingen die gelieerd of passend zijn in het landelijk gebied. Denk hierbij aan een loonwerkbedrijf, aannemersbedrijf, landbouwmechanisatiebedrijven of hovenier. Het gaat om (kleinschalige) bedrijvigheid op de voormalige agrarische locatie waarvan de overlast voor de omgeving beperkt is.

  • Recreatieve bedrijfsfunctie

    Deze werk functies in het landelijk gebied richt zich op ontspanning en vermaak van de inwoners en bezoekers van het gebied. Denk hierbij aan sport- en spelvoorzieningen of functies gekoppeld aan routes zoals een theetuin, of (kleinschalige) verblijfsaccommodaties. Van belang bij deze ontwikkeling is dat het een kwalitatief hoogwaardige recreatief-toeristische bedrijfsfunctie is die verbinding legt met de omgeving (voor de inwoners van het nabijgelegen kern/buurtschap danwel aansluit op routenetwerk etc.).

  • Maatschappelijke functie

    Dit zijn voorzieningen op het gebied van welzijn en zorg. Denk hierbij aan educatieve, (para)medische, sociaal-culturele, levensbeschouwelijke, religieuze voorzieningen, onderwijs- en kinderopvangvoorzieningen en voorzieningen ten behoeve van openbare dienstverlening. De nadruk ligt hierbij op kleinschaligheid, passend bij de identiteit van de omgeving. Ook blijft op deze manier de draagkracht voor maatschappelijke voorzieningen zo goed mogelijk in stand.

5.1. Rekenregels sloopcompensatie

Het omzetten van de agrarische functie naar één van de werkfuncties is mogelijk volgens de systematiek zoals opgenomen in het ‘afwegingskader functieveranderingsbeleid 2024’ van de regio.

 

In de berekening hanteren we een basis bestaande uit het ‘bedrijfsrecht’ uitgedrukt in sloopmeters. Aanvullend hierop volgt een berekening van compensatie sloopmeters voor de gevraagde vloeroppervlakte bebouwing (m2) voor de bedrijfsfunctie.

 

Basisregeling

Sloopmeters

Bedrijfsrecht

100 m2

Tot en met 500 m2 per m2 vloeroppervlakte bedrijfsbebouwing

2 m2 sloopmeters

501 - 1.000 m2 per m2 vloeroppervlakte bedrijfsbebouwing

3 m2 sloopmeters

 

Voorbeeldberekeningen:

Functieverandering

Basisregeling

Sloopmeters

Totaal

Werken 500 m2

Bedrijfsrecht

100 m2

1.100 m2

Vloeroppervlakte 500 m2

1.000 m2

Werken 1.000 m2

Bedrijfsrecht

100 m2

2.600 m2

Vloeroppervlakte 1000 m2

500 m2 

Factor 2

1.000 m2

500 m2

Factor 3

1.500 m2

 

In bijlage 2 wordt de sloopmetersystematiek aan de hand van een voorbeeldcasus stap voor stap toegelicht:

  • Rekenvoorbeeld 3, Functieverandering van Agrarisch naar Werken.

  • Rekenvoorbeeld 4, Functieverandering van Agrarisch (met nevengebruiksfunctie) naar Werken

5.2. Mogelijkheden per gebied

Vanwege de impact op de omgevingskwaliteit moet de aard en omvang van de werkfunctie passend zijn bij het landelijk gebied. Het regionale afwegingskader functieveranderingsbeleid 2024 geeft aan dat een vloeroppervlakte bedrijfsbebouwing tot 500 m2 als passend wordt beschouwd. Hetzelfde kader geeft aan dat werkfuncties groter dan de eerdergenoemde maatvoering van 500 m2 gestimuleerd moet worden zich te vestigen op een lokaal of regionaal bedrijventerrein. Onder andere met een zwaardere sloopcompensatie kunnen functies tot een oppervlakte van 1.000 m² aan bedrijfsbebouwing onder voorwaarden mogelijk zijn.

 

Vrijkomende agrarische bebouwing en/of erven bieden kansen voor nieuwe bedrijven. Dit juichen we als gemeente toe, al zijn er wel grenzen wat in het landelijk gebied mogelijk is. In deze beleidsuitwerking hebben we de mogelijkheden voor deze functieverandering bekeken aan de hand van de drie gebieden. Het gebied bepaalt de ontwikkelmogelijkheden voor de verschillende functies. We sturen op omgevingskwaliteit en de ontwikkelmogelijkheden voor de verschillende functies als economische dragers in het landelijk gebied.

 

Naast de gebiedsspecifieke mogelijkheden, in dit hoofdstuk verder toegelicht, gelden een aantal generieke ruimtelijke voorwaarden:

  • In het gehele landelijke gebied dat buitenopslag in principe niet is toegestaan. Alleen in uitzonderlijke gevallen en voorzien van een gedegen onderbouwing is met een omgevingsvergunning buitenopslag mogelijk.

  • Een andere generieke afweging voor het landelijk gebied is dat verkeer intensieve functies alleen passend zijn langs de doorgaande (met name provinciale) wegen.

  • Vanuit omgevingskwaliteit is het uitgangspunt dat erven compact zijn, verharding en bebouwing is beperkt tot het minimum, voorzien van één ontsluiting en een goede landschappelijke inpassing.

  • Initiatieven dragen toonbaar bij aan herstel van de dragende c.q. natuurlijke systemen.

Voor de Veluwe, Natuurnetwerk Nederland en de Natura 2000- gebieden gelden bijzondere regels. Hier zijn geen functieveranderingen naar een Werkfunctie of nevengebruiksfunctie mogelijk.

 

5.3. Niet-agrarische bedrijfsfunctie

5.3.1. VERWEVINGSGEBIED

In het multifunctionele verwevingsgebied ligt het zwaartepunt op reguliere bedrijvigheid en landbouw. Conform het regionale afwegingskader functieveranderingsbeleid 2024 worden bedrijven met een omvang van 500 m2 aan vloeroppervlakte als passend beschouwd.

 

Van bovenstaande omvang kan tot een maximum van 1000 m2 worden afgeweken indien:

  • -

    Er geen (milieu) belemmeringen zijn voor omliggende inwoners en ondernemers;

  • -

    Er wordt voldaan aan strengere sloopmetereis conform regionaal afwegingskader functieveranderingsbeleid 2024;

  • -

    Er een omgevingsdialoog is gevoerd om de mogelijk belemmerende werking van de niet-agrarische functie goed te onderzoeken.

5.3.2. DORPENZONE

Door de nabije ligging van een woonkern is de aard en omvang van de bedrijvigheid in balans met woonkern en de omgeving. Kleinschaligheid staat hierdoor voorop. De omvang van de bedrijfsbebouwing is meestal kleiner dan 500 m2.

De functieverandering naar Werken in de dorpenzone is mogelijk voor de niet-agrarische bedrijven die voldoen aan geluid en geurzone 1 en met een duidelijke binding met het dorp of de omgeving. In afwijking van het regionale afwegingskader functieveranderingsbeleid 2024 worden in de dorpenzone bedrijven met een omvang van 350 m2 aan vloeroppervlakte als passend beschouwd.

 

Van bovenstaande omvang kan tot een maximum van 500 m2 worden afgeweken indien:

  • -

    Er geen (milieu) belemmeringen zijn voor omliggende inwoners en ondernemers;

  • -

    Er sprake is van volledige inzet eigen sloopmeters , dus géén aankoop van sloopmeters;

  • -

    Er een omgevingsdialoog is gevoerd om de mogelijk belemmerende werking van de niet-agrarische functie goed te onderzoeken.

5.3.3. OVERGANGSZONE

De functieverandering naar Werken in de overgangszone is mogelijk voor de niet-agrarische bedrijven die voldoen aan geluid en geurzone 1 en die een verkeersluwe functie hebben met een duidelijke binding met de buurtschap, het dorp of de omgeving. Initiatieven in de overgangszone moeten een aantoonbare bijdrage leveren aan het herstel van het natuurlijke systeem (bodem, water, lucht, biodiversiteit etc.). In afwijking van het regionale afwegingskader functieveranderingsbeleid 2024 worden in de overgangszone bedrijven met een omvang van 350 m2 aan vloeroppervlakte als passend beschouwd.

 

Van bovenstaande omvang kan tot een maximum van 500 m2 worden afgeweken indien:

  • -

    Er zijn geen (milieu) belemmeringen zijn voor omliggende inwoners en ondernemers;

  • -

    Er sprake is van volledige inzet eigen sloopmeters , dus géén aankoop van sloopmeters;

  • -

    Er een omgevingsdialoog is gevoerd om de mogelijk belemmerende werking van de niet-agrarische functie goed te onderzoeken.

5.3.4. AANVULLENDE GEBIEDEN

Binnenveld

De functieverandering naar Werken (niet-agrarische bedrijfsfunctie) in het Binnenveld is mogelijk voor de bedrijven die voldoen aan geluid en geurzone 1. De voorwaarden voor de dorpenzone zijn hier van toepassing.

5.3.5. GEBIEDEN VOOR NIET-AGRARISCHE BEDRIJFSFUNCTIES IN BEELD

We hebben in figuur 13 voor de verschillende gebieden de mogelijkheden voor de functieverandering naar Werken - niet-agrarische bedrijvigheid in beeld gebracht. Hiermee is duidelijk afleesbaar wat in welk gebied mogelijk is.

 

Figuur 13. Gebieden voor functieverandering naar Werken - niet-agrarische bedrijvigheid

 

5.4. Recreatieve functie

5.4.1. VERWEVINGSGEBIED

Met de focus op reguliere bedrijvigheid en landbouw (met zwaardere milieubelasting) ligt het ontwikkelen van kleinschalige recreatieve bedrijven niet voor de hand in het verwevingsgebied. Het is echter niet onmogelijk.

Nieuwe functies moeten duidelijk iets toevoegen aan het Edese profiel. Namelijk food, militair en kunst.

Verkeersveiligheid en toegankelijkheid van het landelijk gebied zijn een punt van aandacht; een initiatief kan bijdragen aan bijvoorbeeld het verbeteren van fiets- en wandelroutes. Hierdoor verminderen we de druk op de Veluwe, zodat de natuur zich daar beter kan herstellen.

Conform het regionale afwegingskader functieveranderingsbeleid 2024 worden bedrijven met een omvang van 500 m2 aan vloeroppervlakte als passend beschouwd.

5.4.2. DORPENZONE

We willen ons landelijk gebied aantrekkelijker maken voor onze inwoners en bezoekers. Dit zien we ook terug in de bedrijvigheid die we stimuleren, namelijk kleinschalig en kwalitatieve hoogwaardige recreatieve en toeristische initiatieven De functies dragen bij aan het Edese profiel; food, militair en kunst. In deze zone zien we functies met een duidelijke functie met het dorp.

De functieverandering naar Werken in de dorpenzone is mogelijk voor de recreatieve initiatieven die voldoen aan geluid en geurzone 1 en met een duidelijke binding met het dorp of de omgeving. In afwijking van het regionale afwegingskader functieveranderingsbeleid 2024 worden in de dorpenzone bedrijven met een omvang van 350 m2 aan vloeroppervlakte als passend beschouwd.

 

Van bovenstaande omvang kan tot een maximum van 500 m2 worden afgeweken indien:

  • -

    Er zijn geen (milieu) belemmeringen zijn voor omliggende inwoners en ondernemers;

  • -

    Er een omgevingsdialoog is gevoerd om de mogelijk belemmerende werking van de recreatieve functie goed te onderzoeken.

5.4.3. OVERGANGSZONE

We willen ons landelijk gebied aantrekkelijker maken voor onze inwoners en bezoekers. Dit zien we ook terug in de bedrijvigheid die we stimuleren, namelijk kleinschalig en kwalitatieve hoogwaardige recreatieve en toeristische initiatieven. In deze zone zien we functies met een duidelijke functie met het dorp. Deze initiatieven dragen bij aan het verminderen van de druk op de Veluwe. De functies dragen bij aan het Edese profiel; food militair en kunst.

De functieverandering naar Werken in de overgangszone is mogelijk voor de bedrijven die voldoen aan geluid en geurzone 1 en die een verkeersluwe functie hebben met een duidelijke binding met de buurtschap, het dorp of de omgeving. Initiatieven in de overgangszone moeten een aantoonbare bijdrage leveren aan het herstel van het natuurlijke systeem (bodem, water, lucht, biodiversiteit etc.).

 

In afwijking van het regionale afwegingskader functieveranderingsbeleid 2024 worden in de overgangszone bedrijven met een omvang van 350 m2 aan vloeroppervlakte als passend beschouwd.

 

Van bovenstaande omvang kan tot een maximum van 500 m2 worden afgeweken indien:

  • -

    Er zijn geen (milieu) belemmeringen zijn voor omliggende inwoners en ondernemers;

  • -

    Er sprake is van volledige inzet eigen sloopmeters , dus géén aankoop van sloopmeters;

  • -

    Er een omgevingsdialoog is gevoerd om de mogelijk belemmerende werking van de recreatieve functie goed te onderzoeken.

5.4.4. AANVULLENDE GEBIEDEN

Binnenveld

De functieverandering naar Werken (recreatieve functie) in het Binnenveld is mogelijk. De voorwaarden voor het verwevingsgebied zijn hier van toepassing.

 

Woonlandschapszone Meikade

In de zone tussen Meikade en Ederveen zijn in de afgelopen decennia relatief veel woningen gebouwd, waardoor hier een woonlandschap is ontstaan. Hierdoor is functieverandering naar recreatieve functies minder storend. De voorwaarden voor de dorpenzone zijn hier van toepassing.

 

Grebbelinie

Dit cultuurhistorisch lijnvormig element kent omliggende invloedzones waarbinnen agrarische functies liggen. Het element kan inspirerend zijn bij ontwikkelingen. Functieverandering naar hoogwaardige recreatieve functies zijn hierdoor het meest passend. De voorwaarden voor het verwevingsgebied zijn hier van toepassing.

5.4.5. GEBIEDEN VOOR RECREATIEVE FUNCTIES IN BEELD

We hebben in figuur 14 voor de verschillende gebieden de mogelijkheden voor de functieverandering naar Werken - recreatieve functies in beeld gebracht. Hiermee is duidelijk afleesbaar wat in welk gebied mogelijk is.

 

In december 2023 is het Uitvoeringsprogramma Recreatie en Toerisme Gemeente Ede 2024 - 2027 vastgesteld. We werken momenteel aan de uitvoering hiervan. Het gevolg hiervan kan zijn dat de ontwikkelmogelijkheden op het gebied van recreatie veranderen.

 

Figuur 14. Gebieden voor functieverandering naar Werken - recreatieve functies

 

5.5. Maatschappelijk functie

5.5.1. VERWEVINGSGEBIED

Conform het regionale afwegingskader functieveranderingsbeleid 2024 worden bedrijven met een omvang van 500 m2 aan vloeroppervlakte als passend beschouwd.

5.5.2. DORPENZONE

In deze zone zijn de voorzieningen van en naar het dorp of buurtschap goed bereikbaar. Op de fiets of lopend. De ontwikkeling van maatschappelijke functies vergroot de draagkracht voor bestaande voorzieningen en het behoud daarvan. Het is belangrijk dat zorgvoorzieningen qua aard en omvang passen bij de identiteit van het gebied.

De functieverandering naar Werken in de dorpenzone is mogelijk voor de maatschappelijke bedrijven die voldoen aan geluid en geurzone 1 en met een duidelijke binding met het dorp of de omgeving. In afwijking van het regionale afwegingskader functieveranderingsbeleid 2024 worden in de dorpenzone bedrijven met een omvang van 350 m2 aan vloeroppervlakte als passend beschouwd.

 

Van bovenstaande omvang kan tot een maximum van 500 m2 worden afgeweken indien:

  • -

    Er zijn geen (milieu) belemmeringen zijn voor omliggende inwoners en ondernemers;

  • -

    Er een omgevingsdialoog is gevoerd om de mogelijk belemmerende werking van de maatschappelijke functie goed te onderzoeken.

5.5.3. OVERGANGSZONE

De functieverandering naar Werken in de overgangszone is mogelijk voor de maatschappelijke functies die voldoen aan geluid en geurzone 1 en die een verkeersluwe functie hebben met een duidelijke binding met de buurtschap, het dorp of de omgeving. Initiatieven in de overgangszone moeten een aantoonbare bijdrage leveren aan het herstel van het natuurlijke systeem (bodem, water, lucht, biodiversiteit etc.).

 

In afwijking van het regionale afwegingskader functieveranderingsbeleid 2024 worden in de overgangszone bedrijven met een omvang van 350 m2 aan vloeroppervlakte als passend beschouwd.

 

Van bovenstaande omvang kan tot een maximum van 500 m2 worden afgeweken indien:

  • -

    Er zijn geen (milieu) belemmeringen zijn voor omliggende inwoners en ondernemers;

  • -

    Er sprake is van volledige inzet eigen sloopmeters , dus géén aankoop van sloopmeters;

  • -

    Er een omgevingsdialoog is gevoerd om de mogelijk belemmerende werking van de maatschappelijke functie goed te onderzoeken.

5.5.4. AANVULLENDE GEBIEDEN

Binnenveld

De functieverandering naar Werken (maatschappelijke functie) in het Binnenveld is mogelijk. De voorwaarden voor de dorpenzone zijn hier van toepassing.

 

Woonlandschapszone Meikade

In de zone tussen Meikade en Ederveen zijn in de afgelopen decennia relatief veel woningen gebouwd, waardoor hier een woonlandschap is ontstaan. Hierdoor is functieverandering naar wonen of maatschappelijke functies minder storend. De voorwaarden voor de dorpenzone zijn hier van toepassing.

5.5.5. GEBIEDEN VOOR MAATSCHAPPELIJKE FUNCTIES IN BEELD

We hebben in figuur 15 voor de verschillende gebieden de mogelijkheden voor de functieverandering naar Werken - maatschappelijke functies in beeld gebracht. Hiermee is duidelijk afleesbaar wat in welk gebied mogelijk is.

 

Figuur 15. Gebieden voor functieverandering naar Werken - maatschappelijke functies

 

5.6. Overzicht mogelijkheden functieverandering naar Werken

De onderstaande tabel vormt een samenvatting van de verschillende mogelijkheden bij functieverandering naar Werken in de verschillende varianten naar de gebieden. Functieverandering naar Werken is mogelijk in deze gebieden onder de voorwaarden zoals opgenomen in de beschrijving van de betreffende vorm van Werken en in hoofdstuk 2.

 

 

5.7. Bredere inzet sloopmeters bij werkfuncties

Naast de mogelijkheden voor nieuwe werkfuncties kunnen sloopmeters ook worden ingezet als compensatie voor andere mogelijkheden bij werkfuncties. Dit noemen we brede inzet sloopmeters. Regionaal hebben we hierover afspraken gemaakt. Voor de gemeente Ede is het mogelijk om gebruik te maken van onderstaande mogelijkheden:

5.7.1. WONINGINHOUD

Voor het vergroten van de woninginhoud (m3) gelden de voorwaarden zoals opgenomen in het Omgevingsplan. De bijbehorende sloopmetersystematiek is overeenkomstig met de voorwaarden uit het regionale afwegingskader functieveranderingsbeleid.

 

De regeling voor het vergroten van de woning is hieronder weergegeven:

Grotere inhoud van de bedrijfswoning/bedrijfswoongebouw

Sloopmeters

Per 1 m3 vergroting

1,5 m2 sloopmeters

5.7.2. UITBREIDING VAN ÉÉN VAN DE BESTAANDE WERKFUNCTIES

Met de inzet van compenserende sloopmeters kunnen bestaande bedrijfslocaties uitbreiden tot maximaal 1.000 m2 aan bedrijfsbebouwing. Afhankelijk van de aard van het bedrijf en locatie wordt beoordeeld of medewerking al dan niet mogelijk is. De mogelijkheden zijn verschillend voor de gebieden.

 

De regeling voor uitbreiding werkfunctie is hieronder weergegeven:

Uitbreiding werkfunctie

Sloopmeters

Tot en met 500 m2 aan bedrijfsbebouwing per m2 vloeroppervlakte bedrijfsbebouwing

2 m2 sloopmeters

501 - 1.000 m2 aan bedrijfsbebouwing per m2 vloeroppervlakte bedrijfsbebouwing

3 m2 sloopmeters

6. Gedeeltelijke beëindiging agrarische functie

De agrarische ondernemer kan de wens hebben tot gedeeltelijke verandering van de bedrijfsvoering. Hierbij blijft de hoofdfunctie als agrarisch bedrijf bestaan. Echter, het bedrijf kan een andere vorm aannemen. Het regionale afwegingskader functieveranderingsbeleid 2024 geeft twee mogelijkheden:

  • Nevengebruiksfunctie;

  • Gedeeltelijk slopen.

6.1. Nevengebruiksfunctie

Andere bedrijvigheid naast het hoofdinkomen van de ondernemer noemen we een nevengebruiksfunctie. Een nevengebruiksfunctie is qua oppervlak ondergeschikt aan de hoofdfunctie. Bij voorkeur komt de nevenfunctie in de bestaande bebouwing. Met omgevingskwaliteit als doel is vervangende nieuwbouw (onder voorwaarden) denkbaar. De nevenfunctie mag alleen door de ondernemer/eigenaar (of onderdeel van het familiebedrijf) worden uitgeoefend. Hiermee wordt voorkomen dat buitenstaanders (derde partij) een bedrijf vestigen op een agrarische locatie.

 

Bij nevenfuncties denken we aan recreatieve, maatschappelijke/zorg functies of aan niet-agrarische activiteiten zoals loonwerk of transportactiviteiten. Dergelijke functies geven het gebied nieuwe impulsen. Voor de ondernemer in economisch opzicht, als ook een kwalitatieve ruimtelijke bijdrage aan het gebied. Het is denkbaar dat de nevengebruiksfunctie de opstap is naar het definitief beëindigen van de hoofdactiviteit. Hierdoor kijken we bij het verlenen van de omgevingsvergunning naar het toekomstperctief vanuit de ruimtelijke voorwaarden van functieverandeirng naar Werken.

 

Buitenopslag is bij een nevengebruiksfunctie niet toegestaan.

 

We hebben de voorwaarden voor Nevengebruiksfunctie gevisualiseerd in figuur 16. We hanteren de voorwaarden in de stappen - sloopcompensatie, landschappelijke inpassing en afdracht aan Fonds Robuuste Natuurversterking - volgens het regionale afwegingskader.

 

Figuur 16. Principe uitwerking voorwaarden Nevengebruiksfunctie

 

6.2. Voorwaarden nevengebruiksfunctie

In ons landelijk gebied kennen wij twee verschillende soorten nevengebruiksfuncties, namelijk:

  • Verbrede landbouw

    Onder verbrede landbouw verstaan we nevenactiviteiten die geen relatie hebben met de agrarische bedrijfsvoering. Het kan hier gaan om bijvoorbeeld een agrarisch loonwerkbedrijf, caravanstalling of een hoveniersbedrijf.

  • Multifunctionele landbouw

    Onder multifunctionele landbouw verstaan we nevenactiviteiten waarmee we de burger en de agrariër aan elkaar verbinden. Denk hierbij aan bijvoorbeeld natuur- en land¬schapsbeheer, dag- en verblijfsrecreatie, educatie, dag- en verblijfsopvang zorg, verkoop van eigen of streekproducten, als ook combinaties van activiteiten.

De mogelijkheden voor beide nevengebruiksfuncties zijn verschillend in de toegestane oppervlakte (m2) aan nevenactiviteiten.

6.2.1. OMGEVINGSVERGUNNING

Om een nevengebruiksfunctie te starten is een omgevingsvergunning benodigd.

6.2.2. SLOOPMETERS

Voor het aanvragen van een nevengebruiksfunctie hoeven geen sloopmeters te worden ingezet.

6.2.3. OPPERVLAKTE

De toegestane totale oppervlakte (m2) aan nevengebruiksfunctie verschilt per nevengebruiksfuntie:

 

  • Bij de verbrede landbouw hanteren we een maximum van 25% van het bebouwd oppervlak, met een maximum van 350 m2.

  • Bij multifunctionele landbouw hanteren we een maximum van 500 m2 aan nevenactiviteiten. Daarnaast mag de bestaande planologische ruimte worden opgevuld om de nevenactiviteiten te realiseren. Afhankelijk van de planologische situatie kan een wijziging van het omgevingsplan nodig zijn.

Bij cumulatie van nevengebruiksfuncties hanteren we een maximum van 25% van het bebouwd oppervlak, met een maximum van 500 m2.

 

6.3. Gedeeltelijk sloop

Bij het beëindigen van een gedeelte van het bedrijf kan de agrarische ondernemer een deel van de (voormalige) opstallen slopen. Met de sloop van de opstallen kunnen deze meters als sloopmeters worden verhandeld. Dit is een verdienmodel voor de agrarische ondernemer.

 

6.4. Voorwaarden gedeeltelijke sloop

Een omgevingsplanwijziging is ook bij gedeeltelijke sloop nodig. Door de sloop worden de hoeveelheid vierkante meters bebouwing binnen de agrarische functie beperkt voor de toekomst. De weg gehaalde vierkante meters kunnen niet meer terugkomen. Planologisch borgen we dit in het omgevingsplan.

 

Aangezien niet ontwikkeld wordt is het Fonds Robuuste Natuurversterking niet van toepassing.

6.4.1. VOORWAARDEN IN BEELD

We hebben de voorwaarden in onderstaand schema gevisualiseerd. Met hierin de te doorlopen stappen bij gedeeltelijke sloop. Hierbij neemt de ondernemer een deel van zijn bestaande agrarische bedrijfsvoering weg. De voormalige agrarische bedrijfsbebouwing wordt gesloopt. De gesloopte bebouwing krijgt met sloopmetersystematiek waarde in de vorm van sloopmeters. Sloopmeters gebruik je voor aanpassingen van de woning of als verdienmodel.

Onderdeel van de bijbehorende planologische procedure is een landschappelijke inpassing van de locatie. Door het ontbreken van een ontwikkeling is een afdracht aan het ontwikkelfonds landelijk gebied niet nodig.

 

Figuur 17. Principe uitwerking voorwaarden Gedeeltelijke sloop

 

In bijlage 2 wordt de sloopmetersystematiek aan de hand van een voorbeeldcasus stap voor stap toegelicht:

  • Rekenvoorbeeld 5, Gedeeltelijke sloop

7. Onderbouwen van initiatieven

Heeft u een idee of al concreet plan? Dan gaan we graag met u in gesprek. Tijdens dit gesprek bespreken we het plan en praten we u bij over de te volgen stappen en planologische procedure. Ook vragen we u om uw initiatief te onderbouwen, als onderdeel van het proces.

 

7.1. Onderbouwing initiatief

Bij functieverandering in het landelijk gebied, streven we naar het versterken van omgevingskwaliteit. Dit hebben we gevat in een aantal voorwaarden. Deze voorwaarden zijn voor de verschillende vormen van functieverandering opgenomen in deze beleidsuitwerking. We vragen u om inzichtelijk te maken op welke wijze het initiatief voldoet aan de genoemde voorwaarden.

 

Afhankelijk van de ligging van het perceel in het landelijk gebied zijn verschillende ontwikkelingen mogelijk, zoals opgenomen in de voorwaarden. De ligging van het perceel vormt een belangrijke basis voor een navolgbare afweging als onderdeel van de onderbouwing. We vragen de initiatiefnemer om de effecten van het voorgestelde initiatief op de omgeving te onderzoeken. Ondanks het voldoen aan de voorwaarden, kan het zijn dat milieu, ruimtelijke kwaliteit of andere doelen tot een negatief advies leiden.

Ook vragen we om te onderzoeken of het initiatief bijdraagt aan de verschillende (beleid)thema’s en doelen van het gebied, zoals opgenomen in de Omgevingsvisie. In het landelijk gebied stellen wij hoge eisen aan herstel van het natuurlijke systeem (water, bodem, lucht en biodiversiteit) en vragen een bijdrage hieraan. In de onderbouwing zien we dit graag terug.

 

Door het initiatief aan de voorwaarden voor functieverandering, de strategische keuzes Omgevingsvisie en het gebied te spiegelen ontstaat een transparante toewijzing dan wel weigering voor de ontwikkeling.

 

7.2. Maatwerk

In het landelijk gebied is ieder erf en iedere (agrarische) ondernemer uniek. Met de beleidsuitwerking functieverandering 2024 hebben we de ontwikkelrichtingen voor de meest denkbare/voorkomende situaties vastgelegd. En bieden we voldoende ruimte voor een zorgvuldige ruimtelijke en economische ontwikkeling van het landelijk gebied. Het kan echter zijn dat dit niet passend is voor een initiatiefnemer. Wanneer de bepalingen uit dit functieveranderingsbeleid een planologisch gewenste ontwikkeling in de weg staan, is maatwerk mogelijk. Een dergelijk plan vereist dan een aanvullende motivering waarom niet aan de beleidsuitwerking kan worden voldaan, maar waarin wel wordt onderbouwd op welke wijze het plan een bijdrage levert aan de overkoepelende doelstellingen.

 

Figuur 18. Uitsnede stroomschema

De raad voornoemd,

de griffier,

de voorzitter.

Bijlage 1. Stroomschema

 

Bijlage 2: Rekenvoorbeelden

 

We hebben voor de verschillende mogelijkheden van functieverandering rekenvoorbeelden uitgewerkt. Dit zijn fictieve situaties. Hiermee maken we de sloopmetersystematiek inzichtelijk en navolgbaar om zelf toe te kunnen gaan passen.

 

Rekenvoorbeeld 1 - Functieverandering van Agrarisch naar Wonen

 

Casus: Een agrarisch bedrijf met één bedrijfswoning vraagt een functieverandering naar de functie Wonen. Op de ontwikkellocatie wordt één woning van 600 m3 toegevoegd. Er is 3.600 m2 aan (agrarische) bebouwing en privébijgebouwen aanwezig.

 

Stap 1: Alle bebouwing in beeld

 

Uit de vergunningscheck blijkt dat 300 m2 aan stallen zonder vergunning is gebouwd. Deze meters kunnen niet worden meegeteld. Dit houdt in dat in totaal 3.300 m2 legale bebouwing aanwezig is.

Volgens het omgevingsplan heeft een woning recht op 150 m2 aan privébijgebouwen. Deze bebouwing is te allen tijde her te bouwen en wordt hierdoor van het aantal m2 aan legale bebouwing afgetrokken. Hierdoor rekenen we met 3.150 m2 aanwezig oppervlakte voor de sloopmeterberekening.

 

Aantal sloopmeters in m²

Achterliggende rekensom

Alle bebouwing in beeld

3.600 m2

Legaal aanwezige bebouwing

(exclusief woning)

  • -

    Gebouw 1 - 850 m2

  • -

    Gebouw 2 - 1500 m2

  • -

    Gebouw 3 - 800 m2

  • -

    Gebouw 4 - 300 m2 illegaal

  • -

    Gebouw 5 - 150 m2 privébijgebouw

3.300 m²

  • -

    300 m2 illegale bebouwing

  • -

    150 m2 privé bijgebouw (maatvoering gemeente specifiek)

Oppervlakte bebouwing aanwezig voor sloopmeterberekening

3.150 m2

 

Stap 2: Afroming berekenen

 

Op basis van het vastgestelde afromingspercentage geldt de onderstaande rekensom:

 

Aantal sloopmeters in m²

Achterliggende rekensom

Oppervlakte bebouwing aanwezig

3.150 m2

Bebouwing > 2000 (afroming van 50%)

  • -

    575 m²

3150-2000 = 1150 * 50% = 575 m2

Bebouwing 1.000 - 2.000 m2 (afroming 25%)

  • -

    250 m²

2000-1000 = 1000 * 25% = 250 m2

Bebouwing <1.000 m2 (geen afroming)

0

1000 * 0 % = 0

Inzetbare sloopmeters

2.325 m²

 

Stap 3: Sloopmetercompensatie

 

Het toevoegen van een woning van 600 m3 moet volgens het regionale functieveranderingsbeleid gecompenseerd worden met 1200 m2 aan inzetbare sloopmeters.

 

Aantal sloopmeters in m²

Achterliggende rekensom

Woonrecht

300 m2

-

1,5 sloopmeter per 1 m3

900 m2

600 * 1.5

Benodigde sloopmeters

1.200 m2

 

De initiatiefnemer heeft 2.325 m2 aan sloopmeters in bezit. Dit houdt in dat (2.325 - 1.200) 1.035 m2 aan compenserende sloopmeters overblijven. Deze mogen verhandeld worden voor ontwikkelingen elders in de regio.

 

Sloopmetersystematiek functieverandering naar Wonen in beeld

 

Rekenvoorbeeld 2 - Functieverandering van Agrarisch naar Wonen met extra functieaanduiding

 

Casus: Een agrarisch bedrijf met één bedrijfswoning vraagt een functieverandering naar de functie Wonen met aanduiding kleinschalig bedrijf aan. Op het perceel komt een bijgebouw van 300 m2 met daarin een kleinschalig bedrijf (opslag ten behoeve van hoveniersbedrijf). Er is 980 m2 aan (agrarische) bebouwing en privébijgebouwen aanwezig.

 

Stap 1: Alle bebouwing in beeld

 

Uit de vergunningscheck blijkt dat 80 m2 aan stallen zonder vergunning is gebouwd. Deze meters kunnen niet worden meegeteld. Dit houdt in dat in totaal 900 m2 legale bebouwing aanwezig is.

Volgens het omgevingsplan heeft een woning recht op 150 m2 aan privébijgebouwen. Deze bebouwing is te allen tijde her te bouwen en wordt hierdoor van het aantal m2 aan legale bebouwing afgetrokken. Hierdoor rekenen we met 750 m2 aanwezig oppervlakte voor de sloopmeterberekening.

 

Aantal sloopmeters in m²

Achterliggende rekensom

Alle bebouwing in beeld

980 m2

Legaal aanwezige bebouwing

(exclusief woning)

  • -

    Gebouw 1 - 150 m2 - privé bijgebouwen

  • -

    Gebouw 2 - 500 m2

  • -

    Gebouw 3 - 250 m2

  • -

    Gebouw 4 - 80 m2 - illegaal

750 m²

  • -

    80 m2 illegale bebouwing

  • -

    150 m2 privé bijgebouw (maatvoering gemeente specifiek)

Oppervlakte bebouwing aanwezig voor sloopmeterberekening

750 m2

 

Stap 2: Afroming berekenen

 

Op basis van het vastgestelde afromingspercentage geldt de onderstaande rekensom:

 

Aantal sloopmeters in m²

Achterliggende rekensom

Oppervlakte bebouwing aanwezig

750 m2

Bebouwing >2000 (afroming van 50%)

n.v.t. 

Bebouwing 1.000 - 2.000 m2 (afroming 25%)

n.v.t.

Bebouwing <1.000 m2 (geen afroming)

0

750 * 0 % = 0 m2

Inzetbare sloopmeters

750 m²

 

Stap 3: Sloopmetercompensatie

 

Het toevoegen van de aanduiding ´kleinschalige bedrijvigheid´ met 300 m2 aan bebouwing moet gecompenseerd worden met 300 m2 aan inzetbare sloopmeters.

 

Aantal sloopmeters in m²

Achterliggende rekensom

Per extra m2 aan bijgebouwen boven de 150 m2 compenseren met de factor 2

300 m2

150 * 2

Benodigde sloopmeters

300 m2

 

De initiatiefnemer heeft 750 m2 aan sloopmeters in bezit. Dit houdt in dat (750 - 300) 450 m2 aan compenserende sloopmeters overblijven. Deze mogen verhandeld worden voor ontwikkelingen elders in de regio.

 

Sloopmetersystematiek functieverandering naar Wonen - Wonen met extra aanduidign in beeld

 

Rekenvoorbeeld 3 - Functieverandering van Agrarisch naar Werken

 

Casus: Een agrarisch bedrijf met één bedrijfswoning vraagt een functieverandering naar de functie Werken aan met 550 m2 aan bedrijfsbebouwing. In de huidige situatie is één bedrijfswoning en 1.200 m2 aan (agrarische) bebouwing en privébijgebouwen aanwezig. De gemeente is van oordeel dat deze werkfunctie passend is op de locatie, aangezien het een functie is groter dan de toegestane 500 m2.

 

Stap 1: Alle bebouwing in beeld

 

Volgens het omgevingsplan heeft een woning recht op 150 m2 aan privébijgebouwen. Deze bebouwing is te allen tijde her te bouwen en wordt hierdoor van het aantal m2 aan legale bebouwing afgetrokken. Hierdoor rekenen we met 1.050 m2 aanwezig oppervlakte voor de sloopmeterberekening.

 

Aantal sloopmeters in m²

Achterliggende rekensom

Alle bebouwing in beeld

1.200 m2

Legaal aanwezige bebouwing

(exclusief woning)

  • -

    Gebouw 1 - 250 m2

  • -

    Gebouw 2 - 800 m2

  • -

    Gebouw 3 - 150 m2 privébijgebouw

1.050 m²

- 150 m2 privé bijgebouw (maatvoering gemeente specifiek)

Oppervlakte bebouwing aanwezig voor sloopmeterberekening

1.050 m2

 

Stap 2: Afroming berekenen

 

Op basis van het vastgestelde afromingspercentage geldt de onderstaande rekensom:

 

Aantal sloopmeters in m²

Achterliggende rekensom

Oppervlakte bebouwing aanwezig

1.050 m2

Bebouwing > 2000 (afroming van 50%)

n.v.t.

Niet aanwezig

Bebouwing 1.000 - 2.000 m2 (afroming 25%)

12,50 m²

1050 - 1000 = 50*25% = 12,50

Bebouwing <1.000 m2 (geen afroming)

0

1000* 0% = 0

Inzetbare sloopmeters

1.038 m²

 

Stap 3: Sloopmetercompensatie

 

Het toevoegen van een nieuwe niet-agrarische bedrijfsbestemming met 550 m2 aan bedrijfsbebouwing moet volgens het regionale functieveranderingsbeleid gecompenseerd worden met inzetbare sloopmeters.

Hiervoor geldt onderstaande berekening:

 

Aantal sloopmeters in m²

Achterliggende rekensom

Bedrijfsrecht

100 m2

-

Bebouwing tot en met 500 m2 per m2 vloeroppervlakte bedrijfsbebouwing: factor 2

1.000 m2

500 * 2

Bebouwing 501 - 1.000 m2 per m2 vloeroppervlakte bedrijfsbebouwing: factor 3

150 m2

150 * 3

Benodigde sloopmeters

1.250 ms

 

De initiatiefnemer heeft 1.038 m2 aan sloopmeters in bezit. Dit houdt in dat (1.038 - 1.250) 212 m2 aan compenserende sloopmeters te kort komen voor de ontwikkeling. Deze kunnen worden aangekocht.

 

Sloopmetersystematiek functieverandering naar Werken in beeld

 

Rekenvoorbeeld 4 - Functieverandering van Agrarisch (met nevengebruiksfunctie) naar Werken

 

Casus: Een agrarisch bedrijf met één bedrijfswoning en een bestaande nevenfunctie (7 jaar) van 350 m2 als hovenier vraagt een functieverandering naar de functie Werken aan met 500 m2 aan bedrijfsbebouwing. In de huidige situatie is één bedrijfswoning en 1.000 m2 aan (agrarische) bebouwing en privébijgebouwen aanwezig.

 

Stap 1: Alle bebouwing in beeld

 

Uit de vergunningscheck dan wel overgangsrecht blijkt dat alle vrijkomende agrarische bedrijfsbebouwing legaal aanwezig is. Volgens het omgevingsplan heeft een woning recht op 150 m2 aan privébijgebouwen. Deze bebouwing is te allen tijde her te bouwen en wordt hierdoor van het aantal m2 aan legale bebouwing afgetrokken. Hierdoor rekenen we met 850 m2 aanwezig oppervlakte voor de sloopmeterberekening.

 

Aantal sloopmeters in m²

Achterliggende rekensom

Alle bebouwing in beeld

1.000 m2

Legaal aanwezige bebouwing

(exclusief woning)

  • -

    Gebouw 1 - 500 m2

  • -

    Gebouw 2 - 350 m2

  • -

    Gebouw 3 - 150 m2 privébijgebouw

850 m2

  • -

    150 m2 privé bijgebouw (maatvoering gemeente specifiek)

Oppervlakte bebouwing aanwezig voor sloopmeterberekening

850 m2

 

Stap 2: Afroming berekenen

 

Op basis van het vastgestelde afromingspercentage geldt de onderstaande rekensom:

 

Aantal sloopmeters in m²

Achterliggende rekensom

Oppervlakte bebouwing aanwezig

850 m2

Bebouwing > 2000 (afroming van 50%)

n.v.t.

Niet aanwezig

Bebouwing 1.000 - 2.000 m2 (afroming 25%)

n.v.t

Niet aanwezig

Bebouwing <1.000 m2 (geen afroming)

0 m2

Minder dan 1.000 m2 aanwezig = 0

Inzetbare sloopmeters

850 m2

 

Stap 3: Sloopmetercompensatie

 

Het toevoegen van een nieuwe niet-agrarische bedrijfsbestemming met 500 m2 aan bedrijfsbebouwing moet volgens het regionale functieveranderingsbeleid gecompenseerd worden met inzetbare sloopmeters. Voor de bestaande nevengebruiksfunctie van 350 m2 geldt een afwijkende sloopmetereis. Deze mag 1 op 1 worden omgezet.

 

Aantal sloopmeters in m²

Achterliggende rekensom

Bedrijfsrecht

100 m2

-

Bebouwing tot en met 500 m2 per m2 vloeroppervlakte bedrijfsbebouwing: factor 2

650 m2

(500 * 2) - 350 = 650 m2

Bebouwing 501 - 1.000 m2 per m2 vloeroppervlakte bedrijfsbebouwing: factor 3

n.v.t.

-

Benodigde sloopmeters

750 m2

 

De initiatiefnemer heeft 850 m2 aan sloopmeters in bezit. Dit houdt in dat (850 - 750) 100 m2 aan compenserende sloopmeters over heeft. Deze kunnen worden verhandeld voor ontwikkelingen elders in de regio.

 

Sloopmetersystematiek van nevenfunctie naar Werken in beeld

 

Rekenvoorbeeld 5 - Gedeeltelijke sloop

 

Casus: Een agrarisch bedrijf met twee bedrijfstakken stopt met één van deze. Op het perceel is 3.500 m2 aan bedrijfsbebouwing aanwezig. Het bebouwde deel voor de stoppende bedrijfstak is 2.000 m2 groot. Daarnaast is ook een woning en privégebouw aanwezig. De initiatiefnemer heeft geen ontwikkelbehoefte.

 

Stap 1: Alle bebouwing in beeld

 

Uit de vergunningscheck dan wel overgangsrecht blijkt dat alle vrijkomende agrarische bedrijfsbebouwing legaal aanwezig is.

Doordat de ontwikkeling gedeeltelijke sloop betreft blijft het privébijgebouw buiten beschouwing. We kijken alleen naar de legale aanwezige bebouwing die vrijkomt door het gedeeltelijk stoppen.

 

Aantal sloopmeters in m²

Achterliggende rekensom

Alle bebouwing in beeld

3.650 m2

Legaal aanwezige bebouwing

(exclusief woning)

  • -

    Gebouw 1 - 2.000 m2

  • -

    Gebouw 2 - 1.500 m2

  • -

    Gebouw 3 - 150 m2 privébijgebouw

2.000 m²

  • -

    gebouw 2: blijft behouden - 150 m2 privé bijgebouw

Oppervlakte bebouwing aanwezig voor sloopmeterberekening

2.000 m2

 

Stap 2: Afroming berekenen

 

Op basis van het vastgestelde afromingspercentage geldt de onderstaande rekensom:

 

Aantal sloopmeters in m²

Achterliggende rekensom

Bebouwing > 2.000 (afroming van 50%)

n.v.t.

Wordt niet meer dan 2.000 gesloopt

Bebouwing 1.000 - 2.000 m2 (afroming 25%)

750

2.000 - 1.000 = 1.000 * 25% = 250

Bebouwing <1.000 m2 (geen afroming)

1.000 m²

1.000 * 0% = 0

Inzetbare sloopmeters

1.750 m²

 

Stap 3: Sloopmetercompensatie

 

De initiatiefnemer heeft geen ontwikkelwens. De aanwezige sloopmeters, 1.750 m2, zijn te verhandelen voor ontwikkelingen elders in de regio.

 

Sloopmetersystematiek gedeeltelijke sloop in beeld.

Handreiking doorontwikkeling buurtschappen Ede

 

Inleiding

 

We hebben de opgave, vanuit de Omgevingsvisie Ede 2040, om in het landelijk gebied woningen te bouwen. In de omgevingsvisie is vastgelegd dat we dat niet overal verspreidt in de gemeente doen. We sturen op een clustering rond de dorpen en in en rond de Edese buurtschappen. Kijkend naar de buurtschappen gaat het hierbij om 150-200 woningen, voor alle buurtschappen samen. Het bouwen in buurtschappen gebeurt over het algemeen volgens het Beleidsuitwerking functieveranderingswoningen (gemeente Ede, 2018). De praktijk is dat het voor veel initiatiefnemers complex is een analyse van de buurtschap en mogelijke ontwikkelrichtingen te onderzoeken. Daarom is deze handreiking ontwikkeld.

 

Wat is een buurtschap?

Buurtschappen bestaan uit een concentratie van woningen en een sterke sociale samenhang. Specifieke kenmerken bepalen het karakter van de buurtschap. Zoals een gemeens chappelijk gebouw, (kerk)gemeenschap of bedrijvigheid. Deze eigen identiteit is zichtbaar in de bebouwing (typologie, architectuur, kenmerken). En ook in de naamgeving van de buurtschap.

Buurtschappen hebben een sociale betekenis voor hun wijdere, landelijke omgeving waarin zij ruimtelijk helemaal in opgaan.

 

De/het buurtschap

Om verwarring te voorkomen: buurtschap is een vrouwelijk woord. Hoewel ‘de buurtschap’ en ‘het buurtschap’ in de praktijk door elkaar heen gebruikt worden, is ‘de buurtschap’ volgens Het Genootschap Onze Taal de juiste formulering. Daarom kiezen we ervoor het in dit stuk consequent als ‘de buurtschap’ te benoemen.

De Edese buurtschappen

In Ede maken we onderscheid in drie typologieën buurtschappen, gebaseerd op hun ruimtelijke verschijningsvorm en historische ontwikkeling. In het gemeentelijke functieveranderingsbeleid zijn de buurtschappen met

ontwikkelmogelijkheden aangegeven. We kennen in Ede ook een aantal buurtschappen die daarin niet zijn meegenomen. Het gaat daarbij veelal om historische buurtschappen of buurtschappen in natuurgebieden. Met de actualisatie van het functieveranderingsbeleid hebben we alle buurtschappen bekeken.

De buurtschappen hebben we met een rondgang buiten bekeken en de ruimtelijke opbouw is onderzocht. We maken op enkele plekken een andere keuze in het benoemen van een cluster woningen als buurtschap dan in de eerdergenoemde beleidsuitwerking. We passen dit dan ook aan in het beleid.

 

Om een totaaloverzicht te krijgen zijn alle 20 buurtschappen verzameld en ingedeeld in drie categorieën. Deze zijn:

  • -

    buurtschappen rondom een voorziening (De Valk, Nederwoud, Overwoud en De Kraats)

  • -

    verzameling woningen (Zuiderkade, Lunterseweg, Goorsteeg, Meulunteren, Edeseweg, Roekelseweg, Apeldoornseweg, Harskamperweg en de Maasjessteeg)

  • -

    historische plekken (Walderveen, De Ginkel, Oud- en Nieuw Reemst, Hoog Baarlo, Deelen, de Doesburgerbuurt, Roekel en de Venen)

Handreiking doorontwikkeling van de buurtschappen

De opgave voor het aantal toe te voegen woningen komt voort uit de Omgevingsvisie Ede 2040. Deze integrale visie is uitgewerkt in een vijftal strategische keuzen. Met de uitwerking van deze handreiking sluiten we aan bij twee relevante strategische keuzen: 1. Leven in gezonde wijken, dorpen en buurtschappen en 5. Compacte groei vanuit eigenheid van Ede.

 

Voor de buurtschappen hebben we in dit document de ontstaansgeschiedenis en identiteit, de huidige (ruimtelijke) situatie en de ontwikkelmogelijkheden opgenomen. Hiermee geeft deze handreiking de doorgroeimogelijkheden van de buurtschappen weer.

 

Het is géén blauwdruk voor ontwikkelingen. De handreiking nodigt initiatiefnemers uit om vanuit de eigenheid woningen aan de buurtschap toe te voegen. Hiervoor hebben we ontwikkelprincipes opgesteld. Het is ook goed om te melden dat de aspecten zoals cultuurhistorie, archeologie, verkeer, ecologie etc. mede de kansrijkheid van een ontwikkeling bepalen. Deze aspecten zijn in deze handreiking niet opgenomen. Het opstellen van een onderbouwd plan maakt onderdeel uit van het volgen van de beleidsuitwerking functiewisselingverandering. En de daarbij behorende wijziging van het omgevingsplan. Voor alle bebouwing en de bijbehorende landschappelijke inpassing geldt het Beeldkwaliteitsplan Buitengebied en het puntensysteem natuurinclusief bouwen als toetsingskader.

 

Ontwikkelprincipes in de buurtschappen

De verweving van de bebouwing met het landelijk gebied vormt de basis. De meeste woningen kijken uit over het landelijke gebied. Verdichten in de buurtschappen kan, maar als ontwikkelprincipe hanteren we dat elke woning gelegen is aan of zicht heeft op het landelijk gebied. Ook wordt aangesloten op het karakter - in de vorm van mogelijke typologieën, positionering van bebouwing en samenhang - van de buurtschap. Daarnaast geldt het uitgangspunt om een compact erf met één inrit en een goede landschappelijke inpassing te realiseren. Dit hebben we vertaald in bouwstenen.

 

Verdichten in de kern

In de buurtschap is vaak ruimte door de aanwezigheid van agrarische percelen of weitjes. Deze zorgen voor doorzichten naar het landschap, en dragen bij aan het karakter van de buurtschap.

 

Op sommige plekken kunnen (delen van) dit soort plekken worden gebruikt om een woning toe te voegen. Bij het toevoegen van twee of meerdere woningen kan een gedeelde inrit of een parallelweg nodig zijn voor de ontsluiting.

 

Op andere plekken zijn de woonkavels groot. Zo groot dat hier een woning toegevoegd kan worden, door een stuk van de tuin af te splitsen. Door een gezamenlijk erf met ontsluiting te maken, blijft de impact op de buurtschap beperkt.

 

Nieuwe erven

In en rond de buurtschap liggen soms grote agrarische bedrijven. Bij een functieverandering kunnen deze grotere kavels tot een nieuw erf, met gemengde woonvormen worden doorontwikkeld. Ze vormen dan een bijzondere plek in de buurtschap.

 

Kavel splitsen

 

Omvormen agrarische gronden in de buurtschap

 

Nieuw erf rond de buurtschap

 

Achter het erf

Veel woningen kennen diepe kavels. Daardoor is het soms mogelijk om een woning achter de bestaande woning toe te voegen. Dat kan niet overal, en is afhankelijk van de impact op de omgeving.

 

Belangrijk is om doorzichten vanuit het lint langs de woningen in stand te houden. Een van de manieren is om gebruik te maken van de bestaande inrit.

 

Wonen achter het erf

 

Buurtschappen in de gemeente Ede

 

Kijkend naar de gemeente Ede lijken de buurtschappen lukraak in het landelijk gebied te liggen. Op oude kaarten is het patroon van het landbouwsysteem, het landschap en de bebouwing af te lezen. Als je beter kijkt zie je dat de buurtschappen veelal liggen op een ‘logische plek’ in het landschap. Zoals op een hoge droge dekzandrug. Dit zijn veelal de plekken waar mensen met enige vorm van sociale samenhang, bijvoorbeeld vanuit geloofsovertuiging of werkgever, bij elkaar zijn gaan wonen.

 

Op basis hiervan onderscheiden we drie typen buurtschappen:

 

Buurtschappen rond een voorziening

Waar mensen in een gemeenschap zijn gaan wonen, zijn gedeelde voorzieningen ontstaan. We zien deze nu nog in Ede. Het gaat hier om De Valk (rondom de school, kerk, brandweer en silo), Nederwoud, Overwoud en De Kraats (rondom de school). Kenmerkend van deze buurtschappen is de sterke sociale en ruimtelijke samenhang. De verbondenheid met de plek is zichtbaar in de naamgeving van gebouwen en de cultuurhistorische verwijzingen.

Ook Walderveen heeft zich ontwikkelt rondom een voorziening, namelijk een molen. De buurtschap kent nauwelijks ontwikkeling, mede door de molenbiotoop, waardoor deze in de categorie ‘historische plekken’ valt.

 

Verzamelingen woningen

Langs doorgaande wegen zijn door het geleidelijk toevoegen van woningen ‘verzamelingen woningen’ ontstaan. Het gaat hierbij niet om historisch gegroeide buurtschappen. Het is eerder verdichte lintbebouwing. Hierdoor is de ruimtelijke samenhang minder sterk. Door het ontbreken van een gedeelde voorziening als kerk en/of school is ook de sociale samenhang minder sterk. We onderscheiden hierbij de verzamelingen woningen langs Zuiderkade, Lunterseweg, Goorsteeg, Meulunteren, Edeseweg, Roekelseweg, Apeldoornseweg, Harskamperweg en de Maasjessteeg. Ze zijn niet duidelijk herkenbaar en veelal niet aangeduid met plaatsaanduiding borden of verwijzingen.

 

Historische plekken

Ede kent een aantal historische plekken, waar ooit een ‘buurtschap’ is ontstaan. Echter door de geïsoleerde ligging en/of het specifieke gebruik hebben deze buurtschappen nooit een groei doorgemaakt. Het gaat hierbij om De Ginkel, Oud- en Nieuw Reemst, Hoog Baarlo, Deelen, de Doesburgerbuurt, Roekel en de Venen. En zoals hierboven aangegeven Walderveen. De naamgeving verwijst veelal naar vroeg ontgonnen gebieden of boerderijen. De omvang is beperkt tot enkele woningen.

 

Locaties buurtschappen rond een voorziening, verzamelingen woningen en historische plekken

 

Deel 1: buurtschappen rond een voorziening

 

 

Nederwoud

 

 

Oorsprong | buurtschap rond een veldschool

De buurtschap kent haar oorsprong rond een veldschool op de kruising van de Postweg en de Kruisbeekweg. Gelegen in een kleinschalig landschap met houtwallen, singels en bosjes zijn twee landschapstypen aanwezig. De oude kampen vormden drogere gebieden waarop bewoning en eenvoudige vormen van landbouw mogelijk waren. Deze kennen een kleinschalig en onregelmatig verkaveld patroon.

De omliggende natte heide- en broekgronden zijn later ontgonnen en in gebruik genomen. Deze ontginningen zijn grootschaliger, en rationeler opgezet om het gebied voldoende te kunnen ontwateren en efficiënt als landbouwgrond te kunnen gebruiken.

De Groote Luntersche beek stroomt ten zuiden van de buurtschap, en verzamelt het water van de Luntersche beek en de Overwoudse beek.

 

Nu | levendige gemeenschap

De kern van de buurtschap is de plek waar de Postweg, Schansweg en Kruisbeekweg elkaar ontmoeten. Nederwoud is uitgebreid richting het zuiden. De opbouw van de buurtschap is relatief compact, aan de randen is de opzet opener en losser. Vanuit de buurtschap zijn weinig doorzichten naar de omgeving. In de Lunterse beek heeft beekherstel plaatsgevonden (verbreding) om meer ruimte te geven aan het vasthouden van water en het verhogen van natuurwaarden. Ook nieuwe ontwikkelingen kunnen daaraan bijdragen. De Luntersebeek staat qua richting haaks op de structuur van het lint, en is daardoor een karakteristiek landschappelijk element zonder woningen. De waterlopen in het gebied vormen robuuste landschappelijke dragers van het gebied.

 

 

 

Doorontwikkeling

Aan de Kruisbeekweg liggen de mogelijkheden in het verdichten van het bebouwingslint. Kijkend naar de bebouwingstypologie heeft deze straat een dorpse uitstraling. Deze bestaat uit vrijstaande woningen (één laag met kap) met de nokrichting haaks op de weg. Voor de maatvoering van de voortuin en positionering van de bijgebouwen kan aansluiting gevonden worden bij de bestaande woningen.

De bebouwing dient hier op respectabele afstand van de beek en het bijbehorende beekdallandschap te blijven.

 

De Postweg en de Schansweg hebben ruimte om te verdichten door woningen tussen de bestaande bebouwing toe te voegen. Het behouden van vrije doorzichten op het landschap is het uitgangspunt voor de Schansweg. Hier bestaat ruimte om verschillende typologieën woningen (vrijstaand, twee-onder-een-kap), met dorpse uitstraling, toe te voegen met een nokrichting parallel aan de weg.

Het bouwen aan één zijde van de weg is het uitgangspunt voor de Postweg. Hierdoor blijft de open ruimte en het zicht hierop behouden. De bebouwingstypologie is hier veelal vrijstaand, met dorpse uitstraling, met een nokrichting haaks op de weg. Voor de maatvoering van de voortuin en positionering van de bijgebouwen kan aansluiting gevonden worden bij de bestaande woningen. Aan de zuidzijde van de buurtschap vormt bestaande bebouwing en een robuuste beekstructuur de grens.

 

In de omgeving van de buurtschap gelden andere principes. Bij bedrijfsbeëindiging is het onder voorwaarden mogelijk om een woongebouw of een collectief erf met gevarieerde woonvormen te ontwikkelen. De landelijke uitstraling van de bebouwing is kenmerkend.

 

De Valk

 

 

Oorsprong | jong buurtschap

De Valkis eenrelatief jongbuurtschap, ontstaanvanuit gemeenschapszin en bedrijvigheid.Binnen DeValk kennenwe viergebieden; rondde school, rond de kerk, rond de silo en rond de brandweerkazerne. De Valkse Beekslingert daartussendoor enontwatert hetvan oudshernatte gebied. Doordat deontwikkeling grotendeelsna deoorlog heeftplaatsgevonden, ishet eenrelatief jongbuurtschap.

 

Nu | met vier kerngebiedende grootste

De Valkis hetgrootste buurtschapin deGemeente Ede.Door de groepering rondde viergebieden ishet eengevarieerd buurtschap(in bebouwing, gemeenschapszinen ruimtelijkeopbouw). Debuurtschap kenteen gestagegroei doorde jaarlijksetoevoeging vanwoningen. Uitzonderinghierop isde omgevingvan desilo vanwegede geldende milieucontour.

 

 

 

Doorontwikkeling

In de kern rondom de voorziening ligt de focus op verdichten. Hierbij kan het principe dat elke woning een vrij zicht over het landschap moet hebben losgelaten worden. Belangrijk is om de open ruimte rondom de Hoge Valkseweg en Lage Valkseweg te behouden. Ook moet voorkomen worden dat de vier gebieden aan elkaar groeien. Een herkenbare open ruimte tussen de gebieden is nodig. De toe te voegen bebouwing heeft een dorpse uitstraling. De bebouwingstypologie kan variëren. In de maatvoering van voortuinen (afstand tot de weg), positionering bijgebouwen en nokrichting wordt aangesloten bij de buurtschap.

 

Aan de randen van de buurtschappen is het mogelijk om woningen toe te voegen. Ook hiervoor geldt dat een herkenbare open ruimte tussen de vier kerngebieden belangrijk is. De dorpse bebouwing kan variëren in typologieën.

 

In de omgeving van de buurtschap gelden andere principes. Bij bedrijfsbeëindiging is het onder voorwaarden mogelijk om een woongebouw of een collectief erf met gevarieerde woonvormen te ontwikkelen. De landelijke uitstraling van de bebouwing is hiervoor kenmerkend.

 

De Kraats

 

 

Oorsprong | verspreid langs doorgaande wegen

Gelegen in het Binnenveld, is de Kraats ontstaan op de hogere dekzandrug. Dat dit de plek is om te vestigen, zien we ook terug in de locatie van kasteelboerderij Harseloo en Landgoed Nergena. De dekzandrug (kampenlandschap) met grillig patroon van verkaveling en forse wegbeplanting is omgeven door een natter gebied. De ontginning van dit gebied heeft op rationele wijze plaatsgevonden (noord/zuid georienteerde wegen - oost/west slootpatroon). Het gebied kent van oudsher verspreide bebouwing langs de lange wegen, de buurtschap is een klein cluster van woningen in een ‘kamer’ van het kampenlandschap.

 

Nu | cluster in het Binnenveld

Het cluster van woningen is inmiddels gegroeid en heeft een invulling gegeven aan de gehele ‘kamer’. Waarbij het open zicht op het omliggende landschap door de inwoners wordt gewaardeerd. Aan de noordzijde, langs de Dijkgraaf, is de buurtschap ook gegroeid. Ook langs de andere lange rechte wegen is de bebouwing (door functiewisseling) toegenomen. De druk op het gebied is groot, vanuit zowel Ede, Wageningen en Bennekom.

 

 

 

Doorontwikkeling

In principe is de kern van de buurtschap (binnen de rechthoek van wegen) vol. Verdere verdichting is niet mogelijk. Ook is uitbreiding naar het oosten en westen ruimtelijk niet gewenst. Hierdoor zijn alleen op de wat hoger gelegen delen aan de zuidzijde ontwikkelmogelijkheden. Bij bedrijfsbeëindiging is het onder voorwaarden beperkt mogelijk om de vrijgekomen ruimte te herontwikkelen voor woningen. Toe te voegen woningen hebben een dorpse uitstraling. De bebouwingstypologie kan variëren. In

de maatvoering van voortuinen (afstand tot de weg), positionering bijgebouwen en nokrichting (haaks op de weg) wordt aangesloten bij de buurtschap. Met een groene uitstraling vormen de kavels een zachte overgang naar het landelijk gebied.

 

Het ‘Gebiedsprogramma KennisAs’ verkend hoe onder andere de westkant van Bennekom (waar de Kraats onder valt) en de zone tussen Ede en Wageningen versterkt kan worden. Tot die tijd wordt aan de randen en in de buurt van de buurtschap terughoudend omgegaan met het toevoegen van woningen. Dat betekent niet dat er niets kan, maar dat er per geval wordt gekeken wat de mogelijkheden zijn. Bij bedrijfsbeëindiging is het onder voorwaarden mogelijk om een woongebouw of een collectief erf met gevarieerde woonvormen te ontwikkelen.

Het gebied rond de Kraats en het Keeckerland is vanuit de dorpsvisie Bennekom aangewezen als gebied waar functiewisseling naar wonen ter plekke mogelijk is. Andere vormen van functiewisseling worden niet toegestaan.

 

Overwoud

 

 

Oorsprong | rond een veldschool

Ook buurtschap Overwoud kent haar oorsprong rond een veldschool. In het natte broekgebied (‘Het Overwoud’) zijn een school, en later woningen, toegevoegd langs de Ruitenbeekweg. Het is een relatief jong buurtschap.

 

Nu | uniforme bebouwing aan één zijde van de weg

De buurtschap heeft een eenvoudige opbouw. Het schoolgebouw staat aan het begin/einde van de buurtschap. De aanliggende woningen zijn vrij uniform in hun dorpse uitstraling (twee lagen met kap) en liggen aan één kant van de gebogen weg. Hierdoor kijken alle woningen uit over het ‘gemeenschappelijke’ open landschap. Een relatief groot bedrijf in de buurtschap laat zien hoe zowel woningen als bedrijvigheid zich de afgelopen decennia hebben ontwikkeld in dit gebied.

 

 

 

Doorontwikkeling

In de buurtschap is weinig ruimte om woningen toe te voegen. Dit komt door het principe om de oostzijde van de Ruitenbeekweg open te houden. Op het eerste oog kan het bedrijf in de buurtschap getransformeerd worden tot een compact erf met gevarieerde woonvormen in een groene setting. Het uitgangspunt is het behoud van de open ruimte aan de oostkant van de Ruitenbeekweg.

 

Aan de Kattenbroekerweg kan verder gebouwd worden op de bestaande principes van de buurtschap. Bestaande uit dorpse bebouwing, aan één kant van de weg. Het zicht op het landschap blijft behouden. Het volgen van dit principe is mogelijk tot aan de knik in de weg - tussen Kattenbroekerweg nummer 11 en 13. De kenmerkende bebouwing (kaprichting, typologie en grootte) is uitgangspunt bij ontwikkeling.

 

Aan de Ruitenbeekweg is het mogelijk om zowel aan de noord (rechterzijde van de weg) en zuidzijde 1 á 2 woningen toe te voegen. Deze woningen zijn bij voorkeur vrijstaand en zijn opgebouwd uit één verdieping met een kap haaks op de weg. Door een eigen oprit zijn de woningen aan de straat verbonden.

 

In de omgeving van de buurtschap gelden andere principes. Bij bedrijfsbeëindiging is het onder voorwaarden mogelijk om een woongebouw of een collectief erf met gevarieerde woonvormen te ontwikkelen. De landelijke uitstraling van de bebouwing is hiervoor kenmerkend.

 

Deel 2: verzamelingen woningen

 

 

Zuiderkade

 

 

Oorsprong | boerderijen aan een verhoogde kade

De buurtschap kent haar oorsprong in boerderijen aan een lint op de Kade (Zuiderkade). De Kade vormt de overgang van de veenontginning in het oosten en de broekontginning in het westen. De smalle kavels van het veenweidegebied zijn dicht op de Kade aangezet met singels. De verkaveling van de broekontginningen zijn grootschaliger van opzet, met groene erven in een verder vaak leeg en open landschap. De Kade is, net zoals de Wolfsdijk, iets hoger gelegen op een dekzandrug en vormde de eerste plekken om (hoog en droog) te wonen.

 

Nu | uitgewaaierde bebouwing langs de wegen

Schaalvergroting en intensivering hebben geleid tot enkele grote agrarische complexen waarbij de Zuiderkade dichter bebouwd is. Deze bebouwing bestaat uit enkele agrarische bedrijven, woonbebouwing en bedrijvigheid. De groene kavels tussen de bebouwing geven doorzicht naar het omliggende landschap. De westelijk gelegen Groene Grens is ingericht als natuurgebied (GNN en GO). Dit gebied maakt onderdeel uit van een groter netwerk van natte natuurverbindingen.

De invulling aan de Wolfsdijk is tegengesteld en kent de meeste agrarische bedrijven.

 

 

 

Doorontwikkeling

Aan de Zuiderkade zijn de mogelijkheden voor het toevoegen van woningen beperkt. Het principe dat hier geldt is dat een nieuwe woning het zicht over het landschap niet mag blokkeren. Elke nieuwe woning hoeft niet per se een vrij zicht te hebben, maar dit heeft wel de voorkeur.

Bij bedrijfsbeëindiging is het onder voorwaarden ook mogelijk om het bedrijf te transformeren tot woning(en). Als gevolg hiervan kunnen andere typologieën denkbaar zijn, zoals wonen op het achtererf, wonen op een erfje etc. Dit is denkbaar zolang het voorstel blijft passen bij de karakteristieken van de Zuiderkade.

Verdere verdichting is mogelijk op de plek waar de Zuiderkade en de hogere delen van de Wolfsdijk elkaar raken. Hier kan de buurtschap mogelijk een kern vormen. Hier kan ook afgeweken worden van het principe dat elke kavel vrij zicht over het landschap moet hebben. Dit wordt per geval beoordeelt. De woningen met dorpse uitstraling zijn overwegend vrijstaand of hebben een vrijstaand karakter.

Deze woningen bestaan uit één verdieping met kap waarbij de nokrichting haaks op de weg staat.

 

Aan de randen van de buurtschap is geen uitbreiding mogelijk. Aan de noordzijde wordt de buurtschap gelimiteerd door de snelweg A12. Aan de zuidzijde stroomt de Nieuwe Wetering. Wel is het mogelijk om in de toekomst de Wolfsdijk bij de buurtschap te betrekken. Hiervoor zullen wel eerst bedrijven plaatst moeten maken voor woningen, zodat ook deze straat qua karakter en typologie overeenkomt met de Zuiderkade.

 

In de omgeving van de buurtschap gelden andere principes. Bij bedrijfsbeëindiging is het onder voorwaarden mogelijk om een woongebouw of een collectief erf met gevarieerde woonvormen te ontwikkelen. De landelijke uitstraling van de bebouwing is hiervoor kenmerkend.

 

Harskamperweg - Maasjessteeg en Apeldoornseweg

 

 

Oorsprong | geleidelijk gegroeid langs de weg

De engen aan de rand van de Veluwe vormden oude landbouwcomplexen met boerderijen. In de loop der tijd zijn de heide- en broekgebieden ontgonnen. In sommige gevallen is nog sprake van kleine ‘huisakkers’ omringd door houtwallen. In de loop der tijd vormt zich rondom boerderij Munnikhof een cluster van bebouwing. Kijkend naar de Apeldoornseweg is hier nauwelijks bebouwing aanwezig. Aan de Harskamperweg staat een enkele boerderij, al is hier nog geen sprake van een buurtschap.

 

Nu | verzamelingen woningen aan de rand van Otterlo

De drie buurtschappen zijn meer verzamelingen van woningen. In de meeste gevallen zijn het voormalige boerderijen. Hier heeft dan een functieverandering plaatsgevonden en is er een woning toegevoegd. Aan de Apeldoornseweg vormt een gemengde opbouw van vrijstaande woningen en relatief grote agrarische bedrijven het karakter. De Maasjessteeg is minder samenhangend. Het grillige kavelpatroon heeft geleid tot een verspreide en minder gestructureerde opzet. Vanaf de Maasjessteeg is de open eng nog goed beleefbaar. De smalle zandwegen samen met de houtwallen en singels vormen het kleinschalig karakter van het landschap. Rondom de Munnikhof zijn de boerenbedrijven uitgebreid met grote stallen en ligt er een camping. De woningen en agrarische bedrijven worden afgewisseld met open groene doorzichten. Het deel langs de Harskamperweg is het meest compact, met enkele woningen langs de Harskamperweg en de zijwegen (Lontweg, Eschoter Engweg).

 

 

 

 

Doorontwikkeling

Het toevoegen van woningen is alleen mogelijk op de Apeldoornseweg. Hierbij gaat het om 1 á 2 woningen. De dorpse uitstraling van de noordkant vormt het uitgangspunt.

Dit zijn vrijstaande woningen (één verdieping met kap) op grote kavels. De nokrichting staat haaks op de weg. Ook hier is het doorzicht op het landschap onderdeel van het ontwikkelprincipe. Ook is kavelsplitsing in sommige gevallen mogelijk.

Door de ligging op de eng en in het bos wordt in principe op de Harskamerweg en de Maasjessteeg niet meer bijgebouwd. Deze buurtschappen hebben hun ruimtelijke grenzen bereikt. Transformaties op de Maasjessteeg zijn wél bespreekbaar.

De zuidzijde van de Apeldoornseweg bestaat voornamelijk uit bedrijven. Op de locaties van deze bedrijven zijn transformaties naar woningen mogelijk.

 

Om de buurtschap compact te houden bestaat er geen mogelijkheid om aan de randen van de buurtschap uit te breiden.

 

In de omgeving van de buurtschap gelden andere principes. Bij bedrijfsbeëindiging is het onder voorwaarden mogelijk om een woongebouw of een collectief erf met gevarieerde woonvormen te ontwikkelen. De landelijke uitstraling van de bebouwing is hiervoor kenmerkend.

 

Meulunteren

 

 

Oorsprong | buurtschap aan de eng

De buurtschap kent haar oorsprong aan de rand van de Veluwe, aan de Hessenweg. Rondom de open eng - goede landbouwgrond - zijn boerderijen op kruisingen van wegen gebouwd. De omliggende woeste heide- en broekgronden werden ontgonnen om te kunnen gebruiken als landbouwgrond. Houtwallen en singels omzoomden deze akkercomplexen. Met de rijk beplantte wegen en erven vormt dit kleinschalige landschap een contrast met de open engen (vrij van beplanting).

 

Nu | uitgewaaierde bebouwing langs de wegen

In het gebied zijn nauwelijks nog agrarische bedrijven aanwezig. De hoeveelheid woningen in het gebied is sterk toegenomen. Met name langs de wegen het omliggende gebied in. De kleinschaligheid van het landschap en de doorzichten over de eng naar de bosrand zijn nog

grotendeels intact. Het zicht vanaf de Broeksteeg en de Hessenweg op het Meulunterse Veld is waardevol.

 

 

 

Doorontwikkeling

In de kern van de buurtschap Meulunteren is onder voorwaarden mogelijk om bij bedrijfsbeëindiging vrijstaande woningen, een woongebouw of een collectief erf met gevarieerde woonvormen te ontwikkelen. Toe te voegen woningen kennen een overwegende dorpse uitstraling. Met de maatvoering van tuinen, nokrichting en positionering van de bijgebouwen wordt aangesloten op de buurtschap.

 

Om het zicht op de eng en het landschap te bewaren is het niet mogelijk om de buurtschap naar het zuiden uit te breiden. Aan de noordkant is het mogelijk om woningen te creëren door middel van de transformatie van bedrijven bij bedrijfsbeëindiging. Ook hiervoor geldt een overwegend dorpse uitstraling, behorend bij de kern.

 

In de omgeving van de buurtschap gelden andere principes. Bij bedrijfsbeëindiging is het onder voorwaarden mogelijk om een woongebouw of een collectief erf met gevarieerde woonvormen te ontwikkelen. De landelijke uitstraling van de bebouwing is hiervoor kenmerkend.

 

Roekelseweg-Edeseweg

 

 

Oorsprong | enkele boerderijen aan doorgaande route

De oude Enggronden tussen Wekerom en de Veluwerand kennen een open karakter, zonder veel bebouwing. De aanwezigheid van veel en opstuivend zand maakte het lastig hier te wonen. Begin 1900 ligt hier nog het dorp Wekerom, met geconcentreerde bebouwing aan de Edeseweg, op de overgang van hoog naar laag. Ook aan de Roekelseweg liggen enkele boerderijen. De koppeling tussen landschap en toen gangbare landbouwsystemen is duidelijk leesbaar. De Wekeromse Eng ligt ingesloten tussen het Wekeromse Zand in het westen en oosten, door middel van grondwallen en bomenrijen is het stuivende zand een halt toegeroepen.

 

Nu | verspreide bebouwing op de open eng

Vanwege de zandverstuivingen is het dorp Wekerom verplaatst, de buurtschap is een restant van de voormalige dorpszone. Langs de Edeseweg is de bebouwing verder uitgebreid. Alle erven hebben een groene en gecultiveerde uitstraling. Het beeld vanaf de doorgaande weg is, op enkele groene kavels na, sterk gesloten. Ter plekke van de buurtschap is weinig te zien van de open eng.

 

 

 

Doorontwikkeling

In het lint: In beide buurtschappen is verdere verdichting niet mogelijk om de laatste zichten op de open Eng te kunnen behouden. Transformaties zijn denkbaar als het zicht op de eng niet verder afneemt en bij voorkeur verbeterd wordt.

Aan de rand: Ook aan de randen is een verdere uitbreiding niet mogelijk.

 

In de buurt: Bij bedrijfsbeëindiging is het onder voorwaarden mogelijk om een woongebouw of een collectief erf met gevarieerde woonvormen te ontwikkelen.

 

Lunterseweg

 

 

Oorsprong | bebouwing aan de weg tussen Ede en Lunteren

De Lunterseweg is een drukke weg tussen Ede en Lunteren. Van oudsher komt op de overgang van Veluwe en open Engen naar het lager gelegen broek- en heideontginningenlandschap vaak agrarische bebouwing voor. Juist de overgang tussen hoog en laag en de strategische ligging tussen de beide dorpen maakte het gebied interessant. De richting van het landschap is haaks op de richting van de weg, en relatief kleinschalig met houtsingels, bosjes en gevarieerd grondgebruik.

 

Nu | verdicht lint met wonen en bedrijvigheid

Het gebied is de laatste jaren sterk gegroeid met nieuwe woningen maar ook relatief grote agrarische en niet-agrarische bedrijven. Het is een actief gebied, aan een drukke doorgaande weg. Een groot deel van de landschappelijke structuren is verloren gegaan, het gebied is opener en grootschaliger geworden door een efficiënter gebruik van de gronden.

 

 

 

Doorontwikkeling

In het lint is bij vrijkomende bedrijfskavels ruimte voor herontwikkeling. Dat kan door losse woningen maar bij grotere terreinen ook door een groen nieuw erf met gevarieerde bebouwing. In verband met verkeersveiligheid worden geen nieuwe inritten toegevoegd.

 

Aan de randen is geen ruimte voor uitbreidingen. Het gebied staat onder druk, en natuurwaarden lopen terug. De verbinding tussen Veluwe en Vallei is belangrijk, om die reden is vergroting van de buurtschap in principe onwenselijk.

 

Voor de omgeving geld ook dat het gebied en de natuurlijke verbindingen onder druk staan. De ontwikkelmogelijkheden hier zijn dus beperkt. Bij vrijkomende agrarische bedrijven moet per locatie worden gekeken naar de mogelijkheden.

 

Goorsteeg

 

 

Oorsprong | boerderijen aan de oude schaapsdrift

Ook de Goorsteeg is een verzameling van woningen. De Goorsteeg is een weg haaks op de verbinding Ede-Lunteren, een van de oude schaapsdriften, vernoemd naar ‘De Kleine Goor’. Een kleinschalig, rijk beplant landschap op de overgang van Veluwe naar Vallei vormde vroeger goede agrarische grond. De buurtschap is geleidelijk gegroeid, in eerste instantie door het toevoegen van agrarische bedrijven, en later door het toevoegen van woningen als gevolg van bedrijfsbeëindiging

 

Nu | buurtschap met wonen en bedrijvigheid

De huidige buurtschap is een verzameling van woningen en bedrijven. Een aantal relatief grote bedrijven zorgen voor drukte en soms een wat industriële uitstraling. De buurtschap is compact en kent geen heldere samenhang.

 

 

 

Doorontwikkeling

In het lint is bij vrijkomende bedrijfskavels ruimte voor herontwikkeling. Dat kan door losse woningen toe te voegen maar bij grotere terreinen ook door een groen nieuw erf met gevarieerde bebouwing te realiseren.

 

Aan de randen is beperkt ruimte voor uitbreidingen. Het gebied staat onder druk, en natuurwaarden lopen terug. De verbinding tussen Veluwe en Vallei is belangrijk, om die reden gaan we terughoudend om met uitbreidingen.

 

Voor de omgeving geldt ook dat het gebied en de natuurlijke verbindingen onder druk staan. Er zijn geen aanleidingen om in de omgeving van dit buurtschap losse woningen toe te voegen, bij het transformeren van bestaande bedrijven wordt per geval bekeken wat de mogelijkheden zijn.

 

Deel 3: historische buurtschappen

 

In het verleden lagen verspreid over en rond de Veluwe tal van kleine ontginningen, voorzien van een of meerdere boerderijen. Deze boerderijen lagen relatief geïsoleerd en zijn - in een omgeving die qua vruchtbaarheid te wensen overliet - nooit verder gegroeid. Hun bestaan hadden ze vaak te danken aan de ligging langs belangrijke handelsroutes (bijvoorbeeld de Hessen) die het bestaan van een herberg rendabel maakten.

De agrarische gehuchten op de Veluwe hebben een zeer uiteenlopende ouderdom. Oud Reemst (12e eeuw) is een van de oudste, Nieuw Reemst (16e eeuw) is van latere tijd. De Ginkel bestond uit meerdere verspreide kampen, met enkele boerderijen vermoedelijk ontstaan in de 16e eeuw. Hier lag een herberg langs de historische handelsroute, nu de N224. Hoog Baarlo werd pas bewoond vanaf 1800 nadat een baron uit Harskamp opdracht gaf een landhuis te bouwen.

Buurtschap Walderveen ligt op de grens met Barneveld, aan een kruispunt van wegen en de Moorsterbeek. De buurtschap ligt op de overgang van (hoger en droger) gevarieerd kampenlandschap naar (lager en natter) kleinschalig heide- en broekontginningenlandschap. Vruchtbare gronden in het Kampenlandschap leiden tot bouw van de Walderveense molen waar gewassen rechtstreeks bewerkt konden worden. De Doesburgerbuurt kent een soortgelijke ontwikkelgeschiedenis, en is, mede door zijn ligging nabij de grotere kernen, toeristisch recreatief aantrekkelijk.

 

Ontwikkelrichting

Al deze buurtschappen zijn gelegen in kwetsbare (natuur-)gebieden. Hierdoor is ontwikkeling niet mogelijk. In specifieke gevallen is transformatie mogelijk. Dit betreft dan altijd een maatwerkplan afgestemd op de ruimtelijke kenmerken en specifieke regelgeving (zoals molenbiotoop).

 

 

De Venen

 

huidige situatie vereenvoudigde weergave 1920

 

De Venen

 

principetekening mogelijke ontwikkeling buurtschap

 

Oorsprong | kleine nederzetting ten zuiden van Lunteren Buurtschap De Venen is ontstaan als een kleine nederzetting tussen woeste en ontgonnen gronden, rond een kruising van wegen. Aan de Veendereng.

 

Nu | historisch buurtschap

In de buurtschap zijn functies toegevoegd en door functieveranderingswoningen gegroeid. Het is een nog steeds landelijk gebiedje met eenoverwegende woonfunctie.

 

Doorontwikkeling

De buurtschap is klein, met weinig ruimte voornieuwe woningen.

Op het moment dat delaatste bestaande bedrijven vanfunctie veranderen ishet eenmogelijkheid omeen ofenkele woningen toe te voegenop dievrijkomende gronden.

 

Walderveen

 

huidige situatie vereenvoudigde weergave 1920

 

De Walderveense Molen

 

principetekening mogelijke ontwikkeling buurtschap

 

Oorsprong | kleine nederzetting rond de Walderveense Molen

Walderveen is ontstaan rond de korenmolen. Op de overgang tussen verschillende landschappen.Derijkdomaanlandschapsvariatie en goede akkergronden maken het gebied al sinds 1500 toteen agrarisch buurtschap.

 

Nu | historisch buurtschap

De buurtschap is de afgelopen decennia niet veel veranderd. Het bestaat uit enkele historische en moderne boerderijen. Nog steeds gegroepeerd rond de karakteristieke molen. Hetlandschap isveranderd door schaalvergroting en afname van landschappelijke beplantingen.

 

Doorontwikkeling

De buurtschap is klein, met een overwegend agrarische functionaliteit. De kleinschaligheid en haar historische uitstraling is bijzonder. De aanwezige molenbiotoop - zorgdragend voor voldoende wind - zorgt voor veel beperkingen. Voor ter plekke stoppende bedrijven is er de mogelijkheid te kijken naar kleinschalige ontwikkelmogelijkheden.

Ontwerpprincipes erfdelen

 

  • 1.

    Hiërarchische opbouw van het erf

    • oude boerderij herkenbaar als belangrijkste element van het geheel, drager van het plan

    • nieuwbouw ondergeschikt aan hoofdgebouw, achtergelegen

  • 2.

    Samenhangend geheel

    • nieuwe woonvormen geïnspireerd op het boerenerf; schuurwoning, kapschuur, hooimijt, stal etc.

    • ingetogen architectuur, ondergeschikt aan de boerderij

  • 3.

    Schaal en maat passend in gebied

    • relatief grote bouwvolumes (meergezins- schuurwoningen) die qua korrelgrootte passen bij het landelijk gebied

    • maat van het erf passend bij nabijgelegen erven

  • 4.

    Ingepast in landschappelijke en cultuurhistorische structuren

    • bouwblok afgestemd op bestaande of historische patronen en grenzen; maatwerk

  • 5.

    Collectief en besloten boerenerf

    • samen wonen op een erf, veel ruimte voor collectiviteit

    • groot gedeeld totaalerf met ruimte voor moestuin, sport, spel en samenkomst

    • bescheiden privéruimtes aan de randen met uitzicht over het landschap

  • 6.

    Gedeelde en geclusterde voorzieningen

    • clusteren van faciliteiten; gedeeld gebouw met (semi)private bergingen voor fietsen

    • geen auto voor de deur, autoluw gedeeld erf met compact geclusterd parkeerterrein

    • gedeelde moestuin, boomgaard etc.

  • 7.

    Iets toevoegen aan omgevingskwaliteiten

    • betekenis geven voor het dorp; rustpunt voor fietsers, bankje, rondwandeling over het erf, klompenpad

    • versterken natuur en landschap; beekherstel, bomenrijen, voorzieningen voor dieren in gebouwen en omgeving

  • 8.

    Samen optrekken om mooi en duurzaam eindresultaat te krijgen

    • geen verschillen tussen ambitie en realisatie

    • ter zake kundige ontwerpers met ervaring met woonclusters en nieuwe erven in zowel ruimtelijke opbouw als architectuur

 

Naar boven