Controleplan Jeugdwet Apeldoorn

 

1 INLEIDING

 

Gemeente Apeldoorn wil dat de inwoners gebruik kunnen maken van zorg, die zowel van goede kwaliteit als betaalbaar is. Samen - en hiermee wordt bedoeld: aanbieders, cliënten en gemeenten - hebben we de taak om te zorgen dat:

  • Alleen diegene zorg ontvangt die ook zorg nodig heeft.

  • De juiste hoeveelheid zorg wordt ingezet (niet teveel en ook niet te weinig).

  • Passende zorg wordt ingezet (niet te licht en niet te zwaar).

  • De ingezette zorg goed kan worden verantwoord.

  • Alleen rechtmatige, passende en doelmatige zorg wordt vergoed.

Om die juiste zorg te organiseren is er controle nodig op de kwaliteit en de rechtmatigheid van de geleverde zorg. In dit controleplan wordt ingegaan op:

  • Welke wettelijke kaders gelden voor de controle op rechtmatigheid voor de jeugdzorg.

  • Hoe het controleproces georganiseerd is.

  • Waar de verschillen in de taak voor de individuele gemeente en de aangestelde toezichthouders is.

  • Welke controles en onderzoeken we (kunnen) uitvoeren.

  • Welke stappen we na controle of onderzoek (kunnen) nemen.

Opbouw controleplan

Het eerste hoofdstuk is de inleiding en gaat over hoe de jeugdzorg nu georganiseerd is en welke taken de gemeente zelf uitvoert en welke door de toezichthouders worden opgepakt. In hoofdstuk twee worden de wettelijke kaders uitgelegd. Hoofdstuk drie beschrijft de verschillende soorten controles en in het vierde hoofdstuk schetsen we schematisch de wijze waarop het controleproces wordt uitgevoerd.

 

1.1 JEUGDZORG IN NEDERLAND

In dit controleplan leggen we vast hoe Apeldoorn invulling geeft aan het toezicht op rechtmatigheid van jeugdzorg. Het doel van dit plan is om duidelijkheid te geven over taakverdeling en taakomschrijving van de verschillende afdelingen die een taak hebben in het controleproces. Het is een complex proces waarbij de afbakening van de gemeentelijke taken en die van de onafhankelijke toezichthouders nader uitgewerkt wordt. Hier is behoefte aan omdat de aanpak van controle niet alleen uit ‘harde’ controlemiddelen bestaat, maar juist ook uit de combinatie van goed overleg en begrip tussen aanbieders en de gemeente(n)/toezichthouders en de harde eisen die wettelijk en/of contractueel zijn vastgelegd.

Belangrijk is ook om op te merken dat de ontwikkelingen in het sociaal domein niet stilstaan. Landelijk, regionaal en gemeentelijk blijven vernieuwingen en ontwikkelingen doorlopend plaatsvinden waardoor dit plan regelmatig bijgesteld zal worden.

Dit plan richt zich specifiek op aanbieders die jeugdzorg aanbieden vanuit contractafspraken of PGB.

 

Iedere euro die in de jeugdzorg niet aan de betreffende zorg wordt besteed is niet goed. We spreken van zorgfraude als er sprake is van opzettelijk en onrechtmatig handelen met als doel financieel gewin (zelf of anderen). Zorgfraude gaat ten koste van juist die groep die het hard nodig heeft. “Veel fraude zit met name in het inleveren op kwalitatief goede zorg. Dat betekent dat ongeschoold personeel wordt ingezet, niet aan individuele doelen wordt gewerkt en cliënten niet het juiste aantal uren zorg krijgen”, stelde de Vereniging van Nederlands Gemeenten (VNG) al in 2015 in een onderzoeksrapport.1

 

Gemeenten krijgen al doende, meer informatie over frauderisico’s en fraudegevallen.

Zorgfraude heeft vaak een (meer) georganiseerd karakter. Bovendien is deze fraude lastiger vast te stellen en ligt de fraude voornamelijk in handen van malafide ondernemingen. Dit georganiseerde karakter vraagt om andere vaardigheden en kennis (o.a. afwijkende patronen in geldstromen ontdekken en achtergrondonderzoek naar personen en rechtspersonen) dan doorgaans aanwezig zijn binnen gemeentelijke afdelingen.2

Het is daarom belangrijk dat gemeenten fraude kunnen herkennen, indammen en voorkomen.

 

Enkele belangrijke bepalingen in de Jeugdwet3 en Awb4:

  • De gemeente is verantwoordelijk voor het rechtmatigheidsonderzoek.

  • Het kwaliteitstoezicht wordt verricht door de IGJ. Gemeenten hebben een signalerende rol hierin.

  • De gemeente stelt regels op over het bestrijden van misbruik en oneigenlijk gebruik.

  • De gemeente moet de door aanbieders ingediende declaraties voor betaling laten controleren.

  • Algemene toezichtsbevoegdheden (rechtmatigheid) uit de Awb en specifieke controlebevoegdheden uit de Regeling Jeugdwet staan juridisch los van elkaar.

  • Degene die controlebevoegdheden uitvoert hoeft geen toezichtsbevoegdheden te hebben maar moet voldoende deskundig zijn om dit te doen (Art. 1 Regeling Jeugdwet en de paragrafen 6a en 6b Regeling Jeugdwet voor de specifieke controlebevoegdheden).5

1.2 TAKEN GEMEENTEN EN ROL ONAFHANKELIJKHEID TOEZICHTHOUDERS

Het controleplan geeft duidelijkheid over een efficiënt en doelmatig controleproces. De gemeente heeft het contractbeheer en contractmanagement geregeld. Voor een goede uitvoering van controleprocessen moeten de taken en rollen vanuit de verschillende functies binnen gemeenten en van de toezichthouders helder geformuleerd zijn. Daardoor wordt duidelijk wat de verantwoordelijkheid van de individuele gemeente is en waar de toezichthouders zich mee bezig houden.

 

Contractbeheer en contractmanagement

Onder contractbeheer verstaan we het (administratieve) proces van het beheren van contracten (de juiste informatie op het juiste tijdstip op de juiste plaats). Contractmanagement is het proces van vastleggen en beheren - op basis van verkregen informatie - van getekende contracten en wijzigingen hierop. Contractmanagers bewaken dat alle partijen voldoen aan hun verplichtingen van het contract dat zij samen, binnen de raamovereenkomst, opstellen. Zij hebben als taak het monitoren van de contracten, het voeren van beoordelingsgesprekken en waar nodig de contracten bij te stellen. Een raamovereenkomst is een schriftelijke overeenkomst waarin afspraken gemaakt worden over aan te besteden diensten met aanbieders, met als doel het plaatsen van meerdere toekomstige opdrachten.

 

Toezicht op rechtmatigheid Jeugdwet

De Regeling Jeugdwet stelt dat iedere gemeente verantwoordelijk is voor het doen van de materiële controle. De toezichthouders hebben de taak om onafhankelijk - binnen hun wettelijke mandaat – onderzoek te doen naar de rechtmatigheid van jeugdzorgaanbieders. Zij zien toe dat organisaties de wet- en regelgeving naleven. Dit doen toezichthouders door proactief en reactief onderzoek te doen op basis van één of meerdere signalen die binnenkomen vanuit de gemeente of daarbuiten. Signalen kunnen komen uit:

  • de gemeente: inkopers, contractmanagers, klachtencoördinatoren en overige afdelingen;

  • collega gemeente of VNG;

  • de inspectie (IGJ) of Wmo-toezichthouder;

  • burgers, zorgaanbieders, cliëntraden of andere stakeholders;

  • via data-analyses, benchmarking en andere informatie;

  • risicoanalyses vanuit contract/raamovereenkomsten en het inkoopprogramma;

  • uitkomsten van eigen onderzoeken en eerder uitgevoerde controles.

Toezichthouders maken op basis van hun expertise - onpartijdig, ongekleurd en feitelijk - afwegingen, nemen beslissingen en kunnen interventies doen over de rechtmatigheid van de zorg. Vervolgens rapporteren en communiceren zij de uitkomsten richting de betrokken aanbieder en de gemeentelijke opdrachtgever. Een onafhankelijke toezichthouder heeft expertise, is professioneel, transparant en onbevooroordeeld, integer, kritisch en heeft een maatschappelijke antenne. Daardoor is de toezichthouder voorspelbaar en navolgbaar.6

2 WETTELIJK KADER

2.1 WET- EN REGELGEVING

Gemeenten zijn wettelijk gezien verantwoordelijk voor het toezicht op de rechtmatige uitvoering van de Jeugdwet. Daarbij zijn een aantal wetten en regels relevant:

  • Jeugdwet (Jw);

  • Algemene wet bestuursrecht (Awb);

  • Regeling Jeugdwet (Rjw);

  • Algemene verordening gegevensbescherming (AVG);

  • Uitvoeringsregel Algemene verordening gegevensbescherming (UAVG);

  • Lokale verordening;

  • Nadere regeling Sociaal Domein;

  • Overeenkomst tussen gemeente en zorgaanbieders.

Zorg kan op twee manieren worden geleverd, via zorg in natura (ZiN) of een persoonsgebonden budget (Pgb). Bij ZiN wordt de ondersteuning geleverd door een zorgaanbieder7 waarmee de gemeente een contract/subsidieregeling heeft afgesloten. Indien maatwerk nodig is, buiten de raamovereenkomst om, is dat bij een niet-gecontracteerde aanbieder. Een aanbieder kan onderaannemer zijn bij een gecontracteerde aanbieder. Met een Pgb kan een inwoner zelf zorg, hulpmiddelen of woningaanpassing inkopen. Met een Pgb kan een inwoner zorg inkopen die wordt verleend door een professionele zorgaanbieder of door personen uit zijn of haar sociale netwerk.

 

2.2 WETTELIJKE VERANTWOORDELIJKHEDEN TOEZICHT8

 

Jeugd

Gemeente

IGJ

Gecontracteerde aanbieders: ZIN / raamovereenkomst (ROK)

  • -

    kwaliteit

x

  • -

    rechtmatigheid

x

Niet regionaal gecontracteerde aanbieders

  • -

    kwaliteit

x

  • -

    rechtmatigheid

x

PGB

  • -

    kwaliteit

x

  • -

    rechtmatigheid

x

Onderaannemers

  • -

    kwaliteit

x

  • -

    rechtmatigheid:

Gecontracteerd

x

Niet-gecontracteerd

x

Dit controleplan is van toepassing op de Jeugdwet. De Jeugdwet kent niet9 de verplichting dat het college toezichthoudende ambtenaren moet aanwijzen die toezicht houden op het naleven van de wet.

 

2.3 PERSOONSGEGEVENS

Bij alle vormen van controle is er sprake van het gebruik van persoonsgegevens van de cliënt. Op de factuur worden naam en Burgerservicenummer (BSN) van een cliënt vermeld. De Wet bescherming persoonsgegevens maakt onderscheid tussen gewone persoonsgegevens en bijzondere persoonsgegevens. Gewone persoonsgegevens zoals naam, adres en BSN geven informatie waarmee je de identiteit van een persoon kunt achterhalen.

Bijzondere persoonsgegevens gaan over de persoonlijke levenssfeer van de cliënt. Voor de verwerking van bijzondere persoonsgegevens geldt een strenger regime dan voor gewone persoonsgegevens. Voorbeelden van bijzondere persoonsgegevens zijn godsdienst of levensovertuiging en medische gegevens.

 

Cliëntdossier inzien

In de Regeling Jeugdwet10 zijn bepalingen opgenomen over de uitwisseling en verwerking van persoonsgegevens bij declaraties en facturen en bij het controleren daarvan. Daarnaast is er ook de mogelijkheid opgenomen om een materiële controle uit te voeren door gemeenten. Ook is er een bepaling waarin staat welke personen geautoriseerd zijn om deze gegevens in te zien. Dit is afhankelijk van het type hulp, welke voorwaarden de gemeenten moeten hanteren.

 

Alleen als het echt nodig is kan de gemeente een medisch dossier inzien. Dit mag pas in de fase van detailcontrole (zie 3.4.). Is er sprake van een detailcontrole met inzage in het medisch dossier, dan gebeurt dit onder verantwoordelijkheid van een geautoriseerd persoon. Deze persoon mag het medisch dossier inzien. Bij de jeugd-ggz moet de detailcontrole uitgevoerd worden door of onder verantwoordelijkheid van een persoon op wie het medisch beroepsgeheim van toepassing is (arts, verpleegkundige, psychotherapeut etc.). Bij andere vormen van jeugdhulp (niet-ggz) zoals preventie, jeugdreclassering of een kinderbeschermingsmaatregel moet de detailcontrole uitgevoerd worden door of onder verantwoordelijkheid van iemand met een medisch beroepsgeheim.11 12

De gemeente Apeldoorn stelt voor de controle op de rechtmatigheid speciaal hiervoor aangewezen personen aan13. Deze persoon heeft in de taakomschrijving vastgestelde bepalingen omtrent de wettelijke grondslag en het gemeentelijke mandaat.

 

2.4 RECHTSBEGINSELEN

Rechtsbeginselen geven richting aan het handelen van alle medewerkers en maken bovendien duidelijk wat aanbieders van deze medewerkers kunnen verwachten.

  • 1.

    Legaliteitsbeginsel. In de wet- en regelgeving is bepaald waar toezicht op gehouden wordt en welke bevoegdheden en handhavingsinstrumenten de interne controleur of toezichthouder heeft.

  • 2.

    Proportionaliteitsbeginsel. Bij het inzetten van controle is het belangrijk dat de gemeente kiest voor de inzet van het minst zware controlemiddel. De gevraagde inspanning van de aanbieder en de gevraagde gegevens moeten altijd in verhouding staan tot het controledoel. Beantwoordt dit de vraag dan is dat voldoende.

  • 3.

    Doelmatigheidsbeginsel. Bij dit beginsel is het belangrijk dat de gemeente het doel van de maatregel voor ogen houdt. Het ingezette middel of in te zetten middelen mag/mogen niet verder doorwerken dan strikt noodzakelijk is voor het beoogde doel.

  • 4.

    Subsidiariteitsbeginsel. Dit betekent dat uit alle mogelijkheden het minst verregaande en ingrijpende middel gekozen wordt om het doel te bereiken.

In de toekomst zal een rapport na een toezichtbezoek aan een zorgaanbieder, net zoals al gebeurd bij de landelijk inspectie, openbaar gemaakt worden.

Het openbaar maken van rapporten heeft de volgende doelen:

  • Bevorderen van de aandacht voor en openheid over de kwaliteit van de zorg.

  • Stimuleren van minder presterende zorgaanbieders tot verbeteren.

  • Goede informatie over de zorgkwaliteit helpt bij het kiezen van jeugdhulp.

  • Openheid over de werkwijze van toezichthouders.

Het openbaar maken van toezichtsrapporten is gebaseerd op de Wet open overheid (Woo). Het gaat om rapporten die zijn opgemaakt naar aanleiding van een toezicht op basis van een risicoanalyse of een intern of extern signaal.

3 CONTROLEPROCES JEUGD

3.1 INLEIDING

Gemeenten financieren de zorg voor jeugdigen. Om deze gedeclareerde zorg zo efficiënt mogelijk te controleren op doelmatigheid en rechtmatigheid is er een plan nodig om de risico’s in kaart te kunnen brengen. In samenwerking (gemeenten en de toezichthouders) wordt jaarlijks een overzicht van risicofactoren gemaakt. In het derde kwartaal (Q3) stellen we de risicofactoren vast en maken keuzes waar de medewerkers die de controle(s) uitvoeren zich het volgende jaar op richten.

Bronnen die voor de risicobepaling gebruikt kunnen worden zijn bijvoorbeeld:

  • wet- en regelgeving;

  • beleidsregels;

  • inkoopbeleid en systematiek;

  • signalen vanuit de organisatie (bijvoorbeeld cijferanalyses, fraudesignalen, signalen van gemeentelijk toegangen etc.);

  • signalen van buiten de organisatie (zoals inwoners, onderzoeken NZa, media, CAK;

  • uitkomsten van eerder eigen onderzoek.

Vervolgens wordt bekeken wat de impact of kans is op:

  • Risico op het gebied van de daadwerkelijke levering van zorg.

  • De omvang van het financiële risico.

  • Mogelijke negatieve media aandacht.

  • Eerder geconstateerde fouten.

De risicoanalyse gebeurt jaarlijks, in samenspraak tussen de backoffice en contractmanagers van de gemeenten en de toezichthouders. Vanuit de beoordeling van de declaraties wordt een inschatting gemaakt wat de mogelijke mate van impact is van deze risico’s. Hierbij worden de risico’s ingedeeld naar categorie (laag, middel en hoog). Jaarlijks wordt er gekeken welke risico’s afgedekt kunnen worden aan de hand van interne controles en maatregelen. Voor de risico’s die vallen onder de categorie middel of hoog worden er vervolgacties bepaald en uitgezet, bijvoorbeeld binnen de controles op de declaraties. De risicoanalyse staat in bijlage 2.

 

Jaarlijks worden de ‘geaccepteerde waarden’ bepaald zoals bijvoorbeeld:

  • Welk gemiddeld uitnuttingspercentage is acceptabel?

  • Welk uitvalspercentage is acceptabel?

  • Tot wanneer mogen terugwerkende kracht mutaties via declaraties worden ingediend?

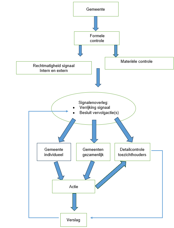
3.1.1 Signalenoverleg

Het inschatten van de risico’s is geen solistische taak. De analyse komt tot stand in samenwerking binnen de Zorgregio Midden-IJssel/Oost-Veluwe met gemeentelijke toegangen, contractmanagers, accountmanagers, toezichthouders kwaliteit en rechtmatigheid en beleidsmedewerkers. Maandelijks is er een signalenoverleg met de lokale toezichthouders/contractmanagers van de acht gemeenten14 en de toezichthouders. In dit overleg worden signalen besproken die binnen de regio of overstijgend daarbuiten opgevangen zijn door de gemeentelijke toegangen, contractmanagers, accountmanagers, beleid of de toezichthouders. Ook kunnen signalen binnenkomen bij gemeenten van de inwoners, cliënten of aanbieders. In dit overleg wordt gezamenlijk besloten welke vervolgstappen er genomen zullen gaan worden.Aanbieders kunnen per gemeente één of enkele cliënten hebben, maar verdeeld over de regio een ‘grote’ partij zijn. Dat betekent dat het delen van signalen belangrijk is om juist een stevige positie te hebben in het toezicht op de rechtmatigheid van de jeugdzorg.

 

 

3.1.2 Soorten controle

Rechtmatigheidscontroles15 worden zo veel mogelijk door de gemeente vooraf en tijdens het declaratieproces uitgevoerd. Gedurende het jaar kunnen nieuwe risico’s naar voren komen die op elk moment tot een controle kunnen leiden. Op grond van de risico(‘s) wordt de controleaanpak bepaald:

  • 1.

    Formele controle

  • 2.

    Materiële controle

  • 3.

    Detailcontrole

  • 4.

    Fraudeonderzoek

De controleaanpak heeft een logische volgorde, dat wil zeggen dat de formele controle de lichtste vorm van controle is en fraudeonderzoek de zwaarste methode.

Uitgangspunten bij alle controlemaatregelen zijn:

  • Proportionaliteit. Het minst ingrijpende controlemiddel wordt ingezet, waarmee het doel kan worden bereikt.

  • Transparantie: de stappen en de bevindingen worden middels hoor- en wederhoor met de zorgaanbieder besproken.

  • Recht om geïnformeerd te worden. De controlerende partij informeert de zorgaanbieder tijdig en zorgvuldig over het doel en de vorm van controle.

  • Er wordt rekening gehouden met:

    • de belangen van de jeugdigen en hun netwerk;

    • redelijkheid en billijkheid (bijvoorbeeld verhouding geconstateerde tekortkoming tot gevolg, bekendheid met zorg- en declaratievoorschriften, de omvang van de fout of afwijking, etc.);

    • eerdere fouten of waarschuwingen;

    • opstelling van de zorgaanbieder.

3.2 FORMELE CONTROLE

Bij een formele controle wordt de prestatie, de facturen en het product/tarief onderzocht. In deze fase is geen sprake van onderzoek naar hulpverleningsplannen of dossiers van jeugdigen. De gemeente kan controleren op:

  • Woont de jeugdige in één van de acht gemeenten / woonplaatsbeginsel?

  • Is de toewijzing geldig?

  • Is er een contract met de aanbieder?

  • Declaratie: past de declaratie binnen de toewijzing, is het tarief juist en uniek en voldoet de declaratie aan geldende regelgeving?

  • Klopt de jaarrekening en accountantsverklaring?

De formele controle wordt afgesloten wanneer het controledoel is gehaald, er geen andere signalen zijn en eventuele fouten zijn hersteld. Deze informatie wordt gedeeld binnen het signalenoverleg van de Zorgregio.

 

Gemeenten stellen door formele controles zelf vast dat de uitgaven aan de Jeugdwet rechtmatig zijn. Veel van deze controlewerkzaamheden worden (automatisch) uitgevoerd bij de reguliere verwerking van facturen. Uit deze controles kunnen signalen naar voren komen:

  • bijzondere verschillen tussen dezelfde typen aanbieders;

  • bijzondere verschillen in juistheid, volledigheid, tijdigheid in het declaratieproces;

  • fouten en oneigenlijke of onverklaarbare zaken.

De formele controle bevat in het kader van rechtmatigheid ook de controle van de jaarrekening en accountantsverklaring. Jaarlijks leveren aanbieders vóór 1 april een productieverantwoordelijkheid aan bij gemeenten. Door deze informatie uit de jaarrekening in een database te vergelijken met de ingediende declaraties zijn mogelijke discrepanties zichtbaar te maken.

 

3.3 MATERIËLE CONTROLE

De volgende stap in het controleproces is een getrapt proces en kan ingezet worden naar aanleiding van signalen uit de formele controle of signalen van anderen (jeugdigen/ouders/ verzorgers, professionals / aanbieders). Het doel van de materiële controle is het onderzoeken van de rechtmatigheid en doelmatigheid van de gedeclareerde zorg.

De gemeente onderzoekt of:

  • De prestatie is geleverd.

  • De prestatie aansluit bij de ondersteuningsvraag van de jeugdige.

  • Kwalitatief en kwantitatief voldaan is aan de hulpvraag (in de ogen van de jeugdige/ouders/verzorgers).

  • De zorg valt onder de juiste gemeente, financieringsvorm of mandaat.

  • De indicatie aansluit op een beschikking van een gecertificeerde instelling (GI) of een rechterlijke uitspraak. Er een geldige verwijzing bij een Jeugd 315 (JW315) bericht is (door artsen/GI).

Zijn de gedeclareerde kosten rechtmatig en in overeenstemming met de indicatie en cliëntgebonden. Bijvoorbeeld 100 of zelfs 110% uitnutting.

 

De volgorde in de materiële controle verloopt als volgt:

  • 1.

    Vaststellen van het doel: wat is het onderzoeksdoel van de materiële controle?

  • 2.

    Vaststellen van de risicoanalyse: op welke gegevens is de controle gebaseerd?

  • 3.

    Vaststellen controledoelen en controleplan: waarop richt de controle zich en welke methodes worden gebruikt? Wat is de onderzoeksvraag?

  • 4.

    Controledoel en controleplan communiceren met betreffende aanbieder(s).

  • 5.

    Controle uitvoeren.

  • 6.

    Uitkomst delen met aanbieder.

  • 7.

    Advies aan betrokken gemeente(n) over vervolg of afsluiting.

  • 8.

    Controle beëindigen of voortzetten.

  • 9.

    Eventueel vervolgstap(pen)/opvolging gemeente.

Zodra er zekerheid is over de rechtmatigheid en er geen andere signalen zijn, dan wordt de controle door de gemeente beëindigd. Bij onvoldoende zekerheid wordt de controle voortgezet. De uitkomst van de materiële controle wordt gedeeld in het signalenoverleg (zie 3.1.1.).

 

3.4 DETAILCONTROLE

Is na de formele en materiële controle het controledoel (nog) niet bereikt dan beslist men in het signalenoverleg tot een detailcontrole.

Bij deze stap hoort een specifieke risicoanalyse, een specifiek controledoel en -controleplan. De betreffende zorgaanbieder ontvangt van de betrokken gemeente(n) een informatiebrief met een motivatie en krijgt de gelegenheid om de nog ontbrekende informatie aan te leveren. De aanbieders die worden gecontroleerd krijgen de resultaten van dit onderzoek teruggekoppeld.

Detailcontrole is het zwaarste controle-instrument en alleen nodig als er (nog steeds) onvoldoende zekerheid is over de rechtmatigheid en/of doelmatigheid van de verleende zorg. Hierbij wordt gebruik gemaakt van persoonsgegevens van de jeugdige(n) bij een aanbieder. Vaak wordt een detailcontrole uitgevoerd op de locatie van de zorgaanbieder. Hierbij dient een zorginhoudelijke deskundige oproepbaar te zijn. De Zorgregio onderzoekt de feitelijke levering en gepastheid van de zorg:

  • Is er een ondersteuningsplan (op papier of elektronisch)?

  • Zijn er rapportages, periodieke evaluaties en/of een afsprakenagenda?

  • Is de verwijzing voor de geleverde zorg aanwezig?

  • Sluit de registratie aan op de ingediende declaraties?

  • Zijn de declaraties in lijn met de cliëntgebonden tijd?

Zoals in 3.1.1. al beschreven is hebben alle acht gemeenten verschillende systemen en hebben de toezichthouders geen toegang tot deze systemen. De formele controle en materiële controle vindt daarom plaats binnen de eigen gemeente, door aangewezen personen (interne controleurs).

Op het moment dat bij de detailcontrole, de ontbrekende informatie niet binnen de afgesproken tijd wordt ontvangen, wordt er in het signalenoverleg de vervolgstap besproken. De toezichthouders zullen de specifieke risicoanalyse, een specifiek controledoel en -controleplan opstellen en voorleggen aan de betrokken gemeenten.

Deze pakken hun onafhankelijke rol van toezichthouder op en prioriteren signalen die zij ontvangen. De regie ligt vanaf dit moment bij de toezichthouder en deze informeert de gemeente over de vervolgstappen.

 

3.5 FRAUDEONDERZOEK

Fraudeonderzoek is een onderzoek waarbij door de toezichthouder (in samenwerking met de handhavende gemeente) wordt nagegaan of een zorgaanbieder opzettelijk en doelbewust handelt met het oog op eigen- of andermans financiële gewin in het nadeel van jeugdigen/ouders/verzorgers of organisaties. Het gaat dan om de totstandkoming of de uitvoering van de zorgovereenkomst met de gemeente. Hierbij kan je denken aan (een poging tot) het plegen van valsheid in geschrifte, bedrog, benadeling van de jeugdige/ouders/verzorgers en/of verduistering. In dat geval kan de gemeente meteen overgaan tot detailcontrole mits dit proportioneel is. Het besluit hierover wordt genomen in het signalenoverleg.

In artikel 6b.7 van de Regeling Jeugdwet is beschreven aan welke voorwaarden een fraudeonderzoek moet voldoen.

 

Het Informatie Knooppunt Zorgfraude (IKZ) wordt in deze fase geïnformeerd evenals het Regionale Informatie- en Expertise Centrum (RIEC). Ook kan er samenwerking worden gezocht met de Nederlands Zorgautoriteit (NZA), Inspectie Sociale Zekerheid en Werkgelegenheid (ISZW), de Inspectie Gezondheidszorg en Jeugd (IGJ), Belastingdienst, Fiscale Inlichtingen en Opsporingsdienst (FIOD) en/of Centrum Indicatiestelling Zorg (CIZ).

Als er door de aanbieder een strafrechtelijke norm wordt overschreden dan kan de gemeente contact opnemen met het Openbaar Ministerie (OM). Het OM zal dan een onderzoek laten uitvoeren door de politie en beslissen om al dan niet over te gaan tot strafrechtelijke vervolging.

 

3.6 MAATREGELEN NA CONTROLE

De uitkomsten uit het controleproces worden tijdens of na afloop besproken met de aanbieder, door middel van hoor- en wederhoor. Afhankelijk van het soort onderzoek zal het worden uitgevoerd door de betrokken contractmanager of betrokken ambtenaar van de gemeente of door de toezichthouder. De uitgangspunten zijn:

  • De aanbieder wordt zo tijdig mogelijk geïnformeerd over de bevindingen van de controle.

  • De aanbieder krijgt een redelijke termijn om te reageren (in principe 10 werkdagen)

  • De reactie wordt meegenomen bij de vaststelling van de definitieve uitkomsten van de controle.

  • De aanbieder wordt binnen een redelijke termijn bericht over de definitieve uitkomsten.

  • In de toekomst zal het rapport worden gepubliceerd

Als er onrechtmatigheden zijn vastgesteld dan kan de gemeente in overleg met de toezichthouders één van de volgende (preventieve of repressieve) maatregelen nemen:

Voorbeelden van preventieve maatregelen zijn:

  • Het aanscherpen van beleid.

  • Het uitbreiden en aanscherpen van de contractafspraken.

  • Het delen van signalen met bijvoorbeeld andere toezichthouders (IGJ, Wmo-toezicht, sociale recherches etc.).

  • Overige passende preventieve maatregelen passend binnen wettelijke en contractuele kaders.

De gemeente kan repressief overgaan tot:

  • Het maken van aangepaste en/of aanvullende afspraken met de aanbieder.

  • Een te implementeren verbeterplan vragen aan de aanbieder.

  • Het geven van een (bestuurlijke) waarschuwing.

  • Het instellen van een (tijdelijke) cliëntenstop.

  • Een verrekening of terugvordering van onrechtmatige declaraties.

  • Het opschorten van de vergoeding.

  • Het opleggen van een boete conform het contract.

  • Een afslag op toegewezen budgetindicaties van de zorgaanbieder.

  • Het opleggen van een last onder dwangsom.

  • Het opleggen van een last onder bestuursdwang.

  • Het ontbinden van het contract.

  • Een melding bij bijvoorbeeld toezichthouders/inspectie, opsporingsdiensten, tuchtrechter, beroepsorganisatie en/of keurmerkorganisatie.

  • Aangifte bij de politie.

  • Andere passende repressieve maatregelen.

4 SCHEMATISCHE WEERGAVE CONTROLEPROCES

 

Onderstaand schema beschrijft de stappen in de fasen van de rechtmatigheidscontrole.

 

4.1 VAN SIGNAAL TOT TOEZICHT

 

 

4.2 VERLOOP CONTROLEPROCES SCHEMATISCH EN ALGEMEEN OP HOOFDLIJNEN16

Gemeente initieert en beoordeelt aangeleverde informatie

 

 

BIJLAGE 1  

 

Jeugd

Gemeente

toezichthouders

IGJ

Gecontracteerde aanbieders: ZIN / raamovereenkomst (ROK)

  • -

    kwaliteit

x

  • -

    rechtmatigheid

x

x

Niet regionaal gecontracteerde aanbieders

  • -

    kwaliteit

x

  • -

    rechtmatigheid

x

x

PGB

  • -

    kwaliteit

x

  • -

    rechtmatigheid

x

Onderaannemers

  • -

    kwaliteit

x

  • -

    rechtmatigheid:

Gecontracteerd

x

x

Niet-gecontracteerd

x

 

BIJLAGE 2  

 

Tabel risicoanalyse

 

wat

risico

Financiële rechtmatigheid

Het opzettelijk opschuiven van de einddatum van de indicatie door de aanbieder om toch alle minuten te kunnen declareren

Aanbieders onderhandelen over tarief door het stapelen van producten

Aanbieders declareren voor het product jeugd-ggz behandeling diagnostiek alle minuten. Of vragen soms extra minuten boven de norm

De aanbieder declareert indirecte tijd zoals reistijd, overleg en/of geplande maar niet geleverde zorg

Aanbieders declareren in hele uren in plaats van dat product in minuten kan worden gedeclareerd

De gedeclareerde zorg uit pgb is niet (of minder) geleverd

Gepaste zorg

Aanbieders vragen standaard de zwaarste zorgvorm aan

Het niet afschalen van producten door de aanbieder

De aanbieder hoogt de uren op, of vraagt een nieuw product aan zonder goede onderbouwing of zonder geldige verwijzing

De aanbieder stelt in het ondersteuningsplan teveel doelen op of onrealistische doelen op

Professionele standaard en overige eisen wet- en regelgeving

Doelgroep wordt niet gekoppeld aan juiste wet denk bijvoorbeeld aan passend onderwijs of WLZ. Hierdoor wordt de zorg door de gemeente betaald vanuit de Jeugdwet (of Wmo) terwijl dat niet hoeft

Kwaliteit van de medewerkers niet passend bij het product, waardoor de behandeling of de indicatie langer moet doorlopen of volume omhoog gaat om gewenst resultaat te bereiken

Het niet doelgericht werken door zorgaanbieders, het niet werken aan doel van de toewijzing

Onvoldoende kennis bij de consulenten en het ontbreken van een uniforme werkwijze over PGB waardoor mogelijk de gemeente teveel budget toekent

 

Naar boven