Beleidsregel jeugdhulp en maatschappelijke ondersteuning gemeente IJsselstein 2025

Gemeenten zijn verantwoordelijk voor de jeugdhulp. Zij kunnen de zorg dichter bij de inwoners organiseren, in samenhang met ondersteuning van gezinnen bij werk, inkomen en schulden. Dat staat in de Jeugdwet.

 

Gemeenten moeten ervoor zorgen dat mensen zo lang mogelijk thuis kunnen blijven wonen. De gemeente geeft ondersteuning thuis via de Wet maatschappelijke ondersteuning.

 

Om duidelijk te maken hoe aanvragen voor jeugdhulp of maatschappelijke ondersteuning worden beoordeeld is deze beleidsregel opgesteld.

 

Juridisch kader

  • Jeugdwet (Jw)

  • Regeling Jeugdwet

  • Jeugdnota gemeente IJsselstein 2023-2026

  • Wet maatschappelijke ondersteuning 2015 (Wmo)

  • Uitvoeringsregeling Wmo 2015

  • Verordening jeugdhulp en maatschappelijke ondersteuning gemeente IJsselstein 2022 (Verordening)

  • Besluit jeugdhulp en maatschappelijke ondersteuning gemeente IJsselstein 2022 (Besluit)

  • Artikel 4:81 en 4:84 van de Algemene wet bestuursrecht

Definities

  • Sociaal Team: ambtelijke medewerkers die namens het college het hiervoor genoemd juridisch kader uitvoeren

  • Regionale Backoffice Lekstroom (RBL): ambtelijke medewerkers van de gemeente Houten die zich, mede namens IJsselstein, bezig houden met de inkoop en administratie van Jw en Wmo

  • Lekstroomgemeenten: Houten, IJsselstein, Lopik, Nieuwegein en Vijfheerenlanden

Beleidsregels

 

Hoofdstuk 1 Afwegingskader

De bedoeling van de Jw en de Wmo is dat inwoners die (tijdelijk) niet zelfredzaam zijn of onvoldoende in staat zijn tot participatie, een beroep kunnen doen op maatwerkvoorzieningen wanneer er geen voorliggende mogelijkheden zijn. Voorliggende mogelijkheden zijn eigen kracht, sociaal netwerk, algemene voorzieningen, gebruikelijke voorzieningen en andere voorzieningen. In dit hoofdstuk worden deze begrippen verder uitgewerkt.

 

1.1 Uitgangspunten

Jeugdhulp en/of maatschappelijke ondersteuning kán in de vorm van een maatwerkvoorziening worden verstrekt. Eerst wordt altijd beoordeeld in hoeverre er andere mogelijkheden zijn om de beperkingen te verminderen en/of weg te nemen. Dit afwegingskader is van toepassing op alle hulpvragen waarmee een beroep wordt gedaan op het Sociaal Team.

 

Het Sociaal Team beoordeelt in iedere situatie in hoeverre de inwoner in staat is om zijn beperkingen/ hulpvraag op eigen kracht, met hulp van andere personen uit zijn sociale netwerk of met algemeen gebruikelijke of algemene of andere voorzieningen te verminderen of weg te nemen (zie hiervoor artikel 11 van de Verordening). Hierbij wordt toegewerkt naar een aanvaardbaar niveau. Aanvaardbaar wil zeggen dat de inwoner zich er soms bij neer moet leggen/ (leert) accepteren dat er belemmeringen blijven. De afhandeling van de vraag beperkt zich in die zin tot wat noodzakelijk is in het licht van zelfredzaamheid en maatschappelijke deelname.

 

Indien hierin geen oplossingen worden gevonden, kan het Sociaal Team een maatwerkvoorziening verstrekken. De maatwerkvoorzieningen die het Sociaal Team kan verstrekken op grond van de Jw en Wmo zijn uitgewerkt in de Verordening en in deze beleidsregels.

 

Het gaat daarbij om inwoners die hun hoofdverblijf in IJsselstein hebben en waar volgens het woonplaatsbeginsel (bij jeugd) de gemeente verantwoordelijk voor is.

 

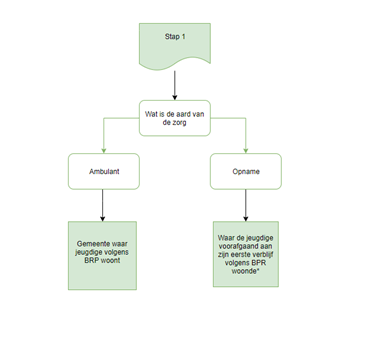
Het woonplaatsbeginsel vanuit de Jw houdt in welke gemeente verantwoordelijk is voor het bekostigen van de jeugdhulp. Hierin zijn twee zaken van belang, de aard van jeugdhulp en de (historische) woonplaats van de inwoner. Voor de woonplaats wordt daarbij aangesloten bij de Basisregistratie Personen (BRP). Voor ambulante jeugdhulp is de gemeente verantwoordelijk waar de inwoner zijn woonadres heeft volgens de BRP. Bij jeugdhulp met verblijf is de gemeente verantwoordelijk waar de inwoner onmiddellijk voorafgaand aan zijn (eerste) verblijf zijn woonadres in de zin van de Brp had. De gemeente waar de inwoner vandaan komt, blijft dus (financieel) verantwoordelijk. Dit wordt hieronder schematisch weergegeven.

1.2 Eigen kracht

In de kern gaat eigen kracht over de mogelijkheden van de inwoner en zijn omgeving om zelf in een oplossing voor zijn ondersteuningsvraag te voorzien; wat kan een inwoner zelf nog doen en/of organiseren om in de gegeven situatie de zelfredzaamheid en maatschappelijke deelname op peil te houden of te bevorderen of te zorgen voor het veilig en gezond opgroeien en groeien naar zelfstandigheid. Het gaat hierbij om fysieke, verstandelijke maar ook financiële mogelijkheden. De Wmo en de Jw staan het niet toe dat slechts op basis van inkomen ondersteuning wordt verleend of geweigerd. Wel is er bij de Wmo een eigen bijdrage vanuit het CAK. Tegelijkertijd biedt het beschikken over financiële middelen de mogelijkheid in eigen oplossingen te voorzien. Het Sociaal Team mag de financiële mogelijkheden tijdens het gesprek met de inwoner bespreken.

 

De eigen kracht is geen statische situatie, maar afhankelijk van de leerbaarheid en veerkracht van de inwoner. Versterking/inzet van eigen kracht kan ook door nadruk te leggen op het aanpassen van de omstandigheden, of door dingen anders te doen dan men altijd gewend is geweest als dat leidt tot vermindering van de ondervonden belemmering.

 

Ten aanzien van jeugdhulp betekent eigen kracht dat individuele inwoners en gezinnen zoveel mogelijk zelf én samen met hun netwerk vorm geven aan opgroeien, opvoeden, ontwikkelen en participeren. Ouders zorgen voor een veilige en stimulerende omgeving voor hun kinderen en dragen bij aan de ontwikkeling van hun kinderen door het laten meedoen met sport en spel alsook ontwikkeling van sociale vaardigheden. Ook meedoen aan de samenleving stimuleert de zelfredzaamheid. Hierbij is het uitgangspunt dat ouders primair zelf verantwoordelijk zijn voor het opgroeien en opvoeden van hun kinderen en de gemeente pas bijspringt als deze informele zorg niet meer toereikend is.

 

Hierbij hoort ook dat inwoners anticiperen op nieuwe levensfases. Een inwoner moet hierop anticiperen door tijdig maatregelen te nemen om voorbereid te zijn. Het betekent bijvoorbeeld ook dat de inwoner ervoor zorgt dat hij voldoende is verzekerd.

 

Indien dit echt niet mogelijk blijkt, is de inzet van ondersteuning mogelijk op het ondersteunen van eigen regie, het versterken van het vermogen om de regie te voeren en het versterken van de eigen kracht. Het Sociaal Team stimuleert wat inwoners wel kunnen. Het gaat er dus om aansluiting te vinden bij eigen mogelijkheden in plaats van onmogelijkheden. De inwoner houdt waar mogelijk zelf de regie over de oplossing die wordt ingezet om daarmee ook de kans van slagen te vergroten en de inzet van hulp of voorziening te beperken tot de periode, dat het echt noodzakelijk is.

 

Het kan ook zijn dat een inwoner niet voldoende zelfredzaam is of kan worden om op eigen kracht maatschappelijk deel te nemen. Dan is het noodzakelijk om gerichte ondersteuning mogelijk te maken om de zelfredzaamheid te versterken. De Jw en de Wmo maken het mogelijk dat de inwoner en zijn naasten of anderen in het eigen netwerk verschillende interventies krijgen aangereikt om eigen kracht te verhelderen en te versterken.

 

Voorbeeld van eigen kracht (versterken)

Onafhankelijke cliëntondersteuning

 

Programma’s gericht op versterken opvoedingsvaardigheden ouders

  • Het bevorderen van participatie en zelfsturing van jongeren (jongerenwerk)

  • Gebruik maken van ondersteunende apps voor dagstructuur

3.2.1 Informele hulp

Informele hulp is de normale, dagelijkse hulp die huisgenoten (bijvoorbeeld partners, ouders, inwonende kinderen) naar elkaar onderling horen te bieden. Dit omdat ze samen als leefeenheid in een woning wonen en daarom een gezamenlijke verantwoordelijkheid hebben voor elkaar en het voeren van het huishouden. Van ouders wordt verwacht dat zij minderjarige kinderen verzorgen, opvoeden en toezicht bieden, ook als er sprake is van een kind met een ziekte, aandoening of beperking.

 

Voor welk deel van de ondersteuningsvraag informele hulp als (deel)oplossing kan worden aangemerkt, wordt bepaald door:

  • Wat naar algemene aanvaarde opvattingen in redelijkheid mag worden verwacht van ouder(s) en een huisgenoot.

  • De intensiteit van de ondersteuningsbehoefte.

  • De verwachte duur van de ondersteuningsbehoefte.

  • De veerkracht, de draagkracht en draaglast, deskundigheid en de leeftijd van de huisgenoot en het netwerk in relatie tot de aard, de intensiteit en verwachte duur van de ondersteuningsbehoefte.

Het principe van informele hulp heeft een verplichtend karakter. Dit wil zeggen dat dit niet vrijblijvend is en van huisgenoten verwacht mag worden. Hierbij wordt geen onderscheid gemaakt op basis van sekse, religie, cultuur, gezinssamenstelling, studie of werk. Zo zijn de wijze van inkomensverwerving, drukke werkzaamheden, lange werkweken of persoonlijke opvattingen over het bieden van de benodigde ondersteuning (zoals het niet gewend zijn of geen ondersteuning willen verrichten) geen redenen dat een ouder of huisgenoot geen gebruikelijke hulp kan verlenen. In onze samenleving wordt het normaal geacht dat de echtgenoot, ouders, inwonende kinderen of andere huisgenoten voor elkaar zorgen en een rol vervullen in het huishouden, zeker daar waar er sprake is van een huisgenoot met een ziekte, beperking of aandoening.

 

Als de huisgenoot van een zorgvrager vanwege zijn/haar werk fysiek niet aanwezig is wordt hiermee in het onderzoek rekening gehouden. De afwezigheid van de huisgenoot moet een verplichtend karakter hebben en inherent zijn aan diens werk; denk hierbij aan offshore werk, internationaal vrachtverkeer en werk in het buitenland.

 

Hulp die in omvang en intensiteit de informele hulp substantieel overstijgt, wordt aangemerkt als bovengebruikelijke hulp. Als de huisgenoten in staat zijn de bovengebruikelijke hulp te bieden, spreken we van eigen kracht of mantelzorg (zie ook paragraaf 1.3.1). Ook als degene die de hulp verleent, hiervoor minder is gaan werken en daardoor minder inkomen heeft dan voorheen. Zolang deze afname van inkomen aanvaardbaar is spreken we van eigen kracht. Een maatwerkvoorziening is niet bedoeld als compensatie van het inkomen. Daarmee valt de geboden hulp niet onder verantwoordelijkheid van de gemeente. Maatstaven die worden gehanteerd om te bepalen wat de bovengebruikelijke hulp is, worden in hoofdstuk 3 en 4 nader beschreven. Alleen wanneer er sprake is van bovengebruikelijke hulp en/of de informele hulp niet geboden kan worden in verband met beperkte veerkracht/overbelasting of onvoldoende deskundigheid van de huisgenoot, kan een maatwerkvoorziening Jeugdhulp en/of Wmo worden ingezet. Mits hiervoor geen beroep kan worden gedaan op hulp van personen uit het sociaal netwerk, algemeen gebruikelijke, andere of algemene voorzieningen. Hieruit volgt dus ook dat het bieden van bovengebruikelijke hulp aan een kind, partner, huisgenoot of andere persoon uit het sociaal netwerk, niet per definitie de basis vormt voor het toekennen van een maatwerkvoorziening in de vorm van een persoonsgebonden budget (pgb) voor het sociaal netwerk.

 

1.3 Sociaal Netwerk

Tot het sociaal netwerk van de inwoner worden personen uit de huiselijke kring gerekend, maar ook andere personen met wie de inwoner een sociale relatie onderhoudt. Het kan gaan om huisgenoten, familieleden, vrienden, buren, collega’s of bijvoorbeeld de trainer van de sportclub. Ook mantelzorgers vallen onder het sociaal netwerk van een inwoner. In eerste instantie kan het tijdens het onderzoek door het Sociaal Team lijken dat een inwoner niet of nauwelijks over een sociaal netwerk beschikt of dat het netwerk niet kan worden ingezet. Dit kan te maken hebben met de vraagverlegenheid van de inwoner (hij/zij wil niemand tot last zijn). Indien nodig wordt tijdens het onderzoek door het Sociaal Team de mogelijkheid verkend tot het activeren van het eigen sociaal netwerk. Er dient bij de afweging altijd gekeken te worden naar eventuele hulp die ingezet wordt zoals onder meer door vrijwilligers, maatjes, een telefooncirkel en het aanbod van de actuele welzijnsorganisaties.

1.3.1 Mantelzorg

Onder mantelzorg wordt verstaan alle hulp aan een hulpbehoevende door iemand uit diens directe sociale omgeving. Ook minder intensieve hulp, de hulp aan huisgenoten en de hulp aan instellingsbewoners zijn meegenomen. Mantelzorg is hulp die verder gaat dan de zogenoemde 'gebruikelijke hulp'. Het betreft dus altijd bovengebruikelijke hulp. Binnen de leefeenheid van de inwoner is gebruikelijke hulp afdwingbaar. Mantelzorg is dat niet. De mate waarin mantelzorgers bereid en in staat zijn een deel van de benodigde ondersteuning te bieden, bepaalt mede of een maatwerkvoorziening nodig is en de omvang daarvan. Hierbij speelt de draagkracht en draaglast van mantelzorgers een rol. Deze is niet voor iedereen gelijk. Voor de ene persoon is het bieden van anderhalf uur zorg per dag het maximum dat hij kan dragen, terwijl een ander meerdere uren ondersteuning kan bieden. Deze verschillen worden in belangrijke mate bepaald door de persoonlijke omstandigheden van de mantelzorger (leeftijd, gezinssituatie, eigen gezondheid). Bij (dreigende) overbelasting van een mantelzorger of het wegvallen van de mantelzorg kan een algemene voorziening of maatwerkvoorziening worden geboden. Bij het onderzoek kan de mantelzorger zelf aangeven welke ondersteuningsbehoefte hij heeft. Vervolgens wordt gekeken welke vorm van ondersteuning passend kan zijn. Ook wanneer er sprake is van een LAT-relatie, kan er overigens sprake zijn van mantelzorg. Overbelasting van mantelzorgers kan voorkomen worden door aanvullende zorg in te zetten . Het aanvragen van ondersteuning via de Zorgverzekeringswet of elke andere wet gaat voor op een maatwerkvoorziening Jw of Wmo. De zorg kan incidenteel overgedragen worden, bijvoorbeeld tijdens een vakantie. Of structureel, bijvoorbeeld elke week een dagdeel of maandelijks een weekend.

 

Er is sprake van mantelzorg als deze intensief en langdurig wordt verleend door personen uit de directe omgeving van de inwoner, het verlenen van mantelzorg rechtstreeks voortvloeit uit de sociale relatie en de gebruikelijke hulp in zwaarte, duur en/of intensiteit overstijgt. Onder het intensief en langdurig verlenen van mantelzorg wordt verstaan dat in principe gemiddeld acht uur per week en minimaal drie maanden aaneengesloten binnen één kalenderjaar aaneengesloten mantelzorg wordt verleend. De ondersteuning door de mantelzorger heeft geen verplichtend karakter. De mate van belastbaarheid van de mantelzorger maakt onderdeel uit van het onderzoek.

 

Respijtzorg

Respijtzorg is een tijdelijke en/of volledige overname van zorg met als doel de mantelzorger een adempauze te geven. Respijtzorg is een vorm van mantelzorgondersteuning. Door af en toe vrij te zijn van mantelzorgtaken, kunnen mantelzorgers hun eigen leven beter in balans houden en de zorg voor hun naaste langer volhouden. Zie paragraaf 3.5.4 en 4.3.2.

 

Jonge mantelzorgers

Kinderen onder de 18 jaar hoeven geen mantelzorgtaken uit te voeren. Dit betekent dat kinderen niet actief gevraagd worden om mantelzorgtaken te verrichten. De problemen van jonge mantelzorgers zijn vaak niet zichtbaar. Omdat de jongere vaak niet de primaire verzorger is, zal de jongere niet snel een beroep doen op formele of informele zorg. Daarbij ziet deze groep zichzelf ook niet als mantelzorger. Het herkennen en ondersteunen van jonge mantelzorgers kan overbelasting, voortijdig schoolverlaten en (psychische) problemen op latere leeftijd voorkomen. Er is een divers ondersteuningsaanbod beschikbaar voor jonge mantelzorgers, veelal in de vorm van fysieke of digitale coaching/cursussen.

1.3.2 Mantelzorgwaardering

Mantelzorgers komen in aanmerking voor een jaarlijkse blijk van waardering. Het betreft hier zowel mantelzorgers die wonen in de gemeente of mantelzorg verlenen in de gemeente. Om voor de mantelzorgwaardering in aanmerking te komen moet de mantelzorger zich hebben aangemeld bij het Steunpunt Mantelzorg in IJsselstein.

 

Aanvraag en inhoud mantelzorgwaardering

De mantelzorgwaardering bestaat uit het verstrekken van een lokale waardebon. De waarde van de lokale waardebon staat genoemd in het Besluit. Een aanvraag voor een mantelzorgwaardering kan door een mantelzorger jaarlijks bij het college worden ingediend in de periode tussen 1 juli tot en met 30 september. Buiten deze periode ontvangen aanvragen worden afgewezen. Daarnaast moet de aanvraag betrekking hebben op één of meer zorgvragers uit de gemeente. Er kan per mantelzorger jaarlijks één aanvraag worden ingediend.

 

1.4 Algemene voorzieningen

Algemene voorzieningen zijn voorzieningen in de vorm van diensten of activiteiten die vrij toegankelijk zijn, en die gericht zijn op het gezond en veilig opgroeien, groeien naar zelfstandigheid en het versterken van de zelfredzaamheid en maatschappelijke deelname van de inwoner. Iedere inwoner kan van een algemene voorziening gebruik maken. Er hoeft geen onderzoek aan vooraf te gaan naar de behoeften, persoonskenmerken en mogelijkheden van de inwoner. Te denken valt aan sportaccommodaties en activiteiten in de wijk. Wel kunnen er globale restricties en toegangscriteria worden gesteld. Het gaat bijvoorbeeld om de frequentie waarmee de voorziening wordt bezocht of dat men behoort tot de doelgroep.

 

Algemene voorzieningen kunnen zowel collectief als individueel van aard zijn en het kunnen zowel commerciële diensten zijn als diensten zonder winstoogmerk. Vrijwillige inzet wordt ook als algemene voorziening beschouwd. Bij een melding en tijdens het onderzoek verwijst het Sociaal Team de inwoner naar - waar van toepassing - op de aanwezigheid en beschikbaarheid van de voor de inwoner relevante algemene voorzieningen. Indien nodig kan het Sociaal Team ook zorgen voor de toeleiding naar deze voorzieningen.

 

Voorbeelden van algemene voorzieningen

  • Consultatiebureau en jeugdgezondheidszorg (GGD regio Utrecht)

  • Kinderopvang en buitenschoolse opvang

  • Welzijnswerk, bijvoorbeeld door De welzijnsorganisatie of Handje Helpen

  • Gemaksvoorzieningen door de zorgverzekeraar

  • Opvoedhulp bijvoorbeeld Familie & Co van De welzijnsorganisatie

  • Boodschappendiensten

1.5 (Algemeen) Gebruikelijke voorzieningen

Het begrip (algemeen) gebruikelijk is een veelgebruikte term binnen de Wmo. Het gaat hier om voorwerpen of producten (waaronder woningaanpassingen en vervoersvoorzieningen) die:

  • niet speciaal bedoeld zijn voor personen met een beperking;

  • verkrijgbaar zijn in de reguliere handel (en ook daadwerkelijk beschikbaar zijn); een passende bijdrage levert aan het realiseren van een situatie waarin de inwoner tot zelfredzaamheid of participatie in staat is en;

  • financieel gedragen kunnen worden met een inkomen op minimumniveau

Een fiets met lage instap is een goed voorbeeld van een voorziening die als algemeen gebruikelijk kan worden aangemerkt. Een dergelijke fiets wordt ook gebruikt door mensen zonder beperkingen) en is gewoon bij de fietsenwinkel te koop. Andere voorbeelden van voorzieningen die als algemeen gebruikelijke voorzieningen kunnen worden aangemerkt, zijn een rollator, een verhoogde toiletpot, een buggy, één-hendel mengkraan en een elektrische of inductiekookplaat.

 

Met een minimumniveau gaan we uit van een inkomen op bijstandsniveau. Hierbij volgen we de meest recente jurisprudentie over wanneer een voorziening algemeen gebruikelijk is.

 

Hierboven staan hulpmiddelen die de Rijksoverheid in het verleden bewust uit het hulpmiddelenpakket van de Zorgverzekeringswet heeft gehaald, omdat zij betaalbaar zijn, veel gebruikt worden of passen binnen een bepaalde levensfase, net als een kinderwagen. Feitelijk hebben deze hulpmiddelen hiermee een algemeen gebruikelijk karakter gekregen. Wat als algemeen gebruikelijke voorzieningen gezien wordt, verandert in de loop der jaren en is onderhevig aan maatschappelijke ontwikkelingen.

 

De Jw kent het begrip ‘algemeen gebruikelijk’ niet, omdat enkel diensten en geen voorwerpen kunnen worden toegekend. Toch kunnen ook diensten aangemerkt worden als algemeen gebruikelijk. Denk bijvoorbeeld aan kinderopvang.

 

Naast algemeen gebruikelijke voorwerpen, producten en diensten, kan er zowel bij de Wmo als jeugdhulp sprake zijn van algemeen gebruikelijke kosten. Het gaat om kosten die iemand heeft of een prijs die iemand, ongeacht leeftijd of beperking, moet betalen voor een dienst, service, activiteit of andere maatregel.

 

In relatie tot de specifieke persoonlijke situatie van de inwoner wordt bekeken of de voorziening, algemeen gebruikelijk is. Het is in principe de inwoner die moet aantonen dat een algemeen gebruikelijke voorziening voor hem niet tot de (financiële) mogelijkheden behoort. Daarbij kan het inkomen van de inwoner een rol spelen, maar ook het feit dat hij door een schuldsaneringstraject of beslag op zijn inkomen geen financiële ruimte heeft om te sparen of een lening af te sluiten. Ook als er sprake is van een plotseling optredende, onvoorziene noodzaak, kunnen voorzieningen of kosten die als algemeen gebruikelijk aangemerkt hadden kunnen worden, dat toch niet zijn. Zo zijn de kosten van een verhuizing die plotseling noodzakelijk is omdat iemand een hersenbloeding heeft gekregen, niet algemeen gebruikelijk.

 

1.6 Andere voorzieningen/afbakening andere wetten/voorliggende voorzieningen

Een andere voorziening is ondersteuning waar op grond van een andere (wettelijke) regeling dan bedoeld in de Wmo of de Jw aanspraak op kan worden gemaakt/bestaat. Het Sociaal Team mag een maatwerkvoorziening Wmo/jeugdhulp weigeren als aanspraak bestaat op een andere voorziening. In de Wmo staat opgenomen dat een voorziening geweigerd kan worden als een inwoner de ondersteuningsvraag op eigen kracht kan oplossen door gebruik te maken van de andere voorziening. In de Jeugdwet staat als weigeringsgrond beschreven dat een andere voorziening voorliggend is.

 

Voorbeelden van andere voorzieningen zijn: ondersteuning vanuit de Wet langdurige zorg (Wlz), de Zorgverzekeringswet (Zvw), de Participatiewet, het Uitvoeringsinstituut Werknemers Verzekeringen (UWV), onderwijswetgeving of een lokale regeling, zoals Regionale huisvestingsverordening.

 

Omdat de afbakening tussen de Wmo/Jw met de Wlz en de Zvw veelvuldig voorkomt, worden deze hieronder uitgebreider toegelicht. Ook wordt de afbakening tussen de Jw en de Wet passend onderwijs hieronder toegelicht. De onafhankelijk cliëntondersteuner kan een inwoner helpen bij de aanvraag van een andere voorziening. Bij toepassing van meerdere wetten heeft andere wetgeving altijd voorrang op de Jw. Dus bijvoorbeeld Wmo gaat voor de Jw.

1.6.1 Afbakening met Wet langdurige zorg (Wlz)

Een inwoner kan aanspraak maken op ondersteuning vanuit de Wlz wanneer de inwoner blijvend (voor de duur van zijn leven) is aangewezen op permanent toezicht of 24 uur zorg in de nabijheid nodig heeft. Het gaat om mensen met:

  • een somatische of psychogeriatrische aandoening of beperking

  • een verstandelijke beperking

  • een lichamelijke beperking

  • meervoudige beperkingen

  • een psychiatrisch probleem indien zij 18 jaar of ouder zijn

Wlz-zorg wordt geïndiceerd door het Centrum Indicatiestelling Zorg (CIZ). De coördinatie daarvan is belegd bij zorgkantoren. Een inwoner kan de ondersteuning vanuit de Wlz ontvangen in een Wlz-instelling, maar ook thuis. In het onderzoek onderzoekt het Sociaal Team of er een Wlz indicatie aanwezig is, hiervoor kan het zorgkantoor worden geraadpleegd. Het zorgkantoor is verplicht om deze informatie aan het Sociaal Team te verstrekken en hoeft hiervoor alleen toestemming te hebben wanneer de inwoner een aanvraag doet op grond van de Jw.

 

Afbakening ondersteuning Wmo Wlz

De afbakening tussen de Wlz en de Wmo is wettelijk geregeld (artikel 2.3.5 lid 6 van de Wmo). Het college kan een maatwerkvoorziening Wmo weigeren als:

  • 1.

    de inwoner op grond van de Wlz aanspraak heeft op verblijf en daarmee samenhangende zorg in een instelling, of

  • 2.

    er redenen zijn om aan te nemen dat de inwoner daarop aanspraak kan maken en weigert mee te werken aan het verkrijgen van een besluit hiervoor.

Indien een inwoner met een Wlz- indicatie een melding doet, neemt het Sociaal Team de melding als bedoeld in hoofdstuk 2 van deze beleidsregels en artikel 4 van de Verordening op gebruikelijke wijze in behandeling en start een onderzoek, ook als zij weet dat de inwoner ondersteuning vanuit de Wlz ontvangt of denkt dat de inwoner daarop aanspraak kan maken. De uitkomst van het onderzoek kan zijn dat de ondersteuningsvraag voldoende is/kan worden opgelost met zorg vanuit de Wlz als andere voorziening. Er is dan geen reden voor het verstrekken van een maatwerkvoorziening Wmo.

 

Wanneer een inwoner met een Wlz-indicatie thuis blijft wonen, kan de inwoner vanuit de Wmo een hulpmiddel, vervoersvoorziening en/of woningaanpassing toegekend krijgen. Dit is niet mogelijk als de inwoner in een instelling verblijft. Wanneer een inwoner verhuist naar een Wlz-instelling en er zijn eerder hulpmiddelen vanuit de Wmo verstrekt, dan kan het Zorgkantoor contact opnemen met de leverancier van de hulpmiddelen om na te gaan of zij deze hulpmiddelen kan overnemen. Het doel hiervan is de inwoner (administratief) minder te belasten.

 

Hieronder wordt schematisch weergegeven welke voorzieningen vanuit de Wlz en Wmo vergoed kunnen worden bij een Wlz indicatie.

 

 

Afbakening ondersteuning Jw - Wlz

Bij jeugdigen is het vanwege de leeftijd soms lastig te beoordelen in hoeverre sprake zal zijn van een blijvende behoefte aan 24-uurs zorg. Om die reden kan het CIZ besluiten een Wlz-indicatie te weigeren. Ook is het bij meervoudige problematiek soms lastig te beoordelen of de 24-uurs zorg vooral voortvloeit uit verstandelijke/lichamelijke beperkingen of mogelijk uit psychische beperkingen.

 

Als een jeugdige (tot 18 jaar) met een Wlz-indicatie psychische zorg nodig heeft, moet het Sociaal Team hiervoor jeugdhulp inzetten. Alleen wanneer de behandeling van de psychische stoornis integraal onderdeel uitmaakt van de behandeling die vanuit de Wlz geboden wordt (vanwege bijv. de verstandelijke of somatische beperking), valt de behandeling van de psychische stoornis toch onder de Wlz. Voorbeelden hiervan zijn gedragsstoornissen bij verstandelijk gehandicapten met een autisme spectrum stoornis, een posttraumatische stressstoornis bij een verstandelijk gehandicapte waarvoor integrale behandeling nodig is.

 

Als de behandeling van de psychische stoornis los van de Wlz-behandeling kan worden geleverd en integrale behandeling dus niet nodig is, dan wordt de zorg voor de psychische stoornis voor jeugdigen onder de 18 jaar geleverd en betaald op basis van de Jw.

 

De Wlz biedt een uitgebreid pakket aan zorg, waaronder verblijf en alle met dat verblijf gepaard gaande behandeling. Ook begeleiding, persoonlijke verzorging en verpleging valt bij een Wlz-indicatie onder de Wlz, evenals logeeropvang. Verder kunnen jeugdigen van 18 jaar en ouder met een licht verstandelijke beperking in een specifiek geregelde situatie tijdelijk aanspraak hebben op Wlz-zorg.

 

De afbakening tussen de Wlz en de Jw net als voor de Wmo met de Wlz wettelijk geregeld.

 

Het Sociaal Team kan een maatwerkvoorziening Jeugdhulp weigeren als:

  • 1.

    de inwoner op grond van de Wlz aanspraak heeft op zorg als bedoeld bij of krachtens de Wlz, of

  • 2.

    er gegronde redenen zijn om aan te nemen dat de jeugdige in aanmerking kan komen voor zorg op grond van de Wlz en de jeugdige of zijn wettelijk vertegenwoordiger weigert mee te werken aan het verkrijgen van een besluit daarvoor.

Het Sociaal Team neemt een melding op gebruikelijke wijze in behandeling en start een onderzoek, ook als zij weet dat de inwoner ondersteuning vanuit de Wlz ontvangt of denkt dat de inwoner daarop aanspraak kan maken. De uitkomst van het onderzoek kan zijn dat de ondersteuningsvraag voldoende is/kan worden opgelost met zorg vanuit de Wlz als andere voorziening. Er is dan geen reden voor het verstrekken van een maatwerkvoorziening jeugdhulp.

 

Sommige vormen van hulp biedt de Wlz niet en vallen dus altijd onder het bereik van de Jw (bijv. jeugd-ggz of pleegzorg). Een Wlz-indicatie en jeugdhulp kunnen dus naast elkaar bestaan. Als de jeugdige met een Wlz-indicatie vervoer naar de locatie waar jeugdhulp geboden wordt nodig heeft, valt dat onder de Jeugdwet. De Wlz vergoedt namelijk enkel vervoer van en naar de locatie waar Wlz-begeleiding of behandeling wordt ontvangen. Dit geldt echter alleen tot de leeftijd van 18 jaar is bereikt. Daarna gaat de Jw over in de Wmo.

 

Als het Sociaal Team jeugdhulp wil beëindigen omdat de hulp op grond van de Wlz geboden kan worden, dan beoordeelt het Sociaal Team of een jeugdige de zorg inderdaad op grond van de Wlz kan ontvangen. Als dat niet het geval is, dan wordt de jeugdhulp op grond van de Jw voortgezet.

1.6.2 Afbakening Zvw

De Zorgverzekeringswet (Zvw) regelt het recht op geneeskundige zorg of een hoog risico daarop. Dit recht geldt voor verzekerden van alle leeftijden. De geneeskundige zorg is vastgelegd in het basispakket. Met ‘hoog risico daarop’ wordt bedoeld dat geneeskundige zorg op grond van de Zvw ook verleend kan worden aan verzekerden bij wie nog geen sprake is van een ziekte, aandoening of beperking maar wel een ‘hoog risico’ hierop hebben. Bijvoorbeeld ouderen, mensen met een lichamelijke aandoening of mensen die snel kunnen verslechteren. Voorbeelden van zorg die voor verzekerden van alle leeftijden onder de Zvw vallen, zijn verpleging, paramedische zorg (fysio-, oefen- en ergotherapie, logopedie en diëtiek) en zintuiglijke gehandicaptenzorg. De zintuigelijke gehandicaptenzorg is zorg gericht op het psychisch leren omgaan met de handicap en interventies die de beperking opheffen/ compenseren ter vergroting van de zelfredzaamheid.

 

Zintuiglijke gehandicaptenzorg omvat ook de ‘mede’ behandeling van ouders/ verzorgenden, kinderen en volwassenen, rondom de persoon met een zintuiglijke beperking die vaardigheden aanleren in het belang van de persoon met de beperking. Ter bevordering van de maatschappelijke deelname van de inwoner kan aanvullend op de zintuiglijke gehandicaptenzorg vanuit de Zvw, begeleiding vanuit de Wmo of Jw worden ingezet.

 

Afbakening Wmo-Zvw

Naast de hierboven beschreven geneeskundige zorg kunnen hulpmiddelen die een lichaamsfunctie vervangen (gehoorapparaat, taststok, hulphond of een hond met vergelijkbare functie) en allerlei medische appraten zoals antidecubitus matrassen of ligorthesen vanuit de Zvw worden geboden. Sommige hulpmiddelen kunnen zowel vanuit de Zvw worden verstrekt als vanuit de Wmo. Bij een kortdurende ondersteuningsbehoefte is de Zvw aan zet, bij een langdurige ondersteuningsbehoefte de Wmo (zie paragraaf 3.5 van deze Beleidsregels). Wanneer een inwoner voor zijn ondersteuningsvraag aanspraak kan maken op een andere voorziening (zorg/ondersteuning Zvw) kan het Sociaal Team een maatwerkvoorziening Wmo weigeren omdat de inwoner op eigen kracht zijn ondersteuningsvraag met de andere voorziening kan oplossen. Het kan ook voorkomen dat een combinatie van voorzieningen nodig is. In die situaties is afstemming van de maatwerkvoorziening Wmo op de andere voorziening noodzakelijk.

 

Afbakening Jw-Zvw

Als een jeugdige voor een ondersteuningsvraag recht op zorg vanuit de Zvw heeft, wordt geen maatwerkvoorziening op grond van de Jw toegekend. Behalve als er meerdere oorzaken ten grondslag liggen aan de problemen van de jeugdige. In dat geval gaat de maatwerkvoorziening op grond van de Jw voor. Hiervoor geldt ook de plicht tot afstemming.

 

Jeugd-GGZ zit niet meer in het basispakket van de zorgverzekering. Zorgverzekeraars kunnen deze hulp wel via een aanvullende verzekering aanbieden. Hoewel gemeenten zorgen voor de kwaliteit, toegang en beschikbaarheid van hulp aan jongeren met psychische problemen en stoornissen blijft een klein deel van de jeugd-GGZ door de zorgverzekeraar betaalt, namelijk:

  • Behandeling van lichte psychische klachten door de huisarts of praktijkondersteuner GGZ

  • Medicijnen tegen psychische aandoeningen voor jongeren die niet in een instelling zitten (ofwel: medicijnen die inwoners zelf met een recept bij de apotheek kunnen ophalen)

Daarnaast zijn er nog andere behandelingen of zaken die onder de Zvw vallen en dan met name in de aanvullende verzekering:

  • Speltherapie: 3 tot 14 jaar

  • Vaktherapie: sommige vormen

  • Psychomotorische kindertherapie(tot of rond 12 jaar): leren stress reguleren, emoties verwerken en ervaringen opdoen met ander gedrag

  • Soms: counseling

In de Verordening is opgenomen dat voor bovenstaande zaken er eerst gekeken wordt in het kader van draaglast of ouders aanvullend verzekerd zijn alvorens er gekeken wordt naar de Jw. De Zvw is namelijk altijd voorliggend op de Jw.

1.6.3 Afbakening Wet passend onderwijs

Scholen hebben een zorgplicht en moeten extra ondersteuning bieden aan leerlingen die dit nodig hebben. De afbakening tussen de zorgplicht van scholen en de jeugdhulpplicht van gemeenten is niet altijd even duidelijk. Grofweg kan het volgende onderscheid gemaakt worden: extra ondersteuning die primair is gericht op het leerproces, is de verantwoordelijkheid van de school. Is extra ondersteuning ook op andere gebieden nodig, dan kan de gemeente (deels) verantwoordelijk zijn. Inhoudelijke huiswerkbegeleiding wordt nooit vergoed vanuit de Jw, dit is de verantwoordelijkheid van ouders en school. In sommige gevallen valt begeleiding bij plannen en structureren wel onder de Jw, namelijk bij jeugdhulp met een somatische of psychiatrische aandoening of een verstandelijke of zintuigelijke beperking. Deze begeleiding is dan gekoppeld aan concrete doelen en tijdsperiode met als resultaat betere zelfredzaamheid en participatie van de jeugdige.

 

Een leerling kan door zijn gedrag moeilijkheden hebben in de omgang met andere leerlingen. Als gevolg hiervan kunnen leerproblemen ontstaan. De ondersteuning of begeleiding bij deze problemen valt onder de zorgplicht van scholen. Ook tijdelijke begeleiding door een orthopedagoog of een psycholoog kan onder de zorgplicht vallen. Dit is terug te vinden in TK 2011-2012, 33 106, nr. 3, p. 16.

 

Een intelligentietest of onderzoek kan nodig zijn voor onderwijs aan leerlingen, bijvoorbeeld een onderzoek naar hoogbegaafdheid. Als uit het onderzoek blijkt dat een leerling hoogbegaafd is, kan het onderwijs daarop afgestemd worden. In dat geval is het onderzoek primair gericht op het leerproces. Dit valt onder de zorgplicht van scholen. Het Sociaal Team hoeft hiervoor geen voorziening te treffen. Een intelligentieonderzoek kan wél onder de verantwoordelijkheid van het Sociaal Team vallen als het onderdeel is van een diagnoseproces in het kader van jeugdhulp.

 

Begeleiding tijdens de schooluren valt soms ook onder de Jw. Bijvoorbeeld als er extra toezicht nodig is tijdens vrije lessen of activiteiten die niet direct zien op het leerproces van het kind zoals het speelkwartier, het lopen naar de gymlessen etc. Om de jeugdhulp goed aan te laten sluiten bij het onderwijs zijn samenwerkingsafspraken nodig.

 

Zie ook 4.2.1 over Onderwijs Zorgarrangementen (OZA)

 

Afstemming met kinderopvang

Kinderopvang is ook voor kinderen met een beperking voorliggend als algemene voorziening. Alleen in uitzonderlijke situaties, als een kind extra begeleiding nodig heeft die niet door pedagogisch medewerkers kan worden geboden en niet van ouders kan worden verwacht, kan er een maatwerk voorziening worden ingezet. Voor specifieke situaties bestaat er een medisch kinderdagverblijf.

 

1.7 Maatwerkvoorzieningen

Wanneer een ondersteuningsvraag van een inwoner niet of onvoldoende op eigen kracht, met gebruikelijke hulp, hulp van personen uit het sociaal netwerk (inclusief eventuele mantelzorg) of door gebruik te maken van algemeen gebruikelijke, andere of algemene voorzieningen kan worden opgelost, kan een maatwerkvoorziening worden toegekend. Een overzicht van de maatwerkvoorzieningen Wmo en Jeugdhulp is te vinden op de website van de uitvoeringsorganisatie Regionale Backoffice Lekstroom.

 

Er zijn drie verschillende vormen waarin een maatwerkvoorziening kan worden toegekend, namelijk zorg in natura, in de vorm van persoonsgebonden budget (pgb) of als financiële tegemoetkoming. De inwoner heeft in principe vrije keuze of hij de maatwerkvoorziening in natura of in pgb wil ontvangen, waarbij bij een pgb wel aanvullende criteria gelden. Slechts enkele specifieke voorzieningen kunnen toegekend worden in de vorm van een financiële tegemoetkoming. Het is van belang om continuïteit in de zorg te behouden om deze efficiënt en doelmatig te kunnen uitvoeren. Om deze reden worden er grenzen gesteld aan de frequentie waarin een inwoner kan wisselen tussen een aanbieder of de financieringsvorm kan veranderen van zorg in natura naar pgb of andersom. Dit betekent het volgende:

  • een inwoner kan maximaal één keer per jaar wisselen tussen aanbieders van diensten, tenzij de wisseling wordt veroorzaakt door een situatie die niet aan de inwoner te wijten is

  • een inwoner kan maximaal tweemaal per jaar wisselen tussen zorg in natura en een pgb. Dat wil zeggen: één keer overschakelen van pgb naar zorg in natura en één keer weer terug

  • bij hulpmiddelen of woonvoorzieningen kan niet worden gewisseld van pgb naar zorg in natura

Hieronder volgt een korte toelichting op de verstrekkingsvormen. Hoofdstuk 2 is volledig gewijd aan het pgb als verstrekkingsvorm van een maatwerkvoorziening.

 

Natura

Maatwerkvoorzieningen in natura zijn voorzieningen die door de gemeente rechtstreeks aan de aanbieder worden betaald en zijn veelal ingekocht. Dit kunnen zowel producten als diensten zijn (denk aan hulpmiddelen, huishoudelijke ondersteuning, begeleiding, behandeling of vervoer). Er zijn in dit geval contract- en prijsafspraken gemaakt met aanbieders die deze diensten of hulpmiddelen leveren. De inwoner krijgt de voorziening in dit geval als het ware kant en klaar verstrekt.

 

Pgb

Bij een pgb krijgt de inwoner een bepaald bedrag voor de maatwerkvoorziening waarmee zelf het hulpmiddel of de dienst kan worden ingekocht. Het pakket van eisen aan de in te kopen voorziening en het maximale bedrag worden opgenomen in de beschikking. In geval van diensten geldt er het trekkingsrecht, dat wil zeggen dat de betaling verloopt via de Sociale Verzekeringsbank (SVB). Een eenmalig pgb voor bijvoorbeeld de aanschaf van een hulpmiddel of een woningaanpassing betaalt de gemeente zelf uit op basis van de daadwerkelijk gemaakte kosten. Ook hierbij geldt een maximum bedrag zoals vastgelegd in de beschikking.

 

Financiële tegemoetkoming

Een financiële tegemoetkoming is een bijdrage in de kosten van een bepaalde dienst of hulpmiddel. Zoals in de Verordening en het Besluit is opgenomen kan deze verstrekkingsvorm slechts voor een gelimiteerd aantal van vier maatwerkvoorzieningen worden toegepast. De inzet van de financiële maatwerkvoorzieningen wordt hiermee beperkt tot die gevallen waar ze een duidelijke meerwaarde hebben of waar geen alternatief in natura voorhanden is. De tegemoetkomingen kennen elk een maximum bedrag. Daarnaast worden algemeen gebruikelijke kosten, zoals lidmaatschap, materialen die elke inwoner dient aan te schaffen of ‘extra’s niet vergoed.

 

Goedkoopst passende maatwerkvoorziening

Er wordt door het Sociaal Team altijd gezocht naar de goedkoopst passende maatwerkvoorziening, die zo langdurig als noodzakelijk wordt ingezet. Indien belanghebbende een duurdere voorziening wil (die eveneens adequaat is) komen de meerkosten voor rekening van de inwoner.

Hoofdstuk 2 Persoonsgebonden budget (pgb)

Op grond van de Jw en Wmo kunnen inwoners kiezen de maatwerkvoorziening in de vorm van een persoonsgebonden budget (pgb) te ontvangen in plaats van zorg in natura (Zin), als er aan enkele specifieke voorwaarden wordt voldaan. Een pgb is bedoeld om de noodzakelijke ondersteuning zelf in te kopen en dus bij uitstek geschikt voor mensen die zelf de regie over hun leven kunnen en wensen te voeren. Een pgb is niet bedoeld om een inkomen te verbeteren of een verlies van inkomsten te vergoeden of te compenseren.

 

De specifieke voorwaarden waaraan voldaan moet worden om een maatwerkvoorziening in de vorm van een pgb te ontvangen, zijn:

  • 1)

    de inwoner moet zich gemotiveerd op het standpunt stellen dat hij de maatwerkvoorziening als pgb geleverd wenst te krijgen en ten aanzien van jeugdhulp aanvullend motiveren waarom een voorziening in natura niet passend is

  • 2)

    de inwoner moet naar oordeel van het Sociaal Team op eigen kracht voldoende in staat zijn tot een redelijke waardering van zijn belangen, dan wel met hulp uit zijn sociaal netwerk of van zijn vertegenwoordiger in staat zijn de aan een pgb verbonden taken op verantwoorde wijze uit te voeren

  • 3)

    naar oordeel van het Sociaal Team moet gewaarborgd zijn dat de door de inwoner in te kopen ondersteuning, hulpmiddelen en andere maatregelen die daartoe behoren, veilig, doeltreffend en inwonergericht zijn, oftewel van goede kwaliteit

Er is een verschil in procedure voor een pgb voor diensten zoals begeleiding en huishoudelijke ondersteuning en voor een eenmalig pgb voor hulpmiddelen en woningaanpassingen. Dit hoofdstuk is met name gericht op de diensten. In paragraaf 2.7 wordt de procedure voor een eenmalig pgb voor de aanschaf van een hulpmiddel of aanpassing van een woning toegelicht. Op onderdelen wijkt deze af van de standaardprocedure zoals beschreven in paragraaf 2.1 tot en met 2.6. Verder verwijzen wij naar artikel 12a van de Verordening voor de verdere vereisten voor het toekennen van een pgb.

 

2.1 Schriftelijke motivering

Op grond van de Jw en de Wmo moet een inwoner beargumenteren waarom hij de maatwerkvoorziening als pgb wenst te ontvangen. Uit de motivering moet blijken dat het de beslissing van de inwoner zelf is om een pgb aan te vragen. In de Jw is bepaald dat voor een maatwerkvoorziening jeugdhulp in de vorm van pgb de inwoner aanvullend moet motiveren waarom de maatwerkvoorziening in natura niet passend is en dat hij daarom een pgb wenst. Uit deze aanvullende argumentatie moet duidelijk naar voren komen dat de inwoner zich voldoende heeft georiënteerd op de aangeboden maatwerkvoorziening in natura.

 

Een inwoner kan ervoor kiezen een maatwerkvoorziening voor diensten gedeeltelijk in de vorm van een pgb en gedeeltelijk in natura te ontvangen. In dat geval moet in de schriftelijke motivering duidelijk worden aangegeven hoe de inwoner deze verdeling wil maken en ligt de verplichting bij de inwoner of zijn vertegenwoordiger om de ondersteuning te coördineren en op elkaar af te stemmen.

 

2.2 Pgb-plan

Het is belangrijk dat een inwoner vooraf goed weet wat een pgb inhoudt en welke verantwoordelijkheden daarbij komen kijken. Daarom wordt tijdens de onderzoeksfase door het Sociaal Team aan de inwoner hierover voorlichting gegeven. Het schrijven van een pgb-plan helpt een inwoner om na te denken over zijn ondersteuningsvraag en de mate waarin deze met behulp van een pgb kan worden opgelost.

 

Ook is een pgb-plan voor het Sociaal Team een belangrijk document om:

  • 1.

    de motivering van de inwoner voor een pgb uit af te leiden en

  • 2.

    te toetsen of de inwoner in staat is een pgb te beheren en

  • 3.

    te toetsen of de ondersteuning die de inwoner met het pgb wenst in te kopen van goede kwaliteit is.

Wanneer de inwoner een pgb-plan gedeeltelijk of geheel niet binnen de daarvoor gestelde termijn aanlevert , dan kan het Sociaal Team niet controleren of aan de gestelde voorwaarden voor verstrekking van de maatwerkvoorziening in de vorm van een pgb wordt voldaan. Het Sociaal Team kan dan besluiten een pgb te weigeren en de maatwerkvoorziening in natura toe te kennen.

 

Voor het schrijven van een pgb-plan stelt het Sociaal Team een format beschikbaar. De inwoner beschrijft zodoende in ieder geval in zijn plan:

  • welk(e) doel(en) hij wil bereiken

  • hoe hij deze doelen wil bereiken

  • binnen welk tijdsbestek hij deze doelen denkt te bereiken

  • waarom hij de ondersteuning in de vorm van een pgb wenst te ontvangen en ingeval van jeugdhulp waarom ondersteuning in natura niet passend is

  • hoe de inwoner de taken die aan het pgb verbonden zijn, denkt te gaan organiseren

  • indien van toepassing; wie hij gemachtigd heeft om zijn belangen ten aanzien van het pgb te behartigen en hoe de vertegenwoordiger de aan de pgb verbonden taken gaat organiseren

  • welke ondersteuning hij met het pgb wenst in te kopen (wat, waar en/of bij wie)

  • hoe deze ondersteuning zich verhoudt tot het eigen probleemoplossend vermogen

  • wat de kwaliteit van de ondersteuning is die hij met het pgb wenst in te kopen en waaruit blijkt dat de ondersteuning van goede kwaliteit is (voldoet aan de eisen in dit hoofdstuk)

  • wat de ondersteuning per activiteit kost (onderbouwd met een raming)

2.3 Pgb-vaardigheid budgethouder

Om er zeker van te zijn dat bij toekenning een pgb goed wordt besteed, is het belangrijk dat de inwoner naar het oordeel van het Sociaal Team voldoende in staat is tot een redelijke waardering van zijn belangen én in staat is de aan een pgb verbonden taken op verantwoorde wijze uit te voeren. Kortgezegd beoordeelt het Sociaal Team daarom of de inwoner al dan niet met hulp uit het sociaal netwerk of hulp van zijn wettelijke vertegenwoordiger, in staat is een pgb te beheren. Onder andere het afsluiten van een zorgovereenkomst en het kunnen afleggen van een verantwoording over de besteding van het budget wordt hiertoe gerekend. Het Sociaal Team kan bij deze beoordeling gebruik maken van de checklist ‘10 punten pgb-vaardigheid’ zoals in 2021 gepubliceerd door het ministerie van Volksgezondheid Welzijn en Sport (VWS). Te vinden op rijksoverheid.nl.

 

Belangenverstrengeling

Uit een verzoek tot verstrekking van een maatwerkvoorziening in de vorm van een pgb, kan blijken dat de ondersteuning met het gewenste pgb ingekocht gaat worden bij de persoon die ook het pgb zal gaan beheren. Dit is bijvoorbeeld het geval bij een ouder die namens zijn kind het pgb wil beheren en ook zelf de ondersteuning vanuit het pgb aan het kind zal bieden. Het Sociaal Team hanteert als uitgangspunt dat het pgb-beheer en het bieden van de ondersteuning vanuit een pgb niet bij één en dezelfde persoon mag liggen. Enkel wanneer naar oordeel van het Sociaal Team geen sprake is van een onacceptabele belangenverstrengeling en uiteraard ook als aan alle overige criteria (inclusief de kwaliteitseisen) wordt voldaan, kan deze dubbelrol worden toegestaan.

 

2.4 Kwaliteitstoets in te kopen ondersteuning

Het is de taak van het Sociaal Team om er zeker van te zijn dat de ondersteuning die de inwoner vanuit een pgb wil inkopen van goede kwaliteit is. Het Sociaal Team toetst hierop bij de aanvraag, maar is bevoegd tussentijds heronderzoek te doen. Het Sociaal Team mag dus ook lopende de bestedingstermijn van het pgb onderzoeken of het pgb juist besteed wordt en/of de ingekochte ondersteuning nog steeds aan de kwaliteitseisen voldoet. Bij haar toets op kwaliteit, kijkt het Sociaal Team of de ondersteuning veilig, doeltreffend en inwonergericht is. Wanneer de ondersteuning naar het oordeel van het Sociaal Team niet van goede kwaliteit is, kan het Sociaal Team besluiten een verzoek tot verstrekking van de maatwerkvoorziening als pgb te weigeren en de maatwerkvoorziening in natura te verstrekken of een eerder genomen besluit tot verstrekking van een pgb te herzien of in te trekken.

 

Allereerst wordt in paragraaf 2.4.1 beschreven wat verstaan wordt onder de begrippen ‘veilig’, ‘doeltreffend’ en ‘inwonergericht’. In de paragrafen daarna worden deze begrippen vertaald naar concrete kwaliteitseisen.

2.4.1 Veilig, doeltreffend en inwonergericht

Veilig

Met het begrip ‘veilig’ wordt bedoeld dat de inwoner de ingekochte ondersteuning met weinig risico’s kan ontvangen/gebruiken. Het gaat om risico’s ten aanzien van zijn fysieke, sociale of psychische gesteldheid. Een aspect waarnaar gekeken wordt bij het beoordelen of de ondersteuning veilig is, is de aard van de relatie tussen de ondersteuner en de inwoner. Aangetoond moet worden dat de ondersteuner de inwoner met respect behandelt. Daarnaast handelt de ondersteuner in lijn met bepaalde gedrag- en meldcodes en heeft oog voor de rechten en plichten van de inwoner.

 

Doeltreffend

Bij doeltreffend gaat het om de vraag of de ondersteuning passend en toereikend is gelet op de problematiek en ontwikkelingsdoelen van de inwoner. Of de kwaliteit van de hulp toereikend is, is niet alleen afhankelijk van de bekwaamheid van de zorgverlener (opleiding, werkervaring en/of referenties) en zijn wijze van hulpverlening, maar ook van de situatie en (achtergrond van) de problematiek van de inwoner.

 

De hulp die een zorgverlener biedt, kan immers de ene inwoner wel in staat stellen zijn doelen te realiseren, terwijl dit voor de andere inwoner (gelet op zijn problematiek) onvoldoende oplossing biedt. Een zorgverlener kan bovenstaande zaken aantoonbaar maken door vooraf/tussentijds een zorgplan/ evaluatieverslag aan te leveren. Dit bepaalt in grote mate of de ondersteuning passend en toereikend (doeltreffend) is voor de inwoner.

 

De aard van de relatie tussen de zorgverlener en de inwoner is niet alleen relevant voor de veiligheid, maar ook voor de doeltreffendheid van de in te kopen ondersteuning. In sommige gevallen is het doeltreffender om de ondersteuning te bieden door een persoon buiten het sociaal netwerk.

 

Inwonergericht

Met de term inwonergericht wordt bedoeld dat de in te kopen ondersteuning aansluit op datgene wat de inwoner nodig heeft. De beoogde zorgverlener sluit aan bij de wensen, voorkeuren en behoeften van de inwoner. Daarnaast beschikt de beoogde zorgverlener over voldoende deskundigheid en de juiste competenties om de voor de specifieke inwoner benodigde ondersteuning te bieden. Dit kan worden aangetoond met bijvoorbeeld een verslag van een intakegesprek, aan specifieke kenmerken (zoals bijvoorbeeld religie) of de specialisatie/deskundigheid van de persoon of organisatie waar de inwoner de ondersteuning wil inkopen.

2.4.2 Basiskwaliteitseisen ondersteuning pgb

Om te kunnen spreken van ondersteuning van goede kwaliteit (veilige, doeltreffende en inwonergerichte ondersteuning), moet de ondersteuning die een inwoner met een pgb wenst in te kopen naar het oordeel van het Sociaal Team aan de volgende basiskwaliteitseisen voldoen:

  • de ondersteuning leidt tot het behalen van de doelen en resultaten waarvoor de maatwerkvoorziening is/ wordt toegekend

  • de ondersteuning is afgestemd op de reële ondersteuningsbehoefte van de inwoner en op andere vormen van zorg of hulp die de inwoner ontvangt

  • de ondersteuning wordt verstrekt met respect voor en inachtneming van de rechten van de inwoner

  • de ondersteuning wordt tijdig en conform afspraak geboden

  • de ondersteuningscontinuïteit is gewaarborgd

  • de inwoner heeft vertrouwen in de zorgverlener

  • de inwoner kan zijn familie en mantelzorger betrekken in de zorg, de zorgverlener houdt daar rekening mee

  • de zorgverlener heeft oog voor alle levensgebieden, zoals de woon-, werk- en leefomgeving van de inwoner

  • de zorgverlener heeft een actieve signaleringsplicht ten aanzien van veranderingen in de gezondheid (fysiek en psychisch), de sociale situatie en de behoefte van de inwoner aan meer of andere zorg

2.4.3 Kwaliteitseisen professionele ondersteuning

Wanneer de ondersteuning die de inwoner vanuit een pgb wenst in te kopen, geboden gaat worden door een professionele zorgverlener, gelden de volgende kwaliteitseisen:

  • de zorgverlener voldoet aan de basiskwaliteitseisen zoals geformuleerd in paragraaf 2.4.2

  • de zorgverlener is ingeschreven bij de Kamer van Koophandel

  • de zorgverlener draagt zorg voor het naleven van beroeps- en meldcodes door de medewerkers. Voor professionele jeugdhulpaanbieders betreft het in ieder geval de meldcode Huiselijk Geweld en Kindermishandeling

  • alle medewerkers van de zorgverlener beschikken over een Verklaring Omtrent het Gedrag (VOG)

  • de zorgverlener heeft een systeem voor het bewaken, beheersen en verbeteren van de kwaliteit

  • de zorgverlener heeft de meldplicht om calamiteiten en geweld te melden aan de daarvoor aangewezen toezichthoudende instantie

  • de zorgverlener maakt gebruik van de verwijsindex

  • de zorgverlener stelt voor het bieden van de ondersteuning een plan van aanpak op hoe de doelen en resultaten gehaald gaan worden en stelt dit plan periodiek bij met een evaluatie en eventueel nieuwe aanpak

Professionele zorgverlener Jeugdhulp (de jeugdhulpaanbieder)

De Jw kent een zelfstandig kwaliteitsregime. Dit betekent dat de kwaliteitseisen zoals vastgelegd in de Jw en de Regeling Jeugdwet van toepassing zijn op alle professionele jeugdhulpaanbieders ongeacht of ze jeugdhulp bieden in natura of bekostigd worden vanuit een pgb.

 

Veel van deze wettelijke kwaliteitseisen staan hierboven al opgesomd of beschreven als basiseis in paragraaf 2.4.2. Een wettelijke kwaliteitseis die in deze opsommingen nog ontbrak, maar dus eveneens van toepassing is op ondersteuning die geboden wordt door een professionele jeugdhulpaanbieder ongeacht of deze ondersteuning biedt in natura of vanuit een pgb, is de eis dat de professionele jeugdhulpaanbieder voldoet aan de norm van de verantwoorde werktoedeling, oftewel:

  • de zorgverlener zet een SKJ of BIG1-geregistreerde professional in of kan aannemelijk maken dat een niet-geregistreerde professional niet afdoet aan de kwaliteit van de hulp of deze zelfs vergroot

  • de zorgverlener zet professionals in met de kennis en vaardigheden die passen bij de ondersteuningsvraag van de inwoner

In het geval van vaktherapie geldt het register vaktherapie. De zorgverlener stelt professionals in staat om te werken volgens de voor hen geldende professionele standaard. Hiermee worden beroepscodes en vakinhoudelijke richtlijnen bedoeld. Zie voor richtlijnen jeugdhulp: www.richtlijnenjeugdhulp.nl

 

Bij de inzet van een niet-geregistreerde professional, toetst het Sociaal Team of de ondersteuning van goede kwaliteit is en specifiek of aan de norm van verantwoorde werktoedeling wordt voldaan. Hiervoor maak het Sociaal Team onder andere gebruik van het afwegingskader uit het Kwaliteitskader Jeugd waarin beschreven staat wanneer de inzet van een geregistreerde professional vereist is. Daarnaast baseert het Sociaal Team zich op de uitwerking van de kwaliteitseisen in de contracten met professionele jeugdhulpaanbieders die de zorg leveren in natura. Deze inkoopdocumenten jeugdhulp in natura zijn te vinden op de website van de Regionale Backoffice Lekstroom.

 

Professionele zorgverlener maatschappelijke ondersteuning

Voor professionele maatschappelijke ondersteuning die een inwoner vanuit een pgb wenst in te kopen, stelt het Sociaal Team nog aanvullend op de eisen eerder in deze paragraaf met uitzondering van de eis over de norm verantwoorde werktoedeling voor professionele jeugdhulp, dat de ondersteuning wordt geleverd, passend bij de behoeften, persoonskenmerken en de ondersteuningsvraag van de inwoner door gekwalificeerd personeel.

 

Indien van toepassing, zijn de zorgverlener en zijn de medewerkers geregistreerd volgens de geldende beroepsregistratie.

 

Het Sociaal Team baseert zich hiervoor mede op de kwaliteitseisen die zij bij de inkoop stelt aan professionele zorgverleners die de betreffende maatschappelijke ondersteuning in natura leveren. Zie voor de inkoopdocumenten Wmo de website van de Regionale Backoffice Lekstroom.

 

Overige mogelijkheden om de kwaliteit van professionele ondersteuning te toetsen

Om te komen tot een oordeel of de professionele ondersteuning die de inwoner met een pgb wenst in te kopen van goede kwaliteit is, kan het Sociaal Team ook:

  • contact opnemen met de professionele zorgverlener en aanvullende informatie opvragen, zoals klantervaringen/-beoordelingen

  • jaarverslagen raadplegen

  • rapporten van één of meerdere inspecties of toezichthoudende instanties te raadplegen

2.4.4 Kwaliteitseisen ondersteuning sociaal netwerk

Zoals gezegd is het de taak van het Sociaal Team om te waarborgen dat de ondersteuning die de inwoner vanuit een pgb wil inkopen van goede kwaliteit is. Wanneer de inwoner ondersteuning wil inkopen bij een persoon uit zijn sociaal netwerk, is er een verhoogd risico op belangenverstrengeling.

 

Bovendien is een persoon uit het sociaal netwerk vaak niet specifiek gekwalificeerd om deze ondersteuning te bieden. Het Sociaal Team is om deze twee redenen extra kritisch bij haar toets op de kwaliteit van de ondersteuning geboden door een persoon uit het sociaal netwerk.

 

Het Sociaal Team stelt de volgende kwaliteitseisen aan ondersteuning die geboden wordt door iemand uit het sociaal netwerk van de inwoner:

  • de hulpverlener voldoet aan de basiskwaliteitseisen zoals geformuleerd in paragraaf 2.4.2.

  • de hulpverlener heeft de in relatie tot de behoeften, persoonskenmerken en de ondersteuningsvraag van de inwoner benodigde expertise en ervaring

  • de ondersteuning vanuit het sociaal netwerk is beter, meer effectief en doelmatiger dan ondersteuning door een professionele aanbieder

  • de hulpverlener uit het sociaal netwerk is voldoende op de hoogte van de verantwoordelijkheden die aan het bieden van de ondersteuning verbonden zijn

  • bij de hulpverlener uit het sociaal netwerk is geen sprake van (dreigende) overbelasting

Het Sociaal Team neemt de kwaliteitseisen die zij stelt aan professionele zorgverleners als uitgangspunt bij haar toets of de hulpverlener over de benodigde expertise en ervaring beschikt, evenals of de ondersteuning meer effectief en doelmatiger is dan professionele ondersteuning. Zie paragraaf 2.4.3.

 

Goede kwaliteit Individuele Begeleiding ( Wmo ) en Behandeling en Begeleiding Zwaar (Jeugdhulp)

Bij de maatwerkvoorzieningen Wmo Individuele Begeleiding type ontwikkelen en/of de verzwarende omstandigheden + en/of ++ en de maatwerkvoorzieningen jeugdhulp ‘Behandeling’ en ‘Begeleiding Zwaar’, kan alleen sprake kan zijn van een goede kwaliteit van de ondersteuning wanneer de hulpverlener:

  • 1.

    beschikt over de benodigde specialistische kennis, vaardigheden en ervaring,

  • 2.

    werkt aan de hand van effectief bewezen methoden én

  • 3.

    volledig onafhankelijk en objectief kan handelen.

Dit, gezien de complexe aard en/of zwaarte van de problematiek waarvoor deze maatwerkvoorzieningen in natura worden toegekend.

 

Zoals in de Verordening is opgenomen zal het Sociaal Team, wanneer er professionele hulpverlening nodig is, in principe geen ondersteuning in de vorm van een pgb voor ondersteuning uit het sociaal netwerk toekennen.

 

Duur van de toekenning en combinatiemogelijkheid

Wanneer het Sociaal Team twijfelt of de ondersteuning door iemand uit het sociaal netwerk van goede kwaliteit is, kan worden besloten om een pgb eerst voor een korte duur toe te kennen. Na deze periode wordt de kwaliteit opnieuw getoetst en volgt een nieuw besluit. Ook kan het Sociaal Team bij lichte twijfel met de inwoner de mogelijkheid bespreken om de ondersteuning deels bij iemand uit het sociaal netwerk in te kopen en deels bij of onder toezicht van een professionele zorgverlener. Het is immers denkbaar dat bepaalde vormen van ondersteuning/ handelingen, na een periode van instructie/toezicht door een professional, zelfstandig uitgevoerd kunnen worden door een persoon die daarvoor oorspronkelijk niet is opgeleid.

 

Ondersteuning geboden door huisgenoten

Wanneer het Sociaal Team na haar toets een maatwerkvoorziening in de vorm van een pgb toekent voor ondersteuning van een huisgenoot, beperkt de inzet vanuit het pgb zich tot de ondersteuning die de (boven)gebruikelijke hulp overstijgt. Uit jurisprudentie van de Centrale Raad van Beroep (CRvB) volgt dat van ouders ook hulp mag worden verwacht die (veel) meer is dan het gebruikelijke (bovengebruikelijke hulp).

 

2.5 Hoogte pgb

De berekeningswijze die het Sociaal Team hanteert voor het bepalen van de hoogte van een pgb is vastgelegd in de Verordening. Het Sociaal Team baseert zich bij het bepalen van de hoogte van een pgb op de kostprijs van de goedkoopst passende maatwerkvoorziening in natura. Daarbij maakt zij voor de berekening van een pgb voor diensten onderscheid tussen formele en informele ondersteuning en binnen de formele ondersteuning (oftewel ondersteuning geboden door een professionele zorgverlener) tussen een zelfstandige/zelfstandig ondernemer zonder personeel (zzp-er) en een onderneming met personeel. De hoogte van een pgb zoals berekend op grond van de berekeningswijze, kan slechts als het Sociaal Team van oordeel is dat dat nodig is, op verzoek of naar eigen inzicht naar boven of naar beneden worden bijgesteld. Het pgb moet toereikend zijn om het beoogde doel te realiseren oftewel de inwoner in staat stellen om de daarvoor benodigde ondersteuning in te kopen. De hoogte van een pgb is begrensd op maximaal de kostprijs van de goedkoopst passende maatwerkvoorziening in natura. Algemeen gebruikelijke kosten komen niet voor bekostiging in aanmerking.

 

Wanneer het Sociaal Team een pgb toekent voor het inkopen van ondersteuning bij iemand uit het sociaal netwerk, wordt hierbij gewerkt volgens de lijnen van de Verordening. Hierbij moet en kan de pbg nadrukkelijk niet gezien worden als inkomenscompensatie als een ouder of verzorgen in inkomen achteruitgaat om zorg te kunnen verlenen. Als de hulpverlener uit het sociaal netwerk een professional betreft die voldoet aan de eisen zoals beschreven in paragraaf 2.4.3.

 

2.6 Uitbetaling, besteding en verantwoording pgb

Uitbetaling

Een pgb wordt uitbetaald in de vorm van trekkingsrecht. Dit houdt in dat het Sociaal Team het pgb niet op de bankrekening van de inwoner (budgethouder) stort, maar op rekening van de Sociale Verzekeringsbank (SVB). De SVB betaalt vervolgens de zorgverlener uit, op basis van declaraties en/of facturen van de budgethouder. Voor de uitbetaling aan de zorgverlener heeft de SVB eerst een zorgovereenkomst nodig. Dat is een contract tussen de budgethouder en de zorgverlener. De budgethouder sluit dit contract met de zorgverlener af en legt dat voor aan het Sociaal Team voordat deze wordt opgestuurd naar de SVB.

 

In een zorgovereenkomst staan de concrete afspraken tussen de budgethouder en de zorgverlener, waaronder:

  • welke zorg de zorgverlener gaat leveren

  • de werktijden en -dagen

  • het uurtarief, de vergoeding of het loon

De niet bestede pgb-gelden worden door de SVB na afloop van de gestelde termijn voor besteding terugbetaald aan de gemeente. Voor de volledigheid wordt nog eens benadrukt dat de inwoner verplicht is om tussentijdse veranderingen in de persoonssituatie en/of de zorgovereenkomst (bijvoorbeeld wisseling van zorgverlener) bij het Sociaal Team te melden. Deze kunnen namelijk van invloed zijn op toekenning van de maatwerkvoorziening (zie ook de Verordening). Verder kan een verandering voor het Sociaal Team aanleiding zijn voor een nieuwe toets op de criteria voor verstrekking van de maatwerkvoorziening in de vorm van een pgb.

 

Besteding

In de Verordening staat beschreven dat het pgb besteed moet worden aan het doel waarvoor de maatwerkvoorziening is toegekend, onder de voorwaarden waaronder het is toegekend en binnen de termijn waarvoor het verstrekt is. Ook is in de Verordening bepaald dat een beslissing tot verstrekking van een maatwerkvoorziening in de vorm van een pgb kan worden ingetrokken als blijkt dat het pgb binnen zes maanden na uitbetaling of binnen de termijn waarvoor het is verstrekt, niet is aangewend voor het doel waarvoor de maatwerkvoorziening is toegekend.

 

Ondersteuning in het buitenland

Uitgangspunt is dat een maatwerkvoorziening in de vorm van een pgb in Nederland wordt besteed. Als een inwoner met een pgb voor diensten deze in het buitenland wenst te besteden, kan hiervoor in bijzondere gevallen toestemming worden verleend door het Sociaal Team. Dit geldt alleen als het gaat om andere lidstaten van de EU. Denk aan specifieke hulp die vanwege zijn aard en in relatie tot de beperkingen van de inwoner in Nederland niet beschikbaar is. Ook geldt dat het moet gaan om zorg die al in Nederland wordt ingezet, met voortzetting in het buitenland van maximaal 13 weken. Deze moet in dat geval zijn opgenomen in de goedgekeurde schriftelijke motivatie, als onderdeel van het ondersteuningsplan. Uiteraard moet ook aan alle overige criteria die van toepassing zijn bij de toekenning van een maatwerkvoorziening in de vorm van een pgb worden voldaan, zoals de kwaliteitseisen.

 

De inwoner kan dan een zorgovereenkomst sluiten met een buitenlandse aanbieder of hulpverlener. De SVB accepteert deze zorgovereenkomsten en zorgt ook voor uitbetaling aan de buitenlandse zorgverlener.

 

Oneigenlijke besteding

Het pgb moet besteed worden aan het doel/resultaat waarvoor het is verstrekt. Dus direct aan de maatwerkvoorziening gerelateerde kosten van zorg en ondersteuning. Dit betekent dat alleen de kosten van de activiteiten van de hulpverlener worden vergoed die rechtstreeks het doel of resultaat ondersteunen.

 

Het pgb mag, op grond van de wet, in ieder geval niet besteed worden aan:

  • bemiddelings- en administratiekosten

  • kosten verbonden aan het opstellen van het zorg- en budgetplan

  • reistijd, vervoers- en parkeerkosten van de hulpverlener

  • overheadkosten van de hulpverlener waaronder mede begrepen kosten van de hulpverlener

  • voor het opstellen van een zorg- of werkplan en/of opleiding en training

  • feestdagen- en/of eenmalige uitkering of cadeau aan de hulpverlener

  • kosten die te beschouwen zijn als algemeen gebruikelijk (zoals abonnementskosten, kosten verbonden aan het uitoefenen van een hobby of sport, uitstapjes en dergelijke)

  • kosten van zorg en ondersteuning die onder een andere of algemene voorziening vallen

  • een op grond van wet- en/of regelgeving te betalen eigen bijdrage

  • als compensatie voor gederfde inkomen door inkomensachteruitgang om zorg te verlenen

2.7 Pgb bij hulpmiddelen en woningaanpassingen

Een inwoner hoeft voor het indienen van een verzoek tot verstrekking van de maatwerkvoorziening Wmo betreffende een hulpmiddel of woningaanpassing, geen pgb plan in te dienen zoals beschreven staat in paragraaf 2.1. Deze maatwerkvoorzieningen worden immers als éénmalig pgb toegekend door het Sociaal Team. Er is geen sprake van een zorgovereenkomst en de SVB is ook niet betrokken. Wel dient de inwoner twee offertes te overleggen waarin de aanschafprijs staat vermeld en de kosten voor onderhoud en verzekering zijn opgenomen.

 

Indien de inwoner tijdens het onderzoek aangeeft een hulpmiddel of woningaanpassing als pgb wenst te ontvangen, voert het Sociaal Team een korte toets uit op de pgb-vaardigheid.

 

Wanneer de inwoner naar het oordeel van het Sociaal Team in aanmerking komt voor de betreffende maatwerkvoorziening Wmo en de pgb-vaardigheid hiervoor op orde is, wordt in de beschikking als onderdeel van het ondersteuningsplan opgenomen onder welke voorwaarden de betreffende maatwerkvoorziening als pgb wordt toegekend. Het betreft in ieder geval:

  • de hoogte van het pgb (inclusief kosten voor verzekering, onderhoud en reparatie)

  • het Programma van Eisen (PvE), oftewel een beschrijving van het doel en resultaat waarvoor de maatwerkvoorziening in de vorm van een pgb wordt toegekend en eventuele voorwaarden aan de invulling

  • de duur van de verstrekking

  • eventuele verplichtingen voor het afsluiten van een verzekering tegen wettelijke aansprakelijkheid (WA) of een onderhoudscontract

  • besteding en verantwoording.

Hoogte pgb

Net als bij een pgb voor het inkopen van een dienst moet het pgb voor een hulpmiddel of een woningaanpassing toereikend zijn om het beoogde doel te realiseren. De hoogte van het pgb wordt gebaseerd op de prijs voor Zorg in Natura (ZiN) van de gecontracteerde hulpmiddelenleveranciers en/of de goedkoopste van minimaal twee offertes van aannemers (aangeleverd door de inwoner). Tevens is het ten hoogste gelijk aan de kostprijs van de maatwerkvoorziening in natura. Ook kan een aanvraag voor een pgb voor een hulpmiddel of woningaanpassing geweigerd worden voor dat deel van de kosten die hoger zijn dan verstrekking in natura, maar kan een inwoner ervoor kiezen om zelf het deel bij te betalen dat hoger is.

 

Programma van Eisen ( PvE )

In het PvE legt het Sociaal Team vast voor welk doel de maatwerkvoorziening als pgb wordt toegekend en waaraan de voorziening moet voldoen. Want deze wordt toegekend ten behoeve van het oplossen van een bepaalde ondersteuningsvraag. Als de inwoner een andere voorziening dan voorgesteld wil, kan hij daarvoor kiezen onder bepaalde voorwaarden: de voorziening roept geen (andere) belemmeringen op en de voorziening dient de beperking op hetzelfde niveau op te lossen als in het PvE wordt gesteld. Natuurlijk dient de invulling ook van goede kwaliteit te zijn: veilig, doeltreffend en inwonergericht. Dat wil zeggen dat het hulpmiddel of de woningaanpassing aansluit bij datgene wat de inwoner nodig heeft, daadwerkelijk de ondersteuningsbehoefte voldoende oplost en ook veilig gebruikt kan worden. Onder veiligheid vallen ook bepaalde (brand)veiligheidskeurmerken/ISO-normeringen. De specifieke eisen die het Sociaal Team stelt aan de kwaliteit worden opgenomen in het PvE.

 

Duur van de toekenning

De maatwerkvoorziening in de vorm van een pgb wordt tenminste toegekend voor de normale afschrijvingstermijn van de desbetreffende voorziening (tenzij anders beschreven in de beschikking).

 

Het Sociaal Team verstaat onder de normale afschrijvingstermijn de technische afschrijvingsduur. Dit houdt in, dat het Sociaal Team niet gehouden is een economisch afgeschreven voorziening, die nog in goede staat is en passend voor de inwoner, in te nemen en een nieuwe maatwerkvoorziening te verstrekken. De normale afschrijvingstermijnen zijn:

5 jaar

6 jaar

7 jaar

10 jaar

Douche/ toiletstoel- zelfbeweger of verrijdbaar

Handbewogen rolstoel incidenteel/semi-permanent/permanent gebruik

Scootmobiel

Traplift

Aangepast autozitje voor kinderen

Elektrische rolstoel

Aankoppelbaar fietsdeel (o.a. handbike) handbewogen/ elektrisch

Plafond tillift

Elektrische aandrijfunit (o.a.

e-motion)

Elektrische duwondersteuning

rolstoel

Driewielfiets

Elektrische deurdranger

Kinderduw- wandelwagen

(elektrische) driewielfiets

Autoaanpassingen

Kinderrolstoel

handbewogen/ elektrisch

Handbewogen rolstoel actief gebruik/ vastframe

Douchebrancard

Tillift (passief/actief)

Duofiets

 

Zolang de voorziening nog goedkoopst passend is en volgens de normale afschrijvingstermijn nog niet is afgeschreven, kan de inwoner pas een nieuwe aanvraag doen wanneer de looptijd van de indicatie is verstreken. De situatie van de inwoner kan verslechteren, waardoor de voorziening niet meer als passend kan worden aangemerkt. Als wordt verwacht dat de situatie van de inwoner (langzaam) achteruit zal gaan, wordt dit ook opgenomen in het PvE. Een medisch onderzoek kan aan de orde zijn.

 

Wanneer er sprake is van risico op snelle/vroegtijdige vervanging dan wordt er in principe geen pgb ingezet. Bijvoorbeeld kindvoorzieningen of daar waar een progressieve aandoening is. Dit is omdat het risico op vroegtijdige vervanging erg groot is en een voorziening bij een gecontracteerde aanbieder sneller kan inspringen op de veranderende ondersteuningsvraag.

 

Indien de inwoner ervoor kiest een tweedehands hulpmiddel aan te schaffen, dan is het risico dat de voorziening binnen de looptijd van de beschikking technisch wordt afgeschreven, voor de inwoner. Dit betekent dat er binnen de looptijd van de beschikking enkel om de reden dat de voorziening technisch of economisch afgeschreven is, geen nieuwe voorziening wordt toegekend.

 

Besteding en verantwoording

In de Verordening is bepaald dat een beslissing tot verstrekking van een maatwerkvoorziening in de vorm van een pgb kan worden ingetrokken als blijkt dat het pgb binnen zes maanden na uitbetaling of binnen de termijn waarvoor het is verstrekt, niet is aangewend voor het doel waarvoor de maatwerkvoorziening is toegekend. Een omzetting van een pgb in een maatwerkvoorziening in natura is niet meer mogelijk nadat er al uitgaven zijn gedaan uit het pgb. Andersom kan ook een eenmaal verstrekte maatwerkvoorziening in natura gedurende de duur van de looptijd van de afgegeven beschikking – indien de voorziening nog goedkoopst passend is en niet is afgeschreven – niet omgezet worden in een pgb.

Hoofdstuk 3 Maatwerkvoorzieningen Wmo

3.1 Wonen in een geschikt huis

Op grond van de Wmo moet een inwoner gebruik kunnen maken van zijn woning en moet de woonsituatie de inwoner in staat stellen mensen te ontmoeten en sociale verbanden aan te gaan. Om langer zelfstandig te kunnen blijven wonen in de eigen leefomgeving (dat kan de eigen woning zijn of een geschiktere woning in dezelfde omgeving) zijn er voorzieningen die dit mogelijk maken. Uitgangspunt is dat iedereen eerst zelf zorg draagt voor een geschikte woning. Van een woningaanpassing, of ondersteuning bij het vinden van een geschikte woning, is in het kader van de Wmo daarom in principe alleen sprake als de belemmeringen het gevolg zijn van onvoorziene en onverwachte omstandigheden, gelegen buiten eigen toedoen. Een eigen woning kan zowel een gekochte woning als een huurwoning zijn. Ook bij afwijkende situaties, zoals een (woon)boot of een woonwagen met vaste standplaats wordt in principe gesproken van een woning. Hierbij geldt dat een woonboot of woonwagen dan tenminste nog een technische levensduur van 5 jaar moet hebben en zijn stand- of ligplaats op het moment van aanvraag zich in IJsselstein bevindt en nog minimaal voor 5 jaar beschikbaar is.

3.1.1 Normaal gebruik van de woning

Doel van de woonvoorzieningen en woningaanpassingen is het ondersteunen van iemand die beperkingen ondervindt bij het normale gebruik van de woning. Bij de beoordeling of een maatwerkvoorziening Wmo ‘Wonen’ aan de orde is, verstaat het Sociaal Team onder het normale gebruik van de woning, dat:

  • de woning voor de inwoner toegankelijk is

  • een deel van de buitenruimte (tuin of balkon) door de inwoner te bereiken is

  • de inwoner het toilet, de badkamer, keuken, woonkamer, slaapkamer en eventueel slaapkamer(s) van jonge kinderen kan bereiken en gebruiken

Bij de toegankelijkheid tot de woning en de buitenruimte(n) geldt dat één toegang in principe voldoende is. Meerdere toegangen hebben meestal geen meerwaarde voor de participatie en/of zelfredzaamheid van de inwoner. Van de inwoner mag worden verwacht dat het gebruik van deze ene toegang volstaat.

 

Afwegingskader

Vanuit de gedachte van eigen kracht mag worden verwacht dat mensen tijdig maatregelen treffen om de woning te kunnen blijven gebruiken, de zogenaamde voorzienbaarheid. Bij het ouder worden en bij toenemende beperkingen, mag verwacht worden dat inwoners bijvoorbeeld rekening houden met adequate vervanging van het sanitair of kunnen drempels preventief verwijderd worden. Tegenwoordig zijn er veel voorzieningen die het mogelijk maken om langer zelfstandig te kunnen blijven wonen in de eigen woning. Als algemeen gebruikelijk gelden woonvoorzieningen die in een normale winkel, bouwmarkt of thuiszorgwinkel verkrijgbaar zijn. Enkele voorbeelden zijn:

  • Een verhoogde toiletpot

  • Een douchestoel/-krukje en/of losse toiletverhogers

  • Eenvoudige wandbeugels (handgrepen)

  • Hendelmengkranen en thermostatische kranen

  • Een badkamervloer voorzien van anti-slip behandeling of anti-slip bad-/douchematten

  • Een telecom met videoverbinding naar smartphone

  • Kleine drempeloplopen tot 5 cm

  • Een elektrische garagedeur

Als inwoners niet zelfstandig of met hun netwerk een voorziening kunnen plaatsen kan hiervoor contact worden gezocht met de klussendienst van de welzijnsorganisatie. De voorziening moet dan wel zelf worden bekostigd. Het herstructureren of -inrichten van de woning mag van een inwoner verwacht worden omdat hiermee op eigen kracht voor een oplossing wordt gezorgd. Denk bijvoorbeeld aan het verplaatsen van de wasmachine van de zolder naar de benedenverdieping, of indien de inwoner niet meer bij de hoge keukenkastjes kan, het zelf plaatsen van een kast in de keuken die wel te bereiken is. Hiervoor zijn geen aanpassingen vanuit de Wmo nodig.

 

Voor een kortdurende ondersteuningsbehoefte (maximaal zes maanden) zijn losse woonvoorzieningen (zoals een douchestoel) te leen via de uitleendepots van thuiszorgaanbieders, de thuiszorgwinkel of hulpmiddelenleveranciers, dit valt als andere voorziening onder de Zvw.

 

Iedere inwoner is zelf verantwoordelijk voor de keuze die hij/zij maakt omtrent de woning. Zo mag ook worden verwacht dat bij een eventuele verhuizing rekening wordt gehouden met toekomstige ontwikkelingen en beperkingen die samenhangen met de leeftijd van de inwoner. Wanneer iemand in de wetenschap van de eigen aandoening en beperkingen verhuist naar een ongeschikte woning (inadequate verhuizing), is het oplossen van eventueel daaruit voortvloeiende belemmeringen iemands eigen verantwoordelijkheid. Het onderzoek door het Sociaal Team zal moeten uitwijzen of er daadwerkelijk sprake is van een inadequate verhuizing.

 

Met informatie en advies kunnen inwoners bewust worden gemaakt van diverse mogelijkheden rondom wonen en van de voor- en nadelen van al dan niet verhuizen.

3.1.2 Verhuizen

Kosten van een verhuizing zijn in principe algemeen gebruikelijk. Bijna iedereen verhuist wel één of meerdere keren in zijn leven. Bijvoorbeeld door veranderen van gezinssituatie of het veranderen van baan. Voor de kosten van een verhuizing is dan ook in principe geen maatwerkvoorziening mogelijk. Dit is anders als de verhuizing plotseling noodzakelijk is, bijvoorbeeld als gevolg van een hersenbloeding of ongeluk. In specifieke situaties kan de inwoner in aanmerking komen voor een ‘financiële tegemoetkoming voor verhuiskosten’. De inwoner krijgt deze tegemoetkoming met een programma van eisen waar de nieuwe woning aan moet voldoen. Het maximale tarief hiervoor staat in het Besluit. De vergoeding wordt alleen geboden voor kosten die ook daadwerkelijk gemaakt worden/zijn. De medewerker van het Sociaal Team kan bonnetjes of facturen opvragen van de kosten.

 

Er wordt alleen een vergoeding geboden voor de noodzakelijke kosten. Ook hierbij wordt gekeken naar de goedkoopst adequate oplossing en in hoeverre een inwoner (niet) in staat is zelf een bijdrage te leveren. Wat er vergoed wordt, staat vastgelegd in het programma van eisen dat de inwoner ontvangt. Voorbeelden zijn: kosten voor de huur van een bus voor de verhuizing, eenmalige kosten van materiaal voor het witten, schilderen en behangen van de nieuwe woning.

 

Als een inwoner voor het eerst op zichzelf gaat wonen, komt de inwoner niet in aanmerking voor een verhuiskostenvergoeding. Dit valt onder algemene gebruikelijk kosten zoals bij ieder ander.

 

En als er sprake is van een verhuizing naar een Wlz-instelling, wordt er geen verhuiskostenvergoeding verstrekt.

3.1.3 Woning / afschrijvingstermijn

Als er sprake is van beperkingen bij het gebruik van de woning en de inwoner is zelf woningeigenaar, dan zal in het gesprek aan de orde komen of de inwoner nagedacht heeft over het (deels) zelf financieren van de aanpassingen. Er is uiteraard een verschil tussen een woning die een inwoner in eigendom heeft of wanneer een inwoner een huurwoning heeft. Het Sociaal Team onderzoekt wat er minimaal aangepast moet worden om de belemmering van de inwoner weg te nemen. In het kader van het inzetten van eigen kracht komen hierbij ook de financiële mogelijkheden van de inwoner aan bod. Zo ontstaat er een complete indruk van wat in de individuele situatie van de inwoner mogelijk en gebruikelijk is en kan het Sociaal Team maatwerk toepassen.

 

Wanneer een ruimte of voorwerpen hun afschrijvingsduur voorbij zijn, mag worden verwacht dat de inwoner (of woningeigenaar) de kosten (deels) voor zijn rekening neemt die horen bij de vervanging. Zo is het gangbaar dat bijvoorbeeld een badkamer na verloop van tijd wordt gerenoveerd. Vaak zal bij een dergelijke vervanging ook de belemmeringen kunnen worden weggenomen waarmee er geen voorziening vanuit de Wmo nodig is. Wanneer een inwoner huurt zal de verhuurder worden verzocht om de technisch afgeschreven badkamer of keuken te vervangen of renoveren. Zo nodig kan het Sociaal Team ook dit verzoek doen en hierin bemiddelen. Dit blijft echter een verzoek, als de verhuurder dit niet doet zal er toch een noodzakelijke maatwerkvoorziening worden ingezet zodat de inwoner zelfredzaam kan zijn in zijn huurwoning. Vanuit de Wmo worden alleen voorzieningen ingezet die specifiek horen bij het wegnemen van de belemmering die is ontstaan als gevolg van een beperking.

 

In de praktijk betekent dit dat er vanuit de Wmo geen technisch afgeschreven badkamers of keukens volledig worden gerenoveerd. Dit is woningverbetering en is voor rekening van de woningeigenaar.

 

De gemeente sluit voor de technische afschrijvingstermijnen aan op de termijnen uit het ”Beleidsboek huurverhoging na woningverbetering” uit juni 2024 van de Huurcommissie. Te vinden op de website van de Huurcommissie. Hierin worden termijnen benoemd wanneer aanpassingen aan delen van een woning als algemeen gebruikelijk worden gezien. Alleen mogelijke kosten die specifiek betrekking hebben op de beperking én bijdragen aan de ondersteuningsvraag kunnen in aanmerking komen voor ondersteuning.

 

Voor sanitair en badkamer gaat het om een termijn van 25 jaar. Voor een keuken en toilet 15 jaar. Ook wanneer er sprake is van achterstallig onderhoud en het is aantoonbaar dat de beperking voortkomt uit het achterstallig onderhoud, dan kan het Sociaal Team een maatwerkvoorziening Wmo ‘Wonen’ weigeren. Immers, de inwoner met een beperking zou dan bevoordeeld worden ten opzichte van woningeigenaren zonder beperking die na verloop van tijd wel hun eigen woning renoveren.

3.1.4 Grote woningaanpassing versus verhuizen (primaat van verhuizen)

Is voor het normale gebruik van de woning een woningaanpassing als maatwerkvoorziening Wmo ‘Wonen’ noodzakelijk dan beoordeelt het Sociaal Team wat de goedkoopst passende oplossing is om het resultaat te bereiken. Dit geldt zowel voor bouwkundige als niet bouwkundige voorzieningen. Betreft het een noodzakelijke woningaanpassing die minder kost dan € 10.000,- inclusief btw dan kan deze verstrekt worden onder de voorwaarde dat de woning na de aanpassing nog langdurig geschikt is voor de inwoner om in te kunnen blijven wonen. Als verwacht wordt dat de woning niet langdurig geschikt zal zijn om in te kunnen blijven wonen en/of is de woning onvoldoende aanpasbaar dan onderzoekt het Sociaal Team of verhuizen naar een meer geschikte woning aan de orde is (het primaat van verhuizen wordt overwogen). Dit geldt ook als de begrote kosten van de aanpassing het bedrag van € 10.000,- (inclusief btw) overschrijden.

 

Bij de afweging of het primaat van verhuizen wordt toegepast, neemt het Sociaal Team in ieder geval de volgende punten mee:

  • De beschikbaarheid van een reeds aangepaste of eenvoudig aan te passen woning, in relatie tot de beperkingen van de inwoner

  • De medische situatie van de inwoner en de medisch aanvaardbare termijn waarbinnen een alternatieve woning beschikbaar moet zijn

  • De aanwezigheid van familie en/of vrienden, de beschikbaarheid van mantelzorgers die door verhuizing mogelijk zouden wegvallen, de binding die de inwoner heeft met de buurt, de leeftijd van de inwoner en de wil om te verhuizen

  • De bereikbaarheid van verschillende voorzieningen (zoals winkels)

  • De financiële consequenties voor de inwoner, waaronder de woonlasten

Is verhuizen na het beoordelen van bovenstaande aspecten een optie dan zal het primaat verhuizen als goedkoopst passende oplossing worden voorgesteld. Een verhuizing naar een reeds aangepaste woning of naar een goedkoper aan te passen woning is dan passend en goedkoper dan het aanpassen van de woning. Zelfstandig langer thuis blijven wonen betekent dus niet per definitie dat dit in dezelfde/huidige woning kan plaatsvinden. Een verhuizing kan niet verplicht worden, maar een aanvraag voor een woningaanpassing als maatwerkvoorziening Wmo kan wanneer het primaat van verhuizen is opgelegd wel worden afgewezen. Wanneer de inwoner inderdaad verhuist, kan de inwoner worden ondersteund met een maatwerkvoorziening ‘Financiële tegemoetkoming voor verhuiskosten’.

3.1.5 Woonvoorzieningen

Er wordt onderscheid gemaakt tussen twee soorten woonvoorzieningen, namelijk;

  • 1.

    Losse woonvoorzieningen: Voorzieningen die niet nagelvast en dus verplaatsbaar zijn (bijvoorbeeld een toiletstoel of een verrijdbare tillift). Dit worden ook wel roerende woonvoorzieningen genoemd.

  • 2.

    Bouwkundige- en technische woningaanpassingen: Nagelvaste voorzieningen die verwijderd kunnen worden(bijvoorbeeld een traplift of een plafondtillift) en Nagelvaste voorzieningen die niet omkeerbaar zijn (bijvoorbeeld een aangepaste keuken of badkamer, of het verwijderen van drempels).

Losse woonvoorzieningen

Losse woonvoorzieningen gaan voor op bouwkundige woonvoorzieningen. Een verrijdbare tillift is bijvoorbeeld te verkiezen boven een plafondlift en een losse douchestoel boven een douchezitje aan de muur. Losse voorzieningen hebben als voordeel dat ze veelal snel kunnen worden ingezet, herbruikbaar zijn en voor meerdere doeleinden kunnen worden ingezet. Zo kan een douchestoel bijvoorbeeld ook gebruikt worden om aan de wastafel te zitten of om op te zitten bij het aankleden.

 

Losse woonvoorzieningen worden overwegend in bruikleen verstrekt en geleverd door de leverancier. Bij de verstrekking dient de inwoner een bruikleenovereenkomst te tekenen. De toekenning is eventueel inclusief keuring, onderhoud en reparatie.

 

Bouwkundige- en (woon)technische woonvoorzieningen

Indien het woonprobleem niet op een andere manier kan worden opgelost en ook verhuizing met behulp van de genoemde afweging primaat van verhuizen geen optie is, kan aan de inwoner een woningaanpassing als maatwerkvoorziening Wmo worden toegekend.

 

Te denken valt aan:

  • Het aanpassen van de toegang tot de woning en/of het opheffen of minimaliseren van niveauverschillen zodat een inwoner in een elektrische rolstoel er kan rijden

  • Het verhogen/verlagen van het keukenblad zodat deze gebruikt kan worden door iemand in een rolstoel.

  • Een woonunit die voor een bepaalde periode aan het huis geplaatst kan worden.

Bij de afweging neemt het Sociaal Team de proportionaliteit altijd mee in de overweging; staan de kosten van de te realiseren woningaanpassing in verhouding tot het te behalen resultaat. En uiteraard wordt indien er meerdere opties zijn om de belemmeringen weg te nemen de goedkoopst passende oplossing gekozen. Uit jurisprudentie blijkt dat gemeenten niet alle ondervonden belemmeringen hoeven te verminderen/ weg te nemen. Het is voldoende als de inwoner in staat is om in aanvaardbare mate zelfredzaam te zijn en/of maatschappelijk te participeren. Er wordt geen voorziening betaald die al aangeschaft is, tenzij het een acute noodsituatie betreft waarbij er niet gewacht kon worden op een besluit.

 

Voor het aanbrengen van bouwkundige of (woon)technische voorzieningen aan de eigen woning stelt het Sociaal Team een programma van eisen op. Als het gaat om een uitbreiding van ruimten onderzoekt zij welke benodigde ruimteoppervlakte aangehouden moeten worden, rekening houdend met de hulpmiddelen die de inwoner nodig heeft. Bij aanpassingen vanaf een bedrag van € 2.000,- wordt aan de hand van het programma van eisen twee of meer offertes opgevraagd en beoordeeld. De goedkoopst passende oplossing zal worden gerealiseerd.

 

Indien een bouwkundige nagelvaste woonvoorzieningen in natura in eigendom aan de woningeigenaar wordt verstrekt is de woningeigenaar verantwoordelijk voor onderhoud en reparatie van de voorziening. Een uitzondering op deze regel is dat trapliften en plafondliften wel eigendom blijven van de gemeente en de gemeente ook verantwoordelijk is voor keuring, onderhoud en reparatie van deze voorzieningen.

 

Als het plaatsen van een aanbouw een ondersteuning kan zijn bij het zelfstandig wonen, besluit het Sociaal Team vanwege financieel-economische argumenten alleen tot een aanbouw als tevoren vast staat dat de aanbouw hergebruikt kan worden, zoals bij huurwoningen van woningcorporaties. Bij eigen woningen zal de kans op hergebruik miniem zijn. Daarom kiest het Sociaal Team bij eigen woningen als het maar enigszins kan voor het plaatsen van een herbruikbare losse woonunit en heeft aandacht voor de Omgevingsvergunning indien deze nodig is.

 

Bij het vergroten van de woning, waaronder ook begrepen het plaatsen van een losse woonunit, wordt er van uitgegaan dat de eigenaar van de woning zijn opstalverzekering aan de hogere herbouwwaarde van de woning aanpast.

 

Bij aanpassingen aan gemeenschappelijke ruimten zal het Sociaal Team ook beoordelen of het verantwoord is voorzieningen als trapliften op een voor eenieder bereikbare plaats te zetten. Ook kijkt het Sociaal Team naar zaken als slijtage door weer en wind.

3.1.6 Aanpassen gemeenschappelijke ruimte

Als een inwoner in een wooncomplex voor ouderen of personen met een beperking woont, dan wordt van de eigenaar van dit wooncomplex verlangd dat het complex aan de basiseisen van toegankelijkheid voor deze doelgroepen voldoet. Het toegankelijk maken en gebruiken van gemeenschappelijke ruimten valt dan in beginsel niet onder de Wmo, omdat dit tot het uitrustingsniveau van een dergelijk wooncomplex behoort. Denk hierbij aan het aanbrengen van elektrische toegangsdeuren of het minimaliseren van niveauverschillen. Voor alle andere wooncomplexen, zoals reguliere flats, geldt ook dat een beroep dient te worden gedaan op de woningeigenaar (bijvoorbeeld de woningcorporatie of VvE). De woningeigenaar heeft de verantwoordelijkheid de gemeenschappelijke ruimten naar algemeen aanvaarde (veiligheidsnormen voor alle huurders in het dagelijks gebruik geschikt te maken en te houden. Alleen voor Fokuswoningen of door de Wmo aangemerkte Wmo-doelgroepenwoningen gelden afwijkende afspraken tussen gemeente en de woningcorporatie.

3.1.7 Mantelzorgwoning

Als sprake is van een aanvraag van een mantelzorgwoning (woonunit in de tuin op of het erf waar de degene woont die zorg verleent) gaat de gemeente ook daarbij uit van de eigen verantwoordelijkheid voor het hebben van een woning. Dit kan door zelf een woning te bouwen of te huren die op het terrein nabij de woning van de mantelzorgers kan worden geplaatst. Daarbij is uitgangspunt dat iedereen zelf verantwoordelijk is voor de bekostiging van zijn of haar woonruimte. De uitgaven die de verzorgde(n) had(den) voor de situatie van de mantelzorg in de mantelzorgwoning, aan het wonen in deze woning besteed kunnen worden. Daarbij kan gedacht worden aan huur, kosten nutsvoorzieningen, verzekeringen enz. Met die middelen zou een mantelzorgwoning gehuurd kunnen worden. Ook zouden deze middelen besteed kunnen worden aan een lening of hypotheek om een mantelzorgwoning (deels) van te betalen. De gemeente kan adviseren en ondersteunen als het gaat om de nodige vergunningen op het gebied van de ruimtelijke ordening. Daarnaast is het met de landelijke wetgeving ook mogelijk om een urgentie te krijgen voor een woning als iemand mantelzorger is.

 

3.2 Verplaatsen in en om de woning (verplaatsen)

Als een inwoner zich niet meer dagelijks in en om de woning kan verplaatsen, kan als maatwerkvoorziening een rolstoel worden verstrekt.

 

Afwegingskader

Wanneer een inwoner een probleem ervaart bij het verplaatsen in en om de woning, bekijkt het Sociaal Team tijdens het onderzoek eerst welke eigen mogelijkheden de inwoner zelf heeft om het ondervonden probleem op te lossen. Zo zijn er diverse hulpmiddelen die als algemeen gebruikelijke voorzieningen aan te merken zijn. Te denken valt aan een wandelstok, een looprek of een rollator. Ook het gebruik van een reguliere buggy bij kinderen tot 4 jaar is algemeen gebruikelijk. Daarnaast is het denkbaar dat een inwoner besluit zelf een (tweedehands) rolstoel aan te schaffen. Wanneer de rolstoel slechts kortdurend nodig is (maximaal zes maanden), kan gebruik worden gemaakt van de tijdelijke uitleen bij een thuiszorgwinkel vanuit de Zvw. Deze kunnen inwoners zelf aanvragen. Hulpmiddelen bij revalidatie vallen ook onder de Zvw. Woont de inwoner in een instelling op grond van de Wlz, dan is de instelling verantwoordelijk voor het beschikbaar stellen van de rolstoel.

 

Een individuele rolstoel wordt alleen verstrekt indien ‘dagelijks zittend verplaatsen in en om de woning’ noodzakelijk is. Rolstoelen voor het zogenaamde ‘incidentele’ gebruik, waarbij de rolstoel in de auto wordt meegenomen om bij het winkelen of bij uitstapjes te gebruiken, vallen niet onder dit te bereiken doel. De inwoner kan in dergelijke situaties gebruik maken van de uitleen op grond van de Zvw of van rolstoelen die tijdelijk te leen zijn op verschillende bestemmingen, zoals bij het ziekenhuis of in een dierentuin.

 

De sportrolstoel wordt niet gerekend tot een rolstoel voor het verplaatsen in en rond de woning.

3.2.1 De rolstoel

Voor de maatwerkvoorziening rolstoel geldt geen eigen bijdrage. Dit is landelijke wetgeving.

 

Er zijn diverse typen rolstoelen denkbaar, het Sociaal Team stelt bij de indicatie een type rolstoel vast. Bij de selectie van het type rolstoel wordt onder andere gekeken:

  • hoe vaak en voor welk doel de rolstoel wordt gebruikt (wat is de verplaatsingsbehoefte)

  • wat de fysieke mogelijkheden van de inwoner zijn om een rolstoel zelf voort te bewegen

  • of de inwoner de rolstoel zelf moet kunnen voortbewegen of dat het volstaat als een ander de rolstoel voortbeweegt

  • of de inwoner in staat is om de rolstoel (veilig) zelf te besturen ingeval het een elektrische rolstoel betreft

De wens is dat de inwoner, binnen zijn fysieke mogelijkheden en indien dit past binnen de medische behandeling, zijn fysieke spierkracht kan gebruiken (zodat het gebruik van een rolstoel geen anti-revaliderend effect heeft). In het geval van een minderjarige kan soms een aangepaste buggy of kinderduwwandelwagen als maatwerkvoorziening Wmo worden toegekend. Dit is alleen mogelijk wanneer uit het onderzoek blijkt dat een reguliere buggy of kinderduwwandelwagen niet voldoet, bijvoorbeeld vanwege de leeftijd of beperkingen van de minderjarige.

 

Ten aanzien van mantelzorgers zal door het Sociaal Team rekening worden gehouden met hun belangen. Dat kan bijvoorbeeld betekenen dat als de mantelzorger niet in staat is de rolstoel in alle omstandigheden te duwen, er een elektrische- of motorische duwondersteuning verstrekt kan worden.

 

Als het nodig is worden in opdracht van het Sociaal Team door de leverancier individuele aanpassingen aangebracht aan de rolstoel. Deze kunnen bestaan uit bijvoorbeeld zit-, rug en ondersteuningsdelen, bediening en/of besturing. Het Sociaal Team onderzoekt de situatie en stelt, eventueel samen met een ergo- of fysiotherapeut, een functioneel programma van eisen op waarin de noodzakelijke functionaliteiten van de rolstoel/buggy worden vastgelegd. Aanvullende wenselijke aanpassingen en/of accessoires zoals bagagetassen, been- en voetenzakken en afdekhoezen worden niet vergoed, maar kunnen eventueel op eigen kosten worden aangeschaft/toegevoegd.

 

3.3 Lokaal verplaatsen per vervoermiddel (vervoer)

De Wmo heeft onder andere tot doel om het mogelijk te maken dat inwoners deel nemen in de samenleving. Vervoer speelt hierbij een belangrijke rol. Als een inwoner zich (tijdelijk) niet zelfstandig kan verplaatsen buiten zijn woning, vanwege een beperking of chronische ziekte, kan hiervoor een maatwerkvoorziening ‘vervoer’ worden toegekend om zich sociaal en regionaal te verplaatsen. We hanteren hiervoor een reikwijdte van maximaal 25 kilometers vanaf het woonadres.

3.3.1 Lokaal

De vanuit de Wmo geboden ondersteuning bij het lokaal/regionaal verplaatsen, beperkt zich tot het vervoer met een sociaal-recreatief doel. Denk aan het doen van boodschappen, winkelen, het bezoeken van familie/vrienden, van bijeenkomsten en (sport)activiteiten, van sociaal-culturele instellingen (theater/bioscoop) en plekken om te recreëren of een hobby uit te oefenen. Dit betekent dat de maatwerkvoorziening Wmo ‘Vervoer’ niet bedoeld is voor het verplaatsen van en naar betaald werk, school, naar de dagbesteding of een ziekenhuisbezoek om zelf opgenomen of behandeld te worden. Wanneer een inwoner bij deze verplaatsingen belemmeringen ondervindt, kan een beroep worden gedaan op andere voorzieningen. Denk bijvoorbeeld aan ziekenvervoer vanuit de Zvw, het vervoer naar de dagbesteding wat geregeld wordt door de aanbieder of de regeling leerlingenvervoer. Ook het woon-werkverkeer valt niet onder de Wmo, daarvoor blijven werkgever en werknemer gezamenlijk verantwoordelijk (aanvraag via UWV). Een bezoek brengen aan iemand die in het ziekenhuis ligt, kan wel met een maatwerkvoorziening ‘Vervoer’ vanuit de Wmo. Het vervoer naar het ziekenhuis heeft dan een sociaal doel. Oneigenlijk gebruik van de maatwerkvoorziening kan tot gevolg hebben dat de maatwerkvoorziening wordt ingetrokken.

3.3.2 Regionaal

Voor verplaatsingen buiten de regio (als er verder gereisd moet worden dan 25 km vanaf het woonadres) kan men reizen met Valys. Dit, door de Rijksoverheid georganiseerde, bovenregionale vervoer maakt geen deel uit van het vervoer in het kader van de Wmo, waarvoor de gemeente verantwoordelijk is. Valys is een aanvullende vervoersvoorziening voor het vervoer voor mensen met een beperking buiten de eigen regio. Voor meer informatie over de richtlijnen en kosten: https://valys.nl/. Als een inwoner geen bewijsdocument kan overleggen om in aanmerking te komen voor Valys, kan door het Sociaal Team een verklaring worden opgesteld indien de inwoner problemen heeft met het reizen met het openbaar vervoer. Met deze verklaring kan de inwoner een aanvraag doen voor Valys.

3.3.3 De vervoersbehoefte

Het Sociaal Team onderzoekt wat de vervoersbehoefte van een inwoner is. Welke bestemmingen/locaties wil iemand bereiken? Wat is de vervoersfrequentie en welke belemmeringen ervaart iemand bij zichzelf verplaatsen buiten de woning?

 

Afwegingskader

Het Sociaal Team onderzoekt altijd eerst of de belemmeringen op eigen kracht, met gebruikelijk hulp/informele zorg, hulp van personen uit het sociaal netwerk, algemeen gebruikelijke, andere of algemene voorzieningen, kunnen worden verminderd of weggenomen. Bij ‘ Vervoer’ ziet de gemeente onder eigen kracht de aanschaf van een algemeen gebruikelijke voorziening als deze het ondervonden vervoersprobleem kan verminderen of wegnemen. Dit kan bijvoorbeeld een tweedehands of nieuwe fiets, een fiets met een lage instap, een elektrische fiets of scooter zijn. De gebruikskosten van een (eigen) auto zijn tevens algemeen gebruikelijk. Verder valt ook het aanleren van vaardigheden, zoals het leren fietsen of behalen van een bromfietsrijbewijs onder algemeen gebruikelijke voorzieningen. Ook onderzoekt het Sociaal Team in welke mate er een beroep kan worden gedaan op gebruikelijke hulp of hulp vanuit het sociaal netwerk. Beschikt de partner of een meerderjarige huisgenoot over een auto, kan de inwoner met de buurvrouw meerijden naar het zangkoor of kan een vriend of vriendin de inwoner ophalen voor een koffieafspraak? Wanneer de echtgenoot van de inwoner ook een beperking heeft en hiervan belemmeringen ondervindt bij het sociaal verplaatsen, kan de vervoersbehoefte van de inwoner en die van de echtgenoot samen worden beoordeeld. In het onderzoek weegt het Sociaal Team ook de leeftijd van de inwoner en de mate waarin zijn vervoersbehoefte afwijkt van die van een leeftijdgenoot zonder een beperking mee.

 

Voorbeelden van andere voorzieningen waarop een beroep kan worden gedaan, zijn zoals eerder genoemd leerlingenvervoer (vervoer van huis naar school en visa versa), ziekenhuisvervoer vanuit de Zvw of vervoer van- en naar werk vanuit het UWV. Wanneer een inwoner op basis van een Wlz-indicatie in een instelling verblijft, dan dient ook het vervoer vanuit de Wlz te worden gefinancierd.

 

Andere voorbeelden van algemene voorzieningen die beschikbaar zijn voor vervoer binnen of buiten IJsselstein zijn de De welzijnsorganisatie Pendel en De Gouden Koets (van Stichting Gouden Dagen). Als iemand vanwege zijn beperking niet meer zelf mag autorijden, kan het reizen met openbaar vervoer als algemene voorziening een alternatief zijn. Om te beoordelen of openbaar vervoer als algemene voorziening een door een inwoner ondervonden vervoersprobleem kan verminderen of wegnemen, kijkt het Sociaal Team naar de volgende aspecten: Is het mogelijk (eventueel met gebruikelijke hulp, hulp uit eigen netwerk) gebruik te maken van het openbaar vervoer? Denk bijvoorbeeld aan een partner of vriend die kan begeleiden, de GO-OV-app, OV-maatjesprojecten, een OV-begeleiderskaart of therapie om een angststoornis te behandelen of begeleiding om het reizen met OV aan te leren.

 

Wanneer een inwoner gezien zijn beperking in staat is met trein/bus/tram kan reizen, is het openbaar vervoer voor de inwoner fysiek toegankelijk. Daarnaast gelden de volgende criteria:

  • Is in staat om 800 meter zelfstandig, al dan niet met hulpmiddelen, af te leggen om de dichtstbijzijnde bushalte te bereiken?

  • Is in staat de wachttijd voor het instappen te overbruggen (is er mogelijkheid om te zitten bij de bushalte?)

  • Is in staat om zelf in en uit te stappen uit de bus, tram of trein?

  • Is zelf in staat om regie te voeren tijdens en na de reis?

Enkel wanneer bovenstaande opties het vervoersprobleem volgens het Sociaal Team onvoldoende verminderen of wegnemen, kan vanuit de Wmo één of meerdere maatwerkvoorzieningen ‘Vervoer’ worden toegekend.

 

Verder geldt dat er sprake moet zijn van een structurele, frequente vervoersbehoefte.

3.3.4 Vervoersvoorzieningen

Een aangepaste fiets

Hiermee worden fietsen bedoeld die speciaal ontworpen en bestemd zijn voor mensen met en beperking en die alleen bij gespecialiseerde bedrijven worden verkocht, denk aan de driewielfiets en de duofiets. Om in aanmerking te komen voor een aangepaste fiets of fietsvoorziening op grond van de Wmo, moet uit het onderzoek blijken dat er een medische grondslag is die maakt dat een algemeen gebruikelijk alternatief in de situatie van de inwoner niet volstaat en dat de inwoner in staat is om de beoogde aangepaste fiets of fietsvoorziening veilig te gebruiken. Tot slot moet de inwoner in principe zelf zorgen voor een adequate stallingsmogelijkheid (een afgesloten ruimte zoals een schuur, garage of hal van de woning waarmee de fiets/ -voorziening beschermd wordt tegen weersinvloeden, vernieling en diefstal). Het (nog) niet beschikken over een fiets of nog niet kunnen fietsen zijn geen redenen om een aangepaste fiets of fietsvoorziening als maatwerkvoorziening Wmo Vervoer te verstrekken.

 

Scootmobiel

Een scootmobiel is bedoeld om te voorzien in de dagelijkse vervoersbehoefte op de (zeer) korte en middellange afstanden. Voorwaarden voor een scootmobiel zijn ernstige belemmeringen in de sta- en loopfunctie en dat er ten gevolge hiervan problemen bij het verplaatsen buitenshuis zijn op de zeer korte afstand (tot 100 meter) of de iets langere afstanden (tot 500 meter). Verder moet de inwoner in staat zijn om zelfstandig op en van de scootmobiel te stappen en om de scootmobiel op een adequate wijze (technisch) te bedienen en zelfstandig deel te nemen aan het verkeer op de openbare weg.

 

Stallingsmogelijkheid

De inwoner zal moeten beschikken over een adequate stallingsruimte om de scootmobiel op te laden en te beschermen tegen weersinvloeden, vernieling en diefstal. Met een adequate stallingsruimte wordt een afgesloten ruimte (schuur, garage of hal van een wooncomplex, mits de scootmobiel de veiligheid in het complex niet in gevaar brengt) bedoeld of een (af)dak waar het voertuig onder gestald kan worden. Daarnaast is stroomvoorziening vereist. Indien erg geen adequate stallingsmogelijkheid aanwezig is, kan dit reden zijn het betreffende vervoersmiddel (nog) niet toe te kennen. Stalling is ook ongeschikt als deze in strijd is met andere wetgeving.

 

Uitvoeringen

Er zijn verschillende uitvoeringen met onder andere verschil in actieradius en snelheid. Het Sociaal Team betrekt bij de afweging het doel waarvoor de scootmobiel wordt toegekend. Uiteindelijk verstrekt het Sociaal Team de goedkoopst passende scootmobiel. Scootmobielen met extra grote actieradius en afwijkende hoge snelheid (meer dan 15 kilometer per uur) worden niet verstrekt. Aan personen voor wie een zwaardere, bredere of beter geveerde uitvoering medisch noodzakelijk is, kan wel een andere dan de gebruikelijke uitvoering worden toegekend. Accessoires bij de scootmobiel (denk aan een windscherm bij bijvoorbeeld longproblematiek wat het rijden beïnvloed etc.) worden enkel verstrekt als dit naar het oordeel van het Sociaal Team noodzakelijk is gezien de beperkingen van de inwoner en/of het doel waarvoor de scootmobiel als maatwerkvoorziening wordt toegekend. Wenselijke accessoires vanuit de inwoner kunnen bij de leverancier op eigen kosten aangeschaft worden. Ditzelfde geldt voor andere accu’s die een grotere actieradius bewerkstelligen.

3.3.5 Wmo vervoerspas – Regiotaxi

De Regiotaxi is een systeem van collectief vraagafhankelijk vervoer (CVV) dat met (rolstoel)busjes en taxi’s vervoer van deur tot deur/halte (en visa versa) biedt voor iedere inwoner. Een inwoner die een Wmo-vervoerspas als maatwerkvoorziening Wmo ‘Vervoer’ toegekend krijgt, kan tegen gereduceerd tarief een aan hem toegekend aantal kilometers per jaar (kilometerbudget) met de regiotaxi reizen in de regio (binnen een straal van 25 kilometer hemelsbreed gemeten vanaf zijn woning). Er geldt buiten het instap- en reizigerstarief, geen eigen bijdrage op grond van de Wmo. De hoogte van het tarief van Wmo-vervoerspas wordt jaarlijks bij collegebesluit vastgesteld en gecommuniceerd. Het tarief is terug te vinden in het Besluit. De Regiotaxi kan ook zonder Wmo-vervoerspas gebruikt worden. De gebruiker betaalt dan een commercieel tarief. Het commerciële tarief ligt boven dat van het openbaar vervoer maar onder dat van een reguliere taxi.

 

Een Wmo-vervoerspas wordt alleen toegekend als andere opties (uit het afwegingskader) onvoldoende opties bieden en als sprake is van sociaal recreatieve doeleinden. Denk hierbij aan een ritje naar de sportclub, het zangkoor, de kapper, of om familie of vrienden te bezoeken (in het ziekenhuis).

 

Voor andere doeleinden dan sociaal recreatief vervoer gelden andere regels:

  • Wmo: Als vervoer van en naar een dagbesteding noodzakelijk is, kan hiervoor bij de maatwerkvoorziening OMD hiervoor een extra indicatie worden afgegeven.

  • Wlz: Als een cliënt gedurende een dagdeel begeleiding of behandeling ontvangt op een locatie die niet dezelfde is als de verblijfslocatie, kan het verzekerd pakket tevens het vervoer van en naar die locatie omvatten.

  • Zwv: bijvoorbeeld vervoer in verband met een medische behandeling

  • UWV: vervoer in het kader van arbeid

  • Onderwijs: leerlingenvervoer

Het vervoer van de Regiotaxi is van deur tot deur/halte. De chauffeur helpt bij het in- en uitstappen en begeleidt, indien nodig en mogelijk, tot aan de deur. Een inwoner mag één medereiziger mee laten reizen tegen hetzelfde tarief. Ook kan een loophulpmiddel, rolstoel of scootmobiel mee in de Regiotaxi, de inwoner krijgt hier dan een speciale aantekening van in het reizigersbestand.

 

De kenmerken van de inwoner kan het Sociaal Team registreren door middel van codes die zijn opgenomen in het Woordenboek Reizigerskenmerken. Door gebruik van deze codes kan op ene eenduidige wijze worden vastgelegd wat de reiziger nodig heeft om een (keten)reis te maken. Als de regiotaxipas twee jaar aansluitend niet wordt gebruikt, kan deze worden beëindigd. De inwoner wordt hiervan middels een beschikking op de hoogte gesteld.

3.3.6 Kilometerbudget

Het kilometerbudget betreft het aantal kilometers dat een inwoner in één jaar maximaal tegen gereduceerd tarief op vertoon van de Wmo-vervoerspas met de Regiotaxi kan reizen. Er wordt een onderscheid gemaakt tussen een klein midden en een groot kilometerbudget. Het oordeel van het Sociaal Team om een klein, midden of een groot kilometerbudget toe te kennen, hangt af van:

  • De vervoersbehoefte in relatie tot het vervoersprobleem van de inwoner en het doel waarvoor de maatwerkvoorziening wordt toegekend

  • De mate waarin de ondersteuningsvraag op eigen kracht, met gebruikelijke hulp, hulp van personen uit het sociaal netwerk, algemeen gebruikelijke, andere en/of algemene voorzieningen kan worden opgelost

  • Eventuele andere maatwerkvoorzieningen Wmo ‘Vervoer’ die zijn of worden toegekend

Voor het vaststellen van de hoogte van het kilometerbudget, hanteert het Sociaal Team onderstaande tabel als richtlijn. Kilometers die in een jaar niet worden benut, kunnen niet worden toegevoegd aan het budget van het jaar daarop.

 

Soort kilometerbudget

Omschrijving

Klein

(0-300 kilometer per jaar)

  • Inwoner is slechts sporadisch afhankelijk van de regiotaxi.

  • Inwoner is in staat middellange afstanden grotendeels op eigen kracht af te leggen en/of daarvoor gebruik te maken van voorzieningen.

Midden

(300- 750 kilometer per jaar)

  • Inwoner is deels afhankelijk van de regiotaxi.

  • Inwoner kan (delen van de) afstanden afleggen op eigen kracht en/of gebruik te maken van voorzieningen, maar is voor (delen van de) afstanden ook afhankelijk van de regiotaxi.

  • Inwoner beschikt over een maatwerkvoorziening Vervoer waarmee (delen van de) afstanden kunnen worden afgelegd.

  • Denk aan een aangepaste fiets/ scootmobiel.

Groot

(750-1.500 kilometer per jaar)

  • Inwoner is volledig afhankelijk van de regiotaxi. Bijvoorbeeld als gevolg van zijn beperkingen of omdat hij geen of slechts in beperkte mate gebruik kan maken van voorzieningen en reist regelmatig.

 

Wanneer een inwoner gedurende de looptijd van beschikking van mening is dat het budget niet toereikend is, dan is het aan de inwoner om aan de hand van concrete en verifieerbare gegevens aan te tonen dat hij een groter kilometerbudget nodig heeft. Te denken valt aan extra reisbewegingen in verband met opname van een partner in een instelling of intensieve mantelzorg. Dan kan er een passend kilometerbudget worden toegekend in overleg met de kwaliteitsmedewerker.

3.3.7 Reizen met begeleider

Indien er medische noodzaak is voor het meereizen van een begeleider, kan het Sociaal Team hiervoor een indicatie afgegeven. Dit geldt alleen in situaties waarin medische handelingen nodig zijn tijdens de rit. De begeleider reist gratis mee. Als men een dergelijke indicatie heeft, mag de inwoner niet meer zonder begeleider reizen.

3.3.8 Afzeggen ritten

Indien een inwoner herhaaldelijk zonder afzegging geen gebruik maakt van ritten die hij heeft aangevraagd (zogenoemde ‘loosmeldingen’) kan - al dan niet tijdelijk - zijn Wmo-vervoerspas geblokkeerd worden, waardoor gebruik van de Regiotaxi niet meer mogelijk is. Als dit speelt zal de Regiotaxi het Sociaal Team hierover inlichten.

3.3.9 Individueel vervoer per regiotaxi

De regiotaxi is collectief vervoer. Dit betekent dat er meerdere mensen tegelijk (collectief) met een zelfde voertuig vervoerd worden naar hun bestemmingen. Het maximaal aantal personen dat in één voertuig tegelijk wordt vervoerd, bedraagt acht personen (taxibus). Naast dit vervoer per taxibus, kunnen mensen met de regiotaxi ook met een personenauto (taxi) of een rolstoeltaxibus worden vervoerd. In de zeer uitzonderlijke situatie dat iemand vanwege zijn beperking niet met anderen kan/mag reizen, kan het Sociaal Team op de indicatie voor de Wmo –vervoerspas aangeven dat het middels individueel vervoer wordt ingezet. Tijdens de ritten vindt dan geen combinatie plaats met andere reizigers.

3.3.10 Financiële tegemoetkoming voor individueel vervoer

Als een maatwerkvoorziening wordt toegekend, wordt door het Sociaal Team altijd de goedkoopst passende maatwerkvoorziening verstrekt. Bij een vervoersprobleem is de Regiotaxi (het collectief vervoer) in veruit de meeste gevallen de goedkoopst passende maatwerkvoorziening Wmo ‘Vervoer’. Daarnaast wordt het primaat van het collectief vervoer gehanteerd, dat houdt in dat er alleen een individuele vervoersvoorziening wordt verstrekt als het collectief vervoer niet passend is.

 

In uitzonderlijke situaties kan het voorkomen dat dit niet de best passende vorm van vervoer, of het goedkoopst is. Bijvoorbeeld in uitzonderlijke gevallen dat een inwoner met een vervoersprobleem op de korte afstanden een eigen auto voor de deur heeft staan en deze ook voor de korte afstanden kan/wil gebruiken. Het Sociaal Team onderzoekt of de inwoner daadwerkelijk meerkosten heeft ten opzichte van personen zonder beperkingen omdat de inwoner ook voor korte afstanden aangewezen is op het gebruik van eigen auto en of dit kan worden aangemerkt als de goedkoopst passende oplossing. Zoals gezegd beperkt de tegemoetkoming zich tot de kosten van het bovengebruikelijke gebruik van de eigen auto voor de korte afstanden. In het Besluit staat beschreven hoe de hoogte van de financiële tegemoetkoming voor het gebruik van de eigen auto voor korte afstanden als individueel vervoer, wordt bepaald.

3.3.11 Vervoersbehoefte kinderen

Een jong kind met een beperking kan bij het sociaal/ regionaal verplaatsen vaak op dezelfde manier vervoerd worden als een leeftijdgenoot zonder beperking. Vaak met een voorziening die als algemeen gebruikelijk wordt gezien. Denk aan een buikdrager, Maxi-Cosi, kinderwagen, buggy of een fietszitje/autostoeltje. Bovendien zijn kinderen in hun verplaatsings- en vervoersbehoefte nog grotendeels afhankelijk van hun ouders. Toch kan ook een kind (onder de twaalf jaar) als gevolg van een beperking belemmeringen ondervinden in het meedoen (participeren) en dus een vervoersbehoefte hebben waarvoor een maatwerkvoorziening Wmo Vervoer kan worden toegekend.

 

Denk aan het meedoen in het spel buiten met andere kinderen of het fietsen (al dan niet onder begeleiding van een volwassene) naar opa of oma in de wijk.

 

Ook hier geldt dat een maatwerkvoorziening Wmo ‘Vervoer’ pas wordt toegekend, na het toepassen van het afwegingskader wanneer andere opties onvoldoende uitkomst bieden. Wanneer een vervoersvoorziening tot doel heeft de functie over te nemen (bijvoorbeeld het lopen) in plaats van maatschappelijk te kunnen participeren, kan aanspraak worden gemaakt op ondersteuning vanuit de Zvw in plaats van de Wmo.

 

3.4 Voeren van een huishouden

Huishoudelijke ondersteuning (HO) kan als maatwerkvoorziening worden ingezet als er beperkingen zijn bij het voeren van een huishouden of wanneer er sprake is van een (dreigend) disfunctioneren van het huishouden. De inzet van de maatwerkvoorziening ‘Huishoudelijke ondersteuning’ ondersteunt inwoners die problemen hebben bij het voeren van een huishouden. Deze ondersteuning kan bestaan uit het schoonmaken van het huis, wassen en/of strijken van kleding, doen van boodschappen of bereiden van een broodmaaltijd of warme maaltijd. Maar ook kan ondersteuning worden geboden bij de dagelijkse organisatie van het huishouden, het aanleren van of activeren tot het uitvoeren van huishoudelijke taken of tijdelijke verzorging van inwonende (minderjarige) kinderen. Wanneer uit het onderzoek blijkt dat een maatwerkvoorziening huishoudelijke ondersteuning noodzakelijk is, wordt vervolgens de omvang van de maatwerkvoorziening bepaald om te komen tot een schoon en leefbaar huis. Het Sociale Team maakt daarna wanneer nodig een afweging in prioritering. Een inwoner kan voorrang krijgen wanneer de inwoner niet meer thuis kan blijven wonen zonder huishoudelijke ondersteuning om bijvoorbeeld de volgende redenen:

  • -

    Inwoner heeft een medische indicatie met ernstige longklachten en kan geen stof verdragen.

  • -

    Inwoner heeft een ziektebeeld met groot risico op vervuiling.

  • -

    Inwoner heeft een medische indicatie met een ziektebeeld dat verergert zonder huishoudelijke ondersteuning omdat hygiëne van levensbelang is.

  • -

    Volledig ontbreken van een eigen netwerker, met groot risico op achteruitgang.

Door interne of externe omstandigheden kan als maximum indicatie 90 minuten per week worden gehanteerd. Het college hanteert het HHM-Normenkader Huishoudelijke Ondersteuning 2025. Dit is te raadplegen via https://www.hhm.nl/wp-content/uploads/MW250050-Normenkader-Huishoudelijke-Ondersteuning-2025-bureau-HHM.pdf.

 

Bij een melding van een ondersteuningsvraag op het gebied van het voeren van een huishouden oordeelt het Sociaal Team zoals gezegd in eerste instantie of de problemen eventueel op eigen kracht kunnen worden opgelost. Hierbij kan gedacht worden aan het herinrichten van de woning zodat de taken gemakkelijker kunnen worden uitgevoerd, het verdelen van de taken over de week zodat dit beter vol te houden is en/ of het bijstellen van de eigen normen. Ook indien er al jaren een huishoudelijke hulp op eigen kosten wordt ingehuurd en hiermee de ondersteuningsvraag afdoende wordt opgelost, kan het Sociaal Team oordelen dat er geen Wmo ondersteuning nodig is. Wel wordt onderzocht of de hulp daadwerkelijk aanwezig en toereikend is. De inzet van gebruikelijke hulp wordt toegelicht in het afwegingskader in hoofdstuk 1 van deze beleidsregels.

 

Binnen het sociaal netwerk wordt nagegaan of bijvoorbeeld buren, kinderen of vrienden iets kunnen betekenen, zoals bij het doen van de boodschappen of de was-verzorging. Ook kan ondersteuning vanuit de Wlz aan de orde zijn. Indien het vermoeden is dat een inwoner in aanmerking komt voor een Wlz indicatie, dan kan als voorwaarde gesteld worden dat deze wordt aangevraagd. Er kan dan slechts ondersteuning vanuit de Wmo geboden worden voor de overbruggingsperiode. Dit is maximaal 6 weken, gelijk aan de aanvraagperiode van een Wlz-indicatie. Bij toekenning van een Wlz-indicatie wordt op basis hiervan de HO ondersteuning vanuit de Wmo geweigerd. Er is dan sprake van een andere voorziening waarop een beroep kan worden gedaan.

 

In principe komt een inwoner alleen in aanmerking voor een maatwerkvoorziening HO indien het een langdurige ondersteuningsbehoefte betreft. Bij bijvoorbeeld een herstelperiode na een (geplande) operatie van circa zes weken, wordt de inwoner geacht zelf, of met hulp van personen uit zijn sociaal netwerk een oplossing te zoeken voor deze kortdurende ondersteuningsbehoefte (zie ook het afwegingskader).

 

Afwegingskader

Gemeentelijke ondersteuning bij het voeren van een huishouden, neemt de verantwoordelijkheid van de inwoner niet over, maar het helpt de inwoner op weg om het resultaat te behalen. De leefeenheid van de inwoner is primair zelf verantwoordelijk voor het huishouden. Als een inwoner problemen ervaart bij het uitvoeren van huishoudelijke taken, dan wordt verwacht dat deze taken door anderen binnen de leefeenheid worden overgenomen volgens de richtlijnen in onderstaand kader. Het 'niet gewend zijn om' of 'geen ondersteuning willen en/of kunnen verrichten' zijn geen redenen om een maatwerkvoorziening toe te kennen. Wanneer vaardigheden missen, kan een tijdelijke indicatie (maximaal zes weken) worden afgegeven voor het aanleren van bijvoorbeeld huishoudelijke taken. De taak wordt dan niet overgenomen maar via instructies aangeleerd. Ook studie, drukke werkzaamheden, lange werkweken of veel reistijd vormen geen reden om geen gebruikelijke hulp te kunnen bieden. Immers, iedereen die werkt/studeert zal naast zijn werk/studie het huishouden moeten doen of hier eigen oplossingen voor moeten zoeken.

 

Bijdrage van huisgenoten en inwonende kinderen aan het huishouden

 

In geval de leefeenheid van de inwoner mede bestaat uit kinderen, dan wordt ervan uitgegaan dat de kinderen, afhankelijk van hun leeftijd/ontwikkelingsfase en psychosociaal functioneren, een bijdrage kunnen leveren aan de huishoudelijke taken. Hun inzet wordt in mindering gebracht op een eventueel af te geven indicatie. De volgende uitgangspunten worden gehanteerd:

 

  • Kinderen tot 5 jaar leveren geen bijdrage aan de huishouding.

  • Kinderen van 5 tot en met 12 jaar worden naar hun eigen mogelijkheden betrokken bij

  • lichte huishoudelijke werkzaamheden als opruimen, tafel dekken/afruimen,

  • afwassen/afdrogen, een boodschap doen en kleding in de wasmand doen.

  • Kinderen van 13 tot en met 17 jaar kunnen opruimen, tafel dekken/afruimen,

  • afwassen/afdrogen, een boodschap doen, kleding in de wasmand doen, eigen kamer op orde houden, d.w.z. rommel opruimen, stofzuigen en bed verschonen.

  • Huisgenoten van 18 tot en met 23 jaar worden verondersteld een eenpersoonshuishouden te kunnen voeren. Het gaat hierbij om de volgende taken:

  • schoonhouden van sanitaire ruimte; keuken en één kamer; de was doen; boodschappen

  • doen; maaltijd verzorgen; afwassen en opruimen; indien nodig kan opvang van jongere gezinsleden tot hun taken horen.

  • Huisgenoten vanaf 23 jaar kunnen de huishoudelijke taken volledig overnemen (meerpersoonshuishouden voeren) wanneer de inwoner uitvalt.

Er zijn enkele uitzonderingssituaties waarbij gebruikelijke hulp niet geboden kan worden. Dit zijn:

Beperkingen

Als uit een objectief onderzoek blijkt dat een huisgenoot aantoonbare beperkingen heeft op grond van een aandoening, beperking, handicap of probleem, waardoor redelijkerwijs de taken niet overgenomen kunnen worden.

 

Fysieke afwezigheid in verband met werk

Indien een huisgenoot vanwege werkzaamheden langdurig van huis is. Bijvoorbeeld bij internationaal vrachtwagenchauffeurs, medewerkers in de offshore of mariniers. Vuistregels hierbij zijn dat het een aaneengesloten periode betreft van zeven etmalen, de afwezigheid inherent is aan het werk en een verplichtend karakter.

 

(Dreigende) overbelasting

In het geval degene die gebruikelijke zorg dient te verlenen overbelast is of als overbelasting dreigt, kan afgeweken worden van de regels rond gebruikelijke hulp. Zie paragraaf onderzoek in hoofdstuk 1 voor meer informatie rondom overbelasting. Inzet van (tijdelijke) maatwerkvoorziening HO kan een oplossing bieden. Belangrijk hierbij is om daarnaast afspraken met de inwoner en zijn huisgenoten te maken over welke stappen er worden genomen om overbelasting te voorkomen.

 

Algemene voorzieningen of algemeen gebruikelijke voorzieningen

Als algemene voorziening worden de volgende diensten of hulpmiddelen aangemerkt:

Diensten:

  • Was- en strijkservice

  • Sociale alarmering

  • Boodschappenservice

  • Maaltijdvoorzieningen

  • Klussendienst of vrijwilligers

  • Ramenwasservice (buitenzijde)

  • Kinderopvang/peuterspeelzaal

Hulpmiddelen:

  • Verhoging voor de wasmachine

  • Droger

  • Afwasmachine

  • Grijper (om spullen van de grond op te ruimen)

Bij de beoordeling of de inzet van een dienst of een technisch hulpmiddel zoals hierboven beschreven het probleem kan oplossen wordt naar de aanwezigheid en beschikbaarheid van het hulpmiddel gekeken. Tevens wordt de afweging gemaakt of de inwoner de technische en financiële mogelijkheid heeft om hier in te voorzien.

 

HHM Normenkader

Voor het bepalen van de benodigde omvang van de maatwerkvoorziening ‘huishoudelijke ondersteuning’ hanteert het college het al eerder genoemde normenkader van bureau HHM. Het normenkader bevat richtlijnen voor de duur en frequentie van de uit te voeren taken. Er wordt uitgegaan van zes verschillende resultaatgebieden, namelijk: ‘een schoon en leefbaar huis’, ‘wasverzorging’, ‘boodschappen’, ‘maaltijden’, ‘regie/organisatie’ en ‘kindzorg’.

 

Uitgangspunten

  • Definitie van het resultaat.

Een huis is schoon en leefbaar indien het normaal bewoond en gebruikt kan worden en voldoet aan basale hygiëne-eisen. Schoon staat voor: een basishygiëne borgen, waarbij vervuiling van het huis en gezondheidsrisico’s van inwoners worden voorkomen. Leefbaar staat voor: opgeruimd en functioneel, bijvoorbeeld om vallen te voorkomen.

 

  • De afbakening van de ruimtes waarop de voorziening betrekking heeft.

De inwoner moet gebruik kunnen maken van de elementaire leefruimten: een schone woonkamer, slaapvertrek(ken), de keuken, sanitaire ruimtes en gang/trap. De inrichting en bewerkelijkheid van de woning kan maken dat er meer inzet nodig is om de woning schoon te houden. Bijvoorbeeld door ouderdom van de woning, staat van onderhoud, hoogte van plafonds, tocht en stof. De grootte van het huis is geen aanleiding om meer hulp toe te kennen. Dit geldt ook voor veel meubels of beeldjes/ fotolijstjes of huisdieren, etc. In basis is dit een eigen keuze tenzij het persoonskenmerken betreft (bijvoorbeeld als het huisdier een functie heeft ten aanzien van participatie). Overleg voor maatwerk zal altijd plaatsvinden met de kwaliteitsmedewerker of gedragswetenschapper.

 

  • De afbakening van activiteiten die niet onder de voorziening vallen.

Het schoonmaken van de buitenruimte bij het huis (ramen, tuin, balkon, het opruimen van schuur, wassen van de auto of schoonmaken van de stoep etc.) vallen buiten de gemeentelijke compensatieplicht op grond van voorliggende voorzieningen en maken dus geen onderdeel uit van Huishoudelijke Ondersteuning.

 

  • De normering van de voorziening.

Huishoudelijke Ondersteuning wordt geïndiceerd in minuten en uren, de indicatiestelling voor HO wordt gedaan door de gemeente. Voor de onderbouwing van de maatwerkvoorziening huishoudelijke hulp, maken we gebruik van het HHM-normenkader. Dit normenkader geldt als beleidslijn. Het daadwerkelijk aantal toe te kennen minuten/uren HO wordt afgestemd op de individuele situatie en is maatwerk.

 

  • De mogelijkheid om voor bijzondere situaties af te wijken van het normenkader

Wanneer inwoners als gevolg van hun (medische) beperkingen onvoldoende ondersteund worden door de basisvoorziening schoon huis, kunnen aanvullende maatwerkmodules ingezet worden. Dit zijn bijvoorbeeld een hoger niveau van hygiëne of schoonhouden realiseren, het klaarzetten van maaltijden en beschikken over schone kleding.

 

Tijdens een gesprek wordt onderzocht of de inwoner op eigen kracht of met behulp van zijn netwerk het gewenste resultaat, een schoon en leefbaar huis, kan behalen. Met de inwoner wordt besproken welke beperkingen hij ondervindt in het schoon en leefbaar houden van zijn woning. Hierbij wordt gekeken naar hoe de inwoner denkt dat hier invulling aan kan worden gegeven.

 

Vervolgens wordt nadat een aanvraag is ingediend, een beschikking afgegeven, waarin wordt aangegeven welk resultaat moet worden behaald en welke tijd hiervoor beschikbaar is. Het toegekende resultaat en de benodigde tijd (te bepalen door het Sociaal Team) worden door de zorgaanbieder uitgevoerd in samenspraak met de inwoner. De aanbieder stemt met zijn klant af welke taken met welke frequentie worden uitgevoerd voor het realiseren van een schoon en leefbaar huis. Dit wordt opgenomen in het ondersteuningsplan.

 

Resultaten

De inzet op deelresultaten kan van tijdelijke aard zijn. Bijvoorbeeld omdat er mogelijkheden zijn voor de inwoner om de ondersteuning op termijn anders te organiseren waardoor er geen inzet op dit resultaat meer nodig is. Dit is bijvoorbeeld het geval met kindzorg.

 

Resultaat Schoon en Leefbaar Huis

Het resultaat van de ondersteuning is dat de bewoner beschikt over een schoon en leefbaar huis. Het omvat het lichte en zware schoonmaakwerk. Schoon staat voor: een basishygiëne borgen, waarbij vervuiling van het huis en gezondheidsrisico’s van inwoners worden voorkomen. Leefbaar staat voor: opgeruimd en functioneel, bijvoorbeeld om vallen te voorkomen. Dit betekent dat inwoners gebruik moeten kunnen maken van een schone woonkamer, als slaapvertrek in gebruik zijnde ruimtes, de keuken, sanitaire ruimtes en gang/trap. De genoemde ruimtes dienen met enige regelmaat schoongemaakt te worden. Een schoon huis wil niet zeggen dat alle vertrekken wekelijks schoongemaakt worden. Het betekent dat het huis niet vervuilt en periodiek schoongemaakt wordt om zo een algemeen aanvaardbaar basisniveau van schoon te realiseren, volgens de moderne normen van hygiëne. Indien bewoner eigen regie heeft, mag van hem/haar worden verwacht dat de werkzaamheden worden geprioriteerd en in afstemming met de aanbieder keuzes worden gemaakt.

 

Resultaat Wasverzorging

Van de inwoner verwachten we dat hij voor het verzorgen van de was zoveel mogelijk gebruik maakt van voorliggende voorzieningen. Indien dit niet mogelijk is kan het resultaat wasverzorging worden ingezet. Het gaat hierbij om het wassen, drogen en in uitzonderlijke situaties strijken van bovenkleding. En/of indien noodzakelijk om het wassen en drogen voor bed- en linnengoed. Het doel van dit resultaat is dat de persoon beschikt over schone kleding en schoon bedden en linnengoed. Het gaat hier uitsluitend over normale kleding voor alledag. De verzorging van de was, zoals bedoeld binnen dit resultaatgebied, omvat het behandelen van vlekken, het wassen, het drogen en vouwen van de was en het terugleggen van kleding en beddengoed in de kast. De uiteindelijke invulling hiervan is aan de klant in overleg met de aanbieder. Verwacht mag worden dat de bewoner beschikt over een wasmachine en zoveel mogelijk strijkvrije kleding. Het voorkomen van extra was kan bijvoorbeeld door incontinentiemateriaal of anti-allergieproducten te gebruiken. Ook de aanschaf van een droger of het kopen van kleding die niet gestreken hoeft te worden kan bijdragen aan het voorkomen van extra waswerkzaamheden. Deze opsomming is niet limitatief. Dat betekent dat er ook andere dingen gevraagd kunnen worden, ter voorkoming van extra was. Bedden- en linnengoed wordt nooit gestreken.

 

Tabel 4 van het normenkader bevat een overzicht van de activiteiten die uitgevoerd kunnen worden voor het bereiken van de resultaten ‘wasverzorging’.

 

Resultaat Boodschappen

Iedereen moet beschikken over goederen voor primaire levensbehoeften. Tot de goederen voor primaire levensbehoeften worden boodschappen gerekend die nodig zijn voor dagelijkse levensbehoeften. Hieronder vallen levensmiddelen, toiletartikelen en schoonmaakmiddelen, zaken die dagelijks/wekelijks worden gebruikt. Grotere inkopen, zoals kleding en duurzame goederen zoals (huishoudelijke) apparaten, vallen hier niet onder. De Wmo is aanvullend op de eigen mogelijkheden en heeft uitsluitend een taak als boodschappen- en/of maaltijdenservices ontoereikend zijn.

 

Resultaat Regie en organisatie

De bewoner moet zelf regie over het huishouden kunnen hebben om zelfstandig te kunnen blijven wonen. Hiervoor heeft hij regelvermogen nodig, moet hij besluitvaardig kunnen zijn en initiatief kunnen nemen. Indien de inwoner moeite heeft met regie houden en planning van de werkzaamheden, zelfstandig, of met behulp van het netwerk, kan er ondersteuning worden geboden.

 

Er dient per individu een inschatting gemaakt te worden of er in alle redelijkheid kan worden verondersteld dat een nieuwe taak als het doen van het huishouden nog is te trainen. Er zijn geen weegfactoren voor het resultaatgebied ‘regie en organisatie’ geformuleerd. Wel zijn er beïnvloedende factoren, zoals de leerbaarheid van een inwoner. Hoe sneller de activiteiten zijn aangeleerd, hoe sneller de ondersteuning eindigt. Het gaat bij het resultaatgebied ‘regie en organisatie’ om twee categorieën:

 

Categorie 1 Het aanleren (en samen uitvoeren) van activiteiten gericht op de resultaten:

  • ‘schoon en leefbaar huis’

  • ‘schone was’

  • ‘maaltijden’

Deze categorie ondersteuning wordt ingezet bij inwoners die leerbaar zijn, zoals mensen met een (recente) lichamelijke beperking of mensen die de activiteiten nooit hebben aangeleerd maar deze moeten gaan uitvoeren door het wegvallen van een partner of gezinslid. Het gaat om tijdelijke ondersteuning (maximaal 6 weken), waarbij aansluiting wordt gezocht bij het onderzoek van Bureau HHM.

 

Categorie 2 Structureel adviseren, organiseren (en samen uitvoeren) van activiteiten gericht op de resultaten:

  • ‘schoon en leefbaar huis’

  • ‘schone was’

  • ‘maaltijden’

Dit betreft inwoners die beperkter leerbaar zijn, bijvoorbeeld vanwege psychiatrische of cognitieve problemen als dementie, niet aangeboren hersenletsel (NAH), of een licht verstandelijke beperking (LVB). De ondersteuning is structureel noodzakelijk.

 

Resultaat Maaltijdverzorging

Onder maaltijdverzorging wordt verstaan het verzorgen van de broodmaaltijd, koffie en thee zetten, warme maaltijd opwarmen. Het uitgangspunt voor het te behalen resultaat is dat indien nodig één keer per dag de broodmaaltijd(en) wordt bereid en klaargezet en één keer per dag een warme maaltijd wordt opgewarmd en/of klaargezet.

 

Broodmaaltijden

Tafel dekken, eten en drinken klaarzetten (1 maaltijd op tafel, 1 maaltijd in de koelkast), afruimen, afwassen of vaatwasser inruimen/uitruimen.

20 minuten per dag, of zoveel minder indien inwoner netwerk heeft of eigen mogelijkheden

 

Warme maaltijd

Opwarmen maaltijd: maaltijd opwarmen, tafel dekken, eten en drinken klaarzetten, afruimen, afwassen of vaatwasser in/uitruimen.

20 minuten per dag, of zoveel minder indien inwoner netwerk heeft of eigen mogelijkheden.

 

In het onderzoek wordt gekeken of voorliggende voorzieningen, zoals kant en klaar maaltijden van de supermarkt, mee-eten bij een verzorgingshuis, maaltijdbezorging aan huis etc. oplossingen bieden. Daarbij dient ook betrokken te worden of de persoon aanspraak kan maken op ondersteuning via zijn/haar zorgverzekering. Indien een persoon niet (meer) in staat is zelf of met hulp van de omgeving maaltijden te verzorgen en voorliggende voorzieningen niet of onvoldoende tot de noodzakelijke oplossing leiden, kan ondersteuning door de gemeente worden bezien.

 

Voor het bereiden van maaltijden (koken) wordt geen voorziening op basis van de wet verstrekt. De reden hiervoor is dat er voldoende algemeen toegankelijke voorzieningen beschikbaar zijn.

 

Voor het resultaat ‘maaltijden’ is alleen de weegfactor ‘de aanwezigheid van een vaatwasser’ van toepassing. Dit bepaalt of in het huishouden de vaatwasser moet worden in- en uitgeruimd, of dat er moet worden af gewassen. Als inwoner ondersteund moet worden bij het feitelijke eten en/of drinken valt deze hulp onder de Zvw.

 

Resultaat Kindzorg

Het zorgen voor kinderen is een taak van ouder en/of verzorgers. Dat geldt ook voor ouders die door beperkingen en/of ziekte (tijdelijk) niet in staat zijn hun kinderen te verzorgen. Elke ouder is zelf verantwoordelijk voor de opvang en (het organiseren van de noodzakelijke) verzorging van zijn of haar kinderen. Uitgangspunt is hierbij dat bij uitval van een van de ouders de andere ouder deze zorg of zijn aandeel in de zorg daar waar mogelijk overneemt. Op grond van gebruikelijke zorg hoeft het college niet te compenseren. We ondersteunen alleen als ouders door acuut ontstane problemen een oplossing nodig hebben voor kinderen tot en met de leeftijd van vijf jaar. De ondersteuning is dus per definitie tijdelijk, in afwachting van een definitieve oplossing. Een indicatie wordt afgegeven met een maximale duur van drie maanden om ouder(s) of verzorger(s) de mogelijkheid te bieden in een oplossing te voorzien. Van ouders mag worden verwacht dat zij zich tot het uiterste zullen inspannen om die oplossing zo snel mogelijk te vinden. Daarbij dient ook betrokken te worden of de persoon aanspraak kan maken op ondersteuning via zijn/haar zorgverzekering. Individuele ondersteuning voor structurele opvang van kinderen is niet mogelijk binnen de Wmo.

 

Zorg voor de kinderen omvat het:

  • wassen

  • douchen

  • aankleden

  • verschonen van luiers

  • het voeden van baby's.

Het passen op kinderen valt niet onder dit resultaat.

 

Normtijden Kindzorg:

Voor kinderen tot 5 jaar geldt:

Naar bed brengen: 10 minuten per keer per kind

Uit bed halen: 10 minuten per keer per kind

Wassen en kleden: 30 minuten per kind

Eten/en of drinken geven: 20 minuten per broodmaaltijd/25 minuten per warme maaltijd

Babyvoeding (fles geven): 20 minuten per keer per kind

Luier verschonen: 10 minuten per keer per kind

Naar school/kinderdagverblijf/ peuterspeelzaal brengen: 15 minuten per keer per gezin

 

Bovenstaande tijden gelden tot een maximum van 40 uur per week voor een maximum van 3

maanden en zoveel korter indien mogelijk.

Bron: CIZ normtijden 2006

 

Tijdens het gesprek met de inwoner worden alle mogelijkheden doorgenomen en besproken. Zijn er algemene of voorliggende voorzieningen aanwezig die tot het gewenste resultaat kunnen leiden? Of kan de inwoner op eigen kracht, of met behulp van de mensen om hem heen zorgen voor de kinderen?

 

Persoonsgebonden budget Huishoudelijke Ondersteuning

In het gesprek met inwoner wordt een indicatie gesteld voor een maatwerkvoorziening in de vorm van huishoudelijke ondersteuning. Bij de keuze van inwoner voor HO in de vorm van een Persoonsgebonden budget (pgb) worden in het ondersteuningsplan de activiteiten beschreven welke inwoner of zijn sociale netwerk zelf kan uitvoeren en welke activiteiten ondersteuning behoeven.

 

Op basis van dit ondersteuningsplan wordt door de gemeente het aantal uren en minuten HO bepaald op basis van het normenkader HHM.

 

3.5 Regie en structuur in het dagelijks leven (Dagelijkse regie) en zingeving, sport en activeren (Activeren)

Een inwoner kan op één of meerdere leefgebieden problemen ervaren door het ontbreken van regie en structuur in het dagelijks leven. Dit kan hem belemmeren in zijn zelfredzaamheid, het kunnen participeren in de maatschappij en het zelfstandig kunnen (blijven) wonen. Om de inwoner hierbij te kunnen ondersteunen kan er een vorm begeleiding worden ingezet. Begeleiding via een maatwerkvoorziening gericht op het bevorderen en/of behouden van de zelfredzaamheid en participatie wordt in IJsselstein individueel en in groepsverband aangeboden. Het gaat om inwoners met een:

  • verstandelijke of cognitieve beperking

  • psychiatrische aandoening

  • lichamelijke aandoening of beperking

  • zintuigelijke beperking

  • psychogeriatrische aandoening

  • psychosociaal probleem

Niet de diagnose is leidend (van welke ziektebeeld/ welke grondslag sprake is) maar de mogelijkheden en de beperkingen van de inwoner. Het Sociaal Team brengt in kaart wat het effect is van de aandoening of beperking op de zelfredzaamheid of maatschappelijke participatie van de inwoner en wat vervolgens de doelen van de in te zetten ondersteuning zijn.

 

De doelen en de in te zetten maatwerkvoorziening worden altijd afgestemd en ingezet met de goedkeuring van de inwoner en/of de mantelzorger/familie. De aanbieder werkt met een hulpverleningsplan waarin de doelen en methodische aanpak worden gedefinieerd in lijn met het ondersteuningsplan dat vanuit het Sociaal Team samen met de inwoner is opgesteld. De aanbieder en het Sociaal Team evalueren indien nodig periodiek de verdere voortgang van de begeleiding. Als blijkt dat de inwoner structureel onvoldoende meewerkt aan de uitvoering van dit hulpverleningsplan, dan kan dat reden zijn om de begeleiding te beëindigen. Verder is de ondersteuning vanuit de Wmo vrijwillig, een inwoner kan niet gedwongen worden tot begeleiding.

 

Afwegingskader

Het Sociaal Team onderzoekt in eerste instantie in hoeverre de inwoner op eigen kracht een oplossing kan vinden voor de problemen die hij ervaart op het gebied van regie en structuur in zijn dag/week. Kunnen bepaalde zaken anders worden georganiseerd of ingericht? Of kunnen bepaalde vaardigheden worden aangeleerd? Bijvoorbeeld het hanteren van een duidelijke vaste structuur in dagelijks terugkomende taken of het gebruik maken van een kalender voor de dag/weekplanning. Of gebruik maken van handige digitale hulpmiddelen waardoor de inwoner (een deel van de) activiteiten weer zelf kan doen, bijvoorbeeld de kook-app die ondersteunt bij het doen van de boodschappen en koken voor mensen met een verstandelijke beperking of de GoOV-app die ondersteunt bij het zelfstandig reizen met het openbaar vervoer. Om deze zaken uit te gaan voeren of aan te leren kan (tijdelijk) ondersteuning van buitenaf nodig zijn.

 

Ook kan er mogelijk een beroep worden gedaan op gebruikelijke hulp, bijvoorbeeld ouders die hun 20-jarige zoon ondersteunen bij het maken van een weekplanning om hem zo de structuur aan te leren of kinderen die helpen bij de administratie van hun ouder wordende ouders.

 

Binnen het bredere sociaal netwerk is het denkbaar dat er bijvoorbeeld buren of familieleden zijn die kunnen helpen bij het (samen) doen van de administratie of boodschappen, regelmatig een oogje in het zeil houden, structuur in de week aanbrengen, samen activiteiten ondernemen en zorgen voor een zinvolle invulling van (een deel van) de dag. Het Sociaal Team beoordeelt verder in gesprek met de inwoner of er gebruik kan worden gemaakt van algemene voorzieningen in de vorm van welzijnsactiviteiten. Bijvoorbeeld een koffie-inloop bij van De welzijnsorganisatie (waar ontmoeting en activiteiten plaatsvinden), een cursus waardoor de inwoner zijn sociaal netwerk uitbreidt, een administratie op orde, ondersteuning bij financiën of bureaucratische vragen bij het informatiepunt digitale overheid (IDO), gezelschap of ondersteuning van vrijwilligers, deelname aan sportactiviteiten, etc. Ook lichte en kortdurende begeleiding door het Sociaal Team valt hieronder.

 

Bij de afweging komt tevens aan bod of voor de ondersteuningsvraag aanspraak bestaat op ondersteuning op grond van andere wet- en regelgeving. Bijvoorbeeld behandeling vanuit de Zvw. De stelregel hierbij is dat dan eerst behandeling wordt ingezet. In dat geval mag van de inwoner worden verwacht dat hij/zij een beroep doet op de behandelmogelijkheden vanuit de Zvw en dat de inwoner zich inspant om de behandeling optimaal te laten verlopen. Het kan voorkomen dat in bepaalde situaties behandeling en begeleiding naast elkaar worden ingezet (dan neemt bijvoorbeeld de begeleiding de taak tijdelijk over, totdat deze tijdens behandeling is aangeleerd), of dat tijdelijk Wmo begeleiding wordt ingezet om de inwoner toe te leiden naar behandeling. Ook kan begeleiding worden ingezet om tijdens behandeling geleerde vaardigheden te oefenen of in te slijten. Beide vormen van ondersteuning dienen op elkaar te worden afgestemd.

 

Verder kan bij andere voorzieningen gedacht worden aan een voorliggende Wlz-indicatie, of bijvoorbeeld arbeidsvoorzieningen op grond van de Ziektewet, de Wet werk en inkomen naar arbeidsvermogen (WIA), Wajong of Participatiewet (PW), of opvoedondersteuning voor ouders vanuit de Jw.

 

Voorliggend veld

Zoals in hoofdstuk 1 omschreven is, is het van belang dat, het voorliggend veld en het eigen netwerk zoveel mogelijk onderdeel uitmaken van de aanpak en dus in het behalen van doelen en resultaten. Wanneer dit niet vanaf het melden van de ondersteuningsvraag haalbaar is en er een noodzaak is voor individuele begeleiding (paragraaf 3.5.1) dan is het van belang dat de zorgaanbieder bij de totstandkoming van het begeleidingsplan het voorliggend veld zoveel mogelijk integreert in de begeleiding. Hetzelfde geldt wanneer het netwerk kan ondersteunen bij het behalen van de doelen en resultaten. De begeleiding is gericht op blijvende participatie en stimulering van de zelfredzaamheid, passend bij de levens- en ontwikkelfase van de inwoner. Het bevorderen van de eigen kracht, de inzet van het sociaal netwerk en ondersteuning vanuit het voorliggend veld en vrij toegankelijke voorzieningen en de wijze waarop dit in samenhang met de geboden individuele begeleiding wordt vormgegeven, is een samenwerking tussen het Sociaal Team en de zorgaanbieder.

3.5.1 Individuele begeleiding (IB)

Ondersteuning in de vorm van begeleiding gericht op versterken van de lichamelijke, cognitieve, sociale en psychische mogelijkheden die de inwoner in staat stelt om zich staande te houden in de samenleving en te functioneren binnen de persoonlijke levenssfeer. Het functioneren en de behoefte aan ondersteuning is afhankelijk van veel factoren (persoonskenmerken, sociaal netwerk, leerbaarheid, motivatie, gedrag etc.) en kan voor iedere inwoner anders zijn en dus in tijd fluctueren.

 

De maatwerkvoorziening IB richt zich op het actief herstellen (ontwikkelen) of gedeeltelijk behouden van het beperkte of afwezige vaardigheden van de inwoner, zodat de inwoner wordt begeleid naar een zo passend en aanvaardbaar niveau van zelfredzaamheid. Na ‘ontwikkelen’ kan in de meeste situaties overgestapt worden naar ‘behouden’, tenzij onderbouwd aangegeven kan worden dat de inwoner de komende periode nog grote stappen kan maken. Om die reden is het uitgangspunt ‘behouden’ en wordt een indicatie voor ‘ontwikkelen’ altijd kortdurend afgegeven met een maximum van twee jaar. Het kan dan gaan om zaken als het helpen (leren) plannen van activiteiten, (leren) regelen van dagelijkse zaken, het (leren) nemen van besluiten en het (leren)structureren van de dag. Maar ook om het bieden van praktische hulp en ondersteuning bij het (leren) uitvoeren van handelingen/vaardigheden die zelfredzaamheid tot doel hebben. Er wordt gestreefd naar het zoveel mogelijk voeren van regie over het eigen leven, met een minimale inzet van professionals. Indien mogelijk wordt ook het sociaal netwerk of voorliggend veld betrokken. Ook dient de begeleiding goed aan te sluiten bij de leefwereld van de inwoner. Het Sociaal Team voert casusregie over de gemaakte afspraken in het ondersteuningsplan. Casusregie is het coördineren, afstemmen en monitoren van de ingezette ondersteuning aan de inwoner waarbij het eigen netwerk, informele partijen en hulpverleners betrokken kunnen zijn.

 

3.5.1.1 Productenmodel

De resultaatgebieden van de maatwerkvoorziening IB liggen op verschillende leefgebieden zoals:

  • 1.

    Zelfzorg en (geestelijke en lichamelijke) gezondheid

  • 2.

    Regelvermogen en dagstructuur

  • 3.

    Administratie en financiën (alleen i.c.m. andere doelen, anders voorliggend of informeel

  • 4.

    Sociaal en persoonlijk functioneren

  • 5.

    Zingeving en meedoen

  • 6.

    Woonvaardigheden/zelfstandig voeren van huishouden.

Afwegingskader productenmodel

Op basis van het onderzoek dat het Sociaal Team heeft met de inwoner moet duidelijk worden hoe de ondersteuning van de inwoner eruit moet komen te zien. Aan de hand van vier aspecten wordt bepaald welke vorm van ondersteuning het beste aansluit bij de ondersteuningsvraag.

 

De vier aspecten die onderscheiden worden zijn:

  • 1.

    Type ondersteuning: behouden of ontwikkelen?

  • 2.

    Omvang van de ondersteuningsvraag: het aantal resultaatgebieden.

  • 3.

    Benodigde intensiteit van de ondersteuning: zijn er verzwarende omstandigheden?

  • 4.

    Duur van de ondersteuning.

Deze vier aspecten helpen om op een logische wijze de ondersteuningsvraag van de inwoner af te pellen en tot een passend ondersteuningsaanbod te komen die het beste aansluit bij de vraag.

 

Productmodel

De indicatie leidt tot de toekenning van 1 van de in totaal 18 producten binnen het model. Aan dit product is een maandtarief gekoppeld dat door de aanbieder bij de gemeente kan worden gedeclareerd.

1 tot 2 resultaatgebieden

3 tot 4 resultaatgebieden

5

resultaatgebieden

Behouden

Ontwikkelen

Behouden

Ontwikkelen

Behouden

Ontwikkelen

Gemiddelde intensiteit

Intensiteit +

Intensiteit ++

 

Wanneer sprake is van een indicatie “lichter dan het lichtste product met het laagste tarief” of “zwaarder dan het zwaarste product met het hoogste tarief” dan gelden hiervoor de vastgestelde maatwerk-uurtarieven. Deze zijn opgenomen in het Besluit.

 

  • 1.

    Type ondersteuning: behouden of ontwikkelen?

Er worden 2 typen ondersteuning onderscheiden, namelijk:

  • Behouden van zelfredzaamheid en participatie

  • Ontwikkelen van zelfredzaamheid en participatie

Bij ‘behouden’ kunnen ook wel degelijk kleine stappen gezet worden, maar de situatie zelf blijft over de jaren heen min of meer vergelijkbaar. Bij ouderen is vrijwel altijd sprake van een behouden zorgproduct. Dit geldt ook bij bijv. dementie, waar het vooral gaat over zoveel mogelijk stabiel houden van de situatie.

 

Is de situatie (inmiddels weer) stabiel? Na ‘ontwikkelen’ kan in de meeste situaties overgestapt worden naar ‘behouden’, tenzij onderbouwd aangegeven kan worden dat de inwoner de komende periode nog grote stappen kan maken. Om die reden wordt een indicatie voor ‘ontwikkelen’ altijd kortdurend afgegeven met een maximum van twee jaar.

 

  • 2.

    Omvang van de ondersteuningsvraag: het aantal resultaatgebieden.

Bij dit criterium ‘aantal resultaatsgebieden’ kijken we naar het aantal resultaatgebieden dat tegelijkertijd in het begeleidingstraject wordt opgepakt.

 

Hierbij onderscheiden we drie categorieën:

  • Gemiddeld aantal resultaatgebieden: de maatwerkvoorziening bestaat uit ondersteuning op 1 tot 2 resultaatgebieden

  • Een bovengemiddeld aantal resultaatgebieden: de maatwerkvoorziening bestaat uit ondersteuning op 3 tot 4 resultaatgebieden

  • Groot aantal resultaatgebieden: de maatwerkvoorziening bestaat uit ondersteuning op 5 tot 6 resultaatgebieden

Binnen elk resultaatgebied dient oog voor het gehele huishouden te zijn, voor kinderen en voor mantelzorger(s).

 

  • 3.

    Benodigde intensiteit van de ondersteuning: zijn er verzwarende omstandigheden?

Het uitgangspunt van de intensiteit is de ‘gemiddelde intensiteit’. Verzwarende omstandigheden zijn afhankelijk van de context. De afweging die gemaakt moet worden is welke extra ondersteuning dient de aanbieder te geven in ten opzichte van andere inwoners binnen dezelfde doelgroep en in relatie tot normaal. Hierbij kan gedacht worden aan extra contactmomenten om het resultaat te behalen. Ook is het belangrijk om de impact op de overige huisgenoten mee te nemen in de afweging.

 

Bij verzwarende omstandigheden gaat het om in de persoon of het gezin gelegen factoren. Dit staat los van welke (of hoeveel) resultaatgebieden zijn benoemd. De verzwarende omstandigheid leidt ertoe dat de begeleiding intensiever zal zijn en meer contactmomenten kent. Een bepaalde diagnose of een ziektebeeld zoals NAH, LVB of autisme leidt niet per definitie tot een verzwarende omstandigheid. Niet elk ziektebeeld levert voor elke persoon precies dezelfde beperking op. Ook wanneer de inwoner vanwege zijn stoornis bovengemiddeld moeilijk gedrag vertoont, die vraagt om meer inzet, is sprake van een verzwarende omstandigheid. Een omstandigheid kan verzwarend zijn als de situatie meer dan gemiddeld vraagt om intensievere begeleiding.

 

Voorbeelden van verzwarende omstandigheden:

  • Gedragsmatige kant van de inwoner (verminderd regelvermogen, waardoor iemand onverwacht de draad kwijtraakt gedurende de dag/week);

  • Zware psychiatrische problematiek met acute situaties (psychoses, zwaar alcoholisme, paniekaanvallen);

  • Life-events die voor de inwoner zodanig ontregelend zijn dat de zelfredzaamheid afneemt; zoals de geboorte van een kind, een verhuizing, overlijden van een naaste;

  • Kans op agressief gedrag of zorgmijding, gevaar voor zichzelf of omgeving waardoor een specifieke benadering of meer contactmomenten nodig zijn;

    Gemiddelde intensiteit

    Uitgangspunt voor alle inwoners

    Intensiteit +

    Eén verzwarende omstandigheid

    Intensiteit ++

    Combinatie van verzwarende omstandigheden

De context verandert gedurende de tijd, daarom wordt bij iedere nieuwe (her)indicatie opnieuw naar de intensiteit gekeken.

 

  • 4.

    Duur van de ondersteuning

De toekenningsduur van het zorgproduct is maatwerk en per situatie verschillend. De duur kan liggen tussen een aantal maanden en een aantal jaar. Aanpassing is tussentijds mogelijk wanneer hier aanleiding voor is.

 

Zoals beschreven in hoofdstuk 2 van deze beleidsregels kunnen de maatwerkvoorzieningen individuele begeleiding type ontwikkelen en/of de verzwarende omstandigheden + en/of ++ in principe niet worden ingezet in de vorm van een pgb voor ondersteuning vanuit het sociaal netwerk.

 

3.5.1.2 Bepaling inzet

De behoefte aan ondersteuning is afhankelijk van veel factoren en dus voor iedere inwoner maatwerk. Voor het bepalen van het niveau en de tijdsinzet maakt het Sociaal Team een afweging tussen de benodigde intensiteiten de zwaarte van de problematiek van de inwoner. Sommige inwoners kunnen veel begeleiding per week aan in een korte periode en andere zijn meer gebaat bij minder begeleiding per week maar over een langere periode. Er wordt gekeken naar het gemiddelde; de intensiteit van de begeleiding kan binnen een niveau per week fluctueren.. Daarnaast speelt mee of er een noodzaak is om alle ondersteuningsvragen (bijna) tegelijk aan te pakken of de mogelijkheid om een prioritering aan te brengen, waardoor ze achter elkaar aan de orde kunnen komen. Het Sociaal Team legt de indicatie vast in een ondersteuningsplan. Op basis van de indicatie stelt de zorgaanbieder in samenspraak met de inwoner een begeleidingsplan op (inclusief doelen, activiteiten, frequentie, etc.).

 

Bij een eventuele aanvraag voor een verlenging van een indicatie wordt het begeleidingsplan geëvalueerd en beoordeeld in hoeverre de doelen behaald zijn (waarom wel/niet) en of deze aanpassing behoeven. Indien bij de evaluatie blijkt dat de inwoner en zorgaanbieder, verwijtbaar, niet werken aan de gestelde doelen, dan heeft het college de mogelijkheid om de inwoner te verwijzen naar een andere zorgaanbieder, dan wel de begeleiding stop te zetten.

 

Waakvlam

Het is van belang dat er al tijdens het ondersteuningstraject wordt nagedacht over eventuele nazorg en waakvlamfunctie bij het afsluiten van de individuele begeleiding: is er iemand die vinger aan de pols kan houden en kan opschalen indien nodig? Deze waakvlamfunctie wordt eerst gezocht in eigen kracht, eigen netwerk of voorliggend veld.

3.5.2 Ondersteuning maatschappelijke deelname (OMD)

De maatwerkvoorziening Ondersteuning maatschappelijke deelname (OMD) richt zich op het realiseren van een zinvolle (halve) daginvulling. De dagactiviteiten zijn gericht op het bevorderen en behouden van de zelfredzaamheid of vertragen van de achteruitgang van de zelfredzaamheid. Maar ook het voorkomen van een sociaal isolement en het bevorderen van een gevoel van eigenwaarde, gezondheid, welbevinden en kwaliteit van leven. Er is een verschil met welzijnsactiviteiten als algemene voorziening. Voor een grote groep inwoners kan deelname aan welzijnsactiviteiten voldoende zijn om structuur te bieden aan de dag en medemensen te ontmoeten. Inwoners die in aanmerking komen voor de maatwerkvoorziening ‘OMD’ hebben behoefte aan een meer structurele, programmatische en/of methodische vorm van dagactiviteiten met meer professionele begeleiding. Het gaat bijvoorbeeld om ouderen met een vorm van dementie en personen met niet aangeboren hersenletsel die ernstig beperkt zijn in hun zelfredzaamheid en (nagenoeg) niet meer in staat zijn om hun eigen dagstructuur vorm te geven.

 

De maatwerkvoorziening OMD kan ook worden ingezet om de mantelzorger te ontlasten in de thuissituatie zodat hij niet overbelast raakt.

 

3.5.2.1 Drie niveaus OMD

De maatwerkvoorziening ‘OMD’ kan ook op verschillende niveaus worden ingezet.

 

Ondersteuning maatschappelijke deelname 1

Kernbegrip: stimuleren en toezicht

  • Er is geen noodzaak tot het overnemen van taken. Bijvoorbeeld bij de dagelijkse routine en met het uitvoeren van vooral complexere activiteiten. De inwoner kan zelf om hulp vragen.

  • De ondersteuning is er op gericht door stimulans en/of toezicht ervoor te zorgen dat de inwoner in staat is om zijn/haar sociale leven zelfstandig vorm te geven.

Ondersteuning maatschappelijke deelname 2

Kernbegrip: helpen bij

  • De ondersteuning wordt geboden bij het oplossen van problemen, het zelfstandig nemen van besluiten, het regelen van de dagelijkse bezigheden en de dagelijkse routine (gebrek aan dag- en nachtritme), die voor de inwoner niet vanzelfsprekend zijn. Dit kan zodanige problemen opleveren dat de cliënt afhankelijk is van ondersteuning.

  • De communicatie gaat niet altijd vanzelf door de inwoner soms niet goed begrijpt wat anderen zeggen en/of zichzelf niet voldoende begrijpelijk kan maken.

  • Het niet inzetten van ondersteuning kan leiden tot verwaarlozing/opname.

Ondersteuning maatschappelijke deelname 3

Kernbegrip: overnemen en regie

  • De ondersteuning richt zich op het overnemen van taken door een professional, omdat de inwoner ernstige problemen heeft. Het gaat dan bijvoorbeeld om ondersteuning bij complexe taken die voor de inwoner moeten worden overgenomen. Ook het uitvoeren van eenvoudige taken en communiceren gaan moeizaam. De inwoner kan niet zelfstandig problemen oplossen en/of besluiten nemen.

  • Voor de dag-structuur en het voeren van regie is de inwoner afhankelijk van de hulp van anderen.

3.5.2.2 Bepaling inzet

OMD wordt vastgesteld in dagdelen. Een dagdeel staat gelijk aan maximaal vier aaneengesloten uren. Het maximum is in principe 6 dagdelen tenzij situatie dermate schrijnend is én er een negatief besluit vanuit de Wlz kan worden overlegd. Dit vanuit de gedachte dat als er meer ondersteuning nodig is dan 6 dagdelen, de inwoner dermate zware zorg nodig heeft dat Wlz aan de orde is. Het aantal dagdelen dat wordt ingezet is afhankelijk van:

  • Het doel dat deze maatwerkvoorziening heeft voor deze specifieke inwoner

  • De noodzaak Hoeveel structuur, activering, toezicht is nodig? Wat biedt het eigen sociaal netwerk, hoe staat het met de belastbaarheid van de mantelzorg? Welke algemene of andere voorzieningen kunnen worden ingezet?

  • Mogelijkheden van inwoner en netwerk: Hoeveel kan de inwoner fysiek en mentaal aan?

  • Hoeveel is nodig om de mantelzorger te ontlasten.

3.5.2.3 Vervoer

Ten aanzien van vervoer van en naar de dagbesteding is het uitgangspunt dat de inwoner of zijn netwerk het zelf regelt. Indien dit niet mogelijk is wordt een vervoerscomponent naar de locatie toe mee geïndiceerd. Aanbieders zijn verantwoordelijk voor het (organiseren van het) vervoer en ontvangen hier een vervoersprijs voor. Het is niet de bedoeling dat inwoners voor deze vorm van vervoer gebruiken maken van de Regiotaxi met hun Wmo vervoerspas.

3.5.3 Kortdurend verblijf

Kortdurend verblijf in een instelling is bedoeld ter ontlasting van de mantelzorg of het netwerk. Het kan gaan om inwoners die voortdurend toezicht nodig hebben of waar constant zorg of zorg op ongeregelde tijdstippen noodzakelijk is.

 

Bij kortdurend verblijf gaat het om logeren met als doel het overnemen van de zorg ter ontlasting van de gebruikelijke zorg of de mantelzorger. Kortdurend verblijf heeft een duur van maximaal drie etmalen per week gemiddeld, maar het kan ook aaneengesloten worden ingezet met een maximaal van drie keer 1 week per jaar, mits beschikbaar bij gecontracteerde partijen. Het verblijf is ter aanvulling op het wonen in de thuissituatie en niet als wonen in een instelling voor het grootste deel van de week. Kortdurend verblijf betreft de mogelijkheid voor een inwoner om ergens te logeren waar permanent toezicht geboden wordt en waarbij zorg en ondersteuning geboden wordt. Wanneer verpleging nodig is moet hiervoor apart een indicatie op grond van de Zvw worden geïndiceerd. Behandeling behoort nadrukkelijk niet bij kortdurend verblijf.

 

Er is een maximum van 3 etmalen per week gesteld omdat het logeren betreft; bij meer dan 3 etmalen in een instelling is er sprake van opname waarvoor een indicatie op grond van Wlz moet worden gesteld. Het is denkbaar dat hierop in specifieke situaties een uitzondering kan worden gemaakt om bijvoorbeeld verblijf van een week, zodat mantelzorg op vakantie kan, mogelijk te maken. Dit kan ook uitgespreid worden over een langere periode zodat er de mogelijkheid is tot het zogeheten interval verblijf van bijvoorbeeld elke drie maanden 1 week (7 etmalen) kortdurend verblijf. Er moet dan wel vaststaan dat andere oplossingen, zoals respijtzorg vergoed door de Zvw geen optie zijn.

 

3.5.4 Respijtzorg Wmo

Respijtzorg is een overkoepelende term voor maatwerkvoorzieningen Jeugdhulp en Wmo die worden ingezet om de mantelzorger tijdelijk te ontlasten. Het gaat om maatwerkvoorzieningen die worden ingezet bij een inwoner zodat zijn partner of kind tijdelijk wordt ontlast in de gebruikelijke hulp of mantelzorgtaken aan hun naaste. Er kan bijvoorbeeld gedacht worden aan ondersteuning maatschappelijke deelname (dagbesteding) waarmee iemand een aantal dagdelen per week naar de dagbesteding kan gaan. Of kortdurend verblijf waarbij de inwoner korte tijd buiten de thuissituatie kan logeren.

 

3.5.5 Begeleiding aan zintuigelijke gehandicapten (ZG), Specialistische ZG-ondersteuning

De inzet van specialistische ondersteuning ZG is er op gericht dat inwoners (met ook hulp uit hun eigen omgeving) met een blijvende ZG beperking en die kampen met complexe bijkomende problematiek, hun zelfredzaamheid en eigen regie zoveel als mogelijk behouden, of vergroten. En tevens dat deze inwoners zo goed als mogelijk zelfstandig kunnen blijven wonen en kunnen blijven meedoen in de samenleving.

 

Een inwoner die in aanmerking komt voor specialistische ondersteuning voldoet aan onderstaande criteria:

  • Is achttien jaar of ouder

  • Woont zelfstandig

  • Heeft een visuele beperking die voldoet aan de NOG -richtlijn 'Visusstoornissen, Revalidatie en Verwijzing'. Volgens deze richtlijn is sprake van een visuele beperking als ernstige stoornissen in het gezichtsvermogen en/of de visuele perceptie zijn vastgesteld in combinatie met beperkingen in het dagelijks functioneren

  • Er is sprake van bijkomende beperking, problematiek.

De ondersteuning richt zich daarbij op het:

  • Omgaan (door inwoner en naaste omgeving) met de gevolgen van de ZG beperking, hoe deze gecompenseerd kan worden

  • Behouden en benutten van een sociaal netwerk rondom / van een inwoner

  • Met kennis en expertise versterken van het informele (ook vrijwilligers) systeem rondom de inwoner

  • Met ZG kennis en expertise versterken van het professionele systeem rondom de inwoner

  • Aanbrengen van structuur, het zelf regie kunnen voeren, compenseren en actief herstellen van het beperkt of afwezig regelvermogen. Hulp bij algemene dagelijkse levensverrichtingen

  • Het (kunnen) hanteren van de energiebalans is een belangrijk onderdeel

Deze ondersteuning is, omdat het zo weinig voorkomt, landelijk door de Vereniging van Nederlandse Gemeenten (VNG) ingekocht met een raamovereenkomst. Meer informatie hierover staat op de website van de VNG.

3.5.6 Voorziening voor sportbeoefening

Wanneer een inwoner een ondersteuningsvraag voor sportbeoefening heeft, kan een ‘Financiële tegemoetkoming in de kosten van sportbeoefening’ worden verstrekt als maatwerkvoorziening. Ook een sportvoorziening, bijvoorbeeld een sportrolstoel, kan bijdragen aan de zelfredzaamheid en participatie van een inwoner. Uitgangspunt hierbij is dat inwoners in principe zelf verantwoordelijk is voor de aanschaf van zaken die nodig zijn bij sportbeoefening. Wanneer vanwege de beperking extra kosten worden gemaakt, kan een financiële tegemoetkoming worden verstrekt. De financiële tegemoetkoming voor sportvoorzieningen is gemaximeerd en is opgenomen in het Besluit.

 

De financiële tegemoetkoming wordt maximaal eens in de drie jaar verstrekt, voor de aanschaf, het onderhoud en reparatie. Verder is de inwoner zelf verantwoordelijk voor de aanschaf van zaken die nodig zijn bij het uitoefenen van een sport en zijn algemeen gebruikelijke kosten voor eigen rekening. Denk aan kosten voor lidmaatschap, noodzakelijke kleding, vervoer van en naar de sportlocatie etc. Indien de voorziening voor sportbeoefening een rolstoel betreft dan is de voorziening wettelijk uitgezonderd van het innen van een eigen bijdrage via het abonnementstarief.

 

Omdat het te behalen resultaat op maatschappelijke participatie is gericht, worden de volgende (niet limitatief) elementen betrokken bij de afweging of een financiële tegemoetkoming kan worden verstrekt: op welke andere wijze de inwoner participeert en welke meerwaarde de sportactiviteit levert, of er een historie is met de betreffende sportactiviteit dan wel sport in zijn algemeenheid en of er sprake is van sporten in verenigd verband. Het kan daarbij gaan om sporten in verenigingsverband, maar ook om sporten in georganiseerd en structureel verband lijkend op een vereniging, zoals een trainingsgroep onder leiding van een professional. Als de inwoner, naar het oordeel van het Sociaal Team, al in aanvaardbare mate participeert door bijvoorbeeld school, vrienden, werk of een andere vorm van dagbesteding, mag het college maatwerkvoorziening ten behoeve van sportbeoefening weigeren. Sportvoorzieningen voor gezamenlijk of collectief gebruik komen niet voor individuele compensatie in aanmerking.

 

Het faciliteren van topsport valt niet onder de reikwijdte van de Wmo omdat de wet zich beperkt tot de zelfredzaamheid en participatie. Voor deelnemen aan het leven van alle dag (dus de participatie) is een professionele sportcarrière niet noodzakelijk. Indien en inwoner ‘topsport’ wil beoefenen, dan is hij net als alle valide topsporters aangewezen op financiële steun van sponsoren of de sportbond.

Hoofdstuk 4 Maatwerkvoorzieningen jeugdhulp

4.1 Opgroeien in veiligheid

Een van de doelen van de Jw is dat kinderen veilig en gezond opgroeien. Dit veilig en gezond opgroeien gebeurt bij voorkeur thuis, bij de eigen ouders. Ouders zijn immers primair verantwoordelijk en verplicht om de tot hun gezin behorende minderjarigen te verzorgen, op te voeden, een veilig beschermende woonomgeving te bieden en een gezonde ontwikkeling.

 

Het Sociaal Team onderzoekt daarom altijd eerst welke ondersteuning nodig is om veilig en gezond thuis te kunnen opgroeien. Dat kan ondersteuning zijn vanuit het sociaal netwerk of in de vorm van een algemene voorziening, zoals de hulp van een gezin uit de buurt waar het kind zo nu en dan opgevangen wordt. De inzet is altijd om een uithuisplaatsing zoveel als mogelijk te voorkomen. Maatwerkvoorzieningen waarmee uithuisplaatsing kan worden voorkomen, zijn bijvoorbeeld ambulante begeleiding en gezins- of systeemtherapie.

 

Als kinderen niet meer thuis kunnen wonen, heeft het de voorkeur dat jeugdigen ‘zo thuis mogelijk’ te laten opgroeien. Hiermee wordt bedoeld dat 1) jeugdigen fysiek gezien zo dicht mogelijk bij het ouderlijk huis opgroeien en 2) dat de plek waar de jeugdige verblijft zoveel mogelijk een gezinsvorm is. Te denken valt aan pleegzorg of een gezinshuis als maatwerkvoorziening. Hierbij kan ook gedacht worden aan dat een jeugdige wordt opgevangen door familie, vrienden, buren of andere bekenden ,ook wel netwerkpleegzorg genoemd.

 

In bepaalde situaties is een andere vorm van wonen met begeleiding/behandeling noodzakelijk. Bijvoorbeeld in een leef-, woon- of behandelgroep of in een meer besloten instelling (de zogenaamde essentiële functies: gesloten jeugdzorg/ driemilieuvoorziening). Telkens wordt op basis van de problematiek, de specifieke situatie de en behoeften van de jeugdige bekeken welke maatwerkvoorziening Jeugdhulp ambulant of met verblijf de goedkoopst passende is.

 

In deze paragraaf worden de hierboven genoemde maatwerkvoorzieningen Jeugdhulp met verblijf nader toegelicht en wordt beschreven hoe gehandeld wordt bij de toekenning daarvan.

4.1.1 Pleegzorg

Uitvoering

Voor pleegzorg geldt dat altijd eerst wordt ingezet op ‘kindgericht werven’. Daarmee wordt eerst onderzocht of het netwerk kan voorzien in een netwerkpleegzorgplaatsing. Als hier niet in kan worden voorzien, wordt ingezet op pleegzorg via bestaande pleeggezinnen (bestandspleeggezinnen). Ingezet wordt op een zo kortdurend mogelijke pleegzorg. Hierbij wordt ook afgewogen of weekendpleegzorg een goed alternatief is.

 

Bij de start van de pleegzorgbegeleiding maken betrokkenen (de jeugdige, de ouders, pleegouders, de pleegzorgaanbieder, Sociaal Team en eventueel de gecertificeerde instelling) afspraken over de doelen van de pleegzorgbegeleiding, de ondersteuning van de biologische en/of juridische ouder(s), coördinatie van zorg en wie het initiatief neemt voor evaluatiegesprekken en het opstellen van een perspectiefplan.

 

In de evaluatiegesprekken wordt gekeken of de eerder gestelde doelen behaald of nog van toepassing zijn of en welke vervolghulp/ begeleiding nodig is en wie daarvoor aanspreekpunt is (coördinatie van zorg). Indien de pleegzorg stopt (bijvoorbeeld omdat de jeugdige 18 jaar is geworden en daartoe besluit) wordt in deze evaluatie besproken hoe de jeugdige en de andere betrokkenen terugkijken op de hulpverlening. Hierbij kan ook aan bod komen welke hulp of ondersteuning de volwassene dan nodig heeft.

 

Om te bepalen of verlengde pleegzorg ook nog vanaf 21 jaar nodig is, is het belangrijk dat de betrokkenen (jeugdige zelf, ouders, pleegouders, pleegzorgaanbieder, Sociaal Team en eventueel de gecertificeerde instelling) rond de 20ste verjaardag van de jongere een evaluatiegesprek voeren waarbij het perspectief op de toekomst wordt besproken en afspraken worden vastgelegd in een plan. Omdat een jeugdige met 18 jaar voor de wet volwassen is en de pleegzorgrelatie kan beëindigen, dient een dergelijk gesprek waarbij het perspectief aan de orde komt bij voorkeur ook al rond de 17e verjaardag te worden gevoerd. Veelal neemt de pleegzorgaanbieder hiertoe het initiatief. De overige voorwaarden voor verlengde jeugdhulp zijn beschreven in paragraaf 4.5.

 

Pleegvergoeding, toeslagen en vergoeding bijzondere kosten

De pleegvergoeding is bedoeld voor de kosten van de verzorging en de opvoeding van de in het gezin of bij pleegouder geplaatste jeugdige. De vergoeding bestaat uit een basisbedrag dat kan worden vermeerderd met een toeslag of verminderd met een korting. Een toeslag kan worden toegekend bij crisisplaatsing, bij de opvang van drie of meer pleegkinderen of de opvang van een pleegkind met een verstandelijke, zintuiglijke of lichamelijke beperking. Een korting kan worden toegepast voor de periode dat het pleegkind in verband met bijzondere omstandigheden tijdelijk elders verblijft. Zie ook artikel 5.1 en 5.2 van de Regeling Jeugdwet. De hoogte van het basisbedrag wordt jaarlijks vastgesteld door de Rijksoverheid, evenals het bedrag dat maximaal als toeslag kan worden toegekend. De pleegzorgaanbieder verstrekt de pleegvergoeding en beslist over de toekenning van toeslagen en toepassing van kortingen.

 

Een pleegoudervoogd dan wel een pleegouder die een pleegkind opvangt in het kader van een kinderbeschermingsmaatregel, kan rechtstreeks bij de pleegzorgaanbieder een vergoeding voor ‘bijzondere kosten’ aanvragen, voor zover:

  • de kosten naar het oordeel van de pleegzorgaanbieder redelijkerwijs noodzakelijk zijn en

  • niet voldaan kunnen worden uit de pleegvergoeding of toeslagen

  • voor deze kosten geen uitkering op grond van een andere regeling kan worden verstrekt

  • de kosten redelijkerwijs niet zijn te verhalen op de onderhoudsplichtige ouders

Voorbeelden van kosten waarvoor een vergoeding ‘bijzondere kosten’ kan worden aangevraagd zijn een door school gevraagde ouderbijdrage, bijdrage voor een schoolreis, kosten voor zwemles voor het A-diploma, de aanschaf van een laptop/schoolboeken, van een fiets, van kleding in verband met een bepaalde beroepsopleiding of paspoort of Europese identiteitskaart.

 

De pleegzorgaanbieder is bevoegd tot bedragen van € 200,- zelfstandig te beslissen op een aanvraag vergoeding ‘bijzondere kosten’. Voor bedragen tussen de € 200,- en € 500,- moet de pleegzorgaanbieder overleggen met het Sociaal Team. Voor het toekennen van een vergoeding ‘bijzondere kosten’ boven de € 500,- is nadrukkelijk toestemming van het Sociaal Team vereist. De pleegzorgaanbieder kan de kosten die als vergoeding ‘bijzondere kosten’ aan pleegouders zijn toegekend, declareren bij de gemeente mits aan bovenstaande eisen is voldaan en de declaratie van een onderbouwing en financiële bewijsstukken is voorzien.

4.1.2 Gezinshuizen

Verblijf in een gezinshuis vanaf 18 jaar

Begin 2020 is net als voor pleegzorg, ook voor verblijf in een gezinshuis de maximale leeftijd veranderd van 18 naar 21 jaar. De extra tijd binnen het gezinshuis draagt daarmee bij aan de basisveiligheid van een jongvolwassene. Dit kan bovendien het toekomstperspectief ten goede veranderen. Het verblijf in het gezinshuis wordt gecontinueerd zolang als nodig is tot uiterlijk 21 jaar, om te bepalen of een jongere zelfstandig kan wonen, of dat een andere woonvorm passender is (bijv. volwassen leefgroep).

 

Het verblijf in het gezinshuis wordt verlengd tot de leeftijdgrens van 21 jaar, tenzij:

  • de (volwassen) jeugdige dat zelf niet wil

  • en/of de gezinshuisouder(s) niet instemmen

  • en/of voor alle partijen (inclusief de jeugdige) duidelijk is dat de jeugdige andere passende hulp nodig heeft en die hulp ook beschikbaar is

  • en/of de jeugdige voldoet aan de criteria van de Wlz

Verblijf in een gezinshuis als vorm van verlengde jeugdhulp blijft mogelijk vanaf 21 jaar tot 23 jaar (verlengd verblijf in een gezinshuis). Eén van de wettelijke voorwaarden voor het inzetten van verlengde jeugdhulp is dat het jeugdhulptraject al vóór het 18e jaar is gestart (artikel 1.1 Jw). Dit geldt ook voor verlengd verblijf in een gezinshuis.

 

Om te bepalen of na het 21ste jaar nog verlengd verblijf in een gezinshuis nodig is, is het ook hier van belang dat tijdig, rond de 20ste verjaardag van de jeugdige, een evaluatiegesprek wordt gevoerd waarin het perspectief op de toekomst wordt besproken en afspraken worden vastgelegd in een plan. Omdat een jeugdige met 18 jaar voor de wet volwassen is en het verblijf in het gezinshuis dan kan beëindigen, dient een dergelijk gesprek waarbij het perspectief aan de orde komt, ook al rond de 17e verjaardag te worden gevoerd.

4.1.3 Andere vormen van wonen met begeleiding en/of behandeling

Het scala aan andere vormen van wonen (‘verblijf’) met begeleiding en/of behandeling als maatwerkvoorziening is groot. Het gaat om leef-, woon- of behandelgroepen in een meer open setting (zoals bij Timon, Rading en Youké) en een meer gesloten setting (essentiële verblijfsvoorziening). De aard van de problematiek bepaalt wat de best passende maatwerkvoorziening is. Wat de best passende maatwerkvoorziening is wordt door het Sociaal Team bepaald, in samenspraak met de betrokken jeugdhulpaanbieders en - verleners. Veel voorkomende vormen van wonen met begeleiding en/of behandeling zijn bijvoorbeeld het kamertrainingscentra (KTC) en het Moeder-Kindhuis.

 

Crisishulp

Er is sprake van crisis als er binnen 24 uur iets moet gebeuren. Als problemen in een gezin acuut zijn en ambulante spoedhulp niet toereikend is, kunnen kinderen (onder 12 jaar) en jongeren (vanaf 12 jaar) maximaal 28 dagen geplaatst worden in een crisispleeggezin respectievelijk een crisisopvang. Tijdens het verblijf in de crisisopvang onderzoeken betrokkenen (hulpverleners, ouders en de jeugdige) samen wat het beste vervolg is voor de jeugdige en het gezin: terug naar huis of naar een plek buiten het gezin, bijvoorbeeld in een pleeggezin, gezinshuis of in een leef-, woon- of behandelgroep.

 

Essentiële functies

De essentiële functies is de specialistische zorg voor kinderen en jongeren in een zeer kwetsbare positie. Met 24-uurs behandeling moet de stabiliteit, veiligheid en positieve interactie tussen het kind en zijn omgeving herstellen. Het omvat de ‘producten’ driemilieuvoorziening, Jeugdzorg+ en klinische opnames.

 

Het zijn verblijfsvormen waar een noodzaak is tot toevoeging en inzet van specifieke expertise, namelijk kennis en ervaring met:

  • jeugdigen die zeer ernstig ontregelend gedrag laten zien

  • jeugdigen waarbij in hoge mate hechtingsproblemen en -stoornissen en trauma/PTSS spelen

  • jeugdigen in gezinssystemen waarbij een veelzijdige combinatie van problematiek aanwezig is

  • (wetenschappelijk en praktijk-onderbouwde) effectieve inzet van (groeps-)begeleiding en behandeling

In bijzondere gevallen kan het verblijf gesloten van karakter zijn: jeugdzorg plus. Dit betekent dat de jeugdige niet kan gaan en staan waar hij wil, omdat wordt ingeschat dat een jongere een gevaar is voor zichzelf of zijn omgeving. Gewerkt wordt aan terugkeer naar huis, een traject richting zelfstandigheid, een vervolgbehandeling of een langer durende zorg en ondersteuning of een lichtere vorm van jeugdhulp met verblijf, zoals verblijf in een pleeggezin, gezinshuis of in een leef- of woongroep.

 

4.2 Ontwikkelkansen

Naast het gezond opgroeien in een veilige omgeving beoogt de Jw door de inzet van jeugdhulp jeugdigen te laten groeien naar zelfstandigheid, zelfredzaam te laten zijn en maatschappelijk te laten participeren.

 

Het gaat om maatwerkvoorzieningen Jeugdhulp die gericht zijn op het versterken van de ontwikkelkansen van jeugdigen op dit gebied binnen de eigen mogelijkheden. Denk aan de maatwerkvoorzieningen ’Begeleiding’ en ‘Behandeling’. Deze paragraaf bevat beleidsregels voor (een aantal vormen van) deze maatwerkvoorzieningen Jeugdhulp. Van sommige hulpvormen (bijvoorbeeld paardentherapie, autismegeleidehonden en behandeling van misofonie) is het effect nog niet voldoende wetenschappelijk onderzocht en erkend. Het Sociaal Team kan weigeren een vorm van hulp als maatwerkvoorziening Jeugdhulp in te zetten als er twijfels zijn over het resultaat dat daarmee kan worden bereikt.

4.2.1 Begeleiding

Begeleiding is er voor jeugdigen onder de 18 jaar die niet of onvoldoende zelfredzaam zijn. Bij zelfredzaamheid moet gedacht worden aan het vermogen om dagelijks algemene levensverrichtingen zelfstandig te kunnen uitvoeren, zoals wassen, aankleden en koken. Maar het kan ook gaan om 'psychosociale zelfredzaamheid': het vermogen tot sociaal functioneren in de dagelijkse leefsituaties, zoals thuis, op school, bij het winkelen, tijdens de vrijetijdsbesteding, in relatie met vrienden, collega’s enz.

 

De zorg is gericht op behoud, bevorderen of compenseren van het zelfstandig functioneren van jeugdigen met matige tot zware beperkingen. Het gaat om jeugdigen met:

  • een (licht) verstandelijke beperking

  • een zintuiglijke beperking (zoals doof- of blindheid)

  • een lichamelijke beperking

  • andere somatische problematiek (zoals een chronische ziekte)

  • psychiatrische problematiek (diagnose op basis van DSM-V)

  • sociaal-emotionele problematiek

  • gedragsproblematiek (niet gediagnosticeerd)

Het meer zelfstandig worden, wordt met begeleiding aangeleerd door te oefenen met bepaalde vaardigheden zoals wassen, koken of aankleden. Maar ook met het aanbrengen van structuur, dat ook bijdraagt aan maatschappelijke participatie. Denk aan hulp bij het plannen van activiteiten, besluiten nemen, regelen van dagelijkse zaken en structureren van de dag. Ook praktische ondersteuning is mogelijk, bijvoorbeeld het aanreiken van zaken aan een rolstoel gebonden persoon.

 

De maatwerkvoorziening Begeleiding kan ook worden toegekend ten behoeve van een ouder. Dit wordt opvoedondersteuning of opvoedhulp genoemd. Zie hiervoor ook paragraaf 4.3.1.

 

Begeleidingsniveaus

Binnen de maatwerkvoorziening Begeleiding worden vier niveaus onderscheiden: licht, midden A, midden B en zwaar. In onderstaand overzicht dat bedoeld is als richtlijn, staat voor elk niveau een korte beschrijving en wat voorbeelden. Het gaat hierbij zowel om individuele als om groepsbegeleiding.

 

Begeleiding licht

Begeleiding licht heeft betrekking op enkelvoudige opvoed- en/of opgroeivragen van jeugdigen en/of ouders die over het algemeen goed functioneren, maar hierbij een steuntje in de rug kunnen gebruiken.

 

Enkelvoudig betekent dat er vaak maar op één leefgebied een vraag is en/of een achterstand op vaak maar één ontwikkeltaak. Er is een hoge mate van zelfstandigheid en er is geen noodzaak om taken over te nemen, behalve als het gaat om persoonlijke verzorging (ADL-handelingen). Denk aan begeleiding thuis, oefenen in het reizen met openbaar vervoer en persoonlijke verzorging.

 

Begeleiding midden A en B

Begeleiding midden A en B heeft betrekking op meervoudige opvoed- en/of opgroeivragen van jeugdigen en/of ouders. Meervoudig betekent dat er een vraag op meerdere leefgebieden is. De jeugdige loopt achter op meerdere ontwikkeltaken en/of vertoont probleemgedrag. Zelfstandigheid is niet vanzelfsprekend. Bijsturing is vereist en taken moeten soms (gedeeltelijk) worden overgenomen. Er wordt hier onderscheid gemaakt tussen begeleiding midden A en begeleiding midden B. Het verschil ligt in de zwaarte van de geboden begeleiding.

 

Denk aan individuele begeleiding van autistische kinderen en aanvullende individuele begeleiding voor bepaalde jeugdigen die in een groep begeleid worden.

 

Begeleiding zwaar

Begeleiding zwaar heeft betrekking op complexe meervoudige opvoed- en/of opgroeivragen van jeugdigen en/of ouders.

 

Er zijn complexe vragen op meerdere leefgebieden. De jeugdige loopt achter op meerdere ontwikkeltaken en/of vertoont ernstig probleemgedrag. Er is sprake van een beperkte zelfstandigheid. Deskundige sturing is vereist en vaak moeten taken worden overgenomen (ook lichte taken). Er is onvoorspelbaarheid in gedrag en een zorgbehoefte.

 

Denk aan inzet intensief ambulante begeleiding in gezinnen met complexe problematiek (bijv. ter voorkoming van residentiële opvang).

 

Persoonlijke verzorging

Algemene Dagelijkse Levensverrichtingen (ADL)

Hiermee wordt de zorg bedoeld die gericht is op het opheffen van een tekort aan zelfredzaamheid en waarbij dit niet passend is bij de leeftijd van de jeugdige. Het gaat om handelingen die worden overgenomen. Bijvoorbeeld zorg bij: wassen, lichamelijke hygiëne, toiletbezoek, reguliere huidverzorging, mond-, en gebitsverzorging en hand- en voetverzorging.

 

Persoonlijke verzorging (ADL) voor jeugdigen tot 18 jaar die nodig is in verband met een ‘behoefte aan geneeskundige zorg of een hoog risico daarop’ wordt geboden vanuit de Zvw. Voorbeelden van deze zorg zijn: schoonhouden en verzorgen van een stoma, het toedienen van medicijnen via een infuus of het toedienen van sondevoeding.

 

Bepalen van het begeleidingsniveau

Op basis van de ondersteuningsvraag en beoogde doelen kent het Sociaal Team de maatwerkvoorziening Begeleiding toe en bepaalt daarbij ook welk begeleidingsniveau passend is. Indien dit nodig wordt gevonden, wint het Sociaal Team hiervoor advies in bij de jeugdhulpaanbieder. Vervolgens stelt de jeugdhulpaanbieder vanuit het plan van aanpak dat door het Sociaal Team is opgesteld samen met de inwoner vast hoe de begeleiding er in activiteiten uit gaat zien en welke doelen moeten worden gehaald.

 

Bij een eventuele aanvraag voor een verlenging van een indicatie wordt het plan van aanpak geëvalueerd en wordt beoordeeld in hoeverre de doelen behaald zijn (waarom wel/niet). Indien bij de evaluatie blijkt dat de inwoner en jeugdhulpaanbieder, verwijtbaar, niet werken aan de gestelde doelen, dan heeft het Sociaal Team de mogelijkheid om de inwoner te verwijzen naar een andere jeugdhulpaanbieder, dan wel de maatwerkvoorziening in te trekken.

 

Jeugdhulpaanbieder is het niet eens met (de omvang van) de indicatie

Indien de jeugdhulpaanbieder van mening is dat het door het Sociaal Team geïndiceerde begeleidingsniveau of de omvang in uren niet toereikend is, dan dient de aanbieder in het ondersteuningsplan dat zij samen met de inwoner opstelt, te beschrijven wat de benodigde begeleiding is, hoe deze vormgegeven gaat worden, waarin en waarom deze afwijkt van hetgeen geïndiceerd is. Het Sociaal Team gaat na of zij op basis van de onderbouwing van de jeugdhulpaanbieder haar eerder genomen besluit herziet. Uitgangspunt is dat de jeugdhulpaanbieder zoveel mogelijk het opgestelde Plan van Aanpak van het Sociaal Team samen met de inwoner als uitgangspunt neemt.

 

Vormen van begeleiding

Begeleiding kan individueel of in groepsverband aan de jeugdige worden geboden. Gekeken wordt welke vorm het best passend is om de gestelde doelen te realiseren. Begeleiding is vaak onderdeel van een samenhangend pakket van zorgverlening. Het kan zowel bij verblijf van de jeugdige in een instelling geboden worden als thuis ter voorkoming van uithuisplaatsing. Verder kan voor bepaalde jeugdigen vanwege hun problematiek specifieke begeleiding nodig zijn.

 

Hiervoor gelden de volgende criteria:

  • De inzet van deze specifieke begeleiding moet nodig zijn in verband met de beperking van de jeugdige én bijdragen aan zijn zelfstandigheid, zelfredzaamheid en/of maatschappelijke participatie. Voorbeelden kunnen zijn BSO+ of begeleiding thuis bij problemen in het gezin.

  • Bij de toekenning van specifieke begeleiding kan sprake zijn van algemeen gebruikelijke kosten. Dit zijn kosten die ook een persoon zonder beperking heeft aan bijvoorbeeld onderwijs, sporten, het volgen van zwemles of opvang (zie ook paragraaf 3.5). Het betreft hier bijvoorbeeld de contributie, lesgeld, kosten van opvang etc. Ouders met een inkomen onder het sociaal minimum kunnen hiervoor mogelijk gebruik maken van het aanbod van U-pas IJsselstein of een beroep doen op bijzondere bijstand als respectievelijk algemene of andere voorziening.

Onderwijszorgarrangementen (OZA)

Een OZA is een integrale samenwerking tussen onderwijs en gemeente waarin naast ondersteuning vanuit het onderwijs (Passend Onderwijs) door de gemeente Begeleiding als maatwerkvoorziening Jeugdhulp wordt ingezet. Deze arrangementen zijn er zowel in het regulier als het speciaal onderwijs en worden voor groepen kinderen georganiseerd.

 

De integrale samenwerking tussen onderwijs en gemeente en de gezamenlijke financiering vanuit passend onderwijs en jeugdhulpbudget, zijn de kerncomponenten van een OZA. Indien er geen sprake is van een gezamenlijke samenwerking én gezamenlijke financiering, betreft het geen OZA.

 

Het Sociaal Team en de betrokken onderwijsinstelling bekijken steeds per situatie hoe het OZA het beste vorm kan worden gegeven. Het Sociaal Team en de onderwijsinstelling maken daarbij afspraken over de benodigde inzet vanuit passend onderwijs en jeugdhulp, de beoogde doelen, monitoring en wie de regie voert. Het gaat immers om maatwerk. Hierbij wordt aangesloten bij regionale afspraken. Welk deel van de ondersteuning in een OZA voor rekening van het onderwijs komt en welk deel voor de gemeente, wordt in goed overleg (niet in het bijzijn van de jeugdige en/of zijn ouders) bepaald. Hieronder staan de doelen van een OZA opgesomd met enkele voorbeelden. In het geval van OZA moet het wel duidelijk zijn dat de ondersteuning van de jeugdige breder is dan alleen ten aanzien van de leerproblemen. Indien bij de ondersteuning alleen sprake is in verband met leerproblemen dan betreft het geen OZA en is dit aan het onderwijs.

 

Doelen OZA

Terugleiden

Kinderen die in het onderwijs zijn uitgevallen worden door middel van een onderwijszorgarrangement teruggeleid naar onderwijs.

 

Opbouwen

Onderwijsdeelname geleidelijk opbouwen. Voor kinderen die nooit of niet langdurig op school hebben gezeten.

 

Versterken

Kinderen binnen het onderwijs goed laten functioneren, in de bestaande setting. Ondersteuning vindt plaats binnen de klas en soms deels ook buiten de klas.

 

Aanpassen

De onderwijsleersituatie structureel aanpassen. Jeugdhulp en onderwijs zijn hiervoor samen verantwoordelijk. Denk aan een aparte klas of structuurgroep voor kinderen met autisme.

 

Doorgeleiden

Ondersteuning bij breukvlakken in de schoolloopbaan en de overgang naar werk. Denk o.a. aan begeleiding van jeugdhulp bij dagbesteding en/of doorgeleiding naar arbeid.

4.2.2 Vormen van behandeling Jeugd-GGZ

Behandelingen in de jeugd-ggz vinden bij voorkeur ambulant plaats. Dat betekent dat de behandeling thuis of op locatie wordt gegeven, bijvoorbeeld op een school. Indien de problematiek daarom vraagt, vindt behandeling plaats in een kliniek of instelling. Dit kan door de jeugdige enkele dagdelen een behandeling te laten volgen of door de jeugdige voor bepaalde tijd op te nemen in een ggz-instelling (kinder- of jeugdpsychiatrische kliniek). Er wordt altijd gekeken wat voor de jeugdige de beste behandelplek is, waarbij ambulante behandeling indien mogelijk de voorkeur heeft boven opname in een instelling.

 

Jeugdigen met lichtere problematiek kunnen cursussen volgen om verergering van de problematiek te voorkomen. Steeds vaker gebeurt dit door online interventies, zoals via chat, beeldbellen en online behandelmodules. Vroege interventies hebben vaak een groot effect op de latere kwaliteit van leven. Ze kunnen leiden tot minder schooluitval, betere arbeidsparticipatie en minder behoefte aan zorg.

 

Vormen van hulp aan jeugdigen die niet onder de Jeugdwet vallen

Psychische hulp en ondersteuning die door huisartsen of door een praktijkondersteuner GGZ (POH Jeugd GGZ) wordt verleend aan kinderen tot 18 jaar vallen niet onder de Jeugdwet. Hetzelfde geldt voor de extramurale verstrekking van psychofarmaca (het organiseren van het gebruik van de medicijnen tegen psychische stoornis, niet verstrekt door een instelling). Deze vormen van ondersteuning vallen onder de Zvw. Jeugdgezondheidszorg maakt ook geen onderdeel uit van de Jw. Het wordt namelijk geboden op grond van de Wet publieke gezondheid. Ondersteuning, hulp en zorg aan jeugdigen met een verstandelijke beperking is tot slot ook geen Behandeling Jeugd-ggz. Dit betreft de maatwerkvoorziening Begeleiding die is uitgewerkt in paragraaf 4.3.1.

4.2.3 Behandeling - Dyslexiezorg (EED) en dyscalculie

Het stellen van een diagnose en laten behandelen van (Ernstige) Enkelvoudige Dyslexie (Dyslexiezorg) oftewel ED kan ook als maatwerkvoorziening Behandeling worden toegekend.

 

Dyslexiezorg wordt vanuit de Jw alleen vergoed aan kinderen in de leeftijd tussen 7 en 12 jaar die basisonderwijs volgen, en is gericht op taal- en leesproblematiek. Bij dyscalculie is er sprake van problemen bij het rekenen. Dyscalculie valt daarom niet onder Dyslexiezorg en valt ook niet onder de Jw. In sommige gevallen vergoedt het onderwijs de kosten van het laten stellen van een diagnose en/of laten behandelen van dyscalculie of kan hiervoor aanspraak gemaakt worden op een aanvullende zorgverzekering.

 

In de regio Lekstroom zijn met het onderwijs procedureafspraken gemaakt voor dyslexiezorg. Het gaat om afspraken over de processtappen voorafgaand aan een diagnose en behandeling van ED. Denk aan het traject dat door het onderwijs moet zijn doorlopen vanaf de eerste vermoedens van dyslexie bij een leerling en afspraken over het melden van een vermoeden van ED en een verzoek tot het stellen van een diagnose en behandeling van ED. Deze procedureafspraken zijn te vinden op de website van de Regionale Backoffice Lekstroom. Uitgangspunt is dat intensieve begeleiding door het onderwijs de remedie ter voorkoming van dyslexie is. De behandeling bestaat namelijk ook uit intensieve training van de lees en taalvaardigheden. En hier is het onderwijs het meest geschikt voor.

 

Het bieden van hulpmiddelen bij dyslexie behoort niet tot de maatwerkvoorziening Jeugdhulp Dyslexiezorg. Voor hulpmiddelen bij dyslexie in het onderwijs zijn scholen verantwoordelijk in het kader van passend onderwijs. Daarnaast kan er op grond van de Zvw recht zijn op een Daisyspeler als de dyslexie bij de jeugdige is uitbehandeld.

4.2.4 Behandeling - Vaktherapie

Vaktherapie is een overkoepelende naam voor onder andere beeldende therapie, danstherapie, dramatherapie, muziektherapie, psychomotorische therapie en speltherapie. Bij deze vormen van therapie wordt praten ingeruild door doen en ervaren. Dit kan bijvoorbeeld via een rollenspel, muziek, dans, sport, spelen, tekenen, houtbewerking etc.

 

Vaktherapie kan als maatwerkvoorziening jeugdhulp worden toegekend wanneer de ondersteuningsvraag naar het oordeel van het Sociaal Team:

  • niet geheel of gedeeltelijk op eigen kracht, met gebruikelijke hulp, algemeen gebruikelijke, andere of algemene voorzieningen kan worden opgelost,

  • een maatwerkvoorziening Jeugdhulp nodig is én

  • de betreffende vorm van vaktherapie als goedkoopst passende maatwerkvoorziening wordt aangemerkt.

In IJsselstein worden alleen de vormen psychomotorische therapie en speltherapie beschikbaar gesteld.

 

Vaktherapie (psychomotorische therapie en speltherapie) wordt eerst via de aanvullende zorgverzekering ingezet en bekostigd. Alleen als de zorgverzekeraar de vaktherapie niet vergoed en het Sociaal Team van oordeel is dat de ondersteuningsvraag niet geheel of gedeeltelijk op eigen kracht, met gebruikelijke hulp, algemeen gebruikelijke, andere of algemene voorzieningen kan worden opgelost, een maatwerkvoorziening Jeugdhulp nodig is én de betreffende vorm van vaktherapie als goedkoopst passende maatwerkvoorziening wordt aangemerkt, dan wordt deze vorm van jeugdhulp door het Sociaal Team geïndiceerd. De toekenning bedraagt ten hoogste 10 behandelingen en voor speltherapie ten hoogste 20 behandelingen (inclusief een evaluatie na 10 sessies met het Sociaal Team, de behandelaar en de inwoner).

 

Alleen wanneer het resultaat na inzet van vaktherapie vanuit de zorgverzekeringswet onvoldoende is en verwacht kan worden dat verlenging van het traject passend is om het resultaat te behalen kan een aanvraag tot verlenging worden gedaan bij het Sociaal Team. Na beoordeling of het vervolg bij deze therapeut passend is en een controle of deze therapeut gecontracteerd is en voldoet aan de kwaliteitseisen, kan het Sociaal Team besluiten een indicatie af te geven.

 

Als vaktherapie zonder enige betrokkenheid en besluit van de gemeente is gestart, kunnen kosten niet met terugwerkende kracht vanuit de Jeugdwet worden vergoed. Wel geldt dat er vanaf het moment dat een aanvraag bij het Sociaal Team wordt ingediend, dit als maatwerkvoorziening kan worden ingezet. Dit als naar oordeel van het Sociaal Team het gaat om een noodzakelijke en passende maatwerkvoorziening.

 

4.3 Opvoedondersteuning

Op grond van de Jw kan jeugdhulp ook als maatwerkvoorziening ten behoeve van de ouders worden toegekend. Dit wordt opvoedondersteuning of opvoedhulp genoemd. De hulp richt zich op het versterken van opvoeders in hun rol. Het betreft de maatwerkvoorziening Begeleiding en/of Behandeling bij opvoedproblemen en maatwerkvoorzieningen Jeugdhulp die ouders tijdelijk ontlasten in hun rol als opvoeder (samen Respijtzorg genoemd).

 

Voorbeelden van andere voorzieningen waar een ouder een beroep op kan doen voor professionele hulp voor opvoedondersteuning betreft het aanbod vanuit de jeugdgezondheidszorg of de Wlz.

4.3.1 Begeleiding en/of behandeling bij opvoedproblemen

Ouders kunnen hulp vanuit de Jw krijgen als dit noodzakelijk is in verband met opvoedingsproblemen. Hiermee wordt bedoeld dat een ouder problemen ervaart bij het onderhouden, verzorgen en grootbrengen van zijn kind, met name in sociale, emotionele, intellectuele en morele zin. De opvoedingsproblemen kunnen ontstaan doordat de ontwikkeling van het kind niet vanzelfsprekend verloopt door één of meerdere beperkingen of door psychosociale problemen, maar eventueel ook doordat een ouder door eigen problematiek niet kan bieden wat nodig is.

 

Doelgroep

De ouder die in aanmerking kan komen voor hulp vanuit de Jw betreft de ouder met gezag, de adoptieouder, stiefouder of een ander die een jeugdige als behorend tot zijn gezin verzorgt en opvoedt. Een pleegouder kan geen aanspraak maken op hulp voor zichzelf vanuit de Jw. Pleegouders krijgen namelijk al begeleiding van de pleegzorgaanbieder.

 

Een familielid, vriend of bekende van de ouder die een deel van de opvoeding op zich neemt kan wel in aanmerking komen voor opvoedondersteuning, omdat deze niet als pleegouder gezien wordt, maar als 'een ander die een jeugdige als behorend tot zijn gezin verzorgt en opvoedt'.

 

Begeleiding bij omgang kind

Soms heeft een ouder begeleiding nodig bij de omgang met zijn kind. Bijvoorbeeld als een ouder het kind jaren niet heeft gezien of persoonlijke problematiek heeft. Insteek is om eerst vanuit eigen kracht, sociaal netwerk en andere voorliggende voorzieningen, zoals bijvoorbeeld Buurtgezinnen, Oudertelefoon, online cursussen of mediation, te onderzoeken wat mogelijk is.

 

Als daar geen mogelijkheden voor zijn, dan kan er uitgeweken worden naar een externe plek waar de omgang gefaseerd en onder professionele begeleiding moet worden opgebouwd.

 

Begeleide omgang kan plaatsvinden in een 'omgangshuis' of bij de jeugdige of de ouder thuis. Een omgangshuis is een locatie waar de jeugdige en zijn ouder (de niet verzorgende ouder) gedurende een bepaalde periode omgang met elkaar kunnen hebben. Het gaat meestal om een paar uurtjes per week of per twee weken. Insteek is dat dit zo tijdelijk en kortdurend mogelijk is en dat zo spoedig mogelijk wordt toegewerkt naar een natuurlijke situatie.

 

Als deze begeleiding niet voldoende is, worden andere vormen van jeugdhulp ingezet, zoals bv. ouderschapsbemiddeling.

 

Toekenning aan de ouder of de jeugdige

Wanneer enkel jeugdhulp ten behoeve van de ouder wordt toegekend, geeft het college vanwege praktische redenen de beschikking af op naam van de jeugdige. In principe worden geen beschikkingen op naam van baby’s of jonge kinderen afgegeven in geval van verblijf, omdat behandeldoelen gericht zijn op de ouder.

4.3.2 Respijtzorg jeugd

Respijtzorg is een overkoepelende term voor maatwerkvoorzieningen Jeugdhulp en Wmo die worden ingezet om de mantelzorger tijdelijk te ontlasten. Voor Jeugdhulp gaat het om maatwerkvoorzieningen die een ouder kunnen ontlasten in de gebruikelijke hulp of mantelzorg die hij zijn kind biedt zodat de ouder zijn rol als opvoeder/ verzorger kan blijven vervullen. Veelal gaat het om maatwerkvoorzieningen Jeugdhulp met verblijf waarbij de jeugdige korte tijd buiten de thuissituatie kan verblijven. Het gaat bijvoorbeeld om logeeropvang of dagdelen zorgboerderij, dag- of weekendopvang of deeltijdpleegzorg.

 

Respijtzorg in het kader van de Jw hoeft niet altijd te betekenen dat de jeugdige uit de thuissituatie weggaat. Het kan bijvoorbeeld ook door de ouder(s) een weekend weg te laten gaan of de inzet van informele zorg thuis. Bij dreigende overbelasting van de persoon die thuis de zorg levert - zoals de ouder(s), partner of huisgenoten - heeft kortdurend verblijf van de jeugdige vaak echter wel de voorkeur.

 

Respijtzorg kan alleen ter ontlasting van een ouder zoals bedoeld in de Jw worden getroffen ten aanzien van een jeugdige die:

  • de leeftijd van 18 jaar nog niet heeft bereikt, én;

  • aangewezen is op permanent toezicht, én;

  • begeleiding of persoonlijke verzorging of verpleging ontvangt.

Daarbij is het van belang dat indien mogelijk wordt gewerkt aan een situatie waarin ouders weer zelfstandig in staat zijn tot de opvoeding.

 

Met permanent toezicht wordt 'bovengebruikelijk' toezicht bedoeld. Het is geen 'gewoon' ouderlijk toezicht of gebruikelijke ouderlijke zorg. Er zijn verschillende oorzaken denkbaar waarom permanent toezicht nodig zou zijn.

 

Het kan gaan om het verlenen van zorg op ongeregelde tijden bij jeugdigen met zware fysieke beperkingen door een lichamelijke handicap, bij wie continu hulp en begeleiding bij alle dagelijkse activiteiten nodig is.

 

Ook kan het gaan om de noodzaak in te kunnen grijpen bij gedragsproblemen veroorzaakt door een psychiatrische beperking of verstandelijke beperking.

 

Als sprake is van een jeugdige met een Wlz-indicatie dan komt de respijtzorg (bijv. de logeeropvang om de mantelzorg te ontlasten) ten laste van de Wlz. De mantelzorger kan in dat geval dus geen beroep doen op respijtzorg vanuit de Jw.

 

4.4 Jeugdhulpvervoer

Doelgroep, moment van toekenning en doorgeven van wijzigingen

Jeugdhulpvervoer is alleen van toepassing als het gaat om een vervoersvraag voor een jeugdige:

  • die een indicatie heeft voor een individuele voorziening jeugdhulp (dat kan een maatwerkvoorziening in zorg in natura of persoonsgebonden budget zijn); en

  • een vervoersvraag heeft voor vervoer van of naar een jeugdhulplocatie .

Wanneer de vervoersvraag opgelost kan worden door een voorliggende voorziening en/of door leerlingenvervoer, dan is er geen recht op jeugdhulpvervoer van/naar de jeugdhulplocatie.

 

Wanneer er een vraag over jeugdhulpvervoer is, dan zal deze meestal worden meegenomen bij de afgegeven beschikking voor de jeugdhulp. Het blijft mogelijk om de voorziening voor jeugdhulpvervoer later toe te kennen. Denk hierbij aan een medische noodzaak voor vervoer of beperkingen in de zelfredzaamheid. De beperkingen hoeven geen relatie te hebben met de hulpvraag waarvoor jeugdhulp is ingezet.

 

De voorziening van jeugdhulpvervoer wordt toegekend vanaf de datum dat de jeugdhulp zal starten of, indien er later een hulpvraag voor jeugdhulpvervoer opkomt, vanaf de dag dat het vervoer in gang is gezet. Het is niet mogelijk om met terugwerkende kracht een voorziening voor jeugdhulpvervoer af te geven. Veranderingen die (mogelijk) van invloed zijn op de hulpvraag voor jeugdhulpvervoer en/of op de hoogte van de vergoeding dienen zo snel mogelijk door de ouder(s)/verzorger(s) doorgegeven te worden aan het Sociaal Team.

 

De verschillende voorzieningen vervoer Jw

De volgende vormen van een voorziening ‘vervoer Jw’ worden onderscheiden:

  • begeleiding van een jeugdige met als doel zelfstandig leren reizen naar de jeugdhulpaanbieder. Deze begeleiding kan worden aangevraagd bij het Sociaal Team;

  • een vergoeding voor openbaar vervoer indien sprake is van bovengebruikelijke kosten (zie paragraaf vergoeding eigen vervoer en openbaar vervoer) voor vervoer naar of vanaf een jeugdhulpvoorziening;

  • een vergoeding voor openbaar vervoer met begeleiding indien sprake is van bovengebruikelijke kosten voor vervoer naar of vanaf een jeugdhulpvoorziening;

  • een vergoeding voor eigen vervoer, indien sprake is van bovengebruikelijke kosten voor vervoer van naar of vanaf een jeugdhulpvoorziening;

  • aangepast vervoer (taxi vervoer) dat in natura wordt geboden door de jeugdhulpaanbieder of het door de gemeente gecontracteerde taxibedrijf.

Volgens de Jw worden de volgende vormen van jeugdhulpvervoer onderscheiden:

  • Begeleiding van een jeugdige met als doel zelfstandig leren reizen naar de jeugdhulpaanbieder. Deze begeleiding kan worden aangevraagd bij het Sociaal Team;

  • Een vergoeding voor openbaar vervoer indien sprake is van bovengebruikelijke kosten voor vervoer van of naar een jeugdhulpvoorziening (zie paragraaf vergoeding eigen vervoer en openbaar vervoer);

  • Een vergoeding voor openbaar vervoer met begeleiding indien sprake is van bovengebruikelijke kosten voor vervoer van of naar een jeugdhulpvoorziening;

  • Een vergoeding voor eigen vervoer, indien sprake is van bovengebruikelijke kosten voor vervoer van of naar een jeugdhulpvoorziening;

  • Aangepast vervoer (taxi vervoer) dat in natura wordt geboden door de jeugdhulpaanbieder of een door de gemeente gecontracteerd taxibedrijf.

Een combinatie van deze voorzieningen behoort tot de mogelijkheden, als onderbouwd wordt waarom hiervoor wordt gekozen en waarom dit voor de jeugdige de best passende oplossing is.

 

Redenen voor vervoersvoorziening

Een voorziening voor jeugdhulpvervoer is mogelijk indien er sprake is van de volgende situaties:

  • Als er door een wettelijk verwijzer of door het Sociaal Team het risico is gesignaleerd dat de jeugdige niet (of niet altijd) naar de jeugdhulp op locatie komt door een vervoersprobleem

  • Er sprake is van medisch vervoer (ziekenvervoer) dat redelijkerwijs niet door ouder(s)/verzorger(s) of het netwerk kan worden geboden. Hierbij beschikken de ouder(s)/verzorger(s) en het netwerk niet over het benodigde vervoersmiddel, de benodigde medische apparatuur of de benodigde medische of verpleegkundige vaardigheden. De noodzaak tot medisch vervoer hoeft geen relatie te hebben met de noodzaak tot jeugdhulp. Het afwegingskader zoals hieronder is opgenomen hoeft dan niet te worden doorlopen

  • Beperkingen in de zelfredzaamheid die te maken hebben met leeftijd, stoornis, beperking of ziekte die tijdelijk of chronisch van aard kan zijn. De beperking in de zelfredzaamheid hoeft geen relatie te hebben met de noodzaak tot jeugdhulp. Het niet kunnen betalen van het vervoer is geen beperking in de zelfredzaamheid

  • Er sprake is van intensieve jeugdhulp, namelijk minimaal acht contactmomenten (behandeling, dagbesteding, kort verblijf of begeleiding) per maand én; de afstand voor de snelste enkele reis (volgens de ANWB routeplanner) naar de jeugdhulplocatie minimaal 5 kilometer bedraagt. De afstand is ongeacht het vervoersmiddel of de route die feitelijk wordt gebruikt. Indien sprake is van reizen met het OV met een begeleider dan tellen de kilometers voor een enkele reis dubbel

  • De kosten voor het vervoer bedragen meer dan de gebruikelijke kosten (hieronder wordt onder andere verstaan bijzondere vervoerskosten niet zijnde regiotaxi of reguliere taxikosten dan wel OV kosten).

Afwegingskader

Als er sprake is van een risico op het niet krijgen van jeugdhulp vanwege een belemmering in de vervoerssituatie, dan geldt het onderstaande afwegingskader. Met het afwegingskader wordt er een afweging gemaakt voor een passende voorziening. Deze wordt doorlopen op volgorde.

  • A.

    De jeugdige fietst naar de jeugdhulplocatie

    • De jeugdige fietst naar de jeugdhulplocatie onder begeleiding van ouder(s)/verzorger(s) of het sociale netwerk;

    • De jeugdige heeft de draagkracht en vaardigheden om in afzienbare tijd zelfstandig te leren reizen met het openbaar vervoer naar de jeugdhulplocatie. Eventueel begeleid door ouder(s)/verzorger(s), het sociale netwerk, een vrijwilliger of een jeugdprofessional;

  • B.

    De jeugdige gaat met zijn brommer/scooter naar de jeugdhulplocatie

    • De jeugdige reist zelfstandig met het openbaar vervoer naar de jeugdhulplocatie. Er zijn drie redenen waarom openbaar vervoer geen opties is, namelijk een gebrek aan zelfstandigheid van de jeugdige, het ontbreken van openbaar vervoer of een reistijd van meer dan 45 minuten voor een enkele reis. Daarbij wordt uitgegaan van de reisduur tussen in- en uitstaphalte of – station

    • De jeugdige reist met het openbaar vervoer naar de jeugdhulplocatie onder begeleiding van ouder(s)/verzorger(s) of het sociale netwerk. Deze optie vervalt als de jeugdige niet in staat is om met begeleiding in het openbaar vervoer te reizen, openbaar vervoer ontbreekt, de reistijd meer dan 45 minuten enkele reis is (de reistijd van begin- tot eindhalte of - station) of ouder(s)/verzorger(s) kunnen aantonen dat begeleiding van de jeugdige door henzelf of anderen onmogelijk is dan wel tot ernstige benadeling van het gezin zal leiden

    • De ouder(s)/verzorger(s) of het netwerk brengen en halen de jeugdige met gemotoriseerd vervoer (auto, bestelbus, motor enz.)

  • C.

    Er wordt een vrijwilliger geworven die de jeugdige begeleid (b en f) of vervoert (g)

    • De jeugdhulpaanbieder verplaatst de begeleiding/behandeling naar het verblijfadres van de jeugdige.

    • Het inzetten van aangepast vervoer (taxi/taxibus) is pas mogelijk als alle bovenstaande opties naar het oordeel van het Sociaal Team niet mogelijk zijn. Een privé taxi wordt in geen geval ingezet. Voor de opties D, E, F, G en H is eventueel een vergoeding mogelijk. Voor optie E is eventueel een voorziening mogelijk.

4.5 Overgang 18-/18+ en verlengde jeugdhulp

In sommige situaties is het voor een jongere die ondersteuning via de Jw ontvangt wenselijk dat deze ondersteuning ook na het 18e levensjaar blijft bestaan. Jeugdhulp kan doorlopen tot maximaal het 23e levensjaar voor zover deze hulp niet onder een ander wettelijk kader valt en mits wordt voldaan aan één van onderstaande kenmerken:

  • De jongere krijgt jeugdhulp voor de 18e verjaardag die nog niet is afgerond, of

  • Het Sociaal Team heeft vóór de 18e verjaardag jeugdhulp toegekend, of

  • Als de jongere voor de 18e verjaardag jeugdhulp heeft gehad (al dan niet opgelegd door de rechter) en de gemeente binnen een half jaar na afloop daarvan weer jeugdhulp toekent

Er is geen verlengde Jeugdhulp mogelijk wanneer het tarief voor de zorgaanbieder vanuit Jeugdhulp hoger is dan het tarief voor een gelijkwaardige voorziening vanuit de Wmo. In dat geval geldt dat een Wmo-voorziening altijd voorrang heeft op een (voortgezette) voorziening vanuit de Jw.

 

Daarnaast geldt dat bij de overgang van 18- naar 18+:

  • De gemeente niet meer jeugdhulpplichtig is als de zorg vanaf 18 jaar op grond van een andere wet (Zvw, Wlz of Wmo) kan worden verleend

  • De gemeente wél verantwoordelijk is voor het voortzetten van de jeugdhulp tot 23 jaar als het om een vorm van jeugdhulp gaat die voor meerderjarige niet op grond van een andere wet kan worden voortgezet (met name jeugd- en opvoedhulp, niet zijnde jeugd-GGZ of jeugd-LVG). Wanneer jeugdigen niet meer thuis kunnen wonen, wordt getracht hen zo thuis mogelijk te laten opgroeien: zo dicht mogelijk bij huis en bij voorkeur in een gezinsachtige setting.

Op basis van het voorgaande zal het Sociaal Team bij een verlengde jeugdhulp plaatsing van een jongere van 18 jaar of ouder vanuit een andere gemeente buiten de Lekstroomregio op een jeugdhulplocatie met verblijf in de Lekstroomregio altijd contact zoeken met de gemeente van herkomst. Enerzijds om te verkennen of jeugdhulp met verblijf in of dichterbij de gemeente van herkomst realiseerbaar is en wanneer. Anderzijds om het aantal locaties in regio Lekstroom waar jeugdhulp met verblijf geboden wordt (ook aan jongeren van 18+), vooral ook beschikbaar te houden voor jongeren uit de Lekstroomgemeenten die jeugdhulp met verblijf als verlengde jeugdhulp nodig hebben.

 

De uitkomst van een dergelijke afstemming kan zijn, dat de jongere naar verwachting op korte termijn zal terugkeren naar huis of hulp dichterbij huis. In de tussenliggende periode blijft het Sociaal Team betrokken indien de inwoner in de regio verblijft.

 

Naast de verlengde jeugdhulp voor de maatwerkvoorzieningen pleegzorg en gezinshuizen (zie 4.1.1 en 4.1.2) kan de jeugdhulp ook na het 18e levensjaar doorlopen vanuit een strafrechtelijke beslissing of jeugdreclassering. Er is dan geen leeftijdsgrens, wat betekent dat de hulp ook kan doorlopen tot na het 23ste levensjaar.

 

Voor het Moeder-Kindhuis geldt dat de begeleiding zich richt op de moeder, en de beschikking dus ook op naam van de moeder wordt afgegeven. Dit betekent dat de leeftijd van de moeder bepalend is in de toekenning van de voorziening en of dit op basis van Jeugdhulp of Wmo wordt ingezet.

Vastgesteld op 1 april 2025.

Het college van IJsselstein,

Wilma van de Werken

Secretaris

Agnes Jongerius

burgemeester

Naar boven