Nota Grondbeleid gemeente Zevenaar 2025

De raad van de gemeente Zevenaar;

 

overwegende dat:

 

  • De Nota Grondbeleid gemeente Zevenaar 2021 is aangepast naar aanleiding van veranderende wetgeving;

  • Het uitgangspunt van situationeel grondbeleid verder uitgewerkt is in een afwegingskader;

  • Situationeel grondbeleid ervoor zorgt dat er een afweging gemaakt wordt over welke houding, rol en inzet van grondbeleidsinstrumenten het meest geschikt is.

gelezen het voorstel van burgemeester en wethouders van Zevenaar;

 

gelet op artikel 160 van de Gemeentewet en artikel 16 van het Besluit Begroting en Verantwoording provincies en gemeenten;

 

besluit:

 

  • 1.

    De Nota Grondbeleid gemeente Zevenaar 2025 vast te stellen;

  • 2.

    De Nota Grondbeleid gemeente Zevenaar 2021 (vastgesteld op 7 juli 2021) in te trekken.

1 Inleiding

1.1 Begrippenlijst

Deze begrippenlijst bevat een korte toelichting op een aantal termen die in deze nota worden gebruikt. De begrippen zijn alfabetisch gerangschikt.

  • Aanbesteding: Een inkoopmethode waarbij een opdrachtgever een voorgenomen opdracht bekendmaakt. In de bekendmaking staat een programma van eisen waarin de eisen staan beschreven die de opdrachtgever aan het product of de dienst stelt.

  • Actief grondbeleid: Een vorm van grondbeleid waarbij de gemeente voor eigen rekening en risico grond verwerft, bouw- en woonrijp maakt en bouwrijpe percelen verkoopt aan particulieren en/of een ontwikkelaar.

  • Afdwingbare financiële bijdrage kwaliteitsverbetering: Op basis van een omgevingsplan en binnen de voorwaarden van de Omgevingswet wordt aan initiatiefnemers bij aangewezen activiteiten een financiële bijdrage opgelegd voor aangewezen categorieën ontwikkelingen ter verbetering van de kwaliteit van de fysieke leefomgeving.

  • Anterieure overeenkomst: Een overeenkomst over de ontwikkeling van een locatie met initiatiefnemer voorafgaand aan een afwijking van het omgevingsplan of het besluit op een BOPA.

  • Balanswaarde: De boekwaarde in de grondexploitatie verminderd met tussentijdse winsten, verliesvoorzieningen en faciliterend grondbeleid (kosten gerelateerd aan gronden van derden).

  • BBV: Besluit Begroting en Verantwoording.

  • Boekwaarde: Het saldo van de gerealiseerde kosten en gerealiseerde opbrengsten, oftewel het door de gemeente geïnvesteerde vermogen.

  • Bouwrijp maken: Grond geschikt maken voor ontwikkeling door slopen van opstallen, bodemsanering, ophogen en andere grondwerken.

  • Bijdrage Bovenwijkse voorzieningen en financiële bijdrage: Op basis van de Omgevingsvisie en binnen de voorwaarden van de Omgevingswet wordt aan initiatiefnemers voor nieuwe ontwikkelingen een financiële bijdrage gevraagd.

  • Demografische ontwikkelingen: De ontwikkelingen in omvang, samenstelling en ruimtelijke verdeling van de bevolking.

  • Dubbele vergrijzing: Dit houdt in dat de groep 65-plussers in aandeel toeneemt en dat binnen de groep 65-plussers het deel 80-plussers toeneemt.

  • Faciliterend grondbeleid: De gemeente voert zelf geen grondexploitaties maar laat dit over aan private ontwikkelaars. De ontwikkelingen worden getoetst aan het gemeentelijk beleid. De kosten die de gemeente maakt worden doorberekend aan de initiatiefnemer.

  • Grondbeleid: Dit vormt het kader waarbinnen de gemeente haar ruimtelijke doelstellingen wil realiseren. Dit beleid wordt enerzijds omkaderd door wettelijke regelgeving en anderzijds door bestuurlijke keuzes.

  • Grondexploitatie: Een raming van alle investeringen noodzakelijk om ruwe bouwgrond te transformeren naar bouw- en woonrijpe grond. Deze investeringen en opbrengsten worden in jaarschijven gepresenteerd en afgezet tegen de toekomstige opbrengsten uit de verkoop van de grond.

  • Grondprijsbeleid: In de grondprijsbrief worden periodiek (meestal jaarlijks) kaders gesteld door het college waarbinnen de ambtelijke organisatie kan opereren. De grondprijzen worden onderbouwd in een vertrouwelijk document.

  • Harde plannen: Bij ‘harde’ plannen is het bestemmings-/omgevingsplan reeds vastgesteld.

  • Jaarrekening: De programmarekening en de toelichting daarop evenals de balans en de toelichting daarop. De jaarrekening maakt onderdeel uit van de gemeentelijke planning en control cyclus.

  • Klimaatadaptatie: het proces waarbij de samenleving zich aanpast aan het veranderende klimaat en de schadelijke gevolgen ervan probeert te beperken. Klimaatverandering betekent voor Nederland dat het vaker regent. Verder komt extreem weer vaker voor. Zoals lang aanhoudende droogte of hevige regenval.

  • Markt: Met markt wordt de grond‐ en vastgoedmarkt bedoeld, maar ook de (vraag vanuit de) eindgebruiker.

  • Marktpartijen: Bestaande en nieuwe actoren op de vastgoed‐ en grondmarkt zoals projectontwikkelaars, corporaties, ontwikkelende bouwers, eindgebruikers, institutionele beleggers (pensioenfondsen, verzekeringsmaatschappijen e.d.) en overige beleggers.

  • P & C-cyclus: Planning en control cyclus.

  • Posterieure overeenkomst: Een overeenkomst die, na vaststelling van de kostenverhaalsregels (omgevingsplan) of kostenverhaalsvoorschriften (BOPA) , met private partijen wordt gesloten. De overeenkomst moet passen binnen het kader van de kostenverhaalsregels in het omgevingsplan

  • Private partijen: Marktpartijen waarmee de gemeente in locatie‐ en gebiedsontwikkeling een overeenkomst sluit.

  • Publiek-private samenwerking (PPS): Gemeente en particuliere initiatiefnemers leggen een vorm van samenwerking vast in een overeenkomst. De grondexploitatie wordt gezamenlijk gevoerd.

  • Risicomanagement: Risicomanagement bij ruimtelijke projecten behelst het periodiek kwalitatief en kwantitatief in beeld brengen van de risico’s, het treffen van beheersmaatregelen en de toetsing aan de weerstandscapaciteit.

  • Situationeel grondbeleid: Afhankelijk van de situatie (potentiële winstmogelijkheden, risico’s en maatschappelijk belang) wordt bepaald welke strategie van grondbeleid (actief, faciliterend of publiek-private samenwerking) wordt ingezet.

  • Omgevingsvisie: Een omgevingsvisie bevat de hoofdlijnen van de voorgenomen ontwikkeling van dat gebied, alsmede de hoofdzaken van het door de gemeente te voeren ruimtelijk beleid. Een omgevingsvisie gaat tevens in op de wijze waarop de raad zich voorstelt die voorgenomen ontwikkeling te verwezenlijken.

  • Vigerend beleid: Het op dat moment geldende beleid.

  • Vrijwillige financiële bijdrage gebiedsontwikkeling: Op basis van de Omgevingsvisie en binnen de voorwaarden van de Omgevingswet wordt aan initiatiefnemers voor nieuwe ontwikkelingen een vrijwillige bijdrage gevraagd.

  • Woonrijp maken: Aanleg en inrichting van de openbare ruimte, groenvoorzieningen, riolering, et cetera.

  • Zachte plannen: Voor zachte plannen moet de planvorming nog plaatsvinden: het planologisch besluit (afwijking omgevinsgplan of BOPA) moet nog plaatsvinden.

1.2 Waarom deze nieuwe Nota Grondbeleid?

Gebiedsontwikkeling is continu aan veranderingen onderhevig. Naast verandering van wet- en regelgeving, zoals de Omgevingswet, spelen ook de ontwikkelingen op de woningmarkt een belangrijke rol. Er is een tekort aan woningen, met name aan betaalbare woningen. Hierdoor staat de ook de gemeente Zevenaar voor verschillende uitdagingen. Denk hierbij aan -in het fysieke domein- aan transformatie van bestaande bouw, nieuwbouw, klimaatadaptatie, duurzaamheid1 en de energietransitie, verbetering van economische vitaliteit, leefbaarheid, gezondheid en levensloopgeschiktheid. Wij willen op deze veranderingen kunnen anticiperen. De wijze waarop dit gebeurt is afhankelijk van de ambities en doelstellingen van de gemeente Zevenaar.

 

De nota Grondbeleid is het kader en daarmee een sturingsmiddel, om een afweging te maken hoe de ambities en de ruimtelijke ontwikkelingen van de gemeente kunnen worden bereikt. De nota Grondbeleid helpt de gemeente om in de huidige markt de rol te bepalen op de grondmarkt en geeft inzicht in de consequenties die met de aan te nemen rol van de gemeente samenhangen. Het huidige beleidsuitgangspunt voor situationeel grondbeleid blijft staan. Met deze herziening is het afwegingskaders situationeel grondbeleid nader uitgewerkt ten opzichte van de nota Grondbeleid 2021. Daarnaast is de nota herzien in verband met de inwerkingtreding van de omgevingswet op 1 januari 2024.

 

Met inwerkingtreding van onderhavige nota Grondbeleid wordt de nota Grondbeleid 2021 ingetrokken. Met deze nieuwe nota Grondbeleid kunnen we de uitdagingen die voor ons liggen effectief aanpakken. We maken het gemeentelijk grondbeleid inzichtelijk, en definiëren onze rol als gemeente bij ruimtelijke ontwikkelingen in de gemeente Zevenaar.

 

1.3 Gemeente Zevenaar, maatschappelijk sterk en financieel gezond

De Woondeal 2.0, vastgesteld in 2023, stelt als doel een gezonde woningmarkt met een woningtekort van slechts 2% in 2030. Daarom wordt ingezet op plannen voor 33.000 nieuwe woningen in de regio tegen 2030 en 55.000 tegen 2040. Aanvullend op de kwantitatieve ambitie heeft de regio afgesproken om 2/3 van de zachte plancapaciteit te realiseren in het betaalbare segment (middeldure huur en goedkope en betaalbare koop) waarvan 30% in het betaalbare huursegment. Door de hoge huurprijzen is er weinig betaalbaar aanbod, wat de gemeente ertoe brengt om een actieve rol te spelen in nieuwbouwprojecten, waarbij ze stuurt op prijsklassen en sociale huurwoningen.

 

1.4 Naar een nieuw afwegingskader

Deze nota Grondbeleid sluit aan op de diverse beleidsdocumenten welke in de bijlage zijn genoemd. Het grondbeleid is ondersteunend aan deze beleidsambitie. We bereiken onze doelstellingen door voldoende vrijheid te garanderen voor de markt en tegelijkertijd door zichtbaar aanwezig te zijn als proactieve en meedenkende gemeente. Zo behalen we een optimaal financieel rendement, terwijl we de maatschappelijke wensen en eisen niet uit het oog verliezen.

 

Wij willen een aantrekkelijk woningaanbod in alle dorpen zodat een brede afspiegeling van de samenleving hier kan en wil wonen. Dat betekent bouwen, passend bij de vraag naar het soort woningen voor bepaalde doelgroepen (denk hierbij aan starters, jongeren, alleenstaanden, gezinnen, senioren en statushouders) en betaalbaar voor de betreffende doelgroepen. Niet de projectontwikkelaar, maar de gemeente geeft de richting van de planontwikkeling aan. Daarbij stimuleren we de renovatie van bestaande, oudere woonwijken.

 

Inbreidingsplannen moeten mogelijk blijven. De woningvoorraad moet op peil gehouden worden om te voorkomen dat er lange wachttijden ontstaan. Hierbij sluiten we aan op regionale woningbehoefteonderzoeken en bespreken we nieuwe (woningbouw)plannen in regionaal verband. Wij zetten in op levensloopbestendige woningen, zodat mensen langer in hun huis kunnen blijven wonen. We willen betaalbare woningen bouwen voor jongeren. We staan open voor kleine, verplaatsbare woningen, maar slechts in kleine aantallen per wijk. Wij investeren in goed overleg met de woningcorporaties.

 

We erkennen de stuwende kracht van de markt voor thema’s en opgaven zoals klimaatadaptatie, duurzaamheid, gezondheid, leefbaarheid en economie. Daarom is niet slechts de Woonzorgvisie van belang, ook andere beleidsstukken en afspraken met ruimteclaims binnen het Zevenaarse grondgebied vormen het relevante kader. Een opsomming van het relevante beleid is als bijlage A bij deze nota Grondbeleid gevoegd. Naast de Regionale Energie Strategie heeft de regio al een aanbesteding gehouden voor de inkoop van groene stroom die regionaal wordt opgewekt. De ruimteclaim die regionale stroomopwekking legt op het grondgebied vraagt om een inspanning van de gemeente om over voldoende geschikte locaties te beschikken.

 

De Omgevingsvisie gaat in op de hoofdlijnen van de voorgenomen ontwikkeling, het gebruik, het beheer, de bescherming en het behoud van het grondgebied en de hoofdzaken van het te voeren beleid op alle relevante terreinen van de fysieke leefomgeving. Dit politiek-bestuurlijk document beschrijft het beleid voor de fysieke leefomgeving op integrale wijze. De fysieke leefomgeving is breder dan alleen de ruimtelijke aspecten: onder meer ontwikkelingen op het gebied van cultureel erfgoed, energie- infrastructuur, landbouw, landschap, milieu, natuur en water worden meegewogen en beschreven in de Omgevingsvisie. Een Omgevingsvisie bestrijkt daarmee de hele breedte van de fysieke leefomgeving.

 

Het grondbeleid daarentegen geeft antwoord op de vragen wat we belangrijk vinden om met gebiedsontwikkeling te realiseren. Hoe passen de gemeentelijke opgaven in het grondbeleid en andersom? Welke rol nemen wij als gemeente aan ten aanzien van de verschillende gebiedsontwikkelingen?

 

Om optimaal financieel rendement te behalen binnen maatschappelijke kaders moeten we anders omgaan met bestaande gemeentelijke gronden en aanvullend het verwervingsbeleid voor grond en vastgoed. Inzet van bestaande grondposities en verwerving van nieuwe gronden is in de eerste plaats een ruimtelijk-maatschappelijke afweging. In het verlengde daarvan moeten nieuwe ontwikkelingen ook vanuit financieel oogpunt kunnen bijdragen aan het behalen van bredere gemeentelijke beleidsdoelen. We kiezen als gemeente daarom voor een situationeel grondbeleid: per project en locatie passen we onze rol aan. Hiervoor hebben we een afwegingskader opgesteld. In het volgende hoofdstuk introduceren we dit afwegingskader, verklaren we waarom en hoe we tot dit afwegingskader zijn gekomen, en leggen we uit wat dit afwegingskader inhoudt.

 

1.5 Leeswijzer

Het volgende hoofdstuk gaat over de keuze voor het situationele grondbeleid van gemeente Zevenaar. In hoofdstuk drie gaan we in op het Zevenaarse afwegingskader dat we hierbij hanteren. Belangrijke thema’s binnen het grondbeleid volgen in hoofdstuk vier, waarna de financiële kaders in hoofdstuk vijf aan bod komen.

2 Zichtbaar en flexibel

2.1 Situationeel grondbeleid

We kiezen voor een situationeel grondbeleid. Dat betekent dat we onze rol per project of locatie op basis van het afwegingskader (zie hoofdstuk 3) bepalen. De belangrijkste vraag is dan ook: in welke mate sluit een ontwikkeling aan bij het behalen van onze eigen beleidsdoelen of aan regionale of landelijke beleidsdoelen waar Zevenaar zich aan heeft gecommitteerd. We kiezen per project of locatie een actieve of faciliterende houding. Vanuit de publieke taak hebben we als gemeente altijd een rol. Denk hierbij aan de Omgevingsvisie of vanuit vergunningverlening. Grondeigendom kan daarbij helpen om gemeentelijke doelen te bereiken, maar is geen voorwaarde om als gemeente invloed te kunnen uitoefenen op het ontwikkelingsproces.

 

We werken waar mogelijk nauw samen met andere (markt)partijen, en voorkomen dat de gemeente onaanvaardbare risico’s neemt. De traditionele benadering maakt daarbij plaats voor beleid waarin we meer gehoor geven aan ideeën van onderaf: particuliere initiatieven. Met een flexibele houding laten we zoveel mogelijk ruimte aan bewoners, ontwikkelaars, particuliere grondeigenaren, ondernemers en corporaties om zelf het initiatief te nemen. Tegelijkertijd behouden we ook de mogelijkheid om actief grond te (ver)kopen.

 

Gemeentelijk grondeigendom leidt overigens niet altijd tot projecten met een hoge prioriteit. Denk hierbij aan openbaar gebied, grondruil, reststroken en historische grondposities.

 

(Pro)Actief grondbeleid

Kiezen voor een actief grondbeleid betekent dat we handelen als marktpartij. Daarbij voeren we zelf de regie: we zijn verantwoordelijk voor de planvorming, grondaankoop en -uitgifte, het bouw- en woonrijp maken van de grond, en het beheer van de openbare ruimte. Als (pro)actieve gemeente voeren we zelf de grondexploitatie uit, en dragen we verantwoordelijkheid voor de bijbehorende risico’s. Alle kosten en opbrengsten komen dan ook ten laste respectievelijk ten gunste van de gemeente. Met een proactief grondbeleid kopen we vooraf strategische locaties op, nog voordat er (actieve) plannen zijn voor die locaties.

 

Het is ook mogelijk om een (pro)actief grondbeleid te voeren als gemeente, waarbij we de uitvoering overlaten aan marktpartijen. We handelen in dergelijke gevallen wel in grond, maar laten de ontwikkeling over aan de markt. Het kan bijvoorbeeld gaan om zonnepanelenvelden die mogelijk bijdragen aan duurzaamheidsambities van de gemeente, provincie of het Rijk. We stellen hier actief grond voor beschikbaar, maar laten de regie en uitvoering (planning, installatie, beheer et cetera) over aan een marktpartij.

 

Met een actief grondbeleid bereiken we (maatschappelijke) beleidsdoelen optimaal. Een succesvol actief grondbeleid vraagt echter om actieve verwerving van grond en vastgoed. Hiervoor zijn substantiële investeringen nodig. Dit vormt een (financieel) risico voor ons als gemeente, maar kan ook kansen bieden.

 

(Pro)actief faciliterend grondbeleid

Marktpartijen zijn aan zet bij een proactief faciliterend gemeentelijk grondbeleid. We denken wel actief mee. Voor zover marktinitiatieven onvoldoende van de grond komen, spelen we de rol van verbinder. We nemen stimuleringsmaatregelen en scheppen gunstige voorwaarden om nieuwe ontwikkelingen van de grond te krijgen. We kunnen een actievere houding aannemen voor marktinitiatieven die bijdragen aan het verwezenlijken van gemeentelijke doelstellingen. Als faciliterende partij zijn we echter niet of slechts beperkt bereid om risico’s te dragen.

 

Faciliterend grondbeleid

Bij een faciliterend grondbeleid hebben we de grond niet zelf in eigendom. Initiatieven laten we over aan de markt. Gemeentelijke sturing voor ruimtelijke ontwikkeling gebeurt vooral via het afwijken van het omgevingsplan2 of bijvoorbeeld door de toepassing van de buitenplanse omgevingsplanactiviteit (verder BOPA). De planrealisatie is volledig de verantwoordelijkheid van marktpartijen. Ook de (financiële) risico’s worden door die marktpartijen gedragen. Eventuele gemeentelijke kosten worden via het kostenverhaal door de marktpartijen vergoed. De precieze verdeling van de kosten regelen we samen met de initiatiefnemers via een kostenverhaalsovereenkomst, die afgesloten moet worden voor het besluit tot afwijken van het omgevingsplan bijvoorbeeld door de toepassing van een BOPA.

 

Een faciliterend grondbeleid is vooral voordelig op plekken waar we beperkte doelen hebben. De markt heeft dan ruimte om met eigen initiatieven te komen. Ons financieel risico is kleiner. Hier staat wel een ander risico tegenover. Met een faciliterend grondbeleid zijn we namelijk afhankelijk van externe partijen. Dit kan leiden tot vertragingen of het uitblijven van gewenste ontwikkelingen.

 

2.2 Total-life-cycle benadering en kernthema’s in grondbeleid

In het grondbeleid volgen we de principes van een ‘total-life-cycle’ benadering. In plaats van nadruk te leggen op het directe financiële resultaat van een grondexploitatie kijken we naar het financiële én maatschappelijke resultaat voor de hele levenscyclus van de ruimtelijke ontwikkeling. Het directe financiële effect is een onderdeel van het totale integrale resultaat. Andere aspecten, zoals lange termijn voordelen voor duurzaamheid, de gezondheid en leefbaarheid nemen we mee in de integrale beoordeling. Daarbij houden we ook rekening met verwachte inkomsten- en uitgavenstromen, bijvoorbeeld aan toekomstig onderhoud (als gevolg van areaaluitbreiding) en Onroerendzaakbelasting (OZB).

Voorbeelden zijn onder meer:

  • De ontwikkeling van het Hof, Waaijakkers en de zogenaamde vastgoedlocaties kunnen worden gezien als een investering in het behoud van de opbouw van de demografische samenstelling: starters, jonge gezinnen en lagere middeinkomens blijven zo behouden voor Zevenaar, wat ten goede komt aan de leefbaarheid;

  • De particuliere initiatiefnemer die met zijn woningbouwplan niet kan voldoen aan geldende parkeernormen kan om een extra bijdrage worden gevraagd om het parkeervraagstuk elders op te lossen.

Van belang is om te kijken naar het gecombineerde effect van korte termijn financiële resultaten en financiële en maatschappelijke resultaten op de lange termijn. Maatschappelijke resultaten in het grondbeleid zijn resultaten die ondersteunend zijn aan beleidsdoelen die in het collegeakkoord of andere beleidsvelden zijn geformuleerd. Denk bijvoorbeeld aan een economisch vitale gemeente, voldoende banen, een goede leefbaarheid.

 

2.3 Beleidskeuzes binnen het grondbeleid

Binnen dit grondbeleid maken we twee belangrijke beleidskeuzes. Deze twee keuzes zijn van grote invloed op het effect van een gebiedsontwikkeling op de gemeentelijke organisatie en financiën.

We kiezen voor een situationeel grondbeleid dat actief of faciliterend. De keuze is, afhankelijk van de situatie en de impact op het realiseren van onze maatschappelijke doelen. De tweede beleidskeuze is dat we thema’s in het grondbeleid meenemen in de afwegingen voor gebiedsontwikkelingen.

 

BELEIDSKEUZES ZEVENAAR

BELEIDSKEUZE 1: ALS GEMEENTE KIEZEN WE EEN SITUATIONEEL GRONDBELEID. PER PROJECT EN LOCATIE MAKEN WE EEN AFWEGING OVER ONZE ROL.

BELEIDSKEUZE 2: WE NEMEN THEMA’S IN HET GRONDBELEID MEE IN AFWEGINGEN VOOR GEBIEDSONTWIKKELINGEN.

3 Afwegingskader situationeel grondbeleid

3.1 Opzet en afwegingskader situationeel grondbeleid

Met deze herziening van de nota Grondbeleid, blijven we inzetten op een situationeel grondbeleid, dat actief, samenwerkend of faciliterend kan zijn. Hierdoor kunnen we als gemeente in specifieke situaties meer op de voorgrond treden, en specifieker inzetten op maatschappelijk doelstellingen.

 

De maatschappelijk doelstellingen kan zich vertalen in:

Het voorzien in woningen voor specifieke doelgroepen:

  • lage inkomens

  • ouderen

  • mensen met een (zware) zorgvraag),

vastgoed dat extra duurzaam is:

  • qua energieverbruik

  • Co2-uitstoot (ook bij de bouw)

  • lang mee gaat of eenvoudig is om te zetten naar andere units,

voorzieningen die sociale contacten binnen de wijk bevorderen:

  • buurthuizen o.i.d.

  • groenstroken

  • inrichting openbaar gebied

  • gezamenlijke/ gedeelde voorzieningen

BELEIDSKEUZE 1: ALS GEMEENTE KIEZEN WE EEN SITUATIONEEL GRONDBELEID. PER PROJECT EN LOCATIE MAKEN WE EEN AFWEGING OVER ONZE ROL.

 

Situationele rol van de gemeente, vanuit maatschappelijk doelbereik

Per project of locatie kiezen we een actieve, samenwerkende of faciliterende rol op basis van verschillende criteria. Deze keuze hangt samen met de bestuurlijke ambities, het strategische belang van een project/locatie en de meerwaarde voor de gemeente Zevenaar.

 

Gemeentelijke rol kiezen op basis van de criteria in het afwegingskader

Op basis van gemeentelijke beleidsdoelen, de eigen grondpositie, de thema’s in het grondbeleid en maatschappelijke neveneffecten, en overige strategische afwegingen maken we een keuze voor een actieve of een faciliterende regievoering en kiezen we positie ten aanzien van het betreffende project dan wel de betreffende locatie. Deze keuze wordt per project en per locatie bestuurlijk vastgelegd.

 

Een reden voor een actief grondbeleid is bijvoorbeeld onvoldoende interesse van marktpartijen voor de aanpak/herontwikkeling van verloederde gebieden en/of leegstaande (gemeentelijke) locaties. Zo kan het zijn, dat marktpartijen binnen hun tijdshorizon de businesscase niet rendabel (verwachten te) maken. Bij cruciale en strategische locaties kunnen we met een actief grondbeleid meer invloed uitoefenen dan met slechts publiekrechtelijke instrumenten. Ook kunnen we met actief grondbeleid, zoals het vestigen van het voorkeursrecht, grondspeculatie en prijsopdrijving tegengaan. Een efficiënt grondgebruik kan hierbij ook een argument zijn om te kiezen voor actieve grondpolitiek. Bij een actief beleid is de grond namelijk eigendom van de gemeente zelf. Wij beslissen dan of, wanneer en onder welke voorwaarden de grond in productie wordt gebracht of wordt ontwikkeld.

 

Er zijn grote opgaven in de bestaande vastgoed- en grondmarkt. Dit is enerzijds het gevolg van demografische veranderingen zoals vergrijzing, ontgroening, huishoudensverdunning, arbeidsmigratie en een veranderende economische structuur (onder andere de opkomst van zzp’ers, flexibele contracten en andere typen werkgelegenheid). Ook de energietransitie is een grote opgave. Deze zaken vragen om een meer betrokken, en in bepaalde gevallen actief gemeentelijk grondbeleid.

 

Met een situationeel grondbeleid spelen we als gemeente effectiever in op verschuivingen en ontwikkelingen in de vastgoed- en grondmarkt. Zo kunnen wij kansen aangrijpen dan wel risico’s ontlopen of verkleinen.

 

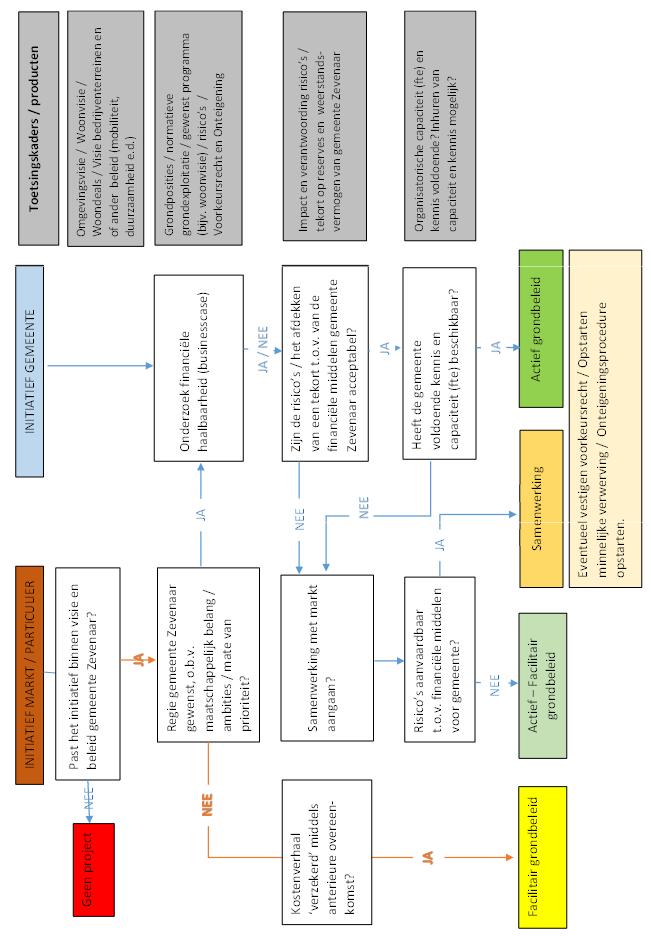
Hoe bepalen we onze rol?

In onderstaande stroomdiagram staan de belangrijkste afwegingen in het kiezen van onze rol als gemeente.

 

Figuur 1: Stroomdiagram afwegingskader gemeentelijk grondbeleid Zevenaar

 

 

Stappen afwegingskaders rol gemeente

Vanuit de prioriteit in onze gemeentelijke kernopgaven bepalen we onze rol. Een (pro)actief grondbeleid is noodzakelijk als blijkt dat een gebiedsontwikkeling op basis van onze thema’s in het grondbeleid een hoge prioriteit heeft voor ons als gemeente. Als blijkt dat regievoering noodzakelijk is ,nemen we ook die rol op ons. Voorwaarde hiervoor is wel dat we hiermee beter kunnen sturen op de opgaven, negatieve maatschappelijke effecten beter kunnen voorkomen, of een effectieve bijdrage kunnen leveren aan overige strategische doelen. Als marktinitiatieven uitblijven nemen we bij gebiedsontwikkelingen die wij als gemeente ambiëren mogelijk een actief-faciliterende rol aan. We ondernemen dan stappen om marktpartijen te verleiden om initiatief te nemen bijvoorbeeld door voor bepaalde risico’s deels verantwoordelijkheid te dragen. Als dit initiatief te weinig vruchten afwerpt, kunnen hierin pro-actiever optreden of kunnen we overgaan tot grondaankoop en zelf de ontwikkeling oppakken.

Gebiedsontwikkelingen die vanuit gemeentelijk oogpunt minder belangrijk zijn (bijvoorbeeld naar aard, omvang of ligging) benaderen we eerder (passief) faciliterend.

 

In het bepalen van de gemeentelijke rol zijn verwachte maatschappelijke effecten belangrijk. Als aannemelijk is dat negatieve maatschappelijke effecten van een project of locatie vooral voor rekening komen van de omgeving - bijvoorbeeld een toenemende parkeerdruk, toenemende uitstoot van schadelijke stoffen, verdwijning van groen et cetera - zijn we als gemeente eerder geneigd om een actieve of actief-faciliterende rol te pakken. Ook andere strategische aspecten kunnen ertoe leiden dat we een actieve(re) rol aannemen. Bijvoorbeeld omdat sturing op fasering gewenst is, of omdat de beoogde ontwikkeling niet aantrekkelijk is voor marktpartijen.

 

De stappen uit de stroomdiagram (figuur 1) om te komen tot de aan te nemen rol van de gemeente worden hieronder nader toegelicht.

 

Stap 1

Een ontwikkeling kan worden geïnitieerd door 1) een derde, zoals een ontwikkelende partij of een particulier grondeigenaar of 2) door de gemeente Zevenaar zelf. Als een derde zich meldt bij de gemeente met een plan, dan is de basishouding dat de gemeente in principe meewerkt, mits het een (ruimtelijk) gewenste ontwikkeling is. Het initiatief wordt getoetst aan de voorwaarden en eisen, zoals vastgelegd in de omgevingsvisie, woondeal en ander relevant sectoraal beleid. In het geval de gemeente Zevenaar het initiatief neemt dan gelden uiteraard dezelfde voorwaarden en eisen.

 

Stap 2

Indien een initiatief voldoet aan de gestelde voorwaarden en eisen, dan maakt de gemeente de volgende afweging:

 

  • 1.

    De ruimtelijke ontwikkeling draagt in beperkte mate bij aan sectorale beleidsdoelstellingen en bestuurlijke ambities, heeft geen hoge prioriteit maar is wel wenselijk. De gemeente neemt dan een facilitaire rol aan. Medewerking is dan mogelijk onder de voorwaarde dat het kostenverhaal is geregeld middels een kostenverhaalsovereenkomst.

  • 2.

    De ruimtelijke ontwikkeling draagt in belangrijke mate bij aan de beleidsdoelstellingen en bestuurlijke ambities, bijvoorbeeld vanuit de Woonvisie en/of woondeals en heeft daarmee een hoge prioriteit. Een ontwikkeling kan leiden tot een belangrijke (maatschappelijke) waardecreatie binnen de gemeente, waarbij een sterke sturing vanuit de gemeente gewenst / vereist is. We onderzoeken dan of een actieve rol mogelijk is.

Stap 3

Indien afweging 2 uit stap 2 aan de orde is zal onderzocht worden in hoeverre het initiatief financieel haalbaar is. Hierbij is het van belang de grondposities in het betreffende gebied in kaart te hebben en de kosten en de opbrengsten, op basis van het gewenste programma, van de ontwikkeling tegen elkaar af te zetten. Financieel haalbaar kan ook betekenen dat de ontwikkeling een tekort oplevert, maar dat de ontwikkeling zodanig bijdraagt aan de (maatschappelijke) beleidsdoelstellingen en bestuurlijke ambities dat de gemeente bereid is dit tekort af te dekken.

 

Stap 4

Wanneer het plan financieel haalbaar is, al dan niet met een af te dekken tekort, wordt een inschatting gemaakt van de risico’s. Wanneer de risico’s worden afgezet tegen de uitkomst van het financiële haalbaarheidsonderzoek kan de afweging worden gemaakt of we bereid zijn om risico (bestuurlijk, maatschappelijk of financieel) te lopen om de ambities en doelstellingen te bereiken.

 

Stap 5

Als laatste dient de afweging plaats te vinden in hoeverre we beschikken over voldoende capaciteit en kennis binnen de organisatie. Hierbij kan ook worden onderzocht of het inhuren van capaciteit en kennis aan de orde is.

 

Stap 6

Indien de conclusie bij stap 4 en/of 5 is dat we de ontwikkeling zelf niet geheel actief kan oppakken onderzoekt de gemeente of er nog een samenwerking mogelijk is met de markt. Deze situatie is aan de orde in het geval een deel van de gronden in eigendom is van bijvoorbeeld een marktpartij. Hierbij wordt opnieuw een inschatting gemaakt van de risico’s en kan de afweging worden gemaakt of we bereid zijn om deze risico’s, met name financieel, te lopen om de ambities en doelstellingen te bereiken.

 

Stap 7

Voor de afweging definitief kan worden gemaakt worden de resultaten uit stap 3, 4, 5 en 6 afgezet tegen onze financiële positie. Hierbij is het van belang dat financiële resultaten van eventuele aankopen van gronden, de kosten voor het realiseren van de ontwikkeling en de geanalyseerde risico’s worden afgezet tegen de beschikbare reserves en het weerstandsvermogen van de gemeente. Vanuit deze afweging kunnen de volgende keuzes worden gemaakt:

 

  • Actieve rol: de financiële middelen, reserves en weerstandsvermogen, laten toe dat de gemeente de ontwikkeling zelf risicodragend oppakt.

  • Samenwerking: de financiële middel, reserves en weerstandsvermogen, zijn toereikend om de ontwikkeling deels risicodragend gezamenlijk met de markt op te pakken.

  • Actief-facilitaire rol: de financiële middelen, reserves en weerstandsvermogen, zijn niet toereikend om de ontwikkeling geheel actief of in samenwerking met de markt risicodragend op te pakken. De gemeente zorgt dan voor de benodigde randvoorwaarden en het planologisch besluit van de ontwikkeling, maar laat de ontwikkeling verder over aan de markt.

3.2 Sturing binnen gebiedsontwikkeling

Binnen de kaders van de Omgevingswet kunnen we een sterke positie innemen bij de uitvoering van het grondbeleid. De regiefunctie en het kostenverhaal voor gemeenten zijn goed geregeld in de wet. Dit betreft de publieke taak (en rechten en plichten) van gemeenten. We hebben ook andere grondbeleidsinstrumenten tot onze beschikking. Deze zijn in onderstaande tabel 3 weergegeven.

 

 

Tabel 3: Grondbeleidsinstrumenten voor gemeenten

Taak

Actief

Actief faciliteren &passief

Normale publieke taak

  • Omgevingsplan inclusief kostenverhaalregels

  • Omgevingsvergunning en beleidskaders

  • Omgevingsplan of BOPA-procedure

Private mogelijkheden

  • Grondverwerving (minnelijk of via onteigening)

  • Stedelijke herverkaveling

  • Strategische verwerving

  • (Ver)koop, / huur / recht van opstal

  • Overeenkomsten (intentieovereenkomst, samenwerkingsovereenkomst, ontwikkelovereenkomst)

  • Intentieovereenkomsten en anterieure en posterieure kostenverhaalsovereenkomsten

     

    Grondverwerving via voorkeursrecht / onteigening

  • Grondruil

 

Normale publieke taak en instrumenten

Een afwijking van het omgevingsplan is mogelijk, mits de plannen in lijn liggen met gemeentelijke beleidsdoelen. Bij een afwijking worden de kosten voor het opstellen, toetsen en andere kosten doorberekend aan de ontwikkelaar. Ontwikkelaars kunnen ook zelf omgevingsplannen opstellen of de onderbouwing opstellen voor een BOPA-procedure, die we vervolgens toetsen. Op die manier kunnen we invloed uitoefenen om gewenste ruimtelijke ontwikkelingen te realiseren.

 

In de Omgevingswet is het de plicht dat alle (plan)kosten die de gemeente moet maken voor rekening van de ontwikkelaar komen. Hiervoor is het privaatrechtelijk spoor, de anterieure overeenkomst, het uitgangspunt. Dit betreft een vrijwillige overeenkomst, waarmee een ruimtelijke ontwikkeling in gang wordt gezet. Als alternatief kan het publiekrechtelijk spoor worden ingezet. Dit betreft het publiekrechtelijk kostenverhaal via het opnemen van kostenverhaalregels in het omgevingsplan. In het omgevingsplan leggen we het programma, de fasering, én het kostenverhaal vast. De Omgevingswet kent de volgende rechtsfiguren voor het verzekeren van kostenverhaal, zoals hieronder nader is toegelicht in het kader.

 

RECHTSFIGUREN) KOSTENVERHAAL IN DE OMGEVINGSWET

DE OMGEVINGSWET WORDT HET KOSTENVERHAAL VOOR GEMEENTEN OP DE VOLGENDE MANIEREN MOGELIJK:

  • 1.

    HET PRIVAATRECHTELIJK KOSTENVERHAAL (ARTIKEL 13.13 OW) DUS DE ANTERIEURE EN POSTERIEURE OVEREENKOMSTEN, HET PUBLIEKRECHTELIJKE KOSTENVERHAAL VIA DE BESCHIKKING BESTUURSRECHTELIJKE GELDSCHULD OP BASIS VAN DE KOSTENSOORTENLIJST OF HET KOSTENPLAFOND UIT HET OMGEVINGSPLAN (ARTIKEL 13.21 OW)

  • 2.

    DE PUBLIEKRECHTELIJKE FINANCIËLE BIJDRAGE (ARTIKEL 13.22 – 13.24 OW)

  • 3.

    DE PRIVAATRECHTELIJKE REGELING FINANCIËLE BIJDRAGE (ARTIKEL 13.22).

DE REGELING PUBLIEKRECHTELIJKE FINANCIËLE BIJDRAGE MAAKT HET MOGELIJK OP EEN INITIATIEFNEMER KOSTEN TE VERHALEN TER VERBETERING VAN DE KWALITEIT VAN DE FYSIEKE LEEFOMGEVING.HET HEEFT ECHTER DE VOORKEUR OM VOORAFGAAND VIA EEN DE PRIVAATRECHTELIJKE WEG, BIJ OVEREENKOMST DE FINANCIËLE BIJDRAGEN AAN ONTWIKKELINGEN IN DE FYSIEKE LEEFOMGEVING TE REGELEN. HET GAAT OM BIJDRAGEN VOOR ACTIVITEITEN TER VERBETERING VAN DE RUIMTELIJKE KWALITEIT EN REALISATIE VAN MAATSCHAPPELIJKE FUNCTIES. DEZE ONTWIKKELINGEN MOETEN ZIJN VASTGELEGD IN EEN OMGEVINGSVISIE OF PROGRAMMA.

 

Grondverwerving

Voor grondverwerving bestaan de volgende instrumenten:

  • minnelijke verwerving;

  • verwerving door middel van toepassing van het voorkeursrecht;

  • verwerving door middel van de onteigening.

Als gemeente zetten we in op minnelijke verwerving: het op vrijwillige basis verkrijgen van grond van een grondeigenaar. Een uitgewerkt plan, volledige planning en financiële onderlegger worden hiervoor opgesteld.

 

Voor zover minnelijke verwerving niet slaagt, is er het instrument van het voorkeursrecht. De Omgevingswet kent de volgende grondslagen: een zelfstandig besluit van de gemeenteraad of provinciale staten, een omgevingsvisie, een programma en een omgevingsplan. Uit strategisch oogpunt is het soms noodzakelijk om, voorafgaand aan een minnelijk traject, een voorkeursrecht te vestigen. Met de vestiging van een voorkeursrecht vergroten we de kans op verkrijgen we een positie op de grondmarkt en verkleinen we de kans op ‘prijsopdrijving’. Het voorkeursrecht geeft ons een exclusieve optie tot koop, indien en zodra de eigenaar de kavel waarop het voorkeursrecht is gevestigd te koop aanbiedt. De eigenaar is echter niet verplicht zijn grond te koop aan te bieden. Vestiging van een voorkeursrecht is daarmee een passief verwervingsinstrument.

 

Tot slot is er het actieve verwervingsinstrument van de onteigening. Onteigening is alleen toegestaan als er een algemeen belang is van het ontwikkelen, gebruiken of beheren van de fysieke leefomgeving waarvoor het privébelang moet wijken en ziet alleen op onroerende zaken: gronden, gebouwen en andere bouwwerken. Hiervoor dient een zorgvuldige wettelijke procedure gevolgd te worden. Bij onteigening motiveren we een eigenaar om, op basis van het algemeen belang, zijn grondeigendom tegen een volledige schadeloosstelling af te staan. Blijft vrijwillige medewerking van de grondeigenaar onverhoopt uit en is aan alle voor onteigening geldende vereisten voldaan, dan kan onteigening in rechte worden afgedwongen.

 

Stedelijke herverkaveling

Stedelijke herverkaveling maakt het mogelijk nieuwe ontwikkelingen te realiseren zonder actief overheidsingrijpen. Het is een wettelijke regeling met een vrijwillig karakter. Dat wil zeggen dat voor succesvolle toepassing alle betrokken grondeigenaren met de beoogde stedelijke herverkaveling zullen moeten instemmen. Het is bijvoorbeeld mogelijk om meerdere grondruilen onder te brengen in één ruilakte. We kunnen op die manier onze doelstellingen bereiken zonder vooraf actief vastgoed aan te kopen. Hiermee hoeven we minder een beroep te doen op publieke middelen en worden de financiële risico’s kleiner, maar neemt ook de gemeentelijke regie af.

 

Strategische verwerving

 

Strategische verwervingen vinden plaats om toekomstige (plan)ontwikkelingen mogelijk te maken. De vraag kan worden gesteld waarom in een vroegtijdig stadium aankopen moeten worden gedaan en er niet kan worden gewacht totdat een plan concreet is.

 

Hiervoor kunnen de volgende redenen worden gegeven:

  • ◼︎

    de gemeente wil in een vroegtijdig stadium een grondpositie verwerven om initiator te zijn voor toekomstige planontwikkelingen.

  • ◼︎

    de gemeente wil gronden en/of opstallen aankopen die binnen de huidige functie geen toekomst meer hebben, waardoor nieuwe ontwikkelingen mogelijk worden.

  • ◼︎

    de gemeente wil gronden aankopen als ruilobject met als doel deze strategisch te kunnen inzetten voor mogelijke verplaatsingsgevallen vanuit ruimtelijke ontwikkelingsprojecten.

  • ◼︎

    de gemeente wil een grondpositie verwerven om negatieve effecten van toekomstige planontwikkelingen juist tegen te gaan.

Het strategisch aan- of verkopen van grond vraagt om een kritische, integrale kijk op locaties, ook met het oog op de langere termijn. De vraag hoe strategisch eigendom op (middel)lange termijn kan worden ingezet staat hierbij centraal. Bij de afweging of een strategische aankoop wel of niet wordt verricht houden we rekening met de volgende punten:

  • ◼︎

    ruimtelijk belang: is het echt noodzakelijk voor de ruimtelijke ontwikkeling dat de gemeente in een vroegtijdig stadium gronden verwerft?;

  • ◼︎

    de termijn: wanneer wordt het aangekochte gebied in ontwikkeling genomen?;

  • ◼︎

    afbreukrisico: Het risico moet worden ingeschat dat een ontwikkeling gewijzigd wordt, vertraagd wordt of zelfs niet doorgaat;

  • ◼︎

    alternatieven voor gronden: hierbij dient te worden nagegaan wat de mogelijke alternatieven zijn indien de beoogde ontwikkeling op de betreffende gronden niet door gaat;

  • ◼︎

    de aankoopprijs: Bij een hoge prijs bestaat er al snel een hoog financieel risico, bij een lagere prijs is dit risico vanzelfsprekend lager;

  • ◼︎

    financiering en dekking: bij een aankoop die het raamkrediet overschrijdt, dient te worden nagegaan in hoeverre de gemeente de aankoop kan financieren en of bij een overschrijding van de boekwaarde ten opzichte van de marktwaarde een eventueel te treffen voorziening kan worden getroffen.

Gebiedsontwikkeling en projecten

Met gronduitgifte houden we de regie in handen en kan de gemeente de manier waarop grond wordt ingezet effectief en privaatrechtelijk controleren. We geven de grond uit, nadat deze bouwrijp gemaakt is, conform gemeentelijke voorwaarden. Uitgangspunt is dat ontwikkelingen kostenneutraal zijn en worden gedekt met opbrengsten die voortvloeien uit de gronduitgifte. In openbare procedures hanteert Zevenaar in principe marktconforme prijzen. Het woonrijp maken van de grond gebeurt doorgaans na uitgifte en stichting van het vastgoed. De verantwoordelijkheid voor het woonrijp maken van de grond komt bij een gemeentelijke ontwikkeling voor rekening en risico van de gemeente.

4 Thema’s in het grondbeleid

In dit hoofdstuk worden de thema’s besproken die binnen het grondbeleid als belangrijk zijn aangeduid. We formuleren een aantal thema’s die van belang zijn voor de keuze hoe het situationele grondbeleid kan worden toegepast. Bij de afweging in het situationele grondbeleid screenen we projecten volgens deze thema’s. Ze liggen ten grondslag aan het grondbeleid voor de komende periode. De thema’s zijn allemaal belangrijk vanuit het gemeentelijk perspectief. We nemen ze allemaal in de afweging mee. Naast thema’s blijft het financieel rendement van belang. Per project of locatie kunnen daarnaast ook andere opgaven belangrijk zijn. Hierbij past ook de gedachte dat grond meervoudig kan worden ingezet, te denken aan woningbouw, waterproblematiek e.d.

 

In paragraaf 4.6 leidt dat uiteindelijk tot de beleidskeuze dat we de thema’s in het grondbeleid meenemen bij de afweging voor gebiedsontwikkelingen.

 

Hierna geven we per thema een nadere toelichting, aan de hand waarvan we bij beoordeling van initiatieven een weging maken. Het gaat om de volgende thema’s:

  • 1.

    Duurzaamheid3 & energietransitie;

  • 2.

    Leefbaarheid, gezondheid & passende huisvesting;

  • 3.

    Economie;

  • 4.

    Adaptief programmeren;

  • 5.

    Infrastructuur.

Naast ontwikkelaars vormen ook de woningcorporaties belangrijke partners ook voor de uitvoering van de hiervoor genoemde thema’s en doelstellingen

 

GEMEENTELIJKE AFWEGING

WE VINDEN HET BELANGRIJK OM INITIATIEVEN TE ONDERSTEUNEN DIE AAN DE GENOEMDE THEMA’S VOLDOEN. WE BLIJVEN HIERBIJ ECHTER ALTIJD EEN INDIVIDUELE AFWEGING MAKEN. HET FEIT DAT EEN INITIATIEF BIJDRAAGT AAN DE THEMA’S IN DEZE NOTA EN/OF AAN ANDERE BELEIDSSTUKKEN (WAARONDER DE NOG VAST TE STELLEN OMGEVINGSVISIE) BETEKENT ECHTER NIET DAT DE GEMEENTE ELK INITIATIEF PER DEFINITIE - OP BASIS VAN EEN ACTIEVE OF FACILITERENDE ROL- MOGELIJK MAAKT. ER VINDT IMMERS ALTIJD EEN GEMEENTELIJK BESLUIT PLAATS, ONDER ANDERE IN HET OMGEVINGSPLAN

 

4.1 Duurzaamheid & Energietransitie

4.1.1 Duurzaamheid

Duurzaamheid (en klimaatadaptatie) zijn van cruciaal belang voor gemeente Zevenaar. We hebben concreet geformuleerde duurzaamheids- en klimaatadaptieve ambities. We zijn ons er als gemeente van bewust dat duurzaamheid meer is dan verbeterde energieprestaties, vermindering van de CO2-uitstoot en (her)gebruik van (milieuvriendelijke) materialen. Duurzaamheid in gemeente Zevenaar betekent een harmonieuze gebiedsontwikkeling van wonen, werken, natuur (en overige gebruiksfuncties), zonder uitputting of verdere aantasting van het klimaat. In 2026 is het vastgoed, dat in gebruik is door de eigen organisatie, aardgasvrij en in 2030 energieneutraal. In 2050 is de gehele vastgoedportefeuille energieneutraal, circulair en is de CO2_uitstoot met 95% gedaald ten opzichte van 1990. Om deze laatste doelstelling te realiseren, is een begin gemaakt door in de raadsvergadering van 13 mei 2020 het geamendeerde “toets- en afwegingskader grootschalige duurzame energieopwekking (zon en wind) vast te stellen.

 

Naast dat initiatieven duurzaam (behoren te) zijn wordt ook de afweging gemaakt of een locatie (eigen grondpositie) ingezet wordt voor duurzame initiatieven (bijvoorbeeld grootschalige opwek). Hiermee wordt de Nota Grondbeleid actief ingezet om ook andere gemeentelijke ambities en doelstellingen te realiseren. Ook klimaatadaptatie: het tegengaan van droogte, hittestress en wateroverlast is belangrijk. Als gemeente ambiëren we een gezonde en leefbare stad en dorpskernen, nu en in de toekomst.

Nieuwe initiatieven dienen zo energieneutraal mogelijk te worden gerealiseerd. Daarnaast kijken we verder dan de realisatie en opleverfase: de total-life-cycle-benadering geeft inzicht in de effecten van investeringen in verduurzaming op bijvoorbeeld energielasten. We sturen aan op een circulaire economie: zowel bij planvorming, bouw-, gebruik- en sloopfase. Maximaliseren van hergebruik (zoals van bouwmaterialen uit bestaande gebouwen) en minimaliseren van waardevernietiging. Hogere kosten die uit hergebruik van materialen voortkomen, leiden niet per sé tot ‘verliezen’. De circulaire economie kan leiden tot een toename van arbeidsplaatsen voor praktische beroepen en heeft in zoverre een positief effect op de werkgelegenheid binnen de gemeente. Denk hierbij aan onderhoudsberoepen zoals elektriciens, schilders, reparateurs etc. (bij onderhoud van materialen en installaties) en bij (ver)bouwwerkzaamheden omdat materialen hergebruikt worden.

4.1.2 Energietransitie

Er is landelijk en regionaal veel aandacht voor de energietransitie; (inter)nationale verdragen zijn uitgewerkt in wet- en regelgeving en convenanten. Dit uit zich onder andere in Regionale Energie- strategieën (RES). De energietransitie vraagt ook vanuit het grondbeleid blijvend om aandacht. We laten daarom in het grondbeleid ruimte voor aansluiting op een (regionaal) warmtenet, voor andere (collectieve) voorzieningen of (ruimte voor) initiatieven zoals zonneparken, laadinfrastructuur en/of -hubs of andere maatregelen die bijdragen aan duurzaamheidsdoelstellingen.

 

 

4.2 Gezondheid, leefbaarheid en passende huisvesting

4.2.1 Gezondheid

De gemeente Zevenaar moet voor al haar inwoners een fijne plek zijn om te leven. Een aangename en gezonde fysieke leefomgeving betekent een goede luchtkwaliteit, voldoende groen, minimale geluidsoverlast, een gezonde bodem en voldoende mogelijkheden om te sporten, te bewegen en gezond te verplaatsen.

Wonen gaat over meer dan alleen een woning. Het voorzieningenniveau en hoe mensen met elkaar samenleven zijn van evenredig belang. De kwaliteit van de openbare ruimte moet op peil blijven. Ook moet er voldoende mogelijkheid zijn voor inwoners om elkaar te ontmoeten en sociale contacten aan te gaan en te onderhouden.

4.2.2 Leefbaarheid

Op wijkniveau staat de leefbaarheid in Zevenaar niet onder druk. Een aantal woonbuurten en -complexen vormt een uitzondering op die regel. Op basis van de landelijke leefbaarheidsmonitor en geluiden uit de buurt houden we samen met de woningcorporatie het leefbaarheidsniveau nauwlettend in de gaten. We zoeken elkaar, en zo nodig andere partijen op als leefbaarheidsproblemen worden geconstateerd.

Daarnaast kijken we in de dorpskernen en in Zevenaar op wijkniveau welke maatregelen nodig zijn voor het op peil houden van de leefbaarheid. Een start daarmee is bijvoorbeeld gemaakt met het opknappen van de openbare ruimte in de wijk Zonnemaat, waar in overleg met de bewoners, corporatie en anderen de verbeterpunten zijn bepaald. Naast de fysieke aanpak willen we ook sociale aspecten en de woningen zelf meenemen om een gezamenlijke toekomstagenda uit te voeren.

Een ander belangrijk aspect dat samenhangt met / onderdeel is van leefbaarheid is de ruimtelijke kwaliteit. Dit kan naast de stedenbouwkundige en landschappelijke kwaliteit van woonlocaties ook betrekking hebben op het actief ontwikkelen van essentiële locaties zoals bijvoorbeeld een entreegebied of het actief overnemen van verloederde locaties. Dit sluit overigens ook aan op de duurzaamheid en houdbaarheid van locaties, terreinen en wijken.

4.2.3 Passende huisvesting

Zevenaar heeft een relatief groot aantal betaalbare koopwoningen, wat de gemeente aantrekkelijk maakt om te wonen. Er is echter een tekort aan deze woningen doordat ze vaak al bewoond zijn. Daarbij laat de meest recente prognose voor de woningbehoefte uit 2023 tenminste tot 2040 een veranderende samenstelling van de huishoudens zien, meer een- en tweepersoonshuishoudens. Daarmee neemt de vraag naar betaalbare woningen toe en groeit het woningtekort. Om dit tekort aan te pakken, ligt de focus op betaalbare woningen voor starters en middeninkomens en kleinere woningen voor doorstromers. Uit het onderzoek blijkt tevens dat bijna twee derde van de nieuwbouw tot 2030 uit betaalbare koopwoningen zou moeten bestaan. Daarnaast is er behoefte aan middeldure huurwoningen, met name appartementen en levensloopgeschikte woningen, vooral gericht op ouderen en huishoudens met een middeninkomen. Daarnaast is er vraag naar duurdere koopwoningen, waarbij het accent ligt op grondgebonden woningen.

 

De Woondeal 2.0, vastgesteld in 2023, stelt als doel een gezonde woningmarkt met een woningtekort van slechts 2% in 2030. Daarom wordt ingezet op plannen voor 33.000 nieuwe woningen in de regio tegen 2030 en 55.000 tegen 2040. Aanvullend op de kwantitatieve ambitie heeft de regio afgesproken om 2/3 van de zachte plancapaciteit te realiseren in het betaalbare segment (middeldure huur en goedkope en betaalbare koop) waarvan 30% in het betaalbare huursegment. Door de hoge huurprijzen is er weinig betaalbaar aanbod, wat de gemeente ertoe brengt een actieve rol te spelen in nieuwbouwprojecten, waarbij ze sturen op prijsklassen en sociale huurwoningen. Daarvoor is ook het gemeentelijk beleid in de woonzorgvisie 2024-2028 opgesteld.

 

Het overgrote deel van de toekomstige woningvoorraad staat er al, en wordt naar tevredenheid bewoond. Voor de toekomst ligt de nadruk op kwalitatieve nieuwbouw die bijdraagt aan doorstroming en aansluit op de bestaande omgeving en behoefte van de inwoners. Dit alles betekent dat de gemeente Zevenaar nog een forse (ruimteclaim) opgave heeft uit te voeren. Er komen tot 2030 minimaal 1350 tot 1570 extra woningen bij, met de focus op de kerngebieden Zevenaar, Babberich en Oud Zevenaar en met maatwerk voor omliggende kernen.

 

Door vergrijzing is het nodig om de bestaande woningen courant te houden. De gemeente wil hierbij faciliterend optreden door actief nieuwe woonvormen te stimuleren die het woningaanbod vergroten en beter aansluiten bij de woonbehoeften. We richten ons op een diverse aanpak met betaalbare en kleinere woningen, levensloopbestendige en geclusterde woonvormen. Daarnaast biedt de bestaande woningvoorraad kansen voor meer variatie, bijvoorbeeld door woningdelingsopties zoals splitsing, woningdelen, kamerverhuur en hospitaverhuur toe te staan.

 

 

LEVENSLOOPBESTENDIGE WONINGEN

TNO HEEFT ONDERZOEK GEDAAN NAAR DE MATE WAARIN BESTAANDE WONINGEN GESCHIKT ZIJN OF MET BEPERKTE MIDDELEN GESCHIKT ZIJN TE MAKEN VOOR MENSEN MET MOBILITEITSBEPERKINGEN DIE NOG WEL DE REGIE OVER HUN LEVEN KUNNEN VOEREN. LEVENSLOOPGESCHIKTE NIEUWBOUW (IN GROEPSVERBAND) IS INGERICHT OP ZO LANG MOGELIJK THUIS BLIJVEN WONEN. DIT GAAT EENZAAMHEID TEGEN, WAT NAAR SCHATTING JAARLIJKS CIRCA € 1.800 SCHEELT AAN ZORGKOSTEN PER HOOFD VAN DE BEVOLKING. NAAR DIT LAATSTE HEEFTDE UNIVERSITEIT MAASTRICHT (UM) ONDERZOEK GEDAAN ONDER BIJNA 350.000 NEDERLANDERS.

 

OVER EEN 10-JAARSPERIODE KAN HET VOORKOMEN VAN EENZAAMHEID IN PRINCIPE DUS EEN BESPARING OPLEVEREN VAN CIRCA € 18.000.DIT MAATSCHAPPELIJK RENDEMENT, SAMEN MET BESPARING VAN DE € 10.000 VOOR HET ALTERNATIEF OP EEN NIEUWBOUWWONING: HET AANPASSEN VAN DE REGULIERE WONING, KAN DE GEMEENTE IN TOTAAL DUS ZO’N €18.000 PER WONING BESPAREN. DIT BEDRAG ZAL NIET ÉÉN OP ÉÉN IN DE GEMEENTELIJKE BEGROTING ZIJN TERUG TE VINDEN VANWEGE HET OPEN-EINDE KARAKTER VAN DE WMO.

 

Het hierboven genoemde onderzoek van de UM is te vinden op https://www.maastrichtuniversity.nl/nl/nieuws/aanpakken-eenzaamheid-drukt-ook-zorgkosten

Met een situationeel grondbeleid leveren we maatwerk per project. Per project is de vergelijking tussen de besparing op de WMO-kosten versus mogelijk lagere grondopbrengsten bijvoorbeeld wezenlijk. Het leveren van maatwerk is ook waardevol en nodig in de huisvesting van bijzondere doelgroepen. Denk bijvoorbeeld aan arbeidsmigranten, woonwagenbewoners, statushouders en woonurgenten . Voor deze doelgroepen kunnen we tijdelijke (modulaire) woningen toevoegen, of tijdelijke huisvesting in bestaande gebouwen realiseren.

4.2.4 Adaptief programmeren

Adaptief programmeren is een aanpak en planningsmethodiek die besluitvormers helpt bij het nemen van beslissingen in complexe omgevingen onder onzekere omstandigheden. Adaptief programmeren speelt flexibel in op actuele ontwikkelingen, en borgt tegelijkertijd lange termijn ambities.

 

Programmeren gaat niet alleen over de toevoeging van woningen (kwantitatieve behoefte), maar ook over het voorzien in de juiste typen woningen (kwalitatieve behoefte). Door de dubbele vergrijzing (het aandeel 65-plussers neemt toe en daarbinnen neemt het aandeel 80-plussers toe) neemt het aantal en aandeel ouderen in rap tempo toe. Met deze toename verschuift de kwalitatieve woonbehoefte. Er is meer behoefte aan appartementen, en woningen geschikt voor ouderen. Het grootste deel van de toekomstige woningvraag kan echter worden ingevuld met bestaande, veelal oudere, woningen. Nieuwbouw betreft maar een beperkt deel van de totale opgave op de woningmarkt in Zevenaar. De huidige voorraad, overwegend bestaande uit grondgebonden woningen, is niet voldoende geschikt (te maken) voor de toenemende groep oudere en kleine(re) huishoudens. Complementair toevoegen aan de voorraad gaat daarom steeds vaker om toevoegen van die woningtypen waarvan in de bestaande voorraad nog weinig aanbod is.

 

Door adaptief te programmeren kunnen we beter inspelen op een verschuivende kwalitatieve behoefte. Hierdoor en door te werken met scenario’s voor mogelijke toekomstbeelden is het mogelijk om flexibel te blijven, mee te bewegen met ontwikkelingen en in te spelen op kansen. In plaats van de toekomst vast te leggen en te willen beheersen, is adaptief programmeren meer een werkwijze om het proces te beheersen. Via ontwikkelpaden werken we toe naar het gewenste toekomstbeeld.

Adaptief programmeren past bij de wens uit het coalitieakkoord om de ouderen te ondersteunen bij hun wens om langer thuis te blijven wonen.

 

4.3 Economie

Economische ontwikkeling en een gezonde economische structuur met voldoende werkgelegenheid voor inwoners van Zevenaar is een belangrijk thema voor onze gemeente. Een gebiedsontwikkeling kan direct én indirect invloed hebben op de werkgelegenheid en economische groei. Bij de uitgifte van kavels en beoordeling van initiatieven wegen we mee in hoeverre een project of bedrijfsactiviteit de toekomstige economische structuur van Zevenaar versterkt, en of de toekomstige werkgelegenheid in lijn ligt met het profiel van Zevenaarders. We zetten Liemers-breed in op de speerpunten logistiek, maakindustrie en de vrijetijdseconomie.

 

 

Via het grondbeleid kunnen we de richting beïnvloeden van economische ontwikkelingen in de gemeente Zevenaar. De rol van de gemeente zal afhangen in welke mate de ontwikkeling bijdraagt aan de visies en ambities op het gebied van economie en vrijetijdseconomie. Hoe meer dit aansluit, hoe actiever de rol kan zijn. Zo voeren we bijvoorbeeld een actief grondbeleid voor de ontwikkeling van Businesspark 7Poort. Op dit bedrijventerrein zijn slechts nog enkele kavels te koop. De ontwikkeling op de Spoorallee voor de bouw van Fashion Outlet Zevenaar is in volle gang. Ook voor de vervolg ontwikkeling op Businesspark 7 Poort volgen we een actief grondbeleid.

 

In het centrumgebied sturen we op concentratie van het winkelbestand, het bieden van een compleet aanbod en een comfortabele beleving van de ruimte: van place-to-buy naar place-to-be. We willen samen met andere (markt)partijen de vrijetijdseconomie in de gemeente versterken. Doel is om van Zevenaar, en in bredere zin De Liemers, een aantrekkelijke en bekende toeristisch-recreatieve bestemming te maken voor dagjesmensen en verblijfsgasten uit Nederland en Duitsland.

 

 

Via het grondbeleid beïnvloeden we de richting van economische ontwikkelingen in het centrum. Met het stellen van sociaal-maatschappelijke voorwaarden bij uitvragen en aanbestedingen en het beoordelen van private initiatieven kunnen we gewenste activiteiten stimuleren of ontmoedigen.

 

4.4 Infrastructuur

We zien dat verkeersstromen tussen en binnen onze gemeente de afgelopen jaren zijn veranderd en we verwachten dat die in de toekomst zullen blijven veranderen. Veranderingen vragen om aanpassingen en een grotere capaciteit op het wegennet van en naar Zevenaar, met name op het onderliggende wegennet bij de snelweg.

 

 

In de afgelopen jaren zijn de Arnhemseweg en de weg Hengelder daarom aangepast. Er komen twee nieuwe aansluitingen op het rijkswegennet: bij de Arnhemseweg (A15) en Zevenaar-Oost (A12). De bestaande aansluiting op de A12 - ter hoogte van de Griethse Poort - komt te vervallen.

Naast verbeteringen voor het autoverkeer investeren we in het vervoer over het spoor. Op het traject Zevenaar-Didam is het spoor verdubbeld. Zo zorgen we dat Zevenaar goed bereikbaar blijft voor inwoners, bezoekers en alle andere reizigers. Indien wij daar noodzaak toe zien, zullen we overgaan tot strategische aankoop van gronden, zodat op (de langere) termijn Zevenaar goed op weg blijft.

 

4.5 De beleidskeuzes in relatie tot de thema’s

Vele wegen leiden naar Rome: daarom is het belangrijk onze rol voorafgaande aan ieder project en iedere locatie transparant en zorgvuldig te bepalen.

 

BELEIDSKEUZE 2: THEMA’S IN HET GRONDBELEID MEENEMEN BIJ AFWEGING VOOR GEBIEDSONTWIKKELINGEN

 

Deze beleidskeuze houdt voor grondexploitaties in dat we de genoemde thema’s meenemen in de afweging voor een (gebieds-)ontwikkeling. Maatschappelijke kosten en opbrengsten die hier uit voortvloeien zetten we af tegen de directe financiële resultaten van een gebiedsontwikkeling. Als gemeente streven we natuurlijk naar optimalisatie binnen projecten. Het financiële aspect is daarbij niet leidend, maar wel een belangrijk onderdeel van het integrale resultaat. Als gemeente zijn we daarbij bereid om risico’s te dragen bij specifieke projecten. Deze risico’s worden vooraf in kaart gebracht en in de besluitvorming meegewogen.

 

MAATSCHAPPELIJK RENDEMENT EN TOTAL-LIFE-CYCLE-BENADERING BIJ PROJECTEN

ALS GEMEENTE VOEREN WE MOGELIJK OOK PROJECTEN UIT MET MAATSCHAPPELIJKE WINST EN FINANCIËLE TEKORTEN. OOK ALS WE NIET RISICODRAGEND ONTWIKKELEN KAN WAARDE WORDEN TOEGEVOEGD. HET MAATSCHAPPELIJK RENDEMENT RECHTVAARDIGT DAN DERGELIJKE INVESTERINGEN.

 

Thema’s in het grondbeleid wegen mee bij de uitgifte van gemeentegrond en bij initiatieven van derden

Bij de uitgifte van gemeentegrond bepalen we als gemeente de selectiemethode. Ook de opgave binnen het maatschappelijk rendement – op basis van de thema’s in het grondbeleid – bepalen we per locatie en project. We kiezen de beste selectiemethode, rekening houdend met het vooraf geformuleerde gewenste integrale resultaat. Daarbij kijken we naar maatschappelijk en financieel rendement, zowel op korte als lange termijn. Voor iedere locatie of project wordt het rendement getoetst aan de thema’s in het grondbeleid.

 

De weging van de thema’s in het grondbeleid verschillen per project. In het kader van transparantie wordt dit voorafgaand aan een selectieprocedure gecommuniceerd. Selectieprocedures blijken echter soms kostbaar en tijdrovend te zijn. Om te garanderen dat ook kleinere marktpartijen, inwonersgroepen en andere particuliere actoren kunnen meedingen in voor hen interessante projecten zoeken we als gemeente naar innovatieve selectiemethoden (zoals prijsvragen, tenders met innovatieve of uitdagende kaders en nieuwe samenwerkingsvormen).

 

We beoordelen initiatieven van derden, waarbij een ondergrens geldt van meer dan 20 woningen of één hectare bedrijventerrein, met een maatschappelijke kosten-batenanalyse volgens de ‘total-life-cycle’ benadering. Projecten worden, naast ruimtelijke/ landschappelijke inpasbaarheid, beoordeeld op zowel financieel als maatschappelijk rendement. Op die manier nemen we ook indirecte positieve en negatieve effecten van een ontwikkeling mee in ons waardeoordeel. We hebben daarbij in de eerste plaats een faciliterende rol. Met inachtneming van de hierboven genoemde ondergrenzen is het aan initiatiefnemers zelf om bij aanvragen te vermelden hoe zij de financiële en maatschappelijke aspecten meenemen, zowel op korte als lange termijn (denk hierbij aan duurzaamheidseisen e.d.).

 

We hanteren, afhankelijk van het thema, verschillende rendementen, financiën en (grond)opbrengsten. Bij de uitgifte van gemeentelijke grond hanteren we – grond bestemd voor sociale huur daargelaten – in principe marktconforme functionele grondprijzen. Dit betekent dat gemeente Zevenaar een prijs hanteert die afhankelijk is van functie en gebruik. We denken echter graag mee over de betaalbaarheid van ontwikkelingen, zeker als die vanwege de te verwachten maatschappelijke meerwaarde, bijdragen aan het totale integrale rendement.

 

Voor projecten zetten we altijd het financieel rendement af tegen het maatschappelijk rendement. Dit rendement meten we over de totale levenscyclus van dat wat gerealiseerd wordt. We werpen hiermee een brede blik op gebiedsontwikkelingen, waarbij we ook de effecten op lange termijn meenemen. Denk bijvoorbeeld aan lange termijn toenames in beheer en onderhoud van (openbare) ruimten, de fysieke en mentale gezondheid van inwoners, duurzaamheid, werkgelegenheid of de toekomstige economische levensvatbaarheid van Zevenaar. Het gaat dus niet alleen om het directe economische resultaat in de grondexploitatie. Een mogelijke bijdrage aan het maatschappelijk rendement, bijvoorbeeld door eindgebruikers, nemen we ook mee in de total-life-cycle-benadering. Grotere investeringen voorafgaande aan een ontwikkeling zijn daarom mogelijk wenselijk als daarmee bijvoorbeeld op lange termijn kosten worden bespaard. Voorbeelden zijn investeringen in verduurzaming, klimaatadaptatie of levensloopgeschiktheid.

 

We dragen vanwege onze publiekrechtelijke taak altijd enige verantwoordelijkheid voor het kostenverhaal. Het gaat dan om bijvoorbeeld plankosten, gebiedsoverstijgende kosten en nadeelcompensatie (planschade). Daarnaast rekenen we leges bij nieuwe ontwikkelingen op basis van onze legesverordening. Als we betrokken zijn, sturen we bij een actief grondbeleid op de cashflow, risicomanagement en de grondexploitatie. Bij een faciliterende rol geven we richting via anterieure overeenkomsten met waarborgzekerheden en sturen we, waar gemeentelijke kosten worden gemaakt op het budget.

 

We maken de Zevenaarse thema’s in het grondbeleid kenbaar in de Omgevingsvisie. In het onderliggende Omgevingsplan vertalen we deze thema’s naar een collectief van regels en (open) normen.

5 Financiële kaders

5.1 Waardering

De commissie Besluit begroting en verantwoording (hierna BBV ) heeft in haar notities “Grondbeleid in begroting en jaarstukken” en “ Materiële vaste activa” omschreven hoe gronden gewaardeerd moeten worden, welke kosten geactiveerd mogen worden en hoe tekorten en risico’s afgedekt moeten worden. Leidend daarbij is of de grond in transitie is of gaat, of wat de toekomstige bestemming wordt. In die zin hebben we weinig beleidsvrijheid en zijn we gehouden aan de regelgeving.

 

5.2 Grondexploitaties

Uit de grondexploitatieberekening blijkt of alle investeringen terugverdiend kunnen worden en of er winst wordt verwacht. De eindwaarde van een project staat gelijk aan de opbrengsten minus de kosten gedurende de gehele looptijd. Is de eindwaarde negatief, dan wordt een verliesvoorziening getroffen om het toekomstige verwachte verlies te dekken.

Het voorzichtigheidsbeginsel leidt ertoe dat realisatie van winst moet worden uitgesteld tot daarover voldoende zekerheid bestaat. Dit betekent echter niet dat pas winst moet worden genomen bij het afsluiten van een grondexploitatie. De commissie BBV schrijft in dat geval voor dat tussentijds winst genomen moet worden conform de ‘percentage of completion’ methode (POC-methode). Hiervoor moet het resultaat op de grondexploitatie wel op betrouwbare wijze kunnen worden ingeschat. Indien aan de volgende voorwaarden is voldaan, bestaat er voldoende zekerheid om winst te kunnen nemen:

 

  • 1.

    De resterende looptijd van de grondexploitatie is tien (10) jaar of minder; én

  • 2.

    Het resultaat op de grondexploitatie kan betrouwbaar worden ingeschat; én

  • 3.

    De grond (of het deelperceel) moet zijn verkocht; én

  • 4.

    De kosten zijn gerealiseerd (winst wordt naar rato van de realisatie genomen).

Alvorens hiertoe wordt overgegaan worden de projectspecifieke risico’s in kaart gebracht en betrokken bij de tussentijdse winstneming. Deze winstneming wordt met de hoogte van de gekwantificeerde projectspecifieke risico’s gecorrigeerd.

Bij projectspecifieke risico’s gaat het niet om risico’s die een relatie hebben met economische groei of de (vastgoed)markt of over toekomstige programmatische aanpassingen waarover de raad nog moet beslissen.

 

Bij de start van een nieuwe ontwikkeling, waarbij de gemeente een grondpositie heeft dan wel gaat innemen, wordt de grondexploitatieberekening ter vaststelling voorgelegd aan de raad. Als het verwachte resultaat negatief is zal het voorstel altijd voorzien zijn van een dekkingsvoorstel, en een onderbouwing van het maatschappelijk rendement. Wat onder dit maatschappelijk rendement wordt verstaan, wordt door middel van voorbeelden verduidelijkt in § 3.1.

 

De grondexploitaties moeten minimaal één keer per jaar worden herzien. Dat wil zeggen dat jaarlijks beoordeeld wordt of de verwachte kosten en opbrengsten van een project gedurende de gehele looptijd juist zijn ingeschat. De grondexploitatieberekening wordt bijgesteld indien zich gedurende het jaar nieuwe feiten voordoen, met substantiële wijzigingen tot gevolg. Noodzakelijk geachte investeringen en opbrengsten worden bij de begroting als benodigd budget voorgelegd aan de gemeenteraad. In voorkomende gevallen worden deze budgetten bijgesteld in tussenrapportages. Bij de jaarrekening wordt een verantwoording van de behaalde resultaten gepresenteerd. We hanteren een uniforme aanpak voor wat betreft risicomanagement bij ruimtelijke projecten. De risico’s worden minimaal één keer per jaar geïnventariseerd middels een kwalitatieve analyse. Waar mogelijk worden de risico’s gereduceerd door het treffen van beheersmaatregelen. De resterende risico’s worden berekend middels een kwantitatieve analyse en vastgelegd. Met deze informatie kan de projectleider de directie en het bestuur juist informeren over de bestaande risico’s binnen projecten.

 

Het risicoprofiel van de grondexploitaties vormt - samen met de andere gemeente-brede risico’s - de noodzakelijke omvang van de benodigde weerstandscapaciteit. De beschikbare weerstandscapaciteit wordt aangevuld met winsten uit grondexploitaties en vrijval uit de verliesvoorzieningen van de grondexploitaties. Op basis van de Nota reserves en voorzieningen 2018 (vastgesteld op 19-12-2018) worden deze resultaten via resultaatsbestemming toegevoegd aan de algemene reserve, tenzij hiertoe bij resultaatsbestemming in het kader van de jaarstukken anders wordt besloten.

De algemene reserve is, conform dezelfde Nota reserves en voorzieningen, onder meer bedoeld om algemene bedrijfsrisico’s af te dekken.

 

EVENTUELE TEKORTEN VOOR PROJECTEN WORDEN AFGEDEKT VIA EEN VERLIESVOORZIENING OP NETTO CONTANTE WAARDE.

WE BRENGEN MINIMAAL ÉÉN KEER PER JAAR DE RISICO’S VOOR RUIMTELIJKE PROJECTEN KWALITATIEF EN KWANTITATIEF IN BEELD, DOOR HET TREFFEN VAN BEHEERSMAATREGELEN EN DOOR DE TOETSING AAN DE WEERSTANDSCAPACITEIT.

 

5.3 Bevoegdheid college

Het college is op grond van artikel 160 Gemeentewet bevoegd tot het verrichten van privaatrechtelijke rechtshandelingen (transacties onroerend goed, sluiten van exploitatieovereenkomsten, publiek-private samenwerkingsovereenkomsten). In artikel 171, eerste lid, van de Gemeentewet is bepaald dat de burgemeester (als rechtspersoon) de gemeente in en buiten rechte vertegenwoordigt. Daaronder valt het verrichten van privaatrechtelijke rechtshandelingen waartoe het college besluit. Het college dient de raad in staat te stellen om zijn wensen en bedenkingen kenbaar te maken.

 

Met betrekking tot de aan- en verkoop van gronden wordt aansluiting gezocht bij de gemeentelijke mandatenregeling welke periodiek wordt geactualiseerd

 

5.4 Verantwoording en bijsturing via P & C-cyclus

Overeenkomstig artikel 9, lid 2 van het BBV provincies en gemeenten dient een paragraaf grondbeleid deel uit te maken van de programmabegroting en het jaarverslag van de gemeente. Transparantie van het grondbeleid is om twee redenen van belang. In de eerste plaats vanwege het financiële belang voor zowel de gemeente als haar partners/ de andere partijen op de grondmarkt en de risico’s en in de tweede plaats vanwege de relatie tot de doelstellingen zoals aangegeven in onze programma’s zoals bijvoorbeeld Wonen, Zorg, Recreatie of Economie. Door hier meer inzicht in te geven wordt duidelijk waarom de gemeente Zevenaar wel of niet actief betrokken is in specifieke situaties.

De geprognosticeerde resultaten van de gemeentelijke grondexploitaties worden jaarlijks per 1 januari herzien. Daarna worden deze verwerkt in de Uitvoeringsrapportage grondexploitaties die door de raad worden vastgesteld. De financiële effecten worden verwerkt in de door de raad vastgestelde jaarrekening van het voorafgaande jaar.

 

Voor de verliesgevende grondexploitaties wordt, conform de voorschriften van het BBV, een verliesvoorziening getroffen. De raad bepaalt uit hoofde van haar budgetrecht (meestal bij de vaststelling van de jaarrekening) de bestemming van eventueel vrijgevallen verliezen dan wel de dekking van een noodzakelijke aanvulling van de verliesvoorziening.

Omdat een verliesvoorziening wordt bepaald op basis van de Netto Contante Waarde van het resultaat van een grondexploitatie (zoals bepaald in de Financiële verordening gemeente Zevenaar 2023) heeft de vorming dan wel een vrijval van deze verliesvoorziening een effect op de meerjarenbegroting. Aan deze verliesvoorziening dient immers jaarlijks rente te worden toegevoegd. Deze toevoeging komt ten laste van de begroting. Een vrijval van de verliesvoorziening betekent een lagere toevoeging van rente en heeft dus een gunstig effect op de begroting.

 

De paragraaf Weerstandsvermogen van de meerjarenbegroting verschaft inzicht in het gemeente brede risicoprofiel.

 

5.5 Bovenwijkse voorzieningen en bijdrage ruimtelijke ontwikkelingen

Via de Omgevingswet – kunnen gemeenten een bijdrage vragen voor bovenwijkse voorzieningen en ruimtelijke ontwikkelingen aan initiatiefnemers. De Omgevingsvisie en het omgevingsplan vormen de basis voor het in rekening brengen van een (financiële) bijdrage en voor bijdrage voor bovenwijkse voorzieningen.

5.6.1 Bovenwijkse voorzieningen

Voor het verhalen van de bijdrage voor Bovenwijkse voorzieningen gelden de volgende criteria:

 

  • Het exploitatiegebied heeft profijt van de betreffende voorzieningen;

  • Er wordt aangetoond dat de voorzieningen toerekenbaar zijn aan het exploitatiegebied (causaliteit);

  • Er wordt aangegeven in welke mate de kosten van de voorzieningen ten laste kunnen worden gebracht van het exploitatiegebied (proportionaliteit).

5.6.2 Afdwingbare financiële bijdrage kwaliteitsverbetering

De Omgevingswet biedt de mogelijkheid tot een afdwingbare financiële bijdrage kwaliteitsverbetering. Artikel 8.21 van het Omgevingsbesluit wijst de categorieën ontwikkelingen aan. Alleen voor deze categorieën ontwikkelingen voor verbetering van de fysieke leefomgeving kan in het omgevingsplan een financiële bijdrage worden gevraagd. Deze bijdrage staat los van het publiekrechtelijk kostenverhaal. De grondslag voor deze financiële bijdrage is het omgevingsplan.

5.6.3 Vrijwillige financiële bijdrage gebiedsontwikkeling

Aanvullend op het kostenverhaal biedt de Omgevingswet de mogelijkheid om een vrijwillige bijdrage gebiedsontwikkeling te vragen. De Omgevingswet biedt hiervoor een zelfstandige grondslag en maakt dus formeel geen deel uit van de kostenverhaalsovereenkomst.

 

Een vrijwillige financiële bijdrage gebiedsontwikkeling is een financiële bijdrage aan kosten van ontwikkelingen die niet onder het (publiekrechtelijk) kostenverhaal vallen, maar wel bijdragen aan de kwaliteit van een gebied. Vereist is een grondslag in een omgevingsvisie of een programma. Een bijdrage kan alleen worden gevraagd als, na toepassing van het wettelijke publiek kostenverhaal, de exploitatie van de locatie het kan dragen.

 

De mogelijkheid van afspraken over een vrijwillige financiële bijdrage is verder niet beperkt tot de ‘anterieure fase’. Ook na vaststelling van kostenverhaalregels of kostenverhaalvoorschriften kan de overeenkomst gesloten worden.

 

5.6 Grondprijsbeleid

Voor het bepalen van de hoogte van de prijs van bouwgrond hanteren we een functioneel en marktconform grondprijsniveau. De grondprijs is hiermee afhankelijk gesteld van de functie waarvoor een perceel grond door de afnemer wordt aangekocht. Uitgangspunt is verder dat de grond tegen een marktconforme verkoopprijs wordt verkocht, zodat we een reële marktprijs ontvangen en vermeden wordt dat de afnemer van de grond wordt gesubsidieerd. Daarbij spelen ook het voorkomen van (verboden) staatssteun en de gedragsregels uit de Wet Markt en Overheid een belangrijke rol. Voor het bepalen van de hoogte van de grondprijzen worden onderstaande vijf methoden het vaakst toegepast in Nederland:

 

1 Comparatieve methode

Deze methode leidt de waarde van de grond af uit vergelijkbare gerealiseerde transacties. De waarde wordt gecorrigeerd voor eventuele verschillen die zich voordoen met de referentielocatie. Het voordeel van deze methode is de eenvoud en toepasbaarheid, maar het nadeel is dat er vaak een gebrek is aan kwalitatief goed vergelijkingstransacties. De comparatieve methode wordt veelal gebruikt om te verifiëren of bepaling met behulp van een andere methode een acceptabele uitkomst geeft.

 

2 Kostprijsmethode

De kostprijs is een optelling van alle productiekosten die we als gemeente maken (verwerving, bouw- en woonrijp maken en plankosten). Omdat deze vrijwel nooit een goede afspiegeling is van de marktconforme prijs, wordt deze methode in beginsel niet gehanteerd. Hantering van deze methode wordt gehanteerd om te bepalen of de marktconforme prijs niet onder het kostprijsniveau is gedaald.

Daarmee kan dan de afweging worden gemaakt of productie van deze bouwgrond onder het kostprijsniveau wenselijk is.

 

3 Residuele waardemethode

Met deze methode wordt de waarde van de grond afgeleid van de opbrengsten en kosten van de op die bestemming te realiseren ontwikkeling. De residuele grondwaarde is het verschil tussen de commerciële verkoop- of beleggingswaarde van het op de grond te realiseren vastgoed en de bouw- en bijkomende kosten inclusief btw.

 

4 Grondquote / grondcurve

Met de ervaringen van de residuele methode kan de grondprijs als percentage van de v.o.n.- prijs (vrij op naam prijs) van de projectmatige woningen worden uitgedrukt. Dit percentage kan variëren naarmate de v.o.n. prijs stijgt. Deze genormeerde residuele waardemethode wordt vertaald in een grondcurve. Afspraken over de kwaliteit van het vastgoed blijven noodzakelijk in het contractvorming proces.

 

5 Vaste vierkantemeterprijs of vaste kavelprijs

Hierbij wordt een vast bedrag per m² bouwgrond of kavel gehanteerd. Indien gewenst kan een verschillende m² prijs gehanteerd worden bij verschillende prijscategorieën, locaties of kavelgrootte. Voor sociale huur en koop wordt gewerkt met een vaste kavelprijs welke in de gemeentelijke grondprijsbrief wordt vastgesteld en onderbouwd.

 

De onderbouwing van de grondprijzen vindt u terug in de grondprijsbrief. Deze leggen we jaarlijks door een vertrouwelijke onderbouwing voor aan het college. De in het grondprijsbeleid vastgelegde tarieven worden toegepast in alle overeenkomsten die betrekking hebben op kavels en losse grondstroken. Voor transacties waarvan (een deel van) de levering plaats vindt buiten het tijdvak van het vigerende grondprijsbeleid zal de waardestijging worden gecompenseerd door een in de overeenkomst opgenomen rentebepaling, dan wel door de toepassing van een indexering. Indien het niet mogelijk blijkt om een specifieke kavel binnen de kaders van het grondprijsbeleid te verkopen, dan wordt dit gemotiveerd ter besluitvorming aan het college voorgelegd.

 

UITGIFTE VAN BOUWGROND

DE UITGIFTE VAN BOUWGROND GESCHIEDT – GROND VOOR SOCIALE WONINGBOUW DAARGELATEN – TEGEN MARKTCONFORME GRONDPRIJZEN GEBASEERD OP DE BEOOGDE FUNCTIE VAN DE UIT TE GEVEN BOUWGRONDEN. DE GRONDPRIJZEN ZIJN BEPAALD MET DE RESIDUELE GRONDWAARDEMETHODE EN BETREFFEN BOUWRIJPE GROND.JAARLIJKS GEVEN BURGEMEESTER & WETHOUDERS INZICHT IN DE TE HANTEREN METHODEN EN PRIJZEN IN DEGRONDPRIJSBRIEF, WAARBIJ TEVENS REKENING WORDT GEHOUDEN MET EUROPESE WET- EN REGELGEVING. AFWIJKINGEN VAN HET GRONDPRIJSBELEID ZIJN VOORBEHOUDEN AAN HET COLLEGE MITS DEZE VALLEN BINNEN DE KADERS VAN DE DESBETREFFENDE VASTGESTELDE GRONDEXPLOITATIE.

 

5.7 Snippergroen- en reststrokenbeleid en verjaring van grondeigendom

Voor snippergroen en reststroken verwijzen wij naar het gemeentelijke groenbeleid, met kenmerk Z/19/330403/INT/19/927837. De (vermeende) verjaring van gemeentelijke grondeigendom wordt per casus separaat beoordeeld en behandeld. Verder volgt de gemeente de nieuwste inzichten over verjaring uit de rechtspraak en wetgeving.

Aldus besloten in de openbare vergadering van de raad van de gemeente Zevenaar, gehouden op ‎26 maart 2025.

De griffier

drs. L.F. Sluis

De burgemeester

drs. L.J.E.M. van Riswijk

Bijlage A: Samenhang beleid

 

In deze bijlage staat een lijst (niet uitputtend) met beleid dat sterk samenhangt met het grondbeleid en/of belangrijke ruimteclaims binnen het Zevenaarse grondgebied.

 

  • Omgevingsvisie ( ligt als ontwerp ter inzage)

  • Ambitiedocument Entree Hengelder)

  • Centrumvisie Zevenaar

  • De Zevenaarse economische agenda

  • De economische visie De Liemers

  • Regionale Energie Strategie Arnhem-Nijmegen

  • Integraal Accommodatieplan

  • Nota kostenverhaal als onderdeel van het IAP

  • Beleidskader vrijetijdseconomie Zevenaar 2030

  • Woondeal 2.0

  • Woonzorgvisie Zevenaar 2024-2028

  • Economische Agenda Zevenaar

  • Routekaart Verduurzamen maatschappelijk vastgoed

  • Toets- en afwegingskader grootschalige duurzame energieopwekking (zon en wind)

  • Structuurvisie Zevenaar 2012-2030

  • Omgevingsvisie Gelders Eiland 2030

  • (Intergemeentelijke) Structuurvisie Rivierklimaatpark IJsselpoort

  • Grondprijsbrief gemeente Zevenaar 2025 (wordt jaarlijks geactualiseerd)

  • Beleidsregels uitgifte groenstroken

  • Klimaatplan ‘op weg naar een klimaatneutrale organisatie’

  • Programma Conceptueel en Circulair Bouwen (CCB)

  • Warmtetransitie visie gemeente Zevenaar

  • Warmteprogramma gemeente Zevenaar (nog niet vastgesteld)

  • Integrale Laadvisie gemeente Zevenaar 2022

  • Uitvoeringsprogramma Klimaatadaptatie

Bijlage B: Samenwerking

 

De meest voorkomende vormen van Publiek-Private Samenwerkingsvormen (PPS-constructies) zijn:

  • PPS – concessiemodel;

  • PPS – coalitiemodel (bouwclaim);

  • PPS – alliantiemodel (joint venture).

Ad 1 Concessiemodel

De gemeente neemt het initiatief, maar betrekt marktpartijen al in een vroeg stadium van de gebiedsontwikkeling. De gemeente regisseert de aanbesteding, en samen met de marktpartijen wordt het projectresultaat bepaald, bijvoorbeeld met het stedenbouwkundig programma van eisen of kwaliteitsnormen voor groen of openbaar gebied. Met het concessiemodel voeren marktpartijen de gebiedsontwikkeling zoveel mogelijk zelf uit.

 

Ad 2 Coalitiemodel (bouwclaim)

Al vooraf verdelen de gemeente en ontwikkelaars de werkzaamheden, verantwoordelijkheden, de zeggenschap en de risico’s. Deze verdeling wordt vastgelegd in een samenwerkingsovereenkomst (SOK). Bij de bouwclaim zijn grondposities in eigendom van marktpartijen. Zij dragen deze grondposities over aan de gemeente die op haar beurt de grondexploitatie voert. Overdracht gebeurt vaak tegen lagere prijs dan de actuele marktwaarde. Marktpartijen zijn namelijk doorgaans niet geïnteresseerd in sec de grondexploitatie, voor zover dit überhaupt mogelijk is op basis van de aanbestedingsregels. Met een korting op de marktwaarde ‘kopen’ de marktpartijen ontwikkelrechten ofwel bouwclaims. Deze rechten hebben betrekking op aantallen te realiseren woningen, op de locatie zelf, en mogelijk ook deels op locaties elders.

 

Ad 3 Alliantiemodel (joint venture)

De gemeente en de markt werken gezamenlijk aan de ontwikkeling van voorzieningen, de bouw, exploitatie en beheer. Zij accepteren samen risico’s voor wat betreft kosten en opbrengsten.

Werkzaamheden, verantwoordelijkheden, zeggenschap en risico’s worden gelijkmatig gedragen. Ze worden overgedragen aan een losstaande projectorganisatie of joint venture, waar de gemeente en marktpartijen gezamenlijk aan deelnemen. In dit model hebben partijen een gezamenlijk ontwikkelingsbelang.

Naar boven