Derde wijziging van het beleid ‘Buitengebied met kwaliteit’

De raad van de gemeente Dinkelland,

 

gelezen het voorstel van het college van burgemeester en wethouders van 18 februari 2025, nr. 10 A;

 

gelet op het advies van de commissie Omgeving en Economie van 11 maart 2025;

 

besluit: 

  • 1.

    Het ‘Derde besluit van het beleid Buitengebied met kwaliteit’ vast te stellen.

  • 2.

    De ‘Nota verblijfsrecreatie Noordoost Twente’ in te trekken

Artikel I  

Hoofdstuk 1 wordt als volgt gewijzigd:

  • A.

    De gehele tekst van paragraaf 1.3 als wordt volgt gewijzigd:

    Deze beleidsregel is uitsluitend van toepassing op het buitengebied van de gemeente en de regels en voorwaarden uit deze notitie zijn een nadere gemeentelijke uitwerking van het provinciaal beleid waaronder artikel 4.11 (Kwaliteitsimpuls Groene Omgeving), paragraaf 4.6.1 (Kwaliteitsimpuls agro en food) en paragraaf 4.5.4 (Verblijfsrecreatie) van de Omgevingsverordening Overijssel. Deze beleidsregel is niet van toepassing op de planologische mogelijkheden die het omgevingsplan bij recht of met toepassing van een binnenplanse omgevingsplanactiviteit biedt, met dien verstande dat geen medewerking wordt verleend aan een binnenplanse omgevingsplanactiviteit als deze niet passend is in dit beleid. Reden hiervoor is dat met de derde wijziging in 2025 nieuw beleid is opgenomen waardoor geen toepassing kan worden gegeven aan de binnenplanse omgevingsplanactiviteit die door deze wijziging is verouderd. Ook is deze beleidsregel niet van toepassing op o.a. de uitbreiding van bestaande bedrijventerreinen en bestaande woningbouwlocaties die binnen de bebouwde kom zijn gelegen en richting het buitengebied worden uitgebreid en op zonne- en windparken.

     

    Afhankelijk van de wijze waarop een ontwikkeling juridisch-planologisch geborgd moet worden, moet voor de toepassing van deze beleidsregel een procedure tot wijziging van het omgevingsplan of een omgevingsvergunning voor een zgn. buitenplanse omgevingsplanactiviteit worden doorlopen.

  • B.

    De titel van paragraaf 1.4 wordt gewijzigd in ‘Begrippen en bijlagen’ en de tekst wordt als volgt gewijzigd:

    Voor de toepassing van deze beleidsregel zijn de begrippen opgenomen in bijlage 1 en in bijlage 2 en 3 is een nadere uitwerking van het toetsingskaders ‘ruimtelijke kwaliteit gebouwen’ respectievelijk ‘verblijfsrecreatie’ opgenomen. De bijlagen maken integraal onderdeel uit van onderhavige beleidsnota.

Artikel II  

Hoofdstuk 2 wordt als volgt gewijzigd:

  • A.

    In de eerste alinea onder paragraaf 2 vervalt ‘een goede ruimtelijke ordening of’ en vervalt ‘ingeval de Omgevingswet inwerking is getreden’.

  • B.

    In voorwaarde 11 vervalt ‘het bestemmingsplan/’.

Artikel III  

Hoofdstuk 3 wordt als volgt gewijzigd:

  • A.

    In paragraaf 3.1 wordt voorwaarde 7 als volgt gewijzigd:

    Karakteristieke gebouwen en monumentale gebouwen kunnen niet worden ingezet voor sloop en worden ingepast in de nieuwe erfopzet;

  • B.

    In paragraaf 3.2 wordt in voorwaarde 1 in de tekst in de tabel, in kolom 2, rij 2, een spatie toegevoegd tussen ‘1’ en ‘m2 sloop’.

  • C.

    In paragraaf 3.2 wordt voorwaarde 6 als volgt gewijzigd:

    Karakteristieke gebouwen en monumentale gebouwen kunnen niet worden ingezet voor sloop en worden ingepast in de nieuwe erfopzet;

  • D.

    In paragraaf 3.4 wordt voorwaarde 3 als volgt gewijzigd:

    Karakteristieke gebouwen en monumentale gebouwen kunnen niet worden ingezet voor sloop en worden ingepast in de nieuwe erfopzet;

  • E.

    In paragraaf 3.4 wordt in voorwaarde 6 ‘de Nota verblijfsrecreatie Noordoost Twente of indien deze beleidsnota wijzigt het op dat moment van toepassing zijnde verblijfsrecreatieve beleid’ vervangen door ‘bijlage 3’.

  • F.

    In paragraaf 3.5 wordt voorwaarde 7 als volgt gewijzigd:

    Karakteristieke gebouwen en monumentale gebouwen kunnen niet worden ingezet voor sloop en worden ingepast in de nieuwe erfopzet;

  • G.

    In paragraaf 3.5 in voorwaarde 16 vervalt ‘bestemmingsplan/’.

  • H.

    In paragraaf 3.5 wordt in voorwaarde 18 nummer ‘10’ gewijzigd in nummer ‘11’.

  • I.

    Na paragraaf 3.5 wordt een nieuwe paragraaf ‘3.6 Bewonen van karakteristieke of monumentale gebouwen’ ingevoegd en deze luidt als volgt:

    Karakteristieke gebouwen en monumentale gebouwen die we als gemeenten willen behouden voor het landschap komen onder voorwaarden in aanmerking voor een woonfunctie. Voor de beoordeling of bebouwing valt in de categorie karakteristiek of in de categorie monumentaal, hebben de gemeenten Dinkelland en Tubbergen het ‘Toetsingskader ruimtelijke kwaliteit gebouwen’ uitgewerkt dat is opgenomen als bijlage 2. Deze bijlage wordt gehanteerd bij de toetsing of een gebouw valt in de categorie karakteristiek of valt in de categorie monumentaal of valt in een van de overige categorieën. Dit is van belang omdat alleen gebouwen die vallen onder de categorieën karakteristiek en monumentaal in aanmerkingen kunnen komen voor het opnieuw toekennen van een woonfunctie. Voor de indeling in een categorie kan de gemeente zich laten adviseren door het gemeentelijke kwaliteitsteam.

     

    Niet enkel de voormalige boerderij komt in aanmerking voor het bewonen daarvan, maar ook overige bebouwing, die als karakteristiek of monumentaal wordt aangemerkt, zoals oude schöppes, hooischuren en degelijke, die de minimale inhoud hebben, kunnen worden bewoond. Veldschuren komen niet in aanmerking voor deze regeling.

     

    Voorwaarden deelname wonen in karakteristieke bebouwing

    Om te komen tot een woning in karakteristieke gebouwen of monumentale gebouwen gelden de volgende voorwaarden:

    • 1.

      Door de gemeente wordt bepaald of een gebouw valt in de categorie karakteristiek of de categorie monumentaal, Dit wordt getoetst aan het ‘toetsingskader ruimtelijke kwaliteit gebouwen’ dat is opgenomen als bijlage 2;

    • 2.

      Er wordt een cultuurhistorische waarde stelling aangeleverd die bestaat uit een bouwhistorische verkenning om de aanwezige waarden vast te stellen en van daaruit de technische bepaling wat de mogelijkheden zijn om (delen van) het gebouw te behouden. De delen die niet behouden kunnen blijven kunnen mogelijk met eenzelfde soort materiaal opnieuw worden opgericht. Dit rapport moet door een deskundige zijn opgesteld en wordt getoetst door Het Oversticht namens de gemeente;

    • 3.

      Er wordt een renovatieplan aangeleverd waarbij de bouwhistorische verkenning en de technische waardebepaling als uitgangspunt dienen voor renovatie van het gebouw tot woning. Dit renovatieplan wordt getoetst door Het Oversticht namens de gemeente en bestaat minimaal uit de volgende onderdelen:

      • -

        beschrijving van het karakteristieke object, het erf en de historie (bij voorkeur met foto’s);

      • -

        beschrijving van de cultuurhistorisch waardevolle bouwdelen, op tekening aangegeven en onderbouwd en toegelicht aan de hand van foto’s. Onderlegger hiervoor is de verrichtte cultuurhistorische waarde stelling;

      • -

        behoud en herstel en het plan van aanpak hoe daartoe te komen. Hiertoe behoren een technische werkomschrijving van toe te passen materialen, veiligstellen van het object waaronder stutten/afdekken, wijze van isoleren en dergelijke;

      • -

        randvoorwaarden voor uitvoering door een aannemer met aantoonbare ervaring met soortgelijke projecten en referenties;

    • 4.

      Indien planologisch een woonfunctie kan worden toegekend om het gebouw te bewonen dient daarnaast aan de volgende voorwaarden te worden voldaan:

      • -

        de minimale inhoud bedraagt 450 m³;

      • -

        bij een inhoud van minimaal 1.000 m³ zijn maximaal 2 woningen toegestaan. Bij een inhoud van minimaal 1.500 m³ zijn maximaal 3 woningen toegestaan, met dien verstande dat het passend is in de erfopzet;

      • -

        per erf worden niet meer dan drie woonheden gerealiseerd.

    • Deze hiervoor genoemde voorwaarden met betrekking tot inhoud en aantallen woonheden gelden niet voor monumentale gebouwen.

    • 5.

      Het gebouw dat in aanmerking komt voor de regeling in deze paragraaf mag nadien niet worden gesloopt. Het renovatieplan dient als uitgangspunt voor de planologische aanpassing en dient conform uitgevoerd te worden en behouden te blijven. Mocht zich tijdens of na de renovatie een calamiteit (onverwachte gebeurtenis) voordoen dan is (nieuwe) renovatie het uitgangspunt om de woonfunctie op betreffende gebouw te kunnen blijven behouden.

      Dit alles wordt geborgd in de regels van het omgevingsplan.

    • 6.

      Overig aanwezige karakteristieke gebouwen en monumentale gebouwen worden niet gesloopt en zoveel mogelijk ingepast in de nieuwe erfopzet, waarbij in de nieuwe erfopzet aandacht is voor het historisch erfensemble.

    • 7.

      Per erf moet worden gekeken of er mogelijk andere maatregelen nodig zijn ten behoeve van het vergroten van de ruimtelijke kwaliteit. Het slopen van ontsierende bebouwing die niet wordt hergebruikt en/of het verwijderen van kuilvoerplaten, sleufsilo’s kunnen hier bijvoorbeeld aan bijdragen.

    • 8.

      De karakteristiek van een gebouw wordt niet enkel bepaald door materiaalgebruik, bouwvolumes en/of uitstraling van het gebouw, maar zeker ook door de oriëntatie en door de plek waar het gebouw is gesitueerd. Verplaatsing van gebouwen doet daarom direct afbreuk aan uitstraling en daarmee de karakteristiek en cultuurhistorie van de plek. Veranderen van de locatie van een gebouw is niet mogelijk.

    • 9.

      De regeling in deze paragraaf kan niet worden toegepast op een gebouw waarvan op of na 1 juli 2024 de woonfunctie planologisch is verwijderd of middels een omgevingsvergunning het verboden is geworden het betreffende gebouw te gebruiken voor een woonfunctie.

       

      In het gemeentelijk woningbouwprogramma moet voldoende ruimte beschikbaar zijn voor de te bouwen woningen in het buitengebied.

  • J.

    Paragraaf ‘3.6’ wordt vernummerd naar ‘3.7’.

  • K.

    In paragraaf 3.7.1 wordt ‘artikel 2.1.7’ vervangen door ‘paragraaf 4.6.1’.

  • L.

    In paragraaf 3.7.2 wordt in voorwaarde 2 in de tekst in de tabel, in kolom 2, rij 2, een spatie toegevoegd tussen ‘1’ en ‘m2 sloop’.

  • M.

    In paragraaf 3.7.2 wordt voorwaarde 4 als volgt gewijzigd:

    Karakteristieke gebouwen en monumentale gebouwen kunnen niet worden ingezet voor sloop en worden ingepast in de nieuwe erfopzet;

  • N.

    In paragraaf 3.7.3 wordt in voorwaarde 1 ‘de Nota verblijfsrecreatie Noordoost Twente of indien deze beleidsnota wijzigt het op dat moment van toepassing zijnde verblijfsrecreatieve beleid’ vervangen door ‘bijlage 3’.

Artikel IV  

Paragraaf 4 wordt als volgt gewijzigd:

  • A.

    In paragraaf 4.5 wordt in voorwaarde 4 ‘Karakteristieke en/of cultuurhistorisch waardevolle gebouwen’ vervangen door ‘Karakteristieke gebouwen en monumentale gebouwen’.

  • B.

    In paragraaf 4.5 wordt in voorwaarde 7 ‘de Nota verblijfsrecreatie Noordoost Twente of indien deze beleidsnota wijzigt het op dat moment van toepassing zijnde verblijfsrecreatieve beleid’ vervangen door ‘bijlage 3’.

  • C.

    In paragraaf 4.7.1 wordt achter de zinsnede ‘paragraaf 3.5’ ‘of 3.6.’ toegevoegd.

  • C.

    In paragraaf 4.7.2 wordt in voorwaarde 2 in de tekst in de tabel, in kolom 2, rij 2, een spatie toegevoegd tussen ‘1’ en ‘m2 sloop’.

  • D.

    In paragraaf 4.7.2 wordt in voorwaarde 4 ‘Karakteristieke en/of cultuurhistorische waardevolle gebouwen’ vervangen door ‘Karakteristieke gebouwen en monumentale gebouwen’.

  • E.

    In paragraaf 4.7.2 wordt in voorwaarde 8 ‘de Nota verblijfsrecreatie Noordoost Twente of indien deze beleidsnota wijzigt het op dat moment van toepassing zijnde verblijfsrecreatieve beleid’ vervangen door ‘bijlage 3’.

Artikel V  

Paragraaf 5 wordt als volgt gewijzigd:

  • A.

    In paragraaf 5.6.1 wordt ‘Agrarisch bedrijf’ vervangen door ‘Bedrijf (niet agrarisch)’ en wordt na de zinsnede ‘paragraaf 3.5’ ‘of 3.6’ toegevoegd.

  • B.

    In paragraaf 5.6.2 wordt ‘artikel 2.1.7’ vervangen door ‘paragraaf 4.6.1’ en wordt ‘dan wel de op dat moment geldende Omgevingsverordening’ verwijderd.

  • C.

    In eerste alinea in paragraaf 5.6.3 wordt de zin ‘Daarnaast gelden de volgende voorwaarden:’ vervangen door ‘De algemene voorwaarden zijn onderstaand benoemd. De specifieke kaders voor verblijfsrecreatie zijn benoemd in bijlage 3.’.

  • D.

    In paragraaf 5.6.3 wordt in voorwaarde 1 ‘Karakteristieke en/of cultuurhistorisch waardevolle gebouwen’ vervangen door ‘Karakteristieke gebouwen en monumentale gebouwen’.

  • E.

    In paragraaf 5.6.3 wordt in voorwaarde 4 de zinsnede ‘de Nota verblijfsrecreatie Noordoost Twente of indien deze beleidsnota wijzigt het op dat moment van toepassing zijnde verblijfsrecreatieve beleid’ gewijzigd’ vervangen door ‘bijlage 3’.

Artikel VI  

Paragraaf 6 wordt als volgt gewijzigd:

  • A.

    De tweede alinea in de aanhef van paragraaf wordt als volgt gewijzigd:

    Naast de voorwaarden uit deze beleidsregel, zal bij een verblijfsrecreatieve ontwikkeling in elk geval ook voldaan moeten worden aan het bepaalde in paragraaf 4.5.4 van de Omgevingsverordening Overijssel. De algemene voorwaarden zijn onderstaand benoemd. De specifieke kaders voor verblijfsrecreatie zijn benoemd in bijlage 3.

  • B.

    In paragraaf 6.7.1 wordt in de eerste alinea achter de zinsnede ‘paragraaf 3.5’ toegevoegd ‘of 3.6.’.

  • C.

    In paragraaf 6.7.1 wordt de tweede alinea als volgt gewijzigd:

    De functiewijziging van een solitair gelegen recreatiewoning in een reguliere woning/ de functie ‘Wonen’ (artikel 4.37 van de Omgevingsverordening Overijssel) wordt gezien als nieuwvestiging, hierbij is sprake van het toevoegen van een extra woning. De invulling van de beleidsruimte van de artikelen 4.37 en 4.11 van de Omgevingsverordening Overijssel is als volgt. Een functiewijziging van een solitair gelegen recreatiewoning naar een reguliere woning/ de functie ‘Wonen’ wordt uitsluitend toegestaan indien wordt voldaan aan de regels uit paragraaf 3.5 of 3.6. De regel uit paragraaf 3.5 of 3.6 dat teruggebouwd moet worden op de slooplocatie geldt niet bij de functiewijziging van een solitair gelegen recreatiewoning in een reguliere woning/de functie ‘Wonen’. Uitgangspunt is dat aan de bestaande solitair gelegen recreatiewoning een functie ‘Wonen’ wordt toegekend.

  • D.

    In paragraaf 6.7.2 wordt ‘artikel 2.1.7’ vervangen door ‘paragraaf 4.6.1’ en vervalt de zinsnede ‘dan wel de op dat moment geldende provinciale verordening’.

  • E.

    In paragraaf 6.7.3 wordt in voorwaarde 1 ‘Karakteristieke en/of cultuurhistorisch waardevolle gebouwen’ vervangen door ‘Karakteristieke gebouwen en monumentale gebouwen’.

Artikel VII  

Paragraaf 7 wordt als volgt gewijzigd:

  • A.

    In paragraaf 7.5 wordt in voorwaarde 1 ‘Karakteristieke en/of cultuurhistorisch waardevolle gebouwen’ vervangen door ‘Karakteristieke gebouwen en monumentale gebouwen’.

  • B.

    In paragraaf 7.5 wordt in voorwaarde 4 ‘de Nota verblijfsrecreatie Noordoost Twente of indien deze beleidsnota wijzigt het op dat moment van toepassing zijnde verblijfsrecreatieve beleid’ vervangen door ‘bijlage 3’.

  • C.

    In paragraaf 7.6 wordt in voorwaarde 6 ‘Karakteristieke en/of cultuurhistorisch waardevolle gebouwen’ vervangen door ‘Karakteristieke gebouwen en monumentale gebouwen’.

  • D.

    In paragraaf 7.7.1 wordt achter de zinsnede ‘paragraaf 3.5’ toegevoegd ‘of 3.6’.

  • E.

    In paragraaf 7.7.2 wordt ‘artikel 2.1.7’ vervangen door ‘paragraaf 4.6.1’ en vervalt ‘dan wel de op dat moment geldende Omgevingsverordening’.

  • F.

    In paragraaf 7.7.3 wordt in voorwaarde 1 ‘Karakteristieke en/of cultuurhistorisch waardevolle gebouwen’ vervangen door ‘Karakteristieke gebouwen en monumentale gebouwen’.

  • G.

    In paragraaf 7.7.3 wordt in voorwaarde 4 ‘de Nota verblijfsrecreatie Noordoost Twente of indien deze beleidsnota wijzigt het op dat moment van toepassing zijnde verblijfsrecreatieve beleid’ vervangen door ‘bijlage 3’.

Artikel VIII  

Paragraaf 8 wordt als volgt gewijzigd:

  • H.

    In paragraaf 8.3.2 wordt in de eerste en tweede alinea en in de voorwaarden 2, 4 en 5 het woord ‘lanschapsontsierende’ vervangen door ‘landschap ontsierende’.

  • I.

    In paragraaf 8.3.2 wordt ‘Indien als kwaliteitsimpuls gekozen wordt voor de sloop van gebouwen gelden de volgende uitgangspunten’ vervangen door ‘Er kan alleen als kwaliteitsimpuls voor sloop van gebouwen worden gekozen als wordt voldaan aan de volgende uitgangspunten’.

  • J.

    In paragraaf 8.3.2 worden de voorwaarden 1 tot en met 7 worden vernummerd naar 2 tot en met 8.

  • K.

    In paragraaf 8.3.2 wordt als voorwaarde 1 ingevoegd:

    De categorieën gebouwen zonder specifieke kwaliteiten of karakteristieken, gebouwen met specifieke kwaliteiten, karakteristieke gebouwen en monumentale gebouwen komen niet in aanmerking voor deze regeling

Artikel IX  

Paragraaf 9 wordt als volgt gewijzigd:

  • A.

    In paragraaf 9.3 wordt de tabel gewijzigd door toevoegen van de volgende rij als laatste rij:

     

    Nota verblijfsrecreatie Noordoost Twente

    Nota verblijfsrecreatie Noordoost Twente

  • B.

    In paragraaf 9.4 wordt de zinsnede ‘3 maanden na vaststelling’ gewijzigd in ‘3 maanden na de eerste vaststelling’.

Artikel X  

  • A.

    Er wordt na paragraaf 9.4 een nieuwe paragraaf met de titel ’10. Bijlagen’ toegevoegd.

  • B.

    Er wordt vervolgens als bijlage ‘Bijlage 1 Begrippen’ toegevoegd en deze bijlage luidt als volgt:

    (Voormalige) agrarische bedrijfsgebouwen

    Gebouwen, geen bedrijfswoningen zijnde, die in gebruik zijn of in gebruik zijn geweest ten behoeve van een bedrijf dat is of was gericht op het voortbrengen van producten door middel van het telen van gewassen en/of het houden van dieren.

     

    Bebouwing met specifieke kwaliteiten (traditioneel of eigentijds)

    Bebouwing die voldoet aan de omschrijving onder categorie 3 in bijlage 2.

     

    Bebouwing zonder specifieke kwaliteiten of karakteristieken

    Bebouwing die voldoet aan de omschrijving onder categorie 2 in bijlage 2.

     

    Bed and Breakfast (B&B)

    Een kleinschalige vorm van recreatief nachtverblijf veelal gericht op kortdurend verblijf inclusief het serveren van ontbijt. De verblijfsvorm is gevestigd in een woonhuis en wordt gerund door de eigenaren van het betreffende huis.

     

    Bungalow

    Een op de grond staand gebouw c.q. complex van ruimten op enkel de begane grond dat naar de aard en inrichting is bedoeld voor recreatief nachtverblijf, waarvan de gebruikers hun hoofdverblijf elders hebben.

     

    Categorisering en kenmerken van gebouwen

    Voor het plaatsen van gebouwen in de juiste categorie zijn de kenmerken van het gebouw bepalend, alsmede de leeftijd en historie. In bijlage 2 zijn vijf categorieën opgenomen:

    • 1.

      Landschap ontsierende gebouwen;

    • 2.

      Gebouwen zonder specifieke kwaliteiten of karakteristieken;

    • 3.

      Gebouwen met specifieke kwaliteiten (traditioneel of eigentijds);

    • 4.

      Karakteristieke gebouwen;

    • 5.

      Monumentale gebouwen.

  • Zie bijlage 2 voor een omschrijving van deze categorieën.

     

    Gebouw

    elk bouwwerk, dat een voor mensen toegankelijke, overdekte, geheel of gedeeltelijk met wanden omsloten ruimte vormt;

     

    Gemeentelijk kwaliteitsteam (Q-team)

    Een adviesorgaan van de gemeente bestaande uit deskundigen met inhoudelijke kennis op het gebied van (steden)bouw, architectuur, cultuurhistorie, natuur, ecologie en landschap.

     

    Gereguleerde Overnachtings-Plaatsen (GOP’s)

    Zijn openbare, en veelal gratis, camperterreinen of - voorzieningen ingericht voor recreatief nachtverblijf. De maximale verblijfstijd bedraagt 72 uur.

     

    Groepsaccommodatie

    Een verblijf met minimaal tien slaapplaatsen bestemd voor recreatief nachtverblijf. Het verblijf kent gemeenschappelijk gebruik van sanitaire voorzieningen, keuken, overige verblijfsruimten en slaapzalen. Het verblijf kan gesitueerd zijn op een recreatieterrein of op een (voormalig) agrarisch erf.

     

    Hotel

    Een verblijfsvorm, onder de bestemming horeca, waar recreatief nachtverblijf wordt aangeboden in de vorm van overwegend een- en tweepersoonskamers tegen boeking per nacht. In een hotel kunnen faciliteiten aanwezig zijn zoals een restaurant, een bar, een lounge, vergaderruimte, fitnessruimte, of een zwembad.

     

    Kampeerboerderij

    Een verblijf met tien, of met meer dan tien slaapplaatsen bestemd voor recreatief nachtverblijf veelal gericht op (jeugd)verenigingen, scholen en overige jongerengroepen. Het verblijf kent gemeenschappelijk gebruik van sanitaire voorzieningen, keuken, overige verblijfsruimten en slaapzalen. Het verblijf is gesitueerd op een (voormalig) agrarisch erf.

     

    Karakteristieke bebouwing

    Bebouwing die voldoet aan de omschrijving onder categorie 4 in bijlage 2.

     

    Kleinschalige kampeer- en camperterrein

    Een kleinschalige terrein of plaats, geheel of gedeeltelijk, ingericht om daarop gelegenheid te geven tot het plaatsen van kampeermiddelen ten behoeve van recreatief (nacht)verblijf. Het gaat om een vorm van verblijfsrecreatie waarbij de beleving van het platteland centraal staat. Het verblijf is gesitueerd op een (voormalig) agrarisch erf.

     

    Landschap ontsierende gebouwen

    Bebouwing die voldoet aan de omschrijving onder categorie 1 van bijlage 2.

     

    Legale gebouwen

    Gebouwen die zijn opgericht middels een omgevingsvergunning voor de activiteit bouwen planologisch.

     

    Mobiel kampeermiddel

    Een mobiel en/of demontabel onderkomen bedoelt voor recreatief nachtverblijf. Hieronder kan onder andere een tent, tentwagen, kampeerauto, caravan of camper verstaan worden.

     

    Monumentale bebouwing

    Bebouwing die voldoet aan de omschrijving onder categorie 5 in bijlage 2.

     

    Omgevingsverordening Overijssel

    Een verordening als bedoeld in artikel 2.6 Omgevingswet en geldend ten tijde van het toepassen van deze beleidsregel bij een besluit om het omgevingsplan wel of niet te wijzigen dan wel bij een besluit om een omgevingsvergunning voor een omgevingsplanactiviteit wel of niet te verlenen.

     

    Plattelandskamer

    Een (deel van) een (voormalig) agrarisch gebruikt gebouw dat blijvend bestemd is voor recreatief nachtverblijf. Het gaat om een vorm van verblijfsrecreatie waarbij de beleving van het platteland centraal staat. Het verblijf is gesitueerd op een (voormalig) agrarisch erf.

     

    Plattelandswoning

    Een woonhuis in de vorm van een voormalige agrarische bedrijfswoning, dat bewoond mag worden door een persoon of diens huishouden die niet werk gerelateerd is met het nabijgelegen agrarisch bedrijf, waartoe het woonhuis in het verleden als bedrijfswoning heeft behoord.

     

    Productie gebonden detailhandel

    Een ondergeschikte vorm van detailhandel in goederen die ter plaatse worden vervaardigd, geteeld, gerepareerd en/of toegepast in het productieproces. Hierbij is de detailhandelsfunctie ondergeschikt aan de productiefunctie.

     

    Recreatieterrein

    Een terrein of plaats, geheel of gedeeltelijk ingericht om daarop gelegenheid te geven tot het plaatsen en/of geplaatst houden van accommodaties ten behoeve van recreatief (nacht)verblijf. Onder deze bestemming worden onder andere reguliere kampeerterreinen/campings, camperterreinen en bungalowterreinen verstaan.

     

    Recreatiewoning

    Een op de grond staand gebouw c.q. complex van ruimten dat naar de aard en inrichting is bedoeld voor recreatief nachtverblijf, waarvan de gebruikers hun hoofdverblijf elders hebben.

     

    Vast kampeermiddel

    Een verblijfsvorm die gedurende langere tijd op een recreatieterrein op dezelfde plaats staat en dat door zijn plaatsing direct of indirect steun vindt in of op de grond. Hieronder kan onder andere een stacaravan, trekkershut of chalet worden verstaan.

     

    Veldschuur

    Een geheel buiten bouwvlakken/bouwpercelen staande schuur, die wordt of werd gebruikt voor het stallen of het melken van vee, dan wel de opslag van landbouwproducten of agrarische werktuigen of de opslag van overige goederen en naar de aard daarmee gelijk te stellen gebruik.

     

    Voormalig agrarisch bedrijf

    Een bedrijf dat was gericht op het voortbrengen van producten door middel van het telen van gewassen en/of het houden van dieren.

  • C.

    Er wordt als bijlage ‘Bijlage 2 Toetsingskader ruimtelijke kwaliteit gebouwen’ toegevoegd en deze bijlage luidt als volgt:

    • 1.

      Inleiding

      Binnen de ruimtelijke ordening wordt ruimtelijke kwaliteit als beoordelingskader gebruikt in relatie tot ontwikkelingen. Een voorbeeld daarvan is de Rood voor Rood systematiek, waarbij een woning gebouwd mag worden in ruil voor sloop van voldoende oppervlakte bebouwing met negatieve invloed op de ruimtelijke kwaliteit. Verbetering van ruimtelijke kwaliteit is hiermee het beoogd doel. Een ander voorbeeld is het toestaan van ontwikkelingen of afwijkend gebruik in bebouwing die in grote mate bijdraagt aan ruimtelijke kwaliteit in een omgeving (zoals karakteristieke bebouwing). In stand houden van een hoge ruimtelijke kwaliteit is hiermee het beoogd doel. Om te bepalen welke bebouwing in aanmerking komt voor de diverse regelingen die zijn opgenomen in deze beleidsnota, is een uniforme toetsing voor het bepalen van de ruimtelijke kwaliteit benodigd. Dit toetsingskader voorziet hierin.

    • 2.

      Reikwijdte

      Deze bijlage is gericht op het buitengebied van de gemeenten Dinkelland en Tubbergen. Dit kader is niet toepasbaar binnen de bebouwde kom van deze gemeenten.

    • 3.

      Categorisering

      In het landschap van Noordoost Twente staan vele soorten, maten en typen gebouwen met verschillende kwaliteiten. Kijkend naar de invloed van deze gebouwen op de ruimtelijke kwaliteit in relatie tot het landschap én op de schaal van het omringend landschap, zijn deze te verdelen in een spectrum:

      • 1.

        Het gebouw heeft negatieve invloed op de ruimtelijke kwaliteit in een omgeving;

      • 2.

        Het gebouw heeft geen of beperkte invloed op de ruimtelijke kwaliteit in een omgeving;

      • 3.

        Het gebouw draagt positief bij aan de ruimtelijke kwaliteit in een omgeving;

      • 4.

        Het gebouw draagt al lange tijd en in hoge mate positief bij aan de ruimtelijke kwaliteit in een omgeving;

      • 5.

        Het gebouw heeft een dusdanige ruimtelijke kwaliteit, dat het de kwaliteit van de omgeving (mede) draagt.

    • Verdelen we deze bandbreedte in de veelal gebruikte terminologie, dan wordt de categorisering als volgt:

      • 1.

        Landschap ontsierende gebouwen;

      • 2.

        Bebouwing zonder specifieke kwaliteiten of karakteristieken;

      • 3.

        Bebouwing met specifieke kwaliteiten (traditioneel of eigentijds);

      • 4.

        Karakteristieke bebouwing;

      • 5.

        Monumentale bebouwing.

    • Hierna is het bovenstaande visueel in een schema weergeven:

       

    • 4.

      Wat is ruimtelijke kwaliteit?

      Ruimtelijke kwaliteit, ten aanzien van gebouwen, gaat in feite over de relatie met de plek. De identiteit en de specifieke herkenbaarheid voor de omgeving waarin deze staat. Wat maakt een gebouw bijvoorbeeld typisch Twents?

       

      Dat heeft te maken met de hoofdvorm, gevelverhoudingen, materiaal en detail. Vaak zijn dit stijlkenmerken die een functionele of culturele oorsprong kenden: beschikbaarheid van materiaal, de manier van bouwen die werd overgedragen op generaties (bouwtraditie) en de functionele relatie met de plek. Historische gebouwen, boerderijen en stallen die qua uitstraling specifiek zijn rondom een es hebben een andere uitstraling dan bebouwing uit het begin van de 20e eeuw in de ontginningsgebieden van de gemeente. Historische gebouwen (50 jaar of ouder) die uniek zijn en op hun eigen wijze bijdragen aan de herkenbaarheid van een plek worden als waardevol gezien en dragen bij aan het unieke karakter van de plek. Deze zijn waardevol om te behouden. Dan is sprake van ruimtelijke kwaliteit.

       

      Ook nieuwere gebouwen kunnen een hoge mate van ruimtelijke kwaliteit hebben, wanneer ze op een bijzondere manier bijdragen aan het unieke karakter van de plek. Dat kan traditioneel of eigentijds.

       

      NB. Voorkomen moet worden dat de discussie over ruimtelijke kwaliteit gaat over ‘mooi’ en ‘lelijk’. Dat is smaakgebonden en in grote mate subjectief.

    • 5.

      Categorisering en kenmerken van gebouwen

      • 5.1

        Categorieën

        Voor het plaatsen van gebouwen in de juiste categorie zijn de kenmerken van het gebouw bepalend, alsmede de leeftijd en historie. Bij ontwikkelingen waar meerdere gebouwen op een erf betrokken worden, wordt per gebouw beoordeeld welke kenmerken aanwezig zijn en in welke categorie een gebouw daarmee valt. Voor de indeling in een categorie kan de gemeente zich laten adviseren door het Q-team. Hierna zijn de kenmerken per categorie met enkele voorbeelden opgenomen.

         

        Categorie 1: Landschap ontsierende gebouwen

        • -

          Vrijwel altijd agrarische- of bedrijfsgebouwen

        • -

          Schaal van bebouwing t.o.v. het erf en omliggend landschap:

          • o

            Zeer grote gebouwen, overheersend in relatie tot de schaal van het erf en omgeving

          • o

            Lengte, breedte, hoogte verhoudingen niet passend in relatie tot het erf

        • -

          Materiaalgebruik niet passend bij de historisch kenmerkende bouwkwaliteit van het gebied:

          • o

            Asbest / golfplaten als dakbedekking

          • o

            Staal / damwand

          • o

            Plastic / Kunststof

        • -

          Kleurgebruik niet passend in omliggend landschap:

          • o

            Niet natuurlijke kleuren, lichte en opvallende kleuren, schitterend/lichtweerkaatsend

        • -

          Gebouw is onderdeel van de naoorlogse schaalvergroting (bouwjaar van het pand ligt meestal in of na de jaren ’60 van de 20e eeuw).

           

          Voorbeelden van landschap ontsierende bebouwing (bron cyclomedia):

           

      • Categorie 2: Gebouwen zonder specifieke kwaliteiten of karakteristieken

        • -

          Uniforme bouwstijl, geen specifieke streekeigen stijl.

        • -

          Materiaalgebruik uniform, wel passend bij de kenmerkende bouwkwaliteit in het gebied:

          • o

            Gevels opgetrokken uit baksteen, hout (houtgelijkend) of een combinatie daarvan

          • o

            Dakbedekking bestaand uit dakpannen (gebakken of beton) of riet

        • -

          Kleurgebruik passend in de omgeving, gedekte kleuren, niet afstekend in de omgeving.

        • -

          Positie van bebouwing in het landschap en/of op het erf is niet/beperkt gerelateerd of afgeleid aan ontstaansgeschiedenis van het gebied.

        • -

          De schaal van de bebouwing is functioneel, maar niet overheersend in de omgeving.

           

          Voorbeelden van bebouwing zonder specifieke kwaliteiten of karakteristieken (bron cyclomedia):

           

      • Categorie 3: Gebouwen met specifieke kwaliteiten (traditioneel of eigentijds)

        • -

          Bouwstijl veelal Saksisch, bouwvorm veelal het Hallehoes/Loshoes of een (eigentijdse) afgeleide daarvan.

        • -

          Sobere bouwstijl, geen overmatige detaillering zonder functionaliteit/doelstelling.

        • -

          Positie van de bebouwing op het erf en oriëntatie t.o.v. omliggend landschap is passend en in relatie tot (historische) landschaps-/erfopbouw correct.

        • -

          De schaal/omvang van de bebouwing heeft directe relatie met het erf, de (historische) functie/gebruik en het omliggend landschap.

        • -

          Materiaalgebruik passend bij de historisch kenmerkende bouwkwaliteit van het gebied:

          • o

            Gevels opgetrokken uit baksteen, Bentheimer zandsteen, leem, twijgen, veldkeien, (eiken)hout of een combinatie daarvan

          • o

            Dakbedekking bestaand uit gebakken, ongeglazuurde dakpannen, riet of een combinatie daarvan;

          • o

            Constructie/skelet opgebouwd uit eiken houten gebinten

        • -

          Kleurgebruik passend en opgaand in omliggend landschap:

          • o

            Rood/Oranje (bakstenen, dakpannen)

          • o

            Donkergrijze (‘blauwe’) dakpannen

          • o

            Zwart (houtwerk, ijzerwerk)

          • o

            Witte ondergeschikte accenten mogelijk (kozijnen, windveren, stiepel/geveltekens, sluitstenen)

          • o

            Natuurlijke kleuren en materialen

        • -

          Het bouwwerk is ondersteunend in de algehele (hoge) ruimtelijke kwaliteit van een locatie/erf.

        • -

          Het bouwwerk is niet uniek(*) in zijn voorkomen. Voorbeelden hiervan zijn (kap)schuren en kippenhokken.

           

          Voorbeelden van bebouwing met specifieke kwaliteiten (traditioneel of eigentijds) (bron cyclomedia):

           

      • Categorie 4: Karakteristieke gebouwen

        • -

          Minimaal 50 jaar oud.

        • -

          Het pand is op zichzelf in positieve zin bepalend in de ruimtelijke kwaliteiten van een locatie of erf.

        • -

          Het pand is uniek (*), het is beeld dragend op de locatie.

        • -

          De gevels en dakvlakken zijn authentiek qua opbouw, vormgeving en aanwezige materialen (stenen, dakpannen, etc.), wijzigingen en/of renovaties zijn ondergeschikt in beeld en omvang.

        • -

          Bouwstijl veelal Saksisch, bouwvorm veelal het Hallehoes/Loshoes of een afgeleide daarvan (m.u.v. enkele uitzonderingen zoals de ontginningenboerderijen of niet-agrarische bebouwing).

        • -

          Sobere bouwstijl, geen overmatige detaillering, aanwezige detaillering heeft (historische) functionaliteit/doelstelling.

        • -

          Positie van de bebouwing op het erf en oriëntatie t.o.v. omliggend landschap is passend en historisch correct.

        • -

          De schaal/omvang van de bebouwing heeft directe relatie met het erf, de (historische) functie/gebruik en het omliggend landschap.

        • -

          Materiaalgebruik passend bij de historisch kenmerkende bouwkwaliteit van het gebied:

        • -

          Gevels opgetrokken uit baksteen, Bentheimer zandsteen, leem, twijgen, veldkeien, (eiken)hout of een combinatie daarvan

        • -

          Dakbedekking bestaand uit gebakken, ongeglazuurde dakpannen, riet of een combinatie daarvan

        • -

          Constructie/skelet veelal opgebouwd uit eiken houten gebinten

        • -

          Kleurgebruik passend en opgaand in omliggend landschap:

        • -

          Rood/Oranje (bakstenen, dakpannen)

        • -

          Donkergrijze (‘blauwe’) dakpannen

        • -

          Zwart (houtwerk, ijzerwerk)

        • -

          Witte ondergeschikte accenten mogelijk (kozijnen, windveren, stiepel/geveltekens, sluitstenen)

        • -

          Natuurlijke kleuren en materialen

        • -

          De bouwtechnische staat van het pand is niet onomkeerbaar slecht. Een slechte bouwkundige staat betekent niet direct dat het pand wordt uitgesloten van deze categorie, echter dienen de waardevolle kwaliteiten in de bestaande situatie wel redelijkerwijs voldoende herkenbaar te zijn en het gebouw moet voldoende oorspronkelijke materialen hebben om hersteld te kunnen worden onder de noemer restauratie of renovatie (geen totale nieuwbouw).

           

          Voorbeelden van karakteristieke bebouwing (bron cyclomedia):

           

      • Categorie 5: Monumentale gebouwen

        • -

          Aangewezen gebouwen als gemeentelijk of Rijksmonument;

        • -

          Bij monumentale gebouwen gaat het om historisch belangrijke bebouwing:

          • o

            Het gebouw heeft een hoge leeftijd, veelal minimaal 100 jaar

          • o

            Het gebouw heeft een belangrijke functie gehad en daarmee een relevante rol gespeeld in de geschiedenis van de omgeving/het gebied

          • o

            Het gebouw heeft een aanwijzing als monument (gemeentelijk of rijksmonument)

        • -

          De bouwstijl is vaak streekeigen, echter niet altijd:

          • o

            Oude boerderijen of boerenschuren > typisch streekeigen bouwstijl

          • o

            Molens, watermolens, bedrijfsgebouwen > veel streekeigen elementen, bouwstijl, kleur- en materiaalgebruik veelal in lijn met de oude boerderijen/schuren;

          • o

            Landhuizen/kerken etc. > afwijkend t.o.v. streekeigen bouwstijl, eigen kwaliteit

             

            Voorbeelden van monumentale bebouwing:

      • 5.2

        Bepalen categorisering

        Het uitgangspunt van dit kader en het beleid waarop dit kader gebruikt wordt is het verhogen van de ruimtelijke kwaliteit en het stimuleren van het in stand houden van historisch relevante bebouwing. Deze bebouwing draagt bij aan de kwaliteit, herkenbaarheid en beleefbaarheid van het gebied Noordoost Twente en haar historie. Authenticiteit van de buitenzijde is hierin belangrijk, zowel in materiaalgebruik als in opbouw en vormgeving. Het interieur is in de bepaling van categorisering ondergeschikt.De toetsing is maatwerk per gebouw. De gemeente kan zich bij het bepalen van de categorisering laten adviseren door het Q-team en/of de stadsbouwmeester.

         

        Voor het bepalen van de categorisering van een gebouw worden de kenmerken van het gebouw in beeld gebracht. Aan de hand van deze kenmerken is te bepalen onder welke categorie een gebouw geplaatst kan worden. De term ‘karakteristiek’ is van toepassing op gebouwen die in categorie 4 vallen. Echter dient een gebouw in categorie 4 in het kader van deze regeling aan meer uitgangspunten te voldoen en richt de regeling zich met name op het behoud van de (cultuurhistorische) schil/ gevels.

         

        Mocht een gebouw niet precies voldoen aan een categorie, maar er vanuit deskundig oogpunt wel onder vallen dan kan gemotiveerd worden afgeweken. Dat kan in positieve zin, maar ook in negatieve zin.

         

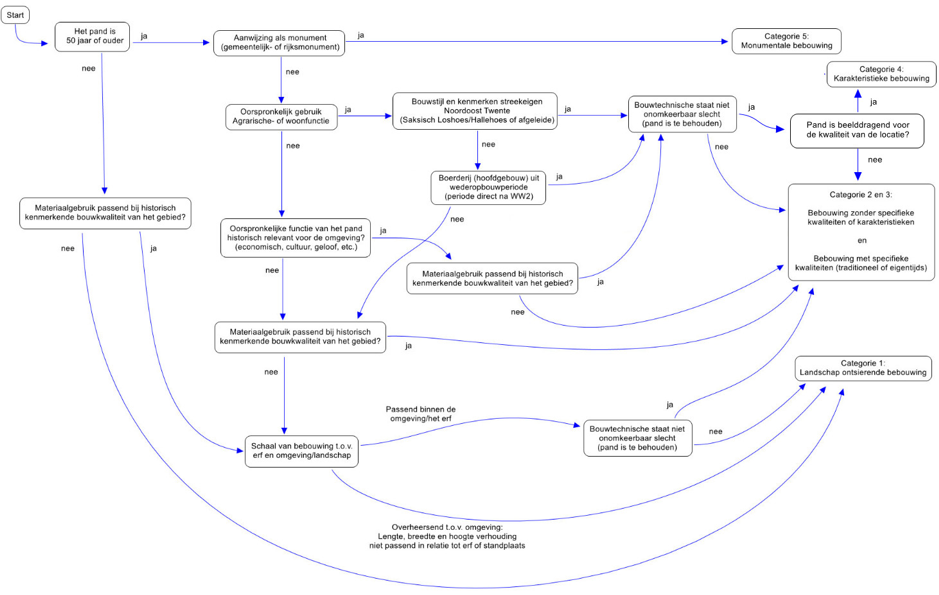
        Onderstaand stroomschema is ondersteunend bij het bepalen van de categorisering van gebouwen:

        (*) Uniek

        Unieke gebouwen zijn qua uitstraling van doorslaggevend belang van de plek. Dit zijn gebouwen die vanuit het verleden gezien relevant zijn voor de herkenbaarheid en het karakter van de plek. De ontstaansgeschiedenis van het erf is bijvoorbeeld afleesbaar aan de uitstraling van het gebouw (positie, stijl, bebouwingskenmerken, etc). Een uniek gebouw is beeldbepalend en beelddragend.

         

        Gebouwen die in mindere mate uniek zijn kunnen in het kader van deze regeling maximaal de waardering categorie 3 krijgen. Deze zijn beeldondersteunend en kunnen bijvoorbeeld door de positie of door het volume wel van (positieve) betekenis zijn voor het erf, maar ze zijn minder uniek qua historische uitstraling en eenvoudiger inwisselbaar.

  • D.

    Er wordt als ‘Bijlage 3 Kaders Verblijfsrecreatie’ toegevoegd en deze luidt als volgt:

    • 1.

      Algemene kaders

      • -

        Wij bieden mogelijkheden voor marktconforme en gebiedspassende verblijfsrecreatieve bedrijvigheid.

      • -

        De ontwikkeling dient bij te dragen aan differentiatie en vernieuwing van het bestaande aanbod en/of heeft een aantoonbare meerwaarde voor het verblijfsrecreatieve product binnen de gemeente.

      • -

        Bij het verzoek om medewerking wordt gevraagd om een bedrijfsplan om de meerwaarde aantoonbaar te maken (economische haalbaarheid, marktbehoefte etc.). Initiatiefnemers kunnen het plan laten onderbouwen door een vakkundig extern adviseur.

      • -

        Permanente bewoning is in beginsel uitgesloten in iedere verblijfsvorm.

      • -

        De kwantitatieve en kwalitatieve behoefte wordt getoetst op basis van actueel marktonderzoek en hierbij wordt de theorie van zgn. leefstijlvinder vakantie en vrije tijd gebruikt.

    • 2.

      Verblijfsrecreatie als hoofdfunctie

      Initiatieven gericht op logiesverstrekking, onder de noemer (verblijfs)recreatie dan wel recreatief nachtverblijf, als hoofdfunctie zijn toegestaan bij de volgende functies en onder de gestelde voorwaarden.

      • 2.1

        Recreatieterrein

        Voorwaarden en kaders recreatieterrein:

        • -

          De exploitatie van een recreatieterrein is jaarrond toegestaan.

        • -

          Inzet op versterking van bestaande recreatieterreinen (uitbreiding, herinrichting etc.) boven nieuwvestiging.

        • -

          Het maximaal aantal eenheden en de type verblijfsvormen worden per recreatieterrein vastgelegd in het omgevingsplan.

        • -

          Op een recreatieterrein zijn kampeermiddelen toegestaan.

        • -

          Recreatiewoningen en bungalows zijn toegestaan. De maximale inhoud bedraagt 300 m3.

        • -

          Groepsaccommodaties zijn toegestaan.

        • -

          Eenheden bestemd voor kampeermiddelen (vast en/of mobiel) op een recreatieterrein mogen niet zonder wijziging van het omgevingsplan ingericht worden voor andere verblijfsvormen.

        • -

          Het parkeren van de auto’s van gasten en bezoekers aan het terrein moet binnen de grenzen van het terrein plaatsvinden. Als richtlijn wordt hiervoor de geldende norm van het CROW gehanteerd.

        • -

          Horeca-activiteiten zijn zowel als ondergeschikte- of als nevenfunctie toegestaan op een recreatieterrein. Bij een ondergeschikte functie is er sprake van een activiteit enkel ingericht voor de verblijfsgast op het recreatieterrein. Bij een nevenfunctie is de activiteit ingericht voor zowel de verblijfsgast als passanten. De gradatie van het type horeca betreft maatwerk. Bij de realisatie van een horeca-activiteit wordt er rekening gehouden met ruimtelijke effecten op de locatie (toestroom, parkeerdruk etc.).

          Op gemeentelijk initiatief worden er geen Gereguleerde Overnachtings-Plaatsen (GOP’s) gerealiseerd.

      • 2.2

        Hotel (horecafunctie)

        Een hotel is een verblijfsvorm, onder de bestemming horeca, waar recreatief nachtverblijf wordt aangeboden in de vorm van overwegend een- en tweepersoonskamers tegen boeking per nacht. In een hotel kunnen faciliteiten aanwezig zijn zoals een restaurant, een bar, een lounge, vergaderruimte, fitnessruimte, en/of een zwembad.

         

        Voorwaarden en kaders hotels:

        Een hotel is dusdanig specifiek dat er geen nadere voorwaarden en kaders zijn vastgelegd buiten de normale wet- en regelgeving. Een nieuwe hotelfunctie betreft altijd maatwerk.

    • 3

      Verblijfsrecreatie als neven- en/of ondergeschikte functie

      Initiatieven gericht op logiesverstrekking, onder de noemer (verblijfs)recreatie dan wel recreatief nachtverblijf, als neven- en/of ondergeschikte activiteit zijn toegestaan bij de volgende functies en de onder de gestelde voorwaarden.

      • 3.1

        Wonen

        De realisatie van een Bed and Breakfast (B&B) is binnen een (bedrijfs)woning toegestaan.

         

        Voorwaarden en kaders Bed and Breakfast (B&B):

        • -

          Exploitatie is jaarrond toegestaan.

        • -

          Alleen in het hoofdgebouw met een maximum aantal slaapplaatsen van acht.

        • -

          Het is niet toegestaan om nieuwe gebouwen toe te voegen voor de realisatie van een B&B.

      • 3.2

        Agrarisch en voormalig agrarisch erf

        Onder de functie ‘agrarisch’ en bij een voormalig agrarisch erf worden diverse ontwikkelingen toegestaan. Het betreft plattelandskamers, een groepsaccommodatie en/of een kampeerboerderij en een kleinschalig kampeer- en/of camperterrein. Het gaat om initiatieven waarbij de beleving van het platteland en het (voormalige) agrarische erf centraal staat.

         

        • 3.2.1

          Voorwaarden en kaders plattelandskamers

          • -

            Exploitatie is jaarrond toegestaan

          • -

            Moeten in (voormalige) agrarische bebouwing gerealiseerd worden. Bijbouwen en uitbouwen is niet toegestaan.

          • -

            Het (voormalige) agrarische gebouw dient in de categorieën monumentaal, karakteristiek of bebouwing met specifieke kwaliteiten (traditioneel of eigentijds) te vallen. Zie bijlage 2.

          • -

            Het aantal plattelandskamers in één gebouw bedraagt minimaal twee om de bedrijfsmatige exploitatie te waarborgen (= min. vier slaapplaatsen).

          • -

            De plattelandskamers vormen ruimtelijk een gezamenlijk object.

          • -

            Sanitaire voorzieningen, keuken en overige verblijfsruimten mogen per plattelandskamer worden ingericht.

        • 3.2.2

          Voorwaarden en kaders groepsaccommodaties en/of kampeerboerderij

          • -

            Exploitatie is jaarrond toegestaan.

          • -

            Inzet op versterking van bestaande groepsaccommodaties en kampeerboerderijen op agrarische erven (uitbreiding, herinrichting etc.) boven nieuwvestiging.

          • -

            Moeten in (voormalige) agrarische bebouwing gerealiseerd worden. Bijbouwen en uitbouwen is niet toegestaan.

          • -

            Het (voormalige) agrarische gebouw dient in de categorieën monumentaal, karakteristiek of bebouwing met specifieke kwaliteiten (traditioneel of eigentijds) te vallen. Zie bijlage 2.

          • -

            Het gebouw omvat minimaal tien slaapplaatsen voor recreatief nachtgebruik en kent gemeenschappelijk gebruik van sanitaire voorzieningen, keuken, overige verblijfsruimten en slaapzalen.

        • 3.2.3

          Voorwaarden en kaders kleinschalige kampeer- en/of camperterrein

          • -

            Openstelling gedurende de periode van 15 maart t/m 31 oktober. Niet jaarrond.

          • -

            Inzet op versterking van bestaande terreinen (uitbreiding, herinrichting etc.) boven nieuwvestiging.

          • -

            Maximaal 25 mobiele kampeermiddelen en/of camperplekken toegestaan.

          • -

            Er zijn geen vrije veld situaties toegestaan. Maximaal 50 meter overschrijding uit bouwblok.

          • -

            Het sanitair moet binnen het bouwblok worden gerealiseerd en binnen de bestaande bebouwing. Nieuwbouw is niet toegestaan.

Artikel XI  

Het besluit treedt in werking met ingang van de dag na die van bekendmaking.

 

Aldus besloten in de openbare raadsvergadering van 25 maart 2025

de raadsgriffier,

mr. L.J.H Engelbertink

de voorzitter,

Naar boven