Rectificatie: Vervangingsbesluit Peelgemeenten

[Deze publicatie betreft een rectificatie omdat het besluit van het college van burgemeester en wethouders niet was opgenomen en het Besluit tot vervanging van archiefbescheiden Gemeenschappelijke regeling Peelgemeenten niet als bijlage 2 was opgenomen. De oorspronkelijke publicatie is op 27 maart 2025 bekendgemaakt, beschikbaar via Gemeenteblad 2025, 130843.]

 

Besluit 

  • 1.

    Om over te gaan tot vervanging van de analoge archiefbescheiden door digitale reproducties die door de Gemeenschappelijke regeling Peelgemeenten vanaf 1 januari 2024 zijn/worden ontvangen of verzonden voor gemandateerde taken.

  • 2.

    Om te vervangen op de wijze zoals omschreven in het handboek Vervanging Archiefbescheiden Gemeenschappelijke regeling Peelgemeenten, dat als bijlage onlosmakelijk verbonden is met dit besluit.

Bijlage 1 Handboek vervanging archiefbescheiden 2023

 

Managementsamenvatting

De overheid communiceert steeds meer digitaal met burgers, bedrijven en in het onderlinge verkeer. Dat leidt tot de wens om werkprocessen volledig digitaal in te richten. Daar hoort ook een volledig digitale informatiehuishouding bij. Wat er nog op papier wordt vastgelegd of binnenkomt, maakt plaats voor digitale scans. Het is in zulke situaties mogelijk om substitutie toe te passen. Substitutie (vervanging) is het digitaliseren van analoge archiefbescheiden met de verplichting om de originele archiefbescheiden te vernietigen.

 

Artikel 7 Archiefwet 1995 stelt dat de zorgdrager de bevoegdheid heeft om over te gaan tot substitutie. Substitutie is een onomkeerbaar proces dat van invloed kan zijn op de bruikbaarheid van overheidsinformatie die belangrijk is voor bedrijfsvoering, bewijsvoering en verantwoording. Daarom is goede uitvoering van het vervangingsproces van belang. De daaraan voorafgaande afweging leidt tot het antwoord op de vraag of, en zo ja, onder welke voorwaarden, vervanging doelmatig en doeltreffend is.

 

Het vervangingshandboek beschrijft stapsgewijs welke afwegingen het vervangingsproces vergt en hoe deze moeten worden vastgelegd en verantwoord. Het resultaat is een goed doordacht plan om het gehele proces van substitutie van begin tot eind zowel juridisch als technisch op een verantwoorde en praktische wijze te doorlopen. Het Handboek heeft drie functies:

 

  • 1.

    Het onderbouwt het vervangingsbesluit en toont aan dat de zorgdrager zorgvuldig omgaat met zijn bevoegdheid tot vervanging;

  • 2.

    Het maakt objectieve toetsing van het vervangingsproces mogelijk;

  • 3.

    Het onderbouwt in hoeverre de reproductie kan worden vertrouwd als accurate en volledige weergave van het origineel.

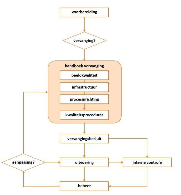
De te maken keuzes hangen sterk af van de aard en het belang van de te vervangen archiefbescheiden en de werkprocessen waaruit de archiefbescheiden voortkomen. Daarom is substitutie altijd maatwerk. In dit Handboek zijn, binnen de bandbreedte van de regelgeving, systematisch alle aspecten die van invloed (kunnen) zijn op de kwaliteit en duurzaamheid van de vervangende reproductie opgenomen. Hieronder, zie Figuur 1, is het substitutieproces schematisch weergegeven.

 

Figuur 1: systematische weergave van het substitutieproces

 

1. Inleiding

1.1 Organisatie

 

De gemeenschappelijke regeling Peelgemeenten (hierna te noemen: “Peelgemeenten”)

is in 2016 opgericht als openbaar lichaam. Deelnemers zijn de colleges van burgemeesters en wethouders van de gemeenten Asten, Deurne, Gemert-Bakel, Laarbeek en Someren. De gemeenschappelijke regeling is getroffen voor een gezamenlijke uitvoering van de gemeentelijke taken van de deelnemers op het gebied van de Wet maatschappelijke ondersteuning 2015, de Jeugdwet, de Wet gemeentelijke schuldhulpverlening, bijzondere bijstand, minimabeleid en aanverwante wet- en regelgeving. De deelnemers hebben deze taken gemandateerd aan het openbaar lichaam Peelgemeenten.

 

Naast de bevoegdheden die Peelgemeenten als openbaar lichaam op grond van de Gemeenschappelijke regeling toekomen, wordt een groot aantal taken en bevoegdheden uitgevoerd respectievelijk uitgeoefend in mandaat namens de colleges van burgemeester en wethouders van de deelnemende gemeenten. Voor de archiefbescheiden die Peelgemeenten ontvangt en verzendt in het kader van de gemandateerde taken zijn de colleges van B&W zorgdrager op grond van de Archiefwet 1995. Voor de archiefbescheiden die worden gevormd en ontvangen op grond van de eigen taken van Peelgemeenten is het Dagelijks bestuur zorgdrager.

 

Wat wordt vervangen?

  • Alle analoge documenten die worden ontvangen en verzonden uit hoofde van de

  • Gemeenschappelijke regeling en waarvoor het Dagelijks bestuur van

  • Peelgemeenten zorgdrager is: dit betreffen documenten die betrekking hebben op de bedrijfsvoering, zoals besluiten, vergaderstukken, contracten en beleidsdocumenten. Deze documenten worden opgeslagen en beheerd in het zaaksysteem Djuma.

  • Alle documenten die door Peelgemeenten worden ontvangen en verzonden in het kader van de aan Peelgemeenten gemandateerde taken. De colleges van B&W hebben hiervoor een mandaatbesluit genomen. Dit betreffen documenten op het gebied van de Wmo, Jeugdwet, minimaregelingen en de Wgs. Deze documenten worden opgeslagen en beheerd in de betreffende vakapplicatie, te weten Zorgned of Onview.

2. Afwegingen van het vervangingsbesluit

 

2.1 Aanleiding voor vervanging

De Gemeenschappelijke Regeling Peelgemeenten wenst vervanging vanwege

 

  • Volledig digitaal werken: Peelgemeenten wil volledig digitaal werken en kiest vervanging van papier boven digitalisering, omdat bij digitalisering blijven de papieren versies gelden als de originele archiefbescheiden. Wat er voor zorgt dat de papieren versies bewaard moeten blijven.

Dit handboek is van toepassing op vervanging van informatie in lopende werkprocessen, zoals vervanging van analoge post en andere fysiek ontvangen documenten door Peelgemeenten.

 

2.2 Hybride processen

Vanaf circa 1980 is er sprake van hybride archieven, waarbij een dossier bestaat uit analoge en digitale archiefbestanden. Het beheer van hybride processen is complex. Vandaar dat Peelgemeenten niet kiest voor hybride processen. Peelgemeenten kiest voor de volgende optie:

 

Digitaal. Hybride dossiers worden volledig digitaal gearchiveerd. Hierbij is de dossieropbouw digitaal.

Binnenkomende analoge archiefbescheiden worden vervangen door digitale archiefbescheiden. Nieuwe archiefbescheiden worden door Peelgemeenten altijd digitaal opgemaakt.

 

2.2.3 Analoge dossiers Schuldhulpverlening

Peelgemeenten beschikt nog over een hoeveelheid analoge dossiers aangaande schuldhulpverlening, waarvan de werkwijze destijds geleidelijk digitaal is geworden. Dat leidt tot een hybride situatie waarin alle nieuwe ontwikkelingen in de vakapplicatie worden uitgevoerd; dit digitale dossier is vaak aangevuld met scans uit het voorafgaande dossier.

Deze analoge dossiers zijn echter niet vervangen en worden nog bewaard totdat de bewaartermijn van het nu digitaal uitgevoerde proces in aanmerking komen voor vernietiging. Er is in het geval van de analoge dossiers van schuldhulpverlening sprake van digitalisering t.b.v. digitale procesvoering, maar geen vervanging.

 

Nieuwe processen schuldhulpverlening worden digitaal gestart; binnenkomende analoge archiefbescheiden worden geschaard onder de doorlopende vervanging zoals benoemd in hoofdstuk 2.

 

2.3 Context van de te vervangen archiefbescheiden

Archiefbescheiden ontlenen hun belang en betekenis mede aan de context waarin de archiefbescheiden zijn ontstaan. Deze context moet na vervanging toegankelijk blijven. Daarom legt Peelgemeenten vast in welke context de te vervangen archiefbescheiden zijn ontstaan. Dit doet de gemeente door metadata bij te houden en deze metadata te koppelen aan de te vervangen archiefbescheiden. Welke metadata bijgehouden moet worden, vermeldt de gemeente in een metadataschema.

 

2.4 Uitzonderingen op vervanging

Er kan aanleiding zijn om specifieke archiefbescheiden uit te zonderen van vervanging. Vandaar dat binnen Peelgemeenten de volgende uitzonderingen op vervanging gelden:

  • Bijzondere archiefbescheiden met betrekking tot historisch belangrijke personen, gebeurtenissen, plaatsen, zaken of voorwerpen

  • De verschijningsvorm van de archiefbescheiden geven onvervangbare (historische) contextuele informatie (bijvoorbeeld foto’s, geur, opgedrukte zegels of afwijkend papierformaat)

  • Hoge ouderdom en/of zeldzaamheidswaarde van het origineel. In praktijk zullen archiefbescheiden van vóór 1850 niet vervangen worden.

  • Relevante wet- en regelgeving. Soms is voorgeschreven dat archiefbescheiden in hun papieren vorm overlegd moeten worden aan controlerende of toetsende instanties, zoals de belastingdienst, de rechtbank of de Europese Unie.

Naar verwachting zullen deze omstandigheden binnen Peelgemeenten echter zelden tot niet voorkomen.

 

3. Vaststellen van de benodigde beeldkwaliteit

Artikel 6 Archiefbesluit 1995 stelt dat een reproductie een juiste en volledige weergave is van de in de te vervangen archiefbescheiden voorkomende gegevens. Daarom zijn criteria van toepassing op de technische en visuele kwaliteit van de digitale reproducties (scans). Bij het toepassen van Optical Character Recognition (OCR) is dit eveneens het geval.

 

3.1 Technische criteria

Peelgemeenten houdt zich tijdens het vervangen van archiefbescheiden aan de onderstaande technische criteria:

 

  • Scannen in kleur en met zeker 300 PPI.

  • De scans hebben een minimale scherpte van 5 lp/mm.

    • o

      De scherpte van de scan is vergelijkbaar met het origineel.

  • De scans worden aangeleverd als PDF/A

  • Scans moeten van een zodanige kwaliteit zijn dat ze als rechtsgeldig geaccepteerd kunnen worden, en voldoen aan alle eisen en kenmerken waar het analoge document aan voldoet.

3.2 Visuele criteria

Peelgemeenten houdt zich tijdens het vervangen van archiefbescheiden aan de onderstaande criteria:

 

  • Dossiers zijn op documentniveau gescand.

  • Alle documenten zijn gescand.

    • o

      Bijlagen zijn gescand als afzonderlijke documenten.

  • Van elke bladzijde is de voor- en de achterzijde gescand.

    • o

      Hierbij zijn geen blanco pagina’s aanwezig.

  • Het document is volledig gescand.

    • o

      Er is geen informatieverlies opgetreden

    • o

      Alle letters, cijfers en leestekens zijn leesbaar en er zijn geen letters, cijfers, leestekens of lijnen onderbroken.

    • o

      Er ontbreekt geen informatie die aan de rand van het document was vermeld.

    • o

      Er zijn geen beelden gecropt (bijgesneden) of incompleet.

  • De opgeleverde scanbestanden zijn in een direct leesbare stand gedraaid.

    • o

      Het beeld staat recht.

  • Er zijn geen randen toegevoegd.

Wanneer een scan niet voldoet aan de criteria genoemd in Hoofdstuk 3 wordt er opnieuw gescand, alvorens er (afhankelijk van de aard van de fout) een controle op de scanner is uitgevoerd om toekomstige fouten te voorkomen. Wanneer een scan niet voldoet aan de juiste beeldkwaliteit, slecht leesbaar is of delen van het document niet scherp zijn, kan dit worden gecorrigeerd door op een hogere resolutie (hogere PPI) te scannen.

 

Bij constatering van structurele fouten worden deze besproken met de desbetreffende proceseigenaar, en verbeteringen doorgevoerd.

 

3.3 Criteria OCR

Peelgemeenten houdt zich bij het toepassen van OCR tijdens het vervangen van archiefbescheiden aan de onderstaande criteria:

 

  • OCR wordt als een onzichtbare laag weggeschreven

  • Documenten met OCR zijn opgeleverd in PDF/A (1b, 2u of 3u).

4. Keuze van de technische infrastructuur

De inrichting van het vervangingsproces en de borging van de zorgvuldigheid en kwaliteit is mede afhankelijk van de technische infrastructuur. De technische infrastructuur is het deel van de ICT-infrastructuur dat is gericht op de toepassing van systemen en software. Op grond van artikel 26b, sub b en c van de Archiefregeling moet de zorgdrager in het besluit tot vervanging inzicht geven in de keuzes ten aanzien van de apparatuur en de software die in verband met het vervangingsproces worden aangeschaft. Vandaar dat de keuze van de gewenste apparatuur en software in dit hoofdstuk wordt vastgelegd.

 

Peelgemeenten heeft bij de keuze voor merk, type en standaardinstellingen van de apparatuur, eventuele randapparatuur en de software de in hoofdstuk 3. Vaststellen van de benodigde beeldkwaliteit genoemde criteria meegenomen in haar keuze De technische specificaties voor de scanner van Peelgemeenten zijn opgenomen in 10.2 Bijlage 2: Technische specificaties apparatuur.

 

Alle archiefwaardige documenten van Peelgemeenten worden geregistreerd, bewaard en beheerd in een zaaksysteem (in het geval van het Bedrijfsbureau) of in vak-applicaties. Specificaties van de door Peelgemeenten gebruikte systemen is te vinden in 10.4 Bijlage 4:

Beschrijving van systemen

 

5. Bepalen van de reproductiewijze

De keuzes ten aanzien van de reproductiewijze moeten op grond van artikel 26b sub e van de Archiefregeling in dit vervangingshandboek beschreven worden; ”De zorgdrager moet inzicht geven in de wijze waarop de reproductie tot stand komt, waartoe in elk geval worden gerekend de formaten, bewerkingen, metagegevens en, voor zover van toepassing, de keuze ter zake van reproductie per batch of per stuk”.

 

5.1 Voorbereiding & behandeling te scannen documenten

De voorbereidingshandelingen zijn bepalend voor wat wel of niet zichtbaar is op de digitale reproducties. Vandaar dat Peelgemeenten de volgende voorbereidingshandelingen toepast voor het digitaliseren van archiefbescheiden:

 

  • Bij het ontvouwen worden documenten gladgestreken om er zeker van te zijn dat er geen stukken dubbelgevouwen in de scanner komen.

  • Bij het afsnijden van de rug van bijvoorbeeld een rapport wordt er niet te ruim weggesneden, dit om te voorkomen dat er tekst of andere informatie wegvalt.

  • Dikkere stapels papier worden losgeschud zodat pagina’s niet aan elkaar blijven plakken en daardoor ongescand blijven.

Sommige archiefbescheiden vereisen extra zorgvuldigheid en vergen meer voorbewerking voor het digitaliseren dan andere archiefbescheiden. Extra zorgvuldigheid is noodzakelijk bij:

 

  • Documenten met nietjes en/of plastic: Nietjes en plastic beschadigen de scanner. Documenten moeten daarom voor het scannen ontdaan zijn van nietjes en plastic.

  • Papiersoort: Als de papiersoort ruw is kan de tekst op de scan “gebroken” overkomen. Daarnaast kan de scanner moeite hebben met de doorvoer van afwijkende papiersoorten.

  • Doorschijnendheid: Het kan voorkomen dat het document dat gescand moet worden zo dun is dat de ene kant van de pagina aan de andere kant zichtbaar is. De scanner kan beide beelden oppikken, waardoor de tekst in de scan niet voldoende leesbaar wordt.

  • Afwijkende stand van de tekst: Normaal gezien staat de tekst zo op papier dat de tekst parallel aan de korte kanten van het papier loopt. Als de tekst langs de lange kanten van het papier is georiënteerd, is het draaien van de beelden na het scannen noodzakelijk.

  • Lettergrootte en stijl: Tekst met een lettertype dat kleiner is dan achtpunts kan onleesbaar worden in een gescande afbeelding. Daarnaast kunnen gestileerde fonts onleesbaar worden bij het scannen.

  • Marges: Informatie die dicht tegen de rand van de pagina staat (binnen 6 mm) kan verloren gaan bij het scannen.

  • Documenten geprint tegen een achtergrondafbeelding: Tekst geprint op een achtergrond kan mogelijk onvoldoende worden gereproduceerd, omdat de scanner het onderscheid tekst -achtergrond moeilijk kan bepalen.

  • Documenten met natte handtekening: Wanneer er sprake is van een natte handtekening wordt het document extra gecontroleerd, zodat ook de handtekening scherp gedigitaliseerd wordt. Natte handtekeningen komen binnen Peelgemeenten nog zelden voor; juist daarom vereisen deze documenten oplettendheid.

Indien een analoog archiefstuk niet gedigitaliseerd kan worden, kan geen vervanging plaatsvinden. Naar verwachting zal dit echter niet voorkomen bij Peelgemeenten, gezien de aard van haar taken en de jonge leeftijd van de organisatie. Mochten er toch analoge archiefstukken voorkomen die om uiteenlopende redenen zich niet lenen voor digitalisering, dan zal de medewerker die met archiefbeheer en de nazorg voor niet te scannen documenten is belast namens Peelgemeenten contact opnemen met het RHCe voor advies.

 

6. Inrichten van kwaliteitsprocedures

Om de kwaliteit van het vervangingsproces en van de reproducties te kunnen borgen, zijn interne kwaliteitsprocedures vereist. Artikel 3 Archiefwet 1995 verplicht overheidsorganisaties tot het in goede, geordende en toegankelijke staat houden van archiefbescheiden. Deze verplichting is ook van toepassing op reproducties die op grond van een vervangingsbesluit originele archiefbescheiden vervangen. Artikel 26b sub f en h van de Archiefregeling schrijft de zorgdrager voor om inzicht te geven in de inrichting van de controle op juiste en volledige weergave en van het herstel van fouten en in de kwaliteitsprocedures.

Peelgemeenten voert interne controles uit op de kwaliteit van de vervanging. Deze controles worden in dit hoofdstuk besproken.

 

Door middel van het toepassen van de PDCA (plan-do-check-act cyclus) verbetermethode vindt er bij Peelgemeenten foutenherstel plaats. In 3: Taken en verantwoordelijkheden is opgenomen wie in het vervangingsproces waarvoor verantwoordelijk is.

 

6.1 Periodieke controle scanapparatuur

Peelgemeenten controleert de scanapparatuur periodiek. Fouten die door de controle zijn opgemerkt worden hersteld. De gebruikte scanapparatuur en software wordt maandelijks gecontroleerd en gekalibreerd. Hierbij wordt gecontroleerd of:

 

  • 1.

    De instellingen van de scanner kloppen (bijv. verscherping, croppen en kalibratie)

  • 2.

    De instellingen van de software kloppen (bijv. bestandsformaat, kleur en ruis).

Daarnaast worden er regelmatig schoonmaakwerkzaamheden uitgevoerd.

Hierdoor wordt voorkomen dat stofdeeltjes, spikkeltjes of strepen veroorzaken op de scanafbeelding. Het apparaat geeft zelf een signaal wanneer dit benodigd is, aangezien dit afhankelijk is van de scanhoeveelheid.

 

Wanneer blijkt dat de scanner niet voldoet aan visuele of technische eisen of voor andere complicaties zorgt, wordt contact opgenomen met de leverancier, die volgens een SLA onderhoud komt verrichten.

 

6.2 Toetsen van de beeldkwaliteit

Peelgemeenten voert maandelijks steekproefsgewijs controles uit om te controleren of de scans voldoen aan de in Hoofdstuk 3. Vaststellen van de benodigde beeldkwaliteit genoemde criteria. Fouten die uit de controle naar boven komen worden hersteld. Zowel een technische controle als visuele controle is noodzakelijk om alle relevante eigenschappen van de digitale reproducties te controleren.

 

Bij de bepaling van de omvang en frequentie van de steekproef moet een risicoafweging gemaakt worden. Daarom gebruikt Peelgemeenten de AQLmethodiek voor het bepalen van de steekproefgrootte en de foutmarge.

 

De AQL-methodiek maakt het mogelijk om te bepalen welke steekproefgrootte tot betrouwbare resultaten leidt en welke norm gehanteerd moet worden voor acceptatie en afkeuring. Figuur 1 laat zien welke steekproefgrootte er bij welke hoeveelheid moet worden toegepast. Bijvoorbeeld, wanneer Peelgemeenten 600 documenten heeft vervangen, moet er een steekproefcontrole uitgevoerd worden op 80 documenten.

 

Peelgemeenten hanteert bij deze steekproeven een foutmarge van 4%. Wanneer deze foutmarge wordt overschreden wordt de scanprocedure samen met de betrokken medewerkers geëvalueerd en verbeterd, en worden de fouten hersteld.

 

7. Opstellen en vaststellen van het vervangingsbesluit

Het vervangingsbesluit is een besluit in de zin van artikel 1:3 Algemene wet bestuursrecht, zoals de toelichting bij de artikelen 6 en 7 van het Archiefbesluit 1995 vermeldt. Dit houdt in dat het vervangingsbesluit gepubliceerd moet worden, waarmee belanghebbende(n) de gelegenheid geboden wordt om bezwaar te maken tegen het besluit. Vervanging kan dus pas als het vervangingsbesluit is gepubliceerd, de bezwaartermijn van zes weken is verstreken en over de eventueel daaruit volgende bezwaren zijn definitieve uitspraken gedaan. Peelgemeenten publiceert het vervangingsbesluit in het publicatieblad van Peelgemeenten.

 

8. Uitvoeren van het vervangingsbesluit

De kwaliteit van het vervangingsproces valt of staat met de uitvoering. Daarom is het essentieel dat de bij het proces betrokken medewerkers, zie 10.3 Bijlage 3: Taken en verantwoordelijkheden, bekend zijn met het handboek vervanging en in staat zijn om met het handboek te werken. Peelgemeenten zorgt ervoor dat betrokken medewerkers bekend zijn met het vervangingshandboek en voorziet iedere betrokken medewerker van een instructie omtrent het vervangingsproces.

 

8.1 Vernietiging van de vervangen archiefbescheiden

Artikel 26b sub 9 van de Archiefregeling stelt dat de zorgdrager verplicht is een beschrijving op te nemen van het proces van vernietiging van de vervangen archiefbescheiden.

 

De snelheid van vernietiging van de vervangen archiefbescheiden is afhankelijk van de doorlooptijd van de kwaliteitstoetsing en de aard van de vervangen archiefbescheiden. Er wordt een onderscheid gemaakt tussen de vernietiging bij doorlopende vervanging en vernietiging bij vervanging achteraf.

 

  • Doorlopende vervanging: Bij doorlopende vervanging van actuele informatiestromen wordt na het uitvoeren van de benodigde kwaliteitscontroles de archiefbescheiden vernietigd. Peelgemeenten hanteert de volgende termijn: 8 tot 13 weken.

  • Vervanging achteraf: Bij vervanging achteraf moeten de originele archiefbescheiden langer bewaard worden. Dit is afhankelijk van het gebruiksverleden van de archiefbescheiden en de intensiteit waarmee zij geraadpleegd worden. Peelgemeenten hanteert de volgende termijn: 3 maanden.

Bij Peelgemeenten is enkel doorlopende vervanging van toepassing.

 

8.2 Verklaring van vervanging

Nadat de vervanging daadwerkelijk is uitgevoerd, moet de zorgdrager zoals voorgeschreven in artikel 8 van het Archiefbesluit 1995 een verklaring van vervanging opstellen. Dit geldt voor zowel doorlopende vervanging als vervanging achteraf. De verklaring van vervanging bevat de volgende drie onderdelen:

  • Een specificatie van de vervangen archiefbescheiden.

  • De grondslag op basis waarvan de vervanging heeft plaatsgevonden (het vervangingsbesluit).

  • Een beschrijving van de manier waarop vervanging heeft plaatsgevonden.

9. Beheren, onderhouden en herzien van het vervangingsproces

Wet- en regelgeving en technologische veranderingen kunnen er toe leiden dat het vervangingsproces herzien moet worden. Deze veranderingen kunnen zorgen voor kleine wijzigingen of grote wijzigingen in het vervangingsproces. Peelgemeenten controleert jaarlijks of er nog gewerkt wordt volgens het vervangingshandboek en zal, indien nodig, het vervangingshandboek aanpassen.

 

9.1 Kleine wijzigingen

Kleine procedurele wijzigingen worden onmiddellijk doorgevoerd in het handboek. Deze kleine veranderingen worden door Peelgemeenten bijgehouden in een logboek, zie 10.5 Logboek kleine veranderingen. Peelgemeenten stelt het RHCe op de hoogte bij het doorvoeren van kleine veranderingen. Bij het doorvoeren van kleine veranderingen wordt het proces opnieuw getoetst, zodat de werkbaarheid van het handboek gewaarborgd blijft.

 

9.2 Grote wijzigingen

Grotere wijzigingen in het vervangingsproces kunnen ertoe leiden dat er een nieuw vervangingsbesluit moet worden genomen. Peelgemeenten zal bij de volgende wijzigingen een nieuw vervangingshandboek en een nieuw vervangingsbesluit opstellen:

 

  • Als sprake is van veranderingen in de wettelijke eisen die aan vervanging worden gesteld.

  • Als sprake is van een sterk gewijzigd(e) (perceptie van het) belang van de betreffende archiefbescheiden bij de zorgdrager.

  • Als er nieuwe vervangingsprocessen worden toegevoegd.

  • Als de werkwijze of de volgorde van de handelingen binnen het vervangingsproces aanzienlijk wijzigt.

  • Als er sprake is van wijzigingen in de technische infrastructuur die gevolgen hebben voor het vervangingsproces en/of de kwaliteitsprocedures.

10. Bijlagen

10.1 Metadataschema

 

Het metadataschema is te vinden in Djuma onder documentnummer 78348, desgewenst op te vragen bij de Gemeenschappelijke Regeling Peelgemeenten.

 

10.2 Technische specificaties apparatuur

Deze bijlage is apart bijgevoegd (zie bijlage 2 hieronder).

 

10.3 Taken en verantwoordelijkheden

Deze bijlage is apart bijgevoegd (zie bijlage 3 hieronder).

 

10.4 Beschrijving van systemen

Deze bijlage is apart bijgevoegd en vindbaar in Djuma onder documentnummer 77873. , desgewenst op te vragen bij de Gemeenschappelijke Regeling Peelgemeenten.

 

Bijlage 2: Technische specificaties apparatuur

 

Peelgemeenten maakt gebruik van twee soorten scanners. Op de locatie in Deurne waar de backoffice en bedrijfsbureau zijn gesitueerd wordt gebruik gemaakt van de Canon imageRUNNER ADVANCE C5760i.

 

In elk van de gebieden is voor medewerkers van de gebiedsteams een aparte scanner beschikbaar om documenten in te scannen, indien van toepassing. In deze gevallen wordt gebruik gemaakt van de Canon imageRUNNER ADVANCE C356i.

 

Specificaties Canon imageRUNNER ADVANCE C5760i.

Type

Single-pass duplex met automatische documentinvoer, detectie bij invoer van meerdere vellen wordt ondersteund Automatisch dubbelzijdig naar dubbelzijdig scannen.

Document-invoermethoden

Continu, Handmatig en Continu handmatig. Offset invoer met geleiders aan de zijkant

Capaciteit documentinvoer

Tot 200 vel

Scan- en verzendresolutie

300 x 300 dpi, 400 x 400 dpi en 600 x 600 dpi.

Standaard instelling 300 x 300

Scansnelheid

Enkelzijdig scannen:

135 / 135 (300 x 300 dpi, verzenden), 80 / 80 (600 x 600 dpi, kopiëren),

Dubbelzijdig scannen:

270 / 270 (300 x 300 dpi, verzenden), 160 / 90 (600 x 600 dpi, kopiëren)

Scanmethodes & formaten

Glasdekplaat: vel papier, boeken, 3D-objecten

 

Mediagewicht documentinvoer:

Enkelzijdig scannen: 38 tot 220 g/m² (zwart-wit, kleur)

Dubbelzijdig scannen: 38 tot 220 g/m² (zwart-wit, kleur) *Toegestaan gewicht van A6R of kleiner is 50 tot 220 g/m².

Scanbestemmingen

Standaard: e-mail, mailbox. Internet FAX (SMTP),

SMB3.0, FTP, WebDAV

Bestandindeling

Standaard: PDF/A.

Mogelijk: TIFF, JPEG, PDF (beperkte kleur, compact, doorzoekbaar, beleidsregels toepassen, optimaliseren voor web, PDF / A-1b, Trace & Smooth, versleuteld, apparaathandtekening, gebruikershandtekening), XPS,

Office Open XML (PowerPoint, Word)

Universal Send-functies

Soort origineel selecteren, dubbelzijdig origineel, boek op twee pagina's, originelen met verschillende formaten, dichtheid aanpassen, scherpte, kopieerverhouding, kader wissen, taakopbouw, uitgesteld verzenden, voorbeeld, melding bij opdracht gereed, bestandsnaam, onderwerp / bericht, antwoord aan, e-mailprioriteit, verzendrapport, richting van inhoud origineel, lege pagina's overslaan

 

Verificatie en toegangscontrole

Gebruikersverificatie middels login: gebruikersnaam (email) plus pincode.

Scansoftware

Colour Network ScanGear2. TWAIN en WIA compatibel

 

Specificaties Canon imageRUNNER ADVANCE C356i

Type

Reader en Single-pass duplex met automatische documentinvoer, detectie bij invoer van meerdere vellen wordt ondersteund. Automatisch dubbelzijdig naar dubbelzijdig scannen.

Document-invoermethoden

Continu, Handmatig en Continu handmatig. Offset invoer met geleiders aan de zijkant

Capaciteit documentinvoer

Tot 100 vel

Scan- en verzendresolutie

300 x 300 dpi, 400 x 400 dpi en 600 x 600 dpi.

Standaard instelling 300 x 300

Scansnelheid

Enkelzijdig scannen: 50/50 (300 x 300 dpi), 50/50 (300 x

600 dpi), 30/30 (600 x 600 dpi)

Dubbelzijdig scannen: 100/100 (300 x 300 dpi), 100/100

(300 x 600 dpi), 50/50 (600 x 600 dpi) 

Scanmethodes & formaten

Mediaformaat glasplaat: vellen papier, boeken, 3Dobjecten

 

Mediaformaat documentinvoer: A4, B5, A5, A6

 

Mediagewicht documentinvoer:

Enkelzijdig scannen: van 50 tot 128 g/m² / 64 tot 128 g/m² (zwart-wit / kleur)

Dubbelzijdig scannen: van 50 tot 128 g/m² / 64 tot 128 g/m² (zwart-wit / kleur) 

Scanbestemmingen

Standaard: e-mail, mailbox.

Internet FAX (SMTP), SMB, FTP, WebDAV, Super G3 FAX 

Bestandindeling

Standaard: PDF/A.

TIFF, JPEG, PDF (compact, doorzoekbaar, beleidsregels toepassen, optimaliseren voor web, PDF A/1-b), XPS (compact, doorzoekbaar), Office Open XML (PowerPoint, Word), PDF/XPS 

Verificatie en toegangscontrole

Gebruikersverificatie middels login: gebruikersnaam (email) plus pincode.

Scansoftware

Colour Network ScanGear2. TWAIN en WIA compatibel

 

Bijlage 3: Taken en verantwoordelijkheden

Rol in het vervangingsproces 

Omschrijving verantwoordelijkheden

Functienaam

Bestuur

De zorgdrager is verantwoordelijk voor informatie- en archiefmanagement. De zorgdrager draagt zorg voor een overkoepelend beleidsprogramma

voor informatie- en archiefmanagement, de organisatorische inbedding en voldoende middelen.

Dagelijks bestuur, deelnemende gemeenten

Proceseigenaar vervangingsproces

De Proceseigenaar Vervangingsproces is verantwoordelijk voor de juiste werking van zijn proces, de kwaliteit van de output en de documentatie van het vervangingsproces. Tevens is hij/zij change manager voor zijn/haar proces.

Manager

DIV-medewerker

De archiefmedewerker is verantwoordelijk voor het

archiefbeheer van analoge en digitale documenten. De archiefmedewerker is tevens verantwoordelijk voor het Handboek Vervanging, het instrueren van medewerkers en het uitvoeren van kwaliteitscontroles op de registratie.

Recordmanager

Technisch beheer

Technisch beheer is verantwoordelijk voor het technisch functioneren van de applicaties en de onderliggende infrastructuur die nodig zijn voor de uitvoering van het vervangings- en informatiebeheerproces.

Servicedesk

Functioneel beheer

Functioneel beheer is verantwoordelijk voor de functionele inrichting en werking van de applicaties die nodig zijn voor de uitvoering van het

vervangings- en informatiebeheerproces.

Functioneel Beheerder

Auditor

De door DB aangestelde inspecteur auditeert tweejaarlijks het vervangingsproces en de digitale informatiebeheer.

Streekarchivaris RHCe

Scanmedewerker

Binnen Peelgemeenten wordt de scantaak uitgevoerd door de procesondersteuner, behandelend medewerker.

Procesondersteuner, behandelend medewerker

Rol in het vervangingsproces 

Omschrijving verantwoordelijkheden

Functienaam

De medewerker is verantwoordelijk voor het navolgen van de richtlijnen en procedures zoals beschreven in het Handboek Vervanging van

Peelgemeenten. De medewerker is verantwoordelijk voor het scannen van de analoge documenten en het uitvoeren van kwaliteitscontroles op de resultaten van de scans (4-ogen principe).

 

10.5 Logboek kleine veranderingen

 

Kleine veranderingen in het vervangingsproces worden door Peelgemeenten bijgehouden in het onderstaande logboek. Het RHCe wordt van de wijzigingen in kennis gesteld.

Wat is gewijzigd

Waarom is dit gewijzigd

Door wie is dit gewijzigd

Wanneer is dit gewijzigd

 

 

 

 

 

 

 

 

 

 

 

 

 

 

 

 

 

 

 

 

 

 

 

 

 

 

 

 

Bijlage 2 Besluit tot vervanging van archiefbescheiden Gemeenschappelijke regeling Peelgemeenten

 

Het Dagelijks bestuur van het openbaar lichaam Gemeenschappelijke regeling Peelgemeenten als zorgdrager:

 

Gelet op:

 

  • artikel 7 van de Archiefwet.

Besluit:

 

Artikel 1 Vervanging en digitale reproducties

  • 1.

    Over te gaan tot vervanging door digitale reproducties van de vanaf 1 januari 2024 ontvangen of intern vervaardigde analoge archiefbescheiden, waarna deze analoge exemplaren warden vernietigd.

  • 2.

    Reproductie geschiedt op de wijze zoals omschreven in het Handboek Vervanging Archiefbescheiden Gemeenschappelijke regeling Peelgemeenten, dat als bijlage 1 behorende tot dit besluit is bijgevoegd.

Artikel 2 lnwerkingtreding

Dit besluit treedt in werking met ingang van de eerste dag na de dag van bekendmaking van dit besluit in het publicatieblad van de Gemeenschappelijke regeling Peelgemeenten.

 

Bezwaar

Als u het niet eens bent met dit besluit kunt u bezwaar maken. Overweegt u een bezwaarschrift in te dienen dan verzoeken wij u om eerst contact met ons op te nemen voor een toelichting op het besluit. lndien u dan nog bezwaren hebt, zendt een bezwaarschrift aan het Dagelijks bestuur.

 

Dit bezwaarschrift stuurt u binnen zes weken na publicatie van dit besluit naar: het Dagelijks bestuur van de Gemeenschappelijke regeling Peelgemeenten, Postbus 3, 5750 AA Deurne. In het bezwaarschrift moeten ten minste zijn vermeld:

 

  • Uw naam en adres

  • Een omschrijving van het besluit waartegen u bezwaar maakt

  • De reden(en) waarom u het niet eens bent met de beslissing

  • De datum waarop u het bezwaarschrift geschreven heeft

  • Uw handtekening

Daarnaast verzoeken wij u om in het bezwaarschrift een telefoonnummer en e-mailadres te vermelden.

 

Ondertekening 

 

Aldus vastgesteld door het Dagelijks bestuur op 18 januari 2024.

 

De voorzitter,

 

Mevrouw mr. W C.P Steeghs

 

De secretaris ,

 

Mevrouw C.L.C. Verberne MBA

Naar boven