Bomenbeleid Land van Cuijk 2025

De raad van de gemeente Land van Cuijk;

 

gelezen het voorstel van burgemeester en wethouders d.d. 10 december 2024;

 

gelet op artikel 149 van de Gemeentewet, Omgevingswet, Besluit activiteiten leefomgeving (Bal), de Natuurvisie 2024-2030 (d.d. 4 april 2024), de Klimaatambitie/Klimaatlabels (d.d. 2 november 2023);

 

besluit:

 

  • 1.

    het Bomenbeleid Land van Cuijk 2025 inclusief bijlagen vast te stellen met inachtneming van het volgende:

    • verwerking van de in het amendement 2025-A-2 omschreven tekst onder ‘Van mening zijn dat’ in het Bomenbeleid Land van Cuijk 2025, te weten:

      de gewenste tekst in het raadsvoorstel onder het kopje ‘Welk resultaat willen we bereiken?’ onder punt 2:

    • In 2065 is het bomenbestand van Land van Cuijk een samenhangend geheel met kwalitatief hoogwaardige bomen, waarbij cultuurhistorie en biodiversiteit duurzaam versterkt zijn.

      Dit doen we door:

      • -

        Bijzonder waardevolle en beschermwaardige bomen te beschermen met een vergunningsplicht. Bijzondere waardevolle bomen zijn in ieder geval particuliere bomen die op de vigerende bestaande bomenlijst staan en die voldoen aan specifieke criteria (cultuurhistorische waarde of leeftijd of diameter, beschermwaardige bomen zijn gemeentelijke bomen met een stamdiameter groter dan 20 cm);

      • -

        De vigerende bestaande bomenlijst is het uitgangspunt;

      • -

        Er komt eenmalig de mogelijkheid voor particulieren een herbeoordeling aan te vragen voor de boom op de bomenlijst, waarbij deze getoetst worden aan de nieuwe criteria. Indien de boom voldoet aan deze criteria dan blijft de boom op de lijst. Indien deze niet voldoet aan de criteria mag de eigenaar besluiten de boom van de lijst te halen;

      • -

        Particulieren kunnen een boom vrijwillig aan de lijst met bijzonder waardevolle bomen toevoegen indien die voldoen aan specifieke criteria (onder andere leeftijd of minimale stamdiameter van 40 cm), daarmee maakt de boom definitief deel uit van deze lijst;

      • -

        Een helder en goed onderbouwd afwegingskader voor het vellen van bomen;

      • -

        Inrichtingseisen te stellen voor nieuwe groeiplaatsen;

      • -

        Zorgvuldig omgaan met bomen in projecten met als instrumenten de BEA enanterieure overeenkomst;

      • -

        Strategisch Boombeheer uit te voeren;

      • -

        Haalbaar beleid te koppelen aan passende handhaving;

    • het toelatingscriteria onder paragraaf 5.1.1.2 Toelatingscriteria niet-gemeentelijke bijzonder waardevolle bomen (pagina 20 bovenaan) aan te passen (betreft de toevoeging van een derde bullet) als volgt:

      Leeftijd / stamdiameter

    • De boom heeft een leeftijd van minimaal 50 jaar.

    • De boom heeft een stamdiameter van minimaal 50 cm, gemeten op 130 cm boven maaiveld. (Dit komt overeen met een stamomtrek van 157 centimeter.)

    • Voor particulieren die zelf vrijwillig hun boom op de lijst willen zetten, geldt een stamdiameter van minimaal 40 cm, gemeten op 130 cm boven maaiveld. (Dit komt overeen met een stamomtrek van 126 centimeter.);

  • 2.

    iedere twee jaar de bomenlijst te actualiseren waarbij de gemeente bomen toevoegt aan de lijst en/of groene kaart, die aan de criteria voldoen, met als voorwaarde dat de eigenaar hiermee instemt;

  • 3.

    de Bebouwingscontour houtkap vast te stellen door deze gelijk te stellen aan de door de raad op 28 september 2023 vastgestelde bebouwde komgrenzen voor alle kernen in de gemeente land van Cuijk op grond van de Wegenverkeerswet.

Aldus besloten door de raad van de gemeente Land van Cuijk in zijn openbare vergadering van 6 februari 2025.

 

De griffier,

Kike Groenewoud- de Best

 

De voorzitter,

Marieke Moorman

 

Bomenbeleid Land van Cuijk 2025

 

Voor een gemeente met een groene uitstraling, een gezonde woonomgeving en een leefbare toekomst voor mens en dier.

 

Oktober 2024 (vastgesteld 6 februari 2025)

Het Kernteam, verantwoordelijk voor proces en inhoud, is samengesteld uit Team Ruimtelijke Ontwikkeling, Team Groen, Natuur & Afval en Bomenwacht Nederland.

 

Namens gemeente Land van Cuijk:

Jeroen Burgman

Cristel Colenbrander

Ruud Custers

Marjon Hermanussen

Peter Scheepers

 

Namens Bomenwacht Nederland:

Susanne Driessen

Josien Hissink

Hugo Roos

Maikel Nouws

 

SAMENVATTING

 

Aanleiding en Doel

Het Bomenbeleidsplan is opgesteld om na de fusie van vijf voormalige gemeenten (Boxmeer, Cuijk, Sint Anthonis, Mill en Sint Hubert, en Grave) een geharmoniseerd bomenbeleid te creëren. Het doel is om de ontwikkeling van het bomenbestand te borgen, rekening houdend met gemeentelijke opgaven, ambities, en actuele trends. Dit beleidsplan legt de basis voor een vitaal en duurzaam bomenbestand in de gemeente Land van Cuijk, met aandacht voor zowel ecologische als maatschappelijke waarden.

 

Proces

Het plan is interactief tot stand gekomen met input van gemeentelijke stakeholders, maatschappelijke vertegenwoordigers en inwoners. Er zijn meerdere werksessies en enquêtes gehouden om de diverse onderwerpen uit te werken.

 

Beleidskaders

Het bomenbeleid sluit aan op bestaande gemeentelijke beleidstrajecten voor klimaat en natuur, maar ook de provinciale en landelijke trajecten hierover. Het vervangt het tijdelijke afwegingskader voor kapprocedures en integreert de doelen uit de Natuurvisie 2024.

 

Groene Waarden en Functies van Bomen

Bomen dragen bij aan fysieke en mentale gezondheid, klimaatadaptatie, biodiversiteit, en economische waarde. Grotere bomen hebben meer groene waarden en vervullen hun functies beter.

 

Visie en Doelstellingen

De visie is om een gezond, veilig en duurzaam bomenbestand te creëren dat bijdraagt aan een groene uitstraling en leefbare toekomst. Doelstellingen zijn onder andere het versterken van ecologische verbindingen, beschermen van waardevolle bomen, en realiseren van 30% schaduw in de openbare ruimte tegen 2050.

 

Boombescherming

Bomen worden ingedeeld in drie categorieën: bijzonder waardevolle bomen, beschermwaardige bomen, en overige bomen. Voor elke categorie zijn specifieke beschermingsmaatregelen en vergunningseisen vastgesteld.

 

Ruimtelijke Inrichting

Bij ruimtelijke projecten wordt rekening gehouden met de ruimtebehoefte van bomen. Normen voor de groeiplaatsinrichting en het te realiseren kroonoppervlak worden vanaf het begin meegenomen in het ontwerpproces.

 

Boombeheer

Het beheer is planmatig en gericht op het behouden van een gezond bomenbestand. Er wordt gewerkt volgens een cyclus van inspectie, besluitvorming, voorbereiding en uitvoering (IBVU).

 

Communicatie en Participatie

Er wordt actief gecommuniceerd over de waarde van bomen en het belang van boombescherming. Inwoners en belangengroepen worden betrokken bij het beheer en de bescherming van bomen.

 

Ontwikkelkalender

Niet alle onderdelen kunnen direct worden uitgewerkt. De ontwikkelkalender bevat onderdelen die op een later moment worden opgepakt en geëvalueerd.

 

VOORWOORD WETHOUDER

 

Het nieuwe bomenbeleidsplan: op weg naar een groenere, duurzamere gemeente

 

Het fuseren van vijf gemeenten naar één is een grote uitdaging. Elke voormalige gemeente had zijn eigen regels en richtlijnen, ook voor bomen. Dit beleidsplan is gemaakt om één goed beleid voor bomen te creëren dat past bij onze gezamenlijke doelen en de uitdagingen waarvoor we staan.

Met dit bomenbeleidsplan leggen we de basis voor een gezond, duurzaam en toekomstbestendig bomenbestand in onze gemeente. Bomen zijn namelijk erg belangrijk voor onze leefomgeving. Ze zorgen voor een gezonde, groene en klimaatbestendige gemeente. Bomen hebben niet alleen een ecologische, maar ook een maatschappelijke waarde. Denk bijvoorbeeld aan een dorpsplein met een mooie lindeboom, die het plein een speciale uitstraling geeft. Of een laan met grote beuken, die de kern een unieke sfeer geeft.

Het beleid is tot stand gekomen na een goed overleg met verschillende gemeentelijke en maatschappelijke groepen. In diverse bijeenkomsten hebben we de uitgangspunten en doelen besproken. Inwoners konden hun mening geven via een enquête. Op deze manier laten we dit beleidsplan zo goed mogelijk aansluiten bij de wensen van de mensen in onze samenleving.

Het bomenbeleidsplan past bij de gemeentelijke plannen voor natuur en klimaat, maar ook bij de bredere ambities van de provincie en de rest van het land. Het geeft duidelijke richtlijnen voor de bescherming, het beheer en de inrichting van onze bomen. We richten ons op de gezonde groei van bomen, met extra aandacht voor bijzondere en beschermde bomen die belangrijk zijn voor ons erfgoed en de biodiversiteit. We houden ook rekening met de waarde die bomen hebben voor ons welzijn, het klimaat en de economie.

Met dit beleid willen we bijdragen aan een betere toekomst. We willen dat onze openbare ruimte tegen 2050 voor minstens 30% in de schaduw ligt, waardoor de gemeente groener wordt. Dit past bij onze ambitie om van het Land van Cuijk een klimaatrobuuste, aantrekkelijke gemeente te maken voor nu en in de toekomst.

Ik wil iedereen bedanken die heeft meegeholpen aan dit beleidsplan. Samen zorgen we ervoor dat de gemeente groener wordt en beter bestand tegen hitte.

 

 

Met vriendelijke groet,

 

Antoinette Maas

Wethouder Duurzaamheid, Natuur en Mobiliteit

 

1 INTRODUCTIE

1.1 AANLEIDING

De fusie van de vijf voormalige gemeenten Boxmeer, Cuijk, Sint Anthonis, Mill en Sint Hubert, en Grave heeft de behoefte gecreëerd aan een geharmoniseerd bomenbeleid. Dit beleid streeft naar één visie met eenduidige doelen, beheer en regelgeving. Na de fusie werd een tijdelijk afwegingskader voor kapprocedures opgesteld, dat nu in dit nieuwe Bomenbeleidsplan wordt herzien en geborgd in nieuwe bomenregels.

 

In dit Bomenbeleidsplan wil gemeente Land van Cuijk de gewenste ontwikkeling van het bomenbestand vastleggen. Gemeentelijke opgaven en ambities, en actuele trends en ontwikkelingen worden in dit nieuwe beleid meegenomen. Tevens heeft gemeente Land van Cuijk in 2024 een Natuurvisie opgesteld. De doelen en ambities die hierin zijn vastgelegd, worden specifiek voor bomen uitgewerkt in dit Bomenbeleidsplan. Per uitwerking is in dit beleidsplan een communicatieparagraaf opgenomen.

 

1.2 PROCES

Dit Bomenbeleidsplan is interactief tot stand gekomen met input van gemeentelijke stakeholders, maatschappelijke vertegenwoordigers en inwoners. De Kerngroep heeft regelmatig afgestemd over proces, planning en inhoud, en waar nodig tussentijds bijgestuurd. Voorafgaand aan het beleidsplan zijn vragen over bomen opgenomen in de enquête over de Natuurvisie, waarvan de antwoorden van ruim 1000 respondenten als input zijn gebruikt. Door middel van meerdere werksessies en aanvullende gesprekken met interne en externe stakeholders zijn de diverse onderwerpen uitgewerkt tot een nieuw bomenbeleidsplan en nieuwe bomenregels.

1.2.1 BRAINSTORMSESSIES MET STAKEHOLDERS

Om te bepalen wat de invulling van het bomenbeleid moet worden zijn met verschillende gemeentelijke en maatschappelijke stakeholders, waaronder het Platform NLE, werksessies gehouden. Hieruit kwam naar voren dat men bezorgd is over de bescherming van de bestaande bomen, zeker waar het gaat over monumentale bomen of boomstructuren. Ten aanzien van de ruimtelijke inrichting is genoemd dat bomen een goede plek moeten krijgen. Hiermee wordt zowel het ontwerpproces als de groeiplaatsinrichting bedoeld. Bij het beheer van bomen werd gewezen op het hanteren van duidelijke afwegingskaders. Bijvoorbeeld om te bepalen wanneer sprake is van hinder en in welke situaties wordt geïnvesteerd in het behouden en verbeteren van bomen. Bij communicatie ging het over het belang van draagvlak voor bomen en de wijze waarop de gemeente bomen beheert en beschermt. Hiervoor is kennis nodig over de waarden en functies van bomen maar ook over beheer en onderhoud. Tegelijkertijd werd genoemd dat communicatie 2-richtingsverkeer is, dus ook dat input van inwoners een plek moet krijgen in de gemeentelijke processen.

 

1.3 EVALUATIE

Onder de Omgevingswet wordt beleid volgens een standaard cyclus geëvalueerd. Hierbij hanteren wij een cyclus van 5 jaar. Met toezicht en handhaving ziet de gemeente toe op naleving van de algemene regels en vergunningvoorschriften. Via monitoring brengt de gemeente in resultaten van het beleid in beeld. Uit evaluatie blijkt of bijstelling van de beleidsdoelen nodig is.

 

Afbeelding 1: Beleidscyclus onder de Omgevingswet

 

1.4 ONTWIKKELEN EN UITWERKEN

Niet alle gewenste onderdelen kunnen in één keer uitgewerkt worden. Bij dit beleidsplan is daarom een ontwikkelkalender opgenomen, met onderdelen die op een later moment opgepakt en uitgewerkt kunnen worden. Aan de hand van evaluatierondes kunnen hier ook nieuwe ontwikkelingen aan toegevoegd worden. De ontwikkelkalender is te raadplegen in bijlage 1 van dit beleidsplan.

2 CONTEXT

 

Het bomenbeleid is opgesteld binnen bestaande beleidskaders. Vanuit klimaatopgave zijn kaarten opgesteld waarin doelstellingen voor schaduw zijn opgenomen. Als laatste wordt het bomenbestand van Land van Cuijk kort omschreven.

 

2.1 BELEIDSKADERS

Dit bomenbeleid sluit aan op gemeentelijke beleidstrajecten voor klimaat en natuur, waarbij provinciaal en rijksbeleid de kaders vormen. In dit hoofdstuk worden deze kort toegelicht. Met de invoering van dit bomenbeleidsplan vervalt het Tijdelijk afwegingskader kapprocedure voor gemeentelijke (laan)bomen in Land van Cuijk.

2.1.1 OMGEVINGSVISIE: OPGAVENNOTIE

De gemeentelijke omgevingsvisie is bij het vaststellen van het Bomenbeleid nog niet gereed. In de opgavennotie, een tussenproduct van de visie, staan de doelen en opgaven voor de omgevingsvisie vermeld. Het is nog geen formele beleidsnota en het is geen weerspiegeling van bestuurlijke standpunten. Het geeft wel de maatschappelijke opgaven weer waar de gemeente voor staat. Met het bomenbeleid wordt een bijdrage geleverd aan de opgaven voor een gezonde samenleving, natuur en landbouw, en klimaat, energie en water.

 

Afbeelding 2: Doelen en opgaven omgevingsvisie gemeente Land van Cuijk

2.1.2 NATUURVISIE LAND VAN CUIJK

De Natuurvisie is op 4 april 2024 vastgesteld. Hierin wordt vooral ingegrepen op urgente vraagstukken, te weten de sterk afnemende biodiversiteit, de behoefte aan een gezonde en veilige leefomgeving, en de natuur als leverancier van ecosysteemdiensten. Bomen zijn onderdeel van de natuur. En daarom wordt in het bomenbeleid verder uitgewerkt welke rol bomen spelen.

2.1.3 PROGRAMMABEGROTING LAND VAN CUIJK 2024

In de programmabegroting Land van Cuijk 2024 is budget voor boombeheer opgenomen. Hiermee kan worden gewerkt aan een openbare ruimte die schoon, heel en veilig is. Van belang is om alle gemeentelijke opgaven te verbinden, maar ook gefundeerde keuzes te maken tussen wonen, mobiliteit of groen.

Dit nemen we mee in dit Bomenbeleidsplan. Zo identificeren we bomen met grote waarde en onderscheiden we bomen met onvervangbare waarde die absoluut beschermd en behouden moeten blijven. Of bomen behouden moeten blijven, of dat functieverandering, herinrichting en herplant mogelijk is, wordt uitgewerkt in het beschermingsregime en in een later stadium in vervangingsplannen.

2.1.4 KLIMAATBUDGETTEN LAND VAN CUIJK

Een interactief dashboard, ‘Klimaatbudgetten Land van Cuijk’1, is ontwikkeld. Hierin worden de kosten voor klimaatadaptatie in beeld gebracht voor verschillende deelgebieden binnen de kernen. In het rapport ‘Klimaatbudgetten gemeente Land van Cuijk Klimaatlabels’2 staat de technische methode uitgelegd. Dit met als doel om bestuurders binnen de gemeente inzicht te geven in de verhouding tussen ambitie en het benodigde budget voor klimaatadaptieve maatregelen op het gebied van hittestress. Het planten van een boom wordt in het rapport opgevoerd als enige maatregel om in de openbare ruimte meer schaduw te creëren. Door middel van het dashboard kan een keuze worden gemaakt voor de schaduw-ambitie per deelgebied aan de hand van bijbehorende kosten voor het planten van bomen.

In dit beleid wordt de schaduw-ambitie, zoals vastgesteld door de gemeenteraad op 2 november 2023 in raadsbesluit ‘RIS 2023-R–132 Raadsbesluit Ambitie Klimaat d.m.v. Klimaatlabels’, gelijkgesteld aan de ambitie voor kroonoppervlak.

2.1.5 TIJDELIJK AFWEGINGSKADER KAPPROCEDURE

Bij fusering van de gemeenten Cuijk, Grave, Mill en St Hubert, St Anthonis en Boxmeer was het nodig om ook het beschermingsregime te harmoniseren. Als tijdelijke oplossing is een afwegingskader opgesteld voor de kapprocedure. Hierin is het uitgangspunt; niet kappen, tenzij er een grond voor het verlenen van een omgevingsvergunning, zoals aangegeven in de bomenverordening, van toepassing is. In dit beleid wordt het bescherming regime verder uitgewerkt.

2.1.6 BEBOUWINGSCONTOUR HOUTKAP

Sinds het in werking treden van de Omgevingswet is ook de bebouwingscontour houtkap van kracht. Deze wordt door de gemeenteraad vastgesteld. Binnen de bebouwingscontour houtkap gelden de gemeentelijke bomenregels.

Bomen buiten de bebouwingscontour houtkap vallen onder Rijksbescherming. De provinciale omgevingsdienst is hiervoor het bevoegd gezag. Bij voorgenomen kap van één of meerdere bomen in een houtopstand moet melding gemaakt worden bij de omgevingsdienst, als de houtopstand 1.000 m2 of groter is, of als de boom onderdeel uitmaakt van een rijbeplanting van ten minste 21 bomen. Deze houtopstanden vertegenwoordigen namelijk landschappelijke waarde en/of natuurwaarde. Naast de Rijksregels mag de gemeente extra regels opleggen om andere waarden te beschermen zoals cultuurhistorische waarden. Ze mag deze houtopstanden vergunningsplichtig maken en op de Groene Kaart vastleggen.

Mocht de gemeente kleinere elementen willen beschermen, dan kan ze die op basis van iedere groene waarde op de Groene Kaart opnemen. Ook voor bomen in tuinen en op erven mag de gemeente haar eigen regels laten gelden.

 

2.2 KLIMAATEFFECTATLAS

Voor gemeente Land van Cuijk zijn kaarten beschikbaar voor diverse thema’s waar bomen invloed op hebben, of invloed van ondervinden, bijvoorbeeld slechte leefomstandigheden door hittestress. Aan de hand van de kaarten kunnen kansen en knelpunten afgelezen worden. De kaarten zijn terug te vinden op https://www.klimaateffectatlas.nl/nl/.

 

De kaart ‘boom per buurt’ geeft het percentage kroonoppervlak aan. Per buurt is af te lezen welk percentage van de buurt bedekt is met boomkronen. Voor de analyse van de kroonoppervlak op deze kaart zijn alle bomen in de gemeente Land van Cuijk meegenomen. Daarbij is geen onderscheid gemaakt op eigenaar van de boom. Deze kaart is de maatstaf voor de ambitie van 30% kroonoppervlak die in paragraaf 6.1 verder wordt uitgelegd.

 

2.3 BOMENBESTAND LAND VAN CUIJK

Gebaseerd op de Optimalisatiescan Strategisch Bomenbeheer, van februari 2023, beheert Gemeente land van Cuijk ruim 90.000 bomen. De gemiddelde leeftijd van de bomen is 42 jaar. 66% van het bomenbestand is jonger dan 60 jaar, waarmee het bomenbestand overeenkomt met het gemiddelde van Nederland.

Opmerkelijk is dat 10 verschillende boomsoorten 65% van het bomenbestand vormen. De zomereik is hierin sterk oververtegenwoordigd met 43%. Op plekken waar veel bomen van dezelfde soort bij elkaar staan, is het risico op plagen en ziektes groot, doordat de verspreiding van die ziektes en plagen sneller kan plaatsvinden.

Bijna 80% van de bomen heeft een stagnatie in groei, wat dubbel zo veel is als het landelijk gemiddelde. Verschillende oorzaken liggen ten grondslag aan de stagnerende groei. Bijvoorbeeld een slechte luchtkwaliteit, droogte, grondsoort, wisselende waterstanden, sterk fluctuerende (en hoge) temperaturen, een versteende omgeving en nutsvoorzieningen in de grond die de beschikbare ondergrondse ruimte verkleinen. Met dit bomenbeleid leggen we concrete ambities vast voor een vitaal bomenbestand.

3 DE GROENE WAARDEN EN FUNCTIES VAN BOMEN

 

De gemeente Land van Cuijk hecht veel waarde aan bomen vanwege hun functies voor de leefomgeving van mens en dier. Deze functies zijn gerelateerd aan de 3 P’s van duurzaamheid: People, Planet, Profit. Een vuistregel is dat grotere bomen meer groene waarden hebben en daardoor hun functie(s) beter vervullen. We gaan vervolgens in op de groene waarden van bomen voor cultuurhistorie, beeldbepalende waarde, de waarde voor verkoeling en de natuurwaarde.

In hoofdstuk 5 komen de waarden en functies van bomen terug, omdat die meespelen bij het aanwijzen van bijzondere waardevolle en beschermwaardige bomen.

 

3.1 PEOPLE PLANET PROFIT

People: fysieke en mentale gezondheid van mensen

Bomen dragen aanzienlijk bij aan het welzijn van mensen in de openbare ruimte. Ze bieden schaduw en verkoeling, waardoor stedelijke gebieden leefbaarder worden, vooral tijdens hete zomers. Bovendien bieden bomen esthetische waarde en creëren ze een aantrekkelijke omgeving voor bewoners en bezoekers, wat het emotionele welzijn en de levenskwaliteit verbetert. Door het creëren van groene en rustgevende plekken bevorderen bomen sociale interactie en recreatie, waardoor gemeenschapsbanden worden versterkt.

 

Contact en interactie met groen heeft een positief effect op zowel de fysieke als mentale gezondheid van mensen3. De exacte mechanismen hierbij zijn vaak onbekend, maar er zijn studies die erop wijzen dat het effect samen hangt met het percentage bomen of bos in het stedelijk gebied.

 

Planet : klimaat en biodiversiteit

In termen van natuurbehoud spelen bomen een cruciale rol in de openbare ruimte. Zo leggen bomen koolstof vast in hun stam, wat bijdraagt aan de bestrijding van klimaatverandering door het verminderen van de hoeveelheid broeikasgassen in de atmosfeer. Een boom gebruikt het broeikasgas koolstofdioxide (CO2) samen met water en zonlicht om te groeien. In dat proces wordt de koolstof (C) in de stam van de boom vastgelegd. Als de boom dood is en verteert, komt CO2 vrij. Ook spelen bomen een grote rol in de biodiversiteit als voedselbron en nest- en schuilgelegenheid maar bijvoorbeeld ook als vliegroutegeleiding voor vleermuizen.

 

Profit: economische opbrengsten

Economisch gezien leveren bomen waarde op in de openbare ruimte. Groen rondom huizen verbetert de kwaliteit van de wijk en verhoogt de waarde van de woningen. De transactieprijs van woningen stijgt als woningen uitzicht hebben op groen of water.

Dat blijkt uit diverse onderzoeken4 in de afgelopen 10 jaar. De prijs stijgt met 15% bij uitzicht op water, 10% bij uitzicht op open ruimte, 6% bij een park en 5% bij een plantsoen. De waardeontwikkeling van woningen in een groene omgeving is essentieel voor de huiseigenaren zelf, maar ook voor gemeenten (verhoogde inkomsten OZB). Tevens speelt groen als factor een rol bij de vestiging van hogere en middeninkomens in de woonomgeving. Deze trekken minder snel uit de woonomgeving weg.

 

Daarnaast zorgt groen voor een aantrekkelijk vestigingsklimaat voor kennisintensieve en internationale bedrijven, die op hun beurt weer andere bedrijvigheid aan zich binden voor zowel hogere als lagere inkomens. Ten slotte levert groen een bijdrage aan de omzet van het toeristisch-recreatief bedrijfsleven5.

 

3.2 BOOMGROOTTE

De groene waarden die een boom levert én de financiële waarde van bomen zijn hoger, als de boom groter is. Een grote boom is beter zichtbaar, geeft meer schaduw en biedt meer nestgelegenheid. Als maatstaf voor de boomgrootte wordt de stamdiameter op 1,3 meter boven maaiveld gebruikt. Dit is praktisch en door iedereen op te meten: omtrek in centimeters delen door 3,14 (π). Een dikkere boom heeft bijvoorbeeld meer koolstof opgeslagen in de houtige delen6. De boom zal bovendien hoger zijn, een groter boomkroonvolume hebben en meer schaduw geven dan een dunnere boom.

 

Afbeelding 3: Koolstofopslag in eiken van verschillend formaat (conform i-Tree rekenmethode)

 

3.3 CULTUURHISTORISCHE WAARDE

Bomen en bepaalde boomstructuren (lanen, boomgroepen) kunnen onderdeel zijn van de lokale geschiedenis of een cultuurhistorische betekenis hebben. Het meest bekend zijn de herdenkingsbomen die ter gelegenheid van bijzondere gebeurtenissen zijn geplant. Ook bomen die onderdeel zijn van een beschermd stadsgezicht, hebben cultuurhistorische waarde. Oude knotbomen of houtwallen markeren vaak vroegere erf- en perceelgrenzen en vertellen daarmee een verhaal over de geschiedenis van het gebied. Tot slot kan gedacht worden aan groene elementen die essentieel zijn voor de landschapstypes die we in onze gemeente aantreffen.

 

De cultuurhistorische waarden zijn:

 

  • De boom maakt onderdeel uit van een beschermd dorps- of stadsgezicht.

  • De boom is opgenomen in documentatie betreffende een gemeentelijk of Rijksmonument (ensemble met historisch pand).

  • Boom in historische houtwal (ouder dan 50 jaar).

  • De boom is een van onderstaande:

    • o

      Koningsboom

    • o

      Herdenkingsboom

    • o

      Bakenboom

    • o

      Grensboom

    • o

      Markeringsboom

    • o

      Verzetsboom

3.4 BEELDBEPALENDE WAARDE

Een boom heeft een beeldbepalende waarde als die de beeldkwaliteit van de omgeving bepaalt, of als de boom een belangrijke bijdrage levert aan het karakter, de herkenbaarheid en oriëntatie op straat-, wijk‐ of dorpsniveau.

Bij niet-gemeentelijke terreinen gaat het veelal om bomen in voor‐ en zijtuinen, die in het straatbeeld van Land van Cuijk een grote rol spelen doordat de habitus (vorm van de boom) zichtbaar is vanuit openbaar toegankelijk gebied. In sommige gevallen gaat het om bomen in achtertuinen die een beeldbepalende bijdrage leveren aan het groene karakter van de straat of wijk.

 

Bomen die in een structuur staan hebben als samenhangende boomgroep of bomenrij een extra waarde voor de omgeving. Ze leveren een belangrijke bijdrage aan het karakter van de omgeving doordat ze stedenbouwkundige en landschappelijke lijnen en vlakken accentueren en versterken. Ze staan bijvoorbeeld langs wegen of wateren binnen de hoofdinfrastructuur. De structuren kunnen ook een verhoogde natuurwaarde bevatten wanneer ze als ecologische verbinding tussen groengebieden fungeren.

 

Buiten de bebouwingscontour houtkap (zie paragraaf 2.1.6) wordt de beeldbepalende waarde aan een boom toegekend, zodra de boom bijdraagt aan de instandhouding van het landschappelijke omgevingskarakter.

 

Boomgroepen

Soms is de manier waarop een boom is geplant of is gegroeid, bijvoorbeeld ten opzichte van andere bomen, van invloed op de manier waarop een boom zich manifesteert. Dit zijn vaak solitaire beeldbepalende bomen, maar in specifieke gevallen geldt het ook voor bomen in groepen, waarbij niet zozeer de individuele boom maar de groep als geheel beeldbepalende is. Zoals bij een groep van 2 of 3 bomen die tezamen één kroon vormen en als één geheel functioneren. Het wegvallen van 1 boom tast dan het beeld van de overgebleven bomen onherstelbaar aan.

 

3.5 VERKOELENDE WAARDE

In de bebouwde omgeving was het altijd al warmer dan in het buitengebied en door de verandering van het klimaat nemen de extremen verder toe. In warme perioden kan dit leiden tot hittestress. Bewoners ervaren hierdoor negatieve effecten op de gezondheid en het welbevinden. Klimaatadaptatie in de bebouwde omgeving wordt daarom steeds meer noodzakelijk. De groene infrastructuur kan een belangrijke rol spelen in het verlagen van de gevoelstemperatuur door het creëren van schaduwrijke gebieden. Bovendien verkoelen bomen de omgeving door de verdamping van water.

 

Schaduw-eis

Gemeente Land van Cuijk heeft in 2023 per gebied klimaatlabels laten bepalen voor wateroverlast en hittestress7. De landelijke maatlat voor een groene klimaatadaptieve gebouwde omgeving hanteert klimaatlabel B. Dit komt overeen met een schaduw-eis van 30% op de openbare ruimte tijdens de zonnestand op 1 juli om 14:00 uur. Dit is ook als ambitie opgenomen in de Natuurvisie.

Voor het effect van bomen op de schaduw wordt een koppeling van 1-op-1 gehanteerd; 30% boomkroonoppervlak in de openbare ruimte zorgt voor 30% schaduw van de openbare ruimte.

 

3.6 NATUURWAARDE8

Bomen zijn een belangrijk onderdeel in de ondersteuning van biodiversiteit in de stad. Ze hebben een belangrijke functie voor het voortbestaan van bepaalde flora en fauna. Het gaat hierbij om een structurele functie voor een bepaalde dier- of plantensoort. Een kolonieboom van blauwe reigers bijvoorbeeld die al jarenlang zo wordt gebruikt. Of een groeiplaats voor een bijzondere korstmossoort, maretak of andere bijzondere plantensoorten. Nesten en holtes zijn indicaties voor de aanwezigheid van fauna. Ook kunnen bomen als vliegroutegeleiding of verblijfplaats dienen voor vleermuizen, of zijn ze onderdeel van een ecologische verbindingsroute. In de Natuurvisie zijn structuren aangewezen die waarde hebben voor de natuur. Een dergelijke ecologische waarde kan worden vastgesteld door een ecoloog, of aan de hand van bestaande ecologische kaarten en/of gegevens.

Daarnaast kunnen streekeigen, inheemse soorten van belang zijn vanwege de waarde als autochtoon plantmateriaal door hun genetische oorspronkelijkheid.

 

3.7 COMMUNICATIE EN PARTICIPATIE

De waarde van bomen en het vergroten van die waarde vormen de belangrijkste argumenten om bomen te beschermen, te investeren in kwaliteitsverbetering en extra bomen aan te planten. Daarom is het noodzakelijk om herhaaldelijk te communiceren over de waarde van bomen in al hun facetten. Dit kan bijvoorbeeld door regelmatig een artikel te publiceren waarin één van de waarden wordt belicht.

 

Verschillende belangen

De waarde wordt ook door mensen buiten het bomenvak erkend, maar we kennen tegelijkertijd de conflictsituaties die ontstaan als er andere belangen in het spel zijn. Door de waarde per boom in beeld te brengen, kan de afweging worden gemaakt voor boomsparende maatregelen of een aangepast ontwerp.

 

Maatschappelijk belang

De communicatie kan ook gaan over de invloedssfeer van een boom. Die is groter dan één adres of projectlocatie. Eén grote boom kan een straat een groene uitstraling geven. Het verwijderen van een boom voor de belangen van één adres raakt iedereen, maar ook toekomstige generaties. De maatschappelijke waarde van bomen moet daarom ook terugkeren in de communicatie over bomen.

 

Participatie

Bij participatie over de waarde van bomen kan gedacht worden aan educatie, zoals excursies voor jong en oud. Te denken valt aan het opnemen van de temperatuur en biodiversiteit en het in kaart brengen van de bomen met de hoogste waarden in een gebied. Bij deze acties kunnen ook belangenorganisaties zoals IVN en de Milieuvereniging betrokken worden.

4 VISIE OP BOMEN

 

Het bomenbestand van gemeente Land van Cuijk draagt bij aan een gezonde omgeving, een groene uitstraling, woongenot en een leefbare toekomst voor mens en dier.

 

4.1 DOELSTELLINGEN: HOE BEREIKEN WE DE VISIE CONCREET?

Tijdens werksessies met zowel interne als externe stakeholders zijn de volgende 4 doelstellingen naar voren gekomen die bijdragen aan het bereiken van de visie.

 

  • 1.

    Ter versterking van de biodiversiteit en in lijn met de natuurvisie werken we toe naar een robuuste ecologische Oost-West verbindingen in 2035.

    Dit doen we door;

    • a.

      Groenstructuren aan te wijzen en te beschermen;

    • b.

      De diversiteit van bomen te verhogen.

  • 2

    In 2065 (1 generatie bomen verder) is het bomenbestand van Land van Cuijk een samenhangend geheel met kwalitatief hoogwaardige bomen, waarbij cultuurhistorie en biodiversiteit duurzaam versterkt zijn.

    Dit doen we door;

    • a.

      Bijzonder waardevolle en beschermwaardige bomen te beschermen met een vergunningsplicht; Bijzondere waardevolle bomen zijn in ieder geval particuliere bomen die op de vigerende bestaande bomenlijst staan en die voldoen aan specifieke criteria (cultuurhistorische waarde of leeftijd of diameter, beschermwaardige bomen zijn gemeentelijke bomen met een stamdiameter groter dan 20 cm);

    • b.

      Boomstructuren binnen en buiten de bebouwde kom aan te wijzen die cultuurhistorisch waardevol zijn;

    • c.

      Een helder en goed onderbouwd afwegingskader te hanteren voor het vellen van bomen;

    • d.

      Inrichtingseisen te stellen voor nieuwe groeiplaatsen;

    • e.

      Zorgvuldig om te gaan met bomen in projecten met als instrumenten de BEA en anterieure overeenkomst;

    • f.

      Strategisch Boombeheer uit te voeren;

    • g.

      Haalbaar beleid te koppelen aan passende handhaving.

  • 3

    In stads- en dorpskernen dragen we bij aan de gemeentelijke klimaatambitie van 30% schaduw in de openbare ruimte in 2050.

    Dit doen we door;

    • a.

      Als beleidsuitgangspunt te hanteren dat bij nieuwe ruimtelijke inrichtingen het uitgangspunt is realisatie van 30% kroonoppervlak binnen een zo kort mogelijke, maar redelijke termijn die in het uiterste geval maximaal 25 jaar mag zijn. Dit zelfde principe geldt bij vervangende herplant. Na 5 jaar zal de uitvoering van dit beleidsuitgangspunt geëvalueerd en indien nodig geactualiseerd worden.

    • b.

      Vervangende bomen te beschermen die zijn geplant vanuit herplantplicht na kap van een bijzonder waardevolle of beschermwaardige boom.

  • 4.

    Vanaf 2025 worden de waarden van bomen bij afwegingen tussen individuele, vakinhoudelijke en maatschappelijke belangen meegewogen zodat deze zowel intern als extern een integraal onderdeel zijn bij planvorming.

    Dit doen we door;

    • a.

      Communicatie over de groene waarden en functies van bomen en boombescherming;

    • b.

      Het hanteren van een concreet hinderprotocol;

    • c.

      Bomen een vast onderdeel te maken van het planologisch proces.

5 BOOMBESCHERMING

 

In de voormalige Algemene Plaatselijke Verordeningen van de vijf gemeenten werden de bomen veelal beschermd via een lijst met daarop vergunningsplichtige gevallen. In Boxmeer, Cuijk, Grave en Mill en St Hubert hadden een aantal bomen een beschermde status, doordat ze op de Monumentale Bomenlijst staan. In Sint Anthonis moest voor elke boom een kapvergunning worden aangevraagd. Na de gemeentelijke herindeling is dit variabele beleid geharmoniseerd door het opstellen van het ‘Tijdelijk afwegingskader kapprocedure van gemeentelijke (laan)bomen Land van Cuijk’. Hierin stond aangegeven wanneer een boom wel of niet gekapt mocht worden. In dit beleid werken we het afwegingskader verder uit. Daarbij worden de regels en richtlijnen passend gemaakt binnen de wettelijke kaders van de hogere overheden (Rijk en Provincie). Onderdeel daarvan is het vaststellen van een Bebouwingscontour houtkap (conform Besluit Kwaliteit Leefomgeving artikel 5.165b) wat dient als grens voor de regelbevoegdheid van de gemeente; binnen de bebouwingscontour mag de gemeente zelf beschikken over omgevingsvergunningaanvragen, daarbuiten deelt ze het bevoegd gezag met de provincie. De huidige contouren (nu nog Bebouwde kom Wegenverkeerswet) zijn vastgesteld door voormalige besturen op grond van situaties zoals deze nu niet meer zijn, en moeten daarom geactualiseerd worden en kloppend gemaakt binnen het nieuwe Omgevingswetstelsel.

 

De functies die bomen vervullen dankzij hun groene waarden zijn de reden om bomen te beschermen (zie hoofdstuk 3). Grotere bomen vertegenwoordigen deze waarden in hogere mate dan kleinere bomen (zie paragraaf 3.2). Daarom is de stamdiameter een belangrijke, meetbare factor bij de indeling van categorieën.

 

Iedere categorie wordt op een gestandaardiseerde wijze beschermd. We beschrijven in paragraaf 5.2 de instrumenten die de gemeente inzet voor boombescherming. We willen bovenal voorkomen dat een overvloed aan regels ontstaat waardoor de openbare ruimte op slot gaat. Als laatste geven we in paragraaf 5.3 aan hoe we hierover communiceren met de inwoners van de gemeente Land van Cuijk.

 

5.1 BELEIDSCATEGORIEËN

We maken onderscheid in 3 beleidscategorieën:

  • 1)

    Bijzonder waardevolle bomen (zie 5.1.1)

  • 2)

    Beschermwaardige bomen (zie 5.1.2)

  • 3)

    Overige bomen (zie 5.1.3)

5.1.1 BIJZONDER WAARDEVOLLE BOMEN

De bijzonder waardevolle bomen zijn de meest waardevolle bomen (en boomgroepen) in gemeente Land van Cuijk. Deze zijn individueel aangegeven op de ‘Lijst bijzonder waardevolle bomen’. Ook staan de bomen als stip op de Groene Kaart weergegeven.

De lijst wordt door het college vastgesteld en indien nodig, bij voorkeur minimaal elke 2 jaar geactualiseerd. Deze bomen kunnen zowel gemeentelijk als niet-gemeentelijk eigendom zijn.

 

Uitzondering

Een boom wordt niet op de lijst geplaatst als er een onomkeerbare aantasting is aangetroffen die binnen afzienbare tijd voor afsterving zal zorgen.

 

5.1.1.1 Toelatingscriteria gemeentelijke bijzonder waardevolle bomen

Bij gemeentelijke bijzonder waardevolle bomen gaat het om bomen (en boomgroepen) die vanwege de cultuurhistorische status een bijzondere waarde hebben. Hiervoor moet de boom voldoen aan één van onderstaande cultuurhistorische kenmerken. Ook wordt een gemeentelijke boom bij aanplant geregistreerd als bijzonder waardevol als het een vervangende boom betreft, ter compensatie van de kap van een bijzonder waardevolle boom.

 

Cultuurhistorische kenmerken

  • De boom maakt onderdeel uit van een beschermd dorps- of stadsgezicht.

  • De boom is opgenomen in documentatie betreffende een gemeentelijk of Rijksmonument (ensemble met historisch pand).

  • Boom in historische houtwal/houtsingel (ouder dan 50 jaar).

  • De boom is een van onderstaande:

    • o

      Koningsboom

    • o

      Herdenkingsboom

    • o

      Bakenboom

    • o

      Grensboom

    • o

      Markeringsboom

    • o

      Verzetsboom

5.1.1.2 Toelatingscriteria niet-gemeentelijke bijzonder waardevolle bomen

Bij niet-gemeentelijke bijzonder waardevolle bomen gaat het om bomen die vanwege de cultuurhistorische status (op basis van onderstaande cultuurhistorische kenmerken) een bijzondere waarde hebben. Ook speelt de leeftijd of stamdiameter van de boom een rol als graadmeter voor de groene waarden die bomen kunnen vertegenwoordigen. Tot slot zijn ook vervangende bomen na kap van een bijzonder waardevolle boom vanaf het moment van aanplant bijzonder waardevol. Hiermee voorkomen we dat bomen die vanuit herplantplicht geplant zijn, zonder vergunning verwijderd mogen worden.

 

Leeftijd / stamdiameter

  • De boom heeft een leeftijd van minimaal 50 jaar.

  • De boom heeft een stamdiameter van minimaal 50 cm, gemeten op 130 cm boven maaiveld. (Dit komt overeen met een stamomtrek van 157 centimeter.)

  • Voor particulieren die zelf vrijwillig hun boom op de lijst willen zetten, geldt een stamdiameter van minimaal 40 cm, gemeten op 130 cm boven maaiveld. (Dit komt overeen met een stamomtrek van 126 centimeter.)

Cultuurhistorische kenmerken

  • De boom maakt onderdeel uit van een beschermd dorps- of stadsgezicht.

  • De boom is opgenomen in documentatie betreffende een gemeentelijk of Rijksmonument (ensemble met historisch pand).

  • Boom in historische houtwal/houtsingel (ouder dan 50 jaar).

  • De boom is een van onderstaande:

    • o

      Herdenkingsboom

    • o

      Grensboom

    • o

      Markeringsboom

    • o

      Verzetsboom

De bomen worden toegevoegd aan de lijst en de groene kaart met als voorwaarde dat de eigenaar van de boom hiermee instemt, of niet binnen een redelijke termijn bezwaar aangeeft.

5.1.2 BESCHERMWAARDIGE BOMEN

Beschermwaardig vinden we de gemeentelijke bomen met een stamdiameter vanaf 20 centimeter, gemeten op 130 centimeter boven maaiveld. (dit komt overeen met een stamomtrek van 63 centimeter.) Dit geldt niet als de boom al op de ‘lijst bijzonder waardevolle bomen’ staat.

Deze bomen staan geregistreerd in het gemeentelijk beheersysteem, maar niet op de lijst bijzonder waardevolle bomen en ze worden ook niet getoond op de Groene Kaart. Ook vervangende bomen die na kap van een beschermwaardige boom worden aangeplant, vallen in deze categorie.

 

Vervangende bomen

Voor de kap van bijzonder waardevolle en beschermwaardige bomen wordt als voorwaarde voor een omgevingsvergunning herplantplicht opgelegd. De bomen die ter compensatie worden aangeplant krijgen vanaf het moment van aanplant dezelfde beleidscategorie als de originele boom: beschermwaardig of bijzonder waardevol. Hierbij is de cultuurhistorische waarde of stamdiameter nog niet bepalend, maar geldt de categorie van de oorspronkelijke boom. Uiteraard moet de boom een goede groeiplaats met voldoende boven- en ondergrondse ruimte krijgen om gezond uit te groeien. Als dat niet gerealiseerd kan worden, kan financieel gecompenseerd worden, zie paragraaf 5.5.

 

Voor bomen die in een structuur staan, is herplant niet altijd verplicht. In dergelijke structuren staan bomen vaak dicht op elkaar. Wanneer een boom wordt gekapt, ontstaat er ruimte voor de naaststaande bomen. Het is weinig zinvol om op deze plek een nieuwe boom te planten, omdat deze door concurrentie om zonlicht en groeiruimte weinig kans heeft om goed te ontwikkelen. Door het verdwijnen van een boom krijgen de andere bomen juist de kans om verder te groeien.

 

Een voorwaarde voor het niet hoeven herplanten van bomen in structuren is dat het verloren gegane volume van de boomkroon op natuurlijke wijze door de naaststaande bomen wordt gecompenseerd.

5.1.3 OVERIGE BOMEN

Alle bomen in gemeente Land van Cuijk zonder beleidscategorie bijzonder waardevol of beschermwaardig noemen we overige bomen. Dit zijn zowel gemeentelijke als niet-gemeentelijke bomen.

Ondanks dat deze bomen nog niet aan de criteria voor een beleidscategorie voldoen, worden ze uiteraard duurzaam behouden en zorgvuldig beheerd door de gemeente. Schade aan deze bomen door werkzaamheden en verlies van deze bomen bij ruimtelijke ontwikkelingen of met oogpunt op het terugdringen van overlast wordt zoveel mogelijk voorkomen. Zie ook paragraaf 5.2 en het hinderprotocol.

 

Niet-gemeentelijke bomen die zijn aangeplant ter vervanging van een bijzonder waardevolle boom en die een goede groeiplaats hebben gekregen, hebben de potentie om gezond, oud en omvangrijk te worden. Deze bomen worden automatisch op de ‘lijst bijzonder waardevolle bomen’ geplaatst. Hiervoor is geen aanmelding van de eigenaar nodig.

5.1.4 SCHEMATISCH OVERZICHT BELEIDSCATEGORIEËN

 

Toelatingscriteria tot beleidscategorie

Beleidscategorie

Gemeentelijke boom

(minimaal 1 van onderstaande)

Niet-gemeentelijke boom (minimaal 1 van onderstaande)

1. Bijzonder waardevolle bomen

  • Cultuurhistorische waarde

  • Cultuurhistorische waarde

  • Vervangende bijzonder waardevolle boom

  • Vervangende bijzonder waardevolle boom

  • Leeftijd > 50 jaar

  • Stamdiameter > 50 cm

2. Beschermwaardige bomen

  • Stamdiameter > 20 cm

n.v.t.

(niet-gemeentelijke bomen behoren niet tot deze categorie)

  • Vervangende beschermwaardige boom

3. Overige bomen

  • Boom behoort niet tot categorie 1 of 2.

  • Boom behoort niet tot categorie 1.

Tabel 1: Overzicht beleidscategorieën bomen gemeente Land van Cuijk

 

5.2 BOOMBESCHERMENDE INSTRUMENTEN

Alle boom besparende maatregelen, van het voorkomen van kap tot het voorkomen van schade door werkzaamheden, het verbeteren van de groeiplaats en een zorgvuldige, duurzame aanplant, zijn vormen van boombescherming. Hieronder staan de instrumenten benoemd waarmee de bomen kunnen worden beschermd. De instrumenten komen ook terug in de regels in het omgevingsplan. Om het gebruik van de instrumenten te controleren zijn toezicht en handhaving belangrijk.

5.2.1 BELEIDSCATEGORIEËN

We maken onderscheid tussen gemeentelijke en niet-gemeentelijke bomen. Als gemeente hebben we een grote verantwoordelijkheid voor het beheer en behoud van de leefomgeving. Dit doen we door bomen met een stamdiameter vanaf 20 centimeter als beschermwaardige beleidscategorie in te delen. Daarnaast willen we graag de echt bijzondere bomen, zowel van de gemeente als van inwoners koesteren, en leggen we deze vast op de lijst bijzonder waardevolle bomen en op de Groene Kaart.

5.2.2 REDEN VAN VELLEN

Voor het vellen van bomen worden verschillende redenen aangehaald. Afhankelijk van de reden wordt een apart instrument ingezet voor boombescherming. Hieronder staan de drie hoofdredenen benoemd.

 

Beheerplan bomen

In het beheerplan bomen Land van Cuijk 2023 staat de instandhouding van bomen centraal. Hierbij wordt beschreven hoe gewerkt wordt aan de juiste balans tussen een veilige omgeving en een groene omgeving met ruimte voor klimaatadaptatie en biodiversiteit. Onderdeel van beheer is dat bomen worden vervangen als deze onveilig zijn. Ook dunnen is onderdeel van beheer. Dit houdt in dat bomen gekapt kunnen worden als daarmee nevenstaande bomen meer ruimte krijgen om gezond uit te groeien. Wanneer gemeentelijke bomen conform een door het college goedgekeurd beheerplan worden geveld is er voor het vellen van deze bomen geen omgevingsvergunning vereist.

 

Ruimtelijke ontwikkeling

Bij bouwprojecten in de openbare ruimte kan het zijn dat bomen worden verwijderd omdat ze echt niet inpasbaar zijn in het ontwerp. Daarbij is het van belang dat deze bomen worden gecompenseerd, door zorgvuldige herplant, met voldoende toekomstige groeiruimte.

Bij ruimtelijke ontwikkelingen dient schade aan bomen door werkzaamheden voorkomen te worden. De anterieure overeenkomst is een belangrijk instrument waarin projectafspraken contractueel zijn vastgelegd.

Gemeentelijke bomen die op basis van een collegebesluit in het kader van een ruimtelijke ontwikkeling worden geveld, worden vrijgesteld van een eventuele vergunningsplicht, mits de procedure zoals beschreven in paragraaf 5.3.1, wordt gevolgd. Voor deze bomen is namelijk beleidsmatig al een zorgvuldige (belangen)afweging gemaakt. Op basis hiervan is een bestuurlijke keuze gemaakt op basis van een bomenplan met de beschrijving van kap en herplant. In de ontwerpfase is reeds sprake geweest van inspraak. Deze vrijstelling zorgt voor een verlichting van de regeldruk en een integrale afweging terwijl het beschermingsniveau wel geborgd blijft.

 

Hinder

Het komt voor dat mensen hinder ervaren van bomen. Dit kan bijvoorbeeld gaan om vruchten en noten die uit bomen vallen of overhangende takken, verhardingsopdruk of funderingsproblemen. Lang niet altijd is er een gegronde reden om in te grijpen. De gemeente wil dit eerlijk en in alle gevallen eenduidig kunnen afwegen.

Om de mate van hinder te bepalen is een puntensysteem ontwikkeld, zie bijlage 2. In geval van onrechtmatige hinder worden bij voorkeur boom besparende maatregelen met hinde verlichtende werking genomen.

 

5.3 OMGEVINGSVERGUNNING

Voor het kappen van bomen is voor verschillende beleidscategorieën een omgevingsvergunning (activiteit: boom of beplanting onderhouden of weghalen) vereist. In onderstaande tabel is weergegeven voor welke beleidscategorieën dit geldt.

 

Beleidscategorie

Vergunningsplicht ‘Boom of beplanting onderhouden of weghalen’

Bijzonder waardevolle bomen

Ja

Beschermwaardige bomen

Ja

Overige bomen

Nee

Tabel 2: Overzicht vergunningsplicht per beleidscategorie.

5.3.1 PROCEDURE BOMEN IN RUIMTELIJKE ONTWIKKELINGEN

Wanneer vergunningsplichtige ruimtelijke initiatieven worden gestart, moeten ten aanzien van bomen de volgende stappen worden doorlopen (zie ook paragraaf 6.2):

  • 1)

    Vooronderzoek naar aanwezige bomen.

  • 2)

    Boominventarisatie en opname kenmerken (denk aan beleidscategorie, boomwaarde, kwaliteitsbeoordeling en randvoorwaarden en behoeftes zijn voor duurzaam behoud). Dit is een BEA Nulmeting.

  • 3)

    Als het eerste ontwerp van het initiatief gereed is, kan middels een BEA Projectinvloed worden onderzocht of de ontwikkeling mogelijk negatieve invloed heeft op de bomen en hoe dat voorkomen kan worden.

Enkel onderzoek rapportages die zijn opgesteld door een boom technisch deskundige (minimaal BVC- of DIB gecertificeerd) en een inhoudelijk deskundige ten aanzien van de werkzaamheden, worden geaccepteerd als onderbouwing voor het motiveren van een omgevingsvergunning. Bij een beschermd dorps- of stadsgezicht moet een omgevingsvergunning ook worden getoetst aan de regels en voorschriften van dat dorps-/stadsgezicht (regels erfgoed). Als het een Rijksmonument is, wordt de vergunningaanvraag deels ook behandeld buiten de gemeente.

5.3.2 AFWEGING OMGEVINGSVERGUNNING

Vellen is alleen toegestaan als alle andere opties zijn onderzocht en overwogen, maar alternatieven mét boombehoud niet reëel of uitvoerbaar zijn. Als andere opties niet haalbaar zijn, wordt het belang van boombehoud afgewogen tegen het belang van het vellen van de boom. Hierbij wegen maatschappelijke belangen zwaarder dan individuele belangen. De maatschappelijke belangen voor het behoud van een boom zijn de groene waarden en functies van bomen zoals omschreven in hoofdstuk 3.

 

Zwaarwegend maatschappelijk belang

Voorbeelden van zwaarwegend maatschappelijke belang zijn de aanleg van nieuwe wijken of wooncomplexen of het realiseren van hoogwaardig onderwijs en gezondheidszorg. Ook de aanleg van straten, wegen, voetpaden en fietsroutes dient een groot maatschappelijk belang. Te allen tijde is het van belang dat alternatieven met boombehoud uitvoerig zijn onderzocht en dat is onderbouwd waarom die niet uitvoerbaar zijn.

 

De openbare veiligheid weegt zwaarder dan de boomwaarde. Door gebreken in de boom kan de veiligheid in het geding zijn. In de overweging tot vellen wordt eerst gekeken naar de mogelijkheid om de gebreken met boom besparende maatregelen weg te nemen.

 

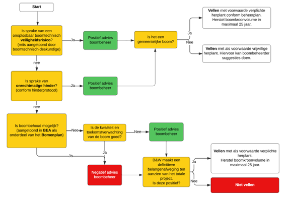
Afbeelding 4: Schematische weergave afweging vellen in het kader van een ruimtelijke ontwikkeling. (pdf in bijlage 4)

 

5.4 VERPLANT OF HERPLANT

Als een gemeentelijke boom onhoudbaar is, wordt de keuzeladder voor verplanting of herplant gevolgd.

 

 

Afbeelding 5: Schematische weergave compensatie met stroomschema

5.4.1 VERVANGENDE HERPLANT

Voor iedere boom die gekapt wordt met herplantplicht, worden één of meerdere bomen herplant om de groene waarde van de gekapte boom, lees: boomkroonvolume te compenseren. Het uitgangspunt is realisatie van 30% kroonoppervlak binnen een zo kort mogelijke, maar redelijke termijn die in het uiterste geval maximaal 25 jaar mag zijn. Na 5 jaar zal de uitvoering van dit beleidsuitgangspunt geëvalueerd en indien nodig geactualiseerd worden. Bij onvoldoende ruimte binnen de perceelsgrenzen kan het boomkroonvolume ook elders in de gemeente worden aangevuld door het planten van extra bomen.

 

Afbeelding 6: Herplantplicht boomkroonvolume

 

Herplant niet-gemeentelijke bomen

Of een niet-gemeentelijke boom ook herplant moeten worden, hangt af van de reden van kap. Als de boom om beheerredenen moet worden gekapt is geen herplant nodig. Het vellen van de boom op grond van boom technische gebreken is onderdeel van de natuurlijke cyclus. Herplant is in dat geval vrijwillig.

Bij ruimtelijke ontwikkeling is herplant wel verplicht. In dit geval verandert de bestaande situatie en moet de groene waarde worden gecompenseerd.

Als een boom vanwege onrechtmatige hinder wordt geveld, is herplant situatie-afhankelijk. Als er onvoldoende ruimte is voor herplant, dan zal de nieuwe boom binnen afzienbare tijd opnieuw hinder geven. Ook moet er rekening worden gehouden met de boomsoort die herplant wordt.

 

Groeiplaatsinrichting

Onderdeel van de herplantplicht is een passende groeiplaatsinrichting conform de richtlijnen van Handboek Bomen 20229, en ten minste 3 jaar nazorg. Als de jonge aanplant tussentijds uitvalt, is inboet (vervangende aanplant) verplicht. De nazorgperiode gaat dan opnieuw in. De vervangende boom krijgt bij aanplant dezelfde beleidsstatus als de boom die er voorheen stond, ongeacht de stamdiameter of eigenaar.

 

Financiële compensatie

In sommige gevallen is herplant niet (volledig) mogelijk. In overleg met de gemeente is dan financiële compensatie mogelijk. In dit geval wordt de financiële waarde van de bomen berekend volgens de methode van het Handboek Bomen 2022 . De inkomsten vanuit compensatie worden gestort in het Bomenfonds.

 

5.5 BOMENFONDS

Wanneer bij herplantplichtige gevallen geen fysieke herplant mogelijk is conform de herplantladder, wordt financiële compensatie geëist. Deze moet gestort worden in het Bomenfonds. Dat geldt eveneens wanneer de investering van het herplanten van de boom lager is dan de waarde van de oorspronkelijke boom. Ook bomen, die zonder benodigde vergunning zijn geveld, worden door de overtreder of rechthebbende op deze wijze gecompenseerd als herplant ter plaatse niet meer mogelijk is.

 

De gelden in het Bomenfonds worden gebruikt voor:

  • Onderzoek naar vergroeningsmogelijkheden.

  • Aanplant van nieuwe bomen en daarmee de versterking van het bomenbestand.

  • Groeiplaatsverbetering bij bestaande bomen.

Geld in het fonds wordt geoormerkt voor kwaliteitsverbetering of alternatieve aanplant- of vergroeningsprojecten die in de toekomst worden uitgevoerd. Daarmee wordt voorkomen dat gelden wegvloeien naar de algemene middelen. De gemeentelijke jaarrekening dient als interne verantwoording.

 

5.6 BEHEERPLAN

Als gemeente streven wij naar een gezond, veilig en duurzaam bomenbestand. Een boom wordt alleen geveld als dit past binnen de beleidskaders. Het beheerplan is een uitwerking van dit beleidsplan. Alleen de gemeente is met een vastgesteld beheerplan vrijgesteld van vergunningsplicht voor vellen vanuit veiligheids- of beheeroogpunt. De gemeente behoudt zich het recht voor dat zij exclusieve bevoegdheid heeft om een dergelijk plan te beheren. Voornamelijk om potentiële conflicten te voorkomen.

5.6.1 TRANSPARANT BOOMBEHEER

Als het conform beheerplan nodig is om bomen te vellen, dan kan dat vergunningsvrij. Wel wordt jaarlijks een kaplijst gepubliceerd. Hierop staan alle bomen weergegeven die het komend jaar geveld worden en de reden hiervoor. Ook herplant van gevelde bomen is in het beheerplan geborgd en wordt online gedeeld zodat het inzichtelijk is voor iedereen. De rol en functie van bomen die worden meegewogen bij de boomsoortkeuze, wordt hierbij benadrukt.

5.6.2 ANTERIEURE OVEREENKOMST

In plaats van het aanvragen van een omgevingsvergunning, is het bij (her)inrichtingsprojecten ook mogelijk om werkafspraken op te nemen in een anterieure overeenkomst. Op deze manier worden de afspraken over bomen onderdeel van de omgevingsvergunning voor het specifieke project. Dankzij gebied specifieke regels in het omgevingsplan kan bijvoorbeeld 30% boomkroonbedekking als beleidsuitgangspunt voor het ontwerp worden meegegeven. Dit flexibele instrument maakt het mogelijk om integrale oplossingen te vinden voor complexe situaties. Minimale eisen bij het maken van een anterieure overeenkomst met bomen zijn het voldoen aan Handboek Inrichting Openbare Ruimte en de normen zoals gesteld in paragraaf 6.1 van dit beleid. De anterieure overeenkomsten moeten met gebiedsgericht zoeken raadpleegbaar zijn.

5.6.3 TOEZICHT EN HANDHAVING

Het is belangrijk dat de gemeente adequaat optreedt bij overtredingen ten aanzien van bomen. Met adequaat toezicht en handhaving kan de gemeente de bomen beschermen en behouden voor de toekomstige generaties. Hierbij wordt gezocht naar passende compensatie, waarbij het de ambitie is om het verloren boomkroonvolume binnen maximaal 25 jaar te compenseren.

Bij het constateren van overtredingen in de zin van illegaal vellen, beschadigen, bekladden, beplakken, etc. kan maximaal worden bestraft met een hechtenis van ten hoogste drie maanden of een geldboete van de tweede categorie. Naast een geldboete kan bij vellen worden geëist dat de boomwaarde wordt gecompenseerd. Voor het bepalen van de hoogte van de boomwaarde wordt gebruik gemaakt van de taxatiewaarde zoals beschreven in de meest recente versie van het Handboek Bomen.

 

Bescherming bij werkzaamheden

Onze gemeente werkt, als licentiehouder van het Norminstituut Bomen, volgens de normen en richtlijnen van de meest recente versie van Handboek Bomen. De bomenposter ‘Werken rond bomen’ geeft overzichtelijk de belangrijkste aandachtspunten weer, zie afbeelding 7. Het is daarom verplicht om bij werkzaamheden nabij bomen deze poster zichtbaar op te hangen en ernaar te handelen.

Bedrijven die grondwerkzaamheden uitvoeren, moeten zich houden aan de verordeningen van de gemeente Land van Cuijk als het gaat om het vellen en/of beschadigen van bomen en andere beplanting. De gemeente kan de schade aan beplanting door werkzaamheden verhalen op de veroorzaker.

 

Toezicht

Toezicht op de uitvoering van werkzaamheden bij bomen door een gemeentelijke toezichthouder is noodzakelijk om te kunnen aantonen wanneer er schade is toegebracht. De gemeente zet in op het vooraf schouwen van de staat van bomen bij werkzaamheden (een ‘nulmeting’) en het bij oplevering nogmaals uitvoeren van een boominspectie. Voorafgaand aan alle werkzaamheden in en om bomen legt de gemeente in het werkbestek concreet vast dat tegenover een schade een boete staat (boeteclausule). Ontstaat er toch onduidelijkheid en mogelijk discussie over de mate van de schade en de hoogte van de boete, dan wordt de schade bepaald aan de hand van de meest recente versie van Handboek Bomen (in editie 2022 betreft het Hoofdstuk 15).

 

Afbeelding 7: Poster ‘Werken rondom bomen’

 

5.7 COMMUNICATIE EN PARTICIPATIE

5.7.1 COMMUNICATIE

Als gemeente vinden we het belangrijk dat iedereen zich bewust is van de rol van bomen voor een gezonde leefomgeving. Door diverse manieren en communicatiemiddelen kan de bewustwording hiervan positief beïnvloedt worden. Het belang van bomen en daarmee het belang van boombescherming is de gewenste benadering. Met deze mindset krijgen bomen meer waarde in afweging met persoonlijke, economische of andere belangen.

 

Onderwerpen

Jaarkalender

Er wordt een communicatieplan opgesteld met een jaarkalender om onderwerpen te agenderen.

De groene waarde van bomen, de functies van bomen, boombeheer, boombescherming en de participatie initiatieven zijn voorbeelden van onderwerpen die op de kalender komt. Ook wordt er een lijst veel gestelde vragen gepubliceerd waarop inwoners antwoorden kunnen vinden

 

Communicatiekanalen

Informatie over boombescherming wordt gedeeld via diverse online en offline media, maar ook met publieksacties op Boomfeestdag of het aanmelden van bomen voor de bijzonder beschermwaardige bomenlijst of het organiseren van een bomenwandeling.

Daarnaast nieuwsberichten, nieuwsbrieven of een groenpagina op de gemeentelijke website.

 

Netwerk

De artikelen sluiten waar mogelijk aan op projecten en initiatieven van zowel de gemeente als groene belangenorganisaties. Door groene belangenorganisaties te betrekken wordt gemeentelijk beleid aan maatschappelijke initiatieven gekoppeld en wordt de boodschap versterkt.

5.7.2 PARTICIPATIE

Participatie betreft het samen actief meedoen, -denken of organiseren. Het inzetten van participatie vergroot de betrokkenheid van deelnemers, zowel op persoonlijke titel als vanuit een (belangen)organisatie, bedrijf of instantie. Ook dragen de kennis en kunde, fysieke inzet of financiële bijdrage bij aan het eindresultaat.

Participatie kan bijvoorbeeld worden ingezet voor het aanmelden, ambassadeurschap, het in kaart brengen, onderhouden en promoten van beschermwaardige bomen.

Voorbeelden van maatschappelijke initiatieven, waarvoor soms ook regelingen mogelijk zijn ter ondersteuning, zijn bijvoorbeeld NL Doet, Boomfeestdag, een boom planten in een herdenkingsbos, een tiny forest aanleggen, schoolpleinen vergroenen, tegelwippen, geveltuinen aanleggen, het buurtpark vernieuwen of bomen adopteren.

 

Aanmelden bijzonder waardevolle bomen

Een bijzonder aandachtspunt betreft de niet-gemeentelijke bijzonder waardevolle bomen. Het laten inspecteren en het krijgen van tips voor onderhoud en verbetering kan leiden tot langdurige in stand houding van de bijzondere bomen die op de lijst staan.

Zo worden inwoners verleid om hun boom aan te melden als bijzonder waardevolle boom. Particulieren kunnen een boom vrijwillig aan de lijst met bijzonder waardevolle bomen toevoegen indien die voldoen aan specifieke criteria (onder andere leeftijd of minimale stamdiameter van 40 cm), daarmee maakt de boom definitief deel uit van deze lijst;

Aan alle adressen waarop reeds een niet-gemeentelijke bijzonder waardevolle boom vermeld staat, wordt een brief gestuurd. In deze brief kan men lezen aan welke voorwaarden de boom moet voldoen om op de lijst te blijven staan. Ook worden de rechten en plichten voor de eigenaren bekend gemaakt. Op de online Groene Kaart zien de eigenaren de actuele bijzonder beschermwaardige bomen weergegeven. De eigenaren mogen een herinspectie aanvragen, maar ze mogen zich ook afmelden van de lijst.

5.7.3 AANDACHT VOOR NIET-GEMEENTELIJKE BIJZONDER WAARDEVOLLE BOMEN

Boomeigenaren kunnen hun eigen boom aandragen wanneer zij achten dat hun boom aan minimaal één van de criteria van een bijzonder waardevolle boom voldoet. De vigerende bestaande bomenlijst is het uitgangspunt. Er komt eenmalig de mogelijkheid voor particulieren een herbeoordeling aan te vragen voor de boom op de bomenlijst, waarbij deze getoetst worden aan de nieuwe criteria. Indien de boom voldoet aan deze criteria dan blijft de boom op de lijst. Indien deze niet voldoet aan de criteria mag de eigenaar besluiten de boom van de lijst te halen.

Als hun boom op de lijst staat, biedt dat diverse voordelen. Ten kunnen eigenaren deskundig advies vragen en een visuele controle van hun boom door de gemeente laten uitvoeren, wat bijdraagt aan het behoud en de gezondheid van de boom. Daarnaast kunnen particulieren tegen een eerlijk tarief gebruikmaken van collectieve aanbestedingen voor nader onderzoek en onderhoud, zoals snoeiwerkzaamheden. Dit zorgt niet alleen voor kostenbesparing, maar ook voor toegang tot professionele zorg voor hun bomen. Bovendien draagt het aanmelden bij aan de bescherming van cultuurhistorisch waardevolle bomen en het behoud van het groene karakter van de omgeving, wat de leefbaarheid en esthetische waarde van de buurt verhoogt. Tot slot kunnen eigenaren trots zijn op hun bijdrage aan het behoud van waardevolle natuur en erfgoed in hun gemeenschap.

6 RUIMTELIJKE INRICHTING

 

Grote, gezonde bomen zijn waardevol voor de openbare ruimte. Ze zorgen voor een kwalitatief hoogwaardige uitstraling en leveren een bijdrage aan de leefbaarheid. Maar bij de inrichting van de openbare ruimte moeten bomen vaak concurreren met andere functies, zoals parkeerplaatsen, wegen en straatverlichting. Een boom in een te krappe groeiplaats stagneert vroegtijdig in zijn groei en kan last krijgen van een verminderde conditie. Bomen kunnen onder slechte omstandigheden overlast geven en bijvoorbeeld bestratingsopdruk veroorzaken. Tijdens werkzaamheden in de openbare ruimte gebeurt het nog te vaak dat wortels, stam en takken van gezonde bomen ernstig worden beschadigd waardoor de kwaliteit en toekomstverwachting van de boom sterk teruglopen.

 

Met normen voor groeiplaatsinrichting zodat bomen gezond oud kunnen worden, kan ruimte voor bomen gereserveerd worden. Door deze normen vanaf het begin mee te nemen in het proces worden bomen een integraal onderdeel van de ruimtelijke ontwikkeling en (her)inrichting. Afwegingen en eventuele conflicterende belangen kunnen dan ook zoveel mogelijk aan het begin van het proces worden gemaakt en ondervangen.

 

6.1 NORMEN

6.1.1 3-30-300

Bij de ontwikkeling van de klimaatlabels zijn normen voor schaduw vastgesteld. De ambitie10, zoals vastgesteld in 2023, is dat in 2050 30% van de openbare ruimte beschaduwd is. In het rapport van de klimaatlabels wordt de aanplant van bomen als enige maatregel voor meer schaduw genoemd. Daarom wordt in dit beleid het percentage schaduw in de openbare ruimte gelijkgesteld aan het percentage kroonbedekking. Omdat de zon geen onderscheid maakt tussen gemeentelijke en niet-gemeentelijke bomen, stellen wij dat alle bomen onderdeel zijn van de kroonbedekking.

 

De norm die we stellen is dat de openbare ruimte in elke buurt voor 30% bedekt is met boomkronen. Deze norm komt daarmee overeen met de ‘30’ in de 3-30-300 regel11

Ook in de Natuurvisie gemeente Land van Cuijk is deze norm van 30% boomkroonbedekking gesteld, vanuit het oogpunt van het positieve effect op gezondheid en biodiversiteit.

 

 

3

Iedere (stads)bewoner zou vanuit zijn woning ten minste 3 bomen moeten kunnen zien. Land van Cuijk wil dit niet als harde norm opnemen, Wel kan deze richtlijn inwoners bewust maken. Zij kunnen het signaal geven dat de omgeving niet voldoet aan deze richtlijn.

30

30% van het oppervlak per buurt bestaat uit bladerdak. Dit wordt het kroonbedekkingspercentage genoemd. Zowel gemeentelijke als niet gemeentelijke bomen worden hierin meegeteld. Alternatief: Waar het aantoonbaar onmogelijk is om voldoende bomen aan te planten om te voldoen aan 30% kroonbedekking kan gezocht worden naar alternatieve groendragende constructies om schaduw te creëren. Denk hierbij aan pergola’s met klimplanten.

300

Iedere (stads)bewoner kan binnen een straal van 300 meter vanaf zijn woning, werk of school een park of publieke groene verblijfsruimte (met een oppervlak van substantiële omvang) bereiken.

Afbeelding 8: 3-30-300 regel met toelichting

 

Groei van bomen

Wanneer jonge bomen worden aangeplant hebben deze logischerwijs nog niet hun volle potentie kroonoppervlak (en schaduwwerking) bereikt. Wanneer op dat moment een berekening van kroonbedekking zou worden gemaakt wordt de ambitie van 30% nog niet behaald. Het uitgangspunt is realisatie van 30% kroonoppervlak binnen een zo kort mogelijke, maar redelijke termijn die in het uiterste geval maximaal 25 jaar mag zijn. Na 5 jaar zal de uitvoering van dit beleidsuitgangspunt geëvalueerd en indien nodig geactualiseerd worden.

 

Bestaande situaties versus nieuwe ontwikkelingen

Bij bestaande situatie zijn de functies in de openbare ruimte al toebedeeld. Bij herplant is het daarom niet altijd mogelijk om voldoende ruimte voor de groeiplaats in richten. Bij herinrichting is het afhankelijk van de ruimteverdeling of 30% boomkroonbedekking kan worden gehaald. De 3-30-300 regel is voor bestaande situaties daarom meer een ambitie dan een norm.

 

In nieuwe situaties, waar nog geen ruimtelijke functieverdeling is gemaakt, is de 3-30-300 regel wél een norm die onderdeel is van het programma van eisen voor het ontwerp.

6.1.2 GROEIPLAATSINRICHTING

Zowel kwantitatief als kwalitatief stelt een boom boven- en ondergronds eisen aan de groeiplaats. Hoe beter de bodem is (voeding, schimmels, bodemleven, vocht en zuurstof), hoe minder kubieke meters nodig zijn. Een langere omlooptijd houdt in dat de boom een grotere en betere groeiplaats krijgt waarin hij langer blijft doorgroeien en zich optimaal ontwikkelt.

 

De juiste boom op de juiste plek is het uitgangspunt bij aanplant van nieuwe bomen. waarbij de beschikbare ruimte leidend is. Bij het planten van een boom in de ideale situatie, wordt de groeiplaats zodanig ingericht dat de boom gezond en veilig kan uitgroeien en zijn beoogde ambitieleeftijd kan behalen. Indien de bomen vervangen worden kan de soortkeuze opnieuw worden overwogen, zodat boom en groeiplaats optimaal op elkaar worden afgestemd. Hierbij wordt gebruikt gemaakt van Boommonitor Online, een rekeninstrument behorende bij het Handboek Bomen.

 

Bijzonder waardevolle bomen krijgen een groeiplaats voor een beoogde omlooptijd van 80 jaar. Op die leeftijd heeft een boom zijn maximale omvang bereikt en zal hij nog lang kunnen doorleven, maar minimaal of niet in kroonvolume toeneemt. Per boomsoort is de benodigde groeiruimte berekend en vastgelegd in de Boommonitor, een instrument van het Norminstituut Bomen12. Per boomsoort en per ambitieniveau (marginaal, redelijk en optimaal) is aangegeven hoe groot de boom bij eindbeeld kan worden in kroondiameter en boomkroonvolume. Een marginale groeiplaats leidt tot een kleiner eindbeeld.

 

Hieronder laten we een rekenvoorbeeld zien van Boommonitor voor een zomereik (Quercusrobur). Bij optimale groeiplaatsinrichting zorgt bijna 50 kuub doorwortelbare ruimte voor 80 jaar gezonde groei. Er kan dan een boomkroonbedekking worden bereikt van 491 m2 en het boomkroonvolume kan 6.000 m3 worden.

De ontwikkeling van optimale groei is per tijdsinterval van 20 jaar af te lezen. De boomkroonbedekking bij maximaal 25 jaar valt net tussen de intervallen in.

 

Afbeelding 9: rekenvoorbeeld groeiplaatsinrichting Quercus robur.

 

6.2 BOMEN IN PROJECTEN

Bij inrichtingsprojecten in de openbare ruimte wordt nog onvoldoende rekening gehouden met aanwezige bomen. Dit beleid schrijft voor dat bij (her)inrichtingsprojecten vanaf het begin duidelijk moet zijn welke ruimte bomen hebben in het project. Als een projectplan wordt opgesteld zijn bomen hier een integraal onderdeel van.

 

Door vooraan aan te sluiten in het werkproces wordt vanaf het begin rekening gehouden met de richtlijnen voor bomen in het fysieke domein. Land van Cuijk hanteert de bepalingen uit de meest recente versie van het Handboek Bomen als basisvoorwaarden. In editie 2022 betreft het hoofdstuk 2, Werken rond bomen. Standaard wordt dit ook meegezonden bij een bouwvergunning of omgevingsvergunning voor vellen.

 

Om volwaardig onderdeel te zijn bij inrichtingsprojecten wordt hieronder beschreven wanneer in het proces, bepaalde acties verwacht worden in relatie tot bomen. Daarbij wordt de procesdoorloop van het CROW aangehouden. Dit sluit aan op de afsprakenset voor projectmatig werken13

 

Afbeelding 10: Werkproces projectmatig werken gespiegeld aan de ‘CROW500 Richtlijn zorgvuldig grondroeren | WIBON’

 

De focus per projectfase en de te nemen acties daarin worden in de onderstaande paragrafen verder uitgewerkt.

6.2.1 INITIATIEFFASE

In deze fase is het belangrijk dat de informatieverstrekking op orde is en dat duidelijk is waar verantwoordelijkheden liggen. De initiatiefnemer dient te beschikken over actuele bomendata en het programma van eisen ten aanzien van bomen en klimaatadaptieve inrichting. Op basis van de informatie kan beoordeeld worden of een omgevingsvergunning nodig is.

 

Bomendata

De bomendata bevat gegevens over de aanwezigheid van bomen. Op grond van deze gegevens moet de initiatiefnemer al dan niet verder met het laten onderzoeken van de impact van het project op de bomen.

 

Programma van eisen (PvE)

In het programma van eisen zijn de normen voor bomen opgenomen. Onderdeel hiervan zijn normen voor boomkroonbedekking en boven- en ondergrondse inrichtingseisen voor groeiplaatsen.

 

Projectleider bomen

Het werken rondom bomen mag uitsluitend worden uitgevoerd door of moet ten minste (ter goedkeuring) zijn afgestemd met een ter zake deskundige projectleider bomen14.

6.2.2 ONDERZOEKSFASE

In deze fase wordt op verzoek een vooronderzoek uitgevoerd. Onderdeel hiervan is een ‘nulmeting’. Dit onderzoek geeft informatie voor het ontwerp en vormt later de basis voor de BEA projectinvloed.

 

Vooronderzoek bomen (nulmeting)

Het vooronderzoek bomen wordt uitgevoerd volgens de richtlijnen van de nulmeting kwaliteitsbeoordeling (Handboek Bomen 2022, hoofdstuk 19.13). Hierbij gaat het om de algemene kenmerken, beleidsstatus en kwaliteitsbeoordeling. Op grond van dit onderzoek kan later, indien knelpunten ontstaan door het initiatief, worden bepaald of een boom moet worden vervangen, behouden of verbeterd.

Een vooronderzoek bomen moet worden uitgevoerd bij:

  • De bomen die aanwezig zijn in het te ontwikkelen gebied en/of binnen een straal van 50 meter van de projectgrens, die redelijkerwijs negatief beïnvloed kunnen worden door de ontwikkeling;

  • De bomen waarbij onder de kroonprojectie (oppervlakte rond de stam onder de boomkroon) en binnen de kwetsbare zone (tot 1,5 meter buiten de boomkroon) gegraven moet worden;

  • Bij uitzonderlijke logistieke situaties (denk aan zwaar of hoog transport) ten behoeve van het project, worden de bomen langs mogelijke aanrijroutes ook meegenomen in het onderzoek;

  • Alle bomen indien bronbemaling gaat plaatsvinden ten behoeve van het project en de grondwaterstand hierdoor gaat veranderen.

Bomen Effect Analyse (BEA)

De systematiek van de BEA is een landelijk gehanteerde richtlijn om de mogelijke effecten van plannen op bomen in kaart te brengen, en die voorziet in advies en alternatieven.

Onderdeel van de BEA is een verplantbaarheidsonderzoek volgens de richtlijnen van het Handboek Bomen 2022, hoofdstuk 13.

6.2.3 ONTWERPFASE

Dit is de fase waarin het ontwerp tot stand komt. In het schetsontwerp wordt opgenomen waar bomen van welke grootte aanwezig zijn en behouden blijven, welke bomen verplant worden, welke bomen onhoudbaar zijn en welke nieuwe bomen geplant worden. Het eindbeeld is daarbij leidend voor het ontwerp. In het voorlopig ontwerp is de boomsoort bekend en is ook de ondergrondse groeiplaats in beeld gebracht.

 

Vervolg BEA

In een BEA Projectinvloed wordt onderzocht welke invloed het ontwerp heeft op de bomen in het projectgebied.

 

Maatregelenplan (boombeschermingsplan15)

In het maatregelenplan worden de resultaten van de BEA omgezet in maatregelen. Per boom of houtopstand wordt beschreven hoe deze duurzaam behouden kan blijven, of dat hij verplant kan worden of dat groeiplaatsverbetering een optie is voor duurzaam behoud. Op basis van deze bevindingen kan het ontwerp worden aangepast in het belang van de bomen. Vervolgens wordt opnieuw de projectinvloed onderzocht en vastgelegd in een rapportage.

 

Besluit college van B&W

Het Definitieve Ontwerp wordt inclusief bomenplan ter goedkeuring aangeboden aan het college van burgemeester en wethouders. De boombeheerder adviseert het college. Het college neemt een integraal besluit op het hele project inclusief de bomen wat een aparte omgevingsvergunning voor het vellen van bomen overbodig maakt.

6.2.4 VOORBEREIDINGSFASE

Als het definitieve ontwerp akkoord bevonden is, kan gestart worden met de werkvoorbereiding. Dat betekent voor bomen dat een uitvoeringsontwerp of technisch ontwerp wordt opgesteld. Daarbij horen ook een bestek en werkinstructie.

 

Uitvoeringsontwerp of technisch ontwerp

In het Technisch Ontwerp wordt op tekening vastgelegd wat nodig is om het ontwerp te maken, variërend van de constructie-opbouw tot de toe te passen (bouw)materialen. Dit is de tekening waarmee de aannemer werkt. Daarom is het belangrijk dat in deze tekeningen ook de constructies voor bomen correct zijn meegenomen.

 

Een belangrijk aspect is dat eventuele werkzaamheden rond de bomen goed zijn ingepast. Zo mag opslag van materialen niet binnen de kroonprojectie plaatsvinden en mogen bij de bewegingen van de bouwmachines geen bomen worden beschadigd.

 

Bestek

Het bestek is de nauwkeurige beschrijving van de werken, met alle relevante inlichtingen m.b.t. de uitvoering en het verloop van de werken, rechten en plichten van de verschillende partijen, de te gebruiken materialen en de regeling van de werkzaamheden. Ook wordt afgesproken hoe wordt omgegaan met de nazorg.

 

Werkinstructie (werkplan bomen)

In de werkinstructie is opgenomen hoe specifiek wordt gewerkt rond de bomen. Onderdeel hiervan is de bomenposter ‘Werken rond bomen’, deze is weergegeven in paragraaf 5.6.2 (afbeelding 7).

 

6.2.5 UITVOERINGSFASE & NAZORG

In de realisatiefase van het project wordt door een toezichthouder bomen, toezicht gehouden op de uitvoering van de werkzaamheden conform de werkinstructie. Bij oplevering wordt gecontroleerd of de bomen en de inrichting van de groeiplaatsen voldoen aan het programma van eisen. In het bestek is opgenomen wie verantwoordelijk is voor de nazorg en welke verplichtingen daarbij horen.

 

6.3 AFWEGEN BOMEN IN ONTWERP

Tijdens het werkproces, worden op verschillende momenten keuzes gemaakt. Een evenwichtige afweging van de opties is van groot belang.

6.3.1 ADVIES VAN DE BOOMBEHEERDER16

Voordat gestart wordt met een project, wordt besloten of dit project wenselijk is vanuit het oogpunt van boombeheer. Op grond van beschikbare informatie wordt een kosten en baten analyse gemaakt van het project. Onderdeel van de beschikbare informatie zijn de boomgegevens. De boombeheerder kan de gegevens voorzien van een advies vanuit het oogpunt van de bomen.

 

Wanneer de impact van het initiatief groot is, wordt het college gevraagd om een besluit te nemen. Hiervoor wordt een voorstel ingediend. Team groen, natuur en afval schrijft mee aan dit voorstel.

 

Aan het einde van de initiatieffase geeft de boombeheerder aan welke bomen behoudenswaardig zijn en ingepast moeten worden in het ontwerp. Wanneer er behoudenswaardige bomen binnen de invloedssfeer van het project staan, die binnen de plannen niet behouden kunnen worden, kan een advies voor verplanten worden uitgebracht. Hierbij moet wel sprake zijn van een zwaarwegend belang waarbij de plannen niet op een alternatieve (boom besparende) wijze kunnen worden uitgevoerd. Met een BEA Projectinvloed kunnen hiervoor opties worden gegeven.

6.3.2 BEHOUDEN, VERBETEREN OF VERVANGEN

De boombeheerder adviseert op basis van de onderzoeken welke bomen behoudenswaardig zijn, vervangen mogen worden of in welke bomen juist moet worden geïnvesteerd. In deze afweging wordt de boom beoordeeld in zijn huidige staat.

  • Bomen met een toekomstverwachting van meer dan 15 jaar is, dienen behouden te blijven.

  • Bomen met een toekomstverwachting van minder dan 15 jaar, kunnen in het kader van de ruimtelijke ontwikkeling, beter worden vervangen.

  • In bomen met een toekomstverwachting van minder dan 15 jaar, die met kwaliteitsverbetering een langere resterende levensduur kunnen krijgen, moet geïnvesteerd worden. Boombehoud en kwaliteitsverbetering hebben dan de voorkeur. De boombeheerder geeft aan welke groene waarden verbeterd kunnen worden door te investeren in bomen en groeiplaatsen. Hierbij wordt de investering afgezet tegen het effect dat binnen 10 jaar verwacht mag worden.

6.4 CONFLICTERENDE BELANGEN

Bij de inrichting van de openbare ruimte concurreren bomen met andere zaken, zoals wonen, ondergrondse voorzieningen en infrastructuur. Bij de aanplant van bomen houden we rekening met de conflicterende belangen.

6.4.1 VERVANGENDE BOMEN

Als bomen niet duurzaam te behouden zijn, is herplant verplicht. Hierbij geldt de norm dat het kroonvolume binnen maximaal 25 jaar hersteld moet worden. Bij nieuwe inrichtingen is de norm dat de boomkroonbedekking van de openbare ruimte binnen maximaal 25 jaar 30% bedraagt. Deze normen worden in de anterieure overeenkomst vastgelegd.

De boomsoort en boomgrootteklasse kunnen in overleg met de boombeheerder worden bepaald. Met de Boommonitor van het Norminstituut Bomen kan berekend worden wat de eindgrootte is en welke eisen dit stelt aan de groeiplaatsinrichting.

 

De vervangende bomen zijn direct beschermwaardig en worden geregistreerd met hun beleidscategorie en vastgelegd op de Groene Kaart.

 

6.4.2 KABELS EN LEIDINGEN

De randvoorwaarden voor graafwerkzaamheden en andere bodembewerkingen zijn terug te lezen in het Handboek Bomen 2022, hoofdstuk 2, Werken rond bomen. Gemeente Land van Cuijk toetst bij graafwerkzaamheden aan het Handboek Bomen om mogelijke gevaren van het graafwerk voor bomen in de directe omgeving te bepalen.

 

Een harde randvoorwaarde (conform Handboek Bomen 2022, 2.22c) is dat wortels met een diameter van meer dan 5 centimeter bij graafwerkzaamheden niet beschadigd mogen worden. Beschadiging hiervan heeft namelijk negatieve gevolgen voor de conditie en stabiliteit (en dus de veiligheid) van bomen.

 

Als het onvermijdelijk is om in de zone direct rond de boom graafwerkzaamheden uit te voeren, moet dit ofwel handmatig ofwel via de ‘zuigmethode’ (het machinaal wegzuigen van de grond tussen de beworteling) worden uitgevoerd. De grootst mogelijke voorzichtigheid moet in acht worden genomen.

 

De gemeente overlegt vooraf met (nuts)bedrijven over de bestaande en toekomstige ligging van tracés bij nieuw aan te leggen kabels en leidingen. Bij nieuwbouwlocaties wordt een speciale zone aangewezen voor alle kabels en leidingen. Kabels en leidingen worden zo veel mogelijk geclusterd, waardoor de ondergrondse groeiruimte voor bomen toeneemt en toekomstige werkzaamheden beter uit te voeren zijn.

 

Bedrijven die grondwerkzaamheden verrichten, moeten zich houden aan de algemene regelgeving van de gemeente Land van Cuijk bij het vellen en/of beschadigen van bomen. In voorkomende gevallen maakt de gemeente gebruik van het recht om de schade aan bomen door werkzaamheden te verhalen op de veroorzaker.

6.4.3 DIVERSITEIT

De lanen in ons buitengebied bestaan hoofdzakelijk uit eiken. Doordat het een monocultuur is met een eenduidig beeld hebben de lanen een statige uitstraling. Tegelijkertijd zorgt het grote aantal bomen van dezelfde soort voor een hoog besmettingsrisico bij uitbraak van ziekten en plagen.

 

De diversiteit van soorten is in onze laanstructuren nog onvoldoende. In een op te stellen vergroeningsplan werken we uit hoe we in de toekomst invulling zullen geven aan de diversiteit in het bomenbestand van Land van Cuijk.

 

In het kader van biodiversiteit wordt gestreefd naar een gevarieerd bomenbestand volgens de 10-20-30-regel van Santamour. Dit betekent:

  • -

    Maximaal 10% van het bomenbestand mag van dezelfde boomsoort zijn (Quercus robur | zomereik).

  • -

    Maximaal 20% van het bomenbestand mag van hetzelfde geslacht zijn (Quercus | eik).

  • -

    Maximaal 30% van het bomenbestand mag van dezelfde familie zijn (Fagaceae | napjesdragersfamilie, waaronder de eik, maar ook de beuk en tamme kastanje vallen).

6.5 COMMUNICATIE EN PARTICIPATIE

Bomen worden bij ruimtelijke inrichting vroegtijdig meegenomen in de plannen. De boombeheerder is vanaf de initiatieffase betrokken bij de planvorming. Vanuit het bomenbeleidsplan brengt hij doelen, ambities, richtlijnen en randvoorwaarden onder de aandacht waarmee rekening gehouden moet worden. Een voorbeeld is de onderzoeksplicht om te beoordelen of bomen behouden kunnen worden, verbeterd of verplant, voordat een plan verder uitgewerkt wordt. De boombeheerder is aangesloten bij het projectoverleg, de intaketafel en/of omgevingstafel voor ruimtelijke initiatieven en kan meedenken bij het uitwerken van de plannen.

Voor ruimtelijke plannen is ook draagvlak en maatschappelijke afstemming van belang. Deze taak is voorbehouden aan de initiatiefnemer. De boombeheerder kan wijzen op belangrijke maatschappelijke stakeholders die voor een breed gedragen plan nodig zijn.

De boombeheerder kan in samenwerking met een communicatiemedewerker de ambities en richtlijnen voor bomen in de openbare ruimte delen met breed publiek. Specifiek voor initiatiefnemers kan een checklist worden opgesteld met de waarde van bomen, richtlijnen en uitgangspunten.

6.5.1 OVERDRACHT VAN BOMEN NAAR BEHEER

Naast het dagelijks beheer van gemeentelijke bomen, heeft de beheerder te maken met het overnemen van bomen in projecten. Deze zijn bij herinrichting of nieuwbouw aangeplant en worden na een succesvolle afronding van de nazorgperiode overgedragen aan de gemeente. Hier moet een kwaliteitscheck op worden gedaan (geen scheefgroei, achterstallige snoei, schade of groeiplaatsproblemen bijvoorbeeld). Goede communicatie over richtlijnen en uitgangspunten zoals vermeld in het Handboek Inrichting Openbare Ruimte (HIOR) en hierop toetsen is van belang voor beide partijen.

6.5.2 BOMEN IN PROJECTEN

Inwoners en belangenorganisaties kunnen met vragen terecht bij de initiatiefnemer. Bij de projectteams is altijd een adviseur aangesloten. De adviseur vertegenwoordigt de belangen van de bomen conform het bomenbeleid en de HIOR en kent op alle onderdelen t.a.v. bomen de afspraken en uitgangspunten die zijn gemaakt in dit proces.

7 BOOMBEHEER

 

Het dagelijks beheer van bomen brengt de beleidsuitgangspunten in de praktijk. Maatregelen om het kroonvolume te laten toenemen, bomen langer te behouden en de juiste boom voor een locatie te kiezen bij aanplant en vervanging, komen terug in het beheerplan. De cyclische inspectierondes, beheer- en onderhoudsmaatregelen, veiligheidsmaatregelen en kap en aanplant zijn de meest zichtbare werkzaamheden voor inwoners. Werken conform Strategisch boombeheer, gebiedsindeling en 3-jarige cyclus (tbv zorgplicht), gebruik gedragscode flora en fauna en het hinderprotocol zijn belangrijke aspecten van boombeheer die in dit hoofdstuk worden uitgelegd.

 

7.1 STRATEGISCH BOOMBEHEER

Bij het huidige beheer maken de boombeheerders een afweging op basis van hun kennis, ervaring en het huidige beleid. Belangrijk uitgangspunt hierbij is dat wordt voldaan aan de wettelijke zorgplicht. Hier wordt invulling aan gegeven door planmatig beheer. Dit betekent dat in vastgelegde cycli alle bomen worden geïnspecteerd, bevindingen worden geregistreerd en geadviseerde maatregelen worden uitgevoerd. Het proces van Inspectie, Besluitvorming, Voorbereiding en Uitvoering (IBVU) noemen we Strategisch Boombeheer.

 

Afbeelding 11: Schema Strategisch Boombeheer

7.1.1 GEBIEDSVERDELING

Om het boombeheer effectief en efficiënt te kunnen inplannen en uitvoeren, wordt gewerkt in een beheercyclus. Het gehele areaal van de gemeente Land van Cuijk is in drie segmenten verdeeld; A, B en C. Bij de indeling van deze segmenten wordt een evenredige leeftijdsverdeling nagestreefd. Ieder segment wordt aangevuld met de attentiebomen die jaarlijks geïnspecteerd moeten worden. Hiermee zijn de beheerkosten per segment vergelijkbaar.

In september en oktober vindt de inspectie plaats van één perceel. Hierna volgt de besluitvorming ten aanzien van de adviezen. In de wintermaanden (tussen januari en maart) wordt kap en aanplant uitgevoerd. In het voorjaar en in de zomer (januari – augustus ) worden de snoeimaatregelen uitgevoerd. Op deze manier wordt in een 3-jarige cyclus het gehele bomenbestand van de gemeente Land van Cuijk geïnspecteerd en onderhouden.

 

Afbeelding 12: Indicatieve kaart van de segmenten A, B en C (kan wijzigen)

 

 

7.2 GEDRAGSCODE SOORTBESCHERMING GEMEENTEN

Snoeiwerkzaamheden worden jaarrond uitgevoerd. Daarbij wordt gewerkt volgens de gedragscode soortbescherming gemeenten van Stadswerk. Hierin staan per werkterrein de diersoort waarmee rekening gehouden moet worden. In hoofdstuk 4.4 wordt bijvoorbeeld het (gedeeltelijk) vellen of rooien van houtige begroeiingen behandeld. Deze gedragscode is op 9 juli 2024 door het college van B&W vastgesteld als instrument voor gemeente Land van Cuijk.

 

Het gebruik van een Gedragscode maakt het eenvoudiger om activiteiten waarbij negatieve effecten op beschermde soorten op kunnen treden uit te voeren binnen de kaders van de Omgevingswet en die effecten te mitigeren/compenseren. In de Habitatrichtlijn, Vogelrichtlijn en beschermingsregimes voor andere beschermde soorten staan verbodsbepalingen genoemd. Door bij een ruimtelijke inrichting, ontwikkeling of bij bestendig beheer en onderhoud te werken conform een door het Ministerie van Economische Zaken goedgekeurde gedragscode17, zoals die van Stadswerk, mogen deze handelingen wel worden uitgevoerd.

 

Afbeelding 13: voorblad gedragscode soortbescherming gemeenten (VNG, 2023)

 

7.3 HINDERPROTOCOL

Wanneer inwoners melding maken van hinder of overlast, wordt afgewogen of dit onrechtmatige hinder is en of maatregelen genomen moeten worden. In het hinderprotocol (zie bijlage 2 en 3) staat dit afwegingskader beschreven.

 

De hinder wordt onderverdeeld in drie thema’s, namelijk:

  • Veiligheid

  • Schaduwwerking, uitzicht en beschutting

  • Seizoensgebonden hinder

Bij veiligheid kan het bijvoorbeeld gaan om een dode boom of afgestorven takken. Schaduwwering uitzicht en beschutting kan betrekking hebben op schaduwval van boomkronen in het huis of in de tuin. Seizoensgebonden hinder kan bijvoorbeeld bestaan uit overlast door pluisjes, zaden of bladeren.

 

Per hindervorm wordt een norm omschreven. Wanneer de norm overschreden wordt kan de gemeente maatregelen overwegen. Wanneer een norm wordt overschreden in het kader van veiligheid wordt in principe altijd een maatregel genomen om het veiligheidsrisico weg te nemen. Bij schaduwwerking, uitzicht en beschutting worden per hindervorm en normoverschrijding passende maatregelen overwogen. Bij deze vormen van hinder wordt steeds het belang van de samenleving afgewogen tegen het individuele belang van degene die hinder ondervindt. Seizoensgebonden hinder hoort bij de boom en geldt in principe als hinder die geaccepteerd zal moeten worden.

 

7.4 COMMUNICATIE EN PARTICIPATIE

Bij het beheer van bomen hebben we met verschillende actoren en stakeholders te maken. Aan de gemeentelijke kant zijn dat de boombeheerder en/of adviseur bomen, de beleidsadviseur, de boominspecteurs, de snoeiploeg en/of onderhoudsaannemer, de toezichthouder en de directievoerder. Ook stakeholders van andere vakdisciplines zoals de communicatiemedewerker, beheerders van kabels en leidingen, civiele projecten en wegen kunnen te maken krijgen met het aanplanten en beheren van bomen. Bovendien kennen we het politieke en bestuurlijke niveau bij de gemeente; de gemeenteraad en B&W.

Aan de maatschappelijke kant zien we inwoners en belangengroepen die zich sterk maken voor groen en bomen of soms juist een tegengeluid laten horen. Groene belangenorganisaties zoals IVN, Historisch Groen Grave en de Milieuvereniging zetten zich in voor het behoud en aanplanten van bomen. Belangengroepen dienen actief geïnformeerd te worden als er artikelen worden gepubliceerd. Zo blijven zij op de hoogte, kunnen ze vragen stellen, hun netwerk informeren en als ambassadeur optreden voor hun achterban.

 

IBVU proces

Dagelijks beheer en onderhoud heeft grote impact op de woonomgeving. Inwoners zien en merken hier het meest van.

Bij het boombeheer worden keuzes gemaakt om het bomenbestand gezond en veilig te houden en communicatie is hierbij van groot belang. Iedere fase in het IBVU-proces (Inspectie, Besluitvorming, Voorbereiding en Uitvoering) geeft aanleiding om te communiceren. Deze momenten kunnen worden opgenomen in de communicatie jaaragenda.

Voornamelijk informatie over de noodzaak van maatregelen, keuzes en het effect op de woonomgeving zijn belangrijk om over te communiceren en indien nodig in gesprek te gaan, of een participatietraject over te starten.

Bijlage 1 Dynamische Ontwikkelkalender beleidsplan Land van Cuijk

 

In navolging van de uitgewerkte onderwerpen in het Bomenbeleidsplan zijn aanvullende onderwerpen opgenomen in deze ontwikkelkalender. Deze acties worden uitgevoerd volgens een nader vast te stellen planning en begroting.

 

Onderdeel A: Bescherming

A.I

Groenstructuren aanwijzen en beschermen

Vorm

Prioriteit 1 (hoog)

Prioriteit 2 (gemiddeld)

Prioriteit 3 (laag)

In navolging van de natuurvisie is in het beleid een doelstelling opgenomen om de groenstructuren in kaart te brengen en deze te beschermen.

Groenstructuurkaart opstellen

X

Boomveiligheidscontrole en onderhoud bijzonder waardevolle bomen van derden meenemen in aanbesteding (kosten voor eigenaar)

Aanbesteding

X

 

Onderdeel B: Inrichting

B. I

Actueel houden HIOR

Vorm

Prioriteit 1 (hoog)

Prioriteit 2 (gemiddeld)

Prioriteit 3 (laag)

In het bomenbeleid wordt een aantal keer verwezen naar het Handboek Bomen. Een groot deel van de verwijzingen betreft richtlijnen die kunnen worden gespecificeerd in het Handboek Openbare Ruimte (HOR). Door de richtlijnen te specificeren in het HOR worden deze duidelijk en eenvoudig toegankelijk voor projectontwikkelaars, architecten en aannemers.

HIOR

X

B. II

Vergroeningsopgave doorrekenen

Vorm

Prioriteit 1 (hoog)

Prioriteit 2 (gemiddeld)

Prioriteit 3 (laag)

Op basis van de doelstelling: ‘30% kroonbedekking in 2050’ kaart maken met prioriteiten op basis van kenmerken wijk en wijksamenstelling.

Een prioriteitenkaart op wijkniveau.

X

B. III

Checklist bomen voor projectleiders

Vorm

Prioriteit 1 (hoog)

Prioriteit 2 (gemiddeld)

Prioriteit 3 (laag)

Een checklist voor projectleiders zodat alle processen en acties rondom bomen in projecten op het juiste moment geborgd worden.

Checklist bomen in projecten opstellen inclusief herplantberekening conform BKV

X

 

Onderdeel C: Communicatie & participatie

 

C. I

Apart hoofdstuk over communicatie en participatie

Vorm

Prioriteit 1 (hoog)

Prioriteit 2 (gemiddeld)

Prioriteit 3 (laag)

Communicatie en participatie wordt in het beleidsplan gekoppeld aan de inhoudelijke hoofdstukken/uitwerkingen. In de implementatie kan blijken dat (voor bepaalde onderdelen) toch meer handvatten wat betreft communicatie en/of participatie nodig zijn.

Apart communicatieplan.

X

C. II

Participatie bijzonder waardevolle bomen van inwoners

Vorm

Prioriteit 1 (hoog)

Prioriteit 2 (gemiddeld)

Prioriteit 3 (laag)

Inwoners informeren en betrekken bij het eigenaarschap van een bijzonder waardevolle boom (bijvoorbeeld nieuwsbrief)

Kader participatie niet gemeentelijke waardevolle bomen.

X

C. III

Participatie verordening

Vorm

Prioriteit 1 (hoog)

Prioriteit 2 (gemiddeld)

Prioriteit 3 (laag)

Wijk en dorpsraden, inwoners, ondernemers informeren feestverlichting

Apart communicatieplan

x

Wijk en dorpsraden, IVN en inwoners voorwerpen in bomen verwijderen

Apart communicatieplan

x

C. IIII

Communicatie intern

Vorm

Prioriteit 1 (hoog)

Prioriteit 2 (gemiddeld)

Prioriteit 3 (laag)

Implementatie nieuw beleid

Voorlichtingsbijeenkomsten per team

x

Evaluatie beleid

Interne notitie

x

 

Bijlage 2 HINDERAFWEGING GEMEENTELIJKE BOMEN LAND VAN CUIJK

 

ALTIJD GEPASTE MAATREGELEN TREFFEN

  • Veiligheid

  • TNO norm

  • Ernstige verhardingsopdruk

  • Takken binnen 1m van objecten.

GEEN MAATREGELEN AAN DE BOMEN

  • Eikenprocessierups/luizen

    • o

      Passende maatregelen, geen ingrepen aan de boom

  • Zonnepanelen

  • Beschutting & uitzicht

  • Seizoensgebonden hinder

NADERE AFWEGING

  • Overhangende takken boven daken en tuinen

  • Takken tegen objecten tot 3 meter van het object

  • Schade door wortels (buiten de gestelde normen)

  • Onvoldoende daglicht in huis (TNO norm)

  • Schaduw in de tuin (norm en beoordeling overhangende takken)

  • Stank vruchten Ginkgo biloba

STAPPEN VOOR AFWEGING VAN HINDER EN TE NEMEN MAATREGELEN

  • Start met boomwaarde van de beleidsstatus.

  • Trek hier de punten van de hinderwaarde vanaf.

    • o

      Bepaal of er sprake is van hinder waarbij altijd maatregelen genomen moeten worden

    • o

      Zo ja, maatregel (zo boomsparend mogelijk), zo nee:

      • Bepaal of er sprake is van seizoensgebonden hinder

      • Zo ja, geen maatregel, zo nee:

        • Afweging middels puntensysteem

        • Wanneer aan de hinder evenveel of meer punten worden toegekend dan aan de boom wordt een maatregel getroffen waarbij de hinder weer teruggebracht wordt tot onder de norm zoals deze is staat in de tabel ‘hinderwaarde’. De maatregelen staan in het ‘overzicht gegronde hinder’ van het hinderprotocol per hindervorm van boomsparend naar boombeschadigend opgesomd (boven naar onder). Er wordt altijd voor de meest boomsparende maatregel gekozen en er worden niet meer maatregelen dan nodig uitgevoerd om de hinder weer onder de norm te krijgen zoals deze in de tabel ‘hinderwaarde’ staat aangegeven.

Boomwaarde

Beleidsstatus

Toe te kennen punten

Score

Monumentale boom

30

Beschermwaardige boom

20

 

Overige boom

10

 

Hinderwaarde

Hindervorm

Norm

Toe te kennen punten

Score

Overhangende takken boven daken en tuinen

*door boomkronen van gemeentelijke bomen

Meer dan 1/3 van de achtertuin/ het balkon overdekt*

20

Meer dan 2/3 van de voortuin overdekt*

20

Meer dan 1/5 van het dak van het hoofdgebouw overdekt*

20

Minder overhang dan bovenstaande normen

5

Takken tegen objecten (gevel, str.meubulair)

Takken binnen obstakelvrije zone (1m tot het object)

30

1-2m tot het object

10

2-3m tot het object

5

Schade door wortels

Verhardingsopdruk >3cm + repeterend

30

Verhardingsopdruk >3cm niet repeterend

20

Verhardingsopdruk 2-3 cm

10

Verhardingsopdruk <2 cm

5

Aangetoonde verdrukking gevel/fundering bewoond gebouw

30

Onvoldoende daglicht in huis (meenemen cumulatieve afweging bij net niet halen TNO norm)

** op het midden van de vensterbank (met uitzondering van de Noordgevel) in de periode tussen 19 februari en 21 oktober.

Overschrijding TNO norm (minder dan 2 bezonningsuren per dag**)

20

Minder dan 3 bezonningsuren per dag**

10

Minder dan 4 bezonningsuren per dag**

5

Schaduw in de tuin

Zie overhangende takken boven daken en tuinen

N.v.t.

N.v.t.

Stank vruchten Ginko biloba

Boom op meer dan 50 meter van een woning

5

Boom op 50 tot 25 meter van een woning

20

Boom op minder dan 25 meter van een woning

30

 

 

Score totaal:

 

 

Bijlage 3 HINDERPROTOCOL LAND VAN CUIJK

 

1 INTRODUCTIE

Gemeente Land van Cuijk wil graag duidelijk kunnen afwegen om al dan geen maatregelen te nemen naar aanleiding van klachten en meldingen over bomen. In deze bijlage is aangegeven vanaf welke norm gesproken wordt over rechtmatige hinder. Tevens staan passende maatregelen uitgewerkt die overwogen kunnen worden.

 

In de inleiding zijn een aantal punten opgenomen die betrekking hebben op de juridische kaders die relevant zijn voor hinder van bomen. Dit protocol kent 3 thema’s:

  • -

    Veiligheid,

  • -

    uitzicht & beschutting en

  • -

    seizoensgebonden hinder.

Per thema worden de hindervormen nader toegelicht. De normen en de maatregelen ten aanzien van de hindervormen zijn opgenomen in hoofdstuk 7, in de tabel ‘overzicht gegronde hinder’. In de tabel staan de maatregelen van minst ingrijpend naar meest rigoureus geordend.

 

Er zal een bepaalde mate van hinderacceptatie gevraagd worden aangezien niet alle klachten verholpen kunnen worden met een snoeimaatregel en er door het kappen van bomen groene waarden verloren gaan.

 

2 ROLLEN EN VERANTWOORDELIJKHEDEN

De boombeheerder of adviseur bomen is gemandateerd om op basis van het protocol passende maatregelen te treffen om schade, veiligheidsproblemen en hinder door gemeentelijke bomen te verhelpen.

Wanneer de maatregelen na aanschrijving en een redelijke termijn niet worden getroffen, kan degene die hinder ervaart voor rekening van de eigenaar van de boom overgaan tot het (laten) nemen van maatregelen zoals snoei (BW 5:44). Voorwaarde is dat bij de ingreep de stabiliteit van de boom en de normale kroonvorm niet aangetast mogen worden, omdat dit als beschadiging van de boom (het eigendom van een ander) en daarmee als onrechtmatige daad (BW6:162) geldt.

 

Bij het nemen van maatregelen om hinder te verhelpen geldt als uitgangspunt dat dit niet tot onherstelbare schade aan de boom mag leiden. Een belangrijk uitgangspunt is dat de levensverwachting van de boom niet significant nadelig mag worden beïnvloed. Het kan wel zo zijn dat een ingreep structureel tot hogere beheer- en onderhoudskosten zal leiden.

Voordat het zover komt dat een boom geveld moet worden, worden op basis van dit protocol andere maatregelen overwogen om gegronde hinder te verhelpen.

 

3 BOMEN BIJ DE ERFGRENS

In de bomenverordening van gemeente Land van Cuijk is de toegestane afstand van bomen tot de erfgrens 0,5 meter. Deze regel gaat niet op als er in het verleden andere aantoonbare afspraken zijn gemaakt of als sprake is van verjaring waarbij de situatie minimaal 20 jaar bestaat. In die laatste gevallen wordt gekeken naar de ernst van de hinder op basis van de situaties die in dit protocol worden beschreven. Er kan dan ook een andere maatregel worden genomen dan kap, zeker wanneer het een beschermwaardige boom betreft.

 

Wanneer men een kapaanvraag indient voor bomen die te dicht op de erfgrens staan, kan de gemeente die in overweging nemen.

 

4 VEILIGHEID

Het waarborgen van de veiligheid heeft de hoogste prioriteit. Ten behoeve van de veiligheid worden gemeentelijke straat-, laan- en parkbomen iedere 3 jaar geïnspecteerd op veiligheid en onderhoudsbehoefte. Vervolgens worden de nodige maatregelen getroffen. Attentiebomen hebben een verhoogd veiligheidsrisico en worden jaarlijkse geïnspecteerd. In dit protocol worden ook gezondheidsklachten die door bomen worden veroorzaakt meegenomen in het thema veiligheid.

 

4.1 ONVOLDOENDE ZICHT IN VERBAND MET DE VERKEERSVEILIGHEID

 

Norm

Bij onvoldoende zicht in het verkeer is sprake van gegronde hinder als het zicht belemmerd wordt door obstakels, zoals een boom, in de zichthoek.

 

Bomen kunnen het zicht ontnemen als ze te dicht bij een zijweg of kruispunt staan. Schade aan voertuigen of letsel door aanrijdingen kunnen het gevolg zijn.

 

Voor de verkeersveiligheid is het belangrijk dat men voldoende zicht heeft op het kruispunt. Hierbij is vastgelegd dat auto’s minimaal op vijf meter afstand van een kruising of zijweg geparkeerd mogen worden. De obstakelvrije zone wordt gevormd door een lijn te trekken vanaf de eerste obstakels in de hoek. Binnen de obstakelvrije zone mogen alleen zaken staan die nodig zijn voor de verkeersveiligheid zoals verkeersborden en lichtmasten. Er mogen geen bomen, geparkeerde auto’s, afvalcontainers en dergelijke staan.

 

Er zijn twee situaties denkbaar; A waarbij auto’s op de rijbaan geparkeerd worden en B waarbij auto’s naast de rijbaan in parkeervakken geparkeerd worden. De obstakelvrije zone is rood gemarkeerd. In alle gevallen mag, redelijkerwijs, van bestuurders verwacht worden dat zij hun snelheid aanpassen aan de verkeerssituatie.

 

Afbeelding 1: Situatie A: Auto’s op de rijbaan, obstakelvrije zone bij parkeren

 

Afbeelding 2: Situatie B: Auto’s in parkeervakken naast de rijbaan obstakelvrije zone bij parkeren

 

4.2 OVERHANGENDE TAKKEN/ TAKKEN TEGEN DE GEVEL

Norm

Bij overhangende takken is hinder gegrond als de takken lager hangen dan de norm van Handboek Bomen (zie de tabel ‘vereiste vrije doorgang’). Bij takken tegen de gevel is hinder gegrond als de takken zich binnen 1 meter tot het betreffende object bevinden.

 

Bij overhangende takken boven paden en wegen kan de doorgang van voetgangers en/of verkeer belemmerd worden waardoor de veiligheid in het geding komt. Schade aan voertuigen of letsel door aanrijdingen kunnen het gevolg zijn.

 

Alle gemeentelijke bomen langs wegen en paden worden opgekroond. Dit houdt in dat de onderste takken worden gesnoeid totdat de vereiste vrije doorgang is bereikt. Deze normen staan beschreven in de meest recente versie van het Handboek Bomen. Takken die lager hangen dan de norm, worden uit veiligheidsoverwegingen altijd verwijderd.

 

Vereiste vrije doorgang

Extra vrije doorgang

6,5 meter boven maaiveld

Auto(rij)weg

4,5 meter boven maaiveld

Voet-en fietspad

2,5 meter boven maaiveld

Tabel 1: Vereiste vrije doorgang, bron: Handboek Bomen 2022

 

Takken tegen gevels van gebouwen kunnen schade veroorzaken en voor belemmering zorgen wanneer ze zich tegen gevels, ramen of deuren begeven. Dit kan een bouwkundig probleem of zelfs veiligheidsproblemen opleveren, zoals bij geblokkeerde vluchtroutes.

Particuliere boomeigenaren krijgen een schriftelijk verzoek om hinder door overhangende takken van hun bomen te verhelpen. Hiervoor krijgen zij voldoende tijd, maar wanneer ze geen gehoor geven aan het verzoek, mag degene die hinder ervaart de takken zelf (laten) verwijderen op kosten van de eigenaar van de boom.

 

4.3 TAKKEN TEGEN STRAATMEUBULAIR

Norm

Bij takken tegen een gevel of straatmeubilair is hinder gegrond als de takken zich binnen 1 meter tot het betreffende object bevinden (norm Handboek Bomen).

 

Takken tegen straatmeubilair kunnen schade veroorzaken als ze tegen straatmeubilair drukken of slaan. Ook kunnen ze bij straatverlichting zorgen voor belemmering van de wegverlichting, en het zicht belemmeren op straatmeubilair zoals verkeersborden, stoplichten en de rijbaan.

 

Particuliere boomeigenaren krijgen een schriftelijk verzoek om hinder door takken van hun bomen tegen straatmeubilair te verhelpen. Hiervoor krijgen zij voldoende tijd, maar wanneer ze geen gehoor geven aan het verzoek, mag de gemeente de takken zelf (laten) verwijderen op kosten van de eigenaar van de boom.

 

4.4 VALLEND HOUT

Norm

Hinder bij vallend hout is gegrond als een boomverzorger de problematiek heeft onderzocht en erkend, of als deze afgestorven takken dikker dan 4 centimeter en langer dan 50 centimeter heeft vastgesteld (norm Handboek Bomen).

Dode bomen worden als zodanig geregistreerd op het moment dat meer dan 50% van het boomkroonvolume is afgestorven.

 

Hinder door vallend hout is gegrond als de boom afgestorven takken heeft gevormd dikker dan 4 centimeter en langer dan 50 centimeter (Handboek Bomen). Ook is er sprake van gegronde hinder als levende takken afbreken. Dit kennen we als takbreukproblematiek dat bij een aantal boomsoorten op latere leeftijd kan ontstaan (denk aan Populus x Canadensis, Acer Saccharinum, Cedrus Libani),. Vallende takken kunnen leiden tot schade en letsel. Doorgaans worden deze gebreken bij de cyclische inspectie en onderhoud verholpen. Ontstaat in de tussenliggende periode hinder, dan zal de gemeente maatregelen nemen, waarbij begonnen wordt met nader onderzoek naar de oorzaak.

 

Ook kan het zijn dat een boom volledig is afgestorven. In het geval van een reguliere boom zal deze verwijderd moeten worden. In het geval van een beschermwaardige boom wordt meer moeite gedaan om de boom te behouden door deze om te vormen naar ecologisch beheerde boom en/of te omheinen. Als dit niet mogelijk is zullen toch andere maatregelen genomen moeten worden.

 

Particuliere boomeigenaren krijgen een schriftelijk verzoek om hinder door vallend hout van hun bomen te verhelpen. Hiervoor krijgen zij voldoende tijd, maar wanneer ze geen gehoor geven aan het verzoek, mag degene die hinder ervaart de situatie zelf (laten) veilig stellen op kosten van de eigenaar van de boom.

 

4.5 SCHADE DOOR WORTELS

Norm

Bij schade door wortels is hinder gegrond als de bestratingsopdruk groter is dan 3 centimeter (CROW spreekt van ernstige bestratingsopdruk bij een oneffenheid vanaf 3 cm). Ook is sprake van gegronde hinder als door een expert is aangetoond dat de boom gevels en/of funderingen van een bewoond gebouw verdrukt of de wortels anderszins schade hieraan aanrichten. Wortels mogen worden gekapt, mits de boom niet dermate beschadigd wordt waardoor veiligheidsproblemen ontstaan Dit gebeurt wanneer er wortels dikker dan 4 centimeter diameter worden verwijderd (norm Handboek Bomen 2022).

 

4.5.1 Zelf wortels afzagen

Het is bij Wet geregeld dat je doorschietende wortels op eigen erf mag kappen, ongeacht wie de eigenaar is, zonder dat je een verzoek aan de boomeigenaar moet doen zoals bij overhangende takken (artikel 5:44 van het Burgerlijk Wetboek).

Het afzagen van wortels dient haaks op de lengte te gebeuren zodat de snoeiwond zo klein mogelijk is.

 

Het wortelgestel van de boom zorgt voor de stabiliteit. Het minimale dat de boom nodig heeft om zichzelf overeind te houden, wordt de stabiliteitskluit genoemd. Volgens Handboek Bomen, wordt op basis van de stamdiameter op 1,30 meter boven het maaiveld de doorsnede van de stabiliteitskluit bepaald. Binnen deze stabiliteitskluit mogen geen wortels worden verwijderd.

Wel geldt ook de regel dat de boom niet onherstelbaar beschadigd mag raken, dit gebeurt bij het verwijderen van wortels dikker dan 4 centimeter diameter of het verwijderen van wortels buiten de stabiliteitskluit (zie Handboek Bomen).

 

VERHARDINGSOPDRUK

Wortels kunnen verhardingsopdruk veroorzaken waardoor tegels en andere verhardingselementen ongelijk gaan liggen. In asfalt ontstaan hobbels. Voetgangers kunnen struikelen, andere bestuurders kunnen de macht over het stuur kwijtraken als gevolg van bestratingsopdruk. Er worden passende maatregelen getroffen om te voorkomen dat opdruk groter wordt dan 3 centimeter. Bij bestratingsopdruk vanaf 3 centimeter gaat de gemeente over tot het nemen van acute maatregelen.

 

Bron: bijlage 2 van de CROW, kwaliteitscatalogus openbare ruimte 2013.

Wanneer een boom over een toereikende groeiplaats beschikt, zal deze minder snel buiten de groeiplaats wortelen, en hiermee voor minder of zelfs geen schade of hinder zorgen.

 

4.5.2 Hinder door boomwortels aan derden

Wortels kunnen in tuinen voor een onregelmatige en ondoordringbare bodem zorgen.

Wortels kunnen rioolbuizen binnendringen waardoor die verstopt raken. Bij een lekkende rioolbuis waar wortels in groeien, biedt het weghalen van de boom meestal geen oplossing: het vervangen van de rioolbuis wel.

In uitzonderlijke gevallen kunnen wortels leiden tot verdrukking van een gevel of fundering. Nadat uit onderzoek is gebleken dat de boom de schade veroorzaakt, worden maatregelen getroffen om de schade te verhelpen.

 

4.6 EIKENPROCESSIERUPS

Norm

Hinder door eikenprocessierups is gegrond bij aanwezigheid op locaties met een hoge gebruiksintensiteit zoals woongebieden, winkelgebieden, recreatiegebieden, speeltuinen of langs fiets- en wandelpaden.

 

Eikenprocessierupsen komen voor in alle soorten eiken, maar verreweg het meeste in de zomereik (Quercusrobur). De rupsen beschikken over brandharen die ze los laten en afschieten wanneer ze in een stresssituatie terecht komen. Brandharen van de eikenprocessierups zijn schadelijk voor mensen en dieren. Ze kunnen jeuk, luchtwegproblemen en schade aan ogen veroorzaken. De brandharen hebben weerhaken waardoor ze in de poriën van de huid vast komen te zitten. Aan de punt van de brandhaar bevindt zich een eiwit die een allergische reactie kan veroorzaken. Brandharen van de eikenprocessierups kunnen 6 tot 8 jaar actief blijven (www.processierups.nu). Er zijn verschillende methoden om de eikenprocessierups te beheersen namelijk preventieve behandeling en het verwijderen van de nesten door middel van wegzuigen.

 

4.6.1 Preventieve beheersing

Preventieve beheersing houdt in dat er maatregelen worden getroffen om de rupsenpopulatie binnen de perken te houden. Voorbeelden van maatregelen zijn het vergroten van biodiversiteit door bloemenmengsels te zaaien en bloembollen te poten. Dit heeft een aantrekkende werking op natuurlijke vijanden van de Eikenprocessierups zoals vogels, parasitaire vliegen en sluipwespen. Hoe hoger de biodiversiteit, hoe minder kans op een plaag. Ook worden natuurlijke vijanden zoals lieveheersbeestjes en gaasvliegen uitgezet.

Een andere vorm van beheersing is door inzet van biologische bestrijdingsmiddelen voordat de rupsen brandharen ontwikkelen. De gemeente Land van Cuijk probeert dit zoveel mogelijk te voorkomen vanwege de belasting van het ecosysteem. Alleen bij grote gevolgen van de plaag voor de volksgezondheid zal worden overwogen, hiertoe over te stappen.

 

4.6.2 Beheersing door middel van wegzuigen

Bij beheersing door het wegzuigen van eikenprocessierups worden de rupsen weggezogen met speciaal hiervoor bedoelde apparatuur. Dit kan alleen wanneer de rupsen zogenoemd in de L3 fase verkeren, ze hebben dan brandharen. Vanaf L4 beginnen de rupsen met het vormen van nesten. In totaal zijn er 6 levensfases in de levenscyclus van de eikenprocessierups.

Het wegzuigen van de rupsen is arbeidsintensief en kostbaar werk. Bij een secure uitvoering wordt er weinig tot geen nevenschade aangebracht aan overige fauna.

 

5 SCHADUWWERKING, UITZICHT EN BESCHUTTING

Schaduwwerking is een vaak gehoorde klacht als het gaat om bomen. Bij schaduw maken we de onderverdeling in lichtinval in huis, schaduw op zonnepanelen en schaduw in de tuin.

 

5.1 ONVOLDOENDE DAGLICHT IN HUIS

Norm

Hinder door onvoldoende daglicht in huis is gegrond als er in de woning minder dan 2 bezonningsuren zijn op het midden van de vensterbank (met uitzondering van de Noordgevel) in de periode tussen 19 februari en 21 oktober (‘lichte’ TNO norm).

 

Onvoldoende daglicht in huis door het blokkeren van zonlicht door bomen kan voor hinder zorgen. Een donkere leefomgeving kan als onprettig en somber worden ervaren. De gemeente hanteert de TNO norm om te bepalen of hinder door schaduw gegrond is, zie onderstaand kader. Degene die hinder ervaart dient aan te tonen dat de hinder gegrond is en dat de belemmerde lichtinval veroorzaakt wordt door een boom.

 

 

De TNO kent de volgende norm:

 

  • De 'lichte' TNO-norm: ten minste 2 mogelijke bezonningsuren per dag in de periode van 19 februari tot 21 oktober (gedurende 8 maanden) in midden vensterbank binnenkant raam.

Deze normen worden alleen toegepast op gevels die zon kunnen ontvangen. Noordgevels zijn uitgesloten van de TNO norm, deze ontvangen immers nooit direct zonlicht.

Bron: https://www.infomil.nl/onderwerpen/ruimte/omgevingsthema/bezonning/

 

5.2 ZONNEPANELEN, ZONNEBOILERS EN DERGELIJKE/SCHADUW IN DE TUIN

Norm

Hinder door schaduw op zonnepanelen, zonneboilers en dergelijke is ongegrond bij situaties waarbij de boom eerder was dan de technische voorzieningen.

 

Als er nieuwe bomen worden aangeplant die bij het eindbeeld schaduw geven op reeds aanwezige zonnepanelen en dergelijke, dan is de hinder mogelijk gegrond zijn en kan de gemeente overwegen om over te gaan tot het vervangen van de pas geplante bomen. Uitzondering kan gemaakt worden bij boomstructuren zoals aangegeven op de groene kaart.

Hinder door schaduwwerping van bomen in de tuin wordt niet als gegrond geacht.

 

5.2.1 Toelichting schaduw op zonnepanelen, zonneboilers en dergelijke

Als er schaduw op zonnepanelen valt, leveren deze minder stroom op. Er zijn wel technologische ontwikkelingen om dit te verhelpen, die in de toekomst kunnen zorgen dat er ook bij schaduw energie kan worden opgewekt, maar er zijn voor nu nog altijd situaties waarbij schaduw op zonnepanelen een groot financieel effect heeft.

Van schaduw van bomen op zonnepanelen wordt dan ook vaak melding gemaakt met het verzoek de boom te snoeien, toppen of kappen. De gemeente is echter van mening dat bomen belangrijk zijn en gezien hun functie als afvang en opslag van CO2 gelijk bijdragen aan klimaatdoelstellingen als zonnepanelen. Het kappen van bomen ten behoeve van energieopbrengst is dan ook niet de maatregel die wordt gekozen. Tevens zijn ingrepen zoals toppen en drastische snoei schadelijk voor de boom en op lange termijn destructief in verband met ziekten en afsterving van de boom.

 

Bestaande bomen zullen daarom niet worden gekapt.

 

5.2.2 Toelichting schaduw in de tuin

Norm

Wanneer bomen schaduw in tuinen werpen kan dit als hinder worden ervaren.

 

Te weinig zonlicht in de tuin, mos in de tuin of op de stoep en slecht functioneren van gras/groen in de tuin zijn veel voorkomende klachten. Het aantal bezonningsuren van de tuin is echter geen wettelijk recht. Gemeente Land van Cuijk heeft hierom besloten om hinder veroorzaakt door schaduwwerping van bomen in de tuin niet als gegrond te achten.

 

5.2.3 Vrij uitzicht

Norm

Hinder door belemmering van het vrije uitzicht wordt niet als gegrond geacht.

 

Het belemmerde uitzicht door bomen kan als hinder worden ervaren. Klachten ontstaan vaak bij aanplant of naarmate de boom (steeds) groter wordt. Vrij uitzicht is echter geen wettelijk recht.

 

  • Bij het aanplanten van bomen wordt de afstand tot de erfgrens van minimaal 0,5 meter aangehouden.

  • In bestaande situaties worden bomen niet gekapt vanwege de wens om vrij uitzicht.

5.2.4 Beschutting wegnemen

Norm

Hinder door het wegnemen van beschutting wordt niet als gegrond geacht.

 

Bomen bieden beschutting tegen inkijk, weersinvloeden, verkeer en licht. Waar bomen worden gekapt of beplanting wordt gesnoeid kan het voorkomen dat deze beschutting (tijdelijk) wegvalt. Bewoners dienen zelf voor beschutting te zorgen en kunnen geen rechten ontlenen aan de afschermende functie van gemeentelijk groen en bomen.

 

6 SEIZOENSGEBONDEN HINDER

Veel klachten en meldingen gaan over het woongenot dat door bomen wordt aangetast. Denk aan bladval, vogelpoep, luizen of vruchten, het belemmerde uitzicht of juist teveel inkijk vanwege het verwijderen van groen. Er wordt vaak een beroep gedaan op ‘rechten’ en soms noemt men het uitzicht als reden om een huis te kopen. Deze vormen van hinder hebben vaak een seizoensgebonden, tijdelijk karakter. Wel kan het zijn dat een bepaalde boomsoort ieder seizoen een bepaalde mate van hinder geeft. In combinatie met de locatie en de gebruikers kan dat meespelen in de overweging om maatregelen te treffen.

 

6.1 BLOESEM, PLUISJES, BLADEREN, NAALDEN, ZADEN EN VRUCHTEN

Norm

Hinder door stank wordt als gegrond geacht bij hinder door de vruchten van de Ginkgo biloba . Hinder door bloesem, pluisjes, bladeren, naalden en zaden, en overige vruchten wordt niet als gegrond geacht.

 

Bloesem, bladeren, naalden, zaden en vruchten van bomen kunnen ophopen op trottoirs en wegen. Dit kan leiden tot gladheid, veel opruimwerk, een rommelig aangezicht en stank. Vallende vruchten zoals eikels en kastanjes kunnen leiden tot schade aan onder andere auto’s. Een vaak voorkomende vraag bij deze vorm van hinder is om de boom te snoeien. Dit heeft geen of weinig zin omdat de bomen het jaar er op weer uitlopen, en voor dezelfde problematiek zorgen. Bij hinder door vallende vruchten kan snoei juist voor een verergering van de problematiek leiden omdat de boom een stressreactie kan krijgen waardoor deze juist meer vruchten zal produceren.

Ook ‘afval’ op zonnepanelen wordt genoemd als hinder aangezien de bladeren, pluisjes en vruchten de energieopbrengst kunnen verminderen.

 

6.2 PLAK DOOR LUIZEN

Norm

Hinder van plak door luizen wordt als niet gegrond geacht.

 

Bomen kunnen bladluizen aantrekken. Deze luizen scheiden een plakkerige substantie uit die op de ondergrond voor hinder kan zorgen. Met name de plak op auto’s wordt als hinder ervaren. Sommige boomsoorten zoals lindes zijn gevoeliger voor het aantrekken van bladluizen dan andere soorten.

6.3 VOGELPOEP/GELUIDSHINDER DOOR VOGELS

Norm

Hinder door aanwezigheid van vogelpoep wordt als niet gegrond geacht.

 

Vogels die in bomen verblijven kunnen voor hinder zorgen door de uitwerpselen die ze uitscheiden en het geluid dat ze produceren. Het moeten poetsen van auto’s, tuinmeubilair of het schrobben van stoepen en terrassen zijn veel voorkomende klachten.

 

6.4 ALLERGISCHE REACTIES

Norm

Hinder door allergische reacties wordt als niet gegrond geacht.

 

Bomen kunnen op verschillende manieren zorgen voor allergische reacties. Vaak zijn stuifmeelpollen en zaden de aanleiding van hooikoorts, maar ook soorten als plataan en zilverlinde kunnen een allergische reactie veroorzaken bij in contact komen van het fijne stof dat zich op het blad vormt. Of het verwijderen van een boom effect heeft is de vraag omdat stuifmeelpollen, zaden en stof zich ver kunnen verspreiden.

 

7 NORMEN

 

Thema

Hindervorm

Norm

Veiligheid

Onvoldoende zicht in verband met de verkeersveiligheid

Gegronde hinder als het zicht belemmerd wordt door obstakels zoals bomen in de zichthoek.

Overhangende takken/takken tegen de gevel

Gegronde hinder als takken lager hangen dan de norm van Handboek Bomen 2022 of zich binnen 1 meter van een object bevinden.

Takken tegen straatmeubilair

Gegronde hinder als takken zich binnen 1 meter van straatmeubilair bevinden.

Vallend hout

Gegronde hinder als afgestorven takken dikker dan 4 cm en langer dan 50 cm zijn.

Schade door wortels

Gegronde hinder bij bestratingsopdruk groter dan 3 cm of als wortels schade aan gevels/funderingen veroorzaken.

Eikenprocessierups

Gegronde hinder bij aanwezigheid op locaties met hoge gebruiksintensiteit.

Schaduwwerking, uitzicht en beschutting

Onvoldoende daglicht in huis

Gegronde hinder als er minder dan 2 bezonningsuren per dag zijn tussen 19 februari en 21 oktober (lichte TNO norm).

Zonnepanelen, zonneboilers en dergelijke/schaduw in de tuin

Gegronde hinder als nieuwe bomen schaduw geven op reeds aanwezige zonnepanelen. Hinder door schaduw in de tuin wordt niet als gegrond beschouwd.

Vrij uitzicht en beschutting wegnemen

Hinder door belemmering van het vrije uitzicht of het wegnemen van beschutting wordt niet als gegrond beschouwd.

Seizoensgebonden hinder

Bloesem, pluisjes, bladeren, naalden, zaden en vruchten

Gegronde hinder bij stank door vruchten van de Ginkgo Biloba. Andere vormen van hinder worden niet als gegrond beschouwd.

Plak door luizen

Hinder door plak wordt niet als gegrond beschouwd.

Vogelpoep/geluidshinder door vogels

Hinder door vogelpoep of geluidshinder wordt niet als gegrond beschouwd.

Allergische reacties

Hinder door allergische reacties wordt niet als gegrond beschouwd.

 

7. OVERZICHT GEGRONDE HINDER

In de onderstaande tabellen staan de normen en de te overwegen maatregelen per thema gesorteerd, en per hindervorm uitgewerkt. De nadere uitleg van de hindervormen is thematisch uitgewerkt in het bomenbeleid.

 

VEILIGHEID

Reden van hinder

Wel Gegrond

Niet gegrond

Mogelijke maatregelen overige bomen

Mogelijke maatregelen bijzonder waardevolle en beschermwaardige bomen

Onvoldoende zicht in verband met de verkeersveiligheid

Bij onvoldoende zicht in het verkeer is sprake van gegronde hinder als het zicht belemmerd wordt door obstakels, zoals een boom, in de zichthoek.

Geen maatregel, of:

  • Reguliere snoei-ingreep

  • Verzwaarde snoei-ingreep

  • Gefaseerde snoei-ingrepen

  • Verplanten

  • Ruimtelijke inrichting (wegindeling) aanpassen

  • Kappen

Geen maatregel, of:

  • Reguliere snoei-ingreep

  • Ruimtelijke inrichting (wegindeling) aanpassen

Overhangende takken, takken tegen de gevel en takken tegen straatmeubilair

Bij overhangende takken is hinder gegrond als de takken lager hangen dan de norm van Handboek Bomen zoals omschreven in het kopje ‘normen’.

Bij takken tegen de gevel/tegen straatmeubilair is hinder gegrond als de takken zich binnen 1 meter tot het betreffende object bevinden (norm Handboek Bomen”.)

 

VEILIGHEID (vervolg)

Reden van hinder

Wel Gegrond

Niet gegrond

Mogelijke maatregelen overige bomen

Mogelijke maatregelen bijzonder waardevolle en beschermwaardige bomen

Vallend hout, takbreuk

Hinder bij vallend hout is gegrond als:

  • een boomverzorger de problematiek heeft onderzocht en erkend.

  • Een boomverzorger afgestorven takken dikker dan 4 cm en langer dan 50 cm heeft vastgesteld.

Geen maatregel, of:

  • Nader onderzoek

  • Groeiplaatsverbetering

  • Reguliere snoei-ingreep

  • Verzwaarde snoei-ingreep

  • Gefaseerde snoei-ingrepen

  • Kap en herplant andere boomsoort

  • Ruimtelijke inrichting aanpassen

  • Kappen

Geen maatregel, of:

  • Nader onderzoek

  • Groeiplaatsverbetering

  • Reguliere snoei-ingreep

  • Verankering aanbrengen

  • Verzwaarde snoei-ingreep

  • Kap en herplant andere boomsoort

  • Ruimtelijke inrichting aanpassen

Dode boom

Dode bomen worden als zodanig geregistreerd op het moment dat meer dan 50% van het boomkroonvolume is afgestorven.

Geen maatregel, of:

  • Kap en herplant andere boomsoort

  • Kappen

Geen maatregel, of:

  • Veilig stellen en beheren als ecologische boom

  • Omheinen

  • Kap en herplant andere boomsoort

  • Ruimtelijke inrichting aanpassen

  • Kappen

 

VEILIGHEID (vervolg)

Reden van hinder

Wel Gegrond

Niet gegrond

Mogelijke maatregelen overige bomen

Mogelijke maatregelen bijzonder waardevolle en beschermwaardige bomen

Schade door wortels, bestratingsopdruk

Bij schade door wortels is hinder gegrond als de bestratingsopdruk groter is dan 3 cm (norm CROW zie kopje “normen”). Ook is sprake van gegronde hinder als door een expert is aangetoond dat de boom gevels en/of funderingen verdrukt of de wortels anderszins schade aanrichten. Wortels mogen worden gekapt, mits de boom niet dermate beschadigd wordt waardoor veiligheidsproblemen ontstaan(dit gebeurt wanneer er wortels dikker dan 4 cm diameter worden verwijderd).

Geen maatregel, of:

  • Nader onderzoek uitvoeren (is de boom wel de oorzaak?)

  • Herstelwerkzaamheden aan bestrating uitvoeren

  • Wortels verwijderen en herstelwerkzaamheden aan bestrating uitvoeren

  • Groeiplaatsverbetering toepassen

  • Boom kappen

Geen maatregel, of:

  • Nader onderzoek uitvoeren (is de boom wel de oorzaak?)

  • Herstelwerkzaamheden aan bestrating uitvoeren

  • Wortels verwijderen en herstelwerkzaamheden aan bestrating uitvoeren

  • Groeiplaatsverbetering toepassen

Schade door wortels, hinder aan derden

Geen maatregel, of:

  • Bomen binnen 1m van de gevel: kappen, mits deze jonger zijn dan 20 jaar

  • Riool vervangen(bij hinder i.v.m. wortels in het riool)

  • Groeiplaatsverbetering toepassen

  • Wortels doorzagen op erfgrens conform HBB

  • Kappen, herplant

Geen maatregel, of:

  • Riool vervangen(bij hinder i.v.m. wortels in het riool)

  • Groeiplaatsverbetering toepassen

  • Wortels doorzagen op erfgrens conform HBB.

Eikenprocessierups

Hinder door eikenprocessierups is gegrond bij aanwezigheid op locaties met een hoge gebruiksintensiteit zoals woongebieden, winkelgebieden, recreatiegebieden, speeltuinen of langs fiets- en wandelpaden.

Geen maatregel, of:

  • Beheersing door wegzuigen

  • Verhogen biodiversiteit

  • Bij reconstructie rekening houden met sortimentskeuze

  • Dunning i.c.m. herplant andere soort

Geen maatregel, of:

  • 1.

    Beheersing door wegzuigen

  • 2.

    Verhogen biodiversiteit

  • 3.

    Bij reconstructie rekening houden met sortimentskeuze

 

SCHADUWWERKING, UITZICHT EN BESCHUTTING

Reden van hinder

Wel Gegrond

Niet gegrond

Mogelijke maatregelen overige bomen

Mogelijke maatregelen beschermwaardige bomen

Onvoldoende daglicht in huis

Hinder door onvoldoende daglicht in huis is gegrond als er in de woning minder dan 2 bezonningsuren zijn op het midden van de vensterbank (met uitzondering van de Noordgevel) in de periode tussen 19 februari en 21 oktober.

Geen maatregel, of:

  • Reguliere snoei-ingreep

  • Verzwaarde snoei-ingreep

  • Gefaseerde snoei-ingrepen

  • Kap en herplant andere boomsoort

  • Verplanten

  • Kappen

Geen maatregel, of:

  • Reguliere snoei-ingreep

  • Verzwaarde snoei-ingreep

  • Gefaseerde snoei-ingrepen

  • Kap en herplant andere boomsoort

  • Verplanten

  • Kappen

Zonnepanelen, zonneboilers en dergelijke/schaduw in de tuin()

Als er nieuwe bomen worden aangeplant die bij het eindbeeld schaduw geven op reeds aanwezige zonnepanelen en dergelijke, dan is de hinder mogelijk gegrond en kan de gemeente overwegen om over te gaan tot het vervangen van de pas geplante bomen. Uitzondering kan gemaakt worden bij boomstructuren zoals aangegeven op de groene kaart.

Hinder door schaduw op zonnepanelen, zonneboilers en dergelijke is ongegrond bij situaties waarbij de boom eerder was dan de technische voorzieningen.

Hinder door schaduwwerping van bomen in de tuin wordt niet als gegrond geacht.

Geen maatregel, of:

  • Reguliere snoei-ingreep

  • Verzwaarde snoei-ingreep

  • Gefaseerde snoei-ingrepen

Geen maatregel, of:

  • Reguliere snoei-ingreep

Beschutting wegnemen en vrij uitzicht

Hinder door het wegnemen van beschutting of vrij uitzicht wordt niet als gegrond geacht.

Geen maatregel

Geen maatregel

 

SEIZOENSGEBONDEN HINDER

Reden van hinder

Wel Gegrond

Niet gegrond

Mogelijke maatregelen overige bomen

Mogelijke maatregelen beschermwaardige bomen

Bloesem, pluisjes, Bladeren, naalden, zaden, vruchten en stank

Hinder door stank wordt als gegrond geacht bij hinder door de vruchten van de Ginkgo Biloba.

Hinder door bloesem, pluisjes, bladeren, naalden, zaden en vruchten (uitgezonderd die van de Ginkgo Biloba) wordt niet als gegrond geacht.

Geen maatregel, of:

  • Reguleren: vaker vegen

  • Informeren dat de hinder tijdelijk is

Bij reconstructie rekening houden met sortiment

 

Extra bij stank door Ginkgo Biloba:

  • Reguleren: vaker vegen, waar mogelijk de bron van de stank weghalen

  • Verplanten

  • Kap en herplant andere boomsoort

  • Kappen

Geen maatregel, of:

  • Reguleren: vaker vegen

  • Informeren dat de hinder tijdelijk is

Bij reconstructie rekening houden met sortiment

 

Extra bij stank door Ginkgo Biloba:

  • Reguleren: vaker vegen, waar mogelijk de bron van de stank weghalen

  • Verplanten

  • Kap en herplant andere boomsoort

  • Kappen

Plak door luizen, Vogelpoep, Geluidshinder door vogels en Allergische reacties

Hinder van plak door luizen, hinder door vogels en allergische reacties wordt als niet gegrond geacht.

Geen maatregel, of:

  • Informeren dat de hinder tijdelijk is en wat de inwoner zelf kan doen.

  • Bij luizen: Bestrijden d.m.v. larven Dalia’s/knoflookextract

Bij reconstructie rekening houden met sortiment

Geen maatregel, of:

  • Informeren dat de hinder tijdelijk is en wat de inwoner zelf kan doen.

  • Bij luizen: Bestrijden d.m.v. larven Dalia’s/knoflookextract

Bij reconstructie rekening houden met sortiment

 

Bijlage 4 Stroomschema afweging vergunningverlening

 

 

Bijlage 5 Stroomschema vergunningsplicht

 

 

Bijlage 6 Bebouwingscontour houtkap 

 

Naar boven