Verordening financieel beleid, beheer en organisatie van de gemeente Schouwen-Duiveland 2024

De raad van de gemeente Schouwen-Duiveland;

gelezen het voorstel van burgemeester en wethouders van 1 oktober 2024;

gelet op artikel 212, eerste lid, van de Gemeentewet;

gelezen het advies van de auditcommissie;

besluit vast te stellen de volgende verordening:

 

Verordening financieel beleid, beheer en organisatie Schouwen-Duiveland 2024

 

 

Paragraaf 1. Algemene bepalingen

Artikel 1. Definities

In deze verordening wordt verstaan onder:

  • administratie: het systematisch verzamelen, vastleggen, verwerken en verstrekken van informatie ten behoeve van het besturen, functioneren en beheersen van de gemeentelijke organisatie en de verantwoording die daarover moet worden afgelegd.

  • overheidsbedrijf: onderneming met privaatrechtelijke rechtspersoonlijkheid, niet zijnde een personenvennootschap met rechtspersoonlijkheid, waarin de gemeente, al dan niet tezamen met een of meer andere publiekrechtelijke rechtspersonen, in staat is het beleid te bepalen of een onderneming in de vorm van een personenvennootschap, waarin een publiekrechtelijke rechtspersoon deelneemt.

  • rechtmatigheidsverantwoording: de rapportage van burgemeester en wethouders waarbij aangegeven wordt in welke mate de totstandkoming van de financiële beheershandelingen en de vastlegging daarvan overeenstemmen met de relevante wet- en regelgeving.

 

Paragraaf 2. Begroting en verantwoording

Artikel 2. Vaststelling programma-indeling en paragrafen

  • 1.

    De raad stelt op voorstel van het college een programma-indeling (stilzwijgend) vast, met daaronder eventueel een sub-programma-indeling.

  • 2.

    De raad stelt op voorstel van het college de taakvelden per (sub)-programma (stilzwijgend) vast.

  • 3.

    De raad stelt op voorstel van het college per (sub)-programma de beleidsindicatoren vast. Het voorstel van het college bevat ten minste de verplichte beleidsindicatoren, bedoeld in artikel 25, tweede lid, onder a, van het Besluit begroting en verantwoording provincies en gemeenten.

  • 4.

    De raad stelt bij aanvang van iedere raadsperiode vast over welke onderwerpen hij in extra paragrafen naast de verplichte paragrafen van de begroting en de jaarstukken kaders wil stellen en wil worden geïnformeerd.

 

Artikel 3. Inrichting begroting en jaarstukken

  • 1.

    Bij de uiteenzetting van de financiële positie in de begroting wordt:

    • a.

      van de nieuwe investeringen per investering het benodigde investeringskrediet weergegeven en wordt van de lopende investeringen het geautoriseerde investeringskrediet en de raming van de uitputting van het investeringskrediet in het lopende boekjaar weergegeven, en

    • b.

      in aanvulling op het bepaalde in de artikelen 20 en artikel 21 van het Besluit begroting en verantwoording provincies en gemeenten inzicht gegeven in de ontwikkeling van de schuldpositie als gevolg van de begroting, de meerjarenraming, de investeringen en de grondexploitatie.

  • 2.

    In de jaarrekening wordt van de investeringen de uitputting van de geautoriseerde investeringskredieten en de actuele raming van de totale uitgaven en inkomsten weergegeven.

  • 3.

    In het overzicht van de geraamde incidentele baten en lasten per programma worden posten vanaf € 100.000, - afzonderlijk gespecificeerd.

  • 4.

    Voor de analyse van de jaarrekening geldt het volgende:

    • a.

      Het college maakt een algemene analyse van het rekeningresultaat en een analyse per (sub)programma.

    • b.

      Bij de algemene analyse van het jaarrekeningsaldo presenteert en licht het college de volgende afwijkingen met de begroting toe: afwijkingen per (sub)programma op baten, lasten en reservemutaties groter dan € 100.000 of groter dan 50%, afwijkingen op geautoriseerde investeringsbudgetten groter dan € 250.000 of groter dan 10%. (met een ondergrens van € 50.000).

Artikel 4. Kaders begroting en meerjarenraming

  • 1.

    Burgemeester en wethouders bieden voor 1 juli aan de raad een nota aan met een voorstel voor het beleid en de financiële kaders van de begroting voor het volgende begrotingsjaar en de meerjarenraming. De raad stelt deze nota voor 1 september vast.

  • 2.

    In de begroting wordt een post onvoorzien van € 150.000 opgenomen.

 

Artikel 5. Autorisatie begroting en investeringskredieten

  • 1.

    De raad autoriseert met het vaststellen van de begroting de baten en de lasten per programma en waar een programma in sub-programma’s is verdeeld per sub-programma (hierna: (sub-)programma).

  • 2.

    In afwijking van het eerste lid kan de raad een activiteit welke onderdeel is van een (sub-programma), als prioriteit aanwijzen en daarvoor de baten en lasten apart autoriseren.

  • 3.

    Bij de begrotingsbehandeling geeft de raad aan van welke nieuwe investeringen hij op een later tijdstip een apart voorstel voor autorisatie van het investeringskrediet wil ontvangen. De overige nieuwe investeringskredieten worden bij de begrotingsbehandeling met het vaststellen van de financiële positie geautoriseerd.

  • 4.

    Burgemeester en wethouders informeren de raad als zij verwachten, dat:

    • a.

      de lasten van een (sub-)programma of een prioriteit de geautoriseerde lasten dreigen te overschrijden met meer dan € 100.000, - of

    • b.

      de baten van een (sub-)programma of een prioriteit de geautoriseerde baten dreigen te onderschrijden met meer dan € 100.000, - of

    • c.

      de investeringen van een (sub)-programma of een prioriteit de geautoriseerde investeringskredieten dreigt te overschrijden met meer dan € 250.000, -.

  • 5.

    De raad geeft aan of hij een voorstel wil voor het wijzigen van de geautoriseerde lasten of baten van het (sub-)programma of de prioriteit, of voor het wijzigen van het geautoriseerde investeringskrediet, of voor het bijstellen van het beleid.

  • 6.

    Bij de behandeling van de tussentijdse rapportages in de raad bedoeld in artikel 6, eerste lid, doen burgemeester en wethouders voorstellen voor het wijzigen van de geautoriseerde baten en lasten, het wijzigen van de geautoriseerde investeringskredieten en het bijstellen van het beleid. In geval van investeringen met een meerjarig karakter doen burgemeester en wethouders indien nodig ook bij iedere begroting op grond van geactualiseerde ramingen voorstellen voor het wijzigen van de geautoriseerde investeringskredieten.

  • 7.

    Voor een investering waarvan het investeringskrediet niet met het vaststellen van de begroting is geautoriseerd, leggen burgemeester en wethouders voorafgaand aan het aangaan van verplichtingen een investeringsvoorstel met een voorstel voor het vaststellen van een investeringskrediet aan de raad voor. Bij investeringen groter dan 500.000, - informeren burgemeester en wethouders de raad in het voorstel over het effect van de investering op de schuldpositie van de gemeente.

  • 8.

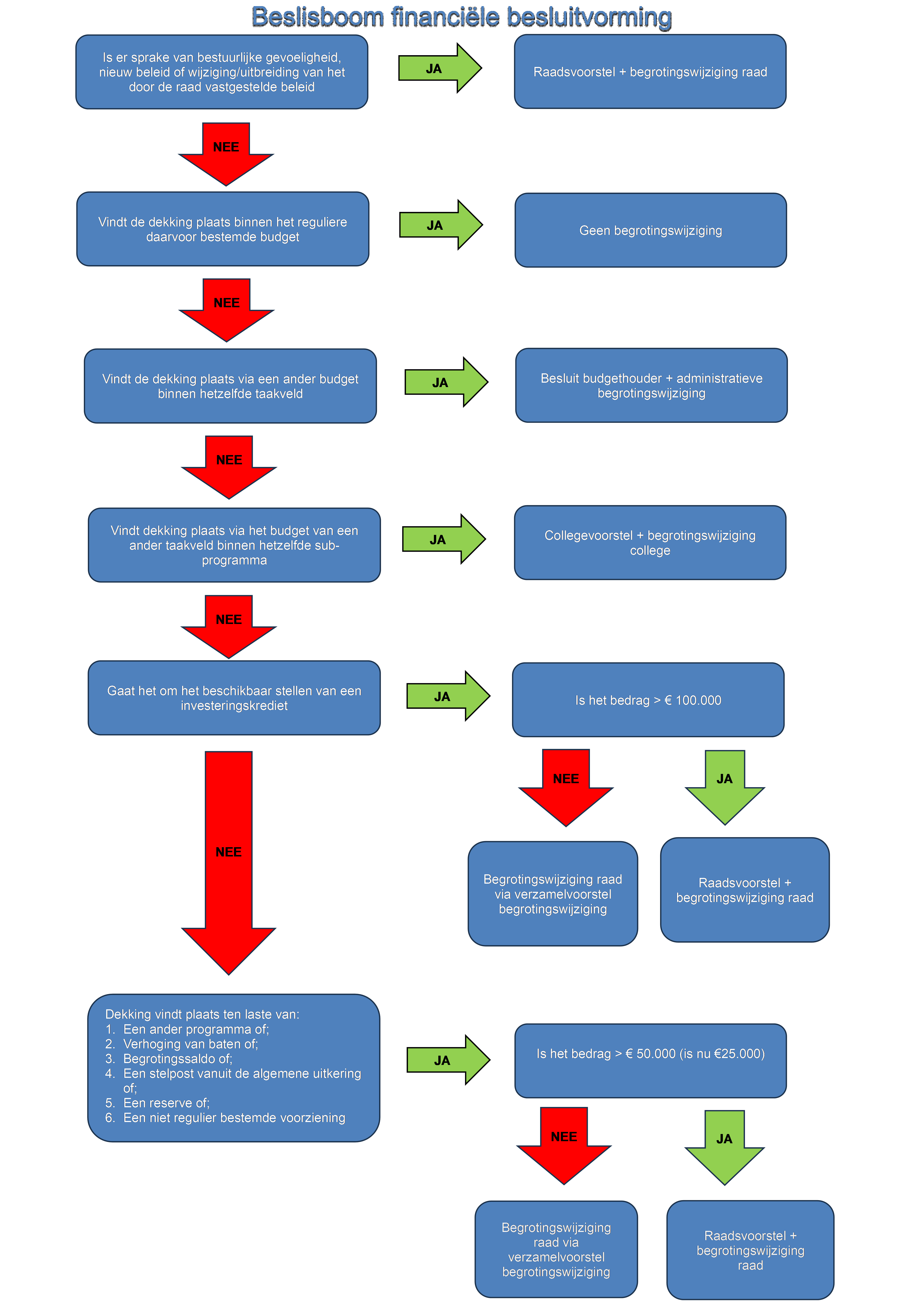
    Voor een uitgaven of (negatieve) ontvangst waarvan het budget (lasten of (negatieve) baten) niet met het vaststellen van de begroting is geautoriseerd, leggen burgemeester en wethouders conform de opgenomen beslisboom in de bijlage van de verordening een voorstel voor het vaststellen van een budget aan de raad voor. Voor lasten groter dan 500.000, - informeren burgemeester en wethouders de raad in het voorstel over het effect van de investering op de schuldpositie van de gemeente.

 

Artikel 6. Tussentijdse rapportages

  • 1.

    Burgemeester en wethouders informeren de raad door middel van tussentijdse rapportages over de realisatie van de begroting van de gemeente voor het zomerreces en voor het einde van het jaar van het lopende boekjaar.

  • 2.

    De tussentijdse rapportages bevatten in ieder geval een uiteenzetting over de uitvoering en het bijstellen van het beleid en een overzicht met de bijgestelde raming van:

    • a.

      de baten en de lasten per (sub)-programma;

    • b.

      het overzicht van de algemene dekkingsmiddelen uitgesplitst naar (sub)-programma;

    • c.

      het overzicht van de overhead;

    • d.

      het totale saldo van de baten en lasten volgend uit de onderdelen a, b en c;

    • e.

      de (beoogde) toevoegingen en onttrekkingen aan reserves en voorzieningen per (sub-) programma;

    • f.

      het resultaat, volgend uit de onderdelen d en e; en

    • g.

      de realisatie en raming van de uitputting van de investeringskredieten.

  • 3.

    In de tussentijdse rapportages worden afwijkingen op de oorspronkelijke ramingen van de baten en lasten van (sub-) programma’s en prioriteiten in de begroting groter dan € 100.000 of 50% toegelicht.

  • 1.

    Voor investeringsbudgetten worden afwijkingen van het geautoriseerd investeringsbudget groter dan € 250.000 of 10% (met een ondergrens van € 50.000) toegelicht.

 

Artikel 7. Jaarstukken

  • 1.

    Gelijktijdig met het aanbieden van de jaarstukken bieden burgemeester en wethouders de raad het voorstel aan over de bestemming van het jaarrekeningresultaat.

  • 2.

    Vooruitlopend op het bestemmingsvoorstel over het jaarrekeningresultaat kunnen burgemeester en wethouders de raad voorstellen om restantmiddelen op onderdelen van het rekeningresultaat over te hevelen naar het volgende begrotingsjaar. Burgemeester en wethouders bieden dit voorstel uiterlijk in december van het betreffende jaar aan aan de raad.

 

Artikel 8. Wensen en bedenkingen over grote onderwerpen

  • 1.

    In het kader van de actieve informatieplicht beslissen burgemeester en wethouders niet over:

    • a.

      de aan- en verkoop van goederen, werken en diensten groter dan € 1.000.000, -;

    • b.

      het verstrekken van leningen, waarborgen en garanties groter dan € 200.000, - en

    • c.

      het verstrekken van kapitaal aan instellingen en ondernemingen, dan nadat de raad is geïnformeerd over het voornemen en hiertoe in de gelegenheid is gesteld zijn wensen en bedenkingen ter kennis van het college te brengen.

  • 2.

    Bij het aangaan van een verplichting groter dan 2.500.000, - initiëren burgemeester en wethouders een zienswijzeprocedure door de raad.

 

Artikel 9. EMU-saldo

Als het Rijk de gemeente bericht dat alle gemeenten samen het collectieve aandeel van gemeenten in het EMU-tekort, bedoeld in artikel 3, zesde lid, van de Wet houdbare overheidsfinanciën, hebben overschreden, informeren burgemeester en wethouders de raad of een aanpassing van de begroting nodig is. Als burgemeester en wethouders een aanpassing nodig achten, doen burgemeester en wethouders een voorstel voor het wijzigen van de begroting.

 

Paragraaf 3. Rechtmatigheidsverantwoording

Artikel 10. Verantwoordings- en rapportagegrens rechtmatigheidsverantwoording

  • 1.

    De raad stelt vast op welke wijze hij door middel van de paragraaf bedrijfsvoering van de begroting en de jaarstukken, naast de verplichte onderdelen van deze paragraaf, wil worden geïnformeerd over rechtmatigheid.

  • 2.

    In de rechtmatigheidsverantwoording bij de jaarrekening rapporteren burgemeester en wethouders aan de raad over afwijkingen met een verantwoordingsgrens van 3% van de totale lasten van de gemeente, inclusief de dotaties aan de reserves.

  • 3.

    In de paragraaf bedrijfsvoering worden de geconstateerde afwijkingen (fouten of onduidelijkheden) groter dan € 100.000, - nader toegelicht.

 

Artikel 11. Voorwaardencriterium

  • 1.

    Het voorwaardencriterium is het criterium van rechtmatigheid, dat betrekking heeft op de eisen die worden gesteld bij de uitvoering van de financiële beheershandelingen. De eisen/voorwaarden zijn afkomstig uit diverse wet- en regelgeving en hebben betrekking op aspecten als doelgroep, termijn, grondslag, administratieve bepalingen, normbedragen, bevoegdheden, bewijsstukken, recht, hoogte en duur.

  • 2.

    Burgemeester en wethouders bieden de raad jaarlijks uiterlijk op 1 februari ter vaststelling een normenkader rechtmatigheid aan. Dit kader bestaat uit alle relevante (interne) wet- en regelgeving waaruit financiële beheershandelingen kunnen voortvloeien.

 

Artikel 12 Begrotingscriterium

  • 1.

    Het begrotingscriterium is een criterium van rechtmatigheid dat betrekking heeft op de grenzen van de baten en lasten in de door de raad geautoriseerde begroting van exploitatie en investeringskredieten en de hiermee samenhangende programma’s, waarbinnen de financiële beheershandelingen tot stand moeten zijn gekomen;

  • 2.

    De begrotingsrechtmatigheid wordt beoordeeld op het niveau waarop de begroting door de raad is geautoriseerd, zoals is opgenomen in artikel 5.

  • 3.

    Bij investeringsprojecten wordt de begrotingsrechtmatigheid beoordeeld op het niveau van het totaal gevoteerde kredietbedrag. Een overschrijding van het jaarbudget, passend binnen het totaal bedrag van het krediet, wordt daarmee als rechtmatig beschouwd.

  • 4.

    Van begrotingsonrechtmatigheden is sprake als het college bij de realisatie van doelen en het realiseren van activiteiten de door de gemeenteraad vastgestelde budgetten voor wat betreft de lasten of investeringsbudgetten overschrijdt, toevoegingen en onttrekkingen aan de reserves die niet door de gemeenteraad zijn vastgesteld en als bij onderschrijdingen van lasten of investeringsbudgetten en/of lagere of hogere baten dan begroot de begroting niet tijdig met begrotingswijzigingen is aangepast. Afwijkingen die in de jaarrekening aan de raad worden gemeld en toegelicht, worden in deze als tijdig beschouwd.

  • 5.

    Afwijkingen worden als acceptabel aangemerkt in de volgende situaties:

    • a.

      Er is sprake van een overschrijding waarbij direct gerelateerde inkomsten de overschrijding compenseren.

    • b.

      Er is sprake van een overschrijding op een open-einde regeling.

    • c.

      De overschrijding is geautoriseerd door middel van de vaststelling van een tussentijdse rapportage.

  • 6.

    Begrotingsonrechtmatigheden die passen binnen het bestaande beleid van de raad, worden opgenomen in de rechtmatigheidsverantwoording (voor zover de verantwoordingsgrens voor afzonderlijke fouten of onduidelijkheden is overschreden), maar worden niet nader toegelicht in de paragraaf bedrijfsvoering.

 

Artikel 13 Misbruik en oneigenlijk gebruik-criterium

  • 1.

    Het misbruik en oneigenlijk gebruik-criterium is het criterium van rechtmatigheid, dat betrekking heeft op het voorkomen, detecteren en corrigeren van misbruik en oneigenlijk gebruik van overheidsgelden en gemeentelijke eigendommen bij financiële beheershandelingen.

  • 2.

    Burgemeester en wethouders zorgen voor en leggen vast de regels voor het voorkomen van misbruik en oneigenlijk gebruik van gemeentelijke regelingen en eigendommen.

 

Paragraaf 4. Financieel beleid

Artikel 14. Waardering en afschrijving vaste activa

Uitvoering van beleid voor activering, waardering en afschrijving van activa gebeurt conform de criteria en richtlijnen zoals genoemd in de nota afschrijvings- en waarderingsbeleid.

 

Artikel 15. Voorziening voor oninbare vorderingen

Uitvoering van beleid ten aanzien van de voorziening voor oninbare vorderingen gebeurt conform de criteria en richtlijnen zoals opgenomen in de nota reserves en voorzieningen.

 

Artikel 16. Reserves en voorzieningen

Uitvoering van beleid voor reserves en voorzieningen gebeurt conform de criteria en richtlijnen zoals opgenomen in de nota reserves en voorzieningen.

 

Artikel 17. Kostprijsberekening

  • 1.

    Voor het bepalen van de geraamde kostprijs van rechten en heffingen waarmee kosten in rekening worden gebracht, en van goederen, werken en diensten die worden geleverd aan overheidsbedrijven en derden, wordt een extracomptabel stelsel van kostentoerekening gehanteerd. Bij deze kostentoerekening worden naast de directe kosten ook de overheadkosten betrokken.

  • 2.

    Voor de rechten en heffingen waarmee kosten in rekening worden gebracht, worden daarbij ook de compensabele belasting over de toegevoegde waarde (BTW), de gederfde inkomsten van het kwijtscheldingsbeleid en de kosten voor straatreiniging betrokken.

  • 3.

    Voor de toerekening van de overheadkosten worden de overheadkosten die kunnen worden toegerekend aan activiteiten welke geheel of deels worden bekostigd met een specifieke uitkering of subsidie, binnen het taakveld overhead apart geadministreerd en in de desbetreffende verantwoordingen over de besteding toegerekend aan die activiteiten.

  • 4.

    Voor de toerekening van de overheadkosten worden de overheadkosten die kunnen worden betrokken in de aangifte vennootschapsbelasting, binnen het taakveld overhead apart geadministreerd en voor de belastingaangifte aan de kostprijs van de vennootschapsbelastingplichtige activiteiten toegerekend.

  • 5.

    Voor de toerekening van de overheadkosten aan de kostprijs van rechten en heffingen waarmee kosten in rekening worden gebracht, en van goederen, werken en diensten die worden geleverd aan overheidsbedrijven en derden, voor zover dat niet activiteiten als bedoeld in het derde lid betreffen, wordt uitgegaan van het aandeel van de kosten overhead in de totale apparaatskosten exclusief direct aan taakvelden toe te rekenen materieel- en externe huisvestingskosten.

  • 6.

    Het rentepercentage voor de rentevergoeding over de reserves en voorzieningen in de omslagrente voor de kostprijsberekening als bedoeld in artikel 16 eerste lid, wordt jaarlijks met de begroting vastgesteld.

  • 7.

    In afwijking van artikel 16 eerste lid wordt bij een verstrekte lening voor de bepaling van de rentekosten van de inzet van vreemd vermogen in de kostprijs uitgegaan van de rente van de lening die voor de financiering van de verstrekte lening is aangetrokken. Deze rente wordt verhoogd met een opslag voor het debiteurenrisico.

 

Artikel 18. Prijzen economische activiteiten

  • 1.

    Voor de levering van goederen, diensten en werken door de gemeente aan overheidsbedrijven en derden waarbij de gemeente in concurrentie met marktpartijen treedt, wordt ten minste de geraamde integrale kostprijs in rekening gebracht.

  • 2.

    Bij het verstrekken van leningen of garanties door de gemeente aan overheidsbedrijven en derden worden ten minste de geraamde integrale kosten in rekening gebracht.

  • 3.

    Bij het verstrekken van kapitaal door de gemeente aan overheidsbedrijven en derden gaan burgemeester en wethouders uit van een vergoeding van ten minste de geraamde integrale kosten van de verstrekte middelen.

  • 4.

    Bij afwijking van het eerste, tweede of derde lid vanwege een publiek belang doen burgemeester en wethouders vooraf voor elk van deze activiteiten afzonderlijk een voorstel voor een raadsbesluit, waarin het publiek belang van de activiteiten wordt gemotiveerd.

  • 5.

    Raadsbesluiten met de motivering van het publiek belang als bedoeld in het vorige lid zijn niet nodig als minder dan de integrale kostprijs in rekening wordt gebracht en er sprake is van een van de uitzonderingen zoals genoemd in artikel 25h van de Mededingingswet.

 

Artikel 19. Vaststelling hoogte belastingen, rechten, heffingen en prijzen

  • 1.

    Burgemeester en wethouders doen de raad jaarlijks een voorstel voor de hoogte van de gemeentelijke tarieven voor de belastingen, de rioolheffingen, de afvalstoffenheffing, etc.

  • 2.

    Burgemeester en wethouders bieden de raad eens in de 4 jaar een nota aan met de kaders voor de prijzen voor de levering van gemeentelijke goederen, werken en diensten aan overheidsbedrijven en derden en voor de huren en de tarieven voor erfpachten. Deze nota wordt door de raad vastgesteld.1.

  • 3.

    Burgemeester en wethouders leggen bij een tussentijdse wijziging van prijzen, huren en tarieven voor erfpachten, die afwijkt van de kaders uit de nota vooraf een besluit voor aan de raad.

 

Artikel 20. Financieringsfunctie

  • 1.

    Burgemeester en wethouders nemen bij het uitzetten en het aantrekken van middelen de volgende kaders in acht:

    • a.

      voor het aantrekken van financieringen met een looptijd langer dan één jaar worden ten minste twee prijsopgaven bij verschillende financiële instellingen gevraagd; en

    • b.

      er wordt geen gebruik gemaakt van financiële derivaten als bedoeld in artikel 1, aanhef en onder c, van de Wet financiering decentrale overheden.

  • 2.

    Burgemeester en wethouders bieden de raad eens in de 4 jaar een nota Treasurystatuut aan. Deze nota wordt door de raad vastgesteld en behandelt de werkwijze omtrent het verstrekken van leningen, garanties en risicodragend kapitaal.

 

Paragraaf 5. Paragrafen bij de begroting en jaarstukken

Artikel 21. Lokale heffingen

Burgemeester en wethouders nemen in de paragraaf lokale heffingen van de begroting en de jaarstukken op de verplichte onderdelen op grond van artikel 10 van het Besluit begroting en verantwoording provincies en gemeenten.

 

Artikel 22. Weerstandsvermogen en risicobeheersing

  • 1.

    Uitvoering van beleid voor weerstandsvermogen en risicobeheersing gebeurt conform de criteria en richtlijnen zoals opgenomen in de nota risicomanagement en rechtmatigheidsverantwoording.

  • 2.

    Burgemeester en wethouders nemen in de paragraaf weerstandsvermogen en risicobeheersing van de begroting en de jaarstukken op de verplichte onderdelen op grond van artikel 11 van het Besluit begroting en verantwoording provincies en gemeenten.

 

Artikel 23. Onderhoud kapitaalgoederen

  • 1.

    Burgemeester en wethouders nemen in de paragraaf onderhoud kapitaalgoederen van de begroting en de jaarstukken op de verplichte onderdelen op grond van artikel 12 van het Besluit begroting en verantwoording provincies en gemeenten.

  • 2.

    Burgemeester en wethouders bieden de raad ten minste eens in de 4 jaar een beleidsnota activeren, waarderen en afschrijven investeringen aan. De raad stelt de nota vast.

 

Artikel 24. Financiering

Burgemeester en wethouders nemen in de paragraaf financiering van de begroting en de jaarstukken op de verplichte onderdelen op grond van artikel 13 van het Besluit begroting en verantwoording provincies en gemeenten.

 

Artikel 25. Bedrijfsvoering

Burgemeester en wethouders nemen in de paragraaf bedrijfsvoering van de begroting en de jaarstukken naast de verplichte onderdelen op grond van artikel 14 van het Besluit begroting en verantwoording provincies en gemeenten in ieder geval op:

  • a.

    een toelichting op alle afwijkingen in rechtmatigheid, die in de rechtmatigheidsverantwoording zijn opgenomen, voor zover deze de rapportagegrens, zoals bedoeld in artikel 10 overschrijden of voldoen aan kwalitatieve criteria rapportagegrens en eventueel welke maatregelen worden genomen om deze afwijkingen in de toekomst te voorkomen;

  • b.

    een overzicht van en toelichting op niet-financiële onrechtmatigheden in verband met het niet naleven van bepalingen in de Wet financiering decentrale overheden en de bijbehorende ministeriële regelingen, als deze voorkomen;

 

Artikel 26. Verbonden partijen

Burgemeester en wethouders nemen in de paragraaf verbonden partijen van de begroting en de jaarstukken op de verplichte onderdelen op grond van artikel 15 van het Besluit begroting en verantwoording provincies en gemeenten.

 

Artikel 27. Grondbeleid

  • 1.

    Burgemeester en wethouders bieden de raad ten minste eens in de 4 jaar een nota grondbeleid aan. De raad stelt de nota grondbeleid vast. De nota grondbeleid bevat in ieder geval:

    • a.

      de strategische visie van het toekomstig grondbeleid van de gemeente;

    • b.

      de uitgangspunten voor de verkoopprijzen van gronden, en

    • c.

      de wijze waarop met de toerekening van bovenwijkse voorzieningen wordt omgegaan.

  • 2.

    Burgemeester en wethouders stellen jaarlijks een grondprijzenbrief vast met uitgifteprijzen voor gronden.

  • 3.

    De voorziening voor verliesgevende grondexploitaties wordt gewaardeerd tegen nominale waarde.

 

Paragraaf 6. Financiële organisatie en financieel beheer

Artikel 28. Administratie

De administratie is zodanig van opzet en werking, dat zij in ieder geval dienstbaar is voor:

  • a.

    het sturen en het beheersen van activiteiten en processen in de gemeente als geheel en in de afdelingen;

  • b.

    het verstrekken van informatie over ontwikkelingen in de omvang van de vaste activa, voorraden, vorderingen, schulden, contracten;

  • c.

    het verschaffen van informatie over uitputting van de toegekende budgetten en investeringskredieten en voor het maken van kostencalculaties;

  • d.

    het verschaffen van informatie over indicatoren met betrekking tot de gemeentelijke productie van goederen en diensten en de maatschappelijke effecten van het gemeentelijke beleid;

  • e.

    het afleggen van verantwoording door burgemeester en wethouders aan de raad over de rechtmatigheid, de doelmatigheid en de doeltreffendheid van het gevoerde bestuur in relatie tot de gestelde beleidsdoelen, de begroting en relevante wet- en regelgeving, en

  • f.

    de controle van de registratie van gegevens als zodanig en van de daaraan ontleende informatie, alsmede voor de controle op de rechtmatigheid, de doelmatigheid en de doeltreffendheid van het gevoerde bestuur in relatie tot de gestelde beleidsdoelen, de begroting en relevante wet- en regelgeving.

 

Artikel 29. Financiële organisatie

Burgemeester en wethouders dragen in ieder geval zorg voor:

  • a.

    een eenduidige indeling van de gemeentelijke organisatie en een eenduidig toewijzing van de gemeentelijke taken aan de afdelingen;

  • b.

    een adequate scheiding van taken, functies, bevoegdheden en verantwoordelijkheden;

  • c.

    de verlening van mandaten en volmachten voor het aangaan van verplichtingen ten laste van de toegekende budgetten en investeringskredieten;

  • d.

    de interne regels voor taken en bevoegdheden, de verantwoordingsrelaties en de bijbehorende informatievoorziening van de financieringsfunctie;

  • e.

    de te maken afspraken met de afdelingen over de te leveren prestaties, de daarvoor beschikbare middelen en de wijze en frequentie van rapportage over de voortgang van de activiteiten en uitputting van middelen;

  • f.

    het beleid en de interne regels voor de inkoop en de aanbesteding van goederen, werken en diensten;

  • g.

    het beleid en de interne regels voor de steunverlening en de toekenning van subsidies aan ondernemingen en instellingen, en

  • h.

    het beleid en de interne regels voor het voorkomen van fraude van gemeentelijke regelingen en eigendommen, opdat aan de eisen van rechtmatigheid, controle en verantwoording wordt voldaan.

  • i.

    het verzamelen en vastleggen van gegevens over de geleverde prestaties en de maatschappelijke effecten zodat de doelmatigheid en doeltreffendheid van het beleid, zoals vastgesteld door de raad, kunnen worden getoetst.

 

Artikel 30. Interne controle

  • 1.

    Burgemeester en wethouders dragen zorg voor de jaarlijkse interne toetsing van de getrouwheid van de informatieverstrekking en de rechtmatigheid van de beheershandelingen. Bij afwijkingen rapporteren burgemeester en wethouders daarover in de rechtmatigheidsverantwoording, zoals beschreven in artikel 25 onder f. Daarnaast informeren burgemeester en wethouders de raad over genomen maatregelen tot herstel van de tekortkomingen.

  • 2.

    Burgemeester en wethouders zorgen voor de systematische controle van de administratie en de ontwikkeling van de bezittingen en het financieel vermogen van de gemeente met dien verstande dat de waardepapieren, de voorraden, de uitstaande leningen, de debiteurenvorderingen, de liquiditeiten, de opgenomen leningen, de kortlopende schulden en de vorderingen van crediteuren jaarlijks worden gecontroleerd en registergoederen en bedrijfsmiddelen ten minste eenmaal in de 4 jaar. Bij afwijkingen in de administratie nemen burgemeester en wethouders maatregelen tot herstel van de tekortkomingen.

Paragraaf 7. Slotbepalingen

Artikel 31. Intrekking oude regeling

De Financiële verordening gemeente Schouwen-Duiveland 2023 wordt ingetrokken, met dien verstande dat zij van toepassing blijft op de jaarrekening en het jaarverslag en bijbehorende stukken van het begrotingsjaar voorafgaand aan het jaar waarin deze verordening in werking treedt.

 

Artikel 32. Inwerkingtreding en citeertitel

  • 1.

    Deze verordening treedt in werking op 1 januari 2024.

  • 2.

    Deze verordening wordt aangehaald als: Verordening financieel beleid, beheer en organisatie van de gemeente Schouwen-Duiveland 2024.

 

 

 

 

Aldus vastgesteld in de vergadering van de raad van 12 december 2024.

De voorzitter,

De griffier,

Bijlage

 

Naar boven