Inkoopbeleid gemeente Bloemendaal

Het college besluit om het Inkoopbeleid gemeente Bloemendaal vast te stellen.

 

Inleiding

 

Bij inkopen wordt gemeenschapsgeld ingezet. Gemeente Bloemendaal heeft de verantwoordelijkheid om deze middelen op een doelmatige, rechtmatige en integere wijze te besteden.

Met een jaarlijkse begroting van ruim 65 miljoen euro wordt er binnen gemeente Bloemendaal op allerlei terreinen ingekocht. Om dit niet alleen rechtmatig, doelmatig en volgens de (juridische) regels te doen, maar ook om onze gemeentelijke doelstellingen te bereiken is dit inkoopbeleid geschreven. Dit beleid dient als leidraad en handboek voor iedereen die bij het inkoopproces betrokken is, de wet en regelgeving goed uit te werken, en draagt bij aan vijf pijlers die volgens onze organisatie voor inkoop van belang zijn.

 

Dit beleid heeft als doel bij te dragen aan mogelijke besparingen en kwaliteitsverbetering van de door de gemeente verstrekte opdrachten. Immers, gemeenschapsgeld moet zorgvuldig worden besteed. Ook willen we met dit beleid het maatschappelijk verantwoord inkopen (MVI) verder uitwerken. We hebben als gemeente het manifest MVI ondertekend. Door het inkoopbeleid en het actieplan MVI hand in hand te laten gaan, proberen we het verschil te maken in het versnellen van ontwikkelingen in de markt.

 

Binnen de gemeente is Inkoop decentraal belegd bij de verschillende domeinen. Dit betekent dat elk domein verantwoordelijk is voor de organisatie van de eigen bestellingen en aanbestedingen. De gemeente heeft als doel om de Inkoopfunctie verder te professionaliseren. De Inkoopfunctie zal een steeds pro-actievere en ondersteunende rol invullen voor de domeinen binnen de gemeente, van de behoeftebepaling tot en met het contract- en leveranciersmanagement.

 

De gemeente heeft ervoor gekozen de kennis en ondersteuning op het gebied van inkoop te bundelen door deel te nemen aan de Stichting Regionaal Inkoopbureau IJmond en Kennemerland (stichting RIJK). Om een correct inkoopproces te waarborgen is, aanvullend op het inkoopbeleid van gemeente Bloemendaal, door stichting RIJK een procedurehandboek opgesteld. Dit handboek is opgesteld voor alle deelnemende RIJK-gemeenten om de onderlinge samenwerking door harmonisering te verbeteren.

 

1. Doelstellingen van de gemeente Bloemendaal

Onze doelstellingen zijn als volgt:

 

Maatschappelijk verantwoord inkopen

Gemeente Bloemendaal speelt een belangrijke rol in de aanpak van belangrijke maatschappelijk en sociale vraagstukken. Keuzes die we nu op dit vlak maken bepalen de leefomgeving voor de generaties na ons. Met haar inkopen wil Bloemendaal waar mogelijk een bijdrage leveren aan deze doelen. Daarbij geldt het uitgangspunt dat de keuzes die de gemeente maakt in haar eigen leefomgeving elders op de wereld een positief verschil kunnen maken.

 

Gemeente Bloemendaal stimuleert marktpartijen, door middel van het stellen van passende eisen en wensen bij inkoopopdrachten, om duurzame en sociale producten en diensten te leveren. Zo draagt elke opdracht bij aan een duurzame, leefbare en toekomstbestendige gemeente. Inkooppakketten met een potentiële grote sociale- en duurzaamheidsimpact krijgen de hoogste prioriteit om maatschappelijk verantwoord te worden ingekocht. Hierdoor daagt de gemeente zowel (interne) opdrachtgevers als marktpartijen uit om duurzaam te innoveren en stimuleert ze een duurzame en sociale economie.

 

Creëren van maatschappelijke meerwaarde

Maatschappelijke meerwaarde creëren bij alles wat we inkopen is een belangrijke pijler. Een inkoopstrategie is de basis voor een aanbesteding, daarbij wordt standaard ook gekeken naar andere gemeentelijke en maatschappelijke kosten en uitdagingen die, al dan niet achterliggend, een rol spelen bij het inkooptraject. Daarbij speelt kwaliteit van de inkoop een belangrijke rol.

 

Innovatie

Gemeente Bloemendaal wil door middel van inkoop zowel interne opdrachtgevers als ondernemers stimuleren om bij te dragen aan vernieuwende oplossingen. De gemeente werkt graag met innovatieve samenwerkingspartners en betrekt graag vroegtijdig ondernemers bij een inkooptraject. Met innovatieve inkoopprocedures daagt de gemeente ondernemers uit om samen te innoveren.

 

Professioneel betrouwbaar en integer opdracht geven

De professionalisering van de inkoopfunctie van gemeente Bloemendaal is een continu verbeterproces. Dit proces wordt mede gevoed door ontwikkelingen ten aanzien van nieuwe inzichten en methodieken. Deze dragen bij aan een aantoonbare verbetering van de transparantie en kwaliteit van het inkoopproces en de wijze van de besluitvorming.

De professionalisering wordt bovendien ingegeven door het bewust zijn van het hebben van een voorbeeldfunctie als gemeente. Het verminderen van juridische risico’s en het besef efficiënt verantwoording te moeten afleggen over de besteding van publieke gelden, zijn inzet van beoogde resultaten.

 

Beperken administratieve lasten

De gemeente wil de administratieve last bij inkopen zoveel mogelijk beperken. Dit doet zij door het zoveel mogelijk uniformeren van inkoopdocumenten (o.a. contracten), het gebruik van de toolkit van stichting RIJK, maar ook door het stellen van proportionele eisen en criteria, een efficiënt inkoopproces en het maken van heldere afspraken over de frequentie en wijze van de facturering.

2. Juridisch kader en interne regelgeving

In dit hoofdstuk wordt de voor inkoop vigerende wet- en regelgeving besproken waaruit de gemeente Bloemendaal handelt alsmede gemeente-eigen beleidskeuzes en -uitgangspunten. Deze punten zijn essentieel zodat gemeenschapsgelden op controleerbare en verantwoorde wijze worden aangewend en besteed.

 

2.1 Juridisch kader

De gemeente leeft de relevante wet- en regelgeving na. De voor het inkoop- en aanbestedingsbeleid meest relevante wet- en regelgeving volgen uit:

 

Aanbestedingswet 2012: dit wettelijke kader implementeert de Europese Richtlijnen 2004/18/EG en 2004/17/EG (‘Aanbestedingsrichtlijnen’). Deze op 1 juli 2016 gewijzigde wet biedt één kader voor overheidsopdrachten boven en – beperkt – onder de (Europese) drempelwaarden en de rechtsbescherming bij (Europese) aanbestedingen.

 

Gids Proportionaliteit: Bij aanbesteden moeten aanbestedende diensten het beginsel van proportionaliteit in acht nemen. De Gids Proportionaliteit geeft hier invulling aan. De Gids Proportionaliteit is een verplicht te volgen richtsnoer. Het verplicht gebruik geldt zowel voor Europese aanbestedingen, nationale aanbestedingen als voor meervoudig onderhandse procedures.

 

Europese wet- en regelgeving: wet- en regelgeving op het gebied van aanbesteden is afkomstig van de Europese Unie. De ‘Aanbestedingsrichtlijnen’ en de rechtsbeschermingsrichtlijn vormen momenteel de belangRIJKste basis. De interpretatie van deze Europese richtlijnen kan volgen uit Groenboeken, Interpretatieve Mededelingen etc. van de Europese Commissie. Tot slot is ook het Verdrag betreffende de werking van de Europese Unie van belang.

 

Burgerlijk Wetboek: het wettelijke kader voor overeenkomsten.

 

Gemeentewet: het wettelijke kader voor gemeenten.

 

Jurisprudentie: jurisprudentie van het Europese Hof van Justitie, het Europese Gerecht van eerste Aanleg, de Nederlandse Hoge Raad, de gerechtshoven, de rechtbanken en de Raad van Arbitrage voor de Bouw.

 

2.2 Beginselen aanbesteden

Bij het inkopen en aanbesteden houdt gemeente Bloemendaal rekening met de volgende beginselen:

  • Gelijke behandeling: gelijke omstandigheden mogen niet verschillend worden behandeld, tenzij dat verschil objectief gerechtvaardigd is. Ook verkapte of indirecte discriminatie is verboden;

  • Non-discriminatie: discriminatie op grond van nationaliteit mag niet;

  • Transparantie: de gevolgde procedure dient navolgbaar (en dus controleerbaar achteraf) te zijn. Dit is een logisch uitvloeisel van het beginsel van gelijke behandeling;

  • Proportionaliteit (evenredigheid): de gestelde eisen, voorwaarden en criteria aan de inschrijvers mogen niet onevenredig zijn in verhouding tot het voorwerp van de opdracht. De gemeente past het beginsel van proportionaliteit toe bij de te stellen eisen, voorwaarden en criteria aan inschrijvers en inschrijvingen en met betrekking tot de contractvoorwaarden zoals bedoeld en opgenomen in de Gids Proportionaliteit;

  • Wederzijdse erkenning: diensten en goederen van ondernemingen uit andere lidstaten van de Europese Unie moeten worden toegelaten voor zover die diensten en goederen op gelijkwaardige wijze kunnen voorzien in de legitieme behoeften van de gemeente.

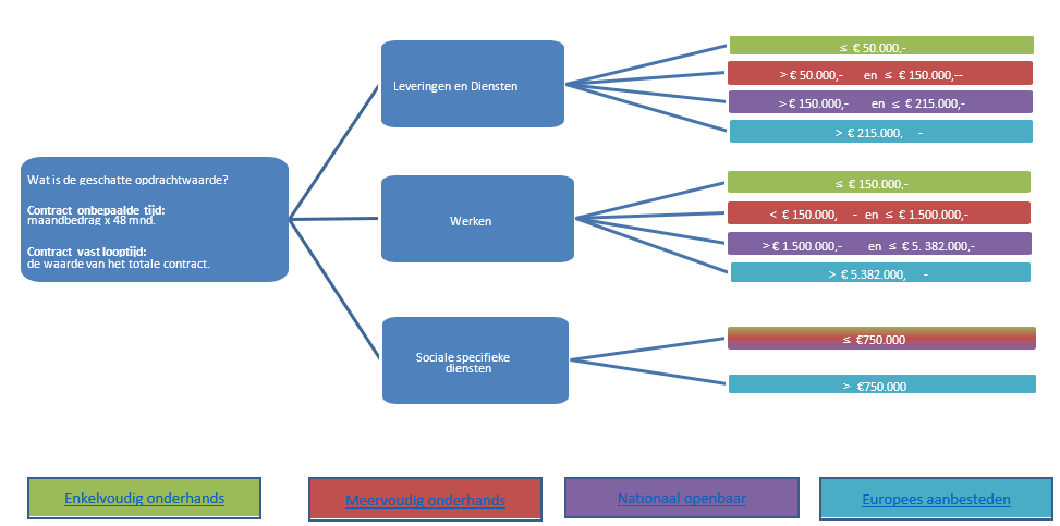
2.3 Concurrentiestelling, gehanteerde drempelbedragen en inkoopprocedures

De gemeente maakt op hoofdlijnen onderscheid tussen vier mogelijke inkoopprocedures. Namelijk de enkelvoudig onderhandse, de meervoudig onderhandse, de nationale en de Europese aanbestedingsprocedure.

 

Voor de te kiezen inkoopprocedures hanteert gemeente Bloemendaal de volgende uitgangspunten:

  • De beginselen die gemeente Bloemendaal toepast in haar inkoopprocedures zijn in lijn met de beginselen die onderliggend zijn aan de Aanbestedingswet en de daaraan gekoppelde Gids Proportionaliteit;

  • De opgenomen drempelbedragen en de daarbij behorende procedures, waarbij rekening gehouden wordt met de Gids Proportionaliteit.

Inkoop en aanbesteden vindt plaats op basis van een deugdelijke en objectieve voorafgaande schriftelijke raming van de overheidsopdracht of raamovereenkomst. De raming is ook van belang om de financiële haalbaarheid van de opdracht te bepalen. De inkoopregisseur of stichting RIJK adviseert over de te hanteren inkoopprocedure en de duiding van de opdracht als Levering, Dienst, Sociale en andere Specifieke Dienst of Werk. (NB: Bloemendaal heeft augustus nog geen inkoop regisseur aangesteld, dat is in Heemstede wel het geval).

 

 

Diensten/Leveringen

Sociale en andere specifieke diensten ( SaS ) 1

Werken

 

Waarde van de opdracht (exclusief btw)

Europese procedure

≥ €215.000 2

≥ €750.000,-2

≥ € 5.382.000,-2

Nationaal openbare- of niet-openbare procedure

 

 

≥ €1.500.000,- €5.382.000

Meervoudig onderhandse procedure (minimaal drie Offertes)

≥ € 50.000,- tot €215.0002

≥ € 50.000,- tot €750.0002

≥ € 150.000,- tot

€ 1.500.000,-

Enkelvoudig onderhandse procedure (één Offerte)

Tot € 50.000,-

Tot € 50.000,-

Tot € 150.000,-

 

Europese procedure

Europees Aanbesteden is een vorm van aanbesteden volgens door de Europese Unie voorgeschreven procedures en richtlijnen. Deze zijn in Nederland omgezet in de Aanbestedingswet 2012 en zijn van toepassing zodra drempelbedragen voor Leveringen, Diensten en Werken worden overschreden.

 

Nationale openbare en niet-openbare procedure

Bij een nationale procedure wordt de opdracht enkel in de nationale markt gezet. Aankondiging van de opdracht via TenderNed is hierbij vrijwillig. Indien de opdracht wordt aangekondigd, betreft dit een nationale openbare procedure. Hierbij mag iedereen in Nederland inschrijven. Een niet-openbare procedure bestaat uit twee fases. In de eerste fase wordt een beperkt aantal partijen uitgenodigd om in te schrijven op basis van geschiktheidseisen. In de tweede fase wordt de opdracht gegund.

 

Meervoudig onderhandse procedure

Bij een meervoudig onderhandse procedure vraagt de gemeente bij minimaal drie en maximaal vijf ondernemers een offerte op. De offertes dienen te voldoen aan de gestelde eisen en in beginsel gunt de gemeente op basis van de criteria die gesteld zijn in de uitvraag.

 

Enkelvoudig onderhandse procedure

Bij een onderhandse procedure vraagt de gemeente één offerte op bij een ondernemer. Indien de offerte aan de gestelde eisen voldoet, kan de gemeente de opdracht direct aan de ondernemer verstrekken.

 

2.4 Inkoopproces

Voor Nationale openbare en Europese aanbestedingen geldt dat aankondigingen en gunningen plaatsvinden via het elektronische systeem voor aanbestedingen te weten www.tenderned.nl. Publicaties die horen bij Europese aanbestedingsprocedures worden bovendien gepubliceerd op het Publicatieblad van de Europese Unie via ted.europa.eu (TED).

 

2.5 Inkoopvoorwaarden

In beginsel zijn op alle inkopen van de gemeente de meest actuele versie van de algemene inkoopvoorwaarden voor leveringen en diensten Gemeente Bloemendaal van toepassing. Bij alle inkopen op het gebied van IT, wordt in beginsel de meest actuele versie van de Gemeente Inkoopvoorwaarden Bij IT (GIBIT) toegepast. Indien hiervan afgeweken wordt dan dient dit gemotiveerd te worden en vastgelegd te worden in het inkoopdossier. Leveringsvoorwaarden Algemene voorwaarden van marktpartijen worden in beginsel afgewezen.

 

2.6 Inkoopdossier

Voor verantwoordingsdoeleinden en uit oogpunt van de Archiefwet bewaart gemeente Bloemendaal minimaal de volgende inkoop(gerelateerde)documenten:

  • Inkoopstrategie (indien van toepassing)

  • Offerteaanvraag

  • Offertes

  • Programma van Eisen

  • Uitgangspuntennota

2.7 Bezwaar

Het kan voorkomen dat tijdens een aanbestedingsprocedure ontevredenheid ontstaat

bij een marktpartij over een besluit van de gemeente in een aanbestedingsprocedure. Dit kan leiden tot een bezwaar. Bezwaren kunnen worden ingediend bij de gemeente via https://www.Bloemendaal.nl/aanvragen-en-regelen/bezwaar-maken-besluit-gemeente

Bezwaren/klachten worden afgehandeld conform de geldende procedures hiervoor.

3. Toegevoegde waarde van de marktpartijen

In dit hoofdstuk wordt toegelicht op welke wijze marktpartijen een bijdrage kunnen leveren aan de gemeentelijke doelstellingen.

 

Marktpartijen helpen de gemeente haar doelstellingen te bereiken. Dit draagt bij aan het verhogen van de kwaliteit van de dienstverlening aan de inwoners. Bij inkoop in het primaire proces gaat het om de doelen die zijn gesteld voor en door de inwoners. Bij bedrijfsvoering gaat dat om de doelstellingen die zijn gesteld voor en door onze organisatie.

 

De inkopen die de gemeente doet zijn in veel gevallen onder te verdelen in twee soorten. Aan de ene kant is er sprake van primaire inkoop: inkoop van Leveringen, Diensten of Werken die een directe bijdrage leveren aan het primaire proces van de gemeente. Primaire inkoop heeft doorgaans direct invloed op of is direct zichtbaar voor de inwoners van de gemeente. Secundaire Inkoop, aan de andere kant, betreft de inkoop van Leveringen, Diensten en/of Werken die nodig zijn voor de ondersteuning van de bedrijfsvoering.

 

Bij inkopen die direct verbonden zijn aan het primaire proces van de gemeente heeft zij aandacht voor het verhogen van de kwaliteitsbeleving van de inwoners. De gemeente streeft ernaar om met ondernemers die een directe bijdrage leveren aan het primaire proces een samenwerkingsrelatie op te bouwen. De focus ligt hierbij op een samenwerking waarbij de vraag of de opgave van de gemeente centraal staat, gewerkt wordt vanuit de bedoeling (‘wat is goed voor Bloemendaal?’) en waarbij omgevingsgericht gewerkt wordt. Hierbij worden verschillende partijen binnen en buiten de organisatie vroeg in het proces betrokken.

4. Beoogde marktbenadering en -partijen

Dit hoofdstuk beschrijft op welke wijze gemeente Bloemendaal marktpartijen aan zich wenst te binden. Al bij de start van een inkooptraject is het van groot belang hier aandacht aan te besteden, zodat de gemeente daar rekening mee kan houden bij het opstellen van het contract. Ondernemers met wie zaken wordt gedaan zijn betrouwbaar en professioneel binnen het vakgebied waarin zij actief zijn. Bovendien zijn zij praktisch ingesteld en denken zij vanuit mogelijkheden.

 

4.1 Hoe bindt de gemeente de markt aan zich

Voor ondernemers die aan het primaire proces verbonden zijn, of anderszins een strategisch belang hebben, ligt de focus op leren en experimenteren, het optimaliseren van de dienstverlening en denken vanuit de mogelijkheden. Het benutten van de kennis van de markt om op deze wijze het maximale uit de dienstverlening van de marktpartijen te halen om te kunnen innoveren is een belangRIJK onderdeel hierin. Om deze kennis optimaal te kunnen benutten, worden contracten met dit type marktpartijen in de regel dan ook voor meerjarig gesloten. In de aanbestedingsstrategie wordt de optimale contractduur onderzocht en opgenomen. Tevens dient de kennis die overgedragen wordt van marktpartijen naar de gemeente en vice versa, waar relevant, onderdeel te zijn van contractafspraken om behoud van deze kennis te waarborgen.

 

Bij marktpartijen voor de secundaire inkoop (de bedrijfsvoering) en/of marktpartijen die geen of beperkt strategisch van belang zijn, gaat het met name om het aanbieden van producten en dienstverlening tegen een maatschappelijk aanvaardbare prijs. Om dit te kunnen bereiken, heeft de gemeente oog voor concurrentiestelling en houdt zij in de samenwerking rekening met de gewenste mate van flexibiliteit.

 

Om verzekerd te blijven van continuïteit in de dienstverlening wil gemeente Bloemendaal, buiten de aanbesteding om, ook de marktontwikkelingen in de gaten houden en in contact blijven met andere marktpartijen dan de marktpartijen waar contracten mee zijn gesloten en/of waarmee wordt samengewerkt. Enerzijds kan dit bijdragen aan het scherp houden van de samenwerkingsrelaties. Anderzijds worden andere (bekende en onbekende) marktpartijen in de gelegenheid gesteld met gemeente Bloemendaal in gesprek te gaan over specifieke thema’s of over nieuwe ontwikkelingen, op allerlei terreinen.

 

4.2 Wat kenmerkt de marktpartijen waar de gemeente zaken mee doet?

Marktpartijen met wie gemeente Bloemendaal zaken doet zijn betrouwbaar en professioneel binnen het vakgebied waarin zij actief zijn. Bovendien zijn zij praktisch ingesteld en denken zij vanuit mogelijkheden. De marktpartijen sluiten dus aan bij de visie en ambities van gemeente Bloemendaal. Dit betekent ook dat marktpartijen werken vanuit de bedoeling van de gemeente, bereid zijn samen te leren en te experimenteren. Zij hebben zaken als duurzaamheid, inclusie en identiteit hoog in het vaandel staan.

 

Social Return on Investment (SROI)

De gemeente spant zich in, ook bij inkopen en aanbestedingen, om de arbeidsmogelijkheden voor mensen met een afstand tot de arbeidsmarkt te stimuleren, door waar mogelijk contractueel vastgestelde sociale voorwaarden te stellen aan een opdrachtnemer. Doel hiervan is om het aantal uitkeringsgerechtigden terug te dringen en mensen met een afstand tot de arbeidsmarkt (inclusief jongeren) aan het werk te helpen. De eisen die de gemeente aan marktpartijen stelt op het gebied van SROI zijn terug te vinden in het SROI beleid.

 

Integriteit

De gemeente wil enkel zaken doen met integere marktpartijen. Een toetsing van de integriteit van ondernemers is bij inkoop (en aanbesteding) in beginsel mogelijk, bijvoorbeeld door de toepassing van uitsluitingsgronden of het hanteren van de ‘Gedragsverklaring Aanbesteden’. Ook een eventuele Bibob toets behoort tot de mogelijkheden. Onder integer ondernemerschap verstaan we ook bedrijven die zich actief inzetten voor goede (werk)omstandigheden in de hele bedrijfsketen. We doen geen zaken met bedrijven die investeren of bijdragen aan ethisch verwerpelijke activiteiten.

 

4.3 Voorwaarden waaronder deelgenomen wordt aan gezamenlijke aanbestedingen

Sommige inkooptrajecten lenen zich ervoor deze samen met andere gemeenten of anderen, zoals verbonden partijen te doorlopen. Hier kunnen bijvoorbeeld schaalvoordelen behaald worden of wordt de administratieve druk beperkt door het in één keer aan te besteden.

 

De gemeente hanteert als uitgangspunt dat zij oog heeft voor samenwerking bij inkoop. Dit geldt zowel voor samenwerkingen binnen de eigen organisatie als voor samenwerkingen met andere gemeenten en/of aanbestedende diensten en/of deelnemende gemeenten van Stichting RIJK. Deze samenwerkingsverbanden kunnen bijvoorbeeld betrekking hebben op inkoop (waaronder samen aanbesteden), milieuactiviteiten, werkvoorzieningsschappen, belastingen, handhaving en veiligheid, ICT, P&O en sociale regelgeving.

 

Wanneer er samen wordt aanbesteed, worden in beginsel de algemene inkoopvoorwaarden bindend verklaard van de organisatie die als aanbestedende dienst namens de andere deelnemers optreedt.

Per geval onderzoekt de gemeente Bloemendaal welke vormen van samenwerking het beste kunnen bijdragen aan de gemeentelijke doelen.

 

Indien door een GR/centrumgemeente wordt ingekocht komt het contract op naam van de centrumgemeente/GR (de kosten worden doorbelast conform de afgesproken kostenverdeling).

5. Algemene inkoopuitgangspunten

In dit hoofdstuk worden de algemene inkoopuitgangspunten beschreven, op verschillende terreinen. Een van de belangrijkste is daarbij Maatschappelijk Verantwoord Inkopen.

Het doel van Maatschappelijk Verantwoord Inkopen is om via inkoop maatschappelijke effecten te bereiken. Dit krachtige instrument en beleidskader wordt ook op Europees en mondiaal niveau steeds vaker ingezet en in Nederland is het beleid hiervoor vastgelegd in het Nationaal Plan MVI 2021-2025. Dit plan heeft als doel dat steeds meer organisaties maatschappelijk verantwoord opdrachtgeven en inkopen vaker en effectiever gaan toepassen. Het hoofddoel van het inkopen is om maatschappelijke effecten te bereiken, zaken te realiseren en resultaten te boeken. Het draait om meer dan rechtmatig en efficiënt inkopen. Het Nationaal Plan MVI beschrijft zes thema’s voor maatschappelijk verantwoord inkopen, gericht op maatschappelijke doelen:

  • 1.

    Milieu (inclusief biodiversiteit): het tegengaan van milieuverontreiniging, mede ter bescherming van de biodiversiteit.

  • 2.

    Klimaat: het tegengaan van klimaatverandering, vooral door afname van de CO² uitstoot

  • 3.

    Circulair: het helpen opbouwen van een circulaire economie

  • 4.

    Internationale Sociale Voorwaarden (ketenverantwoordelijkheid): het stimuleren van ketenverantwoordelijkheid bij bedrijven. Dat betekent het voorkomen of aanpakken van misstanden op het gebied van arbeidsomstandigheden, mensenrechten en milieu conform de OESO-richtlijnen voor multinationale ondernemingen.

  • 5.

    Diversiteit en inclusie: het stimuleren van een diverse en inclusieve samenleving en bedrijfsleven waarin iedereen wordt behandeld en beoordeeld op wat ze kunnen en niet op wie ze zijn, van wie ze houden, waar ze vandaan komen of wat ze geloven.

  • 6.

    Social return: het bieden van eerlijke kansen aan mensen met een afstand tot de arbeidsmarkt in lijn met het streven naar een diverse en inclusieve samenleving.

In 2018 heeft Bloemendaal samen met andere overheden binnen de MRA zich door ondertekening van de Intentieverklaring uitgesproken voor circulair inkopen en opdrachtgeverschap. Met de intentieverklaring zeggen de MRA-partners dat ze in 2030 100% van alle producten, goederen en diensten circulair inkopen. Daarom is het wenselijk dat ook team Duurzaamheid/Milieu een rol speelt bij aanbestedingsprocedures.

5.1.2 Innovatie

Daar waar de aard van een dienst, levering of werk het toelaat, en waar het past binnen de financiële kaders en doelstellingen van de gemeente, besteedt ze in het inkoopproces en het daaruit volgende contract aandacht aan innovatie. Door innovatiegericht en innovatief in te kopen, kunnen opkomende en nieuwe (te ontwikkelen) markten aangeboord en nieuwe producten of diensten ontwikkeld worden. Het is daarbij belangRIJK een onderscheid te maken tussen innovatiegericht inkopen en innovatief inkopen.

 

Waar nodig past de gemeente innovatiegericht inkopen toe bij leveringen, diensten en/of werken. Hiermee geeft de gemeente ruimte aan de markt om producten, diensten of werken te ontwikkelen die ze nog niet kent. Waar mogelijk worden deze producten, diensten of werken samen ontwikkeld, of worden er afspraken gemaakt over de borging van kennis, zodat kennis van het primaire proces niet verloren gaat.

 

Concrete inkoopdoelen:

Indien het in te kopen product, dienst of werk hierom vraagt, kan een innovatief inkooptraject worden gestart. Dit betekent dat het inkooptraject op een andere, meer innovatieve, manier wordt ingestoken dan gebruikelijk. Hierbij is het van belang dat een materiedeskundige in het voortraject nauw betrokken wordt om te kunnen adviseren over innovatiegericht inkopen.

5.1.3 Stimuleren lokale economie en MKB-deelname

Gemeente Bloemendaal wil zowel nieuwe als bestaande leveranciers kansen bieden. Daarnaast wil de gemeente recht doen aan het belang van MKB-bedrijven en wil zij, voor de economie en leefbaarheid van de gemeente, mogelijkheden bieden voor lokale en regionale bedrijven. Ook in het kader van duurzaamheid is het wenselijk leveranciers lokaal of regionaal te contracteren.

 

Concrete inkoopdoelen:

De richtlijn voor de inkoper of de bij de inkoop betrokken medewerker is, dat bij het aanbesteden van opdrachten met gebruikmaking van onderhandse procedures waar mogelijkminimaal één lokale of regionale leverancier wordt uitgenodigd om een inschrijving uit te brengen.

 

5.2 Doelmatigheid

5.2.1 Zicht en grip op inkoopuitgaven

Wanneer we een overeenkomst sluiten met een partij willen we graag grip houden op de prestatie. Daarom werken wij met een prestatieverklaring. Bij aangaan van de overeenkomst wordt opgenomen hoe geleverde prestaties worden aangetoond. Dit kan bijvoorbeeld doormiddel van getekende prestatieverklaringen of termijnstaten bij de facturen.

 

Ook wordt er twee keer per jaar een spendanalyse uitgevoerd, waarbij aan het eind van het boekjaar volledig wordt gekeken naar de uitgaven van het afgelopen jaar, verbetervoorstellen en waar mogelijk efficiencyvoorstellen worden gedaan en worden de risico’s geanalyseerd en vervolgens, waar mogelijk geëlimineerd.

5.2.2 Verantwoording

Jaarlijks vindt een verantwoording plaats met een jaarrapportage van stichting RIJK van de door RIJK uitgevoerde aanbestedingstrajecten. Ook wordt er elk jaar door de gemeente een rechtmatigheidsverklaring opgesteld waar getoetst wordt of de wetgeving is nageleefd.

5.2.3 Afwijken van procedures

In situaties waarbij onduidelijkheid ontstaat over de interpretatie van het toepassen van deprocedures dient contact opgenomen te worden met de inkoper van stichting RIJK en/of juridisch advies worden ingewonnen.

Het is altijd toegestaan een meer uitgebreide procedure toe te passen dan is voorgeschreven. Het toepassen van een minder uitgebreide procedure kan uitsluitend na toestemming van het college.

 

Van drempelwaarden voor Europese aanbestedingen kan niet worden afgeweken, ook niet door een uitzondering te vragen aan het college. Deze drempelbedragen zijn wettelijk voorgeschreven.

 

Ook indien het noodzakelijk is om af te wijken van de gebruikelijke procedure is het van groot belang goed te motiveren waarom deze afwijking aan de orde is. Deze motivatie zal ook geregistreerd moeten worden en toegevoegd in het inkoopdossier. Tijd- en/of budgetgebrek is geen reden om af te wijken van de procedure. Wanneer het om dringende, spoedeisende redenen onmogelijk is de voorgeschreven procedure toe te passen, zal dit achteraf, gemotiveerd, aangegeven moeten worden. In hoeverre de juiste aanbestedingsprocedure wordt gevolg gevolgd is overigens ook onderwerp van onderzoek door de accountant.

 

5.3 Contracten en Contract- en leveranciersmanagement

De inkoopverplichtingen en nadere regels omtrent het sluiten van een contract zijn te vinden in he mandaatregister.

 

Om te borgen dat de in contracten vastgelegde afspraken worden nageleefd, voert gemeente Bloemendaal contract- en leveranciersmanagement uit. Contracten worden geclassificeerd (belang / omvang) om te bepalen welke mate van aandacht het contract krijgt in het kader van contract- en leveranciersmanagement. Vooraf wordt met de marktpartijen afspraken gemaakt over het naleven van de Algemene Verordening Gegevensbescherming.

 

Met dit beleid heeft de gemeente beoogd alle onderdelen van het inkoop en aanbestedingstraject te beschrijven.

 

In bijlage 1 hieronder alsmede de laatste pagina wordt een samenvatting gegeven welke aanbestedingsprocedure gekozen dient te worden. In bijlage 2 zijn de bevoegdheden t.a.v. inkoopprocedures beschreven.

 

Bijlage 1: Welke aanbestedingsprocedure moet ik kiezen?

De volgende grenzen worden gehanteerd m.b.t. transparant en proportioneel aanbesteden.

Schema enkelvoudig, meervoudig onderhands en Europese aanbestedingsprocedure *:

 

Diensten/Leveringen

Sociale en andere specifieke diensten ( SaS ) 3

Werken

 

Waarde van de opdracht (exclusief btw)

Europese procedure

≥ €215.0004

≥ €750.000,- 2

≥ € 5.382.000,-2

Nationaal openbare- of niet-openbare procedure

 

 

≥ €1.500.000,- €5.382.000

Meervoudig onderhandse procedure (minimaal drie Offertes)

≥ € 50.000,- tot €215.0002

≥ € 50.000,- tot €750.0002

≥ € 150.000,- tot

€ 1.500.000,-

Enkelvoudig onderhandse procedure (één Offerte)

Tot € 50.000,-

Tot € 50.000,-

Tot € 150.000,-

 

  • *

    grenzen worden ieder jaar aangepast

De grens geldt voor (soortgelijke) opdrachten voor een looptijd van vier jaar. Omrekenen naar vier jaar is niet nodig indien het gemotiveerd gaat om een eenmalige opdracht. Een raamovereenkomst heeft een looptijd van maximaal 4 tot 6 jaar, is de looptijd onbekend moet van een looptijd van 4 jaar worden uitgegaan.

 

Voorbeeld; Een opdracht voor tijdelijke inhuur van € 40.000 voor 1 jaar heeft in bovenstaande tabel dus een waarde van 4 x € 40.000 = € 160.000. Het zou dan een meervoudig onderhandse aanbestedingsprocedure moeten worden met minimaal drie offertes. De grenzen ONDER de Europese aanbestedingsdrempel zijn overigens ter indicatie omdat ook andere criteria een rol kunnen spelen: transactiekosten aanbestedende dienst en inschrijvers, aantal mogelijke inchrijvers, complexiteit van de opdracht, karakter van de markt (zie verder de gids proportionaliteit).

 

Er wordt ingegaan op mogelijke afwijking hiervan en (mogelijke consequenties) van de aanbestedingsprocedure. Door de accountant wordt het strengst gecontroleerd op de Europese aanbestedingsprocedure.

 

Afwijken Europese procedure (de regel is dat dit NIET is toegestaan)

Het opknippen van een opdracht in meerdere delen met als doel onder een bepaalde drempelwaarde uit te komen is is NIET toegestaan

 

(mogelijke) redenen om geen Europese aanbestedingsprocedure te volgen:

  • Uitzonderingen volgens de wet / dwingende spoed

  • Geen geschikte inschrijvingen

  • Bescherming van exclusieve rechten

  • Zeer specifieke deskundigheid

Geldige redenen kunnen variëren van specifieke omstandigheden van elke aanbesteding en vigerende wetgeving. Het is dus altijd nodig om advies van st. RIJK en zo nodig juridisch advies in te winnen! De consequenties kunnen ernstig zijn!

 

(mogelijke) consequenties afwijken Europese procedure:

  • Klachtenprocedure leveranciers

  • Schadeclaims door benadeelde partijen

  • Nietigverklaring contract

  • Boetes en sancties

De consequenties kunnen verschillen op basis van de specifieke situatie en vigerende wetgeving!

 

Afwijken van nationale of meervoudig onderhandse procedure, er wordt dan afgeweken van de ‘gids proportioneel aanbesteden’ waarin de ‘groene procedure’ wordt gevolgd

 

In alle gevallen dient de gekozen procedure te worden gemotiveerd aan op basis van objectieve argumenten.

 

In het geval van enkelvoudig i.p.v. meervoudig/nationaal aanbesteden heeft dat mogelijk de volgende consequenties:

  • -

    Verminderde concurrentie tussen aanbieders

  • -

    Beperkte keuze/mogelijk minder kans op innovatie

  • -

    Verminderde transparantie bij aanbesteding

  • -

    Mogelijk (juridische) klachten e.a. van andere potentiële aanbieders, omdat in beginsel (mogelijk) niet proportioneel wordt aanbesteed

Wat zijn (mogelijk) redenen om af te wijken:

  • dwingende spoed (vaak a.g.v. overmacht)

  • 1 aanbieder (procedure vrijwilige transpartantie)

  • weinig concurrentie

GEEN geldige reden is ‘dat de organisatie ‘te laat is begonnen aan de aanbestedingsprocedure’.

 

Zie verder voor mogelijke redenen om af te wijken de gids proportionaliteit.

 

Gemotiveerd collegebesluit om een andere aanbestedingstraject te kiezen

 

Om willekeur te vermijden en ‘georganiseerd af te wijken’ is het gewenst dat het college een gemotiveerd besluit neemt. BelangRIJK is om i.v.m. een zorgvuldige besluitvorming goed te motiveren waarom voor een bepaald aanbestedingstraject wordt gekozen.

 

(mogelijke) consequenties controleverklaring jaarrekening / accountantscontrole

 

Vanaf boekjaar 2023 is de rechtmatigheidsverklaring ingevoerd, het college moet zich verantwoorden over afwijkingen wat betreft rechtmatigheid. Dat zal vaak fouten in de Europese aanbestedingstrajecten betreffen over het verslagjaar plus de drie voorafgaande jaren (op afwijkingen van nationale/meervoudige procedures wordt niet gecontroleerd). Indien het college transparant en volledig over de afwijkingen rapporteert alsmede aangeeft welke maatregelen ter verbetering worden genomen, staat dat een goedkeurende verklaring voor getrouwheid van de jaarrekening niet in de weg. Van een grens van GOED/FOUT/ONZEKER is geen sprake meer, wel is sprake van een verantwoordings- en rapportagegrens.

 

Vanaf boekjaar 2023 is GEEN sprake meer van een separate verklaring voor rechtmatigheid. Er is alleen spraken van een getrouwheidsverklaring door de accountant.

 

Meer informatie: https://www.pianoo.nl/nl/regelgeving/gids-proportionaliteit

Bijlage 2: Bevoegdheden aanbestedingsprocedure:

 

De budgetbeheerders zijn bevoegd tot een inkoop tot een grens van € 25.000,- (goederen/diensten) en €50.000,- (werken) om zelfstandig en efficiënt kunnen optreden. De budgethouders hebben een uitgebreidere bevoegdheid tot € 250.000,- (goederen/diensten) en € 500.000,- (werken) en de gemeentesecretaris de grootste bevoegdheid tot € 1.000.000,-. Overigens is voor de hogere inkoopbedragen een aanbestedingsrechtelijke procedure noodzakelijk, waarbij de expertise van Stichting RIJK wordt ingewonnen (zie schema hierboven.

 

De bevoegdheden gaat zowel over inkoop van de levering van goederen, aanneming en/of verlening van diensten inclusief het gunnen, aangaan, ondertekenen en ontbinden van overeenkomsten het doen van uitgaven.

 

Zie voor meer informatie de mandaatregeling Bloemendaal: https://lokaleregelgeving.overheid.nl/CVDR693639/1

 

Naar boven