VTH Beleidsplan 2025-2028 Gemeente Bladel

Burgemeester en wethouders van de gemeente Bladel,

 

 

besluiten:

 

 

  • 1.

    het VTH Beleidsplan 2025-2028 en bijbehorende bijlagenbundel vast te stellen;

  • 2.

    te bepalen dat het VTH Beleidsplan 2025-2028 in werking treedt per 1 januari 2025, onder gelijktijdige intrekking van het 'Uitvoeringsbeleid kwaliteit vergunningen, toezicht en handhaving, 1e herziening'.

Inleiding

 

Waarom een VTH beleid?

Vergunningverlening, toezicht en handhaving (VTH) zijn voor de overheid in relatie tot inwoners en bedrijven belangrijke instrumenten om veiligheid, gezondheid en leefbaarheid te borgen. Initiatiefnemers willen graag hun initiatieven en ideeën kunnen realiseren, terwijl omwonenden en andere belanghebbenden willen dat hun belangen worden beschermd. Dat is in Bladel niet anders.

Als gemeente stimuleren we juist initiatieven die bijdragen aan een fijne woon-, werk- en leefomgeving. Hoe we onze toekomst zien, hebben we vastgelegd in de “Toekomstvisie Leven in de gemeente Bladel in 2030” en onze “omgevingsvisie 1.1”. De plannen en ambities zullen effect hebben op de inrichting van de ruimte. Een duidelijk beleid op het gebied van VTH is dan belangrijk.

Met het VTH-beleid willen wij transparant zijn over wat we doen, waarom we het doen, welke keuzes we maken bij het uitvoeren van onze VTH-taken en hoe we dit hebben georganiseerd. Dit VTH-beleid schetst het kader waarbinnen wij uitvoering geven aan de vergunning-, toezicht- en handhavingstaken (VTH- taken) binnen het Omgevingsrecht. Daarnaast bepaalt het Omgevingsbesluit dat het college van burgemeester en wethouders (hierna college van B&W) beleid vaststelt voor de uitvoerings- en handhavingstaken uit het Omgevingsrecht. Het beleid is vastgesteld door het college van burgemeester & wethouders en ter kennisname naar de gemeenteraad en provincie Noord-Brabant (IBT) gestuurd.

 

Het VTH-beleid geeft weer hoe wij een eenduidige werkwijze en een integrale afweging van de inzet van beschikbare middelen willen bereiken. Het VTH-beleid biedt verder de belangrijkste basis voor het jaarlijks opstellen van het uitvoeringsprogramma voor VTH.

 

Vanwege de ontwikkelingen op het gebied van het Omgevingsrecht, zoals de inwerkingtreding van de Omgevingswet (Ow) en de Wet kwaliteitsborging voor het bouwen (Wkb), is er veel in de werkwijze van de VTH-taken veranderd. Om in te kunnen blijven spelen op deze veranderingen is dit VTH-beleid een dynamisch document dat wij tussentijds kunnen aanpassen als de veranderende wet- en regelgeving hierom vraagt.

 

Dit VTH-beleid is tot stand gekomen door afstemming tussen verschillende disciplines binnen de gemeente (denk aan RO, OW etc) en externe partijen zoals de Omgevingsdienst Zuid-Oost Brabant (ODZOB) en de Veiligheidsregio Brabant Zuid-Oost. Alleen samen kunnen we toewerken naar een fijne en prettige omgeving om in te wonen, werken en verblijven en “Met vertrouwen uitdagingen aangaan!”

 

De systematiek van de “BIG 8”

In dit beleid volgen we de systematiek van de “BIG 8” cyclus uit het Omgevingsrecht. De verschillende stappen in de cyclus vormen samen het VTH-beleid en het uitvoeringsprogramma. Ook geven de stappen richting aan de systematiek van doorwerking en evaluatie. Om uit te beelden dat beleid en uitvoering elkaar aanvullen en hier geen hiërarchische relatie tussen bestaat, hebben wij de BIG 8 gekanteld. Op deze manier komen beleid en uitvoering naast elkaar te staan. Deze gelijkwaardige, continu doorwerkende relatie is exact wat een correcte inrichting van de cyclus nodig heeft.

 

In dit VTH-beleid geven wij de BIG 8 cyclus weer aan de hand van iconen. Ieder icoon staat voor een bepaalde stap uit de cyclus. Op de volgende pagina geven wij de stappen van de BIG 8 cyclus schematisch weer in een leeswijzer. Hierbij leggen wij per icoon uit waar wij in het hoofdstuk inhoudelijk op ingaan.

 

 

Leeswijzer

Deze leeswijzer heeft als doel het duidelijk maken welk onderdeel van de BIG8-cyclus wij in welk hoofdstuk van dit VTH-beleid beschrijven. De dikgedrukte, onderstreepte woorden zijn de onderdelen van de BIG8-cyclus. De iconen komen bij elk bijbehorend hoofdstuk terug in dit beleid en in de overige documenten van de BIG8 cyclus.

 

1. Omgevingsanalyse en analyse van inzichten

Ten behoeve van de prioriteiten en doelen voor de komende beleidsperiode beschrijven we in dit hoofdstuk:

  • De verbeterpunten uit de evaluaties van afgelopen beleidsperiode.

  • De relevante ontwikkelingen voor deze beleidsperiode.

  • In het uitvoeringsprogramma geven we de stand van zaken van deze ontwikkelingen.

2. Missie, visie en doelstellingen

  • De missie in hoofdstuk 2 vloeit voort uit de evaluaties en toekomstige ontwikkelingen.

  • Aan de hand van onze visie bepalen we de strategie op het gebied van VTH voor deze beleidsperiode.

 

  • Met de 4 hoofddoelstellingen in hoofdstuk 2 geven we richting aan het programma voor de komende beleidsperiode.

  • Dit programma krijgt vorm in het uitvoeringsprogramma. Daar wijzen we specifieke acties toe voor dat jaar om de doelstellingen te behalen.

  • We hebben een monitoringstool voor doelstellingen waarin we deze acties opnemen en waarin we de voortgang bijhouden.

3.Risicoanalyse en prioritering

  • In hoofdstuk 3 beschrijven we hoe de risicoanalyse is opgesteld en de prioritering is aangebracht.

  • Door middel van deze risicoanalyse en prioritering geven wij vorm aan onze werkwijze voor de VTH-taken.

  • Daarbij laten we zien wat de top 3 activiteiten voor de komende beleidsperiode op het gebied van het Omgevingsrecht zijn.

  • In het uitvoeringsprogramma maken we de koppeling tussen de risicoanalyse en prioritering en de beschikbare en benodigde middelen.

4.Strategieën en werkwijzen

  • In hoofdstuk 4 gaan we in op de wijze waarop wij ons werk uitvoeren.

  • Wij vullen dit aan op basis van ervaringen onder de Omgevingswet en de Wkb.

  • Daarbij geven wij aan hoe de risicoanalyse en prioritering doorwerkt in de praktijk.

5. Borging uitvoering

  • Wij maken de beschikbare middelen voor de komende beleidsperiode inzichtelijk in hoofdstuk 5.

  • Aan de hand van dit inzicht kunnen we monitoren of de gestelde doelen haalbaar zijn en/of deze moeten worden bijgesteld.

  • In de uitvoeringsprogramma’s gaan wij hier voor dat specifieke jaar verder op in.

6.Evaluatie

  • Met de beleidsevaluatie maken we de beleidscyclus rond.

  • In hoofdstuk 6 van het VTH-beleid beschrijven wij de methode voor de evaluatie van het VTH-beleid en het uitvoeringsprogramma.

  • Jaarlijks zullen wij het uitvoeringsprogramma evalueren, zodat we eventueel bij kunnen sturen en elke beleidsperiode een evaluatie kunnen uitvoeren van het VTH-beleid.

1.1 Omgevingsanalyse

De Omgevingsanalyse richt de blik naar buiten, op de omgeving waarbinnen VTH werkzaam is en beschrijft relevante trends, gebeurtenissen en transities die een invloed hebben op de VTH-werkzaamheden in de komende beleidsperiode. Allereerst beginnen we in paragraaf 1.1. Omgevingsanalyse met een korte toelichting van de strategie en ambities van de gemeente Bladel voor het fysieke domein. In paragraaf 1.2 Ontwikkelingen blikken we terug én kijken we vooruit naar de relevante ontwikkelingen op de VTH-organisatie. Dat werken we verder uit in de consequenties voor de VTH-werkzaamheden in de Analyse van inzichten in paragraaf 1.3.

 

De gemeente Bladel in het kort

Gemeente Bladel ligt in de regio De Kempen, in de provincie Noord-Brabant en is met 7.542 hectare een middelgrote gemeente met ruim 21.000 inwoners (01-01-2024) en 9.121 woningen.

(www.allecijfers.nl/gemeente/bladel). Gemeente Bladel bestaat uit vijf kernen te weten Bladel, Casteren, Hapert, Hoogeloon en Netersel en bestaat sinds 1 januari 1997. De dorpen zijn fraai gelegen te midden van uitgestrekte bos- en heidegebieden en weids agrarisch gebied. Gemeente Bladel maakt deel uit van een gebied met een groot aantal archeologische vindplaatsen. De vondsten wijzen uit dat vanaf de oudere steen-tijd er in dit gebied vrijwel onafgebroken bewoning is geweest.

 

In de gemeente Bladel staan veel nieuwere woningen: 76% van de woningen is gebouwd vóór het jaar 2000. De overige 24% is hierna gebouwd. De gemeente Bladel heeft 64 gemeentelijke monumenten en beeldbepalende panden, 25 gebouwde rijksmonumenten en 13 archeologische rijksmonumenten (bron: erfgoedregister).

 

Onze Toekomstvisie en Omgevingsvisie

Eind 2009 heeft het college de “Toekomstvisie leven in de gemeente Bladel in 2030” vastgesteld. Deze Toekomstvisie is de stip op de horizon waar we naar toe werken. Aan de totstandkoming van deze visie hebben inwoners, ondernemers en instellingen meegewerkt. Mede op basis daarvan heeft de gemeente een Omgevings-visie opgesteld met een 1.1 versie die is vastgesteld op 20 september 2018. De Omgevingsvisie 1.1 is een tussenstap naar een volwaardige en complete Omgevingsvisie voor de gemeente Bladel. De gemeente Bladel heeft gekozen voor een werkwijze waarin in fasen wordt toegewerkt naar een integraal beleid. In deze tweede versie is ook het Plattelandsbeleid opgenomen wat vooral gericht is op ruimtelijke zaken in het buitengebied. De komende jaren zal met het actualiseren steeds meer beleid worden ingebed in dit document met als resultaat dat steeds een nieuwe geconsolideerde versie (met een nieuwe versie-aanduiding) door de gemeenteraad wordt vastgesteld totdat de visie uiteindelijk volledig is. Dat betekent ook dat de vorm van deze visie flexibel is en gaandeweg kan worden aangepast aan nieuwe inzichten en ervaringen. Dit komt de ontwikkeling van een integraal, efficiënt en praktisch beleid ten goede.

 

De beleidscyclus van de Omgevingswet

Figuur 2 is de beleidscyclus die door de Omgevingswet gevolgd wordt. De beleidscyclus biedt structuur om de instrumenten van de wet de ordenen. Het bovenste kwart aan de rechterkant gaat over beleidsontwikkeling. Dit staat voor visievorming (omgevingsvisie). De Omgevingswet ziet de input uit het vorige kwart (terugkoppeling) van VTH als belangrijke input hiervoor. Wij kunnen de gewenste kwaliteit van de fysieke leefomgeving of onderdelen daarvan juridisch vast leggen en concreter maken in de vorm van omgevingswaar-den en programma’s. Dit heet de beleidsdoorwerking.

 

Het kwadrant linksonder in de cyclus gaat over uitvoering. In dit kwadrant staan initiatiefnemers centraal. De eigen verantwoordelijkheid van de initiatiefnemers staat centraal (de zorgplicht). Wanneer toestemming van de overheid nodig is, verloopt dat in principe via een Omgevingsvergunning. Ook het projectbesluit, waarmee de overheid zelf de regie kan nemen over besluitvorming in een project waarvoor zij verantwoordelijk is komt terug in de kwadrant. Het omgevingsplan is een belangrijk middel in dit kwadrant. De omgevingsvisie van de gemeente wordt vertaalt naar het omgevingsplan. Dit geeft VTH handvatten om een afweging te maken bij een aanvraag.

 

Figuur 2: Beleidscyclus onder de Omgevingswet

 

Verderop in dit beleidsstuk is te lezen dat wij de doelstelling hebben om een uniforme en professionele beleidscyclus te borgen in de organisatie. Onderdeel van deze doelstelling is ook de samenwerking, maar vooral de samenhang tussen beleid en uitvoering te intensiveren en onze rol in de terugkoppelingsfase te verstevigen. Deze doelstelling en bijbehorende activiteiten in het uitvoeringsprogramma dragen bij aan het opstellen van een meer specifieke analyse van inzichten in toekomstig beleid.

1.2 Ontwikkelingen

Hier blikken we allereerst terug op de verbeterpunten van de afgelopen beleidsperiode. Daarna kijken we vooruit en beschrijven we de speerpunten uit het bestuursakkoord en de juridische, maatschappelijke, ruimtelijke en organisatorische ontwikkelingen die van invloed zijn op de VTH werkzaamheden.

 

De evaluatie van ons vorige VTH-beleid

Dit beleidsplan gaat in op de taken onder de Omgevingswet en de taken waar vergunningverleners of toezichthouders bij betrokken zijn op basis van de bouwwetgeving, zoals controles van horeca- inrichtingen en taken die verband houden met het tegengaan van ondermijning. Het vorige VTH-beleid had een looptijd tot en met 2023 (door uitstel van de Omgevingswet is de werking van het beleid verlengd tot eind 2024).

 

Door de veranderende wet- en regelgeving en de uitwerking daarvan op de VTH-werkzaamheden is besloten nieuw beleid op stellen onder de nieuwe wetgeving (Omgevingswet en Wkb). Daarnaast nemen we ook de componenten vanuit de APV en Bijzondere wetten mee in dit beleid, aangezien wij de fysieke leefomgeving als geheel zien.

Uit de evaluatie van het vorige beleid is gebleken dat er aandachtspunten zijn met betrekking tot de monitoring- en evaluatie cyclus. Dit gaan we verder verankeren in de organisatie. Het beleid moet gedragen en gebruikt gaan worden door medewerkers van de gemeenten en vooral het team VTH. Daarom is gekozen voor een overzichtelijk en duidelijk VTH-beleid dat focust op omgevingsrecht en dat als handvat kan dienen voor alle medewerkers van de afdeling VTH.

 

De wensen en doelen van ons bestuur

In mei 2022 is het coalitieakkoord “Met vertrouwen uitdagingen aangaan!” vastgesteld voor de collegeperiode 2022-2026. Hierin heeft het bestuur ambities benoemd. Het uitgangspunt is dat gemeente Bladel een economisch sterke gemeente is met dynamische dorpskernen, waar mensen prettig wonen, werken, leren, sporten, recreëren en vrijwilligerswerk verrichten. Eén van de ambities binnen het fysieke domein is dat (afhankelijk van keuzes) ingezet wordt op alle facetten van woningbouw, zoals grondaankopen, ruimtelijke procedures, duurzaamheid, klimaatadaptatie en het aanleggen van de openbare ruimte.

 

Juridische ontwikkelingen

Op 1 januari 2024 zijn de Omgevingswet en de Wkb in werking getreden. Deze twee wetten stellen ons voor uitdagingen op het gebied van de werkprocessen, een andere manier van werken en financiën. Intern zijn medewerkers ingezet om deze wetwijzigingen te implementeren. Bladel heeft Bibob- (Wet bevordering integriteitsbeoordelingen door het openbaar bestuur) beleid en dit passen wij toe bij aanvragen of wanneer er signalen zijn van ondermijning.

 

Maatschappelijke/ruimtelijke ontwikkelingen

De komende periode staan verschillende maatschappelijke en ruimtelijke ontwikkelingen op de agenda. De duurzaamheidsopgave, zowel voor energietransitie, klimaatadaptatie als circulariteit, heeft de komende bestuursperiode grote aandacht. Een andere opgave is de woningbouwopgave. Als gevolg van ontwikkelingen op de woningmarkt zijn er onvoldoende betaalbare woningen voor starters en sociale woningbouw. De gemeente wil oplossingsgericht meedenken en zich inzetten om meer woningen te realiseren. Andere opgaven zijn onder andere het versterken van woon-, leef- en werkmilieu en het verbeteren van de mobiliteit. Hier vallen uitdagingen onder zoals het verwijderen van asbest, het plaatsen van laadpalen en verdere vergroening van de gemeente Bladel. Deze ontwikkelingen hebben ook invloed op de werkzaamheden van het team VTH. Dit VTH-beleid zal inspelen op deze vraagstukken en de rol die team VTH kan spelen in het zorgen voor breed en integraal gedragen beleid over deze vraagstukken.

 

Organisatorische ontwikkelingen

De gemeente Bladel heeft als organisatie de afgelopen jaren grote ontwikkelingen doorgemaakt op verschillende vlakken. Op het gebied van digitaliseren zijn grote stappen gezet en de afdeling VTH is weer een interne afdeling binnen de gemeente geworden. Deze ontwikkelingen worden vertaald in een nieuw, integraal VTH-beleid.

 

In 2022 is het collegeprogramma Bladel 2022-2026 opgesteld. Dit dient als basis voor alle individuele dienstverlening aan inwoners en ondernemers. Dit document bestaat uit de bestuurlijke hoofdlijn en thema’s waaronder dienstverlening, participatie en communicatie. De dienstverlening, participatie en communicatie is voor het team VTH heel belangrijk, omdat het team veel contact heeft met inwoners en ondernemers. Naast het collegeprogramma is er ook een Waardenkompas. In dit kompas staan kernwaarden die laten zien wie we als organisatie zijn, waar we voor staan en wat we echt belangrijk vinden. De gemeenschappelijk waarden zijn: “wij zijn dichtbij”, wij zijn in beweging” en “wij zijn verantwoordelijk” zijn hierin uitgewerkt.

 

Met de komst van de Omgevingswet is er ook een nieuw digitaal loket in de vorm van het Digitaal Stelsel Omgevingswet (hierna DSO). De backofficesystemen zijn hiervoor aangepast in PowerBrowser. Deze systemen worden continu doorontwikkeld. Monitoring van de functionaliteiten en ervaringen vanuit de verschillende teams, waaronder het team VTH, zullen leiden tot verdere verbetering van de processen.

 

Tot slot heeft de gemeente Bladel, net als andere gemeenten en organisaties, te maken met de krapte op de arbeidsmarkt. Momenteel is de vraag naar (ervaren) personeel groter dan het aanbod. Dit heeft tot resultaat dat ook onze gemeente extra inspanning moet leveren om voldoende en ervaren collega’s aan te trekken voor de invulling van functies.

1.3 Analyse van inzichten

De ontwikkelingen uit het vorige hoofdstuk zijn allemaal van invloed op de gehele VTH-organisatie. In deze paragraaf zetten we de impact van deze ontwikkelingen op het team VTH uiteen. Zo maken we inzichtelijk wat er verandert in onze werkzaamheden als gevolg van deze ontwikkelingen.

 

De impact van de juridische ontwikkelingen

Tegelijkertijd met dit VTH-beleid zijn de Omgevingswet en Wkb in werking getreden. Hieronder wordt de impact van deze juridische ontwikkelingen op de VTH-werkzaamheden toegelicht.

 

Omgevingswet

De VTH-werkzaamheden die onder de Omgevingswet zijn gewijzigd zijn onder andere:

  • -

    Uitgangspunt is alle vergunningprocedures in 8 weken;

  • -

    De vergunning van rechtswege vervalt;

  • -

    Het omgevingsplan vraagt participatie en afweging bij de planvorming;

  • -

    Transparantie van informatievoorziening, omdat alle digitale informatie op één plek te vinden is;

  • -

    Het juridische instrumentarium voor toezicht en handhaving blijft hetzelfde.

De omgevingswet wil niet alleen een ‘evenwichtige toedeling van functies aan locaties’, maar wil ook ruimte maken voor ontwikkelingen. Een veelgehoorde kreet is daarom het ‘ja, mits’-principe in plaats van het ‘nee, tenzij’-denken. Dit betekent overigens niet dat “ja” denken ook meteen “ja” zeggen betekent.

De gemeente Bladel werkte al langer volgens dit principe en heeft in de afgelopen jaren al een grote slag gemaakt in het dereguleren van bestemmingsplannen, de APV en op het gebied van welstand. Bij het uitbrengen van deze beleidsnotitie, werd nog gewerkt aan een nieuwe Omgevingsvisie.

Doordat de vergunning van rechtswege is vervallen onder de Omgevingswet, is het mogelijk dat de Wet Dwangsom en Beroep vaker moet worden toegepast. Wanneer de gemeente niet binnen de beslistermijn uitspraak doet op de vergunningaanvraag kan de aanvrager de gemeente in gebreke stellen en kan de aanvrager vragen om een dwangsom. In het kader dienstverlening, heeft de gemeente Bladel tot doel om aanvragers tijdig te helpen en duidelijkheid te verschaffen. We proberen initiatiefnemers proberen we zoveel mogelijk te sturen naar het indienen van een vooroverleg voorafgaand aan het indienen van een aanvraag.

 

Daarnaast introduceert de Omgevingswet een aantal kerninstrumenten (zie figuur 2 op pagina 4). De exacte invulling en consequenties van deze kerninstrumenten worden de komende jaren duidelijk. De Omgevingsvisie krijgt langzaamaan steeds meer vorm. Met het Omgevingsplan zijn we begonnen maar is nog verre van klaar. Het participatiebeleid (waarbij een omgevingsdialoog vorm kan zijn) is nog vrij algemeen, en is wel vastgesteld maar nog niet gepubliceerd (dus nog niet in werking getreden). Het voeren van een omgevingsdialoog bij ruimtelijke ontwikkelingen is vooralsnog vormvrij. Programma’s zijn nog onontgonnen terrein.

Ook nadat de kerninstrumenten zijn ontwikkeld, blijven het dynamische documenten, omdat medewerkers uit de uitvoering en visie- en planvorming constant met elkaar in gesprek zijn om de kerninstrumenten op een passende manier in te zetten.

 

Wet kwaliteitsborging voor het bouwen

Het doel van de Wet kwaliteitsborging voor het bouwen (Wkb) is het verbeteren van de bouwkwaliteit. In de praktijk betekent dit dat het toetsen van bouwplannen en het toezicht houden tijdens bouwprojecten in veel gevallen door een marktpartij wordt uitgevoerd. De Wkb heeft daarmee gevolgen voor de werkvoorraad van vergunningverlening en toezicht voor de activiteit Bouwen. Dit betekent dat met de komst van de Wkb niet alleen taken verdwijnen, maar er komen ook nieuwe (administratieve) taken bij. In hoofdstuk 1 van de Bij-lagenbundel staat de werkwijze onder de Wkb uitgewerkt.

 

Alhoewel we ons de afgelopen jaren flink hebben ingezet om voorbereid te zijn op al deze veranderingen zijn 2024 en 2025 de eerste jaren dat we veranderingen in de praktijk kunnen gaan ervaren. We gaan daarom gedurende deze beleidsperiode extra aandacht besteden aan het monitoren van deze veranderingen. Als uit de monitoring blijkt dat het beleid, werkwijzen en/of werkafspraken niet meer aansluit bij de praktijk zullen wij dit tussentijds aanpassen.

 

Wet Bibob

Op dit moment hanteren wij de eisen van de Wet Bibob bij de uitvoering van onze werkzaamheden. Door verruiming van de wet zijn er meer mogelijkheden om onderzoek te doen en informatie te delen onder voorwaarden. Binnen de 8 gemeenten van het basisteam de Kempen is intensief samengewerkt tot de totstandkoming van het nieuwe Bibob beleid. Tasforce Riec heeft dit proces ondersteund door de inzet van juridische expertise. Een eenduidig beleid binnen de regio zorgt ervoor dat de dijken overal even hoog zijn. Overtreders van wet- en regelgeving krijgen overal in Brabant dezelfde behandeling.

 

De impact van de organisatorische ontwikkelingen

Het borgen van integraliteit binnen de gemeente en ook binnen team VTH vergt afstemmomenten tussen verschillende teams en in het team VTH. Hiervoor is zowel een tijdsinvestering als een bepaalde werkwijze voor nodig. Het werkgebied van VTH is er één waar veel expertises en belangen worden meegewogen.

Vergunningverleners, toezichthouders en juristen werken zoveel mogelijk samen met interne en externe partners, zoals het team RO, team Veiligheid, de Omgevingsdienst Zuidoost Brabant (ODZOB), Veiligheids-regio Brabant-Zuidoost (VRBZO), de jurist van de afdeling Naleving van de VRBZO en politie. Het team VTH blijft zich inzetten bij KIT acties. Door deze samenwerking worden er mooie resultaten geboekt in het kader van handhaving.

 

De implementatie van de Omgevingswet en de Wkb hebben ook vergaande gevolgen voor de organisatie van het team VTH. Met de komst van private kwaliteitsborgers valt een gedeelte van het takenpakket van onze toezichthouders weg. Gelijktijdig komen er ook nieuwe taken bij, zoals het controleren van meldingen. De Omgevingswet zal gelijktijdig werk doen verschuiven van het regulier traject naar het voortraject. Dit betekent ook dat team VTH haar rolverdeling opnieuw moet evalueren en bekijken op basis van de nieuwe situatie.

 

Het team van VTH geeft gevolg aan de uitgangspunten van het collegeprogramma Bladel 2022-2026. Hierin zijn verschillende thema’s uitgewerkt die aan de basis staan van onze dienstverlening.

Met de inwerkingtreding van de omgevingswet is er een nieuw digitaal loket in de vorm van het DSO. Team VTH heeft hierop geanticipeerd door een nieuw backofficesysteem te implementeren. Hiervoor gebruiken wij PowerBrowser. In de komende periode zal er gemonitord worden hoe het nieuwe systeem functioneert en waar nodig zullen aanpassingen gemaakt worden. De doelstelling is om een geïntegreerd systeem te hebben waar verschillende teams gebruik van kunnen maken, dat goed werkt in relatie tot het DSO en waaruit we managementinformatie kunnen halen.

In dit nieuwe VTH-beleid is ook een nieuwe prioritering op basis van een geactualiseerde risicoanalyse opgesteld. Onze doelstelling is om komende beleidsperiode gerichter te werken en te duiden welke onder-werpen prioriteit hebben binnen de gemeente.

2.1 Missie en visie

In dit hoofdstuk beschrijven wij thema’s uit het collegeprogramma, missie, en doelstellingen voor de komende beleidsperiode. De thema’s staan in dit VTH-beleid centraal. Voor onze missie hebben we het uitgangspunt van onze gemeente (“Met vertrouwen uitdagingen uitgaan!”) een eigen draai gegeven om zo aan te geven dat de gemeente, bedrijven en inwoners meer samen op moeten trekken. Aan de hand van deze missie, kern-waarden, de verbeterpunten van het vorige beleid en de eerder benoemde ontwikkelingen geven wij in onze visie aan waar wij als Team VTH invulling aan willen geven. De visie wordt in paragraaf 2.2 verder uitgewerkt in doelstellingen. Deze visie en doelstellingen geven richting aan de komende beleidsperiode.

 

De thema’s

Dienstverlening

  • Onze dienstverlening bestaat uit een gastvrije benadering, heldere communicatie, meedenken en het aan-bieden van maatwerkoplossingen, maar waar we ook handhavend optreden als dat noodzakelijk is.

Participatie en communicatie

  • We communiceren actief, open en op een begrijpelijke manier met iedereen die iets met de gemeente Bladel te maken heeft. We zetten ons telkens in om de juiste communicatiemiddelen in te zetten voor de juiste doelgroep. Bij projecten betrekken we belanghebbenden als dat kan actief door een vorm participa-tie als middel in te zetten. De gemeenteraad van Bladel stelde in 2021 de Nota Participatiebeleid vast. Participatie is geen doel op zich, maar een vanzelfsprekende werkwijze voor de gemeente Bladel. Wij zijn proactief en zetten ons met aandacht en plezier in. Wij willen net iets meer voor elkaar krijgen dan wordt verwacht.

Snel en makkelijk

  • Onze klanten kunnen snel, makkelijk en in één keer goed vinden wat ze nodig hebben. Digitaal is prak-tisch en ontmoeten is prettig.

Onze missie

“Met vertrouwen uitdagingen aangaan!”

 

Onze visie

Er is binnen de gemeente Bladel een Waardenkompas waarin we laten zien wie we als organisatie zijn, waar we voor staan en wat we echt belangrijk vinden. Dit vertaalt zich in drie kernzinnen:

 

“Wij zijn dichtbij” Als organisatie bouwen we voortdurend bruggen en leggen we contact door zowel intern als extern, benaderbaar en betrokken te zijn.

 

“Wij zijn in beweging” Wij staan nooit stil. Wij zijn wendbaar en waakzaam. En daardoor altijd in staat om ons beleid, handelen en gedrag af te stemmen op dat wat Bladel nu en in de toekomst nodig heeft.

 

“Wij zijn verantwoordelijk” De kwaliteit van wonen, werken en leven in Bladel krijgt onze volledige aan-dacht en toewijding. We geven ons rekenschap van deze taak en stellen ons dienstbaar op. Dit betekent dat we altijd een stap (of twee) extra zetten en zoeken naar een oplossing. Hierdoor trekken we vol vertrouwen samen op, smeden we plannen en reiken we anderen de hand.

2.2 Doelstellingen

Wij hebben 4 hoofddoelstellingen voor de komende beleidsperiode opgesteld. Deze 4 hoofddoelstellingen geven invulling aan de toekomstige ontwikkelingen en onze missie en visie. Allereerst zetten we neer wat we willen bereiken (de vier doelstellingen), daarna geven we aan wat we daarvoor gaan doen (de hoofdactivitei-ten) en wanneer we tevreden zijn (het gewenste resultaat).

De doelstellingen zullen jaarlijks in het uitvoeringsprogramma worden uitgewerkt in specifieke activiteiten voor dat jaar. Deze uitwerking is ook te vinden in de monitoringstool. In de monitoringstool nemen we de activiteiten op, stellen we een planning vast, benoemen we de verantwoordelijke voor deze actie en de aan-pak voor het komende jaar. Op die manier maken wij de doelstellingen concreet en haalbaar.

 

Doelstellingen - Wat willen we bereiken?

  • 1.

    De komende beleidsperiode realiseren wij de monitoring en doorontwikkeling van nieuwe werkwijzen en processen volgens de Omgevingswet en de Wet kwaliteitsborging voor het bouwen.

  • 2.

    De komende beleidsperiode realiseren wij de implementatie van een uniforme werkwijze aan de hand van de risicoanalyse en prioritering.

  • 3.

    De komende beleidsperiode realiseren wij de inrichting van een monitorings- en evaluatiecyclus van beleidsdoelstellingen.

  • 4.

    De komende beleidsperiode denken we actief mee over maatschappelijke en ruimtelijke ontwikkelingen die van invloed zijn binnen het werkveld VTH om zo tot een gemeentebreed en integraal gedragen beleid te komen.

Hoofdactiviteiten - Wat gaan we daarvoor doen?

  • 1.

    De Ow en Wkb blijven wij monitoren of de vooraf bedachte werkwijze en de gemaakte werkafspraken voor de nieuwe werkprocessen in de praktijk ook werkbaar zijn. Waar dit niet het geval is passen wij de werkwijze en werkafspraken aan.

  • 2.

    Implementeren van prioriteiten en werkwijzen in onze VTH- applicatie om onze wettelijke VTH-taken binnen gestelde termijnen en juridische eisen te voltooien.

  • 3.

    We werken de beleidsdoelstellingen uit in werkzaamheden waar monitoringsindicatoren aan te verbinden zijn. We zorgen vervolgens dat deze monitoringsindicatoren ingericht worden in de werkwijze en de sys-temen.

  • 4.

    Organisatorisch inrichten van de bijdrage van VTH bij de ontwikkeling van beleid en de tussentijdse terugkoppeling over de uitvoering van beleid naar de beleidsmakers.

Gewenst resultaat - Wanneer zijn we tevreden?

  • 1.

    Als de nieuwe processen de standaard zijn geworden en zijn ontwikkeld tot het niveau dat ze door alle werknemers van het team VTH worden gedragen.

  • 2.

    Wanneer we binnengekomen vergunningen, meldingen en handhavingsverzoeken volgens de gestelde werkwijze en prioritering behandelen en dat we toezicht houden en handhaven volgens de werkwijze en prioritering

  • 3.

    Als op basis van de ingerichte monitoringsindicatoren de voortgang van de beleidsdoelstellingen tussentijds kunnen worden gemonitord en aan het einde van het jaar kunnen worden geëvalueerd.

  • 4.

    Als wij bij nieuwe beleidsdocumenten binnen het fysieke domein mee hebben geholpen bij de totstandkoming hiervan en bij de uitvoering van beleid de ervaringen terugkoppelen aan de beleidsmedewerkers. Hierbij hebben wij voornamelijk de focus op de impact voor VTH, de uitvoerbaarheid en de handhaafbaarheid van de beleidsregels.

3 Risicoanalyse en prioritering

Er zal nooit voldoende capaciteit zijn om alle VTH-taken uitputtend uit te voeren. Een VTH-beleid opstellen, betekent dan ook keuzes maken en prioriteiten stellen. Dit gebeurt aan de hand van een prioritering waar een risicoanalyse aan ten grondslag ligt. Hiermee maakt het team VTH keuzes ten aanzien van de inzet van capaciteit en middelen.

 

Om de medewerkers zo effectief mogelijk in te zetten, is bepaald welke activiteiten binnen de gemeente prioriteit hebben en welke minder. Deze afweging vindt plaats door toepassing van een risicomodel. Het model biedt de mogelijkheid om op basis van een risico-inschatting en prioritering de inzet te bepalen. Deze inschatting wordt gezamenlijk gemaakt en wordt vastgesteld door het college waarbij deze jaarlijks kan worden bijgesteld.

 

De inzet op activiteiten met een lage prioriteit is minder dan op activiteiten met een hoge prioriteit. Hierbij kan gedacht worden aan de diepgang van toetsing van een vergunningaanvraag of een toezichtmoment, de bezoekfrequentie van toezicht en de wijze waarop handhavingsverzoeken in behandeling worden genomen (nu doen of later inplannen).

 

Uitleg risicoanalyse en prioritering

Voor alle relevante activiteiten die in het kader van het Omgevingsrecht worden uitgevoerd, is een risico-inschatting gemaakt. Dit risico is bepaald volgens een vaste methodiek, waarbij verschillende beoordelingscriteria in acht zijn genomen, te weten:

  • -

    Veiligheid

  • -

    Volksgezondheid

  • -

    Kwaliteit van de leefomgeving

  • -

    Bestuurlijk imago

  • -

    Kans op slecht naleefgedrag

De score is bepaald door voor elk criterium een inschatting te maken van het effect van slecht naleefgedrag op deze criteria en deze te vertalen naar een risicoscore. Deze inschatting is samen met het college tot stand gekomen.

 

Het risico is gekoppeld aan de prioritering van zeer laag tot zeer hoog. De prioritering is sturend voor onze inzet. De werkwijze voor het prioritair werken is te vinden in de Bijlagenbundel in hoofdstuk 6. In de tabellen hiernaast zijn de categorieën met de hoogte en de laagste prioriteit van Omgevingsrecht opgenomen. De uitgebreide toelichting van de risicoanalyse en een volledig overzicht van de prioritering staat in de bijlagenbundel die als bijlage is toegevoegd.

 

Top 3 hoogste prioritering Omgevingsrecht:

Gevolgklasse 2 & 3

Hoog

Handhaving strijdig gebruik (woning/kantoor/detailhandel/bedrijf/horeca/maatschappelijke bestemming/

verkeer/groen/illegale woningsplitsing & kamerbewoning)

Hoog

Illegale in- en of uitrit of verandering aan de weg

Gemiddeld

 

Top 3 laagste prioritering Omgevingsrecht:

Gevolgklasse 1 (Wkb-meldingen nieuwbouw)

Laag

Illegale kap

Laag

Illegale bouwwerken geen gebouw zijnde (airco’s, schotels, reclame

Laag

 

Top 3 hoogste prioritering APV en Bijzondere wetten

Overtreding Opiumwet

Hoog

BRP controles

Hoog

B en C Evenementen vergunningsplichtig (brandveiligheid, naleving vergunning)

Hoog

 

Top 3 laagste prioritering en Bijzondere wetten

Gebruik gemeentegrond

Gemiddeld

Standplaatsen

Laag

Exploitatievergunningen

laag

 

Rol Omgevingsdienst Zuid-Oost Brabant (ODZOB)

De gemeente Bladel is opdrachtgever voor de ODZOB. De uitbestede taken rondom de VTH-milieutaak zijn verder uitgewerkt in het gemeenschappelijk uitvoeringskader (GUK) dat door de ODZOB is vastgesteld.

 

In het GUK heeft de Omgevingsdienst haar eigen risicomatrix m.b.t. milieutaken. Deze is te vinden in bijla-ge 1 van dit beleid naast onze eigen prioritering.

 

Rol Veiligheidsregio Brabant Zuid-Oost (VRBZO)

De VRBZO adviseert en ondersteunt de gemeente bij de vergunningverlening (bouwen, milieu, gebruik) op het gebied van brandveiligheid, bereikbaarheid en bluswatervoorzieningen, brandveiligheid en gezondheidsaspecten bij evenementen, ruimtelijke ordening inclusief externe veiligheid van brandveilig gebruik en gezondheid. Ook voert de VRBZO op deze gebieden toezicht uit. Daarnaast ondersteunt zij de gemeente bij diverse projecten en is zij aangesloten bij de regionale afspraken over de intake- en omgevingstafel.

 

Het regionaal beleidsplan VRBZO en basistakenpakket Risicobeheersing vormen een raamwerk voor het maken van samenwerkingsafspraken. Jaarlijks vindt afstemming plaats tussen gemeente en VRBZO over de invulling van het uitvoeringsprogramma

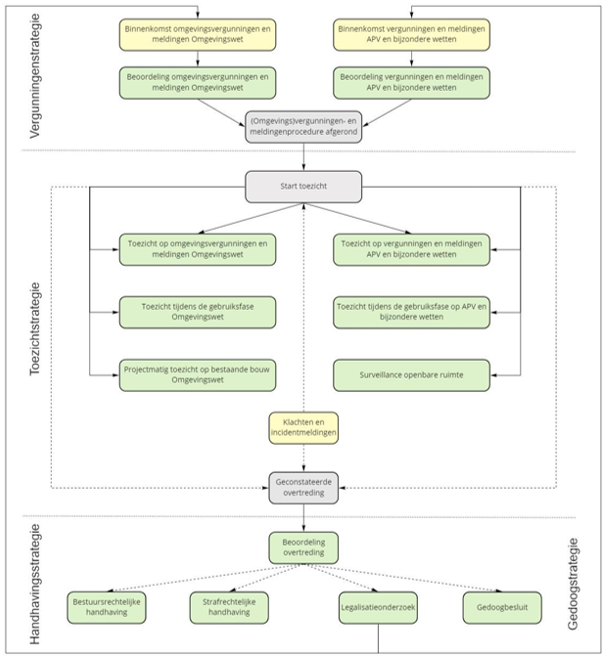
4 Strategieën en werkwijzen

De werkwijze waarop wij de doelen stellen en prioritair werken willen bereiken is vastgelegd in de uitvoering-strategieën in de bijlagebundel. De strategieën zijn gebaseerd op landelijke strategieën (gedogen en sanctione-ren, Landelijke Handhavingsstrategie (LHS)) en zijn aangevuld met gemeentelijke strategieën. In de figuur hier-onder is de samenhang tussen de strategieën weergegeven. Ten opzichte van de vorige beleidsplannen zijn de strategieën drastisch herzien, mede door de inwerkingtreding van de Omgevingswet en Wkb. De komende be-leidsperiode gaan we de uitvoering van deze nieuwe strategieën monitoren en evalueren. Indien hiertoe aanlei-ding is, zullen de strategieën worden herzien. In hoofdstuk 1 t/m 4 van de Bijlagebundel zijn de strategieën na-der uitgewerkt.

 

Uitvoeringsstrategieën

5 Borging en uitvoering

Financiële middelen

Om de VTH-taken vanuit het Omgevingsrecht en de APV en Bijzondere wetten uit te kunnen voeren en de beleidsdoelen te realiseren, zijn financiële en personele middelen nodig. Dit benodigde budget is geborgd in onze jaarlijkse programmabegroting. In de begroting zijn verschillende kostenposten gelabeld voor de uitvoering van de VTH-taken door gemeente of door ketenpartners, zoals de ODZOB.

 

Uitvoeringsprogramma

Het VTH-beleid werken wij jaarlijks uit in een uitvoeringsprogramma voor vergunningverlening, toezicht en handhaving. In het uitvoeringsprogramma beschrijven we de prioriteiten, doelen, activiteiten en methoden uit dit beleid op operationeel niveau. Het uitvoeringsprogramma is daarmee een concreet actieplan voor het betreffen-de jaar. We beschrijven in de monitoringstool welke activiteiten wij in het betreffende jaar oppakken. Daarbij geven wij in het uitvoeringsprogramma aan hoe de (financiële en personele) middelen in het betreffende jaar worden ingezet en waar eventuele tekorten zijn. Het uitvoeringsprogramma sturen wij naar de provincie (het Interbestuurlijk Toezicht; hierna: IBT) en ter kennisname naar de gemeenteraad.

 

Uitvoering proces

De werkwijzen van vergunningverlening, afhandeling van meldingen, toezicht en handhaving zijn vertaald in de VTH-applicatie PowerBrowser. Deze werkwijzen zijn bekend gemaakt bij alle betrokken medewerkers en zijn geborgd binnen de organisatie in de vorm van werkafspraken. Nieuwe medewerkers worden ingewerkt aan de hand van deze werkwijze en afspraken. Ook deze werkprocessen zijn veranderd door de komst van de Omge-vingswet en Wkb. Deze zullen we de komende beleidsperiode gaan monitoren en gaan optimaliseren

 

Afstemming ketenpartners

Een goede samenwerking tussen de gemeente en haar partners is van belang. Samenwerking levert kwalitatief sterkere adviezen op die zijn gebaseerd op gedeelde informatie en uitgangspunten. In hoofdstuk 5 van de Bij-lagenbundel wordt de samenwerking met ketenpartners verder uitgewerkt.

 

De onderdelen van het VTH-beleid die betrekking hebben op de strafrechtelijke handhaving hebben wij afgestemd met de politie en het Openbaar Ministerie. Daarnaast hebben wij werkafspraken met verschillende ketenpartners, zoals de Omgevingsdienst Zuid-Oost Brabant (ODZOB), Veiligheidsregio Brabant Zuid-Oost (VRBZO), de Provincie Noord-Brabant en het Waterschap De Dommel.

 

Personele middelen

In de wet (Omgevingsbesluit) worden eisen gesteld ten aanzien van de kwaliteit van de uitvoering van de VTH-taken. Deze kwaliteitscriteria bestaan uit twee elementen, namelijk procescriteria en eisen ten aanzien van de kritieke massa.

 

De procescriteria schrijven de eisen voor die ervoor zorgdragen dat er een sluitende beleids- en operationele cyclus ontstaat waarmee er resultaatgericht gestuurd kan worden. Hierin wordt vastgelegd wat er in een VTH-beleid moet staan, zoals doelen, werkzaamheden en een risicoanalyse. Ook geeft het de eisen voor onze jaarlijkse evaluatiecyclus, zoals het ijken van de doelstellingen in dit beleid.

De eisen ten aanzien van de kritieke massa gaan over het benodigde vakmanschap voor de uitvoering van de VTH-taken. Dit geeft de minimale kwaliteitseisen op verschillende indicatoren weer. Deze indicatoren zijn opleiding, kennis, ervaring, frequentie van uitvoeren (aantal ‘vlieguren’) en menskracht. Er is hierbij onderscheid gemaakt tussen 28 verschillende deskundigheidsgebieden. Aan deze deskundigheidsgebieden zijn specifieke activiteiten gekoppeld. Het ontbreken van gekwalificeerde medewerkers is een risico voor de mate van dienstverlening die we kunnen verrichten maar heeft ook financiële consequenties.. Aan de hand van een Smarttool berekenen wij de personele bezetting en de werkvoorraad. Deze actualiseren we jaarlijks op basis van het jaarverslag.

 

Kwaliteitsverordening

In de aanloop naar inwerkingtreding van de Omgevingswet heeft de gemeenteraad in november 2023 de Verordening uitvoering en handhaving omgevingsrecht Bladel 2024 vastgesteld. Hierin is opgenomen welke eisen wij als gemeente stellen aan de uitvoeringsorganisaties en of zij voldoen aan de kwaliteitscriteria en zo niet, een motivatie waarom zij daarvan afwijken. Hierbij moet worden aangetekend dat deze verordening is in 2022 opgesteld door VTH de Kempen. Hierbij is het VNG model gevolgd. Vanwege uitstel van de Om-gevingswet is de vaststelling doorgeschoven naar 2023.

 

Per 1 januari gelden er nieuwe kwaliteitscriteria (3.0). Hiervoor wordt in 2025 nieuw beleid opgesteld waarbij deze kwaliteitscriteria 3.0 worden opgenomen.

 

Ten aanzien van de overige taken voortkomend uit de Omgevingswet die door of in opdracht van burgemeester en wethouders worden uitgevoerd hebben burgemeester en wethouders een zorgplicht voor een goede kwaliteit van de uitvoering. Het kwaliteitsniveau van de uitvoering van deze taken wordt jaarlijks door burgemeester en wethouders bepaald en geborgd in het uitvoeringsprogramma.

6 Evaluatie

De laatste stap van de BIG 8 cyclus is de evaluatie. In dit hoofdstuk beschrijven wij de onderdelen van de BIG 8 en op welke manier wij deze evalueren.

 

 

Evaluatie uitvoeringsprogramma’s

Jaarlijks rapporteren wij over de uitvoering van het vastgestelde uitvoeringsprogramma en evalueren in hoever-re de gestelde doelen zijn bereikt en activiteiten zijn uitgevoerd. Hierbij wordt minimaal beoordeeld of:

  • -

    Voorgenomen activiteiten uit het uitvoeringsprogramma zijn uitgevoerd;

  • -

    De uitvoering van deze activiteiten uit het uitvoeringsprogramma heeft bijgedragen aan de voortgang van de beleidsdoelstellingen uit het VTH-beleid;

  • -

    Het VTH-beleid (mede op basis van bovenstaande) eventueel aangepast dient te worden;

  • -

    We voldoen aan de kwaliteitscriteria en de eisen die we onszelf opleggen in de interne kwaliteitscontrole;

  • -

    Er aan de afspraken is voldaan die met externe partijen zijn gemaakt en hoe de samenwerking verloopt.

Aan de hand van de monitoringstool kunnen we de eerste twee punten evalueren. De rapportage en evaluatie documenteren wij in een jaarverslag, dat deel uitmaakt van het uitvoeringsprogramma voor het nieuwe uitvoe-ringsjaar en waarvan de resultaten worden gebruikt voor het uitvoeringsprogramma van het volgend jaar. Zo-doende passen wij punten uit de evaluatie direct toe.

 

Evaluatie VTH-beleid

Elke vier jaar en in ieder geval nadat een beleidsperiode is verstreken, evalueren wij het VTH-beleid. Er wordt dan beoordeeld of:

  • -

    Vastgestelde beleidsdoelstellingen uit het VTH-beleid zijn bereikt;

  • -

    De voorgenomen activiteiten uit het uitvoerings- en handhavingsbeleid zijn uitgevoerd;

  • -

    Er aan de afspraken is voldaan die met externe partijen zijn gemaakt.

Ook deze evaluatie documenteren wij in een verslag en de resultaten worden gebruikt voor het nieuwe VTH-beleid van de volgende beleidsperiode en het uitvoeringsprogramma van het volgende jaar.

 

Mochten er tussentijds redenen zijn om het beleid op onderdelen aan te passen dan zullen wij dat zeker doen.

Bladel, 27 november 2024

Burgemeester en wethouders voornoemd,

de secretaris,

de burgemeester,

Bijlage I Risicoanalyse ODZOB m.b.t. milieutaken

 

Op basis van een aanvullende risicoanalyse voor het taakveld Milieu dat bij de ODZOB is ondergebracht, heeft de ODZOB in kaart gebracht welke sectoren meer of minder prioriteit nodig hebben.

 

Voor de risicoanalyse is gebruik gemaakt van een model dat uitgaat van het principe:

RISICO = KANS x EFFECT.

Het resultaat is een risicoscore per branche, zie de tabel hieronder.

Op basis van ‘expert judgement’ is voor elke branche een effectscore (de potentiële impact op het milieu) bepaald aan de hand van de milieuthema’s: afval, afvalwater, bodem, externe veiligheid, geluid/trillingen, geur en lucht.

Op vergelijkbare wijze is vervolgens per branche de kans score (de kans dat een milieu-incident kan plaatsvinden) waarbij gebruik is gemaakt van de laatste inzichten die zijn opgedaan bij het gebruik van het zogenaamde Interventiekompas van het Centrum voor Criminaliteitspreventie en Veiligheid (CCV). Daarmee is door onze experts een beeld gevormd van de door hen ervaren nalevingsproblematiek binnen de diverse branches.

 

Branche

Risicoscore

Agrarisch - Veehouderij (IPPC)

33,8

Agrarisch - Veehouderij

31,4

Industrie - Chemische producten

31,3

Transport Logistiek - Reinigen tanks / verpakking / voertuig / container

29,4

Afvalbeheer - Zuivering technisch werk

28,2

Afvalbeheer - Recycling Metaal

27,8

Industrie - Minerale producten

26,8

Transport Logistiek - Bunkerstation / Tankplaats schepen

26,8

Afvalbeheer - Recycling Rubber / Kunststof

26,3

Agrarisch - Telen in gebouw

26,1

Industrie - Leerlooierij

25,9

Afvalbeheer - Demontage gemotoriseerde voertuigen

25,9

Afvalbeheer - Grondbank / Grondreiniging

25,8

Industrie - Metaalproducten

25,8

Industrie - Rubber / Kunststof

25,8

Transport Logistiek - Brandstoffenhandel / Tankopslag

25,2

Industrie - Voedingsmiddelen

25,0

Transport Logistiek - Spoorwegemplacement

24,7

Agrarisch - Glastuinbouw

24,6

Agrarisch - Telen in openlucht

24,6

Industrie - Papier / Karton

24,4

Dienstverlening - Laboratorium

24,2

Nutssector

24,1

Transport Logistiek - Onderhoud bus / trein / tram / metro

23,9

Transport Logistiek - Overig

23,7

Dienstverlening - Chemische wasserij

23,6

Agrarisch - Telen kweken water- planten/dieren

23,3

Transport Logistiek - Tankstation LPG

23,2

Transport Logistiek - Opslag / Transport / Groothandel / Containerterminal

23,2

 

Transport Logistiek - Tankstation

23,2

Agrarisch - Loonwerk / Landbouwmechanisatie

23,1

Industrie - Scheepswerf

23,0

Industrie - Hout

22,6

Transport Logistiek - Onderhoud vliegtuig / Vliegveld

22,6

Industrie - Overig

22,2

Transport Logistiek - Garage / Autoschadeherstel / Motorrevisie

22,0

Industrie - Mengvoeder

21,6

Afvalbeheer - Recycling overig

21,4

Sport en recreatie - Schietbaan

20,9

Dienstverlening - Repareren / verhuren gemotoriseerde werktuigen

20,7

Dienstverlening - Datacentrum

20,6

Afvalbeheer - Milieustraat

20,6

Industrie - Textiel / Leer

20,6

Dienstverlening - Crematorium

20,0

Zorg - Ziekenhuis

19,8

Sport en recreatie - Jachthaven

19,8

Sport en recreatie - Sneeuwbaan / IJsbaan

19,8

Bijeenkomstfunctie - Horecabedrijven

19,6

Sport en recreatie - Auto / Motorsport

19,2

Industrie - Grafisch

18,8

Dienstverlening - Overig

18,5

Transport Logistiek - Autoberging / pechhulp

18,5

Dienstverlening - Ambachtsbedrijven

18,5

Sport en recreatie - Zwembad

17,0

Vuurwerk- en munitieopslag en/of verkooppunt

16,5

Afvalbeheer - Kringloopbedrijf / reparatie gebruikte producten

16,1

Dienstverlening - Supermarkten

16,0

Zorg - Verzorgingstehuizen (incl. GGZ, PI)

16,0

Sport en recreatie - Overig (o.a. sportvelden en -hallen)

15,9

Onderwijs

15,9

Voorzieningen en installaties

15,5

Agrarisch - Overig (o.a. fokken/trainen dieren, dierentuin)

14,3

Dienstverlening - Grootwinkelbedrijf

14,3

Woon- en verblijfsgebouwen

13,8

Dienstverlening - Detailhandel

13,5

Zorg - Overig (o.a. praktijkruimtes, kinderdagverblijven)

13,4

 

Bijlage II  

 

Prioritering Omgevingsrecht

 

 

Prioritering APV/ Bijzondere wetten

 

Bijlage III Bijlagenbundel Beleidsplan VTH 2025-2028 Gemeente Bladel

 

Bijlagenbundel VTH-beleid

 

Inleiding

Dit document is de bijlagenbundel van het Uitvoeringsbeleid VTH van de gemeente Bladel. Hierin staan onze prioritering, strategie, beoordelingscriteria en werkwijze bij de uitvoering van vergunningverlening, toezicht en handhaving.

 

Op basis van de verplichtingen die voortvloeien uit het omgevingsrecht (zoals de Omgevingswet en de Wet kwaliteitsborging voor het bouwen (Wkb), APV en bijzondere wetten zoals Alcoholwet, Huisvestingswet etc.) omvat deze bijlagenbundel de taken ten aanzien van o.a. de activiteiten: omgevingsplanactiviteiten (zoals bouwen, slopen, kappen, aanleggen uitrit, afwijken omgevingsplan), erfgoed en milieu, evenementen en geluid.

 

Omgevingswet

De verplichtingen en beoordelingsregels uit de Wet algemene bepalingen omgevingsrecht (Wabo) zijn met de inwerkingtreding van de Omgevingswet ondergebracht in de Omgevingswet. De Omgevingswet kent een verbrede reikwijdte ten opzichte van de Wabo omdat hierin ook 25 andere wetten zijn geïntegreerd.

 

Sinds de inwerkingtreding van de Omgevingswet zijn dit de belangrijkste verandering voor de VTH-strategieën:

  • In totaal zijn 26 wetten (deels) komen te vervallen en geïntegreerd in 1 wet (de Omgevingswet), 60 algemene maatregelen van bestuur zijn 4 algemene maatregelen van bestuur geworden, 75 regelingen zijn 1 omgevingsregeling geworden;

  • Integrale beoordeling veilige en gezonde fysieke leefomgeving en waarborgen van een goede omgevingskwaliteit (met kaders omgevingsvisie en omgevingsplan);

  • Meer ruimte om bij Algemene Maatregel van Bestuur (AMvB) geregelde (milieu)onderwerpen in het omgevingsplan aanvullend te reguleren (o.a. maatwerkregels, de bruidsschat)​;

  • Flexibiliteit door beleidsregels, onderzoekslasten en uitvoerbaarheid en nadeelcompensatie (voorheen planschade) naar de vergunningsfase te brengen.

Met de Omgevingswet treedt ook volledig de Wet kwaliteitsborging voor het bouwen gefaseerd in werking. Daarvan zijn de gevolgen voor de gemeente:

  • Een deel van de kleine bouwwerken wordt bouwtechnisch vergunningvrij (gevolgklasse 0);

  • Bij bouwwerken in gevolgklasse 1 is de bouwtechnische beoordeling aan het Besluit bouwwerken leefomgeving (Bbl) de verantwoordelijkheid van de private markt. De technische beoordeling en het toezicht daarop door de gemeente vervalt. Een bouwmelding is noodzakelijk;

  • Bij bouwwerken in gevolgklasse 2 en 3 is de gemeente nog verantwoordelijk voor de bouwtechnische boordeling aan het Bbl en het toezicht hierop;

De Wabo en de Wet ruimtelijke ordening zijn komen te vervallen en zijn geïntegreerd in de Omgevingswet. Dat heeft de volgende gevolgen:

  • De bestemmingsplannen zijn vervangen door één (tijdelijk) omgevingsplan en bevat alle lokale regels die de fysieke leefomgeving betreffen.

  • De kleine buitenplanse afwijking van het bestemmingsplan met reguliere procedure (ook wel kruimelregeling) en de buitenplanse afwijking met de uitgebreide procedure vallen allemaal onder de Buitenplanse Omgevingsplanactiviteit (BOPA). Dit is standaard een buitenplanse omgevingsvergunning met reguliere procedure. Op gemeentelijk niveau kan de raad besluiten dat zij betrokken wordt (adviesrecht, te vergelijken met de huidige verklaring van geen bedenkingen) en kan het college onder voorwaarden besluiten om afdeling 3.4. Awb toe te passen.

  • De vergunning brandveilig gebruik is vervallen. Dit zijn meldingen op grond van het Bbl.

In de Omgevingswet zijn daarnaast de Wet Natuurbescherming, Wet milieubeheer (niet volledig) en regels met betrekking tot geluid, bodem en grondeigendom geïntegreerd (via de gelijknamige aanvullingswetten)

  • Activiteiten in de fysieke leefomgeving kunnen gevolgen hebben voor Natura 2000-gebieden en/of flora- en fauna. Via het Omgevingsbesluit zijn provincie en rijk in voorkomende gevallen aangewezen als adviseur met instemmingsrecht. Activiteiten in Natura 2000-gebieden of met gevolgen voor flora- en fauna van provinciaal of nationaal belang kunnen bovendien leiden tot een vergunningplicht.

  • Het begrip ‘inrichting’ verdwijnt en is vervangen door een regulering per milieubelastende activiteit.

  • Het wordt weer mogelijk om leges te heffen voor vergunningplichtige milieubelastende activiteiten. Wel is van belang dat deze niet meer dan kostendekkend zijn, en dus een doorberekening zijn van kosten van de Omgevingsdienst Midden- West-Brabant (ODZOB) of een lager tarief (kruissubsidiëring is hier dus niet mogelijk).

  • Er zijn ook veranderingen ten aanzien van Erfgoed met de inwerkingtreding van de Omgevingswet.

 

VTH Beleidscyclus en procescriteria

De procescriteria voor de gezamenlijke beleidscyclus voor gemeenten, provincies en omgevingsdiensten is voorgeschreven in de Omgevingswet (H13, Afdeling 13.2 Omgevingsbesluit).

 

Het VTH-beleidsplan kent een cyclus van vier jaar. Jaarlijks stellen wij als gemeente een uitvoeringsprogramma VTH op. Door middel van een jaarverslag rapporteren we eens per jaar over de resultaten aan de gemeenteraad. Elke vier jaar en in ieder geval nadat een beleidsperiode is verstreken, evalueren wij het VTH- beleid. Het beleidsplan is echter een dynamisch document. Er kunnen ook tussentijdse evaluaties van het beleid plaatsvinden als de rapportages daar aanleiding toe geven.

 

Leeswijzer

Het gemeentelijke VTH-beleid bestaat uit twee onderdelen. Het eerste deel geeft kort de hoofdlijnen weer van de visie op vergunningverlening, toezicht en handhaving (VTH) met daarbij de uitgangspunten, doelen en strategieën om daar te komen. Deze bijlagenbundel is het tweede deel. In deze bijlagenbundel staan de strategieën uit het eerste deel gedetailleerd uitgewerkt. Figuur 1 geeft schematisch het proces en de structuur van de uitvoeringsstrategieën (en dus deze bijlagenbundel) weer van zowel de Omgevingswet taken als de taken die voorvloeien uit de APV en bijzondere wetten.

 

In dit beleid verwijzen we naar verschillende online stukken die onderhevig zijn aan wijzigingen. De handelswijze zoals gepubliceerd op www.overheid.nl is leidend. In de jaarlijkse uitvoeringsplannen en terugblikken zullen recente wijzigingen worden weergegeven.

 

Figuur 1 totaaloverzicht VTH-strategieën.

 

Hoofdstuk 1: Preventiestrategie

 

1. Inleiding

In hoeverre gestelde normen ook daadwerkelijk worden nageleefd wordt bepaald door een groot complex aantal factoren. De primaire taak van een gemeente is om naleving van de gestelde regels te bewerkstelligen. Het verbeteren van het naleefgedrag kan beïnvloed worden door de inzet van preventieve instrumenten, zoals voorlichting en communicatie, eenduidige regels en een juiste balans tussen vergunningvrij (wenselijk vanuit lastenverlichting) en vergunningsplichtig (wenselijk omdat dit duidelijkheid verschaft in wat wel en niet mag).

 

Door vooraf te investeren in inzicht en duidelijkheid van regels, kunnen we een deel van de overtredingen en vragen door onze inwoners en bedrijven voorkomen. Het betreft vooral overtredingen die door goedwillende en onbewuste overtreders worden gemaakt. Deze preventiestrategie richt zich op het vergroten van de bewustwording bij inwoners en bedrijven. Voorlichting levert een bijdrage aan het creëren van draagvlak en het stimuleren van gewenst of verplicht gedrag.

 

2. Voorlichting en communicatie

Inwoners en bedrijven worden geïnformeerd door de gemeente over verandering van wet- en regelgeving, indieningsvereisten, mogelijkheden voor aanvragen, et cetera.

 

Voorlichting vindt plaats door:

  • informatieverstrekking over beleid, wetgeving en indieningsvereisten op onze website;

  • verwijzing naar websites van (landelijke) overheden met actuele informatie over wetgeving en indieningsmogelijkheden (omgevingsloket online) op onze website;

  • de mogelijkheid tot het indienen van een conceptverzoek over aanvraagvereisten, kansrijkheid van plannen en mogelijkheden voor indiening van aanvragen (in fasen, in delen of integraal);

  • het bespreken van (toetsings-)resultaten na indiening van een conceptaanvraag (met uitzondering van bouwactiviteiten);

  • de aanvrager vooraf te informeren over het besluit en de overwegingen bij weigering of het buiten behandeling laten;

  • informatieverstrekking tijdens controles.

Hoofdstuk 2. Vergunningenstrategie

 

1. Inleiding

Dit hoofdstuk beschrijft de vergunningenstrategie. Dit betreft het bovenste gedeelte van het schema van Figuur 1.

 

Figuur 2 Schematische weergave vergunningenstrategie

 

Per onderdeel wordt een algemeen inzicht gegeven in de werkwijze die vergunningverleners hanteren bij het uitvoeren van hun werkzaamheden. Daarna worden de beoordelingscriteria voor het vergunningen gebied (Omgevingswet, APV en bijzonder wetten) en de bijbehorende vergunningen en meldingen weergegeven. Waar de werkwijze afwijkt van de algemene werkwijze wordt een nadere toelichting gegeven.

 

2. Omgevingswet

Vergunningplichten komen voort uit Hoofdstuk 5 van de Omgevingswet. In totaal zijn er 14 verschillende type activiteiten waarvoor een omgevingsvergunning verplicht is.

Het college van burgemeester en wethouders is het bevoegd gezag voor de aanvraag om een omgevingsvergunning als die aanvraag één of meer van de volgende activiteiten bevat:

  • bouwactiviteit;

  • omgevingsplanactiviteit die niet van provinciaal of nationaal belang is;

  • monumentenactiviteit, voor zover het geen enkelvoudige aanvraag met betrekking tot een archeologisch monument betreft; en

  • milieubelastende activiteit.

2.1 Werkwijze Omgevingswet vergunningen

2.1.1 Binnenkomst

Vergunningaanvragen en meldingen met betrekking tot de Omgevingswet ontvangen wij vanuit het Digitaal Stelsel Omgevingswet (DSO). Het VTH-systeem is gekoppeld aan het DSO. Milieuvergunningen en meldingen worden rechtsreeks doorgestuurd naar de ODZOB. Via de samenwerkingsmodule Powerbrowser kunnen wij samenwerken met ketenpartners bij aanvragen waarvoor bijvoorbeeld een advies of advies met instemming nodig is, of waarvoor de ketenpartner namens de gemeente de procedure voert (bijvoorbeeld de ODZOB en VRBZO (veiligheidsregio Brabant Zuid-Oost)).

 

Initiatiefnemers kunnen verschillende soorten verzoeken indienen via het DSO. Verschillende verzoeken zijn vastgesteld voor de Omgevingswet, zoals:

  • aanvraag vergunning;

  • aanvraag omgevingsoverleg;

  • melding;

  • informatie;

  • informatie ongewoon voorval.

Voor zover niet wettelijk voorgeschreven kan de gemeente vragen en aanvraagvereisten zelf bepalen/aanpassen met toepasbare regels in het DSO.

 

2.1.2 Conceptverzoek/conceptbesluit

Vóór een vergunningsaanvraag ingediend wordt, kan een vooroverleg worden aangevraagd, ook wel bekend als vooroverleg A, Vooroverleg B (waarbij een principe-uitspraak van het college volgt) en informeel vooroverleg omgevingsvergunning. De pilot voor deze laatste is in september 2024 gestart. Dit bestaat uit een haalbaarheidsonderzoek, waarbij getoetst wordt of het initiatief vergunningsvrij is, voldoet aan het Omgevingsplan en of het haalbaar is. Op basis van dit onderzoek geeft de gemeente aan welke procedure gevolgd moet worden, welke voorwaarden er gelden en of het initiatief nog moet worden aangepast aan de regels. Ook stelt de gemeente vast of een omgevingsdialoog nodig is.

 

De conceptaanvraag loopt altijd via dezelfde route. Als het past kan de aanvraag ingediend worden. Als deze niet past dan moet de aanvrager terug naar de tekentafel. Indien mogelijk met tips van de gemeente wat er nog aangepast moet worden.

Initiatieven die niet passen in ons beleid waarmee wij kunnen afwijken van het omgevingsplan gaan door naar het intaketeam. Binnen het intaketeam bepalen wij of een initiatief wenselijk en of haalbaar is. Het kan zijn dat er meerdere overleggen nodig zijn. In dat geval is per overleg een nieuwe conceptaanvraag nodig. Het einddoel van deze intaketeam overleggen is namelijk een ontwerp omgevingsvergunning, zodat het proces van de definitieve aanvraag makkelijker gaat.

 

Ook kan het zijn dat het college eerst een conceptbesluit moet nemen voordat een procedure kan worden gestart. Dit is met name het geval bij initiatieven die afwijken van het Omgevingsplan en enige impact op de omgeving hebben. Dit is een vooroverleg B en wordt behandeld door RO. Bij grote ontwikkelingen kan ook de raad worden gevraagd een conceptstandpunt in te nemen. De initiatiefnemer wordt hiervan op de hoogte gesteld mocht dit het geval zijn. Kosten voor het conceptverzoek worden in mindering worden gebracht op de legeskosten voor de uiteindelijke vergunning.

 

2.1.3 Procedure

Na het indienen van de volledige aanvraag hebben we 8 weken voor de inhoudelijke behandeling van de aanvraag (dit is geen fatale termijn, maar een termijn van orde). De procedure kan met 6 weken worden verlengd tot 14 weken. Wanneer de aanvraag niet compleet is, kunnen we een verzoek om aanvulling doen, waarbij de termijn van behandeling stil komt te liggen (Algemene wet bestuursrecht) totdat de aanvulling is gedaan.

 

De aanvrager kan meerdere activiteiten in één keer (meervoudige aanvraag) indienen. In principe is dan voor alle aanvragen de standaardprocedure van 8 weken van toepassing (tenzij in de gevallen hieronder genoemd). De activiteit met de zwaarste procedure bepaalt bij een meervoudige aanvraag de toe te passen procedure.

 

2.1.3.1 Uitgebreide procedure

In sommige gevallen kan een uitgebreide procedure van 6 maanden van toepassing zijn. Hiervoor zijn drie mogelijke redenen:

  • Er zijn een aantal gevallen waarvoor altijd de uitgebreide procedure van toepassing is (zoals activiteiten waarvoor een MER verplicht is). De gevallen daarvoor zijn opgenomen in artikel 10.24 van het Omgevingsbesluit;

  • Het college van burgemeester en wethouders kan een uitgebreide procedure van toepassing verklaren als daarvoor gegronde redenen zijn (art. 16.65 Omgevingswet, lid 4). In dit artikel wordt toegelicht dat het bevoegd gezag dit kan bepalen als:

    • a.

      het gaat om een activiteit die aanzienlijke gevolgen heeft of kan hebben voor de fysieke leefomgeving; en

    • b.

      waartegen naar verwachting verschillende belanghebbenden bedenkingen zullen hebben.

  • Het college stelt in dat geval, voorafgaand aan het nemen van het besluit, de aanvrager in de gelegenheid zijn zienswijze daarover naar voren te brengen. Ook is van belang dat tussen college en raad de afspraak is gemaakt dat buitenplanse omgevingsplanactiviteiten waarvoor de raad een bindend adviesrecht heeft, onder deze categorie vallen.

  • De aanvrager kan zelf verzoeken of instemmen met de uitgebreide procedure.

2.1.3.2 Verplichte participatie

De gemeenteraad heeft gevallen van activiteiten aangewezen waarin participatie van en overleg met derden verplicht is voordat een aanvraag om een omgevingsvergunning voor een buitenplanse omgevingsplanactiviteit kan worden ingediend. In de gemeente Bladel wordt dit de ‘omgevingsdialoog’ genoemd. Op 16 december 2021 heeft de gemeenteraad in het kader van de komende Omgevingswet een Nota participatiebeleid vastgesteld. Maar deze beleidsregels zijn nooit gepubliceerd, en dat zou betekenen dat dit beleid formeel nooit in werking is getreden. Daarnaast zijn de uitgangspunten hierin vrij algemeen en is het de vraag of dit voldoende concrete handvaten biedt voor de invulling/toepassing in de praktijk. Voor binnenplanse omgevingsplanactiviteiten is geen verplichting tot het voeren van een omgevingsdialoog.

Verdere kaders omtrent de omgevingsdialoog kunnen gevonden worden in de Handleiding Participatie gemeente Bladel 2021.

 

2.1.3.3 Advies van de gemeenteraad aan het college

De gemeenteraad is adviseur voor een aanvraag om een omgevingsvergunning voor zover de aanvraag betrekking heeft op de (door de gemeenteraad) aangewezen gevallen van een buitenplanse omgevingsplanactiviteit, waarvoor het college van burgemeester en wethouders bevoegd gezag is.

Wanneer het college voornemens is deze omgevingsvergunning te verlenen, zal aan de raad een bindend advies worden gevraagd, tenzij door de raad is aangegeven dat geen bindend advies is vereist. Verdere kaders over het bindend adviesrecht kunnen gevonden worden in de “Lijst met gevallen waarvoor advies van de gemeenteraad nodig is voor een buitenplanse omgevingsplanactiviteit Bladel 2024”.

 

2.1.3.4. Advies wanneer ander bevoegd gezag

Magneetactiviteiten

Bij meervoudige aanvragen kan sprake zijn van magneetactiviteiten. Deze activiteiten hebben als het ware een magnetische werking en zijn bepalend voor welke bestuursorgaan bevoegd gezag is. Het gaat om de situatie waarbij één van die activiteiten niet bij de gemeente kan worden neergelegd. De andere activiteiten in de vergunningaanvraag gaan dan mee naar het andere bevoegde gezag (de provincie of het Rijk).

 

Bij activiteiten waarvoor de provincie of het Rijk bevoegd gezag is, wordt het college van burgemeester en wethouders om advies gevraagd. Het gaat dan over activiteiten waarvan het ‘oorspronkelijk’ bevoegd gezag zou zijn geweest.

 

Bij meervoudige aanvragen wordt het college van burgemeester en wethouders dus om advies met instemming (art. 4.10 Omgevingsbesluit) gevraagd. Het college krijgt hiervoor een voorgenomen beslissing toegestuurd (ontwerpbesluit) en moet daarover binnen 4 weken een advies geven.

 

Enkelvoudige aanvragen

Bij enkelvoudige aanvragen geldt voorgaande niet, omdat dan het bevoegd gezag (de gemeente) beslist op de enkelvoudige aanvraag. Dat sluit afstemming en samenwerking met andere bestuursorganen natuurlijk niet uit.

 

2.1.4 Werkwijze prioritair werken

De prioriteit van een activiteit bepaalt de wijze waarop aan vergunning of melding wordt behandeld. Zo controleren wij intensiever bij vergunningen en meldingen met een hoge prioriteit en dus een hoger risico, dan bij vergunningen en meldingen met een lage prioriteit. In Hoofdstuk 6 staat de werkwijze prioritair werken verder beschreven. Hierin volgen wij het Landelijk Toetsingsprotocol.

 

2.1.5 Dwangsomregeling bevoegd gezag

In het geval dat het bevoegd gezag zonder gegronde reden langer nodig heeft dan de wettelijke beslistermijnen zoals hierboven beschreven, is zij verplicht een dwangsom te betalen aan de aanvrager, indien de aanvrager de gemeente in gebreke stelt, zoals aangegeven in paragraaf 4.1.3.2 van de Algemene wet bestuursrecht (Awb). Deze dwangsomregeling geldt in zowel de reguliere procedure als in alle gevallen in afdeling 3.4 van de Algemene wet bestuursrecht.

 

Vanaf het moment dat de dwangsom gaat lopen, kan men ook direct beroep instellen bij de rechtbank. Het is niet nodig om eerst bezwaar te maken. Als de rechter het beroep gegrond verklaart, dan moet het bevoegd gezag binnen twee weken alsnog beslissen.

 

2.2 Beoordelingscriteria Omgevingswet vergunningen

2.2.1 AMvB’s

Hieronder staan de belangrijkste beoordelingskaders van de Omgevingswet voor het verlenen van vergunningen benoemd. Het betreft de volgende Algemene Maatregelen van Bestuur (AMvB’s):

  • Besluit bouwwerken leefomgeving (Bbl);

  • Besluit activiteiten leefomgeving (Bal);

  • Besluit kwaliteit leefomgeving (Bkl).

Daarnaast zijn de Omgevingsregeling, het invoeringsbesluit (met daarin de bruidsschat) het gemeentelijke omgevingsplan en de lokale verordeningen en beleid in het kader van de fysieke leefomgeving toegelicht, die van belang zijn in het vergunningverlening proces.

 

Toepassingsbereik

Het Besluit bouwwerken leefomgeving (Bbl) bevat samen met het Besluit activiteiten leefomgeving (Bal), de algemene regels waaraan inwoners en bedrijven zich moeten houden als ze bepaalde activiteiten uitvoeren in de fysieke leefomgeving. Het Besluit kwaliteit leefomgeving (Bkl) is meer gericht op de regels waar de overheid zich aan dient te houden om een veilige en gezonde leefomgeving te kunnen garanderen. Het Omgevingsbesluit bevat regels voor alle partijen die actief zijn in de fysieke leefomgeving. Dus inwoners, bedrijven en overheid. Het gaat om regels over het bevoegd gezag voor vergunningen, over procedures, handhaving en uitvoering. Het Omgevingsbesluit bevat dus geen beoordelingscriteria voor vergunningverlening.

 

Figuur 3 De vier AMvB's van de Omgevingswet

 

In de onderstaande paragrafen staat de uitwerking van de AMvB's met betrekking tot de vergunningverlening toegelicht. Het gaat dan dus om de materiële regels vanuit het Besluit activiteiten leefomgeving (Bal), Besluit bouwwerken leefomgeving (Bbl) en het Besluit kwaliteit leefomgeving (Bkl).

 

2.2.1.3 Besluit kwaliteit leefomgeving (Bkl)

Met de invoering van de Omgevingswet is het Bouwbesluit 2012 vervallen en zijn de technische bouwvoorschriften opgenomen in het Besluit bouwwerken leefomgeving, kortweg het Bbl. Het Bbl bevat regels over veiligheid, gezondheid, duurzaamheid en bruikbaarheid bij het (ver)bouwen van een bouwwerk, de staat van het bouwwerk, het gebruik van het bouwwerk en het uitvoeren van bouw- en sloopwerkzaamheden. Daarnaast bevat het Bbl ook regels over asbestverwijdering en mobiel puinbreken.

 

In het Bbl staat aangegeven of voor de bouwactiviteit een vergunningplicht of meldingsplicht noodzakelijk is of dat deze vergunningvrij is. De Wet kwaliteitsborging voor het bouwenis onderdeel van het Bbl. Hiermee wordt het deel van de bouwtechnische beoordeling (in de eerste fase van de Wkb gedeeltelijk) ondergebracht bij private kwaliteitsborgers. De regels in het Bbl zijn in hoofdstukken geclusterd rondom een bepaalde activiteit die te maken heeft met het bouwwerk. De hoofdstukken geven eisen betreffende:

  • algemene bepalingen;

  • bestaande bouw;

  • nieuwbouw;

  • verbouw, verplaatsing en functiewijziging;

  • gebruik; en

  • bouw- en sloopwerkzaamheden.

Binnen deze hoofdstukken zijn de onderwerpen veiligheid, gezondheid, duurzaamheid, bruikbaarheid, toegankelijkheid en bouwwerkinstallaties, voor zover van toepassing, als afdelingen terug te vinden.

 

2.2.1.2 Besluit activiteiten leefomgeving (Bal)

Met de invoering van de Omgevingswet is het Activiteitenbesluit vervallen en zijn de milieuvoorschriften opgenomen in het Besluit activiteiten leefomgeving, kortweg het Bal. Deze AMvB bevat algemene rijksregels voor (milieubelastende) activiteiten in de leefomgeving. Naast de inhoudelijke algemene regels voor milieubelastende activiteiten, lozingsactiviteiten, wateronttrekkingsactiviteiten, mijnbouwactiviteiten, beperkingengebied activiteiten, het gelegenheid bieden tot zwemmen en baden, en activiteiten die cultureel erfgoed betreffen, zijn bijzondere aandachtspunten: de reikwijdte van de rijksregels, de specifieke zorgplichten, de inzet op maat van doel- en middelvoorschriften en de inzet van maatwerk en gelijkwaardigheid als instrumenten voor flexibiliteit.

 

Vergunningsplichten waarvoor de gemeente bevoegd gezag is en die voortvloeien uit het Bal hebben betrekking op de milieubelastende activiteiten. In totaal gaat het om zo’n 100 gevallen die zijn onderverdeeld in de volgende categorieën.

  • Activiteiten die bedrijfstakken overstijgen;

  • Complexe bedrijven;

  • Dienstverlening, onderwijs en zorg;

  • Transport, logistiek en ondersteuning daarvan;

  • Nutssector en industrie;

  • Afvalbeheer;

  • Agrarische sector;

  • Sport en recreatie; en

  • Defensie en mijnbouw.

Zowel de vergunningverlening als toezicht en handhaving op deze activiteiten wordt voor de gemeente Bladel uitgevoerd door de ODZOB. Ook handelt de ODZOB eventuele bezwaren af.

 

2.2.1.3 Besluit kwaliteit leefomgeving ( Bkl )

In het Besluit kwaliteit leefomgeving (Bkl) staan regels voor het Rijk en voor decentrale overheden. De regels gaan over omgevingswaarden, instructieregels, beoordelingsregels en monitoring.

In het Bkl staan omgevingswaarden. Die moeten zorgen voor een veilige en gezonde fysieke leefomgeving. Ook helpen ze bij het zorgen voor een goede omgevingskwaliteit. De omgevingswaarden volgen vooral uit Europese of andere internationale verplichtingen. Bijvoorbeeld over luchtkwaliteit.

 

Instructieregels gaan over het uitvoeren van taken en het gebruiken van instrumenten. De decentrale overheden moeten deze instructieregels van het Rijk volgen. Per instrument is er een hoofdstuk met instructieregels, zoals voor het instrument omgevingsplan. Die instructieregels gaan dan onder meer over normen en regels voor externe veiligheid, geluid en geur van activiteiten en erfgoed.

 

In het Bkl zit een hoofdstuk met beoordelingsregels voor omgevingsvergunningen. Het gaat om activiteiten waarvoor het Rijk een vergunningplicht heeft geregeld, zoals voor omgevingsplanactiviteiten, bouwactiviteiten, milieubelastende activiteiten en activiteiten in verband met rijksmonumenten. De beoordelingsregels geven aan wanneer het bevoegd gezag de vergunning kan verlenen of weigeren. Bij het beoordelen van een aanvraag moet het bevoegd gezag deze beoordelingsregels dan ook volgen. De beoordelingsregels staan geordend per activiteit.

 

2.2.2 Invoeringsbesluit/Bruidsschat

Het Invoeringsbesluit zorgt voor het overgangsrecht en voor het intrekken of wijzigen van andere besluiten. Het overgangsrecht regelt de overgang van de oude regelgeving naar het nieuwe stelsel van de Omgevingswet, bijvoorbeeld wat de status is van besluiten onder het oude recht. Ook regelt het overgangsrecht hoe procedures die onder het oude recht zijn gestart, worden afgehandeld onder de Omgevingswet.

Een bijzonder onderdeel van het overgangsrecht is de bruidsschat. Dit is een set regels die het Rijk over heeft gedragen naar decentrale overheden bij inwerkingtreding van de Omgevingswet. Deze regels zijn onderdeel van het tijdelijke omgevingsplan (omgevingsplan van rechtswege).

 

Doordat de bruidsschat onderdeel uitmaakt van het tijdelijk Omgevingsplan, hebben gemeenten en waterschappen de tijd om zelf een afweging te maken of en hoe ze deze onderwerpen in het uiteindelijke Omgevingsplan willen regelen.

Gemeenten hebben tot 1 januari 2032 de tijd om een Omgevingsplan vast te stellen. Totdat er een nieuw Omgevingsplan wordt vastgesteld, blijft de oude regelgeving (o.a. bestemmings- en wijzigingsplannen) onveranderd van kracht.

 

Specifiek voor vergunningen en ontheffingen uit de oude regelgeving is er overgangsrecht.

  • Als een vergunning voor een activiteit onder het nieuwe systeem verplicht blijft, is dit een binnenplanse omgevingsplanactiviteit op grond van de Omgevingswet;

  • Als er geen vergunningplicht meer is, zijn de oude vergunningvoorschriften maatwerkvoorschriften. 

Het overgangsrecht geldt zowel voor vergunningplichten uit rijksregelgeving als uit decentrale regelgeving. Het overgangsrecht voor vergunningen staat in artikel 4.13 en 4.14 van de Invoeringswet.

 

2.2.3 Omgevingsplan

In het tijdelijke omgevingsplan zijn onder andere de bestaande bestemmingsplannen, beheers-verordeningen en wijzigings- en uitwerkingsplannen opgenomen (voor een volledig overzicht zie artikel 4.6, eerste lid, van de Invoeringswet Omgevingswet).

 

Na inwerkingtreding van de wet hebben gemeenten tot 1 januari 2032 de tijd om één gebiedsdekkend omgevingsplan vast te stellen (zie Figuur 4). De gemeente bepaalt (deels) zelf welke algemene regels, informatie-, melding- of vergunningsplichten ze opneemt in het omgevingsplan. Gemeente Bladel gaat net als de meeste gemeenten beleidsneutraal over. Wanneer regels in het Omgevingsplan worden aangepast of geschrapt in afwijking van de huidige situatie, heeft dit uiteraard een effect op de VTH-taken. Het Invoeringsbesluit regelt welke regels er van het rijk aan gemeenten worden overgedragen. Verder zullen gemeenten hun regels over de fysieke leefomgeving uit andere (gemeentelijke) verordeningen opnemen in het omgevingsplan. We hebben deze regels gebundeld in een verordening fysieke leefomgeving.

 

Figuur 4 Opbouw van het Omgevingsplan

 

2.2.4 Omgevingsregeling

In de Omgevingsregeling staat welke informatie een aanvrager van een omgevingsvergunning moet aanleveren bij zijn aanvraag. Dit zijn de aanvraagvereisten. Het hoofdstuk met aanvraagvereisten bestaat uit een algemeen deel dat geldt voor iedere aanvraag. En een specifiek deel met specifieke regels per activiteit. Voorbeelden van aanvraagvereisten zijn:

  • een beschrijving van de activiteit waarvoor de omgevingsvergunning wordt aangevraagd.

  • het adres, de kadastrale aanduiding of coördinaten van de locatie waarop de activiteit wordt verricht.

  • de hoeveelheid te lozen koelwater van een stookinstallatie; en

  • een beschrijving van het soort gas in een opslagtank.

In de Omgevingsregeling zit een praktische uitwerking van een aantal regels uit het Bal en het Bbl, bijvoorbeeld voor emissies van dierenverblijven of duurzaamheid van gebouwen.

Ook staan in de Omgevingsregeling meet- en rekenmethoden. Voor gemeenten betreft het de methoden die moeten worden gebruikt om besluiten te motiveren met betrekking tot het omgevingsplan, vergunningaanvragen en projectbesluiten. Bijvoorbeeld of een aanvraag voor omgevingsvergunning aan de luchtkwaliteitsnorm voldoet. Ook voor de aanvrager van vergunningen zijn methoden genoemd voor activiteiten die decentraal (via het omgevingsplan) worden gereguleerd. Bijvoorbeeld hoe men kan bepalen of men aan een geurnorm uit het omgevingsplan voldoet.

 

2.2.5 Participatie

In de omgevingsregeling is opgenomen dat participatie een motiveringsverplichting is bij een aanvraag omgevingsvergunning. Bij een aanvraag omgevingsvergunning moet aangegeven zijn of, en zo ja op welke wijze, invulling is gegeven aan participatie. Participatie kan inzicht in de belangen van omwonenden en belanghebbenden geven. De gemeenteraad heeft gevallen aangewezen waarvoor participatie verplicht is (zie paragraaf 2.1.3.2).

 

2.2.6 Lokaal beleid en verordeningen

Naast de beoordelingscriteria vanuit de Omgevingswet zijn er ook lokale verordeningen en beleidsregels, waarin beoordelingscriteria staan voor de aanvraag Omgevingsvergunning. Belangrijke beleidsstukken en verordeningen zijn onder andere:

  • Verordening Fysieke Leefomgeving gemeente Bladel

  • Welstandsnota gemeente Bladel

  • Beleidsregels voor afwijken van het bestemmingsplan

  • Beleidsregels Bibob

2.3 Omgevingsvergunningen

Met de invoering van de Omgevingswet (via artikel 5.1) is de activiteit bouwen gescheiden in een technisch en een ruimtelijk deel. Dat levert twee soorten activiteiten op waarvoor een omgevingsvergunning aangevraagd moet worden; de omgevingsplanactiviteit en de bouwactiviteit. Deze paragraaf licht de verschillende omgevingsvergunningen toe.

 

2.3.1 Omgevingsvergunning voor de (technische) bouwactiviteit

Als de aanvraag om een omgevingsvergunning betrekking heeft op een bouwactiviteit als bedoeld in paragraaf 2.3.2 van het Besluit bouwwerken leefomgeving en/of het bouwwerk niet valt onder de Wkb, dan wordt de bouwtechniek van het bouwwerk, op basis van het Bbl, beoordeeld door de gemeente.

 

2.3.2 Omgevingsvergunning voor de omgevingsplanactiviteit

Het ruimtelijke bouwen en in stand houden en gebruiken van een bouwwerk is in het omgevingsplan geregeld. Het gaat hierbij bijvoorbeeld om de locatie van het bouwwerk, de bebouwingsoppervlakte of het uiterlijk. De volgende paragrafen beschrijven de verschillende omgevingsplanactiviteiten.

 

2.3.2.1 Binnenplanse en buitenplanse omgevingsplanactiviteiten

Binnenplanse omgevingsplanactiviteiten zijn die activiteiten die passen binnen de beoordelingsregels van het omgevingsplan en waarvoor in het omgevingsplan een vergunningplicht is opgenomen.

Buitenplanse omgevingsplanactiviteiten wijken hier (op onderdelen) vanaf. Voor dit type is het dan nodig om een vergunning voor een buitenplanse omgevingsplanactiviteit aan te vragen.

 

Vergunningen voor een buitenplanse omgevingsplanactiviteit betreffen aanvragen die niet passen binnen het omgevingsplan (van rechtswege of nieuwe stijl). Ook voor deze aanvragen geldt in beginsel de standaardprocedure van 8 weken. In sommige gevallen kan de uitgebreide procedure van toepassing worden verklaard.

Verleende vergunningen moeten binnen 5 jaar in het omgevingsplan zijn verwerkt, tenzij het om een tijdelijke vergunning gaat. De alternatieve route voor het meewerken aan een buitenplanse omgevingsplanactiviteit is het wijzigen van het omgevingsplan. Het wijzigen van het omgevingsplan is een bevoegdheid van de gemeenteraad.

 

2.3.2.2 Omgevingsplanactiviteit voor het bouwen van een bouwwerk

Een beoordeling van een aanvraag omgevingsplanactiviteit die bestaat uit bouwen ziet toe op de planologische aspecten van een bouwwerk (voorheen bestemmingsplantoets). Ofwel de beoordeling aan het omgevingsplan. Vergunningvrije omgevingsplanactiviteiten met betrekking tot het bouwen van een bouwwerk zijn omschreven in de bruidsschat (artikel 22.26). De gemeente bepaalt (deels) zelf in welke mate ze ook de omgevingsplanactiviteiten die bestaan uit bouwen vergunningsvrij, meldingplichtig of vergunningplichtig maakt.

 

2.3.2.3 Omgevingsplanactiviteit voor het slopen van een bouwwerk

De sloopactiviteit heeft vaak een relatie met andere activiteiten:

  • Een sloopactiviteit gaat in veel gevallen samen met een bouwactiviteit;

  • Is het bouwwerk dat wordt gesloopt een monument? Dan gelden voor het slopen de regels voor de monumentenactiviteit;

  • De gemeente kan in het omgevingsplan extra regels stellen. Een voorbeeld hiervan in Bladel zijn de regels ter bescherming van de groeiplaats van een monumentale boom.

2 .3.2.4 Omgevingsplanactiviteit voor monumenten, beschermd stads- of dorpsgezichten, overig cultureel erfgoed en werelderfgoed

Bij de beoordeling van aanvragen voor een omgevingsvergunning voor het in ieder opzicht wijzigen van monumenten en beschermde stads- en dorpsgezichten wordt beoordeeld of er geen onomkeerbare schade wordt toegebracht aan gemeentelijk cultuurhistorisch erfgoed. De beoordelingskaders staan in de Welstandsnota en de Omgevingsplannen van Bladel.

Daarnaast bevat de bruidsschat aanvraagvereisten met betrekking tot het ontsieren, slopen of veranderen van monumenten. Het betreft monumenten of beschermde stads-en dorpsgezichten.

 

2.3.2.5 Overige omgevingsplanactiviteiten (bruidsschat)

De bruidsschat bevat indieningsvereisten voor onder andere de volgende vergunningplichtige activiteiten. Deze kunnen gekoppeld zijn aan lokale verordeningen en regelingen.

  • Omgevingsplanactiviteit: Beperkingengebied leidingen

  • Omgevingsplanactiviteit: Plaatsen van voorwerpen op (of aan) de weg

  • Omgevingsplanactiviteit: Aanleggen of veranderen weg

  • Omgevingsplanactiviteit: Uitweg/uitrit

  • Omgevingsplanactiviteit: Alarminstallatie

  • Omgevingsplanactiviteit: Kappen van bomen of vellen van houtopstanden

  • Omgevingsplanactiviteit: Reclame; en

  • Omgevingsplanactiviteit: Opslaan roerende zaken

De bruidsschatregels zijn overgegaan in het tijdelijk Omgevingsplan. Bij ontwikkeling van het nieuwe Omgevingsplan worden keuzes gemaakt over de invulling/voortzetting van de bruidsschatregels. De ODZOB en de Veiligheidsregio zijn als ketenpartner aangesloten.

 

2.3.3 Rijksmonumentenactiviteit

Een rijksmonumentenactiviteit is een aanvulling op de omgevingsplanactiviteit voor monumenten en betreft een activiteit ‘inhoudende het slopen, verstoren, verplaatsen of wijzigen van een rijksmonument of een beschermd rijksmonument of het herstellen of gebruiken daarvan waardoor het wordt ontsierd of in gevaar gebracht’.

 

Rijksmonumenten zijn gebouwde monumenten en archeologische monumenten die volgens de Erfgoedwet in het rijksmonumentenregister staan ingeschreven. De regels over de rijksmonumentenactiviteit en over cultureel erfgoed staan in de Omgevingswet, het Omgevingsbesluit, het Bkl, het Bal, het Bbl, de Omgevingsregeling, het overgangsrecht van de Invoeringswet Omgevingswet en het omgevingsplan van rechtswege (via de bruidsschat).

 

Beschermde rijksmonumenten zijn gebouwde monumenten of archeologische monumenten die nog niet in het rijksmonumentenregister staan ingeschreven. Maar waarvoor de minister van Onderwijs, Cultuur en Wetenschap (OCW) het ontwerpbesluit tot aanwijzing als rijksmonument al naar de eigenaar heeft gestuurd. Het Bal bevat de specifieke zorgplicht (artikel 13.7) om beschadiging en vernieling aan een rijksmonument te voorkomen. Een bouwactiviteit die van invloed is op, of een rijksmonument betreft, is in dat geval ook een rijksmonumentenactiviteit. De rijksmonumentenactiviteit is vergunningsplichtig op grond van de Omgevingswet. Dit staat in artikel 5.1 lid 1 onder b van de Omgevingswet.

 

De Gemeentelijke Adviescommissie Omgevingskwaliteit 1 van de gemeente Bladel heeft de taak om te adviseren over omgevingsplanactiviteiten zoals bijvoorbeeld de aanvragen om een omgevingsvergunning voor een rijksmonumentenactiviteit. Het Ministerie van Onderwijs, Cultuur en Wetenschap is adviseur met instemming bij een rijksmonumentenactiviteit, met betrekking tot een archeologisch monument.

 

2.3.4 Milieubelastende activiteiten

Een milieubelastende activiteit is een activiteit die nadelige gevolgen voor het milieu kan veroorzaken, bijvoorbeeld bij het uitbaten van een SEVESO of IPPC-installatie en ook voor de opslag van mest, grond, baggerspecie of koolstofdioxide in de bodem, lozing van afvalwater op oppervlaktewater, geluid of de opslag van gevaarlijke stoffen. Hoofdstuk 3 van het Bal wijst de milieubelastende activiteiten aan waarvoor algemene regels gelden en bepaalt voor welke activiteiten er daarnaast een vergunningplicht geldt. In totaal gaat het om zo’n 100 verschillende activiteiten. Hoewel de milieubelastende activiteiten in deze vorm een nieuwe activiteit zijn, gaan ze zoveel mogelijk beleidsneutraal over.

 

Ook bevat de bruidsschat een aantal vergunningplichtige milieubelastende activiteiten die zijn geland in het tijdelijke omgevingsplan, zoals:

  • verwerken polyesterhars;

  • installeren gesloten bodemenergiesysteem;

  • het kweken van maden van vliegende insecten;

  • opslaan propaan of propeen;

  • tanken met LPG;

  • antihagelkanonnen;

  • biologische agens;

  • genetisch gemodificeerde organismen;

  • opslaan dierlijke meststoffen;

  • lozen in de bodem (vangnetvergunning); en

  • lozen in schoonwaterriool (vangnetvergunning).

Ook hiervoor geldt dat we zo veel als mogelijk beleidsneutraal overgaan. Zowel de vergunningverlening als het toezicht op deze activiteiten wordt voor de gemeente Bladel uitgevoerd door de ODZOB.

 

2.3.5 Maatwerkvoorschriften

Het Bal en Bbl bieden mogelijkheid tot maatwerkvoorschriften. Er zijn twee typen maatwerkvoorschriften:

  • gekoppeld aan vergunning, dan is een maatwerkvoorschrift een vergunningvoorschrift;

  • een separaat maatwerkbesluit (los van een vergunning).

Met een maatwerkvoorschrift kan de gemeente afwijken van algemene regels. De gemeente kan met maatwerkvoorschriften bijvoorbeeld:

  • algemene regels nader invullen of aanvullen;

  • eisen opstellen die strenger of minder streng zijn dan de algemene regels; en

  • afwijken van een verbod in algemene regels.

Het bevoegd gezag kan een maatwerkvoorschrift bijvoorbeeld gebruiken voor onvoorziene situaties, bijzondere gevallen, lokale omstandigheden of het bereiken van ambities voor de kwaliteit van de fysieke leefomgeving. Het maatwerkvoorschrift kan ambtshalve worden opgesteld of op verzoek.

 

Er zijn algemene uitgangspunten (paragraaf 4.3.2 Omgevingswet) die zaken als veiligheid en het beschermen van de gezondheid in het kader van maatwerkvoorschriften waarborgen. Verder zijn er ook meer specifieke uitgangspunten, zoals toegankelijkheid van bouwwerken voor mensen met een functiebeperking en het toepassen van de beste beschikbare technieken. Maatwerkvoorschriften zijn niet onbeperkt mogelijk. Beoordelingsregels voor vergunningen en de eisen aan vergunningvoorschriften gelden vaak ook voor maatwerkvoorschriften. Mogelijkheden zijn aangeduid in het Bal en Bbl. Bladel heeft in concept een handboek Omgevingsplan opgesteld waar voorzien is in het mogelijk maken van het toepassen van maatwerkvoorschriften.

 

2.3.6 Gelijkwaardige maatregel

Op grond van artikel 4.7, eerste lid, van de Omgevingswet kan in plaats van een in een algemene regel voorgeschreven maatregel (zoals een technische bouw eis in het Bbl) toestemming worden verleend om in plaats daarvan een gelijkwaardige maatregel te treffen. We bedoelen hiermee regels waaruit een vergunningplicht voortvloeit. De gelijkwaardige maatregel moet ten minste hetzelfde resultaat bereiken als met de voorgeschreven maatregel is beoogd. Maatregelen op het gebied van omgevingsveiligheid hebben als doel om mensen in gebouwen te beschermen tegen de effecten van een van buiten komende brand of explosie. Een voorbeeld is een opvanggeul voor uitstromende brandbare vloeistoffen die soms gelijkwaardig of beter beschermt dan een brandwerende gevel (wat eigenlijk de technische eis is).

 

De gelijkwaardige maatregel wordt opgenomen als extra voorschrift in de vergunning. Ketenpartners zoals de VRBZO en de ODZOB kunnen hierover adviseren.

 

2.3.7 Overige activiteiten in het kader van vergunningverlening

De volgende activiteiten zijn overige activiteiten die mogelijk zijn in het kader van vergunningverlening. Als zij in grote mate voorkomen dan kunnen zij van invloed zijn op de benodigde personele middelen:

  • Verlengen tijdelijke omgevingsvergunning bouwactiviteit;

  • Wijzigen omgevingsvergunning;

  • Wijzigen voorschriften omgevingsvergunning;

  • Intrekken omgevingsvergunning;

  • Beoordeling onderzoeksrapporten (zonder omgevingsvergunning); en

  • Niet genoemd besluit op aanvraag.

2.4 Werkwijze meldingen

De grondslag voor meldingen van voormalige vergunningplichten is te vinden in het Bal en Bbl. Anders dan bij vergunningaanvragen vindt bij de meldingen alleen een beoordeling op volledigheid plaats. Als de melding niet volledig is, wordt deze niet beschouwd als melding. We informeren in dat geval de melder hierover. Hieronder zijn een aantal belangrijk meldingsplichten toegelicht. Als een vergunningplicht is vastgesteld in een specifiek geval dan komt de meldingsplicht te vervallen.

 

2.4.1 Melding milieu

In hoofdstuk 4 van het Bal staat per milieubelastende activiteit of er een meldingsplicht geldt. Iedere melding bestaat in ieder geval uit een aantal algemene gegevens. Dat regelt artikel 2.17 van het Bal. Gegevens die de melder altijd moet aanleveren zijn:

  • de aanduiding van de activiteit, bedoeld in hoofdstuk 4;

  • de naam en het adres van degene die de activiteit, bedoeld in hoofdstuk 3, verricht;

  • het adres waarop de activiteit, bedoeld in hoofdstuk 3, wordt verricht; en

  • de dagtekening.

De meldingen van milieubelastende activiteiten heeft de gemeente Bladel volledig uitbesteed aan de ODZOB. Dit betekent dat zowel de ontvangst van de meldingen als de inhoudelijke behandeling bij de ODZOB is belegd.

 

2.4.2 Melding sloop

Met betrekking tot meldingsplichtige sloopwerkzaamheden uit het Bbl is het verplicht om minimaal 4 weken (bij uitzondering 1 week) voor het begin van de sloopwerkzaamheden de sloopactiviteit te melden bij het bevoegd gezag (artikel 7.10 van het Bbl). Vervolgens moet uiterlijk 2 werkdagen voor aanvang en 1 dag na afronding van de feitelijke sloopwerkzaamheden het bevoegd gezag daarover geïnformeerd worden (artikel 7.12 van het Bbl). De ODZOB behandelt in opdracht van de gemeente alle sloopmeldingen.

 

Tijdens de sloopwerkzaamheden moet volgens artikel 7.13 van het Bbl de volgende informatie aanwezig zijn:

  • de sloopmelding en bijbehorende informatie;

  • gegevens over hoe de veiligheid en gezondheid in de directe omgeving wordt geborgd;

  • indien van toepassing maatwerkvoorschriften, het besluit tot oplegging van een last onder bestuursdwang of last onder dwangsom en het asbestinventarisatierapport of de eindbeoordeling asbestverwijdering; en

andere voor het slopen van belang zijnde informatie zoals bijvoorbeeld de inzet van een mobiele puinbreker (op grond van afdeling 7.2 van het Bbl staat hier ook een meldingsplicht op).

 

2.4.3 Melding brandveilig gebruik

Onder de Omgevingswet is de gebruiksvergunning vervallen, maar geldt voor bepaalde gebouwen nog wel een meldingsplicht. In artikel 6.6 Bbl is een tabel opgenomen waarin per gebruiksfunctie is aangegeven vanaf welk aantal mogelijk aanwezige personen sprake is van een meldingsplicht voor brandveilig gebruik van het bouwwerk.

Op grond van artikel 6.7 Bbl moet de gebruiksmelding 4 weken voor het begin van het gebruik worden gedaan. In artikel 6.8 staan de gegevens en bescheiden die moeten worden ingediend.

 

De gemeente is hiervoor bevoegd gezag en voert regie op de behandeling van de melding. Voor de benodigde technisch inhoudelijke expertise kan de gemeente een beroep doen op ondersteuning vanuit de VRBZO.

 

2.4.4 Melding bouwactiviteit in het kader van de Wkb

Met de inwerkingtreding van de Wkb zijn een aantal zaken veranderd in het toezicht en de handhaving bij bouwactiviteiten. De gemeenten blijven verantwoordelijk voor het toezicht op de bestaande bouw en bouw- en sloopveiligheid en blijft het bevoegd gezag. Bouwtoezicht voor gevolgklasse 1 bouwwerken zijn echter primair belegd bij private kwaliteitsborgers. De preventieve toets van het bouwplan aan de bouwregelgeving vooraf is vervangen voor toetsing en toezicht door kwaliteitsborgers op het bouwwerk. Wel zijn er vaste momenten in de vorm van meldingen in het proces ingebouwd waarin de initiatiefnemer verantwoording af moet leggen aan de gemeenten over het voldoen aan de bouwtechnische voorschriften. Deze meldingen zijn opgenomen in afdeling 2.2a van het Bbl. In Figuur 5 zijn het proces en de meldingen schematisch weergegeven. In de onderstaande alinea’s lichten we het proces voor, tijdens en na de bouw toe. We benoemen daarbij ook de werkwijze die Bladel hierbij hanteert.

 

Figuur 5 Tijdlijn project onder Wkb

 

2.4.4.1 Voor de bouw

Vóór aanvang van een bouwproject is in de meeste gevallen een omgevingsvergunning voor de omgevingsplanactiviteit nodig. Daarna, uiterlijk vier weken vóór de start van de bouwwerkzaamheden, dient bij de gemeente aan te worden gegeven voor welke kwaliteitsborger is gekozen en welk instrument de kwaliteitsborger toepast. Bij deze ‘melding bouwactiviteit’ worden alle benodigde gegevens en bescheiden aangeleverd, waarna een termijn van vier weken aanvangt.

 

Twee dagen vóór de daadwerkelijke start van de bouw maakt de initiatiefnemer hiervan een melding bij de gemeenten. Tijdens de bouw geeft de kwaliteitsborger uitvoer aan zijn taak. Hij heeft de plicht om technische onvolkomenheden, waarbij de afgifte van de verklaring door de kwaliteitsborger in gevaar komt, direct te melden bij de gemeenten als een melding non-conformiteit. De verklaring zorgt voor een gerechtvaardigd vertrouwen dat het bouwwerk voldoet aan de technische eisen van het Bbl.

 

2.4.4.2 Tijdens de bouw

Is tijdens de bouw sprake van een strijdigheid die de verklaring van de kwaliteitsborger over de kwaliteit van het bouwwerk in de weg staat (3.86 lid 1, Besluit kwaliteit leefomgeving (Bkl)), dan is de kwaliteitsborger verplicht de gemeenten hierover te informeren.

 

2.4.4.3 Na de bouw

Na het einde van de bouwwerkzaamheden – maar uiterlijk tien werkdagen vóór ingebruikname van het bouwwerk – legt de initiatiefnemer verantwoording af bij de gemeenten. Dit doet de initiatiefnemer door een gereedmelding in te dienen met daarbij een dossier bevoegd gezag en een verklaring van de kwaliteitsborger. In het dossier bevoegd gezag worden gegevens en bescheiden opgenomen die minimaal nodig zijn om adequaat invulling te kunnen geven aan de taken en verantwoordelijkheden van de gemeenten. Het betreft de informatie over de wijze waarop bij het bouwen rekening is gehouden met het borgingsplan en informatie die het inzichtelijk maakt dat het bouwwerk voldoet aan de bouwtechnische voorschriften. Doel van het dossier bevoegd gezag is dat de gemeenten – bijvoorbeeld in geval van een calamiteit of toekomstige verbouwingen – over informatie beschikken die nodig is voor het toezicht op het gerealiseerde bouwwerk.

 

2.4.4.4 Werkwijze gemeente Bladel

De gemeente Bladel checkt de melding bouwactiviteiten en de melding start bouw ter controle steekproefsgewijs. Ook heeft zij de interne afspraak dat bij deze meldingen binnen 4 weken gereageerd wordt. Ook gereedmeldingen checken we steekproefsgewijs. Wanneer deze binnenkomt wordt deze geregistreerd.

 

Bij de melding start bouw voert de gemeente ruimtelijk controle uit in lijn met de omgevingsvergunning. Om te zorgen dat meldingen ook echt gebeuren communiceert de gemeente actief naar de aannemer dat ze een start bouwmelding moeten doen. Hiervoor is in het besluit een passage opgenomen op welke wijze men dat moet doen.

 

3. Behoorlijk bestuur

De gemeente houdt zich bij de taakuitvoering aan de algemene beginselen van behoorlijk bestuur, zoals het zorgvuldigheidsbeginsel, het vertrouwensbeginsel en het gelijkheidsbeginsel. We bekijken bij gemeentelijke beleidsvrijheid voortdurend naar nut en noodzaak ten aanzien van het aanvraagproces en de vergunningsvoorwaarden. Overbodige toetsingskaders, procedure stappen en indieningsvereisten worden geschrapt indien deze niet noodzakelijk zijn voor een objectieve toets van de aanvraag.

 

4. APV en Bijzondere wetten

 

4.1 Beoordelingscriteria

De volgende wetten en (gemeentelijke) regelingen zijn van toepassing op de beoordeling van de vergunningen in het kader van de APV en Bijzondere Wetten.

 

4.1.1 APV

Onze Algemene Plaatselijke Verordening 2024 (APV) bevat bepalingen die dienen ter bescherming van zaken als de openbare orde, de veiligheid en het milieu. In de APV kunnen mogelijkheden worden gecreëerd tot het verlenen van vergunningen en ontheffingen van verboden. De keuze tussen vergunning en ontheffing wordt in het algemeen bepaald door de aard van de activiteiten. Zijn die onder bepaalde voorwaarden aanvaardbaar (of zelfs gewenst), dan ligt een vergunningenstelsel voor de hand. Gaat het in de regel om ongewenst gedrag, dat onder bepaalde omstandigheden bij wijze van uitzondering aanvaardbaar is, dan valt te denken aan een systeem van ontheffingen. Daarbij zal het vaak gaan om het inperken van de gevolgen van de activiteit. Wij actualiseren elk jaar de APV.

 

4.1.2 Alcoholwet

Vanaf 1 juli 2021 is de Drank- en Horecawet overgegaan in de Alcoholwet. In deze wet staan (vergunning)regels voor bedrijven en werkzaamheden waarin of in het kader waarvan alcoholhoudende drank worden verstrekt.

 

4.1.3 Wet op de Kansspelen

In de Wet op de Kansspelen staan regels omtrent vergunningen voor kansspelen, zoals loterijen, gokken en casino’s. De gemeente heeft in de APV nadere regels gesteld ten aanzien van deze bepalingen.

 

4.1.4 Winkeltijdenwet

Wanneer winkels open mogen of dicht moeten zijn, is geregeld in de Winkeltijdenwet. Het uitgangspunt van de Winkeltijdenwet is dat de winkels op zon- en feestdagen en voor 6.00 uur en na 22.00 uur gesloten zijn. Maar gemeenten kunnen zelf bepalen of (en in hoeverre) zij vrijstelling of ontheffing verlenen van deze verboden. De gemeente Bladel heeft hiervoor op 1 februari 2024 het Vrijstellingenbesluit Winkeltijdenwet vastgesteld.

 

4.1.5 Huisvestingswet

De Huisvestingswet biedt de mogelijkheid om in een huisvestingsverordening regels vast te leggen over de toewijzing van huurwoningen en over het bepalen van de urgentievolgorde voor woningzoekenden.

De gemeente Bladel heeft woonbeleid opgesteld en werkt met twee woonvisies, hiermee zijn de volkshuisvestelijke doelstellingen goed gewaarborgd. Door de combinatie van twee visies is het voor initiatiefnemers soms niet duidelijk welke regels er gelden. Het lokaal uitvoeringskader biedt deze duidelijkheid. Per locatie en type initiatief wordt aangegeven wat de wensen en eisen zijn. Het lokaal uitvoeringskader is geen nieuwe visie, maar een aanvulling op de bestaande woonvisies.

 

4.2 Werkwijze APV en Bijzondere Wetten

 

4.2.1 Evenementen

De vergunningplicht voor evenementen is opgenomen in de Algemene Plaatselijke Verordening (APV) 2024. Daarin staat dat het verboden is om zonder of in afwijking van een vergunning van de burgemeester een evenement te organiseren. Onder voorwaarden kan worden volstaan met een melding van het evenement.

 

Dit is het geval als er voldaan wordt aan onderstaande voorwaarden:

  • a.

    het aantal aanwezigen niet meer bedraagt dan 150 personen;

  • b.

    de activiteiten plaatsvinden tussen 08:00 uur en 23:59 uur;

  • c.

    geen muziek ten gehore wordt gebracht voor 08:00 uur of na 23:59 uur, dan wel in dit tijdsbestek het maximaal toelaatbare geluidsniveau van 70 dB(A) en 85 dB(C) op de gevels van omringende woningen niet wordt overschreden;

  • d.

    de activiteiten niet plaatsvinden op de rijbaan, (brom)fietspad of parkeerplaats of anderszins een belemmering vormen voor het verkeer en de hulpdiensten; en

  • e.

    slechts kleine objecten worden geplaatst met een oppervlakte van maximaal 25 vierkante meter in totaal.

Voor evenementen die hier niet binnen vallen is dus een vergunning nodig. De aanvraag voor een B of C moet uiterlijk 12 weken voorafgaand aan het evenement ingediend zijn. Onderdeel van deze aanvragen is een gebruiksmelding in het kader van het Besluit brandveilig gebruik en basishulpverlening overige plaatsen (Bgbop).

 

Een vergunningaanvraag kan door de burgemeester buiten behandeling worden gesteld als de aanvraag minder dan 12 weken voor de beoogde datum van de beoogde activiteit is ingediend en daardoor een behoorlijke behandeling van de aanvraag niet mogelijk is.

 

Als aanvulling op de APV heeft de burgemeester het uitvoeringsbeleid evenementen gemeente Bladel 2024 vastgesteld. Dit dient als handboek bij het verlenen van evenementen en biedt een kader voor de belangenafweging ten behoeve van de besluitvorming bij evenementen.

 

4.2.2 Alcoholwet

Op basis van de Alcoholwet hebben horeca- en slijtersbedrijven, maar ook paracommerciële rechtspersonen (zoals sportkantines en buurt- en dorpshuizen), een vergunning van de burgemeester nodig voor het verstrekken van alcoholhoudende drank.

 

De Alcoholwet bepaalt welke stukken bij de vergunningaanvraag ingediend moeten worden en geeft het wettelijke toetsingskader aan. Elke aanvraag wordt volledig getoetst en zo nodig worden er voorschriften aan de vergunning verbonden. Vanuit het wettelijke toetsingskader is er een beoordeling van het levensgedrag. Bij relevante antecedenten van (toekomstige) leidinggevenden van het horecabedrijf of het slijtersbedrijf vindt altijd afstemming met de politie plaats.

 

In de Alcoholwet staat in artikel 4 dat bij verordening regels kunnen worden gesteld over paracommerciële rechtspersonen. In artikel 6 staat dat op de voorbereiding van een beslissing tot verlening van een vergunning aan een paracommerciële rechtspersoon de uitgebreide procedure van toepassing is als bedoeld in Afdeling 3.4 van de Algemene wet bestuursrecht. Verder staan er nog inhoudelijke beoordelingsregels in artikel 8, lid 6 en artikel 9, regels over aanvraagformulieren in artikel 26 en strafrechtelijke bepalingen in artikel 45.

 

In onze APV zijn regels over paracommercie opgenomen (artikel 2.34b), vooral om daarmee oneerlijke concurrentie tegen te gaan. Deze regels hebben betrekking op bijeenkomsten van persoonlijke aard en bijeenkomsten die gericht zijn op personen die niet of niet rechtstreeks bij de activiteiten van de betreffende rechtspersoon betrokken zijn.

 

4.2.3 Wet Bibob

Op basis van de Wet bevordering integriteitsbeoordelingen door het openbaar bestuur (hierna: Wet Bibob) wordt beoordeeld of er redenen aanwezig zijn om de aanvraag te weigeren of daaraan voorschriften te verbinden dan wel een advies als bedoeld in artikel 9 van de Wet Bibob bij het Landelijk Bureau Bibob aan te vragen. In de Beleidsregel Bibob gemeente Bladel staat aangegeven in welke gevallen de Wet Bibob wordt toegepast. Binnen de 8 gemeenten van het basisteam de Kempen is intensief samengewerkt tot de totstandkoming van het nieuwe Bibob beleid. Tasforce Riec heeft dit proces ondersteund door de inzet van juridische expertise.

 

Een eenduidig beleid binnen de regio zorgt ervoor dat de dijken overal even hoog zijn. Overtreders van wet- en regelgeving krijgen overal in Brabant dezelfde behandeling.

 

 

Hoofdstuk 3: Toezichtstrategie

 

1. Inleiding

Dit hoofdstuk beschrijft de toezichtstrategie. Het totaaloverzicht van de toezichtstrategieën is weergegeven in de onderstaande figuur. Hierin staat het proces en de structuur van de toezicht- strategieën van de Omgevingswet taken

 

Figuur 6 Schematische weergave toezichtstrategie

 

De toelichting van de toezichtstrategie volgt het bovenstaande schema. Voorafgaand aan deze specifieke toelichting geven we eerst een algemene beschrijving van toezicht, de verschillende vormen van toezicht en de algemene werkwijze.

 

2. Wat is toezicht?

Onder toezicht wordt verstaan het controleren of de wettelijke bepalingen worden nageleefd. Toezicht is grofweg in te delen in twee soorten; toezicht op de naleving en opsporing. Toezicht op de naleving zijn werkzaamheden die wij verrichten om na te gaan of voorschriften worden nageleefd. Opsporing bestaat uit werkzaamheden om vast te stellen of een strafbaar feit is gepleegd, wanneer hier een redelijk vermoeden van is. Het onderscheid tussen deze twee vormen wordt ook weleens aangeduid met structureel of reactief toezicht.

 

Het toezicht op de vergunningen en meldingen, de thematische controle tijdens de gebruiksfase, projectmatig toezicht op de bestaande voorraad en surveillance vallen onder toezicht op de naleving.

 

Toezicht aan de hand van klachten en incidentmeldingen, niet-routinematig toezicht, kan zowel onder toezicht op de naleving als onder opsporing vallen. Dit is afhankelijk van de aard en de inhoud van de klacht of incidentmelding. Over het algemeen valt toezicht dat we doen na klachten en incidentmeldingen binnen het omgevingsrecht onder toezicht op de naleving.

 

Een toezichthouder heeft naast het houden van toezicht op zijn of haar eigen beleidsterrein ook een signalerende functie. Zo kunnen toezichthouders ook de ogen en oren zijn voor andere specialismen en kunnen zij indien noodzakelijk een signaal afgeven als zij een overtreding constateren dat buiten hun eigen specialisme valt.

 

Onze toezichthouders werken ook samen met politie en het Openbaar Ministerie om ondermijning en criminaliteit tegen te gaan. Dit doen zij in samenwerkingsverbanden zoals het KIT (Kempen Interventie Team) Ook hebben toezichthouders een signaleringsfunctie, en staan zij in die hoedanigheid in contact met politie en OM.

 

3. Algemene werkwijze van toezicht

Deze paragraaf beschrijft de algemene werkwijze voor toezicht op het gebied van de Omgevingswet taken. De paragrafen die hierop volgen beschrijven de verschillende toezicht vormen en de werkwijze die wij daarbij hanteren.

 

3.1 Voorbereiding van toezicht

Wij dragen zorg voor de kwaliteit van de uitvoering van toezicht en zorgen ervoor dat toezichthouders de controles op een uniforme wijze uitvoeren. Dit is onder andere mogelijk door een goede voorbereiding. Voordat een controle wordt uitgevoerd, beoordeelt en verzamelt de toezichthouder altijd eerst de relevante documenten bij een casus. Als toezicht plaatsvindt naar aanleiding van een vergunning zijn deze documenten samengevoegd in een dossier en terug te vinden in het digitale systeem Powerbrowser. De volledigheidstoets op de stukken is in dat geval al gedaan door vergunningverlening. Uitgezonderd hiervan zijn de documenten die aangeleverd worden na de vergunningenprocedure.

 

De vergunningverlening maakt na de vergunningenprocedure de toezichtzaak aan en levert de relevante stukken aan. Eventueel beoordeelt de toezichthouder, in overleg met de vergunningverlener, de achteraf aan te leveren stukken op volledigheid. Ook kunnen toezichthouders uit andere disciplines worden betrokken.

 

3.2 Werkwijze prioritair werken

De prioriteit van een activiteit bepaalt de wijze waarop aan toezicht uitvoering wordt gegeven. Zo controleren wij intensiever bij toezichttaken met een hoge prioriteit en dus een hoger risico, dan bij taken met een lage prioriteit. Hierbij willen we benadrukken dat klachten zich niet laten plannen. Wel kunnen wij op basis van de prioritering bepalen hoe wij reageren op de klacht. Daarnaast ruimen wij tijd in de jaarplanning in voor de afhandeling van klachten. In Hoofdstuk 6 staat de werkwijze prioritair werken verder beschreven.

 

3.3 Rapportage

 

3.3.1 Zaakrapportage

Om de uitvoering te kunnen monitoren moeten alle zaken geregistreerd worden. De toezichthouders slaan de doorlopen stappen, de genomen beslissingen en verdere relevante documenten daarom op in de daarvoor bedoelde applicaties. De volgende gegevens worden geregistreerd:

  • Uitgevoerde (her)controles;

  • Geconstateerde overtredingen;

  • Opgelegde bestuurlijke sancties;

  • Processen verbaal;

  • Verzoeken tot handhaving; en

  • Klachten of meldingen over mogelijke overtredingen waar actie op is ondernomen.

3.3.2 Communicatie rapportage

Het controlerapport wordt ter beschikking gesteld aan de gecontroleerde. Verder maken we het rapport alleen openbaar op verzoek van belanghebbenden of in het kader van juridische procedures. Persoonlijke gegevens van derden en/of toezichthouders anonimiseren wij daarbij.

 

3.3.3 Beleidscyclus

De gegevens in de zaakrapportage leveren informatie over het effect van de handelingen die we uitvoeren op het naleefgedrag van wet- en regelgeving. Als een activiteit niet het gewenst effect oplevert vormt dit input om de interventiestrategie aan te passen. Op die manier draagt zaakrapportage op langer termijn bij aan de strategievorming. Daarnaast kunnen wij de analyse van de zaakrapportage gebruiken om onderwerpen voor toekomstige projectmatig(e) toezicht en handhaving te bepalen.

 

4. Toezicht en handhaving onder de Omgevingswet

In de onderstaande alinea’s beschrijven we de veranderingen voor toezicht en handhaving onder de Omgevingswet en onze werkwijze hierin.

 

4.1 Van vergunningverlening naar toezicht onder de Omgevingswet

Bij een meervoudige vergunningaanvraag wijzigt in een aantal gevallen de bevoegd gezag rol van rijkspartijen naar die van advies- en instemmingsorgaan. De dubbele handhavings- en toezichtbevoegdheid met het bevoegd gezag die ontstaat in aangewezen gevallen vraagt om goede samenwerkingsafspraken.

 

4.1.1 Bevoegd gezag

Uitgangspunt onder de Omgevingswet is ‘decentraal, tenzij’, waardoor doorgaans de gemeenten bevoegd gezag zijn ten aanzien van activiteiten, of (voor wateractiviteiten) het waterschap. Slechts in uitzonderingsgevallen is de provincie of het Rijk bevoegd gezag. De uitzonderingen staan in hoofdstuk 4 van het Omgevingsbesluit (onder andere voor de magneetactiviteit).

 

Het bevoegd gezag voor vergunningverlening is eveneens het bevoegd gezag om toezicht te houden op de naleving van de vergunning en indien nodig te handhaven.

 

4.1.2 Advies en advies met instemming

De Omgevingswet schrijft voor dat het bevoegd gezag in bepaalde gevallen om advies moet vragen voor het beslist op een aanvraag om een omgevingsvergunning of een maatwerkvoorschrift. Soms is er ook instemming van dat adviesorgaan nodig voor het nemen van een besluit. Een bestuursorgaan heeft alleen een advies- of advies en instemmingsbevoegdheid als het zelf geen bevoegd gezag is voor de activiteit waar het om gaat. Een bestuursorgaan heeft meestal een advies- of instemmingsbevoegdheid in gevallen waarin het normaliter bevoegd gezag zou zijn, maar het door een magneetactiviteit van provincie of Rijk die onderdeel is van de aanvraag toch geen bevoegd gezag is.

 

Het bestuursorgaan dat advies geeft op onderdelen van een vergunning heeft geen specifieke toezicht- en handhavingsbevoegdheden. Een adviesorgaan dat instemming heeft verleend kan een mede-handhavingsbevoegdheid hebben. Dan is zowel het bevoegd gezag als het bestuursorgaan dat de instemming heeft gegeven bevoegd tot handhaven (mede-handhavingstaak). Deze gevallen staan in artikel 13.3 van het Omgevingsbesluit. In de regels is geen nadere werkwijze vastgelegd. Bevoegd gezag en instemmingsorgaan dienen hierover dus nadere samenwerkingsafspraken te maken.

 

Wanneer een lager bevoegd gezag taken uitvoert die bij een hoger bevoegd gezag horen te liggen (zoals in het geval dat een gemeente taken van een provincie of het rijk waarneemt), zonder hiervoor een dienstverleningsovereenkomst gesloten te hebben, hebben gemeenten de bevoegdheid om toezicht en handhaving over te dragen aan het ‘nieuwe’ bevoegde gezag voor de zogenaamde magneetactiviteiten. Dit kan alleen met instemming van het ontvangende orgaan. Dit is de flexibiliteitsregeling en sluit aan bij het beginsel ‘eens bevoegd gezag, altijd bevoegd gezag’.

 

4.2 Algemene regels en zorgplichten onder de Omgevingswet

Voor meer activiteiten geldt straks een algemene zorgplicht, een algemeen verbod of een specifieke zorgplicht. Toezicht en handhaving op de zorgplicht vereist een andere werkwijze dan toezicht en handhaving op regels: regels zijn immers (vaak) helder en duidelijk, terwijl de zorgplicht ruimte laat voor discussie over het wel of niet daaraan voldoen.

 

4.3 Evaluatie en monitoring

Aangezien de stelselwijzigingen veel vragen van zowel inwoners, bedrijven als de gemeentelijke organisatie neemt de gemeente Bladel in het uitvoeringsprogramma extra uren op om deze veranderende manier van werken de komende jaren regelmatig te evalueren en te monitoren.

 

5. Toezicht op de Omgevingswet taken

5.1 Vergunningentoezicht onder de Omgevingswet

De Omgevingswet maakt een onderscheid tussen toezicht op de omgevingsvergunning voor Omgevingsplanactiviteit en de omgevingsvergunning voor de Bouwactiviteit.

 

5.1.1 Toezicht op de omgevingsvergunning voor de Omgevingsplanactiviteit

Wij houden toezicht op de uitvoering van werkzaamheden waarvoor een omgevingsvergunning voor de Omgevingsplanactiviteit noodzakelijk is. Dit gebeurt door controles tijdens de uitvoeringsfase van werken. Zo waarborgen we dat onder andere een ruimtelijke en cultuurhistorische basiskwaliteit van de bebouwde en onbebouwde omgeving wordt bereikt.

 

Structureel

  • Omgevingsvergunningen voor bouwwerkzaamheden controleren wij tijdens de uitvoering. Nadruk bij deze controles heeft de naleving van de vergunningvoorschriften voor de omgevingsplanactiviteit;

  • Omgevingsvergunningen voor een monument controleren wij op het voldoen aan de voorschriften;

  • Locaties waar vergunningen voor omgevingsplanactiviteiten geweigerd/buiten behandeling zijn gelaten controleren wij indien nodig op eventuele illegale bouw; en

  • Tijdelijke vergunningen controleren wij na afloop van de instandhoudingstermijn.

Reactief

  • Toezicht en handhaving op basis van klachten en meldingen gerelateerd aan (het ontbreken van) een omgevingsvergunning.

5.1.2 Toezicht op de omgevingsvergunning voor de Bouwactiviteit

Wij houden toezicht op de uitvoering van werkzaamheden waarvoor een omgevingsvergunning voor de Bouwactiviteit noodzakelijk is (gevolgklasse 2 en 3). Dit gebeurt door tijdens de uitvoeringsfase van werken door controles te waarborgen dat o.a. een bouwkundige, (brand)veilige, milieukundige basiskwaliteit van de bebouwde en onbebouwde omgeving wordt bereikt.

 

Voor toezicht tijdens de bouw- of realisatiefase hebben we een toezichtprotocol uitgewerkt. Het landelijke toezichtprotocol (LTP) van de Vereniging BWT Nederland is de basis voor het gemeentelijk protocol. We gebruiken checklists vanuit het protocol. Op onderdelen waaraan een bouwplan intensiever wordt getoetst, wordt ook intensiever toezicht gehouden.

 

Structureel

  • Omgevingsvergunningen voor bouwwerkzaamheden controleren wij tijdens de bouw op basis van de vergunningvoorschriften per bouwcategorie en de daarin opgenomen controlepunten per bouwfase. Nadruk bij deze controles zijn de constructieve veiligheidseisen van een bouwwerk;

  • Omgevingsvergunningen voor een monument en reclame controleren wij op het voldoen aan de voorschriften;

  • Locaties waar vergunningen geweigerd/buiten behandeling zijn gelaten controleren wij indien nodig op eventuele illegale bouw; en

  • Tijdelijke vergunning controleren wij na afloop van de instandhoudingstermijn.

Reactief

  • Toezicht en handhaving op basis van klachten en meldingen gerelateerd aan (het ontbreken van) een omgevingsvergunning.

5.2 Meldingentoezicht onder de Omgevingswet

 

5.2.1 Melding bouwactiviteit (gevolgklasse 1)

Bij bouwen onder kwaliteitsborging is een meldingsplicht ingevoerd voor bouwwerken die niet vergunningvrij zijn en die vallen onder gevolgklasse 1. In de bouwmelding moet de initiatiefnemer van het bouwen aan het bevoegd gezag melden welk instrument wordt toegepast en welke kwaliteitsborger toeziet op de bouw. Tevens moet de melder een risicobeoordeling en een borgingsplan overleggen bij de melding. De melding moet uiterlijk 4 weken voor start bouw worden ingediend.

 

De gemeente Bladel zal steekproefsgewijs toetsen of de aangeleverde stukken goed zijn aangeleverd. De steekproef zal bestaan uit een mix van verschillende kleinere en grotere projecten.

 

5.2.2 Gereedmelding

Na afronding van de bouwfase is de uitvoerder verplicht een gereedmelding in te dienen. Deze verplichting geldt voor alle omgevingsplanactiviteiten. Voor bouwwerken die vallen onder gevolgklasse 1 bevat deze melding ook een dossier bevoegd gezag en een verklaring van de kwaliteitsborger.

 

Voor zowel de melding bouwactiviteit als de gereedmelding geldt dat handhaving volgt als er geen correcte melding wordt ingediend. Handhaving is en blijft namelijk een bevoegdheid van de gemeente. De werkwijze bij de handhaving gebeurt in lijn met onze prioritering (zie Hoofdstuk 7).

 

5.2.3 Sloopmelding

Toezicht op de bedrijfsmatige verwijdering van asbest is een (milieu)taak die de ODZOB uitvoert. Dit betreft een basistaak die verplicht is overgedragen. Afhankelijk van de risicoklasse (1, 2 of 3) van een asbestverwijdering wordt een percentage van de locatie gecontroleerd aan de hand van een landelijk vastgestelde checklist. Daarnaast wordt de administratieve afhandeling beoordeeld in het kader van ketentoezicht. Het toezicht op de fysieke sloop (na verwijdering asbest) is een taak waarvoor wij als gemeente nog steeds verantwoordelijk zijn en hebben uitbesteed aan de ODZOB. Dit betreft met name een controle op het daadwerkelijk slopen van het pand en de administratieve verwerking van gegevens in de gemeentelijk systemen. Als een sloopveiligheidsplan noodzakelijk is, wordt gecontroleerd of conform dit plan gewerkt wordt.

 

Daarnaast zorgen controles in de sloopfase ervoor dat gebouwen op een veilige en milieuverantwoorde wijze worden gesloopt, met inachtneming van geldende wet- en regelgeving.

 

Toezicht op basis van de sloopmelding zonder asbest vindt enkel plaats bij volledige sloop in het kader van de Basisregistratie Adressen en Gebouwen (BAG).

 

5.2.4 Melding brandveilig gebruik

De gemeente is bevoegd gezag en voert regie op de behandeling van de melding. Voor de benodigde technisch inhoudelijke expertise kan de gemeente een beroep doen op ondersteuning vanuit de VRBZO.

 

5.3 Toezicht tijdens de gebruiksfase

 

5.3.1 Toezicht op brandveiligheid

De inzet op het gebied van brandveiligheid richt zich met name op het verbeteren van het brandveilig gebruik van bestaande gebouwen. Dit betekent dat er periodiek aandacht wordt besteed aan de brandveiligheid van gebouwen met een hoog risico. De VRBZO voert het toezicht uit op brandveiligheid. Eventuele handhaving voeren wij vervolgens zelf uit.

 

De kans op brand en de daaruit voortkomende gevolgen worden in belangrijke maten bepaald door de mensen die in een bouwwerk verblijven. Door in te zetten op gedrag en bewustzijn bevordering worden gebouwgebruikers ondersteund in het veilig gebruiken van hun bouwwerken. Gebruiksfuncties met een verhoogd risico krijgen hierbij extra aandacht. Voor de benodigde technisch inhoudelijke expertise kan de gemeente een beroep doen op ondersteuning vanuit de VRBZO. Eventuele handhaving voeren wij vervolgens zelf uit.

 

In afstemming tussen gemeente en VRBZO wordt bepaald welke bouwwerken of doelgroepen in het jaarlijkse uitvoeringsprogramma worden opgenomen.

 

5.3.2 Toezicht op milieubelastende activiteiten

De ODZOB houdt voor ons het toezicht op alle milieubelastende activiteiten. De ODZOB is een gemeenschappelijke ambtelijke dienst van de regio Zuid- en Oost-Brabant. Deze houdt in opdracht van de gemeenten toezicht op de naleving van milieuregels bij bedrijven door het uitvoeren van controles en het zo nodig opleggen van sancties bij overtredingen. Wanneer de milieuvergunning is verleend of de melding Activiteitenbesluit wordt geaccepteerd, worden de controles door de ODZOB ingepland en uitgevoerd. Structureel vindt overleg plaats met de ODZOB (voor de milieu- en bodemtaken) en de veiligheidsregio (voor de brandveiligheidstaken). Toezichtprogramma’s worden zoveel mogelijk afgestemd. Op basis van het integrale handhavingsbeleid kiezen we ervoor de periodieke (milieu)controles tijdens de gebruiksfase zo veel mogelijk integraal uit te voeren. De bevindingen worden, afhankelijk van het dossier, afgestemd met ODZOB, Politie, Vreemdelingenpolitie, Belastingdienst, Veiligheidsregio Zuid- en Oost-Brabant, Waterschap, de douane, Koninklijke marechaussee, Nederlandse Voedsel- en Warenautoriteit of Algemene Inspectiedienst (extern).

 

5.4 Projectmatig toezicht onder de Omgevingswet

Als er vanuit bestuurlijke wensen of calamiteiten bepaalde thema’s, objecten en/of gebieden een hoge prioriteit krijgen en projectmatig opgepakt worden, werken wij dit uit in het jaarverslag en zo nodig in het uitvoeringsprogramma. In het jaarverslag nemen wij op met welke (onvoorziene) ontwikkelingen we te maken hebben gekregen en in het uitvoeringsprogramma nemen we de werkwijze en de beschikbare middelen voor het projectmatige toezicht op.

 

5.5 Integraal projectmatig toezicht openbare orde en veiligheid

De aanpak van georganiseerde criminaliteit vraagt om een stevige aanpak van zowel de gemeente als het OM, de belastingdienst en de politie. Het effectief bestrijden vraagt veel meer dan alleen een strafrechtelijke invalshoek. Een integrale aanpak dus, vanuit strafrecht, fiscaalrecht en bestuursrecht met als doel het verstoren van criminele handel, vitale elementen, logistieke processen en gelegenheidsstructuren. Deze aanpak wordt verder vertaald naar de drie pijlers; actie, maatschappelijke weerbaarheid en bestuurlijke weerbaarheid. De pijler actie bestaat uit voorkomen, verstoren, bestraffen. En de korte klap.

De pijler weerbare samenleving zet in op bewustwording van inwoners, jeugd/ jonge aanwas voorkomen. En de laatste pijler zet zich in op weerbare overheid, Brabantse Norm weerbare overheid en het voorkomen. Ook werkt de gemeente Bladel thema gericht en gaat de komende periode veel aandacht naar industrieterreinen en naar het thema buitengebied.

 

5.5.1 Kempen Interventie Team (KIT)

De gemeente Bladel maakt deel uit van het Kempen Interventie Team (KIT). Dit is een samenwerking met diverse partners zoals de ODZOB, politie, VRBZO en Enexis. Allen gemeenten die deel uit maken van het basisteam de Kempen zijn hier ook bij aangesloten. Deze samenwerking heeft een preventief karakter. Deze acties zijn vooral bedoeld om een betere en veilige leef- en werkomgeving te creëren in de wijk. Daarnaast kan het KIT worden ingezet als instrument om ondermijning tegen te gaan.

 

Het gaat om:

  • het integraal uitoefenen van toezicht op en handhaving van wettelijke en lokale regelgeving, het voorkomen en signaleren van strafbare feiten en het handhaven van de openbare orde en veiligheid, ieder op basis van eigen toegekende wettelijke bevoegdheden en verantwoordelijkheden. De handhaving en het toezicht richten zich onder andere op het verzamelen van indicaties op, of signalering van strafbare feiten. Denk hierbij onder andere aan controles op onrechtmatige bewoning, illegale hennepkwekerijen, illegale werknemers, mensenhandel, strijdig gebruik, verleende vergunningen en ontheffingen, milieuregels, uitkeringsfraude, overtreding of fraude op belastingwetgeving, illegaal aftappen elektra en gas en strafrechtelijke overtredingen. Daarnaast controleren we regelmatig op kamerverhuur, horeca, smart- grow- en headshops en belwinkels. Per casus wordt in onderling overleg een strategie naar de meest effectieve en efficiënte aanpak opgesteld, waarbij noodzakelijk verder onderzoek wordt overgedragen aan de betreffende verantwoordelijke afdelingen in de organisaties van de partners;

  • een professionele aanpak en professioneel overheidsoptreden naar inwoners en bedrijven;

  • het benutten en bevorderen van elkaars netwerk, ervaring en expertise;

  • het op basis van ervaringen en inzicht vanuit de uitvoering, doen van beleidsvoorstellen aan de verschillende partners.

5.5.2 Overlast gevende panden

Op basis van een intensieve en integrale samenwerking tussen gemeente, politie en woningbouwcorporaties willen we een einde maken aan structurele en/of ernstige overlast die wordt ervaren door bewoners. De overlast is divers van aard en wordt onder andere veroorzaakt door:

  • Te veel bewoners in een pand

  • Drugsoverlast

  • Vervuiling

  • Illegale inschrijvingen BRP

  • Strijdig gebruik op basis van het bestemmingsplan

In veel situaties blijkt een gesprek op locatie tijdens de controles voldoende om de overlast te beëindigen of kan er via een andere discipline vanuit het netwerk worden ingeschakeld. Denk hierbij aan MD, WSZ (Woningstichting de Zaligheden). Verder is er WOT-COB overleg.

 

WOT-COB

Dit is het woon overlast-team casuïstiek overleg Bladel in dit overleg worden allerlei casussen besproken en wordt er daar waar nodig is informatie uitgewisseld. (Hierbij worden de richtlijnen over privacy van de AVG in acht genomen. Hierbij sluiten de volgende partners aan.

 

Kempenplus

Welzijn de Kempen

Secretariële ondersteuning WOT/COB

MEE Zuid-Oost Brabant

Zuidzorg

Coördinator Lunetzorg

Kwartiermaker GGzE

Woningstichting de Zaligheden (WSZ)

Kempenplus

Lumens Werkt

MEE Zuid-Oost Brabant

Kempenteam

Coördinator Politie Bladel/Hapert

WMO consulent (zorgloket Bladel)

Integrale Veiligheidscoördinator Bladel

Coördinator Zorgloket Bladel en Voorzitter WOT/COB

Teamleider Huishoudelijke Hulp RSZK

Preventiewerker Novadic-Kentron

Clientondersteuner MEE de Meent Groep

Schuldhulpverlening

 

5.5.3 Aanpak soft- en harddrugs

De hoofddoelstelling van de bestuurlijke drugsaanpak is, om door middel van een intensieve aanpak, het aantal gebruik, verkoop en productielocaties en de daarmee gepaard gaande overlast, gevaarzetting (vooral brand- en elektrocutiegevaar) en verloedering terug te dringen.

Door bestuursrechtelijke, strafrechtelijke, fiscaalrechtelijke en privaatrechtelijke maatregelen op elkaar af te stemmen, wordt het wegnemen van factoren en gelegenheidsstructuren van de georganiseerde hennepteelt bevorderd.

 

Voor de toepassing van artikel 13b Opiumwet is nieuw beleid opgesteld. De werkwijze is als volgt:

  • Medewerkers Veiligheid; zij ontvangen de bestuurlijke rapportage en coördineren het proces.

  • Medewerkers bouwtoezicht – en handhaving; hebben een informerende en adviserende rol bij het tot stand komen van het besluit richting een aantal afdelingen, zij zijn verantwoordelijk voor de uitvoering, het versturen van de vooraankondigingen voor het opleggen van een last onder dwangsom en planning en uitvoering van de daadwerkelijke sluiting van het pand. Ook controleren ze de gesloten panden periodiek op eventuele inbraak. Een sluiting kost 40 uur plus tijd voor nazorg.

  • Juridisch medewerkers: zijn verantwoordelijk voor de juridische afhandeling van dossiers, zoals het opstellen van het definitieve besluit met daarin een reactie op de eventueel ingediende zienswijzen, het voeren van de voorlopige voorzieningen procedure bij de rechtbank en het behandelen van het bezwaarschrift.

6. Toezicht op basis van klachten en incidentmeldingen

Klachten en de behandeling daarvan komen in meerdere taakvelden naar voren. De ODZOB behandelt alle klachten over de milieubelastende activiteiten. Ook behandelt de ODZOB klachten over slopen. De gemeente behandelt de klachten over onder andere bouwen en openbare ruimte.

 

Klachten en meldingen kunnen per telefoon, schriftelijk, per e-mail, via de Buiten Beter app of via de website van de gemeente binnenkomen. Bij anonieme verzoeken wordt de impact ingeschat. Afhankelijk van deze inschatting wordt eventueel verdere actie ondernomen. Het streven is om de klager binnen twee werkdagen op de hoogte te stellen dat de klacht is ontvangen en te informeren over het vervolg.

 

Voor milieucalamiteiten (bijvoorbeeld een brand waarbij asbest vrijkomt) is de ODZOB voor alle milieuactiviteiten oproepbaar. De ondersteuning vindt plaats door middel van het verlenen van kennis, toezicht (monsteropnames, meedenken bij oplossingen) en materiaal (zoals meetapparatuur). Hierbij geldt een 24-uurs bereik- en beschikbaarheid. Bij dit soort spoedmeldingen kan er een telefonische melding worden gedaan via het nummer 073-6812821 van de MilieuKlachtenCentrale.

 

Als het niet om spoed gaat, maar wel om overlast van geur, geluid, trillingen of stof van bedrijven in de buurt, bodem-, lucht- of waterverontreiniging of een afvaldumping buiten de bebouwde kom, dan kan er via een onlineformulier een melding gedaan worden bij de MilieuKlachtenCentrale.

 

Voor acute politieaangelegenheden die niet kunnen wachten tot de volgende dag kan het algemeen nummer van de politie of 112 gebeld worden. De meldkamer start indien nodig de formele rampen-en crisisorganisatie op.

 

Zodra de gemeente sluit en in het geval er toch naar de gemeente gebeld wordt, om wat voor reden dan ook, krijgt de beller een bandje te horen dat we gesloten zijn. Bij spoed wordt de beller doorverbonden met de calamiteitenlijn en aan de hand van een protocol wordt bekeken wat de vervolgactie gaat zijn. Dat is afhankelijk van de soort spoedmelding. Denk hierbij aan bijvoorbeeld een gat in de weg of een omgevallen boom. Voor overige meldingen kan men een WhatsApp sturen of een melding doen in BuitenBeter.nl.

 

Hoofdstuk 4: Handhavingsstrategie

 

1. Inleiding

 

Uitgangspunt

De Omgevingswet gaat uit van vertrouwen. Bij vertrouwen hoort het nemen van verantwoordelijkheid. De overheid wil erop kunnen vertrouwen dat inwoners en bedrijven zich houden aan de voor hen geldende regels. Daar waar dat niet gebeurt, gaan we het gesprek aan en handhaven we indien nodig. Niet iedereen is zich bewust van het overtreden van regels. We kijken naar de menselijke maat en gaan het gesprek aan om de overtreding op te heffen. Waar doelbewust overtredingen plaatsvinden, wordt handhavend opgetreden. Dit vanuit het principe ‘zacht waar het kan, hard waar het moet’.

 

Om effectief te kunnen handhaven, moeten de handhavingspartners intensief en loyaal samenwerken. Dat geldt voor de bestuurlijke overheden onderling en voor de instanties binnen de strafrechtsketen. En omdat vrijwel alle omgevingsrechtelijke regels zowel bestuursrechtelijk als strafrechtelijk kunnen worden gehandhaafd, door de bestuurlijke organen en instanties enerzijds en het Openbaar Ministerie en andere strafrechtelijke instanties anderzijds. Afstemming en samenwerking tussen bestuur en justitie zijn ook noodzakelijk omdat niet alleen via het strafrecht (strafrechter of OM) een straf kan worden opgelegd, maar in toenemende mate ook het bestuur overtredingen kan bestraffen met een bestuurlijke boete.

 

Handhaven is maatwerk en per overtreding maken wij daarom een gedegen (belangen)afweging. Om deze afweging te structureren is door het Interprovinciaal Overleg (IPO) en het Openbaar Ministerie (OM) de landelijke handhavingsstrategie Omgevingswet (hierna: LHSO) ontwikkeld. In de gemeente Bladel werken wij volgens de LHSO. De LHSO beschrijft wanneer en hoe opgetreden wordt bij overtredingen. Voor een aantal handhavingstaken is deze strategie uitgewerkt in maatwerk protocollen, die gebieds-, doelgroep- of thema specifiek zijn. Het LHSO wordt apart van dit beleidsstuk vastgesteld.

 

2. Bestuursrecht en strafrecht

In de interventiematrix in de LHSO staat aangegeven met welk sanctie-instrumentarium gehandhaafd moet worden als er sprake is van een te handhaven overtreding:

  • -

    Alleen bestuursrechtelijk;

  • -

    Alleen strafrechtelijk; of

  • -

    Een combinatie van bestuurs- en strafrechtelijk handhaven.

De keuze van inzet van sancties hangt af van factoren die samenhangen met de overtreding en de overtreder. Centraal uitgangspunt is dat het bestuursrecht vooral gericht is op herstel, terwijl het strafrecht vooral op straffen is gericht. Als een overtreding en de gevolgen ervan niet meer ongedaan te maken zijn, is het bestuursrecht niet effectief. Als daar wel sprake van is, hangt het van een aantal aspecten af of het strafrecht ook een rol zou moeten spelen. Dit bekijken we per casus.

 

3. Instrumenten

Bij het uitoefenen van toezicht kunnen de toezichthouders overtredingen van regels constateren waartegen handhavend opgetreden moet worden. Hierbij maken wij gebruik van repressieve of sanctionele instrumenten. De volgende paragraaf licht de meest voorkomende bestuursrechtelijke en strafrechtelijke instrumenten toe.

 

3.1 Bestuursrechtelijke instrumenten

Bestuursrechtelijk handhaven is primair gericht op het doen opheffen dan wel voorkomen van de overtreding. De instrumenten van het bestuursrechtelijk optreden zijn vooral toegesneden op het geheel of gedeeltelijk ongedaan maken of beëindigen van de overtreding en op het herstel van de situatie. Als een controle, het gesprek of een aanschrijving niet resulteren in het gewenste effect van het opheffen van de overtreding, zal een bestuursrechtelijke handhavingsbeschikking moeten worden genomen. Bij het toepassen van een instrument dient voorop te staan dat sprake is van het meest geëigende middel.

 

3.1.1 Last onder dwangsom

Met dit instrument wordt de overtreder opgedragen om binnen een gestelde termijn de overtreding ongedaan te maken. Wanneer hij dit niet doet volgt een last onder dwangsom. Dit gebeurt door middel van een besluit waarin wij de overtreder op de hoogte brengen dat een last onder dwangsom zal worden opgelegd. De overtreder stellen wij altijd eerst in de gelegenheid een zienswijze in te dienen.  

 

De zienswijze wordt meegenomen in de afweging om al dan niet de last onder dwangsom op te leggen. Als de overtreding voortduurt, volgt een beschikking met een nieuwe termijn, waarbij de last onder dwangsom wordt opgelegd. Deze termijn heet een begunstigingstermijn. De begunstigingstermijn heeft tot doel om de overtreder een redelijke termijn te geven om de overtreding ongedaan te maken. Als de overtreding niet binnen die gestelde termijn is beëindigd, verbeurt de overtreder van rechtswege de opgelegde dwangsom. Via een invorderingsbeschikking innen wij deze dwangsom. Voor het vaststellen van de hoogte van de dwangsommen en de duur van de begunstigingstermijnen volgen wij de meest recente versie van de door het ministerie aangereikte “Leidraad handhavingsacties en termijnen”.

 

3.1.2 Last onder bestuursdwang

Bij het instrument last onder bestuursdwang wordt hetzelfde proces doorlopen als bij de last onder dwangsom, met als verschil dat de gemeente zelf fysiek ingrijpt en de herstelmaatregelen treft als de overtreder dit niet doet of wil doen. De overtreder krijgt een termijn gegund om zelf de overtreding te beëindigen. Als de overtreding niet binnen die gestelde termijn is beëindigd, dan neemt de gemeente, op kosten van de overtreder, zelf de benodigde acties om de overtreding ongedaan te maken. Na afloop van de handhavingsactie worden de daarvoor gemaakte kosten via een kostenbeschikking op de overtreder verhaald. Het opleggen van een last onder bestuursdwang is een complexe procedure die grote financiële risico’s voor de gemeente met zich mee kan brengen als de gemeentelijke kosten niet kunnen worden verhaald. Het is daarnaast het meest ingrijpende middel dat ons bestuursrechtelijk ter beschikking staat. Bij de toepassing van bestuursdwang grijpt het college zelf in door bijvoorbeeld voorzieningen te treffen of illegaal gestort afval te verwijderen. Dit instrument wordt daarom alleen in spoedeisende situaties en bij ernstige overtredingen toegepast die een directe dreiging vormen voor de veiligheid, openbare orde of de volksgezondheid of wanneer (meerdere) dwangsommen niet het gewenste effect hebben. 

 

3.1.2.1 Acute bestuursdwang

Het college van burgemeester en wethouders kan, bijvoorbeeld om onveilige situaties te voorkomen of weer veilig te maken, onmiddellijk herstelmaatregelen treffen. De overtreder ontvangt hiervoor achteraf de brief met het besluit en de rekening. Het proces is hetzelfde als bij de last onder bestuursdwang met het verschil dat de gemeente direct handelt.

 

3.1.3 Stilleggen activiteiten (bouw- of sloopstop)

Dit instrument zetten wij onder andere in bij bouwen of slopen zonder of in afwijking van de daartoe vereiste vergunning, bij bouwmeldingen (voor zover hiertoe aanleiding is), starten met de bouw zonder kwaliteitsborger of bij gevaarzetting. Om te voorkomen dat verder wordt gegaan met bouwen of slopen, en daarmee de overtreding wordt vergroot, geeft de toezichthouder bij constatering van de overtreding mondeling het advies de activiteiten stil te leggen. Dit bevestigen wij daarna zo snel mogelijk schriftelijk onder oplegging van een dwangsom. Als voor de activiteit een vergunning kan worden verleend, schrijven wij de overtreder aan om alsnog een vergunning aan te vragen. Als er geen vergunning kan worden verleend zal de situatie, voor zover mogelijk, naar de oude situatie moeten worden hersteld. Dan volgen wij opnieuw de procedure van last onder dwangsom of bestuursdwang. 

 

3.1.4 Intrekken begunstigde beschikking

Wanneer een vergunning is verleend en de vergunninghouder houdt zich niet aan de daarin gestelde voorwaarden kunnen wij de vergunning intrekken. Van dit instrument kan bijvoorbeeld gebruik worden gemaakt als vergunningplichtige bedrijven consequent in afwijking van een verleende vergunning handelen. Als het opleggen van een last onder dwangsom niet tot het gewenste resultaat heeft geleid, kan (alsnog) worden overgegaan tot het intrekken van de vergunning. Daarna (indien van toepassing) kunnen we met een last onder bestuursdwang de bedrijven sluiten of de activiteiten laten staken.

 

3.2 Strafrechtelijke instrumenten

Als er sprake is van een strafbaar feit, kan een Boa (buitengewoon opsporingsambtenaar) of de politie een proces-verbaal (PV) opmaken van de overtreding. Het Openbaar Ministerie kan strafvervolging instellen. Daarnaast zijn er bestuurlijke strafsancties, te weten de bestuurlijke boete en de bestuurlijke strafbeschikking.

 

3.2.1 Bestuurlijke boete

De bestuurlijke boete is een bijzonder instrument. Het is een bestuurlijk handhavingsinstrument met een bestraffend karakter. Op de toepassing van dit instrument zijn naast de bepalingen uit de Awb, ook bepalingen uit het wetboek van Strafrecht en wetboek van Strafvordering van toepassing. Met dit instrument kunnen buitengewoon opsporingsambtenaren (Boa’s) van de gemeente – zonder tussenkomst van de rechter – een boete opleggen voor overtredingen.

 

In de Omgevingswet is het gebruik van de bestuurlijke boete vergroot. In hoofdstuk 18 van de Omgevingswet staan artikelen over de situaties waarin het bevoegd gezag een bestuurlijke boete kan opleggen. Het gaat hier om:

  • Milieuregels Seveso-richtlijn (artikel 18.11 Omgevingswet), nieuw

  • Regels over bouwen, slopen gebruik en in stand houden van bouwwerken (artikel 18.12 Omgevingswet)

  • Erfgoedregels (artikel 18.13 Omgevingswet) nieuw

  • Beperkingengebied spoor (artikel 18.15 Omgevingswet)

  • Regels over handel in dieren, planten, hout of producten daarvan (artikel 18.15a Omgevingswet)

3.2.2 Bestuurlijke strafbeschikking

Het opleggen van een bestuurlijke strafbeschikking is minder arbeidsintensief dan de bestuurlijke boete. De boa die een bestuurlijke strafbeschikking uitvaardigt, gaat met zijn/haar bon naar het gemeentehuis en voert daar zelf de gegevens en feitcode in het gemeentelijke systeem. Vervolgens stuurt hij/zij dit door naar het Centraal Justitieel Incassobureau (CJIB), dat voor de inning van de boete zorgt. Als de overtreder niet betaalt, geeft het CJIB (na aanmaning) de zaak in handen van de deurwaarder om het bedrag van de strafbeschikking te innen. Is de ‘bestrafte’ persoon het er niet mee eens, dan moet hij zelf in actie komen en verzet instellen bij het Openbaar Ministerie.

3.2.3 Strafbaarstelling op grond van de Wet op de economische delicten (Wed)

In de Wet wordt het overtreden van voorschriften strafbaar gesteld die vanuit sectorale wetten zijn overgeheveld naar de Omgevingswet. Overtreders worden vervolgd door het Openbaar Ministerie en krijgen hun straf opgelegd door de strafrechter. Dit geldt vooral bij overtredingen van de milieuregelgeving. Het strafrecht biedt ook de mogelijkheid om eigen dwangmiddelen en opsporingsbevoegdheden in te zetten.

 

3.3 Bestuurlijk strafrechtelijk traject/Combinatie

Bijzondere sanctiestrategieën zijn van toepassing op situaties waarin naast bestuursrechtelijke overtredingen ook strafbare feiten zijn gepleegd. In deze gevallen vindt overleg plaats met politie en het Openbaar Ministerie over de in die situatie wenselijke sanctiestrategie. Dit wordt per situatie afgewogen. Wij zoeken daarom in voorkomende gevallen altijd samenwerking en afstemming op. 

In gevallen van zware overtredingen of zelfs misdrijven kan een combinatie van bestuursrechtelijk en strafrechtelijk optreden effectief zijn. Een voorbeeld hiervan is het aantreffen van een hennepkwekerij in een pand. In dat geval zullen politie en Openbaar Ministerie overgaan tot opsporing en vervolging binnen het strafrechtelijk regime, maar in het belang van bescherming van de openbare orde en veiligheid kan gelijktijdig de burgemeester binnen het bestuursrechtelijk regime besluiten tot sluiting van het pand.  

 

4. Afwegingsruimte

In het kader van handhaving hechten wij eraan om duidelijk te maken welke feiten, omstandigheden en belangen wij meewegen in onze beslissingen om al dan niet handhavend op te treden. Het gaat onder andere om de volgende aspecten:

 

Duur van de overtreding

Hoe lang bestaat de overtreding? In jurisprudentie is bepaald dat enkel tijdsverloop geen reden is om van handhavend optreden af te zien. Hiervoor zijn aanvullende omstandigheden noodzakelijk. Dit neemt niet weg dat het een aspect is dat wij in onze afweging betrekken. Bij de uiteindelijke besluitvorming of in de bepaling van aanpak of begunstigingstermijn kan hiermee rekening worden gehouden.

 

Persoonlijke omstandigheden

Persoonlijke omstandigheden zijn aspecten om mee te wegen in de belangenafweging. Ziekte of sterftegevallen kunnen reden zijn om ruimere termijnen te hanteren. Dit is afhankelijk van de omstandigheden en mate waarin deze op de situatie doorwerken. Ook kunnen er andere persoonlijke omstandigheden zijn (zoals leeftijd) die een plek kunnen krijgen in de belangenafweging. Onwetendheid is overigens een aspect dat niet doorslaggevend is (‘ik wist niet dat…’).

 

Waardemindering, kapitaalvernietiging en schade

Bij handhavingszaken komt het voor dat overtredingen ongedaan gemaakt moeten worden, die schade opleveren en tot waardevermindering leiden. De overtreder is zelf verantwoordelijk voor deze schade. De overtreder heeft immers zelf het risico aanvaard om de overtreding te begaan of in stand te laten. Het voorgaande neemt niet weg dat in de belangenafweging schade meeweegt als aspect. Handhaving moet niet tot een onevenredigheid leiden, die niet door het belang van de gemeente gerechtvaardigd kan worden.

 

Ruimtelijke aspecten, natuur en beleid

De gemeente dient het algemeen belang en zet de kaders uit voor het ruimtelijk beleid. In onze afweging bekijken wij welke ruimtelijke aspecten in het geding zijn en hoe zwaar deze op de kwestie drukken.

 

Gevolgen voor derden

Ondervinden derden negatieve gevolgen door de overtreding of is er sprake van overlast? Overtredingen, die overlast veroorzaken aan derden moeten doorgaans worden beëindigd. Dit aspect is van belang in de belangenafweging.

 

Precedentwerking

In de belangenafweging wordt betrokken of een overtreding precedentwerking tot gevolg heeft. Precedentwerking houdt in dat derden een geslaagd beroep kunnen doen op een situatie of gebeurtenis, die het gemeentebestuur eerder heeft toegestaan. Dit willen wij voorkomen. In onze afweging nemen wij dit dan ook altijd mee.

 

Eerdere overtreding (recidive)

In de afweging betrekken wij of er sprake is van recidive (herhaalde overtreding). Dit is een belangrijk aspect om in de afweging te betrekken.

 

5. Overtredingen (eigen) overheidsinstantie

Handhaving van een vergunning of wettelijke norm is voor een andere overheid of met een ander onderdeel van de eigen overheid niet anders dan anders. Ook dan geldt: “afspraak is afspraak”.

Als binnen onze organisatie overtredingen worden geconstateerd, vindt hierover overleg plaats met de betrokken collega’s en wordt het afdelingshoofd van het team die verantwoordelijk is voor de overtreding en de teamleider die verantwoordelijk is voor het team VTH op de hoogte gesteld. Gezamenlijk wordt een stappenplan met een, gezien onze voorbeeldfunctie, zo kort mogelijk tijdspad uitgezet om de overtreding te legaliseren dan wel te beëindigen. In dit stappenplan wordt ook meegenomen op welke manier herhaling wordt voorkomen. Als er geen stappenplan kan worden overeengekomen of het overtredende team komt de afspraken uit het stappenplan niet na, dan wordt de situatie voorgelegd aan de gemeentesecretaris en in uiterste gevallen aan ons college. In dat geval nemen wij een bindend besluit ten aanzien van het stappenplan, dat wordt uitgevoerd door de betrokken afdelingen.

 

6. Gedoogstrategie

Er kunnen omstandigheden zijn die ertoe leiden dat wij bij een overtreding anders handhaven. Het kan dan gaan om een situatie waarin sprake is van overmacht, er sprake is van een overgangssituatie of als het onmogelijk of zeer onwenselijk is om te handhaven. In dat geval nemen wij daarover een expliciet besluit door middel van een gedoogbeschikking. Om een gelijk speelveld te borgen gaan wij zeer terughoudend om met gedogen. Als wij wel gedogen, doen wij dat voor een zo kort mogelijke periode. In feite geven wij de overtreder dus een hersteltermijn. Binnen die termijn zoekt de overtreder naar mogelijkheden om de overtreding te beëindigen. Wij kunnen hier ondersteuning bij bieden. Als vooruitlopend op besluitvorming rond vergunningverlening wordt gedoogd, is een ontvankelijke vergunningaanvraag ingediend.

Bestuursrechtelijk gedogen sluit eventuele strafvervolging door het OM niet uit. Wanneer blijkt dat de voorwaarden die zijn opgenomen in de gedoogbeschikking niet worden nageleefd, dan moet deze worden ingetrokken en dient er handhavend te worden opgetreden om de overtreding te beëindigen.

 

6.1. Zicht op legalisatie

Bij een geconstateerde overtreding wordt allereerst getoetst of legalisatie van de overtreding mogelijk is. Als dit mogelijk is, dan is dat de aangewezen weg gelet op de hieruit voortvloeiende rechtszekerheid voor alle betrokkenen. Een voorwaarde hiervoor is wel dat legalisatie van de overtreding binnen een overzienbare termijn gerealiseerd moet kunnen worden. Wat een overzienbare termijn is hangt af van de situatie en wordt door ons bij toepassing daarvan goed gemotiveerd.

 

Indien er concreet zicht is op legalisatie van een overtreding, kan overwogen worden om van handhavend optreden af te zien. Er kunnen echter ook maatregelen nodig zijn om de overtreding voor zo lang als deze nog niet gelegaliseerd is te beëindigen en de gevolgen weg te nemen of ten minste te beperken. Afhankelijk van de situatie en het risico bij voortduren van de overtredingen, wordt een afweging gemaakt en al dan niet overgegaan tot handhavend optreden. Bij het toepassen van de interventiematrix uit de LHSO is de mogelijkheid van legalisatie een verzachtende omstandigheid.

 

Hoofdstuk 5: Uitvoeringsorganisatie

 

1. Inleiding

Volgens artikel 13.9 van het Omgevingsbesluit (Ob) moet de gemeente haar uitvoeringsorganisatie zo inrichten dat ze aan bepaalde eisen voldoet. Kort gezegd komt dit neer op het regelen van een scheiding van functies, de bereikbaarheid en beschikbaarheid van de organisatie ook buiten kantooruren en de beschrijving van werkprocessen, procedures en bijbehorende informatievoorziening.

 

2. Kwaliteitscriteria

De kwaliteitscriteria zijn bedoeld om de uitvoering van vergunningverlening, toezicht en handhaving (de VTH-taken) door gemeenten, provincies en omgevingsdiensten in het Omgevingsrecht te professionaliseren en de kwaliteit in de organisatie te borgen. Deze kwaliteitscriteria zijn in brede samenwerking door de bevoegde gezagen ontwikkeld.

Het voldoen aan de criteria zorgt ervoor dat het bevoegd gezag in staat is om de gewenste kwaliteit en continuïteit te leveren aan inwoners, bedrijven en instellingen en zorgt ervoor dat overheden onderling kwaliteit leveren en geeft duidelijkheid over welke kwaliteit we als opdrachtgevers mogen verwachten.

 

De gemeenteraad heeft als gevolg van de wetgeving met betrekking tot deze kwaliteitscriteria, de Verordening uitvoering en handhaving omgevingsrecht gemeente Bladel. Deze verordening regelt de kwaliteit van de in opdracht van burgemeester en wethouders door de omgevingsdienst uitgevoerde vergunningverlening, toezicht en handhaving (VTH) binnen het omgevingsrecht. Ten aanzien van de overige omgevingsrecht-taken die door of in opdracht van burgemeester en wethouders worden uitgevoerd hebben burgemeester en wethouders een zorgplicht voor een goede kwaliteit van de uitvoering. Per 1 januari 2025 gelden de nieuwe kwaliteitscriteria 3.0. Begin 2025 zullen deze kwaliteitscriteria verwerkt worden in nieuw beleid.

 

3. De functies

Het college is op het gebied van het omgevingsrecht het bevoegde bestuursorgaan voor vergunningverlening, toezicht en handhaving. Het college is bestuurlijk verantwoordelijk voor het gevoerde beleid en de uitvoering van taken.

 

De formatieplaatsen die binnen de organisatie betrokken zijn bij de uitvoering van de VTH-taken zijn grotendeels werkzaam in het team Vergunningen, Toezicht & Handhaving. Dit team biedt directe dienstverlening aan klanten en draagt zorg voor de behandeling van vergunningaanvragen en meldingen in het kader van de Omgevingswet en voor het toezicht en de handhaving van de bepalingen uit de Omgevingswet. De uitvoering is zo veel mogelijk gescheiden. Dit is wettelijk bepaald, omdat het ongewenst is dat een vergunningverlener zijn of haar eigen vergunning zou kunnen controleren. Het bovenstaande houdt niet in dat deze taken op afstand van elkaar moet worden gezet. Sterker nog de onderlinge uitwisseling van informatie is onmisbaar om het functioneren van de organisatie te optimaliseren. Zo, leveren de handhavers feedback aan de vergunningverleners en worden de handhavers op het gebied van specifieke regelgeving ondersteund door de vergunningverleners.

 

De medewerkers toezicht bouw en handhaving hebben naast het bouwtoezicht ook een rol in de werkzaamheden in het kader van de KIT acties en bij de uitvoering van het Damocles beleid. Ook zijn de medewerkers betrokken bij projecten als ‘vervuilde woningen’ en ‘recreatieterreinen’.

 

In het team is iedereen verantwoordelijk voor werkprocessen, werkinstructies, controles op dossier niveau (interne controle) en alle overige kwaliteitscontroles en implementatie van wet- en regelgeving met onder meer oog voor de Algemene verordening gegevensbescherming (AVG). Er is wel een privacy officier voor de AVG aangesteld. Verder zijn er extra controles door de coördinator in samenwerking met de interne controle.

 

ODZOB en VRBZO

Zowel het verlenen van omgevingsvergunningen op milieubelastende activiteiten en het toezicht op het naleven hiervan worden uitgevoerd door de ODZOB. Dit is anders als er sprake is van een meervoudige aanvraag. Bij een meervoudige aanvraag verleent de gemeente ook de omgevingsvergunning voor de milieubelastende activiteiten en treedt de ODZOB enkel op als adviseur voor het onderdeel milieu. Het toezicht blijft dan wel bij de ODZOB belegd.

 

Binnen de ODZOB wordt gewerkt volgens de Landelijke handhavingsstrategie Omgevingsrecht (LHSO). De LHSO is bedoeld als strategisch instrument voor de organisaties belast met de handhaving van de Omgevingswet en daarop gebaseerde regels. Om effectief te kunnen handhaven, moeten deze organisaties intensief en loyaal samenwerken. Dat geldt voor bestuurlijke overheden en instanties binnen de strafrechtketen onderling en voor deze organisaties met elkaar. Vrijwel alle omgevingsrechtelijke regels worden immers zowel bestuursrechtelijk als strafrechtelijk gehandhaafd. Binnen de ODZOB is de personeelsformatie, inclusief taken, verantwoordelijkheden en bevoegdheden, in het gemeenschappelijk uitvoeringskader (GUK) vastgelegd.

 

Bij de Veiligheidsregio Zuid- en Oost Brabant zijn de taken en verantwoordelijkheden in het Regionaal Beleidsplan en Basistakenpakket Risicobeheersing vastgelegd.

 

4. Beschrijving werkprocessen, procedures en informatievoorziening

Door de invoering van de Omgevingswet en de Wet kwaliteitsborging voor het bouwen zijn de werkprocessen en procedures aangepast. Deze nieuwe processen en procedures zijn geïntegreerd in het digitale systeem Powerbrowser.

 

5. Samenwerking met andere organisaties

Door de inwerkingtreding van de Omgevingswet zijn er wijzigingen in de vergunningenprocedure en zijn er goede procesafspraken nodig. Dit geldt zeker bij vergunningen waarbij meerdere partijen handhavingsbevoegd zijn. Bij meervoudige aanvragen is de gemeente veelal bevoegd gezag. Hierdoor is het belang van samenwerking, en goede afspraken hierover, benadrukt. Onderstaande tabel geeft een beknopt overzicht van de samenwerkingsafspraken met de verschillende ketenpartners.

 

Externe partners

Doel samenwerking

Hoe

Veiligheidsregio Zuid- en Oost Brabant (VRBZO)

De VRBZO werkt aan de publieke veiligheid en gezondheid. De VRBZO adviseert en ondersteunt de gemeente bij de vergunningverlening (bouwen, milieu, gebruik) op het gebied van brandveiligheid, bereikbaarheid en bluswatervoorzieningen, brandveiligheid en gezondheidsaspecten bij evenementen, ruimtelijke ordening inclusief externe veiligheid van brandveilig gebruik en gezondheid. Ook voert de VRBZO op deze gebieden toezicht uit. Daarnaast ondersteunt zij de gemeente bij diverse projecten en is zij aangesloten bij de regionale afspraken over de intake- en omgevingstafel.

 

Gemeente en VRBZO werken samen aan een veilige en gezonde leefomgeving. Hierbij wordt gestreefd naar:

  • Minder incidenten

  • Minder slachtoffers

  • Minder schade.

Dit draagt bij aan de continuïteit en leefbaarheid van de samenleving.

Het regionaal beleidsplan VRBZO en Basistakenpakket Risicobeheersing vormen een raamwerk voor het maken van samenwerkingsafspraken. Jaarlijks vindt over de invulling van het uitvoeringsprogramma afstemming plaats tussen gemeente en VRBZO.

Ten minste een keer per jaar heeft de brandweer met de teamleider van

team VTH een overleg om de samenwerking te evalueren. Verder hebben medewerkers van de brandweer rechtstreekse contacten met de vergunningverleners en toezichthouders bij specifieke acties of projecten.

Omgevingsdienst Zuid-Oost Brabant (ODZOB)

De ODZOB voert de wettelijke én enkele aanvullende (milieu)taken uit.

Milieuklachten worden door de ODZOB in behandeling genomen.

 

Namens het college van Bladel neemt de ODZOB aanvragen om omgevingsvergunning voor de activiteit milieu in behandeling en beoordeelt hij meldingen. Gemeenten blijven het bevoegd gezag en zijn dus verantwoordelijk. Daarnaast oefent de ODZOB toezicht uit en, waar nodig, handhaaft hij regelgeving.

Het Regionaal Operationeel Kader Milieu Vergunningverlening, Toezicht en Handhaving (= ROK VTH) vormt de concrete basis voor de gezamenlijke uitvoering in de regio. Het toepassingsbereik van het ROK VTH zijn de basis- en verzoektaken met betrekking tot milieubelastende activiteiten die door de ODZOB worden uitgevoerd.

Het GPO lid van de gemeente Bladel heeft nauw contact met de contactpersoon van de ODZOB en zorgt voor afstemming van de belangen en wensen van de gemeente met de ODZOB. Dit leidt tot een jaarlijks werkprogramma van de ODZOB.

Politie

De politie is verantwoordelijk voor de bescherming van de veiligheid en de openbare orde.

Team Veiligheid, team VTH en politie staan in nauw contact met elkaar. Met betrekking tot gezamenlijke controles is er afstemming met politie op strategisch en operationeel niveau, waarbij prioriteiten en capaciteit worden afgestemd. Als we een trends signaleren, waarbij we politie-inzet nodig hebben voor controles, zoeken we op dat moment afstemming op operationeel niveau.

OM

Doelmatige strafrechtelijke handhaving

Een individuele afstemming per gemeente (over betrekking tot alle VTH-documenten) met politie en het OM op strategisch niveau is niet reëel. Een regionale afstemming zou een oplossing kunnen zijn. Gemeentes kunnen dan krachten bundelen en met betrekking tot actuele thema's afstemming zoeken met politie en het OM. In het driehoeksoverleg worden, indien nodig, gezamenlijke afspraken gemaakt met politie, OM en gemeente met betrekking tot specifieke casussen. Op casusniveau weten het OM, de gemeente en de politie elkaar snel te vinden en is er een goede samenwerking. Dit uit zich onder meer in KIT en RIEC casuïstiek waarbij het OM ook de machtigingen afgeeft. Er is elke twee weken een overleg ondermijning in basisteam verband. (BD politie, OM en gemeenten)

Gemeentelijke adviescommissie Omgevings-kwaliteit

Deze commissie is belast met het beoordelen van initiatieven, bouwplannen en aanvragen die gaan over Rijksmonumenten, gemeentelijke monumenten en locaties binnen beschermde gezichten.

De gemeenteraad geeft opdracht aan de ODZOB om de commissie vorm te geven en te faciliteren. De commissie heeft tot taak de raad en burgemeester en wethouders te adviseren bij de uitoefening van hun taken en bevoegdheden op grond van de wet met het oog op het bereiken en in stand houden van een goede omgevingskwaliteit en al hetgeen daarmee verband houdt of daartoe bevorderlijk kan zijn. Waaronder het geven van voorlichting over de doelstelling van een goede omgevingskwaliteit als over de werkzaamheden van de commissie.

Provincie Noord-Brabant

Bij een aantal ruimtelijke afwegingen (Omgevingsbesluit Hoofdstuk 4) stemmen wij af met de provincie. Daarnaast ondersteunt de provincie de gemeente bij diverse projecten en is hij aangesloten bij de regionale afspraken over de omgevingstafel.

De gemeente heeft indien nodig overleg met de provincie waarbij in het kader van informeel vooroverleg afstemming over ruimtelijke ontwikkelingen kan plaatsvinden. Daarnaast bestaat de mogelijkheid voor de gemeente om (incidenteel) deel te nemen aan de regionale Omgevingstafel.

De gemeente dient alle BOPA’s die worden vergund te melden aan de Provincie.

Waterschap De Dommel

Bij een aantal ruimtelijke afwegingen (Omgevingsbesluit Hoofdstuk 4) stemmen wij af met het Waterschap De Dommel. Daarnaast ondersteunt het waterschap de gemeente bij diverse projecten en is hij aangesloten bij de regionale afspraken over de omgevingstafel.

Het waterschap is deelnemer aan de regionale Omgevingstafel. In veel gevallen zal er afstemming moeten plaatsvinden en hebben zij bindend adviesrecht.

Tabel 1 Externe samenwerking

 

Hoofdstuk 6: Werkwijze prioritair werken

 

1. Inleiding

Omdat er nooit voldoende capaciteit is om alle taken uitputtend uit te voeren, betekent het opstellen van VTH-beleid ook keuzes maken en prioriteiten stellen. Dit is gebeurd aan de hand van een prioriteitstelling waar een risicoanalyse aan ten grondslag ligt. Hiermee maken wij keuzes voor de inzet van capaciteit en middelen.

 

1.1 Systematiek Risicoanalyse

Om de risicoanalyse uit te kunnen voeren zijn allereerst de taken gecategoriseerd voor Bouw en RO. Hierbij is een onderscheid gemaakt in de taken voor vergunningverlening (en vergunningentoezicht) en handhaving. Bij de indeling van de taken voor vergunningverlening (en vergunningentoezicht) is rekening gehouden met de ‘Knip onder de Wet kwaliteitsborging voor het bouwen’. Om deze reden zijn de activiteiten onderverdeeld in omgevingsplanactiviteiten en bouwactiviteiten.

 

Binnen elke categorie is een onderscheid gemaakt tussen ‘eenvoudig’ en ‘complex’. Hiervoor is gekozen omdat ook binnen ogenschijnlijk eenvoudige categorieën een (grote) mate van complexiteit kan ontstaan. Denk aan bijvoorbeeld een strijdigheid met een omgevingsplan, een bestuurlijke gevoeligheid of omdat bepaalde activiteiten een hoge prioriteit hebben gekregen door bijvoorbeeld maatschappelijke of economische ontwikkelingen. Om te kunnen beoordelen of een aanvraag of zaak eenvoudig is, is gekozen voor de volgende richtlijnen:

  • -

    Een zaak omvat maximaal 4 activiteiten die onder de reguliere procedure vallen (exclusief niet-ingrijpende wijzigingen aan Rijksmonumenten);

  • -

    Passend binnen de (loket)criteria van de Welstandsnota;

  • -

    Beslissingsbevoegdheid ligt onder mandaat op medewerkersniveau;

  • -

    Er zijn geen uitgebreide beheersmaatregelen nodig om omgevingsveiligheid te waarborgen;

  • -

    Niet bestuurlijk gevoelig; en

  • -

    Er heeft overleg plaatsgevonden waarin het initiatief (conceptverzoek) integraal is beoordeeld.

Voor alle categorieën is vervolgens een risico-inschatting gemaakt. Het risico is bepaald volgens een vaste methodiek, waarbij verschillende beoordelingscriteria in acht zijn genomen, te weten:

  • -

    Gezondheid/veiligheid: Deze categorie is verschillend beoordeeld voor de omgevingsplanactiviteit en de bouwactiviteit

    • Omgevingsplanactiviteit (O): De mate waarin de veiligheid en gezondheid van de fysieke leefomgeving wordt aangetast

    • Bouwactiviteit (B): De mate waarin sprake is van gezondheidsschade en/of fysiek letsel van mens en dier

  • -

    Leefbaarheid: De mate waarin de omgevingskwaliteit (cultureel erfgoed, architectuur, stedenbouw, landschap, natuur & beleving) wordt aangetast

  • -

    Financieel: De hoogte van de kosten voor de gemeente

  • -

    Bestuurlijk: De te verwachten afbreuk en/of schade aan het imago, beeld, geloofwaardigheid en vertrouwen van inwoners in het bestuurlijk apparaat en zijn besluitvorming

De score is bepaald door voor elk criterium een inschatting te maken van het effect van slecht naleefgedrag op deze criteria. Het gemiddelde van deze vier scores is het gemiddelde effect van slecht naleefgedrag. Omdat voor sommige activiteiten vaker sprake is van overtredingen en dus de kans op slecht naleefgedrag groter is nemen we ook deze kans mee in de risicoanalyse. Activiteiten met een hogere kans krijgen een verhoging op het gemiddelde effect van slecht naleefgedrag. De overblijvende score noemen we het gemiddelde risico. Het gemiddelde risico is gekoppeld aan de prioritering van zeer laag tot zeer hoog. In de schaaltabel hiernaast is te zien wanneer iets in een bepaalde schaal beland. Deze prioritering is sturend voor onze inzet.

 

Prioriteitenschaal

0,0 tot 0,7

Zeer Laag

0,7 tot 1,4

Laag

1,4 tot 2,1

Gemiddeld

2,1 tot 2,8

Hoog

2,8 tot 5,2

Zeer Hoog

Tabel 2. Prioriteitenschaal risicoanalyse

 

De inzet op activiteiten met een lage prioriteit is minder dan op activiteiten met een hoge prioriteit.

Hierbij kan gedacht worden aan de diepgang van de beoordeling van een vergunningaanvraag of een toezichtmoment, de bezoekfrequentie van toezicht en de wijze waarop handhavingsverzoeken in behandeling worden genomen (nu of later).

 

Zoals aangegeven moet er ruimte zijn voor maatwerk. De afweging of een aanvraag of zaak eenvoudig of complex is doen de vergunningverleners zelf. Bij twijfel raadpleegt de vergunningverlener de kwaliteitsmedewerker.

 

5. Scenario’s

Scenario

Prio.

Diepgang van toetsing

Wijze van toezicht

Wijze van handhaving

Scenario 1

Gemiddeld

Toets op basisniveau

Visueel toezicht na gereedmelding bij voorkeur projectmatig

Uitsluitend projectmatig

Scenario 2

Hoog

Toets op basisniveau en zaakspecifieke aandachtspunten

Toezicht op de meest relevante voorschriften

Projectmatig of verzoek tot handhaving of directe aanleiding

Scenario 3

Zeer hoog

Grondige toetsing

Toezicht op alle voorschriften

Directe handhaving

Tabel 3 Overzicht scenario's, toets niveaus en werkwijzen voor toezicht en handhaving

 

Voor de prioritering zeer laag en laag (tussen een score van 0,0 en 1,4 in de risicoanalyse) is geen scenario beschreven. Ten aanzien van deze categorieën gaan wij gedurende de komende beleidsperiode bekijken hoe we dit anders in kunnen richten met betrekking tot regulering. Verder volgen we hier scenario 1 qua werkwijze.

 

De scenario’s hebben gevolgen voor de inzet van zowel vergunningverlening, toezicht en handhaving. Dit staat hieronder verder toegelicht. Hierbij gaan we in op vermindering van inzet op de volgende activiteiten:

  • -

    Weigeringsgronden gekoppeld aan activiteiten;

  • -

    Omgevingsplan;

  • -

    De Welstandsnota;

  • -

    Omgevingsveiligheid (o.a. bouw- en sloopveiligheid, maar ook aspecten als onttrekking van grondwater bij bemaling van bouwputten);

  • -

    Milieuaspecten (o.a. Omgevingsplan, Omgevingsverordening, Bkl, Bal m.b.t. geluid, lucht, geur); en

  • -

    Relevante beleidskaders/e-normen (mobiliteit, parkeren, detailhandelsbeleid, economisch beleid, enz.).

Hierna volgen de drie scenario’s waarmee de inzet in de praktijk kan worden bepaald. Wat doen we wel, wat doen we bewust en bestuurlijk afgestemd niet.

 

2.1 Scenario’s vergunningverlening

2.1.1 Scenario 1

  • -

    De aanvraag wordt alleen beoordeeld op toelaatbaarheid binnen omgevingsplan en/of overige relevante beleidsregels, waaronder afwijkingenbeleid, welstandsnota, enz.;

  • -

    Geen beoordeling Besluit bouwwerken leefomgeving (Bbl)/bouwmeldingen (Wkb) krijgen geen inhoudelijke behandeling;

  • -

    Er wordt geen extern advies ingewonnen over de aanvraag, tenzij wettelijk verplicht;

  • -

    Het besluit wordt onder mandaat genomen; en

  • -

    Er worden voornamelijk standaardvoorschriften in de vergunning opgenomen.

2.1.2 Scenario 2

  • -

    De aanvraag wordt beoordeeld op toelaatbaarheid binnen omgevingsplan of overige relevante beleidsregels, waaronder afwijkingenbeleid, welstandsnota, enz.;

  • -

    Geen beoordeling Bbl/bouwmelding (Wkb). In aangewezen gevallen wordt wel de constructieve veiligheid en/of brandveiligheid beoordeeld;

  • -

    Op onderdelen wordt extern advies ingewonnen, indien noodzakelijk voor het te nemen besluit;

  • -

    Het besluit wordt onder mandaat genomen; en

  • -

    Er worden naast standaardvoorschriften ook eventueel specifieke/maatwerkvoorschriften opgenomen, bijvoorbeeld op basis van een extern gegeven advies.

2.1.3 Scenario 3

  • -

    De aanvraag wordt integraal beoordeeld op toelaatbaarheid binnen omgevingsplan en overige relevante beleidsregels;

  • -

    De technische beoordeling wordt uitgevoerd conform de regels die daarover zijn opgenomen in het Bbl;

  • -

    Er wordt (extern) advies ingewonnen over de toelaatbaarheid bij afwijking van omgevingsplan of ander beleid;

  • -

    Een besluit van een ander bevoegd gezag (verklaring van geen bedenkingen) en/of een advies van een aangewezen adviseur wordt betrokken bij het te nemen besluit; en

  • -

    Er worden standaard- en/of op het project toegespitste voorschriften opgenomen in de vergunning.

2.2 Scenario’s toezicht

2.2.1 Scenario 1

  • -

    Er wordt alleen (administratief) toezicht gehouden op uiterlijke kenmerken en vooraf gestelde uitgangspunten/voorschriften bij afronding van het project (afschouwen vanwege termijn openstaand dossier, dan wel vanwege gereedmelding);

  • -

    Dossier bevat alleen een datum van een eventuele startmelding en/of de datum waarop het gereed gemeld is of is geschouwd;

  • -

    Er wordt geen omgevingsanalyse en risico-inschatting ‘omgevingsveiligheid’ gemaakt; en

  • -

    Bij ‘geen-gebruik’ van de verleende vergunning wordt 2 jaar na het onherroepelijk worden van het besluit overgegaan tot intrekken. Hierbij houden we uiteraard rekening met de wettelijke kaders op grond van de Algemene wet bestuursrecht.

2.2.2 Scenario 2

  • -

    Er wordt in aangewezen gevallen toezicht gehouden op de aspecten constructieve veiligheid en brandveiligheid (eventuele inschakeling VRBZO). In andere gevallen wordt alleen toezicht gehouden op uitvoeringsexcessen (bijv. bouwen in afwijking van de vergunning of bij klachten). Onder de Wkb vervalt deze actie. Alleen in aangewezen gevallen vindt toezicht plaats op constructieve veiligheid en brandveiligheid op basis van meldingen;

  • -

    Dossiers beperken zich tot start- en gereeddatum (of datum schouw) en toezichtmomenten. De rapportages worden geregistreerd in het VTH-systeem;

  • -

    Er wordt een omgevingsanalyse en risico-inschatting gemaakt (dit heeft te maken met de omgevingsveiligheid die behoort tot de beoordeling van de veiligheid bij uitvoering van bouw- en/of sloopwerkzaamheden); en

  • -

    Bij ‘geen-gebruik’ van de verleende vergunning wordt 2 jaar (of in de vergunning bepaalde langere termijn) na het onherroepelijk worden van het besluit overgegaan tot intrekken (Omgevingswet artikel 5.40, lid 2). Hierbij houden we uiteraard rekening met de wettelijke kaders op grond van de Algemene wet bestuursrecht.

2.2.3 Scenario 3

  • -

    Er wordt in aangewezen gevallen toezicht gehouden op de aspecten constructieve veiligheid en brandveiligheid (eventuele inschakeling VRBZO). In andere gevallen wordt alleen toezicht gehouden op uitvoeringsexcessen (bijv. bouwen in afwijking van de vergunning of bij klachten). Onder de Wkb vervalt deze actie. Alleen in aangewezen gevallen vindt toezicht plaats op constructieve veiligheid en brandveiligheid op basis van meldingen;

  • -

    Er wordt een omgevingsanalyse en risico-inschatting gemaakt (dit heeft te maken met de omgevingsveiligheid die behoort tot de beoordeling van de veiligheid bij uitvoering van bouw- en/of sloopwerkzaamheden); en

  • -

    Er wordt gewerkt volgens de voorschriften uit het Bbl, zoals opgenomen in de checklisten van PowerBrowser, waarvan eveneens omgevingsveiligheid een onderdeel uitmaakt. Onder de Wkb beperkt het toezicht zich tot omgevingsveiligheid tenzij er een melding binnenkomt van de kwaliteitsborger;

  • -

    Rapportages bevatten alle toezichtmomenten en relevante verslagen van overleggen met ketenpartners, vergunninghouder en/of uitvoerende partijen; en

  • -

    Bij ‘geen-gebruik’ van de verleende vergunning wordt 2 jaar (of de in de vergunning bepaalde langere termijn) na het onherroepelijk worden van het besluit overgegaan tot intrekken van de vergunning (Omgevingswet artikel 5.40, lid 2) of zoveel eerder als daartoe aanleiding en noodzaak bestaat. Hierbij houden we uiteraard rekening met de wettelijke kaders op grond van de Algemene wet bestuursrecht.

2.3 Scenario’s handhaving

2.3.1 Scenario 1

  • -

    Overtredingen worden alleen projectmatig aangepakt (kan ook door bijvoorbeeld een betere preventieve voorlichting worden voorkomen); en

  • -

    Na eerste constatering wordt alleen een ‘waarschuwingsbrief’ gestuurd. Hierin meldt het bevoegd gezag de geconstateerde overtreding. Aangekondigd wordt dat handhaving op een later te bepalen moment (al dan niet projectmatig) alsnog wordt opgepakt (beginselplicht tot handhaving), waarbij uiteraard de mogelijkheid tot het vrijwillig beëindigen van de overtreding wordt geboden.

2.3.2 Scenario 2

  • -

    Overtredingen worden alleen gehandhaafd als een verzoek om handhaving is ontvangen en handhaving, vanwege bijzondere omstandigheden, niet kan wachten op een projectmatige aanpak.

2.3.3 Scenario 3

  • -

    Overtredingen vragen om directe handhaving vanwege acuut gevaar en/of bijzondere omstandigheden en/of bijzondere belangen bij een snelle handhaving (bij eigen constatering of verzoek om handhaving).

2.3.4 Toelichting bij scenario’s handhaving

Overtredingen binnen het eerste scenario sparen wij in beginsel op per thema/project. Zodra er aanleiding bestaat om tot handhaving over te gaan, dan handhaven wij deze in één keer op projectmatige of thematische wijze. Aanleidingen kunnen ingegeven zijn door politieke keuzes, incidenten of een bepaald aantal overtredingen in bijvoorbeeld een bepaalde wijk. Over projectmatig te handhaven overtredingen rapporteren wij jaarlijks in het uitvoeringsprogramma.

Als er niet direct handhavend wordt opgetreden, dan melden wij dit aan de verzoeker en overtreder, bijvoorbeeld door middel van een eerste waarschuwingsbrief. In een later stadium pakken wij de zaak dan alsnog aan (al dan niet projectmatig).

 

Het tweede scenario komt overeen met het eerste. Het verschil is dat in dit geval wel direct wordt opgetreden bij een verzoek om handhaving in verband met bijzondere omstandigheden.

 

In het derde scenario vindt handhaving direct plaats conform de beschreven werkwijze en regels.

In alle gevallen beoordelen wij verzoeken om handhaving aan de hand van de vooraf gestelde prioriteiten. Bij een lage prioriteit geldt in beginsel dat ook niet direct wordt opgetreden, maar alleen projectmatig of thematisch.

 

2.3.5 Verzoek om handhaving en prioriteitsstelling

Belanghebbenden kunnen een verzoek tot handhaving indienen. Het bestuursorgaan zal bij een dergelijk verzoek altijd een afweging moeten maken of er voor het specifieke geval wel óf niet over wordt gegaan tot handhaving. Pas na die afweging kan het bestuur besluiten dat van handhaving wordt afgezien. Het moet daarbij letten op het karakter van het overtreden voorschrift, het daarbij betrokken algemene belang en de belangen van de verzoeker.

Ook wanneer een handhavingsverzoek wordt ingediend voor een onderwerp waaraan een lage prioriteit is toegekend in het VTH-beleid, dienen wij deze afweging te maken. Een lage prioriteit is namelijk geen bijzondere omstandigheid op grond waarvan mag worden afgezien van handhaving.

 

Hoofdstuk 7:

  • 1.

    Resultaat Risicoanalyse gemeente Omgevingsrecht

 

  • 2.

    Resultaat Risicoanalyse gemeente APV

 

  • 3.

    Risicoanalyse ODZOB

Op basis van een aanvullende risicoanalyse voor het taakveld Milieu wat bij de ODZOB is ondergebracht, heeft de ODZOB in kaart gebracht welke sectoren meer of minder prioriteit nodig hebben.

 

Voor de risicoanalyse is gebruik gemaakt van een model dat uitgaat van het principe: RISICO = KANS x EFFECT.

Het resultaat is een risicoscore per branche, zie de tabel hieronder.

Op basis van ‘expert judgement’ is voor elke branche een effectscore (de potentiële impact op het milieu) bepaald aan de hand van de milieuthema’s: afval, afvalwater, bodem, externe veiligheid, geluid/trillingen, geur en lucht.

Op vergelijkbare wijze is vervolgens per branche de kansscore (de kans dat een milieu-incident kan plaatsvinden) waarbij gebruik is gemaakt van de laatste inzichten die zijn opgedaan bij het gebruik van het zogenaamde Interventiekompas van het Centrum voor Criminaliteitspreventie en Veiligheid (CCV). Daarmee is door onze experts een beeld gevormd van de door hen ervaren nalevingsproblematiek binnen de diverse branches.

 

Branche

Risicoscore

Agrarisch - Veehouderij (IPPC)

33,8

Agrarisch - Veehouderij

31,4

Industrie - Chemische producten

31,3

Transport Logistiek - Reinigen tanks / verpakking / voertuig / container

29,4

Afvalbeheer - Zuiveringtechnisch werk

28,2

Afvalbeheer - Recycling Metaal

27,8

Industrie - Minerale producten

26,8

Transport Logistiek - Bunkerstation / Tankplaats schepen

26,8

Afvalbeheer - Recycling Rubber / Kunststof

26,3

Agrarisch - Telen in gebouw

26,1

Industrie - Leerlooierij

25,9

Afvalbeheer - Demontage gemotoriseerde voertuigen

25,9

Afvalbeheer - Grondbank / Grondreiniging

25,8

Industrie - Metaalproducten

25,8

Industrie - Rubber / Kunststof

25,8

Transport Logistiek - Brandstoffenhandel / Tankopslag

25,2

Industrie - Voedingsmiddelen

25,0

Transport Logistiek - Spoorwegemplacement

24,7

Agrarisch - Glastuinbouw

24,6

Agrarisch - Telen in openlucht

24,6

Industrie - Papier / Karton

24,4

Dienstverlening - Laboratorium

24,2

Nutssector

24,1

Transport Logistiek - Onderhoud bus / trein / tram / metro

23,9

Transport Logistiek - Overig

23,7

Dienstverlening - Chemische wasserij

23,6

Agrarisch - Telen kweken water- planten/dieren

23,3

Transport Logistiek - Tankstation LPG

23,2

Transport Logistiek - Opslag / Transport / Groothandel / Containerterminal

23,2

 

Transport Logistiek - Tankstation

23,2

Agrarisch - Loonwerk / Landbouwmechanisatie

23,1

Industrie - Scheepswerf

23,0

Industrie - Hout

22,6

Transport Logistiek - Onderhoud vliegtuig / Vliegveld

22,6

Industrie - Overig

22,2

Transport Logistiek - Garage / Autoschadeherstel / Motorrevisie

22,0

Industrie - Mengvoeder

21,6

Afvalbeheer - Recycling overig

21,4

Sport en recreatie - Schietbaan

20,9

Dienstverlening - Repareren / verhuren gemotoriseerde werktuigen

20,7

Dienstverlening - Datacentrum

20,6

Afvalbeheer - Milieustraat

20,6

Industrie - Textiel / Leer

20,6

Dienstverlening - Crematorium

20,0

Zorg - Ziekenhuis

19,8

Sport en recreatie - Jachthaven

19,8

Sport en recreatie - Sneeuwbaan / IJsbaan

19,8

Bijeenkomstfunctie - Horecabedrijven

19,6

Sport en recreatie - Auto / Motorsport

19,2

Industrie - Grafisch

18,8

Dienstverlening - Overig

18,5

Transport Logistiek - Autoberging / pechhulp

18,5

Dienstverlening - Ambachtsbedrijven

18,5

Sport en recreatie - Zwembad

17,0

Vuurwerk- en munitieopslag en/of verkooppunt

16,5

Afvalbeheer - Kringloopbedrijf / reparatie gebruikte producten

16,1

Dienstverlening - Supermarkten

16,0

Zorg - Verzorgingstehuizen (incl. GGZ, PI)

16,0

Sport en recreatie - Overig (o.a. sportvelden en -hallen)

15,9

Onderwijs

15,9

Voorzieningen en installaties

15,5

Agrarisch - Overig (o.a. fokken/trainen dieren, dierentuin)

14,3

Dienstverlening - Grootwinkelbedrijf

14,3

Woon- en verblijfsgebouwen

13,8

Dienstverlening - Detailhandel

13,5

Zorg - Overig (o.a. praktijkruimtes, kinderdagverblijven)

13,4

 

Naar boven