Protocol bijtincidenten honden gemeente Landsmeer

Bijtincidenten/ agressief gedrag/ hinderlijk gedrag van honden

 

1. Juridisch kader

  • -

    Algemene Plaatselijke Verordening gemeente Landsmeer, artikelen 2:59, 2:59a, 2:60, 6:1

  • -

    Algemene wet bestuursrecht (Awb), artikelen 4:9, 5:21, 5:25, 5:29, 5:31, 5:32, 6:1, 7:1, 8:81

  • -

    Gemeentewet (Gw), artikelen 125, 172

  • -

    Wetboek van Strafrecht (Sr), artikelen 300, 425

Artikel 1. Begripsbepalingen

Licht bijtincident

Van een licht bijtincident is sprake wanneer een hond een mens of een ander dier bijt, maar daarbij geen sprake is van ernstig letsel of ernstige gevolgen, dat gezien de context van de situatie verklaarbaar is.

Ernstig bijtincident

Van een ernstig bijtincident is sprake:

  • 1.

    wanneer het bijtincident ernstige gevolgen heeft, doordat een persoon, hond of ander dier overlijdt als direct gevolg van het bijtincident;

  • 2.

    wanneer een hond ernstig letsel toebrengt aan een persoon, hond of een ander dier en/ of;

  • 3.

    wanneer meer dan één keer binnen een periode van twee jaar een bijtincident zonder ernstig letsel of ernstige gevolgen plaatsvindt door dezelfde hond en/ of;

  • 4.

    in ieder ander geval dat door de burgemeester als ernstig wordt aangemerkt mede gelet op de ernstige gevolgen van het bijtincident.

Ernstig letsel

Van ernstig letsel is sprake als bij een persoon, hond of ander dier ingrijpende medische behandeling noodzakelijk is als gevolg van het bijtincident.

Zeer ernstig bijtincident

Van zeer ernstige gevolgen is sprake als een persoon, hond of een ander dier overlijdt als gevolg van een bijtincident of als er sprake is van blijvende invaliditeit of blijvende beperktheid van lichaamsfuncties.

Gevaarlijke hond

Een hond die niet voldoet aan de afwijkingscriteria zoals beschreven in paragraaf 3.2 van dit protocol en betrokken is geweest bij een ernstig bijtincident of ernstig letsel heeft veroorzaakt en door de burgemeester als 'gevaarlijk' is aangemerkt.

Hinderlijke hond

Een hond, die een licht bijtincident heeft veroorzaakt.

Kort aanlijnen

Aanlijnen van een hond met een deugdelijke lijn met een lengte, die gemeten van hand tot halsband, niet langer is dan 1.50 meter.

Muilkorf

Een muilkorf vervaardigd van stevige kunststof of van stevig leer, of van beide stoffen, die door middel van een stevige leren riem rond de hals zodanig is aangebracht dat verwijdering zonder toedoen van een mens niet mogelijk is en die zodanig is ingericht dat de drager geen mens of dier kan bijten, dat de afgesloten ruimte binnen de korf een geringe opening van de bek van de hond toelaat en dat geen scherpe delen binnen de korf aanwezig zijn.

Artikel 2. Hinderlijke hond

  • 1.

    Indien de burgemeester een hond hinderlijk acht, maakt hij dat aan de eigenaar of houder van de hond bekend en legt hij aan de eigenaar of houder van de hond een schriftelijke waarschuwing op voor de wijze van houden van de hond. Deze waarschuwing geldt zolang de hond in leven is en zal afhankelijk van de ernst van het incident, of bij een herhaling van een bijtincident binnen een periode van 2 jaar, leiden tot de start van een bestuurlijk traject.

  • 2.

    De burgemeester kan naast de waarschuwing een aanlijngebod opleggen of een andere passende maatregel voor het houden van de hond gedurende een periode van tenminste 2 jaren. Het aanlijngebod geldt voor onbepaalde tijd. De eigenaar kan vanaf 2 jaar na het opgelegde gebod gemotiveerd en schriftelijk verzoeken om de opgelegde maatregel op te heffen conform artikel 5 lid 3 van dit protocol.

Artikel 3. Gevaarlijke hond

  • 1.

    De burgemeester geeft de eigenaar of houder van een gevaarlijke hond een aanlijn- en muilkorfgebod.

  • 2.

    Het aanlijn- en muilkorfgebod geldt voor onbepaalde tijd. De eigenaar kan vanaf twee jaar na opleggen van het gebod gemotiveerd en schriftelijk verzoeken om de opgelegde maatregel op te heffen conform artikel 5 lid 3 van dit protocol.

Artikel 4. Last onder dwangsom

Wanneer besloten wordt tot het opleggen van een aanlijngebod en/ of een muilkorfgebod, wordt tevens in dit besluit aangegeven dat op het niet voldoen aan het gebod een last onder dwangsom staat van € 500,-- per overtreding, tot een maximum van € 1.500,--. Na drie overtredingen wordt de situatie beschouwd als acute openbare ordeverstoring.

Artikel 5. Gedragstest

  • 1.

    In opdracht van de eigenaar of houder kan aan de hond een gedragstest worden afgenomen om aan te tonen dat de hond niet hinderlijk of gevaarlijk is. Dit zogenaamde risico-assessment dient altijd te worden afgenomen door een door de Raad van Beheer op Kynologisch Gebied benoemde gedragskeurmeester dan wel door een andere erkende onderzoeker of faculteit.

  • 2.

    De kosten voor het laten uitvoeren van een risico-assessment zijn voor rekening van eigenaar of houder van de hond.

  • 3.

    De burgemeester kan op schriftelijk verzoek van de eigenaar of houder van de hond de opgelegde maatregel opheffen, wanneer de eigenaar of houder van de hond door middel van de in lid 1 genoemde gedragstest aannemelijk heeft gemaakt dat de hond niet hinderlijk of gevaarlijk is.

Artikel 6. Afstand doen of inbeslagname van een gevaarlijke hond

  • 1.

    Als de eigenaar of houder van een hond, welke op grond van artikel 3 van dit protocol door de burgemeester is aangewezen als gevaarlijk, in strijd met de bepalingen in artikel 2:59, 2:59a of 2:60 (APV) handelt én vervolgens de hond een nieuw bijtincident veroorzaakt waarbij sprake is van (ernstig) letsel of (ernstige) gevolgen, wordt de eigenaar of houder gevraagd om vrijwillig afstand te doen van zijn hond.

  • 2.

    De burgemeester kan besluiten tot onvrijwillige inbeslagname van een hond op grond van artikel 5:31, lid 2 van de Algemene wet bestuursrecht als de in lid 1 genoemde situatie zich heeft voorgedaan en de houder hierop niet vrijwillig afstand doet van de hond en de burgemeester vreest dat de kans op bijtrecidive aanwezig is of blijft;

  • 3.

    Bij het in lid 2 omschreven in beslag nemen van de hond kan in opdracht van de eigenaar of houder een risico-assessment worden afgenomen, conform hetgeen is bepaald onder artikel 5 van dit protocol.

  • 4.

    Wanneer uit het uitgevoerde risico-assessment, als bedoeld in lid 3, blijkt dat de hond niet kan worden terug geplaatst, resocialiseerbaar, elders herplaatsbaar, of anderszins het risico op bijtincidenten kan worden voorkomen of weggenomen, wordt door de burgemeester besloten de betreffende hond te (doen laten) euthanaseren door een daartoe bevoegde dierenarts.

  • 5.

    De kosten van vervoer, verblijf, risico-assessment en eventueel de kosten voor het laten uitvoeren van euthanasie komen in redelijkheid voor rekening van de eigenaar of houder van de hond.

Artikel 7. Inbeslagname op grond van de Gemeentewet

In uitzonderlijke gevallen of zeer ernstige acute situaties die vrees voor verstoring van de openbare orde opleveren, is het mogelijk om van dit protocol af te wijken en kan de burgemeester op grond van artikel 172, derde lid, van de Gemeentewet het bevel geven om per direct over te gaan tot onvrijwillige inbeslagname van een hond.

Artikel 8. Slotbepalingen

  • 1.

    Dit beleidsstuk kan worden aangehaald als ‘Protocol bijtincidenten honden gemeente Landsmeer’.

  • 2.

    Dit besluit treedt in werking op de eerste dag na bekendmaking.

2. Protocol

2.1 Partijen

Gemeente

De gemeente kan bestuurlijk optreden tegen “gevaarlijke honden” en hun eigenaren. De regels hiervan zijn opgenomen in de Algemene Plaatselijke Verordening (hierna: APV) van de gemeente Landsmeer.

 

Politie

De politie treedt (strafrechtelijk) op tegen mensen die dieren verwaarlozen en/of mishandelen, verleent hulp, en probeert dierenleed te voorkomen. De dierenpolitie werkt samen met de Nederlandse Voedsel- en Warenautoriteit (NVWA), de stichting Landelijke Inspectiedienst Dierenbescherming (LID) en de Nederlandse Vereniging tot Bescherming van Dieren (Dierenbescherming). Afhankelijk van de melding wordt de dierenpolitie, de Dierenbescherming of de NVWA ingeschakeld. De dierenpolitie behandeld onder andere meldingen over gezelschapsdieren en hobbymatig gehouden landbouwhuisdieren, waarbij sprake is van een redelijk vermoeden van een strafbaar feit. Meldingen worden zowel zelfstandig als in samenwerking met één van bovengenoemde partners afgehandeld.

 

2.2 Stappenplan

Stap 1. Bijtincidenten worden geregistreerd bij handhaving of de politie

Inwoners en bezoekers van de gemeente Landsmeer kunnen bij handhaving een melding maken of bij de politie aangifte doen van een bijtincident. Handhaving of de politie registreert de melding of aangifte en maakt een bestuurlijke rapportage op als na onderzoek geadviseerd wordt maatregelen te treffen. Indien de melding binnenkomt bij de politie en geen strafvervolging mogelijk is, geeft afdeling hondenbrigade de rapportage, met toestemming van de melder/aangever, door aan handhaving. Een voorbeeldbrief hiervan is opgenomen in bijlage 1.

 

Met de politie is afgesproken dat in de registratie, voor zover bekend, de volgende gegevens worden opgenomen:

 

  • personalia eigenaar/houder;

  • personalia benadeelde partij;

  • personalia getuige(n);

  • gegevens van bijtende hond inclusief vermelding van ras, chipnummer, roepnaam hond, kopie van paspoort en/of stamboomgegevens;

  • indien van toepassing gegevens slachtoffer;

  • indien van toepassing gegevens van gebeten hond of inclusief vermelding van ras, chipnummer, roepnaam hond, kopie paspoort en/of stamboomgegevens;

  • indien van toepassing gegevens van gebeten dier of object;

  • aard en omvang van letsel en schade;

  • omstandigheden en aanleiding waaronder de hond heeft gebeten;

  • of de hond mee naar huis is of in beslag is genomen en op welke grond (straf‐ of bestuursrecht);

  • of er andere of ‘oudere’ meldingen (tot 2 jaar terug) over desbetreffende hond in het systeem aanwezig zijn.

Een burger stapt in sommige gevallen direct naar de gemeente om een bijtincident te registreren. Als meldingen van bijtincidenten bij de gemeente worden gedaan, zorgt team handhaving dat meldingen van ernstige bijtincidenten voor registratie zo volledig mogelijk worden doorgestuurd naar de politie. Ook treft handhaving in sommige gevallen een scenario als officiële constatering. In deze instanties zorgt handhaving ervoor dat er op dezelfde manier gegevens worden verzameld over het incident, en deelt dit vervolgens met de politie. Team handhaving doet zelf de registratie van de bestuurlijke maatregelen die de burgemeester oplegt. Als de burgemeester een verzoek doet om een kort aanlijngebod en/of een muilkorfgebod van de hond op te leggen dan vindt er altijd afstemming met de politie plaats.

 

Stap 2. Beoordeling bijtincident

Afhankelijk van de ernst van het bijtincident kan de politie de zaak overgedragen aan de gemeente. Na het verzamelen van de gegevens door de politie of handhaving wordt het incident door de beleidsmedewerker APV en bijzondere wetten beoordeelt en gekwalificeerd. De beleidsmedewerker APV en bijzondere wetten hanteert bij incidenten de bovengenoemde begripsbepalingen. Uitgangspunt in onze gemeente is dat iedereen zich vrij in de openbare ruimte moet kunnen bewegen en iedereen zijn werk moet kunnen uitoefenen, zonder gebeten of aangevallen te worden door honden. Er wordt een onderscheid gemaakt tussen verschillende bijtincidenten. Afhankelijk van de kwalificatie wordt er dan opgetreden.

 

Stap 3. Gemeente reikt na eerste bijtincident een waarschuwing uit

De burgemeester stuurt na een eerste licht bijtincident een waarschuwing naar de eigenaar/houder van de hond. Wanneer een melding en/of een rapport bij team handhaving binnen komt, dan kan afhankelijk van de ernst van het bijtincident gestart worden met het bestuurlijk traject. Het is mogelijk om het bestuurlijk traject naast het civielrechtelijke of het strafrechtelijke traject te laten lopen. Een voorbeeldbrief van een waarschuwing is opgenomen in bijlage 2.

 

In de waarschuwingsbrief wordt aangegeven dat de gemeente het vanuit het oogpunt van openbare orde en veiligheid onacceptabel vindt dat een mens of dier gebeten wordt. Voorts wordt van de eigenaar/houder verwacht dat hij alle maatregelen zal treffen om herhaling van een dergelijk incident te voorkomen. Dit kan bijvoorbeeld door uit voorzorg de hond aan te lijnen en te muilkorven op openbaar gebied of het plaatsen van een deugdelijke omheining of het volgen van een gedragstraining.

 

Wanneer de beleidsmedewerker APV en bijzondere wetten taken uitvoert onder mandaat van de burgemeester, zal hij/zij de burgemeester regelmatig op de hoogte houden over de voortgang.

 

Bestuursrechtelijk traject

 

Stap 4. De gemeente stuurt een voornemen tot het opleggen van een kort aanlijngebod en/of een muilkorfgebod voor de hond

Er is sprake van een ernstig bijtincident of een herhaling licht bijtincident. Het binnengekomen dossier van de politie (adviesrapport en of brief) wordt besproken met de portefeuillehouder. In dit geval is dat de burgemeester. De burgemeester kan deze hond schriftelijk aanwijzen als een gevaarlijke hond. De burgemeester stuurt vervolgens het voornemen tot het opleggen van een kort aanlijngebod en/of een muilkorfgebod voor de hond aan de eigenaar of houder van de hond, indien op grond van een rapport en/of een melding blijkt dat deze hond een (tweede) bijtincident heeft veroorzaakt. Een voorbeeld van het voornemen is opgenomen in bijlage 3. Binnen 10 dagen kan de eigenaar/houder een zienswijze tegen het voorgenomen besluit indienen.

 

Stap 5. Besluit tot het opleggen van een aanlijngebod en/of een muilkorfgebod voor de hond

Na afloop van de zienswijzetermijn, wordt een eventuele zienswijze betrokken bij het nemen van het definitieve besluit. Dit kan een aanlijngebod of een aanlijn‐ en muilkorfgebod zijn. Als dat besluit is genomen, moet de hond binnen de in de brief aangegeven tijd worden aangelijnd en, indien van toepassing, een muilkorf dragen.

 

Bij een ernstig bijtincident kan er ook aanleiding zijn om nader onderzoek te gelasten (gedragstest). Voor de ernstige of herhaalde overtreding kan sprake zijn van maatschappelijke onrust binnen een wijk of directe omgeving. Om deze onrust weg te nemen is het soms van belang dat er maatregelen worden genomen. Indien daar niet vrijwillig aan meegewerkt wordt door de eigenaar, verzorger of houder van de hond, kan op dat moment ook inbeslagname van de hond aan de orde zijn.

 

Een aanlijn‐ en/of muilkorfgebod worden in principe opgelegd voor onbepaalde tijd. Een besluit tot het opleggen van een kort aanlijngebod en/of een muilkorfgebod voor de hond is een besluit in de zin van de Algemene wet bestuursrecht, waartegen bezwaar en beroep openstaat. Aan dit besluit wordt een dwangsom gekoppeld bij een eventuele overtreding van het besluit bij een volgend vastgesteld bijtincident. Een voorbeeldbrief van een besluit tot het opleggen van een aanlijngebod en/of een muilkorfgebod met dwangsom is opgenomen in bijlage 4. De eigenaar/houder van de hond kan binnen zes weken bezwaar maken tegen het besluit en een verzoek tot voorlopige voorziening indienen.

 

Stap 6. Dwangsom verbeuren bij overtreding van een besluit

Als het besluit door de eigenaar/houder wordt genegeerd of overtreden, riskeert men het verbeuren van een dwangsom die mag worden ingevorderd. Van een overtreding is sprake als er een ondeugdelijke lijn en/of ondeugdelijke muilkorf wordt gebruikt of als in zijn geheel geen lijn en/of muilkorf wordt gebruikt.

 

De hoogte van de dwangsom dient in redelijke verhouding te staan tot de zwaarte van het geschonden belang en tot de beoogde werking van de dwangsom. Het geschonden belang in deze is de veiligheid van inwoners, hun gasten en hun dieren. Zij moeten zich zonder gebeten te worden vrijelijk in de openbare ruimte kunnen bewegen.

 

De beoogde werking van de dwangsom is het opvolgen van het opgelegde aanlijn‐ en/of muilkorfgebod. De hoogte van de dwangsom bij bijtincidenten die zijn voorgekomen na het opleggen van een aanlijn‐ en/of muilkorfgebod bedraagt € 500,‐ per geconstateerde overtreding met een totaal van maximaal € 1.500,‐.

 

Een invorderingsbeschikking is ook een besluit in de zin van de Algemene wet bestuursrecht, waartegen bezwaar en beroep open staat.

 

De eigenaar/houder van de hond loopt tevens het risico op een eventuele strafrechtelijke boete van de politie. Overtreding van artikel 2:59, 2:59a en 2:60 APV kan op grond van het bepaalde in artikel 6:1 van de APV worden bestraft met een hechtenis van ten hoogste drie maanden of een geldboete van de tweede categorie. Een voorbeeldbrief van de dwangsomaanschrijving na een overtreding van de APV is opgenomen in bijlage 5.

 

Stap 7. Bestuursdwang

7.1 Vrijwillig afstand doen

Na een tweede of een zeer ernstig bijtincident kan de gemeente de eigenaar/houder van hond een brief sturen met de mededeling dat zijn of haar hond als gevaarlijk (APV) was aangewezen (zie bijlage 3) met het verzoek om vrijwillig afstand van de hond te doen. Als het besluit (nogmaals) wordt overtreden en de hond een nieuw bijtincident veroorzaakt, waarbij sprake is van ernstig letsel of ernstige gevolgen, dan kan er door de gemeente bestuursdwang worden opgelegd. De dwangsom is dan al opgelegd, deze herstelsanctie wordt stopgezet. Het eventueel verbeurde openstaand bedrag kan alsnog ingevorderd worden.

 

Er wordt gestart met een nieuwe herstelsanctie, namelijk het opleggen van bestuursdwang. Afhankelijk van het geval zijn er twee grondslagen voor toepassing van de bestuursdwang.

 

7.2 Bestuursdwang op grond van art. 5:31 Awb

De burgemeester is op grond van artikelen 5:29 en verder van de Awb bevoegd overtredingen van wettelijke voorschriften te beletten of te beëindigen. Zo nodig kunnen er hiertoe spoedmaatregelen worden genomen (5:31 Awb).

 

Het bevoegde bestuursorgaan besluit tot inbeslagname van de hond als:

 

  • de hond door het bevoegde bestuursorgaan is aangewezen als gevaarlijk waarbij een kort aanlijngebod en/ of een muilkorfgebod van de hond is opgelegd op grond van artikel 2:59 APV en vervolgens

  • de hond een nieuw bijtincident veroorzaakt, waarbij sprake is van een zeer ernstig bijtincident, ernstig letsel of ernstige gevolgen en direct optreden wordt verwacht.

Bij bijtincidenten is de situatie veelal dermate spoedeisend dat het bestuursorgaan de beslissing tot toepassing van bestuursdwang niet tevoren op schrift kan stellen en dit dus achteraf plaatsvindt. Spoedeisende bestuursdwang kan bijvoorbeeld worden toegepast indien inbeslagname van de hond noodzakelijk is, maar er op het moment van de overtreding niet direct sprake is van verstoring is van de openbare orde.

 

7.3 Inbeslagname door burgemeester (bij verstoring van de openbare orde)

De burgemeester is op grond van artikel 172 Gemeentewet bevoegd overtredingen van wettelijke voorschriften die betrekking hebben op de openbare orde, te beletten of te beëindigen. De burgemeester kan besluiten tot inbeslagname van de hond bijvoorbeeld als:

 

  • De eigenaar of houder van een hond die door de burgemeester als gevaarlijke hond is aangewezen en handelt in strijd met artikel 2:59, 2:59a en 2:60 APV en vervolgens de hond een nieuw bijtincident veroorzaakt, waarbij sprake is van (zeer) ernstig letsel of ernstige gevolgen.

  • In geval van het niet naleven van regelgeving die noopt tot handhaving van de openbare orde. De houder van een hond die een (zeer) ernstig bijtincident heeft begaan wordt eerst gevraagd om afstand te doen van zijn hond. De burgemeester geeft bevel tot het onvrijwillig in beslag nemen van de hond indien de houder niet vrijwillig afstand doet van de hond.

  • Bij inbeslagname dient de eigenaar van de hond verzocht te worden om een afstand te doen van de hond. Indien er geen afstand van de hond wordt gedaan, ontbreekt de bevoegdheid om de hond te herplaatsen of te euthanaseren.

Het is de taak van de gemeente om een instantie te regelen die de hond in beslag kan nemen en vervoeren. De politie beschikt over een hondenbrigade die geschikt is om deze taken uit te voeren. De gemeente overlegt met de politie of de hondenbrigade kan worden ingezet. Dit overleg vindt plaats op het moment dat er een hond in beslag moet worden genomen. Als de hondenbrigade wordt ingeschakeld dan krijgt de hondenbrigade van de burgemeester een bevel tot inbeslagname. Dit bevel wordt gegeven nadat is gecontroleerd of alle beschikbare middelen van de APV reeds zijn toegepast. De burgemeester geeft bevel tot inbeslagname en geeft de opvanglocatie door. De hondenbrigade gaat direct ter plaatse over tot inbeslagname van de hond. De hond mag in beginsel in geen geval opnieuw in het bezit komen van de oorspronkelijke eigenaar/houder. De kosten van vervoer, verblijf, test en eventueel euthanasie of resocialisatie van de hond komen voor rekening van de eigenaar/houder van de hond.

 

De gemeente is zelf verantwoordelijk voor het vervoer en opslaan van de hond. De coördinatie verloopt via het team Inbeslaggenomen goederen en dieren van de Rijksdienst voor ondernemend Nederland (RVO). Zij zorgen voor een locatiehouder. Met de locatiehouder kan besproken worden hoe het vervoer geregeld wordt of via de dierenambulance. De gemeente is zelf verantwoordelijk voor het laten testen van de hond.

 

In een situatie waarbij de openbare orde wordt bedreigd of verstoord door dreigende overtreding, zal na inbeslagname zoals aangegeven nader onderzoek gedaan moeten worden om te komen tot vervolgbesluitvorming. Door een gecertificeerde instelling zal bezien worden of de hond elders herplaatst moet worden of ‐ in overleg met het OM ‐ geëuthanaseerd moet worden.

 

De kosten van bestuursdwang zijn op grond van artikel 5:25 Algemene wet bestuursrecht verhaalbaar op de overtreder. In dit geval de eigenaar/houder van de hond.

 

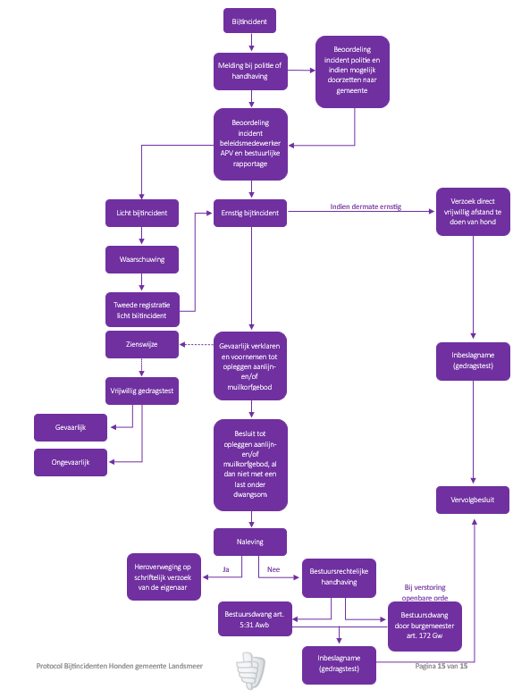
Een schema van dit stappenplan is opgenomen in bijlage 6.

3. Afwijken van beleid

3.1 Heroverweging van het aanlijn- en/of muilkorfgebod

De eigenaar of houder van een hond, die een aanlijn‐ en/of muilkorfgebod opgelegd heeft gekregen, kan handelingen verrichten waardoor de het bevoegde bestuursorgaan het besluit heroverweegt. De eigenaar van de hond kan de hond zelf laten onderzoeken door een daartoe gecertificeerde instelling (zie bovengenoemd artikel 5). Dit gebeurt op eigen kosten van de eigenaar of houder. Indien uit het onderzoek blijkt dat de hond geen gevaar (meer) vormt, of indien de eigenaar en/of hond (een) cursus(sen) heeft/hebben gevolgd, die door de onderzoeker wordt voorgesteld en uit het onderzoek vervolgens blijkt dat de hond geen gevaar (meer) vormt, kan het bestuursorgaan het besluit tot het opleggen van een aanlijn‐ en of muilkorfgebod van de hond heroverwegen.

 

De eigenaar/houder van de hond dient een schriftelijk verzoek in te dienen met het verzoek het besluit te heroverwegen met toevoeging van een schriftelijke rapportage van het onderzoek. Het bestuursorgaan zal het resultaat van het onderzoek meenemen in de heroverweging van het besluit. Mocht het bestuursorgaan bij de heroverweging afwijken van het advies van de onderzoeker, dan zal dit in het besluit worden gemotiveerd.

 

3.2 Afwijken van beleid

In dit beleid is vastgelegd hoe de gemeente omgaat met bijtincidenten. Deze incidenten zijn afhankelijk van de situatie. In voorkomende gevallen is het voor het bestuursorgaan mogelijk om af te wijken van het bovenstaande beleid. Dit betekent dat stappen kunnen worden overgeslagen, dan wel dat een lichtere vorm kan worden gekozen bij het afhandelen van een melding.

 

Redenen voor een lichtere vorm kunnen zijn:

  • het gevolgd hebben van een cursus;

  • maatregelen treffen, zoals de hond altijd aangelijnd uitlaten;

  • de reden voor het bijtincident is gelegen in zelfverdediging van de hond.

Redenen voor verzwarende maatregelen kunnen zijn:

  • als de eigenaar het incident bagatelliseert;

  • als de eigenaar de hond heeft aangezet tot bijten.

Bij afwijking van het beleid, wordt dit gemotiveerd. Deze mogelijkheid om van het beleid af te wijken is van groot belang, juist omdat een goede afhandeling van een bijtincident afhankelijk is van de specifieke aard en omvang van het incident.

 

3.3 Strafrechtelijk traject

Wanneer er sprake is van het door de eigenaar aanhitsen tot agressief gedrag of het niet terughouden van een hond, die een mens aanvalt (artikel 425 onder ten 1e of ten 2e Wetboek van Strafrecht), kan de politie aangifte opnemen en in een heterdaad situatie (al dan niet in overleg met de officier van justitie van het Openbaar Ministerie) overgaan tot (strafrechtelijke) inbeslagname van de hond. De politie dient altijd te vragen of de eigenaar/houder afstand wil doen van de hond.

 

3.4 Civielrechtelijk traject

Het is mogelijk dat slechts sprake is van een civielrechtelijk schade‐incident. Politie of de operationeel expert GGP verwijst overtreder en slachtoffer van het bijtincident naar rechtshulpverlener voor de civielrechtelijke mogelijkheden of adviseert partijen om het schade‐incident onderling te regelen.

Bijlage 1: Verzoek politie aan gemeente om kort aanlijngebod (en/of muilkorfgebod)

 

Geachte heer, mevrouw,

 

Hierbij verzoek ik de burgemeester en wethouders van Landsmeer een kort aanlijngebod en / of een muilkorfgebod op te leggen voor de hond [zo mogelijk benoemen van naam en omschrijving van ras van betreffende hond].

 

De hond is eigendom van [invullen] geboren op [datum] te [geboorteplaats], wonende [invullen NAW-gegevens].

 

In het kort weergegeven staan de volgende meldingen in het Bedrijfsprocessen Systeem van de politie geregistreerd [invullen:

  • personalia eigenaar/houder;

  • personalia benadeelde partij;

  • personalia getuige(n);

  • gegevens van bijtende hond inclusief vermelding van ras, chipnummer, roepnaam hond, kopie van paspoort en/of stamboomgegevens;

  • indien van toepassing gegevens slachtoffer;

  • indien van toepassing gegevens van gebeten hond of inclusief vermelding van ras, chipnummer, roepnaam hond, kopie paspoort en/of stamboomgegevens;

  • indien van toepassing gegevens van gebeten dier of object;

  • aard en omvang van letsel en schade;

  • omstandigheden en aanleiding waaronder de hond heeft gebeten;

  • of de hond mee naar huis is of in beslag is genomen en op welke grond (straf‐ of bestuursrecht);

  • of er andere of ‘oudere’ meldingen (tot 2 jaar terug) over desbetreffende hond in het systeem aanwezig zijn.]

Tot slot kan aanvullend nog informatie over de eigenaar/houder en het hondenras worden vermeld ter ondersteuning van het verzoek.

 

Hoogachtend,

 

Politie

Bijlage 2: Eerste waarschuwing gemeente

 

Geachte heer, mevrouw,

 

Op [datum invullen] is uw hond betrokken geweest bij een bijtincident [eventuele aanvulling].

 

Eerste bijtincident

Bij nader onderzoek is gebleken dat dit het eerste incident is dat bij ons is geregistreerd.

 

Gevolgen na een tweede bijtincident

Zoals aan u is meegedeeld, zal [de politie en/of handhaving] bij een eventueel volgend bijtincident aan de burgemeester van de gemeente Landsmeer een kort aanlijn- en/of muilkorfgebod aanvragen voor uw hond. De gemeente kan dit gebod opleggen op grond van artikel 2:59, eerste lid van de Algemene Plaatselijke Verordening Landsmeer (hierna: APV).

 

Tevens kan er een proces-verbaal worden opgemaakt op grond van artikel 425 van het Wetboek van Strafrecht.

Op grond van het ‘Protocol Bijtincidenten Honden gemeente Landsmeer’ volgt, afhankelijk van de ernst van het bijtincident een kort aanlijngebod of kort aanlijn- en muilkorfgebod van de hond, zo mogelijk een muilkorfgebod, dan wel directe inbeslagname van uw hond.

 

Ingeval van een kort aanlijn- en muilkorfgebod mag uw hond alleen nog aan een deugdelijke korte lijn (maximaal 1,50 gemeten van hand tot halsband) en voorzien van een muilkorf op openbare plaatsen komen. Bij het niet naleven van dit gebod wordt verbaliserend opgetreden en kan inbeslagname van uw hond volgen.

 

Waarschuwing

Wij gaan er van uit dat u na het lezen van deze waarschuwing er alles aan zult doen om te voorkomen dat er een nieuw bijtincident plaatsvindt. Bijvoorbeeld door uit voorzorg uw hond kort aan te lijnen aan een deugdelijke lijn en een muilkorf aan te schaffen en te gebruiken. Wij adviseren u tevens om een gehoorzaamheidstraining met uw hond te volgen.

 

Tot slot treft u in de bijlage de omschrijving aan van de wetsartikelen en regelingen, die in deze brief zijn genoemd.

 

Wij verwachten u hiermee voldoende te hebben geïnformeerd.

 

Hoogachtend,

……

Bijlage 3: Voornemen opleggen kort aanlijngebod van de hond en/of een muilkorfgebod voor de hond

 

Geachte heer, mevrouw,

 

Op [datum] hebben wij van [de politie en/of handhaving] een aanvraag ontvangen om in verband met het gedrag van uw hond [naam en/of ras] een kort aanlijngebod van de hond en of een muilkorfgebod voor de hond op te leggen.

 

Besluit

Met deze brief wil ik u hierbij bekend maken dat ik uw hond op grond van artikel 2:59 van de Algemene Plaatselijke Verordening (hierna: APV) gemeente Landsmeer heb aangewezen als gevaarlijke hond. Op basis van de door politie ingediende stukken achten wij de hond als gevaarlijk en het hebben wij het voornemen om aan u als eigenaar van de hond, [naam en/of ras van de hond] een kort aanlijngebod van de hond en/of een muilkorfgebod voor uw hond op te leggen.

 

Kort samengevat bevat de aanvraag van de politie

[Invullen]

 

Zienswijze

Voordat we een besluit nemen stellen wij u als belanghebbende op grond van artikel 4:9 van de Algemene wet bestuursrecht in de gelegenheid om een afspraak te maken voor inzage van de stukken van politie en uw zienswijze naar voren te brengen.

 

U heeft tot uiterlijk (maximaal 10 dagen na de verzenddatum van de brief) de gelegenheid om uw zienswijze over dit voornemen bij voorkeur schriftelijk aan ons kenbaar te maken. Na deze reactietermijn nemen wij een definitief besluit.

 

Indien u de stukken wilt inzien, neemt u dan contact op met Team Handhaving, telefoonnummer 020 4877 11.

 

Ik vertrouw erop u hiermee voldoende te hebben geïnformeerd.

 

Hoogachtend,

 

Burgemeester,

Bijlage 4: Besluit opleggen kort aanlijngebod van de hond en/of een muilkorfgebod

 

Geachte heer, mevrouw,

 

Aanvraag [politie en/of handhaving] en voornemen tot kort aanlijn- en muilkorfgebod

Op basis van een aanvraag d.d. [datum] van [de politie en/of handhaving] de navolgende documenten ter onderbouwing van de aanvraag:

  • Mutatierapport [datum]

  • Toelichting bij incident [datum]

  • Verklaring van eigenaar van de gebeten hond [datum]

  • Foto’s van de gebeten hond

  • Verklaring van de dierenarts

hebben wij u op [datum]een brief gezonden met het voornemen om u een kort aanlijngebod van de hond en of een muilkorfgebod op te leggen voor uw hond [naam en/of ras van de hond].

 

Zienswijze

Voorafgaande aan dit besluit hebben wij u tot [datum] in de gelegenheid gesteld om op grond van artikel 4:9 van de Algemene wet bestuursrecht uw zienswijze naar voren te brengen. U heeft uw zienswijze kenbaar gemaakt aan [naam] ……. [datum]. Uw zienswijze komt er kort samengevat op neer dat [invullen]

 

Besluit

  • U krijgt met ingang van heden een kort aanlijngebod opgelegd voor uw hond op grond van artikel 2:59, lid 1 van de APV.

  • U krijgt met ingang van heden een kort aanlijn- en muilkorfgebod opgelegd voor uw hond op grond van artikel 2:59, lid 1 van de APV.

  • U dient binnen een week na ontvangst van dit besluit een muilkorf aan te schaffen (niet zijnde een snuitje) en te gebruiken conform de aanwijzingen.

  • U dient binnen een week na ontvangst van dit besluit een U-lead (anti-trek-tuig) aan te schaffen en te gebruiken.

  • U dient te voorkomen dat uw hond kan loslopen zonder muilkorf buiten uw eigen terrein en adviseren u het ontsnappen van de hond uit eigen huis en tuin onmogelijk te maken.

  • Wij adviseren u samen met uw hond een gehoorzaamheidscursus te volgen.

  • Dit besluit en de voorwaarden gelden ook voor degene die, in geval van afwezigheid, uw hond uitlaat.

Naleving

Wij verwachten dat u aan het opgelegde kort aanlijngebod van de hond en het muilkorfgebod voor uw hond en de overige aanvullende voorwaarden gehoor zult geven.

 

Overtreding van dit besluit

Overtreding van dit besluit kan op grond van het bepaalde in artikel 6:1 van de APV worden bestraft met hechtenis van ten hoogste drie maanden of een geldboete van de tweede categorie als bedoeld in het Wetboek van Strafrecht. Daarnaast zal bij een nieuw bijtincident door ons worden overwogen of uw hond [naam] in beslag moet worden genomen, vanwege de risico’s die de hond met zich meebrengt.

 

Hoogachtend,

 

Burgemeester,

 

Bezwaarmogelijkheid

Op grond van artikel 7:1 van de Algemene wet bestuursrecht kunt u tegen dit besluit binnen 6 weken na de dag van toezending een gemotiveerd bezwaarschrift indienen bij de Burgemeester, Postbus 1, 1120 AA Landsmeer.

 

Het bezwaarschrift moet worden ondertekend en moet tenminste bevatten:

 

  • de naam en het adres van de indiener

  • de dagtekening

  • een omschrijving van het besluit waartegen het bezwaar is gericht

  • de gronden van het bezwaar

Dit bezwaarschrift schorst de werking van het besluit niet.

 

Op grond van artikel 8:81 van de Algemene wet bestuursrecht kunt u de voorzieningenrechter van de rechtbank te Haarlem, sector bestuursrecht, Postbus 1621, 2003 BR Haarlem, verzoeken een voorlopige voorziening te treffen indien onverwijlde spoed, gelet op de betrokken belangen, dat vereist. Voorwaarde is wel dat u ook bezwaar hebt gemaakt.

 

U kunt het verzoek voorlopige voorziening ook digitaal indienen bij genoemde rechtbank via http://loket.rechtspraak.nl/bestuursrecht. Daarvoor moet u wel beschikken over een elektronische handtekening (DigiD). Kijk op de genoemde site voor de precieze voorwaarden.

Bijlage 5: Dwangsomaanschrijving na overtreding APV

 

Geachte heer, mevrouw,

 

Besluit

Op [datum] hebben wij u op grond van artikel [2:59, 2:59a, 2:60] van de Algemene Plaatselijke Verordening gemeente Landsmeer (hierna: APV) voor onbepaalde tijd een [kort aanlijngebod of een aanlijn- en muilkorfgebod] opgelegd voor uw hond [ras en/of naam]. Kort aanlijnen betekent het aanlijnen van een hond met een deugdelijke lijn, die niet langer is dan 1,50 meter, gemeten van hand tot halsband.

 

Overtreding

Wij hebben [geconstateerd of van de politie een rapport ontvangen], waarin staat vermeld dat u op [datum] ons besluit heeft overtreden [eventueel extra toelichting].

 

Belangenafweging

Voordat tot het opleggen van een bestuursrechtelijke maatregel wordt overgegaan, is het noodzakelijk dat de belangen van alle betrokkenen tegen elkaar worden afgewogen. Dit zijn uw belang tegenover het algemeen belang. Uw belang ligt in het laten voortduren van de huidige situatie. Het algemeen belang, dat door de gemeente wordt behartigd, ligt in de naleving van het aanlijngebod en de leefbaarheid en veiligheid van buurtbewoners en passanten. Wij achten hier het algemeen belang zwaarder wegen dan uw belang. Hierbij is mede in overweging genomen dat u op de hoogte bent van het feit dat buurtbewoners zich niet veilig voelen, omdat uw hond betrokken is geweest bij [een of meer] bijtincident[en]. Door [het gebruik van een flexibele lijn, het overtreden van de het besluit] is door u onvoldoende rekening gehouden met de veiligheid van uw buurtbewoners en passanten tijdens het uitlaten van uw hond.

 

Handhaving

Op grond van artikel 125 Gemeentewet en artikel 5:21 e.v. van de Algemene wet bestuursrecht (hierna: Awb) staat ook onze bevoegdheid vast om daartegen met bestuursrechtelijke handhaving op te treden.

 

Last onder dwangsom

Op grond van de overtreding van artikel [2:59, 2:59a of 2:60] van de APV en op grond van artikel 5:32 van de Awb gelasten wij u om binnen één week na verzenddatum van deze brief uw hond met een deugdelijke lijn, die niet langer is dan 1,50 meter, gemeten van hand tot halsband uit te laten. Indien u niet voor de gestelde datum het gebruik van een flexibele lijn heeft gestaakt, verbeurt u een dwangsom van € 500 per constatering tot een maximum van € 1.500 als niet wordt voldaan aan voornoemde verplichting.

 

Wij geven de voorkeur aan het opleggen van een last onder dwangsom boven toepassing van een last onder bestuursdwang, omdat wij van mening zijn dat in beginsel de overtreder zelf een einde dient te maken aan de strijdige situatie. Dit middel is voor u het minst ingrijpend, nu u zelf in de hand heeft of u de dwangsom verbeurt.

 

Hoogte van de dwangsom

Bij het bepalen van de hoogte van de dwangsom hebben wij de ernst van de overtreding in aanmerking genomen en het feit dat er een voldoende prikkel moet uitgaan van de dwangsom om de overtreding te beëindigen. De hoogte van deze dwangsom is gebaseerd op een strafrechtelijke boete om de hond te laten lopen, terwijl deze niet kort is aangelijnd na schriftelijke aanzegging van de burgemeester.

 

Hoogachtend,

 

Burgemeester,

 

Bezwaarmogelijkheid

Op grond van artikel 7:1 van de Algemene wet bestuursrecht kunt u tegen dit besluit binnen 6 weken na de dag van toezending een gemotiveerd bezwaarschrift indienen bij de Burgemeester, Postbus 1, 1120 AA Landsmeer.

Het bezwaarschrift moet worden ondertekend en moet tenminste bevatten:

  • de naam en het adres van de indiener

  • de dagtekening

  • een omschrijving van het besluit waartegen het bezwaar is gericht

  • de gronden van het bezwaar

Dit bezwaarschrift schorst de werking van het besluit niet.

 

Op grond van artikel 8:81 van de Algemene wet bestuursrecht kunt u de voorzieningenrechter van de rechtbank te Haarlem, sector bestuursrecht, Postbus 1621, 2003 BR Haarlem, verzoeken een voorlopige voorziening te treffen indien onverwijlde spoed, gelet op de betrokken belangen, dat vereist. Voorwaarde is wel dat u ook bezwaar hebt gemaakt.

 

U kunt het verzoek voorlopige voorziening ook digitaal indienen bij genoemde rechtbank via http://loket.rechtspraak.nl/bestuursrecht. Daarvoor moet u wel beschikken over een elektronische handtekening (DigiD). Kijk op de genoemde site voor de precieze voorwaarden.

Bijlage 6: Schema protocol

 

Naar boven