Beleidsregel Hotspotmonitor Oirschot 2024

Het college van burgemeester en wethouders besluit:

 

De Beleidsregel Hotspotmonitor Oirschot 2024 vast te stellen.

 

1. Inleiding

 

Archieven hebben verschillende functies, onder andere als bron voor (toekomstig) historisch onderzoek. Daar waar het handelen van de overheid en de samenleving elkaar intens raken, is het vanuit cultuur-historisch perspectief van belang om de neerslag van deze bijzondere gebeurtenissen veilig te stellen en te bewaren. Veel overheidsinformatie is in selectielijsten voor archiefbescheiden als te vernietigen gewaardeerd. Daarnaast wordt de neerslag van particuliere archiefvormers met betrekking tot deze gebeurtenissen in de regel niet verworven. Door regelmatig een lijst van “hotspots” vast te stellen, wordt relevante cultuur-historische informatie veiliggesteld. Deze procesbeschrijving legt uit hoe de hotspotmonitor binnen de Kempengemeenten is ingericht. Het gebruik van een Kempenbrede Hotspotmonitor bevordert het eenduidig overleg binnen de Kempen over gemeentegrensoverschrijdende hotspots. De afzonderlijke gemeenten stellen jaarlijks de eigen hotspots vast.

 

De hotspotmonitor wordt opgesteld in navolging van de ‘Selectielijst gemeenten en intergemeentelijke organen 2020’ (kortweg: Selectielijst 2020)[1]. De Selectielijst 2020 verplicht de gemeentelijke zorgdrager (college van B&W) tot het opstellen van een lokale hotspotmonitor op basis waarvan in de Selectielijst 2020 alle op termijn te vernietigen gewaardeerde bescheiden, kunnen worden aangewezen om blijvend te worden bewaard. De hotspotmonitor fungeert als aanvullend instrument op de Selectielijst 2020.

 

Dit document beschrijft de procedure en randvoorwaarden voor het opstellen en vaststellen van een jaarlijkse hotspotlijst.

2. Periodieke hotspotmonitor

2.1 Doel

Het doel van het benoemen van hotspots via de hotspotmonitor is ‘het veilig stellen en blijvend bewaren van de neerslag van bijzondere gebeurtenissen vanuit cultuur-historisch perspectief’[2]

 

2.2 Hotspots

Een hotspot is een gebeurtenis of kwestie die grote invloed heeft uitgeoefend op de activiteiten van de gemeente of heeft geleid tot intensieve interactie tussen overheid en inwoners. Het gaat om zaken die veel maatschappelijke onrust veroorzaken, van bijzondere betekenis zijn voor inwoners of in de media veel aandacht hebben gekregen. Vanuit cultuur-historisch perspectief is het van belang om de archieven over deze hotspots veilig te stellen en ze als blijvend te bewaren te waarderen.

 

2.3 Definitie van de hotspotmonitor

De hotspotmonitor is een instrument gericht op het periodiek identificeren en vaststellen van hotspots. Veel overheidsinformatie is in selectielijsten (Selectielijst 2020) voor archiefbescheiden als te vernietigen gewaardeerd. Dit is een generieke waardering. De hotspotmonitor fungeert als een lokaal aanvullend instrument op de Selectielijst 2020 om archieven specifiek te kunnen waarderen en indien nodig uit te zonderen van vernietiging. Hierbij wordt invulling gegeven aan het Archiefbesluit 1995, artikel 5, lid 1 sub e.[3]

 

Het uitvoeren van de hotspotmonitor is geen eenmalige actie, maar een terugkerend proces. Jaarlijks wordt beoordeeld of zich in de achterliggende periode nieuwe hotspots hebben voorgedaan. De hotspotmonitor wordt achteraf toegepast: pas ná een gebeurtenis kan worden bepaald of er sprake is van een hotspot. Het uitgangspunt van de hotspotmonitor is dat hotspots ‘kort na de gebeurtenis’ in beeld worden gebracht. Daarvoor zijn twee redenen. Allereerst is het in een digitale omgeving van belang om bescheiden al bij creatie of kort daarna te waarderen. Digitale bestanden zijn kwetsbaarder dan papieren informatie: digitale documenten, tweets of berichten op online fora zijn vluchtig. Door de informatie over de hotspots kort na vorming veilig te stellen, wordt de kans dat archiefbescheiden verloren gaan verkleind. Ten tweede wordt de actualiteit direct meegenomen door gebeurtenissen kort na hun ontstaan in beeld te brengen en vast te leggen.

3. Criteria voor het selecteren van hotspots

 

Er worden vier typen hotspots onderscheiden:[4]

  • 1.

    Er is sprake van een gebeurtenis of reeks van gebeurtenissen binnen het verzorgingsgebied van de zorgdrager die veel maatschappelijke beroering veroorzaakt, van bijzondere betekenis is voor de bevolking en/of waarvoor veel aandacht bestaat in de media.

  • 2.

    Er is sprake van een gebeurtenis binnen het verzorgingsgebied van de zorgdrager die belangrijke principiële tegenstellingen tussen burgers aan het licht brengt en/of een debat dat over de kwestie veel emoties losmaakt.

  • 3.

    Er is sprake van een gebeurtenis of kwestie die aanleiding is voor een intensief publiek debat over het functioneren van de zorgdrager.

  • 4.

    Er is sprake van een politieke kwestie waardoor de positie van het decentrale openbaar bestuur ernstig is bedreigd of juist wordt onderstreept.

Om te voorkomen dat gebeurtenissen of kwesties te snel tot hotspot kunnen worden bestempeld, is als uitgangspunt genomen dat de gebeurtenis of kwestie minimaal aan één van de bovengenoemde criteria moet voldoen voordat het tot een hotspot kan worden benoemd.

Daarnaast hanteren de Kempengemeenten de volgende aanvullende voorwaarden voor het bepalen van een hotspot:

  • 5.

    De hotspot moet eenmalig zijn en af te bakenen zijn in de tijd. Zo wordt voorkomen dat de zorgdrager maar blijft doorgaan met het verzamelen van archiefbescheiden. Er is dan geen sprake meer van een hotspot maar van een trend.

  • 6.

    Archiefbescheiden van gebeurtenissen of kwesties die op basis van criteria zoals genoemd in paragraaf 1.3 van de Selectielijst 2020, van vernietiging kunnen worden uitgezonderd (zoals zaken of gebeurtenissen met een uniek karakter voor het orgaan of over personen die op enig gebied van bijzondere betekenis zijn geweest), kunnen op basis van die categorieën van vernietiging worden uitgezonderd en zullen niet aan de hotspotlijst worden toegevoegd. Bij het bepalen van een hotspot is de opvallende of intensieve interactie tussen overheid en burger en/of tussen burgers onderling en de maatschappelijke beroering kenmerkend.[5]

Samengevat voldoet een hotspot in ieder geval aan de volgende drie eigenschappen:

  • De gebeurtenis is eenmalig en kan in de tijd worden afgebakend;

  • De gebeurtenis leidt tot opvallende of intensieve interactie tussen overheden, tussen overheid en samenleving of tussen burgers, bedrijven en instellingen onderling;

  • De gebeurtenis leidt tot uitzonderlijk veel maatschappelijke aandacht (zowel positief als negatief: beroering, ontroering, vervoering).

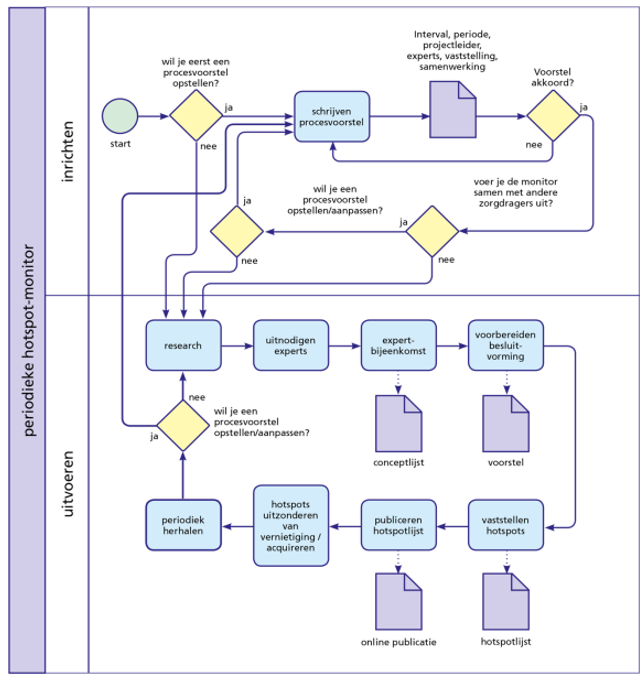
4. Opzet en periodieke uitvoering van de hotspotmonitor

 

De hotspots worden jaarlijks geïdentificeerd over het voorafgaande jaar. De hotspotlijst wordt dus jaarlijks opgemaakt. Het identificeren van hotspots is geen doel op zich. Het doel is het veiligstellen van archiefmateriaal ten aanzien van belangrijke gebeurtenissen. Als zich geen hotspots voordoen, worden dat jaar dan ook geen hotspots aangewezen.

 

4.1 Opzet hotspotmonitor en uitgangspunten

De hotspots worden jaarlijks geselecteerd door een hotspotcommissie. De hotspotcommissie wordt tweejaarlijks samengesteld aan de hand van vaste profielen (zie hieronder). Het team Informatiemanagement is verantwoordelijk voor de uitvoering van de jaarlijkse monitor en levert een projectleider/coördinator. De projectleider/coördinator zal hiervoor ook samenwerken en afstemming zoeken met de Streekarchivaris bij het RHCe. De hotspotcommissie zal bestaan uit interne en waar nodig uit externe experts. De gemeente en het RHCe benaderen gezamenlijk de externe experts.

 

De hotspotcommissie komt jaarlijks bij elkaar om een lijst van hotspots op te stellen. Deze lijst vormt een agendapunt in het Strategisch Informatie Overleg (SIO).

Niet alle hotspots houden zich aan gemeentegrenzen. De Kempengemeenten agenderen de conceptversie van de hotspotlijst voorafgaand aan het SIO in het Kempenbrede Informatiebeheer-overleg zodat de hotspots met elkaar gedeeld worden. Op het moment dat er hotspots worden genoemd die betrekking hebben op meerdere zorgdragers, is het van belang de betreffende bescheiden bij alle betrokken archiefvormers uit te zonderen van vernietiging.

De gemeentelijke hotspotlijst wordt door het college van burgemeester en wethouders van de desbetreffende gemeente vastgesteld, na benoeming van de hotspots in de Kempenbrede hotspotcommissie. De gemeenteraad wordt met een raadsinformatiebrief geïnformeerd.

 

Profiel interne expert en externe expert hotspotcommissie.

 

Profiel interne expert

  • Is werkzaam bij de zorgdrager

  • Bij voorkeur een leidinggevende met meerdere beleidsterreinen onder zich

  • Heeft een overzicht van wat er zich binnen de organisatie van de zorgdrager afspeelt

  • Kan vanuit het perspectief van de decentrale overheid goed aanduiden wat de hotspots zijn

  • Voorbeelden: Medewerker Team Communicatie; Teammanager; Jurist; Adviseur op beleidsterrein; Portefeuillehouders; Gemeentesecretaris; Medewerker DIM.

 

Profiel externe expert

  • Heeft zicht op de periode waarop de hotspotmonitor van toepassing is

  • Heeft brede kennis van (actuele) vraagstukken en gebeurtenissen op lokaal of regionaal niveau

  • Voorbeelden: Streekarchivaris Regionaal Historisch Centrum Eindhoven (vanuit SIO); Gemeenteraadslid; Correspondent voor Oirschot bij een regionaal dagblad; Lid van historische of oudheidkundige vereniging (Heemkundekring); Directeur van een bedrijf.

 

4.2 Periodieke uitvoering

Stap 1 Research

In een overleg met verschillende interne experts (zie 4.1; opzet hotspotmonitor en uitgangspunten) worden de hotspots benoemd. Deze interne experts hebben zicht op de taken van het overheidsorgaan en/of weten wat er leeft en speelt in de lokale samenleving. De coördinator/projectleider nodigt de interne experts uit voor het overleg. Voorafgaand aan het overleg, wordt aan de interne experts gevraagd om ter voorbereiding onderzoek te doen naar mogelijke hotspots van het afgelopen jaar en deze aan te leveren bij de coördinator/projectleider. Aan de hand van het sjabloon (bijlage: Sjabloon hotspotlijst) wordt een eerste conceptversie van de hotspotlijst opgesteld. De Kempengemeenten bespreken de hotspotlijsten in het Kempenbrede Informatiebeheer-overleg om grensoverschrijdende hotspots te bespreken.

 

Stap 2 Strategisch Informatie Overleg

In het SIO, het overleg met de interne coördinator, RHCe en eventuele externe experts, wordt de concept hotspotlijst besproken en aangevuld. Aan het eind van het SIO heeft de gemeente een definitieve hotspotlijst voor gebeurtenissen van het voorafgaande jaar. Hierbij vormen de criteria uit hoofdstuk 3 het uitgangspunt. Van belang is dat zowel positieve als negatieve gebeurtenissen aandacht krijgen.

Bij het benoemen van hotspots kunnen ook markante personen of locaties genoemd worden. Deze zaken vallen vaak al onder de uitzonderingscriteria van de selectielijst, zoals precedentwerking of archiefbescheiden over bijzondere personen. Dit zijn geen hotspots. Deze uitzonderingen kunnen worden meegenomen in een aparte tabel van de hotspotlijst, waarin aangegeven wordt op basis van welk uitzonderingscriterium van de selectielijst de archiefbescheiden bewaard worden, in plaats van welk hotspotcriterium van toepassing is. Het college stelt deze aparte lijst tegelijk met de hotspotlijst vast.

 

Stap 3 Voorbereiden besluitvorming

De lijst met hotspots die door het SIO is benoemd wordt ingebracht bij het college door de coördinator/projectleider, naast de lijst van overige uitzonderingen. In het collegevoorstel wordt tevens aandacht besteed aan de gevolgen voor de privacy van eventuele betrokkenen (onder meer door in te gaan op de relatie tussen hotspots en de Algemene Verordening Gegevensbescherming, AVG). Indien aan de orde, wordt vastgelegd dat er een beperking aan de openbaarheid moet worden gesteld voor de betreffende archiefbescheiden.

 

Stap 4 Vaststellen hotspots en publicatie

Het voorstel tot besluitvorming over de hotspotlijst wordt geagendeerd voor de eerstvolgende collegevergadering. Na vaststelling van de hotspotlijst door het college en na kennisgeving aan de gemeenteraad, wordt deze gepubliceerd op de website van de gemeente en in de plaatselijke bladen.

 

Stap 5: Uitvoering geven aan de hotspotmonitor

Na vaststelling en publicatie van de hotspotlijst wordt de hotspotstatus op de archiefbescheiden toegepast. De als hotspot aangemerkte archiefbescheiden worden uitgezonderd van vernietiging. De hotspotstatus wordt vastgelegd in het informatiesysteem waarin de archiefbescheiden worden opgeslagen, teneinde hier rekening mee te houden in het beheer.

 

Bijlage 1. Stroomschema Periodieke hotspotmonitor

 

 

 

Bijlage 2. Sjabloon Inrichting periodieke hotspotmonitor

 

Periodieke Hotspot monitor gemeente Oirschot

Status

Vastgesteld door

Naam Steller

Kenmerk

Inhoudelijk

Periode waar monitor betrekking op heeft

Beginjaar:

Eindjaar:

Uit te nodigen interne expert(s) bijvoorbeeld:

Namen uit te nodigen personen:

* Medewerker team communicatie

 

* Jurist

 

* Adviseur op beleidsterrein

 

* Portefeuillehouder

 

* Gemeentesecretaris

 

* Medewerker informatiebeheer

Uit te nodigen externe expert(s) bijvoorbeeld:

Namen uit te nodigen personen

* Streekarchivaris Regionaal Historisch Centrum Eindhoven (vanuit SIO)

 

* Raadslid

 

* Historicus

 

* Publicist

 

* Stads- of dorpsfotograaf

 

* Lid van historische- of oudheidkundige vereniging (Heemkundekring)

 

* Directeur van een bedrijf

Organisatie

Datum afstemming concept hotspotlijst

 

Datum afstemming overleg Informatiebeheer Kempengemeenten

Datum Strategisch Informatie Overleg (SIO)

Datum vaststelling college

 

Bijlage 3. Sjabloon Hotspotlijst

 

Hotspots gemeente Oirschot

Periode:

Xxxx t/m xxxx

Status:

Concept / definitief / vastgesteld

Publicatie

Nr

Omschrijving hotspot

Periode

Type*

Controle

Begin-jaar

Eind-jaar

1

2

3

4

OK?

Toelichting

1

2

3

 

* Kruis aan welk type/ welke typen van toepassing zijn op de hotspot:

  • 1.

    Er is sprake van een gebeurtenis of reeks van gebeurtenissen binnen het verzorgingsgebied van de zorgdrager die veel maatschappelijke beroering veroorzaakt, van bijzondere betekenis is voor de bevolking en/of waarvoor veel aandacht bestaat in de media.

  • 2.

    Er is sprake van een gebeurtenis of kwestie binnen het verzorgingsgebied van de zorgdrager die belangrijke principiële tegenstellingen tussen burgers aan het licht brengt en/of een debat dat over de kwestie veel emoties losmaakt.

  • 3.

    Er is sprake van een gebeurtenis of kwestie die aanleiding is voor een intensief publiek debat over het functioneren van de zorgdrager.

  • 4.

    Er is sprake van een politieke kwestie waardoor de positie van het decentrale openbaar bestuur ernstig is bedreigd of juist wordt onderstreept.

Controle:

Er is echt sprake van een hotspot. De gebeurtenis valt niet onder één van onderstaande categorieën uit de Selectielijst 2020 op basis waarvan archiefbescheiden van vernietiging kunnen worden uitgezonderd:

  • Archiefbescheiden over zaken of gebeurtenissen met een voor het eigen orgaan uniek of bijzonder karakter, of archiefbescheiden die door hun vorm of aard op zichzelf of voor de gemeente beeldbepalend, representatief, karakteristiek of bijzonder zijn. (Bijvoorbeeld een reorganisatieplan of een nieuw gemeentehuis).

  • Archiefbescheiden over personen die op enig gebied van bijzondere betekenis (geweest) zijn. Van bijzondere betekenis zijn bijvoorbeeld personen met een belangrijke functie binnen de gemeente (zoals een directeur) of personen met een maatschappelijk vooraanstaande rol (bijvoorbeeld een sporter of kunstenaar).

  • Archiefbescheiden over individuele zaken die geleid hebben tot algemene regelgeving.

  • Kopieën die archiefbescheiden kunnen vervangen, als deze blijvend moesten worden bewaard maar door een calamiteit verloren zijn gegaan (Bijvoorbeeld door een brand of overstroming).

  • Archiefbescheiden waarvan de vernietiging de logische samenhang van de te bewaren archiefbescheiden zou verstoren.

 

Bijlage 4. Literatuur

 

Naar boven