Uitvoeringsplan vergunningverlening, toezicht en handhaving 2023

 

Versie : 1.0

Vastgesteld door het college op : januari 2023

Portefeuillehouder : wethouder K. Gommeren

Behandelend ambtenaar : C. Franken

Kenmerk : 2300591

1. Algemeen

1.1 Inleiding

Voor u ligt het Uitvoeringsplan Vergunningverlening, Toezicht en Handhaving (VTH) 2023 van de Gemeente Steenbergen. In het uitvoeringsplan leest u hoe de gemeente Steenbergen in 2023 uitvoering zal geven aan vergunningverlening en de diverse handhavingstaken. Met het uitvoeringsplan beoogt de gemeente een duidelijk beeld te schetsen van de voorgenomen activiteiten en van de doelen en prioriteiten die voor 2023 zijn vastgesteld.

Het uitvoeringsplan heeft alleen betrekking op het omgevingsrecht en omgevingsvergunningen in relatie tot de APV. Vanaf 1 januari 2020 zijn de handhavingsvelden Leefbaarheid (kleine ergernissen en overlast) en Bijzondere onderwerpen (o.a. ondermijning en horeca) overgegaan naar het cluster Veiligheid, dat ondergebracht is bij het team Bestuur en Concernondersteuning.

Dit betekent dat de behandeling van de APV-gerelateerde klachten en meldingen en de aansturing van de boapoule (inclusief boapoule Drank- en Horecawet) vanuit het cluster Veiligheid plaatsvinden.

Het budget voor de OMWB is ten opzichte van 2022 verhoogd (€ 552.000,- in 2022 en € 597.000 in 2023).

Alle activiteiten die de OMWB voor ons uitvoert in 2023, zijn opgenomen in het werkplan OMWB 2023, wat als bijlage II onderdeel uitmaakt van het Uitvoeringsplan VTH 2023.

De provincie Noord-Brabant ziet er met Interbestuurlijk Toezicht (IBT) op toe dat lokale overheden hun maatschappelijke taken goed uitvoeren. De provincie heeft in 2022 de VTH-documenten van Steenbergen beoordeeld met ‘voldoet’ en hier een 93% score aan toegekend. Het uitvoeringsprogramma voldeed geheel en er zijn geen verbeterpunten aangegeven.

Dit uitvoeringplan is vastgesteld door het college en bekendgemaakt middels toezending aan de gemeenteraad en aan de provincie Noord-Brabant. Tevens is het uitvoeringsplan gepubliceerd. Dit uitvoeringsplan loopt tot uiterlijk 1 februari 2024. Op 1 februari 2023 dient het Uitvoeringsplan VTH 2023 te zijn vastgesteld.

1.2 Doel van het uitvoeringsplan

Het VTH-beleidsplan werken wij jaarlijks voor 1 februari uit in een uitvoeringsprogramma voor zowel vergunningverlening, toezicht en handhaving. Het werkprogramma voor de OMWB en de Veiligheidsregio (brandweer) maken hier als bijlage deel van uit. In het uitvoeringsprogramma beschrijven we de prioriteiten, doelen, activiteiten en methoden uit dit beleid op operationeel niveau. Het uitvoeringsprogramma is dan ook een concreet actieplan voor het betreffende jaar. Daarbij geven wij in het uitvoeringsprogramma aan hoe de (financiële en personele) middelen in het betreffende jaar worden ingezet.

1.3 Relevante ontwikkelingen

Zowel intern als extern spelen er verschillende ontwikkelingen die van invloed zijn geweest op het samenstellen van dit uitvoeringsplan. De ontwikkelingen spelen zowel op organisatorisch als op juridisch en maatschappelijk gebied. Hieronder zijn de belangrijkste ontwikkelingen kort beschreven.

 

Juridische ontwikkelingen

De Omgevingswet en de Wet kwaliteitsborging voor het bouwen treden naar verwachting op 1 juli 2023 in werking. Deze twee wetten stellen de gemeente tot uitdagingen op het gebied van processen, een andere manier van werken en financiën. Te denken valt aan het voor een deel wegvallen van de bouwkundige toetsing, verschuiving werkzaamheden naar het voortraject en participatie. In het kader van het implementatietraject Omgevingswet vinden de voorbereidingen plaats om te kunnen werken onder de Omgevingswet. Zo zijn en worden diverse verordeningen aangepast, die gelijktijdig met de Omgevingswet in werking treden, zoals de verordening adviescommissie omgevingskwaliteit gemeente Steenbergen, de verordening participatie en de verordening uitvoering en handhaving omgevingsrecht gemeente Steenbergen. Indien de Omgevingswet en de Wet kwaliteitsborging voor het bouwen daadwerkelijk op 1 juli 2023 in werking treden, zal het uitvoeringsplan tijdig geactualiseerd worden.

Maatschappelijke ontwikkelingen

Door een reeks ingrijpende maatschappelijke ontwikkelingen zoals klimaatverandering en - adaptatie en de stikstofproblematiek worden de VTH-werkzaamheden complexer en daarmee wellicht ook belangrijker. Door deze ontwikkelingen staat de gemeente voor allerlei organisatorische en financiële vraagstukken. Dit heeft invloed op de manier van (samen)werken op het gebied van VTH. Wij zijn ons hiervan bewust en proberen hier met dit uitvoeringsprogramma op in te spelen.

2. Uitvoering

2.1 Inleiding

Er zal nooit capaciteit zijn om alle taken uitputtend uit te voeren. In het beleidsplan zijn daarom ook keuzes gemaakt in prioritering op basis van een risico-inschatting. De prioritering heeft gevolgen voor de diepgang van toetsing van een vergunningaanvraag en de mate van toezicht. In dit hoofdstuk wordt op basis van verwachte aanvragen, prioritering en kengetallen voor urenbesteding een inschatting gemaakt van de benodigde capaciteit.

De vth-activiteiten voor 2023 zijn in paragraaf 2.2 schematisch weergegeven. In hoofdstuk 3 leest u hoe de uitvoering, zoals in dit hoofdstuk wordt beschreven, onder andere qua personeelsformatie wordt geborgd.

2.2 Productenlijst / werkvoorraad Vergunningen

 

2.2.1 Vergunningen

Onderstaande tabel biedt inzicht in de prioriteit en verwachte hoeveelheid aanvragen/meldingen per activiteit. Deze corresponderen met de risico-inschatting uit het VTH-beleidsplan.

ACTIVITEITEN

PRIORITEIT

AANTAL

Omgevingsvergunning, activiteit bouwen

Bouwwerken geen gebouw zijnde

prioriteit 4

5

Bijbehorende bouwwerken, dakkapel, gevelwijziging

prioriteit 4

97

Woningen (grondgebonden, bijv. eengezinswoningen)

prioriteit 4

11

Woongebouwen, appartementen, kamerverhuur

prioriteit 2

4

Logiesgebouw, restaurant, café, horeca, bedrijf, kantoor, winkel

prioriteit 2

10

Maatschappelijke gebouwen, (kinder)dagverblijven, scholen, zorg, sport

prioriteit 2

6

Omgevingsvergunning, activiteit slopen

Omgevingsvergunning slopen

prioriteit 4

2

Omgevingsvergunning, activiteit wijzigen rijks- of gemeentelijk monument

Aanvraag omgevingsvergunning wijzigen rijks- of gemeentelijk monument

prioriteit 4

1

Omgevingsvergunning, activiteit werk- of werkzaamheden uitvoeren

Aanvraag omgevingsverguning, uitvoeren van een werk of werkzaamheden

prioriteit 4

3

Omgevingsvergunning, activiteit handelen in strijd met regels RO

Aanvraag omgevingsvergunning, handelen in strijd met regels ruimtelijke ordening

prioriteit 4

30

Omgevingsvergunning, activiteit brandveilig gebruik

Aanvraag omgevingsvergunning brandveilig gebruik

prioriteit 2

2

Omgevingsvergunning in relatie tot APV

Aanvraag omgevingsvergunning aanleg in-/ uitrit

prioriteit 4

8

Aanvraag omgevingsvergunning vellen beschermde houtopstand

prioriteit 2

8

Meldingen

Melding slopen

prioriteit 4

26

Melding slopen met asbest

prioriteit 1

60

Melding particuliere sloop

prioriteit 4

80

Melding brandveilig gebruik

prioriteit 2

5

2.2.2 Toezicht en Handhaving

Onderstaande tabellen bieden inzicht in de prioriteit en verwachte aantal controles per activiteit. Deze corresponderen met de risico-inschatting uit het VTH-beleidsplan. De OMWB voert de milieuactiviteiten uit. Hiervoor wordt verwezen naar bijlage II.

ACTIVITEITEN

PRIORITEIT

Fysieke controles

Digitale controles

Totaal controles

uren

Totaal uren

Omgevingsvergunning, activiteit bouwen

Bouwwerken geen gebouw zijnde

prioriteit 4

0

10

10

3,17

31,70

Bijbehorende bouwwerken, dakkapel, gevelwijziging

prioriteit 4

5

10

15

3,17

47,55

Woningen (grondgebonden, bijv. eengezinswoningen)

prioriteit 4

25

0

25

5,90

147,50

Woongebouwen, appartementen, kamerverhuur

prioriteit 2

30

0

30

5,90

177,00

Logiesgebouw, restaurant, café, horeca, bedrijf, kantoor, winkel

prioriteit 2

15

0

15

5,81

87,15

Maatschappelijke gebouwen, (kinder)dagverblijven, scholen, zorg, sport

prioriteit 2

10

0

10

5,90

59,00

Omgevingsvergunning, activiteit slopen

Omgevingsvergunning slopen

prioriteit 4

2

0

2

4,48

8,96

Omgevingsvergunning, activiteit wijzigen rijks- of gemeentelijk monument

Aanvraag omgevingsvergunning wijzigen rijks- of gemeentelijk monument

prioriteit 4

2

0

2

5,90

11,80

Omgevingsvergunning, activiteit werk- of werkzaamheden uitvoeren

Aanvraag omgevingsverguning, uitvoeren van een werk of werkzaamheden

prioriteit 4

0

0

0

3,17

0,00

Omgevingsvergunning, activiteit handelen in strijd met regels RO

Aanvraag omgevingsvergunning, handelen in strijd met regels ruimtelijke ordening

prioriteit 4

5

0

5

3,17

15,85

Omgevingsvergunning, activiteit brandveilig gebruik

Aanvraag omgevingsvergunning brandveilig gebruik

prioriteit 2

3

0

3

4,48

13,44

Omgevingsvergunning in relatie tot APV

Aanvraag omgevingsvergunning aanleg in-/ uitrit

prioriteit 4

0

4

4

3,17

12,68

Aanvraag omgevingsvergunning vellen beschermde houtopstand

prioriteit 2

10

10

20

3,17

63,40

Meldingen

Melding slopen

prioriteit 4

1

0

1

4,48

4,48

Melding slopen met asbest (omwb)

prioriteit 1

5

0

5

4,48

22,40

Melding particuliere sloop (omwb)

prioriteit 4

5

0

5

4,48

22,40

Melding brandveilig gebruik (brandweer)

prioriteit 2

1

0

1

4,48

4,48

Brandveiligheid

Het cluster VTH werkt samen met de Brandweer Midden- en West-Brabant aan het brandveilig gebruik van (zorg)instellingen. In overleg met de brandweer worden de controles uitgevoerd bij (zorg)instellingen, waar het niveau van zelfredzaamheid van de gebruikers laag is en waar de kans op brand en de frequentie van het gebruik een essentieel onderdeel is. Voor het basistakenpakket van de Brandweer Midden –en West-Brabant, zie bijlage I.

2.3 Uitvoeringsdoelstellingen

De doelstellingen die in dit uitvoeringsplan worden beschreven, zijn opgesteld op basis van de beleidsdoelstellingen die volgen uit het Beleidsplan VTH 2022-2025. Hierin heeft het college gemotiveerd aangegeven welke doelen en prioriteiten het zichzelf stelt bij de VTH-taken en welke activiteiten het daartoe zal uitvoeren.

Doelstellingen

Naast de primaire doelstelling, het bevorderen van naleving van wet- en regelgeving om een veilige, gezonde en schone fysieke leefomgeving te bereiken, hebben wij nog 8 doelstellingen voor de komende beleidsperiode opgesteld. Deze 8 doelstellingen geven invulling aan onze missie en visie. Om deze doelstellingen SMART (specifiek, meetbaar, acceptabel, realistisch en tijdgebonden) te maken, is bij iedere doelstelling aangegeven wat wij daarvoor gaan doen.

 

Doelstelling

Wat gaan wij daarvoor doen?

1.

Het VTH-beleidsplan vormt de basis voor besluitvorming.

  • 1.

    De diepgang van toetsing van aanvragen sluit aan bij de prioriteit

2.

Het VTH-beleidsplan vormt de basis voor professionele vergunningverlening, toezicht en handhaving.

  • 1.

    VTH-medewerkers passen VTH-strategieën correct toe

  • 2.

    Er wordt voldaan aan de VTH-kwaliteitscriteria

3.

Het verkleinen van de kloof tussen beleid en uitvoering.

  • 1.

    Vergunningverleners en toezichthouders:

- Betrekken bij opstellen

beleid

- dragen het beleid zowel

intern als extern uit

4.

Klachten en meldingen over Wabo-overtredingen worden naar prioriteit afgehandeld. De risicoanalyse bepaalt de prioriteit.

  • 1.

    Klachten en meldingen prioriteren

  • 2.

    Afhandeling op basis van prioriteit

  • 3.

    Capaciteit en middelen inzichtelijk maken

5.

Innovatie, maatwerk en dienstverlening vormen de kern van vergunningverlening, toezicht en handhaving.

  • 1.

    In gesprek gaan met overtreder, informele aanpak gaat voor procedurele aanpak

  • 2.

    Aanpak gericht op vermindering overlastmeldingen

  • 3.

    meedenken in oplossingen

  • 4.

    klant staat centraal. Ja, mits houding

  • 5.

    snelle vergunningverlening, geen vergunningen van rechtswege verleend

6.

Er is sprake van een goede afstemming tussen vergunningverlening en toezicht/handhaving waarbij de scheiding tussen vergunningverlening en toezicht/handhaving gewaarborgd is.

  • 1.

    Regelmatig VTH-overleg

  • 2.

    Gebiedsgericht werken met afstemming V, T en H

7.

Versterken integrale samenwerking.

  • 1.

    Tijdig betrekken interne en externe partners

  • 2.

    Integrale controles

8.

Borgen van afspraken en processen, zowel intern als extern.

  • 1.

    Opstellen procesbeschrijvingen

  • 2.

    Volledigheid dossiers

  • 3.

    VTH-applicatie

3. Borging uitvoering

3.1 Inleiding

In dit hoofdstuk leest u hoe de uitvoering, zoals in het vorige hoofdstuk is beschreven, wordt geborgd.

3.2 VTH-organisatie

 

3.2.1 Kennis, kunde en capaciteit

  • de betreffende eisen op het gebied van minimale kennis, kunde en capaciteit zijn vastgelegd in de Verordening uitvoering en handhaving omgevingsrecht gemeente Steenbergen en deze eisen zijn gebaseerd op de kwaliteitscriteria 2.2.

  • er is geborgd dat er voldaan wordt aan deze eisen

Om de objectiviteit van de werkzaamheden te borgen, is er binnen de rolverdeling tussen Vergunningen, Toezicht en Handhaving (VTH) een scheiding aangebracht tussen vergunningverlening, toezicht en handhaving. De vergunningverleners zijn niet betrokken bij het toezicht op vergunningen waarvan zij de voorschriften hebben opgesteld. Hiervoor zijn toezichthouders Leefomgeving aangesteld die zich bezighouden met het toezicht op verleende Omgevingsvergunningen, meldingen en toestemmingen. In voorkomende gevallen treden de vergunningverleners bij opleveringscontroles wel op als adviseur van de toezichthouder. De toezichthouders blijven echter als procesverantwoordelijke eindverantwoordelijk voor de oplevering.

Wanneer er sprake is van het overgaan tot het opleggen van een last onder dwangsom of een last onder bestuursdwang wordt het dossier van de toezichthouder overgedragen aan de juristen van handhaving en vanaf dat moment neemt de toezichthouder de rol van adviseur in.

3.2.2 Personeelsformatie

In deze paragraaf leest u hoe de personeelsformatie binnen het cluster VTH is opgebouwd en welke persoon/personen (op functieniveau), welke taak/activiteit uit het uitvoeringsplan uitvoert/uitvoeren. Hierbij wordt ervan uitgegaan dat 1fte gelijk staat aan 1450 productieve uren. Voor wat betreft milieuwerkzaamheden voert de OMWB in 2022 het toezichtprogramma c.q. werkprogramma uit (zie bijlage II).

Vergunningen

Capaciteit vergunningverleners werkzaam voor het cluster VTH in 2023 (2.4 fte – 3424 uur) WABO vergunningen (volledige kostendekking via leges)

Wabo vergunningverleners

Er zijn twee vaste Wabo vergunningverleners beide 1 FTE die zich bezig houden met de Wabo vergunningverlening of daaraan gekoppelde werkzaamheden zoals het verstrekken van informatie aan inwoners en bedrijven op het gebied van de vergunningverlening. De uren besteedt aan de vergunningverlening worden gedekt vanuit de legesinkomsten.

  • -

    Flexibele schil (inhuur)

    Er is een flexibele schil die kan worden aangewend (inhuur) die wordt ingezet voor het deel van de aanvragen die niet door de eigen, vaste formatie, kan worden afgehandeld. Voor het eerste half jaar van 2023 (1 jan. – 1 juli 2023) wordt de flexibele schil benut. Dit is tot de inwerkingtreding van de Omgevingswet. Afhankelijk van inwerkingtreding Omgevingswet op 1 juli 2023 in combinatie met het aanbod aan aanvragen, wordt in het tweede kwartaal van 2023 bezien of het inzetten van de flexibele schil langer nodig is. Dekking van de inhuurkosten vindt plaats via de legesinkomsten.

Toezicht en Handhaving

Capaciteit toezichthouders werkzaam voor het cluster VTH in 2023 (2465 uur, deels kostendekking via legesinkomsten)

  • -

    Toezichthouders Leefomgeving

    In de begroting is voorzien in 1,89 FTE aan toezichtcapaciteit voor het fysieke domein op het gebied van de Wabo. Er is één vaste toezichthouder, 1 fte en één toezichthouder die ingehuurd is voor 0,7 fte. De inhuur betreft het eerste half jaar van 2023 (1 jan. – 1 juli 2023). De inhuur is gepleegd in afwachting van de inwerkingtreding van de Omgevingswet waardoor mogelijk een verschuiving plaatsvindt in de taken van de toezichthouder. In het kader van de planning wordt gerekend met een feitelijke inzet van 1,7 fte voor 2023. Met de tijdelijke inhuur behouden we de benodigde flexibiliteit voor eventuele verschuivingen ten gevolge van de Omgevingswet. De mogelijke verschuiving en wijzigingen in het takenpakket van de toezichthouders wordt meegenomen bij de implementatie van de Omgevingswet. De taken van de toezichthouders zien toe op het fysieke domein. Bouwtoezicht is hier een onderdeel van. Tevens handelen de toezichthouders klachten en meldingen af op het gebied van het fysieke domein gekoppeld aan de Wabo.

Capaciteit handhavingsjuristen voor het cluster VTH in 2023 (0,7 fte – 1015 uur)

  • -

    Beleidsmedewerker VTH

    De beleidsmedewerker VTH houdt zich nog voor 0,2 fte bezig met de juridische afhandeling van handhavingszaken.

  • =

    Juridisch medewerker Handhaving

    Er is 0,5 fte beschikbaar voor een juridisch medewerker Handhaving. Deze houdt zich bezig met de juridische afhandeling van handhavingszaken.

Overige capaciteit voor het cluster VTH Wabo in 2023 (0,6 fte – 870 uur)

  • -

    Omgevingsregisseur VTH

    Coördinatie vergunningverlening 0.3 fte

  • -

    Juridische medewerker VTH

    0.3 fte voor juridische ondersteuning voor vergunningverlening met inbegrip van Bezwaar- en beroepsprocedures.

3.2.3 Vastgelegde werkwijzen

In het vorige hoofdstuk heeft u kunnen lezen welke activiteiten er voor het jaar 2023 op de agenda staan. In de vorige paragraaf is de personeelsformatie voor het jaar 2023 beschreven, gekoppeld aan het Wabo spoor. Als u de activiteiten koppelt aan de personeelsformatie, ziet u dat er in beginsel voldoende personeelsbezetting is om de beschreven activiteiten uit te kunnen voeren. Dit overzicht geeft echter nog niet concreet aan wie welke activiteit in 2023 op zich neemt. De beleidsagenda bevat de planning voor vaststelling van de (beleids)plannen die door de raad dan wel college moeten worden vastgesteld. De urenplanning/teamplan bevat de taken per medewerker. De voortgang van de afspraken en capaciteitsraming, zoals opgenomen in het teamplan, worden bewaakt door middel van de gesprekkencyclus. Per medewerker vindt er jaarlijks een evaluatie-/beoordelingsgesprek plaats. Tussentijds vinden individuele gesprekken tussen medewerker en teamleider plaats.

Per planmatige actie wordt er een draaiboek opgesteld, zodat de werkafspraken vastliggen en er een zoveel mogelijk uniforme werkwijze ontstaat. Voorbeelden van planmatige acties zijn bijvoorbeeld de oud- en nieuw periode (de laatste twee weken van december) en de controles op brandveiligheid binnen de horeca.

Naast de sturing op operationeel niveau, vindt er gedurende het jaar ook sturing en afstemming plaats op strategisch niveau. De teamleider heeft wekelijks overleg met de betrokken portefeuillehouders. De omgevingsregisseur VTH heeft structureel (wekelijks) overleg met de portefeuillehouder VTH om de lopende zaken te bespreken en de afstemming te hebben over de politiek gevoelige dossiers.

Voor alle primaire processen rondom VTH zijn samen met de medewerkers werkbeschrijvingen opgesteld. Deze werkbeschrijvingen zijn bekend bij alle medewerkers. Nieuwe medewerkers worden ook bekend gemaakt met de werkbeschrijvingen. De actualiteit, opvolging en effectiviteit van alle werkwijzen worden gemonitord middels de interne audits en waar nodig aangepast.

3.2.4 Klachten en Meldingen

De klachten en meldingen worden geregistreerd in het geautomatiseerde systeem Melddesk. In 2023 wordt dit systeem vervangen door een ander systeem, genaamd BinnenBeter. De toezichthouders Leefomgeving behandelen klachten en meldingen die voor het cluster VTH binnenkomen. Als meldingen door meerdere instanties integraal moeten worden behandeld, zorgt een toezichthouder Leefomgeving voor de coördinatie. Het gaat hierbij primair om de klachten en meldingen gericht op het fysieke domein. Algemene APV klachten en meldingen lopen via de boa’s van het cluster Veiligheid.

3.3 Beleid- en begrotingscyclus

De gemeente kent een jaarlijkse beleid- en begrotingscyclus, waarvoor het collegeprogramma en de teamplannen leidend zijn. Jaarlijks wordt aan de raad, ten behoeve van de begrotingsbehandeling, een voorstel gebracht, gebaseerd op het collegeprogramma en de teamplannen. Met het vaststellen van de begroting worden de middelen voor de uitvoering van de activiteiten en taken die vermeld staan in dit uitvoeringsprogramma gewaarborgd. Gedurende het jaar wordt de raad gerapporteerd over de voortgang van de uitvoering van de doelen en daarmee gepaard gaande middelen van zowel het eigen uitvoeringsprogramma, als van dat van de OMWB. De OMWB levert hiervoor een tussenrapportage aan, op basis waarvan beoordeeld kan worden of de gestelde doelen bereikt worden. Financiële en personele middelen worden zo nodig aangevuld.

Tot slot rapporteert het college jaarlijks, middels het evaluatieverslag, over de in het VTH-beleidsplan en uitvoeringsprogramma gestelde doelen. Ook het uitvoeringsprogramma wordt openbaar gemaakt (via de openbare besluitenlijst van het college). Alle VTH-documenten worden ter kennisname aangeboden aan de gemeenteraad en de Provincie.

3.4 Borging beschikbaarheid samenwerkingspartners

Een juiste afstemming met interne en externe partners is essentieel om het VTH-beleidsplan goed uit te kunnen voeren. Om die reden is er ook voor de totstandkoming van dit uitvoeringsprogramma afstemming gezocht met diverse partners. Bij afstemming met externe partners kunt u denken aan de Omgevingsdienst Midden- en West-Brabant (OMWB) en de Veiligheidsregio (brandweer).

Voor 2023 zijn in ieder geval de volgende specifieke afspraken gemaakt:

  • -

    Er vindt wekelijks een VTH-overleg plaats;

  • -

    er vindt wekelijks overleg met de bestuurders plaats;

  • -

    Met de OMWB vinden verschillende structurele overleggen plaats.

  • -

    Met de brandweer zijn voor 2023 ook afspraken gemaakt voor de controles op de zorginstellingen;

  • -

    Voorzover van toepassing worden projecten ter beoordeling voorgelegd aan de Commissie Ruimtelijke Kwaliteit. Deze commissie adviseert het college van burgemeester en wethouders of bouwplannen voldoen aan redelijke eisen van welstand;

  • -

    Afhankelijk van de impact van het ontwerp adviseert de Rijksdienst Cultureel Erfgoed (RCE) over het behoud van het cultureel erfgoed;

  • -

    Bij ruimtelijke afwegingen die vallen onder de uitgebreide procedure dient afstemming gezocht te worden met de Provincie Noord-Brabant;

  • -

    Bij ruimtelijke afwegingen die vallen onder de uitgebreide procedure en die van invloed zijn op het oppervlaktewater of de wijze hoe omgegaan wordt met de afvoer naar het oppervlaktewater dient afstemming gezocht te worden met het Waterschap Brabantse Delta.

Van de hierboven genoemde overleggen wordt op hoofdlijnen een verslag gemaakt. Naar aanleiding van de afspraken gemaakt in deze overleggen, kan bijstelling van het uitvoeringsprogramma noodzakelijk zijn. Als dit in 2023 mocht spelen zal er een nieuwe versie van het uitvoeringsprogramma worden vastgesteld. Dit wordt inzichtelijk gemaakt door de versie aan te geven op het voorblad van het uitvoeringsprogramma.

3.5 Bereikbaarheid buiten kantooruren

De gemeente Steenbergen kent een crisisorganisatie. De crisisorganisatie wordt door de medewerker van Veiligheid georganiseerd. Deze medewerker draait ook AOV-piket en OvD-bz-piket. (AOV = Ambtenaar Openbare Veiligheid en OvD-bz = Officier van Dienst bevolkingszorg). Een aantal medewerkers draait piketdiensten om telefonisch bereikbaar te zijn voor meldingen vanuit dit AOV-piket.

Calamiteiten of spoedmeldingen dienen telefonisch te worden gemeld. Het algemene nummer van de gemeente is buiten kantoortijden doorgeschakeld naar de dienstdoende opzichter van de Buitendienst. Afhankelijk van het soort melding schakelt de dienstdoende opzichter de juiste personen in.

Milieuklachten kunnen buiten kantooruren worden gemeld bij de klachtenlijn van de OMWB.

Bijlage I. Basistakenpakket Brandweer MWB 23

Veiligheidsregio Midden- en West-Brabant

Beinvloeden van risico’s

Risicobeheersing zet zich op allerlei vlakken in om de (brand)veiligheid binnen de gemeente Steenbergen en omstreken te beïnvloeden. Dit doen wij door ons te richten op de (brand)veiligheidsrisico’s die er toe doen en welke een zekere mate van impact hebben op:

  • -

    de samenleving, en in het bijzonder in geval van gevolgen voor:

  • -

    kwetsbare personen

  • -

    grote groepen

  • -

    de omgeving

  • -

    een veilig en effectief repressief optreden

Door gebruik te maken van risicomonitoring kunnen we informatie gestuurd werken aan (brand)veiligheid. Hierdoor zijn en blijven we dynamisch en spelen we in op trends en ontwikkelingen die actueel zijn of op ons afkomen.

 

Als onafhankelijke adviseur geven we gevraagd en ongevraagd advies op (brand)veiligheidsvraagstukken. De uitvoering van ons werk vindt plaats binnen de zes sporen van beïnvloeding. Met een risicogerichte benadering en een evenwichtige inzet op deze sporen verzorgen we een integrale aanpak op alle (brand)veiligheidsvraagstukken. Daar waar menselijk gedrag(sverandering) een rol speelt bij het aanpakken van een (veiligheids-)vraagstuk, worden gedragsinzichten gebruikt.

 

Beïnvloeding wet- en regelgeving

We zijn gemeentelijk, regionaal, provinciaal en landelijk vertegenwoordigd binnen netwerken die wet- en regelgeving, dan wel beleid daarover aanpassen en opstellen. Onze bijdrage hierin is te streven naar een zo hoog mogelijk (brand)veiligheidsniveau.

(vb Omgevingswet, energietransitie, klimaatadaptatie, circulaire economie, verdicht wonen, zelfredzaamheid, evenementen)

 

Inrichting van de omgeving

We zijn vroegtijdig betrokken bij de inrichting van de omgeving. We beïnvloeden het initiatief, het ontwerp en het gebruik van onze leefomgeving en hebben hierdoor invloed op het voorkomen, beperken en bestrijden van branden, rampen en crises en bevorderen we de zelfredzaamheid. (vb participeren in gemeentelijke processen, zoals omgevingsvisie, omgevingsplan, omgevingstafels)

 

Vergunning, Toezicht en handhaving

We adviseren het bevoegd gezag in het VTH-proces over het wettelijke kader. Het inzichtelijk maken van de (rest)risico’s en hierin handelingsperspectief bieden is, naast het voldoen aan wettelijke kaders, hierbij essentieel.

Met de kanttekening dat toezicht bij risicovolle industrie enkel incidenteel en op verzoek plaats vindt.

 

Kennisdeling & gedragsverandering samenleving

Wij zijn proactief, open en transparant in het delen van onze specialistische kennis op verschillende onderwerpen of thema’s. Door onze kennis te delen en met elkaar in gesprek te zijn en blijven maken we risico’s bespreekbaar en verkleinen we de mate van onveiligheid. Verantwoordelijkheidsverdeling, risicoperceptie en risico-acceptatie zijn hierin belangrijke aandachtsvelden.

 

Kennisoverdracht- en handelingsperspectief incidentbestrijders

We delen op verschillende manieren onze kennis over:

  • -

    de risico’s; en

  • -

    de maatregelen en restrisico’s die daaruit voortkomen,

met onze incidentbestrijders. Hierdoor dragen we concreet bij aan een veilig en effectief repressief optreden.

 

Communicatie over de restrisico’s en handelingsperspectief

In iedere situatie blijft er een restrisico over. We communiceren over deze restrisico’s en bieden hier een passend handelingsperspectief voor. De kans op een letsel of slachtoffers neemt hierdoor nog verder af.

Thema’s en speerpunten

Ontwikkelingen in onze omgeving

  • Voorbereiding op de omgevingswet en wet kwaliteitsborging.

  • Bijdrage leveren aan een toekomstbestendige brandweerzorg.

 

Sectorbrede speerpunten

  • Verbrede blik op risico’s bij risicogerichte advisering en integrale aanpak.

  • Aansluiting op de prioritaire risico’s uit het Regionaal Risicoprofiel.

  • De doorontwikkeling in / verbreding van het werken met gedragsinzichten binnen de sector, daar waar menselijk gedrag(sverandering) van inwoners of bedrijven een rol speelt bij het aanpakken van het (veiligheids)vraagstuk.

  • Onze netwerkpositie, ook in het licht van nieuwe risico’s (organiseren netwerkdag).

 

Focus Risicobeheersing

  • Risicorelevante bedrijven

  • Verminderd zelfredzame doelgroepen

  • (Brand)veilig Leven, Redzame samenleving

  • Risicogericht monitoren en adviseren

Risicogerichtheid

Borging Risicogerichtheid

  • We vertalen de landelijke producten van Risicogerichtheid en bedden deze in de processen van RBCB.

  • Ten behoeve van verdere implementatie van Risicogerichtheid binnen de Sector RBCB werken we in ieder geval 3 onderwerpen verder uit:

    • Themagericht: Natuurbranden

    • Doelgroepgericht: Arbeidsmigranten

    • Objectgericht: Objecten met meervoudig gebruik

 

Borging Risicomonitoring

  • We stellen het Regionaal Risicoprofiel vast op basis waarvan wij de regionale prioritaire risico’s een plek geven in onze dagelijkse opgaven.

  • Regionaal geven we het dynamische risicoproces en risicoprofiel vorm. Op verschillende niveaus ontsluiten wij relevante risico-informatie (operationeel, tactisch en strategisch).

  • Door een goede interne en externe samenwerking anticiperen wij op actuele risico’s middels risico- of crisisinterventies.

 

Flexibel takenpakket RB

  • We werken toe naar een flexibel basistakenpakket waarmee wij kunnen anticiperen op actuele en nieuwe risico’s.

 

Gezamenlijke risicoduiding

  • We ontwikkelen een sector brede samenwerking waarin risico’s in beeld worden gebracht. Met elkaar delen we relevante informatie die ons eenzelfde inzicht geven welke risico’s actueel zijn, waar deze zich bevinden en hoe deze tot uiting komen. Overzicht van en netwerk met risicoveroorzakers.

  • We ontwikkelen door naar een sector die kennis heeft van risicoveroorzakers en daar het juiste netwerk op weet aan te sluiten om integraal te kunnen adviseren.

  • Door het proces van Risicomonitoring zijn wij wendbaar om nieuwe risico’s te herkennen en daarop de anticiperen.

 

Partnerships

Account- en netwerkmanagement

  • RB en CB werken actief aan het actueel houden en uitbreiden van het netwerk en de relatie met de gemeenten krijgt daarbij prioriteit.

 

Focus

Naast de basistaken die de gemeente en de inwoners van ons gewend zijn ligt er dit jaar extra focus of een verbeterslag op onderstaande aspecten gekoppeld aan een hoofdthema, taakveld of specialisme.

 

Maatschappelijke bewustwording & veilig leven

  • Versterking vakgebied (brand)veilig leven door het doen van onderzoek, continuering voorlichting en bevorderen uniformiteit districten. Specifiek aandacht voor kwetsbaren.

 

Accounthouders Veilige Leefomgeving

  • Herkenbaar en succesvol verbinden partners in- en extern.

 

Veilige Energietransitie

  • Overzicht en samenhang van lopende initiatieven, contacten en kennis binnen organisatie.

 

Risicomonitoring

  • Borging proces Risicomonitoring met als basis het Regionaal Risico Profiel.

  • Optuigen structurele afstemming intern/extern (ism CB/RB/IOA/COM/PROG).

  • Gevraagde en ongevraagde advisering/afstemming over voorziene of actuele veiligheidsvraagstukken.

 

Risicogerichtheid

  • Vertalen van landelijke producten Risicogerichtheid naar regionale betekenis.

  • Uitdragen, borgen en monitoren.

 

Evenementen

  • Ontwikkelpunt; Kwaliteitsslag advisering evenementen op basis van risicogerichtheid en uniformiteit.

  • Aandachtspunten:

    • Effecten energietransitie;

    • Effecten personeel en materiaal tekorten bij organisatoren.

 

Risk Factory

  • Overdracht van project naar de lijnorganisatie.

  • Inrichten overlegstructuur met partners op ambtelijk en bestuurlijk niveau.

  • Aansluiting RF ontwikkelingen landelijk.

 

Advisering Bouw & Milieu

  • In gesprek met risicovolle bedrijven om voor de milieuvergunning aan tafel te zitten over wensen en plannen.

  • Uitwerking omgaan adviesaanvragen vanuit OMWB die niet vallen onder de lijst met risicovolle bedrijven.

 

Veilig gebruik

  • Van programmatisch toezicht naar thematisch toezicht.

  • Onderhoud netwerk.

  • Ad-hoc, vraag- en incident gestuurd toezicht.

 

RO, bluswater & bereikbaarheid

  • Structureel opzetten gesprekken omgevingsadviseurs en onderhouden netwerk gemeenten.

 

BRZO

  • Afstemming zorgdossiers

  • Samen met het bevoegd gezag zoeken naar ruimte voor adviserende taak richting bedrijven vanuit toezicht.

     

Bijlage II OMWB WERKPROGRAMMA 2023

1. Inleiding

Voor u ligt het werkprogramma (WP) 2023 van de Omgevingsdienst Midden- en West-Brabant(OMWB) voor uw gemeente. Over de invoering van de omgevingswet blijft helaas veel onzekerheid. In deze versie gaan we uit van een invoering per 1 juli 2023.Het is nog niet duidelijk hoe de nieuwe wet exact aangrijpt op alle producten en diensten in ons werkprogramma. Samen met uw ambtelijk vertegenwoordigers hebben wij de afgelopen periode gewerkt aan dit Werkprogramma voor 2023. Mogelijk gaan landelijke ontwikkelingen rondom Stikstof nog leiden tot aanpassingen in het werk-programma. Wij zullen u hierover tijdig informeren.

2. Uitwerking thema’s en activiteiten 2023

2.1 Omgevingswet

De Eerste kamer is in oktober 2022 geïnformeerd over de stand van zaken over de Omgevingswet. Mede op basis van het rapport wat ingaat op de werking van DSO heeft Hugo de Jonge uiteindelijkde inwerkingtredingsdatum van 1 januari 2023 ingetrokken. De nieuwe voorgestelde datum is 1 juli 2023. Deze datum is alleen haalbaar indien de Tweede en Eerste kamer instemmen.

De Omgevingswet betekent een algehele stelselherziening voor de wet- en regelgeving die gaat over de kwaliteit van onze fysieke leefomgeving. De herziening heeft impact op de manier van werken, de cultuur, de juridische basis en het technisch instrumentarium. Door de decentralisatie, de sturing op samenhang en de nieuwe instrumenten, vinden er verschuivingen plaats tussen organisaties. De wet beoogt het vergroten van de inzichtelijkheid en het gebruikersgemak, het versnellen van de besluitvorming, meer lokale afwegingsruimte en een samenhangende benadering. Ook het innen van milieuleges is weer mogelijk na de inwerkingtreding van de nieuwe wet, dit is aan u om dit, indien gewenst, in te regelen.

De Omgevingswet is bedoeld om tot een integrale manier van (samen)werken en afwegen te komen. Samen met ketenpartners (waaronder Waterschappen, GGD en Veiligheidsregio) beschikt de OMWB over veel informatie. Die informatie komt uit het VTH-takenpakket (vergunningverlening, toezicht enhandhaving) en zetten we in bij de uitvoering daarvan. Dit kan zeer waardevol zijn bij het adviseren over de omgevingsvisie, -programma en -plan. De OMWB gaat ook in 2023 in nauwe samenwerking met haar deelnemers en ketenpartners door met de implementatie van de Omgevingswet en de verdere uitwerkingen. Binnen de regio zijn diverse projecten opgestart om te voorkomen dat iedereen ‘zelf het wiel uit moet vinden’. Ze zorgen voor verbinding en hopelijk tot meer uniformiteit. Na inwerkingtreding zal de OMWB zich ook als kennispartner blijven inzetten bij de verdere doorontwikkeling van werkprocessen en kerninstrumenten.

Het DSO zal zeker in de beginjaren nog aan veranderingen onderhevig zijn. Verder moet ook over de financiën de nodige discussie gevoerd worden. Steeds meer taken gaan over naar de gemeenten en omgevingsdiensten zonder dat de financiën concreet door het Rijk zijn ingevuld. In algemene zin zijn de initiële kosten voor de implementatie hoger dan verwacht en landelijk wordt gesproken van een structurele stijging van de kosten met 10%. Daarnaast verwacht de OMWB een toename van het aantal milieuaanvragen net voor de inwerkingtreding van de Omgevingswet. Dit heeft te maken met twee factoren: aanvragers willen weten waar men aan toe is en het uitsparen van de milieuleges. Ondanks het feit dat de OMWB samen met eigenaren en ketenpartners zich zo goed als mogelijk gaat voorbereiden op de komst van de Omgevingswet kan niet worden uitgesloten dat we samen in 2023 aanlopen tegen onvoorziene omstandigheden en verminderde efficiëntie.

Uitgangspunten voor onze samenwerking:

  • Het huidige basistakenpakket en de mandatering blijven ongewijzigd.

  • De OMWB wordt voor de basistaken standaard als behandeldienst ingesteld.

  • Als één milieubelastende activiteit (MBA) binnen een bedrijf een basistaak is, wordt het gehelebedrijf als een basistaak gezien.

  • MBA’s die uitsluitend vallen onder de bruidsschat (geen functionele ondersteunende activiteit)worden gezien als verzoektaak.

In het WP 2023 is geen rekening gehouden met de onderstaande ‘extra’ taken. Op basis van deuitkomsten van verschillende regionale werkgroepen is hiervoor een budgetvoorstel worden gemaakt. Het budgetvoorstel kan betekenen dat de kosten van het werkprogramma zijn verhoogd, of dat het verrekend is binnen het bestaande budget (mede afhankelijk van de MBW norm).

 

In onderstaande tabel zijn deze extra taken weergegeven opgesplitst naar basistaken/verzoektakenen gerelateerd aan Omgevingswet (ja/nee).

!: Het omzetten van data naar het Register Externe Veiligheid (REV )is een actie die inmiddels in gang is gezet en maakt op deze wijze geen deel uit van acties in kader van Omgevingswet. Overige aspecten van Externe Veiligheid (Ev )maken standaard onderdeel uit van de Ow.

*: Mogelijk dat intake- en omgevingstafel wel apart in het WP worden opgenomen maar in het Vergunningverlening(VV )budget wordt verrekend.

$: De OMWB maakt op basis van de legesverordening een berekening van de kosten en stuurt dit doornaar de betreffende gemeente. Tevens wordt gemonitord of de uitvoeringskosten overeenkomen met de hoogte van de leges.

@: De Wet natuurbescherming wordt opgenomen in de Omgevingswet. Deze taak ligt bij provincie en gemeenten. De overheden kunnen een deel van de uitvoerende taak bij de Omgevingsdienst ( OD) neerleggen.

#: mogelijk dat data opbouw onderdeel kan uitmaken van programma Collectieve taken.

Voor het omzetten van Inrichtingen naar MBA is voorlopig een totaalpost opgenomen onder werkprogramma1 (zie de tabel in paragraaf 3.2).

2.2 Overdracht bodem taken

Met de verwachte inwerkingtreding van de Omgevingswet per 1 juli 2023 verschuift het bevoegdgezag voor bodem en ondergrond voor een groot deel van de provincies naar gemeenten. Gemeentenz ijn dan primair beheerder van de bodemkwaliteit voor hun grondgebied. Door deze overdracht komen alle (basis)taken voor de bodem(sanering) bij de gemeenten te liggen.

Voor de grondwaterkwaliteit wordt/blijft de provincie bevoegd gezag. Dat betekent dat ook voor gemeenten die nu zelf nog bevoegd gezag voor grondwaterkwaliteit zijn (voor de OMWB zijn dat Tilburg en Breda), de grondwatertaken overgaan naar de provincie. Daarnaast blijven de provincieen de gemeenten Tilburg en Breda verantwoordelijk voor de locaties die onder het overgangsrechtvan de Wet bodembescherming (Wbb) vallen. Dit zijn onder meer spoedlocaties en lopende saneringen.

Het landelijke beleid voor bodembeheer blijft op hoofdlijnen hetzelfde. Het Rijk stelt afhankelijk vanhet bodemgebruik omgevingswaarden vast. Binnen deze waarden krijgen gemeenten wel bestuurlijkeafwegingsruimte of bijvoorbeeld nog sanering nodig is (afhankelijk van het bodemgebruik), ofwanneer een bodemonderzoek vereist is bij bouwen en bestemmen. De vertaling van deze afwegingsruimte dient in het Omgevingsplan plaats te vinden.

Samen met de provincie, een aantal gemeenten en de ODZOB en ODBN heeft de OMWB in oktober 2021 een transitiedocument opgesteld over de overdracht van de bodemtaken (Brabantbrede projectgroep transitie bodemtaken naar Omgevingswet). In dit document worden de procesmatige en financiële gevolgen onderverdeeld naar basis- en verzoektaken die per regio en gemeente inzichtelijk worden gemaakt. De implementatie van het transitiedocument is nagenoeg voltooid, zodat elke dienst (en gemeente) gereed is voor de nieuwe taakuitvoering per 1 juli 2023.

Gemeenten zullen vooralsnog geen gelabelde middelen van het Rijk ontvangen en moeten de uitvoeringvan de bodemtaken met eigen middelen financieren. Er zijn ook geen provinciale gelden beschikbaar voor de uitvoering van de gemeentelijke bodemtaken. Wij zullen u informeren bij nieuwe ontwikkelingen.

Verder vragen wij uw aandacht voor de benodigde financiën voor het uitvoeren van de nieuwe bodemtaken(basistaken). Om enige houvast te kunnen geven, hebben we een inschatting (ordegrootte) gemaakt van de benodigde financiën (voor de basistaken) per gemeente. Deze schatting isin september 2021 toegelicht in een Ambtelijk Overleg Themabijeenkomst. Bij de schatting van het benodigde budget voor de nieuwe bodemtaken is uitgegaan van:

  • -

    Het aantal meldingen voor vergelijkbare bodemtaken dat de afgelopen vier jaar per gemeente, in opdracht van de provincie, is afgehandeld;

  • -

    Het ‘Verantwoord uitvoeringsniveau’ van afhandeling en toezicht van de nieuwe bodemtaken, zoals uitgewerkt door de Brabantbrede projectgroep;

  • -

    Een percentage van 20% van het toezichtbudget voor de inzet van repressieve handhaving;

  • -

    Voorafgaand aan de definitieve schatting van de ureninzet zal met de gemeenten worden bekeken of er nieuwe grote bodemgerelateerde ontwikkelingen in de gemeente plaats zullen gaan vinden of de afgelopen jaren hebben plaatsgevonden. Dat zou aanleiding kunnen geven om de geschatte ureninzet bij te stellen. De uitvraag hiervoor heeft inmiddels plaatsgevonden. Deze werkwijze hanteert de OMWB al een aantal jaar bij het Besluit bodemkwaliteit. Dedefinitieve schatting wordt als voorstel aan de gemeente voorgelegd voor het werkprogrammavan het komende jaar.

De gemaakte inschatting heeft enkel tot doel een beeld te schetsen van de hoogte van de benodigde bedragen gebaseerd op het huidige bodembudget en de in 2023 geldende uurtarieven. Hieraan kunnen vanzelfsprekend geen rechten ontleend worden. Na 2023 willen wij de gemaakte inschatting evalueren aan de hand van de werkelijke aantallen van de MBA en zo komen tot een betere inschattingvan de benodigde middelen.

In dit werkprogramma is voorlopig een totaalbudget opgenomen voor de extra bodemtaken (basisen verzoek) in relatie tot de Omgevingswet. Dit budget zal op een later moment en afstemming met u worden verdeeld over de relevante taakvelden in het werkprogramma.

2.3 Energie

2.3.1 Inhoudelijke ontwikkelingen

Rond het thema energiebesparing bij bedrijven krijgen we te maken met een groot aantal wijzigingen.Deze hebben gevolgen voor de taakuitvoering door de OMWB en het werkprogramma. De meest relevante ontwikkelingen worden hieronder benoemd. Via de nieuwsbrief Energie informeren we periodiek over nieuwe ontwikkelingen en geven we aan wat deze betekenen voor de uitvoering en het werkprogramma.

Extra geld voor energietoezicht en voortzetting programma Versterkte Uitvoering (VUE)

Om het toezicht te intensiveren stelt het Rijk met ingang van 2022 extra budget beschikbaar voorvergroting van de capaciteit bij de omgevingsdiensten. Deze specifieke uitkering (SPUK) gaat rechtstreeksvan het Rijk naar de omgevingsdiensten en is extra ten opzichte van de budgetten in de werkprogramma’s. Het Rijk benadrukt dat het niet de bedoeling is dat gemeenten en provincie hun bijdragen aan de omgevingsdiensten verminderen. Voor de OMWB gaat het om een bedrag van 4,5 miljoen euro voor de periode 2022 t/m 2026. Het bedrag zal volgens een nader te bepalen verdeelsleutel ten goede komen aan energietoezicht en -handhaving bij bedrijven die onder bevoegdgezag vallen van alle 25 gemeenten en provincie. De aanvraag van dit budget is door de OMWB ingediend. Het budget mag uitsluitend worden ingezet voor eigen vaste capaciteit bij omgevingsdiensten. Met de werving van extra toezichthouders is inmiddels gestart.

Sinds 2020 maakt de OMWB namens de gemeenten gebruik van de regeling Versterkte Uitvoering Energiebesparing- en informatieplicht (VUE) van het Rijk. Dankzij deze regeling zet de OMWB ook in 2023 weer externe capaciteit in op energietoezicht. De VUE-regeling wordt eind 2023 beëindigd.

Aangekondigde wetswijzigingen

Op 1 juli 2023 treedt een aantal wetswijzigingen in werking die deels betrekking hebben op basistakenen deels op verzoektaken. De wijzigingen gaan ook door indien de Omgevingswet dan nog nietis/wordt ingevoerd. In dat geval wordt het Activiteitenbesluit aangepast. We noemen de belangrijkste.

- Energietoezicht in het Basistakenpakket

Vanaf 2023 komt het toezicht op en de handhaving van de energiebesparingsplicht en de informatieplichtvolledig onder het basistakenpakket te vallen. Dit betekent dat gemeenten verplicht zijn omdeze taak door omgevingsdiensten uit te laten voeren. Dit geldt zowel voor het toezicht op de energiebesparendemaatregelen, die straks onder het Besluit activiteiten leefomgeving (Bal) vallen, alsvoor de gebouwgebonden maatregelen die onder het Besluit bouwwerken leefomgeving (Bbl) vallen. Het toezicht op de energielabel C-verplichting voor kantoren die op 1 januari 2023 in werking treedt komt niet in het basistakenpakket en kan als verzoektaak in het werkprogramma worden opgenomen.

- Aanscherping energiebesparingsplicht

De energiebesparingsplicht wordt verbeterd en verbreed. Naast energiebesparende maatregelenkunnen ook eigen hernieuwbare opwekmaatregelen, zoals zonnepanelen, verplicht worden opgelegd als zij binnen vijf jaar kunnen worden terugverdiend. Hierdoor worden de mogelijkheden om energiebesparingen duurzame energie te bevorderen bij bedrijven en instellingen door toezicht en handhavingverder versterkt.

- Vergroting van de doelgroep

Een andere belangrijke wijziging is dat de doelgroep waarop de energiebesparings- en informatieplicht van toepassing is wordt uitgebreid. Vergunningplichtige bedrijven, waarbij energiebesparing nu in de vergunning geregeld kan worden, vallen vanaf 1 juli 2023 automatisch onder de algemeneen ergiebesparingsplicht en informatieplicht. De OMWB zal bij deze bedrijven energiecontroles uitvoerenen controleren of aan de informatieplicht voldaan wordt. Deze basistaak zal met het SPUKbudget worden uitgevoerd.

De doelgroep, die onder de verplichting valt, wordt tevens uitgebreid met de zeer grote energiegebruikers, inclusief bedrijven die deelnemen aan het Europese systeem voor emissiehandel (EU-ETS). Ook deze bedrijven zijn vanaf 1 juli 2023 verplicht alle maatregelen ter verduurzaming van het energiegebruik met een terugverdientijd van vijf jaar of minder te treffen. Zij moeten tevens eenvierjaarlijks energiebesparingsonderzoek indienen dat door de OMWB gebruikt wordt bij de uitvoeringvan toezicht. Zowel het beoordelen van deze rapporten als het ter plaatse controleren van deze bedrijven zorgt voor een uitbreiding van de toezichttaak. Het betreft een basistaak die zal worden gefinancierd uit het door het Rijk beschikbaar gestelde SPUK-budget.

- Nieuwe ronde informatieplicht met nieuwe erkende maatregelen

Verder worden voor de nieuwe ronde van de informatieplicht (2023) de Erkende Maatregellijsten(EML) aangepast door het Rijk. Nu zijn er negentien bedrijfstak-specifieke EML’s. Na de actualisatie zullen de lijsten worden ingedeeld op gebouwen, processen en faciliteiten. Dit is nodig om aan tesluiten op de systematiek van de Omgevingswet. De EML’s zullen ook worden geactualiseerd op basis van recente energietarieven, nieuwe inzichten en de stand van de techniek. Het toezicht op de naleving van de informatieplicht wordt uitgevoerd met VUE-capaciteit en met SPUK-budget.

- Opleiding en training

Zowel de komst van nieuwe toezichthouders als de invoering van nieuwe wetgeving zorgt voor de noodzaak om de kennis op juiste niveau te brengen en te houden. In 2023 zal daar veel aandacht aan worden besteed. Dit zal worden gefinancierd uit het door het Rijk beschikbaar gesteld SPUKbudget.

2.3.2 Wat betekent dit voor het WP 2023?

Energietoezicht in Programma 1

Uit het voorgaande blijkt dat de OMWB voor de uitvoering van toezicht op de energiebesparingsplichten de informatieplicht in 2023 beschikt over drie financieringsbronnen:

  • -

    extra budget vanuit de SPUK-regeling;

  • -

    extra capaciteit vanuit de VUE-regeling;

  • -

    het budget uit het Werkprogramma 2023. Conform de eisen van de SPUK-regeling dient dit tenminste gelijk te zijn aan dat van 2022. Het budget voor Energie in Programma 1 (P1) is dus gelijk aan de geïndexeerde budgetten van 2022.

Energiewerkzaamheden in Programma 2

- Energielabel C-verplichting voor kantoren

Deze verplichting treedt op 1 januari 2023 in werking. Kantoren die dan geen energielabel C hebben, mogen wettelijk niet meer worden gebruikt. Het Rijk adviseert gemeenten het toezicht en handhavingdoor de omgevingsdienst te laten uitvoeren.

In 2022 hebben wij veel gemeenten ondersteund bij het informeren van kantoorgebruikers over deze regeling. In 2023 kunnen wij het toezicht en handhaving op een uniforme en efficiënte wijze uitvoeren voor alle gemeenten. Het budgetadvies voor P2 is een indicatie en is gebaseerd op onze data over het aantal kantoren per gemeente dat op 1 juli 2022 nog niet voldeed en betreft uitsluitend het uitvoeren van toezicht.

Voor toezicht en handhaving op de energielabelplicht is landelijk tot 2030 circa € 12 miljoen beschikbaarvoor gemeenten. Jaarlijks wordt een deel daarvan uitgekeerd via het gemeentefonds.

- Regeling werkgebonden personenmobiliteit

Begin 2024 moeten bedrijven met meer dan 100 medewerkers rapporteren over de CO2-uitstoot van zakelijk verreden kilometers en woon-werkverkeer. In 2023 vloeien uit deze regeling nog geen werkzaamhedenvoort en is hiervoor geen budgetadvies opgenomen. In de loop van 2023 gaan we dedeelnemers hier nader over informeren.

2.4 Van Goed naar Beter

De buitenwereld verwacht dat wij onszelf verbeteren – kijk maar naar de uitkomsten van bijvoorbeeld de Commissie Van Aartsen en naar de collegiale toetsen van ODNL – en ook zélf willen we blijven verbeteren. Het komende jaar werken we onder de paraplu van ‘van goed naar beter’ samen aan een organisatie die stuurt op resultaten, oog heeft voor zowel kwaliteit als effectiviteit in haar processen, haar interne bedrijfsvoering goed op orde heeft en beter (digitaal) samenwerkt met haar deelnemers.

Een groot aantal collega’s heeft eind 2020 een aantal potentieelgebieden aangewezen waar we als OMWB kosten effectiever kunnen worden. Onder kosten effectiviteit verstaan we: hetzelfde of zelfsmeer (kwantiteit of kwaliteit) bereiken tegen lagere kosten. Dit betekent bijvoorbeeld:

  • activiteiten slimmer doen, door anders te denken en te handelen

  • stoppen van activiteiten die geen of beperkte meerwaarde hebben

  • doorlopen van een handiger of efficiënter proces

  • zelfde producten met minder inspanningen verrichten

  • betere ondersteuning van systemen/tool/instrumenten/formats/gegevens

Dit levert volgens de werkgroepen een maximaal besparingspotentieel van 2,2 miljoen euro op. Onsbestuur heeft ons begin 2021 gevraagd aan de slag te gaan met de uitkomsten van dit onderzoek. Niet alleen om de besparingen in de begrotingen in te boeken, maar ook omdat deze ontwikkelingzal bijdragen aan de strategische koers van onze organisatie. In 2022 is het programma van start gegaan en heeft al een aantal mooie (inhoudelijke) resultaten opgeleverd. In 2023 zal de nadruk liggen op organisatie brede projecten, zoals de implementatie van een kwaliteitssysteem, het verminderen van de administratieve handelingen, verbeteren van de archivering en beter plannen van het werk.

2.5 Overige Aandachtsgebieden in 2023

2.5.1 Zeer zorgwekkende stoffen (ZSS)

Voor ZZS geldt een zogenaamde minimalisatieverplichting vanuit het Activiteitenbesluit milieubeheer. Het doel van deze minimalisatieverplichting is om de ZZS uit de leefomgeving te weren of op een zo laag mogelijk niveau te brengen.

Minimalisatieverplichting voor type C-bedrijven

De minimalisatieverplichting is alleen van toepassing op de emissies van ZZS naar lucht van vergunningplichtige (type C) bedrijven. Voor de andere (type A en B) bedrijven is niet gekozen voor een minimalisatieverplichting. Wel gelden voor deze bedrijven de voorschriften uit hoofdstuk 3 en 4 van het Activiteitenbesluit. Deze hoofdstukken uit het Activiteitenbesluit bevatten echter niet altijd een oplossing. Ook bij deze typen bedrijven kunnen namelijk relevante emissies van ZZS vrijkomen. In dat geval bekijkt het bevoegd gezag van geval tot geval welke eisen en maatregelen nodig zijn. Zo kunnen de emissie-eisen uit artikel 2.5 Activiteitenbesluit milieubeheer gelden als er geen eisen staan opgenomen in hoofdstuk 3 en 4 van het Activiteitenbesluit. Maatwerkvoorschriften kunnen ook worden gesteld op basis van het zogenaamde zorgplichtartikel in het Activiteitenbesluit (artikel 2.1). Naast emissies naar de lucht kunnen er ook emissies van ZZS plaatsvinden naar het water en de bodem en kunnen ZZS in afvalstoffen terechtkomen. Gezien de hiervoor genoemde gevaren voor het milieu en de gezondheid is het daarom ook belangrijk inzicht te krijgen in ZZS in water, bodem en afvalstromen. Waarbij het voor afvalstoffen tevens belangrijk is om te voorkomen dat ZZS opnieuw in de keten terecht komen, vanwege het circulair maken van de economie.

Ten aanzien van voorgaande is er nog een andere groep stoffen die als potentiële ZZS worden aangeduid (afgekort (p)ZZS), hierbij bestaat het vermoeden dat ze als ZZS gecategoriseerd moeten worden maar er lopen dan nog nadere onderzoeken om dit te bevestigen. Het beleid van provincie Noord-Brabant is inmiddels om (p)ZZS te behandelen als ZZS.

ZZS en (p)ZZS inventariseren met project

Er zijn vanuit de Rijksoverheid ook verantwoordelijkheden toebedeeld aan gemeenten ten aanzien van ZZS voor de vergunningplichtige bedrijven. We stellen daarom voor om voor uw gemeente een branchegericht inventarisatieproject te starten bij de vergunningplichtige bedrijven ten aanzien van de aanwezigheid van ZZS en (p)ZZS en emissies hiervan.

De inventarisatie begon met een eerste inschatting welke vergunningplichtige bedrijven relevant kunnen zijn om nader te bezien. De daadwerkelijke inventarisaties volgen daarna. In 2022 hebben wij al 7 bedrijven voor u aangeschreven en de overige 3 (afval)bedrijven (kosten circa € 2.600 per vergunningplichtig bedrijf waar ZZS relevant is gebleken) volgen in 2023. Na afronding van het project ontvangt u een rapportage over het verloop van het project en een algemeen advies over de constateringen, met hierbij ook als bijlagen lijsten met de aanwezige ZZSen (p)ZZS per vergunningplichtig bedrijf binnen uw gemeente.

2.5.2 Toename inzet Strafrecht

Toename inzet strafrecht i.v.m. adequate toepassing Landelijke Handhaving Strategie (LHS). Een onderdeel van het taakveld ‘Repressieve handhaving’ is strafrecht. In het rapport ‘Om de leefomgeving, Omgevingsdiensten, Omgevingsdiensten als gangmaker voor het bestuur’ van de commissie-Van Aartsen zijn tien maatregelen genoemd om te komen tot een effectief, slagvaardig en toekomstbestendig stelsel. Eén van die maatregelen gaat over het onderdeelstrafrecht. De maatregel is als volgt beschreven: “Meer prioriteit, capaciteit en inzet voor strafrechtelijke handhaving en vervolging”.

De commissie vindt het wenselijk de capaciteit te vergroten voor opsporing, vervolging en berechting, zowel kwalitatief als kwantitatief. Naast de noodzakelijke verbetering bij de omgevingsdiensten adviseert de commissie ook om milieucriminaliteit (weer) een opsporingsprioriteit te maken. In het totale stelsel is dat een belangrijk element.

De OMWB heeft reeds Buitengewoon Opsporingsambtenaren (BOA’s) opgeleid en getraind in het herkennen en verwerken van signalen van milieucriminaliteit. Ook hebben we twee ondermijningscoördinatoren benoemd die op dit vlak als centraal meldpunt fungeren voor de medewerkers en nauw samenwerken met partners. De OMWB wil zich in 2023 verder gaan ontwikkelen in het oppakken van strafzaken door een doeltreffendere toepassing van de Landelijke Handhavingsstrategie (LHS)..

In 2023 wordt gekeken naar mogelijkheden voor het prioriteren van strafzaken met behulp van de LHS. Hierbij kan aansluiting worden gezocht bij de prioriteiten van de Regionale Informatie- en Expertise Centra en daarmee van het Landelijke Informatie- en Expertise Centrum zoals is opgenomen in het rapport van Van Aartsen. Door te kijken naar de prioritering van strafzaken wordt ook de aard en omvang van de milieuovertredingen inzichtelijk. Ook dat is één van de maatregelen die worden genoemd door de commissie-Van Aartsen. Door met prioriteringen te gaan werken, worden de zwaardere zaken zeker opgepakt. Het is mogelijk dat wat lichtere zaken daardoor niet behandeld worden of wat langer blijven liggen.

Inmiddels zijn een aantal verbeterpunten (waaronder enkele vanuit het Goed naar Beter project) geïmplementeerd:

  • -

    Overdracht vanuit toezicht;

  • -

    Eerder (telefonisch) contact met de ondernemer;

  • -

    Het gebruik van factsheets;

  • -

    Het schrappen van de collegiale toets op de eindbrief van het repressief traject;

  • -

    Het schrappen van de collegiale toets bij overige producten.

2.5.3 Geluid in omgevingsvisie en omgevingsplan

In de omgevingsvisie wordt door de gemeente gedefinieerd wat zij verstaat onder een gezonde en veilige fysieke leefomgeving. De uitgangspunten van de visie worden concreet gemaakt in het omgevingsplan. Doordat er in de Omgevingswet minder direct werkende landelijke regels gelden voor geluid, moeten geluidnormen opgenomen worden in het omgevingsplan. In het Besluit kwaliteit leefomgeving zijn hiervoor instructieregels opgenomen. Deze instructieregels geven gemeenten een behoorlijke bandbreedte.

Om te kunnen bepalen wat voor het onderdeel geluid wordt verstaan onder een gezonde en veilige fysieke leefomgeving is het goed om eerst een beeld te hebben van het bestaande geluidklimaat binnen de gemeente.

Een beeld van het bestaande geluidklimaat kan worden verkregen door het uitvoeren van geluidmetingen (doen van steekproeven door de hele gemeente) en/of het maken van een “geluidfoto”. Voor een “geluidfoto” worden berekeningen gemaakt van het geluid vanwege wegen, spoorwegen, industrieterreinenen windturbines. De rekenresultaten worden grafisch weergegeven op een kaart van het grondgebied van de gemeente.

2.6 Branches in toezicht 2023

Met de branche- en ketenaanpak wordt invulling gegeven aan het gemeenschappelijk uitvoeringskader (hierna: GUK) en tegelijkertijd ook aan de in het GUK geformuleerde uitgangspunten van informatiegestuurd en risicogericht werken. Door een goede analyse van risico’s en effecten van uitgevoerd werk kunnen de juiste inhoudelijke keuzes gemaakt worden voor de inzet van middelen en het te kiezen instrumentarium voor het vervolg. Deze aanpak zorgt er tevens voor dat we meer maatwerk kunnen leveren en de beleidscyclus gesloten kan worden.

Brancheaanpak 2023

In het huidige GUK is een risicomatrix opgenomen waarin voor alle branches is bepaald of het een hoge, middel of lage risicobranche betreft. Een verdere verdieping van de risico’s vindt plaats in een brancheplan. Om overall informatiegestuurd en risicogericht te kunnen werken is het noodzakelijk dat voor een branche een brancheplan wordt opgesteld. Voor het opstellen van een brancheplan is een methodiek ontwikkeld in een cyclus met de stappen weten, kiezen, uitvoeren en evalueren (PDCA). Aan de voorkant wordt nagedacht over de problematiek binnen de branche, de verschillende doelgroepen en de te bereiken doelen. Een goede analyse en het gebruik van data kunnen tot nieuwe inzichten leiden waardoor instrumenten doelmatiger kunnen worden ingezet. Het doel is om per branche te bepalen wat de ideale mix van instrumenten is. Dit kan veel breder zijn dan de integrale controle. Daarbij kun je denken aan een themacontrole, een zelfcontrole of self-assessment, administratieftoezicht of een informatiebijeenkomst voor de branche. Bij de uitvoering van de VTH-werkzaamheden wordt deze data op een uniforme wijze geregistreerd, waarna de resultaten geanalyseerd kunnen worden. Bij een deel van de groep risicorelevante bedrijven wordt dit al toegepast door de uitvoering van het zogenaamde ‘Interventietoezicht’. Bij deze bedrijven wordt voorts gestuurd op een omslag van regelgericht naar risicogericht toezicht waarbij eigen verantwoordelijkheid, bewustwording bijbrengen en toetsen op de borging van de naleving centraal staan. Uiteindelijk is de kern dat op basis van verkregen data en inzichten (outcome) een vervolgaanpak verder ingevuld kanworden.

Met de komst van de Omgevingswet en een nieuw GUK is ervoor gekozen om in 2023 door te gaan met de branche metaal-elektrobedrijven, en daar geen andere branches aan toe te voegen. De ervaringen die zijn opgedaan in 2021 en 2022 zullen, naar verwachting, de overstap naar toezicht onder de Omgevingswet enigszins vergemakkelijken.

Voor 2023 worden de onderstaande branches opgepakt:

  • Risicorelevante bedrijven; (doorlopend)

  • Afval(beheer)bedrijven (doorlopend).

  • Veehouderij - Informatie Gestuurd Werken (IGW)(voorheen Intensivering Toezicht veehouderijen ITv) (doorlopend).

  • Vuurwerk (doorlopend).

  • Glastuinbouw (vervolg).

  • Metaal-elektro (vervolg).

In 2023 gaat toezicht, buiten de doorlopende branches en glastuinbouw, enkel verder met de metaalelektrobranche. Hiervan is reeds een groot gedeelte van de aanwezige bedrijven binnen de gemeenten al gecontroleerd in de voorgaande programmajaren. Hierdoor is het mogelijk dat een kleiner deel van het toezichtbudget nodig is om de nog resterende bedrijven te programmeren voor toezicht.

Gebiedsgericht toezicht

In het kader van het efficiëntieproject ‘Van Goed naar Beter’ heeft de OMWB onderzocht of het toezicht op voornamelijk de niet-basistaken efficiënter kan door vooral gebiedsgericht te programmeren en risicogericht toezicht te houden. De voordelen van gebiedsgericht programmeren zijn onder andere dat er minder reistijd nodig is voor controles en meer bezoeken onaangekondigd zullen plaatsvinden doordat de te bezoeken bedrijven dichterbij elkaar liggen.

Het risicogericht toezicht betekent dat we alleen nog toezicht zullen houden op die activiteiten die binnen de branches van de niet-basistaak bedrijven als hoogste risico (dit kan ook overlast zijn) zijn aangeduid. Door op deze manier het toezicht op de niet-basistaken uit te voeren hopen we meer bedrijven te kunnen controleren met dezelfde beschikbare middelen (budget/capaciteit).

Wij gaan vooral de niet-basistaken zoveel mogelijk gebiedsgericht programmeren in de uitvoeringsprogramma’s. Wij werken dit samen met u uit in het uitvoeringsprogramma.

3. Werkprogramma 20233.

1 Inleiding

In dit hoofdstuk is de opdracht geformuleerd van uw gemeente aan de OMWB voor 2023. Dit betreft het verplichte basistakenpakket (Programma 1), de verzoektaken (Programma 2) en de collectievetaken (Programma 3).

3.2 Programma 1

In de onderstaande tabel vindt u de opbouw van de verschillende taakvelden van Programma 1.

In de kolommen vindt u de MWB-norm (Midden-West-Brabant) 2023 en het afgesproken definitievebudget voor 2023.

Vergunningverlening

De OMWB blijft overeenkomstig de lopende afspraken de werkzaamheden voor vergunningverlening milieu uitvoeren voor zowel de basis- als niet-basistaken. In 2023 wordt vervolg gegeven aan de ZZS-inventarisatie bij vergunningplichtige bedrijven. In 2023 vindt deze plaats bij 3 afvalbedrijven(€ 7.800).

Daarnaast maakt ook het gehele benodigde budget (€ 40.089) voor het omzetten van inrichtingen naar milieubelastende activiteit (MBA) onderdeel uit van dit taakveld.

Repressieve handhaving

Met ingang van 2023 worden ook de repressieve zaken bij asbest, energie, totaalsloop en bouwen onder het taakveld Repressieve handhaving geboekt.

NIG – asbest

Naast de bekende werkzaamheden zoals beoordelen sloopmeldingen, veldtoezicht, administratief toezicht, ketenmilieutoezicht en verzoektaken zijn er twee nieuwe producten aan het programma toegevoegd.

Uit onze data blijkt dat het naleefpercentage van bedrijfsmatig gemelde asbestsaneringen een aantal jaar boven de 95% zit.

Buiten de gemelde asbestverwijderingswerkzaamheden om, zien wij dat het naleefgedrag vele malen lager is (niet melden, wel doen) en aandacht behoeft om een effectieve bijdrage te leveren aan het terugdringen van het asbestprobleem.

Daar willen we dus meer aandacht aan geven. De inspanningen daartoe nopen niet tot meer budget maar tot een verschuiving binnen het programma. We gaan wat minder toezicht uitvoeren op bedrijfsmatig gemelde saneringen en de ruimte die ontstaat wordt besteed aan:

Vrije veldtoezichten:

Per gemeente wordt er 4 keer per jaar, al dan niet samen met een toezichthouder van de betreffende gemeente, een controle uitgevoerd op niet-gemelde asbestverwijderingswerkzaamheden.

Niet Uitgevoerde Saneringen:

Per gemeente wordt er een controle uitgevoerd op ingediende sloopmeldingen die zijn afgewezen, maar na een bepaalde periode nog geen nieuwe sloopmelding is ontvangen én een controle op ingediende sloopmeldingen waar na een bepaalde periode nog geen startmelding van de asbestverwijderingswerkzaamheden is ontvangen. Uit eerdere ervaringen in een pilot blijkt dat er in 15-20% van de gecontroleerde locaties sprake is van een overtreding.

Naast deze nieuwe producten, merken wij op dat er regelmatige informatieverzoeken omtrent asbest binnenkomen. Dit varieert van het ondersteunen van particulieren om een sloopmelding via het Omgevingsloket in te dienen tot de melding van een mogelijk illegale asbestsanering. Dit gebeurt veelal telefonisch of per e-mail en betreffen zowel particulieren als bedrijven. Om deze reden breiden wij ons instrumentarium uit met een zogenaamde asbesttelefoon. Via een FAQ op onze website en een telefoonnummer kunnen particulieren en bedrijven hun informatie halen. De besteedde tijd wordt per gemeente op een opdracht onder 1.07.004 Verzoektakengeboekt.

NIG -bodem Wbb

Het onder dit taakveld opgenomen budget is bestemd voor de uitvoering van de taken na de overdracht van de bodemtaken door de Provincie op het moment dat de Omgevingswet in werking treedt. De werkzaamheden voor de bodemtaken zijn formeel onderdeel van meerdere taakvelden (NIG-BodemWbb, Vergunningverlening Bodem en Water en Advies bodem). Bij de eerste termijnrapportage van 2023 komen wij met een nadere verdeling van dit budget naar deze verschillende taakvelden.

3.3 Programma 2

In onderstaande tabel vindt u de opbouw van de verschillende taakvelden van programma 2. Debasis voor programma 2 is uw geïndexeerde inbreng van 2022.

Er wordt nadrukkelijk aangegeven dat het opnemen van budget niet inhoudt, dat de gemeente op de besteding van dat budget zal worden afgerekend. De afrekening zal plaatsvinden op basis van de werkelijke afname van producten en diensten.

Advies beleid leefomgeving

De OMWB blijft zich samen met uw gemeente voorbereiden op de komst van de Omgevingswet. Op dit moment is nog niet bekend welke werkzaamheden ten laste van dit taakveld gaan vallen.

Advies geluid en trillingen

Het opgenomen budget is bestemd voor de werkzaamheden van de OMWB voor het vaststellen van de basisgeluidemissie voor de gemeentelijke wegen .Geluidmetingen worden uitgevoerd indien uit klachten of toezicht blijkt dat opvolging voor het onderdeel geluid noodzakelijk is. Hier heeft dit programmaonderdeel dus een sterke link met programma1 (onderdeel klachten en meldingen en onderdeel toezicht grijs), maar ook met het onderdeel toezicht grijs uit programma 2.

Advies energie en duurzaamheid

Uw gemeente heeft aangegeven toezicht en handhaving van de energielabel-C verplichting voorkantoren zelf uit te voeren.

Gegevensbeheer – monitoring Nationaal Samenwerkingsprogramma Luchtkwaliteit (NSL)

Inmiddels is bekend geworden (bron: Infomil-Rijkswaterstaat) dat door het uitstellen van de ingangsdatum

van de Omgevingswet in 2023 toch nog een monitoringsronde NSL moet worden uitgevoerden aangeleverd. Hier is in het budget in uw Werkprogramma nog geen rekening mee gehouden! Voor 2023 gaat het om een benodigd budget van € 2.100.

3.4 Programma 3

Het budget voor de uitvoering van de collectieve taken (programma 3) bestaat voor 2023 uit drie onderdelen, die op verschillende wijzen door de deelnemers worden gefinancierd, te weten:

  • a.

    ‘Traditionele’ collectieve taken op basis van een bij de oprichting van de OMWB in 2013 afgesprokenverdeelsleutel;

  • b.

    Een voor alle deelnemers (met uitzondering van de provincie) gelijke bijdrage voor het uitvoerenvan de werkzaamheden in het kader van het project Samen Sterk in Brabant (SSiB);

  • c.

    Een bijdrage voor het beheer van het Inrichtingenbestand op basis van het aantal inrichtingen.

Het inhoudelijke programma inclusief financiële verdeling over de diverse onderwerpen wordt in he t4e kwartaal van 2022 vastgesteld.

3.5 Totaaloverzicht

Bijlage 1 Branches in toezicht 2023

Risico Relevante Bedrijven

Risico Relevante Bedrijven (RRB) hebben opslag van gevaarlijke stoffen of zijn vanwege omvang of aard risicorelevant en hebben daardoor risico’s voor de leefomgeving. Deze categorie van bedrijven vallen niet onder de systematiek en de wetgeving van het Brzo en zijn dan ook niet verplicht tot het opstellen van een veiligheidsbeheerssysteem. Hierdoor vervalt ook de wettelijke verplichting tot het systematisch identificeren van risico’s en gevaren.

In Noord-Brabant zijn in totaal circa 245 bedrijven geïdentificeerd als RRB, waarvan circa 125 in het werkgebied van de OMWB. Van deze 125 bedrijven vallen ongeveer 90 onder het gemeentelijk bevoegd gezag en 35 bedrijven onder het provinciaal bevoegd gezag. Deze selectiemethodiek wordt dit jaar met de gezamenlijke overheden geëvalueerd.

Momenteel wordt bij 40 van de 125 RRB de methodiek Interventietoezicht ingezet. Dit betreft zowel gemeentelijke als provinciale bedrijven. Op basis van een in 2021 gehouden analyse ‘Risicorelevantebedrijven 2019-2020' is besloten om op basis van een groeimodel een 20-tal bedrijven toe te voegen aan het gemeentelijk en provinciaal werkprogramma 2022. Deze bedrijven zullen eveneens volgens deze methodiek gecontroleerd worden. Dit betekent dat binnen het gemeentelijke Werkprogramma 2022; 32 bedrijven volgens de methodiek Interventietoezicht gecontroleerd zullen worden (en ca. 20 provinciale bedrijven). Het aandeel interventietoezicht zal stapsgewijs toenemen.

Bij alle overige gemeentelijke RRB (58) wordt op basis van een risicogerichte benadering, invulling gegeven aan het toezicht. Dit kan betekenen dat een bedrijf regulier aangekondigd, onaangekondigde of op basis van een aspect controle bezocht wordt. Voor alle controles geldt dat op basis van thema’s of speerpunten aspecten van de omgevingsvergunning of het Activiteitenbesluit worden gecontroleerd.

Hercontroles, beoordeling ingekomen rapportages en de afhandeling en opvolging van ongewone voorvallen worden binnen de reguliere gemaakte afspraken uitgevoerd en afgehandeld.

Afval(beheer)bedrijven

In 2023 pakken we de branche wederom op informatie- en risicogestuurde wijze aan met een mix van instrumenten zoals het actief informeren over keuringsdatums die verstrijken, het uitvoeren van digitaal toezicht, fysiek toezicht en eventueel door het uitvoeren flitscontroles.

Fysieke controles:

In 2023 zullen we in ieder geval de achterblijvers fysiek controleren. Bij deze bedrijven is de laatste jaren geconstateerd dat ze een slecht naleefgedrag hebben, deze bedrijven worden op bedrijfsspecifieke aspecten gecontroleerd.

Overall geldt dat we de bedrijven uit eenzelfde branche die zowel onder provinciaal bevoegd gezagals onder gemeentelijk bevoegd gezag vallen zoveel als mogelijk op dezelfde wijze controleren, hierbij gaat het onder andere om:

  • -

    Metaalrecycling en schrootbedrijven

  • -

    Composteringen

  • -

    Milieustraten

  • -

    Sorteerinrichtingen

  • -

    Op- en overslagbedrijven

Grondverwerkers/handelaren in grond

De algemene indruk onder toezichthouders in de afvalbranche is dat er nog veel winst te behalen valt bij bedrijven die zich bezighouden met de opslag van partijen grond. Deze hele keten is tot no gtoe onvoldoende in beeld. Het betreft hier bedrijven uit de hele keten, waarbij onder andere gedachtkan worden aan:

  • -

    overheden die grond verplaatsen

  • -

    aannemers, die iets met grond doen

  • -

    grondbanken

  • -

    loonwerkers

  • -

    agrariërs die grond verplaatsen

  • -

    grondverzetbedrijven

Momenteel loopt er een project ‘freeriders’ waaruit bedrijven kunnen komen die diepgaander gecontroleerd moeten worden. In 2023 zullen deze bedrijven door een bodem- en een milieutoezichthouder gezamenlijk bezocht worden om een diepgaande controle op het aspect bodem uit te voeren.

Voorstel 2023:

  • -

    Fysieke controles van alle achterblijvers op bedrijfsspecifieke aandachtspunten. Het bedrijvenoverzicht wordt gemaakt op basis van naleefgedrag uit het verleden.

  • -

    Het bezoeken van bedrijven die actief zijn in de grondketen, zoals eerder in dit plangenoemd, deze kunnen door de gemeente worden ingebracht.

  • -

    In kaart brengen van afvalinzamelaars die nog niet bij ons in beeld zijn .Dit kan gaan om particulieren die afval inzamelen, bijvoorbeeld het ophalen van witgoed via marktplaats. Illegaal demonteren van auto’s en grootschalig verhandelen van onderdelen. De vraag aan gemeenten is of zij kennis hebben van locaties waar dit gebeurt. Deze locatieskunnen dan door de gemeentes worden ingebracht.

  • -

    Administratief onderzoek in Amice op basis van ontdoener.Wie geeft veel van hetzelfde afval af, is dat logisch te verklaren gezien de bedrijfsactiviteiten, kunnen we op deze manier illegale afvalverwerkers opsporen?

Als richtlijn adviseren wij hetzelfde aantal uren als 2022 aan te houden. De individueel te controleren bedrijven zullen worden geselecteerd aan de hand van hun naleefgedrag, de risicoprioritering en branche specifieke actualiteiten. Daarnaast wordt de gemeenten gevraagd om bij hun bekende illegale bedrijven in de afvalketen en bij hun bekende bedrijven in de grondketen in te brengen.

IGW veehouderij

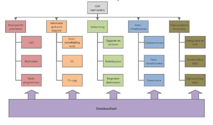
Informatie Gestuurd Werken, ofwel IGW, is deze opvolging. Binnen IGW zijn de adviezen komende uit de follow-up ITv verwerkt en een plaats gegeven. Het was een project dat veel heeft opgeleverd, maar ook in van de eerste in zijn soort (het op grote schaal verzamelen van data). Juist mede hierom zien wij nu veel ruimte voor verbetering.

IGW is een project dat is opgesplitst in 6 separate deelsporen, die allemaal met elkaar samenhangen. Je kunt geen IGW inrichten zodra je een van deze deelsporen overslaat. Zie onderstaande afbeelding voor een totaal overzicht van de verschillende deelsporen.

IGW veehouderij is in 2022 ontwikkelt en wordt per 2023 volledig ingezet voor zowel gemeenten als provincie. De reeds in gebruik zijnde data-verzamelingstool (DC) is voorzien van nieuwe informatievragen voor de toezichthouders, die zij tijdens diens toezicht invullen. Een nieuwe rapportagetool, ter vervanging van de ITv-portal, is in ontwikkeling en bijna gereed (wordt opgebouwd in Power-BI), er is een verkenning uitgevoerd onder verschillende gemeenten- en de provincie voor beleidsvragen, de data-infrastructuur is herzien en er zijn procesafspraken gemaakt om de datakwaliteit (beter) te borgen.

Concreet zal IGW de volgende nieuwe producten opleveren:

  • -

    nieuwe DC met nieuwe vragen op zowel output- als outcome. Dit betreft dataverzameling

  • -

    nieuwe rapportagetool in Power-BI die ter beschikking zal worden gesteld aan de opdrachtgevers (ontsluiting van de verzamelde data)

  • -

    verbeterde manier van risicoprioritering met gebruik van ontwikkelde methodiek

IGW is alleen nooit echt af. Elk jaar zal dit moeten worden herijkt, om te bezien of het aanscherping behoeft (zijn er nieuwe ontwikkelingen die leiden tot een nieuwe informatiebehoefte waar wij onzevraagstelling op hebben aan te passen?). Zo zal 2023 ook gebruikt worden om de ‘methodiek voor risicogericht prioriteren’ verder te verfijnen. Hetgeen nu toe gekomen is een 1e set risico-indicatoren, verwerkt in een nog vrij ‘basaal’ Excel-bestand. Dit werkt prima, maar je wilt uiteindelijk toe naar een geautomatiseerd programma die 1 op 1 samenwerkt met de VKT, daar is tijd voor nodig (en inzet). Ook willen wij de indicatoren uitbreiden met receptoren, die zijn er nu nog niet in verwerkt. De methodiek willen wij dan ook jaarlijks herzien, om onszelf er zo van te verzekeren dat wij op de juiste zaken prioriteren. Klopt er iets niet? Dan herzien wij de methodiek en passen deze aan. Missen wij zaken? Dan vullen wij hem aan. Is de kans op ‘fuikvorming’ te groot? Dan zorgen wij voor meer balans, etc.

Vuurwerk

De omgevingsdiensten zijn landelijk belast met toezicht op de (legale) verkoop- en opslag punten van consumentenvuurwerk. Deze activiteit valt onder het basistakenpakket echter bij de OMWB is deze activiteit destijds met de ontwikkeling van de MWB-norm niet zodanig aangemerkt. Hierdoor komt dit ten laste van het niet basistakenpakket en kan er op budget gebied nog wel eens verdringing ontstaan. De OMWB pakt deze taak wel projectmatig aan.

De OMWB stelt voor 2023 dan ook voor om de budgetten bedoelt voor het toezicht op de vuurwerkverkoop- en opslag punten definitief te reserveren in het werk- en toezichtprogramma 2023 zodat verdringen later in het jaar wordt voorkomen.

In de vuurwerkbranche speelt de laatste jaren veel, waaronder verbod op knalvuurwerk, mogelijk een algeheel verbod voor bepaalde gemeenten en 2 jaar geen verkoop van vuurwerk vanwege corona gerelateerde maatregelen. De OMWB controleert jaarlijks een deel van deze locaties en hierbij maken we sinds enkele jaren gebruik van digitale checklisten. Door het digitaal uitlezen van deze checklisten kunnen we betere doelgroep en naleefanalyses maken en daar onze interventies op afstemmen.

Zeker gezien er nu al 2 jaar geen ‘normaal’ toezicht uitgevoerd kon worden is het opnieuw uitvoeren van dit toezicht voor 2023 van extra belang. De risicobepaling van eerdere jaren gebruiken we als input voor het aandachtsgebied voor het volgend jaar. Zo worden verkooppunten waar we meerdere jaren achtereenvolgens geen overtredingen constateren ‘beloond’ met minder intensieve controles. Dit doen we doormiddel van een administratieve voorcontrole in plaats van een fysieke voorcontrole.

Zo werken we nu al enkele jaren en we krijgen van ondernemers terug dat zij dit als positief ervaren. Ondanks een goede naleving van de voorschriften, blijft het zo dat we bij enkele verkooppunten toch een fysieke voorcontrole adviseren. We stellen dan ook voor om voor 2023 vervolg te geven aan de ingezette toezichtstrategie. De fysieke voor- en verkoopcontroles bij de adressen waar we overtredingen constateren en de minder intensieve administratieve voorcontroles en fysieke verkoopcontrolesbij de verkooppunten waar we geen overtredingen constateren.

Glastuinbouw

In 2021 en 2022 is gestart om de branche glastuinbouw branchegericht te controleren. Daarbij wordt op het gebied van lozing ook samengewerkt met Waterschap Brabantse Delta. In 2022 heeft de OMWB een nieuwe digitale checklist ontwikkeld en zijn de resultaten van de controles middels deze checklist verwerkt. Dit heeft de nodige info opgeleverd welke wordt gebruikt voor de inzet en uitvoering in 2023.

Met de opgebouwde informatie uit de digitale checklisten van 2021 tot en met 2023 willen we op basis van een nog uit te voeren naleefanalyse eind 2023 de risicogerichte aanpak verder bepalen.

Voor 2023 hebben de overige waterschappen in ons beheersgebied zijnde Aa en Maas, De Dommelen Rivierenland aangeven om vanaf 2023 ook te willen aanhaken bij de branchegerichte aanpak van glastuinbouw. Verder willen we voor 2023 ook inzetten op efficiëntie door te werken met een nieuwe opzet qua brief en rapportage.

Metalektro

Op basis van de risicomatrix in het GUK waren twee branches geselecteerd voor het toezichtsprogrammavan 2021 en 2022. Namelijk de branches metalelektro en rubber&kunststof. Het gaat hierbij enkel om de gemeentelijke basistaakbedrijven. Een deel van de bedrijven in de branche heeft vande OMWB een ‘self-assessment’ moeten invullen. Met deze opgehaalde informatie en de uitgevoerde toezichtscontroles, hebben wij een eerste stap vooruit gezet als het gaat om informatie gestuurd en risicogericht toezicht. Op basis van de resultaten zal eind 2022 een evaluatie hierover plaatsvinden.

Tijdens deze evaluatie zullen de opgebouwde inzichten op basis van data-analyse over o.a. het naleefgedragen de ‘self-assessment’ door de branche zelf, leiden tot een gerichte en afgewogen keuze van bedrijven en instrumenteninzet.

Een deel van bedrijven in deze branches zijn in 2021 en 2022 nog niet gecontroleerd. Hierom willen wij 2023 doorgaan met deze branches en juist die bedrijven selecteren die in een eerder stadiumnog niet aan bod zijn gekomen om zo het totaalbeeld voor de branche compleet te hebben voor risicogericht toezichthouden in de toekomst.

Ook de Omgevingswet draagt bij in de keuze om in 2023 door te gaan met deze branches. In de voorgaande jaren is al veel data verzameld over de branches. Dit maakt het mogelijk eenvoudiger om met de branches onder wijzigende wetgeving te werken.

Naar boven