Kadernota Vastgoed (2017)

De raad van de gemeente Oisterwijk,

 

gelezen het voorstel van het college d.d. 24 april 2017,

afdeling Ruimte,

raadsvoorstel nr. 17/25;

 

gelet op de wet Markt en Overheid, het Besluit Begroting en Verantwoording (BBV)

 

besluit :

de Kadernota Vastgoed (2017) vast te stellen

 

De Kadernota Vastgoed (2017) beschrijft de hoofdlijnen van het vastgoedbeleid van de gemeente Oisterwijk. Er worden uitgangspunten benoemd voor de uitvoering van het gemeentelijke vastgoedmanagement. De komende jaren wordt hieraan uitvoering gegeven.

 

1. Inleiding

1.1 Nut en noodzaak

De ontwikkelingen van afgelopen jaren, zoals de discussies over het zwembad en de cultuurcentra, hebben geleid tot de ambitie van meer strategische sturing op vastgoed en het beheren van een functionele vastgoedportefeuille, zoals opgenomen in de begroting 2016 (programma 5). Een beleidsdocument over hoe de gemeente omgaat met haar vastgoedportefeuille biedt hierbij handvatten.

 

De huidige vastgoedportefeuille omvat thans 50 objecten, ten opzichte van 60 objecten in 2012. Met het afstoten van vastgoed wordt er gestreefd naar een vastgoedportefeuille met objecten die toegevoegde waarden hebben voor de gemeente.

 

Voor de gemeenteraad is het van belang inzicht te hebben in hoeverre het vastgoed bijdraagt aan beleidsdoelstellingen. Dit biedt de raad handvatten voor afwegingen bij nieuwe projecten of bij het aan- of verkopen van objecten. Waarbij het van belang is dat de raad inzicht heeft in het effect van een individuele casus op de totale vastgoedportefeuille; momenteel is dit zelden het geval. Wat betekent de besluitvorming over één enkel object voor de gewenste spreiding en leegstand van de vastgoedportefeuille? Daarnaast worden met vastgoedbeslissingen vaak langjarige financiële verplichtingen aangegaan. Inzicht in de ontwikkeling van kosten ten aanzien van onderhoud, vervangingsinvesteringen maar ook exploitatie is hierbij noodzakelijk om beslissingen te kunnen nemen.

 

Vanuit de ambtelijke organisatie worden er kansen gezien om, naast het technische beheer, meer proactief te adviseren over vastgoedbeslissingen op basis van actuele en betrouwbare managementinformatie zodat desinvesteringen kunnen worden voorkomen. Het uitgangspunt is tevens om toevalligheden en willekeur terug te dringen. Vragen vanuit de beleidsafdelingen dienen beter te worden ontvangen en begeleid. Wat uiteindelijk moet resulteren in een verbeterde doeltreffendheid en doelmatigheid van de vastgoedportefeuille.

Ten slotte is er de behoefte om de kwetsbaarheid te verminderen. Momenteel zit de kennis en ervaring ten aanzien van de vastgoedportefeuille vooral 'in de hoofden' van de medewerkers. Dit maakt de organisatie kwetsbaar indien veranderingen plaatsvinden waarmee deze kennis en kunde verdwijnt.

 

1.2 Bestaande kaders

De vastgestelde 'Beleidsnota accommodaties, 2008' en de notitie 'Gemeentelijk vastgoedmanagement Oisterwijk, 2012' (zonder status) hebben als vertrekpunt gediend voor de totstandkoming van de Kadernota. De volgende uitgangspunten stonden in deze nota's centraal, te weten

 

  • 1)

    Accommodatiebeleid als instrument om inhoudelijke beleidsdoelen te bereiken,

  • 2)

    De gemeente Oisterwijk is regisseur,

  • 3)

    De gemeente gaat uit van eigen verantwoordelijkheid,

  • 4)

    Clustering en multifunctionaliteit wordt gestimuleerd.

De bestaande kaders worden in de praktijk niet altijd meer (voldoende) herkend en toegepast door de ambtelijke organisatie. Dit heeft geleid tot de behoefte van het wijzigen dan wel herijken van de bestaande kaders.

2. Reikwijdte kadernota

De gemeentelijke vastgoedportefeuille omvat al het vastgoed dat in eigendom is of gehuurd wordt door de gemeente Oisterwijk.

 

De Kadernota bevat beleidsmatige kaders (spelregels) over het bezit, beheer en gebruik van het gemeentelijk vastgoed en de wijze waarop de diverse betrokken gemeentelijke afdelingen vastgoed inzetten. De Kadernota gaat uit van een organisatieonderdeel 'vastgoed' dat in staat wordt gesteld om de vastgoedportefeuille op effectieve en efficiënte wijze te beheren. Hiervoor is een apart organisatie- inrichtingsplan opgesteld.

 

De beleidsinhoudelijke kaders die de 'vraag' naar gemeentelijke huisvesting bepalen vallen buiten de scope van deze Kadernota. Met het opstellen van een voorzieningenbeleid zou in de toekomst de aansluiting van vraag en aanbod kunnen worden geoptimaliseerd.

 

Ten slotte is op deze kadernota de wet- en regelgeving van toepassing. Specifieke aandacht geldt hierbij voor het Besluit Begroting en Verantwoording (hierna: BBV) en de wet Markt en Overheid.

3. Doelstelling van het vastgoedbeleid

Beleid is erop gericht om maatschappelijk effecten te realiseren. Het vastgoed van de gemeente Oisterwijk wordt ingezet als strategisch bedrijfsmiddel ter ondersteuning van beleid en de gemeentelijke organisatie.

 

Rolopvattinq

Gemeenten gaan verschillend om met de eigen vastgoedportefeuille. De gemeentelijke taakopvattingen (breed vs. smal) en het perspectief waarmee vastgoed als bedrijfsmiddel wordt ingezet, bepalen deze rolopvatting, zie ook figuur 1.

 

Momenteel is er geen duidelijke rolopvatting binnen de gemeente Oisterwijk. Per casus wordt maatwerk geleverd, vastgoed wordt hierbij zowel passief als actief ingezet. De ontwikkeling van het KVL-terrein en het huisvesten van de scouting zijn voorbeelden die passen bij de rolopvatting van een ondernemende gemeente (het actief inzetten van vastgoed).

 

De ambitie van de gemeente Oisterwijk is in de basis een faciliterende rolopvatting, waarbij vastgoedobjecten vooral als kostenpost wordt gezien. Vertrekpunt hierbij is het uitvoeren van de wettelijke taak ten aanzien van het voorzien in onderwijshuisvesting (PO/VO) en het huisvesten van gemeentelijke dienstverlening (Gemeentelijke basisadministratie persoonsgegevens, Wet algemene bepalingen burgerservicenummer) en de gemeentelijke organisatie.

 

Als uitgangspunt geldt dat een vastgoedobject een beleidsdoelstelling dient. Vanuit vastgoedperspectief wordt altijd gestreefd naar dekking van de kosten. Dit betekent dat bij besluitvorming over vastgoed, het eigendom continu dient te worden afgezet tegen andere publiekrechtelijke instrumenten, zoals erfpacht.

breed smal (wettelijk kader)

gemeentelijke taakopvatting

Figuur 1. Positionering gemeentelijke rolopvatting

 

De gemeente Oisterwijk zet in op een doelmatige en doeltreffende vastgoedportefeuille, waarbij financiële transparantie een randvoorwaarde is. Het bezit van vastgoed is hierbij geen doel op zich. Gestreefd wordt naar het realiseren van de gemeente brede ambitie om vastgoed beter in te zetten en te komen tot een functionele vastgoedportefeuille.

 

Om deze ambitie waar te maken staan in het vastgoedbeleid aantal doelstellingen centraal. In hoofdstuk 5 zijn deze doelstellingen verder uitgewerkt in uitgangspunten.

 

I. Effectiviteit: meer maatschappelijk effect

Vastgoed wordt ingezet als strategisch bedrijfsmiddel ter ondersteuning van beleid en de gemeentelijke organisatie. Indien het vastgoed haar maatschappelijke functie verliest, betreft het geen maatschappelijk vastgoed meer. Er vindt heroverweging plaats of het object nog dient te behoren tot de vastgoedportefeuille van de gemeente Oisterwijk. Een voorzieningenbeleid biedt handvatten bij deze heroverweging.

 

2. Eigendom

De gemeentelijke vastgoedorganisatie bepaalt de vastgoedportefeuille. Het minimaliseren van de vastgoedportefeuille (bezit) is hiermee uitgangspunt, maar het is geen doel op zich. De gemeente Oisterwijk hanteert een smalle taakopvatting voor wat betreft haar vastgoed en ziet haar vastgoed als kostenpost. De gemeente Oisterwijk is hierdoor meer terughoudend bij het inzetten van .vastgoed als hefboom voor het in gang zetten van nieuwe ontwikkelingen. Dit is terug te zien in de vastgoedportefeuille, waarin geen sprake is van 'ontwikkelingsvastgoed'.

 

3. Financiële transparantie

De financiële afspraken met betrekking tot het gemeentelijk vastgoed zijn transparant, zodat gebruikers betalen naar gebruik. De kosten worden hierbij volledig doorbelast aan de gebruiker of beleidsafdeling (de huisvestingsvrager). Er kan geen 'verkapte subsidie' meer bestaan. De financiële spelregels zoals opgenomen in de nota Waardering en Afschrijving worden gevolgd.

 

4. Efficiëntie

De huisvestingsaanbieder is verantwoordelijk voor exploitatie van de vastgoedportefeuille. Zij stuurt bij vastgoed op kostenbewustzijn en optimalisatie (t.b.v. kostenreductie). Om de gemeente brede ambitie waar te maken dient het vastgoed op een andere manier georganiseerd te worden. Het organisatie inrichtingsplan geeft hieraan uitwerking en dient door het college te worden vastgesteld.

Centraal in de verbeterde vastgoedsturing staat het begrip rolscheiding. Het belang van rollenscheiding wordt visueel weergegeven in figuur 2.

  • Vastgoed inzetten als strategisch bedrijfsmiddel ter ondersteuning van beleid en de gemeentelijke organisatie.

  • Het bezit van vastgoed is voor de gemeente geen doel op zich.

  • Effectiviteit: meer maatschappelijk effect

  • Efficiëntie: kostenreductie, kostenbewustzijn, optimalisatie

  • Financiële transparantie en betalen naar gebruik

Huisvestigingsmanager

 

  • Bepaalt voorzieningenniveau

  • Heeft (of zorgt voor) budget

  • Voert strategische beleidsontwikkeling uit

  • Sturen op maatschappelijk effect/outcome en gebruik

  • Verantwoordelijk voor programmatisch beheer en facilitair beheer (dit betekent niet dat zij deze zelf hoeft uit te voeren)

 

Figuur 2. Rolscheiding: het perspectief

 

Huisvestingsaanbieder

 

  • Bepaalt vastgoedportefeuille

  • Verantwoordelijk voor exploitatie van de vastgoedportefeuille

  • Eigenaar (of hoofdhuurder) van al het vastgoed in eigendom of gebruik

  • Voert strategisch vastgoedmanagement uit

  • Verantwoordelijkheid voor commercieel, technisch en administratief beheer

4. Hoe draagt vastgoed bij aan beleidsdoelstellingen?

De vastgoedportefeuille wordt ingezet als strategisch bedrijfsmiddel ter ondersteuning van beleid (het maatschappelijk effect) en de gemeentelijke organisatie. De vastgoedportefeuille kan hierbij diverse toegevoegde waarden hebben voor de gemeente als geheel. In de hoofdzaak wanneer het vastgoed maatschappelijk effect stimuleert. Dit kan een bijdrage zijn aan het realiseren van doelstellingen, die voortvloeien uit wettelijke taken of specifieke beleidsdocumenten (zoals de Perspectiefnota 2017 - 2020). De effectiviteit van het vastgoed staat hierbij centraal. Om meer inzicht te geven in de mogelijke effectiviteit van het vastgoed is een uitsplitsing gemaakt in de toegevoegde waarden.

 

1. Huisvestinq van qemeentelijke diensten (eigen personeel)

De gemeente heeft een wettelijke taak om diensten te verlenen als het verstrekken van paspoorten en rijbewijzen, inschrijvingen te verzorgen en huwelijken te registreren. Voor deze publieke dienstverlening dient zij huisvesting beschikbaar te stellen. Dit geldt ook voor de overige ambtelijke en bestuurlijke werkprocessen. Een voorbeeld hiervan is het gemeentekantoor.

 

2. Stimulans sociaal-maatschappelijke effecten

De sociaal-maatschappelijke doelstellingen zoals bepaald in de beleidsvelden van zorg & welzijn, sport & recreatie, kunst & cultuur en onderwijs dienen ondersteund te worden door maatschappelijke voorzieningen. Het vastgoed waarin deze voorzieningen gehuisvest zijn heet maatschappelijk vastgoed. Denk hierbij bijvoorbeeld aan de beleidsdoelstelling vanuit sport voor een gezonde en sociale samenleving. Sport en beweging levert hieraan aan belangrijke bijdrage. Hiervoor dienen voorzieningen beschikbaar te zijn. Om voorzieningen hiervoor te kunnen bieden ontwikkelt de gemeente de komende jaren Den Donk door tot een hoogwaardige sportboulevard : een veelzijdig sportpark met brede sportvoorzieningen voor de Oisterwijkse burgers. Van groot belang voor het realiseren van dit veelzijdig sportpark is de realisatie van een nieuw overdekt zwembad en een nieuwe sporthal (bron: perspectiefnota 2017 - 2020).

 

Specifiek voor onderwijs heeft de gemeente een wettelijke zorgplicht: zij dient, middels haar onderwijsbudget, te voorzien in adequate huisvesting voor primair en voortgezet onderwijs. Zo zijn er in de afgelopen jaren diverse brede scholen ontwikkeld.

 

3. Stimulans lokale economie

De gemeente kan vastgoed inzetten om de lokale economie aan te jagen, bijvoorbeeld door te bemiddelen bij vestiging van nieuwe bedrijven in gemeentelijke panden of door specifiek onderdak te bieden aan jonge bedrijven of 'start-ups'.

 

4. Fysieke inqrepen ten behoeve van de leefbaarheid

Het tegengaan van verloedering in buurten en wijken kan expliciet een beleidsdoel zijn, waarin vastgoed een rol speelt. Instandhouding van een bepaald straatbeeld of behoud van voorzieningen zijn hier voorbeelden van. Ook het verhogen van het gevoel van veiligheid behoort hiertoe.

 

5. Verhoqen van de belevinqswaarde van de stad

In heel Nederland staat de levendigheid van centra onderdruk door veranderingen in het koop- en winkelgedrag. Doelstelling van de gemeente Oisterwijk is het koesteren van de kernen. Koesteren wil zeggen dat Oisterwijk inzet op het behouden van de huidige omvang, kwaliteit en intensiteit. Vastgoedobjecten kunnen hierbij een rol spelen. Zoals de kiosk en de vijver op de Lind.

 

6. Het stimuleren van fysiek ruimtelijke effecten

Vastgoed is een instrument van ruimtelijke ordening. Het innemen van strategische grondposities in de bestaande stad of in nieuwe gebiedsontwikkelingen kan een katalyserend effect hebben om ongewenste ontwikkelingen te voorkomen, of bij het aankopen van opstallen om nieuwe (her)ontwikkelingen juist mogelijk te maken. Het KVL-terrein kan hierbij als voorbeeld worden genoemd.

 

7. Het conserveren van lokaal erfqoed

Sommige vastgoedobjecten behoren tot het cultureel erfgoed van de stad, zoals monumenten. Behoud hiervan kan van toegevoegde waarde zijn. De gemeente Oisterwijk kan hierbij gebruik maken van de subsidieregeling Instandhouding monumenten. Voorbeelden zijn de schoorsteen aan de Nicolaas van Eschstraat en de molen in Moergestel.

 

4.1 Strategische vastgoeddoelen

Naast de genoemde toegevoegde waarden kan vanuit de vastgoedoptiek ook een bijdrage geleverd worden in de vorm van:

  • Verhoging flexibiliteit van de vastgoedportefeuille

  • Optimalisering begroting (kosten en/of opbrengsten)

  • Bijdrage aan duurzaamheidsdoelstellingen.

Deze aspecten zijn leidende principes in het strategisch vastgoedmanagement (portefeuillemanagement), waarbij ook het risicomanagement tot uitvoering dient te komen.

 

Kernportefeuille

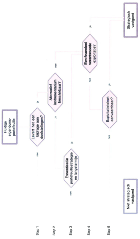
Op basis van een aantal objectieve criteria kan vervolgens de 'kernportefeuille' worden gevormd, waarvoor eigendom de natuurlijke positie is. Criteria die hierbij gelden zijn dat het object een beleidsdoelstelling dient en dat er een financieel verantwoorde exploitatie mogelijk is. In bijlage 2 is het afwegingskader toegevoegd voor 'eigendom'.

5. Uitgangspunten vastgoedbeleid

Het vastgoedbeleid biedt handvatten voor portefeuillemanagement. Portefeuillemanagement betekent het besturen van de totale vastgoedportefeuille aan de hand van vastgestelde doelen. In hoofdstuk 3 zijn de doelstellingen van het vastgoedbeleid opgenomen. Hieronder zijn per doelstelling de uitgangspunten opgenomen. Deze kunnen per deelportefeuille (een specifieke deelverzameling van vastgoedobjecten, zoals onderwijshuisvesting) verder worden verfijnd.

 

Met onderstaande uitgangspunten wordt de raad inzicht geboden in de spelregels die gelden voor de inzet van gemeentelijk vastgoed. De uitwerking hiervan zal door de ambtelijke organisatie in de vorm beleidsregels plaatsvinden.

 

  • A.

    Uitvoeren van de wettelijke taak:

  • De gemeente voert haar wettelijke taak uit ten aanzien van het voorzien in onderwijshuisvesting (PO/VO) en het huisvesten van gemeentelijke dienstverlening (Gemeentelijke basisadministratie persoonsgegevens, Wet algemene bepalingen Burgerservicenummer) en de gemeentelijke organisatie.

  • B.

    Het realiseren van maatschappelijk effect (effectiviteit):

  • Vastgoed wordt ingezet als strategisch bedrijfsmiddel ter ondersteuning van beleid.

Uitwerking:

  • B1.

    Beleidsdoelen (uit de begroting) zijn op het niveau van deelportefeuilles vastgesteld.

  • B2

    Bij het wegvallen van het beleidsdoel bij een vastgoedobject vindt heroverweging plaats, waarin alternatieve beleidsdoelen worden betrokken.

  • B3

    Het voorzieningenniveau wordt bepaald door de huisvestingsvrager en stuurt op gebruik.

    • de huisvestingsvrager stelt met 'het veld' de toekomstige vraag naar huisvesting vast en stuurt daarbij op het gebruik.

    • de huisvestingsaanbieder stelt op verzoek van de huisvestingsvrager vastgoedobjecten beschikbaar.

  • B4

    Maatschappelijk effect kan versterkt worden door multifunctioneel gebruik.

 

  • C.

    Eigendom:

  • Het bezit van vastgoed is geen doel op zich.

Uitwerking:

  • C1

    De gemeente heeft in basis een faciliterende rolopvatting, waarbij huisvesting als kostenpost gezien wordt.

  • C2

    De inzet van het 'eigen vastgoed' als middel wordt afgezet tegen het aanbod van derden

  • C3

    Bij het wegvallen van het beleidsdoel bij een vastgoedobject vindt heroverweging plaats, waarin het aspect eigendom wordt betrokken.

  • C4

    Op basis van een aantal objectieve criteria kan een 'kernportefeuille' worden gevormd, waarvoor eigendom de natuurlijke positie is. Te weten:

    • 1.

      Levert het object een bijdrage aan beleidsdoelstellingen?

    • 2.

      Is er een alternatief instrumentarium beschikbaar?

    • 3.

      Is het object essentieel in portefeuillestrategie en lange termijn?

    • 4.

      Is er een financieel verantwoorde exploitatie mogelijk? Is een (eventueel) exploitatietekort aanvaardbaar?

    • Zie ook bijlage 2 waarin het afwegingskader 'eigendom' is opgenomen.

  • D.

    Financiële transparantie:

  • De financiële afspraken met betrekking tot het gemeentelijk vastgoed zijn transparant, zodat gebruikers betalen naar gebruik.

Uitwerking:

  • D1

    De spelregels in de nota Waardering en Afschrijving worden gevolgd. Hierin zijn onder andere waarderingsgrondslagen en afschrijvingstermijnen opgenomen.

  • D2

    De kosten behorend bij het eigendom (kapitaallasten, verzekeringen, zakelijke lasten, onderhoudslasten, beheerkosten) worden per object inzichtelijk gemaakt, zodat de huisvestingsaanbieder kostendekkend kan werken.

  • D3

    De kostprijsdekkende huur wordt doorbelast aan de gebruiker en/of de huisvestingsvrager, dit betekent dat er geen verkapte subsidie meer kan bestaan.

  • D4

    De huisvestingsvrager bepaalt per object welk deel van de kostprijsdekkende huur door de gebruiker wordt betaald, hiervoor kan zij tarieven hanteren.

 

  • E.

    Efficiëntie:

  • De huisvestingsaanbieder stuurt bij vastgoed op kostenbewustzijn en optimalisatie (t.b.v. kostenreductie)

Uitwerkinq :

  • E1

    Vastgoedinformatie en -kennis wordt geconcentreerd op één plek in de organisatie, bij voorkeur gecentraliseerd.

  • E2

    De huisvestingsaanbieder bepaalt per object de 'portefeuillefit', op basis van gegevens over spreiding, flexibiliteit, duurzaamheid etc.

  • E3

    De huisvestingsaanbieder bepaalt een kwaliteitsniveau van het vastgoed dat passend is bij het gebruiksdoel en de levensduur. Hiervoor kunnen middelen worden ingezet, zoals de conditiemeting volgens de NEN2767.

  • E4

    De huisvestingsaanbieder verzamelt informatie over gebouwprestaties. Hier kunnen prestatie indicatoren worden benoemd, zoals gebruikerstevredenheid of onderhoudsniveau.

  • E5

    Uniformiteit in werkwijze en afspraken (bijv. huurovereenkomsten) wordt nagestreefd.

  • E6

    Het subsidie-instrument kan worden ingezet om multifunctioneel en duurzaam gebruik van accommodaties te stimuleren

  • E7

    Operationele taken die tegen lagere kosten en/of een hoger kwaliteitsniveau door derden kunnen worden uitgevoerd, worden in beginsel op afstand geplaatst. De gemeente neemt een regierol.

     

  • F.

    Rolscheiding:

  • Om professioneel te werken wordt rolscheiding toegepast tussen de 'huisvestingsvrager' en de 'huisvestingsaanbieder'.

Uitwerking:

  • F1

    Rolscheiding is het middel om een zakelijke benadering binnen de gemeentelijke organisatie te stimuleren

  • F2

    Rolscheiding moet bijdragen aan een herkenbare rolinvulling van de gemeente richting externe stakeholders:

    • -

      Gemeente als gesprekspartner over het gebruik van voorzieningen (huisvestingsvrager)

    • -

      Gemeente als vastgoedeigenaar (huisvestingsaanbieder)

  • G

    Verantwoordingsinformatie

    De gemeenteraad wordt periodiek geïnformeerd door het college over nader te bepalen prestaties (over bezit, beheer en gebruik) van de vastgoedportefeuille.

Uitwerkinq:

  • G1

    De gemeenteraad wordt voorzien van de informatie die wettelijk nodig is conform de regelgeving zoals deze is vastgelegd in het BBV.

  • G2

    De raad stelt vast welke periodieke verantwoordingsinformatie over het gemeentelijk vastgoed (bezit, beheer en gebruik) hij wenst te ontvangen om zijn controlerende taak optimaal uit te kunnen voeren.

    • In principe wordt aangesloten op de Planning & Control cyclus

  • G3

    Deze informatie wordt aangevuld met gegevens die de raad nodig acht om tot overwogen besluitvorming over projecten te komen. Dit betreft de informatie waarbij vooral de vastgoedeffecten in beeld worden gebracht.

    • Er dient een gezonde balans te zijn tussen de doorlopende verantwoording aan de raad en de project specifieke verantwoording.

  • G4

    De huisvestingsaanbieder geeft inzicht in de aanvullende bijdrage (indirecte subsidie) voor het vastgoed waarvoor geen kostprijsdekkende huur door de gebruiker wordt betaald.

Aldus besloten in de openbare vergadering van de raad van de gemeente Oisterwijk op 6 juli 2017

de griffier,

Nelleke van Wijk

de voorzitter,

Hans Janssen

Bijlage 1 Samenstelling vastgoedportefeuille

 

De vastgoedportefeuille van de gemeente Oisterwijk is onder te verdelen in de volgende deelportefeuilles (peildatum: 1 december 2016). Het overzicht telt in totaal 51 objecten, waarvan 8 woningen/winkels. Recent is één van deze objecten Moergestelseweg 40 - gesloopt. Het aantal objecten is daarmee 50 i.p.v. 51.

 

Samenstelling portefeuille gemeentelijk vastgoed (peildatum december 2016)

 

Eigen huisvesting (18%)

De functie van het object draagt bij aan de uitvoering van de gemeentelijke taken en is ter ondersteuning aan van de gemeentelijke organisatie en de openbare orde en veiligheid. Voorbeelden: Gemeentekantoor en brandweergarage.

 

Maatschappelijk vastgoed (59%)

De functie van het object draagt bij aan de sociaal-maatschappelijke beleidsdoelstellingen in de beleidsvelden zorg & welzijn, sport & recreatie, kunst & cultuur en onderwijs. De huisvesting van maatschappelijke instellingen wordt als taak van de gemeente beschouwd. NB. Kinderdagopvang valt onder de deelportefeuille onderwijs. Echter, voor de kinderdagopvang gelden de afspraken voor commercieel vastgoed. Voorbeelden van maatschappelijk vastgoed: Brede school de Bunders, scouting Moergestel en wijkgebouw de Waterhoef.

 

Ontwikkelingsvastqoed (0%)

De functie van het object draagt specifiek bij aan de realisatie van beleidsdoelstellingen op het vlak van ruimtelijke ontwikkelingen, bijvoorbeeld vastgoed dat onderdeel is van grondexploitaties ten behoeve van gebiedsontwikkeling. Een voorbeeld hiervan was bv. De woning aan de Moergestelseweg 40. Deze is ooit aangekocht met het doel een ontwikkeling in gang te zetten, zijnde een rondweg

 

Commercieel vastgoed (16%)

De functie van het object draagt in essentie niet bij aan beleidsdoelstellingen. Om die reden stelt de gemeente zich terughoudend op met betrekking tot deze deelportefeuille. Het principe 'de markt, tenzij...' is een veelgebruikte afweging voor deze categorie vastgoed. Toch kunnen er redenen zijn om commercieel vastgoed in portefeuille te hebben. Bijvoorbeeld als dit - als voormalig ontwikkelingsvastgoed een tijdelijke commerciële functie heeft, voordat verkoop van het pand aan de orde is (bijv. Moergestelseweg of het KVL-terrein).

Op dit moment bestaat het commercieel vastgoed in hoofdzaak uit woningen.

 

Overiq vastqoed (8%)

De functie van het object draagt bij aan het behoud van de cultuurhistorische waarde (van de binnenstad) of betreft specifieke conservering van lokaal erfgoed. Ook andere bijzondere objecten zoals opslag en distributie vinden hun plek in deze categorie. Bijvoorbeeld de opslag van de WSD op de Veldweg en de loods voor carnaval aan de Oud-Haarenseweg.

Als bijlage is een overzicht toegevoegd met kaart en beeldmateriaal m.b.t. het gemeentelijk vastgoed.

Bijlage 2 Afwegingskader

 

Naar boven