Nota Reststroken Gemeente Laarbeek

1. Inleiding

1.1 Aanleiding

De gemeente Laarbeek is een gemeente met een landelijke uitstraling, gelegen in een stedelijke regio. De gemeente wordt gekenmerkt door een groene structuur, die bijdraagt aan een aangenaam woon- en leefklimaat. In het raadsprogramma 2010-2014 worden een aantal speerpunten uit de structuurvisie tot 2020 aangehaald. Hierin staat onder andere de omslag van groei- naar kwaliteitsdenken centraal. Ruimte binnen de gemeente vraagt namelijk om een goede invulling.

 

Regelmatig ontvangt het college van burgemeester en wethouders verzoeken van burgers aangaande het uitgeven van gemeentelijke percelen die zijn ingericht als openbaar groen. Daarnaast zijn diverse reststroken ongewenst in gebruik genomen waartegen tot op heden niet of nauwelijks is opgetreden.

 

De gemeente ziet het vaststellen van eenduidig beleid voor de uitgifte van reststroken en de aanpak van illegale situaties als een duidelijke taak. Hierdoor wordt transparantheid en uniformiteit in de wijze van behandeling gewaarborgd. In het Groenbeleids- en groenstructuurplan Laarbeek 2011 (vastgesteld d.d. 22-09-2011 door de gemeenteraad) zijn reeds criteria vastgesteld voor de uitgifte van reststroken. Deze criteria zijn meegenomen in deze notitie.

 

1.2 Doel

Indien burgers of andere willekeurige derden illegaal bezit nemen van gemeentelijke gronden, kan dit de gemeente belemmeren in de uitoefening van haar taak of kan dit de gemeente beperken in het eigendomsrecht en in het nemen van haar verantwoordelijkheid. Dit kan lijden tot “verrommeling” van de openbare ruimte en/of dit kan de verkeers- en sociale veiligheid in gevaar brengen. Daarom ziet de gemeente toe op het in gebruik nemen van grond door derden. De gemeente treedt daar tegen op. Daarnaast is het mogelijk dat derden een verzoek doen tot het in gebruik nemen van openbaar toegankelijke gemeentegrond.

 

Doelstellingen beleidsnotitie:

  • -

    Een goed woon- en leefklimaat creëren door een juiste invulling van gemeentegronden.

  • -

    Een toetsbaar en handhaafbaar beleidskader bieden, dat zorgt voor een actieve, efficiënte, en doelmatige uitvoering;

  • -

    Rechtszekerheid en rechtsgelijkheid te creëren voor gebruikers van reststroken;

  • -

    Voorkomen van verlies van eigendom door verjaring;

  • -

    Het beleid budgetneutraal implementeren.

 

1.3 Opbouw notitie

De notitie is als volgt opgebouwd. Eerst wordt de uitgifte van reststroken besproken. Daarbij komen onder andere de uitgiftecriteria, de vormen van uitgifte en de prijzen aan bod. Deze criteria worden gehanteerd bij zowel de actieve uitgifte van reststroken als bij de legalisering van onrechtmatig in gebruik zijnde reststroken. Vervolgens komt de aanpak van illegaal grondgebruik aan bod. In vervolg op het illegaal grondgebruik wordt hoofdstuk 4 gewijd aan het onderwerp “verjaring” en wordt hoofdstuk 5 gewijd aan het onderwerp “handhaving”.

2. Uitgifte reststroken

2.1 Definitie reststrook

Voor de uitoefening van haar taken bezit de gemeente gronden die openbaar toegankelijk zijn en waar iedereen gebruik van mag maken. Er is in 2011 een groenbeleids- en groenstructuurplan vastgesteld voor de gemeente Laarbeek. Hiermee heeft de gemeente het beleid over bestemming, inrichting en beheer van openbaar groen vastgelegd. Voor de kernen van Laarbeek wordt een groenstructuur gehanteerd die bestaat uit drie niveaus1: de hoofdgroenstructuur, het wijkgroen en het overig groen.

 

Hoofdgroenstructuur:

Het gaat om groen dat op het schaalniveau van het totale dorp het aanzien, de uitstraling en het karakter bepaalt. Dit groen is vaak ook bedoeld om de stedenbouwkundige opbouw en historische structuur van een dorp te versterken en de huidige structuur te accentueren. De hoofdgroenstructuur bestaat uit groenvlakken (parken en plantsoenen) en lijnstructuren (wegen met beplanting).

 

Wijkgroen:

De tweede categorie is het wijkgroen. Dit groen is niet direct van belang in de totale uitstraling van het dorp, maar heeft wel een belangrijke functie op wijk- of buurtniveau. Ook hier geldt dat rust en eenduidigheid in de beplanting en de boomsoorten beter bijdragen aan het gewenste beeld. Wijkgroen bestaat uit groenvlakken en lijnstructuren. De lijnstructuren worden gevormd door het groen langs buurtontsluitingswegen.

 

Overig groen:

Overig groen is het openbaar groen dat in de diverse woonstraten staat, maar ondergeschikt is aan andere functies. Het groen heeft slechts een zeer lokale functie in de ‘aankleding’ van de buurt. Dit groen maakt geen deel uit van de hoofdstructuur of het wijkgroen en is dan ook niet opgenomen op de groenstructuurkaarten. Overig groen mag een gevarieerde samenstelling hebben en veranderingen in dit groen zijn relatief makkelijk door te voeren zonder dat dit ten koste gaat van de (groen)structuur en het karakter van het dorp. Ook kan bij dit groen makkelijk overwogen worden om het in gebruik te geven, door bewoners in te laten richten en/of hen in te schakelen bij het onderhoud.

 

Definitie reststrook:

Een reststrook is een strook gemeentegrond dat geen onderdeel uitmaakt van de hoofdstructuur of van het wijkgroen. Ook verharde stukken grond kunnen als reststrook worden gedefinieerd.

 

Reststroken zijn percelen grond, die in eigendom van de gemeente zijn, die voor de gemeente geen primaire gebruikswaarde meer hebben. Het verkopen van dergelijke reststroken aan de direct aangrenzende eigenaar tast de groenstructuur en de belevings- en gebruikswaarde van de omgeving niet aan.

 

2.2 Uitgiftecriteria

Om een duidelijk en transparant beleid inzake de uitgifte van reststroken te kunnen waarborgen, dient elk verzoek/aanbod te worden getoetst aan vooraf vastgestelde toetsingscriteria. De volgende aspecten spelen onder meer een rol: het groenbeleids- en groenstructuurplan, het vigerende bestemmingsplan, de aanwezigheid van kabels, leidingen en riolering, gemeentelijke plannen voor onder andere infrastructuur of nieuwbouw, publiekrechtelijke beperkingen, belangen van derden, de staat van de bodem, een doelmatige indeling van eigendommen, beheer van de openbare ruimte etc.

 

Algemene uitgiftecriteria:

Bij de beoordeling van een aanvraag worden de volgende algemene uitgiftecriteria gehanteerd:

  • -

    De gemeente behoudt uitsluitend die gronden in eigendom en/of gebruik, die nodig zijn voor de uitoefening van haar taken. Anders gezegd: reststroken die de gemeente niet nodig heeft, komen in beginsel voor uitgifte in aanmerking.

  • -

    Groen dat onderdeel uitmaakt van de hoofdgroenstructuur of het wijkgroen zoals benoemd in het Groenbeleids- en structuurplan komt niet voor uitgifte in aanmerking.

  • -

    De gemeente handhaaft haar rechtspositie met betrekking tot eigendom en gebruik van groen. Wanneer er sprake is van een illegale ingebruikname van gemeentegrond wordt getoetst of uitgifte tot de mogelijkheden behoort. Wanneer dit niet het geval is, wordt handhavend opgetreden.

  • -

    De uitgifte van groen moet bijdragen aan een goed beheer van de openbare ruimte, waarbij de kwaliteit van de openbare ruimte in stand moet blijven.

  • -

    De uitgifte van groen mag het belang van andere partijen niet treffen. Dit ter beoordeling op basis van redelijkheid en billijkheid door de gemeente.

  • -

    De uitgifte van groen mag niet leiden tot een toename van versnippering. Grond die grenst aan eigendom van meerdere particulieren komt in principe alleen in aanmerking voor uitgifte als alle aangrenzende eigenaren tezamen overeenstemming met de gemeente bereiken.

  • -

    De uitgifte van groen mag niet leiden tot verkeerstechnische belemmeringen. Te denken valt aan vermindering van uitzicht ten behoeve van het verkeer.

  • -

    Het uit te geven groen dient aan te sluiten op het perceel waar de aspirant koper/huurder/gebruiker juridisch eigenaar van is.

  • -

    De uitgifte vindt plaats tegen de vastgestelde prijs. Er kan niet worden onderhandeld over prijzen.

  • -

    Na positieve besluitvorming wordt in alle gevallen een op de situatie toegesneden overeenkomst uitgewerkt.

Uitgiftecriteria bij verkoop

Indien groen- en of reststroken voor verkoop in aanmerking komen, geldt dat:

  • -

    De groen- en of reststrook alleen gebruikt mag worden voor tuinuitbreiding. Op de te verkopen grond mogen in beginsel geen omgevingsvergunningplichtige bouwwerken worden opgericht. Dit kan slechts anders zijn als het bestemmingsplan bebouwing toestaat of mogelijk maakt.

  • -

    De koper van de grond alle kosten die samenhangen met de eigendomsoverdracht op zicht neemt. Dit betreft onder meer de koopsom, de overdrachtsbelasting, notariële en kadastrale kosten.

  • -

    Er geen sprake is van structuurbepalend groen, onderdeel van de hoofdgroenstructuur of het wijkgroen. De kwaliteit van de groenstructuur en de beheerbaarheid van het resterende groen worden als richtinggevende criteria beschouwd.

  • -

    Er geen kabels en/of leidingen ten behoeve van nutsvoorzieningen liggen in de te verkopen grond. Bij aanwezigheid van kabels en leidingen in de gevraagde grond is alleen verhuur mogelijk onder de voorwaarde dat het gebruik van de grond geen belemmering vormt voor vervanging van, en onderhoud aan de betreffende nutsvoorzieningen.

  • -

    Er geen waardevolle bomen zoals aangeduid op de ‘Groene Kaart’ (lijst waardevolle bomen) op de uit te geven strook grond staan of binnen drie meter van de uit te geven grond.

  • -

    De uit te geven groenstrook aansluit op het perceel waar de aspirant koper juridisch eigenaar van is, of de aspirant huurder de woning op het belendende perceel zelfstandig huurt en de strook grond bij de tuin wordt getrokken.

  • -

    Er geen claims op de grond liggen op basis van in voorbereiding zijnde bouwplannen, herinrichtingsplannen, aanspraken van derden et cetera.

  • -

    Er op basis van een historisch of beperkt onderzoek geen feiten bekend zijn die aantonen dat in de grond voor het milieu- en/of de volksgezondheid gevaarlijke stoffen voorkomen. De koper het recht heeft om op zijn kosten, vóór afwikkeling van de koopovereenkomst, een verkennend bodemonderzoek uit te laten voeren.

De gemeente behoudt het recht om in bijzondere gevallen in de (koop)overeenkomst af te wijken van de hierboven genoemde voorwaarden.

 

Uitgiftecriteria bij huur

Enkel indien met gegronde redenen geen sprake kan zijn van verkoop, wordt onderzocht of het verhuren van (een gedeelte van) de groenstrook uitkomst biedt. Redenen voor verhuur zijn:

  • -

    De aanwezigheid van kabels en/of leidingen ten behoeve van nutsvoorzieningen als het gebruik van de grond geen belemmering vormt voor vervanging van, en onderhoud aan de betreffende nutsvoorziening.

  • -

    Een korte termijn van gebruik.

  • -

    De grond zal voorzienbaar op termijn bij een ruimtelijk plan worden betrokken.

  • -

    De aanvrager is huurder.

Dit betreft geen limitatieve opsomming van redenen voor verhuur. Iedere situatie zal op zichzelf worden beoordeeld.

 

Beleidstoets

Aan de hand van bovengenoemde criteria wordt getoetst of een reststrook voor uitgifte in aanmerking komt. De nadruk ligt op uitgifte in de vorm van verkoop. In gevallen dat met gegronde redenen niet tot verkoop kan worden overgegaan wordt onderzocht of huurovereenkomst kan worden aangeboden. Komt er geen overeenkomst tot stand gaat de gemeente over tot handhaving. De toets bestaat ook uit een fysieke inventarisatie. Hiermee kunnen ook de illegale situaties worden opgespoord, die niet uit de inventarisatie zijn gekomen.

 

Bij deze toets zijn in ieder geval betrokken:

  • -

    Openbare werken

  • -

    Grondzaken

Indien nodig wordt advies gevraagd aan andere disciplines. Indien blijkt dat een grondstrook voor uitgifte in aanmerking komt dan wordt er bij de nutsbedrijven informatie opgevraagd (de zogenaamde klic-melding) over de eventuele aanwezigheid van kabels en leidingen in de betreffende grond. Als blijkt dat er kabels en/of leidingen (niet ten behoeve van telecom, maar ten behoeve van gas, water en elektriciteit of riolering) in de betreffende grondstrook aanwezig zijn, zal deze strook grond niet in aanmerking komen voor uitgifte in de vorm van verkoop.

 

2.3 Uitgiftevormen

In het verleden zijn er verschillende uitgiftevormen gehanteerd binnen de gemeente Laarbeek, namelijk:

  • -

    Verkoop

  • -

    Verhuur

  • -

    Ingebruikgeving (tegen symbolische bedragen)

  • -

    Gebruik om niet.

In het nieuwe beleid zullen verkoop en verhuur als enige juridische instrumenten worden ingezet. Zoals eerder aangegeven heeft ‘verkoop’ de voorkeur boven ‘verhuur’. Verkoop heeft de volgende voordelen ten opzichte van verhuur:

  • -

    Een eenmalige verkoopopbrengst, die in overeenstemming is met de waarde, is vele malen hoger dan een verhuur voor langere duur omdat verhuurd wordt tegen symbolische bedragen.

  • -

    Bij verkoop is het dossier direct volledig afgesloten.

  • -

    Er worden geen kosten gemaakt voor de administratie van de verhuur (innen kosten, mutaties).

  • -

    Geen kans op ingesloten percelen. Indien bij verhuur een volgende bewoner niet de wens heeft te huren kan het voorkomen dat het opgezegde perceel niet meer bereikbaar is omdat de grond er omheen wel verhuurd is.

  • -

    Bij verkoop kan de betreffende grond in het bestemmingsplan de juiste omschrijving krijgen.

  • -

    De gemeente heeft geen onderhoud en verantwoordelijkheid meer voor de reststrook. Als een reststrook wordt verhuurd en de huur wordt opgezegd brengt dit kosten met zich mee voor het opnieuw inplanten en onderhouden.

Verkoop

Wanneer een reststrook geschikt wordt geacht voor verkoop, is het in principe niet mogelijk om de grond te huren. Hiervan kan worden afgeweken wanneer:

  • 1.

    Reeds sprake is van een bestaande schriftelijke huur- of gebruiksovereenkomst;

  • 2.

    Het een perceel betreft, dat aangrenzend gelegen is aan een huurwoning;

Voor iedere uitgifte in de vorm van verkoop wordt een op de situatie toegespitste koopovereenkomst opgesteld. Hier wordt een standaard overeenkomst voor gehanteerd. De gemeente behoudt zich het recht voor om in bijzondere gevallen in de koopovereenkomst af te wijken van de hierboven genoemde voorwaarden en aanvullende en/of afwijkende voorwaarden te stellen. De verkoop van reststroken geschiedt tegen marktconforme prijzen, zie hiervoor paragraaf 2.4.

 

In de koopovereenkomsten wordt opgenomen dat de bestemming van de grond op het gebruik wordt aangepast met de eerstvolgende herziening van het bestemmingsplan. Dit om te voorkomen dat zich in de toekomst problemen voordoen, omdat men grond in eigendom heeft, die in strijd met de bestemming worden gebruikt.

 

Verhuur

Wanneer met gegronde redenen niet kan worden overgegaan tot verkoop van de reststrook, wordt onderzocht of de reststrook verhuurd kan worden. Hiervoor worden de uitgiftecriteria gehanteerd (hoofdstuk 2). Bij verhuur wordt een standaard overeenkomst gehanteerd. De gemeente behoudt zich het recht voor om aanvullende en/of afwijkende voorwaarden te stellen. Het uitgangspunt is dat de huurovereenkomst een beperkt vastgestelde looptijd heeft, in verband met mogelijke toekomstige wijzigingen. Daarnaast is de huurovereenkomst persoonsgebonden. Dit betekent dat bij verhuizing van de huurder van de reststrook, de huurovereenkomst niet zal overgaan naar de nieuwe gebruiker. De situatie van de nieuwe gebruiker zal op zichzelf worden beoordeeld naar het geldende beleid, waarbij weer als uitgangpunt geldt dat ‘verkoop’ van de reststrook de voorkeur verdient. De verhuur van reststroken geschiedt tegen marktconforme prijzen, zie hiervoor paragraaf 2.4.

 

De verhuurde reststrook mag alleen worden gebruikt voor tuinuitbreiding en op de betreffende reststrook mag in beginsel geen bebouwing worden opgericht. Enkel onder voorwaarden vermeld in de huurovereenkomst kan hiervan worden afgeweken.

 

Bestaande overeenkomsten

In het verleden zijn er verschillende uitgiftevormen gehanteerd binnen de gemeente Laarbeek. Bij de uitvoering van onderhavig beleid is het uitgangspunt het verkopen van reststroken. Op dit moment worden er al diverse acties uitgevoerd om het een en ander recht te trekken (alleen geen actieve verkoop):

  • -

    Bij mutaties in huurovereenkomsten/ingebruikgevingen/’gebruik om niet’ wordt meteen bekeken of de grond ook verkocht kan worden.

  • -

    Bij mutaties in ingebruikgevingen (tegen symbolische bedragen)/’gebruik om niet’ worden de bestaande overeenkomsten omgezet naar huurovereenkomsten (conform nieuw beleid) of verkocht (voorkeur).

Afhankelijk van de marktontwikkelingen zal indexering plaatsvinden.

 

2.4 Prijsbeleid

Bestaand beleid verkoopprijzen

De prijs voor reststroken ligt op 40% van de grondprijs voor vrije sector bouwkavels (particulieren) of op 40% van de grondprijs voor bedrijfsterreinen (bedrijven). Hier wordt onderscheidgemaakt in zone N279, zone Vonderweg en het binnengebied.

 

Nieuw beleid verkoopprijzen

Het huidige beleid kan leiden tot onevenredigheid. In bepaalde gevallen is een betreffende strook grond meer waard dan in andere gevallen. Om die reden is een onderverdeling gemaakt in de verkoopprijzen, dit betreft:

  • 1.

    Verkoopprijzen voorerf (particulieren)

    De meeste reststroken zonder bouwmogelijkheid worden, nadat zij zijn verkocht, gebruikt als tuingrond. Normaliter wordt er in de voortuin lage beplanting aangebracht. De omgeving zal geen hinder ondervinden van een reststrook die wordt onderhouden door de aangrenzende bewoner.

  • 2.

    Verkoopprijzen zij/achtererf (particulieren)

    Het nut van reststroken grenzend aan een zij- of achtererf is groter dan het nut van een reststrook grenzend aan een voorerf. Deze stroken hebben ook de mogelijkheid om (vergunningsvrij) bouwwerken te plaatsen. Vandaar dat er bij de verkoop van reststroken grenzend aan een zij- of achtererf een ander bedrag in rekening wordt gebracht dan bij reststroken grenzend aan een voorerf.

  • 3.

    Verkoopprijzen bedrijf/bedrijventerrein

    Reststroken die liggen bij een bedrijf of op een bedrijventerrein hebben vaak een andere bestemming dan in een woonwijk. De verkoopprijs van reststroken bij bedrijven is vastgesteld op 40% van de grondprijs voor bedrijfsterreinen.

De verkoopprijzen zijn gerelateerd aan een percentage van de gemiddelde verkoopprijzen van bouwgrond. Deze prijzen worden jaarlijks vastgesteld in de grondnota.

 

Omschrijving

% Bouw- grondprijs

Bouwgrondprijs 2012 per m2

Verkoopprijs per m2 2012

1

Voorerf (particulieren)

40%

€260,00

€104,00

2

Zij- en achtererf (particulieren)

60%

€260,00

€156,00

3

Bedrijf/bedrijventerrein zonder bouwmogelijkheid

40%

Zeer goede ligging: €155,00

€93,00

40%

Goede ligging: €136,00

€81,60

40%

Normale ligging: €122,00

€73,20

 

Bestaand beleid verhuurprijzen

Particulieren en bedrijven:

In het bestaande beleid is bepaald dat de huurprijs voor groenstroken ligt op 2% van de verkoopprijs van reststroken. Er geldt een minimum bedrag van €25,00.

 

Nieuw beleid verhuurprijzen

Particulieren en bedrijven:

Voor particulieren zal een differentiatie worden gehanteerd in de huurprijs voor voortuinen en zij- & achtertuinen (conform grondnota 2011). Dit omdat een uitbreiding aan de zij- of achtertuin het woongenot meer vergroot dan uitbreiding aan de voorkant. Het volgende geldt:

  • -

    Particulieren: voor voorstroken zal een symbolische huurprijs worden gehanteerd van € 10,00 per jaar.

  • -

    Particulieren: voor zij- en achterstroken geldt een huur van 2% van de verkoopprijs van reststroken aan de zij- en achterkant (minimum bedrag van € 25,00).

  • -

    Bedrijven: voor bedrijven geldt een huur van 2% van de verkoopprijs van reststroken (afhankelijk van de ligging, minimum bedrag van € 25,00).

2.5 Behandelprocedure

De dienst Fysieke Omgeving is beleidsverantwoordelijk en heeft de verzoeken (dossiers) in behandeling.

 

Voor een efficiënt verloop van de werkzaamheden is het hoofd van de dienst Fysieke Omgeving gemandateerd ten aanzien van de besluitvorming met betrekking tot het al dan niet legaliseren (verkopen/verhuren) van reststroken.

 

Op grond van artikel 160 van de Gemeentewet is het college van Burgemeester en Wethouders bevoegd om tot privaatrechtelijke rechtshandelingen van de gemeente te besluiten en deze te verrichten. Tegen een besluit om wel of geen reststroken te verkopen staat geen bestuursrechtelijke rechtsgang open.

3. Illegaal grondgebruik en verjaring

Op diverse locaties in de gemeente Laarbeek is sprake van onrechtmatig grondgebruik. Bij onder andere het realiseren van reconstructies of bij het verkopen van gemeentegrond kan de gemeente ermee geconfronteerd worden dat sommige gemeentegronden door particulieren in gebruik zijn genomen. Tot nu toe wordt alleen opgetreden indien dit noodzakelijk is vanwege reconstructies et cetera. Onderliggend beleid is erop gericht dat illegaal gebruik van gemeentegrond, zonder dat hier een overeenkomst aan ten grondslag ligt, in geen geval meer wordt gecontinueerd of geaccepteerd. De gemeente Laarbeek streeft hiermee onder meer de volgende doelen na:

  • -

    Het voorkomen van verlies van eigendom door verjaring;

  • -

    Het tegengaan van rechtsongelijkheid;

  • -

    Het voorkomen van aantasting van de ruimtelijke kwaliteit.

3.1 Signaleren onrechtmatig grondgebruik

De taak van het signaleren van onrechtmatig grondgebruik ligt grotendeels bij Openbare Werken. Tijdens hun werkzaamheden kunnen zij vaak snel zien of grond mogelijk onrechtmatig in gebruik is genomen (passieve signalering). Bij personeelsverloop is de kans groot dat dit inzicht verloren gaat. Hiernaast wordt voorgesteld om elke 5 jaar een gemeentebrede bureau-inventarisatie uit te voeren (actieve signalering). Op deze manier kunnen nieuwe situaties veel makkelijker worden aangepakt en kan verjaring altijd tijdig worden gestuit.

 

Naast het signaleren dient onrechtmatig grondgebruik ook opgevolgd te worden. Toezicht en handhaving met betrekking tot illegaal grondgebruik is meegenomen in de integrale handhavingsnota.

 

3.2 Procedure bij onrechtmatig grondgebruik

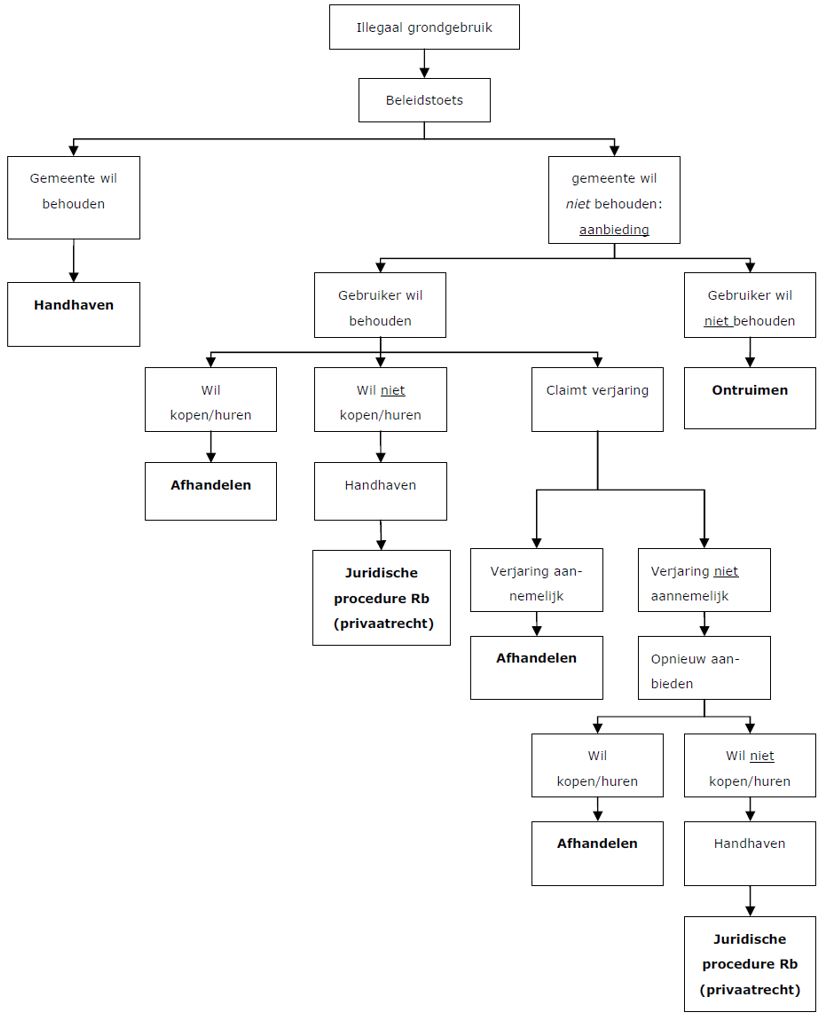
In bijlage 1 zijn de mogelijke situaties weergegeven die bij de aanpak van illegaal grondgebruik kunnen ontstaan. Hieronder wordt de procedure beschreven die wordt gevolgd bij geconstateerd illegaal grondgebruik.

 

1. Check op aanwezige overeenkomsten + nadere analyse

Eerst zal worden gecontroleerd of het gebruik onrechtmatig is en of de gebruiker een overeenkomst met de gemeente heeft gesloten met betrekking tot de reststrook. Hiernaast zullen de benodigde aanvullende gegevens worden verzameld zoals de bestemming volgens het bestemmingsplan et cetera.

 

2. Beleidstoets

Vervolgens zal worden beoordeeld of legalisatie mogelijk is. In hoofdstuk 2 is aangegeven welke criteria de gemeente gebruikt om te bepalen welke grond zij wil behouden en welke grond voor uitgifte in aanmerking komt. In gevallen dat met gegronde redenen niet tot verkoop kan worden overgegaan wordt onderzocht of huur van de grond tot de mogelijkheden behoort.

 

3. Versturen handhavingsbrief/aanbiedingsbrief

Aan de betrokkene zal een brief worden verzonden waarin wordt gewezen op het illegaal gebruik. De grond wordt te koop aangeboden (legalisatie mogelijk) of er wordt een voormelding gedaan met het oog op handhaving (legalisatie niet mogelijk).

 

4. Mogelijke reacties

 

a. Behandeling reactie op handhavingsbrief:

Op de informele voormelding tot handhaving kan worden gereageerd met een vrijwillige teruggave, er kan geen gevolg worden gegeven aan het verzoek tot handhaving of er kan geen reactie komen. Indien niet binnen de gestelde termijn gevolg kan worden gegeven aan de informele voormelding, wordt een tweede brief verzonden waarin het voornemen tot het opleggen van een dwangsom wordt opgenomen en een tweede termijn wordt gesteld. Hierop kunnen zienswijzen worden ingediend. Indien wederom niet binnen de termijn is ontruimd volgt een last onder dwangsom met een begunstigingstermijn, waartegen bezwaar openstaat en eventueel een voorlopige voorziening wordt gevraagd.

 

b. Behandeling reactie op aanbiedingsbrief:

Reacties op de aanbieding tot verkoop kunnen zijn dat men wil kopen, niet wil kopen, een beroep doet op verjaring of niet reageert.

 

Afhandeling koop

Indien een gebruiker akkoord gaat met het aanbod tot koop zal een koopovereenkomst worden opgesteld en wordt de koop verder afgehandeld.

 

Afwijzing aanbod tot koop

Als de gebruiker aangeeft de strook grond niet te willen kopen zal een informele aanschrijving tot ontruiming volgen. De gebruiker zal de strook grond immers terug moeten geven. Er zal op de privaatrechtelijke weg gehandhaafd worden. De gemeente zal de burger verzoeken de grond te ontruimen. Indien hieraan geen gehoor wordt gegeven zal nogmaals worden verzocht de grond te ontruimen met aanzegging van het kostenverhaal. Nadat tweemaal geen gehoor wordt gegeven aan het verzoek zal een rechtsvordering worden ingesteld (meer hierover in hoofdstuk 5).

 

Geen reactie

Indien niet wordt gereageerd op het aanbod zal een herinnering moeten worden verzonden.

 

Beroep verjaring

Indien een beroep op verjaring wordt gedaan zal de gebruiker worden verzocht bewijs aan te leveren. Vervolgens wordt beoordeeld of het beroep op verjaring aannemelijk is. Indien verjaring aannemelijk is zal verjaring worden erkend en wordt de betreffende burger verzocht mee te werken aan een akte van verjaring en inschrijving daarvan in de openbare registers. Hoofdstuk 4 is gewijd aan het onderwerp “verjaring”. Indien na onderzoek blijkt dat verjaring niet aannemelijk is, wordt dit in een brief toegelicht en wordt de strook grond opnieuw te koop aangeboden. Indien het aanbod wordt afgewezen wordt de procedure gevolgd zoals hierboven omschreven onder “afwijzing aanbod tot koop”.

 

5. Controle

Het gaat hier om specifieke controles om na te gaan of:

  • -

    gemaakte afspraken over de datum van ontruiming worden nagekomen;

  • -

    reeds ontruimde percelen niet opnieuw in gebruik zijn genomen;

  • -

    rechterlijke uitspraken, huurovereenkomsten e.d. worden nageleefd.

4. Verjaring

Verjaring speelt in het kader van deze notitie een grote rol. Bij de aanpak van illegaal grondgebruik kunnen burgers een beroep doen op verjaring. De gemeente zal dit beroep beoordelen en vervolgens een standpunt innemen.

 

Van verkrijging van eigendom door verjaring is niet zo snel sprake als men zou verwachten. Met name het verschil tussen bezit en houderschap is van belang voor de beoordeling of er sprake is van verjaring. Indien enkel sprake is van houden van een stuk grond (houderschap) kan men niet door verjaring eigenaar worden. Gebruik verjaart niet.

 

Ter verduidelijking wordt hierna een uiteenzetting gegeven van hetgeen de wet en literatuur zegt over verjaring, voor zover dit van belang is in het kader van deze notitie.

 

Wanneer iemand door verjaring eigenaar wordt van een stuk grond, spreken we van verkrijgende verjaring. In de wet komen twee vormen van verkrijgende verjaring voor, te weten verkrijging te goeder trouw na tien jaar (3:99 BW) en verkrijging niet te goeder trouw na 20 jaar (3:105 BW). Beide artikelen hebben een eigen structuur en zijn gebaseerd op uiteenlopende uitgangspunten

 

4.1 Verkrijgende verjaring (acquisitieve verjaring)

Volgens artikel 3:99 BW verkrijgt een bezitter te goeder trouw het eigendom van een stuk grond door een onafgebroken bezit van 10 jaren.

 

Een bezitter is te goeder trouw indien hij zich als rechthebbende beschouwt en zich ook redelijkerwijs als zodanig mag beschouwen (artikel 3:118 BW). Voor goede trouw is het noodzakelijk dat voldoende zorg is betracht om een onjuiste voorstelling van zaken te voorkomen. Omdat uit het enkele raadplegen van de kadastrale gegevens blijkt dat de gemeente eigenaar is van de grond, zal een beroep op bezit te goeder trouw niet snel slagen (artikelen 3:11 en 3:23 BW).

 

Het bezit moet gedurende de 10 jaren onafgebroken zijn. Indien een bezitter bij aanvang van het bezit niet te goeder trouw was, maar pas op een later moment, begint de termijn voor verkrijgende verjaring pas vanaf dat latere moment te lopen. Het bekende voorbeeld hierbij is het geval dat bij levering van een onroerende zaak het bezit al voor de inschrijving feitelijk wordt overgedragen. Pas na de inschrijving in de openbare registers is de bezitter te goeder trouw. De bezitter weet, zolang de inschrijving nog niet heeft plaatsgevonden, dat hij formeel nog geen eigenaar is.

 

Alleen indien sprake is van bezit kan men door verjaring het eigendom verkrijgen van een goed. De bezitter wordt overigens van rechtswege eigenaar na voltooiing van de verjaringstermijn. Er hoeft geen beroep op te worden gedaan of overdracht plaats te vinden. De verkrijging kan men inschrijven in de openbare registers (artikel 3:17 BW), maar dat is geen verplichting.

 

4.2 Bevrijdende verjaring (extinctieve verjaring)

Naast verkrijgende verjaring bestaat ook de mogelijkheid van verkrijging van een stuk grond door bevrijdende verjaring. Met deze vorm krijgt de gemeente het meest te maken.

 

Artikel 3:105 BW bepaalt dat hij die een goed bezit op het tijdstip waarop de rechtsvordering strekkende tot beëindiging van het bezit wordt voltooid, dat goed verkrijgt, ook al was zijn bezit niet te goeder trouw. De verjaringstermijn is 20 jaar.

 

Meestal gaat het om de rechtsvordering revindicatie (de eigenaar kan de strook grond terugeisen). Als de eigenaar dat niet binnen 20 jaren doet, dan verliest hij zijn eigendom en verkrijgt de bezitter het eigendom. De bezitter wordt ook eigenaar als hij te kwader trouw was.

 

4.3 Verschil bezit en houderschap

Zoals gezegd kan alleen de bezitter door verjaring eigenaar worden van een stuk grond. De houder kan dat niet.

 

Onder bezit wordt verstaan het houden van een zaak voor zichzelf (artikel 3:107 BW). De bezitter is diegene die de feitelijke macht uitoefent over de zaak. Een houder houdt een goed voor een ander en niet voor zichzelf. Houderschap kan vele vormen aannemen: gebruik, bruikleen, huur, pacht et cetera. Houderschap kan zichzelf ook niet spontaan omzetten in bezit. Eenmaal houder, altijd houder, dat bepaalt artikel 3:111 BW. Een huurder of gebruiker (bruikleen) kan dus ook geen bezitter worden.

 

Of sprake is van bezit of van houderschap wordt, aldus artikel 3:108 BW, beoordeeld naar verkeersopvatting, onder meer op grond van uiterlijke feiten. Uit rechtspraak komt de volgende tendens naar voren.

 

Bezit moet ondubbelzinnig zijn. Bezit is dubbelzinnig, indien bezitsdaden verschillend geïnterpreteerd kunnen worden, indien de uiterlijke feiten evenzeer kunnen duiden op een gebruik van de grond als eigenaar als op een gebruik in andere hoedanigheid, bijvoorbeeld als huurder of gebruiker.

 

Met betrekking tot onroerende zaken wordt niet spoedig aangenomen dat iemand bezitter is. Noodzakelijk is dat de bezitter zich gedraagt alsof hij eigenaar is, terwijl daarnaast duidelijk moet zijn dat de macht van de oorspronkelijke bezitter over de zaak is geëindigd. De oorspronkelijke bezitter moet uit de machtsuitoefening kunnen afleiden, dat de inbezitnemer pretendeert eigenaar te zijn en dat hij daarom tijdig maatregelen moet nemen om de inbreuk op zijn recht te beëindigen. De eigendomspretentie moet naar buiten blijken. Daarvan kan sprake zijn als het terrein is afgesloten door middel van een ondoordringbare haag of een hekwerk. In dat geval is de grond niet meer vanaf elders voor derden bereikbaar.

 

Ook indien de strook een geheel is gaan vormen met de tuin en niet meer vanaf elders bereikbaar is vanwege een ondoordringbare afscheiding, hoeft geen sprake zijn van houderschap. Indien de afscheiding enkel is geplaatst om bijvoorbeeld overlast tegen te gaan (en niet om de erfgrens aan te geven), kan men niet spreken van een bezitspretentie. De afscheiding is dan niet geplaatst om tegenover derden duidelijk te maken dat men eigenaar is. De feiten en omstandigheden moeten ondubbelzinnig wijzen op de pretentie van eigendom.

 

Handelingen zoals het gebruiken en onderhouden van een perceel grond, het beplanten daarvan, het enkel plaatsen van een schuurtje, het aanleggen van bestrating worden niet gezien als bezitsdaden waaruit naar verkeersopvatting een eigendomspretentie kan worden afgeleid.

 

4.4 Aanvang verjaringstermijn

In de praktijk blijkt regelmatig dat het gebruik van grond door een ander dan de eigenaar ontstaat in een reeks van daden en na verloop van tijd. Daartussen zit dan dat ene moment waarop er sprake is van bezit en waarop de verjaringstermijn een aanvang neemt. Het is de kunst om dat moment te markeren, waarop de verjaringstermijn is ingegaan.

De rechtbank Amsterdam heeft in een tweetal uitspraken in 2007 (14 februari en 10 oktober) uiteengezet dat het moment moet worden bepaald waarop het voor de eigenaar duidelijk moet zijn geworden dat een ander zijn grond wil bezitten. Op het moment dat de wil van de bezitter zich naar buiten toe openbaart, begint de verjaringstermijn te lopen. Het hof in Amsterdam sloot zich bij deze redenering aan2. In dit geval gaat het dus om een eenzijdige actie van de bezitter: deze laat de eigenaar weten dat hij de wil heeft om te bezitten. Het is vervolgens aan de eigenaar om via revindicatie te trachten het bezit terug te krijgen, zodat het eigendom niet door verjaring verloren gaat.

 

4.5 Stuiting

Een lopende verjaringstermijn kan worden afgebroken, dit noemt men stuiting.

 

Verjaring wordt gestuit, indien de bezitter vrijwillig de zaak teruggeeft aan de rechthebbende. Indien een burger het in gebruik genomen stuk grond na aanschrijving vrijwillig teruggeeft is het dus zaak dat de gemeente zich weer het bezit over de strook grond verschaft (en dus opnieuw inricht). Doet de gemeente dat niet, dan is de verjaring enkel gestuit en is het bezit van de gebruiker van de strook grond niet geëindigd. Er gaat dan weer een nieuwe verjaringstermijn lopen.

 

Verjaring kan ook worden gestuit door middel van een aanmaning of mededeling ex artikel 3:317 lid 2 BW. Extra eis is wel dat binnen 6 maanden na verzending van de aanmaning/mededeling een gerechtelijke procedure wordt gestart.

 

Door middel van erkenning (artikel 3:318 BW) kan een lopende verjaring ook worden gestuit. Van erkenning is sprake indien de gebruiker van de grond erkent dat niet hij, maar de gemeente eigenaar is. Elke handeling of gedraging waaruit dit blijkt stuit de verjaring. Indien een gebruiker bijvoorbeeld aanbiedt de grond te kopen is sprake van erkenning en stuit dat de verjaring.

 

Nadat een lopende verjaringstermijn is gestuit, begint een nieuwe verjaringstermijn te lopen van 5 jaren. Als de verjaring is gestuit door het instellen van een eis blijft de verjaring gestuit tot en met de dag van de toewijzende uitspraak.

 

4.6 Bewijslast

Op grond van artikel 3:119 lid 2 BW zal de bezitter bezit moeten bewijzen. Dit kan bijvoorbeeld door middel van (lucht)foto’s en verklaringen van omwonenden. De burger zal dus zelf moeten bewijzen dat en vanaf wanneer sprake is van bezit.

 

4.7 Werkwijze bij beroep op verjaring

Bij een beroep op verjaring zal de gemeente beoordelen of verjaring aannemelijk is.

 

a. Verjaring is aannemelijk

De gemeente beoordeeld of het bezit voldoende wordt aangetoond en verjaring aannemelijk is (bekeken wordt of beroep op verjaring succes kan hebben). In dit geval dan kan de gemeente geen aanspraak meer maken op de grond en dient zij het beroep op verjaring te erkennen. In deze situatie verlangt de gemeente dat van de verjaring een notariële akte wordt opgemaakt en in de openbare registers wordt ingeschreven. De kosten hiervan zijn voor rekening van de verkrijger.

 

b. Verjaring is niet aannemelijk

Indien na de toets door de gemeente blijkt dat geen sprake is van verjaring, zal de gemeente haar eerder gedane aanbod tot koop herhalen. Indien de gebruiker hierop negatief of niet reageert zal er een juridische procedure worden opgestart bij de rechtbank op basis van artikel 5:47 BW (dit wordt verder uitgelegd in paragraaf 5.2).

5. Handhavend optreden

Het uitgangspunt bij de vaststelling van onderliggend beleid is om zoveel mogelijk reststroken uit te geven in de vorm van verkoop. Enkel in uitzonderingsgevallen zal sprake zijn van uitgifte in de vorm van een huurovereenkomst. Op een bepaald moment zal de gemeente ook handhavend moeten optreden.

 

5.1 Handhaven algemeen

Een eenduidige definitie van handhaving bestaat niet. In deze nota wordt met handhaving bedoeld dat de overheid de naleving van rechtsregels bevordert. Dit bevorderen van de naleving van rechtsregels kan geschieden door preventief optreden (het voorkomen dat rechtsregels niet worden nageleefd) of repressief optreden (het nemen van sancties en/of rechtsmaatregelen).

 

Om de naleving van rechtsregels te bevorderen beschikt de overheid over verschillende instrumenten. Deze instrumenten kunnen bestuursrechtelijk, strafrechtelijk of privaatrechtelijk van aard zijn.

 

In situaties waarin zonder toestemming een strook gemeentegrond in gebruik is genomen en eventueel is bebouwd, kan de gemeente gebruik maken van haar privaatrechtelijke of publiekrechtelijke bevoegdheid (indien handhaving steun vindt in de Algemene Plaatselijke Verordening of andere publiekrechtelijke regelgeving zoals bijvoorbeeld het bestemmingsplan). Per geconstateerd geval zal worden gekeken hoe zal worden gehandhaafd.

 

5.2 Privaatrechtelijke handhaving

Bij onrechtmatig in gebruik genomen reststroken door burgers kan de gemeente, door gebruik te maken van haar eigenaarbevoegdheid, privaatrechtelijk handhaven. De gemeente handelt dan als rechtspersoon, als eigenaar van de grond. Bij het handhaven in privaatrechtelijke zin dienen ook de algemene beginselen van behoorlijk bestuur in acht te worden genomen. Het handhaven heeft als doel het terugvorderen van eigendom en het voorkomen van het verlies van eigendom door verjaring. De gemeente is als eigenaar van de grond bevoegd de grond van een ieder die haar zonder recht houdt, op te eisen (artikel 5:2 BW).

 

Het staat de gemeente niet vrij om naar believen gebruik van te maken van privaatrechtelijke handhaving. De gemeente mag geen gebruik maken van het privaatrecht, als dat de publiekrechtelijke regeling onaanvaardbaar zou doorkruisen. Per geval zal dan ook worden beoordeeld of privaatrechtelijk of publiekrechtelijk zal worden gehandhaafd.

 

Het kan voorkomen dat niet publiekrechtelijk kan worden gehandhaafd. Dit doet zich voor als het gebruik van de grond gelegaliseerd kan worden door middel van verkoop, maar de gebruiker niet op het aanbod in gaat. Voor deze gevallen blijft privaatrechtelijke handhaving de enige manier.

 

Handelswijze privaatrechtelijke handhaving

Indien met een gebruiker van een grondstrook geen overeenkomst tot stand komt zal handhavend worden opgetreden en wordt de grond door de gemeente op grond van artikel 5:2 BW terug gevorderd. Hiertoe zal de betreffende gebruiker door de gemeente worden aangeschreven. De gebruiker wordt met deze eerste aanschrijving verzocht de situatie zelf te wijzigen door de grond te ontruimen en niet meer te gebruiken.

 

Indien aan het eerste verzoek geen gehoor wordt gegeven, wordt de gebruiker met een tweede en laatste aanschrijving nogmaals verzocht de situatie zelf te wijzigen door de grond te ontruimen en niet meer te gebruiken. Wordt hieraan geen gehoor gegeven dan wordt er een juridische procedure gestart bij de rechtbank op basis van artikel 5:47 BW.

 

De gemeente schrijft de bezitter aan op het onrechtmatig grondgebruik. Indien nodig stelt de ge-meente een rechtsvordering in op grond van artikel 5:2 BW (revindicatie) om zo het bezit van de gebruiker te laten beëindigen. Dit artikel luidt: “De eigenaar van een zaak is bevoegd haar van een ieder die haar zonder recht houdt, op te eisen”. Hier ligt het accent op het eigendom. Daarnaast zal een veroordeling in de proceskosten worden gevorderd. Om te voorkomen dat het vonnis niet uitgevoerd wordt, kan worden gekozen uit twee mogelijkheden:

  • 1.

    Vorderen dat de veroordeling om de grond te ontruimen en ontruimd te houden, op straffe van een dwangsom; of

  • 2.

    Vorderen om de gemeente te machtigen op kosten van de gedagvaarde de gemeentegrond te ontruimen, in het geval de gedagvaarde niet aan het vonnis voldoet.

Het vorderen van een machtiging zou ertoe kunnen leiden dat de betrokkene de grond niet ontruimt, maar wacht totdat de gemeente de grond ontruimt, de voorkeur gaat dan ook uit naar optie 1. Bovendien zal de dreiging van een dwangsom een extra impuls geven om aan het vonnis te voldoen.

 

In alle gevallen zullen de kosten voor de ontruiming en het herstel in de oorspronkelijke toestand komen voor rekening van degene die het perceel in gebruik heeft genomen. Daarnaast wordt de verantwoordelijkheid voor bodemverontreiniging en overige schade(n) gelegd bij degene die het perceel in gebruik heeft genomen, ongeacht of ontruiming via de rechter dan wel via minnelijk overleg geschiedt.

 

5.3 Publiekrechtelijke handhaving

Bij publiekrechtelijke handhaving staat niet de eigendom van de grond centraal, maar de (openbare) functie daarvan.

 

Indien het gebruik van een reststrook door een bewoner of bedrijf, inbreuk maakt op de openbare buitenruimte en daarmee op de leefomgeving van de overige inwoners, dient de gemeente hiertegen bestuursrechtelijk handhavend op te treden. De gemeente heeft namelijk de beginselplicht tot handhaven.

 

Bestuursrechtelijke handhaving heeft als voordeel dat een eventuele gerechtelijke procedure minder kostbaar is, omdat hiervoor geen advocaat hoeft te worden ingeschakeld. Is er geen mogelijkheid om publiekrechtelijk te handhaven dan zal middels de privaatrechtelijke weg moeten worden getracht de onrechtmatige ingebruikname ongedaan te maken.

 

Bestuursrechtelijke handhaving kan op diverse gronden plaatsvinden, zoals op grond van het bestemmingsplan, de APV (Algemeen Plaatselijke Verordening) en de Wet milieubeheer. Per situatie wordt bekeken op welke grond zal worden gehandhaafd.

 

Handelswijze publiekrechtelijke handhaving

Op de informele voormelding tot handhaving kan worden gereageerd met een vrijwillige teruggave, er kan geen gevolg worden gegeven aan het verzoek tot handhaving of er kan geen reactie komen.

 

Indien niet binnen de gestelde termijn gevolg kan worden gegeven aan de informele voormelding, wordt een tweede brief verzonden waarin het voornemen tot het opleggen van een dwangsom wordt opgenomen en een tweede termijn wordt gesteld. Hierop kunnen zienswijzen worden ingediend. Indien wederom niet binnen de termijn is ontruimd volgt een last onder dwangsom met een begunsti-gingstermijn, waartegen bezwaar openstaat en eventueel een voorlopige voorziening wordt gevraagd (zie ook integrale handhavingsnota). Als handhavingsinstrument wordt de voorkeur gegeven aan een last onder dwangsom boven een last onder bestuursdwang. Dit omdat bij een last onder bestuursdwang de kosten achteraf verhaald moeten worden op de overtreder.

 

Herinrichten

Het is van belang dat, indien de grond publiekrechtelijk is teruggevorderd, de grond zo snel mogelijk wordt heringericht door de gemeente en daarmee in eigen beheer wordt genomen. Het wekt irritatie op als met deze situaties weinig wordt gedaan na de terugvordering. Vooral omdat een argument voor terugvordering is dat de grond van grote publieke waarde is.

 

Verjaring in het publiekrecht

De omstandigheid dat een overtreding reeds lange tijd door het bestuursorgaan ongemoeid is gelaten betekent, aldus vaste jurisprudentie, niet zonder meer dat het bestuursorgaan daartegen niet meer handhavend mag optreden (publiekrechtelijk). Het enkele tijdsverloop staat de handhaving niet in de weg. Er is dus, bestuursrechtelijk gezien, geen sprake van rechtsverwerking.

Hoewel de publiekrechtelijke weg gevolgd wordt door de gemeente, kan een burger toch een beroep op verjaring doen. Dit neemt echter niet weg, dat de grond nog steeds een publieke functie heeft. Dit betekent dat, ook al wordt de verjaring erkend door de gemeente, met als gevolg dat de burger eigenaar van de grond wordt, de grond nog steeds openbaar en vrij toegankelijk voor een ieder moet blijven. Publiekrechtelijk kunnen beperkingen worden gesteld aan het gebruik van de grond, bijvoorbeeld dat de grond niet omheind mag worden. Als eigenaar dient men zich te conformeren aan geldende wet- en regelgeving.

 

Het is zeer belangrijk om dit punt goed aan burgers uit te leggen. Het feit dat een burger eigenaar is geworden van de grond, betekent niet dat hij dus alles met die grond mag doen. Het publieke belang van het openbaar houden van die grond weegt zwaarder dan het eigendomsrecht van de burger. Uiteindelijk kan de burger de grond teruggeven, omdat:

  • -

    hij beperkt wordt in het uitoefenen van zijn eigendomsrecht en;

  • -

    de WOZ-waarde van zijn woning en grond stijgt, terwijl hij weinig met die grond mag;

Het kan voorkomen dat niet publiekrechtelijk kan worden gehandhaafd. Dit doet zich voor als het gebruik van de grond gelegaliseerd kan worden door middel van verkoop, maar de gebruiker niet op het aanbod in gaat. Voor deze gevallen blijft privaatrechtelijke handhaving de enige manier. Van handhaving moet ook worden afgezien indien handhaving onevenredig is in verhouding tot de daarmee te dienen belangen.

 

De Algemene Plaatselijke Verordening (APV)

De Afdeling van de Raad van State heeft in deze zaak geoordeeld dat ook op basis van de APV opgetreden kan worden tegen onrechtmatig grondgebruik. Uitgaande van de openbare functie van de in gebruik genomen gemeentegrond moet aangetoond worden dat ongeoorloofde ingebruikname daarvan het publieke belang schaadt. De Afdeling oordeelde in haar uitspraak van 30 juli 2008 dat nu de gemeente Alkmaar de publieke toegankelijkheid van de groenstrook beoogde en ook gerealiseerd had, de groenstrook tot weg geworden was als bedoeld in de APV. Nu de burger de grond anders gebruikt dan de bedoeling is en het college hem terecht geen vergunning verleend heeft, handelt de burger in strijd met de APV, waartegen het college handhavend kan optreden. Het particuliere gebruik van delen van de groenstrook vormt een belemmering voor het doelmatig beheer en onderhoud daarvan. Bovendien zouden het aanwezige schuurtje, de bestrating en beplanting afbreuk doen aan het doelmatige gebruik van de groenstrook als geheel. De gemeente Alkmaar kon en mocht handhavend optreden op basis van de APV.

 

Deze uitspraak heeft het dus mogelijk gemaakt voor gemeenten om een einde te maken aan onrechtmatig gebruik van gemeentegrond op basis van het publiekrecht (APV).

 

De APV van de gemeente Laarbeek zal moeten worden aangepast zodat deze als grondslag kan dienen om handhavend op te treden tegen illegale ingebruikname van gemeentegrond. Relevante artikelen met betrekking tot deze aanpassing zijn artikel 1.1 en artikel 2.10 APV.

Besloten in de vergadering van 17 april 2012.

Het college van burgemeester en wethouders,

De gemeentesecretaris van Laarbeek

C.A. Liebrecht

De burgemeester van Laarbeek

J.G.M.T. Ubachs

Bijlage 1 Procedure bij illegaal grondgebruik

 

Naar boven