Beleidsnota openbare verlichting voor de gemeente Barendrecht

De raad van de gemeente Barendrecht;

 

overwegende, dat met het vaststellen van de beleidsnota openbare verlichting de veiligheid en comfort bij duisternis in de openbare ruimte verbeterd wordt;

 

gezien de wens om op een structurele, effectieve en efficiënte wijze de openbare verlichting te beheren en te onderhouden;

 

gelezen het voorstel van burgemeester en wethouders van 17 maart 2004;

 

gelet op het advies van de commissie Grondgebied van 6 april 2004;

 

besluit:

 

  • in te stemmen met de beleidsnota openbare verlichting;

  • in te stemmen met het beschikbaar stellen van € 1 18.800,00 ten laste van het fonds openbare verlichting

  • akkoord te gaan met de herziening van het fonds openbare verlichting.

 

1 Voorwoord

 

Barendrecht is een sterk groeiende gemeente met momenteel meer dan 35.000 inwoners, de nieuwbouw wijk Carnisselande ontwikkelt zich in een hoog tempo. Beheer en ontwikkeling van de openbare ruimte zijn belangrijke elementen in het beleid van de gemeente Barendrecht. Met name door de groei van de gemeente wordt er een grote druk gelegd op deze openbare ruimte. Een belangrijk facet in deze is de veiligheid op zowel sociaal- als verkeersgebied.

Onderdeel van de infrastructuur in de openbare ruimte met een directe relatie tot de veiligheid, is de openbare verlichting. Tot op heden zijn activiteiten en plannen, waaronder de vervangingen, niet gebaseerd op vastgesteld beleid.

Verder ontbreken er momenteel op het gebied van de openbare verlichting nog enkele belangrijke elementen teneinde het integraal en rationeel beheer mogelijk te maken en daarmee de veiligheid middels openbare verlichting te garanderen. Deze elementen betreffen enerzijds de functie van de openbare verlichting en het te voeren beleid en anderzijds het in beeld krijgen van de bestaande situatie in combinatie met wensen ten aanzien van toe te passen materialen zowel in nieuwbouw locaties als in het “oude” Barendrecht. De gemeente Barendrecht heeft de ambitie om het centrum van de gemeente een sprankelend geheel te laten worden. Een verantwoorde keuze van de verlichtingsinstallatie kan aan deze ambitie een bijdrage leveren.

2 Samenvatting

 

Aanleiding

Door de sterke groei van de gemeente Barendrecht wordt er een grote druk gelegd op de openbare ruimte. Een belangrijk aspect in deze is de veiligheid op zowel sociaal- als verkeersgebied. Onderdeel van de infrastructuur in de openbare ruimte met een directe relatie tot de veiligheid is de openbare verlichting. Tot op heden werden activiteiten en plannen, waaronder de vervangingen, niet gebaseerd op vastgesteld beleid. Daarnaast ontbreken er momenteel op het gebied van de openbare verlichting enkele belangrijke elementen om het integraal en rationeel beheer mogelijk te maken en daarmee de veiligheid te garanderen.

Dergelijke gegevens dienen om inzicht te krijgen in benodigde financiële middelen en deze tegelijkertijd te reserveren voor nu en de toekomst.

 

Uitgangspunten

Voor de gemeente Barendrecht bestaat er voor wat betreft de openbare verlichting een belangrijk uitgangspunt: het voorkomen van nieuwe- en het saneren van bestaande onveilige locaties. Onveilig, zowel op het gebied van sociale- als verkeersveiligheid.

Naast openbare verlichting spelen er in de gemeente Barendrecht nog tal van andere zaken die de infrastructuur en de inrichting daarvan betreffen.

De belangrijkste vier zijn: het aanwezige groen, de integrale veiligheid, het verkeer en het energieverbruik. Belangrijkste uitgangspunten hierbij zijn:

  • De huidige kwaliteit van de openbare ruimte dient te worden verhoogd. Dit betekent onder meer dat de gemeente Barendrecht zich manifesteert als een groene gemeente.

  • Bevorderen van de verkeersveiligheid, waarbij de bereikbaarheid wordt gewaarborgd en de verkeershinder geminimaliseerd.

  • Het wegennet is gecategoriseerd volgens het Duurzaam Veilig Verkeer principe.

  • Nieuwe verlichtingsvoorstellen moeten een reductie opleveren van het energieverbruik, in tegenstrijdige situaties prevaleert de veiligheid boven het energieverbruik.

  • Bij de optimalisatie van bestaande- en inrichting van nieuwe openbare verlichting wordt de richtlijn NPR 13201 – 1 gehanteerd.

Raakvlakken

De openbare verlichting heeft een relatie met een groot aantal andere beleidsterreinen. Een goede communicatie over de openbare verlichting is daarom van groot belang. Dat geldt niet alleen met betrekking tot de doelgroepen binnen de gemeentelijke organisatie maar zeker ook voor inwoners van de gemeente Barendrecht.

 

Beleidspunten

In deze beleidsnota Openbare Verlichting worden een aantal belangrijke beleidspunten genoemd, waarvan hier een opsomming:

  • Middels de openbare verlichting wordt een duidelijk onderscheid gemaakt tussen wegen met een verkeersfunctie en verblijfsgebieden.

  • Om schijnveiligheid tegen te gaan geldt voor fietspaden: of een goede verlichting of geen verlichting. Dit houdt in dat in de regel primaire fietspaden goed verlicht zijn en secundaire fietspaden niet.

  • Conform het Burgerlijk Wetboek is de gemeente alleen dan aansprakelijk voor schade, indien zij afwijkt van de in deze beleidsnota geformuleerde kwaliteit van de verlichting.

  • Nieuw toe te passen producten (lichtmasten en armaturen) moeten zijn voorzien van het CE-merkteken, milieuvriendelijk worden geproduceerd, een voldoende levensduur hebben en recyclingmogelijkheden bieden.

  • Bestaande producten worden in het uit te voeren milieuvriendelijke onderhoud gecontroleerd op het CE-merkteken en bij het ontbreken daarvan direct vervangen.

  • De gemeente streeft er naar, samen met overige betrokken instanties, certificaten Veilige Omgeving (Politiekeurmerk) te behalen.

  • Voor de keuze van een nieuwe verlichtingsinstallatie conformeert de gemeente zich aan de in deze beleidsnota omschreven uitgangspunten.

  • De economische levensduur van lichtmasten is gesteld op 35 jaar en die van armaturen op 20 jaar.

  • Bij renovatie werken blijven, in principe, zoveel mogelijk de bestaande mast locaties gehandhaafd.

  • Om de – in deze nota aanbevolen - verlichtingskwaliteit te waarborgen is preventief- en correctief onderhoud noodzakelijk.

Financiële consequenties

Teneinde de openbare verlichting in de gemeente Barendrecht te laten voldoen aan voorliggend beleid, wordt uitgegaan van een fasering (prioritering) over 10 jaar. Daarnaast worden de bestaande knelpunten in de komende twee jaar opgelost.

Dit betekent:

  • Periode 2004 – 2006: oplossen bestaande knelpunten en reguliere vervanging;

  • Periode 2007 – 2016: de openbare verlichting die binnen deze periode vervangen moet worden op het niveau van voorliggend beleid brengen, waarbij rekening wordt gehouden met de levensduur van de huidige installatie.

Een en ander betekent op jaarbasis de volgende vrij te maken budgetten:

  • 2004 – 2006: knelpunten + reguliere vervanging = € 234.000,--;

  • 2007 – 2016: reguliere vervanging = € 115.200,--.

3 Inleiding

 

Verlichting is van grote invloed op hoe mensen zich in hun stad voelen. Goede verlichting vergroot de veiligheid voor voetgangers en verkeer, helpt misdaad en vandalisme te bestrijden, beïnvloed de sfeer en verbetert het imago van de stad. Een positief imago bevordert niet alleen het gevoel van identiteit, trots en saamhorigheid, maar stimuleert bovendien handel en toerisme. Zorgvuldig geplande verlichting kan de stad volledig transformeren: het voegt sfeer toe en brengt parken, pleinen, straten en winkelgebieden tot leven.

 

3.1 Aanleiding

De gemeente heeft een cruciale rol op het gebied van de veiligheid, de burger spreekt de gemeente daar dan ook terecht op aan. Veiligheid is een ruim begrip en kan onder meer verdeeld worden in objectieve en subjectieve veiligheid. Objectief omdat dit direct te meten is, bijvoorbeeld verkeersongevallen en woninginbraken. Subjectief waar het gaat om het gevoel van mensen. Dit uit zich onder andere in het zich niet meer veilig voelen op straat of zelfs het niet meer op straat durven. Al deze facetten spelen een belangrijke rol bij de openbare verlichting.

 

In de gemeente Barendrecht maakt openbare verlichting een belangrijk onderdeel uit van een veilige inrichting van de openbare ruimte. Overeenkomstig het Verkeersveiligheidsplan gemeente Barendrecht [1996] en de actualisatie daarvan in 2003 wordt hiermee in toenemende mate rekening gehouden bij het veilig inrichten en ontwerpen van onder andere woon- en verblijfsgebieden en wegen. Daar waar tot voor kort nog de verkeersveiligheid vaak de belangrijkste aanleiding was tot het aanbrengen, vernieuwen en effectiever en efficiënter beheren van de openbare verlichting, is er nu veel meer aandacht voor de sociale veiligheid.

Het ontbreekt de gemeente Barendrecht momenteel aan voldoende en overzichtelijke handvatten om op een structurele, effectieve en efficiënte wijze de openbare verlichting aan te beheren en onderhouden. Deze aanknopingspunten dienen tegelijkertijd om inzicht te krijgen in benodigde financiële middelen en deze te reserveren voor nu en de toekomst.

Daarnaast zorgen kleine criminaliteit en de grote aandacht binnen de gemeente voor energie- en milieu-aspecten voor een sterkere behoefte aan een goed geformuleerd beleid.

 

3.2 Bestaande situatie

3.2.1 Algemeen

Hieronder volgen een aantal -op het gebied van de openbare verlichting- belangrijke elementen van de gemeente Barendrecht:

  • Barendrecht heeft circa 35.000 inwoners en is gelegen in Zuid-Holland onder de rook van Rotterdam.

  • Het aantal inwoners is binnen 15 jaar met meer dan 15.000 toegenomen, met name Carnisselande als Vinex-locatie heeft hieraan bij gedragen.

  • Het fietsverkeer en openbaar vervoer moeten bevorderd worden.

  • De sociale- en verkeersveiligheid moeten gewaarborgd worden.

  • Het autoverkeer wikkelt zich primair af via stroomwegen en gebiedsontsluitingswegen.

3.2.2 Openbare verlichting

De gemeente heeft inmiddels meer dan 9.000 lichtpunten, hiermee wordt bedoeld de totale bovengrondse installatie. Dit aantal groeit jaarlijks. Deze lichtpunten zijn eigendom en in beheer van de gemeente. De belangrijkste onderdelen van een lichtpunt zijn de mast en het armatuur. De mast is de drager van het armatuur. Het armatuur vormt de behuizing van de lamp en is normaal gesproken bevestigd aan de mast.

De levensduur van beide onderdelen verschillen van elkaar, daardoor laten onderstaande grafieken een verschillend beeld zien van de leeftijdsopbouw. In beide gevallen, zowel bij de lichtmasten als bij de armaturen blijkt dat een relatief groot deel van het bestand jonger is dan 25 jaar.

 

grafiek 3.1 leeftijdsopbouw lichtmasten

 

grafiek 3.2 leeftijdsopbouw armaturen

 

  • -

    Lichtmasten: 90% van het bestand jonger dan 25 jaar

  • -

    Armaturen: 85% van het bestand jonger dan 25 jaar

 

De oudste masten en armaturen dateren van rond 1960 en de nieuwste zijn onder andere geplaatst in de Vinex-locatie Carnisselande. Verderop in deze nota wordt hier nader op ingegaan (hoofdstuk 7).

 

3.3 Probleem- en doelstelling

3.3.1 Probleemstelling

Het overgrote deel van de lichtmasten en armaturen heeft een relatief jonge leeftijd, dit pleit voor extra aandacht betreffende beheer en onderhoud teneinde dit jonge areaal in goede staat te houden. Daarnaast is actie gewenst om de verouderde lichtmasten en armaturen te vervangen. Deze bevinden zich voornamelijk in de, historisch gezien, oudere delen van Barendrecht. Om het areaal beheersbaar te houden is het van groot belang dat er ruime aandacht geschonken wordt aan de keuze van de verlichtingsinstallatie.

3.3.2 Doelstelling

De huidige aanpak moet middels een goed onderbouwde en doortimmerde “Beleidsnota Openbare Verlichting” worden omgezet naar een structurele, effectieve en efficiënte aanpak. Hiermee wordt het beheer en onderhoud van de openbare verlichting voor nu en in de toekomst zeker gesteld.

 

3.4 Aanpak

Om uiteindelijk te komen tot een structurele aanpak van de openbare verlichting binnen de gemeente Barendrecht is gekozen voor het volgende planproces:

  • 1.

    Planfase.

  • Het opstellen van de “Beleidsnota Openbare Verlichting” is de eerste stap in het proces. Met deze beleidsnota wordt het kader voor openbare verlichting vastgelegd met betrekking tot de aanleg binnen bestaande en nieuwbouw locaties, het beheer van de installaties en het (dagelijks) onderhoud.

  • 2.

    Uitwerkingsfase.

  • Met behulp van een inzicht in de bestaande situatie én het te voeren beleid, kan nu overgegaan worden naar de derde stap in het proces, namelijk het zogenaamde ‘uitvoeringsplan’. Het plan met het uitvoeringsgedeelte voor het beheer en onderhoud van de openbare verlichting dient een richtsnoer te zijn voor het curatieve onderhoud, alsmede voor het preventieve onderhoud. Voor de goede orde zo’n uitvoeringsplan is niet opgenomen in deze beleidsnota.

 

3.5 Leeswijzer

De “Beleidsnota Openbare Verlichting” bestaat uit de volgende twee delen:

  • 1.

    Beleidsnota Openbare Verlichting;

  • 2.

    Nota van toelichting openbare verlichting.

In deze beleidsnota Openbare Verlichting is aandacht geschonken aan:

  • Uitgangspunten en Randvoorwaarden (hoofdstuk 4): een belangrijk hoofdstuk daar waar het gaat om de kaders waarbinnen dit beleidsplan is opgezet.

  • Doel, functies en eisen openbare verlichting (hoofdstuk 5): specifiek toegespitst op de situatie in de gemeente Barendrecht worden diverse, direct op de openbare verlichting betrekking hebbende onderwerpen uitgelegd.

  • Landelijke wet- en regelgeving (hoofdstuk 6): een belangrijk hoofdstuk waarin conclusies worden getrokken en de kaders worden vastgelegd waarbinnen het beleid van de gemeente Barendrecht betreffende de openbare verlichting wordt gevoerd.

  • Inventarisatie en beoordeling (hoofdstuk 7): overzicht aantallen, leeftijden, uitvoeringsvormen en beoordeling van de installatie.

  • Verlichtingskwaliteit (hoofdstuk 8): geeft op basis van de eerdere kaders duidelijk aan hoe hoog de verlichtingskwaliteit binnen de diverse wegcategorieën moet zijn.

  • Keuze verlichtingsinstallatie (hoofdstuk 9): de diverse wegcategorieën worden in dit hoofdstuk bedeeld met een eigen specifieke en herkenbare verlichtingsinstallatie.

  • Beheer, Onderhoud en Ontwerp (hoofdstuk 10): dit hoofdstuk gaat dieper in op de wijze waarop beheer en onderhoud uitgevoerd worden, verder worden aanbevelingen gedaan over het ontwerpen van installaties.

  • Overige beleidsaspecten (hoofdstuk 11): speciale aandacht voor de overige aspecten die bij de openbare verlichting spelen, zoals milieu en openbaar groen.

  • Kosten, prioriteiten en fasering (hoofdstuk 12): een inzicht in de kosten en hoe deze over de jaren verdeeld worden is essentieel.

  • Referenties (hoofdstuk 13): overzicht geraadpleegde bronnen en literatuur.

Voor een uitgebreide beschrijving van de verlichtingstechnische termen en een verdere uitwerking van in deze nota genoemde specifieke onderwerpen, wordt verwezen naar de Nota van Toelichting openbare verlichting.

 

4 Uitgangspunten en randvoorwaarden

 

Naast openbare verlichting spelen er in de gemeente Barendrecht nog tal van andere zaken die de infrastructuur en de inrichting daarvan betreffen. De vier meest belangrijke onderwerpen hierbij zijn het aanwezige groen, de integrale veiligheid, het verkeer en duurzaamheid. Bij het opstellen van de uitgangspunten en randvoorwaarden voor deze beleidsnota openbare verlichting is dan ook dankbaar gebruik gemaakt van de volgende nota’s:

  • groenbeheerplan gemeente Barendrecht, deel 1 Het Beleid [juli 1995];

  • groenbeheerplan gemeente Barendrecht, deel 2 Het Beheer [juli 1997];

  • verkeersveiligheidplan gemeente Barendrecht [1996];

  • actualisering verkeersveiligheidplan 1996 [januari 2003];

  • beleidsprogramma gemeente Barendrecht [juni 2002];

  • duurzaamheidsplan 2002 – 2006 [september 2002].

Voorafgaand aan het opstellen van de beleidsnota Openbare Verlichting werden de hieronder vermelde uitgangspunten en randvoorwaarden geformuleerd.

 

Algemene uitgangspunten:

  • Totaal aantal lichtpunten circa 9.200 stuks [peildatum: mei 2003], in hoogte variërend tussen 3 en 10 meter.

  • Voor inrichting, onderhoud en beheer van de openbare verlichting heeft de gemeente nog geen beleid ontwikkeld.

  • Binnen de gemeentelijke organisatie wordt onderscheid gemaakt tussen dagelijks onderhoud en vervanging binnen (weg) reconstructies.

  • Deze beleidsnota Openbare Verlichting betreft alleen de bovengrondse infrastructuur (zoals masten en armaturen) en gaat niet in op de ondergrondse infrastructuur (zoals ov-kabels en schakelkasten).

Algemene randvoorwaarden:

 

 

  • Aanbevelingen, beleid en uitvoeringsvoorstellen vallen allen binnen de gestelde kaders van de landelijke wet- en regelgeving (zie hoofdstuk 6);

  • Bij de optimalisatie van bestaande en inrichting van nieuwe openbare verlichting wordt de richtlijn NPR 13201 – 1 gehanteerd;

  • Sociaal onveilige locaties moeten zoveel mogelijk voorkomen worden en bestaande onveilige locaties daar waar nodig worden gesaneerd;

  • Nieuwe verlichtingsvoorstellen dienen de verkeersveiligheid te garanderen cq. te verbeteren;

  • Nieuwe verlichtingsvoorstellen leveren een reductie van het energieverbruik op;

  • Bij renovaties zoveel mogelijk vasthouden aan bestaande mast locaties;

  • In strijdige situaties prevaleert de veiligheid boven het energieverbruik.

Nog niet genoemde uitgangspunten en randvoorwaarden afkomstig uit de hiervoor genoemde nota’s:

  • De gemeente Barendrecht manifesteert zich als ”groene woongemeente”.

  • De gemeente heeft voorbeeld functie, zeker daar waar het gaat om een duurzame samenleving.

  • Het bevorderen van de verkeersveiligheid waarbij de bereikbaarheid wordt gewaarborgd en de verkeershinder geminimaliseerd.

  • Het wegennet is gecategoriseerd volgens het Duurzaam Veilig Verkeer principe. De hierbij gehanteerde benamingen voor verkeersaders en verblijfsgebieden zijn overgenomen in deze beleidsnota.

  • De gemeente stimuleert fiets en openbaar vervoer gebruik.

  • Het bestaande fietsroutenetwerk wordt verder geoptimaliseerd.

  • Het weren van doorgaand gemotoriseerd verkeer door verblijfsgebieden.

     

Foto 4.1: Barendrecht groene woongemeente: recreëren langs de Oude Maas

5 Doel, functies en eisen openbare verlichting

 

In deze en de volgende hoofdstukken zullen daar waar nodig technische termen gebruikt worden. Hier is in de meeste gevallen niet aan te ontkomen. Zo nodig zal verwezen worden naar de ‘Nota van Toelichting openbare verlichting’.

 

5.1 Doel van openbare verlichting

Openbare verlichting wordt aangebracht met het doel om bij duisternis veiligheid en comfort, in de vorm van een verlichte omgeving, de weggebruiker aan te bieden.

In deze hoedanigheid kan openbare verlichting, behalve een bron van licht, ook een bron van ergernis zijn. Niet goed werkende verlichting, als gevolg van verkeerde plaatskeuze of van defecten, werpt letterlijk haar schaduw op de omgeving.

In de loop der tijd is het besef over het nut van de openbare verlichting gewijzigd. Behalve een geleiding voor het verkeer kan openbare verlichting ook meehelpen het gevoel van onveiligheid (sociale veiligheid) te beperken. Met name deze toevoeging aan het doel van de openbare verlichting is voor de gemeente Barendrecht van groot belang. Zoals al in de uitgangspunten vermeld staat de sociale veiligheid momenteel hoog op de politieke agenda en is ook al in andere nota’s vermeld dat deze onveilige locaties moeten verdwijnen.

 

5.2 Functies en eisen openbare verlichting

Openbare verlichting levert een belangrijke bijdrage aan de sociale veiligheid, de verkeersveiligheid en de leefbaarheid. De kwaliteit van de openbare verlichting is dus van groot belang. Daarbij is het goed te bedenken dat we ruim vierduizend uur per jaar (maar liefst 47 procent) met duisternis te maken hebben. Dan dient het openbare leven evengoed zo goed mogelijk te kunnen doorgaan.

Figuur 5.1 laat de drie belangrijke functies van openbare verlichting zien in relatie tot de kwaliteit ervan.

 

Figuur 5.1: Relatie functie en kwaliteit openbare verlichting.

5.2.1 Sociale veiligheid

In een sociaal veilige omgeving voelen mensen zich niet bedreigd en ervaren ze geen angst voor geweld. De sociale veiligheid hangt nauw samen met de wijze waarop de omgeving is ingericht. Overigens bepaalt niet alleen de daadwerkelijke criminaliteit de sociale veiligheid. Ook de subjectieve gevoelens van mensen vormen een factor van betekenis. Verlichting van (semi-)openbare ruimten komt de sociale veiligheid sterk ten goede.

Bij duisternis neemt de kans op vandalisme, openlijke bedreiging en andere vormen van geweld toe. Daarom dient de openbare ruimte zo verlicht te zijn, dat passanten elkaar op redelijke afstand kunnen waarnemen en ook kleuren voldoende kunnen herkennen. Dat stelt specifieke eisen aan de verlichtingsinstallatie.

De Nota van Toelichting gaat uitgebreid in op de sociale veiligheid in relatie tot de openbare verlichting. In deze paragraaf worden de consequenties uiteengezet die gepaard gaan aan het voorkomen van onveilige locaties binnen de gemeente Barendrecht.

5.2.2 Verkeersveiligheid

Zonder straatverlichting is veilig verkeer bij nacht niet goed mogelijk. Uit oogpunt van verkeersveiligheid geldt als eis dat de weg in de rijrichting goed is te overzien. Ook dienen de verkeersdeelnemers het verloop van de weg en de aanwezigheid van zijwegen te kunnen waarnemen. Vooral bij kruispunten, verkeerspleinen, rotondes en andere complexe situaties is een goed overzicht van groot belang. De eigen verlichting van auto's of fietsen is hiervoor niet toereikend. Daarbij komt dat het 'groot licht' van auto's lang niet altijd kan worden gebruikt vanwege verblinding van tegenliggers.

 

Openbare verlichting heeft een bewezen gunstige invloed op de verkeersveiligheid. Uit nationaal en internationaal onderzoek blijkt dat het aantal nachtelijke ongevallen met zo'n 25 tot 35 procent daalt door het aanbrengen van openbare verlichting. Anderzijds kunnen lichtmasten bij verkeersongevallen een extra risico vormen. Bij de materiaalkeuze van de armaturen en masten dient hiermee rekening te worden gehouden. Uiteraard geldt dit ook voor de plaatsing van de masten op die locaties waar het mogelijk is dat het verkeer van de weg raakt (bijvoorbeeld bochten).

 

Een belangrijke doelstelling van de gemeente is de verkeersveiligheid te bevorderen waarbij de bereikbaarheid wordt gewaarborgd en de verkeershinder geminimaliseerd. Dit is vastgelegd in “Verkeersveiligheidplan gemeente Barendrecht” [1996].

 

Mede met behulp van de openbare verlichting zijn deze doelstellingen te verwezenlijken. Zo wordt er door verschil van toepassing, zoals hoogte, lichtsterkte, kleur en opstelling een duidelijk onderscheid gemaakt in de verkeersaders (stroomwegen en gebiedsontsluitingswegen) en verblijfsgebieden (erftoegangswegen en verblijfsgebieden, 30 km/u-zones).

 

De eisen aan de openbare verlichting zijn afhankelijk van het toepassingsgebied. Bij verkeersaders gaat het vooral om:

  • De visuele geleiding van het verkeer (aangeven van het verloop van de weg).

  • Het zichtbaar maken van de wegindeling.

  • Het zichtbaar maken van de weggebruikers.

In verblijfsgebieden gaat het om:

  • Het zichtbaar maken van de directe omgeving.

  • Het zichtbaar maken van de verhardingen, trottoirbanden, oneffenheden en op straat liggende zaken.

  • Het mogelijk maken dat mensen elkaar op redelijke afstand (4 m) herkennen.

  • Het voorkomen van donkere plekken.

  • Het leesbaar maken van straatnamen, huisnummers, e.d.

Winkelstraten, het oude stadscentrum en voetgangersgebieden vallen eveneens onder de verblijfsgebieden. Als de duisternis valt verandert de sfeer in dergelijke gebieden. Straten, pleinen en gebouwen zullen hierdoor een andere uitstraling krijgen. Comfort, welzijn, sfeer en veiligheid krijgen een andere betekenis; deze elementen kunnen door toepassing van goede verlichting gunstig worden beïnvloed. Verlichting bepaalt de stemming, draagt bij aan veiligheid en comfort, beschermt tegen misdaad en vandalisme. Het toepassen van een juist afgestemde verlichting verhoogt de aantrekkelijkheid van deze gebieden en de kwaliteit van het menselijk leefmilieu.

 

Fietspaden nemen een aparte plaats in. De fietspaden worden bij duisternis, maar vooral gedurende de stillere uren, alleen gebruikt als zij goed zijn verlicht en als de directe omgeving goed is te overzien. Slecht verlichte fietspaden en fietspaden met struikgewas erlangs geven een gevoel van onveiligheid en maken criminaliteit gemakkelijker. De keuze is daarom, of een goed ingericht fietspad met doelmatige verlichting of geen verlichting. In het laatste geval betreft het een toeristisch fietspad dat alleen gebruikt wordt bij daglicht. Fietspaden langs verkeersaders worden gezien als utilitair fietspad en behoren voldoende mee verlicht te zijn door de verlichting van de wegen zelf. Is dit plaatselijk niet het geval omdat het fietspad verder van de weg afligt of zelfs gescheiden is door bijvoorbeeld struiken, dan is er de keuze het fietspad dichter langs de weg te leggen, of het van eigen verlichting te voorzien. De gebruiksvriendelijkheid en de overzichtelijkheid zijn mede bepalend voor de te maken keuze.

Is de weg zelf niet verlicht en is er een goede reden om het fietspad te verlichten, dan zal de weg worden verlicht, waarmee een duidelijke situatie ontstaat en het fietspad vanzelf voldoende licht heeft. Goede redenen kunnen zijn het gebruik van het fietspad (intensiteit) of het aanwezig zijn van belangrijke bestemmingen gelegen aan het fietspad, en in het slechtste geval verhoogde criminaliteit.

5.2.3 Leefbaarheid en esthetica

Leefbaarheid heeft te maken met de herkenbaarheid en de sfeer van de openbare ruimte. Zo kunnen we de leefbaarheid bevorderen door het bijzondere karakter van de ruimte te benadrukken.

Openbare verlichting speelt een belangrijke rol bij het tot zijn recht te laten komen van de openbare ruimte. Het bijzondere karakter van een plek kan met behulp van de openbare verlichting tot uitdrukking worden gebracht. Hierbij kan gedacht worden aan een monumentaal bouwwerk, het plaatsen van klassieke lantaarns in een klassiek stadspark, in straten met historische gevels of de plaatsing van eigentijds vormgegeven lichtmasten op een stedelijk plein. Bij realisatie van een meer decoratief georiënteerde verlichtingsinstallatie zal de ter plaatse vereiste functionele verlichtingskwaliteit uitgangspunt blijven.

 

De sfeer wordt in belangrijke mate beïnvloed door de gekozen lichtsoort en de mate waarin de omgeving wordt ‘mee verlicht’. Bij lage verlichtingsniveaus wordt ‘warm-wit’ licht als aangenamer ervaren dan ‘koel-wit’ licht. Een goede vergelijking is de verlichting in een woonkamer of kantoor; ook daar wordt duidelijk onderscheid gemaakt naar lichtkleur en is het in de regel zo dat ‘koel-wit’ licht (zoals TL-verlichting) niet in woonkamers wordt toegepast. Zie ook de nota van toelichting.

Bij het verlichten van de weg wordt ernaar gestreefd de aanwezige bebouwing, eventuele groenvoorzieningen, straatnaamborden en huisnummers zoveel mogelijk mee te verlichten. Uiteraard dient zoveel mogelijk hinderlijke instraling in woningen en het verblinden van weggebruikers vermeden worden.

 

Foto 5.1: Avenue Carnisse : aandacht voor esthetica

6 Landelijke wet en regelgeving

 

In dit hoofdstuk wordt ingegaan op de aansprakelijkheid van de wegbeheerder, de landelijke normen en de betekenis. Maar veel belangrijker, de betekenis van deze normen in relatie tot de beleidsuitgangspunten van de gemeente.

De resultaten hiervan hebben direct invloed op de door de gemeente Barendrecht toe te passen verlichtingskwaliteit (hoofdstuk 8).

Er wordt volstaan in dit hoofdstuk met een opsomming van de meest relevante elementen; in de Nota van Toelichting wordt algemener en uitgebreider op de onderwerpen ingegaan.

 

6.1 Aansprakelijkheid wegbeheerder

Op basis van de in 1992 verschenen nieuwe versie van het Burgerlijk Wetboek (BW) is de gemeente als wegbeheerder aansprakelijk voor schade als de weg, inclusief de openbare verlichting, niet voldoet aan de eisen die men daaraan in de gegeven omstandigheden mag stellen en daardoor gevaar voor personen of zaken oplevert.

 

Artikel 6:174 van het Burgerlijk Wetboek zegt hierover:

  • lid 1

    De beheerder van de openbare weg die niet voldoet aan de eisen die men daaraan in de gegeven omstandigheden mag stellen en daardoor gevaar voor personen en zaken oplevert, is, wanneer dit gevaar zich verwezenlijkt, aansprakelijk.

  •  

  • Deze aansprakelijkheid geldt niet als er tussen het ontstaan van een gebrek aan de openbare weg en het als gevolg daarvan ontstaan van schade nauwelijks tijdsruimte ligt.

  • lid 2

    Bij de openbare weg rust de aansprakelijkheid bij het overheidslichaam dat moet zorgen dat de weg in goede staat verkeert.

  • lid 5

    Voor toepassing van dit artikel wordt er vanuit gegaan dat de weguitrusting deel uitmaakt van de openbare weg.

Wettelijk is echter niet vastgelegd aan welke kwaliteit de openbare verlichting moet voldoen. Dit beleidsplan geeft voor de gemeente Barendrecht invulling aan deze kwaliteitsnorm en zal als basis dienen voor toekomstige aansprakelijkheidskwesties.

Uitzondering blijft dat, wanneer is vastgesteld dat de schade het gevolg is van een gebrek aan de weg of de weguitrusting, de wegbeheerder slechts beperkte mogelijkheden heeft om aan de aansprakelijkheid te ontkomen.

 

Artikel 6.162 van het Burgerlijk Wetboek zegt hierover:

  • lid 1

    Hij die jegens een ander een onrechtmatige daad pleegt, welke hem daardoor kan worden toegerekend is verplicht de schade die de ander daardoor lijdt, te vergoeden.

  • lid 2

    Als onrechtmatige daad kan worden aangemerkt een inbreuk op een recht en een doen nalaten in strijd met een wettelijk plicht of met hetgeen volgens ongeschreven recht in het maatschappelijk verkeer betaamt.

  • lid 3

    Een onrechtmatige daad kan aan de dader worden toegerekend, indien zij te wijten is aan zijn schuld of aan een oorzaak welke krachtens de wet of in het maatschappelijk verkeer geldende opvattingen voor zijn rekening komt.

 

6.2 Landelijke en Europese normen

Uiteraard moet bij het vaststellen van deze beleidsnota openbare verlichting rekening worden gehouden met de geldende wet- en regelgeving. Hierbij wordt onderscheid gemaakt tussen regelgeving met betrekking tot de kwaliteit van de verlichting en die met betrekking tot verlichtingsmaterialen.

6.2.1 Verlichtingskwaliteit

De verlichtingskwaliteit is niet via wettelijke of andere bindende bepalingen geregeld. Wel heeft de Nederlandse Stichting voor Verlichtingskunde (NSVV) aanbevelingen opgesteld, de zogenaamde ‘Aanbevelingen voor Openbare Verlichting, deel 1 – Kwaliteitscriteria en aanbevolen waarden’. [uitgave 1990]

 

Medio 2002 zijn de volledig herziene aanbevelingen voor de openbare verlichting uitgekomen. De nieuwe Europese normen voor wegverlichting zijn hiervoor als uitgangspunt genomen. Daarvoor is samenwerking gezocht met het Nederlands Normalisatie-Instituut (NNI) en besloten de aanbevelingen uit te geven als Nederlandse Praktijk Richtlijn [NPR 13201 –1] Openbare verlichting – Deel 1:Kwaliteitscriteria.

 

In deze NPR is nog kritischer gekeken naar Waar, Wanneer, Hoe en Hoeveel licht er moet worden geïnstalleerd.

De NPR 13201 –1 werkt net als de ”oude” aanbevelingen met de differentiatie van de verschillende verlichtingsklassen voor verblijfsgebieden en voor wegen met

hoofdzakelijk een verkeersfunctie.

 

De Nota van Toelichting behorend bij deze beleidsnota geeft in hoofdstuk 1, paragraaf 1.10, nadere uitleg over deze nieuwe richtlijnen.

6.2.2 Verlichtingsmiddelen

Voor verlichtingsmiddelen worden binnen CEN (Comité Européen de Normalisation) en CENELEC (Comité Européen de Normalisation Electrotechnique) Europese normen opgesteld voor lichtmasten respectievelijk armaturen. Voor een aantal producten geldt dat deze aan één of meerdere Europese Richtlijnen moeten voldoen. Deze producten mogen alleen dan op de markt worden gebracht als ze voorzien zijn van een CE-keurmerkteken, welke aangeeft dat aan de relevante Europese Richtlijnen is voldaan.

Het beleid van de gemeente Barendrecht moet erop gericht zijn, dat alleen producten met dit CE-merkteken worden toegepast.

 

6.3 Politie Keurmerk Veilig Wonen

Wonen in een veilige omgeving en in een optimaal beveiligd huis? Dat garandeert het 'Politiekeurmerk Veilig Wonen'! Woningen in buurten die aan bepaalde eisen op het gebied van inbraakpreventie en sociale veiligheid voldoen, kunnen in aanmerking komen voor dit keurmerk.

 

Jaarlijks wordt er landelijk zo'n 120.000 keer ingebroken in woningen. Dat geeft veel schade, maar brengt ook nog eens psychisch leed met zich mee. De bestaande normen en eisen tegen inbraak blijken in de praktijk niet goed genoeg.

Landelijk is er gekeken naar een nieuwe normering van beveiliging van woningen in relatie tot de sociale veiligheid in de woonomgeving. Zo is het Politiekeurmerk Veilig Wonen ontstaan.

Een laatste stap naar veilig wonen is het behalen van een certificaat Veilige Omgeving. Een buurt die aan de eisen van het certificaat voldoet is schoon, zonder vernielingen en veilig. Bij de realisatie van het eisenpakket zijn o.a. betrokken: brandweer, politie, gemeentelijke diensten, eigenaren en verhuurders en natuurlijk bewoners. Zaken als zicht en zichtlijnen, openbare verlichting, onderhoud en beheer spelen hierbij een grote rol. In de praktijk komt het erop neer dat de wijk een uitstraling krijgt, die kwaadwillende individuen afschrikt. Het levert in het totaal dus prettig wonen op en de kans op een woninginbraak wordt een heel stuk kleiner.

 

Door de gemeente Barendrecht is vastgesteld dat:

 

Alle nieuwbouwprojecten in Barendrecht dienen te voldoen aan het Politie Keurmerk Veilig Wonen

 

6.4 Achterpadverlichting

Achterpaden en brandgangen zijn bedoeld voor gebruik door bewoners van aangrenzende woningen. De paden hebben als doel de woningen bereikbaar te maken en deze in geval van calamiteiten snel te kunnen verlaten. Omdat de paden in het algemeen smal zijn, aan tuinen grenzen en er, soms, sprake is van overhangende begroeiing, is het er vaak volkomen donker.

Het verlichten van achterpaden dient twee belangrijke doelen:

  • Het bevorderen van de sociale veiligheid.

  • Het bevorderen van het gebruik (zichtbaar maken van obstakels etc.)

In beide gevallen is er sprake van verbetering van de kwaliteit van de woonomgeving.

 

Het in paragraaf 6.3 genoemde politiekeurmerk Veilig Wonen geeft aan dat achterpaden openbaar verlicht dienen te zijn, of voorzien van lichtpunten die voor gezamenlijke rekening van bewoners komen.

 

De gemeente Barendrecht conformeert zich aan het Politie Keurmerk Veilig Wonen voor nieuwbouwprojecten. Dit houdt in dat voor de openbare verlichting aan de vastgestelde niveaus moet worden voldaan, de paden dienen wel in beheer te zijn bij de gemeente Barendrecht.

 

Voor de overige achterpaden is het standpunt van de gemeente:

 

Daar waar de sociale veiligheid in het geding is zal overgegaan worden tot het plaatsen van openbare achterpad verlichting. Dit geldt echter alleen voor de paden in beheer bij de gemeente Barendrecht.

Op locaties waar achterpad verlichting noodzakelijk geacht wordt zal er bij het ontwerpen van de installatie terdege rekening moeten worden gehouden met de plaatsen van de lichtmasten en armaturen. Dit om overlast, enerzijds door inschijning of verblinding en anderzijds door het aanbrengen van een obstakel in het pad, zoveel mogelijk te beperken.

 

6.5 Conclusies normen, aanbevelingen en keurmerken

Uit de in dit hoofdstuk gegeven opsomming van normen, aanbevelingen en keurmerken worden voor de gemeente Barendrecht de volgende beleidsconclusies getrokken:

  • De aanbevelingen van de NSVV worden vervangen door de nieuwe Nederlandse Praktijk Richtlijn ten behoeve van openbare verlichting.

  • Er bestaan op landelijk en Europees niveau nog geen wettelijke of anderszins bindende bepalingen omtrent de verlichtingskwaliteit.

  • Conform het Burgerlijk Wetboek is de gemeente alleen dan aansprakelijk voor schade, wanneer zij afwijkt van de in dit beleidsplan geformuleerde kwaliteit van de verlichting.

  • Nieuw toe te passen producten (lichtmasten en armaturen) moeten voorzien zijn van het CE-keurmerkteken.

  • Bestaande producten worden in het uit te voeren onderhoud gecontroleerd op het CE-keurmerkteken en bij het ontbreken daarvan vervangen.

  • De gemeente streeft er samen met overige betrokken instanties naar certificaten Veilige Woonomgeving te behalen.

7 Inventarisatie

7.1 Inventarisatie

In deze paragraaf wordt een overzicht gegeven van aantallen, leeftijden en uitvoeringsvormen. Een verlichtingsinstallatie bestaat uit een aantal elementen, te weten:

  • -

    Lichtmasten

  • -

    Armaturen

  • -

    Lampen

7.1.1 Lichtmasten

Er is sprake van verscheidene soorten en uitvoeringen van lichtmasten in de gemeente Barendrecht. De meest voorkomende zijn de uitvoeringen in aluminium en staal. De stalen masten zijn geschilderd en komen vooral voor in de oudere delen van Barendrecht. Naast nog een aantal muur armen is er nog een groep van masten die benut worden voor overdracht van informatie zoals informatieborden en ANWB wegwijzers; deze zijn gerubriceerd onder overig.

 

7.1.2 Armaturen

Het aantal armaturen bedraagt meer dan 9700. Er is sprake van 12 fabrikaten met meer dan 90 verschillende uitvoeringen. In onderstaande tabel is een overzicht gegeven de armaturen naar lampsoort.

 

7.1.3 Lampen

Bijna alle in de openbare verlichting gebruikelijke lampsoorten komen voor. Het grootste aandeel wordt geleverd door de compact-fluorescentie lampen (PLL).

Het aandeel PLL lampen zal de komende jaren verder stijgen, terwijl het aandeel SOX en TL lampen zal afnemen.

 

7.1.4 Leeftijdsopbouw

Bij de leeftijdsopbouw is een onderverdeling gemaakt, waarbij uitgegaan wordt van perioden van 5 jaar.

 

 

7.2 Beoordeling

Om de kwaliteit van de verlichting in beeld te brengen heeft er naast de cijfermatige inventarisatie een beoordelingsrit plaatsgevonden waarbij tevens enkele lichtmetingen zijn uitgevoerd. De isolux diagrammen behorende bij de lichtsterkte metingen zijn terug te vinden in de bijlage 2. Onderstaand wordt een overzicht per wegcategorie gegeven van hetgeen geconstateerd is. In bijlage 1 worden de resultaten nader toegelicht.

7.2.1 Barendrecht

Stroomwegen

De stroomwegen vormen de rondweg van Barendrecht. De rondweg is binnen gelegen binnen de bebouwde kom, met uitzondering van de Verenambachtweg en dan met het gedeelte Dierensteinweg – Verbindingsweg. De verlichtingsinstallatie voldoet aan de richtlijnen zoals deze gesteld zijn in de NPR 13201 – 1. Daar waar nodig zijn de fietspaden apart verlicht.

 

Gebiedsontsluitingswegen

Er is een onderscheid waarneembaar tussen de gebiedsontsluitingswegen in het ”oude” Barendrecht en in Carnisselande. De wegen in het oude gedeelte zijn voornamelijk voorzien van lagedruk-natrium lampen en de mastafstanden zijn relatief groot. Hierdoor ontstaat een vlekkerig beeld en door het ontbreken van kleurherkenning wordt de verlichting als minimaal of op z’n best als onvoldoende ervaren.

In Barendrecht-Carnisselande is er sprake van een geheel ander situatie. De toepaste lampsoort is hogedruk-natrium en mastafstanden zijn in orde. De installatie is voldoet aan de richtlijnen, zoals deze gesteld zijn in de

NPR 13201 – 1. Daar waar nodig zijn de fietspaden apart verlicht.

 

Foto 7.1: gebiedsontsluitingsweg Carnisselande

 

Foto 7.2: gebiedsontsluitingsweg “oud” Barendrecht

 

Erftoegangswegen / verblijfsgebieden

Door de hele gemeente Barendrecht is doormiddel van de keuze van materialen voor de openbare verlichting een duidelijk onderscheid gemaakt tussen de functie van erftoegangswegen en de daaraan liggende verblijfsgebieden.

De erftoegangswegen zijn verlicht met armaturen geschikt voor diverse lampsoorten (SOX, PLL en TLS) en bevinden zich op een lichtpunthoogte van 6,0 meter.

In de verblijfsgebieden zijn paaltopmasten toegepast met een lichtpunthoogte tot 4,0 meter. De armaturen zijn geschikt voor “wit”-licht. De toegepaste lampsoorten in de verblijfsgebieden zijn PLL en TLE. In een aantal gevallen is het verlichtingsniveau nog redelijk, maar de gelijkmatigheid van de verlichting voldoet niet aan de gestelde richtlijnen.

Bij vervangingen is het derhalve noodzakelijk dat er kritisch gekeken wordt naar de toegepaste lichtpunthoogte. Daarnaast zijn er door de hele gemeente een aantal parkeervakken en parallelle paden die onvoldoende verlicht zijn.

 

Foto 7.3: erftoegangsweg Carnisselande

 

Foto 7.4: erftoegangsweg oud ” Barendrecht

 

Fietspaden

De gemeente Barendrecht stimuleert het fietsgebruik en optimaliseert daar waar nodig het fietsroutenetwerk. Dit beleid komt ook duidelijk tot uiting bij de verlichting van de fietspaden. Fietspaden zijn daar waar nodig apart verlicht.

 

Foto 7.5: Middeldijk: fietsroute

 

Centrumgebied en winkelgebieden

De installatie is zeer divers wat betreft uitvoering en verlichtingsniveau. Op enkele locaties is decoratief materiaal toegepast, maar van enige eenheid is geen sprake.

Voorliggende beleidsnota kan goed dienen als instrument om een juiste keuze te maken voor het verlichtingsniveau en de materiaalkeuze. Hierdoor kan eveneens invulling worden gegeven aan de ambitie van de gemeente om het centrum tot één aansprekend geheel om te vormen.

 

Wegen op bedrijventerreinen

Er is een duidelijk onderscheid waarneembaar tussen de wat oudere en de nieuwere bedrijventerreinen. Op oudere terreinen, zoals Reijerwaard en Dierenstein, worden lagedruk-natrium lampen toegepast en zijn de onderlinge mastafstanden te groot. Het geheel doet donker aan.

Op nieuwere terreinen, onder andere Vaanpark 1, worden hogedruk-natrium lampen toegepast en zijn de mastafstanden in orde. Deze aspecten, in combinatie met goed verlichte particuliere terreinen, leveren een hoger kwaliteitsniveau op van zowel verlichting als bebouwing.

7.2.2 Wegen buiten de kom

De wegen buiten de kom zijn niet overal verlicht. Hier en daar is oriëntatie verlichting geplaatst. De verlichting is in veel gevallen afgestemd op situatie ter plaatse. Incidenteel is verlichting geplaatst bij onoverzichtelijke verkeerssituaties en nabij in- en uitritten van woningen. Deze zijn wegen voornamelijk in beheer bij het Waterschap IJsselmonde. Een uitgebreide beoordeling is derhalve achterwege gebleven.

 

7.3 Lichtsterkte metingen

In onderstaande tabel staan de uitgevoerde lichtsterkte-metingen per locatie aangegeven. Per locatie staan de uitkomsten van verschillende lichtsterkte-metingen in de daarvoor geldende eenheid lux aangegeven. De metingen zijn uitgevoerd volgens het aangegeven raster.

In een isolux diagram worden vervolgens de gemeten waarden per meetvak in kleur weergegeven. Het diagram is uitgevoerd in een aantal kleuren waarbij een lichte kleur een hoger verlichtingsniveau voorstelt dan een donkere kleur.

Hieruit blijkt dus dat onder de lichtmast het hoogste niveau bereikt wordt, de lichtmast is doormiddel van een cirkel aangegeven. De isolux diagrammen zijn opgenomen in de bijlage.

 

Naast het isolux diagram zijn de volgende lichttechnische gegevens berekend of aangegeven:

  • Gemiddelde verlichtingssterkte, E gem. in lux.

  • De verlichtingssterkte is de hoeveelheid licht die op een bepaald vlak valt. Het is gebruikelijk te spreken van de horizontale verlichtingssterkte, dit is de hoeveelheid licht die op het horizontale vlak valt. Dit wordt uitgedrukt in lux.

  • De waarde die over een groter gebied wordt gehanteerd is de gemiddelde verlichtingssterkte

  • E gem. en is het rekenkundig gemiddelde van de verlichtingssterkten op een aantal punten op het horizontale vlak.

  • Minimale verlichtingssterkte in het meetvak, E min. in lux.

  • Dit is de laagste waarde van de gemeten verlichtingssterkte in het meetvlak.

  • Absolute gelijkmatigheid, Uh.

  • Dit is een uitdrukking voor de verhouding tussen de minimale en gemiddelde verlichtingssterkte. Als het verschil tussen deze twee waarden te groot wordt, zal het zicht beneden een bepaald minimum komen.

  • Hierdoor zullen donkere plekken ontstaan hetgeen uit oogpunt van sociale- en verkeersveiligheid niet wenselijk is.

7.3.1 Overzicht lichtsterkte metingen

Straat

Categorie

Gemeten

waarde

[lux]

Bijhorende parameters

Bijzonderheden

E min.

Uh

Buitenlandsebaan

GOW

9,34

6,60

0,20

Goed verlichtingsniveau

Binnenlandsebaan

GOW

4,43

0,71

0,05

Armaturen in bomen

Berlagedreef

ETW

4,03

2,10

0,52

Trottoir matig, rijbaan in orde

Rietvelddreef

ETW

2,75

0,90

0,33

Verlichtingsniveau in orde,

trottoir matig

Rietgors

ETW

1,43

0,60

0,42

Verlichtingsniveau te laag

De Kreek

Woon

2,68

1,00

0,37

Verlichtingsniveau in orde

Middenbaan

Winkel

7,33

3,90

0,53

Verlichtingsniveau in orde

Brugge

Bedrijven

8,50

5,50

0,65

Perfect niveau

 

GOW : gebiedsontsluitingsweg

ETW : erftoegangsweg

Woon : verblijfsgebied

Winkel : winkelgebied

Bedrijven : Bedrijventerrein

 

7.4 Conclusie

Het overgrote deel van de lichtmasten en de armaturen heeft een relatief jonge leeftijd. Dit pleit voor extra aandacht voor het beheer en onderhoud om dit jonge areaal in goede staat te houden. Met name in de oudere delen van Barendrecht bevinden zich nog verouderde lichtmasten en armaturen. Deze zullen met voorrang vervangen moeten worden.

 

  • -

    Lichtmasten: 90% van het bestand jonger dan 25 jaar

  • -

    Armaturen: 85% van het bestand jonger dan 25 jaar

 

Om het areaal beheersbaar te houden is het van groot belang dat er ruime aandacht geschonken wordt aan de keuze van de verlichtingsinstallatie.

 

Uit de inventarisatie blijkt verder dat er nog lagedruk-natrium lampen in verblijfsgebieden aanwezig zijn. Omdat het door deze lampsoort uitgestraalde licht geen kleurherkenning mogelijk maakt wordt algemeen geadviseerd deze lamp niet in verblijfsgebieden toe te passen. Het verdient aanbeveling om bij reconstructies en aanpassingen over te gaan op compact-fluorescentie lampen met wit licht en daarmee een hoge mate van kleurherkenning.

 

De beoordeling wijst uit dat door de hele gemeente Barendrecht middels een consequente keuze van materialen voor de openbare verlichting een duidelijk onderscheid gemaakt wordt tussen de functies van de diverse wegen en gebieden.

 

Knelpunten in het verlichtingsniveau zijn er geconstateerd in de oudere delen van de gemeente. Het verlichtingsniveau is op een aantal locaties nog redelijk maar de gelijkmatigheid voldoet niet aan de gestelde richtlijnen. Bij vervangingen is het derhalve noodzakelijk dat er kritisch gekeken wordt naar de mastafstanden en de toegepaste lichtpunthoogte. Daarnaast zijn er door de hele gemeente een aantal parkeervakken en parallelle paden die onvoldoende zijn verlicht.

8 Verlichtingskwaliteit

 

In dit hoofdstuk wordt een overzicht gegeven van de kwaliteit van de openbare verlichting, specifiek geënt op de situatie in de gemeente Barendrecht. Onderscheid wordt gemaakt naar de diverse openbare ruimtes en wordt aangegeven welk beleid de gemeente daarbij volgt. Waar opportuun worden knelpunten bekeken en aangegeven hoe die kunnen worden verbeterd.

 

8.1 Indeling wegcategorieën

De verlichtingsopstelling in een straat hangt sterk af van de soort weg, het gebruik van de weg, de vraag of fietsers op de rijbaan of op een eigen fietspad rijden, de verkeersintensiteiten, de eventuele verblijfsfunctie en dergelijke. Het is gebruikelijk de verschillende wegen in categorieën in te delen. Voor de verlichting is een beperkt aantal categorieën voldoende omdat niet veel verschillende verlichtingsniveaus bestaan. De categorieën, met inachtneming van de structuur volgens het Verkeersveiligheidsplan voor de gemeente Barendrecht, zijn:

 

Stroomwegen

Deze wegen zijn vooral bedoeld voor het snel verwerken van autoverkeer dat gebruik maakt van het totale wegennet, in principe alleen buiten de bebouwde kom. Voor de gemeente Barendrecht wordt echter toch uitgegaan van de benaming stroomweg voor de rondweg. Binnen het Duurzaam Veilig geldt dan het type regionale stroomweg. Op deze weg zijn de rijbanen fysiek van elkaar gescheiden en de kruispunten zijn, of worden, zoveel mogelijk uitgevoerd middels rotondes.

 

Voorbeelden van stroomwegen zijn: Dierensteinweg, Tuindersweg, Boezemweg, Leedeweg, Kilweg, Sweelincklaan, Henri Dunantlaan, IJsselmondse Randweg en de Carnisser Baan.

 

De maximum snelheid op deze wegen is 70 km/h.

 

Gebiedsontsluitingswegen

De gebiedsontsluitingswegen moeten een continue doorstroming van het verkeer mogelijk maken. Het is van belang dat mensen zich snel en eenvoudig kunnen verplaatsen over deze wegen. Van belang is dat de oversteekbaarheid en veiligheid voor het langzaam verkeer voldoende gewaarborgd is. De maximum snelheid op deze wegen is 50 km/h.

 

Voorbeelden van gebiedsontsluitingswegen zijn:

Barendrechtseweg, Binnenlandse Baan, Buitenlandse Baan, Dudokdreef en Noordersingel.

 

Erftoegangswegen en verblijfsgebieden

Dit zijn straten waaraan zich huizen, winkels, kleine bedrijven en dergelijke bevinden. Auto’s kunnen er worden geparkeerd. Voetgangers (waaronder kinderen en ouderen) moeten zich er veilig kunnen voelen.

 

De erftoegangswegen bevinden zich in verblijfsgebieden en zijn bedoeld om de woon- en eventueel winkelerven, toegankelijk te maken.

 

Voorbeelden van erftoegangswegen zijn: Arent Maertensvliet, Paddeweg, en Serenadelaan en Lauwersmeer.

 

Fietspaden

Fiets- en voetpaden worden onderscheiden in paden die direct aan de weg grenzen en paden die gescheiden zijn van de weg ofwel vrijliggend. De paden kunnen zich bevinden binnen een bebouwde omgeving als in het buitengebied.

In de gemeente Barendrecht is onderscheid gemaakt tussen het primaire fietsroutenet en het secundaire fietsroutenet.

Het primaire net, ofwel het lokaal verbindende net, heeft als functie het mogelijk maken van veilige, snelle en comfortabele fietsverplaatsingen tussen woonwijken onderling en attractiepunten.

Het secundaire fietsroutenet beslaat grotendeels de wegen en paden in en rond de bebouwde kom van Barendrecht. Deze paden hebben een beperkte regionale functie.

 

Overige gebieden

Niet als zodanig benoemd maar wel aanwezig binnen de gemeente Barendrecht zijn locaties of ruimten, waar omwille van het gebruik of uitstraling, extra aandacht geschonken moet worden aan het niveau en/of uitvoering van de openbare verlichting.

 

Deze locaties of ruimten zijn:

Centrumgebied en winkelgebieden

De gemeente hecht veel waarde aan de functie van het Centrum. Het is daarom van belang dat winkelend en uitgaand publiek zich thuis voelt. Het is de bedoeling dat een binnenstad of winkelpromenade publiek trekt. Men moet zich daar dan aangenaam en ontspannen voelen. Bij dergelijke locaties wordt veel waarde gehecht aan toegankelijkheid en uitstraling. Een mogelijkheid om deze eigenschappen te accentueren is het op zodanige wijze aanbrengen en uitvoeren van verlichting dat het een sprankelend en uitdagend geheel ontstaat.

Voor het Centrumgebied heeft de gemeente Barendrecht de ambitie uitgesproken om Centrum West en Centrum Oost zodanig met elkaar verbonden worden dat één centrum ontstaat alsmede invoering van voetgangersgebieden. Buiten deze genoemde functie heeft het centrum van Barendrecht uiteraard ook een verblijfsfunctie.

 

Foto 8.1: winkelgebied Middenbaan

 

Wegen op bedrijventerreinen

Uit oogpunt van bereikbaarheid worden bedrijventerreinen veelal gesitueerd aan de rand van de stad. De terreinen en wegen zijn ruim opgezet, de wegen over het algemeen geasfalteerd. De belangrijkste functie van de wegen is een ongestoorde verkeersafwikkeling mogelijk te maken.

 

Dergelijke wegen zijn te vinden op het bedrijventerrein Vaanpark, Dierenstein en Bijdorp.

 

Wegen buiten de kom

Deze wegen zijn bestemd voor alle verkeer en vormen een belangrijke verbinding tussen de gemeente Barendrecht en de omliggende gemeenten. Dergelijke wegen zijn hier over het algemeen voorzien van oriëntatie verlichting. Een installatie volgens de NPR zal worden aangelegd indien dit om redenen van verkeers- of sociale veiligheid noodzakelijk wordt geacht. Een belangrijk deel van de wegen buiten de bebouwde kom is eigendom en beheer van het Waterschap IJsselmonde.

Op deze wegen geldt in veel gevallen een maximum snelheid van 60 km/u.

 

Wegen buiten de bebouwde kom zijn onder andere: 3e Barendrechtseweg, Carnisseweg, Koedood, Ziedewijdsedijk, Achterzeedijk en IJsselmondse Randweg.

 

Foto 8.2: 3e Barendrechtseweg: buiten de kom

 

8.2 Overzicht en onderbouwing verlichtingskwaliteit

Uitgaande van de wegcategorieën, omschreven in paragraaf 8.1 kan de verlichtingskwaliteit worden samengevat in onderstaande tabel.

 

 

NPR richtlijn

13201-1

Gemeten

Waarde

in lux

Keuze

NPR

klasse

Bijhorende parameters

Groep

Klasse

Lgem

[cd/m2]

Uo

Ul

Egem

[lux]

Emin

[lux]

Stroomwegen

 

  •  

A2

ME 4A

-

ME 4A

0,75

0,4

0,6

Gebiedsontsluitingswegen

 

  •  

B1

ME 4B

4 - 10

ME 4B

0,75

0,4

0,5

Erftoegangswegen

 

  •  

D3 – 4

S 3 – 5

1,5 - 4

S 3 – 5

0,2

3 – 7,5

0,6

Fietspaden

 

  • Algemeen

C1

S 6

-

S 6

0,3

2

0,6

  • Buiten verblijfsgebieden

C1

S 3 – 5

-

S 3 – 5

0,2

3 – 7,5

0,6

Centrum en Winkelgebied

 

  • algemeen winkelgebied

E2

S 3

7

S 3 – 4

0,2

5 – 7,5

1,0

  • verblijfsgebied

E2

S 5

2,6

S 4 – 5

0,2

3 – 5

0,6

Bedrijventerreinen

 

  •  

B2

ME 5

8,5

ME 5

0,5

0,35

0,4

Wegen buiten de kom

  • indien noodzakelijk

B2

ME 5

-

ME 5

0,5

0,35

0,4

Tabel 8.1: Typering verlichtingskwaliteit naar wegcategorieën.

 

Legenda:

  • Lgem : de gemiddelde wegdekluminantie in candela per vierkante meter;

  • Uo : de absolute gelijkmatigheid (van de verlichtingssterkte);

  • Ul : de langsgelijkmatigheid (van de verlichtingssterkte);

  • Egem : de gemiddelde verlichtingssterkte in lux (lumen per vierkante meter);

  • Emin : de minimale verlichtingssterkte in lux.

Voor een compleet overzicht met volledige beschrijving per categorie en een nadere uitleg van de gebruikte termen, wordt verwezen naar de Nota van Toelichting.

 

In de tabel genoemde waarden zijn de minimumwaarden. Lagere waarden worden als ongewenst beschouwd, hogere waarden zijn niet nodig en kosten meer geld. Omdat de waarden als minimum worden beschouwd is het onjuist situaties toe te laten, die een verlichting met lagere waarden veroorzaken.

Bovendien moet er voor worden gezorgd, dat de lampen allen branden en voldoende lichtopbrengst hebben. Dit kan het beste worden bereikt met een goed afgestemd preventief- en correctief onderhoud. Hierbij moet bijvoorbeeld het groepsgewijs vervangen van lampen, armaturen en/of masten worden toegepast, op het moment dat het langer in gebruik houden van de lampen zou leiden tot een te grote lampuitval door ouderdom.

 

Bij het bepalen van de voor de gemeente Barendrecht gewenste verlichtingskwaliteit, is gebruik gemaakt van de volgende elementen:

  • beleidsuitgangspunten en wensen van de gemeente Barendrecht;

  • Nederlandse praktijkrichtlijn NPR 13201-1; openbare verlichting – Deel 1: Kwaliteitscriteria;

  • de voorwaarden voor het behalen van het Politiekeurmerk Veilig Wonen;

  • lichtsterktemetingen uitgevoerd in de gemeente Barendrecht;

  • ervaringscijfers bij overige gemeenten in Nederland;

  • ervaringscijfers van CityTec B.V.

Met name de beleidsuitgangspunten van de gemeente Barendrecht hebben een belangrijke bijdrage geleverd aan het vaststellen van de gewenste verlichtingskwaliteit. Het (zoveel mogelijk) verhogen van de verkeersveiligheid alsmede het verhogen van de kwaliteit van de belevingswaarde van de openbare ruimte zijn hierbij de belangrijkste invalshoeken geweest. Uiteraard speelde ook de sociale veiligheid in deze afwegingen een belangrijke rol.

 

Na het analyseren en toepassen van de bovengenoemde elementen kan worden vastgesteld dat de richtlijnen van de gemeente Barendrecht de inzichten van de NSvV grotendeels volgen. Voor alle categorieën geldt dat de gekozen waarden in de gemiddelde range van de nieuwe richtlijn, de NPR 13201 - 1 liggen.

 

8.3 Bedrijfstijden verlichting

De inschakeling van de openbare verlichting binnen de gemeente Barendrecht geschiedt doormiddel van een toonfrequent (TF) signaal wat over het laagspanningsnet gezonden wordt en waarop de TF-ontvangers reageren en zo de installatie uit of in schakelen. Deze wijze van schakelen is gekoppeld aan een astronomisch uurwerk, gecorrigeerd voor de zomer- en wintertijd. De totale bedrijfstijd komt neer op ongeveer 4100 branduren per jaar.

 

De normale schakeltijden voor de openbare verlichting zijn:

  • IN : een half uur na zonsopgang

  • UIT : een half uur voor zonsopgang

Deze schakeltijden kunnen enigszins variëren doordat een venster van lichtcellen binnen een topografisch gebied gecreëerd is. Dit gebied loopt van Vianen tot Stellendam. Verspreid over dit gebied zijn 5 lichtcellen geplaatst. Door dit venster kunnen uit- en inschakel momenten verschuiven.

De condities voor het inschakelen zijn de volgende;

  • 1.

    Bij zonsondergang worden lichtcellen vrijgegeven. Indien 3 van de 5 cellen ingeschakeld zijn volgt ontsteking van de openbare verlichting.

  • 2.

    30 minuten na zonsondergang wordt de openbare verlichting altijd ontstoken.

De condities voor het uitschakelen zijn de volgende;

  • 1.

    30 minuten voor zonsopgang worden lichtcellen vrijgegeven. Indien 3 van de 5 cellen uitgeschakeld zijn volgt het doven van de openbare verlichting.

  • 2.

    Bij zonsopgang wordt de openbare verlichting altijd gedoofd.

Met deze aanvullende schakeling wordt voorzien in een belangrijke behoefte. Wanneer het namelijk in de vroege- en late wintertijden de spits langer donker is door de weersomstandigheden zal de openbare verlichting langer beschikbaar zijn.

Bij extreem helder weer zal de verlichting korter branden, dit levert weer een energiebesparing op.

9 Keuze verlichtingsinstallatie

 

Een openbare verlichtingsinstallatie bestaat in hoofdzaak uit een drietal elementen, te weten;

  • lichtmasten:

  • armaturen:

  • lampen.

Uiteraard behoren naast deze elementen ook de voeding van de openbare verlichtingsinstallatie daartoe, met name kabels en ontsteekpunten, deze worden in dit verband echter buiten beschouwing gelaten.

 

De keuze uit alle soorten installaties is onbeperkt waar het om een nieuw te plaatsen installatie betreft. Bij vervanging is dat anders: de plaats van de lichtmasten wordt uit kostenoverweging meestal niet veranderd. Hiermee liggen de mastafstand en vaak ook de lichtpunthoogte vast. Dit beperkt de keuze van lamp en armatuur aanzienlijk. Bij herinrichting van een straat, door profielwijzigingen of veranderd gebruik, is het mogelijk om een nieuwe indeling van de masten te maken.

Voor Barendrecht geldt dat met deze aanpak grote delen van de bestaande verlichting redelijk kunnen worden aangepast aan de nieuw te kiezen standaardinstallatie per wegcategorie, maar er zijn ook een aantal gevallen waarin een afwijkende installatie nodig zal zijn.

Hoewel de keuze van de installatie dus afhankelijk is van de bestaande verlichting in elke straat volgen hier toch enkele algemene uitgangspunten.

 

In de Nota van Toelichting wordt per wegcategorie een aanbeveling gedaan voor de keuze van de materialen.

 

9.1 Lichtmasten

Onder een lichtmast wordt verstaan een in of op de grond geplaatste paal waaraan of waarop een armatuur bevestigd is. In de gemeente Barendrecht worden zowel stalen als aluminium lichtmas¬ten toegepast. De stalen lichtmasten zijn voorzien van een poedercoating. De lichtmasten die toegepast worden dienen genormaliseerd te zijn volgens NEN-EN 40-2 en te voldoen aan de Nederlandse Praktijk Richtlijn NPR 993.

Indien een armatuur, om praktische redenen, meer boven de weg moet worden aangebracht zal op de mast een uithouder of uitlegger gemonteerd worden. De lengte van een lichtmast, de zogenaamde lichtpunthoogte, in combinatie met de lichtpunt afstand, is van belang voor de gelijkmatigheid van de verlichting. In woonstraten zullen lichtmasten niet hoger zijn dan 3,5 tot 6,0 meter, voor gebiedsontsluitingswegen kan een lichtpunthoogte van 8 tot 12 meter noodzakelijk zijn.

 

De theoretische levensduur van lichtmasten wordt vastgesteld op 30 tot 35 jaar.

 

9.2 Armaturen

Het armatuur is de behuizing waarin de lichtbron is aangebracht en zorgt dus voor bescherming van de lichtbron, maar de belangrijkste functie is echter het sturen van het licht vanuit de lichtbron naar een te verlichten oppervlak.

 

Armaturen zijn te onderscheiden in drie categorieën, te weten;

  • functionele armaturen;

  • functioneel/decoratieve armaturen;

  • decoratieve armaturen.

Functionele armaturen zijn ontworpen om de lichtopbrengst van een lamp zo efficiënt mogelijk te verdelen. Dit zijn armaturen met een hoog rendement.

Esthetische overwegingen zijn van ondergeschikt belang.

 

Functioneel/decoratieve armaturen zijn armaturen waarbij er op de eerste plaats op gelet is de lichtopbrengst zo efficiënt mogelijk te verdelen, maar waarbij ook met het decoratieve aspect rekening is gehouden.

 

Decoratieve armaturen worden daar gekozen waar een speciale sfeer moet worden gecreëerd. De vormgeving zal een belangrijke rol spelen. Spectaculaire en spranke¬lende effecten kunnen worden bereikt met decoratieve armaturen. Nadeel is dat in veel gevallen het rendement van deze armaturen hoog is.

 

Voor armaturen wordt de theoretische levensduur vastgesteld op 20 jaar.

In de bijgaande Nota van Toelichting wordt verder ingegaan op de technische details.

 

Foto 9.1: voorbeelden van verlichtingsarmaturen in de gemeente Barendrecht

 

9.3 Lampen

De elektrische lamp is de lichtbron voor openbare verlichting, hierin wordt elektrische energie omgezet in licht. Bij het kiezen van een lichtbron voor een openbare verlichtingsinstallatie dient gelet te worden op de volgende punten:

  • lichtstroom;

  • kleurweergave;

  • rendement;

  • vorm;

  • kosten;

  • belasting voor het milieu.

Er is een grote verscheidenheid aan lamptypes leverbaar en elk daarvan heeft zijn eigen karakteristieke eigenschappen. Hieronder worden de in de openbare verlichting meest toegepaste lampen in het kort beschreven.

 

Compact fluorescentielampen. (typenamen: PLL-PLC-PLT)

Deze lampen worden op grote schaal in de openbare verlichting toegepast, vooral op plaatsen waar in het verleden staaf/buisvormige fluorescentie lampen werden toegepast. Het gebruik van deze lamp is aantrekkelijk gezien zijn goede rende-ment. De uitgestraalde kleur van deze lamp is "wit".

 

Staaf/buisvormige fluorescentielampen. ( typenaam:TL )

Deze lampen zijn langwerpig van vorm en zijn relatief lang. Op het ogenblik wordt deze lamp nog redelijk veel toegepast, maar hij wordt in steeds grotere mate vervangen door de compact-fluorescentielamp.

De kleurindruk van fluorescentielampen is "wit".

 

Hogedruk-natriumlampen. (typenaam: SON)

De lamp is leverbaar in zowel ovoïde (E) als in buisvormige (T) uitvoering. De "T"- uitvoering heeft een hoger rendement dan de “E” uitvoering (circa 5%), maar kan iets meer verblinding veroorzaken. Deze lamp is echter mechanisch sterker dan de “E” uitvoering. Door de verbeterde kleurweergave en kleurindruk is deze lamp goed toe te passen in gebieden waar sfeer belangrijk is, bijvoorbeeld winkelgebieden. Maar de lamp kan ook goed toegepast worden op wegen met een verkeersfunc¬tie binnen de bebouwde kom, zoals bijvoorbeeld gebiedsontsluitingswegen, waar naast een afwijken¬de kleurimpressie toch een goede gelaats- en kleurherkenning gewenst is. Deze groep van lampen levert een warme "goud/witte" kleur- impressie. Zij hebben een zeer efficiënt energieverbruik en lange levens¬duur.

 

Lagedruk-natriumlampen. (typenaam: SOX)

Deze lampen zijn met hun "gele" licht de meest energie-efficiënte lichtbron¬nen die thans leverbaar zijn. Als een laag energieverbruik de hoogste priori¬teit zou hebben, is dit een goede keuze. De hoge energie-efficiëntie gaat ten koste van de kleurweer¬gave hetgeen inhoudt dat kleurherkenning niet mogelijk is. Daarom is het ongewenst deze lamp toe te passen in woongebieden. Op wegen met voornamelijk een verkeersfunctie of bedrijventerreinen (zonder verblijfsfunctie) is de lamp zeer goed toepasbaar.

 

9.4 Vandalisme-bestendigheid

Een belangrijk punt van aandacht bij de keuze van de verlichtingsmiddelen is de

vandalisme-bestendigheid.

Om de kans op vernieling van de elementen zoveel mogelijk te beperken, zal de gemeente een beleid voeren waarbij gekozen wordt voor:

  • Lichtmasten, die zodanig geconstrueerd zijn dat zij bestand zijn tegen geweld.

  • Armaturen die uit zo min mogelijk trillingsgevoelige onderdelen bestaan.

  • Lampen die schokbestendig zijn.

10 Beheer, Onderhoud en Ontwerp

 

De gemeente Barendrecht is als wegbeheerder direct verantwoordelijk voor de kwaliteit van de openbare verlichtingsinstallatie [zie hoofdstuk 6]. Dit houdt in dat de gemeente een goed onderbouwd beleid moet voeren ten aanzien van het beheer en onderhoud van openbare verlichting. Hiermee is echter nog niet aan alle voorwaarden voldaan. De gemeente dient er ook op toe te zien dat ontwerp en aanleg aan de gestelde kwaliteitseisen voldoen. Het is dus van belang dat voor het “product” openbare verlichting gespecialiseerde bedrijven ingezet worden.

Om deze uitbestede werkzaamheden te kunnen beoordelen zal er binnen de gemeente Barendrecht voldoende kennis op het gebied van openbare verlichting aanwezig moeten zijn. Het streven naar kwaliteit stelt eisen aan het beheer, onderhoud en ontwerp van een openbare verlichtingsinstallatie. In dit hoofdstuk wordt daar nader op ingegaan.

 

10.1 Beheer

Onder beheer wordt verstaan het uitvoeren van de diverse beleidsdoelstellingen binnen de beschikbare middelen. Tot het beheer horen ondermeer het vertalen van de beleidsdoelstellingen naar technische en economische randvoorwaarden. Deze randvoorwaarden gelden voor het opzetten van planningen, voorbereiden, het opstellen van kostenramingen en uitvoeren van onderhoud. Daarnaast moet een goed opgezet beheer betrouwbare management informatie opleveren.

Om over deze management informatie te kunnen beschikken is een modern beheersysteem (bedrijfsmiddelen registratie systeem) noodzakelijk.

Uit een dergelijk systeem kunnen gegevens worden gegenereerd betreffende het aantal aangesloten objecten, de leeftijdsopbouw van de installatie, bepaling van onderhoudskosten, locatiegegevens installatie e.d.

Dit is veel uitgebreider dan vroeger, toen het beheer gericht was op incidentenbestrijding en enkel bestond uit het vervangen van lampen, reinigen armaturen en het uitvoeren van incidentele reparaties. Een goed technisch en administratief beheer zal leiden tot kostenreductie en voorspelbaarheid van uitgaven en een verhoging van kwaliteit.

 

Aan de andere kant moet de beheerder nieuwe ontwerpen kunnen laten beoordelen en zonodig de beschikking krijgen over een extra budget op het moment dat er een installatie wordt geplaatst die niet op de gangbare wijze kan worden onderhouden.

Deze situatie doet zich voor op locaties waar architectonische eisen de voorkeur krijgen ten opzichte van de functionele uitgangspunten.

10.1.1 Standaardisatie

Om een installatie zo efficiënt mogelijk te beheren zal er een standaard materialen pakket moeten worden samengesteld. Hierdoor zullen de magazijnvoorraden en logistieke kosten zo laag mogelijk kunnen worden gehouden. Daarnaast kan erbij schadegevallen sneller gereageerd worden om deze schades te verhelpen. Bij de keuze van een standaard installatie zal er rekening worden gehouden met de eisen zoals gesteld in het beeld kwaliteitsplan.

De toegepaste materialen dienen verder zo te zijn uitgevoerd dat onder alle omstandigheden het onderhoud op eenvoudige wijze kan worden uitgevoerd.

Het kiezen voor een standaard pakket wil niet zeggen dat een decoratieve installatie niet tot de mogelijkheden behoort, een dergelijke installatie zal juist bijdragen aan het vergroten van de herkenbaarheid en aantrekkelijkheid van de gemeente Barendrecht.

Bij toepassing van een decoratieve installatie mogen de functionele aspecten echter niet uit het oog worden verloren. Hiervoor is het noodzakelijk dat nieuwe ontwerpen altijd door de beheerder beoordeeld worden.

Daarnaast is het zo dat er bij een decoratieve installatie rekening moet worden gehouden met hogere installatie- en onderhoudskosten. Een punt van aandacht hierbij zijn de langere levertijden van een dergelijke installatie.

 

Voor de keuze van een nieuwe verlichtingsinstallatie conformeert de gemeente Barendrecht zich aan de in deze beleidsnota omschreven uitgangspunten

10.1.2 Communicatie “Storingen openbare verlichting”

De veiligheid op straat is gebaat bij een goed functionerende openbare verlichting. Niet alleen de verkeersveiligheid, maar ook het gevoel ´s avonds veilig op straat te kunnen lopen. Maar de verlichting op straat is een technische installatie. En die kan defect raken, technische mankementen, aanrijdingen, vandalisme, einde levensduur etc. De gemeente en haar installateur zullen hun uiterste best om dergelijke defecten zo snel mogelijk te herstellen. Daarvoor is men echter voor een deel afhankelijk van meldingen vanuit het publiek, in de nota van toelichting [hoofdstuk 1, paragraaf 1.11] wordt daar nader op ingegaan.

 

10.2 Onderhoud

Een verlichtingsinstallatie zal ontworpen moeten worden op basis van vooraf vastgestelde kwaliteitseisen [zie hoofdstuk 7]. Alleen op die wijze is de beheerder in staat een bepaald kwaliteitsniveau te realiseren en te handhaven. Juist onderhoud is hierbij noodzakelijk om dit niveau ook voor een langere termijn te garanderen.

Het eigenlijke onderhoud dient hiertoe te worden uitgevoerd met behulp van een gestructureerd onderhoudssysteem, waarbij onderscheid gemaakt wordt tussen correctief en preventief onderhoud.

Voor de gemeente Barendrecht houdt dit in dat er niet alleen op lampniveau onderhoud gepleegd zal worden maar dat de gehele installatie, zoals lichtmasten, armaturen, kabelnet e.d. daarbij betrokken moeten worden.

10.2.1 Preventief onderhoud

Een goed voorbeeld van preventief onderhoud is de groepsremplace. Dit houdt in: het groepsgewijs vervangen van lampen (lichtbronnen) na een vooraf bepaald aantal branduren. Deze branduren worden per lampsoort bepaald aan de hand van de technische gegevens en ervaringscijfers betreffende uitvalspercentages van lampen. Eigenlijk komt het erop neer dat lampen juist voor het einde van hun levensduur vervangen worden. De technische gegevens worden geleverd door de leverancier van de lampen, de ervaringscijfers dienen te worden aangeleverd door de instantie die de installatie onderhoud. Het beste is echter de ervaringscijfers te bepalen aan de hand van een daarop toegesneden beheerprogramma.

Groepsremplace zal echter gecombineerd moeten worden met het incidenteel verhelpen van storingen om te voorkomen dat lampen geruime tijd uit blijven staan.

 

Om inzicht te blijven houden in de kwalitatieve staat van de installatie dient gelijktijdig met zo’n groepsremplace de kwaliteit van de lichtobjecten te worden beoordeeld. Met behulp van een zogenaamde schadecatalogus kan de technische staat van een installatie worden aangegeven. De resultaten van deze methode kunnen verwerkt worden in een beheersysteem van waaruit onderhoudsprogramma’s kunnen worden opgesteld.

 

Naast het hiervoor genoemde, is het schilderen van stalen lichtmasten een vorm van preventief onderhoud waardoor de kwaliteit van de lichtmast langer gegarandeerd kan worden.

10.2.2 Correctief onderhoud

Onder correctief onderhoud wordt verstaan het op incidentele basis herstellen van schade als gevolg van storingen, vandalisme en aanrijdingen. Deze storingen kunnen op twee manieren worden geconstateerd; na melding van het publiek (de burger) of door een regelmatige inspectie van de installatie.

Deze inspectie op het functioneren van de lichtbronnen geschiedt een aantal malen per jaar, bijvoorbeeld aan het begin van de donkere periode, tijdens deze periode en aan het begin van het voorjaar. Geconstateerde defecten dienen hierna binnen 10 werkdagen te worden hersteld.

Controle van een installatie is met name van belang in het geval dat het een al wat oudere installatie betreft. De buitenzijde van een mast laat niet altijd zien wat de daadwerkelijke technische staat is. Door rondom de complete installatie stabiliteitsmetingen uit te voeren wordt een kwalitatief betrouwbaar beeld verkregen en komen de verborgen gebreken boven water. Door vooraf aan te geven welke masten er voor een meting in aanmerking komen, bijvoorbeeld masten ouder dan 25 jaar en lichtpunthoogte van 8 meter, kunnen de kosten voor zo’n meting beperkt worden. Bovendien biedt een dergelijke meting voordelen op het gebied van betrouwbaarheid, veiligheid, besparingen op het onderhoudsbudget en beperking van de aansprakelijkheid.

10.2.3 Vervangingsinvesteringen

Vervangingsinvesteringen (renovatie) vormen een belangrijk onderdeel in het onderhoudssysteem van de openbare verlichting in de gemeente Barendrecht. Het niet doen van vervangingsinvesteringen zal de kwaliteit van de installatie doen teruglopen. De financiële consequenties voor het doen van de noodzakelijke vervangingsinvesteringen worden aangegeven in hoofdstuk 12.

Vervangingen dienen een gunstig effect te hebben op de exploitatiekosten van de openbare verlichting, dit kan gerealiseerd worden door toepassing van energiezuinige lampen en onderhoudsarme verlichtingsmiddelen.

Bij renovatiewerken zal het uitgangspunt zijn dat bestaande mast locaties gehandhaafd blijven. Daar waar het verlichtingsniveau onvoldoende is zal de oplossing in eerste instantie gezocht worden in toepassing van armaturen met een hoger rendement en/of lampen met een hoger vermogen. De reden voor deze keuze zijn de hoge investeringen, in het geval van verplaatsing en bijplaatsing, als gevolg van werkzaamheden aan het kabelnet. Onvolkomenheden aan het verlichtingsniveau zullen uiteraard bij renovatiewerken worden weggewerkt.

 

10.3 Ontwerp en advies

Gedurende haar levensduur zal een installatie moeten blijven voldoen aan de vooraf gestelde eisen. Deze dienen door een ontwerper te zijn vastgelegd in te toetsen kwaliteitseisen voor toe te passen materialen, het verlichtingsniveau en de opstelling van de lichtmasten.

Het formuleren van dergelijke eisen vergt een specialisme op het technisch vakgebied daarnaast is het van belang rekening te houden met de maatschappelijke verantwoordelijkheid met betrekking tot het energieverbruik en het plaatsen van een installatie in de openbare ruimte. Vooraf zal dus goed overleg moeten plaatsvinden tussen de opdrachtgever, in veel gevallen ook de wegbeheerder, overige instanties (o.a. politie, groenbeheer) en de ontwerper. Het in een vroegtijdig stadium betrekken van het publiek bij een ontwerp kan bijdragen in het creëren van een breder draagvlak om goedkeuring te verkrijgen voor dat ontwerp.

Het is dus zaak dat de ontwerper cq. adviseur zich inleeft in de laatste ontwikkeling op technisch en maatschappelijk gebied om zodoende kennis en informatie te kunnen uitwisselen. Op technisch gebied is dat met name van belang waar het gaat om de richtlijnen voor openbare verlichting en het contact met leveranciers van verlichtingsmiddelen Op maatschappelijk gebied is het van belang om inzicht te hebben in de politieke verhoudingen en de wensen van burgers.

 

Het proces van de eerste gedachte tot realisatie kan er als volgt uit zien:

 

 

Bij nieuwbouwprojecten dienen ontwerpen van derden (o.a. projectontwikkelaars) altijd door of namens de gemeentelijke dienst Openbare werken te worden getoetst. Zij kan de toetsing ook uitbesteden aan daarin gespecialiseerde bedrijven. De toetsing zal plaatsvinden aan vooraf vastgestelde uitgangspunten en technische randvoorwaarden voor beheer en onderhoud.

11 Overige beleidsaspecten

11.1 Algemeen

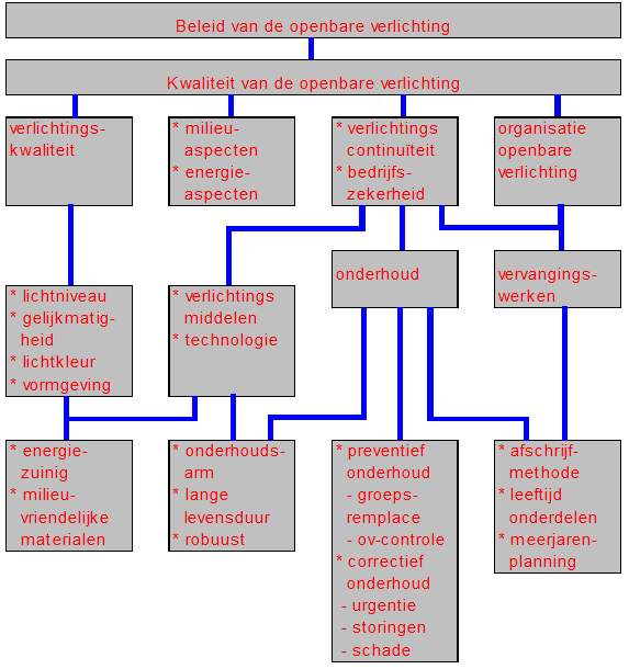
Bij de openbare verlichting gaat het niet alleen om de verlichtingskwaliteit, andere aspecten zoals milieu, energie, groen en onderhoud zijn eveneens van belang. Deze aspecten hangen nauw met elkaar samen en kunnen elkaar beïnvloeden. Gezamenlijk bepalen zij de kwaliteit en continuïteit van het openbare verlichtingssysteem, zoals onderstaande figuur laat zien.

In dit hoofdstuk worden deze aspecten nader belicht en waar nodig de bijbehorende beleidsvoorstellen geformuleerd.

 

Figuur 11.1: Belangrijke relaties betreffende openbare verlichting

 

11.2 Milieu

Het milieu speelt ook in de gemeente Barendrecht een belangrijke rol. Duurzaamheid en leefbaarheid zijn als speerpunten opgenomen in het Duurzaamheidsplan 2002-2006 [september 2002] voor de gemeente Barendrecht. Dit derde Barendrechtse Milieubeleidsplan heeft als credo: Duurzaam wonen, werken en recreëren in de gemeente Barendrecht.

Daarom dient nadrukkelijk te worden gekeken in hoeverre openbare verlichting een bijdrage levert aan de milieuproblematiek en op welke wijze deze geminimaliseerd kan worden.

Milieu-aspecten van de openbare verlichting zijn enerzijds de uitstoot van milieubelastende stoffen vanwege het energieverbruik en anderzijds de afvalstoffen die ontstaan bij zowel de fabricage van de verlichtingsmiddelen als bij het eind van de levensduur van deze middelen. Daarbij moet aandacht besteed worden aan de mogelijkheden van recycling van afvalstoffen.

 

In het algemeen moet worden opgemerkt dat bij de verlichtingsinstallaties geen gebruik meer wordt gemaakt van hogedruk-kwik lampen. Deze hebben een lager rendement dan de hogedruk-natrium lampen en zijn slecht voor het milieu door de relatief grote hoeveelheid kwik. Het voorstel is dan ook om bij installaties, die niet veranderd hoeven te worden uit oogpunt van verlichtingskenmerken, maar wel hogedruk-kwik lampen hebben, een ombouw te realiseren, of eventueel de vervanging in verband met ouderdom te vervroegen.

 

Verder moet in het belang van het milieu, bij het installeren van een openbare verlichtingsinstallatie rekening gehouden worden met:

  • Het toepassen van milieuvriendelijk geproduceerde materialen.

  • Het betrekken van de levensduur en recyclingmogelijkheden bij de keuze van de materialen.

Bij het onderhouden van een installatie moet rekening gehouden worden met:

  • Het toepassen van milieuvriendelijk geproduceerde materialen.

  • Het toepassen van milieuvriendelijke oppervlaktebescherming en/of oppervlaktebehandeling van de masten.

  • Het schilderen van masten met milieuvriendelijke materialen.

  • Het zoveel mogelijk hergebruiken van de vrijkomende materialen.

 

11.3 Energie

In het “Duurzaamheidsplan 2002-2006” [september 2002] wordt tevens de nadruk gelegd op het voorkomen van onnodig energiegebruik en toepassing van duurzame energiebronnen.

 

De volgende ambities en doelstellingen zijn gekozen;

 

  • Opstellen gemeentelijk energiebeleidsplan:

  • Verminderen energiegebruik door burgers en bedrijven;

  • Terugdringen CO2-emissie als gevolg van energieverbruik door gemeentelijke gebouwen van 25% in 2006 ten opzichte van 2002;

  • Komende 4 jaar elke 2 jaar een verdubbeling van het zonnecollectoren oppervlak.

 

Bij aanleg en aanpassing van de openbare verlichting wordt waar mogelijk een lamptype met hoog rendement toegepast. Dankzij dit beleid kan het gemiddelde energieverbruik per lichtpunt van de openbare verlichting verder dalen.

Door toepassing van elektronische voorschakelapparatuur, modernere lampen en armaturen zijn eveneens besparingen te bereiken.

 

Deze beleidsnota openbare verlichting geeft de kwaliteitswaarden voor de verlichting. De stelling luidt: òf een goede verlichting òf geen verlichting. Deze stelling is gekozen om schijnveiligheid tegen te gaan. Het toepassen van energiezuinige lampen, armaturen en elektronische voorschakelapparatuur, alsmede het effectiever inrichten van de omgeving, draagt bij aan een besparing op het energieverbruik.

 

11.4 Openbaar groen

De gemeente Barendrecht is rijk aan groen en de doelstelling is om de hoeveelheid groen verder uit te bereiden. Om die reden wordt in deze paragraaf nogmaals ingegaan op de wijze waarop de openbare verlichting en het openbaar groen zich tot elkaar verhouden. Ook in voorgaande hoofdstukken is dit onderwerp aan de orde geweest. Maar hier wordt de nadruk echter vooral gelegd op het oplossen van bestaande probleemsituaties en het voorkomen van nieuwe knelpunten. Het Groenbeheerplan gemeente Barendrecht, deel 1 Het Beleid [juli 1995] en deel 2 Het Beheer [juli 1997] zullen als uitgangspunt dienen bij te nemen maatregelen.

11.4.1 Bestaande situaties

Een belangrijk aandachtspunt kwestie voor de gemeente Barendrecht is de positie van lantaarns ten opzichte van bomen. Is er sprake van enige afscherming van het licht door enkele takken, dan kan opkronen van bomen een oplossing bieden, mits de verwachting is dat dit jarenlang goed blijft.

In bepaalde gevallen moet een lagere lichtpunthoogte of een langere uithouder het armatuur buiten het bladerdak brengen (en houden). Bij zeer jonge aanplant kan worden bezien of het verplaatsen van boompjes mogelijk is.

In alle gevallen waar een blijvende goede oplossing slechts mogelijk is door de lantaarnpalen te verplaatsen, zal de keuze hierop moeten vallen.

 

De bestaande knelpunten moeten in het uitvoeringsplan nader worden uitgewerkt. De oplossingen zijn zeer arbeidsintensief en kostbaar, in het bijzonder als de werkzaamheden niet in combinatie met andere werkzaamheden uitgevoerd kunnen worden. Voorgesteld wordt dan ook bestaande knelpunten in de afstemming tussen de openbare verlichting en het openbare groen zoveel mogelijk in samenhang met bestaande of te ontwikkelen renovatieplannen op te lossen. Hierdoor worden extra kosten zoveel mogelijk vermeden. Bij de uitvoering van de renovatiewerkzaamheden moeten de betrokkenen voor openbare verlichting en Openbaar Groen in een vroegtijdig stadium overleggen over de maatregelen die genomen moeten worden om het verlichtingsniveau weer op peil te brengen.

11.4.2 Nieuwe situaties

Voor nieuwe situaties en voor nieuwe omgevingen (bijvoorbeeld Carnisselande) geldt de nadrukkelijke eis dat een totaalontwerp, waarin masten en bomen zijn opgenomen, noodzakelijk is.

Er moeten richtlijnen worden ontwikkeld met het doel de groenvoorziening van het begin af aan zo goed mogelijk af te stemmen op de openbare verlichting.

Ook hier nogmaals de aandacht voor het Politiekeurmerk Veilig Wonen. Met name in nieuwe situaties is dit relatief eenvoudiger te realiseren.

 

Belangrijke aandachtspunten in dit verband bij het plaatsen van nieuwe installaties zijn:

  • De lichtmast nooit achter een boom of bomenrij plaatsen t.o.v. het verkeer.

  • Een minimale afstand van boom tot lichtmast aanhouden die gelijk is aan de lichtpunthoogte van de lichtmast.

  • (N.B.: het PolitieKeurmerk eist een afstand van 8,0 meter tussen mast en boom.)

12 Kosten, prioriteiten en fasering

 

De kosten voor de exploitatie en het onderhoud van de openbare verlichting bestaan uit een aantal componenten. Naast deze vaste jaarlijkse kosten zijn er nog de kosten voor aanpassingen, uitbreidingen en vervangingen van de openbare verlichting. Liberalisering van de energiemarkt, met als gevolg privatisering van energiebedrijven en ontkoppeling van openbare verlichtingsbedrijven, hebben de duidelijkheid over de prijsopbouw vergroot. Er moet echter worden vastgesteld dat het aantal administratieve handelingen, als gevolg van de toename van het aantal rekeningen, is toegenomen.

 

De kosten en rekeningen voor de exploitatie en onderhoud van de openbare verlichting zijn als volgt opgebouwd:

  • Onderhoud: rekening via OV – bedrijf (installateur);

  • Energieverbruik: rekening via het energiebedrijf;

  • Vergoeding voor het gebruik van het laagspanningsnet (de zogenaamde meeliftvergoeding en transportkosten): rekening via de netbeheerder.

Daarnaast zijn er nog de kosten voor uitbreiding en aanpassingen van de openbare verlichting.

Het grootste deel van deze kosten worden gedragen door de gemeente. In dit hoofdstuk wordt ingegaan op het huidige kostenniveau en de te verwachten kosten voor de komende 10 jaar.

 

Uit een inventarisatie van het lichtmastenbestand blijkt dat 90% van de lichtmasten en 85% van de armaturen jonger zijn dan 25 jaar. Om veroudering van de installatie te voorkomen moeten de komende jaren structurele vervangingen plaatsvinden.

 

Om de kosten te beperken moeten grootschalige vervangings- en vernieuwingsprojecten zoveel mogelijk gecombineerd worden met overige reconstructiewerkzaamheden. Daarnaast zullen specifieke knelpunten, zoals het verbeteren van de verlichting in verblijfsgebieden, als afzonderlijke verlichtingsprojecten aangemerkt worden.

 

Echte knelpunten staan los van afschrijvingstermijnen en dergelijke en moeten apart worden aangepakt. Ook hier is het goed rekening te houden met overige op korte termijn uit te voeren (reconstructie-)werkzaamheden; het kan goed zijn deze af te wachten. Per situatie moet de mogelijkheid tot uitstel worden beoordeeld, vooropgesteld dat het gewenste niveau met betrekking tot sociale, technische en verkeersveiligheid geen afbreuk wordt gedaan.

 

De technische levensduur van lichtmasten is vastgesteld op 30 tot 35 jaar en voor armaturen op 20 jaar. Het is aan te bevelen hiervoor een bandbreedte te hanteren. De bandbreedte maakt het mogelijk vervangingen wat te vervroegen of uit te stellen en zodoende op termijn een egalisatie te bereiken. Dergelijke aspecten moeten verwerkt worden in een vervangingsschema.

 

Concreet zijn de prioriteiten voor vervanging als volgt:

  • 1.

    Knelpunten zonodig onmiddellijk oplossen, zo mogelijk wachten op een grotere vervangingsslag, maar niet langer dan twee jaar uitstellen.

  • 2.

    Masten, die in de bandbreedte van de levensduur zijn of reeds gepasseerd, vervangen. Indien de armaturen niet de gewenste lampsoort bevatten of de maximale levensduur hebben of ouder zijn, eveneens vervangen;

De te nemen maatregelen teneinde de openbare verlichting in de gemeente Barendrecht te verbeteren zullen volgend zijn aan voorliggend beleid.

 

Gelet op het kostenniveau zullen te nemen maatregelen gefaseerd over de komende jaren worden uitgevoerd. Een eerste prioritering is reeds genoemd. In de volgende fasering wordt uitgegaan van een vervangingstermijn van 10 jaar:

  • Periode 2004 – 2006 (3 jaar): oplossen van de geïnventariseerde knelpunten.

  • Periode 2007 – 2016 (10 jaar): de openbare verlichting die binnen deze periode vervangen moet worden op het niveau van voorliggend beleid brengen, daarmee rekening houdende met de levensduur van de huidige installatie.

Inhoudelijk worden voor het bepalen van de fasering van de uitvoering van de openbare verlichting de volgende criteria beoordeeld (in volgorde van prioriteit):

  • sociale veiligheid;

  • verkeersveiligheid;

  • beschikbare middelen;

  • combinatiemogelijkheden met regulier onderhoud.

Deze vier criteria zullen elk jaar integraal moeten worden bezien bij het actualiseren van de meerjarenbegroting.

 

De maximale levensduur van lichtmasten en armaturen wordt door de gemeente Barendrecht vastgesteld op respectievelijk 35 (± 5 jaar) en 20 (± 3 jaar). De getallen tussen de haakjes geven de bandbreedte, deze maakt het mogelijk vervangingen wat te vervroegen of uit te stellen verlaten en op die manier op termijn een egalisatie te bereiken.

Op basis van de levensduur is bepaald hoeveel masten en armaturen in de komende 10 jaar vervangen dienen te worden. Hieruit volgt een totaalbudget voor de openbare verlichting die verdeeld kan worden over de komende 10 jaar.

 

Het totale budget voor vervanging binnen 10 jaar van het lichtmasten- en armaturenareaal in de gemeente Barendrecht, is berekend op € 1.152.000,- Om de knelpunten op te lossen moet een bedrag van € 238.000,- worden geïnvesteerd in de eerste 3 jaar. Dit bedrag zal nog verhoogd moeten worden met circa 20% teneinde verbeteringen aan de installatie door te voeren.

 

Een en ander betekent op jaarbasis de volgende vrij te maken budgetten:

  • 2004 – 2006: knelpunten + reguliere vervanging = € 234.000,--;

  • 2007 – 2016: reguliere vervanging = € 115.200,--.

In de bijlage wordt nader ingegaan op de totstandkoming van het kostenoverzicht.

13 Referenties en literatuur

 

Aan de totstandkoming van deze beleidsnota heeft de navolgende literatuur en onderzoeksrapporten bijgedragen:

  • 1.

    Nederlandse Praktijkrichtlijn NPR 13201-1 Openbare verlichting – Deel 1: Kwaliteitscriteria [Commissie openbare verlichting, NSVV, NEN, Arnhem, 2002];

  • 2.

    Aanbevelingen voor openbare verlichting, deel 3:Ontwerpen (basisinformatie en verlichtingskunde) van de NSvV [1997];

  • 3.

    Openbare verlichting voor verkeer en veiligheid [Dr. Ir. D.A. Schreuder, Kluwer, Deventer, 1996];

  • 4.

    Zich op licht, lichthinder aangepakt. [Rijkswaterstaat, dienst Weg- en Waterbouwkunde, Delft, november 1998];

  • 5.

    The Art of Lighting [ing. D.B. van der Lugt en ing. H. Albers, mei 1995]

  • 6.

    Website gemeente Barendrecht: http://www.barendrecht.nl;

  • 7.

    Verkeersveiligheidsplan gemeente Barendrecht [1996];

  • 8.

    Actualisering Verkeersveiligheidsplan gemeente Barendrecht [januari 2003];

  • 9.

    Groenbeheerplan gemeente Barendrecht, deel 1 – Het Beleid [juli 1995];

  • 10.

    Groenbeheerplan gemeente Barendrecht, deel 2 – Het Beheer [juli 1997];

  • 11.

    Duurzaamheidsplan 2002 – 2006 [september 2002];

  • 12.

    Beleidsprogramma gemeente Barendrecht 2002 – 2006 [juni 2002].

Aldus besloten in openbare vergadering van de raad van de gemeente Barendrecht van 26 april 2004,

de griffier,

mevrouw mr. G.E. Figge.

de voorzitter

M.Th. van de Wouw.

Naar boven