Beleidsregels intrekken omgevingsvergunning (artikel 2.33, lid 2 Wet algemene bepalingen omgevingsrecht)

Inleiding

Door de gemeente Lopik worden jaarlijks ongeveer 180 omgevingsvergunningen verleend, zowel aan particulieren als aan bedrijven. De meeste van deze vergunningen, worden vrij snel gerealiseerd nadat de vergunning is verleend. Het komt echter ook voor dat er geen of pas na een aantal jaren gebruik wordt gemaakt van de vergunning. Hiermee ontstaat een zogenaamde slapende vergunning, waarin de feitelijke situatie anders is dan de vergunde dan wel planologische situatie. Er komen momenteel situaties voor waarbij al tussen de 5 en 10 jaar geen

gebruik wordt gemaakt van de verleende omgevingsvergunning. Uit een eerste globale inventarisatie blijkt dat er momenteel circa 90 (nog) ongebruikte omgevingsvergunningen in omloop zijn. Dit betreft omgevingsvergunningen voor verschillende activiteiten waaronder bouwen. Deze vergunningen zijn voor een deel al oud (er zijn nog vergunningen uit 2008, 2010 en 2012 die nog niet zijn gebruikt). Een ander deel is recenter variërend van 2015 tot 2019.

 

Met het vaststellen en consequent uitvoeren van deze beleidsregel wordt een kader voor uw college en de ambtelijke organisatie gecreëerd bij de toepassing van de bevoegdheid een omgevingsvergunning voor bouwactiviteiten geheel of gedeeltelijk in te trekken. Voorts zijn beleidsregels in het belang van de rechtszekerheid en rechtsgelijkheid en wordt willekeur voorkomen. Op dit moment is er geen beleid in de gemeente Lopik

 

Noodzaak van intrekking

Als een vergunde omgevingsvergunning niet of pas na geruime tijd wordt gebruikt is dat om meerdere redenen onwenselijk:

  • -

    Planologische en stedenbouwkundige inzichten wijzigen. Het is onwenselijk dat een bouwplan wordt gerealiseerd dat strijdig is met die gewijzigde inzichten;

  • -

    Bouwtechnische regelgeving wijzigt. Denk hierbij aan aanscherping van warmte-isolatie eisen, constructieve eisen of brandveiligheidseisen. Het is onwenselijk dat bouwplannen worden gerealiseerd op basis van verouderde bouwtechnische regels.

  • -

    Het is onwenselijk dat omwonenden opeens geconfronteerd worden met de realisatie van een bouwplan of andere activiteit waarvoor jaren geleden een omgevingsvergunning is verleend; dergelijke “oude rechten” kunnen gemakkelijk leiden tot spanningen en conflicten.

  • -

    Het is onwenselijk voor het uiterlijk aanzien van de gemeente dat de werkzaamheden aan een (half-afgebouwd) bouwwerk lang stil liggen;

  • -

    Uit oogpunt van administratief beheer van de werkvoorraad, alsmede vanuit de optiek van de Wet basisregistratie adressen en gebouwen (Wet BAG) is het onwenselijk om slapende omgevingsvergunningen te hebben. Een dossier moet op gegeven moment kunnen worden afgesloten en gearchiveerd.

Bevoegdheid

De bevoegdheid tot intrekking van een omgevingsvergunning ligt bij het college van burgemeester en wethouders. De bevoegdheid is gemandateerd aan het afdelingshoofd Dienstverlening en ondermandaat verleend aan de casemanager. Door inkadering van deze bevoegdheid met behulp van deze beleidsregels wordt invulling gegeven aan het mandaat.

 

Inhoud

 

Considerans

Artikel 1 Begripsbepaling

Artikel 2 Intrekkingsregeling voor de activiteit bouwen, uitvoeren van een werk en slopen

Artikel 3 Intrekkingsregeling bij stilliggen bouwwerkzaamheden

Artikel 4 Intrekkingsregeling voor de activiteit planologisch strijdig gebruik

Artikel 5 Procedure tot intrekking van de omgevingsvergunning voor de activiteit bouwen

Artikel 6 Uitsluiting overige intrekkingsgronden

Artikel 7 Hardheidsclausule

Artikel 8 Citeertitel

Artikel 9 Inwerkingtreding

Toelichting

 

Considerans

Gelet op het bepaalde in artikel 1:3, lid 4 van de Algemene wet bestuursrecht (Awb), artikel 4:81 tot en met 4:84 Awb en artikel 2.33 lid 2 onder a van de Wet algemene bepalingen omgevingsrecht (Wabo) hebben wij beleidsregels vastgesteld voor het intrekken van de omgevingsvergunning voor de activiteiten bouwen, uitvoeren van een werk, slopen en strijdig planologisch gebruik.

Artikel 1 Begripsbepaling

In deze beleidsregels wordt verstaan onder:

  • a.

    Omgevingsvergunning voor de activiteit bouwen: vergunning voor een bouwactiviteit als bedoeld in artikel 2.1, lid 1 of artikel 2.2 van de Wet algemene bepalingen omgevingsrecht;

  • b.

    Intrekken: het geheel of gedeeltelijk intrekken van een omgevingsvergunning op grond van artikel 2.33, lid 2 van de Wet algemene bepalingen omgevingsrecht.

Artikel 2 Intrekkingsregeling van een vergunning voor de activiteit bouwen, uitvoeren van een werk en slopen

  • a.

    Conform het bepaalde in artikel 2.33, lid 2 van de Wet algemene bepalingen omgevingsrecht is het college van burgemeester en wethouders bevoegd om een verleende omgevingsvergunning voor de activiteit bouwen, uitvoeren van een werk en slopen geheel of gedeeltelijk in te trekken als er niet binnen 26 weken na het onherroepelijk worden van de verkregen omgevingsvergunning een begin is gemaakt met de werkzaamheden.

  • b.

    Enkel indien zich urgente en zwaarwegende planologische belangen voordoen wordt van deze bevoegdheid direct na 26 weken actief gebruik gemaakt. Doen zich geen urgente en zwaarwegende planologische belangen voor dan wordt na 52 weken na het onherroepelijk worden van de verleende vergunning gebruik gemaakt van deze bevoegdheid.

  • c.

    Onder ‘urgente en zwaarwegende planologische belangen’ wordt in dit kader een situatie verstaan, waarbij voor het gebied waarbinnen het vergunde activiteit is gesitueerd een bestemmingsplan in voorbereiding is en de vergunde activiteit het toekomstig planologisch kader frustreert. Hierbij moet ten minste sprake zijn van een ontwerpbestemmingsplan welke op grond van artikel 3.8 van de Wet ruimtelijke ordening ter inzage is gelegd en is gepubliceerd.

  • d.

    Aan elke vergunninghouder waarvan geconstateerd is dat niet tijdig na het onherroepelijk worden van een verleende omgevingsvergunning is begonnen met de werkzaamheden, wordt een voornemen tot intrekking van de verleende omgevingsvergunning bekend gemaakt conform artikel 5 van deze beleidsregels.

  • e.

    In het geval er een zienswijze is ingediend wordt bekeken of de ingediende zienswijze aanleiding geeft tot het gunnen van een ruimere termijn waarbinnen met de activiteit een begin moet zijn gemaakt.

  • f.

    Als aanleiding voor een ruimere termijn als bedoeld onder e worden beschouwd:

    • -

      Concreet vooruitzicht dat binnen een aanvaardbare termijn alsnog wordt gestart met de werkzaamheden. De vergunninghouder kan met concrete documenten (geaccepteerde offerte van een bouw ondernemer, facturen van bestelde bouwmaterialen en/of hiermee gelijk te stellen documenten) zijn intentie tot het starten van de werkzaamheden aantonen; en/of

    • -

      Aantoonbare persoonlijke omstandigheden van de vergunninghouder waardoor een ruimere termijn wenselijk is. Een ruimere termijn wordt enkel gegund indien de persoonlijke omstandigheid zich niet meer dan 26 weken voor de start van de intrekkingsprocedure heeft voorgedaan of deze op dat moment nog voortduurt.

  • g.

    De ruimere termijn als bedoeld onder e bedraagt nooit meer dan 52 weken te rekenen vanaf het moment van bekendmaking van het voornemen tot intrekken van de omgevingsvergunning.

Artikel 3 Intrekkingsregeling bij stilliggen van de bouwwerkzaamheden

  • a.

    Aan elke vergunninghouder met een omgevingsvergunning voor de activiteit bouwen waarbij geconstateerd wordt dat het bouwen 26 weken heeft stilgelegen, wordt een voornemen tot intrekking van de verleende vergunning bekendgemaakt conform artikel 6 van deze beleidsregels.

  • b.

    In het geval er een zienswijze is ingediend wordt bekeken of de ingediende zienswijze aanleiding geeft tot het gunnen van een ruimere termijn waarbinnen weer gestart moet worden met het bouwen.

    • -

      De vergunninghouder kan met concrete documenten (geaccepteerde offerte van een bouw ondernemer, facturen van bestelde bouwmaterialen en/of hiermee gelijk te stellen documenten) zijn intentie tot het hervatten van de bouw aantonen.

    • -

      De vergunninghouder kan persoonlijke omstandigheden opvoeren.

  • c.

    De termijn bedoeld onder c wordt naar redelijkheid en in het licht van het concrete geval bepaald, maar bedraagt niet meer dan 52 weken na bekendmaken van het voornemen tot intrekking. .

Artikel 4 Intrekkingsregeling voor de activiteit strijdig gebruik

  • a.

    Volgens artikel 2.33, lid 2 van de Wabo is het college van burgemeester en wethouders bevoegd om een omgevingsvergunning die betrekking heeft op een activiteit als bedoeld in artikel 2.1, eerste lid met uitzondering van a, b of g of artikel 2.2 van de Wet algemene bepalingen omgevingsrecht (Wabo) geheel of gedeeltelijk in te trekken als gedurende 3 jaar geen begin is gemaakt met de werkzaamheden;

  • b.

    Van deze bevoegdheid wordt gebruik gemaakt als er gedurende 3 jaar na het onherroepelijk worden van een vergunning geheel of gedeeltelijk geen handendelingen zijn verricht.

Artikel 5 Procedure tot intrekking van de omgevingsvergunning voor de activiteit bouwen

  • 1.

    Indien de omgevingsvergunning tot stand is gekomen met de reguliere voorbereidingsprocedure:

    • a.

      krijgen belanghebbenden voordat een omgevingsvergunning wordt ingetrokken de gelegenheid om hierover binnen een redelijke termijn een zienswijze naar voren te brengen (conform artikel 4:8 van de Algemene wet bestuursrecht). Deze redelijke termijn is bepaald op 4 weken.

    • b.

      de gemeente neemt binnen 8 weken na het verstrijken van de in lid 1 bedoelde zienswijzetermijn een besluit over het al dan niet intrekken van de omgevingsvergunning, conform deze beleidsregels.

    • c.

      het besluit tot intrekking van de omgevingsvergunning voor de activiteit bouwen wordt bekendgemaakt aan vergunninghouder en eventuele derde belanghebbenden en wordt gepubliceerd in een huis-aan-huisblad.

  • 2.

    Indien de omgevingsvergunning voor de activiteit tot stand is gekomen met de uitgebreide voorbereidingsprocedure:

    • a.

      wordt voordat een omgevingsvergunning voor de activiteit wordt ingetrokken het ontwerp van het te nemen besluit gedurende 6 weken ter inzage gelegd.

      Voorafgaand aan deze terinzagelegging wordt een kennisgeving van het ontwerpbesluit gepubliceerd in een huis-aan-huisblad.

    • b.

      belanghebbenden kunnen zowel schriftelijk als mondeling hun zienswijze over het ontwerp naar voren brengen.

    • c.

      indien er geen zienswijzen naar voren zijn gebracht neemt de gemeente binnen 4 weken nadat de termijn voor het naar voren brengen van zienswijzen is verstreken het besluit. Indien er wel zienswijzen naar voren zijn gebracht neemt de gemeente het besluit uiterlijk 12 weken na de terinzagelegging (conform artikel 3:18 Awb).

    • d.

      het besluit tot intrekking van de omgevingsvergunning voor de activiteit wordt bekendgemaakt aan vergunninghouder en eventueel derde belanghebbenden en wordt gepubliceerd in een huis-aan-huisblad.

Artikel 6 Overige intrekkingsgronden

Deze beleidsregels laten de besluitvorming over de overige in artikel 2.33 van de Wet algemene bepalingen omgevingsrecht opgenomen intrekkingsgronden onverlet.

Artikel 7 Hardheidsclausule

Er wordt volgens deze beleidsregels gehandeld tenzij dat voor één of meer belanghebbenden, daaronder begrepen de gemeente Lopik, gevolgen heeft die onevenredig zijn in verhouding tot de met de beleidsregels te dienen doelen.

Artikel 8 Citeertitel

Deze beleidsregels kunnen worden aangehaald als “Beleidsregels intrekken omgevingsvergunning gemeente Lopik”.

Artikel 9 Inwerkingtreding

Deze beleidsregels treden in werking de dag na bekendmaking.

Aldus vastgesteld in de vergadering van het college van B&W van 10 september 2019.

Toelichting

Algemeen

In artikel 2.33 van de Wet algemene bepalingen omgevingsrecht (Wabo) is voor het college van burgemeester en wethouders de bevoegdheid vastgelegd om een omgevingsvergunning geheel of gedeeltelijk in te trekken. Het is wenselijk om bovenstaande bevoegdheid concreet uit te werken in een beleidsregel en een actief intrekkingsbeleid te hanteren. In deze beleidsregels zijn richtlijnen opgenomen over de procedure die wordt doorlopen en moet leiden tot het intrekken van (oude) omgevingsvergunningen voor de activiteit bouwen. Hiermee voorkomen we dat aan ‘verouderde’ bouwplannen, die mogelijk niet meer voldoen aan de op dat moment geldende voorschriften, uitvoering wordt gegeven.

 

Met de beleidsregels wordt ook rechtszekerheid en rechtsgelijkheid gecreëerd voor betrokken partijen en belanghebbenden. Tevens kunnen ze bijdragen aan een goede ruimtelijke ordening, met name bij veranderde planologische inzichten. Ook is dit beleid wenselijk vanuit het oogpunt van de Basisadministratie Adressen en Gebouwen (BAG). In de BAG worden gegevens en brondocumenten (in dit geval de omgevingsvergunning voor de activiteit bouwen) vastgelegd van onder meer panden en verblijfsobjecten. Het verlenen van een omgevingsvergunning voor de activiteit bouwen kan leiden tot het ontstaan van een nieuw pand of verblijfsobject of uitbreiding daarvan. Vanaf het moment dat de omgevingsvergunning voor de activiteit bouwen is verleend, worden de (voorlopige) gegevens van een nieuw of gewijzigd pand en/of verblijfsobject vastgelegd in de Basisadministratie Adressen en Gebouwen (BAG).

 

Om te waarborgen dat de meest actuele gegevens in de BAG worden vastgelegd heeft het de voorkeur eerder opgenomen voorlopige gegevens uit de BAG te verwijderen op het moment dat duidelijk wordt dat een verleende omgevingsvergunning voor de activiteit bouwen niet wordt geëffectueerd. De actualiteit wordt gewaarborgd door het vaststellen van en actief uitvoering geven aan het intrekkingsbeleid.

 

Tenslotte is er vanuit het oogpunt van een effectief beheer van de werkvoorraad noodzaak om dossiers af te kunnen sluiten. Vanwege de toezichthoudende taken van de gemeente tijdens de bouw, blijft een vergunning in de werkvoorraad totdat de bouw is afgerond. Het langjarig meetorsen van verleende vergunningen leidt tot in efficiency.

 

Artikelsgewijs

 

Artikel 1

In dit artikel zijn de begripsbepalingen opgenomen.

 

Artikel 2

Dit artikel bepaalt dat, indien er geen ‘urgente en zwaarwegende planologische belangen’ zijn, een omgevingsvergunning voor de activiteit bouwen, uitvoeren van werkzaamheden en slopen, waarvan geen gebruik is gemaakt binnen 52 weken na het onherroepelijk worden van de verleende omgevingsvergunning, wordt ingetrokken. De termijn van 52 weken is tot stand gekomen, rekening houdend met diverse aspecten die invloed kunnen hebben op het bouwproces. Hierbij kan worden gedacht aan:

  • -

    De planning van de bouw (moment vergunningverlening, aanvraag offertes, de keuze van en de planning van de aannemer);

  • -

    Vertragende omstandigheden als het weer en persoonlijke gebeurtenissen;

  • -

    De wettelijke termijn die intrekking vanaf 26 weken mogelijk maakt.

Sub e van dit artikel biedt de mogelijkheid om in concrete gevallen (onder f) een ruimere termijn te bieden met een maximum van 52 weken extra (onder g).

 

Artikel 3

Dit artikel bepaalt dat een omgevingsvergunning voor de activiteit bouwen, waarbij het bouwen gedurende 26 weken aaneengesloten heeft stilgelegen, wordt ingetrokken. De termijn start op het moment van de constatering dat het bouwen stilligt. De termijn die hier wordt gehanteerd is aanzienlijk korter dan bij het uitblijven van de aanvang van de bouw. Reden hiervoor is dat wanneer wordt geconstateerd dat de bouw stilligt er al een aanzienlijke periode is verstreken vanaf het onherroepelijk worden van de omgevingsvergunning. Daarnaast zijn niet voltooide gebouwen bouwkundig en ruimtelijk ongewenst. Het komt de bouw en het bouwwerk niet ten goede wanneer de constructie en bouwelementen langdurig in ‘weer en wind’ liggen. Ten aanzien van het straatbeeld is een gebouw in aanbouw niet wenselijk. In een nieuwbouwwijk kan dit tevens ongewenste gevolgen hebben gezien de fasering en inrichting van het openbaar terrein zoals de straatinrichting. Sub b en c van dit artikel bieden de mogelijkheid om in concrete gevallen een ruimere termijn te bieden met een maximum van 52 weken extra.

 

Artikel 4

Voor de activiteit planologisch strijdig gebruik geldt een andere termijn voor intrekking dan voor bijvoorbeeld de activiteit bouwen. In artikel 2.33, tweede lid onder a Wet algemene bepalingen omgevingsrecht is bepaald dat voor deze activiteit (artikel 2.1., eerste lid onder c) een periode van 3 jaar geldt waarin geen gebruik is gemaakt van de verleende vergunning. Vergunningen waarmee afwijkend planologisch gebruik wordt toegestaan dat na 3 jaar nog altijd niet is gerealiseerd moeten worden ingetrokken om de rechtszekerheid van de omwonenden niet in het geding te brengen. De wettelijke termijn wordt hier gehanteerd omdat deze als voldoende lang wordt beschouwd.

 

Artikel 5

In dit artikel leest u de procedure die wordt doorlopen voor het intrekken van een omgevingsvergunning voor de activiteit bouwen. De procedure maakt onderscheid naar omgevingsvergunningen die tot stand zijn gekomen met de reguliere en met de uitgebreide voorbereidingsprocedure. Belanghebbenden worden in de gelegenheid gesteld om hun zienswijzen naar voren te brengen. Deze worden vervolgens meegenomen in de overwegingen die leiden tot het besluit over intrekking van de omgevingsvergunning. Indien een omgevingsvergunning is ingetrokken publiceren wij dit in het “Het Kontakt.”

 

Artikel 6

Met dit artikel wordt aangegeven dat deze beleidsregels de overige in artikel 3.22 Wabo aangegeven situaties waarin een omgevingsvergunning ingetrokken kan worden onbelemmerd laten.

 

Artikel 7

Dit artikel biedt de mogelijkheid om, indien het intrekkingsbesluit onevenredige gevolgen heeft ten opzichte van het doel dat wordt nagestreefd, af te zien van het intrekken van de omgevingsvergunning.

 

Artikel 8

Dit artikel geeft de citeertitel van deze beleidsregels weer.

 

Artikel 9

Dit artikel regelt de inwerkingtreding van deze beleidsregels.

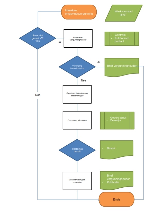
Bijlage 1 Proces intrekking omgevingsvergunningen

 

Intrekking omgevingsvergunningen conform het bepaalde in artikel 2.33, lid 2 van de Wet administratieve bepalingen omgevingsrecht en de Beleidsregels intrekken omgevingsvergunning gemeente Lopik”.

 

Processtappen

 

  • 1.

    Controle werkvoorraad Bouw- en Woningtoezicht (hierna: BWT)

    Afgegeven vergunningen worden geregistreerd op de Excellijst ‘werkvoorraad BWT’. Op deze lijst wordt bijgehouden welke vergunningen zijn afgegeven en wat de status na afgifte is (niet gestart, in uitvoering, gereed). Indien 52 weken zijn verstreken sinds de datum van afgifte van de vergunning wordt beoordeeld of de vergunning moet worden ingetrokken. Om dit vast te stellen voert de toezichthouder controle in het veld uit of de bouw is gestart is. Is dit niet het geval dan neemt de toezichthouder (telefonisch) contact op met de vergunninghouder en informeert bij de vergunninghouder of deze gebruik wenst te maken van de vergunning en binnen welke termijn.

  • 2.

    Verlenging instandhouding

    Indien de vergunninghouder in de toekomst nog gebruik wil maken van de vergunning is verlenging van de instandhouding mogelijk. Verlening vindt alleen plaats als er voldoende objectieve informatie is dat de uitvoering ook binnen de termijn van verlenging plaatsvindt. Verlenging is mogelijk tot maximaal 1 jaar en wordt schriftelijk bevestigd door de toezichthouder.

  • 3.

    Overdracht aan casemanager

    Als de vergunninghouder aangeeft dat er geen gebruik meer wordt gemaakt van de vergunning of nadat de verlengingstermijn is verstreken draagt de toezichthouder het dossier over aan de casemanager om de vergunning in te trekken.

  • 4.

    Procedure intrekking

    De procedure van intrekking wordt uitgevoerd door de casemanager (in mandaat). De casemanager stelt een ontwerpbesluit tot intrekking op en verstuurd deze aan de vergunninghouder. De vergunninghouder kan binnen 4 weken na datum van bekendmaking van het ontwerpbesluit een zienswijze indienen. Na ommekomst van de zienswijzetermijn stelt de casemanager een definitief besluit op, waarbij een eventueel ingediende zienswijze wordt betrokken.

  • 5.

    Besluit

    Indien een eventuele zienswijze geen aanleiding geeft tot een gewijzigd besluit wordt het ontwerpbesluit omgezet in een definitief besluit. Als de zienswijze aanleiding geeft tot verlenging van de instandhouding wordt een brief ter bevestiging aan de vergunninghouder gestuurd, waarbij een termijn van maximaal 1 jaar wordt geboden.

  • 6.

    Bekendmaking en publicatie

    Het besluit wordt verzonden aan de vergunninghouder en tevens bekend gemaakt in Het Kontakt. Een besluit treedt in werking na bekendmaking. Het dossier wordt door de casemanager afgesloten en overgedragen aan het archief. Bij verlenging van de termijn wordt het dossier overgedragen aan de toezichthouder.

 

 

Naar boven