Organisatiebesluit gemeente Baarn 2022

 

Het college van burgemeester en wethouders van de gemeente Baarn,

 

gelet op artikel 160, lid 1, onder c van de Gemeentewet,

gelet op het advies van de Ondernemingsraad d.d. 24 juni 2016,

gelet op het collegebesluit (16CV000247) “Organisatieontwikkeling” d.d. 5 juli 2016,

gelet op het advies van de Ondernemingsraad d.d. 8 oktober 2020

gelet op het collegebesluit (179118) d.d. “Eindrapportage BMC Quick scan organisatie ontwikkeling” d.d. 20 oktober 2020

 

overwegende dat:

 

het college van burgemeester en wethouders op 5 juli 2016 de visie en waarden van de gemeentelijke organisatie van de gemeente Baarn zoals opgenomen in ‘Organisatievisie Baarn’ heeft vastgesteld;

het college van burgemeester en wethouders op 5 juli 2016 de organisatiestructuur van de gemeentelijke organisatie zoals opgenomen in ‘Organisatievisie Baarn’ met als ingangsdatum 1 januari 2017 heeft vastgesteld;

de Ondernemingsraad op 24 juni 2016 heeft geadviseerd over de notitie “Organisatievisie Baarn”, in het bijzonder over:

de organisatiestructuur;

het besturings- en managementmodel;

de visie en de waarden van de gemeentelijke organisatie;

het college op 20 oktober 2020 heeft besloten dat vanaf 1 januari 2021 wordt gewerkt met een eenhoofdige directie

in de ‘Organisatievisie Baarn’ de verschillende rollen en verantwoordelijkheden zijn uitgewerkt;

het wenselijk is deze rollen en verantwoordelijkheden expliciet op te nemen in een organisatiebesluit;

 

stelt vast:

 

ORGANISATIEBESLUIT GEMEENTE BAARN 2022

 

Artikel 1 Begripsbepalingen

Ambtelijke organisatie: het geheel van personen in dienst van de gemeente, ongeacht hun rechtspositie, alsmede de (tijdelijke) verbanden waarin zij werkzaam zijn, met uitzondering van het onderwijs.

Gemeentesecretaris: de ambtenaar als bedoeld in hoofdstuk VII, § 2 van de Gemeentewet.

Algemeen directeur: gemeentesecretaris en het hoofd van de ambtelijke organisatie, geeft leiding en coacht de teammanagers en de concernstaf.

Teammanager: de ambtenaar die is belast met de dagelijkse leiding van een team.

Teams: organisatieonderdeel dat is belast met de ontwikkeling en uitvoering van werkzaamheden en/of ontwikkelen van beleid op daartoe door het college vastgestelde werkterreinen;

Managementteam: algemeen directeur en de teammanagers.

Managementteamoverleg: permanent ambtelijke overlegstructuur bestaande uit de algemeen directeur en de teammanagers, desgewenst aangevuld met adviseurs.

Procesmatig ingerichte organisatie: de organisatie is ingericht naar de aandachtsvelden interne dienstverlening, ontwikkeling en externe dienstverlening.

 

Artikel 2 Organisatievisie

De visie zoals neergelegd in de Organisatievisie Baarn en door het college van burgemeester en wethouders vastgesteld op 5 juli 2016.  

 

Artikel 3 Structuur van de ambtelijke organisatie

 

  • 1.

    De ambtelijke organisatie is opgebouwd uit de algemeen directeur, de teams en een concernstaf en bestaat uit de organisatieonderdelen die genoemd worden in het organogram dat als bijlage 1 bij dit besluit is gevoegd. In de bijlagen 2 tot en met 8 zijn de kerntaken/werkterreinen van elk (sub)team en concernstaf beschreven.

  • 2.

    De taaktoedeling aan de organisatieonderdelen geschiedt door het college van burgemeester en wethouders. De algemeen directeur wordt in de gelegenheid gesteld daarover eerst een schriftelijk advies uit te brengen. Dit doet hij niet alvorens hij het managementteam heeft geraadpleegd.

  • 3.

    Op basis van de in het voorgaande lid bedoelde taaktoedeling stelt het college van burgemeester en wethouders de structuur van de organisatie vast. Wijziging van deze structuur geschiedt niet dan nadat de ondernemingsraad daarvoor om advies is gevraagd in overeenstemming met de Wet op de Ondernemingsraden (WOR).

  • 4.

    De ondernemingsraad heeft op 24 juni 2016 geadviseerd over de notitie “Organisatievisie Baarn” en op 8 oktober 2020 over “Eindrapportage BMC Quick scan organisatie ontwikkeling”. Dit organisatiebesluit is een uitwerking daarvan. De ondernemingsraad heeft aangegeven niet apart over het organisatiebesluit te hoeven adviseren.

  • 5.

    Onder toezicht van het college van burgemeester en wethouders wordt het dagelijks beheer van de organisatie opgedragen aan de algemeen directeur.

     

Artikel 4 Taken en bevoegdheden algemeen directeur

 

  • 1.

    De algemeen directeur is, met inachtneming van de gestelde bestuurlijke kaders, verantwoordelijk voor en aanspreekbaar op het functioneren van de ambtelijke organisatie, waaronder begrepen het bevorderen van de samenwerking en de communicatie.

  • 2.

    De algemeen directeur is eindverantwoordelijk voor het functioneren van, het managementteam en de concernstaf, en is het eerste aanspreekpunt voor het college van burgemeester en wethouders ten aanzien van het algemene functioneren van de managementteamleden.

  • 3.

    De teammanager wordt benoemd, geschorst en ontslagen door de algemeen directeur.

  • 4.

    De teammanagers hebben een adviserende taak richting de algemeen directeur.

  • 5.

    Binnen het managementoverleg, dat samenwerkt op basis van gelijkwaardigheid en streeft naar consensus, heeft de algemeen directeur uiteindelijk de beslissende stem.

  • 6.

    De algemeen directeur is voorzitter van het managementoverleg.

  • 7.

    De algemeen directeur is bestuurder in het kader van de Wet op de Ondernemingsraden en als zodanig degene die, namens het college, de hoogste zeggenschap uitoefent bij de leiding van de arbeid.

  • 8.

    De algemeen directeur ziet toe op de uitvoering van door of namens het college genomen besluiten en is verantwoordelijk voor het zo nodig initiëren van nader overleg over aspecten van de uitvoering van bedoelde besluiten.

     

Artikel 5 Taken en bevoegdheden managementteam

Het managementteam heeft de volgende taken:

 

  • 1.

    de realisatie van de doelstellingen van de organisatie (mede vanuit coalitie- en bestuursakkoord);

  • 2.

    het gezamenlijk verantwoordelijkheid nemen voor de verdere ontwikkeling van de organisatie;

  • 3.

    het adviseren van het college bij de bestuurlijk strategische en gemeentebrede vraagstukken;

  • 4.

    het stellen van kaders voor de inhoudelijke en bedrijfsvoeringsprocessen en de beheersing daarvan.

     

Artikel 6 Taken en bevoegdheden teammanager

 

  • 1.

    Teammanagers zijn integraal resultaatverantwoordelijke leidinggevenden.

  • 2.

    De teammanager is lid van het managementteam.

  • 3.

    De teammanager is belast met en verantwoordelijk voor:

    • 1.

      het leidinggeven aan zijn/haar team;

    • 2.

      het aanstellen, ontslaan, opleiden, functioneren en beoordelen van teamleden;

    • 3.

      de prestaties/resultaten van het team;

    • 4.

      het leveren van bijdragen aan prestaties/resultaten van andere teams;

    • 5.

      een adequate bedrijfsvoering;

    • 6.

      het goed laten verlopen van de P&C-cyclus;

    • 7.

      het gezamenlijk behalen van de resultaten van de organisatie.

  • 4.

    De teammanager legt voor de uitoefening van zijn taken verantwoording af aan de algemeen directeur.

     

Artikel 7 Plaatsvervanging

 

  • 1.

    De plaatsvervanger van de gemeentesecretaris wordt aangewezen door het college van burgemeester en wethouders.

  • 2.

    Het college van burgemeester en wethouders wijst de teammanagers aan als plaatsvervangers van de gemeentesecretaris. De gemeentesecretaris regelt per geval welke teammanager optreedt als plaatsvervanger.

  • 3.

    Degene die de gemeentesecretaris vervangt, vervangt hem tevens in zijn hoedanigheid van algemeen directeur.

  • 4.

    Vervanging van de teammanagers vindt horizontaal plaats. Bij afwezigheid van de teammanager wordt zijn functie uitgeoefend door een collega-teammanager. In het managementteam worden hierover afspraken gemaakt.

     

Artikel 8 Slotbepalingen

 

  • 1.

    Dit besluit kan worden aangehaald als “Organisatiebesluit gemeente Baarn 2022”.

  • 2.

    Dit besluit treedt in werking één dag na bekendmaking.

  • 3.

    Bij inwerkingtreding van Organisatiebesluit gemeente Baarn 2022 wordt het “Organisatiebesluit gemeente Baarn 2019”, vastgesteld in de vergadering van het college van burgemeester en wethouders van 18 december 2018, ingetrokken.

     

 

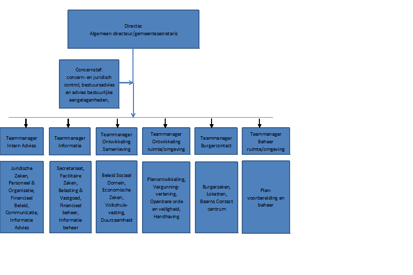
Bijlage 1 Organogram

Bijlage 2 Concernstaf

De concernstaf is ondersteunend aan de gemeentesecretaris. De staf kenmerkt zich door een onafhankelijke positie en concernbrede blik. De staf richt zich op strategische advisering en de coördinatie en verbetering van bestuurlijke processen.

 

De kerntaken/werkgebieden van de concernstaf zijn:

 

  • 1.

    Coördinatie verbonden partijen

  • 2.

    Integriteit

  • 3.

    Contactcommissie Lage Vuursche

  • 4.

    VNG

  • 5.

    Regio Amersfoort

  • 6.

    Domein overstijgende vraagstukken

  • 7.

    Bijdragen organisatieontwikkeling

  • 8.

    Collegevorming

  • 9.

    Toezicht en advies privacywetgeving

  • 10.

    Juridische kwaliteitszorg

  • 11

    Rechtmatigheidsverantwoording

  • 12

    Proces jaarrekeningcontrole/interne controle

  • 13

    Risicomanagement

     

 

Bijlage 3 Intern advies

Het team Intern advies is verantwoordelijk voor alle advisering aan de teams en het bestuur. Ze leveren advies aan andere teams over voorstellen en vraagstukken en ontwikkelen beleid op het eigen vakgebied. Team Intern advies bestaat uit de volgende subteams: Juridische Zaken, Communicatie, Financieel beleid, P&O en Informatieadvies.

 

De kerntaken/werkgebieden van Juridische zaken zijn:

1. Secretariaat adviescommissie bezwaarschriften

2. Coördinatie klachten in de zin van hoofdstuk 9 Algemene wet bestuursrecht (Awb)

3. Juridische advisering

4. Vertegenwoordigen van college en burgemeester in rechtsgedingen van privaatrechtelijke en bestuursrechtelijke aard.

5. Coördinatie en voorbereidingshandelingen Wob- en Whoverzoeken

6. Coördinatie en voorbereidingshandelingen inzageverzoeken AVG

7. Coördinatie en voorbereidingshandelingen ingebrekestellingen

8. (Ver)huur en (ver)koop gemeentelijke eigendommen

9. Inkoop en aanbesteding

 

De kerntaken/werkgebieden van Communicatie zijn:

 

  • 1.

    Advies over communicatie

  • 2.

    Communicatiebeleid

  • 3.

    Perswoordvoering

  • 4.

    Uitvoeren van een burgerpeiling

  • 5.

    Beheren website en social media

     

De kerntaken/werkgebieden van Financieel beleid zijn:

  • 1.

    Uitvoeren treasuryactiviteiten

  • 2.

    Financieel advies

  • 3.

    Opstellen financiële beleidskaders

  • 4.

    P&C cyclus

  • 5.

     

De kerntaken/werkgebieden van P&O zijn: 

  • 1.

    Uitvoeren CAO en personeelshandboek

  • 2.

    Uitvoeren van alle personele aangelegenheden van het personeel of betrokkenen

  • 3.

    Opstellen hrm beleid

  • 4.

    Voorbereiden en uitvoeren werving en selectie nieuwe medewerkers

  • 5.

    Advies op het gebied van HRM

  • 6.

    Salarisadministratie

  • 7.

    Verzuimadministratie

     

De kerntaken/werkgebieden van Informatieadvies zijn: 

  • 1.

    Advies over informatievraagstukken

  • 2.

    Informatieveiligheid

  • 3.

    ICT/RID

  • 4.

    Uitgifte mobiele ICT werkplek

  • 5.

    Kwaliteitsverbetering

  • 6.

    Procesmanagement

     

  • 7.

    Verbijzonderde interne controle

    PKI Certificatenbeheer

 

Bijlage 4 Team Informatie

Het team Informatie is verantwoordelijk voor de uitvoering van de interne dienstverlening. De taken zijn beheersmatig en ondersteunend aan de andere teams. Informatie, gegevensbeheer en ondersteuning staan centraal. Team Informatie bestaat uit de volgende subteams: Secretariaat, Facilitaire Zaken, Belasting & Geoinformatie, Financieel beheer, Informatiebeheer. 

 

De kerntaken/werkgebieden van subteam Secretariaat zijn:

- Voorbereiden van Koninklijke onderscheidingen

- Het bieden van secretariële ondersteuning

- Het uitvoeren van de bestuurlijke besluitvorming

- Uitvoeren cultuur- of vrijwilligersprijs

- Het behandelen van een voordracht voor een gemeentelijke erespeld

- Uitnodigen jubilarissen, gedecoreerden, nieuwe bewoners, veteranen, oud-gemeenteambtenaren

 

De kerntaken/werkgebieden van subteam Facilitaire Zaken zijn:

 

  • 1.

    Dragen zorg voor interne dienstverlening

     

De kerntaken/werkgebieden van subteam Belasting & Geoinformatie zijn:

  • 1.

    Uitvoeren gemeentelijke belastingen

  • 2.

    Opstellen belastingverordeningen

  • 3.

    Uitvoeren wet Waardering Onroerende Zaken

  • 4.

    Afhandelen bezwaar, beroep en beroep in cassatie gemeentelijke belastingen

  • 5.

    Uitvoeren wet kenbaarheid publiekrechtelijke beperkingen

  • 6.

    Uitvoeren en beheer Basisregistratie Adressen en Gebouwen (BAG)

  • 7.

    Uitvoeren en beheer Basisregistratie grootschalige topografie (BGT)

  • 8.

    Berichtenverkeer

     

De kerntaken/werkgebieden van subteam Financieel beheer zijn:

  • 1.

    Afhandelen schademeldingen

  • 2.

    Afhandelen aansprakelijkheidstellingen

  • 3.

    Afsluiten en beheer verzekeringen

  • 4.

    Voorbereiden betalingsopdrachten

  • 5.

    Verzorgen kassiersadministratie

  • 6.

    Invorderring privaatrechtelijke vorderingen

  • 7.

    Innen gemeentelijke belastingen

  • 8.

    Kwijtschelden gemeentelijke belastingen

  • 9.

    Crediteuren- en debiteurenadministratie

     

De kerntaken/werkgebieden van subteam Informatiebeheer zijn:

- Post af- en behandeling

- Beheer archief (incl. website)

- Bewaken van kwaliteit, inclusief de inhoudelijke kwaliteitsaudits

- Dossieruitlening

 

 

Bijlage 5 Team Ontwikkeling Samenleving

Het team Ontwikkeling Samenleving is verantwoordelijk voor de integrale beleidsontwikkeling, vaststelling, monitoring en evaluatie van beleid op het gebied van wonen, duurzaamheid, economische zaken, kunst en cultuur, sport, onderwijs, onderwijshuisvesting, jeugdzorg, participatie, maatschappelijke ondersteuning en gezondheid. Het speelt in op integrale vraagstukken vanuit de samenleving. Het team zorgt ook voor de regie op een aantal verbonden partijen.

 

De kerntaken/werkgebieden van team Ontwikkeling Samenleving zijn:

 

  • 1.

    (Voorbereiden) en beslissen op subsidies binnen Sociaal domein

  • 2.

    Wmo en Jeugd

  • 3.

    Welzijn

  • 4.

    Participatiewet

  • 5.

    Onderwijs

  • 6.

    Maatschappelijk vastgoed

  • 7.

    Huisvesting en inburgering statushouders

  • 8.

    Duurzaamheid

  • 9.

    Schuldhulpverlening

  • 10.

    Wonen

  • 11

    Economische Zaken

  • 12

    Sport

  • 13

    Gezondheid

  • 14

    Kunst en cultuur

  • 15

    Toerisme

  • 16

    Regie op verbonden partijen

  • 17

    Data-analyse

 

Bijlage 6 Team Ontwikkeling Ruimte Omgeving

In dit team vindt de planontwikkeling op ruimtelijk gebied plaats evenals vergunningverlening en openbare orde en handhaving. Het team is verantwoordelijk voor planvorming en realisatie van de omgevingswet. Het voert de regie op alle aanvragen in de ruimtelijke omgeving waarvoor een gemeentelijk besluit nodig is en zorgt voor de handhaving hiervan. Het team zorgt ook voor de regie op een aantal verbonden partijen.

Het team bestaat uit de subteams: Planontwikkeling, Vergunningverlening, Openbare orde en veiligheid, Handhaving.

 

De kerntaken/werkgebieden van Planontwikkeling zijn:

 

  • 1.

    Monumenten

  • 2.

    Ruimtelijke ontwikkeling

  • 3.

    Omgevingswet

  • 4.

    Straatnamen

     

De kerntaken/werkgebieden van Vergunningverlening zijn:

  • 1.

    (Informeren over) omgevingsvergunningen

  • 2.

    Algemene plaatselijke verordening

  • 3.

    Recreatiewoningen

  • 4.

    Monumentensubsidie

  • 5.

    Huisnummering

  • 6.

    Leegstandwet

  • 7.

    Aanstellen verkeersregelaars/brigadiers

     

De kerntaken/werkgebieden van Openbare orde en Veiligheid zijn:

  • 1.

    Algemene plaatselijke verordening

  • 2.

    Drank- en horecawet

  • 3.

    Crisisbeheersing

  • 4.

    Criminaliteit en ondermijning

  • 5.

    Bibob

  • 6.

    Evenementen

  • 7.

    Openbare orde en veiligheid

  • 8.

    Radicalisering

  • 9.

    Huisverbod

  • 10.

    Huisuitzetting

  • 11

    Verplichte opname psychiatrisch ziekenhuis

  • 12

    Kansspelen

  • 13

    Standplaatsen

  • 14

    Markten

  • 15

    Zondagswet

  • 16

    Winkeltijdenwet

  • 17

    Arbobeleid

     

De kerntaken/werkgebieden van Handhaving zijn:

  • 1.

    Bestuursrechtelijke handhaving

  • 2.

    Toezicht

  • 3.

    Opsporing door BOA’s

  • 4.

    Asbest

 

 

Bijlage 7 Team Burgercontact

Onder dit team valt Burgerzaken, Loketten en het Baarns contactcentrum. Het team richt zich op alle klantvragen en is het eerste gezicht van Baarn. De medewerkers zorgen ervoor dat de klant antwoord krijgt op zijn vraag, waarbij eenvoudige vragen zo veel mogelijk direct worden beantwoord. Complexere vragen worden zorgvuldig doorgeleid naar andere teams in de organisatie, waarbij duidelijk wordt aangegeven wie de regie hierover voert.

 

De kerntaken/werkgebieden van subteam Burgerzaken zijn:

- Uitvoering Wet op de Lijkbezorging

- Uitvoering Paspoortwet

- Uitvoering Reglement rijbewijzen

- Beheer en verwerking van gegevens in de BRP

- Gegevensverstrekking BRP

- Beleid briefadressen

- Beheer en verwerking van gegevens in de registers van de Burgerlijke Stand door Ambtenaren Burgerlijke Stand (ABS).

- (Her) benoemen Buitengewoon ambtenaar Burgerlijke stand

- Beleid en reglement Burgerlijke Stand

- Beoordelen van identiteit- en brondocumenten ter voorkoming van fraude

- Bijdragen aan de aanpak (adres) van fraude, inclusief deelnemen aan ketenoverleg

- Bewaken van kwaliteit, inclusief de inhoudelijke kwaliteitsaudits.

- Uitvoeren Rijkswet op het Nederlanderschap

- Organiseren van verkiezingen

- Verklaring omtrent gedrag

- Uitvoeren begraafplaatsadministratie

 

De kerntaken/werkgebieden van subteam Loketten zijn:

- Uitvoeren Wet maatschappelijke ondersteuning

- Uitvoeren Huisvestingsverordening (urgentieverklaringen en huisvestingsvergunningen)

- Gehandicaptenparkeerkaarten

- Uitvoeren minimaregelingen (Declaratiefonds, kidskaarten, regiotaxi 65+ e.d.).

- Uitvoeren leerlingenvervoer

- Leerplicht (leerplichtambtenaren)

 

De kerntaken/werkgebieden van subteam Baarns Contactcentrum zijn:

 

  • 1.

    Eerste aanspreekpunt Baarn

  • 2.

    Afhandelen eerstelijns vragen

  • 3.

    Afgifte en inname gehandicaptenparkeerkaart

  • 4.

    Gevonden/verloren voorwerpen

  • 5.

    Registratie bezoekers gemeentehuis

  • 6.

    Registreren en afhandelen verzoeken Nee-Ja sticker

     

De kerntaken/werkgebieden van subteam Lokaal team zijn:

- Uitvoeren Jeugdwet

- Uitvoeren Wet maatschappelijke ondersteuning

- Sociaal Medische Indicatie (SIM) Kinderopvang

 

Bijlage 8 Team Beheer Ruimte Omgeving

Onder dit team valt Planvoorbereiding en Beheer. Het gaat hierbij om het opstellen van beleid voor en uitvoering van beheer van de openbare ruimte: de realisatie en het onderhoud van onder ander water, wegen, groen, gebouwen, begraafplaats.

 

De kerntaken/werkgebieden van team Beheer Ruimte omgeving zijn:

 

  • 1.

    Verkeer

  • 2.

    Opstellen en uitvoeren van beleid tav. gemeentelijke watertaken (afvalwater, grondwater, hemelwater)

  • 3.

    Openbare verlichting

  • 4.

    Kabels- en leidingen

  • 5.

    Parkeervergunningen en -ontheffingen

  • 6.

    Gemeentelijke materialen

  • 7.

    Gladheidsbestrijding

  • 8.

    Beheer en onderhoud speeltuinen, straatmeubilair en kunstobjecten

  • 9.

    Beheer en onderhoud gemeentelijke panden (w.o. sportaccommodaties)

  • 10.

    Meldingen openbare ruimte

  • 11

    Gemeentelijk groen

  • 12

    Wegen

  • 13

    Uitvoering geven aan duurzaamheid

  • 14

    Namens gemeente vergunning/ontheffing aanvragen bij een derde

  • 15

    Beheer en onderhoud begraafplaats

  • 16

    Gehandicaptenparkeerplaatsen

  • 17

    Parkeervergunningen

  • 18

    Beslissen op subsidies binnen het taakveld

  • 19

    Afval

 

 

Aldus vastgesteld door het college van burgemeester en wethouders van de gemeente Baarn in haar vergadering van 15 maart 2022

Namens deze,

Gemeensecretaris drs. C. Creveld Burgemeester M.A. Röell

Naar boven