Verordening bekostiging leerlingenvervoer Rotterdam

De Raad van de gemeente Rotterdam,

 

gelezen het voorstel van burgemeester en wethouders van 7 december 2021 (raadsvoorstel nr. 21bb15160); 22bb1074

 

gelet op gelet op artikel 4 van de Wet op het primair onderwijs, artikel 4 van de Wet op de expertisecentra en artikel 4 van de Wet op het voortgezet onderwijs;

 

besluit:

 

Verordening bekostiging leerlingenvervoer Rotterdam

 

Paragraaf 1 Algemene bepalingen

Artikel 1 Definities

In deze verordening en de daarop berustende bepalingen wordt verstaan onder:

  • -

    aangepast (rolstoel)vervoer: vervoer per besloten busvervoer, schoolbusvervoer, taxi, taxibus, bustaxi of touringcar;

  • -

    afstand: afstand tussen de woning en de school, gemeten langs de kortste voor de leerling voldoende begaanbare en veilige weg;

  • -

    begeleider: ouder of persoon die door de ouders wordt ingezet om de leerling tijdens het vervoer te begeleiden;

  • -

    college: college van burgemeester en wethouders van de gemeente Rotterdam;

  • -

    deskundige: onafhankelijk medisch of pedagogisch deskundige, de school of de in het OOGO bepaalde onafhankelijk deskundige;

  • -

    eigen vervoer: vervoer per fiets of eigen motorvoertuig;

  • -

    gehandicapte leerling: een leerling als bedoeld in dit artikel, die door een structurele lichamelijke, verstandelijke, zintuiglijke of psychische handicap niet, of niet zelfstandig van de fiets of het openbaar vervoer gebruik kan maken;

  • -

    inkomen: inkomensgegeven als bedoeld in artikel 21, aanhef en onder e, van de Algemene wet inzake rijksbelastingen, in het peiljaar, bedoeld in artikel 4, zevende lid, van de Wet op het primair onderwijs;

  • -

    leerling: de leerling die is ingeschreven bij een school als bedoeld in dit artikel;

  • -

    ontwikkelingsperspectief: een voor de leerling van het primair onderwijs, speciaal onderwijs, voortgezet speciaal onderwijs dan wel voortgezet onderwijs vastgesteld plan als bedoeld in artikel 40a van de Wet op het primair onderwijs, artikel 41a van de Wet op de expertisecentra of artikel 26 van de Wet op het voortgezet onderwijs, dat door het bevoegd gezag en na op overeenstemming gericht overleg met de ouders is opgesteld. Ingeval van het speciaal en voortgezet speciaal onderwijs adviseert hierin de commissie voor de begeleiding dan wel de commissie van onderzoek;

  • -

    OOGO: het Op Overeenstemming Gericht Overleg tussen het samenwerkingsverband en de gemeenten binnen het samenwerkingsverband, bedoeld in artikel 18a, negende lid, van de Wet op het primair onderwijs en artikel 17a, negende lid, van de Wet op het voorgezet onderwijs;

  • -

    openbaar vervoer: voor eenieder openstaand personenvervoer;

  • -

    opstapplaats: plaats aangewezen door het college, vanaf waar de leerling gebruik kan maken van het vervoer. De opstapplaats bevindt zich op een veilige en beschutte locatie en op een redelijke loopafstand van de woning van de leerling en biedt voldoende ruimte voor een eventuele begeleider;

  • -

    ouders: ouder(s), voogden of verzorgers van de leerling;

  • -

    reistijd: totale tijdsduur die ligt tussen het verlaten van de woning en de aanvang van de schooldag volgens de schoolgids, minus maximaal 10 minuten, indien en voor zover de leerling het schoolgebouw met bijbehorend terrein gewoonlijk eerder bereikt dan de schoolgids aangeeft, dan wel de totale tijdsduur die ligt tussen het einde van de schooldag volgens de schoolgids en de aankomst bij de woning, plus een eventuele wachttijd voor het openbaar vervoer of maximaal 10 minuten bij gebruikmaking van aangepast vervoer;

  • -

    samenwerkingsverband:

    • 1°.

      voor het primair onderwijs: samenwerkingsverband als bedoeld in artikel 18a van de Wet op het primair onderwijs;

    • 2°.

      voor het speciaal en voortgezet speciaal onderwijs: samenwerkingsverband als bedoeld in artikel 28a van de Wet op de expertisecentra; of

    • 3°.

      voor het voortgezet onderwijs: samenwerkingsverband als bedoeld in artikel 17a van de Wet op het voortgezet onderwijs;

  • -

    school: de schoollocatie waar de leerling onderwijs volgt, voor:

    • 1°.

      het primair onderwijs: basisschool of speciale school voor basisonderwijs als bedoeld in de Wet op het primair onderwijs;

    • 2°.

      het speciaal onderwijs: school voor speciaal onderwijs of het speciaal onderwijs binnen een school voor speciaal en voortgezet speciaal onderwijs als bedoeld in de Wet op de expertisecentra;

    • 3°.

      het voortgezet speciaal onderwijs: school voor voortgezet speciaal onderwijs of voortgezet speciaal onderwijs binnen een school voor speciaal en voortgezet speciaal onderwijs als bedoeld in de Wet op de expertisecentra; of

    • 4°.

      het voortgezet onderwijs: school voor voortgezet onderwijs als bedoeld in de Wet op het voortgezet onderwijs;

  • -

    toegankelijke school: school waarop de leerling is aangewezen van de verlangde godsdienstige of levensbeschouwelijke richting dan wel de openbare school;

  • -

    vervoer: openbaar vervoer, aangepast vervoer of eigen vervoer tussen de woning dan wel de opstapplaats en de school dat plaatsvindt in aansluiting op het begin en einde van de schooldag volgens de schoolgids, tenzij de structurele handicap van een leerplichtige leerling die aansluiting onmogelijk maakt;

  • -

    vervoersvoorziening:

    • 1°.

      bekostiging van de goedkoopst mogelijke wijze van openbaar vervoer voor de leerling en zo nodig diens begeleider;

    • 2°.

      aanbieding van aangepast vervoer dat de gemeente verzorgt of doet verzorgen; of

    • 3°.

      gehele of gedeeltelijke bekostiging van de door het college noodzakelijk geachte vervoerkosten van de leerling en zo nodig diens begeleider;

  • -

    woning: plaats waar de leerling feitelijk en structureel verblijft.

Artikel 2 Doelstelling

Deze verordening heeft tot doel op basis van een beoordeling op grond van in de verordening bepaalde criteria en op basis van een onderzoek naar de individuele situatie van de leerling een gehele of gedeeltelijke bekostiging toe te kennen aan de ouders voor het goedkoopst passend vervoer van de leerling van de woning dan wel de opstapplaats naar de dichtstbijzijnde toegankelijke school voor de leerling en terug met inachtneming van het bepaalde in deze verordening.

 

Paragraaf 2 Aanvraag van de vervoersvoorziening

Artikel 3 Aanvraagprocedure

  • 1.

    Een aanvraag voor een vervoersvoorziening wordt gedaan bij het college als de leerling zijn woning in Rotterdam heeft, door indiening van een volledig ingevuld en door de ouders of de meerderjarige en handelingsbekwame leerling ondertekend papieren of digitaal formulier, voorzien van de op het formulier vermelde gegevens.

  • 2.

    Als dit voor een juiste beoordeling van de aanvraag noodzakelijk is, kan het college de ouders of de meerderjarige en handelingsbekwame leerling verzoeken aanvullende gegevens te verstrekken.

  • 3.

    De gegevens voortvloeiend uit de aanvraag voor een vervoersvoorziening worden slechts gebruikt om de aanvraag te kunnen beoordelen en uitvoering te kunnen geven aan de vervoersvoorziening voor de leerling.

  • 4.

    Het college besluit binnen acht weken na ontvangst van de aanvraag voor een vervoersvoorziening.

  • 5.

    Het college kan deze besluitvormingstermijn met ten hoogste vier weken verdagen. De aanvrager wordt hiervan schriftelijk in kennis gesteld.

  • 6.

    Als een vervoersvoorziening wordt toegekend geldt deze:

    • a.

      wanneer het een bekostiging betreft, met ingang van de door de ouders of de meerderjarige en handelingsbekwame leerling verzochte datum, met dien verstande dat de datum niet ligt vóór de datum van ontvangst van de aanvraag;

    • b.

      wanneer het aanbieding van aangepast vervoer betreft, met ingang van een datum die zo mogelijk aansluit bij de door de ouders of de meerderjarige en handelingsbekwame leerling verzochte datum.

Artikel 4 Gesprek over zelfstandigheid en zelfredzaamheid bij de aanvraag

  • 1.

    Bij de beoordeling van een aanvraag voor een vervoersvoorziening voor de leerling en eventueel een begeleider, wordt rekening gehouden met de zelfstandigheid en zelfredzaamheid van de leerling en het gezin.

  • 2.

    Het college kan in een gesprek, met de ouders, desgewenst de leerling en een deskundige, de noodzakelijk te achten vervoersvoorziening onderzoeken als bedoeld in de onderzoeksfase.

  • 3.

    Bij gewijzigde omstandigheden kan opnieuw een gesprek plaatsvinden.

  • 4.

    Het college betrekt in het gesprek tenminste de zelfstandigheid en zelfredzaamheid van de leerling en de dichtstbijzijnde toegankelijke school, bedoeld in artikel 8.

  • 5.

    Wanneer de leerling de leeftijd van negen jaar bereikt, kan het college in overleg met de ouders, desgewenst de leerling en in samenhang met het ontwikkelingsperspectief een persoonlijk vervoersontwikkelingsplan opstellen, waarin het traject naar zelfstandig reizen naar school wordt beschreven alsmede de mogelijkheden van de leerling. Dit plan maakt onderdeel uit van het besluit.

  • 6.

    In het persoonlijk vervoersontwikkelingsplan kan het college aangeven welke ondersteuning geboden kan worden om de zelfstandigheid en zelfredzaamheid van de leerling te bevorderen.

  • 7.

    Het ontwikkelingsperspectief, over onder andere de onderwijsleerdoelen, wordt door het bevoegd gezag, in overleg met de ouders, opgesteld.

Artikel 5 OOGO met het samenwerkingsverband

  • 1.

    Het college neemt het leerlingenvervoer als vast agendapunt op in het OOGO met het samenwerkingsverband.

  • 2.

    Het college spant zich in om in het OOGO met het samenwerkingsverband afspraken maken over:

    • a.

      de spreiding van het onderwijsaanbod binnen het samenwerkingsverband en de vervoersmogelijkheden die hieruit voortvloeien;

    • b.

      de deskundige die het college adviseert over de vervoersmogelijkheden van een leerling en het proces dat hierbij gevolgd wordt, waarbij de deskundige in zijn advies de zelfstandigheid en de zelfredzaamheid van de leerling, bedoeld in artikel 4, als uitgangspunt neemt;

    • c.

      de wijze waarop invulling wordt gegeven aan de verwijzing van de leerling naar de voor hem best passende school met dien verstande, dat slechts een vervoersvoorziening door het college wordt verstrekt naar de dichtstbijzijnde toegankelijke school;

    • d.

      de wijze waarop scholen ondersteund kunnen worden in hun informatievoorziening over het leerlingenvervoer aan ouders;

    • e.

      de wijze waarop vorm wordt gegeven aan een gezamenlijke verantwoordelijkheid om de vervoerskosten te beheersen;

    • f.

      de invulling en frequentie van een overleg als bedoeld in het derde lid.

  • 3.

    Het college organiseert periodiek een uitvoerend overleg met het samenwerkingsverband waarin de volgende onderwerpen kunnen worden besproken:

    • a.

      de ontwikkelingen in het onderwijs, het gemeentelijk beleid leerlingenvervoer en het samenwerkingsverband;

    • b.

      de wijze waarop situaties als bedoeld in artikel 8, vierde lid, kunnen worden voorkomen, dan wel opgeheven, waardoor het onderwijs bij de dichtstbijzijnde school van de onderwijssoort waarop de leerling is aangewezen, aangeboden kan worden;

    • c.

      het maken van afspraken over de wijze waarop invulling kan worden gegeven aan het vervoersontwikkelingsplan, genoemd in artikel 4, vijfde lid.

Artikel 6 Toekenning van een vervoersvoorziening

  • 1.

    Ten behoeve van het schoolbezoek kent het college aan de ouders van de in de gemeente Rotterdam verblijvende leerling op aanvraag een vervoersvoorziening toe met in achtneming van het bepaalde in deze verordening.

  • 2.

    Het college verlangt van de ouders aan wie slechts een gedeeltelijke bekostiging van deze vervoersvoorziening toekomt, betaling van een eigen bijdrage tot ten hoogste het bedrag dat de ouders volgens de artikelen 24 en 25 moeten bijdragen aan de kosten van het vervoer.

  • 3.

    Weigering tot of nalatigheid in de betaling van de bijdrage doet de aanspraak op de vervoersvoorziening vervallen.

  • 4.

    Onverminderd het bepaalde in deze verordening zijn de ouders verantwoordelijk voor het schoolbezoek van hun kinderen.

  • 5.

    Als de leerling meerderjarig en handelingsbekwaam is, wordt de vervoersvoorziening op aanvraag toegekend aan de leerling.

  • 6.

    De ouders of de meerderjarige en handelingsbekwame leerling zijn verplicht wijzigingen die van invloed kunnen zijn op de toegekende vervoersvoorziening, onder vermelding van de datum van wijziging, direct schriftelijk mede te delen aan het college.

  • 7.

    Het college bepaalt bij de toekenning van de vervoersvoorziening de wijze en het tijdstip van de verstrekking dan wel de uitbetaling, alsmede de tijdsduur van de toegekende vervoersvoorziening.

  • 8.

    Het college kan aan de toekenning van een vervoersvoorziening nadere voorwaarden verbinden.

  • 9.

    Het college verstrekt een vervoersvoorziening voor het vervoer van de leerling van de woning naar de dichtstbijzijnde toegankelijke school en terug.

  • 10.

    Het college kan ten behoeve van de uitvoering van deze verordening nadere regels stellen.

Artikel 7 Herziening, opschorting, intrekking of terugvordering van de vervoersvoorziening

  • 1.

    Het college kan een besluit over een vervoersvoorziening herzien, opschorten dan wel intrekken, als het college vaststelt dat:

    • a.

      niet of niet meer is of wordt voldaan aan de voorwaarden en verplichtingen gesteld bij of krachtens deze verordening;

    • b.

      de vervoersvoorziening is verstrekt op grond van gegevens die zodanig onjuist waren dat, waren de juiste gegevens bekend geweest, een ander besluit zou zijn genomen;

    • c.

      de verstrekte vervoersvoorziening niet meer de meest passende vervoersvoorziening is;

    • d.

      sprake is van onaanvaardbaar wangedrag door de leerling gedurende het verblijf in het aangepast vervoer;

    • e.

      het vervoeren van de leerling leidt tot een onveilige situatie in het aangepast vervoer; of

    • f.

      het gedrag van ouders leidt tot een onveilige situatie in het aangepast vervoer.

  • 2.

    Als sprake is van een wijziging die van invloed is op de toegekende vervoersvoorziening, wordt de vervoersvoorziening ingetrokken en kent het college al dan niet opnieuw een vervoersvoorziening toe.

  • 3.

    Als de ouders of de meerderjarige en handelingsbekwame leerling wijzigingen niet melden en het college een wijziging vaststelt waardoor blijkt dat er ten onrechte een vervoersvoorziening is verstrekt, trekt het college de vervoersvoorziening terstond in en kent het college al dan niet opnieuw een vervoersvoorziening toe.

  • 4.

    De verantwoordelijkheid voor het gedrag van de minderjarige leerling gedurende het verblijf van de leerling in het aangepaste vervoer berust bij de ouders.

  • 5.

    Ten onrechte genoten bekostiging kan van de ouders of de meerderjarige en handelingsbekwame leerling worden teruggevorderd, dan wel worden verrekend bij een eventuele nieuw verstrekte vervoersvoorziening.

 

Paragraaf 3 Beoordelingsfase: beoordeling van de aanspraak op vervoersvoorziening

Artikel 8. Vervoersvoorziening naar de dichtstbijzijnde toegankelijke school

  • 1.

    Een vervoersvoorziening wordt toegekend over de afstand tussen de woning van de leerling dan wel de opstapplaats en de dichtstbijzijnde voor de leerling toegankelijke school, tenzij vervoer naar een verder weggelegen school voor de gemeente minder kosten met zich mee brengt en de ouders met het vervoer naar die school schriftelijk instemmen.

  • 2.

    Er ontstaat niet eerder aanspraak op een vervoersvoorziening dan nadat de ouders of de meerderjarige en handelingsbekwame leerling de keuze voor de toegankelijke school schriftelijk hebben gemeld.

  • 3.

    Een vervoersvoorziening wordt tevens toegekend over de afstand tussen de woning van de leerling dan wel de opstapplaats en:

    • a.

      de dichtstbijzijnde voor de leerling toegankelijke speciale school voor basisonderwijs in het samenwerkingsverband van de basisschool waarvan de leerling afkomstig is; of

    • b.

      een andere speciale school voor basisonderwijs in hetzelfde samenwerkingsverband, als het vervoer naar die school voor de gemeente minder kosten met zich mee zou brengen dan het vervoer naar de speciale school voor basisonderwijs.

  • 4.

    Als de ouders vanwege een specifieke onderwijskundige behoefte van de leerling een vervoersvoorziening aanvragen naar een school op een grotere afstand dan de dichtstbijzijnde toegankelijke school van de onderwijssoort waarop de leerling is aangewezen, wordt deze slechts toegekend als is voldaan aan de volgende voorwaarden:

    • a.

      door de ouders is genoegzaam aangetoond wat de specifieke en noodzakelijke onderwijskundige behoefte van de leerling is;

    • b.

      door de ouders is genoegzaam aangetoond dat de dichtstbijzijnde school van de onderwijssoort waarop de leerling is aangewezen niet toegankelijk is vanwege het niet kunnen bieden van het noodzakelijke specifieke onderwijsaanbod;

    • c.

      in het OOGO zijn afspraken gemaakt over de deskundige en is overleg gevoerd over het aanbod voor onderwijs bij de dichtstbijzijnde toegankelijke school van de onderwijssoort waarop de leerling is aangewezen, bedoeld in artikel 5, derde lid, aanhef en onder b.

Artikel 9 Afstandsgrens

  • 1.

    Een vervoersvoorziening wordt toegekend als de afstand van de woning naar de dichtstbijzijnde toegankelijke school voor:

    • a.

      basisonderwijs als bedoeld in de Wet op het primair onderwijs meer bedraagt dan zes kilometer;

    • b.

      speciale basisonderwijs als bedoeld in de Wet op het primair onderwijs meer bedraagt dan zes kilometer;

    • c.

      speciaal onderwijs meer bedraagt dan zes kilometer; of

    • d.

      voortgezet speciaal onderwijs meer bedraagt dan zes kilometer.

  • 2.

    Er wordt geen afstandsgrens gehanteerd wanneer genoegzaam is aangetoond dat de leerling wegens een structurele handicap op ander vervoer dan openbaar vervoer is aangewezen, dan wel vanwege een zodanige handicap niet zelfstandig van openbaar vervoer gebruik kan maken.

  • 3.

    Het college kan zo nodig advies vragen aan een onafhankelijk medisch deskundige over de mogelijkheden van de gehandicapte leerling om zelfstandig, al dan niet met begeleiding, met de fiets of het openbaar vervoer te reizen.

Artikel 10 Aanwijzing opstapplaats

  • 1.

    Het college kan bij het verstrekken van aangepast vervoer een opstapplaats aanwijzen van waaruit de leerling gebruik maakt van de vervoersvoorziening.

  • 2.

    De ouders dragen er zorg voor dat de leerling naar en op de opstapplaats wordt begeleid als dit noodzakelijk is.

  • 3.

    Het college wijst geen opstapplaats aan als door de ouders wordt aangetoond dat begeleiding van de leerling door henzelf of anderen onmogelijk is dan wel tot ernstige benadeling van het gezin zal leiden en een andere oplossing niet mogelijk is.

  • 4.

    Het college wijst geen opstapplaats aan als het gebruik van een opstapplaats leidt tot hogere kosten dan aangepast vervoer vanaf de woning.

Artikel 11 Peildatum leeftijd leerling

Voor het verstrekken van een vervoersvoorziening als bedoeld in artikel 18 of 29 is de leeftijd van de leerling op 1 augustus van het schooljaar waarop de vervoersvoorziening betrekking heeft bepalend.

Artikel 12 Andere vergoedingen

De aanspraak op een vergoeding, voor zover die voor de betreffende leerling betrekking heeft op de reiskosten, wordt op een bekostiging in mindering gebracht, dan wel als eigen bijdrage in rekening gebracht.

Artikel 13 Schooltijden en wachttijden

  • 1.

    Bekostiging van het aangepast vervoer vindt plaats op standaard schooldagen en schooltijden, zoals deze zijn opgenomen in de schoolgids van de school die de leerling bezoekt.

  • 2.

    Indien binnen een school sprake is van verschillende lesroosters binnen de vaste schooltijden, kan het college besluiten met de inzet van het aangepaste vervoer een wachttijd aan te houden van één of meerdere lesuren, om zodoende aan te sluiten op het reguliere leerlingenvervoer.

  • 3.

    Het aangepast vervoer op schooldagen en schooltijden die afwijken van de in de schoolgids genoemde dagen en tijden wordt niet bekostigd, tenzij de ouders bewijs overleggen waaruit blijkt dat de structurele handicap van een leerplichtige leerling de aansluiting op de standaard schooltijden onmogelijk maakt.

Artikel 14 Tijdelijk verblijf buiten de gemeente

  • 1.

    Het college kan een tijdelijke vervoersvoorziening voor een periode van maximaal zes weken toekennen aan de ouders van een leerling die als gevolg van een crisissituatie tijdelijk buiten de gemeente Rotterdam verblijft, mits aan de volgende voorwaarden is voldaan:

    • a.

      de leerling blijft zijn eigen school bezoeken;

    • b.

      in de periode voorafgaand aan het tijdelijke verblijf buiten de gemeente Rotterdam, is een vervoersvoorziening toegekend op grond van deze verordening; en

    • c.

      de intentie bestaat dat de leerling terugkeert naar de gemeente Rotterdam.

  • 2.

    De werking van het besluit waarin de vervoersvoorziening is toegekend voorafgaand aan een tijdelijke vervoersvoorziening wordt opgeschort met ingang van de datum van tijdelijk verblijf buiten de gemeente. De opschortende werking geldt totdat de leerling terugkeert in de gemeente, tenzij de geldigheidsduur van dit besluit is verstreken.

Artikel 15 Vervoersvoorziening naar stageadres

  • 1.

    Als al aanspraak bestaat op een vervoersvoorziening naar een school voor voortgezet speciaal onderwijs of een school voor voortgezet onderwijs kan bij afzonderlijke aanvraag een vervoersvoorziening worden toegekend voor het vervoer naar een stageadres.

  • 2.

    In afwijking van artikel 3, eerste lid, kan een aanvraag voor stagevervoer door de school voor voortgezet speciaal onderwijs of de school voor voortgezet onderwijs gedaan worden. Een door de school per e-mail verzonden stageovereenkomst met toelichtende tekst kan worden behandeld als aanvraag.

  • 3.

    Voor de vergoeding van stagevervoer beoordeelt het college opnieuw wat passend vervoer is. Als zelfstandig reizen met de fiets of met openbaar vervoer naar het stageadres tot de mogelijkheden van de leerling behoort, dan wordt de tegemoetkoming gebaseerd op de goedkoopst mogelijke wijze van passend vervoer.

  • 4.

    De vervoersvoorziening naar een stageadres wordt slechts toegekend als wordt voldaan aan de volgende voorwaarden:

    • a.

      de stage is onderdeel van het onderwijsprogramma zoals opgenomen in de schoolgids van de school;

    • b.

      de stagetijden komen overeen met de reguliere schooltijden; en

    • c.

      de stage vindt plaats op één stageadres;

  • 5.

    Een vervoersvoorziening wordt slechts toegekend over de afstand tussen de woning dan wel de opstapplaats en het dichtstbijzijnde voor de leerling toegankelijke stageadres.

  • 6.

    Het college kan het stagecontract opvragen.

 

Paragraaf 4 Onderzoeksfase: verstrekking aard en omvang van de vervoersvoorziening

Artikel 16 Verstrekking van de vervoersvoorziening

  • 1.

    Het college betrekt bij de verstrekking van de vervoersvoorziening het eventuele persoonlijk vervoersontwikkelingsplan of vervoersadviezen van deskundigen die voor de onderzoekfase van belang zijn.

  • 2.

    Als begeleiding in het vervoer vereist is, vergoedt het college geen andere kosten dan de vervoerskosten die verbonden zijn aan de begeleiding van de leerling in het vervoer.

Artikel 17 Bekostiging van de kosten van vervoer per fiets of met het openbaar vervoer

  • 1.

    Als voldaan is aan de afstandsgrens, genoemd in artikel 9, eerste lid, verstrekt het college aan de ouders van de leerling die een school voor primair onderwijs, speciaal onderwijs of voortgezet speciaal onderwijs bezoekt bekostiging op basis van de kosten van het openbaar vervoer.

  • 2.

    Als aanspraak bestaat op bekostiging en de leerling naar het oordeel van het college, al dan niet onder begeleiding, gebruik kan maken van het vervoer per fiets, wordt de bekostiging op basis van de kosten van het vervoer per fiets verstrekt.

  • 3.

    De fietsvergoeding is voor de leerling per schooldag een vergoeding voor de rit tussen de woning en de school en terug.

  • 4.

    De vergoeding van het vervoer per fiets over de berekende afstand is een bedrag van € 0,09 per kilometer.

Artikel 18 Bekostiging van de kosten van vervoer per fiets of met het openbaar vervoer ten behoeve van een begeleider

  • 1.

    Het college verstrekt aan de ouders van de leerling die een school bezoekt bekostiging op basis van de kosten van vervoer per fiets of met het openbaar vervoer van de leerling en diens begeleider als:

    • a.

      voldaan is aan de afstandsgrens, genoemd in artikel 9, eerste lid, de leerling jonger dan negen jaar is en door de ouders genoegzaam wordt aangetoond dat de leerling niet in staat is zelfstandig van de fiets of het openbaar vervoer gebruik te maken; of

    • b.

      de gehandicapte leerling niet zelfstandig van de fiets of het openbaar vervoer gebruik kan maken.

  • 2.

    De fietsvergoeding is voor de begeleider van de leerling per schooldag dat de leerling wordt begeleid vier keer de vergoeding voor de rit tussen de woning van de leerling en de school, tenzij deze rit minder dan vier keer wordt gereden.

  • 3.

    De vergoeding van het vervoer per fiets over de berekende afstand is een bedrag van € 0,09 per kilometer.

  • 4.

    Als een begeleider meer dan één leerling tegelijk begeleidt, wordt slechts éénmaal vervoerskosten voor een begeleider bekostigd.

Artikel 19 Vervoersvoorziening in de vorm van aangepast vervoer

Het college verstrekt een vervoersvoorziening in de vorm van aangepast vervoer aan de ouders van de leerling die een school bezoekt, als:

  • a.

    aanspraak bestaat op bekostiging als bedoeld in de artikelen 17 of 18 en de leerling met gebruikmaking van openbaar vervoer naar school of terug, meer dan anderhalf uur onderweg is en de reistijd met aangepast vervoer tot 50% of minder van de reistijd per openbaar vervoer kan worden teruggebracht;

  • b.

    aanspraak bestaat op bekostiging als bedoeld in de artikelen 17 of 18 en openbaar vervoer ontbreekt, tenzij de leerling naar het oordeel van het college al dan niet onder begeleiding gebruik kan maken van het vervoer per fiets;

  • c.

    aanspraak bestaat op bekostiging als bedoeld in artikel 18 en door de ouders genoegzaam wordt aangetoond dat begeleiding van de leerling door henzelf of anderen onmogelijk is dan wel tot ernstige benadeling van het gezin zal leiden en een andere oplossing niet mogelijk is; of

  • d.

    de leerling, naar het oordeel van het college, ook niet onder begeleiding in staat is van het openbaar vervoer gebruik te maken.

Artikel 20 Overgangsregeling voortgezet speciaal onderwijs

  • 1.

    Aan de ouders van een leerling die een school voor voortgezet speciaal onderwijs bezoekt wordt een vervoersvoorziening voor zelfstandig reizen per fiets of met openbaar vervoer toegekend, indien de leerling in een lopend schooljaar aanspraak heeft kunnen maken op een begeleide vervoersvoorziening als bedoeld in artikel 18 of aangepast vervoer als bedoeld in artikel 19 en daarna heeft geleerd zelfstandig te reizen per fiets of met openbaar vervoer.

  • 2.

    De overgangsregeling geldt voor de rest van het lopende schooljaar en ten hoogste tot het einde van het opvolgende schooljaar.

Artikel 21 Bekostiging op basis van de kosten van eigen vervoer

  • 1.

    Als aanspraak bestaat op een vervoersvoorziening, kan het college de ouders vragen of op aanvraag toestaan één of meer leerlingen zelf te vervoeren of te laten vervoeren.

  • 2.

    Als toestemming aan de ouders is verleend, bekostigt het college aan de ouders die een leerling zelf vervoeren, dan wel laten vervoeren:

    • a.

      een bedrag op basis van de kosten van het vervoer per fiets voor de leerling zonder begeleiding, als aanspraak zou bestaan op bekostiging op basis van de kosten van het vervoer per fiets al dan niet met begeleiding, de kilometervergoeding voor de fiets is een bedrag van € 0,09 per kilometer;

    • b.

      een bedrag op basis van de kosten van het openbaar vervoer voor de leerling zonder begeleiding, als aanspraak zou bestaan op bekostiging op basis van de kosten van het openbaar vervoer al dan niet met begeleiding; of

    • c.

      een bedrag van € 0,19 per kilometer, als aanspraak zou bestaan op een voorziening in de vorm van aangepast vervoer.

  • 3.

    Als toestemming aan de ouders is verleend, bekostigt het college aan de ouders die meer dan één leerling tegelijk zelf vervoeren, dan wel laten vervoeren, een bedrag van € 0,19 per kilometer, behoudens het bepaalde in het vierde lid.

  • 4.

    Aan de ouders die één of meer leerlingen laten vervoeren door andere ouders die voor het vervoer van één of meer leerlingen bekostiging van het college ontvangen, wordt geen bekostiging verstrekt.

  • 5.

    De ouders ontvangen per schooldag een vergoeding voor vier keer de rit tussen de woning en de school en terug, tenzij de rit minder dan vier keer wordt gereden.

Artikel 22 Bekostiging andere passende vervoersvoorziening

Als aanspraak bestaat op een vervoersvoorziening, kan het college na overleg met de ouders een bekostiging verstrekken voor een andere passende voorziening, die goedkoper is dan of gelijk is aan de kosten van het openbaar vervoer.

Artikel 23 Vervoersvoorziening voor weekeinde en vakantie

  • 1.

    Onverminderd artikel 8 kent het college een vervoersvoorziening voor het weekeinde en de vakantie toe aan de in de gemeente wonende ouders van de leerling die, met het oog op het volgen van voor hem passend speciaal onderwijs of voortgezet speciaal onderwijs, in een internaat of pleeggezin verblijft.

  • 2.

    Het college kent aan de ouders een vervoersvoorziening toe voor het weekeindevervoer van de leerling voor de eenmaal per weekeinde gemaakte reis van het internaat of het pleeggezin waar de leerling verblijft, naar de woning van de ouders en terug, voor zover de weekeinden niet vallen binnen de in het tweede lid bedoelde schoolvakanties.

  • 3.

    Het college kent aan de ouders een vervoersvoorziening toe voor het vakantievervoer van de leerling voor de eenmaal per schoolvakantie van twee dagen of meer gemaakte reis van het internaat of het pleeggezin waar de leerling verblijft, naar de woning van de ouders en terug, voor zover de vakantie voorkomt in de schoolgids van de school die de leerling bezoekt.

  • 4.

    Artikel 19, eerste lid, aanhef en onder a, is niet van toepassing.

Artikel 24 Eigen bijdrage in de vorm van een drempelbedrag

  • 1.

    Aan de ouders van een leerling die een school voor basisonderwijs of een speciale school voor basisonderwijs bezoekt, van wie het inkomen samen meer bedraagt dan € 27.000 wordt slechts bekostiging verstrekt voor zover de kosten van het vervoer van die leerling de kosten van het openbaar vervoer over de in artikel 9 bepaalde afstand te boven gaan.

  • 2.

    In geval het college in plaats van bekostiging in geld toe te kennen het vervoer zelf verzorgt dan wel doet verzorgen, betalen de ouders van een leerling die een school voor basisonderwijs of een speciale school voor basisonderwijs bezoekt, per leerling per schooljaar een eigen bijdrage die gelijk is aan de kosten van het openbaar vervoer over de in artikel 9 bepaalde afstand, als het inkomen van de ouders meer bedraagt dan € 27.000, tot ten hoogste het bedrag van de kosten van het vervoer.

  • 3.

    De kosten van openbaar vervoer, bedoeld in het eerste en tweede lid, betreffen de kosten van openbaar vervoer die bij gebruik van de OV-chipkaart of een andere binnen de gemeente geldende OV-betaalmogelijkheid voor de in artikel 9 bepaalde afstand redelijkerwijs zouden worden gemaakt, ongeacht de aanwezigheid van openbaar vervoer of het daadwerkelijk gebruik ervan.

  •  

  • Bij het bepalen van de kosten wordt rekening gehouden met de kortingen die voor de leerling binnen het systeem van de vervoersmaatschappij kunnen gelden.

  • 4.

    Het inkomensbedrag van € 27.000, wordt met ingang van 1 januari 2021 jaarlijks aangepast aan de wijziging die het indexcijfer van de regelingslonen van volwassen werknemers heeft ondergaan ten opzichte van het voorafgaande jaar en rekenkundig afgerond op een veelvoud van € 450,-.

  • 5.

    Dit artikel is niet van toepassing op leerlingen die wegens hun structurele handicap op ander vervoer dan openbaar vervoer zijn aangewezen, dan wel vanwege een zodanige handicap niet zelfstandig van openbaar vervoer gebruik kunnen maken.

Artikel 25 Eigen bijdrage in de vorm van een draagkrachtafhankelijke bijdrage

  • 1.

    Als de afstand van de woning naar de dichtstbijzijnde toegankelijke school voor basisonderwijs meer dan twintig kilometer bedraagt, wordt de vastgestelde bekostiging verminderd met een van de financiële draagkracht van de ouders afhankelijke eigen bedrage.

  • 2.

    In geval het college in plaats van bekostiging in geld het vervoer zelf verzorgt dan wel doet verzorgen, en de afstand van de woning naar de dichtstbijzijnde toegankelijke school voor basisonderwijs meer dan twintig kilometer bedraagt, betalen de ouders een van de financiële draagkracht afhankelijke eigen bijdrage tot ten hoogste het bedrag van de kosten van het vervoer.

  • 3.

    De hoogte van de draagkrachtafhankelijke eigen bijdrage wordt berekend per gezin aan de hand van de volgende tabel:

     

    Inkomen in euro’s

    Eigen bijdragen in euro’s per gezin

    0-35.500

    Nihil

    35.500-42.000

    150

    42.000-48.500

    630

    48.500-55.000

    1.180

    55.000-62.500

    1.725

    62.500-69.000

    2.270

    Vanaf 69.000

    Voor elke extra € 5.500: plus € 560 erbij

  • 4.

    Deze inkomensbedragen worden met ingang van 1 januari 2021 jaarlijks aangepast aan de wijziging die het indexcijfer van de regelingslonen van volwassen werknemers heeft ondergaan ten opzichte van 1 januari van het voorafgaande jaar, en rekenkundig afgerond op een veelvoud van € 500,-.

  • 5.

    De bedragen van de eigen bijdrage, bedoeld in het derde lid, worden met ingang van 1 januari 2021 jaarlijks aangepast aan de wijziging die het consumentenprijsindexcijfer van de reeks alle huishoudens op het onderdeel vervoersdiensten heeft ondergaan ten opzichte van 1 januari van het voorafgaande jaar, en rekenkundig afgerond op een veelvoud van € 5,-.

  • 6.

    Dit artikel is niet van toepassing op leerlingen die wegens hun structurele handicap op ander vervoer dan openbaar vervoer zijn aangewezen, dan wel vanwege een zodanige handicap niet zelfstandig van openbaar vervoer gebruik kunnen maken.

 

Paragraaf 5 Minima- en Nieuwkomersregeling

Artikel 26 Minimaregeling zelfstandig reizen speciale school voor basisonderwijs en speciaal onderwijs

  • 1.

    In afwijking van het afstandscriterium, genoemd in artikel 9, en het drempelbedrag, genoemd in artikel 24, tweede lid, wordt aan de ouders van een leerling die een speciale school voor basisonderwijs dan wel een school voor speciaal onderwijs bezoekt een vervoersvoorziening voor zelfstandig reizen, per fiets of met het openbaar vervoer als bedoeld in artikel 17 toegekend, indien:

    • a.

      de afstand tussen de woning en de school meer dan drie en minder dan zes kilometer bedraagt en op een afstand van drie kilometer of minder van de woning geen school is gevestigd waar onderwijs wordt verzorgd waarop de leerling is aangewezen; en

    • b.

      het inkomen minder bedraagt dan het geldende minimumloon, genoemd in artikel 8, eerste lid, in samenhang gelezen met artikel 14 van de Wet minimumloon en minimumvakantiebijslag.

  • 2.

    Deze ouders betalen geen eigen bijdrage in de kosten van de toegekende vervoersvoorziening.

Artikel 27 Minimaregeling begeleide vervoersvorm speciale school voor basisonderwijs en speciaal onderwijs

  • 1.

    In afwijking van het afstandscriterium, genoemd in artikel 9, en het drempelbedrag, genoemd in artikel 24, tweede lid, wordt aan de ouders van een leerling die een speciale school voor basisonderwijs dan wel een school voor speciaal onderwijs bezoekt een begeleide vervoersvoorziening, per fiets of met het openbaar vervoer als bedoeld in artikel 18 toegekend, indien de afstand tussen de woning en de school meer dan drie kilometer en minder dan zes kilometer bedraagt en op een afstand van drie kilometer of minder van de woning geen school is gevestigd waar het onderwijs wordt verzorgd waarop de leerling is aangewezen, met dien verstande dat:

    • a.

      deze voorziening uitsluitend het gebruik betreft van de fiets of het openbaar vervoer door één begeleider; en

    • b.

      het inkomen minder bedraagt dan het geldende minimumloon, genoemd in artikel 8, eerste lid, in samenhang gelezen met artikel 14 van de Wet minimumloon en minimumvakantiebijslag.

  • 2.

    Deze ouders betalen geen eigen bijdrage in de kosten van de toegekende vervoersvoorziening.

Artikel 28 Minimaregeling voortgezet speciaal onderwijs

  • 1.

    In afwijking van het afstandscriterium, genoemd in artikel 9 en het drempelbedrag, genoemd in artikel 24, tweede lid, wordt aan de ouders van een leerling die een school voor voortgezet speciaal onderwijs bezoekt een vervoersvoorziening voor zelfstandig reizen, per fiets of met het openbaar vervoer als bedoeld in artikel 17 toegekend, indien:

    • a.

      de afstand tussen de woning en de school meer dan drie en minder dan zes kilometer bedraagt en op een afstand van drie kilometer of minder van de woning geen school is gevestigd waar onderwijs wordt verzorgd waarop de leerling is aangewezen; en

    • b.

      het inkomen minder bedraagt dan het geldende minimumloon, genoemd in artikel 8, eerste lid, in samenhang gelezen met artikel 14 van de Wet minimumloon en minimumvakantiebijslag

  • 2.

    Deze ouders betalen geen eigen bijdrage in de kosten van de toegekende vervoersvoorziening.

Artikel 29 Schakelklas eerste opvang en internationale schakelklas

  • 1.

    Aan de ouders van anderstalige nieuwkomers op wie de Leerplichtwet 1969 van toepassing is, die vanwege een taalachterstand aangewezen zijn op een schakelklas eerste opvang of een internationale schakelklas, wordt voor ten hoogste één schooljaar een vervoersvoorziening voor zelfstandig reizen in de vorm van een vergoeding voor de fiets of het openbaar vervoer toegekend, indien de afstand van de woning naar deze locatie ten minste zes kilometer is.

  • 2.

    Indien de nieuwkomer jonger is dan negen jaar, en de ouders ten behoeve van het college genoegzaam aantonen dat de nieuwkomer niet in staat is zelfstandig te reizen, verstrekt het college een vervoersvoorziening in de vorm van vervoer per fiets of met openbaar vervoer voor de leerling en een begeleider.

  • 3.

    Indien een begeleider meer dan één leerling tegelijk begeleidt, wordt slechts éénmaal vervoerskosten voor een begeleider bekostigd.

  • 4.

    De toegekende vervoersvoorziening voor zelfstandig reizen naar een internationale schakelklas kan voor ten hoogste zes maanden verlengd worden indien langer verblijf in de internationale schakelklas noodzakelijk is.

  • 5.

    De ouders, ten aanzien van wie het bepaalde in de voorgaande leden wordt toegepast, betalen geen eigen bijdrage in de kosten van de toegekende vervoersvoorziening.

 

Paragraaf 6 Slotbepalingen

Artikel 30 Beslissing college in gevallen waarin de regeling niet voorziet

In gevallen, de uitvoering van het leerlingenvervoer betreffende, waarin deze verordening niet voorziet, beslist het college.

Artikel 31 Hardheidsclausule

Het college kan, indien de toepassing van de verordening leidt tot onbillijkheden van overwegende aard, het vervoer voor onderwijs aangaande, ten gunste van de ouders afwijken van de bepalingen in deze verordening, zo nodig na advies te hebben gevraagd aan deskundigen.

Artikel 32 Overgangsrecht

Op aanvragen die betrekking hebben op het schooljaar 2021-2022 wordt beslist op grond van de Verordening leerlingenvervoer Rotterdam 2015.

Artikel 33 Intrekking oude regeling

De Verordening leerlingenvervoer Rotterdam 2015 wordt ingetrokken.

Artikel 34 Inwerkingtreding en citeertitel

  • 1.

    Deze verordening treedt in werking op 1 augustus 2022.

  • 2.

    Deze verordening wordt aangehaald als: Verordening bekostiging leerlingenvervoer Rotterdam.

Aldus vastgesteld in de openbare vergadering van 3 februari 2022.

De griffier,

I.C.M. Broeders

De voorzitter,

J.W. Verheij

Bijlage I – Toelichting Verordening bekostiging leerlingenvervoer Rotterdam

 

Algemeen

Ieder kind heeft recht op passend onderwijs. In sommige gevallen is de afstand naar de school groot, of kan het kind wegens zijn structurele handicap niet zelfstandig naar school. Ouders kunnen dan een beroep doen op de Verordening bekostiging leerlingenvervoer.

 

Wettelijke plicht

De raad heeft de wettelijke plicht een regeling vast te stellen voor het leerlingenvervoer. In artikel 4, eerste lid, van de Wet op het primair onderwijs (hierna: WPO), artikel 4, eerste lid, van de Wet op het voortgezet onderwijs (hierna: WVO) en artikel 4, eerste lid, van de Wet op de expertisecentra (hierna: WEC), heet het ‘de bekostiging van de door het college noodzakelijk te achten vervoerskosten ten behoeve van het schoolbezoek’. Het gaat hierbij zowel om scholen voor basisonderwijs, speciaal basisonderwijs, (voortgezet) speciaal onderwijs en regulier voortgezet onderwijs die zijn aangesloten bij samenwerkingsverbanden primair of voortgezet onderwijs, als om instellingen voor cluster 1 en cluster 2. De Verordening bekostiging leerlingenvervoer geeft uitvoering aan de taakstelling van het gemeentebestuur.

 

Naast voorschriften voor de wijze waarop ouders de aanvraag kunnen indienen, bevat deze verordening criteria aan de hand waarvan ouders aanspraak kunnen maken op een vervoersvoorziening. Uitgangspunt daarbij is dat de verantwoordelijkheid voor het schoolbezoek van de leerling bij de ouders blijft.

 

De Verordening bekostiging leerlingenvervoer is zodanig opgebouwd, dat eerst het recht op een vergoeding wordt vastgesteld, waarna onderzocht wordt welke soort vergoeding wordt verstrekt.

 

Vervoersvoorziening

In de Verordening bekostiging leerlingenvervoer wordt het begrip ‘vervoersvoorziening’ gehanteerd. Dat houdt in dat er niet altijd sprake is van een kostendekkende betaling. Zo is ook een voorziening mogelijk in de vorm aangepast vervoer, dat de gemeente verzorgt of doet verzorgen.

Het college van burgemeester en wethouders (hierna: het college) bepaalt in welke vorm de voorziening wordt verstrekt. Het vervoer dient echter te allen tijde passend te zijn.

 

Uitgangspunt van de regeling is bekostiging van het openbaar vervoer. Wanneer de leerling door zijn structurele handicap geen gebruik kan maken van het openbaar vervoer, zelfs niet met begeleiding, komt hij in aanmerking voor aangepast vervoer.

 

Als ouders aangeven hun kind zelf te willen vervoeren dienen ze hiervoor toestemming te vragen aan het college. De bekostiging van het vervoer is vervolgens gebaseerd op de vervoersvoorziening waar de ouders voor in aanmerking komen. Het college kan toestemming weigeren op grond van de kosten.

 

Drempelbedrag en draagkrachtafhankelijke bijdrage

De gemeente kan ouders van een leerling die een school voor basisonderwijs of een speciale school voor basisonderwijs bezoekt een drempelbedrag hanteren. De ouderlijke bijdrage is hierbij gekoppeld aan de door de gemeente vastgestelde kilometergrens, dat wil zeggen de afstand van de woning tot de dichtstbijzijnde toegankelijke school waarboven aanspraak kan bestaan op leerlingenvervoer. In de Verordening bekostiging leerlingenvervoer is deze grens vastgesteld op zes kilometer (zie artikel 9). De ouderlijke bijdrage is dan gelijk aan de kosten van het openbaar vervoer over deze afstand. Het drempelbedrag wordt per leerling in rekening gebracht.

Daarnaast kan de gemeente een bijdrage vragen aan ouders van leerlingen die een school voor basisonderwijs bezoeken die meer dan twintig kilometer van de woning is gelegen. Deze bijdrage is afhankelijk van de financiële draagkracht en wordt per gezin geheven (zie artikelen 24 en 25).

 

Zelfstandigheid en zelfredzaamheid

De Verordening bekostiging leerlingenvervoer gaat uit van een voorziening voor het zo zelfstandig mogelijk reizen door de leerling. Om dit te volgen en te stimuleren kan de aanvraag met ouders besproken worden en kan vanaf een bepaalde leeftijd in overleg met ouders een persoonlijk vervoersontwikkelingsplan voor de leerling worden opgesteld (zie artikel 4).

 

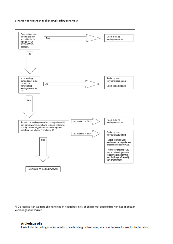
Voorwaarden toekenning leerlingenvervoer

Zie voor voorwaarden toekenning leerlingenvervoer het ‘Schema voorwaarden toekenning leerlingenvervoer’.

 

 

Artikelsgewijs

Enkel die bepalingen die verdere toelichting behoeven, worden hieronder nader behandeld.

 

Paragraaf 1. Algemene bepalingen

Artikel 1. Definities

Afstand

De afstand dient consequent te worden gemeten. Er wordt voor elke afstand eenzelfde, professionele routeplanner gehanteerd.

 

De route hoeft overigens niet in alle gevallen toegankelijk te zijn voor gemotoriseerd verkeer, volgens een uitspraak van de Afdeling Bestuursrechtspraak van de Raad van State ((hierna: Afdeling) ABRvS 12 juni 1995, nr. R03.93.5575). Ook kan de route – en daarmee de afstand – op de heenweg verschillen van die van de terugweg (zie ABRvS 27 december 1989, nr. R03.88.7309).

 

Begeleider

Wanneer een leerling begeleiding nodig heeft tijdens het vervoer, is dat een verantwoordelijkheid van de ouders. Zij zijn en blijven verantwoordelijk voor de schoolgang van hun kind. Werk van ouders of anderszins ontslaat ouders niet van deze verantwoordelijkheid. Wanneer ouders zelf niet in staat zijn om begeleiding te bieden, is het hun verantwoordelijkheid iemand te zoeken, die deze taak van hen hetzij tijdelijk en/of deeltijds overneemt.

 

Gehandicapte leerling

Een leerling die door een structurele lichamelijke, verstandelijke, zintuiglijke of psychische handicap niet of niet zelfstandig van het openbaar vervoer of de fiets gebruik kan maken, wordt aangemerkt als een gehandicapte leerling in de zin van de Verordening bekostiging leerlingenvervoer.

 

Wanneer een leerling, ondanks zijn handicap wél zelf kan reizen met het openbaar vervoer, is deze in de zin van de Verordening bekostiging leerlingenvervoer géén gehandicapte leerling. De beperking die de leerling door de handicap ervaart moet structureel van aard zijn, in ieder geval langer dan drie maanden duren. Wanneer de beperking met medicijnen te verbeteren is, is er geen sprake van een beperking in de zin van deze verordening. Van een beperking in deze verordening is dus alleen sprake wanneer deze structureel en niet behandelbaar is.

 

Inkomen

Als peiljaar voor het inkomen moet op grond van de WPO (artikel 4, zevende lid) worden aangemerkt het tweede kalenderjaar voorafgaand aan het kalenderjaar waarin het schooljaar waarvoor bekostiging van de vervoerskosten wordt gevraagd, begint. Bepalend is het verzamelinkomen van het huishouden waarin de leerling leeft, dat af te lezen is van de aanslag inkomstenbelasting. Bij het ontbreken van een aanslag inkomstenbelasting wordt uitgegaan van het bij de Belastingdienst geregistreerde inkomen. Bij het opvragen van de Inkomstenbelastingverklaring vermeldt de Belastingdienst het bij de Belastingdienst geregistreerde inkomen, dan wel het verzamelinkomen ingeval er aangifte is gedaan.

 

Leerling

Voor basisscholen en speciale scholen voor basisonderwijs geldt dat kinderen de leeftijd van vier jaar moeten hebben bereikt om als leerling te worden toegelaten (artikel 39, eerste lid, van de WPO). In het derde lid van artikel 39 van de WPO is bepaald dat kinderen vanaf drie jaar en tien maanden ten hoogste vijf dagen (schoolgewenningsdagen) de basisschool mogen bezoeken. Deze kinderen zijn echter geen leerlingen in de zin van de wet, en de ouders kunnen dan ook geen aanspraak maken op een vervoersvoorziening.

 

Voor het (voortgezet) speciaal en voortgezet onderwijs geldt dat ouders van leerlingen die zijn toegelaten tot scholen voor (voortgezet) speciaal onderwijs of voortgezet onderwijs aanspraak kunnen maken op een vervoersvoorziening indien wordt voldaan aan de voorwaarden van de Verordening bekostiging leerlingenvervoer. De leeftijd van de leerling is hierbij niet van belang.

 

Een belangrijke uitzondering vormen leerlingen die rijdende scholen bezoeken voor kinderen van kermisexploitanten of van circusmedewerkers (Titel B van het Besluit trekkende bevolking WPO). Ouders van leerlingen die deze scholen bezoeken kunnen geen aanspraak maken op een vervoersvoorziening. De kosten voor noodzakelijk vervoer van deze leerlingen ten behoeve van het schoolbezoek vormen onderdeel van de materiële instandhouding van die scholen.

 

Ontwikkelingsperspectief

Voor leerlingen in het speciaal basisonderwijs, het speciaal onderwijs, het voortgezet speciaal onderwijs, het praktijkonderwijs (hierna: pro) én voor leerlingen, die in het regulier basis- en voortgezet onderwijs extra ondersteuning krijgen, zijn de scholen verplicht een ontwikkelingsperspectief op te stellen.

Het ontwikkelingsperspectief wordt in overleg met ouders vastgesteld. Het bevat de onderwijsdoelen van de leerlingen en het uitstroomprofiel (vervolgonderwijs, arbeidsmarktgericht en dagbesteding).

 

OOGO

Artikel 18a, negende lid, van de WPO en artikel 17a, negende lid, van de WVO bepalen, dat samenwerkingsverbanden en gemeenten met elkaar een Op Overeenstemming Gericht Overleg (hierna: OOGO) moeten voeren met als doel om een ondersteuningsplan vast te stellen. Het samenwerkingsverband en het college overleggen, elk vanuit de eigen verantwoordelijkheid, met elkaar ten minste over:

  • -

    de vraag hoe de aansluiting tussen de ondersteuning in het onderwijs en de (jeugd)zorg vanuit de gemeente het beste tot stand kan komen;

  • -

    het leerlingenvervoer;

  • -

    de leerplicht;

  • -

    de onderwijshuisvesting.

Het overleg moet leiden tot een goede afstemming en samenwerking tussen het samenwerkingsverband en de gemeente.

 

Openbaar vervoer

Bij de definiëring van het begrip ‘openbaar vervoer’ is aangesloten bij de begripsomschrijving zoals deze is vastgelegd in artikel 1 van de Wet personenvervoer 2000, met uitzondering van de zinsnede ‘volgens een dienstregeling’; zodoende kan ook de regiotaxi desgewenst als een vorm van openbaar vervoer worden beschouwd.

 

Opstapplaats

Eén van de mogelijkheden om het vervoer efficiënter en daardoor goedkoper te organiseren, is het instellen van centrale opstapplaatsen, van waar de leerlingen met de taxi of bus worden vervoerd. Met een dergelijk systeem worden de leerlingen niet thuis voor de deur opgehaald, maar dienen zij zich, al dan niet onder begeleiding van de ouders, te begeven naar de door de gemeente aangewezen opstapplaats.

Een reistijd naar de opstapplaats van dertig minuten acht de Afdeling alleszins redelijk (ABRvS 26 februari 1992, nr. R03.89.0419/83-107).

 

Ouders

De omschrijving volgt de begripsbepalingen van de WPO en de WEC.

Ook pleegouders zijn aan te merken als verzorgers en vallen daarmee onder het begrip ‘ouders’.

 

Reistijd

De omschrijving van het begrip ‘reistijd’ is van belang om de tijd die een leerling met het openbaar vervoer onderweg is te kunnen vergelijken met de tijd die nodig is om diezelfde leerling met aangepast vervoer naar en van school te vervoeren. Immers, wanneer de leerling met gebruikmaking van openbaar vervoer naar school of terug meer dan anderhalf uur onderweg is én de reistijd met aangepast vervoer tot 50% of minder van de reistijd per openbaar vervoer kan worden teruggebracht, komt de leerling in aanmerking voor aangepast vervoer (artikel 19, eerste lid, aanhef en onder a).

 

De praktijk leert dat leerlingen, ongeacht de manier waarop zij de afstand naar school overbruggen, zo’n tien minuten voor de aanvang van de lessen op het schoolplein aankomen. Het ligt voor de hand deze tijd uit te sluiten van de reistijd. De eventuele wachttijd voor het openbaar vervoer aan het einde van de schooldag wordt wel meegerekend. Wanneer een leerling met aangepast vervoer wordt vervoerd, is er tijd nodig de school te verlaten en in de taxi(bus) te stappen. Het is in dit geval dan ook redelijk enige tijd (tien minuten) op te tellen bij de berekende duur van de rit. Deze periode is ook volgens de Afdeling redelijk (ABRvS 5 oktober 1990, nr. R03.90.6236/86538).

 

Naast deze tien minuten is er vrijwel altijd sprake van een wachttijd, voordat de reis van een leerling werkelijk aanvangt. Veelal moeten leerlingen aan het einde van de schooldag wachten tot het aangepast vervoer na aankomst vertrekt. Er wordt dan gewacht op andere leerlingen van die school. Indien meerdere scholen in één route gecombineerd worden, kan datzelfde zich nogmaals voordoen wanneer er bij de volgende school gewacht moet worden op andere leerlingen. De totale tijd, dat een leerling aan het einde van de schooldag moet wachten op of in het aangepast vervoer kan op deze manier oplopen. Het is dan ook redelijk om van de vervoerder te verlangen, dat de wachttijd per leerling niet meer bedraagt dan ongeveer twintig minuten (inclusief de toegestane wachttijd van maximaal vijftien minuten op de eigen school van de leerling). De gemeente en de vervoerder maken afspraken over een redelijke wachttijd.

 

Samenwerkingsverband

Onder 1°

Een samenwerkingsverband primair onderwijs omvat volgens artikel 18a van de WPO alle binnen een bepaald aaneengesloten gebied gelegen vestigingen van basisscholen, speciale scholen voor basisonderwijs, scholen voor speciaal onderwijs en scholen voor speciaal en voortgezet speciaal onderwijs, voor zover daaraan speciaal onderwijs wordt verzorgd, behorend tot cluster 3 en cluster 4. Een uitzondering vormen vestigingen van scholen waarvoor het bestuur is aangesloten bij een landelijk samenwerkingsverband.

Scholen voor speciaal onderwijs of scholen voor speciaal en voortgezet speciaal onderwijs, behorend tot cluster 3 en cluster 4, die geen vestigingen hebben in het gebied van het samenwerkingsverband, kunnen toch deelnemen aan dit samenwerkingsverband.

Instellingen behorend tot cluster 1 en cluster 2 behoren niet tot het samenwerkingsverband.

 

Onder 3°

Een samenwerkingsverband voortgezet onderwijs omvat volgens artikel 17a van de WVO alle binnen een bepaald aaneengesloten gebied gelegen vestigingen van scholen voor voortgezet onderwijs, scholen voor voortgezet speciaal onderwijs en scholen voor speciaal en voortgezet speciaal onderwijs, voor zover daaraan voortgezet speciaal onderwijs wordt verzorgd, behorend tot cluster 3 en cluster 4. Een uitzondering vormen vestigingen van scholen waarvoor het bestuur is aangesloten bij een landelijk samenwerkingsverband.

Scholen voor voortgezet speciaal onderwijs of scholen voor speciaal en voortgezet speciaal onderwijs, behorend tot cluster 3 en cluster 4, die geen vestigingen hebben in het gebied van het samenwerkingsverband, kunnen toch deelnemen aan dit samenwerkingsverband.

Instellingen behorend tot cluster 1 en cluster 2 behoren niet tot het samenwerkingsverband.

 

School

Onder 1°

In de WPO gaat het om basisscholen en scholen voor speciaal basisonderwijs.

 

Onder 2°

In de WEC gaat het om onderwijs aan dove kinderen of slechthorende kinderen, kinderen met ernstige spraakmoeilijkheden, visueel gehandicapte kinderen, lichamelijk gehandicapte kinderen, langdurig zieke kinderen, zeer moeilijk lerende kinderen, zeer moeilijk opvoedbare kinderen, meervoudig gehandicapte kinderen en kinderen in scholen verbonden aan pedologische instituten.

 

De WEC onderscheidt de volgende clusters:

Cluster 1: onderwijs aan visueel gehandicapte kinderen dan wel meervoudig gehandicapte kinderen met deze handicap,

Cluster 2: onderwijs aan dove kinderen, slechthorende kinderen en kinderen met ernstige spraakmoeilijkheden dan wel meervoudig gehandicapte kinderen met een van deze handicaps,

Cluster 3: onderwijs aan langdurig zieke kinderen met een lichamelijke handicap, lichamelijk gehandicapte kinderen en zeer moeilijk lerende kinderen dan wel meervoudig gehandicapte kinderen met een van deze handicaps en

Cluster 4: onderwijs aan langdurig zieke kinderen anders dan met een lichamelijke handicap, zeer moeilijk opvoedbare kinderen en kinderen in scholen verbonden aan pedologische instituten.

 

Het onderwijs van cluster 1 en cluster 2 wordt gegeven in instellingen. Deze instellingen vallen ook onder het begrip ‘school’.

 

Onder 3°

In de WVO gaat het om scholen voor voorbereidend wetenschappelijk onderwijs (hierna: vwo), hoger algemeen vormend onderwijs (hierna: havo), voorbereidend middelbaar beroepsonderwijs (hierna: vmbo) en pro. Leerwegondersteunend onderwijs is geen aparte schoolsoort, maar betreft extra ondersteuning aan leerlingen in het vmbo.

 

Toegankelijke school

Leerlingen kunnen op grond van hun lichamelijke of geestelijke toestand zijn aangewezen op een bepaalde school.

In de WPO is bepaald dat het samenwerkingsverband primair onderwijs beoordeelt of een leerling toelaatbaar is tot een speciale school voor basisonderwijs in het samenwerkingsverband of tot het speciaal onderwijs van cluster 3 en cluster 4 (artikel 18a, zesde lid, van de WPO). Het samenwerkingsverband laat zich daarbij adviseren door deskundigen.

 

De WVO kent een dergelijke bepaling: het samenwerkingsverband voortgezet onderwijs beoordeelt of een leerling toelaatbaar is tot het voortgezet speciaal onderwijs (artikel 17a, zesde lid, van de WVO). Met ingang van 1 augustus 2015 is het praktijkonderwijs en het leerwegondersteunend onderwijs in het passend onderwijs geïntegreerd; het samenwerkingsverband beslist of een leerling toelaatbaar is tot het praktijkonderwijs of is aangewezen op leerwegondersteunend onderwijs. Ook hier geldt dat het samenwerkingsverband zich daarbij laat adviseren door deskundigen.

 

Voor instellingen voor cluster 1 en cluster 2 geldt een afwijkende procedure. In de WEC is bepaald dat de commissie van onderzoek beoordeelt of een leerling in aanmerking komt voor het onderwijs op de instelling óf op begeleiding vanuit de instelling, waarbij de leerling dan is ingeschreven op een andere school (artikel 41, tweede lid, van de WEC).

 

Vervoer

Het vervoer vindt plaats in aansluiting op het begin en einde van de schooldag, zoals aangegeven in de schoolgids van de school. Alleen wanneer de leerplichtige leerling door een structurele handicap slechts een deel van het onderwijsprogramma kan volgen, kan in een voorkomend geval tijdens de schooltijd vervoerd worden. Sociale omstandigheden, lichamelijke problemen van tijdelijke aard of leeftijd zijn geen grond voor het vervoer tijdens schooltijd.

 

Met afwijkende roosters, zoals deze voorkomen in het voortgezet onderwijs, kan in beginsel geen rekening gehouden worden. De vervoerskosten zouden dan te hoog oplopen. Soms zijn, in overleg met leerlingen, ouders en de school, bepaalde vervoersarrangementen en -combinaties mogelijk, waarbij dan de leerlingen beurtelings een bepaalde tijd moeten wachten op het vervoer.

 

Vervoersvoorziening

De wet bepaalt dat de gemeenten het vervoer zelf kunnen verzorgen, dan wel doen verzorgen. In de begripsbepaling ‘vervoersvoorziening’ is dit nader uitgewerkt.

 

Woning

Onder ‘woning’ wordt verstaan: de plaats waar de leerling structureel en feitelijk verblijft. Hierbij is het niet relevant in welke gemeente de ouders en/of het kind staan ingeschreven.

 

Wanneer de leerling tijdelijk in een andere gemeente verblijft, bijvoorbeeld in verband met noodzakelijke opvang, dient een aanvraag voor een vervoersvoorziening bij die gemeente ingediend te worden. Vakantie van de ouders geldt overigens niet als reden voor noodzakelijke opvang van de leerling elders.

 

Het adres waar kinderen een bepaalde tijd vóór aanvang en/of na afloop van de schooldag worden opgevangen (de buitenschoolse opvang) valt in beginsel niet onder het begrip ‘woning’.

 

Artikel 2. Doelstelling

Het doel van het leerlingenvervoer is om een financiële ondersteuning te verstrekken ten behoeve van passend vervoer van de woning dan wel de opstapplaats naar de dichtstbijzijnde toegankelijke school aan de ouders van kinderen wie of van wie de school verder dan de, door de gemeente bepaalde, afstandsgrens gelegen is, of voor wie het medisch niet mogelijk is om de school zelfstandig te bereiken.

 

Paragraaf 2. Aanvraag van de vervoersvoorziening

Artikel 3. Aanvraagprocedure

Eerste lid

Indien ouders menen voor een vervoersvoorziening voor hun kind in aanmerking te komen, dienen zij een aanvraag in bij het college. De meerderjarige en handelingsbekwame leerling kan dit ook zelf doen. De aanvraag wordt gedaan in de gemeente waar de feitelijke en structurele verblijfplaats (woning) van de leerling is. Dit kan ook een vast logeeradres zijn, waar de leerling op vaste dagen verblijft. De gemeente stelt hiervoor een papieren of digitaal aanvraagformulier beschikbaar.

 

Tweede lid

Onder gegevens moet ook worden verstaan eventuele toevoeging van verklaringen (bewijsstukken), bijvoorbeeld een medische verklaring, werkgeversverklaring, verklaring van de rijksinspecteur van de belasting of een verklaring van overwegende bezwaren. Huisartsen zijn hiervan uitgezonderd, omdat de Landelijke Huisartsen Vereniging in haar richtlijn heeft opgenomen, dat huisartsen deze verklaringen niet mogen verstrekken. Het schaadt mogelijk de relatie met de patiënt en daar werken huisartsen liever niet aan mee. Een advies is wel op te vragen bij de Gemeentelijke Gezondheidsdienst. Bij twijfel zal de gemeente zelf een onafhankelijke deskundige moeten inschakelen.

 

Ouders zijn op grond van artikel 4:2 van de Algemene wet bestuursrecht (hierna: Awb) verplicht deze gegevens te overleggen, als deze van belang zijn voor de beslissing op de aanvraag. De gegevens dienen juist en volledig ingevuld te zijn. Het college bepaalt of dat daadwerkelijk het geval is.

 

Als het aanvraagformulier aanvulling behoeft of gecorrigeerd dient te worden, stuurt het college het aanvraagformulier terug. Ouders worden dan in de gelegenheid gesteld om de verlangde gegevens binnen een door het college te bepalen termijn aan te vullen of te verbeteren. Wordt hiervan geen gebruik gemaakt, dan dient het college de afweging te maken of de aanvraag in behandeling wordt genomen (artikel 4:5, eerste lid, van de Awb). Op grond van artikel 4:5, vierde lid, van de Awb dient in een voorkomend geval aan de aanvrager bekend te worden gemaakt dat de aanvraag niet in behandeling wordt genomen.

 

Uit jurisprudentie blijkt dat gemeenten zich bij een afwijzende beschikking niet louter kunnen beroepen op een onjuist dan wel onvolledig ingevuld aanvraagformulier, maar dat zij bij hun beoordeling mede moeten betrekken wat de kennelijke bedoeling van de aanvrager is, zoals die uit aanvragen van de voorafgaande jaren gebleken is (zie ABRvS 9 november 1989, nr. R03.89.5831/S6535).

 

Artikel 4:15 van de Awb bepaalt dat de beslistermijn wordt opgeschort tot de dag waarop de aanvraag met de ontbrekende gegevens is aangevuld of de daarvoor gestelde termijn ongebruikt is verstreken. In artikel 3, vierde lid, is daarom bepaald dat het college binnen acht weken na ontvangst van alle benodigde gegevens een beslissing neemt.

 

Derde lid

Op de voor het verkrijgen van een vervoervoorziening verstrekte gegevens is de Algemene verordening gegevensbescherming van toepassing. Dit houdt in, dat de verstrekte persoonsgegevens slechts mogen worden gebruikt voor het kunnen behandelen van een aanvraag en het organiseren van het vervoer en of de bekostiging.

 

Vierde lid

Artikel 4:13 van de Awb bepaalt dat een redelijke termijn waarbinnen een beschikking dient te worden gegeven in ieder geval is verstreken indien het college binnen acht weken geen beschikking heeft gegeven, of aan de aanvrager een bericht van verdaging heeft gezonden.

Voor de Verordening bekostiging leerlingenvervoer is gekozen voor de wettelijk toegestane beslistermijn van acht weken.

 

Vijfde lid

Het kan voorkomen dat de gestelde afwikkelingstermijn niet haalbaar is voor de gemeente. Hiervan kan bijvoorbeeld sprake zijn wanneer het gevraagde oordeel van deskundigen uitblijft, of indien er sprake is van een bijzondere situatie. In dergelijke gevallen kan het college de beslissing voor ten hoogste vier weken verdagen.

Uiterlijk een dag vóór het verstrijken van de tweede termijn dient een beschikking op de ingediende aanvraag door het college te zijn gegeven. Als blijkt dat ook de verdagingstermijn onvoldoende is, bijvoorbeeld als gevolg van het uitblijven van het advies van deskundigen, dient er toch een beschikking te worden afgegeven.

 

Een beschikking treedt niet in werking voordat deze bekend is gemaakt (artikel 3:40 van de Awb). De termijnen die in artikel 3 zijn opgenomen zijn inclusief de tijd die het college nodig heeft om een genomen beschikking aan de aanvragers bekend te maken.

 

Bezwaar en beroep

Er kan bezwaar gemaakt worden tegen een besluit van de gemeente, tegen het feit, dat de gemeente te laat beslist en tegen het verdagen van een besluit. Dit moet wel op tijd worden ingediend, namelijk binnen zes weken.

Als bovenstaande termijnen (acht weken en een eventuele verdaging van vier weken) overschreden worden, kunnen de aanvragers op basis van artikel 6:2 van de Awb daartegen bezwaar maken en beroep instellen. In dit geval is het bezwaar en beroep niet aan een termijn gebonden (artikel 6:12, eerste lid, van de Awb). Het bezwaar- of beroepschrift wordt niet-ontvankelijk verklaard indien het onredelijk laat is ingediend (artikel 6:12, vierde lid, van de Awb).

 

Zesde lid

Een toegekende vervoersvoorziening kan bestaan uit een bekostiging aan de ouders, óf aanbieding van aangepast vervoer dat de gemeente verzorgt of doet verzorgen, in de vorm van busvervoer of een taxi(busje).

In het geval van een bekostiging zal de ingangsdatum van deze bekostiging in principe samenvallen met de in het aanvraagformulier verzochte datum van ingang, maar niet zijn gelegen vóór de datum waarop de aanvraag door de gemeente werd ontvangen (onder a). Er vindt dus geen bekostiging met terugwerkende kracht plaats.

Wanneer de leerling aangepast vervoer krijgt aangeboden dat verzorgd wordt door de gemeente zal de datum van ingang zo veel mogelijk aansluiten bij de door de ouders verzochte datum. Deze ligt dan uiteraard niet vóór de datum waarop de aanvraag door de gemeente werd ontvangen. Bovendien dient rekening te worden gehouden met het feit dat het inschakelen of contracteren van een vervoerder enige tijd kan kosten (onder b).

 

Datum van aanvraag voor het nieuwe schooljaar

In de Verordening bekostiging leerlingenvervoer wordt geen datum genoemd waarvóór een aanvraag die het eerstvolgende schooljaar betreft moet zijn ingediend. Het vaststellen van een datum zou ertoe kunnen leiden dat aanvragen die later worden ingediend als onrechtmatig worden beoordeeld door de accountant. Er kunnen echter gegronde redenen zijn voor het laat indienen van een aanvraag, bijvoorbeeld wanneer het nog niet vaststaat of een leerling op een bepaalde school wordt toegelaten.

De gemeente kan bij de voorlichting de ouders uiteraard wijzen op het belang van het indienen van een aanvraag zodra bekend is welke school de leerling gaat bezoeken.

 

Artikel 4. Gesprek over zelfstandigheid en zelfredzaamheid bij de aanvraag

Eerste tot en met vierde lid

Om ouders te informeren over het leerlingenvervoer kan een gesprek met de aanvrager(s) worden gevoerd, om:

  • -

    verwachtingen aangaande het leerlingenvervoer voor de eventuele komende jaren te managen;

  • -

    de aanvraag goed te kunnen beoordelen;

  • -

    te onderzoeken wat de vervoersmogelijkheden van de leerling zijn.

Indien dit mogelijk is, is het van meerwaarde om ook de leerling te betrekken bij het gesprek. Zo nodig kan ook een deskundige betrokken worden bij het gesprek. Dit kan iemand met medische kennis zijn, zoals een orthopedagoog, iemand van de school, het samenwerkingsverband of anderszins.

 

In het gesprek wordt onderzocht in welke mate en in welk tempo te verwachten is, dat een leerling zelfstandig(er) kan reizen en hoe ouders hierbij kunnen ondersteunen en/of welke faciliteiten de gemeente daarbij biedt.

 

Wanneer de omstandigheden van de leerling wijzigen kan dat aanleiding zijn om een nieuw gesprek te voeren. Het spreekt voor zich, dat een schoolwissel en adreswijziging zo’n nieuwe omstandigheid is, maar ook het gegeven, dat de leerling ouder wordt en zich ontwikkelt kan gezien worden als een gewijzigde omstandigheid.

 

Indien de leerling niet de dichtstbijzijnde school bezoekt is dit eveneens onderwerp van gesprek. Wat is er gedaan om wél naar de school dichtbij de woning te gaan? En wat wordt er gedaan, ook door het samenwerkingsverband, om het onderwijs in de toekomst dichterbij te organiseren?

 

Zelfredzaamheid

Bij de beoordeling van een aanvraag leerlingenvervoer is het belangrijk te kijken naar wat een leerling kan en wil. De vergoedingsstructuur is zodanig opgebouwd, dat, binnen de gestelde criteria (beoordelingsfase), de meest zelfstandige en onafhankelijke manier van reizen door de leerling wordt vergoed. Ouders spelen hierin een belangrijke rol en hebben een eigen verantwoordelijkheid. Het is aan hen om eventueel samen met hun sociale netwerk of met behulp van andere ouders hun kind zelf te (laten) vervoeren of te leren zelf naar school te reizen.

 

Veel leerlingen hebben door hun ontwikkelachterstand en/of gedragsproblemen extra begeleiding nodig op weg naar zelfstandigheid. Dit is een verantwoordelijkheid van de ouders, maar de gemeente kan hierbij ondersteunen door het inzetten van een leerproject. Ook het bekostigen van het reizen met openbaar vervoer, bijvoorbeeld bij leerlingen van het voortgezet speciaal onderwijs, kan het voor gezinnen makkelijker maken om de weg naar zelfstandig reizen te vinden.

Voor het voortgezet speciaal onderwijs is hiervoor de wettelijke plicht bij de invoering van de Wet passend onderwijs overigens weggevallen. Om de doorstroming naar een zelfstandig reizen te stimuleren bij deze doelgroep kiest de gemeente Rotterdam ervoor om het zelfstandig reizen wel te bekostigen.

Uiteraard blijft het maatwerk om te beoordelen hoe een kind kan reizen. Daarin speelt niet alleen de

reisbeperking een rol, maar ook de leeftijd, de route en de behoeften van de leerling. Om het maatwerk te kunnen beoordelen is het van belang om kennis te hebben van de situatie van de leerling, de meest geschikte en haalbare vervoerswijze en de zelfredzaamheid van de leerling en het gezin.

 

Vijfde en zesde lid

Het college kan, in overleg met de ouders en zo mogelijk met de leerling, een persoonlijk vervoersontwikkelingsplan voor de leerling opstellen. In dit plan wordt vastgelegd waar de leerling qua mobiliteit naartoe kan groeien en hoe dit begeleid moet worden. Het doel hiervan is om te beschrijven welke mogelijkheden er zijn om de leerling zelfstandiger te laten reizen, wat hiervoor nodig is, welke periode hiervoor gepland wordt, wat ouders hierin kunnen betekenen en waar de gemeente ondersteunt. Het onderwijs heeft ook tot doel om leerlingen zelfstandig te leren functioneren in de maatschappij. Onder meer voor dit doel wordt door de school een ontwikkelingsperspectief opgesteld voor de leerling. Dit plan wordt betrokken bij het vervoersontwikkelingsplan.

 

Wanneer de leerling de leeftijd van negen jaar bereikt, is het een goed moment om het eerste persoonlijke vervoersontwikkelingsplan samen met de ouders en de leerling te maken. Dit plan kijkt twee tot drie jaar vooruit, maar kan jaarlijks naar aanleiding van de nieuwe aanvraag geëvalueerd worden. De ontwikkeling van kinderen staat immers niet stil en maakt, dat een kind zich sneller kan ontwikkelen dan gedacht. Voor de leeftijd van negen jaar in dit artikel geldt geen peildatum, waardoor er spreiding van gesprekken is.

Wanneer ouders geen medewerking willen verlenen aan het opstellen van een persoonlijk vervoersontwikkelingsplan voor de leerling kan het college overwegen om een onafhankelijk medisch advies in te winnen, waarmee de vervoersmogelijkheden van de leerling duidelijk worden.

 

Commissie voor de begeleiding

De WEC maakt verschil tussen een school (cluster 3 en cluster 4) en een instelling (cluster 1 en cluster 2). Zie ook artikel 1 het begrip ‘school’.

De commissie voor de begeleiding wordt ingesteld op een school, niet zijnde een instelling, om:

  • -

    te adviseren over het vaststellen en bijstellen van het ontwikkelingsperspectief van een leerling en deze jaarlijks te evalueren;

  • -

    te adviseren over terug- of overplaatsing van een leerling naar het regulier basis-, speciaal basis- of het regulier voortgezet onderwijs en die scholen te adviseren over de benodigde begeleiding van de leerling.

Commissie van onderzoek

Deze commissie wordt ingesteld op een instelling (cluster 1 en cluster 2), niet zijnde een school, om:

  • -

    te beoordelen of een leerling in aanmerking komt voor het onderwijs op een instelling, dan wel voor begeleiding door de instelling op het regulier basis-, speciaal basis of het regulier voortgezet onderwijs en voor welke periode;

  • -

    te adviseren over het vaststellen en bijstellen van het ontwikkelingsperspectief van een leerling en deze jaarlijks te evalueren;

  • -

    te adviseren over terug- of overplaatsing van een leerling naar het regulier of voortgezet onderwijs en die scholen te adviseren over de benodigde begeleiding van de leerling.

In deze commissie heeft een vertegenwoordiger van de instelling, een psycholoog of pedagoog (gespecialiseerd in de jeugd- en kinderpsychologische richting, dan wel in de orthopedagogische richting), een maatschappelijk deskundige en een arts zitting.

 

Artikel 5. OOGO met het samenwerkingsverband

Eerste en tweede lid

In de Wet passend onderwijs is bepaald dat samenwerkingsverbanden over het ondersteuningsplan OOGO voeren met de gemeente. Immers, het beleid van samenwerkingsverbanden en dat van de gemeente kan over en weer gevolgen hebben. Zo is de gemeente, behalve voor het leerlingenvervoer, ook verantwoordelijk voor het toezicht op de naleving van de leerplicht, de onderwijshuisvesting en het achterstandenbeleid. Bovendien is de gemeente sinds 1 januari 2015 verantwoordelijk voor de zorg voor jeugd.

 

Het leerlingenvervoer is één van de thema’s die bij het OOGO ter sprake komt. In het ondersteuningsplan wordt aangegeven op welke scholen extra ondersteuning wordt geboden en welke tussenvoorzieningen er worden gecreëerd. Hiervan is een helder overzicht nodig, waaruit duidelijk valt op te maken wat de gevolgen zijn voor het vervoer van leerlingen.

 

De gemeente is bij het op overeenstemming gerichte overleg én bij de voorbereiding daarvan met de scholen in gesprek. De partijen zijn zodoende van elkaars inspanningen en beleid op de hoogte.

 

Advies van deskundigen

Het is voor een gemeente bij een aanvraag om een vergoeding leerlingenvervoer niet altijd duidelijk wat een kind met het oog op zelfstandig reizen kan. Het onderzoek daarnaar kan bepalend zijn voor het recht op een vergoeding en in andere gevallen bepalend zijn voor de vraag welke vervoerskostenvergoeding er wordt verstrekt. Daarmee is het een belangrijk onderdeel van de behandeling van een aanvraag. De mening van ouders en het advies van de school helpen niet altijd in voldoende mate. Een onafhankelijk onderzoek is soms noodzakelijk. De kosten hiervan komen voor rekening van de gemeente.

 

Adviezen kunnen worden gegeven door:

  • -

    een pedagogisch deskundige;

  • -

    de commissie voor de begeleiding, ingesteld door een of meer scholen voor (voortgezet) speciaal onderwijs van cluster 3 en cluster 4;

  • de commissie van onderzoek, ingesteld door een of meer instellingen van cluster 1 en cluster 2;

  • de ambulante begeleider van de leerling;

  • de directeur van de school;

  • het samenwerkingsverband;

  • -

    de jeugdgezondheidsdienst;

  • -

    de geneeskundige dienst;

  • -

    een sociaal-medische adviesdienst;

  • -

    een medicus gespecialiseerd in de betreffende handicap;

  • -

    een orthopedagoog;

  • -

    kinderpsycholoog, e.a.

Wanneer advies nodig is over deelaspecten van het vervoer – bijvoorbeeld over de vraag of de route veilig is – kan dit worden ingewonnen bij deskundigen op het terrein van het desbetreffende deelaspect, bijvoorbeeld de (verkeers)politie.

 

In het OOGO kan worden afgesproken door wie het college zich laat adviseren.

 

Derde lid

Naast het wettelijk verplichte OOGO, waar beleidsmatige afspraken worden gemaakt, spreekt het college met het samenwerkingsverband een periodiek uitvoerend overleg af. In dit overleg houden beiden elkaar op de hoogte van de ontwikkelingen in beleid en uitvoering (bijvoorbeeld ontwikkelingen rondom (jonge kind)arrangementen en observaties). Dit overleg versterkt de onderlinge samenwerking.

Wanneer het samenwerkingsverband een leerling een schoolverwijzing geeft, waardoor de leerling ver moet reizen (bijvoorbeeld voor arrangementen of symbiose-onderwijs), wordt in dit overleg besproken, wat er op korte en lange termijn gedaan kan worden om het specifieke onderwijsaanbod dichter bij huis te organiseren. Slechts door het maken van afspraken hierover kan een gemeente besluiten het vervoer naar de (tijdelijke) ver weg gelegen school te vergoeden (artikel 8, vierde lid).

 

Artikel 6. Algemene voorwaarden voor toekenning van de vervoersvoorziening

Tweede lid

Ook als het college het vervoer zelf verzorgt of laat verzorgen, kan het van ouders aan wie slechts een gedeeltelijke bekostiging van de vervoerskosten toekomt, verlangen een eigen bijdrage te betalen voor het vervoer van hun leerlingen (artikel 6, tweede lid).

De hoogte van deze eigen bijdrage, die slechts van toepassing is op ouders van leerlingen die scholen voor basisonderwijs of speciale scholen voor basisonderwijs bezoeken, is afhankelijk van het inkomen van de ouders en de afstand tussen de woning en de te bezoeken school (zie de artikelen 24 en 25). Indien de ouders weigeren de bijdrage te betalen of nalatig hierin zijn leidt dit tot het vervallen van de aanspraak op de bekostiging dan wel, indien gebruik wordt gemaakt van bijvoorbeeld een taxi (busje), tot stopzetting van het vervoer.

 

In het tweede lid komt ook tot uitdrukking dat het drempelbedrag en de bijdrage afhankelijk van het inkomen nooit hoger kunnen zijn dan de werkelijke kosten van vervoer.

 

Vierde lid

De verantwoordelijkheid voor het schoolbezoek blijft ingevolge de Leerplichtwet in alle gevallen bij de ouders liggen. In het vierde lid is deze verantwoordelijkheid nog eens expliciet vastgelegd. Deze verantwoordelijkheid kan door de ouders niet op- of overgedragen worden aan de gemeente. De wettelijke regeling, noch de gemeentelijke verordening beperkt deze verantwoordelijkheid van de ouders.

 

Vijfde lid

Het vijfde lid bepaalt dat een leerling die meerderjarig en handelingsbekwaam is zelf een aanvraag voor leerlingenvervoer kan indienen, in plaats van de ouders of verzorgers.

 

Zesde lid

Ouders of de meerderjarige en handelingsbekwame leerling zijn verplicht wijzigingen die van directe invloed zijn op de toegekende vervoersvoorziening zo snel mogelijk door te geven aan het college.

 

Van invloed op de vervoersvoorziening zijn onder andere:

  • -

    wijziging in het woonadres van de leerling, bijvoorbeeld door verhuizing;

  • -

    verandering van school (bijvoorbeeld van speciaal onderwijs naar voortgezet speciaal onderwijs);

  • -

    wijziging van het adres van de school;

  • -

    wijziging van de schooltijden;

  • -

    verandering van de reistijd, bijvoorbeeld door een wijziging in het openbaar vervoer;

  • -

    wijziging in de gezinssituatie, in verband met het al dan niet kunnen begeleiden van leerlingen.

Zevende lid

Om enige beleidsruimte te creëren is in het zesde lid bepaald, dat het college bij de toekenning van de vervoersvoorziening tevens de termijn van de verstrekking vastlegt. In de beschikking dient deze termijn aangegeven te worden. Per geval wordt de termijn bepaald.

Er kan voor een periode langer dan één schooljaar worden gekozen indien er geen verandering is te verwachten in de lichamelijk of geestelijke toestand van de leerling en deze dus aan de geldende criteria blijft voldoen.

De eigen bijdrage moet jaarlijks worden vastgesteld. Hiervoor dient de aanvrager jaarlijks de inkomensgegevens te overleggen, ook al wordt de vervoersvoorziening voor een langere periode verstrekt.

 

Aanvragers dienen wijzigingen die van invloed zijn op de toegekende vervoersvoorziening direct door te geven aan het college. Ten onrechte genoten bekostiging kan worden teruggevorderd, dan wel kan worden verrekend (zie ook artikel 7).

 

Tevens dient het college, wanneer er bekostiging plaatsvindt, de wijze en het tijdstip van uitbetaling te bepalen. Zo zal moeten worden bepaald of:

  • -

    de bekostiging per maand, kwartaal, of halfjaar geschiedt;

  • -

    de bekostiging in de vorm van een voorfinanciering of op declaratiebasis, dan wel via een vast termijnbedrag achteraf geschiedt.

Achtste lid

Aan de verstrekking van een vervoersvoorziening kan het college voorwaarden verbinden. Zo kan het college bepalen, dat, bijvoorbeeld in het kader van het streven naar zelfredzaamheid, in de winterperiode een vergoeding van de kosten van het aangepast vervoer wordt verstrekt, onder de voorwaarde dat in de andere maanden met de fiets of het openbaar vervoer wordt gereisd en dat hiervoor wordt geoefend en/of wordt deelgenomen aan een project met dit doel. Ook is het mogelijk om te verwijzen naar het vervoersontwikkelingsplan bedoeld in artikel 4, vijfde lid.

 

Negende lid

De vervoersvoorziening heeft betrekking op het vervoer tussen de woning en de school. Een vergoeding van het vervoer naar een opvanglocatie, zorglocatie, buitenschoolse voorziening of andere instelling anders dan een school zijn uitgesloten voor een vergoeding. Het staat het college vrij om in beleidsregels hiervan, al dan niet onder voorwaarden, af te wijken.

 

Artikel 7. Herziening, opschorting, intrekking of terugvordering van de vervoersvoorziening

Eerste lid

Het recht op een vervoersvoorziening is geen absoluut recht. Als de leerling zich onaanvaardbaar gedraagt, kan dit gedrag er uiteindelijk toe leiden dat de vervoersvoorziening beëindigd wordt. Onder onaanvaardbaar gedrag door de leerling of de ouder wordt verstaan het gedrag dat onder de gegeven omstandigheden in het maatschappelijk verkeer onacceptabel is. Gedacht kan worden aan beschadiging van het interieur van de taxi(-bus), mishandeling van medepassagiers, grove belediging of bedreiging van de chauffeur etc. Voordat daar echter consequenties aan worden verbonden dient nagegaan te worden of het gedrag verwijtbaar is. Bepaalde aandoeningen kunnen met zich meebrengen, dat dit niet het geval is. In dat geval zal beoordeeld moeten worden of een andere vervoersvoorziening uitkomst biedt, zoals inzet eigen vervoer.

 

Een leerling aan wie een vervoersvoorziening in de vorm van aangepast vervoer is verstrekt, kan het college de toegang tot dit vervoer tijdelijk of voor de rest van het schooljaar ontzeggen, indien bij herhaling is gebleken dat de leerling door onaangepast gedrag of anderszins de orde in het voertuig verstoort of de veiligheid van het voertuig en inzittenden in gevaar brengt. Dit betekent dat de werking van het besluit tijdelijk wordt opgeschort of, in het uiterste geval, kan het besluit worden ingetrokken.

 

Tweede lid

Als de wijziging daartoe aanleiding geeft, trekt het college de verstrekte vervoersvoorziening in, en kent het college al dan niet opnieuw een vervoersvoorziening toe (artikel 7, tweede lid).

Een wijziging in het inkomen van deze ouders heeft in principe geen invloed op de bekostiging van de vervoerskosten voor datzelfde jaar. Indien echter sprake is van een structurele daling in het inkomen van de ouders kan het college, vooruitlopend op een komend schooljaar, de bekostiging aanpassen.

 

Derde lid

Het college kan, zonder dat ouders of meerderjarige en handelingsbekwame leerling iets hebben doorgegeven, zelf wijzigingen constateren die van invloed kunnen zijn op de vervoersvoorziening. Daarbij kan blijken dat ten onrechte bekostiging is verstrekt.

 

Vierde lid

De verantwoordelijkheid voor het gedrag van de minderjarige leerling gedurende het verblijf van de leerling in het aangepast vervoer berust bij de ouders. Zij moeten de gelegenheid krijgen hun kind te begeleiden bij het vervoer. Wanneer het gedrag beïnvloedbaar is door de leerling te laten begeleiden, is er geen reden om de leerling individueel te vervoeren.

 

Vijfde lid

Het vijfde lid biedt in dergelijke situaties een kapstok om de ten onrechte betaalde bekostiging terug te vorderen of in mindering te brengen bij eventueel nieuw te verstrekken bekostiging (zie ABRvS 25 januari 2017, ECLI:NL:RVS:2017:165).

Van ouders van leerlingen die een school voor basisonderwijs of een speciale school voor basisonderwijs bezoeken kan in bepaalde gevallen, afhankelijk van het inkomen, een bijdrage worden gevraagd (zie de artikelen 24 en 25). Deze bijdrage kan worden verrekend met de eventuele bekostiging.

 

Paragraaf 3. Beoordelingsfase: beoordeling van de aanspraak op vervoersvoorziening

Het beoordelen van een aanvraag leerlingenvervoer valt uiteen in twee vragen. In eerste instantie zal beoordeeld moeten worden of er recht is op een vergoeding (paragraaf 3). In tweede instantie wordt onderzocht wat passend vervoer is voor de leerling (paragraaf 4).

In deze beoordelingsfase (paragraaf 3) wordt beoordeeld of voldaan wordt aan de criteria die het college hanteert al dan niet recht te krijgen op een vergoeding leerlingenvervoer, ongeacht het type vervoersvoorziening.

Eerst nadat is vastgesteld dat aanspraak bestaat op een vervoersvoorziening volgt de onderzoeksfase (paragraaf 4), waarin de aard en omvang van de vervoersvoorziening die kan worden toegekend wordt beschreven.

 

Artikel 8. Vervoersvoorziening naar de dichtstbijzijnde toegankelijke school

Eerste lid

In de artikelen 4 van de WPO, de WEC en de WVO is bepaald dat de raad bij het vaststellen van de verordening de “op godsdienst of levensbeschouwing van ouders berustende keuze van een school dient te eerbiedigen”. Tevens is in genoemde artikelen bepaald dat in de verordening geen onderscheid wordt gemaakt tussen openbaar en bijzonder onderwijs. Als toegankelijke school is dan aan te merken de school van de verlangde godsdienstige of levensbeschouwelijke richting dan wel de openbare school. Daar komt een tweede criterium bij, namelijk de school van de soort waarop de leerling is aangewezen op grond van zijn lichamelijke of geestelijke toestand.

Als dichtstbijzijnde school kan worden aangemerkt de school die naar afstand het dichtstbij gelegen is, gemeten langs de kortste voor de leerling voldoende (meest) begaanbare, veilige weg.

 

Wanneer een leerling een school bezoekt die, met voorbijgaan van een vergelijkbare school van dezelfde gewenste richting, verder van de woning van de leerling is verwijderd, blijft de aanspraak in principe beperkt tot de kosten verbonden aan het vervoer naar en van de dichtst bij de woning gelegen school. Het college is echter niet verplicht in dat geval deze kosten te vergoeden.

 

Indien de situatie zich zou voordoen dat vervoer naar een verder van de woning van de leerling gelegen school van dezelfde richting voor de gemeente goedkoper zou zijn (of niet meer kosten met zich brengt), kan het college aan de ouders vragen ermee in te stemmen dat de leerling naar die school wordt vervoerd. Voor een openbare school geldt hetzelfde.

 

Richting

Als erkende richtingen binnen het bijzonder onderwijs gelden het (rooms) katholiek onderwijs, protestants-christelijk onderwijs (gereformeerd, hervormd), onderwijs naar de leer van de Gereformeerde kerk (vrijgemaakt), reformatorisch onderwijs en het evangelisch onderwijs; voorts het joods onderwijs, (orthodox) islamitisch onderwijs en het hindoe onderwijs, en ten slotte het algemeen bijzonder of neutraal bijzonder onderwijs en het onderwijs op antroposofische grondslag (vrijescholen). Sinds 2004 zijn gereformeerd en hervormd opgegaan in de Protestantse Kerk Nederland (PKN).

 

Een bepaalde onderwijskundige methode wordt niet tot het begrip ‘richting’ gerekend. Hiermee worden onder andere bedoeld: Jenaplanscholen, Montessorischolen, Daltonscholen, Iederwijsscholen, etc.

 

Van 2007 tot de vorming van het kabinet in 2017 is er in de Tweede Kamer discussie gevoerd over het al dan niet behouden van de verplichting aan gemeenten om het leerlingenvervoer te vergoeden ingeval van een richtingskeuze bij een school. Bij de kabinetsformatie in 2017 is in het Regeerakkoord opgenomen: “Het toelatingsbeleid van scholen en het leerlingenvervoer op basis van denominatie blijven ongewijzigd.”.

 

Instellingen voor cluster 1 en cluster 2

Voor instellingen voor cluster 1 en cluster 2 geldt het volgende: De instelling of de reguliere school waar de leerling is aangemeld of staat ingeschreven vraagt de toelaatbaarheid tot een instelling aan bij de commissie van onderzoek. Deze commissie beoordeelt aan de hand van criteria of een leerling is aangewezen op onderwijs op de instelling of op begeleiding vanuit de instelling.

Als de leerling niet toelaatbaar is tot de instelling, kunnen ouders hun kind inschrijven bij een reguliere school of, als daar reden voor is, bij een school voor (voortgezet) speciaal onderwijs. De ouders kiezen zelf voor een school, maar kunnen daarbij advies krijgen van de commissie van onderzoek van de instelling. Bepaalt deze commissie dat de leerling extra ondersteuning nodig heeft op een reguliere school, dan krijgt de leerling begeleiding vanuit de instelling.

 

De school is vol

Het spreekt voor zich dat op een voor de leerling geschikte school wel ruimte voor de leerling moet zijn en dat de leerling moet zijn/worden toegelaten. Een school die vol is heeft geen zorgplicht voor de leerling.

Indien de dichtstbijzijnde school niet toegankelijk is voor een leerling omdat de school vol is, wordt een vervoersvoorziening toegekend naar de eerstvolgende dichtstbijzijnde, toegankelijke school. De aanspraak op vervoer naar deze verder weg gelegen school blijft bestaan, zolang er een wachtlijst is voor de dichtstbijzijnde school.

Als de wachtlijst is opgelost en de leerling kan worden geplaatst op de dichtstbijzijnde school – de gemeente dient naar de duur van de wachtlijst te informeren – kan de vervoersvoorziening beperkt worden tot aan de dichtstbijzijnde school, aangezien deze weer toegankelijk is geworden. Dit ongeacht het feit of de leerling vanaf dat moment ook daadwerkelijk de dichtstbijzijnde school gaat bezoeken. Ouders zijn vrij om hun kind naar elke school van hun keus te laten gaan, maar in het kader van het leerlingenvervoer hoeft slechts een vervoersvoorziening naar de dichtstbijzijnde, toegankelijke school te worden verstrekt.

Dislocaties en nevenvestigingen

Als een school die een leerling bezoekt meer dan een locatie heeft, rijst de vraag of slechts de hoofdvestiging dan wel alle onderwijslocaties als school in de zin van de Verordening bekostiging leerlingenvervoer moeten worden beschouwd. Aansluitend bij de regelgeving inzake de huisvesting en materiele instandhouding geldt dat de feitelijke locatie die door de leerling wordt bezocht kan worden aangemerkt als ‘school’.

 

Tweede lid

Het tweede lid bepaalt dat niet eerder een aanspraak op een vervoersvoorziening ontstaat dan dat de ouders of de meerjarige en handelingsbekwame leerling de keuze voor de toegankelijke school schriftelijk hebben gemeld. Dit nieuwe lid is geformuleerd naar aanleiding van de uitspraak van de Afdeling (21 oktober 2020, ECLI:NL:RVS:2020:2467). De Afdeling heeft het volgende bepaald (rechtsoverweging 5): “Artikel 4, derde lid, van de Wet op het voortgezet onderwijs (hierna: Wvo) vereist dat een regeling als bedoeld in het eerste lid van die bepaling over de vergoeding van leerlingenvervoer de op godsdienst of levensbeschouwing van de ouders berustende keuze van een school eerbiedigt. Dat ouders op grond van godsdienst of levensbeschouwing een bepaalde school kiezen, hoeft niet te betekenen dat zij overwegende bezwaren hebben tegen een openbare school of een bijzondere school van een andere richting. Artikel 3, tweede lid, van de Verordening leerlingenvervoer gemeente Utrecht 2015 stelt voor het kunnen maken van aanspraak op een vervoersvoorziening daarom ten onrechte de eis dat ouders schriftelijk verklaren dat zij overwegende bezwaren hebben tegen het openbaar onderwijs dan wel tegen de richting van het onderwijs van alle bijzondere scholen, van de soort waarop de leerling is aangewezen, die dichterbij de woning zijn gelegen. Daarmee is artikel 3, tweede lid, van de Verordening in strijd met artikel 4, derde lid, van de Wvo. Het college had bij zijn besluit op de aanvraag van [appellant] om vergoeding van de kosten van leerlingenvervoer deze bepaling dan ook buiten toepassing moeten laten.

Door aan [appellant] op grond van die bepaling de voorwaarde te stellen dat hij in een schriftelijke verklaring de dichterbij gelegen scholen van andere (geloofs)richtingen afwijst voordat hij een kostenvergoeding krijgt om zijn zoon naar de door hem gekozen verder weg gelegen islamitische school te kunnen brengen, heeft het college de op godsdienst berustende schoolkeuze van [appellant] ten onrechte niet geëerbiedigd. Nu [appellant] – die als liberale moslim in zijn algemeenheid geen overwegende bezwaren heeft tegen een openbare school of een bijzondere school van een andere richting – ervoor kiest zijn zoon islamitisch voortgezet onderwijs te laten volgen, kan hij aanspraak maken op een vervoersvoorziening van en naar de door hem voor zijn zoon gekozen school.”.

 

Volgens de Afdeling moet het college de op godsdienst of levensbeschouwing berustende keuze van ouders voor een school eerbiedigen. Het eerste lid omschrijft voldoende op welke grond recht op een bepaalde omvang van de bekostiging van leerlingenvervoer ontstaat. Op basis van het tweede lid kan een oneigenlijk beroep op leerlingenvervoer worden herkend. In het tweede lid is gekozen voor het woord “gemeld” en niet voor “gemotiveerd” om zoveel mogelijk in lijn te blijven met de uitspraak van de Afdeling. Het begrip “melding” ziet meer op administratieve verwerking van bepaalde voor het nemen van een besluit noodzakelijke gegevens.

 

Derde lid

Het derde lid is een aanvulling op het eerste en tweede lid. Voor alle onderwijssoorten geldt de hoofdregel: een vervoersvoorziening wordt toegekend naar de dichtstbijzijnde voor de leerling toegankelijke school. Volgens artikel 4, vijfde lid, van de WPO moet echter, wanneer het gaat om speciale scholen voor basisonderwijs, het vervoer naar de dichtstbijzijnde school in het samenwerkingsverband ook worden bekostigd. Dat hoeft niet persé de dichtstbijzijnde toegankelijke speciale school voor basisonderwijs te zijn. Het is mogelijk dat er een school buiten het samenwerkingsverband, maar dichterbij de woning is gelegen.

 

Na invoering van het passend onderwijs beoordeelt het samenwerkingsverband of leerlingen toelaatbaar zijn tot het onderwijs aan speciale scholen voor basisonderwijs in het samenwerkingsverband (artikel 18a, zesde lid, aanhef en onder c, van de WPO). Een ‘toelaatbaarheidsverklaring’ voor een speciale school voor basisonderwijs, afgegeven door het samenwerkingsverband aan een leerling, geldt alleen binnen dat samenwerkingsverband (artikel 40, achtste lid, van de WPO). Een ander samenwerkingsverband kan immers gekozen hebben voor een hoger of lager niveau van basisondersteuningsvoorzieningen, die op elke school aanwezig zijn.

 

In het derde lid wordt gesproken van de basisschool waarvan de leerling afkomstig is. Dit is op grond van de voorgaande leden van artikel 8 de dichtstbijzijnde toegankelijke basisschool. Daarnaast geldt, bij toepassing van het derde lid, aanhef en onderdeel b, ook hier het vereiste van schriftelijke instemming van de ouders.

 

Passend onderwijs

De zorgplicht van de school waar de leerling wordt aangemeld is een van de kernpunten van het passend onderwijs. Wanneer de school waar de leerling is aangemeld niet zelf in de benodigde onderwijsondersteuning kan voorzien, is het de verantwoordelijkheid van deze school om een andere school te vinden die wel een passende onderwijsplek kan bieden. Is het niet haalbaar om de leerling binnen het regulier onderwijs te plaatsen, dan kan een aanbod op het (voortgezet) speciaal onderwijs worden gedaan.

 

Bij de beoordeling of een school zelf in de benodigde ondersteuning kan voorzien vormt het schoolondersteuningsprofiel het uitgangspunt. In dit profiel wordt aangegeven welke ondersteuning deze school kan bieden.

 

Het samenwerkingsverband stelt een ondersteuningsplan op waarin – onder meer – wordt aangegeven welk niveau van basisondersteuning voor elke school geldt, hoe de scholen met elkaar een samenhangend geheel aan ondersteuningsvoorzieningen hebben gecreëerd, op welke wijze verwijzing naar het (voortgezet) speciaal onderwijs plaatsvindt en hoe zij ouders informeren. Uit het ondersteuningsplan blijkt welke scholen bepaalde ondersteuning kunnen bieden.

 

Vierde lid

Het contact met het samenwerkingsverband is essentieel. Samenwerkingsverbanden en de gemeente moeten van elkaar weten welke ontwikkelingen er zijn, hoe het verwijzingsbeleid is, hoe het beleid omtrent het leerlingenvervoer is en wat het onderwijsaanbod is binnen het samenwerkingsverband alsmede waar.

Binnen het leerlingenvervoer wordt een vergoeding verstrekt naar de (qua afstand) dichtstbijzijnde toegankelijke school, rekening houdend met de onderwijsbehoefte en de richting.

In de praktijk komt het voor, dat dit niet de school is, waarnaar de leerling door het samenwerkingsverband wordt verwezen.

 

Artikel 8 beschrijft in een dergelijke situaties drie voorwaarden, waardoor het college tóch kan besluiten om een vergoeding te verstrekken naar de niet dichtstbijzijnde toegankelijke en door het samenwerkingsverband geadviseerde school. Aan deze voorwaarden kan alleen worden voldaan als een goede invulling wordt gegeven aan het overleg met het samenwerkingsverband (zie artikel 5).

  • -

    De noodzaak van het bezoeken van de niet dichtstbijzijnde toegankelijke school moet overtuigend worden aangetoond aan het college. Dit kan bijvoorbeeld door middel van een onderbouwing door het samenwerkingsverband of door een intelligentie-onderzoek wanneer er onderwijs nodig is als gevolg van de hoogbegaafdheid van een leerling;

  • -

    Wanneer al dan niet door het samenwerkingsverband is vastgesteld, welke onderwijssoort een leerling nodig heeft op grond van de WPO, WEC of WVO, zal aan het college overtuigend moeten worden aangetoond, waarom dat onderwijs niet geboden kan worden op de dichterbij gelegen school. Hierbij valt bijvoorbeeld te denken aan een leerling, die onder een samenwerkingsverband valt waar arrangementen op reguliere basisscholen worden aangeboden, die het speciaal (basis) onderwijs vervangen. De leerling gaat dan naar een reguliere basisschool verder weg, omdat het arrangement, waarop hij onderwijskundig is aangewezen dichterbij aanwezig is;

  • -

    In aansluiting op het doel van de Wet passend onderwijs, namelijk: het onderwijs zo dicht mogelijk bij huis aanbieden, vindt er regelmatig overleg plaats tussen de gemeente en het samenwerkingsverband met als doel om het onderwijs dichter bij huis te organiseren (zie artikel 5).

Symbiose

Wanneer een leerling van een school voor (voortgezet) speciaal onderwijs gedurende ten minste 180 minuten per week onderwijs volgt op een basisschool, een speciale school voor basisonderwijs of een school voor voortgezet onderwijs, is er sprake van symbiose (artikel 24 van de WEC en Titel IV van het Onderwijskundig besluit WEC). Daarvoor moet wel een overeenkomst tussen de scholen gesloten zijn. De leerling volgt in dat geval onderwijs op twee verschillende locaties. Komt de leerling in aanmerking voor een vervoersvoorziening naar de school waar hij staat ingeschreven, dan bestaat er in beginsel ook aanspraak op leerlingenvervoer naar de school waar een symbiose-overeenkomst mee gesloten is, voor zover deze reis voldoet aan de voorwaarden van de verordening. Het gaat dan om vervoer in aansluiting op het begin en einde van de schooldag.

 

Artikel 9. Afstandsgrens

Eerste lid

Artikel 4, achtste lid, van de WPO en artikel 4, zevende lid, van de WEC stellen dat de gemeentelijke regeling kan bepalen dat geen aanspraak op bekostiging bestaat op grond van de afstand. Artikel 4, zevende lid, van de WPO stelt een afstand van zes kilometer als bovengrens. Deze afstand is in de Verordening bekostiging leerlingenvervoer als criterium aangehouden. De afstand moet per route, zowel voor de heen- als voor de terugweg, worden bepaald.

 

Een combinatie van afstandscriterium en leeftijdscriterium is op grond van de wet niet mogelijk (artikel 4, achtste en negende lid, van de WPO en artikel 4, zevende en achtste lid, van de WEC). Met andere woorden: een voor de hand liggend onderscheid in afstand tussen jongere en oudere kinderen is niet toegestaan.

 

Tweede lid

Volgens artikel 4, het vierde lid, van de WEC en artikel 4, eerste lid, van de WVO komen leerlingen slechts voor een vervoersvoorziening in aanmerking als zij wegens hun handicap op ander vervoer dan openbaar vervoer zijn aangewezen, dan wel vanwege hun handicap niet zelfstandig van openbaar vervoer gebruik kunnen maken.

 

Voor het regulier voortgezet onderwijs (artikel 4, eerste lid, van de WVO) geldt, dat slechts gehandicapte leerlingen recht hebben op een vervoersvoorziening.

Om te kunnen beoordelen of een leerling door zijn handicap beperkt is om zelfstandig te reizen, is in een aantal gevallen onafhankelijk advies van deskundigen ter zake nodig. Het zal dan veelal gaan om de vraag of een leerling door zijn handicap in het geheel niet van openbaar vervoer of de fiets gebruik kan maken, of alleen onder begeleiding daarvan gebruik kan maken.

 

In samenspraak met het samenwerkingsverband wordt bepaald wie het college in dergelijke situaties als deskundige kan adviseren (zie artikel 5).

 

Zelfstandig reizen

De praktijk wijst uit, dat wanneer leerlingen geholpen worden om zelfstandig te leren reizen, de overstap ernaartoe makkelijker wordt. In het kader van het stimuleren van het zelfstandig reizen, kan het college overwegen om leerlingen van het voortgezet speciaal onderwijs (onder voorwaarden) wél in aanmerking te laten komen voor een vergoeding voor het openbaar vervoer.

 

Artikel 10. Aanwijzing opstapplaats

Eerste lid

Eén van de mogelijkheden om het vervoer efficiënter en daardoor goedkoper te organiseren, is het instellen van centrale opstapplaatsen, van waar de leerlingen met de taxi of bus worden vervoerd. Met een dergelijk systeem worden de leerlingen niet thuis voor de deur opgehaald, maar dienen zij zich, al dan niet onder begeleiding van de ouders, te begeven naar de door de gemeente aangewezen opstapplaats.

 

Tweede lid

In de uitspraak van 26 februari 1992 (nr. R03.89.0419/83-107) acht de Afdeling het redelijk dat de gemeente opstapplaatsen opstelt vanaf waar de leerling van het vervoer gebruik kan maken. De Afdeling vindt de reistijd, die niet meer dan dertig minuten bedraagt, alleszins redelijk. Hiermee is echter nog niet aangegeven wanneer de Afdeling de reistijd niet meer redelijk acht.

 

Wanneer gekozen wordt voor het aanwijzen van opstapplaatsen, dan is het van belang dat de gemeente daarbij let op de af te leggen afstand van huis naar de opstapplaats. Hierbij kan in ieder geval gedacht worden aan bestaande halteplaatsen binnen een loopafstand van dertig minuten, waar en beschutte halteplaats aanwezig is (mede in verband met de weersomstandigheden). Het feit alleen dat de halte aan een drukke verkeersweg ligt en dus niet veilig genoeg zou zijn voor een leerling, is niet voldoende om af te zien van het aanwijzen van opstapplaatsen. Van ouders mag in dergelijke gevallen verwacht worden, dat zij hun kind begeleiden tot ten minste het moment dat hun kind in het voertuig is gestapt (zie ABRvS 24 augustus 1992, nr. R03.90.1504/83-105).

 

Wanneer een verzoek om een tegemoetkoming van de vervoerskosten wordt ingediend, blijft de afstand tussen de woning en de school relevant; het instellen van opstapplaatsen verandert daar niets aan. Dit betekent dat ouders die op bijvoorbeeld negen kilometer van de school wonen terwijl de gemeente op zes kilometer afstand een opstapplaats heeft ingesteld, recht hebben op bekostiging van het vervoer (en eventueel begeleiding) over de resterende drie kilometer. Ook blijft het berekenen van de reistijd zoals dat nu geldt onverkort intact. Met andere woorden: de tijdsduur die gemoeid is met het bereiken van de opstapplaats telt mee als reistijd als bedoeld in artikel 19, eerste lid, onder a.

 

Derde lid

Wanneer het voor ouders onmogelijk is om de leerling naar de opstapplaats te begeleiden, dan wijst het college geen opstapplaats aan. Om te bepalen hoe ouders dit dienen aan te tonen zie artikel 19, eerste lid, onder c.

 

Vierde lid

Wanneer het vervoer niet goedkoper, maar zelfs duurder wordt, door het organiseren van opstapplaatsen, wijst het college geen opstapplaatsen aan. Het behaalt dan niet de efficiency, die het beoogt.

 

Artikel 11. Peildatum leeftijd leerling

In artikel 18 is het leeftijdscriterium in het basisonderwijs als een van de – wettelijk toegestane – volumebeperkende middelen opgenomen om al dan niet in aanmerking te komen voor vervoer onder begeleiding. Dan verdient het aanbeveling een peildatum van de leeftijd van de leerling te kiezen. Om administratieve lasten te beperken is een peildatum gewenst die geldt voor het gehele schooljaar. Aangezien 1 augustus de wettelijke start is van het schooljaar, is deze datum als peildatum gekozen. Ook in artikel 29 komt het leeftijdscriterium aan de orde.

 

De bepaling houdt in dat indien de leerling op 1 augustus van een bepaald schooljaar acht jaar is, hij in het kader van de Verordening bekostiging leerlingenvervoer het gehele schooljaar als acht jaar wordt aangemerkt, ook al wordt de leerling halverwege het schooljaar negen jaar. Er hoeft dan ook maar één beschikking voor het gehele schooljaar te worden afgegeven.

 

Het recht op leerlingenvervoer staat overigens in geen relatie tot een bepaalde leeftijdgrens. Toelating en inschrijving bij een school volstaat.

 

Artikel 12. Andere vergoedingen

Als kan worden aangetoond dat een aanvrager van leerlingenvervoer via een andere weg (bijvoorbeeld via de werkgever) vergoeding ontvangt voor de kosten van het vervoer naar school, mag die vergoeding worden afgetrokken van de bekostiging die de aanvrager zou hebben gekregen op basis van de verordening leerlingenvervoer. Ook is het mogelijk deze vergoeding als bijdrage in rekening te brengen, wanneer het om aangepast vervoer gaat dat de gemeente verzorgt of doet verzorgen.

 

Het bovenstaande geldt echter niet voor vergoedingen die – op aanvraag – aan ouders van schoolgaande kinderen in het voortgezet onderwijs worden verstrekt op basis van de Wet tegemoetkoming onderwijsbijdrage en schoolkosten. Deze vergoeding is opgebouwd uit verschillende componenten, zoals lesgeld, en is zeker niet uitsluitend bestemd voor reiskosten. Daarom wordt deze vergoeding niet verrekend met de vervoersvoorziening.

 

Artikel 13. Schooltijden en wachttijden

Eerste lid

Het vervoer vindt plaats in aansluiting op het begin en einde van de schooldag, zoals aangegeven in de schoolgids van de school. Alleen wanneer de leerplichtige leerling door een structurele handicap slechts een deel van het onderwijsprogramma kan volgen, kan er in een voorkomend geval tijdens de schooltijd vervoerd worden. Sociale omstandigheden, lichamelijke problemen van tijdelijke aard of leeftijd zijn geen grond voor het vervoer tijdens schooltijd. De ouders dienen hun verzoek om een vervoersvoorziening op deze afwijkende tijden te onderbouwen door:

  • -

    een verklaring van de leerplichtambtenaar, waaruit een leerplichtakkoord blijkt;

  • -

    een opbouwschema om te komen tot een volledig schoolprogramma/onderwijstijd;

  • -

    een verklaring van de (directie van de) school waaruit de medische noodzaak blijkt; of

  • -

    een verklaring van een deskundige (bijvoorbeeld een arts, psycholoog of orthopedagoog) al dan niet door het college ingewonnen, waaruit de medische onmogelijkheid blijkt om de volledige schooltijden te volgen.

In alle andere situaties zijn ouders zelf verantwoordelijk voor de schoolgang van hun kind.

Vervoer dat nodig is in verband met een activiteit van de school (sportdag, excursie, sinterklaas- of andersoortige feestdagviering) vallen buiten het leerlingenvervoer.

 

Tweede en derde lid

In het voortgezet speciaal onderwijs en het regulier voortgezet onderwijs kan het voorkomen, dat er binnen de vaste schooltijden gewerkt wordt met lesroosters. Ook in dat geval vindt het vervoer in principe plaats op het begin en het einde van de schooldag volgens de schoolgids. Het college kan, ingeval van aangepast vervoer, dan een wachttijd te hanteren, waarbij leerlingen op elkaar wachten, dan wel eerder op school zijn. Hierdoor kan het vervoer toch gecombineerd worden.

 

De gemeente zal indien mogelijk proberen de leerlingen met afwijkende schooltijden van één of meerdere scholen gezamenlijk te vervoeren, wanneer de begin- en/of eindtijden nagenoeg hetzelfde zijn (zie artikel 1 het begrip ‘reistijd’).

Het vervoer op afwijkende tijden kan leiden tot individueel aangepast vervoer buiten schooltijden en dat brengt extra vervoerskosten met zich mee. Gemeenten zijn hier in principe niet toe verplicht, tenzij de leerling een gedeeltelijke vrijstelling van de leerplicht heeft.

 

Artikel 14. Tijdelijk verblijf buiten de gemeente

Een aanvraag wordt gedaan in de gemeente waar de leerling feitelijk en structureel verblijft. Dit hoeft niet de gemeente te zijn waar de leerling is ingeschreven in de Basisregistratie Personen.

Wanneer de leerling tijdelijk in een andere gemeente verblijft, bijvoorbeeld in verband met noodzakelijke opvang, is het de vraag of het redelijk is, dat deze gemeente de vervoerskosten moet dragen. Immers: bij gemeente A moeten de vervoersvoorziening (tijdelijk) worden stopgezet, bij gemeente B moet een vervoersvoorziening worden aangevraagd en een aantal weken later dienen zij het omgekeerde te doen.

Het incidentele karakter van dit verblijf en het vervoer zorgt voor een omslachtige belasting voor zowel de ouders als de tijdelijke gemeente. Bovendien bevat de definitie ‘woning’ een structureel karakter.

 

In voorkomend geval kan als volgt worden gehandeld.

Als de leerling door een crisissituatie gedurende een korte periode in een andere gemeente verblijft, zijn eigen school blijft bezoeken en van gemeentewege al een vergoeding leerlingenvervoer kreeg naar deze school, dan wordt dit verblijf voor de duur van maximaal zes weken aangemerkt als verblijf in de oorspronkelijke gemeente. De oorspronkelijke gemeente neemt dan de kosten voor vervoer voor de duur van maximaal zes weken voor haar rekening.

 

Wanneer de oorspronkelijke gemeente niet akkoord gaat met vergoeding van de kosten voor de eerste zes weken of als het verblijf een langere periode in beslag neemt, wordt door de oorspronkelijke gemeente geen vergoeding meer verstrekt. Er kan dan een vervoersvoorziening worden aangevraagd bij de gemeente waar de leerling gedurende die periode feitelijk woont. Dit verzoek wordt dan beoordeeld op basis van de eigen verordening van die gemeente.

Aangezien er in een dergelijke situatie over het algemeen geen sprake is van de dichtstbijzijnde toegankelijke school, bestaat er vaak geen recht op een vergoeding. In een dergelijke situatie dienen beide gemeenten in onderling overleg te treden om de situatie voor de leerling zo goed mogelijk op te lossen. De kosten voor een dergelijke oplossing zouden gedragen kunnen worden door de oorspronkelijke gemeente (op basis van de hardheidsclausule of de Jeugdwet), waarbij de gemeente van de verblijfplaats van de leerling wel het vervoer organiseert. Wanneer door de rechter wordt bepaald dat de leerling definitief wordt geplaatst op het opvangadres, eindigt de tussen de gemeenten gemaakte afspraak en neemt de gemeente, waar de leerling nu definitief verblijft, een besluit.

 

Vakantie van de ouders geldt overigens niet als reden voor noodzakelijke opvang van de leerling elders.

Artikel 15. Vervoersvoorziening naar stageadres

Eerste en tweede lid

Een stage kan deel uitmaken van het onderwijsprogramma van scholen voor voortgezet onderwijs en voortgezet speciaal onderwijs. In het arbeidsmarktgerichte uitstroomprofiel van het voortgezet speciaal onderwijs is voor leerlingen vanaf 14 jaar minstens één stage op ten hoogste vier dagen per week zelfs verplicht (artikel 17, eerste lid, van de WEC).

Wanneer de stage is opgenomen in de schoolgids van de school is het stageadres aan te merken als ‘school’. Komt de leerling in aanmerking voor een vervoersvoorziening naar de school waar hij staat ingeschreven, dan bestaat er in beginsel ook aanspraak op leerlingenvervoer naar het stageadres.

 

Voor stagevervoer moet een aparte aanvraag worden ingediend.

 

Derde tot en met vijfde lid

Het college kan daarbij vragen om een stageovereenkomst. Aangezien stage in feite een verlenging van de schoolactiviteit is, komen de dagen en tijden, waarvoor de vervoersvoorziening wordt verstrekt overeen met de reguliere schooltijden.

Naar analogie van ‘dichtstbijzijnde toegankelijke school’ wordt slechts een vervoersvoorziening verstrekt naar de dichtstbijzijnde toegankelijke stage en naar één stage-locatie.

 

De gemeente kan tijdens het overleg scholen erop attenderen dat stageplaatsing financiële gevolgen kan hebben voor gemeenten. Scholen kunnen dit aspect dan mee laten wegen door een stageplek te zoeken zo dicht mogelijk bij huis, of op de route van het leerlingenvervoer.

 

Stage is een opstap naar deelname in het maatschappelijk verkeer. Bij het onderzoek naar wat passend vervoer is voor de leerling kan voor de stage een andere vervoersvoorziening worden verstrekt, dan naar de school van de leerling. Het doel blijft om zo zelfstandig mogelijk te reizen

 

Paragraaf 4. Onderzoeksfase: verstrekking aard en omvang van de vervoersvoorziening

Paragraaf 4 komt aan de orde als de beoordeling ter bepaling of er recht is op een vergoeding vastgesteld is (paragraaf 3). In de onderzoeksfase (paragraaf 4) wordt onderzocht welke goedkoopste passende vervoersvoorziening wordt bekostigd. Bij dit onderzoek staan de mogelijkheden en behoeften van de leerling en de zelfredzaamheid van het gezin om zo zelfstandig mogelijk te reizen centraal alsmede de vervoersontwikkeling van de leerling.

Deze onderzoeksfase treedt pas in werking als uit de beoordelingsfase een positief besluit volgt.

 

Artikel 16. Verstrekking van de vervoersvoorziening

Eerste lid

Bij het onderzoek naar wat passend vervoer is voor een leerling wordt uitgegaan van hoe de leerling zo zelfstandig mogelijk van en naar zijn school kan reizen. Wanneer een leerling nog niet zelfstandig kan reizen is, vanaf de leeftijd van 9 jaar, in het persoonlijk vervoersontwikkelingsplan voor de leerling beschreven welke mogelijkheden er zijn om de leerling zelfstandiger te laten reizen, wat hiervoor nodig is, welke periode hiervoor gepland is, wat ouders hierin kunnen betekenen en waar de gemeente ondersteunt. Dit vervoersontwikkelingsplan wordt betrokken bij het onderzoek naar de reismogelijkheden.

 

Bij dit onderzoek kan ook het advies van deskundigen van belang zijn. In samenspraak met het samenwerkingsverband wordt bepaald wie het college in dergelijke situaties als deskundige kan adviseren (zie artikel 5).

Tweede lid

Uit het onderzoek naar de zelfstandigste manier van reizen van de leerlingen kan naar voren komen, dat de leerling niet in staat is alleen met de fiets of het openbaar vervoer te reizen. Dit kan te maken hebben met de leeftijd van de leerling en/of de beperkingen, die de handicap van de leerling met zich meebrengt. In dat geval worden ook de vervoerskosten van de begeleider vergoed voor zover de begeleider met de leerling meereist.

 

 

Soms is begeleiding in het aangepast vervoer noodzakelijk, bijvoorbeeld wanneer een leerling verzorging nodig heeft, of in het geval een leerling bepaald ongewenst gedrag vertoont. In dit geval worden eveneens alleen de kosten van het vervoer die aan deze begeleiding verbonden zijn vergoed. Ook kan de gemeente een plaats beschikbaar stellen in het aangepast vervoer. Salariskosten worden niet vergoed.

Voor medische begeleiding tijdens het vervoer is de gemeente niet verantwoordelijk.

 

Artikel 17. Bekostiging van de kosten van openbaar vervoer en vervoer per fiets

Eerste lid

Deze vergoeding kan worden verstrekt voor de leerling die een basisschool of school voor speciaal basisonderwijs (artikel 4 van de WPO) of een school voor speciaal onderwijs (artikel 4 van de WEC) bezoekt. In uitzondering op artikel 4 van de WEC wordt ook aan leerlingen die een school voor voortgezet speciaal onderwijs een vergoeding verstrekt. Hiermee wordt het zelfstandig leren reizen van deze leerlingen gestimuleerd. Voor zelfstandig reizende leerlingen in het reguliere voortgezet onderwijs wordt geen vergoeding verstrekt.

 

De gemeente bekostigt de goedkoopst mogelijke wijze van openbaar vervoer. Het gaat hierbij om de kosten die met de OV-chipkaart (of eventueel een andere, binnen de gemeente of regio geldende betaalmogelijkheid) worden gemaakt, rekening houdend met kortingen die voor de leerling binnen het systeem van de vervoersmaatschappij kunnen gelden.

 

Tweede lid

Het tweede lid bepaalt dat een fietsvergoeding kan worden verstrekt. Het college dient dan van oordeel te zijn dat de leerling, al dan niet onder begeleiding, gebruik kan maken van het vervoer per fiets. Hierbij worden dan factoren als leeftijd, eventuele handicap, de veiligheid van de route en de afstand in overweging genomen. Het is mogelijk een fietsvergoeding voor de zomermaanden te verstrekken en een andere vervoersvoorziening voor de overige maanden toe te kennen.

 

Derde lid

De kilometervergoeding voor de fiets is gelijk aan de laatst bekende fietskilometervergoeding

genoemd in de Reisregeling Binnenland gemeten langs de kortste voor de leerling voldoende

begaanbare en veilige afstand. De Reisregeling Binnenland is op 1 januari 2020 beëindigd. De laatst genoemde vergoeding voor de fiets bedroeg daarin € 0,09 per kilometer.

 

Artikel 18. Bekostiging van de kosten van openbaar vervoer of vervoer per fiets ten behoeve van een begeleider

Eerste lid

In een aantal gevallen zal blijken dat het voor een leerling niet mogelijk is zelfstandig met het openbaar vervoer of de fiets te reizen.

 

Leerling is jonger dan negen jaar

In artikel 18 is bepaald dat ouders van leerlingen van het primair onderwijs, speciaal onderwijs en voortgezet speciaal onderwijs in aanmerking komen voor bekostiging van de vervoerskosten, als de afstand van de woning naar de school meer dan zes kilometer is. Als daarbij de leerling jonger dan negen jaar is, en de ouders op een voor het college bevredigende wijze kunnen aantonen dat het kind niet in staat is zelfstandig van het openbaar vervoer of de fiets gebruik te maken, komen de ouders in aanmerking voor de bekostiging van de vervoerskosten voor een begeleider.

 

Hierbij kan men denken aan de volgende situaties:

  • -

    de leerling moet een of meerdere malen overstappen;

  • -

    de route van het uitstappunt van de bus naar de school kent gevaarlijke punten;

  • -

    het is voor de leerling door zijn handicap niet veilig om alleen naar school te fietsen.

In dit verband is artikel 11 van belang. Indien de leerling op 1 augustus van het schooljaar acht jaar is, geldt voor het hele schooljaar dat de leerling als acht jaar wordt aangemerkt, ook al wordt de leerling in de loop van het schooljaar negen jaar.

De grens van negen jaar is gebaseerd op onderzoek (2001). Over het algemeen, zo bleek, kan een kind van negen jaar zonder begeleiding alleen met de fiets over straat.

 

Structurele handicap

Ouders van leerlingen die door hun structurele handicap niet zelfstandig met het openbaar vervoer kunnen reizen, komen in aanmerking voor bekostiging van de vervoerskosten voor de leerling én een begeleider, ongeacht de afstand van de woning naar de school.

 

Het gaat om de vraag of de leerling, door zijn handicap, al dan niet zelfstandig van het openbaar vervoer gebruik kan maken. Zo zijn er situaties denkbaar waarbij een leerling met een bepaalde structurele handicap wel degelijk zelfstandig met het openbaar vervoer kan reizen. Een gewenningsperiode zal dan meestal noodzakelijk zijn, waarbij de leerling de gelegenheid krijgt de weg te leren kennen, om leert gaan met de OV-chipkaart en dergelijke.

Bij de aanvraag dienen ouders verklaringen van deskundigen te overleggen. Het college kan ook advies van onafhankelijke deskundigen inwinnen (zie artikel 5).

 

Wanneer er sprake is van een tijdelijke handicap (bijvoorbeeld een gebroken been) valt het vervoer van de leerling onder de verantwoordelijkheid van de ouders. Echter, wanneer de leerling een groot gedeelte van het schooljaar in verband met – bijvoorbeeld – herstel van een operatie en/of revalidatie niet of niet zelfstandig met het openbaar vervoer kan reizen, kunnen ouders een aanvraag voor een vervoersvoorziening indienen. Als criterium kan een termijn van langer dan drie maanden worden aangehouden. Toen de Wet op de (re)integratie arbeidsgehandicapten nog van kracht was werd ook een termijn van drie maanden aangehouden vóórdat er sprake kon zijn van een vervoersvergoeding.

 

Begeleiding

Begeleiding in het vervoer is primair een taak van de ouders. Als zij niet in staat zijn hun kind te begeleiden, dienen zij zelf voor een oplossing te zorgen. Zo kan ook een familielid, een kennis, een oppas, een van de buren, een ouder van een andere leerling of een klassenassistent de leerling begeleiden. Met de begeleiding van een jongere leerling door een oudere leerling moet uiteraard heel omzichtig worden omgegaan. Een en ander hangt af van factoren als leeftijd, verkeerssituaties en dergelijke.

 

Wie de leerling ook begeleidt, de bekostiging vindt plaats aan de ouders van de leerling voor het deel van de reis, dat de leerling begeleid wordt. Als een begeleider meer dan een leerling tegelijk begeleidt, wordt de begeleider slechts éénmaal bekostigd. Dit sluit aan bij de systematiek, dat in het aangepast vervoer ook alleen het deel van de reis betaald wordt, dat de leerling meereist.

 

Tweede lid

Voor de toelichting over de fietskilometervergoeding zie artikel 17, derde lid.

 

Artikel 19. Vervoersvoorziening in de vorm van aangepast vervoer

Een vervoersvoorziening in de vorm van aangepast vervoer dient in principe slechts in uitzonderingsgevallen te worden versterkt. Deze uitzonderingen zijn in artikel 19 vastgelegd.

 

Onderdeel a

Bij een reisduur tot anderhalf uur met het openbaar vervoer komt de vrijheid van de ouders om voor een bepaalde school te kiezen niet in de knel. Er kan aangepast vervoer worden aangeboden, wanneer de reistijd met aangepast vervoer, de reistijd ten opzichte van het openbaar vervoer met 50% of meer kan worden teruggebracht. Van belang is dat via individuele meting die conclusie kan worden getrokken. Overigens is het niet zo, dat de ouders in voorkomend geval van het college kunnen eisen dat de totale reistijd ook daadwerkelijk tot 50% of minder wordt teruggebracht. Het aangepast vervoer wordt veelal in combinatie van een aantal leerlingen georganiseerd. De reistijd is dan meestal langer, dan gemeten op individuele basis. Van belang is hier de omschrijving van het begrip ‘reistijd’ (zie artikel 1).

De praktijk leert dat leerlingen, ongeacht de manier waarop zij de afstand naar school overbruggen, zo’n tien minuten vóór de aanvang van de lessen op het schoolplein aankomen. Het ligt voor de hand deze tijd uit te sluiten van de reistijd. De eventuele wachttijd voor het openbaar vervoer aan het einde van de schooldag wordt wel meegerekend. Wanneer een leerling met aangepast vervoer wordt vervoerd, is er tijd nodig de school te verlaten en in de taxi(bus) te stappen. Het is in dit geval dan ook redelijk enige tijd (tien minuten) op te tellen bij de berekende duur van de rit (zie ABRvS 5 oktober 1990, nr. R03.90.6236/86538).

 

Het kan voorkomen dat voor de heenreis (woning-school) de reistijd van anderhalf uur met het openbaar vervoer overschreden wordt, terwijl dit voor de terugreis niet het geval is (of vice versa). In een dergelijk geval wordt er voor de heenreis aangepast vervoer toegekend, en voor de terugreis bekostiging op basis van openbaar vervoer.

 

Onderdeel b

In een aantal gemeenten ontbreekt openbaar vervoer geheel of rijdt zo weinig frequent dat leerlingen daar geen gebruik van kunnen maken voor het vervoer van de woning naar de school of terug.

In dat geval kan het college allereerst het volgende overwegen:

  • -

    de vervoersonderneming verzoeken om wijzigingen aan te brengen in de dienstregeling, zodat het openbaar vervoer bruikbaar wordt voor het reizen naar de school en terug;

  • -

    het bevoegd gezag van de school verzoeken de schooltijden (beter) af te stemmen op de dienstregeling van het openbaar vervoer.

Overigens biedt artikel 17, onderdeel b, het college de mogelijkheid om te beoordelen of de leerling in staat mag worden geacht met de fiets naar school te gaan (zie artikel 17).

 

Onderdeel c

De ouders dienen op een voor de gemeente bevredigende wijze aan te tonen dat het hun onmogelijk is hun kind in het openbaar vervoer te begeleiden, of dat deze begeleiding tot ernstige benadeling van het gezin zou leiden. Van ouders wordt ook verwacht dat zij allereerst zelf een oplossing zoeken voor het (laten) begeleiden van hun kinderen, wanneer dit nodig is (zie artikel 18). Per ouder(paar) en per aanvraag zal het college moeten beoordelen of de gevraagde inzet redelijk is.

 

Onderdeel d

Als de leerling door zijn structurele handicap niet in staat is, zelfs niet onder begeleiding, van het openbaar vervoer gebruik te maken, verstrekt het college een voorziening in de vorm van aangepast vervoer.

 

Artikel 20. Overgangsregeling Voortgezet Speciaal Onderwijs

In uitzondering op artikel 4 van de WEC is het een lokale Rotterdamse keuze om aan leerlingen die een school voor voortgezet speciaal onderwijs bezoeken en zelfstandig hebben leren reizen een vergoeding te verstrekken voor de rest van het schooljaar en het daar op volgende schooljaar. Hiermee wordt het zelfstandig leren reizen van deze leerlingen gestimuleerd. Het drempelbedrag als bedoeld in artikel 24 wordt hierbij niet in rekening gebracht.

 

Artikel 21. Bekostiging op basis van de kosten van eigen vervoer

Artikel 21 geeft nadere regels voor de bekostiging van het eigen vervoer. Hiervan is sprake wanneer ouders de leerlingen zelf naar school vervoeren of laten vervoeren met een eigen vervoermiddel (auto, bromfiets, etc.), of wanneer een leerling gebruikmaakt van de fiets.

 

Eerste lid

Als ouders de leerling zelf wensen te (laten) vervoeren, is toestemming van het college noodzakelijk. Een belangrijke maatstaf voor toestemming kan zijn dat de bekostiging van het vervoer door de ouders voor de gemeente goedkoper is. Daarvan is in ieder geval geen sprake als de leerling in aanmerking komt voor een voorziening in de vorm van aangepast vervoer, en er is plaats in een busje dat toch al rijdt.

Het college kan ouders ook vragen of zij bereid zijn de leerlingen naar school te vervoeren. Verplichten is echter niet toegestaan.

 

Tweede lid

De bekostiging van het eigen vervoer is gerelateerd aan de voorziening waar de ouders in principe op basis van de bepalingen in de Verordening bekostiging leerlingenvervoer voor in aanmerking komen:

 

Onderdeel a

Als ouders aanspraak maken op bekostiging op basis van de kosten van de fiets en zij de leerling, met toestemming van of op verzoek van het college, zelf vervoeren, dan keert het college bekostiging uit op basis van de kosten van het vervoer per fiets.

 

Ingeval zij in aanmerking zouden komen voor een vergoeding van het fietsvervoer met begeleiding, wordt slechts de vergoeding voor alleen de leerling verstrekt. Het verstrekken van een vergoeding voor een begeleider heeft slechts zin als er daadwerkelijk meegereisd wordt. Dat kan er immers toe leiden, dat de leerling van de begeleider leert en na enige tijd zelfstandig kan reizen. Het uitbetalen van de fietsvergoeding voor een begeleider, indien met het eigen vervoer wordt gereisd, draagt niet bij aan het mogelijke resultaat, dat de leerling op termijn eventueel zelfstandig naar school kan fietsen.

 

Voor de toelichting over de fietskilometervergoeding zie artikel 17, derde lid.

 

Onderdeel b

Als ouders aanspraak maken op bekostiging op basis van de kosten van openbaar vervoer en zij de leerling, met toestemming van op of verzoek van het college, zelf vervoeren, dan keert het college bekostiging uit op basis van de kosten van het openbaar vervoer. Het college gaat na wat voor de te overbruggen afstand betaald zou moeten worden, wanneer de leerling gebruik zou maken van het openbaar vervoer. Hierbij wordt het meest goedkope tarief als uitgangspunt genomen. Ingeval ouders kiezen voor het eigen vervoer, terwijl ze in principe in aanmerking zouden komen voor een vergoeding van het openbaar vervoer met begeleiding, wordt slechts de vergoeding voor alleen de leerling verstrekt. Het verstrekken van een vergoeding voor een begeleider in het openbaar vervoer heeft slechts zin als er daadwerkelijk meegereisd wordt in het openbaar vervoer. Dat kan er immers toe leiden, dat de leerling van de begeleider leert en na enige tijd zelfstandig met het openbaar vervoer kan reizen. Het uitbetalen van de openbaar vervoer kosten voor een begeleider, indien met het eigen vervoer wordt gereisd, draagt niet bij aan het mogelijke resultaat, dat de leerling op termijn eventueel zelfstandig met het openbaar vervoer zal reizen.

 

Onderdeel c

Als ouders in aanmerking komen voor een vervoersvoorziening in de vorm van aangepast vervoer en zij met toestemming van op of verzoek van het college de leerling zelf vervoeren, wordt een vergoeding per kilometer verstrekt. De hoogte van deze kilometervergoeding was voorheen afgeleid van de Reisregeling binnenland. Deze regeling is op 1 januari 2020 beëindigd.

De laatstgenoemde kilometervergoeding in de Reisregeling Binnenland bedroeg € 0,37. Dit werd verstrekt over de kilometers, die de leerling reist (’s morgens enkele reis en ’s middags enkele reis).

Met het verdwijnen van de Reisregeling Binnenland is het reëel om voor de kilometervergoeding aan te sluiten bij de algemeen gebruikelijke belastingvrije kilometervergoeding (peil 01-01-2020: € 0,19) gerekend over de kortste afstand tussen de woning en de school. Omdat dit vrijwel gelijk is aan de helft van de voormalige vergoeding dient ’s morgens ook de retourreis en ’s middags ook de heenreis van de chauffeur vergoed te worden. Voor gemeenten die een vergoeding verstrekken op basis van beladen kilometers is de vergoeding dan twee keer de belastingvrije kilometervergoeding.

In het geval gemeenten het zogenaamde schijvenmodel hanteren wordt de heen- en terugreis tweemaal vergoed.

Geen vergoeding wordt verstrekt wanneer de leerling ook tussen de middag wordt vervoerd.

 

Derde lid

Het derde lid bepaalt dat ouders aanspraak maken op bekostiging op basis van een kilometervergoeding als zij – na toestemming van het college – meer dan één leerling tegelijk vervoeren. Dit geldt ook wanneer ouders in principe slechts aanspraak maken op bekostiging op basis van de kosten van openbaar vervoer. De kilometervergoeding geldt voor de auto, en wordt niet per leerling verstrekt.

 

Vierde lid

Wanneer ouders toestemming vragen meerdere kinderen met een eigen busje te vervoeren, kan het college bij wijze van uitzondering op grond van artikel 31 (de zogenaamde hardheidsclausule) een andere bekostiging vaststellen. Dit vervoer kan goedkoper zijn dan aangepast vervoer per leerling.

 

Artikel 22. Bekostiging andere passende vervoersvoorziening

Het kan voorkomen, dat een leerling of een ouder op een andere manier kan of wenst te reizen, dan de reeds beschreven vervoerswijzen, als hij daarvoor een geschikt vervoermiddel heeft. Artikel 22 maakt het mogelijk dit maatwerk toe te passen en de vergoeding zodoende te laten aansluiten bij de vermogens van de leerling en/of de ouder. Het kan er tevens toe bijdragen, dat het zelfstandig reizen wordt gestimuleerd.

Hierbij valt bijvoorbeeld te denken aan een handbike, elektrische fiets, bakfiets. Het college kan besluiten ouders hierin tegemoet te komen, mits de kosten van dit vervoermiddel niet uitstijgen boven de kosten van het openbaar vervoer naar de school.

Bij de toepassing van dit artikel kan er voor worden gekozen om de beleidsruimte uit artikel 6 vijfde lid te gebruiken om een toekenning te verstrekken over een periode langer dan één schooljaar indien er geen verandering is te verwachten in de lichamelijk of geestelijke toestand van de leerling en deze dus aan de geldende criteria blijft voldoen.

Artikel 23. Vervoersvoorziening voor weekeinde en vakantie

Eerste tot en met derde lid

Artikel 4, zesde lid, van de WEC geeft aan in de verordening bepalingen op te nemen voor het weekeinde- en vakantievervoer. In artikel 23 wordt hier invulling aan gegeven.

 

Artikel 23 bevat twee belangrijke componenten:

1- Een vervoersvoorziening voor het weekeinde en de vakantie wordt alleen verstrekt als het verblijf van de leerling in een internaat of een pleeggezin noodzakelijk is met het oog op het volgen van passend (voortgezet) speciaal onderwijs. Zo is het bepaald in de WEC.

 

Doorslaggevend is de directe relatie tussen het verblijf in een internaat of pleeggezin en het volgen van passend onderwijs op een school die ver van de woning is gelegen. Dit betekent dat het college geen vervoersvoorziening voor het weekeinde en de vakantie toekent, als de leerling passend onderwijs kan volgen op een school die redelijkerwijs met dagelijks vervoer vanuit het ouderlijk huis bereikt kan worden. Ook betekent dit dat er geen vervoersvoorziening van en naar de woning van de ouders wordt verstrekt als de leerling om medische of sociale redenen in een internaat of pleeggezin verblijft, en daar in de buurt een school bezoekt. De gemeente dient na te gaan op welke gronden een leerling op een internaat of bij een pleeggezin is geplaatst.

 

Ouders van leerlingen van het regulier en speciaal basisonderwijs en van het regulier voortgezet onderwijs komen niet in aanmerking voor een vervoersvoorziening voor het weekeinde of de vakantie.

 

2- Het college van de gemeente waar de ouders wonen verstrekt de vervoersvoorziening voor het weekeinde- en vakantievervoer, als de ouders daarvoor in aanmerking komen. Zo is het bepaald in de WEC. Het college van de gemeente waar de leerling in een internaat of een pleeggezin verblijft heeft hierin geen rol.

Wanneer de leerling in aanmerking komt voor dagelijks vervoer van het internaat of pleeggezin naar de school en terug, verstrekt het college van de gemeente waar de leerling in het internaat of het pleeggezin verblijft deze voorziening.

 

Vierde lid

Het vierde lid geeft aan dat artikel 19, eerste lid, aanhef en onder a, niet van toepassing is. Verder geldt het volgende:

 

  • -

    Alleen die leerlingen van het voortgezet speciaal onderwijs komen in aanmerking voor een vervoersvoorziening voor het weekeinde en de vakantie, die wegens hun structurele handicap op ander vervoer dan openbaar vervoer zijn aangewezen, dan wel niet zelfstandig van het openbaar vervoer gebruik kunnen maken.

  • -

    Voor de toekenning is bekostiging van de kosten van openbaar vervoer het uitgangspunt.

  • -

    Het college bekostigt ook de kosten van het openbaar vervoer voor een begeleider, als de leerling wegens zijn structurele handicap of leeftijd niet in staat is zelfstandig van het openbaar vervoer gebruik te maken (zie artikel 18).

  • -

    Het college verstrekt een vervoersvoorziening in de vorm van aangepast vervoer als:

    • a.

      openbaar vervoer ontbreekt;

    • b.

      begeleiding in het openbaar vervoer niet mogelijk is;

    • c.

      de leerling wegens zijn structurele handicap niet in staat is – ook niet onder begeleiding – van het openbaar vervoer gebruik te maken (zie artikel 19).

Een vervoersvoorziening in de vorm van aangepast vervoer wordt in dit geval niet verstrekt als de leerling met gebruikmaking van openbaar vervoer meer dan anderhalf uur onderweg is.

Het college kan toestaan dat de ouders de leerling zelf vervoeren of laten vervoeren. De bekostiging is dan afhankelijk van de vervoersvoorziening waarop de ouders aanspraak zouden maken (zie artikel 21).

 

Artikel 24. Eigen bijdrage in de vorm van een drempelbedrag

Eerste en tweede lid

Artikel 4, zevende lid, van de WPO biedt gemeenten de mogelijkheid een drempelbedrag bij ouders in rekening te brengen. De wetgever heeft bedoeld de ouders verantwoordelijk te laten zijn voor een bepaald deel van de (werkelijk gemaakte) kosten van het vervoer, de zogenaamde drempel.

Het bedrag wordt per leerling in rekening gebracht, tenzij ouders meer dan één eigen kind met het eigen vervoer vervoeren en hiervoor een kilometervergoeding ontvangen. Dan wordt er per auto een drempelbedrag geheven (ABRvS 19 juli 2017, ECLI:NL:RVS:2017:1959). Als een leerling slechts voor een deel van het schooljaar een vervoersvoorziening wordt toegekend, wordt het drempelbedrag naar evenredigheid in rekening gebracht. Dit geldt ook wanneer alleen voor de heen- of terugreis een vervoersvoorziening wordt toegekend, of voor enkele dagen per week.

 

Bij het drempelbedrag is de ouderlijke bijdrage gekoppeld aan de door de gemeente vastgestelde kilometergrens, dat wil zeggen de afstand van de woning tot de school waarboven aanspraak kan bestaan op een vervoersvoorziening.

Invoering van het drempelbedrag houdt in dat de kosten van het openbaar vervoer tot aan deze kilometergrens voor rekening van de ouders komen. Artikel 4, zevende lid, van de WPO stelt een afstand van zes kilometer als bovengrens. Deze afstand wordt in de Verordening bekostiging leerlingenvervoer aangehouden.

 

Doelgroep voor het drempelbedrag zijn de ouders van leerlingen van scholen voor basisonderwijs of speciale scholen voor basisonderwijs, die een gezamenlijk inkomen hebben dat boven een bepaalde grens uitkomt. Een uitzondering geldt voor leerlingen die wegens hun structurele handicap op ander vervoer dan openbaar vervoer zijn aangewezen, of vanwege een zodanige handicap niet zelfstandig van openbaar vervoer gebruik kunnen maken. Aan hun ouders mag geen drempelbedrag gevraagd worden.

Voor deze leerlingen geldt ook geen kilometergrens als voorwaarde voor een vervoersvoorziening.

Aan ouders van leerlingen die een school voor (voortgezet) speciaal onderwijs bezoeken kan geen drempelbedrag worden opgelegd, aangezien de WEC deze mogelijkheid niet biedt.

 

Onder ‘inkomen’ moet worden verstaan: het inkomensgegeven, zoals bedoeld in artikel 21, aanhef en onder e, van de Algemene wet inzake rijksbelastingen in het peiljaar.

De inkomensgrens voor het drempelbedrag en de wijze van indexering zijn bepaald in artikel 4, zevende lid, van de WPO.

Als peiljaar moet worden aangemerkt het tweede kalenderjaar voorafgaand aan het kalenderjaar waarin het schooljaar waarvoor bekostiging van de vervoerskosten wordt gevraagd, begint (zie artikel 1). Als grenswaarde wordt in de wet een gezamenlijk inkomen genoemd van € 17.700,- voor het school jaar 1998-1999; dit bedrag moet per 1 januari 1999 jaarlijks worden geïndexeerd op een voorgeschreven wijze.

In de modelverordening is de grenswaarde van het gezamenlijk inkomen voor het heffen van een drempelbedrag voor het schooljaar 2020-2021 (dus voor het peiljaar 2018) vastgesteld op € 27.000,-.

 

Derde lid

Als een drempelbedrag wordt ingevoerd, is de gemeente voor de berekening van de hoogte daarvan gebonden aan de wet. Er kan niet worden gewerkt met een fictief bedrag. Het gaat om de kosten van het openbaar vervoer die zouden worden gemaakt om de afstand tot aan de door de gemeente vastgestelde kilometergrens te overbruggen. De kosten van het openbaar vervoer worden berekend, die met de OV-chipkaart (of eventueel een andere, binnen de gemeente of regio geldende betaalmogelijkheid) zouden worden gemaakt, rekening houdend met kortingen die voor de leerling binnen het systeem kunnen gelden.

 

Bij de vaststelling van de hoogte van het drempelbedrag is het niet van belang of de leerling daadwerkelijk gebruikmaakt van het openbaar vervoer. Ook wanneer de leerling gebruikmaakt van aangepast vervoer, of wanneer er geen openbaar vervoer aanwezig is, dienen de ouders de kosten van het openbaar vervoer over de afstand tot aan de door de gemeente gestelde kilometergrens zelf te dragen. In dat geval wordt uitgegaan van de meest gangbare, voor de leerling toegankelijke route, en gerekend met een OV-prijs die geldt binnen het betreffende vervoersgebied.

 

Afwijkende bepalingen

Het heffen van een drempelbedrag is in de WPO een ‘kan’-bepaling. Dat wil zeggen, dat het college ervan kan afzien een eigen bijdrage te vragen. Het college kan de ouders altijd in positieve zin tegemoet komen, maar er zijn grenzen aan wat het college ouders mag opleggen. Het is bijvoorbeeld mogelijk om voor scholen voor speciaal basisonderwijs een andere kilometergrens te hanteren dan voor reguliere basisscholen. Ook kan de gemeente het drempelbedrag wel voor het ene maar niet voor het andere schooltype invoeren.

 

Wanneer aan meerdere kinderen van een gezin een vervoersvoorziening is toegekend, en daarbij het inkomen van de ouders relatief laag is, kan het drempelbedrag een grote financiële belasting betekenen. De gemeente kan bepalen dat het drempelbedrag een beperkt aantal keer per gezin geheven wordt.

 

Aantonen van het inkomen

Als de gemeente zelf geen inzage kan verkrijgen in de inkomensgegevens kunnen aanvragers een kopie van de belastingaanslag sturen om het inkomen aan te tonen. Ouders kunnen ook een inkomensverklaring opvragen bij de belastingdienst.

 

Wanneer ouders weigeren de gevraagde informatie over hun inkomen te verstrekken, wordt op grond van artikel 4:15 van de Awb de beslistermijn opgeschort tot de dag waarop de aanvraag met de ontbrekende gegevens is aangevuld, of de daarvoor gestelde termijn ongebruikt is verstreken. In het laatste geval kan het college besluiten de aanvraag niet in behandeling te nemen. De aanvragers worden hiervan schriftelijk op de hoogte gesteld (zie artikel 3).

 

Als het gezamenlijk inkomen van het peiljaar nog niet bekend is, kan het derde jaar voorafgaande aan het desbetreffende schooljaar als voorlopig uitgangspunt worden gehanteerd. In een later stadium, als het inkomen van het peiljaar wel bekend is, kan een definitieve berekening worden gemaakt.

 

Structurele daling van inkomen

Wanneer het inkomen van de betrokken ouders in de periode die ligt tussen het peiljaar en het jaar waarin de aanvraag wordt ingediend op een structurele wijze is gedaald, is het redelijk om in het voordeel van de ouders een later peiljaar te kiezen door gebruik te maken van de afwijkingsmogelijkheid van artikel 31. Om te bepalen in welk geval het redelijk is van de peildatum af te wijken, kan artikel 6.12 van de Wet studiefinanciering als richtsnoer dienen.

 

Pleegouders

Pleegouders kunnen als ‘ouders’ in de zin van de verordening worden aangemerkt (zie artikel 1). Zij kunnen dus, als zij voldoen aan de voorwaarden, in aanmerking komen voor een vervoervoorziening. In de uitspraak van 31 augustus 1993 (nr. R03.93.1702 en nr. R03.93.1773) vindt de Afdeling het redelijk dat als de verzorgers pleegouders zijn, hun ook het drempelbedrag in rekening gebracht kan worden. (Uiteraard hebben gemeenten de vrijheid om op dit punt gebruik te maken van de hardheidsclausule in artikel 31.)

 

In tegenstelling tot de vrijwillige plaatsing zijn de natuurlijke ouders bij een justitiële plaatsing niet meer aan te spreken voor de extra kosten, tenzij de natuurlijke ouders en niet de pleegouders de aanvraag hebben ingediend.

 

In de bekostiging op basis van de Regeling vrijwillige pleegzorg zit in het algemeen geen component voor de kosten van het schoolbezoek, die door de gemeente in mindering gebracht kan worden op de gemeentelijke bekostiging voor het leerlingenvervoer. Pleegouders die bekostiging ontvangen op basis van de Regeling vrijwillige pleegzorg, dienen bij een honorering van hun aanvraag tot bekostiging van de kosten van het leerlingenvervoer door de gemeente ook het drempelbedrag per schooljaar aan de gemeente te betalen, als hun inkomen boven de inkomensgrens ligt. Tevens zullen de pleegouders de eventuele bijdrage naar financiële draagkracht aan de gemeente moeten voldoen. Eventueel kunnen zij deze kosten wel verhalen op de natuurlijke ouders of voogden van de leerling.

 

Voogdij-instellingen kunnen ook als ‘ouder’ worden aangemerkt. Zij kunnen tevens een aanvraag indienen. Bij hen kan echter geen drempelbedrag worden vastgesteld, omdat zij geen inkomen in de zin van de Wet op de inkomstenbelasting hebben. (Deze wet ziet op natuurlijke personen.)

 

Invordering drempelbedrag

Artikel 24 geeft de regels voor de invordering van het drempelbedrag.

Wanneer het college zelf het vervoer verzorgt of laat verzorgen dienen de ouders die daarvoor in aanmerking komen het drempelbedrag aan de gemeente over te maken. Wanneer de ouders in gebreke blijven vervalt de aanspraak en wordt het vervoer stopgezet. Wanneer het college een bekostiging voor de vervoersvoorziening verstrekt, wordt hierop het drempelbedrag in mindering gebracht.

 

Zelfstandig reizen

Wanneer een leerling de overstap maakt van aangepast vervoer naar zelfstandig reizen met het openbaar vervoer of de fiets, kan de vergoeding hiervan wegvallen tegen het te betalen drempelbedrag. De gemeente kan bepalen dat het drempelbedrag dan niet of beperkt geheven wordt.

 

Vijfde lid

De ouders van gehandicapte leerlingen, die niet zelfstandig met het openbaar vervoer kunnen reizen, zijn vrijgesteld van het betalen van een eigen bijdrage.

 

Artikel 25. Eigen bijdrage in de vorm van een draagkrachtafhankelijke bijdrage

Artikel 4, elfde lid, van de WPO biedt gemeenten de mogelijkheid een bijdrage te vragen in de kosten van het vervoer, wanneer de afstand tot de dichtstbijzijnde toegankelijke school meer is dan twintig kilometer. Deze bijdrage kan alleen worden gevraagd wanneer het een school voor regulier basisonderwijs betreft. De bijdrage is afhankelijk van de financiële draagkracht van de ouders.

Er wordt geen bijdrage gevraagd wanneer het gaat om leerlingen die wegens hun structurele handicap op ander vervoer dan openbaar vervoer zijn aangewezen, of vanwege een zodanige handicap niet zelfstandig van openbaar vervoer gebruik kunnen maken.

De draagkrachtafhankelijke bijdrage wordt per gezin geheven, in tegenstelling tot het drempelbedrag dat per leerling in rekening wordt gebracht.

 

In artikel 25 is gekozen voor een systeem waarin met een aantal inkomensblokken wordt gewerkt, waaraan een vooraf vastgestelde draagkrachtafhankelijke ouderlijke bijdrage is gekoppeld. Zowel de bedragen van de inkomensblokken als van de verschuldigde bijdrage worden geïndexeerd vastgesteld op een wijze die aansluit bij artikel 4 van de WPO.

 

Voor het aantonen van het inkomen, hoe om te gaan met een structurele daling van het inkomen, een aanvraag door pleegouders en de invordering (zie artikel 24).

 

De ouders van gehandicapte leerlingen, die niet zelfstandig met het openbaar vervoer kunnen reizen, zijn vrijgesteld van het betalen van een eigen bijdrage.

 

Paragraaf 5 Minima- en nieuwkomersregeling

Deze paragraaf bevat lokale Rotterdamse aanvullende bepalingen voor twee doelgroepen: ouders met een minimum inkomen en anderstalige nieuwkomers. Met deze artikelen is inhoudelijk al geruime tijd praktijkervaring opgedaan en is daarmee bestendig beleid geworden. Om deze reden is het zorgvuldig om deze artikelen op te nemen in een algemeen verbindend voorschrift, de verordening, die externe werking heeft. Voorheen waren deze artikelen inhoudelijk opgenomen in de beleidsregel van het college genaamd Besluit toepassing verordening leerlingenvervoer 2020. Inhoudelijk is er geen wijziging.

 

Artikel 26. Minimaregeling zelfstandig reizen Speciaal Basis Onderwijs en Speciaal Onderwijs

Indien er geen school van de soort waar de leerling op is aangewezen aanwezig is op een afstand tot 3 kilometer van de woning dan is het mogelijk om voor afstanden vanaf 3 kilometer een vervoersvoorziening voor zelfstandig reizen te verstrekken aan ouders met een minimum inkomen. Het reguliere afstandscriterium uit artikel 9 bedraagt 6 kilometer.

 

Artikel 27. Minimaregeling begeleide vervoersvorm Speciaal Basis Onderwijs en Speciaal Onderwijs

In aanvulling op artikel 26 kan een begeleide vervoersvoorziening worden verstrekt als de leerling niet zelfstandig kan reizen en aan de gestelde criteria is voldaan.

 

Artikel 28. Minimaregeling Voortgezet Speciaal Onderwijs

Indien er geen school voor voortgezet speciaal onderwijs aanwezig is op een afstand tot 3 kilometer van de woning en de ouders hebben een minimum inkomen dan is er aanspraak op een vervoersvoorziening voor zelfstandig reizen met de fiets of het openbaar vervoer voor de leerling voor afstanden vanaf 3 kilometer van de woning.

Dit is een lokale Rotterdamse keuze voor een uitzondering op artikel 4 van de WEC omdat het zelfstandig reizen van deze leerlingen hiermee wordt gestimuleerd.

 

Artikel 29. Schakelklas eerste opvang Primair Onderwijs en Internationale Schakelklas Voortgezet Onderwijs

De gemeente vindt het belangrijk dat kinderen van anderstalige nieuwkomers gebruik maken van het aanbod van schakelklassen eerste opvang bij diverse basisscholen in de stad of een Internationale Schakelklas voor het voortgezet onderwijs. Deze voorzieningen worden gegeven bij het regulier onderwijs waardoor een dergelijke locatie vaak niet de dichtstbijzijnde toegankelijke school is.

Indien wordt voldaan aan het reguliere afstandscriterium uit artikel 9 dan kan er een vervoersvoorziening voor openbaar vervoer of fiets worden verstrekt naar deze taalvoorziening, al of niet met een voorziening voor een begeleider als dat nodig is vanwege de leeftijd van de leerling.

 

Paragraaf 6. Slotbepalingen

Artikel 30. Beslissing burgemeester en wethouders in gevallen waarin de regeling niet voorziet

In de Verordening bekostiging leerlingenvervoerzijn de hoofdlijnen voor de bekostiging van het leerlingenvervoer vastgelegd. Er kunnen zich echter concrete gevallen voordoen waarin de modelverordening niet voorziet. Te denken valt hierbij aan gemeenschappelijke afspraken met andere gemeenten, combinaties van openbaar vervoer met aangepast vervoer, varianten in het gebruik van eigen vervoer etc. Artikel 30 bepaalt dat het college in dergelijke situaties beslist. Redelijkheid is hierbij het uitgangspunt. Bij de besluitvorming dient in de geest van de wet en de modelverordening gehandeld te worden.

 

Artikel 31. Hardheidsclausule

Artikel 31 stelt dat het college slechts in voor ouders voordelige zin kan afwijken van de verordening. Met deze bepaling wordt aangesloten bij artikel 4, twaalfde lid, van de WPO, artikel 4, tiende lid, van de WEC en artikel 4, zevende lid, van de WVO.

Van een afwijking in voor ouders gunstige zin kan bijvoorbeeld sprake zijn bij toekenning van bekostiging van openbaar vervoer voor een begeleider, toekenning van een vervoersvoorziening in de vorm van aangepast vervoer, bekostiging van groepsvervoer dat is georganiseerd door de ouders, of toekenning van een vervoersvoorziening naar een verder weg gelegen school. De ouders dienen aan te tonen dat er sprake is van een bijzondere situatie.

Nota bene: Het gaat hierbij uitsluitend om vervoer voor schoolbezoek ten behoeve van onderwijs, niet voor schoolbezoek ten behoeve van een medische behandeling bijvoorbeeld.

 

De Afdeling bestuursrechtspraak van de Raad van State heeft in de casuïstiek nadere richtlijnen gegeven voor de toepassing van de hardheidsclausule:

  • -

    Hardheidsclausules hebben tot doel onbillijkheden van overwegende aard, die zich ten aanzien van personen bij een strikte toepassing van de bepalingen van de verordening zouden voordoen, weg te nemen. De toepassing ervan is niet aan enige beperking gebonden. Met alle feiten en omstandigheden kan rekening worden gehouden, zoals bijvoorbeeld medische, pedagogische en sociale factoren (ABRvS 12 mei 1989, nr. R03.88.7057/Sp347/26-41).

  • -

    Door middel van toepassing van de hardheidsclausule kan van alle bepalingen van de verordening worden afgeweken, inclusief het heffen van het drempelbedrag (ABRvS 2 april 1990 R03.87.7147/58-43).

Advies van deskundigen

In artikel 31 wordt bepaald dat het college zo nodig advies vraagt van deskundigen ter zake (zie artikel 5).

 

Precedentwerking

Ter voorkoming van – ongewenste – precedentwerking moet de toepassing van de hardheidsclausule worden onderbouwd met argumenten die op de specifieke, concrete situatie van de ouders en/of de leerling betrekking hebben.

 

Artikel 32. Overgangsrecht

Een nieuwe regeling is niet slechts van toepassing op hetgeen na haar inwerkingtreding voorvalt, maar ook op hetgeen bij haar inwerkingtreding bestaat, zoals bestaande rechtsposities en verhoudingen. In dit artikel wordt geregeld dat de oude verordening van toepassing blijft op aanvragen die betrekking hebben op het schooljaar 2021-2022

 

Artikel 33. Intrekking oude regeling

In artikel 33 wordt geen tijdstip vermeld waarop de oude verordening wordt ingetrokken. Dat is ook niet nodig. De datum waarop de oude regeling vervalt, is de datum waarop de nieuwe verordening in werking treedt.

 

Artikel 34. Inwerkingtreding en citeertitel

Voortschrijdend inzicht leert dat de landelijke Aanwijzingen voor de regelgeving stellen dat in een citeertitel alleen een jaartal wordt opgenomen indien daartoe behoefte bestaat ter onderscheiding van de betrokken regeling van een andere regeling. Gelet op de citeertitel van de huidige verordening is het opnemen van een jaartal in de nieuwe verordening niet nodig.

Naar boven