BELEIDSREGEL Persoonsgebonden budget Jeugdhulp gemeente Moerdijk

Het college van de gemeente Moerdijk, in zijn vergadering van 2 februari 2021:

 

gelet op artikel 4:51 Algemene wet bestuursrecht en gelet op de bepalingen in de Verordening Jeugdhulp gemeente Moerdijk,

 

BESLUIT

 

vast te stellen de volgende beleidsregels:

 

BELEIDSREGEL Persoonsgebonden budget Jeugdhulp gemeente Moerdijk

 

Artikel 1 Algemeen

De gemeente is volgens de Jeugdwet jeugdhulpplichting. Het is haar taak om toe te zien op de kwaliteit en resultaten van geboden jeugdhulp. Dat maakt dat de gemeente eisen stelt aan de procedure, aan aanvragers en de wijze van uitvoering van het persoonsgebonden budget.

 

Een persoonsgebonden budget (PGB) is naast zorg in natura (ZIN) een instrument

bedoeld voor de inkoop van een individuele voorziening voor jeugdhulpproblematiek. Het persoonsgebonden budget is een vorm van niet vrij toegankelijke hulp waarmee formele zorg (jeugdhulp geboden door een zorgaanbieder), en/of informele zorg (jeugdhulp geboden door gezin, familie of vrienden) kan worden ingekocht.

 

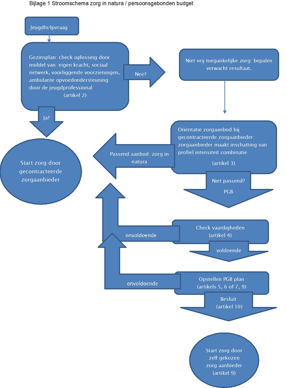
De afweging of wordt gekozen voor een persoonsgebonden budget of zorg in natura volgt nadat is vastgesteld dat er recht is op niet vrij toegankelijke hulp (artikel 2) en na oriëntatie van aanvrager op zorgaanbieders (artikel 3), waaruit blijkt dat niet kan worden voorzien in oplossing van de zorgvraag vanuit:

  • de eigen kracht van het gezin;

  • het sociaal netwerk;

  • voorliggende voorzieningen;

  • ambulante opvoedondersteuning door de jeugdprofessional en;

  • zorg door gecontracteerde jeugdhulpaanbieders.

 

Artikel 2 Procedure gezinsplan

De jeugdhulpplicht van de gemeente geldt uitsluitend wanneer de gemeente, hierin vertegenwoordigd door de Jeugdprofessional, heeft geconstateerd dat er een zorgvraag bestaat die niet kan worden ingelost zonder niet vrij toegankelijke jeugdhulp.

 

De Jeugdprofessional zal daarom eerst vaststellen en gezamenlijk met het gezin in een gezinsplan vastleggen:

  • a.

    de algehele hulpvraag, opgroei- en opvoedproblemen en het zorgverleden van de jeugdige en/of zijn ouder(s);

  • b.

    een omschrijving van het gezinssysteem en het sociaal netwerk;

  • c.

    welke doelen de jeugdige en/of ouder(s) willen halen met als resultaat dat het kind of de kinderen kan/kunnen functioneren naar vermogen op leeftijdsadequaat niveau;

  • d.

    Op welke wijze en door wie deze doelen kunnen worden behaald, onder meer door doelen toe te bedelen aan:

  • e.

    Het gezin;

  • f.

    Sociaal netwerk;

  • g.

    Voorliggende voorzieningen (inclusief voorziening uit andere vanuit de gemeente geboden domeinen dan jeugdhulp);

  • h.

    De Jeugdprofessional door inzet van de vrij toegankelijke ondersteuning die door de Jeugdprofessional zelf geboden wordt;

  • i.

    Wanneer bovenstaande actoren in gezamenlijkheid niet kunnen komen tot afdoende oplossing van de hulpvraag kan voor het deel dat niet kan worden opgelost een voorziening worden getroffen in de vorm van niet vrij toegankelijke jeugdhulp. Voor deze jeugdhulp worden in het gezinsplan verwachtingen opgenomen die de hulpverlener gaat behalen. Daarmee ontstaat recht op niet vrij toegankelijke jeugdhulp.

  • j.

    Bij de besluitvorming kan de gemeente zich laten adviseren door het regionaal ingestelde expertteam.

 

Het gezinsplan wordt afgesloten met een akkoord door ouder(s) (bij kinderen tot 16 jaar), jeugdige(n) (vanaf 12 jaar) en Jeugdprofessional.

 

Wanneer geen overeenstemming kan worden bereikt kan de gemeente een beschikking afgeven waartegen bezwaar kan worden gemaakt. De Jeugdprofessional weegt af of door stopzetting van de procedure tot verkrijging van jeugdhulp er acute problemen ontstaan die vragen om inzet om de veiligheid van jeugdige te garanderen.

 

Artikel 3 Oriëntatie

Wanneer bij akkoord op het gezinsplan is vastgesteld dat er recht bestaat op niet vrij toegankelijke jeugdhulp dient aanvrager zich te oriënteren op het beschikbare aanbod in zorg in natura. Uitgangspunt is dat de oriëntatie leidt tot overeenstemming over inzet van zorg in natura. Deze oriëntatiefase moet tenminste opleveren:

  • a.

    Een inschatting van de profiel-intensiteit-combinatie door de geconsulteerde zorgaanbieder;

  • b.

    De doelen die naar inzicht van de geconsulteerde aanbieder(s) haalbaar worden geacht in de openstaande zorgvraag;

  • c.

    De inschatting van de zorgaanbieder moet aansluiten op de verwachtingen in het gezinsplan en het beeld op het gezin van de Jeugdprofessional.

Aanvrager bespreekt de uitkomsten in de vorm van een arrangement met de Jeugdprofessional. De Jeugdprofessional mag over de uitkomsten corresponderen met de geconsulteerde zorgaanbieder(s). Wanneer niet aan bovenstaande voorwaarde wordt voldaan kan de Jeugdprofessional besluiten aanvrager te wijzen op andere gecontracteerde aanbieders van zorg in natura. Bij verschillende consultaties kiezen Jeugdprofessional en aanvrager gezamenlijk de best passende op de zorgvraag.

 

Zonder medewerking van aanvrager kan de Jeugdprofessional niet komen tot een gedegen afweging van de in te zetten niet vrij toegankelijke jeugdhulp. Derhalve, wanneer de Jeugdprofessional oordeelt dat aanvrager zich niet voldoende heeft georiënteerd op het beschikbaar aanbod in zorg in natura kan geen vervolg worden gegeven aan het proces om te komen tot niet vrij toegankelijke jeugdhulp. In dat geval heeft de Jeugdprofessional ruggenspraak met het regionaal Expertteam. Het advies dat uit deze consultatie komt geldt als basis voor een beschikking waartegen bezwaar kan worden gemaakt. De Jeugdprofessional weegt af of door stopzetting van de procedure tot verkrijging van jeugdhulp er acute problemen ontstaan die vragen om doorzetting vanuit de gemeente.

 

Mocht de Jeugdprofessional gedurende het proces om te komen tot een gezinsplan vaststellen dat de zorgvraag zich kwalificeert als niet-verbeterbare problematiek conform artikel 6, dan kan hij overwegen aanvrager toe te staan om de orïentatiefase over te slaan, mits er geen aanleiding is tot inzet van formele zorg die bepaling van profiel-intensiteit-combinatie behoeft. Ook, wanneer later in het proces, blijkt dat advies van een zorgaanbieder noodzakelijk is om een goed beeld te krijgen van de zorgvraag, kan alsnog of nogmaals de oriëntatiefase door een Jeugdprofessional worden voorgeschreven.

 

Artikel 4: Vaardigheid beheerder

Wanneer de Jeugdprofessional van mening is dat het gezin zich voldoende heeft georiënteerd op het beschikbare aanbod bij gecontracteerde jeugdhulpaanbieders voor zorg in natura kan het gezin verzoeken een persoonsgebonden budget aan te vragen. Alvorens een persoonsgebonden budgetplan wordt ingevuld wordt beoordeeld of de aanvrager in staat worden geacht de aan een persoonsgebonden budget verbonden taken op een verantwoorde wijze uit te oefenen. Hierbij zijn in ieder geval de volgende aspecten van belang:

  • a.

    Het invullen van de PGB zelftest zoals opgesteld door Per Saldo;

  • b.

    Kennis van de rechten en plichten die horen bij de PGB-taken;

  • c.

    Het vermogen om degene die de jeugdhulp biedt aan te sturen.

 

In de volgende situaties wordt een persoonsgebonden budget in principe niet verstrekt, omdat mag worden aangenomen dat aanvrager niet voldoende in staat is de taken die horen bij een persoonsgebonden budget te kunnen uitvoeren:

  • a.

    Er is sprake van een minderjarige die een kinderbescherming- of jeugdreclasseringmaatregel heeft gekregen, spoedzorg nodig heeft of een jeugdige die jeugdzorg nodig heeft met een verblijfscomponent;

  • b.

    Er is sprake van een gok- of drugsverslaving, dan wel psychi(atri)sche problematiek van één of beide ouder(s);

  • c.

    Er is sprake van werk-, inkomens-, huisvestings- of schuldenproblematiek, waarbij bijvoorbeeld het risico bestaat dat er beslag wordt gelegd op het persoonsgebonden budget.

 

Aanvragen voor een persoonsgebonden budget voor jeugdigen jonger dan drie jaar voor informele zorg worden in principe niet in behandeling genomen, omdat voor kinderen onder de drie jaar altijd toezicht en nabijheid vereist is, conform beleidsregels indicatiestelling Wlz 2018.

 

Aanvragen voor een persoonsgebonden budget worden niet in behandeling genomen wanneer aanvrager naar het oordeel van de Jeugdprofessional onvoldoende inzicht geeft in de leefsituatie van het gezin en sociaal netwerk.

 

De Jeugdprofessional beoordeelt of aanvrager in staat is het persoonsgebonden budget te beheren. Wanneer naar het oordeel van de Jeugdprofessional het gezin hier niet toe in staat wordt geacht besluit de Jeugdprofessional dat het niet tot de mogelijkheden behoort om in aanmerking te komen voor een persoonsgebonden budget en wordt alsnog een passende oplossing gezocht in zorg in natura. Als dit besluit is vastgesteld kan door het gezin worden verzocht om een beschikking waartegen bezwaar kan worden gemaakt.

 

Artikel 5: Opstellen persoonsgebonden budgetplan

Wanneer de Jeugdprofessional het gezin in staat acht het persoonsgebonden budget te beheren wordt door het gezin hiertoe een plan opgesteld. In dit plan, ingevuld in een door de negen samenwerkende gemeenten vastgesteld format, is tenminste opgenomen:

  • a.

    Een uitgebreide motivatie waarom het aanbod zorg in natura niet passend wordt geacht. De motivatie moet betrekking hebben de inhoud van het aanbod zorg in natura bij alle tijdens de oriëntatiefase geconsulteerde zorgaanbieders.

  • b.

    Bij voorgestelde inzet van formele zorg:

    • i.

      Een omschrijving van de door de aanbieder(s) te behalen doelen, waarin tenminste de doelen zijn opgenomen die zijn gesteld door de in de oriëntatiefase geconsulteerde zorgaanbieder(s);

    • ii.

      Bij welke zorgaanbieder(s) de budgethouder de hulp en ondersteuning zal inkopen. Deze zorgaanbieder(s) dient te voldoen aan de eisen gesteld in artikel 9. De aanvrager overlegt voldoende documentatie om aannemelijk te maken dat elke zorgaanbieder voldoet aan de gestelde eisen.

  • c.

    Bij voorgestelde inzet van informele zorg:

    • i.

      Doelen die met de informele zorg gaan worden behaald;

    • ii.

      Een omschrijving van de aanpak om deze doelen te behalen, inclusief wie worden ingezet vanuit het informele netwerk;

    • iii.

      Of aanvrager de zorgvraag van de jeugdige onder de omschrijving in artikels 6 (niet-verbeterbare problematiek) of onder artikel 7 (verbeterbare problematiek) schaart, en alle daartoe specifieke informatie die nodig is voor beoordeling van het persoonsgebonden budgetplan.

Aanvrager kan bij het invullen van het persoonsgebonden budgetplan ondersteund worden door de Jeugdprofessional.

 

De Jeugdprofessional toetst de inhoud en kwaliteit van het persoonsgebonden budgetplan. Wanneer tijdens de opstellingsfase van het plan door de Jeugdprofessional geconstateerd wordt dat er meer mogelijkheden blijken te zijn binnen de eigen kracht van het gezin en het sociaal netwerk dan bij opstelling van het gezinsplan werd geacht, dan wel dat er oplossingen kunnen worden geboden vanuit voorliggende voorzieningen en ambulante jeugdhulp door de Jeugdprofessional, dan wordt alsnog het gezinsplan hiermee aangevuld.

 

Artikel 6: Informele zorg bij jeugdigen met niet-verbeterbare problematiek

Met jeugdigen met niet-verbeterbare problematiek worden jeugdigen bedoeld met een zorgvraag zonder kans op herstel en hooguit beperkte ontwikkelmogelijkheden. Onder deze doelgroep vallen kinderen die door medische problematiek intensieve persoonlijke verzorging nodig hebben, of een verstandelijke beperking, maar niet in aanmerking komen voor de Wet langdurige zorg.

 

Voor deze jeugdigen wordt in het persoonsgebonden budgetplan de volgende elementen opgenomen:

  • a.

    Aanvrager dient afdoende inzage te geven in gegevens die ondersteunen dat de jeugdige om medische of verstandelijke beperkingen een chronische en/of progressieve zorgvraag hebben;

  • b.

    Tevens worden eventuele afwijzingen vanuit het Centrum Indicatiestelling Zorg (CIZ) overgelegd. Wanneer er nog geen aanvraag is gedaan voor de Wet Langdurige zorg kan dit als voorwaarde worden gesteld alvorens kan worden overgegaan tot toekenning van een persoonsgebonden budget;

  • c.

    In het plan omschrijven aanvragers welke doelen met de informele zorg behaald kunnen worden. Hoofddoel met informele zorg is dat de kwaliteit van leven van de cliënt stijgt of gelijk blijft;

  • d.

    De duur van de indicatieperiode van jeugdhulp kan worden bepaald op maximaal twee jaar wanneer er sprake is van niet verbeterbare problematiek. Hierna vindt er een herbeoordeling plaats. Verantwoordelijkheid voor het organiseren van een herbeoordeling ligt bij aanvrager;

  • e.

    In voorbereiding op de 18de verjaardag wordt tijdig, uiterlijk 6 maanden voor de 18de verjaardag, overlegd tussen Jeugdprofessional, gezin en consulent van opvolgende wetgeving (Wet langdurige zorg, Wet maatschappelijke opvang of Zorgverzekeringswet) over een warme overdracht.

  • f.

    Hoogte van het vastgestelde informele tarief;

  • g.

    Aanvrager maakt in een regionaal vastgesteld format een inschatting van het aantal uur dat in een gemiddelde week zorg en ondersteuning noodzakelijk is die naar mening van aanvrager gangbare opvoeding overstijgt. In deze inschatting wordt aangegeven:

  • i.

    welk deel van de zorg en ondersteuning geboden wordt door ouders op basis van vrijwilligheid (niet vergoed);

  • ii.

    welk deel van de zorg en ondersteuning geboden wordt door het sociaal netwerk op basis van vrijwilligheid (niet vergoed);

  • iii.

    op welke wijze het gewenst aantal - door middel van het informeel tarief persoonsgebonden budget vergoedde - uren wordt ingezet.

Het onder iii en iv aangeven uren leidt tot een aantal uren dat valt binnen één van de in tabel 1 opgenomen bandbreedten. Het bij de klasse behorende tarief is wat wordt beschikt bij honorering van het persoonsgebonden budget. Het aantal vergoedde uren is voor jeugdigen met niet-verbeterbare problematiek gemaximeerd op 25 uur per week.

 

 

Klasse

Bandbreedte

Gemiddeld

Tarief per jaar

1

0 tot <1,5 uur

1 uur

€ 1.087

2

1,5 tot <4 uur

3 uur

€ 3.234

3

4 uur tot <7 uur

5,5 uur

€ 5.929

4

7 uur tot <10 uur

8,5 uur

€ 9.163

5

10 uur tot <13 uur

11,5 uur

€ 12.397

6

13 uur tot <16 uur

14,5 uur

€ 15.630

7

16 uur tot <20 uur

18 uur

€ 19.403

8

20 uur tot <25 uur

22,5 uur

€ 24.254

Tabel 1: Informeel tarief niet-verbeterbare problematiek

Bij de classificatie wordt uitgegaan van het aantal uren per klasse dat ook wordt gehanteerd in de Wet langdurige zorg, maal het tarief voor informele zorg dat landelijk is vastgesteld op € 20 ,73 per uur en maal 52 weken om tot een jaartarief te komen.

 

Artikel 7: Informele zorg bij jeugdigen met verbeterbare en/of oplosbare problematiek

Jeugdigen met verbeterbare en/of oplosbare problematiek. Onder deze doelgroep vallen jeugdigen met onder meer GGz geclassificeerde problematiek (onder meer gedragsstoornissen, autisme, ADHD, ADD en andere stoornissen opgenomen in de DSM) en sociaal-emotionele problematiek.

  • a.

    Doel met informele zorg bij verbeterbare problematiek is dat de problematiek aan het eind van de PGB periode is opgelost, dan wel sterk verminderd. Hiertoe worden door aanvrager een concrete, methodische aanpak omschreven waar vanuit informele zorg wordt gewerkt aan:

  • i.

    Oplossing of verbetering van de problematiek van de jeugdige;

  • ii.

    Acceptatie in omgang met de problematiek door het gezin;

  • iii.

    Versteviging van het netwerk, zodat na de looptijd van het persoonsgebonden budget (meer) gesteund kan worden op het sociaal netwerk.

  • b.

    De duur van de indicatieperiode van jeugdhulp is maximaal 1 jaar voor jeugdigen met verbeterbare of oplosbare problematiek. Verwachting is dat binnen het jaar de zorgvraag is opgelost dan wel sterk verbeterd, in principe wordt het persoonsgebonden budget voor informele zorg bij verbeterbare problematiek eenmalig verstrekt en niet verlengd. Indien blijkt dat na afloop van de indicatieperiode blijkt dat het persoonsgebonden budget niet heeft geleid tot verbetering van de problematiek kan dit een reden zijn om geen vervolg toe te kennen op het persoonsgebonden budget;

  • c.

    Hoogte van het vastgestelde informele tarief;

  • d.

    Aanvrager maakt in een regionaal vastgesteld format een inschatting van het aantal uur dat in een gemiddelde week zorg en ondersteuning noodzakelijk is die naar mening van ouders gangbare opvoeding overstijgt. In deze inschatting wordt aangegeven:

  • i.

    welk deel van de zorg en ondersteuning geboden wordt door ouders op basis van vrijwilligheid (niet vergoed);

  • ii.

    welk deel van de zorg en ondersteuning geboden wordt door het sociaal netwerk op basis van vrijwilligheid (niet vergoed);

  • iii.

    op welke wijze het gewenst aantal - door middel van het informeel tarief persoonsgebonden budget vergoedde - uren wordt ingezet.

Het onder iii aangeven uren leidt tot een aantal uren dat valt binnen één van de in tabel 2 opgenomen bandbreedten. Het bij de klasse behorende tarief is wat eenmalig wordt beschikt bij honorering van het persoonsgebonden budget. Het aantal vergoedde uren is voor jeugdigen met verbeterbare problematiek gemaximeerd op 10 uur per week.

 

 

Klasse

Bandbreedte

Gemiddeld

Tarief

1

0 uur tot <2 uur

1 uur

€ 1.078

2

2 uur tot <4 uur

3 uur

€ 3.234

3

4 uur tot <7 uur

5,5 uur

€ 5.929

4

7 uur tot < 10 uur

8,5 uur

€ 9.163

Tabel 2: Informeel tarief verbeterbare problematiek

Bij de classificatie wordt uitgegaan van het aantal uren per klasse dat ook wordt gehanteerd in de Wet langdurige zorg, maal het tarief voor informele zorg dat landelijk is vastgesteld op € 20,73 per uur en maal 52 weken om tot een jaartarief te komen.

 

Artikel 8: Verschil van inzicht informele zorg

Wanneer aanvrager en Jeugdprofessional van mening verschillen over het aantal beschikte uren, wordt de volgende procedure in acht genomen:

  • a.

    Gesprek met de Jeugdprofessional. In eerste instantie wordt in een gesprek tussen aanvrager en Jeugdprofessionals getracht om nader tot elkaar te komen.

  • b.

    Observatie thuis en op school door de Jeugdprofessional. Wanneer de Jeugdprofessional van mening is dat het aantal opgegeven uren niet past bij de zorgvraag, behoort het tot de mogelijkheden dat de Jeugdprofessional thuis, in het netwerk en op school de jeugdige observeert in zijn gedrag, en ouders observeert in hun aanpak. Op basis van de observatie kan de Jeugdprofessional ouders, netwerk en onderwijzer adviseren in een effectieve(re) aanpak van de problematiek.

  • c.

    Deskundige. Aanvrager en Jeugdprofessional kunnen gebruik maken van een deskundige, die ingevoerd is in het jeugdstelsel van West-Brabant West inclusief de wijze van toekenning van het persoonsgebonden budget. De deskundige adviseert over de te beschikken zorg op basis van het dossier en eventueel aanvullend onderzoek.

 

  • d.

    Beschikking. Wanneer voorgaande interventies niet leiden tot overeenstemming, neemt de gemeente eenzijdig een besluit over het toe te kennen PGB en brengt ouders op de hoogte door middel van een beschikking. Aanvrager kan tegen dit besluit bezwaar aantekenen.

 

Artikel 9: Inzet formele hulp

  • a.

    Bij inzet van formele zorg vanuit het persoonsgebonden budget brengt aanvrager in kaart welke zorgvraag zij op welke wijze bij welke aanbieder opgelost willen zien. Voor de aanvraag van formele zorg vanuit persoonsgebonden budget gelden de volgende uitgangspunten:

  • b.

    Aanvrager maakt met de zorgaanbieder(s) resultaatafspraken over de door de zorgaanbieder(s) te behalen doelen. De jeugdhulp sluit aan op de doelen uit het gezinsplan;

  • c.

    Aanvrager toont aan dat de zorgaanbieder(s) in ieder geval voldoet aan de volgende minimumeisen, gelijk aan de eisen die voor zorgaanbieder gecontracteerd zijn voor zorg in natura:

  • i.

    Inschrijving Kamer van Koophandel;

  • ii.

    De medewerkers zijn ingeschreven in het Kwaliteitsregister Jeugd of BIG register;

  • iii.

    De medewerkers beschikken over een geldige VOG;

  • iv.

    Zorgaanbieder beschikt over een regeling voor de behandeling van klachten;

  • v.

    De medewerkers voldoen aan de wettelijke kwaliteitseisen die op het gebied van verantwoorde hulp en verantwoorde werktoedeling aan de betreffende hulpverlening worden gesteld en ontvangen een hiermee overeenkomstig salaris;

  • vi.

    Hanteren meldcode huiselijk geweld en kindermishandeling;

  • vii.

    De meldplicht calamiteiten en geweld;

  • viii.

    Verplichting om de vertrouwenspersoon in de gelegenheid te stellen zijn taak uit te oefenen;

  • ix.

    In het bezit zijn van een kwaliteitshandboek;

  • x.

    Een bedrijfs- en beroepsaansprakelijkheidsverzekering tot een bedrag van € 1.500.000,- hebben afgesloten.

  • d.

    De zorgorganisatie en zijn medewerkers zijn geen eerstegraads familie van degene aan wie zorg wordt verleend;

  • e.

    Aanbieders van formele zorg in persoonsgebonden budget worden, evenals gecontracteerde aanbieders van zorg in natura in de regio West-Brabant West gehouden aan een garantietermijn van twaalf maanden na afloop van het persoonsgebonden budgetplan. Mocht binnen deze periode het gezin de zorgvraag op gelijke doelen terugkeren wordt van de aanbieder verwacht dat zonder extra financiële compensatie de zorg wordt voortgezet tot de doelen zijn bereikt.

  • f.

    Uitsluitend zorgaanbieders die niet zijn gecontracteerd voor jeugdhulp in zorg in natura komen in aanmerking ingezet te worden als aanbieder in formele zorg. Aanbieders die zijn gecontracteerd in zorg in natura kunnen vanuit zorg in natura worden ingezet naast informele zorg vanuit het persoonsgebonden budget.

  • g.

    Het is niet mogelijk om formele zorg vanuit een persoonsgebonden budget voor jeugdhulp te combineren met zorg in natura voor jeugdhulp. Dit omdat in het stelsel Zorg voor jeugd de jeugdhulp principieel wordt belegd bij één zorgaanbieder, zodat de volledige verantwoordelijkheid voor het behalen van niet vrij toegankelijke jeugdhulpdoelen bij deze partij kan worden belegd.

  • h.

    Aan de profiel-intensiteit-combinatie zijn vaste tarieven verbonden in het kader van outputfinanciering van zorg in natura. Het tarief dat past bij de onder artikel 3 afgestemde profiel-intensiteit-combinatie wordt opgenomen in het persoonsgebonden budgetplan. Dit is het maximumtarief waar de zorgaanbieder vanuit formele zorg aanspraak op kan maken. Aanvrager ziet erop toe dat binnen dit tarief de zorgaanbieder de afgesproken doelen behaalt. Gezien de complexiteit van bijbehorende zorgvragen zijn de tarieven voor Hoogcomplexe zorg in natura, als ook Woonzorg en Pleegzorg, niet beschikbaar voor formele zorg vanuit het Persoonsgebonden budget.

  • i.

    Wanneer voor de jeugdige inzet van formele zorg binnen school nodig is stemt de PGB houder af met betreffende school en zo nodig het samenwerkingsverband voor Passend onderwijs over de vanuit jeugdhulp in te zetten zorg en de bijdrage in het kader van passend onderwijs alvorens een zorgaanbieder wordt gekozen en nadere afspraken worden gemaakt. In het PGB plan wordt de inzet van de aanbieder op school vanuit het PGB budget gespecificeerd.

 

Artikel 10: Besluit en uitvoering

Wanneer een Persoonsgebonden budget wordt toegekend voor zowel informele als formele zorg, geldt dat geen budgetten mogen worden geschoven van het formele deel naar het informele deel of vice versa.

 

Artikel 11: Weigerings- en herzieningsgronden en boetebeding

Het persoonsgebonden budget kan op grond van overwegende bezwaren worden geweigerd of ingetrokken en eventueel omgezet naar zorg in natura als:

  • a.

    Blijkt dat aanvrager onjuiste of onvolledige gegevens heeft verstrekt en de verstrekking van juiste of volledige gegevens tot een andere beslissing zou hebben geleid;

  • b.

    Er eerder misbruik gemaakt is van het persoonsgebonden budget;

  • c.

    Eerder sprake is geweest van fraude;

  • d.

    De cliënt niet (meer) voldoet aan de aan het toekennen van een persoonsgebonden budget verbonden voorwaarden.

Het college is gerechtigd om bij vaststelling van fraude met het persoonsgebonden budget het volledig uitgekeerde bedrag aan PGB terug te vorderen.

 

 

 

 

 

Artikel 12: Inwerkingtreding

  • 1.

    Deze beleidsregel treedt in werking op 1 maart 2021

  • 2.

    Deze beleidsregel wordt aangehaald als: Persoonsgebonden budget Jeugdhulp gemeente Moerdijk

  •  

Aldus besloten in de openbare vergadering van het college, gehouden op 2 februari 2021

De secretaris,

ir. J.C. Slagboom

De burgemeester,

J.P.M. Klijs

Naar boven