Nota Parkeernormen Nijkerk 2021

De raad van de gemeente Nijkerk stelt de Nota parkeernormen 2021 vast;

 

gelezen het collegevoorstel van 9 november 2021;

 

b e s l u i t :

 

De Nota parkeernormen 2021 (versie 15 december 2021) vast te stellen.

 

 

Aldus vastgesteld in de openbare vergadering van de raad van de gemeente Nijkerk van 16 december 2021,

 

de griffier,

mevrouw A.G. VERHOEF-FRANKEN

 

de voorzitter,

de heer mr. drs. G.D. RENKEMA

 

1. Inleiding

1.1 Herijking parkeerbeleid en nota parkeernormen

De gemeente Nijkerk blijft volop in ontwikkeling. Een aantal belangrijke beleidsnota’s met betrekking tot ruimtelijke ontwikkeling en verkeer zijn in ontwikkeling. In 2021 zal verkennend de Omgevingsvisie en Mobiliteitsvisie worden besproken met de raad. In 2022 is de planning dat deze plannen worden vastgesteld. Normaliter zouden deze dienen als overkoepelend kader voor het parkeerbeleid, dat is nu echter niet mogelijk waardoor het parkeerbeleid een op zichzelf staand document is. De gemeenteraad van Nijkerk heeft op 17 oktober 2019 het Parkeerbeleidsplan Nijkerk 2019-2024 vastgesteld. Het parkeerbeleidsplan bevat de doelstellingen voor de komende jaren, oplossingsrichtingen voor (toekomstige) parkeerproblemen en concrete acties. Het parkeerbeleidsplan vormt de basis voor deze Nota Parkeernormen waarin de gemeente vastlegt hoe ze om wil gaan met parkeereisen bij nieuw- en verbouwplannen.

 

1.2 De Nota Parkeernormen

De voorliggende Nota Parkeernormen is de uitwerking van het Parkeerbeleidsplan Nijkerk 2019-2024 en tevens een actualisatie van de voorgaande Nota Parkeernormen van de gemeente Nijkerk (2014). Het doel van de nota is om voor de gemeente Nijkerk per gebied en per functie de parkeernormen te actualiseren. Daarnaast is aangegeven onder welke voorwaarden afgeweken kan worden van de gestelde parkeereis. De nota is het resultaat van een integraal proces waarbij verschillende afdelingen van de gemeente Nijkerk zijn betrokken.

 

1.3 Leeswijzer

In hoofdstuk 2 en 3 zijn de beleidsuitgangspunten en de juridische kaders opgesteld. Op basis van de uitgangspunten en de kaders wordt de uitvoering van de parkeereis in hoofdstuk 4 behandeld. De parkeernormen inclusief de gebiedsindeling komt in hoofdstuk 5 aan de orde.

 

2. Beleidsuitgangspunten parkeernormen

2.1 Parkeerbeleid: doelgroepenbenadering en BBBB-principe

In het parkeerbeleidsplan is beleid opgesteld om parkeeroverlast tegen te gaan. Hierin is vastgelegd hoe wordt omgegaan met betaald parkeren, wat een acceptabele parkeerdruk is in de wijken en hoe de gemeente daarmee omgaat. De uitvoering daarvan vindt weer plaats via de parkeerverordening, parkeerbelastingverordening en uitgiftebesluiten. Het parkeerbeleidsplan gaat uit van een tweetal benaderingen, te weten:

  • A.

    Doelgroepenbenadering : bewoners van Nijkerk dienen de mogelijkheid te hebben om de auto in de nabijheid van de woning te parkeren (op straat of in de eigen garage). Voor verplaatsingen binnen de eigen kern dient zoveel mogelijk gebruik te worden gemaakt van alternatieven voor de auto: lopen, fiets of openbaar vervoer. Het parkeerbeleid zet echter niet in op stringente sturing van autobezit en autogebruik van bewoners. Werknemers nemen eerder dan andere doelgroepen genoegen met langere loopafstanden. Mede vanwege de langere parkeerduur stellen werknemers minder eisen aan het comfort van een parkeerplek. Vooral betaalbaar en een veilige parkeeromgeving zijn belangrijk. Werknemers kunnen in grote delen van Nijkerk onbeperkt vrij parkeren. In gebieden waar een vorm van parkeerregulering van kracht is, worden werknemers beperkt gefaciliteerd om ruimte te creëren voor andere doelgroepen. Bezoekers van bewoners en bezoekers van voorzieningen dienen de auto in de nabijheid van de bestemming te kunnen parkeren. Deze doelgroep heeft enerzijds een belangrijke sociale functie en levert anderzijds een bijdrage aan de economie in de gemeente. Bezoekers mogen daarom niet worden afgeschrikt door een tekort aan parkeerplaatsen, een te lage kwaliteit van de parkeervoorzieningen of te hoge parkeertarieven. Door deze doelgroepenbenadering moet binnen de parkeernormen ook een onderscheid worden gemaakt naar het aandeel in de parkeervraag van de verschillende doelgroepen.

  • B.

    Beïnvloeden-Benutten-Beprijzen-Bouwen (BBBB) : allereerst tracht de gemeente met beïnvloedingsmaatregelen sturing te geven in autobezit en autogebruik. Dit is met name mogelijk in nieuwbouwsituaties of herstructureringsopgaven waarbij parkeernormen een nadrukkelijke rol spelen. Om het autobezit en autogebruik enigszins te beïnvloeden hanteert de gemeente Nijkerk geen parkeernormen die hoger zijn dan de maximale CROW-parkeerkencijfers. In bestaande situaties richt de gemeente zich met name op beïnvloeden in de modaliteitskeuze, het beter benutten van de openbare ruimte voor het creëren van extra parkeerplaatsen, het sturen van doelgroepen door middel van reguleringsmaatregelen of het grootschalig bijbouwen van parkeercapaciteit bij een structureel (fors) tekort aan parkeerplaatsen.

 

Daarnaast geldt het volgende:

  • -

    Het gebruik van de juiste parkeernormen draagt bij aan een gunstig leef- en woonklimaat: met voldoende parkeerplaatsen wordt parkeeroverlast voorkomen. Met geactualiseerd parkeernormenbeleid wil de gemeente Nijkerk het voor aanvragers en toetsers van omgevingsvergunningen (voorheen: bouwvergunningen) eenvoudiger en transparanter maken waaraan en op welke wijze getoetst wordt.

  • -

    Maatwerk om af te wijken moet mogelijk blijven om ruimtelijk en economisch gewenste ontwikkelingen mogelijk te kunnen maken. Er is en blijft een parkeerfonds die de gemeente mogelijkheden geeft investeringen te doen in parkeervoorzieningen en parkeerbeleid uit te voeren. De afkoopregeling (tegen betaling minder parkeerplaatsen realiseren dan noodzakelijk) blijft bestaan wat als een van de bronnen van het parkeerfonds geldt.

  • -

    Voor het parkeerfonds zijn duidelijke kaders en spelregels geboden die voor de gemeente en ontwikkelaars duidelijkheid biedt. Om het parkeerfonds te verstevigen is het belangrijk om de tarieven van de afkoopregeling voor parkeerplaatsen in ieder geval te indexeren (inflatiecorrectie).

 

2.2 Kaders vanuit Parkeerbeleidsplan

 

Om tot een goede Nota Parkeernormen te komen zijn de volgende vijf hoofdlijnen geformuleerd:

Hoofdlijn 1: Maatwerk op basis van de landelijke richtlijnen

De Nota parkeernormen sluit aan bij de landelijk gebruikte parkeerkencijfers van het nationale kennisplatform voor infrastructuur, verkeer, vervoer en openbare ruimte (CROW-publicatie 381, december 2018). De landelijke parkeerkencijfers worden echter voor de Nijkerkse situatie (mate van verstedelijking en locatie binnen de gemeente) nader gespecificeerd. Hierbij geldt: hoe stedelijker het gebied is hoe lager de parkeernorm uitvalt (maatwerk per deelgebied van de gemeente).

 

Hoofdlijn 2: Eén duidelijke parkeernorm per functie

De landelijke parkeerkencijfers (CROW) kennen een bandbreedte (minimum en maximum-kencijfer) waarbinnen een keuze kan worden gemaakt voor de te hanteren parkeernorm op basis van het hanteren van een sturend of volgend gemeentelijk parkeerbeleid. De gemeente Nijkerk hanteert voor nieuwe ruimtelijke situaties een volgend parkeerbeleid om er voor te zorgen dat er altijd voldoende parkeerplaatsen worden gerealiseerd. De Nota parkeernormen gaat daarom in de meeste gevallen uit van het maximum van de landelijke parkeerkencijfers voor elke functie in een deelgebied (duidelijkheid). Met betrekking tot de functie wonen wordt echter afstand genomen van het maximum van de parkeerkencijfers.

 

In de meeste hoofdgroepen zijn weinig getalsmatige verschuivingen in de huidige kencijfers van het CROW (december 2018) ten opzichte van de normen in de Nota Parkeernormen uit 2014, die gebaseerd is op kencijfers uit 2012. Een uitzondering zijn de kencijfers voor de hoofdgroep ‘Wonen’ waar wel significante verschillen bestaan: de huidige kencijfers zijn duidelijk hoger dan die uit 2012, ongeveer 0,6 per woningtype. Er zijn echter positieve ontwikkelingen op het gebied van deelauto’s en fietsstimulering die ervoor zorgen dat slechts de helft (dus +0,3 per type woning) van de verhoging wordt verwerkt in de nieuwe parkeernormen. Daarnaast blijkt dat slechts een beperkte verhoging nodig is om de komende jaren parkeernormen te kunnen hanteren die recht doen aan de Nijkerkse praktijk. Tenslotte is de functie ‘Sociale huurwoning’ en ‘Studioappartement’ toegevoegd, deze bestond nog niet in de oude Nota Parkeernormen.

 

Hoofdlijn 3: Spelregels voor maatwerk om in bijzondere gevallen ontwikkelingen niet te blokkeren

De volgende vormen van maatwerk (flexibiliteit) zijn mogelijk om in bijzondere gevallen ontwikkelingen niet te blokkeren:

  • Afkopen van de parkeerplaatsverplichting indien het niet mogelijk is om fysiek de parkeerplaatsverplichting op eigen terrein te realiseren. In dat geval bestaat de mogelijkheid om een storting te doen in het parkeerfonds. Om hiervoor in aanmerking te komen moet aan specifieke voorwaarden worden voldaan waarna het college akkoord gaat met afkoop van de parkeerplaatsverplichting.

  • Vrijstelling van (een deel van) de parkeerplaatsverplichting wegens bovengeschikt belang uit een ander beleidsveld of aantoonbare aanleiding om af te wijken van de parkeernormen. Alleen deugdelijk gemotiveerd kan het college besluiten vrijstelling te verlenen van (een deel van) de parkeerplaatsverplichting. Hierbij wordt geen storting in het parkeerfonds opgelegd.

 

De voorwaarden voor afkoop of vrijstelling worden nader toegelicht in hoofdstuk 4.4 van deze Nota parkeernormen.

 

Hoofdlijn 4: Indien mogelijk gezamenlijk gebruik van parkeerplaatsen bij gebiedsontwikkeling

Niet alle gebruikers van een functie in een gebied zijn tegelijkertijd aanwezig. Als iedere functie zijn eigen parkeerplaatsen op eigen terrein realiseert staan deze parkeerplaatsen dus regelmatig leeg. Door gemeenschappelijke parkeervoorzieningen in een gebied te realiseren wordt efficiënt gebruik gemaakt van parkeervoorzieningen en wordt ruimte bespaard (benutting). Dit komt de leefbaarheid van een gebied ten goede.

 

Hoofdlijn 5: Een gezonde parkeerexploitatie is kostendekkend

Wat voor de totale parkeerexploitatie geldt, geldt ook voor de stortingen in het parkeerfonds vanwege de afkoop van de parkeerplaatsverplichting. De stortingen in het parkeerfonds vanwege de afkoop van de parkeerplaatsverplichting moeten de realisatie van de parkeerplaatsen kunnen dekken. De gemeente mag dus niet toeleggen op de realisatie van deze parkeerplaatsen. Realistische afkoopbedragen en indexering van de afkoopbedragen is dus noodzakelijk.

 

3. Juridische kaders

3.1 Verankering parkeernormen in bestemmingsplan

 

Momenteel is de juridische verankering van parkeernormen geregeld door middel van een verwijzing vanuit de verschillende bestemmingsplannen. In deze bestemmingsplannen staat dat indien de ligging, de omvang of de bestemming van een gebouw daartoe aanleiding geeft, er volgens de vigerende gemeentelijke Nota Parkeernormen ruimte moet zijn aangebracht (en in stand gehouden) in, op of onder dat gebouw, dan wel op of onder het onbebouwde terrein bij dat gebouw. Of er sprake is van de genoemde aanleiding, vloeit voort uit deze nota.

 

3.2 Overgangsregeling

 

Indien ten behoeve van de bouw van een omgevingsvergunningplichtig bouwwerk voor vaststelling van deze Nota parkeernormen 2021 aan een initiatiefnemer een parkeereis is meegegeven door de gemeente Nijkerk (gebaseerd op de Nota Parkeernormen 2014), geldt deze parkeereis boven het gestelde in de Nota Parkeernormen 2021, tot één jaar na vaststelling van deze Nota Parkeernormen 2021.

 

3.3 Parkeerfondsverordening

 

De parkeervraag die wordt gegenereerd door een bepaalde functie moet in principe worden opgelost binnen de plancontouren van de ontwikkeling. Wanneer blijkt dat een ontwikkeling op eigen grond niet kan voldoen aan de parkeervraag moet een alternatief worden onderzocht. Mogelijk kan bestaande parkeercapaciteit in de omgeving worden benut of moet worden overgegaan tot afkoop van de parkeerplaatsverplichting. Dit wordt nader uitgewerkt en toegelicht in paragraaf 4.1.

 

4. Uitvoering parkeereis bij ontwikkelingen

4.1 Toetsing parkeren bij aanvraag omgevingsvergunning

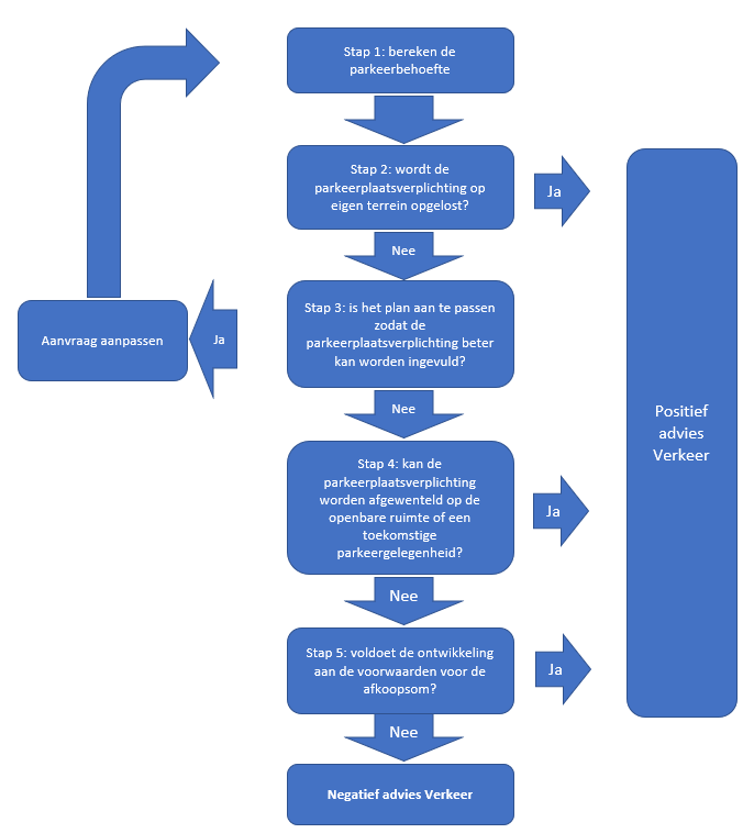
Een bouwplan moet worden getoetst aan de parkeernormen wanneer er sprake is van een vergunningplichtige nieuw- of verbouwontwikkeling, of wanneer sprake is van een vergunningplichtige functiewijziging. De beoordeling van aanvragen voor een omgevingsvergunning wordt volgens een standaard werkwijze aangepakt. De stappen die hierbij worden doorlopen zijn vertaald naar een processchema. Op de volgende pagina is in afbeelding 4.1 het processchema met de wijze van het beoordelen van aanvragen voor een omgevingsvergunning (aangaande parkeren) binnen de gemeente Nijkerk ingevoegd.

 

Afbeelding 4.1 Processchema parkeernormering bij aanvragen omgevingsvergunning

 

4.2 Methode berekening parkeerplaatsverplichting

 

Het processchema van afbeelding 4.1 brengt de afweging in beeld die de gemeente maakt voor een bouwaanvraag. Voor de verkeersaspecten is met name het berekenen van de parkeerplaatsverplichting belangrijk. Dit wordt gedaan aan de hand van vastgestelde parkeernormen. De parkeernormen voor de verschillende stedelijke gebieden binnen Nijkerk zijn in hoofdstuk 5 ‘Parkeernormen en gebiedsindeling’ opgenomen. In bijlage 1a is een invulschema opgenomen aan de hand waarvan de gemeente de parkeerbehoefte berekend.

 

4.3 Regels invulling parkeerplaatsverplichting

Aan het invullen van de parkeerplaatsverplichting stelt de gemeente een aantal eisen. Zo zijn regels opgesteld over hoe parkeren op eigen terrein wordt meegeteld, ook is minimale fysieke maatvoering van parkeren op eigen terrein geformuleerd.

 

Verbouw of nieuwbouwontwikkeling

Er is onderscheid te maken tussen nieuwbouwplannen en verbouwplannen. Bij

nieuwbouwplannen wordt de parkeerplaatsverplichting berekend aan de hand van de parkeernormentabel van hoofdstuk 5. Bij verbouwplannen wordt de parkeereis van de oude functie - met de bestaande bestemming - in mindering gebracht op de nieuwe parkeereis. Dit levert een aanvullende parkeerplaatsverplichting of overschot op. In het geval van een overschot wordt de bouwaanvraag goed gekeurd. Bij een verplichting zal het plan in parkeren dienen te voorzien. Het berekenen van de parkeereis van de oude functie (bij verbouwplannen) wordt gedaan op basis van de vigerende parkeernorm. In de meeste gevallen is namelijk niet meer te achterhalen wat de parkeernorm was toen het gebouw werd neergezet, als er op dat moment al parkeernormen beschikbaar waren.

 

4.3.1 Realiseren parkeren op eigen terrein

Een bouwplan dient in beginsel op eigen terrein aan de parkeerplaatsverplichting te voldoen. Met het begrip “parkeren op eigen terrein” wordt bedoeld: ruimte voor parkeren of stallen van auto's in, op of onder het gebouw, dan wel op of onder het onbebouwde terrein dat bij dat gebouw hoort, passend binnen het vigerende bestemmingsplan. Voor woningen geldt specifiek dat:

  • Elke nieuwe twee-onder-een-kapwoning, geschakelde/half vrijstaande of vrijstaande woning minimaal 1 (netto) parkeerplaats op eigen terrein dient te hebben.

  • Een oprit met garage als 1 parkeerplaats wordt meegerekend: In woonwijken vanaf de jaren tachtig is doorgaans rekening gehouden met parkeren op eigen terrein, bijvoorbeeld door een oprit met garage. Theoretisch kunnen hier 2 auto’s geparkeerd worden. In de praktijk blijkt echter dat garages nauwelijks een functie als parkeerplaats voor een auto dienen, maar meer als berging of fietsenschuur. Daarom wordt de combinatie als 1 parkeerplaats meegeteld.

  • Parkeernormen bij woningen zijn inclusief parkeerruimte voor bezoekers. De parkeerbehoefte voor bezoekers is 0,3 parkeerplaats per woning. Er zal dus altijd minimaal 0,3 parkeerplaats per woning in de openbare ruimte of in een openbaar toegankelijk gebied gerealiseerd moeten worden.

 

De mate waarin parkeren op eigen terrein wordt meegerekend is opgenomen in onderstaande tabel:

 

Parkeervoorziening

Theoretisch aantal

Berekeningsaantal

Enkele oprit zonder garage

1

1,0

Lange oprit zonder garage

2

1,0

Dubbele oprit zonder garage

2

2,0

Garage zonder oprit

1

0,4

Garagebox (niet bij woning)

1

0,5

Garage met enkele oprit

2

1,0

Garage met lange oprit

3

1,0

Garage met dubbele oprit

3

2,0

Tabel 1 Parkeren op eigen terrein

 

Minimale ontwerpeisen voor parkeren op eigen terrein

Een parkeervoorziening bij een bouwplan moet voldoen aan de volgende fysieke maatvoering:

  • Een enkele oprit is minimaal 5,0 m lang en 2,5 m breed;

  • Een lange oprit is minimaal 10,0 m lang en 2,5 m breed;

  • Een dubbele oprit is minimaal 5,0 m lang en 5,0 m breed;

  • Een garage is minimaal 5,0 m lang en 2,5 m breed;

  • Een dubbele garage is minimaal 5,0 m lang en 5,0 m breed;

  • Voor maatvoeringen van grotere parkeergarages en parkeerterreinen toetst de gemeente aan de NEN 2443: Parkeren en stallen van personenauto’s op terreinen en in garages.

 

4.3.2 Realiseren parkeren in de openbare ruimte

Indien het realiseren van parkeren op eigen terrein (deels) onmogelijk is, kan worden bekeken of het mogelijk is om in de openbare ruimte te zoeken naar een oplossing. Dit kan op een aantal manieren:

  • Het toerekenen van de parkeerplaatsverplichting aan bestaande parkeerplaatsen. Hierbij is een storting in het parkeerfonds vereist (onder voorwaarden). De initiatiefnemer maakt immers gebruik van eerder met gemeenschapsgeld aangelegde parkeerplaatsen (overmaat aan parkeerplaatsen);

  • Het toerekenen van de parkeerplaatsverplichting aan een toekomstige openbare parkeergarage of parkeerterrein, die in de nabije omgeving wordt gerealiseerd. Hierbij is een storting in het parkeerfonds vereist (onder voorwaarden);

  • Het aanleggen van nieuwe parkeerplaatsen op loopafstand van de ontwikkellocatie, hierbij is een storting in het parkeerfonds vereist (onder voorwaarden).

 

Wat een acceptabele loopafstand is, wordt beoordeeld bij de bouwaanvraag en is afhankelijk van de functie, het specifieke gebied waar het bouwplan gerealiseerd wordt en een aantal ruimtelijke aspecten aan een looproute zoals sociale veiligheid, aantrekkelijkheid et cetera. Per hoofdfunctie geeft onderstaande tabel de acceptabele loopafstanden weer. Deze worden als uitgangspunt bij bouwaanvragen gebruikt.

 

Hoofdfunctie

Acceptabele loopafstanden

Wonen

100 meter (100 - 200 meter voor bezoekers)

Winkelen

200 meter

Werken

400 meter

Ontspanning

200 meter

Gezondheidszorg

100 meter

Onderwijs

100 meter

Tabel 2 Richtlijn acceptabele loopafstanden

 

Het parkeren als gevolg van het betreffende bouwplan kan slechts dan in de openbare ruimte worden opgenomen wanneer voldaan wordt aan de volgende voorwaarden:

  • De aanvrager heeft schriftelijk aangetoond dat de parkeereis niet redelijkerwijs in, op of onder het gebouw, dan wel op of onder het onbebouwde terrein dat bij het gebouw hoort, gerealiseerd kan worden en;

  • Het bouwplan is door de gemeente beoordeeld als zijnde niet zodanig aanpasbaar dat de parkeereis in, op of onder het gebouw, dan wel op of onder het onbebouwde terrein dat bij het gebouw hoort, kan worden gerealiseerd en;

  • De directe omgeving van het gebouw heeft tijdens de drukste parkeertijden van het gebouw en na realisering van het gebouw een verwachte parkeerdruk die lager is dan 85%. Met parkeerverwijssystemen is een hogere parkeerdruk dan 85% mogelijk.

 

Het parkeeronderzoek wordt door de gemeente uitgevoerd. Voor de kosten voor dit onderzoek wordt € 2.250,- in rekening gebracht bij de ontwikkelende partij.

 

4.3.3 Aanvullende eisen voor scholen, kinderdagverblijven en BSO locaties

Ook kinderdagverblijven en BSO locaties realiseren hun parkeerruimte voor personeel op eigen terrein. Bij kinderdagverblijven en buitenschoolse opvang wordt bekeken in hoeverre het nodig is parkeerruimte op te nemen, voor het met de auto halen en brengen van kinderen. Hiervoor is in bijlage 2 een richtlijn opgenomen hoe deze specifieke parkeervraag kan worden berekend. Ten behoeve van scholen wordt per geval bekeken waar en hoe de parkeervraag het beste kan worden opgevangen.

 

4.3.4 Aanvullende eisen voor werklocaties

Op werklocaties worden soms meerdere functies gecombineerd, zoals een opslagfunctie en een kantoorfunctie. In de tabel met parkeernormen is voor een aantal standaard situaties (zoals kantoor met baliefunctie of bedrijfsverzamelgebouw) een norm opgenomen. Vaker echter is de situatie zodanig afwijkend van de standaardsituatie dat de parkeervraag specifiek moet worden bekeken. In die situaties geldt het volgende: indien het aandeel kantoorruimte groter is dan 15% van het totale bruto vloeroppervlak en de totale kantooroppervlakte is minimaal 300 m2, dan wordt voor het kantorengedeelte een aparte norm gehanteerd. Hiermee wordt voorkomen dat er onnodig parkeerdruk in de omgeving ontstaat.

 

4.3.5 Dubbelgebruik bij realiseren van meerdere functies

De aanwezigheid van gebruikers van verschillende functies vindt vaak op verschillende tijden plaats. Bij gebiedsontwikkeling van meerdere functies op een locatie - of in een gebouw - biedt dit mogelijkheden om parkeercapaciteit efficiënter te gebruiken. Dit wordt dubbelgebruik genoemd. Hierbij wordt berekend hoeveel de parkeerplaatsverplichting per losse functie is. Vervolgens wordt voor verschillende tijdstippen bekeken wanneer de hoogste totale parkeerplaatsverplichting optreedt, als rekening wordt gehouden met de aanwezigheidspercentages die zijn vastgesteld. De aanwezigheidspercentages zijn weergegeven in paragraaf 5.3.

 

4.3.6 Mogelijkheden gebiedsontwikkeling

In geval van een gebiedsontwikkeling zijn schaalvoordelen mogelijk. Hierbij kan bijvoorbeeld voor meerdere panden een parkeervoorziening worden gerealiseerd, waarbij een uitgebreide parkeerbalans kan zorgen voor lagere kosten voor het invullen van de parkeerplaatsverplichting en een beter benutte parkeervoorziening.

 

4.4 Uitzonderingsregels

 

Het is mogelijk dat de gemeente mee wil werken aan een plan waarbij het onmogelijk is om het parkeren op eigen terrein of in de huidige inrichting van de openbare ruimte op te lossen. De drie mogelijkheden die worden geboden zijn in de volgende sub-paragrafen beschreven.

 

4.4.1 Afkoopregeling parkeerplaatsverplichting

De afkoopregeling maakt het mogelijk om de parkeerplaatsverplichting op te lossen zonder dat op eigen terrein parkeren wordt gerealiseerd. Dit kan bijvoorbeeld wanneer een functiewijziging van een verbouwplan extra parkeerplaatsen vereist die men niet op eigen terrein kan aanleggen. Dan kan de gemeente gemotiveerd aangeven dat men van de parkeerplaatsverplichting afwijkt onder voorwaarde van een storting van een bedrag in het parkeerfonds. Een omgevingsvergunning kan pas worden verleend op het moment dat daadwerkelijk de gesommeerde storting in het parkeerfonds is ontvangen.

 

Van de storting kan de gemeente de benodigde parkeerplaatsen realiseren in de openbare ruimte binnen een met de initiatiefnemer overeen te komen termijn van bijvoorbeeld zeven jaar na ingebruikname van het bouwplan en in de nabije omgeving (veelal op loopafstand) van het bouwplan. Ook kan de storting worden gebruikt om bijvoorbeeld een gebouwde parkeervoorziening te bouwen.

 

Daarnaast dient de gemeente ook daadwerkelijk het geld aan te wenden voor het realiseren van parkeerruimte binnen reële afstand van het betreffende bouwplan (zie hiervoor tabel 4.2). De afkoopsommen dienen dus geoormerkt te worden binnen het parkeerfonds. Het geld van de afkoopsom heeft een directe relatie met te realiseren parkeerruimte in de openbare ruimte. Daarmee kan een afkoopsom dus ook buiten het centrumgebied een functie vervullen, echter alleen dan wanneer de gemeente daadwerkelijk mogelijkheden ziet parkeerplaatsen aan te leggen.

 

Om die reden wordt de afkoopsom gedifferentieerd. Afkopen van de parkeerplaatsverplichting in het centrum geschiedt dan ook op basis van een standaard bedrag opgenomen in de vigerende Parkeerfondsverordening. Voor ontwikkelingen op andere locaties in de gemeente Nijkerk vindt afrekening plaats op basis van werkelijk te maken kosten.

 

Indien de gemeente niet binnen de overeengekomen termijn na ingebruikname van het betreffende bouwplan de overeengekomen parkeerruimte heeft gerealiseerd, wordt de afkoopsom terugbetaald.

 

Functiewijziging na storting in parkeerfonds

Soms vindt binnen een kort tijdsbestek opnieuw een verbouwaanvraag of functiewijziging plaats, die invloed heeft op de parkeerplaatsverplichting. Het kan zijn dat opnieuw moet worden bekeken of bijstorten in het parkeerfonds mogelijk is.

 

Het is ook mogelijk dat de parkeerplaatsverplichting van de nieuwe functie lager uitvalt dan bij de bestaande functie. In dat geval kan worden bekeken of restitutie uit het parkeerfonds van toepassing is. Dit wordt als volgt gedaan:

  • De gemeente heeft de afgekochte parkeerplaatsen volgens afspraak gerealiseerd: er vindt geen restitutie plaats, omdat het geld is besteed aan het doel waarvoor het was afgedragen.

  • De gemeente heeft nog geen parkeerplaatsen gerealiseerd of heeft geen concrete plannen tot het realiseren van de afgekochte parkeerplaatsen binnen de gestelde periode. Er vindt restitutie plaats voor het aantal parkeerplaatsen, die niet nodig zijn voor de invulling van de nieuwe parkeerplaatsverplichting.

 

4.4.2 Integrale brede belangenafweging bij negatief verkeeradvies

Soms blijkt dat een bouwplan - vanuit verkeerskundige beleidsuitgangspunten gezien – op een bepaalde locatie niet gerealiseerd kan worden. Als alle mogelijke verkeerskundige oplossingen zijn bekeken en de parkeerplaatsverplichting niet is opgelost volgt bij een bouwaanvraag een negatief verkeersadvies, waaruit blijkt dat:

  • Het invullen van de parkeerplaatsverplichting op eigen terrein niet mogelijk is.

  • De invulling van de parkeerplaatsverplichting niet (deels) afgewenteld kan worden op de openbare ruimte.

  • Het invullen van de parkeerplaatsverplichting niet oplosbaar is door te voldoen aan de voorwaarden van de afkoopregeling.

 

4.4.3 Maatwerk oplossingen

Oplossen van de parkeerplaatsverplichting kan ook op andere gronden, waarbij het aan de initiatiefnemer is om aan te tonen op welke wijze dat zou moeten gebeuren. Mogelijk argumenten zijn: ontwikkeling in een uitzonderlijk gebied met parkeerregulering (bijvoorbeeld stationslocaties) of de introductie van speciale maatregelen automobiliteit te verminderen (bijvoorbeeld het gebruik een bepaald deelauto concept). Een andere mogelijkheid is dat het gaat om een functie die in de kencijfers van het CROW niet is voorzien. Het college heeft in deze gevallen mandaat om een gewijzigde parkeereis op te leggen.

 

5. Parkeernormen en gebiedsindeling

5.1 Gebiedsindeling Nijkerk

Welke parkeernormen er voor een gebied gelden is o.a. afhankelijk van de stedelijkheidsgraad. De stedelijkheidsgraad wordt bepaald op basis van de omgevingsadressendichtheid (aantal adressen per km2), kortweg OAD. In een gebied met een hoge OAD is het aanbod - en de kwaliteit van andere vervoerswijze – over het algemeen groter dan in een gebied met een lage OAD. Daarom worden in een gebied met een hoge stedelijkheidsgraad lagere parkeernormen toegepast. Daarnaast wordt gekeken naar de stedelijke zone (centrum, schil, overig) van een gebied. Hoe dichter bij het centrum, des te beter is de kwaliteit en het aanbod van overige vervoerswijzen en des te lager dus de parkeernorm.

 

De stedelijkheidszones centrum en schil die worden gehanteerd zijn in tabel 3 schematisch in beeld gebracht. Alle overige gebieden binnen de gemeente vallen onder de categorie overig stedelijk gebied (niet op kaart). Gedetailleerdere kaarten zijn in bijlage 3 opgenomen. Als grenzen van de schil zijn de bebouwde komgrenzen aangehouden. Als de bebouwde komgrens onderdeel uitmaakt van een straat, vallen alle huizen aan beide zijden van de straat binnen de schil. De gemeente Nijkerk valt qua stedelijkheidsgraad - in zijn geheel - in de categorie ‘Matig stedelijk’ met een adressendichttijd van 1100 per km2 De gemeente Nijkerk kent diverse gebieden die op basis van de stedelijke zone verschillend worden aangeduid.

 

Nijkerk Centrum

Omdat het aanbod en de kwaliteit van andere vervoerswijzen in het centrum van de kern Nijkerk hoger is dan in de rest van de gemeente is het aannemelijk dat de modal split (verdeling van verkeersbewegingen over de modaliteiten: auto, openbaar vervoer en langzaam verkeer) in dit deel verschilt van andere gebieden in de gemeente. Daarom gelden er in Nijkerk centrum lagere normen dan voor de andere delen. De exacte normen zijn opgenomen in de parkeernormtabellen van paragraaf 5.2.

 

Nijkerk: rest bebouwde kom

De overige delen binnen de bebouwde komgrenzen van de kern Nijkerk vallen in een andere stedelijk zone. Het aanbod en de kwaliteit van andere vervoerswijzen dan de auto zijn daar lager dan in het centrum. Daarom zal het aandeel autogebruik in dit deel hoger zijn en is de parkeervraag voor een functie dus ook hoger. De stedelijke zone van het gebied buiten het centrum van Nijkerk wordt aangeduid als schil/overloopgebied.

 

Hoevelaken

Hoevelaken is een dorp dat zich qua omvang en voorzieningenniveau onderscheidt van de overige dorpen in de gemeente. Daarom wordt er in Hoevelaken een hogere stedelijkheidsgraad aangehouden dan in de overige dorpen. Hoevelaken valt in de categorie weinig stedelijk. Het dorp is echter te klein om te kunnen spreken van een centrumgedeelte. Daarom zou voor Hoevelaken de stedelijke zone ‘rest bebouwde kom’ aangehouden kunnen worden. De praktijkervaringen in Nijkerk laten echter zien dat het gebruik van de stedelijke zone ‘schil/overloop’ in Hoevelaken beter aansluit bij de ruimtelijke situatie.

 

Overige dorpskernen

De dorpen Nijkerkerveen en Holkerveen zijn de overige dorpen in de gemeente. De functie van deze dorpen beperkt zich vrijwel alleen tot wonen. Er is nauwelijks sprake van een winkel/bedrijvenaanbod. Ook is het aanbod OV laag in deze dorpen. Deze dorpen vallen qua stedelijke zone in ‘rest bebouwde kom’.

 

Landelijk gebied

Tussen Nijkerk, Hoevelaken en de overige dorpskernen ligt een uitgestrekt landelijk gebied. Dit gebied kenmerkt zich door veel (op afstand van elkaar gelegen) boerderijen en poldergebieden. Het autogebruik is erg hoog en het OV-voorzieningen gebied is laag tot zeer laag te noemen. Dit gebied valt in de stedelijke zone ‘Buitengebied’. Alle gebieden die niet in de genoemde kernen gelegen zijn, vallen in de categorie Buitengebied.

 

In onderstaande tabel zijn bovenstaande afwegingen nog eens op een rij gezet.

Indeling

Stedelijkheidsgraad

Stedelijke zones

Nijkerk, centrumgebied

Matig stedelijk

Centrum

Nijkerk, overige gebieden

Matig stedelijk

Schil / overloopgebied

Hoevelaken

Matig stedelijk

Schil / overloopgebied

Overige dorpskernen

Matig stedelijk

Rest bebouwde kom

Buitengebied

Matig stedelijk

Buitengebied

Tabel 3 Overzicht stedelijkheidsgraad en stedelijke zones

 

5.2 Parkeernormen per hoofdfunctie

 

Op basis van CROW publicatie 381 (‘Toekomstbestendig parkeren’, december 2018) is een lijst met parkeernormen voor de gemeente Nijkerk opgesteld. Hierbij is rekening gehouden met de verschillen die tussen stedelijke zones - zoals deze in tabel 3 zijn genoemd - bestaan. Een gelijke functie in het ‘centrum’ heeft een lagere norm in vergelijking met een vergelijkbare functie die in ‘schil/overloopgebied’, ‘rest bebouwde kom’ of ‘buitengebied’ is gelegen.

 

De gemeente Nijkerk kiest binnen de kaders van het parkeerbeleidsplan ervoor om met ‘vaste parkeernormen’ te werken (zonder bandbreedte). Dit biedt duidelijkheid voor alle belanghebbenden die met parkeernormen de betreffende parkeereis moeten berekenen. Bij de realisatie van nieuwe functies is het belangrijk om te voorzien in voldoende parkeerplaatsen (vraagvolgend). In bestaande situaties zorgt de BBBB-benadering voor verbetering van het woon- en leefklimaat. In deze nota parkeernormen wordt daarom uitgegaan van de maximale kencijfers zoals beschreven in publicatie 381 van het CROW (met uitzondering van de hoofdgroep wonen, zie paragraaf 2.2). Afwijken van de parkeernorm is alleen in uitzonderingsgevallen mogelijk door middel van een gemotiveerd Collegebesluit, al dan niet ambtelijk gemandateerd. In onderstaande tabellen zijn de parkeernormen per hoofdfunctie weergegeven.

 

Voor functies die niet in onderstaande tabellen zijn opgenomen wordt de norm bepaald op basis van de CROW kencijfers. Nieuw bij onderstaande normen is een indicatie voor het aantal laadpunten voor elektrische voertuigen. Toepassen hiervan is voorbehouden aan ontwikkelingen waar tenminste één laadplek kan worden gerealiseerd op basis van de percentages in onderstaande tabellen. Bij nieuwbouwontwikkelingen wordt momenteel 2-3% van de openbare parkeervakken voorzien van een oplaadpunt. De ontwikkelingen op het gebied van elektrisch rijden en laadinfrastructuur gaan echter dermate snel, dat onderstaande percentages indien nodig worden bijgesteld. Openbare parkeerplaatsen die worden voorzien van een oplaadpunt komen bovenop de parkeervraag als zij exclusief zijn gereserveerd voor het opladen van elektrische voertuigen.

 

 

 

 

In bovenstaande tabel is de norm voor supermarkt o.b.v. de CROW categorie “fullservice supermarkt” en de norm voor groothandel o.b.v. “groothandel algemeen”.

 

 

 

 

 

5.3 Normen fietsparkeren

 

Stimuleren van fietsgebruik staat in Nederland hoog op de agenda. Ook in Nijkerk is bestuurlijk afgesproken dat de fiets steviger wordt geprofileerd als alternatief voor de auto. Niet alleen goed voor de gezondheid maar meer fietsgebruik levert ook een bijdrage aan een beter leefbare en veiligere stad. Ten opzichte van de oude Nota Parkeernormen zijn daarom nu specifiek normen voor fietsparkeren toegevoegd.

 

Parkeernormen

Voor diverse functies zijn normen te stellen ten aanzien van de beschikbaarheid van fietsparkeerplaatsen. Deze normen zijn gebaseerd op de publicatie Fietsparkeerkencijfers van Fietsberaad/CROW (mei 2019) 1. Voor functies die niet in de tabel op de volgende pagina zijn opgenomen worden de kencijfers van het Fietsberaad/CROW als uitgangspunt genomen.

De in de tabel opgenomen normen voor ‘Wonen’ zijn enkel van toepassing op de woningen in het centrum van Nijkerk2 en het centrum van Hoevelaken3.

 

 

5.4 Aanwezigheidspercentages

 

Bij de berekening van de parkeerplaatsverplichting wordt bij gebiedsontwikkeling gebruik gemaakt van aanwezigheidspercentages. Bij meerdere functies kan er namelijk sprake zijn van een verschillend patroon van tijden waarop gebruikers, of bewoners aanwezig zijn. Zo is de parkeerdruk bij woningen bijvoorbeeld vooral 's avonds en 's nachts groot. Overdag ligt de aanwezigheid lager, omdat een groot deel van de bewoners met de auto naar het werk gaat. Dit biedt mogelijkheden om andere functies (bijvoorbeeld een kantoor) deze ruimte te laten benutten. Zo kan dubbelgebruik van parkeerplaatsen plaatsvinden.

De aanwezigheidspercentages zijn ontleend aan CROW publicatie 381 – ‘Toekomstbestendig parkeren’ (CROW, december 2018). Als de volledige parkeerbehoefte van een functie gedurende een periode volledig aanwezig is geldt een aanwezigheidspercentage van 100%.

 

 

Invulschema bepalen parkeerplaatsverplichting

Om het dubbelgebruik te kunnen bepalen is een digitaal invulschema opgesteld, waarmee de parkeerplaatsverplichting wordt vastgesteld. Hierbij wordt door middel van aanwezigheidspercentages het mogelijke dubbelgebruik bij meerdere functies mee genomen. Dit gebeurt voor de werkdagochtend, -middag, -avond en nacht, koopavond, zaterdagmiddag en -avond, en zondagmiddag. Voor deze perioden wordt berekend hoe groot het benodigde aantal parkeerplaatsen is voor het te realiseren bouwplan. De periode die de grootste totale parkeerplaatsverplichting oplevert is maatgevend voor de eis die aan het bouwplan wordt gesteld.

 

 

5.5 Halen en brengen bij scholen en kinderdagverblijven: Kiss & Ride

 

Het met de auto halen en brengen van kinderen naar kinderdagverblijven en basisscholen heeft door de steeds grotere groep tweeverdieners een vlucht genomen. Hierdoor is ook de behoefte ontstaan om bij nieuwe ontwikkelingen parkeerplaatsen aan te leggen, om ook deze parkeerders te kunnen faciliteren en parkeeroverlast bij schoolomgevingen te voorkomen.

 

In de parkeernormen tabellen - in deze Nota - is alleen een norm opgenomen voor het parkeren van medewerkers van een basisschool, peuterspeelzaal en een buiten schoolse opvang. Er is geen parkeernorm voor bezoekers of het halen en brengen van kinderen van deze voorzieningen opgesteld.

 

In bijlage 2 is een richtlijn opgenomen hoe met het halen en brengen bij scholen,

peuterspeelzalen en buiten schoolse opvang kan worden omgegaan. Aan de hand van de formules uit deze richtlijn kan aanvullende parkeerruimte voor het halen en brengen worden gerealiseerd. Bij de formules wordt rekening gehouden met het aantal leerlingen, het percentage van leerlingen dat met de auto wordt gebracht en de gemiddelde parkeerduur die tijdens het halen en brengen wordt gebruikt. Deze richtlijn is conform de landelijk gehanteerde richtlijnen die hiervoor bestaan.

 

5.6 Actualisatie parkeernormen en aanwezigheidspercentages

Elke vijf jaar wordt een actualisatie gehouden van de parkeernormen en de aanwezigheidspercentages. Dit maakt het mogelijk om in te spelen op maatschappelijke ontwikkelingen. Herijking kan bijvoorbeeld nodig zijn omdat het autobezit per huishouden of de samenstelling van de bevolking wijzigt. De geactualiseerde normen en aanwezigheidspercentages zullen door het gemeentebestuur worden vastgesteld.

 

Bijlagen

 

Bijlage 1 Algemene opmerkingen en definities

 

Afmetingen

De ruimten voor het parkeren van auto's moeten afmetingen hebben die zijn afgestemd op gangbare personenauto's. Deze afmetingen zijn uitgewerkt in de Leidraad Inrichting Openbare Ruimte 2021 (LIOR). In aanvulling hierop geldt dat, indien de LIOR 2021 geactualiseerd wordt, de dan vigerende LIOR van toepassing is.

 

De afmetingen van een gereserveerde parkeerruimte voor een gehandicapte bij lengterichting aan een trottoir zijn ten minste 3,50 meter breed bij 6,00 meter lang (7,50 m lang indien achter wordt in- en uitgestapt). Bij haaksparkeren geldt een afmeting van ten minste 3,50 meter breed (3,00 m, bij vrije uitstapstrook naast parkeervak) en ten minste 5 meter lang.

 

Onderdeel

Term

Omschrijving

Algemeen

p.p.

parkeerplaats

Wonen

Woning vrijstaand – 2/1kap - Rij

zowel koop als huur

 

Serviceflat – Aanleunwoning

zelfstandige woning met beperkte zorgvoorzieningen

Winkelen

bvo

bruto vloeroppervlak

 

vvo

verkoop (netto) vloeroppervlak

 

Grootschalige detailhandel

winkelformules die vanwege de aard van het assortiment een groot oppervlak nodig hebben en welke bij voorkeur zijn gelegen op perifere locaties

 

Markt

1 marktkraam = 6 m2 bvo (indien geen parkeren achter marktkraam mogelijk is: dan 1 p.p. per standhouder extra)

 

Gymlokaal

gymlokalen zonder avondfunctie: parkeervraag = 0

 

Sporthal (binnen)

bij sporthal met wedstrijdfunctie: + 0,1 p.p. per bezoekersplaats

Onderwijs

Arbeidsplaats

Maximaal gelijktijdig aanwezige werknemers

 

Leslokaal

Circa 30 zitplaatsen

 

Basisonderwijs

Exclusief Kiss & Ride

 

Crèche/peuterspeelzaal/kinderdag-

verblijf

Exclusief Kiss & Ride

 

Gezondheidszorg

Verpleeg-/verzorgingstehuis

Niet zelfstandige woning met zorgvoorziening

 

Ziekenhuis

Bij vaste bezoektijden bovengrens hanteren (de gegeven zijn minimum)

 

Arts/maatschap/therapeut/consultatiebureau

Minimum van 3 p.p. per praktijk

 

Arts/maatschap/therapeut/consultatiebureau

Huisartsenpost ook in avond parkeervraag

Leisure

Sporthal

Bij sporthal met wedstrijdfunctie:

+0,15 p.p. per bezoekersplaats

 

Bij de parkeernormentabel zijn de volgende aanvullende toepassingsregels opgesteld:

  • Het CROW parkeerkencijfer voor de functie hotel heeft geleid tot een parkeernorm voor hotels en pension functies, omdat deze een zelfde gebruik kennen.

 

Bijlage 2 Halen en brengen bij scholen / dagverblijven

 

Rekenmethodiek

Het aantal parkeerplaatsen ten behoeve van Kiss & Ride wordt als volgt berekend:

Benodigd aantal

Kiss & Ride plaatsen

Formule

Basisschool onderbouw (groep 1 t/m 3)

Aantal leerlingen x % leerlingen auto halen en brengen x reductiefactor parkeerduur x reductiefactor aantal kinderen

Basisschool bovenbouw (groep 4 t/m 8)

Aantal leerlingen x % leerlingen auto halen en brengen x reductiefactor parkeerduur x reductiefactor aantal kinderen

Kinderdagverblijf en Buitenschoolse opvang

Aantal leerlingen x % leerlingen auto halen en brengen x reductiefactor parkeerduur x reductiefactor aantal kinderen

 

Scholen die lesgeven vanuit een specifieke overtuiging (bijvoorbeeld een levensfilosofie of godsdienst) hebben vaker een gemeente-brede of zelfs regionale aantrekkingskracht. Daar is meer autoverkeer te verwachten dan bij andere soorten scholen. Voor die scholen wordt standaard het maximum percentage aangehouden zoals opgenomen in onderstaande tabel.

 

Input

Voor de input van de betreffende formule wordt gebruik gemaakt van de volgende tabel:

 

Doelgroep

% halen en brengen met de auto

Reductiefactor parkeren

Reductiefactor aantal kinderen per auto

Groep 1 t/m 3

30 – 60 %

0,50

0,75

Groep 4 t/m 8

5 – 40 %

0,25

0,85

Kinderdagverblijf en BSO

50 – 80 %

0,25

0,75

 

 

Bijlage 3 Kaart gebieden gemeente Nijkerk

 

 

 

 

Naar boven