Besluit van de gemeenteraad van de gemeente Langedijk houdende regels omtrent retail

INLEIDING

 

Langedijk en Heerhugowaard worden samen één gemeente en zullen per 1 januari 2022 bestuurlijk fuseren naar de gemeente Dijk en Waard. Heerhugowaard heeft geen lokaal detailhandels- of retailbeleid, en die van Langedijk is inmiddels (deels) verouderd. Wel is er detailhandelsbeleid voor de regio Alkmaar, opgesteld in 2017, dat nu als globaal handvat dient. Daarbij spelen er diverse ontwikkelingen in de nieuwe gemeente die vragen om afstemming en keuzes. Denk hierbij aan de (grootschalige) woningbouwontwikkelingen en de herontwikkeling van het Stationsgebied Heerhugowaard.

 

De fusiegemeente heeft behoefte aan een lokale uitwerking van de regionale visie, zowel voor detailhandel als voor aanvullende commerciële voorzieningen zoals horeca, overige leisure en diensten. Dijk en Waard hebben daarom aan Bureau Stedelijke Planning gevraagd een retailvisie op te stellen. Naast een visie tot 2025, met een doorkijk richting 2030, bevat de retailvisie ook een uitvoeringsprogramma voor de gewenste retailstructuur. Hierin is onder andere een concreet plan opgenomen die partijen aanzet tot actie.

 

FIGUUR 1 BELANGRIJKSTE WINKELGEBIEDEN GEMEENTE DIJK EN WAARD

Bron: BRT Achtergrondkaart; Bewerking Bureau Stedelijke Planning

 

DE NIEUWE VISIE IN EEN NOTENDOP

Binnen de gemeente (Dijk en Waard) 1 zijn er verschillen in het functioneren van de retail, per type gebied, maar ook binnen (centrum)gebieden. We gaan voor een vitale en aantrekkelijke structuur voor alle inwoners. Er is binnen de gewenste structuur op basis van functie en maatvoering daarom een onderscheid gemaakt in:

  • 1.

    Kernwinkelgebied Middenwaard.

  • 2.

    Lokale centrumgebieden Broekerveiling en Centrumwaard.

  • 3.

    De twee perifere clusters Beveland en Zuiderdel (ook wel woonboulevard Langedijk).

  • 4.

    Ondersteunende boodschappenstructuur: dorpskernen Noord- en Zuid Scharwoude, Oudkarspel, Sint Pancras en ondersteunende clusters Berckheidelaan, Hortensialaan, Uiterwaard, Huygenhoekring, Stad van de Zon, Roze Flamingo en het toekomstige cluster in De Draai (alle in Heerhugowaard).

    • Naast deze clusters zijn er verspreide en solitair gelegen verkooppunten (zoals de combinatie Aldi/Welkoop in Noord-Scharwoude). Deze winkels, horecazaken, leisure en diensten behoren niet tot de structuur.

De algemene boodschap is een duidelijke en gezien de trends geen verrassende: voor de gemeente Dijk en Waard is er ondanks de grootschalige woningbouwontwikkelingen in nagenoeg alle detailhandelsbranches nu en in de toekomst een (ruim) overschot aan winkelmeters.

 

Met dit overaanbod staat de gemeente voor een reductieopgave voor detailhandel. Om deze reductieopgave vorm te geven moeten er keuzes gemaakt worden. Enerzijds door zeer voorzichtig om te gaan met nieuwe (grootschalige) initiatieven, met name buiten de structuur. Anderzijds ook door verborgen plancapaciteit op ongewenste plekken te saneren, door de bestemming detailhandel er af te halen wanneer deze mogelijkheid zich voor doet. De urgentie voor het maken van scherpe keuzes is door de Coronacrisis in 2020 alleen maar toegenomen. Deze crisis versnelt het proces van faillissementen in de branche en maakt het overaanbod eerder manifest. Hiermee wordt het belang van het maken van duidelijke keuzes voor de juiste functies op de juiste plaats nog urgenter.

 

Kwalitatieve versterking van de bestaande, perspectiefrijke (centrum)gebieden binnen de structuur en het intensiveren van een gemengd aanbod aan publieksfuncties (horeca, leisure, maatschappelijke voorzieningen) binnen deze gebieden staat boven het mogelijk maken van ontwikkelingen op nieuwe locaties. Deze centrumgebieden zullen (moeten) gaan functioneren als verblijfsgebieden in plaats van puur als winkelgebieden.

 

De visie en beleidslijn die voor de gewenste structuur wordt gevolgd is:

  • Een kwalitatieve versterking en intensivering van het aanbod in kernwinkelgebied Middenwaard. Het cluster functioneert momenteel al als het recreatieve retailcluster binnen de gemeente. Versterking van het aanbod in dit cluster is altijd mogelijk, mits gefaciliteerd in de reeds bestaande bebouwing.

  • In de twee lokale centrumgebieden Broekerveiling en Centrumwaard is meer aanbod dan alleen voor de dagelijkse verzorging van de inwoners rondom het centrum nodig is. Omdat de positie van centra van deze omvang als niet-dagelijks winkelgebied onder druk staat, dient versterking hier vooral in kwalitatieve zin plaats te vinden. Het inzetten op meer compacte, maar ook multifunctionele centra is hier het devies. Deze multifunctionaliteit is ook te zoeken in versterking met maatschappelijke functies.

  • Concentratie van winkels in volumineus aanbod zo veel als mogelijk in de twee bestaande PDV-clusters Beveland en Woonboulevard Langedijk. Waar mogelijk is inzetten op reductie van het verspreid gelegen volumineuze aanbod in de twee gemeenten gewenst. Denk hierbij aan relocatie van woonwinkels (en ander PDV aanbod, m.u.v. ABC-branches) die momenteel op de Caravanboulevard gevestigd zijn. De verblijfskwaliteit op de twee PDV-clusters Beveland en Woonboulevard Langedijk kan verbeterd worden door toevoeging ondersteunende daghoreca of leisurefuncties (die ruimtelijk niet passen binnen de centrumgebieden) toe te staan.

  • Voor de overige clusters, veelal ondersteunende wijk, dorps- en buurtcentra, geldt dat deze zich moeten richten op de dagelijkse verzorging van de inwoners in de gemeenten. Naast een plek voor boodschappen vormt het ook een ontmoetingsplek voor buurt, wijk en dorp. De opgave is om vitale en leefbare dorpskernen in stand te houden en waar nodig te creëren.

  • Er wordt geen medewerking verleend aan (grote) nieuwe ontwikkelingen. In de bestaande centra functioneert het aanbod nu al vaak niet optimaal. Het is essentieel dat er geen grote uitbreidingen worden toegestaan en dat er ingezet wordt op optimalisatie van het bestaande aanbod (kwalitatieve verbeteringen zijn hier wel gewenst). Dit geldt zeker voor de ontwikkelingen buiten de structuur.

  • Door in te zetten op minder aanbod buiten de gewenste structuur kan de structuur sterker worden. Er bestaat een uitzondering voor horecavestigingen en leisure. Deze dragen bij aan de levendigheid en bezoekplezier in retailclusters, maar passen soms ook goed op plekken buiten deze structuur.

 

Samengevat kent het nieuwe beleid de volgende lijn:

  • Initiatieven dienen bij te dragen aan de versterking van de gewenste structuur in de nieuwe gemeente.

  • Nieuwe clusters van retailfuncties buiten de genoemde structuur zijn niet gewenst.

  • Initiatieven die voorzien in de realisering of uitbreiding van verspreid (of solitair) gevestigd detailhandelsaanbod zijn niet mogelijk.

In de volgende hoofdstukken werken we de visie uit (hoofdstuk 1), en voorzien we deze van een beleids- en afwegingskader (hoofdstuk 2) en van een concreet uitvoeringsprogramma (hoofdstuk 3). Apart van dit rapport is er nog een ‘context en analyse’ rapport beschikbaar.

 

VISIE, BELEID EN UITVOERINGSPROGRAMMA

1 VISIE OP DE RETAILSTRUCTUUR

 

In dit hoofdstuk worden de visie en het beleid voor de retailstructuur uitgewerkt. We starten met de noodzaak en ambitie die moet worden nagestreefd. Deze is vervolgens in paragraaf twee uitgewerkt in een visie op de retailstructuur. Deze visie wordt vervolgens vertaald naar vorm en invulling per type cluster.

1.1 GROOT AANBOD DETAILHANDEL MAAKT KIEZEN NOODZAKELIJK

De algemene boodschap is een duidelijke en gezien de trends geen verrassende. Detailhandel staat landelijk onder druk door trends als online shoppen, het terugtrekken van retailers naar de grootste winkelgebieden en een (mede daardoor) steeds kritischer wordende consument als het gaat om ‘winkelen’. De behoefte aan fysieke detailhandelsmeters neemt de komende jaren (verder) af. In de gemeente Dijk en Waard geldt voor alle detailhandelsbranches dat er in 2025 een (ruim) overschot aan winkelmeters is. De behoefte ligt dus ondanks een groeiend inwonertal lager dan het huidig aantal gevestigde meters aan detailhandel. Daarbij is er nog een planvoorraad van nog toe te voegen winkelmeters. Indien deze opgevuld worden ontstaat er voor de toekomst een nog groter overaanbod.

 

Met dit overaanbod is de reductieopgave voor detailhandel in de gemeente groter dan de kansen die er zijn voor uitbreiding van meters. Om deze reductieopgave vorm te geven moeten er keuzes gemaakt worden. Enerzijds door zeer voorzichtig om te gaan met nieuwe (grootschalige) initiatieven, met name buiten de gewenste structuur. Anderzijds ook door actief meters op ongewenste plekken buiten de structuur de bestemming detailhandel er af te halen als deze kans zich voordoet.

 

Voor een deel van de detailhandelsmeters, met name de meters die binnen de structuur gevestigd zijn, geldt dat deze met andere publieksfuncties ingevuld kunnen worden. Winkelclusters van de toekomst worden meer en meer verblijfsgebieden. Hiervoor is het belangrijk dat verschillende publieksfuncties worden geclusterd binnen deze structuur. Dit gaat om commerciële publieksfuncties als horeca, cultuur, overig leisure en diensten, maar ook om meer maatschappelijke functies als zorgfuncties. Daarbij kan ook de woon- en kantoorfunctie van deze centrumgebieden geïntensiveerd worden. Uiteindelijk wordt op deze manier een hart ontwikkeld op verschillende schaalniveaus: van stadshart via hart van de wijk tot een hart voor de buurt. Een levendig hart/verblijfsgebied ontstaat door de invulling van haar gebruikers. De ontmoeting van de gebruikers moet in al zijn facetten gestimuleerd worden zonder dwingend te zijn. Een doel of bestemming (functie) is cruciaal, maar ook een mix van functies en vrijheid in gebruik (in principe altijd gedurende de dag/avond voor iedereen toegankelijk) van het hart is belangrijk. 2

 

FIGUUR 2 DE REDUCTIEOPGAVE IN BEELD

URGENTIE VERGROOT DOOR CORONACRISIS IN 2020

 

De urgentie van een reductieopgave en het maken van keuzes wordt alleen maar vergroot door de Coronacrisis waar we sinds maart 2020 mee te maken hebben. De pandemie heeft door de verplichte tijdelijke sluiting van horecazaken en sterk teruglopende bezoekersaantallen in de winkelstraten (mensen blijven zo veel mogelijk thuis) zijn weerslag op het retailaanbod.

 

Ter illustratie: als we ervan uitgaan dat de beperkende maatregelen (in striktere en minder strikte vorm) minimaal zes maanden duren (vanaf maart 2020) en de economie daarna langzaam weer op gang komt, dan zou het omzetverlies in de sectoren retail en leisure wel eens richting de 50% kunnen gaan. Er wordt veel gevraagd van de ondernemerskracht, creativiteit en financiële buffers van ondernemers. Ondanks de steunmaatregelen van het kabinet en gemeenten zelf zal het aantal faillissementen toenemen. Daarbinnen is er wel sprake van een gedifferentieerd beeld:

  • Een aantal branches weet de schade beperkt te houden: supermarkten en de overige foodsector, tuincentra, bouwmarkten (de laatste twee naar verwachting tijdelijk);

  • Een aantal branches staat nagenoeg stil: horeca, modische sector, ambachtelijke dienstverleners, leisurevoorzieningen.

Het na-ijleffect (na 2020) is afhankelijk van het wel of niet oplaaien van het aantal besmettingen en maatregelen, maar zal naar verwachting in de retail en leisure forser zijn dan in andere delen van de economie. Als de economie weer op gang komt, is dit in de zogenaamde anderhalve-meter-economie. Het is eind juli 2020 nog niet duidelijk hoe lang deze gaat duren. Ondernemers hebben zich aangepast door middel van herinrichting van de eigen vestiging (restaurants met minder tafels, grotere onderlinge afstanden en met QR-codes bestellen). Verder zijn consumentengedrag/- consumptieve bestedingen een onzekere factor in het herstel. Als de woningmarkt alsnog inzakt, hebben ook de nu goed presterende bouwmarkten daar last van. Daarbij heeft het dalen van het consumentenvertrouwen een nadelig effect op alle niet-dagelijkse detailhandelsbranches.

 

De concurrentieslag met het online-aanbod krijgt daarbij een extra impuls nu de consument nog meer went aan deze manier van boodschappen doen en winkelen. Voor horeca en leisure is – behoudens de huidige sluiting - relevant dat alle grote evenementen zijn afgelast en het toerisme voorlopig stil ligt. Het maken van scherpe keuzes voor de structuur van Dijk en Waard (met oppervlak-reductie, concentratie, transformatie) wordt daarmee nog urgenter. Dit geldt eveneens voor de relevantie van een onderscheidende positionering en professionele marketing voor deze gebieden.

1.2 DE AMBITIE VOOR RETAIL IN DIJK EN WAARD

In de regionale detailhandelsvisie regio Alkmaar 2025 zijn er enkele hoofdlijnen geformuleerd: 1) regionaal afstemmen over nieuwe ontwikkelingen, 2) terughoudend omgaan met uitbreiding, 3) inzetten op versterken van de structuur, 4) afwijzend staan tegenover nieuwe ontwikkelingen buiten de structuur (tenzij er sprake is van basisvoorziening in kleine kern of detailhandel als ondergeschikte nevenactiviteit) en 5) geen brancheverruiming doelgerichte gebieden (PDV-clusters). Aan de hand van de uitgevoerde analyses, de overwegingen en deze regionale hoofdlijnen hebben we de volgende ambitie gespecificeerd voor de retailstructuur van Dijk en Waard:

  • 1.

    Duurzame structuur en ruimtegebruik. De retailclusters moeten in omvang en samenstelling passen bij het verzorgingsgebied en de functie van het cluster. Indien het (winkel)gebied te groot of te klein is voor deze functie, is optimalisering passend. Dit kan zijn in de vorm van concentratie en transformatie van een cluster (minder meters), of door een beperkte toevoeging van meters. Een retailgebied functioneert het beste met aaneengesloten voorzieningen en een beperkte leegstand.

  • 2.

    Zo veel mogelijk clusteren van detailhandel (en andere publieksvoorzieningen). Nieuwe ontwikkelingen worden alleen toegestaan in de perspectiefrijke centra en niet op solitaire locaties. In nieuwe woongebieden met voldoende (nieuw) draagvlak worden gelijksoortige voorzieningen zoveel als mogelijk geclusterd.

  • 3.

    Kwalitatieve versterking van de bestaande, perspectiefrijke (centrum)gebieden binnen de structuur en het intensiveren van een gemengd aanbod aan publieksfuncties binnen deze gebieden staat boven het mogelijk maken van ontwikkelingen op nieuwe locaties. Deze centrumgebieden zullen gaan functioneren als verblijfsgebieden in plaats van puur winkelgebieden.

  • 4.

    Verzorgingsfunctie behouden en versterken. Binnen de huidige structuur vervullen de (centrum)gebieden primair een functie voor de eigen inwoners. Door de nabijheid van het grotere Alkmaar en doordat (niet-dagelijkse) detailhandel onder druk staat, ligt de focus niet op het realiseren van een groter verzorgingsbereik door een groter retailaanbod. Een volwaardig en een kwalitatief hoogwaardige verzorging van de eigen inwoners van Dijk en Waard heeft prioriteit.

  • 5.

    Vitaliteit en leefbaarheid: Optimale (dagelijkse) verzorging voor alle inwoners in de gemeente, waarbij met name de dagelijkse voorzieningen voor de kleine kernen als Sint Pancras en Oudkarspel in de toekomst geborgd worden3 . De (toekomstige) vergrijzing maakt bewoners minder mobiel, waardoor er behoefte is aan dagelijkse voorzieningen nabij. Naast een plek voor boodschappen vormt het ook een ontmoetingsplek. De opgave is om vitale en leefbare dorpskernen in stand te houden en waar nodig een kwalitatieve impuls te geven (toevoeging meters niet op zijn plaats).

  • 6.

    Het bieden van ruimte voor dynamiek in de compacter wordende centrumgebieden met een bovenlokale of bovenwijkse functie. Hier ruimte bieden voor innovatieve ontwikkelingen als pop-up stores, blurring concepts, een meer multifunctionele invulling en andere deels niet te voorziene ontwikkelingen. Daarbij is van belang dat deze ontwikkelingen een meerwaarde hebben voor de huidige retailstructuur en geen afbreuk daaraan doen.

  • 7.

    Er moet terughoudend worden omgegaan met (grote) nieuwe ontwikkelingen. Er is geen uitbreidingsruimte en gemiddeld ligt er een reductieopgave voor detailhandel. In de centra functioneert het aanbod nu al niet optimaal. Voor aantrekkelijke clusters die ook aangenaam zijn om te verblijven, is het essentieel dat er geen (grote) uitbreidingen worden toegestaan en dat er ingezet wordt op optimalisatie van het bestaande aanbod. Dit geldt zeker voor de ontwikkelingen buiten de gewenste structuur. Kwalitatieve versterkingen van bestaand aanbod in de structuur blijft wel gewenst.

  • 8.

    Koester en bevorder de reeds aanwezige samenwerking tussen de direct betrokkenen. Structurele samenwerking tussen met name ondernemers, vastgoedeigenaren en gemeente bepaalt in steeds grotere mate het succes en de ontwikkeling van centrumgebieden. Professionalisering van samenwerkingsverbanden op verschillende schaalniveaus versterkt uiteindelijk de gewenste structuur.

Met het naleven van de bovenstaande ambitie in beleidsvorming, omgang met plannen en samenwerking komen we tot gezonde vraag-aanbod verhoudingen, een goede ruimtelijke ordening, wordt (onnodige) leegstand voorkomen en worden met structurele samenwerking succesvolle retailclusters gecreëerd.

1.3 DE GEWENSTE RETAILSTRUCTUUR

In onderstaande figuur is de visie op de gewenste retailstructuur in de gemeente Dijk en Waard weergegeven. De structuur omvat de grootste en belangrijkste clusters. Initiatieven worden bij voorkeur geleid naar en ontplooid in deze (winkel)gebieden.

 

Er is in de structuur een onderscheid gemaakt in:

  • 1.

    Kernwinkelgebied Middenwaard.

  • 2.

    Lokale centrumgebieden Broekerveiling en Centrumwaard.

  • 3.

    De twee perifere clusters Beveland en Woonboulevard Langedijk.

  • 4.

    Ondersteunende boodschappenstructuur: dorpskernen Noord- en Zuid Scharwoude (Het Lint), Oudkarspel, Sint Pancras en ondersteunende clusters Berckheidelaan, Hortensialaan, Uiterwaard, Huygenhoekring, Stad van de Zon, Roze Flamingo en het toekomstige cluster in De Draai (alle in Heerhugowaard).

FIGUUR 3 DE GEWENSTE STRUCTUUR IN DIJK EN WAARD

Bron: Bureau Stedelijke Planning

 

Binnen de eerste drie typen centra kunnen initiatieven gehonoreerd worden en nieuwe concepten ingepast, mits ze passend zijn in de beoogde functie van het gebied, en passend zijn binnen de positie die het winkelgebied in de structuur vervult.

 

Voor de overige clusters, veelal ondersteunende wijk- en buurtcentra, geldt dat deze zich moeten richten op de dagelijkse verzorging van de inwoners in de gemeenten. Voor een deel van deze ondersteunende centra is het op den duur de vraag of ze voldoende kritische massa hebben om toekomstbestendig te zijn. Verdere clustering is dan nodig om perspectiefrijk te blijven.

 

BUITEN DE STRUCTUUR

 

Daarnaast vallen er nog enkele clusters of solitaire clusters buiten de gewenste structuur. Zo zijn de Aldi vestigingen aan de Oostelijke Randweg (in Noord Scharwoude) en aan de Rustenburgerweg (Heerhugowaard) geen onderdeel van de structuur. Ook andere solitaire verkooppunten (met name detailhandel) vallen buiten de structuur. De Caravanboulevard aan de noordkant van Heerhugowaard is ontstaan om ABC verkooppunten (auto’s, boten, caravans) te vestigen en deze functie blijft leidend. In de loop der tijd hebben zich hier ook winkels uit andere branches gevestigd (zoals wonen). Deze winkels vallen buiten de structuur. De focus moet weer meer liggen op de ABC goederen.

 

Het Stationsgebied is niet bestempeld als een cluster in de structuur. Wel is dit een bijzondere trafficlocatie binnen de gemeente. Voorzieningen en diensten met een focus op deze reizigersdoelgroep kunnen zich hier vestigen. Belangrijk is dat de voorzieningen geen trekkracht genereren voor niet-reizigers. Daarom is er maximaal 2.500 m² wvo (en 3.200 m² bvo) aan voorzieningen en diensten mogelijk op het Stationsplein (direct gelieerd aan het station), met een maximale grootte per unit van 350 m² bvo. Zo is er wel ruimte voor bijvoorbeeld een to go supermarkt, maar niet voor een volwaardige supermarkt. Dit voorkomt dat de voorzieningen een negatief effect hebben op bijvoorbeeld Middenwaard.

 

FIGUUR 4 INDICATIEVE AFBAKENING (NADER ONDERZOEK EN VISIE GEWENST) VOOR CLUSTERING COMMERCIËLE PUBLIEKFUNCTIES STATIONSGEBIED

Bron: PDOK Achtergrondluchtfoto; Bewerking Bureau Stedelijke Planning

 

Dat winkels en andere verkooppunten geen onderdeel uitmaken van de structuur betekent dat ontwikkelmogelijkheden hier zeer beperkt zijn. Indien formules bijvoorbeeld wensen uit te breiden, wordt dit alleen mogelijk gemaakt indien dit samengaat met een relocatie naar een cluster binnen de structuur (en herbestemmen van de achtergelaten meters). Door hier strikt mee om te gaan wordt een toekomstbestendige verzorgingsstructuur voor de bewoners van Dijk en Waard gewaarborgd.

1.4 INVULLING EN FUNCTIE GEBIEDSTYPES

De volgende invulling en functie is leidend binnen de verschillende types in de structuur.

 

KERNWINKELGEBIED MIDDENWAARD MET MIX VAN ALLE PUBLIEKSFUNCTIES

 

We staan voor een kwalitatieve versterking en intensivering van het aanbod in Middenwaard. Het gebied functioneert nu al als het recreatieve retailcluster binnen de gemeente. Die positie kan worden versterkt door nog meer dan nu het geval is een mix van publieksfuncties te creëren.

 

Waar het aanbod op en rondom het Coolplein al een sterke impuls vormt voor de breedte van het aanbod, kan dit nog beter worden uitgewerkt. Dit kan door gedoseerd ruimte te maken voor leisure (in de brede zin, waaronder horeca, vermaak, evenementen en cultuur), maar ook verschuiving naar andere (niet-)publieksfuncties als kantoren, maatschappelijke voorzieningen en intensiveren van aantal woningen, en het toevoegen van andere functies met een bovenlokale reikwijdte. Deze moeten het verblijf in Middenwaard nog aantrekkelijker maken. Uitbreiding van het detailhandelsaanbod in dit cluster is altijd mogelijk, mits gefaciliteerd in reeds bestaande bebouwing.

 

FIGUUR 5 MIX AAN FUNCTIES IN MIDDENWAARD

Bron: Pixabay; Bureau Stedelijke Planning

 

DE LOKALE CENTRUMGEBIEDEN ALS TOEKOMSTIGE BOODSCHAPPENCLUSTERS+

 

In de twee lokale centrumgebieden Broekerveiling en Centrumwaard is meer aanbod dan alleen voor de dagelijkse verzorging van de inwoners rondom het centrum. Omdat de positie van centra van deze omvang als niet-dagelijks winkelgebied onder druk staat, dient versterking hier vooral in kwalitatieve zin plaats te vinden. Beperkte versterking in de vorm van toevoeging van meters kan alleen mogelijk worden gemaakt, indien dit bijdraagt in de variatie van het winkelaanbod. Het aanbod moet passend zijn bij het draagvlak en dus ondersteunend aan het kernwinkelgebied Middenwaard. Het inzetten op meer compacte, maar ook multifunctionele centra is hier het devies. Deze multifunctionaliteit is ook te zoeken in maatschappelijke functies als de combinatie met een zorgcluster en/of scholengemeenschap (clustering publieksfuncties).

 

TWEE PERIFERE CLUSTERS MET BEIDE EEN EIGEN KARAKTER

 

Concentratie van winkels in volumineus aanbod zo veel als mogelijk in de twee bestaande PDV-clusters (PDV = Perifere Detailhandels Vestigingen) Beveland en Woonboulevard Langedijk. Nieuwvestiging is alleen mogelijk binnen de fysieke kaders van de huidige clusters. Waar mogelijk is inzetten op reductie van het verspreid gelegen volumineuze aanbod in de gemeente gewenst. Denk hierbij aan relocatie van woonwinkels die momenteel op de Caravanboulevard gevestigd zijn indien de retailer wil uitbreiden. De Caravanboulevard zal in de toekomst weer gekenmerkt worden door het ABC-aanbod (caravans) en vervaging met andere PDV-branches is niet gewenst ten gunste van Beveland en Woonboulevard Langedijk.

 

Brancheverruiming voor detailhandel is op de PDV-clusters niet toegestaan, voornamelijk om de reguliere centrumgebieden te beschermen. Wel kan hier de verblijfskwaliteit verbeterd worden door ondersteunende daghoreca of grootschalige leisurefuncties (ruimtelijk niet passend binnen de centrumgebieden) toe te staan. Hierdoor worden de verblijfsduur en -beleving versterkt.

 

FIGUUR 6 WOONBOULEVARD LANGEDIJK (LINKS) EN BEVELAND (RECHTS)

Bron: Bureau Stedelijke Planning

 

Het is niet verstandig naast deze twee clusters nog nieuwe PDV-clusters in Heerhugowaard of Langedijk te realiseren. Door concentratie op deze twee locaties kan de functie en positie van de twee clusters versterkt worden en is er voldoende ruimte voor initiatieven. Daarbij is er momenteel al een zeer ruim aanbod in de gemeente als het om de branche In en om het Huis gaat.

 

Door de twee clusters duidelijk anders te positioneren ten opzichte van elkaar, hebben deze toch beide een goede toekomst. Voor Beveland is deze positionering meer te zoeken in een multifunctionaliteit van volumineus aanbod. Dus nog meer dan in de huidige situatie het bieden van een mix van detailhandel en grootschalige leisure, ondersteund door daghoreca (bijvoorbeeld kluscafé of coffee corner in bouwmarkt), in een samenhangend gebied. Voor Woonboulevard Langedijk geldt dat de trekkracht in grote mate afhankelijk is van de aldaar gevestigde grote Karwei-vestiging. De functie van dit volumineuze cluster is dan ook meer die van doe-het-zelf cluster met aanhangende winkels als de keuken- en badkamer specialist. Meer clusteren en de uitstraling vriendelijker maken, zodat Woonboulevard Langedijk gezien wordt als één samenhangend gebied zijn hier belangrijke doelstellingen.

 

ONDERSTEUNENDE BOODSCHAPPENSTRUCTUUR

 

Tot slot is er de ondersteunende boodschappenstructuur. Deze clusters typeren zich als de dorpscentra of de wijk- en buurtcentra. In enkele gevallen gaat het om solitaire supermarkten in de wijk. Deze clusters hebben voornamelijk een boodschappenfunctie. Er zijn een (of in een enkel geval twee) supermarkt(en), in sommige gevallen aangevuld met ondersteunend dagelijks aanbod in de vorm van bijvoorbeeld een bakker en viswinkel en enkele niet-dagelijkse winkels. Dit zijn veelal winkels met frequent benodigde artikelen zoals de bloemenzaak en winkel met huishoudelijke artikelen. Daarnaast zijn er enkele diensten en soms wat horeca gevestigd. Door dit aanbod functioneren de centra vaak als ontmoetingsplek of hart van dorp of wijk.

 

In deze ondersteunende boodschappenstructuur is inzetten op behoud aan de orde. Alleen voor de dorpscentra geldt dat waar nodig versterking van de dagelijkse winkelvoorzieningen uitbreiding/nieuwvestiging mogelijk is, mits passend bij het draagvlak van deze dorpen. De verwachting is dat in Sint Pancras, Oudkarspel en Noord- en Zuid Scharwoude in de toekomst een bescheiden dagelijkse voorziening kan worden geboden. Dit is belangrijk om de leefbaarheid van deze kernen op peil te houden. Ook omwille van de leefbaarheid van de dorpen is een bovenmatige versterking van de bovenlokaal verzorgende centra niet gewenst. Voor Noord- en Zuid Scharwoude is de Visie op het Lint uit 2013 uitgangspunt. Daarbij dient bij alle ontwikkelingen zorgvuldig te worden gekeken hoe de vitaliteit geborgd kan blijven. De ontwikkeling van de bibliotheeklocatie met een grotere supermarkt zorgt mogelijk ook voor een overzichtelijkere supermarktstructuur. De afstand tussen het winkeldeel in Noord Scharwoude en de winkels in Zuid Scharwoude is zo minimaal, dat per ontwikkeling kritisch dient te worden bekeken wat in de toekomst rendabel kan zijn.

 

FIGUUR 7 VOOR MINDER MOBIELE INWONERS VAN DE TWEE GEMEENTEN IS HET BELANGRIJK DAT VOORZIENINGEN NABIJ ZIJN

Bron: Bureau Stedelijke Planning

 

Voor het aanbod in de wijk- en buurtcentra van met name Heerhugowaard geldt eveneens bestendiging. De spreiding en de hoeveelheid meters zijn op orde. Optimalisering en modernisering moet mogelijk worden gemaakt, maar alleen als dit niet bijt met de andere onderdelen van de onderliggende structuur of met de centrumgebieden.

 

FIGUUR 8 SUPERMARKT IN SINT PANCRAS: GEMAK VAN MOGELIJKHEID OM DE DAGELIJKSE BOODSCHAPPEN NABIJ HUIS (EN PER FIETS) TE DOEN IS MEERWAARDE VAN DE ONDERSTEUNENDE BOODSCHAPPENCLUSTERS

Bron: Bureau Stedelijk Planning

 

BUITEN DE STRUCTUUR

 

Verkooppunten buiten de structuur worden niet actief opgeruimd. Er zal wel een zogenaamd uitsterfbeleid worden gevoerd. Dit wil zeggen dat totdat de retailer het pand verlaat deze hier zijn zaak kan blijven exploiteren.

 

Door in te zetten op minder aanbod buiten de structuur kan de gewenste structuur sterker worden. Wel is enige nuance op zijn plaats. Voor enkele functies is een positie binnen de structuur ruimtelijk niet mogelijk. Een tuincentrum is hiervan een voorbeeld. Nieuwe initiatieven buiten de structuur zijn niet gewenst. Voor de meeste andere detailhandelsbranches is er namelijk voldoende ruimte binnen de structuur van Dijk en Waard. Daarbij bestaat er nog een uitzondering voor horecavestigingen en overig leisure. Deze dragen bij aan de levendigheid en bezoekplezier in retailclusters, maar passen soms ook goed op plekken buiten de structuur. Denk hierbij aan een restaurant op een mooie plek aan het water. Voorbeelden van zo’n uitzondering zijn de horecazaak en (water)sportaccommodatie Skeef in Heerhugowaard, de horeca in het recreatiegebied Geestmerambacht en de (ondersteunende) horeca bij het Museum BroekerVeiling en het Poldermuseum.

 

De uitzondering, gewenst buiten de structuur. SKEEF Heerhugowaard

SKEEF is een recreatiecentrum aan het Meer van Luna aan de zuidkant van Heerhugowaard. Naast een restaurant met tevens feestmogelijkheden (verhuur) bieden zij verschillende (water)sport activiteiten. Voorbeelden hiervan zijn waterskiën, wakeboarden en beachvolleybal op het strand van het meer. Door de ligging aan het water is het een passende functie op deze plek.

 

FIGUUR 9 IMPRESSIE SKEEF MET ACCOMMODATIE AAN HET WATER, WAKEBOARDEN EN TERRAS

Bron: Website SKEEF

2 BELEID EN AFWEGINGSKADER

 

De visie zoals verwoord in het vorige hoofdstuk wordt in dit hoofdstuk vertaald naar achtereenvolgens de beleidslijnen en afwegingskaders (o.a. ter beoordeling van initiatieven).

2.1 BELEIDSKADER VERSCHILLENDE RETAILFUNCTIES

DE ESSENTIE VOOR HET BELEID: DE JUISTE FUNCTIE OP DE JUISTE PLEK

 

Centrale keuze is dat we volledig inzetten op de bestendiging en versterking van de vitale onderdelen van de retailstructuur. Voor retailfuncties onderscheiden we functies die een bovenlokale, lokale of dorps- of wijkverzorgende functie hebben. Insteek is dat de juiste functie op de juiste plaats landt: bovenlokale functies in Middenwaard (m.u.v. volumineus aanbod), lokale functies in Broekerveiling of Centrumwaard en de dorps- en wijkverzorgende functies in de ondersteunende boodschappencentra.

 

FIGUUR 10 HIËRARCHIE FUNCTIES EN BIJBEHOREND CLUSTER(TYPE)

Bron: Bureau Stedelijke Planning

 

DETAILHANDEL ALLEEN FACILITEREN BINNEN BESTAANDE CLUSTERS

 

Binnen kernwinkelgebied Middenwaard, de lokale centrumgebieden Broekerveiling en Centrumwaard en de twee perifere clusters Beveland en Woonboulevard Langedijk kunnen detailhandelsinitiatieven gehonoreerd worden en nieuwe concepten ingepast, mits ze passend zijn in de beoogde functie van het retailcluster, en passend zijn binnen de positie die het cluster binnen de structuur vervult.

 

Voor de ondersteunende boodschappenstructuur, te weten de dorpsclusters in Langedijk en de ondersteunende clusters in Heerhugowaard, geldt dat er enige ruimte is voor initiatieven. Met name als dit een kwalitatieve versterking van dat cluster betekent en er geen functiesprong beoogd wordt.

 

Er wordt geen medewerking verleend aan initiatieven tot nieuwe clusters van detailhandel buiten de structuur. Ook nieuwe solitaire ontwikkelingen zijn niet gewenst. Winkelontwikkelingen dienen immers bij te dragen aan (een versterking van) de gewenste structuur. Dit betekent ook dat winkels buiten de structuur (en daarbij horen ook initiatieven voor solitair gevestigde supermarkten of eigenstandig trekkende winkels in het Stationsgebied) niet gewenst zijn. Een uitzondering wordt gemaakt voor initiatieven voor compacte clusters van dagelijkse verzorging voor de nieuwe bewoners in nieuwbouwgebieden, zoals De Draai bij Heerhugowaard. De voorziene ontwikkeling in De Draai is, met de kennis van nu, echter te groot voor de (toekomstige) behoefte van de inwoners van die wijk. Het is daarom belangrijk dat de ontwikkeling past bij de omvang van de wijk en geen afbreuk doet aan de gewenste retailstructuur. We verwachten in de komende jaren geen dusdanige woningbouwontwikkelingen in de gemeente dat nieuwe wijkclusters actueel worden.

 

In lijn met de regionale visie is een uitbreiding van verspreide bewinkeling niet gewenst. Dit geldt voor reguliere detailhandel (waaronder supermarkten), maar ook voor PDV. Uitbreiding van reeds gevestigde tuincentra is alleen aanvaardbaar als de uitbreiding qua maatvoering past bij de functie van de vestiging (geen schaalsprong). Nieuwvestiging van supermarkten, bouwmarkten of tuincentra is op solitaire locaties niet geoorloofd.

 

Samengevat kent het retailbeleid voor detailhandel de volgende lijn:

  • Initiatieven dienen bij te dragen aan de versterking van de gewenste structuur in de nieuwe gemeente.

  • Nieuwe clusters van retailfuncties buiten de genoemde structuur zijn niet gewenst.

  • Initiatieven die voorzien in de realisering of uitbreiding van verspreid (of solitair) gevestigd detailhandelsaanbod zijn niet mogelijk.

HORECA EN LEISURE BINNEN CLUSTERS ÉN OP BIJZONDERE PLEKKEN

 

Voor horeca en leisure geldt grotendeels hetzelfde als voor detailhandel. Ook hierin ligt de focus op het clusteren binnen de structuur. Daarbij moet eveneens gekeken worden naar of het beoogde initiatief past bij de functie van het retailcluster/verblijfsgebied. Zo horen horeca en leisure die een gemeente overstijgende functie hebben in Middenwaard thuis, of in een van de PDV-clusters, indien ruimtelijk-functioneel inpasbaar. Meer lokale leisurevoorzieningen kunnen landen in Broekerveiling en Centrumwaard.

 

Anders dan voor detailhandel is volledige clustering voor horeca en leisure minder belangrijk. Voor een aantrekkelijke leefomgeving en voorzieningenaanbod geldt dat ook de vestiging van deze functies buiten de structuur mogelijk moet zijn. Daarvoor is het adagium ‘de juiste functie op de juiste plek’ van belang. Buiten de structuur is er ruimte voor een acupunctuur van horeca en leisure. Daarbij is het belangrijk dat dit bijzondere en kwalitatieve concepten zijn, die aanhaken op bijzondere locaties. Denk aan een plek aan het water of in de natuur (zoals de mogelijkheid tot de ontwikkeling van horeca binnen Park van Luna binnen recreatieschap Geersterambacht). Of aan horeca die qua karakter past bij het Stationsgebied, door in te zetten op (zakelijke) ontmoeting en overbruggen van wachttijd. Er moet echter geen wildgroei ontstaan, dus toetsing op kwaliteit, concept en bijdrage aan de omgeving zijn essentieel. Overige horeca- en leisure-initiatieven dienen binnen de structuur gefaciliteerd te worden.

 

DIENSTEN EVENEENS ZO VEEL MOGELIJK GELEIDEN NAAR CLUSTERS

 

Voor de diensten geldt dat de ambachten (zoals de kapper, stomerij en schoonheidsspecialist) een gezond perspectief hebben omdat deze (fysieke) diensten veelal geen concurrentie van online ondervinden. Wel ondervinden zij soms concurrentie van ambachten aan huis (bijvoorbeeld de thuiskapper4 ). De meer financiële en particuliere dienstverlening (zoals de bank en het reisbureau) staat echter onder druk. De vestigingspunten van de laatstgenoemde branches verdwijnen massaal uit de winkelstraat. Voor de veelal ambachtelijke diensten die nog wel vestigingspunten nodig hebben, geldt dat deze ook zo veel mogelijk geleid moeten worden richting clusters (ook kapperszaken als zij meer dan één stoel hebben). Ze dragen bij aan de dynamiek en multifunctionaliteit van deze clusters.

 

FIGUUR 11 VOORBEELDEN VAN DIENSTEN (/KAPPERS) ALS ONDERDEEL VAN CLUSTER: MIDDENWAARD (LINKS) EN SINT PANCRAS (RECHTS)

Bron: Bureau Stedelijke Planning

 

STANDPLAATSEN

 

Momenteel zijn er in de gemeente Dijk en Waard enkele plekken aangewezen waar kramen een (vaste) standplaats hebben. Vaak verkopen zij eten als oliebollen, vis of loempia’s, maar in sommige gevallen gaat het om bijvoorbeeld een bloemenkraam. Er kan een onderscheid gemaakt worden tussen5 :

  • Vaste standplaatsen. Vergunning voor het gehele jaar.

  • Tijdelijke standplaats (drie maanden). Een vergunning voor maximaal 3 maanden, veelal voor de verkoop van seizoensgebonden producten. Het staat de ondernemer echter vrij om deze termijn aaneengesloten te benutten dan wel periodiek (bijvoorbeeld elk weekend).

We hanteren de lijn van het ‘Standplaatsenbeleid’ van Heerhugowaard uit 2015.Ten aanzien van deze standplaatsen adviseren wij om binnen de criteria in het vigerende standplaatsenbeleid ook waar mogelijk clustering in (centrum)gebieden binnen de gewenste structuur te faciliteren, mits deze een aanvulling op het bestaande retailaanbod vormen. Kramen en wekelijkse warenmarkten kunnen met hun (vers) aanbod een belangrijke bijdrage leveren om van winkelgebieden zogenaamde verblijfsgebieden te maken waar de ontmoetingsfunctie centraal staat. Daarbij vangen zij met name in de kleinere dorpskernen een bepaalde onderverzorging op (bijvoorbeeld de viskraam die de afwezigheid van een visspeciaalzaak opheft).

 

Bij heroverweging van de bestaande standplaatslocaties in het beleid zullen ter bevordering van een optimale voorzieningenstructuur de volgende voorwaarden mee moeten wegen:

  • 1.

    Versterken van het voorzieningenniveau en daarmee geen afbreuk aan het functioneren en de aantrekkelijkheid van de structuur;

  • 2.

    Positieve bijdrage aan het woon- en leefklimaat van de bewoners van Dijk en Waard. Voorbeelden hiervan zijn een levendig straatbeeld en ontmoetingsfunctie. Daarbij mag het geen negatieve gevolgen hebben voor de verkeersveiligheid;

  • 3.

    Eenduidige en transparante regels (ook i.v.m. Dienstenrichtlijn). Standplaatsen die in het verleden zijn toegewezen, zijn in de toekomst mogelijk niet meer gewenst. Bij het vrijkomen van een standplaats op gemeentegrond (dus niet op particuliere grond) en bij het bepalen van nieuwe of gewijzigde plekken is het wenselijk een toets op de bovenstaande twee punten te doen. Dit kan plaatsvinden wanneer de vergunningstermijn afloopt of omdat de standplaatshouder de vergunning opzegt.

OVERZICHTSTABEL MET FUNCTIES BIJ TYPE GEBIEDEN

 

In onderstaande tabel is op basis van de voorgaande visie op de structuur en per type functie weergegeven hoe deze zich vertalen naar beoordeling per type initiatief en per type cluster. Met andere woorden: welke functies en voorzieningen passen wel, niet of onder voorwaarden bij de verschillende gebiedstyperingen? Het gaat hier om richtlijnen. In werkelijkheid vraag de beoordeling van elk initiatief om maatwerk.

 

6 Regulier niet-dagelijks aanbod zijn winkels in bijvoorbeeld huishoudartikelen en bloemenzaken. Het zijn niet-dagelijkse winkels waar bewoners veelal frequenter komen.

TABEL 1 FUNCTIES EN VOORZIENINGEN PASSEND BIJ TYPE CENTRUM

2.2 PRAKTISCHE EN JURIDISCHE INSTRUMENTEN

Uitvoering van retailbeleid krijgt vorm middels praktische en juridische instrumenten. Eerst gaan we in op de praktische instrumenten en vervolgens wordt ingegaan op de juridisch instrumenten die het mogelijk maken om de visie uit te voeren.

 

ONGEWENSTE DETAILHANDELSBESTEMMINGEN TERUGDRINGEN

 

Doordat het detailhandelsaanbod in Dijk en Waard te groot is voor een toekomstbestendige exploitatie, is het noodzakelijk om in ieder geval (verborgen) plancapaciteit op plekken waar geen detailhandel gewenst is terug te dringen. Dit zal gedaan moeten worden door de detailhandelsbestemming te wijzigen naar niet-detailhandelsfuncties. Als deze plekken nu niet in gebruik zijn als detailhandel kan de bestemming zonder risico op planschade worden gewijzigd, als hier een redelijke termijn aan wordt gekoppeld (voorzienbaarheid creëren). Mogelijke instrumenten zijn:

  • Uitsterfconstructie waarbij na bijvoorbeeld meer dan twee jaar leegstand de detailhandelsbestemming verdwijnt.

  • Bestemming wijzigen naar niet-detailhandel op een locatie waar geen sprake is van voort te zetten gebruik of er feitelijk nooit detailhandel in heeft gezeten (in de afgelopen 10 jaar). Dit noemen we het wegbestemmen van onbenutte plancapaciteit of restcapaciteit.

  • Op het moment dat de kans zich voor doet worden solitaire winkels verleid te bewegen om te verplaatsen naar de structuur.

BLURRING

 

Er bestaan veel vragen over hoe om te gaan met ‘blurring’. Blurring is het Engelse woord voor vervagen en het fenomeen heeft dan ook alles te maken met branchevervaging: winkels die aanbod uit alle branches verkopen, maar ook winkels met horeca of een kapper met een expositieruimte. In de gemeente zien wij de beleidslijn rondom blurring als volgt:

 

Binnen de reguliere structuur van centrumgebieden Middenwaard, Broekerveiling en Centrumwaard (en niet zijnde ondersteunende boodschappenclusters en PDV -locaties) kan in blurring worden voorzien. Ook binnen het Stationsgebied maken we blurring mogelijk, mits maximaal 350 m² bvo in totaal (bijvoorbeeld bloemenzaak met koffie to go). Binnen de ondersteunende clusters is blurring alleen mogelijk als deze een versterking van de dagelijkse verzorging van het dorp of de wijk betekent.

 

Blurring wordt toegestaan onder voorwaarde dat er aan de wettelijke mogelijkheden wordt vastgehouden. Dit betekent dat er in winkels en andere niet-horecabedrijven geen alcoholische dranken geschonken mogen worden (in verband met Drank- en Horecawetgeving). Voor zover bijdragend aan versterking van het cluster c.q. de structuur dient in de reguliere centrumgebieden de houding ten aanzien van blurring positief te zijn.

 

HOOFDFUNCTIE

GEMENGD MET

ALCOHO L

Detailhandel, diensten*

Horeca (of andere publieksfuncties), mits a) ondergeschikt, b) gemaximeerd, c) geen eigen ingang, d) dezelfde openingstijden als de winkel en e) geen alcohol geschonken.

Niet toegestaan

Horeca

Detailhandel (of andere publieksfuncties), mits a) ondergeschikt, b) gemaximeerd en c) er sprake is van twee (of meer) afzonderlijke lokaliteiten, gelet op geldende wet- en regelgeving

Toegestaan, mits vergund

TABEL 2 BLURRING-CONCEPTEN - *OF EEN ANDERE RETAILFUNCTIE NIET ZIJNDE HORECA

Bron: Bureau Stedelijke Planning

 

Ten aanzien van branchevervaging op Beveland of Woonboulevard Langedijk met volumineus aanbod of op verspreide locaties geldt echter dat blurring dient te worden tegengegaan. Op deze locaties is alleen detailhandel in volumineuze branches toegestaan. Voorkomen moet worden dat deze winkelgebieden die bedoeld zijn voor volumineuze detailhandel verkleuren naar reguliere retailgebieden / verblijfsgebieden. Alleen in ondergeschikte vorm is de verkoop van niet-volumineuze artikelen aanvaardbaar. Dit dient te worden vastgelegd in het bestemmingsplan, bijvoorbeeld door een maximum percentage van het totale oppervlak, met een bepaald maximum in meters.

 

FIGUUR 12 VERSCHILLENDE VORMEN VAN BLURRING: KOFFIE/FIETSEN - BOEKENWINKEL/CAFÉ

Bron: Bureau Stedelijke Planning

 

BRANCHEVERVAGING EN DE DIENSTENRICHTLIJN

 

Het Europese Hof van Justitie heeft in januari 2018 geoordeeld dat detailhandel als een dienst moeten worden beschouwd, waarop de Dienstenrichtlijn van toepassing is. Volgens het Hof is de Dienstenrichtlijn er niet op gericht om de vestigingslocatie van een dienst – en dus ook een winkel – afhankelijk te stellen van een geografische beperking. Dat de Dienstenrichtlijn van toepassing is op detailhandel is nieuw, maar de regels gelden ook ten aanzien van andere vormen van retail. Simpel gezegd is dat daar waar in een bestemmingsplan gronden zijn bestemd voor detailhandel, er in beginsel geen nadere eisen en beperkingen mogen worden gesteld ten aanzien van branchering, (winkel)omvang en aantal verkooppunten.

De Dienstenrichtlijn sluit bovengenoemde beperkingen niet op voorhand volledig uit. Conform artikel 15 lid 3 zijn deze beperkingen nog steeds mogelijk, mits wordt voldaan aan de eisen inzake:

  • Non-discriminatie. Eisen die geen direct of indirect onderscheid maken naar nationaliteit of, voor vennootschappen, de plaats van de statutaire zetel.

  • Noodzakelijkheid. De door centrale overheden gestelde eisen aan dienstverleners zijn gerechtvaardigd vanwege een dwingende reden van algemeen belang.

  • Evenredigheid. De door overheden gestelde beperking is geschikt om het nagestreefde doel – de dwingende reden van algemeen belang – te bereiken en gaat niet verder dan strikt genomen noodzakelijk is.

Concreet gevolg van de Dienstenrichtlijn is het omkeren van de bewijslast. Voorheen konden gemeenten verwijzen naar bestemmingsplanregels om een (ongewenst) initiatief van een initiatiefnemer te weigeren. Als gevolg van de Dienstenrichtlijn moeten (decentrale) overheden hun eigen regelgeving die betrekking heeft op detailhandel en andere retailfuncties die als dienst worden aangemerkt toetsen aan de Dienstenrichtlijn. Het is dus aan de gemeente om te onderbouwen dat de maatregel (bestemmingsregeling) nodig is omwille van een dwingende reden van algemeen belang, dat de maatregel geschikt is om dat doel te bereiken en dat het doel niet met andere, minder vergaande maatregelen bereikt kan worden (zie ook de Handreiking Dienstenrichtlijn).

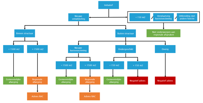
2.3 TOETSINGSKADER: WELK INITIATIEF PAST OP WELKE LOCATIE?

Bij de beoordeling van nieuwe initiatieven spelen of het wel of niet binnen de structuur ligt en het type branche (regulier of volumineus) de hoofdrol in het afwegingskader. Daarnaast dient er per initiatief gekeken te worden of die past bij en positief bijdraagt aan het functioneren en de sfeer van het desbetreffende cluster. Het schema geeft een uitwerking van het principe “de juiste functie op de juiste plaats”.

 

Met dit afwegingskader wordt initiatiefnemers inzicht gegeven in de overwegingen die de gemeente hanteert bij het beoordelen van initiatieven voor nieuwvestiging en uitbreiding die niet passen binnen de bestaande planologische kaders en waarvoor een planprocedure moet worden doorlopen. Bij de punten met een vergrootglas geldt een onderzoeksplicht ( ). Hier is het aan de initiatiefnemer om op basis van onafhankelijk onderzoek aan te tonen dat het initiatief aan alle genoemde voorwaarden voldoet.

 

FIGUUR 13 AFWEGINGSKADER INITIATIEVEN

 

Naast dit gemeentelijke afwegingskader gelden ook de regionale en provinciale afstemmingen. Voor initiatieven groter dan 1.500 m² wvo geldt dat regionale afstemming en een advies van de RAC NHN (Regionale Advies Commissie Noord-Holland Noord) verplicht zijn.

 

AFWEGINGSKADER HORECA EN LEISURE BUITEN DE STRUCTUUR

 

Omdat voor speciale horeca en leisure concepten ook mogelijkheden worden geboden om zich buiten de structuur te vestigen, is hieronder een schema opgenomen om dit af te wegen. Het streven is om acupunctuur van speciale horeca en leisure concepten mogelijk te maken op bijzondere en passende locaties, zonder dat deze afbreuk doen aan die betreffende locatie. Indien er aan minimaal één van de voorwaarden in het schema niet voldaan wordt, is enkel vestiging binnen de structuur nog mogelijk.

 

FIGUUR 14 AFWEGINGSSCHEMA INITIATIEVEN HORECA EN LEISURE BUITEN DE STRUCTUUR

3 UITVOERINGSPROGRAMMA

 

De visie en het beleidskader vormen een belangrijke basis waarop de gemeente Dijk en Waard hun uitvoeringsprogramma en actieplannen kan formuleren. We gaan in dit hoofdstuk zowel in op de generieke acties die gemeentebreed gelden, als op de acties die meer specifiek zijn voor een centrumgebied in de structuur of een type cluster. Dit hoofdstuk vormt de eerste aanzet van de vertaling van de visie en beleid naar acties en maatregelen. Het hoofddoel hierbij is het behoud en versterking van de gewenste retailstructuur. Om dit hoofddoel te realiseren geldt het volgende:

  • De focus ligt op de versterking van de gewenste structuur; en

  • De focus ligt op maatregelen die naar verwachting de grootste bijdrage leveren aan het bereiken van een sterke toekomstbestendige structuur. Daarom maken we voor de specifieke gebieden gebruik van het assenkruis Impact vs. Inspanning. Alleen acties die een hoge impact hebben werken we uit. Deze zijn onder te verdelen in zogenaamde quick-wins en majeure projecten.

    • -

      De quick-wins zijn relatief makkelijk op te pakken, hebben een korte doorlooptijd maar bewerkstelligen wel een hoge impact.

    • -

      Voor de majeure projecten geldt dat deze veelal meer inspanning vergen en een complexer proces zullen kennen, maar dat de inspanning loont omdat de impact na realisatie hoog zal zijn.

FIGUUR 15 ASSENKRUIS IMPACT VS INSPANNING

 

FORMULEREN VAN ACTIES

 

Binnen de centrumgebieden is samenwerking van ondernemers en eigenaren van essentieel belang voor de kracht en toekomstbestendigheid van het gebied. Een gedegen samenwerking en organisatie met bijbehorende financieringsstructuur vormt de basis. Indien dit op orde is kan er gezamenlijk worden gewerkt naar een passende positionering van het desbetreffende gebied die verder kan worden uitgewerkt naar een passende Functiemix & Branchering, Look & Feel en Communicatie & Marketing. Bij de totstandkoming van de actieplannen en zeker ook bij de uitvoering ervan is een aanjager / verbinder van essentieel belang. Dit kan zowel een direct belanghebbende zijn als een externe kracht.

 

De bustour en werksessie met stakeholders vanuit de verschillende verblijfgebieden hebben inzicht gegeven in de uitdagingen per winkelgebied. In de factsheets in het contextrapport hebben we onderstaand schema ingevuld met de input van stakeholders voor de gebieden die behoren tot de structuur.

 

FIGUUR 16 SCHEMATISCHE WEERGAVE VAN TYPE ACTIES EN INGREDIËNTEN TOT EEN SUCCESVOL RETAILGEBIED

Bron: Bureau Stedelijke Planning

 

Per actie wordt aangegeven wie het initiatief tot de actie zal moeten nemen (gemeente, eigenaar, winkeliers(vereniging) of anderen), en wat de bijdrage van de actie is aan het bereiken van de doelstelling. Daarbij wordt er ook aangegeven wat voor een type actie het betreft. Hierbij wordt bovenstaande schema aangehouden. Retailgebieden worden doorgaans aantrekkelijker en succesvoller als voor alle ingrediënten uit dit schema de juiste inzet en aanpak aanwezig zijn.

 

WIE PAKT DE ACTIE OP EN IS VERANTWOORDELIJK?

 

De gemeente wenst de gebieden in de structuur samen met de eigenaren en retailers in het gebied aan te pakken. Zo komen de investeringen, tijdsinzet en moeite van alle kanten en ontstaat er een gedragen aanpak. Bij het wegvallen van een gezamenlijke aanpak ontbreekt de ‘Gedegen organisatiestructuur’ en zullen de ontwikkelingen niet of maar moeilijk van de grond komen. De ‘WIE?’ is in de schema’s wel uitgewerkt in stakeholders die in eerste instantie (hoofd)verantwoordelijk zijn of lijken. Uit een gebiedsvisie (zie de generieke en specifieke acties) kan echter blijken dat een andere stakeholder of meerdere stakeholders mee moeten doen om het gewenste resultaat te bereiken.

3.1 GENERIEKE ACTIES

In onderstaand schema zijn de acties die voor de gehele gemeente Dijk en Waard gelden opgenomen.

GENERIEKE ACTIES - GEMEENTEBREED

IMPACT

INSPANNING

TYPE

WAT?

BESCHRIJVING

WIE?

Quick-win

Periodiek overleg en samenwerking met bestaand netwerk (groep bustour)

Elk kwartaal (of indien gewenst vaker) komt het bestaande netwerk dat is ontstaan in het visietraject (o.a. bustour) bijeen om ervaringen te delen en samen generieke acties uit te werken, o.a. voortkomend uit de Retaildeal.

Eigenaren, retailers en gemeente.

Gemeente initieert en faciliteert

Majeur project

Periodiek overleg en samenwerking retailclusters

Elk kwartaal (of indien gewenst vaker) komen eigenaren en ondernemers uit de retailclusters bij elkaar, om ervaringen te delen en samen aan concrete acties te werken. Hierin ook ruimte voor overleg over zaken als parkeerregimes, standplaatsen en (gelijkstellen) openingstijden. Deze samenwerking geldt zowel binnen clusters als tussen verschillende clusters.

Eigenaren, retailers en gemeente.

Gemeente initieert en faciliteert

Quick-win

Plancapaciteit

Ongewenste plancapaciteit buiten de structuur (maar ook binnen indien er de wens is tot compacter winkelgebieden) inventariseren en opruimen.

Gemeente

Majeur project

Verankering visie in beleid

Initiatieven stimuleren (uitnodigingsplanologie) die in lijn zijn met visie en beleid om de gebieden binnen de retailstructuur te versterken. Tevens initiatieven toetsen aan visie en beleid.

Gemeente

Majeur project

Gebiedsvisie voor clusters

Primair voor de centrumgebieden waarbij Centrumwaard het meest urgent is, maar ook Beveland en in mindere Woonboulevard Langedijk is een visie op het gebied gewenst. Hierin kan de visie in een specifieke aanpak voor dat gebied worden uitgewerkt.

Gemeente, in samenspraak met retailers en eigenaren

Majeur project

Studie naar verdichting centrum-gebieden

De centrumgebieden lenen zich goed voor verdichting met o.a. wonen. De studie moet uitwijzen waar dit het meest gewenst is en welke type woningen voor welke doelgroepen passend is.

Gemeente en eigenaren

Quick-win/ Majeur project

Aantrekkelijke openbare ruimte

Een aantrekkelijke openbare ruimte met voldoende ruimte voor groen, zitmogelijkheden en prullenbakken (t.b.v. netheid) draagt bij aan een positieve beleving van een centrum. Afhankelijk van het gebied is er meer/minder urgentie en is het een grotere/kleine opgave.

Gemeente, mogelijk in samenspraak en gezamenlijke financiering met retailers en eigenaren

Quick-win

Marketing en promotie

Versterking marketing, promotie en evenementen, gericht op de gehele gemeente. Binnen deze gemeentelijke marketing dan weer ruimte maken voor specifieke locatiemarketing.

Retailers, mogelijk samen met eigenaar en gemeente

 

3.2 SPECIFIEKE ACTIES RETAILCLUSTERS

Naast generieke acties die voor de gehele gemeente gelden zijn er ook meer specifieke acties die gelden voor een cluster of voor één type retailgebied. Op de volgende pagina’s zijn de acties voor de vijf belangrijkste clusters weergegeven. Deze uitgewerkte acties zijn voorafgegaan aan het assenkruis Impact vs. Inspanning. De acties met een (relatief) lage impact zijn niet uitgewerkt in de daarop volgende tabellen.

 

MIDDENWAARD

ASSENKRUIS IMPACT VS INSPANNING

ACTIES

IMPACT

INSPANNING

TYPE

WAT?

BESCHRIJVING

WIE?

Majeur project

Mix met meer functies

Als stadshart is het belangrijk dat er naast commerciële publieksfuncties ook voldoende ruimte is voor meer maatschappelijke- en niet publieksfuncties. Denk hier bij aan kantoren, zorg en intensiveren van het aantal woningen

Gemeente en eigenaar

Majeur project

Kwaliteitsslag leisure

Delen van het huidige leisure aanbod, denk aan de bioscoop, mogen zowel qua concept als uitstraling een kwaliteitsslag doormaken.

Eigenaren en ondernemers

Majeur project

Publieks-voorzieningen concentreren

Middenwaard is een groot cluster. Er bestaat de wens om dit centrum de intensiveren met andere functies zoals kantoren en woningen. Daarbij is het belangrijk dat de publieksfuncties bij elkaar geconcentreerd worden (compacter cluster).

Eigenaar

Majeur project

Connectie binnen-buiten

De connectie tussen het overdekte deel en de buitenzijde is matig. De lijn zoals aan het Coolplein is doorgevoerd, zal doorgezet kunnen worden in de rest van het centrum.

Eigenaar

Majeur project

Verbeteren uitstraling (buitenzijde)

Verbeteren van de uitstraling aan de buitenzijde van Middenwaard rondom de entrees, achterkanten en mogelijk het vergroenen van parkeerplaatsen.

Eigenaar

Quick-win

Inzet kleinschalige evenementen

Passende en aantrekkelijke (kleinschalige) evenementen. Niet enkel ter bevordering van consumptie, maar ook ter versterking van de functie als stadshart.

Initiatiefnemers, in samenspraak met eigenaar. Gemeente faciliteert.

 

BROEKERVEILIGING

ASSENKRUIS IMPACT VS INSPANNING

ACTIES

IMPACT

INSPANNING

TYPE

WAT?

BESCHRIJVING

WIE?

Majeur project

Publieks-functies compacter

Het gemak van het bezoek aan de publieksfuncties moet voorop staan. Winkelen op de twee verdieping (momenteel leegstaand) past hierin niet meer. De units aan de randen en op verdieping kunnen bijvoorbeeld ingezet worden voor maatschappelijke voorzieningen als zorg of een bibliotheek.

Eigenaar

Majeur project

Connectie binnen/buiten (ook plein)

Connectie met het plein bevorderen. Momenteel is het plein zelf niet uitnodigend (beperkt aanbod rondom), maar ook de uitgang vanuit de passage is niet aantrekkelijk.

Eigenaar en gemeente

Majeur project

Grotere functiemix

Meer diversiteit met o.a. ook horeca, maatschappelijk en wonen. Momenteel is de enige horecavestiging druk bezocht. Er kan ook gedacht worden aan een versplein waarbij meer zitplekken worden gecreëerd en huidige versretailers eten kunnen aanbieden en een zorgcluster aan het plein.

Retailers en eigenaar

Quick- win

Aanbod bij entree verbeteren

Momenteel zijn de units bij de hoofdentree niet gevuld. Door deze (tijdelijk) in te vullen wordt de levendigheid versterkt.

Eigenaar

Majeur project

Interieur + uitstraling verbeteren

Het vernieuwen en moderniseren van de uitstraling (zowel aan de buitenzijde als aan de binnenzijde)

Eigenaar en in mindere mate retailers

 

CENTRUMWAARD

ASSENKRUIS IMPACT VS INSPANNING

ACTIES

IMPACT

INSPANNING

TYPE

WAT?

BESCHRIJVING

WIE?

Majeur project

Samenwerking

De ondernemersvereniging is momenteel slapende. Om tot een aantrekkelijk gebied en eenduidige visie te komen is het activeren en versterken van de samenwerking essentieel.

Retailers en eigenaren

Majeur project

Gebieds-manager inzetten

De samenwerking tussen de eigenaren en retailers is suboptimaal. Een gebiedsmanager kan de acties in gang zetten. Dit is momenteel in gang gezet waardoor onderstaande acties gelezen kunnen worden als advies / agendapunten voor de gebiedsmanager en de gebiedsvisie

Gemeente

Majeur project

Publieks-functies compacter (leegstand herinvullen)

In een gebiedsvisie (nader op te stellen) zal specifiek ingegaan moeten worden op hoe er een compacter Centrumwaard kan worden gerealiseerd. Gedacht kan worden aan het clusteren van het boodschappen- en horeca aanbod rondom het Raadhuisplein en dat een deel van de Middenweg wordt gebruikt voor lokale niet-dagelijkse winkels. Leegstand aan de flanken zal naar niet-publieksfuncties moeten wijzigen.

Gemeente

Majeur project

Raadhuisplein levendiger maken

Het Raadhuisplein dient momenteel voornamelijk als parkeerterrein. Gezien het aantal parkeerplekken eveneens beperkt is, is het levendiger maken van het plein met o.a. terrassen een uitdaging. (uitwerken in gebiedsvisie)

Gemeente, in samenspraak met retailers en eigenaren

Majeur project

Openbaar gebied aanpakken (en groen toevoegen)

Het openbaar gebied kan een impuls gebruiken. Met name het toevoegen van groen zal het centrum een positieve impuls geven als verblijfsgebied. (uitwerken in gebiedsvisie)

Gemeente, mogelijk in samenspraak en gezamenlijke financiering met retailers en eigenaren

Majeur project

Verouderd centrum opwaarderen

Een deel van de panden die onderdeel uitmaken van Centrumwaard verdienen minimaal een facelift. (uitwerken in gebiedsvisie)

Eigenaren en retailers

Quick-win

Versstraat vernieuwen

De versstraat is een sterk punt van Centrumwaard. Deze straat is echter verouderd en voldoet niet meer aan de moderne maatstaven. Een update maakt de versstraat en het hele centrum aantrekkelijker. (uitwerken in gebiedsvisie)

Eigenaren en retailers

Majeur project

Aantal parkeerplekken uitbreiden

Het aantal parkeerplekken is beperkt. Het zoeken naar meer mogelijkheden of regulering (blauwe zone) kan zoekverkeer beperken. (uitwerken in gebiedsvisie)

Gemeente, in samenspraak met retailers en eigenaren

 

BEVELAND

ASSENKRUIS IMPACT VS INSPANNING

ACTIES

IMPACT

INSPANNING

TYPE

WAT?

BESCHRIJVING

WIE?

Majeur project

Samenwerking vergroten

Momenteel is de samenwerking tussen retailers beperkt. Door deze samenwerking te vergroten kunnen er bijvoorbeeld gezamenlijke acties afgestemd worden (Black Friday etc.).

Retailers

Majeur project

Publieks-functies compacter

In de visie op het gebied moet specifiek ingegaan worden op waar de retail zich kan concentreren en waar ruimte is voor andere bedrijvigheid.

Gemeente, eigenaren en retailers

Majeur project

Diversiteit grootschalige leisure

Beveland is een van de clusters voor grootschalige leisure. De diversiteit van het aanbod kan echter vergroot worden om aantrekkelijker te zijn.

Eigenaren en retailers

Majeur project

Uitstraling verbeteren

Net als veel andere grootschalige clusters is de uitstraling van de panden niet altijd even aantrekkelijk. Door de panden meer open te maken en goed te onderhouden is deze uitstraling beter en aantrekkelijker voor klanten.

Eigenaren en retailers

Quick-win

Fysieke samenhang vergroten (zebrapaden toevoegen)

Middels de aanleg van o.a. zebrapaden, maar ook het delen van parkeerterreinen (zoals voor de Gamma en Praxis al gedaan wordt) wordt de fysieke samenhang vergroot en daarmee de kans op combinatiebezoek.

Gemeente en retailers

Quick-win

Openbaar gebied aanpakken

Het openbaar gebied kan door o.a. het toevoegen van groen aantrekkelijker worden gemaakt

Gemeente, samen met retailers

Quick-win

Meer als één gebied profileren

Momenteel is Beveland niet één gebied. Dit komt door de beperkte fysieke samenhang, maar ook door een gezamenlijke website, een paal met aanwezige retailers bij de entree en een eenduidige signing kan dit verbeterd worden.

Retailers samen met gemeente

Quick-win

Gezamenlijke marketing

Beveland is sterk als het gaat om events als Black Friday. Door collectief te communiceren (en een gezamenlijke website) kunnen de retailers meer van elkaar profiteren

Retailers

 

WOONBOULEVARD LANGEDIJK / ZUIDERDEL

ASSENKRUIS IMPACT VS INSPANNING

ACTIES

IMPACT

INSPANNING

TYPE

WAT?

BESCHRIJVING

WIE?

Majeur project

Samenwerking vergroten

Momenteel is de samenwerking tussen retailers beperkt. Door deze samenwerking te vergroten kunnen er bijvoorbeeld gezamenlijke acties afgestemd worden.

Retailers

Majeur project

Meer samenhang creëren

Woonboulevard Langedijk wordt gekenmerkt door de grote Karwei. Op het bedrijventerrein zitten verspreid echter nog diverse andere winkels. Idealiter zijn deze op de lange termijn meer geclusterd.

Gemeente en eigenaren

Majeur project

Betere ontsluiting verkeer

De bereikbaarheid van en toegang tot de winkels is suboptimaal. Een bredere opzet van bijvoorbeeld de Middelmoot en duidelijke wegbewijzering moeten de ontsluiting duidelijker en veiliger maken.

Gemeente

Majeur project

Uitstraling verbeteren

Net als veel andere grootschalige clusters is de uitstraling van de panden niet altijd even aantrekkelijk. Door een meer open en goed onderhouden uitstraling is deze uitstraling beter en aantrekkelijker voor klanten.

Eigenaren en retailers

Quick-win

Inrichting openbaar gebied + hekken aanpassen

Het openbaar gebied kan door o.a. het toevoegen van groen aantrekkelijker worden gemaakt. Daarbij zorgen de hekken bij bijvoorbeeld de Karwei voor een onaantrekkelijke en niet gastvrije entree.

Eigenaren, gemeente en retailers

Majeur project

Positioneren als één gebied

Momenteel kan het aanbod op Woonboulevard Langedijk niet worden gezien als één gebied. Door meer gebruik te maken van elkaars kracht (door bijvoorbeeld een gezamenlijke acties) wordt het hele cluster sterker.

Retailers

 

NOORD EN ZUID SCHARWOUDE

ACTIES

IMPACT

INSPANNING

TYPE

WAT?

BESCHRIJVING

WIE?

Quick-win

Samenwerking

Het belang van samenwerking is eerder ook opgenomen in de visie op het Lint. Afgelopen jaren is dit getrokken door AOL. Er liggen kansen hier vernieuwd naar te kijken en nog meer retailers te betrekken. De samenwerking is o.a. belangrijk voor een gezamenlijk promotie, inzet op evenementen en als spreekbuis naar het gemeentelijk retailplatform.

Retailers en eigenaren

Majeur project

Inzetten op ontmoeting

Ontmoeting wordt gefaciliteerd door een aantrekkelijk aanbod. Daarnaast spelen ook bijvoorbeeld terrassen, een aantrekkelijke openbare ruimte en voldoende bankjes een rol (als rustpunt en onmoetingsplek).

Retailers en eigenaren samen met gemeente

Majeur project

Leegstand herinvullen

Voor de leegstaande units zal herinvulling gevonden moeten worden. In het hart van het cluster zijn commerciële publieksfunctie wenselijk. Leegstand aan de flanken zal naar niet-publieksfuncties moeten wijzigen. Het is van belang gezamenlijk het hart en de flanken af te bakenen.

Eigenaar in samenwerking met ondernemers en gemeente

Majeur project

Goede en veilige bereikbaarheid en voldoende parkeren

De Dorpsstraat is een smalle eenrichtingsweg. Dit maakt de bereikbaarheid minder goed en draagt niet bij een veilige verblijfsomgeving. Daarbij is het aantal en de situering van de parkeermogelijkheden beperkt. Onderzoek moet uitwijzen wat de meest gewenste uitwerking hiervoor is.

Gemeente, in samenwerking met eigenaren en retailers

Quick-win

Historische karakter versterken en benutten

Het historisch karakter kan meer benut worden. Door tevens de verbinding te maken met het water kan dit karakter versterkt worden. Het heeft een positief effect op de verblijfskwaliteit en ook de aantrekkingskracht van het cluster. Eenheid in het winkelgebied is daarbij altijd van belang, ook i.r.t. zichtbaarheid met bijv. banieren of hanging baskets.

Retailers en eigenaren, ondersteund door gemeente

Voor de overige onderdelen van de structuur, de overige ondersteunende dorps- en boodschappencentra, zijn geen individuele acties benoemd. Lokaal maatwerk is hier het devies. Daarbij is de eerder aangehaalde denklijn met de drie platforms passende Functiemix & Branchering (focus op boodschappen en de directe omgeving), Look & Feel en Communicatie & Marketing leidend. Wel zijn onderstaand nog enkele acties uitgewerkt die naast de generieke acties voor de overige dorpscentra en wijkstructuur van toepassing is.

 

GENERIEK ONDERSTEUNENDE BOODSCHAPPENCLUSTERS

ACTIES

IMPACT

INSPANNING

TYPE

WAT?

BESCHRIJVING

WIE?

Samenwerking

Aangezien het aanbod in deze ondersteunende boodschappenclusters beperkt is, is samenwerking tussen deze partijen belangrijk, en ook haalbaar. Daarnaast kunnen de clusters ook van elkaar leren en fungeren als spreekbuis naar gemeentelijk retailplatform.

Retailers en eigenaren

Inzetten op ontmoeting

De dorps- en wijkclusters zijn meer dan enkel boodschappencentra. Met name op plekken met vergrijzing rondom is het ook een plek voor ontmoeting. Dit wordt bevorderd door een aantrekkelijk cluster en door bijvoorbeeld bankjes en een koffieapparaat in de supermarkt te faciliteren.

Retailers en eigenaren, ondersteunt door gemeente

Goede bereikbaarheid

Een goede bereikbaarheid, zowel lopend, met de fiets als met de auto is belangrijk. Met name voor de dorpscentra is de autobereikbaarheid en aantal parkeerplekken door grotere afstanden belangrijk.

Gemeente, in samenspraak met eigenaren en retailers

 

3.3 PRIORITERING IN ACTIES

Wat betreft prioritering is het logisch om in alle gebieden eerst te focussen op de quick-wins die relatief weinig inspanning vergen maar wel een grote (positieve) impact hebben op het gebied.

 

Middenwaard, het stadshart van de gemeente, heeft zich in de afgelopen vijftien jaar enorm ontwikkeld door diverse moderniseringen en het toevoegen van horeca en leisure. Alhoewel een stadshart als Middenwaard nooit af is en er altijd verbeteringen mogelijk zijn is er ook al veel gebeurd. Voor de centrumgebieden Broekerveiling en Centrumwaard is de urgentie om tot actie over te gaan hoger op dit moment. Door de verdeelde eigendomssituatie in Centrumwaard is de gevraagde inzet van de gemeente daar nog groter dan voor Broekerveiling, dat in handen is van één eigenaar.

 

Voor wat betreft het in stand houden van de gewenste voorzieningenstructuur binnen de gemeente hebben de grootschalige clusters Beveland en Woonboulevard Langedijk een lagere prioriteit dan de reguliere centrumgebieden. Op de grootschalige clusters zijn de gewenste aanpassingen er vooral op gericht om voor klanten aantrekkelijkere gebieden te genereren. Ook de ondersteunende centra staan in prioritering lager dan de drie reguliere centrumgebieden.

 

BIJLAGE

 

BIJLAGE 1 DEFINITIES

Bedrijfsoppervlakte (BVO)

De bedrijfsvloeroppervlakte (BVO) is de totale vloeroppervlakte van een kantoor, winkel, bedrijf of voorziening met inbegrip van de daartoe behorende magazijnen en overige dienstruimten.

 

Dagelijkse sector

Winkels in Levensmiddelen en Persoonlijke Verzorging. Dit betreffen onder meer supermarkten, versspeciaalzaken, drogisterijen, parfumeries en apotheken.

 

Diensten

Tot de Diensten behoren den hoofdbranches Verhuur, Ambacht, Financiële instelling en Particuliere dienstverlening. Hiertoe vallen de volgende verkooppunten: Videotheek, Autoverhuur, Rijwielverhuur, Gereedschap verhuur, Verhuur Overig, Edelsmid, Schoenreparatie/Sleutels, Kapper, Tattoo/Piercing, Schoonheidsspecialist, Kledingreparatie, Stoffeerderij, Kleermaker, Pottenbakker, Electro reparatie, Drukwerk, Foto-ontwikkelen, Dierentrimsalon, Lijstenmaker, Ambacht overig, Financiële intermediair, Verzekeringswerk, Bank, Postkantoor, Bellen/Internet, Fotostudio, Makelaardij, Autowasserij, Autopoetsbedrijf, Fietsenstalling, Stomerij/Wassalon, Reisbureau, Uitzendbureau, Uitvaart, Diensten overig.

 

Koopkrachtafvloeiing

Mate waarin inwoners van een bepaald gebied hun bestedingen verrichten bij gevestigde winkels buiten dat gebied of naar online kanalen.

 

Koopkrachtbinding

Mate waarin inwoners van een bepaald gebied hun bestedingen verrichten bij winkels die in dat gebied gevestigd zijn.

 

Koopkrachttoevloeiing

Aandeel van de omzet die van bewoners komt die buiten een bepaald gebied wonen.

 

Leegstand

Een unit/verkooppunt/pand met een commerciële bestemming, zonder dat daar een functie is gevestigd. Een leegstaand pand kan in het verleden een winkel zijn geweest, maar ook een andere functie hebben gehad (zoals bijvoorbeeld een ambacht, horeca of dienstverlening). Ook bij eventuele invulling van het pand kunnen naast een winkel ook andere functies gevestigd worden.

 

Leisure

Leisure is een brede term voor verschillende commerciële functies. Door Locatus is de groep uitgesplitst naar drie branches: Horeca, Cultuur en Vermaak. Onder Cultuur valt o.a. de bibliotheek, bioscoop, museum en theater. Vermaak betreffen functies als een pretpark, bowlingbaan, sauna en zwembad.

 

Locatus

Locatus is een onafhankelijke commerciële dienstverlener die informatie verzamelt over alle winkels en consumentgerichte, dienstverlenende bedrijven. Veldwerkers bezoeken en onderzoeken jaarlijks alle winkelgebieden in de Benelux. De verzamelde gegevens, zoals (winkel)naam, winkelverkoopvloeroppervlak en branche worden geregistreerd in de database. Er wordt daarnaast ook een indeling in winkelgebieden aan gekoppeld en winkelgebieden worden geclassificeerd.

 

Marktruimte (o.b.v. distributieve berekening)

Een veelgebruikt rekeninstrument om het huidige functioneren en eventuele indicatieve markt voor detailhandel in de toekomst te kunnen duiden is de distributieve berekening. Hierin wordt het huidige gevestigde aanbod in een specifieke branche (bijvoorbeeld dagelijkse detailhandel) in een afgebakend gebied vergeleken met het landelijke gemiddelde. Daarbij wordt de gemiddelde vloerproductiviteit berekend van het in het gebied gevestigde aanbod. Het verschil tussen de gerealiseerde vloerproductiviteit en de landelijke gemiddelde vloerproductiviteit bepaalt of de desbetreffende branche boven- of ondergemiddeld functioneert. Het verschil tussen de gerealiseerde en gemiddelde vloerproductiviteit kan worden opgevat als indicatieve uitbreidingsruimte, dan wel overaanbod.

 

Niet-dagelijkse Sector (regulier)

Winkels in Mode & Luxe, Vrije Tijd en Elektronica. Dit betreffen de branches warenhuizen, kleding & mode, schoenen en lederwaren, huishoudelijke & luxe artikelen, juwelier & optiek, antiek & kunst, sport & spel, hobby, media en bruin & witgoed. Deze branches treffen we gewoonlijk aan in de centrale en ondersteunende winkelgebieden.

 

PDV (perifere detailhandelsvestigingen)/ Volumineuze detailhandel

Perifere detailhandelsvestigingen zijn winkels die vanwege hun aard en omvang over het algemeen niet in de traditionele winkelcentra (binnenstad, buurt- en wijkcentra) gevestigd kunnen worden. Het gaat hierbij over de volumineuze aard van de goederen. Deze benadering van perifere winkels is vanuit het voormalige rijksbeleid ingestoken en dus met name branchegericht. Veelvoorkomende branches zijn: auto’s, boten en caravans (ABC), bouwmarkten, tuincentra en detailhandel in woninginrichting.

 

Verblijfsgebied

Waar we in het verleden spraken over winkelgebieden, worden dit steeds meer verblijfsgebieden. De functie winkelen wordt minder belangrijk en dit biedt ruimte voor horeca en andere leisurefuncties. Een prettig verblijf staat voorop. We gaan van winkelgebieden waar transacties het hoofddoel vormden, naar verblijfsgebieden waar attractie en vermaak de belangrijkste doelen zijn.

 

Vloerproductiviteit

De vloerproductiviteit (omzet in € per m² wvo) is een veelgebruikt kengetal om het functioneren van een winkel inzichtelijk te maken.

 

Winkelvloeroppervlakte (WVO)

De winkelvloeroppervlakte betreft de winkeloppervlakte die in gebruik is voor de directe verkoop van goederen. Het betreft de voor de klant toegankelijke verkoopruimte van de winkel, oftewel de totale bedrijfsvloeroppervlakte minus eventueel kantoor-, personeels- en magazijnruimte, toiletten etc.

 

INLEIDING  

 

Langedijk en Heerhugowaard worden samen één gemeente en zullen per 1 januari 2022 bestuurlijk fuseren naar de gemeente Dijk en Waard. Heerhugowaard heeft geen lokaal detailhandels- of retailbeleid, en die van Langedijk is inmiddels (deels) verouderd. Wel is er detailhandelsbeleid voor de regio Alkmaar, opgesteld in 2017, dat nu als globaal handvat dient. Daarbij spelen er diverse ontwikkelingen in de nieuwe gemeente die vragen om afstemming en keuzes. Denk hierbij aan de (grootschalige) woningbouwontwikkelingen en de herontwikkeling van het Stationsgebied Heerhugowaard.

 

De fusiegemeente heeft behoefte aan een lokale uitwerking van de regionale visie, zowel voor detailhandel als voor aanvullende commerciële voorzieningen zoals horeca, overige leisure en diensten. Dijk en Waard hebben daarom aan Bureau Stedelijke Planning gevraagd een retailvisie op te stellen. Naast een visie tot 2025, met een doorkijk richting 2030, bevat de retailvisie ook een uitvoeringsprogramma voor de gewenste retailstructuur. Hierin is onder andere een concreet plan opgenomen die partijen aanzet tot actie.

Figuur 1 Belangrijkste winkelgebieden gemeente Dijk en waard

Bron: BRT Achtergrondkaart; Bewerking Bureau Stedelijke Planning

 

Dit document omvat de ‘context en de analyses’ ter ondersteuning aan de retailvisie voor de gemeente Dijk en Waard.

CONTEXT EN ANALYSES

1 CONTEXT: DE HUIDIGE RETAILSTRUCTUUR

 

In dit hoofdstuk wordt inzicht gegeven in het huidige draagvlak en het aanbod van Dijk en Waard, maar ook de ontwikkelingen daarin. Daarnaast komen het bestaande beleidskader en de trends en ontwikkelingen aan de orde.

1.1 DRAAGVLAK EN ONTWIKKELING VRAAG TOT 2030

HUIDIG DRAAGVLAK

 

In de gemeente Dijk en Waard wonen in totaal een kleine 85.0006 inwoners. Heerhugowaard is met bijna 57.000 inwoners de grootste kern. Binnen Langedijk zijn van noord naar zuid de kernen Oudkarspel, Noord-Scharwoude, Zuid-Scharwoude, Broek op Langedijk, Sint Pancras en Koedijk (deels) gesitueerd.

 

FIGUUR 2 GEMEENTE DIJK EN WAARD MET AANTAL INWONERS EN INKOMENSNIVEAU

Bron: BRT Achtergrondkaart: CBS Statline 2019 (inkomen 2018); Bewerking Bureau Stedelijke Planning

 

  • De gemeente is in vergelijking met Nederland iets jonger, oftewel er zijn in verhouding iets meer kinderen en minder ouderen. Dit verschilt wel tussen Heerhugowaard en de rest van de gemeente. Over het algemeen telt Langedijk relatief meer ouderen dan landelijk. Het aantal 25 tot 45 jarigen is in deze gemeente lager dan het landelijke beeld. Heerhugowaard telt juist iets meer 25 tot 45 jarigen en kinderen tot 15 jaar. Hier wonen meer jonge gezinnen dan in Langedijk en landelijk.

  • De gemeente kent ook een lager percentage inwoners met een migratieachtergrond ten opzichte van het landelijke beeld. Vooral Langedijk heeft met 5% ten opzichte van 13% landelijk, een laag aandeel niet-westerse allochtonen.

  • Daarnaast kent Langedijk een hoger welvaartsniveau dan Heerhugowaard (gelijk aan landelijk). Heerhugowaard zit met -4% juist iets onder het landelijke welvaartsniveau. Voor de gehele gemeente is dit -3% ten opzichte van de gemiddelde Nederlander.

BEVOLKINGSONTWIKKELING EN WONINGBOUW

 

Volgens de prognoses van de Provincie Noord-Holland zal het inwoneraantal van zowel Heerhugowaard als Langedijk de komende jaren stijgen. Het huidige inwonertal van ca. 84.700 zal in 2030 zijn gestegen tot ca. 89.900 inwoners. Dit is een groei van ca. 6% ten opzichte van 2019. Deze bevolkingstoename zal voor het grootste deel binnen Heerhugowaard plaatsvinden. In 2030 zal de bevolking hier toegenomen zijn tot ca. 61.300 inwoners, wat een toename betreft van 8% ten opzichte van 2019.

 

2019

2025

2030

2040

Heerhugowaard

56.700

59.800

61.300

61.500

Langedijk

28.000

28.500

28.500

28.200

Totaal

84.700

88.300

89.800

89.700

TABEL 1 BEVOLKINGSPROGNOS HEERHUGOWAARD EN LANGEDIJK 2019 - 2040

Bron: Provincie Noord-Holland, 2019

 

De bevolkingstoename in de gemeente komt voornamelijk voort uit de woningbouw. In Heerhugowaard zijn tot 2030 ca. 3.900 woningen opgenomen als harde plannen. De woningbouw zal voornamelijk plaatsvinden aan de oostkant van Heerhugowaard in De Draai, waar bijna 1.600 woningen gebouwd worden. Daarnaast is aan de zuidkant van Heerhugowaard het nieuwbouwproject Stad van de Zon goed voor ruim 400 woningen. Hoewel de bevolking in Langedijk tot 2030 met slechts 2% zal groeien neemt het aantal woningen fors meer toe, met 8% tot 2030. Het grootste woningbouwproject vindt plaats aan de westkant van Langedijk in Westerdel.

 

De gemeente Dijk en Waard verwacht dan ook een grotere toename in inwoners. Met het oog op de woningbouw zijn de prognoses van de provincie Noord-Holland behoudend. Zo is de verwachting van de gemeente dat er in 2030 70.486 inwoners in Heerhugowaard wonen. In Langedijk zijn dit er naar verwachting 29.941. Dit is een verschil van respectievelijk +9.186 en +1.441 ten opzichte van de provinciale prognoses. In 2025 ligt het inwonertal op basis van de gemeentelijke prognose op 95.498. Dit is ruim 8% hoger dan de provinciale verwachtingen. Met name voor Heerhugowaard groeit het aantal inwoners naar verwachting dus sterker. Dit komt voornamelijk de grote woningbouwplannen in het stationsgebied en het stadshart van Heerhugowaard. In de marktruimteberekeningen hanteren we zowel de provinciale (minimum) als gemeentelijke (maximum) prognoses.

 

FIGUUR 3 GROTE WONINGBOUWONTWIKKELINGEN TOT 2030 IN DE GEMEENTE

Bron: Gemeente Dijk en Waard

1.2 HUIDIGE RETAILSTRUCTUUR EN ONTWIKKELINGEN

Het retailaanbod bestaat uit detailhandelsvestigingen, horeca en dienstverlening als de kapper en het reisbureau. In de gemeente Dijk en Waard is in totaal ca. 229.000 m² wvo aan retailmeters aanwezig. Dit is verspreid over 748 verkooppunten.

 

FIGUUR 4 AANTAL M² WVO EN VERKOOPPUNTEN PER GROEP IN DIJK EN WAARD

Bron: Locatus oktober 2019

 

  • Detailhandel. Het gros van met name de meters maar ook de verkooppunten wordt ingevuld door detailhandel, namelijk ca. 187.000 m² wvo. Dit is 82% van het totaal van de ingevulde commerciële meters binnen Dijk en Waard. Voor de verkooppunten geldt dat detailhandel een aandeel van 52% kent. Dit betekent dat de verkooppunten in de detailhandel gemiddeld groter zijn dan die in de horeca en dienstverlening.

 

FIGUUR 5 VERHOUDING VERKOOPPUNTEN PER TYPE PER GROEP IN DIJK EN WAARD

Bron: Locatus oktober 2019

 

  • Leisure. Leisure beslaat in totaal een kleine 26.000 m² wvo, verdeeld over 162 vestigingen. Daarmee is het aantal verkooppunten in leisure het kleinste ten opzichte van de andere groepen. Binnen leisure bestaan de meeste verkooppunten uit horecavestigingen. In de culturele sector zijn er slechts 11 vestigingen, waaronder twee keer bibliotheken.

  • Diensten. In de dienstverlening is een kleine 16.000 m² wvo verdeeld over 199 verkooppunten in de gemeente aanwezig. Hiermee is deze groep qua meters de kleinste. Binnen de diensten worden de meeste vestigingen ingevuld met ambachten (126 vestigingen). Hierbinnen zijn de kappers en schoonheidssalons de meest voorkomende branches (91 vestigingen).

TYPERING (WINKEL)GEBIEDEN

 

In de retailstructuur van Dijk en Waard zijn verschillende (typen) gebieden te onderscheiden. In onderstaande figuur is de winkelgebiedsindeling gehanteerd. De gemeente Heerhugowaard – Langedijk telt drie grotere maar in maat zeer verschillende reguliere winkelgebieden (Middenwaard, Broekerveiling en Centrumwaard), twee PDV-clusters (Beveland en Woonboulevard Langedijk) en nog verschillende dorpskernen. Daarnaast zijn er diverse dagelijkse clusters en solitaire supermarkten.

 

FIGUUR 6 DETAILHANDELSSTRUCTUUR DIJK EN WAARD (O.B.V. LOCATUS INDELING, FOCUS OP DETAILHANDEL)

Bron: BRT Achtergrondkaart, Locatus oktober 2019; Bewerking Bureau Stedelijke Planning

  • Middenwaard. Dit betreft het overdekte winkelgebied van Heerhugowaard met in totaal ca. 32.700 m² wvo aan retailfuncties. Middenwaard heeft een gemeentebrede en een beperkte regionale functie (grootste toevloeiing van buiten de gemeente, zie ook factsheets in Bijlage 1) en bevat het grootste aanbod Dagelijks en Mode & Luxe in de gemeente. Naast het reguliere aanbod van supermarkten huisvest het enkele grotere (inter)nationale retailers, waaronder H&M, WE en C&A. Als middelgroot centrum onder de rook van Alkmaar ondervindt dit winkelgebied concurrentie van de binnenstad van Alkmaar, waar dergelijke (inter)nationale retailers ook gevestigd zijn. Door de combinatie met theater Cool, een horecaplein en het stadhuis met de bibliotheek heeft Middenwaard wel een meer diverse functie dan alleen winkelcentrum.

  • Broekerveiling. Broekerveiling is het centrale winkelgebied van Langedijk en kent voornamelijk aanbod in de Dagelijkse en Mode & Luxe branche. Het is een overdekt winkelcentrum, dat deels is vernieuwd. Aan de buitenzijde zijn er nieuwe commerciële units gerealiseerd. Door het wat beperktere detailhandelsaanbod van een kleine 12.000 m² wvo, heeft dit winkelgebied vooral een functie voor de inwoners van Langedijk, en daarbinnen primair voor Broek op Langedijk (zie ook Bijlage 1).

FIGUUR 7 AANBOD PER GEBIED DIJK EN WAARD

Bron: Locatus oktober 2019

 

  • Centrumwaard. Naast Middenwaard heeft Heerhugowaard ook een ondersteunend winkelgebied in het centrum van de kern. De winkels en andere retailers zijn zowel gevestigd langs de doorgaande Middenweg en het Raadhuisplein. Centrumwaard is een verouderd en een wat versnipperd winkelgebied met veel dagelijks aanbod en verschillende zelfstandige ondernemers. In totaal is het winkelgebied met ruim 17.000 m² wvo qua maat het tweede reguliere winkelgebied binnen de gemeenten.

  • Woonboulevard Langedijk (of Zuiderdel ). Is een gemengd bedrijventerrein binnen Langedijk, gelegen op korte afstand van Broekerveiling. Met name aan de Middelmoot zijn diverse grootschalige winkels gesitueerd. Het aanbod bestaat voornamelijk uit een grote vestiging van Karwei als trekker, met Woonrijk en enkele andere woonwinkels rondom.

  • Beveland. Is eveneens een gemengd bedrijventerrein met diverse retailers. Beveland ligt in Heerhugowaard tussen de N242 en Westtangent in. Er is hier een ruim grootschalig PDV en GDV aanbod gevestigd, zoals de Media Markt, Gamma en Beter Bed. Naast detailhandel is er ook een ruim leisure aanbod op Beveland. Zo zijn er drie springattracties (Jumpsquare, Jumpcity en Freestyle motion), diverse sportscholen en een McDonalds. Het aanbod ligt versnipperd over het gebied waardoor directe combinatiebezoeken worden bemoeilijkt.

 

FIGUUR 8 AANBOD PERIFERE CLUSTERS BEVELAND EN WOONBOULEVARD LANGEDIJK

Bron: Locatus oktober 2019

 

  • Caravanboulevard. Naast Beveland en Woonboulevard Langedijk is er ook op de zogenaamde Caravanboulevard volumineus aanbod gevestigd. Dit bedrijventerrein Zandhorst huisvest een mix aan bedrijvigheid. Theo Stet Meubelen en Caravans en Pauw recreatie zijn hier voorbeelden van grote retailers. Om een daadwerkelijk cluster te kunnen vormen liggen de retailers te ver uit elkaar en vormt het gebied te weinig één geheel.

  • Noord- en Zuid-Scharwoude, en Sint Pancras. De Dorpsstraat in Noord-Scharwoude vormt van oudsher het hart van de kern. Er zijn diverse retailers, waarvan supermarkt Deen de drager is. De winkelstraat ligt ingesloten, er is eenrichtingsverkeer en beperkt parkeren. Op korte afstand van de Dorpsstraat ligt de Deen in Zuid-Scharwoude. Deze winkel ligt relatief solitair ten opzichte van enkele andere retailers aan de Voorburggracht. Hier zijn o.a. een bloemist, een vestiging van Expert en een kapsalon gevestigd. Het aanbod is versnipperd en vormt geen geheel. In Sint Pancras is de Dekamarkt gevestigd met o.a. een groentezaak, kapsalon en cafetaria aan de Bovenweg.

  • Ondersteunende wijk-/buurtcentra en solitaire supermarkten. Naast de clusters of dorpskernen zijn er met name in Heerhugowaard nog diverse kleinere ondersteunende centra en solitaire supermarkten. De supermarkten zijn hierin altijd de dragers en trekkers. Veelal worden ze ondersteund met enkele dagelijkse winkels (als een bakker), een cafetaria en een zorgpunt. Deze ondersteunende centra functioneren relatief goed.

FIGUUR 9 (SOLITAIRE) SUPERMARKTEN (MET KLOK MEE) OUDKARSPEL, SINT PANCRAS EN NOORD SCHARWOUDE

Bron: Bureau Stedelijke Planning

 

  • Locaties horeca en overig leisure. Anders dan winkels, waarvan het gros binnen een commercieel cluster ligt (slechts 23% van de verkooppunten behoort niet tot een cluster), zijn horeca- en leisure vestigingen in aanzienlijk grotere mate verspreid binnen de gemeenten gevestigd (42% van de verkooppunten, zie ook Bijlage 4). Zo is bijvoorbeeld voor horeca 40% van de meters en 36% van de verkooppunten gevestigd buiten clusters. Dit is aanzienlijk hoger dan het aandeel van de twee centrumgebieden Middenwaard en Broekerveiling samen (20% van de meters en 21% van de verkooppunten in horeca is hier gesitueerd). Beveland is een locatie waar veel ‘ontspanning’ aanwezig is. Overig leisure is daarnaast veel buiten clusters gevestigd.

TABEL 2 AANBOD VERKOOPPUNTEN ONDERDEEL RETAILCLUSTER

Bron: Locatus 2019

 

  • Locaties diensten. Voor diensten geldt in nog grotere mate dat zij buiten de traditionele winkelstructuur gevestigd zijn. Maar liefst 60% van de meters en 52% van de verkooppunten is verspreid gevestigd. Dit geldt voor alle hoofdbranches onder diensten, dus zowel voor verhuur, ambacht, financiële en particuliere dienstverlening. Daarnaast valt het aantal vestigingen in Centrumwaard op. Hier zijn 28 diensten gevestigd, waarvan twaalf kappers en vier schoonheidssalons.

KOOPORIËNTATIES DETAILHANDEL

 

De gemeente Dijk en Waard heeft drie reguliere winkelgebieden die in meer en mindere mate met elkaar concurreren. Er is echter ook aanbod buiten de gemeente dat aan de inwoners van de gemeente trekt. In 2018 is er een koopstromenonderzoek verricht voor detailhandel binnen de Randstad. Op basis van dit onderzoek is er inzicht in waar de bewoners van de gemeente hun aankopen doen.

 

Kooporiëntaties uitgelegd

Koopkrachtbewegingen door binding, afvloeiing en toevloeiing van koopkracht, ofwel de bestedingen door inwoners binnen en buiten een afgebakend gebied:

  • Koopkrachtafvloeiing = Mate waarin inwoners van een bepaald gebied hun bestedingen verrichten bij gevestigde winkels buiten dat gebied of naar online kanalen.

  • Koopkrachtbinding = Mate waarin inwoners van een bepaald gebied hun bestedingen verrichten bij winkels die in dat gebied gevestigd zijn.

  • Koopkrachttoevloeiing = Aandeel van de omzet die van bewoners komt die buiten een bepaald gebied wonen.

FIGUUR 10 KOOPORIËNTATIES DAGELIJKS DIJK EN WAARD

Bron: KSO 2018 (I&O Research); Bewerking Bureau Stedelijke Planning

 

  • Voor de dagelijkse sector geldt veelal een hoge binding aan de eigen gemeente. Dit is ook het geval in Dijk en Waard. Voor deze gemeente ligt dit op 90%. De koopkrachtbinding voor de dagelijkse sector in Heerhugowaard ligt met 92% hoger dan die van Langedijk (80%).

  • Voor de andere detailhandelsgroepen in de niet-dagelijkse sector geldt dat de winkelgebieden in de gemeente moeten concurreren met binnensteden van een hogere orde. Denk hierbij met name aan Alkmaar, maar ook Haarlem vormt een concurrent (bijvoorbeeld: 11% van de bestedingen in de niet-dagelijkse sector door inwoners van Heerhugowaard gaat naar Alkmaar). Voor Langedijk geldt dat er in de niet-dagelijkse sector ook een relatief grote afvloeiing is richting Heerhugowaard (15% van de niet-dagelijkse bestedingen). De afvloeiing naar fysieke winkels buiten de gemeente is voor de inwoners van Langedijk, door het relatief beperkte niet-dagelijkse aanbod, fors groter dan de toevloeiing. Voor Heerhugowaard geldt dat de afvloeiing naar fysieke winkels buiten de gemeente ongeveer gelijk is aan de toevloeiing.

FIGUUR 11 BALANS KOOPORIËNTATIES GEMEENTE DIJK EN WAARD SAMEN

Bron: KSO 2018; verdieping I&O research

 

  • Online afvloeiing. De online afvloeiing7 voor de dagelijkse sector ligt in de Nederland gemiddeld op 3,6%. Voor Heerhugowaard is dit slechts 2,0% en voor Langedijk ligt deze gelijk aan landelijk. Voor de niet-dagelijkse sector geldt eveneens dat de online afvloeiing lager ligt dan landelijk. De gemiddelde afvloeiing van de totale gemeente is 22%, terwijl deze landelijk op 24,1% ligt. Gemiddeld ligt ook hier de online afvloeiing vanuit Langedijk hoger dan die in Heerhugowaard (respectievelijk 23,2% en 21,7%).

FIGUUR 12 AFVLOEIING ONLINE GEMEENTE EN PER DEELGEBIED (VOORMALIGE GEMEENTEN)

Bron: KSO 2018. Verdieping I&O

 

ONTWIKKELING VAN HET AANBOD EN VERWACHTE ONTWIKKELINGEN

 

  • Ontwikkeling van het aanbod. Sinds 2016 is het totale detailhandelsaanbod in de gemeente Dijk en Waard met ca. 3.600 m² wvo toegenomen8 . De toename is voornamelijk in Langedijk geland, waar het totaal aantal detailhandelsmeters met 3.200 m² is gegroeid. Uit het Koopstromenonderzoek 2018 blijkt dat het aantal winkels in de dagelijkse sector in Dijk en Waard sinds 2016 licht is afgenomen. Ook het aantal winkels in de niet-dagelijkse sector is in Langedijk licht afgenomen, dit in tegenstelling tot Heerhugowaard waar dit gelijk is gebleven. Opvallend is dat in zowel Heerhugowaard als in Langedijk het aantal vierkante meters niet-dagelijkse detailhandel in 2018 is toegenomen ten opzichte van 2016.

FIGUUR 13 PLANVOORAAD BINNEN DE GEMEENTE ( HARDE EN ZACHTE PLANNEN )

Bron: Gemeente Heerhugowaard en gemeente Langedijk

 

  • Planvoorraad. In totaal is er in de gemeente Dijk en Waard ruim 14.000 m² wvo aan harde en zachte winkelplannen. Het grootste deel, bijna 13.000 m² wvo, bestaat uit harde plannen. Binnen Broekerveiling is de grootste uitbreiding mogelijk. Dit cluster zal worden vernieuwd en heeft nog een planvoorraad van ca. 3.200 m² wvo.

  • De planvoorraad De Draai betreft een dagelijks cluster aan de rand van de nieuwbouwwijk in Heerhugowaard. De ontwikkeling omvat een supermarkt van 2.000 m² wvo. De overige ontwikkelingen betreffen vooral uitbreiding van het bestaande aanbod. Zo wordt er met een herontwikkeling in het centrumgebied van Zuid-Scharwoude een supermarkt (1.290 m²) en detailhandel (340 m², niet zijnde supermarkt) gebouwd, op een locatie waar een oude bibliotheek is gesloopt. Dit is een netto toevoeging van 583 m² wvo t.o.v. het huidige aanbod op deze plek.

1.3 BELEIDSKADERS

RIJKSBELEID

 

  • Ladder voor duurzame verstedelijking. Op grond van artikel 3.1.6 lid 2 van het Besluit ruimtelijke ordening (Bro) dienen overheden nieuwe stedelijke ontwikkelingen standaard te motiveren. Per 1 juli 2017 zijn de drie treden van de Ladder losgelaten en geldt dat de toelichting bij een bestemmingsplan dat een nieuwe stedelijke ontwikkeling mogelijk maakt, een beschrijving bevat van de behoefte aan die ontwikkeling. Indien het bestemmingsplan die ontwikkeling mogelijk maakt buiten het bestaand stedelijk gebied is een motivering vereist waarom niet binnen het stedelijk gebied in die behoefte kan worden voorzien. Uit de jurisprudentie weten we dat een nieuwvestiging of uitbreiding groter dan 500 m² bvo aan de Ladder voor duurzame verstedelijking moet worden gemotiveerd.

  • Retailagenda. De Retail agenda is in 2015 gestart op initiatief van het ministerie van Economische zaken en betrokken organisaties en marktpartijen die streven naar een gezonde en toekomstige retailsector. Aanleiding voor de Retailagenda zijn de grote structurele veranderingen in de retail die de afgelopen jaren sterk zichtbaar werden met vele faillissementen en leegstand als gevolg9 . De belangrijkste thema’s waar nu op gefocust wordt zijn:

    • -

      Gemeentelijke afstemming

    • -

      Lokale transformatie

    • -

      Samen investeren

    • -

      Human Capital Agenda

    • -

      Kenniscreatie en innovatie

 

De Europese Dienstenrichtlijn

Vooral in de Buitenstad gelden allerlei beperkingen ten aanzien van branchering. Aantallen winkels, minimale en maximale maat van de winkels. Tot voor kort konden deze beperkingen worden opgelegd binnen de bestemming detailhandel met een verwijzing naar het beschermen van vitaliteit van binnensteden en centra.

 

De tussenuitspraak van de Afdeling Bestuursrechtspraak van de Raad van State d.d. 20 juni 2018 inzake branchebeperking voor het Woonplein in Appingedam werpt een ander licht op de zaak. De Afdeling stelt dat de Europese Dienstenrichtlijn van toepassing is. Brancheringsregels worden hierin niet onmogelijk gemaakt, maar het moet wel noodzakelijk zijn en op een evenredige manier gebeuren.

 

De casus Appingedam – het van toepassing zijn van de Dienstenrichtlijn – zal in ieder geval leiden tot een andere manier van a) detailhandelsonderzoek en onderbouwingen, b) het maken van detailhandelsbeleid en c) het borgen hiervan in bestemmingsplannen.

 

Bureau Stedelijke Planning heeft in samenwerking met Rho adviseurs en Locatus de “Nadere motivering branchebeperking bestemmingsplan Stad Appingedam” (december 2018) verzorgd. In de uitspraak van 24 juli 2019 in deze zaak oordeelt de Afdeling Bestuursrechtspraak dat de gemeente met dat onderzoek aannemelijk heeft gemaakt dat de brancheringsregels effectief zijn voor de situatie in Appingedam, en niet verder gaan dan nodig is om te voorkomen dat het stadscentrum minder leefbaar wordt door toenemende leegstand.

 

In oktober 2019 is door de genoemde bureaus een leidraad opgesteld: “Omgaan met de Dienstenrichtlijn in ruimtelijk detailhandelsbeleid” (i.o.v. de Retailagenda en Detailhandel Nederland, met bijdrage van de Stichting Detailhandelsfonds). In deze leidraad wordt aangegeven wanneer een bestemmingsplan in strijd is met de Dienstenrichtlijn en hoe gemeenten kunnen omgaan met de geconstateerde risico’s.

Bron: Bureau Stedelijke Planning, Rho adviseurs en Locatus.

 

PROVINCIAAL BELEID NOORD-HOLLAND

 

Het provinciale beleid van Noord-Holland is neergelegd in ‘Detailhandelsbeleid Noord-Holland 2015 – 2020’. De provincie heeft zich op het standpunt gesteld dat nieuwe detailhandelsontwikkelingen of -uitbreidingen niet mogen leiden tot ernstige verstoring en duurzame ontwrichting van de bestaande winkelstructuur in de gemeenten. De verdere ontwikkeling, en daarmee versterking, van de bestaande hoofdwinkelgebieden (de stadscentra, de grootschalige, perifere locaties, en bijzondere kleinere centra) heeft prioriteit. Ook is aangegeven dat detailhandel-ontwikkelingen groter dan 1.500 m² vloeroppervlak (buiten bestaande centra) en groter dan 5.000 m² vloeroppervlak (binnen bestaande centra) bovengemeentelijk afgestemd moeten worden.

 

Voor de kleinere centra en de voorzieningen in de wijk- en buurtcentra en de kleinere gemeenten wordt gestreefd naar een goed woon- en leefklimaat met een daarop afgestemd voorzieningenpakket. Daarnaast is er de wens om in te spelen op de dynamiek in de detailhandel. Het gaat hier bijvoorbeeld om ruimte te bieden aan innovatieve concepten. Nieuwe impulsen zijn nodig om te voorkomen dat een winkelgebied juist verpaupert omdat het te statisch is en de winkeliers daardoor onvoldoende in staat zijn in te spelen op veranderende wensen en gedrag van de consument.

REGIONALE DETAILHANDELSVISIE ALKMAAR 2025

 

De gemeente Dijk en Waard vallen binnen de regio Alkmaar. In 2017 is er voor deze regio een detailhandelsvisie geschreven. Het hoofddoel van de regionale detailhandelsvisie is het versterken van de winkelgebieden binnen de structuur. Daarom streeft de regio ernaar dat winkels zoveel mogelijk deel uitmaken van winkelgebieden. Daar versterken ze elkaar en zijn aantrekkelijke gebieden te realiseren. Dit hoofddoel uit zich in de volgende belangrijke keuzes:

  • Aangezien de marktruimte in de regio beperkt is, zullen nieuwe ontwikkelingen gericht worden ingezet om de winkelgebieden in de detailhandelsstructuur te versterken. In lijn met die gedachte wordt geen medewerking verleend aan nieuwe ontwikkelingen buiten de structuur. Om hier verder invulling aan te geven heeft de regio duidelijke keuzes en afspraken gemaakt.

  • Boven de 1.500 m² bvo worden initiatieven in elk geval regionaal afgestemd, in eerste instantie in het portefeuillehoudersoverleg en daarna in de Adviescommissie Noord-Holland Noord. Onder 1.500 m2 wordt de afweging bij de individuele gemeente gelegd, die wel wordt geacht de uitgangspunten van de detailhandelsvisie te volgen.

  • Een uitzondering voor ontwikkelingen buiten de structuur wordt gemaakt als er sprake is van een basisvoorziening voor een kleine kern. Het gaat dan om winkels voor de dagelijkse boodschappen, die een belangrijke rol spelen in het behoud van de leefbaarheid in kleine kernen. Gemeenten werken hier in principe mee aan beperkte uitbreidingen.

  • Geen brancheverruiming doelgerichte gebieden. Op de doelgerichte winkelgebieden (volumineuze clusters) blijven de bestaande branchebeperkingen van kracht.

FIGUUR 14 STROOMSCHEMA NIEUWE ONTWIKKELINGEN REGIONALE VISIE

Bron: Regionale detailhandelsvisie Alkmaar 2025

 

RETAILBELEID IN DE GEMEENTEN

Momenteel heeft de gemeente Dijk en Waard geen retailbeleid in de vorm van bijvoorbeeld een detailhandelsvisie of een recente horecavisie. In de (voormalige) gemeente Langedijk is wel in 2012 het horecabeleid opgesteld.

1.4 TRENDS EN ONTWIKKELINGEN IN HET RETAILLANDSCHAP

Detailhandel is een branche die altijd aan ontwikkelingen onderhevig is, denk momenteel bijvoorbeeld aan de toename van online en de effecten op de fysieke winkelstructuur. Echter ook voor de horeca- en dienstensector geldt dat trends en ontwikkelingen komen en gaan. In deze paragraaf behandelen we belangrijkste trends en ontwikkelingen die van invloed zijn op het retaillandschap.

 

STRUCTURELE ONTWIKKELINGEN

 

Momenteel zijn er diverse structurele ontwikkelingen die invloed (gaan) hebben op de retailstructuur. De structurele veranderingen hebben gevolgen voor alle typen retailgebieden, van de buurtcentra tot de grootste binnensteden, en van de grootschalige concentraties (woonboulevards) tot de stadsdeelcentra. Toch is het ene centrum kwetsbaarder voor de veranderingen dan het andere. Criteria die van invloed zijn op de mate van kwetsbaarheid zijn uiteenlopend van aard:

  • Demografisch. Commerciële concentraties in stedelijke gebieden in de Randstad zijn minder kwetsbaar. Deze gebieden hebben over het algemeen te maken met bevolkingsgroei en (relatieve) verjonging, die resulteert in een groeiend draagvlak voor de voorzieningen. Dit in tegenstelling tot de krimpgemeenten van Nederland, waar het draagvlak juist afneemt. Binnen de gemeente Dijk en Waard is er voor de eerste jaren sprake van een groei van de inwoners, hoewel de groei varieert per wijk en kern en de groei naar verwachting afvlakt na 2030.

FIGUUR 15 GENERIEKE ONTWIKKELINGEN DIE VAN INVLOED ZIJN OP DE RETAIL

Bron: Bureau Stedelijke Planning

 

  • Branchesamenstelling. Gebieden die een groot aandeel internetgevoelige branches kennen (mode, bruin- en witgoed, sport en spel, reisbureaus, banken) zijn gevoeliger dan gebieden die vooral gedragen worden door supermarkten, andere dagelijkse winkels, horeca en ambachtelijke diensten.

  • Omvang en functie. Grote, aantrekkelijke recreatieve retailgebieden (vaak binnensteden) met een groot verzorgingsgebied en met een grote keuze en variatie aan aanbod (ook buiten de detailhandel) en een hoge dichtheid bieden sfeer en beleving. Deze grote retailgebieden bieden meer sfeer en beleving dan de middelgrote centra en stadsdeelcentra, die zich noch functioneel, noch in termen van beleving kunnen onderscheiden, niet ten opzichte van het internet en niet ten opzichte van de grote binnensteden. Dorpscentra en boodschappenclusters doen het relatief goed, omdat deze centra klein zijn gebleven en de focus ligt op frequente boodschappen die men dichtbij huis wil doen.

FIGUUR 16 VERGRIJZING IS VAN INVLOED OP DETAILHANDEL

Bron: Bureau Stedelijke Planning

 

DE FOODSECTOR GROEIT EN WORDT DIVERSER

 

  • Food wint aan belang in de winkelstraat en -centra. Waar de niet-dagelijkse detailhandel door generieke ontwikkelingen onder druk staat, drukt de foodsector juist een steeds grotere stempel op retailgebieden, ook (of juist) in de grote stad. De bevolking identificeert zich sterk met zijn eetgedrag (“Food is the new fashion”) en met name jongeren leven sterk bij de dag. Ook de drang om buiten de deur te eten past hierbij.

FIGUUR 17 FOOD WINT AAN BELANG DOOR O.A. KOPPELING MET IDENTITEIT - VERSHOF IN BROEKERVEILING

Bron: Bureau Stedelijke Planning

 

Blurring in vorm en distributiekanalen – Jumbo-app en Picnic

Onder invloed van omni-channel breiden bestaande supermarktformules hun bezorgdiensten steeds verder uit. Jumbo heeft een app ontwikkeld waar de klant de producten die zij wil bestellen kan scannen (bijvoorbeeld direct uit de koelkast) of aanklikken in de app, waarna deze thuisbezorgd worden. Daarnaast zijn er diensten als Picnic (100% internetdienst), waar klanten online hun producten bestellen, die vervolgens de volgende dag op het gewenste tijdstip met de typerende Picnic-busjes worden thuisbezorgd. Sinds 2019 is Picnic in Dijk en Waard actief.

 

FIGUUR 18 BUSHOKJE UTRECHT TER PROMOTIE VAN JUMBO-APP

Bron: Bureau Stedelijke Planning

 

  • Supermarkten maken inhaalslag. Supermarkten profiteren van de inhaalslag die food in de winkelstraten maakt. Albert Heijn liep in de jaren negentig voorop door ook een grootstedelijke variant van de supermarkten in steden: kleiner, goed bereikbaar voor fietser en voetganger, met een assortiment dat aansloot bij de behoeften in de stad (gemak, vers, kwaliteit). Inmiddels maken de andere formules met aangepaste concepten een inhaalslag en groeit de omzet in de fysieke supermarkt nog steeds.

  • Nieuwkomers van binnen de sector komen op in de foodbranche. Aanbieders als Stach richten zich op een specifieke markt en op de consument die zich bewust is van zijn eetgewoonten en de identiteit. Daarnaast zijn er nieuwkomers vanuit de horeca. Restaurants bieden hun producten aan om thuis te consumeren (Deliveroo en Thuisbezorgd.nl).

MINDER BEHOEFTE FYSIEKE WINKELS IN DE NON-FOOD

 

  • Grote impact e-commerce. Internetwinkelen neemt inmiddels al meer dan 24% van de non-food bestedingen in (KSO 2018). Een verdere groei zal niet uitblijven en winkels moeten inspelen op de veranderende wensen van de consument en ze bedienen met een goed functionerende en overzichtelijke webshop.

Sluitingen en faillissementen zetten centra onder druk

Het detailhandelslandschap verandert. Met name de niet-dagelijkse detailhandel staat onder druk. Verschillende formules sluiten (veel van hun) vestigingen, denk recent aan Zeeman en Steps. Anderen gaan failliet. De meeste klappen vallen in het middensegment. De afgelopen jaren gingen formules als Didi, Engelen schoenen, Coolcat, Intertoys, Kijkshop, Witteveen, Charles Vögele, MS Mode, Scapino, V&D en Miss Etam failliet.

 

FIGUUR 19 GREEP UIT FAILLIETE WINKELKETENS VAN DE AFGELOPEN JAREN (DEELS OOK MET VESTIGINGEN IN HEERHUGOWAARD OF LANGEDIJK)

Bron: Bureau Stedelijke Planning (foto)

Veel retailers die wel overeind bleven konden uit de voeten met een aanzienlijk beperkter aantal vestigingen. En enkel in de grootste winkelgebieden. Dit betekent dat middelgrote centra, die te weinig onderscheidend zijn, het lastig hebben. Ze bieden te weinig (uniek) aanbod en zijn te weinig relevant voor de kritische consument. Daarbij zijn deze centra vaak te groot en te complex (parkeren) voor de makkelijke boodschap. Hierdoor worden de middelgrote centra het snelst over geslagen. Met leegstand tot gevolg.

Bron: https://www.businessinsider.nl/winkel-failliet-vd-coolcat/, https://locatus.com/blog/hoe-nu-verder-met-de-middelgrote-stad/

 

  • De non-foodsector trekt zich terug in de grootste centra (met voldoende kritische massa en mogelijkheden voor exposure): Momenteel maken veel ketens een pas op de plaats en investeren zij primair in centrumgebieden.

  • Traditionele verdienmodel staat op zijn kop: tegenwoordig dienen fysieke winkels vaker als een showroom of als centrum van beleving dan als plek van transactie. Grote ketens willen aanwezig zijn in de winkelstraat om hun producten en concepten te tonen. Ze zijn zich ervan bewust dat klanten meer en meer gebruik maken van het internet als aankoopplaats.

 

FIGUUR 20 VOORBEELD WINKEL NIKE: GROTE EIGEN WINKELS MET FOCUS OP SERVICE EN BELEVING

Bron: https://news.nike.com/news/nike-miami-first-look

 

BELANG VAN HORECA EN LEISURE NEEMT TOE

 

  • Horeca is groeisector: Het aanbod en de diversiteit aan horeca is sterk groeiend. De consument besteed zijn of haar tijd graag buiten de deur en heeft daar een andere perceptie van de prijs van eten en drinken. Ook in kleinere centra en ondersteunende gebieden is horeca niet alleen het verlengstuk van een bezoek aan een winkel, maar ook andersom.

  • Vernieuwing, blurring (binnen en buiten de sector): Horeca maakt meer en meer een onderdeel uit van andere sectoren. Anderzijds is er ook binnen de sector van vervaging sprake. Horecagelegenheden mengen verschillende functies of veranderen hun concept naar tijdstip. Zo zijn er verschillende dag-horecagelegenheden die ’s nachts de tafels aan de kant zetten voor een feestje en heeft Hostel King Kong in Rotterdam tevens een openbaar toegankelijke koffiebar.

Blurring: vervagende grenzen tussen food en retail

Blurring is een fenomeen dat zeker niet als een hype mag worden weggezet. Vervagende grenzen tussen sectoren en branches is iets van alle tijden. De bekendste vorm van blurring is die tussen foodretail (supermarkt en speciaalzaak) enerzijds en foodservices (horeca) anderzijds. Voorbeelden zijn: Jumbo Foodmarkt, Dekamarkt World of Food en Stach.

 

Ook is er blurring van buiten de foodsector. Dit gebeurt op zeer uiteenlopende manieren. Van de boekhandel die ook koffie en broodjes serveert tot de doe-het-zelf winkel waar men ook kan klussen. In de gemeente Heerhugowaard is o.a. Senza Leuk & Lekker in Centrumwaard een voorbeeld. Naast ijs en koffie is binnen de zaak ook een klein assortiment aan levensmiddelen en accessoires te koop. Ook COOL in de Middenwaard is met een combinatie van theater, restaurant en het bieden van cursussen een vorm van blurring.

FIGUUR 21 BLURRING: COMBINATIE VAN VERSCHILLENDE FUNCTIES - HIER SENZA EN COOL

Bron: Bureau Stedelijke Planning

 

  • Schaalvergroting en ketenvorming: Deze ontwikkeling vindt op twee manieren plaats. Zo is er sprake van ketenvorming als succesvolle concepten verschillende vestigingen met hetzelfde concept openen (in horeca, maar ook leisure). De schaal hierin is divers, van internationaal (Starbucks) tot op een lager schaalniveau, met enkele vestigingen in het land (Loetje, Anne&Max). Daarnaast is er ook minder zichtbare ketenvorming. Succesvolle ondernemers starten vestigingen met verschillende namen en een iets afwijkende concepten.

FIGUUR 22 KETENVORMING LEISURE. VOORBEELDEN JUMPSQAURE EN BALLORIG, BEIDEN GEVESTIGD OP BEVELAND

Bron: Bureau Stedelijke Planning

 

AMBACHTELIJKE DIENSTEN GROEIEN, REST ONDER DRUK

 

  • De commerciële dienstverlening staat onder druk. Met name de sectoren die geen product leveren en/of vervaardigen en goed te vervangen zijn de online diensten hebben het moeilijk. Zo bieden banken, reisbureaus, uitzendbureaus allen in steeds grotere mate hun diensten aan via internet en verdwijnen veel fysieke vestigingen. Alleen de zeer specifieke bedrijven, die zich op een speciale markt richten, blijven overeind.

  • Wel zijn er ook diensten die steeds belangrijker zijn voor winkelgebieden. Bijvoorbeeld de ambachtelijke commerciële diensten als de kapper en schoenmaker, en maatschappelijke diensten als de tandarts en het kinderdagverblijf zijn in de toekomst idealiter steeds vaker onderdeel van een cluster. Al deze voorzieningen samen trekken allemaal potentiële klanten naar een gebied. Ze zorgen ervoor dat het ontmoetingsplekken blijven en zullen elkaar versterken.

FIGUUR 23 RETAILSHIFT VAN BEZIT NAAR GEBRUIK - SITES ALS PEERBY HELPEN HIERBIJ

Bron: Peerby

  • Verhuur via andere kanalen dan de van uit het verleden bekende plekken. Zo worden auto’s niet per definitie verhuurd meer via de autoverhuurder maar bijvoorbeeld van de buren (via SnappCar) of door reiskosten te delen door mee te rijden (BlaBlaCar). Ook voor bijvoorbeeld het huren van gereedschap verandert dit. Via Peerby kan men kijken wat de buren willen uitlenen. Enerzijds heeft dit een effect op de verkoop van deze producten, anderzijds ook op het gebruik van de traditionele verhuurdiensten als Boels en Hertz.

1.5 WAT VALT OP IN DIJK EN WAARD?

Wat is bijzonder aan het retaillandschap van Dijk en Waard, en waarin onderscheiden deze gemeente zich van andere gemeenten in Nederland?

  • De aanwezigheid van Middenwaard , het Stadshart van Heerhugowaard. Dit winkelgebied heeft zich in de afgelopen vijftien jaar positief ontwikkeld. Het overdekte winkelcentrum heeft vanaf 2017 een facelift gekregen en tegelijkertijd is het Coolplein toegevoegd met veel horeca en mogelijkheden voor evenementen. Het winkelaanbod is zeer compleet en door het toevoegen van niet-winkelfuncties wordt de functie als Stadshart bestendigd. Met de korte afstand tot de historische binnenstad van Alkmaar en de toename van de online bestedingen is Middenwaard als middelgroot centrum wel een centrum dat bovengemiddeld kwetsbaar is.

  • Groot verschil in dagelijkse aanbodstructuur tussen Dijk en Waard. De planmatige groei van Heerhugowaard is ook terug te zien in de wijk- en buurtstructuur. Afgezien van Middenwaard en Centrumwaard zijn er veel planmatig ontwikkelde buurtcentra waarbij de aanwezige supermarkt als drager fungeert en weinig aanvullend aanbod gevestigd is. Binnen Langedijk is de structuur meer historisch gegroeid en zijn de meeste voorzieningen gesitueerd langs of nabij de Dorpsstraat (lintbebouwing).

  • Twee relatief grote PDV / GDV -clusters, in zowel Langedijk als Heerhugowaard één. Hierbij is Beveland (de Woonstrip) zowel in aantal verkooppunten als totaal metrage het grootst, terwijl het aanbod binnen Woonboulevard Langedijk fors minder verkooppunten kent, maar wel relatief zeer grote winkels. De branche In en om het Huis is in beide gebieden sterk vertegenwoordigd.

  • De relatief grote (harde) planvoorraad om met name Broekerveiling uit te breiden en een nieuwe dagelijkse voorziening mogelijk te maken bij woningbouwlocatie De Draai aan de oostkant van Heerhugowaard.

2 HUIDIG EN TOEKOMSTIG FUNCTIONEREN AANBOD

 

In dit hoofdstuk wordt het huidige en naar verwachting toekomstige functioneren van het detailhandelsaanbod in de gemeente geanalyseerd. Hierin komen Dijk en Waard als geheel, maar ook de verschillen tussen de centra aan de orde.

2.1 HUIDIG FUNCTIONEREN RETAILAANBOD

In deze paragraaf is het huidig functioneren van het aanbod in de gemeente Dijk en Waard opgenomen. De focus ligt hierin op de detailhandel (door middel van o.a. dichtheden en een distributieve toets), maar ook de andere retailfuncties komen, meer kwalitatief, aan de orde. Ook de status van leegstand en succesvolle en probleemlocaties komen aan bod.

 

DICHTHEDEN DETAILHANDEL TEN OPZICHTE VAN NEDERLAND HOOG

 

Een winkeldichtheid10 geeft een indicatie van de hoeveelheid aanbod er is gevestigd in Dijk en Waard en in de gemeente als geheel, ten opzichte van het landelijk gemiddelde.

 

FIGUUR 24 DICHTHEID DETAILHANDELSBRANCHES IN M² WVO PER 1.000 INWONERS

Bron: Locatus oktober 2019 en CBS 2019

 

  • Voor de gemeente als totaal, maar ook voor deelgebieden in Dijk en Waard afzonderlijk, geldt dat de totale winkeldichtheid hoger ligt dan gemiddeld in Nederland. Vooral de winkeldichtheid van de branche In en om het Huis ligt aanzienlijk hoger dan landelijk (1.222 m² wvo per 1.000 inwoners tegen 769 m² wvo per 1.000 inwoners).

  • Alleen in de branche Mode & Luxe ligt de dichtheid voor de gemeente lager dan het landelijke niveau.

  • In de dagelijkse sector ligt deze in Langedijk nagenoeg gelijk aan landelijk, in Heerhugowaard en de gemeente als totaal ligt deze dichtheid er ook duidelijk boven.

FIGUUR 25 EEN (TE) HOGE DICHTHEID KAN BETEKENEN DAT ER TE WEINIG BESTEDINGEN ZIJN OM HET AANBOD TE LATEN FLOREREN

Bron: Bureau Stedelijke Planning

 

Een hogere dichtheid dan landelijk kan verschillende dingen betekenen. Enerzijds kan het aangeven dat het aanbod in een gebied een bovenlokale functie heeft, want er is te veel aanbod voor alleen de bewoners. Anderzijds kan het ook betekenen dat er overaanbod is. Met het oog op de toename in online bestedingen en een ook op landelijk niveau al bestaand overaanbod in diverse branches kan de gemeente voor een (ruim) overaanbod komen te staan. Het is de vraag of de te verwachten bevolkingsgroei dit gat voldoende kan vullen.

 

FUNCTIONEREN DETAILHANDELSAANBOD

Op indicatieve wijze kan het gemiddeld functioneren van het detailhandelsaanbod berekend worden middels een distributieve toets. Aan de hand van koopstromen en omzetkengetallen (gemiddelde bestedingen en vloerproductiviteit) ontstaat er een indicatie van het functioneren van het aanbod in vergelijking met het landelijk gemiddelde. Als de gemiddelde vloerproductiviteit hoger is dan landelijk, presteert het aanbod gemiddeld goed, en vice versa11 .

  • Het detailhandelsaanbod in de gemeente Dijk en Waard functioneert gemiddeld genomen relatief slecht. De vloerproductiviteit van drie van de vier branchegroepen ligt onder het landelijk gemiddelde. Vooral de vloerproductiviteit van de groep In en om het Huis ligt met -36% duidelijk lager dan het landelijk gemiddelde. Dit laatste kan mede verklaard worden door een relatief groot aanbod in de gemeente ten opzichte van een relatief laag inwoneraantal.

FIGUUR 26 HUIDIG FUNCTIONEREN DETAILHANDELSAANBOD GEMEENTE T.O.V. LANDELIJK

Bron: KSO 2018, Locatus 2019, Omzetkengetallen 2018; Bewerking: Bureau Stedelijke Planning

 

  • De supermarktorganisaties (onderdeel van de branche dagelijks) geven aan gemiddeld goed te functioneren binnen de onderliggende wijk- en dorpsstructuur (boven gemiddeld). Binnen de centrumgebieden (o.a. Middenwaard, Broekerveiling en Centrumwaard) hebben zij het relatief lastiger. Hier behalen zij niet de gewenste omzetten. Dit valt deels te verklaren door de fijnmazige onderliggende structuur zonder barrières zoals betaald parkeren of de ligging in een groter (overdekt) winkelcentrum op enige afstand van parkeren.

  • Voor Mode & Luxe geldt dat het aanbod gemiddeld iets beter functioneert dan landelijk. Hier ligt de vloerproductiviteit 14% boven het landelijk gemiddelde. Dit is ook de enige branchegroep waarin de detailhandelsdichtheid lager ligt dan landelijk.

FUNCTIONEREN HORECA, OVERIG LEISURE EN DIENSTEN AANBOD

 

Voor horeca, overig leisure en diensten is het functioneren moeilijker na te gaan dan voor detailhandel. Voor detailhandel zijn diverse kwantitatieve toetsen bruikbaar om het functioneren indicatief weer te geven. Voor de andere retailbranches zijn deze er veelal niet. Wel kunnen we aan de hand van horecadichtheden een inzicht krijgen in het functioneren van het horeca aanbod.

  • Dichtheid horeca. De gemeente Dijk en Waard kent een zeer lage dichtheid voor horecavestigingen. Zowel ten opzichte van landelijk, de provincie Noord-Holland als gemeenten met 50.000 tot 100.000 inwoners zijn de dichtheden in deze gemeente duidelijk lager. Eruit springt de lage dichtheid voor de restaurantsector. Ten opzichte van alle andere schaalniveaus ligt de dichtheid in de restaurantsector meer dan 60% lager. Dit kan betekenen dat het aanbod dat wel aanwezig is gemiddeld goed functioneert, maar kan ook betekenen dat de inwoners van Dijk en Waard veelal uitwijken naar restaurants (en andere horeca) buiten de gemeente. Met het toevoegen van kwalitatieve horeca aansluitend op de behoefte van de doelgroepen in de gemeente kan er zeker een gat worden opgevuld.

FIGUUR 27 DICHTHEID HORECABRANCHES IN DIJK EN WAARD TEN OPZICHTE VAN ANDERE DICHTHEDEN

Bron: Horeca DNA 2020 12

 

  • Kwalitatieve impuls en een diverser horeca aanbod gewenst. Het huidige horeca aanbod in de gemeente Dijk en Waard is kwantitatief onder niveau. Echter, ook kwalitatief is er een impuls gewenst. In Middenwaard bestaat het horeca aanbod met name uit ketens als Subway, La Place, Bagels & Beans en La Cubanita. Dit voldoet zeker aan een behoefte, maar een diverser aanbod met aantrekkelijke en lokale ondernemingen zou de aantrekkelijkheid vergroten. Daarbij is het belangrijk dat de horecaondernemingen zich ook richten op de jongeren in de gemeente. Door de nieuwbouw wordt deze doelgroep steeds groter, maar het ontbreekt grotendeels aan aanbod voor deze doelgroep.

  • Ook leisure -aanbod kan diverser en aantrekkelijker. Ook het leisure-aanbod dat niet tot horeca behoort blijft momenteel kwalitatief achter. De VUE bioscoop aan het COOL plein is sterk verouderd en past niet meer bij de wensen van de huidige consument. Op Beveland zijn maar liefst drie spring centra gevestigd. Dit is een goede locatie voor dergelijke voorzieningen, maar kwalitatief biedt het te weinig diversiteit voor de inwoners.

FIGUUR 28 HORECA AANBOD VOOR JONGEREN ONTBREEKT IN HEERHUGOWAARD

Bron: Noord Hollands dagblad (versie Alkmaar), zaterdag 1 februari 2020

 

  • Voorzichtig zijn met toevoeging diensten. De niet ambachtelijke diensten verdwijnen veelal uit alle retailclusters. Waar zich momenteel nog reisbureaus (zoals Zonvaart reizen in Broekerveiling) en banken (servicepunt SNS in Centrumwaard) bevinden, moeten we ons beseffen dat de kans klein is dat deze er over tien jaar nog zitten. Voor de ambachtelijke diensten blijft de vraag bestaan. Gezien de afnemende vraag naar een deel van de diensten zijn er naar verwachting voldoende meters beschikbaar indien de vraag naar ambachten door bevolkingsgroei groeit.

ANALYSE VAN DE LEEGSTAND EN LEEGSTANDSONTWIKKELING

 

  • Leegstandspercentage Heerhugowaard iets hoger dan in Langedijk. In de gemeente staat in totaal ca. 17.900 m² wvo verspreid over 44 winkels en andere verkooppunten leeg. Dit is 7% van het totaal aantal retailmeters en 6% van de verkooppunten. In Heerhugowaard staat 6% van de verkooppunten leeg en in Langedijk staat 5% van de verkooppunten leeg.

  • Leegstandsontwikkeling – de winkelleegstand nam tussen 2016 en 2018 af. In zowel Heerhugowaard als Langedijk is de leegstand in de afgelopen twee jaar afgenomen. Hiermee volgt de gemeenten de dalende leegstandstrend tussen 2016 en 2018 van de Randstad13 . Met name in Langedijk was de daling van de leegstand groot; waar in 2016 12% van de leegstaande winkelverkooppunten leegstond, stond in 2018 nog maar 4% van het aantal winkelverkooppunten leeg. Dit moet wel genuanceerd worden, aangezien leegstandspercentages altijd momentopnamen zijn. Momenteel is het waarschijnlijk dat als gevolg van de coronacrisis deze leegstand weer op loopt.

FIGUUR 29 WINKELLEEGSTAND DIJK EN WAARD

Bron: Locatus oktober 201914 , KSO Randstad 2018 (voor 2016)

 

  • Middenwaard kent van de vijf winkelgebieden in de gemeente de grootste leegstand. Ruim 4.500 m² wvo, ofwel ca. 13% van de meters in dit winkelcentrum staat leeg (o.a. diverse grotere panden). De leegstand is in de overige vier winkelgebieden ongeveer gelijk gebleven ten opzichte van 2016. PDV-cluster Woonboulevard Langedijk kent als enig winkelgebied in de gemeente geen leegstand.

FIGUUR 30 LEEGSTAND WINKELGEBIEDEN 2019 EN 2016

Bron: KSO 2016, Locatus oktober 2019; Bewerking: Bureau Stedelijke Planning

 

FIGUUR 31 LEEGSTAND: RELATIEF VEEL LEEGSTAND IN NIEUW DEEL BROEKERVEILING (LINKS) EN VOORMALIGE COOLCAT IN MIDDENWAARD (RECHTS)

Bron: Bureau Stedelijke Planning

 

FIGUUR 32 LEEGSTANDSPERCENTAGE TOTAAL M² WVO VAN DE VIJF GROOTSTE WINKELGEBIEDEN

Bron:, Locatus oktober 2019

 

SUCCES- EN PROBLEEMLOCATIES

 

Binnen de gemeente zijn er verschillen in functioneren tussen Dijk en Waard, per type winkelgebied, maar ook binnen winkelgebieden.

  • Middenwaard heeft nagenoeg één eigenaar en dit is terug te zien in uniformiteit en onderhoud. Het winkelcentrum wordt goed onderhouden en blijft in ontwikkeling. Veel bekende formules, zowel in detailhandel als horeca, zijn er gevestigd. Daarnaast is er een divers aanbod in bijvoorbeeld cultuur, maatschappelijk en wonen. Wel is de leegstand relatief hoog. Deze is niet direct zichtbaar op de A1-locaties binnen het winkelgebied, maar bijvoorbeeld op de eerste verdieping en aan de randen staan verschillende (grotere) units leeg.

  • Centrumwaard en Broekerveiling vallen onderling in dezelfde categorie. Beide centra trekken met name bewoners aan door het dagelijkse aanbod en enkele bijzondere retailers. Ze hebben beide twee supermarkten (in Centrumwaard wel op grote afstand van elkaar) en een aanvullend versspeciaalaanbod. Dit aanbod functioneert gemiddeld, maar biedt te weinig variatie en kwaliteit om het daadwerkelijk sterke dagelijkse clusters te laten zijn. Met de twee in rangorde grotere recreatieve winkelgebieden om de hoek (Middenwaard en Alkmaar) is het voor de niet-dagelijkse retailers of trekkers moeilijk om in deze winkelgebieden goed te functioneren. Daarbij zijn beide winkelgebieden qua uitstraling verouderd en zijn het langgerekte gebieden. Met name voor Centrumwaard geldt dat het aanbod aan enerzijds de Middenweg en anderzijds het Raadhuisplein ver van elkaar liggen. Voor de Broekerveiling geldt dat het een erg naar binnen gekeerd winkelcentrum is. De laatste uitbreiding rondom het marktplein heeft te maken gehad met langdurige leegstand, die slechts langzaam wordt ingevuld. Hierdoor en door de naar binnen gekeerde uitstraling van het oudere deel vindt het nieuwe commerciële aanbod aan het Broekerplein maar slecht aansluiting en staan hier diverse units leeg.

FIGUUR 33 MATE VAN WINKELPLEZIER IN GROTE BINNENSTEDEN, MIDDELGROTE CENTRA EN DORPSKERNEN

Bron: Bureau Stedelijke Planning

 

  • Voor de overige ondersteunende clusters geldt dat deze gemiddeld goed functioneren. Veelal bestaat het aanbod alleen uit een supermarkt. Soms is het aanbod aangevuld met enig ander dagelijks winkelaanbod, een snackbar en maatschappelijk aanbod. Deze supermarkten hebben gemiddeld een moderne maat en zijn met het (gratis) maaiveld parkeren aantrekkelijk voor het doen van boodschappen.

2.2 TOEKOMSTIGE MARKTRUIMTE

Door middel van een distributieve berekening (DPO) kan ook voor de toekomstige situatie een indicatieve uitspraak worden gedaan over de ontwikkelingsmogelijkheden van het detailhandelsaanbod in Dijk en Waard. Een positieve marktruimte kan veroorzaakt worden door een toenemend inwonertal, positieve ontwikkelingen van de kooporiëntaties (meer binding, minder afvloeiing, meer toevloeiing) of een (zeer) goed functionerend huidig aanbod. Ook kan er een negatieve marktruimte zijn door o.a. krimp, lagere binding, een matig functionerend aanbod of een afname van bestedingen in winkels (bijvoorbeeld door de toename van online).

 

In onderstaande paragrafen wordt het functioneren van het aanbod in de gemeente Dijk en Waard weergegeven voor de verschillende detailhandelsgroepen.

 

VERWACHTE AFNAME BESTEDINGEN IN FYSIEKE WINKELS DOOR ONLINE

 

Online bestedingen nemen nog steeds toe. Met name in de niet-dagelijkse sector spelen de webshops een grote rol. Naar verwachting heeft de verdere groei van het online marktaandeel gevolgen voor de behoefte aan fysieke winkels en winkelmeters. Immers, naarmate consumenten minder besteden in winkels, daalt de omzet en komt het functioneren onder druk te staan. Daar is bij de marktruimteberekening voor 2025 rekening mee gehouden.

 

FIGUUR 34 OMNICHANNEL: WINKEL PULL & BEAR (LINKS) EN WEBSITE ZARA (RECHTS), BEIDE VAN INDITEX

Bron: Bureau Stedelijke Planning, website Zara

 

De vraag is echter hoe groot die effecten gaan zijn. Momenteel gaat de groei van het online marktaandeel niet een-op-een ten koste van de behoefte aan fysieke winkelmeters. Online bestedingen kunnen immers bij hetzelfde (moeder)bedrijf terecht komen. En winkels dienen vaak als afhaalpunt voor online gekochte artikelen. Wel heeft de sterke groei van het online marktaandeel in bijvoorbeeld Mode en Luxe inmiddels geleid tot een aangescherpte expansiestrategie van grote modeketens; retailers als de Inditex group (o.a. Zara en Bershka) en H&M richten zich op naast verkoop via internet (nog steeds) op een gerichte uitbreiding van hun fysieke winkels.

 

Om rekening te houden met bestedingsafname in 2025 door de groei van online aankopen is bij de berekening gebruik gemaakt van een bandbreedte. In deze analyses hanteren we als uitgangspunt dat de fysieke bestedingen met maximaal 5%-punt af zullen nemen tot 2025. We berekenen daarom met een bandbreedte van een afname tussen de 0 en 5%-punt. Deze bandbreedte bestaat daarmee uit 1) een minimum indicatieve marktruimte, waarbij rekening is gehouden met bestedingsafname in fysieke winkels door de groei van online aankopen (gecombineerd met de minimale bevolkingsprognose vanuit de provincie), en 2) een maximum indicatieve marktruimte waarbij geen rekening is gehouden met bestedingsafname in fysieke winkels door groei van online aankopen (gecombineerd met de maximale bevolkingsprognose vanuit de gemeente).

 

MARKTRUIMTE 2025

 

Voor de berekening van de marktruimte in 2025 is gebruik gemaakt van distributieve berekeningen voor vier branches: ‘Dagelijks’, ‘Mode & Luxe’, ‘Vrije Tijd’ en ‘In en om het Huis’ (zie volledige berekeningen in Bijlage 3).

 

In de huidige situatie functioneert het winkelaanbod per branche verschillend. Voor de Dagelijkse sector, Vrije tijd en In en om het Huis betekent dat deze onder het landelijke gemiddelde presteren. In de toekomst kan dit door verschillende factoren zowel positief als negatief veranderen. Het aantal inwoners in de gemeente groeit tot 2025 met ca. 4% tot ca. 13% (respectievelijk provinciale en gemeentelijke prognoses). Deze groei zal in beide prognoses vooral plaats vinden in Heerhugowaard. Ondanks deze groei is er voor de gemeente een totale indicatieve negatieve marktruimte in de regio in 2025, zowel in het minimum als maximum scenario. Vooral In en om het Huis laat een sterk negatieve marktruimte zien in 2025.

 

FIGUUR 35 INDICATIEVE MARKTRUIMTE GEMEENTE 2025, MET MINIMALE EN MAXIMALE MARKTRUIMTE (RESPECTIEVELIJK PROVINCIALE PROGNOSE EN GEMEENTELIJKE PROGNOSE – EN RESPECTIEVELIJK AFNAME FYSIEKE BESTEDINGEN 5% EN 0%)

Bron: I&O Research, Locatus 2019, Bureau Stedelijke Planning

 

Tussen Dijk en Waard zijn verschillen in de marktruimte:

  • Voor de Dagelijkse sector geldt dat er zowel in Heerhugowaard als Langedijk een negatieve marktruimte is. De negatieve marktruimte is voor Heerhugowaard met -6.100 tot -2.925 m² wvo groter dan voor Langedijk (in Langedijk -1.775 tot – -850 m² wvo).

  • Mode & Luxe laat voor Langedijk een negatieve marktruimte zien, maar voor Heerhugowaard juist een positieve marktruimte. In Middenwaard is nog voldoende winkelruimte beschikbaar om deze beschikbare marktruimte te faciliteren.

  • Voor In en om het Huis hebben zowel Heerhugowaard als Langedijk een sterk negatieve marktruimte. Dit wordt voor Langedijk veroorzaakt door het relatief grote aanbod op Woonboulevard Langedijk ten opzichte van een laag inwoneraantal. Daarnaast heeft Heerhugowaard met Beveland ook relatief veel aanbod in en om het Huis. Bezien vanuit de totale gemeente is er met beide PDV-locaties een sterk overaanbod.

DE SITUATIE IN DIJK EN WAARD

 

De uitkomsten van de analyses omtrent de marktruimte kunnen worden geconfronteerd worden met de planvoorraad en plancapaciteit. Hieruit blijkt:

  • Er zijn veel meer plannen en plancapaciteit voor reguliere detailhandel (de branches Dagelijks, Mode & Luxe en Vrije Tijd), dan dat er behoefte is in 2025. Er zal daarom voorzichtig omgegaan moeten worden met het toevoegen van meters in de reguliere winkelgebieden. Daarnaast is het verstandig onwenselijke plancapaciteit (leegstaande panden waar geen detailhandel gewenst is) te transformeren naar andere functies.

  • Voor de perifere detailhandel (PDV, uitgaande van de branche In en om het Huis) geldt dat er een zeer hoge negatieve marktruimte is. Hiervoor geldt dat het toevoegen van extra meters op vooral Woonboulevard Langedijk en Beveland niet gewenst is. Naast de sterk negatieve marktruimte is er geen directe planvoorraad bekend, maar is er nog wel enige leegstand.

 

FIGUUR 36 CONFRONTATIE TOEKOMSTIGE VRAAG (MINIMUM EN MAXIMUM 2025) REGULIERE DETAILHANDEL EN AANBOD 15

Bron: Bureau Stedelijke Planning

 

 

FIGUUR 37 CONFRONTATIE TOEKOMSTIGE VRAAG (MINIMUM EN MAXIMUM 2025) PDV 16

Bron: Bureau Stedelijke Planning

 

BIJLAGE 1 FACTSHEETS PER WINKELGEBIED

 

BIJLAGE 2 DEFINITIES

Bedrijfsoppervlakte (BVO)

De bedrijfsvloeroppervlakte (BVO) is de totale vloeroppervlakte van een kantoor, winkel, bedrijf of voorziening met inbegrip van de daartoe behorende magazijnen en overige dienstruimten.

 

Dagelijkse sector

Winkels in Levensmiddelen en Persoonlijke Verzorging. Dit betreffen onder meer supermarkten, versspeciaalzaken, drogisterijen, parfumeries en apotheken.

 

Diensten

Tot de Diensten behoren den hoofdbranches Verhuur, Ambacht, Financiële instelling en Particuliere dienstverlening. Hiertoe vallen de volgende verkooppunten: Videotheek, Autoverhuur, Rijwielverhuur, Gereedschap verhuur, Verhuur Overig, Edelsmid, Schoenreparatie/Sleutels, Kapper, Tattoo/Piercing, Schoonheidsspecialist, Kledingreparatie, Stoffeerderij, Kleermaker, Pottenbakker, Electro reparatie, Drukwerk, Foto-ontwikkelen, Dierentrimsalon, Lijstenmaker, Ambacht overig, Financiële intermediair, Verzekeringswerk, Bank, Postkantoor, Bellen/Internet, Fotostudio, Makelaardij, Autowasserij, Autopoetsbedrijf, Fietsenstalling, Stomerij/Wassalon, Reisbureau, Uitzendbureau, Uitvaart, Diensten overig.

 

Koopkrachtafvloeiing

Mate waarin inwoners van een bepaald gebied hun bestedingen verrichten bij gevestigde winkels buiten dat gebied of naar online kanalen.

 

Koopkrachtbinding

Mate waarin inwoners van een bepaald gebied hun bestedingen verrichten bij winkels die in dat gebied gevestigd zijn.

 

Koopkrachttoevloeiing

Aandeel van de omzet die van bewoners komt die buiten een bepaald gebied wonen.

 

Leegstand

Een unit/verkooppunt/pand met een commerciële bestemming, zonder dat daar een functie is gevestigd. Een leegstaand pand kan in het verleden een winkel zijn geweest, maar ook een andere functie hebben gehad (zoals bijvoorbeeld een ambacht, horeca of dienstverlening). Ook bij eventuele invulling van het pand kunnen naast een winkel ook andere functies gevestigd worden.

 

Leisure

Leisure is een brede term voor verschillende commerciële functies. Door Locatus is de groep uitgesplitst naar drie branches: Horeca, Cultuur en Vermaak. Onder Cultuur valt o.a. de bibliotheek, bioscoop, museum en theater. Vermaak betreffen functies als een pretpark, bowlingbaan, sauna en zwembad.

 

Locatus

Locatus is een onafhankelijke commerciële dienstverlener die informatie verzamelt over alle winkels en consumentgerichte, dienstverlenende bedrijven. Veldwerkers bezoeken en onderzoeken jaarlijks alle winkelgebieden in de Benelux. De verzamelde gegevens, zoals (winkel)naam, winkelverkoopvloeroppervlak en branche worden geregistreerd in de database. Er wordt daarnaast ook een indeling in winkelgebieden aan gekoppeld en winkelgebieden worden geclassificeerd.

 

Marktruimte (o.b.v. distributieve berekening)

Een veelgebruikt rekeninstrument om het huidige functioneren en eventuele indicatieve markt voor detailhandel in de toekomst te kunnen duiden is de distributieve berekening. Hierin wordt het huidige gevestigde aanbod in een specifieke branche (bijvoorbeeld dagelijkse detailhandel) in een afgebakend gebied vergeleken met het landelijke gemiddelde. Daarbij wordt de gemiddelde vloerproductiviteit berekend van het in het gebied gevestigde aanbod. Het verschil tussen de gerealiseerde vloerproductiviteit en de landelijke gemiddelde vloerproductiviteit bepaalt of de desbetreffende branche boven- of ondergemiddeld functioneert. Het verschil tussen de gerealiseerde en gemiddelde vloerproductiviteit kan worden opgevat als indicatieve uitbreidingsruimte, dan wel overaanbod.

 

Niet-dagelijkse Sector (regulier)

Winkels in Mode & Luxe, Vrije Tijd en Elektronica. Dit betreffen de branches warenhuizen, kleding & mode, schoenen en lederwaren, huishoudelijke & luxe artikelen, juwelier & optiek, antiek & kunst, sport & spel, hobby, media en bruin & witgoed. Deze branches treffen we gewoonlijk aan in de centrale en ondersteunende winkelgebieden.

 

PDV (perifere detailhandelsvestigingen)/ Volumineuze detailhandel

Perifere detailhandelsvestigingen zijn winkels die vanwege hun aard en omvang over het algemeen niet in de traditionele winkelcentra (binnenstad, buurt- en wijkcentra) gevestigd kunnen worden. Het gaat hierbij over de volumineuze aard van de goederen. Deze benadering van perifere winkels is vanuit het voormalige rijksbeleid ingestoken en dus met name branchegericht. Veelvoorkomende branches zijn: auto’s, boten en caravans (ABC), bouwmarkten, tuincentra en detailhandel in woninginrichting.

 

Verblijfsgebied

Waar we in het verleden spraken over winkelgebieden, worden dit steeds meer verblijfsgebieden. De functie winkelen wordt minder belangrijk en dit biedt ruimte voor horeca en andere leisurefuncties. Een prettig verblijf staat voorop. We gaan van winkelgebieden waar transacties het hoofddoel vormden, naar verblijfsgebieden waar attractie en vermaak de belangrijkste doelen zijn.

 

Vloerproductiviteit

De vloerproductiviteit (omzet in € per m² wvo) is een veelgebruikt kengetal om het functioneren van een winkel inzichtelijk te maken.

 

Winkelvloeroppervlakte (WVO)

De winkelvloeroppervlakte betreft de winkeloppervlakte die in gebruik is voor de directe verkoop van goederen. Het betreft de voor de klant toegankelijke verkoopruimte van de winkel, oftewel de totale bedrijfsvloeroppervlakte minus eventueel kantoor-, personeels- en magazijnruimte, toiletten etc.

BIJLAGE 3 KOOPORIËNTATIES PER GEMEENTE EN DISTRIBUTIEVE TOETS

KOOPORIËNTATIES PER GEMEENTE

FIGUUR 38 KOOPSTROMEN (BINDING EN TOEVLOEIING) PER GEMEENTE

Bron: KSO 2018. Verdieping I&O

 

DISTRIBUTIEVE TOETS DIJK EN WAARD

 

Door middel van een distributieve berekening (DPO) kan zowel voor de huidige situatie als voor de toekomstige situatie een indicatieve uitspraak worden gedaan over de ontwikkelingsmogelijkheden van het detailhandelsaanbod. Kwantitatieve ontwikkelingsmogelijkheden van het aanbod kunnen worden verklaard door een te verwachten groei van het bevolkingsdraagvlak, door een bovengemiddeld functioneren van het huidige aanbod en/of door een groei in ambitie: een hogere, maar wel te verantwoorden binding en toevloeiing. Ook een combinatie hiervan kan een “driver” zijn achter de ontwikkelingsmogelijkheden. Anderzijds kan een negatieve marktruimte worden veroorzaakt door een momenteel (al) relatief matig functionerend aanbod. Dit kan veroorzaakt worden door bijvoorbeeld de toename van online bestedingen, een te groot aanbod voor de behoefte of veel afvloeiing naar elders (of een combinatie van).

 

Voor de distributieve toets maken we gebruik van de volgende kengetallen en cijfers:

  • Bevolking. In de huidige situatie wonen er 84.734 mensen in de gemeenten Dijk en Waard samen (CBS 2019, meest recente cijfers). Voor 2025 hanteren we een minimum en maximum scenario, respectievelijk de provinciale prognose en de gemeentelijke prognose. Daarmee wonen er in 2025 naar verwachting 88.300 tot 95.498 mensen in de gemeenten.

  • Bestedingscijfers. De meest recente bestedingscijfers zijn gepubliceerd in het document omzetkengetallen 2018 (INretail en Panteia). Deze cijfers zijn gebaseerd op de meest recente kennis over bestedingen per branchegroep. Voor de bestedingen in 2025 hanteren we eveneens twee scenario’s. Het maximum scenario waarin we de bestedingen in fysieke winkels constant veronderstellen (combinatie met maximale inwonersprognose) en waarvan we ervan uit gaan dat de bestedingen in fysieke winkels met 5% af nemen door de toename van online bestedingen (combinatie met minimale inwonersprognose van provincie).

 

DAGELIJKS

MODE & LUXE

VRIJE TIJD

IN EN OM HUIS

Bestedingscijfer per jaar per hoofd in €

€ 2.619

€ 831

€ 229

€ 917

Bestedingscijfer 2025 afname 5% punt (minimum)

€ 2.488

€ 789

€ 218

€ 871

Vloerproductiviteit (€ / m² per jaar)

€ 7.604

€ 2.427

€ 1.902

€ 1.377

TABEL 3 BESTEDINGSCIJFERS EN VLOERPRODUCTIVITEIT DETAILHANDELSBRANCHES

Bron: Omzetkengetallen 2018 (meest recente cijfers), INretail en Panteia

 

  • Inkomensniveau. Het inkomensniveau van de gemeente Dijk en Waard ligt ca. 3% lager dan het landelijk gemiddelde. De bestedingscijfers zullen worden gecorrigeerd naar het gemiddeld lagere inkomen dat de inwoners hebben. Voor de dagelijkse sector gebeurt dit met een prijselasticiteit van 0,25, voor de niet dagelijkse sectoren Mode & Luxe, Vrije Tijd en In en Om het huis met een prijselasticiteit van 0,5.

  • Koopstromen. Via I&O research hebben we de geaggregeerde cijfers voor de gemeente Dijk en Waard ontvangen. Deze data zijn gebaseerd op het koopstromenonderzoek Randstad 2018. Deze koofstromen zijn ook opgenomen in hoofdstuk 1.2). Doordat we gebruik maken van bestedingscijfers in fysieke winkels, moeten we de binding corrigeren voor de online afvloeiing (volgens principe: koopkrachtbinding + koopkrachtafvloeiing naar fysieke winkels buiten het verzorgingsgebied = 100% van de bestedingsstroom). We veronderstellen de koopstromen als constant voor 2025:

DAGELIJKS

MODE & LUXE

VRIJE TIJ D

IN EN OM HUIS

Koopkrachtbinding

92%

60%

73%

77%

Koopkrachtoevloeiing

10%

35%

35%

35%

TABEL 4 KOOPSTROMEN (BINDING GECORRIGEERD VOOR ONLINE AFVLOEIING)

Bron: I&O Research o.b.v. Koopstromen Randstad 2018

 

  • Vloerproductiviteit. Net als de bestedingscijfers zijn ook de meest recente cijfers voor de gemiddelde vloerproductiviteit gepubliceerd in het document omzetkengetallen. Deze zijn opgenomen in tabel 5).

  • Huidig bestaande aanbod. Dit zijn de meters zoals opgenomen zijn in Locatus.

 

PARAMETER

DAGELIJKS

MODE & LUXE

VRIJE TIJD

IN EN OM HUIS

HUIDIG

2025

HUIDIG

2025

HUIDIG

2025

HUIDIG

2025

Inwoners

84.734

88.300 – 95.498

84.734

88.300 – 95.498

84.734

88.300 – 95.498

84.734

88.300 – 95.498

Bestedingen per hoofd in €

€ 2.619

€ 2.488 - 2.619

€ 831

€ 789 - 831

€ 229

€ 218 - 229

€ 917

€ 871 - 917

Bestedingspotentieel in € mln.

€ 222

€ 220 - 250

€ 70

€ 70 – 79

€ 19

€ 19 – 22

€ 78

€ 77 – 88

Bestedingspotentieel in € mln., incl. inkomenscorrectie

€ 220

€ 218 – 248

€ 69

€ 69 - 78

€ 19

€ 19 – 22

€ 77

€ 77 – 88

Koopkrachtbinding

92%

92%

60%

60%

73%

73%

77%

77%

Gebonden bestedingen in € mln.

€ 203

–201 – 228

€ 42

€ 41 - 47

€ 14

€ 14 – 16

€ 59

€ 58 – 65

Koopkrachttoevloeiing

10%

10%

35%

35%

35%

35%

35%

35%

Omzet door toevloeiing in € mln.

€ 23

€ 22 - 25

€ 22

€ 22 - 25

€ 8

€ 7 – 8

€ 32

€ 31 – 35

Totale bestedingen in € mln.

€ 225

€ 223 - 254

€ 64

€ 63 - 72–

€ 21

€ 21 – 24

€ 91

€ 90 – 102

Gemiddelde vloerproductiviteit in € per m² wvo

€ 7.604

€ 7.604

€ 2.427

€ 2.427

€ 1.902

€ 1.902

€ 1.377

€ 1.377

Gerealiseerde vloerproductiviteit/functioneren

€ 6.062

€ 6.001 – 6.832

€ 2.821

€ 2.792 – 3.179

€ 1.463

€ 1.448 – 1.649

€ 876

€ 867 – 987

Haalbaar aanbod in m² wvo

29.609

29.313 – 33.371

26.379

26.155 – 29.730

11.286

11.173 – 12.719

65.843

65.183 – 74.207

Aanbod (Locatus)

37.141

37.141

22.699

22.699

14.675

14.675

103.549

103.549

Marktruimte in m² wvo

-7.532

-7.828 - -3.770

3.680

3.416 – 7.031

-3.389

-3.502- -1.956

-37.706

-38.366- -29.342

TABEL 5 DISTRIBUTIEVE TOETS DIJK EN WAARD

BIJLAGE 4 LOCATIES LEISURE EN DIENSTEN

FIGUUR 39 LOCATIES VERKOOPPUNTEN LEISURE

Bron: Locatus oktober 2019, d.m.v. Batchgeo

 

FIGUUR 40 LOCATIES VERKOOPPUNTEN DIENSTEN

Bron: Locatus oktober 2019, d.m.v. Batchgeo

 

 

Naar boven