Beleidsnota Omgaan met niet-gesprongen explosieven uit de Tweede Wereldoorlog

1 Inleiding: waarom een beleidsnota voor NGE?

In de Tweede Wereldoorlog hebben vele gevechtshandelingen in de gemeente Goirle plaatsgevonden. Een deel van de hierbij gebruikte munitie is niet gedetoneerd en mogelijk in de bodem achtergebleven. In de afgelopen decennia zijn bij grondroerende werkzaamheden met enige regelmaat Niet Gesprongen Explosieven (NGE) aangetroffen.

Aanleiding

Voorafgaand aan de uitvoering van grondroerende werkzaamheden is het noodzakelijk dat er inzicht is in de aanwezigheid van NGE in de bodem. De gemeente vindt het niet wenselijk dat voor ieder afzonderlijk project een historisch vooronderzoek (HVO) voor NGE en project gebonden risicoanalyse (PRA) moet worden uitgevoerd. Daarom heeft de gemeente in 2017 voor het gehele gemeentelijke grondgebied een HVO laten uitvoeren. Door het laten uitvoeren van een historisch vooronderzoek voor NGE voor de hele gemeente is inzicht ontstaan in de kans op de aanwezigheid van NGE.

Doel

In de voorliggende beleidsnota heeft de gemeente dit inzicht vertaald naar beleid. Het beleid geeft initiatiefnemers van ruimtelijke plannen en grondroerende werkzaamheden en het bevoegde gezag een handelingsperspectief voor het omgaan met NGE. Tevens biedt deze beleidsnota een kader voor het omgaan met aangetroffen stoffelijke resten van oorlogsslachtoffers.

Afbakening

Deze beleidsnota heeft betrekking op het gehele gemeentelijke grondgebied van de gemeente Goirle.

Leeswijzer

In de volgende hoofdstukken behandelen we achtereenvolgens het wettelijk kader, de basis voor het beleid, de gemaakte beleidskeuzes, de uitvoeringsmaatregelen en de werkprocessen.

2 Wettelijk kader

2.1 Wet en regelgeving

Voor niet-gesprongen explosieven (NGE) uit de Tweede Wereldoorlog gelden de volgende wettelijke kaders:

  • 1.

    Gemeentewet, artikel 172: de burgemeester is belast met de handhaving van de openbare orde. de burgemeester KAN voor het handhaven van de openbare orde of voor het beperken van eventueel gevaar bevelen of algemeen verbindende voorschriften opstellen voor de locatie(s) waar naar NGE wordt gezocht of waar een NGE is aangetroffen.

  • 2.

    Arbeidsomstandighedenwet, artikel 5: verplichting voor het doen van een risico-inventarisatie en -evaluatie.

  • 3.

    Arbeidsomstandighedenbesluit:

    • a.

      artikel 4.1.b: de zorgplicht voor de werkgever voor de gezondheid en de veiligheid van zijn werknemers.

    • b.

      artikel 4.10: bedrijven die werkzaamheden samenhangende met het opsporen van Conventionele Explosieven (CE) verrichten, zijn in het bezit van een "procescertificaat opsporen conventionele explosieven, afgegeven door de Minister of een certificerende instelling".

  • 4.

    Arbeidsomstandighedenregeling, artikel 4.17f: certificatie van opsporingsbedrijven conform het Werkveldspecifieke certificatieschema voor het systeemcertificaat opsporing conventionele explosieven, zoals opgenomen in bijlage XII van de Arboregeling.

  • 5.

    Werkveldspecifiek certificatieschema voor het systeemcertificaat opsporing conventionele explosieven (WSCS-OCE): de WSCS-OCE bevat de eisen, waaraan een bedrijf moet voldoen om gecertificeerd te kunnen worden. Het toepassingsgebied van de WSCS-OCE is verdeeld in twee deelgebieden: Opsporing (A) en Civieltechnische opsporingsproces (B). Bedrijven kunnen zich voor één of beide deelgebieden certificeren. In artikel 4.17e van de Arboregeling is met betrekking tot de certificatieplicht een zogenoemde statische verwijzing naar het WSCS-OCE opgenomen.

  • 6.

    Wet Wapens en Munitie: het is ingevolge de Wet wapens en munitie verboden wapens en munitie voorhanden te hebben, te dragen en te vervoeren. Opsporingsbedrijven die gecertificeerd zijn voor deelgebied A dienen te beschikken over een ontheffing krachtens artikel 4 van deze wet.

 

Voor de omgang met stoffelijke resten gelden de volgende wettelijke kaders:

  • 1.

    Verdragen van Geneve, artikel 4 van 1929 en artikel 17 van 1949: het bergen van stoffelijke resten uit de oorlog is een taak van de Bergings- en Identificatie Dienst van de Koninklijke Landmacht (BIDKL: vaak aangeduid als de 'Gravendienst')

  • 2.

    Wet op de Lijkbezorging, artikel 21: de burgemeester is verantwoordelijk voor lijkbezorging van onbekende personen. De burgemeester/politie roept assistentie van de BIDKL in.

  • 3.

    Burgerlijk Wetboek, boek 5, artikel 5, lid 1: bij het stuiten op een veldgraf, is het verplicht om met bekwame spoed aangifte te doen van de vondst bij de plaatselijke overheid (politie/gemeente) en eveneens de zaak in bewaring te geven aan de politie/gemeente die dit vordert. De politie/gemeente roept de BIDKL ter plaatse.

  • 4.

    Wet Wapens en munitie artikel 2 en 3: in verband met eventueel aanwezige vuurwapens, of munitie, of onderdelen, of hulpstukken daarvan kan ook de Wet wapens en munitie van toepassing zijn op de vondst van een veldgraf.

  • 5.

    Circulaire Wrakkenberging, Ministers van Defensie en Binnenlandse Zaken, 2009: bij vliegtuigbergingen geldt: 'Om de zorgvuldigheid van een berging te waarborgen en invulling te geven aan de Verdragen van Genève, en relevante overeenkomsten met de Verenigde Staten, het Gemenebest en Duitsland inzake de overdracht van stoffelijke resten, is de berging en identificatie van stoffelijke resten uit WO II bij uitsluiting voorbehouden aan de BIDKL'.

 

2.2 Taken en verantwoordelijkheden

Afhankelijk van iemands rol in het proces bij het opsporen en ruimen van explosieven gelden taken en verantwoordelijkheden.

Initiatiefnemer

Iedere persoon of organisatie die van plan is om grondverzet te plegen, bouwprojecten of infrastructurele plannen te ontwikkelen, te baggeren, et cetera, is verplicht om zich te informeren over de mogelijke aanwezigheid van NGE op het betreffende perceel. Dit geldt zowel voor gemeentelijke als voor niet-gemeentelijke projecten. Een initiatiefnemer is verantwoordelijk voor de veiligheid van zijn eigen medewerkers en personen die in zijn opdracht werkzaamheden uitvoeren.

Bevoegd gezag

De burgemeester is eindverantwoordelijk voor de openbare orde en veiligheid binnen de gemeente. Op basis van de artikelen 175 en 176 van de Gemeentewet kan de burgemeester voor het handhaven van de openbare orde of voor het beperken van eventueel gevaar bevelen of algemeen bindende voorschriften opstellen voor de locatie waar naar NGE wordt gezocht, of waar een NGE wordt geruimd.

Het college van burgemeesters en wethouders heeft de beslissingsbevoegdheid om al dan niet tot het (proactief) opsporen en ruimen van NGE uit de Tweede Wereldoorlog over te gaan.

Het college van burgmeester en wethouders kan aan de hand van de voorliggende nota een verplichting tot nader onderzoek opleggen. Deze taak kan het college mandateren aan een ambtenaar openbare orde en veiligheid (AOV) maar de gemeente Goirle heeft hier niet voor gekozen.

De gemeente als bevoegd gezag beoordeelt het projectplan op het gebied van risico’s voor de openbare orde. Dat wil zeggen: worden bij het benaderen de juiste maatregelen getroffen om de veiligheid van de omgeving te waarborgen.

Opsporen en ruimen van NGE

Indien in het kader van het nader onderzoek opsporing (detecteren en/of benaderen van NGE) dient plaats te vinden, moet hiervoor door het WSCS-OCE gecertificeerde bedrijf dat de opsporing zal verrichten een projectplan worden opgesteld. Dit projectplan dient de initiatiefnemer, afhankelijk van de scope van het project ter kennisname (detectie) of ter goedkeuring (detectie en/of benaderen) aan de gemeente voor te leggen.

De opsporing mag alleen door een WSCS-OCE gecertificeerd bedrijf worden verricht.

3 De basis voor het beleid

3.1 NGE-risicokaart

Om een beter inzicht te krijgen in de aanwezigheid van NGE voor het gehele grondgebied van de gemeente Goirle heeft de gemeente een NGE-risicokaart laten opstellen, conform de eisen uit het WSCS-OCE (DR HVO-NGE - Goirle Risicokaart versie 1.0, ReasEuro, kenmerk: RO-170200, projectnummer 72652, 28 september 2017). De NGE-risicokaart geeft een beeld van de NGE-risicogebieden naar de situatie anno 1945 (gelijk na de oorlog).

Voor deze kaart is uitgebreid historisch vooronderzoek naar de gevechtshandelingen gedaan en is op basis van feitelijk bronnenmateriaal geanalyseerd in welke gebieden sprake is van een verhoogde kans op de aanwezigheid van NGE. Uit de NGE-risicokaart blijkt dat na de Tweede Wereldoorlog voor nagenoeg het gehele gemeentelijk grondgebied sprake is van een verhoogde kans op aanwezigheid van NGE.

Door bombardementen, die gericht waren op schijnvliegveld De Kiek en vliegveld Gilze-Rijen maar hun doel misten, zijn bommen binnen gemeente Goirle terechtgekomen. Ook tijdens de opmars van de geallieerden in 1944 is hevig gevochten rond de Turnhoutsebaan. Ook is de gemeente dagenlang beschoten met artillerievuur. Hierdoor kunnen binnen de gehele gemeente NGE van geschutmunitie worden aangetroffen.

De NGE-risicokaart is opgenomen in bijlage 1.

3.2 Inventarisatiekaart

Zolang een gebied als NGE-risicogebied is aangemerkt, moet bij iedere bodemingreep een opsporingsonderzoek (detectie, eventueel gevolgd door benaderen en ruiming) worden uitgevoerd, tenzij de initiatiefnemer aan de hand van een projectgebonden risicoanalyse (PRA) kan aantonen dat het projectgebied niet meer verdacht is vanwege naoorlogse grondroeringen of dat de werkzaamheden geen invloed hebben op de mogelijk achtergebleven NGE.

Na 1945 heeft de gemeente Goirle niet stilgestaan. Gebieden zijn ontwikkeld en er hebben ruimingen van NGE plaatsgevonden. Om vast te kunnen stellen in welke bodemlagen en gebieden sprake is van een verlaagd risico op de aanwezigheid van NGE heeft een inventarisatie plaatsgevonden. Om te kunnen bepalen tot welke diepte de bodem verdacht is op het aantreffen van NGE, is als eerste stap de penetratiediepte van de NGE bepaald. Aan de hand van de informatie over de NGE, de bodemopbouw en eventueel bij de gemeente aanwezige sonderingsgegevens zijn de NGE-verdachte gebieden in verticale richting afgebakend.

Aan de hand van de onderstaande bronnen is vervolgens vastgesteld waar in de periode tussen 1945 en nu grondroeringen en ophogingen hebben plaatsgevonden:

  • 1.

    Informatie uit de BAG (Basisregistratie Adressen en Gebouwen): deze geeft inzicht in de ontwikkeling van de wijken en industrieterreinen. De informatie laat zien er sinds de Tweede Wereldoorlog uitgebreid gebouwd is in Goirle. In 1945 bestond de bebouwde kom uit de kernen van Goirle en Riel en losse bebouwing in het buitengebied. Sindsdien zijn veel woonwijken en bedrijventerreinen ontwikkeld. Ook binnen de oude kernen is veel nieuwbouw gerealiseerd.

  • 2.

    Ruimtelijke data van de gemeente over openbare wegen en openbaar groen.

  • 3.

    Informatie uit het gemeentelijk bodeminformatiesysteem (BIS) over uitgevoerde bodemsaneringen.

  • 4.

    Informatie uit ArchGIS over uitgevoerde archeologische opgravingen.

  • 5.

    Bestand met ontgrondingen waarvoor de provincie een ontgrondingsvergunning heeft verleend.

  • 6.

    De hoogtekaart op basis van het Actueel Hoogtebestand Nederland (AHN)). Hiermee is gecontroleerd of de vergunde ontgrondingen ook daadwerkelijk zijn uitgevoerd.

  • 7.

    Interviews met medewerkers van de gemeente over de wijze van bouwrijp maken van wijken en industrieterreinen.

 

Tevens is geïnventariseerd op welke locaties in het verleden spontaan NGE zijn aangetroffen bij bouwprojecten, agrarische grondroeringen, et cetera. Sinds 1971 zijn in totaal bij de EODD

169 meldingen van NGE gedaan. Deze vallen, op basis van de gegevens van de BAG, samen met de grootschalige bouwfasen van woonwijken en bedrijventerreinen. In de periodes tussen deze bouwfasen zijn slechts incidenteel NGE aangetroffen. Hierbij wordt aangetekend dat de exacte vindplaats vaak niet bekend is omdat de EODD de huispercelen van bijvoorbeeld agrarische percelen of soms zelfs het politiebureau als vindplaats heeft geregistreerd. Uit de interviews met de gemeente volgt dat bij weg- en rioolreconstructies geen NGE zijn aangetroffen.

Voorts zijn de gebieden geïnventariseerd waar al explosievenonderzoek is uitgevoerd en waar vrijgave heeft plaatsgevonden. Hier is een zogenaamd Proces Verbaal van Oplevering (PVVO) opgesteld voor het vrijgegeven gebied.

Het resultaat van de inventarisatie is vastgelegd op de Inventarisatiekaart in bijlage 2.

4 Beleidskeuzes

Op basis van de inventarisatiekaart heeft de gemeente beleid voor het omgaan met NGE geformuleerd. Bij het formuleren van het beleid voor het omgaan met NGE heeft de gemeente een afweging gemaakt tussen enerzijds het borgen van een veilige omgang met NGE en anderzijds de lastenverzwaring voortvloeiende uit de maatregelen die moeten worden getroffen om het NGE-risico te verlagen.

4.1 Risico’s van NGE

Een risico is het product van kans maal effect. Voor NGE bestaat het risico uit de kans op het aantreffen van een NGE maal de kans op een ongecontroleerde detonatie (explosie) maal de schade of letsel die dit veroorzaakt (effect).

De praktijk sinds de Tweede Wereldoorlog laat zien dat in sommige gebieden in Nederland een aanzienlijke kans bestaat op het aantreffen van NGE. De risicokaart en de daadwerkelijke vondsten laten zien dat dit ook in de gemeente Goirle het geval is, in het bijzonder in het gebied rond de vliegbasis. Een deel van deze vondsten is toe te schrijven aan opsporingswerkzaamheden die in het kader van diverse projecten hebben plaatsgevonden.

De kans op het spontaan (zonder effecten van buitenaf) detoneren van een NGE is klein. De kans op een ongecontroleerde detonatie van een NGE neemt bij ondeskundige of ongecontroleerde behandeling dusdanig toe, dat sprake is van een onaanvaardbaar risico. Het effect, de detonatie van het NGE en de schade of letsel die met de uitwerking van de detonatie gepaard kan gaan, is groot. Afhankelijk van het soort NGE, het kaliber en de (diepte-)ligging kan schade optreden tot een afstand van enkele meters tot in extreme gevallen van zelfs enkele kilometers van het detonatiepunt. De kans op detonatie bij ondeskundig/ongecontroleerd handelen en de uitwerking van een detonatie wordt in Nederland dusdanig groot gevonden, dat veiligheidsmaatregelen verplicht zijn zodra een verhoogde kans op aanwezigheid van NGE is aangetoond.

4.2 Beleidsruimte gemeente

Op de inventarisatiekaart zijn de naoorlogs geroerde, ontgraven en opgehoogde gebieden in kaart gebracht. Naoorlogse grondroeringen en ophogingen kunnen hebben geleid tot het verkleinen van de kans op het aantreffen van NGE, waardoor het risico vermindert. De aanwezigheid van NGE kan meestal echter niet volledig uitgesloten worden en daarom dient bepaald te worden of sprake is van een aanvaardbaar risico. De gemeente mag bepalen in welke gebieden en in welke mate sprake is van een vermindering van het risico tot aanvaardbaar niveau.

De gemeente heeft hierbij de volgende afwegingscriteria gebruikt:

  • 1.

    Ontgraven bodemlagen: gebieden en bodemlagen kunnen als niet-verdacht worden aangemerkt als deze na de Tweede Wereldoorlog ontgraven zijn. Hiervan kan sprake zijn bij bijvoorbeeld bodemsaneringen, zandwinningen, vijvers, het graven van bouwkuipen en kelders, etc. In deze gevallen is de verdachte bodemlaag afgegraven en afgevoerd. De ontgraven bodemlaag is vervangen door andere grond, een bouwconstructie of er is sprake van een permanent ontgraven profiel.

  • 2.

    Opgehoogde gebieden: voor terreinen die naoorlogs zijn opgehoogd, mag worden aangenomen dat het ophoogzand van elders is aangevoerd en vrij is van explosieven. Dit is een in Nederland algemeen gehanteerde en geaccepteerde aanname.

  • 3.

    Geroerde bodemlagen: In bodemlagen die aantoonbaar intensief zijn geroerd, is de kans op het aantreffen van NGE in de geroerde laag ten opzichte van de situatie ten tijde van mei 1945 verlaagd (maar niet uitgesloten). Ook dit is een in Nederland algemeen gehanteerd en geaccepteerd uitgangspunt. Dit uitgangspunt geldt niet voor agrarische grondbewerking. De kans dat bij agrarische grondbewerkingen een NGE wordt waargenomen en door tussenkomst van de politie en EODD wordt geruimd is klein.

  • 4.

    Ervaringen uit het verleden: de plaatsen waar in het verleden NGE zijn aangetroffen en de momenten waarop dit is gebeurd, geven inzicht in de trefkans op NGE bij toekomstige bodemingrepen. Ook kan de gemeente laten meewegen in hoeverre bij het reguliere grondgebruik in de afgelopen decennia spontaan NGE zijn aangetroffen. Uit analyse van de spontane vondsten van NGE is gebleken dat de vondsten een causaal verband vertonen met de perioden waarin de bouwwerkzaamheden in de betreffende gebieden zijn uitgevoerd.

 

4.3 Keuze tussen reactief en proactief beleid

Voor het opsporen van NGE kan de gemeente kiezen voor een reactief of een proactief beleid. Een reactief beleid houdt in dat NGE pas worden opgespoord en geruimd indien dit voor een ontwikkelingsproject noodzakelijk is. Met een proactief beleid wordt bedoeld dat aan de hand van de beschikbare historische gegevens en de omgevingsfactoren (potentiele risicovolle objecten of situaties) een afweging wordt gemaakt om NGE op te sporen en te ruimen zonder dat hieraan geplande grondroerende werkzaamheden ten grondslag liggen. Beide strategieën kunnen ook naast of aanvullend op elkaar worden toegepast.

Voor de gemeente Goirle is bij het opsporen van NGE een reactief beleid het uitgangspunt.

4.4 Afwegingen en keuzes voor grondroerende ingrepen

De gemeente heeft binnen de beschreven beleidsruimte afgewogen in welke gebieden en bodemlagen sprake is van een verlaagd risico en heeft op basis hiervan keuzes gemaakt voor het wel of niet uitvoeren van aanvullend NGE-onderzoek bij ontwikkelingen en grondroerende ingrepen. Er zijn hiervoor vier situaties benoemd:

  • Opstellen omgevingsbeleid;

  • Regulier grondgebruik;

  • Bodemingreep;

  • Bodemonderzoek.

 

NGE-beleidskaart

De beleidskeuzes van de gemeente zijn samengevat op de NGE-beleidskaart (zie bijlage 3). Op de

beleidskaart staan de gebieden aangegeven waar NGE-onderzoek noodzakelijk is en tot welke diepte. In sommige gebieden zijn niet alle bodemlagen verdacht en is NGE-onderzoek alleen noodzakelijk bij grondroerende activiteiten in de dieper gelegen bodemlagen. Van de NGE-beleidskaart zijn een eenvoudige versie en een versie met meer detailinformatie opgenomen.

4.4.1 Opstellen omgevingsbeleid

Bij het wijzigen of opstellen van een omgevingsvisie, een bestemmingsplan of een omgevingsplan moet informatie over onder meer de bodemgesteldheid en daarmee over de mogelijke aanwezigheid van NGE worden verzameld. De inhoud van de voorliggende nota kan, na de bestuurlijke vaststelling, direct als input voor het opstellen of wijzigen van ruimtelijk beleid worden gebruikt.

Overgang naar Omgevingswet

Het NGE-beleid uit de voorliggende nota hoeft na inwerkingtreding van de Omgevingswet inhoudelijk niet herzien te worden en is daarmee Omgevingswetproof.

De gemeente is reeds bezig met het opstellen van een omgevingsvisie en een omgevingsplan. De gemeente zal de ambities en doelen uit dit beleid in de omgevingsvisie opnemen en de regels in het omgevingsplan.

4.4.2 Regulier grondgebruik

Het reguliere grondgebruik omvat de grondroerende activiteiten die vanwege de bestemming op betreffend perceel verwacht mogen worden, zoals:

  • het bewerken van agrarische percelen (binnen de bouwvoor);

  • het werken in of herinrichten van de tuinen binnen de bouwvlakken van particuliere percelen of bedrijfsterreinen;

  • onderhoud van openbaar groen;

  • onderhoudsbaggerwerk van watergangen en –partijen.

 

Ruimtelijke ontwikkelingen, wegreconstructies, de aanleg van kabels en leidingen en nieuwbouw vallen buiten deze definitie.

De gegevens over de sinds 1971 spontaan aangetroffen NGE en de ervaring van de medewerkers van de gemeente met betrekking tot het spontaan aantreffen van NGE in de afgelopen decennia wijzen uit dat bij het reguliere grondgebruik nagenoeg nooit NGE worden aangetroffen. Het is praktisch gezien vrijwel onmogelijk om aan regulier grondgebruik aanvullende eisen te stellen met betrekking tot de opsporing van NGE. De kosten hiervan wegen niet op tegen de veiligheidswinst.

Regulier grondgebruik kan daarom zonder NGE-onderzoek worden uitgevoerd. Feitelijk wordt hiermee de situatie zoals die de afgelopen decennia aanwezig was gecontinueerd. In voorkomende gevallen volstaat het protocol “Spontaan aantreffen van NGE”, zie paragraaf 5.3.

Diepploegen en draineringen

Bij agrarische grondbewerking die qua diepte of omvang afwijkt van het reguliere grondgebruik en grondroerende werkzaamheden buiten de bouwvoor (bijvoorbeeld diepploegen of drainage) en een cyclus hebben van meer dan tien jaar is sprake van een toegenomen risico ten opzichte van het reguliere gebruik. Afhankelijk van de aard van het risicogebied waarin de werkzaamheden worden uitgevoerd kunnen hier wel aanvullende NGE-maatregelen noodzakelijk zijn. In de praktijk is het merendeel van deze werkzaamheden vergunningplichtig. Gemeente Goirle kiest ervoor om bij vergunningverlening de initiatiefnemer te informeren over de risico’s en te voorzien van het ‘protocol spontaan aantreffen NGE’. De gemeente vult op deze wijze haar zorgplicht in, de initiatiefnemer dient zelf te beoordelen of aanvullende maatregelen nodig zijn.

4.4.3 Bodemingreep in onverdachte gebieden

Onverdachte gebieden zijn de gebieden die op de NGE-risicokaart buiten de risicogebieden vallen, dus waar in de Tweede Wereldoorlog op basis van de historische informatie geen NGE terecht zijn gekomen.

Andere onverdachte gebieden zijn de vrijgegeven gebieden, dat wil zeggen gebieden waar explosievenonderzoek is uitgevoerd en de gemeente een ondertekend Proces Verbaal van Oplevering (PVVO) heeft ontvangen.

Tevens zijn gebieden waar de bodem na de Tweede Wereldoorlog dieper geroerd is dan de penetratiediepte van de NGE onverdacht.

Binnen deze onverdachte gebieden kunnen bodemingrepen zonder NGE-onderzoek worden uitgevoerd. Indien onverhoopt spontaan een NGE wordt aangetroffen, dient de vondst middels de procedure “Spontaan aantreffen NGE” te worden afgehandeld. Deze procedure is opgenomen in paragraaf 5.3. Indien meerdere NGE worden aangetroffen, is dit nieuwe informatie op basis waarvan herziening van de aanpak nodig kan zijn.

Feitelijk wordt de bestaande situatie in deze gebieden gecontinueerd. Sinds de Tweede Wereldoorlog vinden in deze gebieden werkzaamheden plaats, zonder dat aanvullende maatregelen worden getroffen.

4.4.4 Bodemingreep in verdachte gebieden

In verdachte gebieden is het risico op aanwezigheid van NGE onverminderd verhoogd. Binnen de verdachte gebieden vindt de gemeente Goirle NGE-onderzoek nodig, tenzij:

  • 1.

    De verdachte bodemlaag door eerder grondverzet volledig verwijderd is;

  • 2.

    De bodemingreep zich beperkt tot een bodemlaag die na 1945 op het oorspronkelijke maaiveld is aangebracht;

  • 3.

    De bodemingreep zich beperkt tot een bodemlaag die na 1945 aantoonbaar is geroerd;

  • 4.

    De bodemingreep kleiner is dan 100 m2. Deze uitzondering is niet van toepassing in gebieden waar afwerpmunitie aanwezig kan zijn.

  • 5.

    Voor het plaatsen van een bouwwerk geen omgevingsvergunning nodig is (vergunningsvrij bouwen).

 

Toelichting op uitzondering 3 (specifiek voor reconstructies wegen en rioleringen)

De cunetten van wegen en rioleringen zijn voorbeelden van geroerde bodemlagen mits de weg na 1945 is aangelegd of gereconstrueerd. Reconstructies van wegen en rioleringen worden vaak binnen het bestaande wegprofiel uitgevoerd maar soms is het nodig om het profiel te verbreden of te verdiepen, bijvoorbeeld als een gecombineerd riool door een gescheiden stelsel wordt vervangen, of wanneer een warmtenet moet worden aangelegd. Voor deze situaties heeft de gemeente een afweging gemaakt tussen het belang van verkleining van de risico’s door middel van aanvullend NGE-onderzoek en het belang van het voorkomen van lastenverzwaring en onnodig onderzoek. Omdat er in het verleden bij dergelijke werkzaamheden nooit NGE zijn aangetroffen, vindt de gemeente aanvullend NGE-onderzoek bij de verbreding of verdieping van de bestaande weg- en rioleringscunetten niet noodzakelijk. Indien onverhoopt spontaan een NGE wordt aangetroffen, dient de vondst middels de procedure “Spontaan aantreffen NGE” te worden afgehandeld. De uitzondering geldt niet voor de gebieden die op de risicokaart verdacht zijn op afwerpmunitie. Bij dit type munitie (vliegtuigbommen e.d.) is het risico op een gevaarlijke situatie dermate groot dat het niet wenselijk is om hier ingrepen in de bodem te doen zonder voorafgaand NGE-onderzoek.

Toelichting op de uitzonderingen 4 en 5 (kleine bodemingrepen):

De gemeente heeft een uitzondering gemaakt voor kleine bodemingrepen. Hiertoe heeft de gemeente een afweging gemaakt tussen het belang van verkleining van de risico’s door middel van aanvullend NGE-onderzoek en het belang van het voorkomen van lastenverzwaring voor burgers en bedrijven. Als aan de criteria wordt voldaan, hoeft de initiatiefnemer geen aanvullend NGE-onderzoek te doen. De motivatie voor deze keuze is dat er bij dergelijke kleine ontwikkelingen in de afgelopen decennia nagenoeg nooit een NGE-vondst is gedaan. Indien onverhoopt spontaan een NGE wordt aangetroffen, dient de vondst middels de procedure “Spontaan aantreffen NGE” te worden afgehandeld. Ook het planten van bomen en het plaatsen van ondergrondse containers valt onder deze uitzonderingsregel.

De uitzondering voor kleine bodemingrepen geldt niet voor de gebieden die op de risicokaart verdacht zijn op afwerpmunitie. Bij dit type munitie (vliegtuigbommen e.d.) is het risico op een gevaarlijke situatie dermate groot dat het niet wenselijk is om hier ingrepen in de bodem te doen zonder voorafgaand NGE-onderzoek, ook niet bij de kleine bodemingrepen. Binnen de bebouwde kom betreft dit alleen het zuidelijke gedeelte van Riel.

In de volgende tabel is voor de diverse typen gebieden aangegeven wanneer NGE-onderzoek noodzakelijk is. De maximale diepte tot waarop de bodem verdacht is op NGE (de verticale afbakening), wordt bepaald door de berekende penetratiediepte van de afgeschoten munitie.

Het NGE-onderzoek bestaat uit een locatiespecifieke beoordeling van de risico’s (projectgebonden risicoanalyse (PRA)) eventueel gevolgd door opsporing. De eisen aan het aanvullend NGE-onderzoek, de detectie en ruiming van NGE staan in hoofdstuk 6. Het aanvullend onderzoek, detectie en ruiming is voorbehouden aan gecertificeerde opsporingsinstanties.

Indien onverhoopt spontaan een NGE wordt aangetroffen, dient de vondst middels de

procedure “Spontaan aantreffen NGE” te worden afgehandeld. Deze procedure is opgenomen in

paragraaf 5.3. Indien meerdere NGE worden aangetroffen, is dit nieuwe informatie op basis waarvan herziening van de aanpak nodig kan zijn.

Zie tabel 4.1 in bijlage 5.

4.4.5 Bodemonderzoek

Voor milieukundig, geotechnisch en archeologisch (m.u.v. proefsleuvenonderzoek) bodemonderzoek geldt dat de kans op het aantreffen van NGE bijzonder klein is en de extra lastenverzwaring niet opweegt tegen de verkleining van de risico’s. Ongeacht de mate van risico van het gebied hoeft hiervoor geen aanvullend NGE-onderzoek te worden uitgevoerd, tenzij het bodemonderzoek betreft op plaatsen waar sprake kan zijn van afwerpmunitie (zie risicokaart).

Bodemonderzoek in op afwerpmunitie verdacht gebieden

Handboringen in op afwerpmunitie verdacht gebied kunnen regulier worden uitgevoerd, het personeel dat de werkzaamheden uitvoert dient echter wel op de hoogte gebracht te worden dat afwerpmunitie aanwezig kan zijn. Bij weerstand bij het boren dient de boring direct te worden gestaakt en een andere boorlocatie gezocht te worden. Bij machinaal boren dienen de risico’s per project beoordeeld te worden (PRA). In geval van geotechnisch onderzoek met een sondeerwagen kan een zogenaamde geopoint conus worden ingezet; deze is voorzien van metaaldetectie waardoor voorkomen kan worden dat metalen objecten getoucheerd worden.

4.5 Beleid voor metaaldetectie en magneetvissen

Als mensen hobbymatig door middel van metaaldetectoren en magneetvissen op zoek gaan naar metaal(resten) in de bodem en het oppervlaktewater kunnen NGE aan de oppervlakte worden gebracht. Dit leidt tot risico’s voor de direct betrokkenen en de omstanders. Omdat een verbod slecht handhaafbaar is en er relatief weinig naar metaal gezocht wordt, kiest de gemeente ervoor om metaaldetectie en magneetvissen niet te verbieden maar de bewoners periodiek te informeren over de risico’s. Communicatiemiddelen die hiervoor kunnen worden gebruikt zijn primair de website en de lokale krant. In de communicatie wijst de gemeente op het protocol “Spontaan aantreffen NGE”.

5 Werkprocessen

5.1 Voorbereiding en toetsing van een ruimtelijke ontwikkeling

In onderstaand stroomschema is het werkproces voor de voorbereiding en toetsing van een ruimtelijke ontwikkeling gepresenteerd. Dit kunnen zowel initiatieven van de gemeente als van derden zijn. De gemeente heeft de regels omtrent het omgaan met NGE in het bestemmingsplan opgenomen. Hiermee kan eenvoudig bepaald worden of er wel of geen aanvullend NGE-onderzoek nodig is.

Zie bijlage 5 voor figuur 5.1: werkproces voorbereiding en toetsing ruimtelijke ontwikkeling.

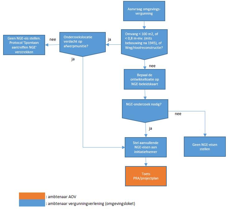
5.2 Toetsing van een omgevingsvergunning

In onderstaand stroomschema is het werkproces voor de toetsing van een omgevingsvergunning gepresenteerd.

Zie bijlage 5 voor figuur 5.2: werkproces toetsing omgevingsvergunning.

5.3 Spontaan aantreffen van NGE bij grondroerende werkzaamheden

Indien onverhoopt een NGE wordt aangetroffen wordt onderstaand “Protocol spontaan aantreffen” gevolgd:

Zie bijlage 5 voor figuur 5.3: werkproces spontaan aantreffen NGE.

De procedure “spontaan aantreffen” wordt ter beschikking gesteld aan medewerkers van de gemeente en initiatiefnemers die werkzaamheden in deze gebieden gaan uitvoeren.

5.4 Aantreffen van stoffelijke resten

Indien (vermeende) stoffelijke resten worden aangetroffen dient de volgende procedure te worden gevolgd:

Zie bijlage 5 voor figuur 5.4: werkproces aantreffen stoffelijke resten.

De procedure “aantreffen stoffelijke resten” wordt ter beschikking gesteld aan medewerkers van de gemeente en initiatiefnemers die werkzaamheden in deze gebieden gaan uitvoeren.

5.5 Handhaving en communicatie

In sommige gevallen is NGE-onderzoek nodig maar is er geen wettelijke grondslag om de verplichting af te dwingen, bijvoorbeeld bij vergunningvrije bouwwerken. Handhaven van de NGE-onderzoeksplicht is dan lastig. Aanbevolen wordt om de noodzaak voor NGE-onderzoek door middel van gerichte communicatie naar de doelgroepen (initiatiefnemers, aannemers, enz.) onder de aandacht te brengen. Bij de aanvraag voor vergunningen moet de communicatie met projectontwikkelaars en aannemers over de noodzaak van NGE-onderzoek onderdeel zijn van de behandeling van de aanvraag.

5.6 Actualiseren van NGE-beleidsnota en kaarten

Deze nota en de bijbehorende kaarten worden periodiek geactualiseerd. De actualisatie omvat:

  • het verzamelen van de meldingen van spontaan aangetroffen NGE bij de EODD;

  • het verzamelen van processen verbaal van oplevering, ook van projecten die niet in opdracht van de gemeente zijn uitgevoerd;

  • het inventariseren van de ruimtelijke ontwikkelingen en nieuwbouw;

  • het evalueren van de werkprocessen en de gemaakte beleidskeuzes;

  • het implementeren van wet- en regelgeving.

 

Als onderdeel van de actualisatie wordt het beleid geëvalueerd. Indien bijvoorbeeld meerdere NGE worden aangetroffen in gebieden met een verlaagd risico, kan dit reden zijn om de aanpak te herzien.

De actualisatie wordt uitgevoerd door de ambtenaar AOV eventueel ondersteund door een OCE-deskundige.

Termijnen

Deze nota, de inventarisatiekaart en de beleidskaart worden ten minste één maal per 5 jaar geëvalueerd en waar nodig geactualiseerd. Processen verbaal van oplevering van NGE-onderzoek worden jaarlijks, indien aanwezig, op de beleidskaart verwerkt. Veranderingen in wet- en regelgeving worden binnen de daartoe gestelde termijnen geïmplementeerd.

Vaststellingsprocedure actualisatie

Indien bij de actualisatie aanpassingen worden gedaan in het beleidskader c.q. beleidskeuzes worden herzien, dient deze nota opnieuw door de gemeenteraad te worden vastgesteld. Voor de overige aanpassingen is vaststelling door het college van burgemeester en wethouders voldoende.

6 Eisen aan NGE-onderzoek, detectie en ruiming

In tabel 4.1 in paragraaf 4.4.4 zijn de situaties aangegeven waarin aanvullend NGE-onderzoek nodig is. Paragraaf 6.1 beschrijft de eisen aan dit NGE-onderzoek. In de paragrafen 6.2 en 6.3 zijn de maatregelen omtrent detectie en ruiming van NGE opgenomen.

6.1 Projectgebonden risicoanalyse (PRA)

Op locaties waar volgens tabel 4.1 aanvullend NGE-onderzoek nodig is, moet een PRA worden uitgevoerd. De PRA heeft tot doel om de risico’s van te verwachten NGE te beoordelen in relatie tot de uit te voeren civieltechnische werkzaamheden en om indien ontoelaatbare risico’s optreden een advies te geven over de benodigde maatregelen om de risico’s te mitigeren.

De PRA bestaat standaard uit de volgende onderdelen:

  • 1.

    Vaststellen van het werkgebied;

  • 2.

    Analyse van het uitgevoerde historisch vooronderzoek;

  • 3.

    Vaststellen van de locatie specifieke omstandigheden en verticale afbakening;

  • 4.

    Identificatie van de civieltechnische werkzaamheden en de factoren van invloed op NGE;

  • 5.

    Analyse van de gevaar- en identificatie van uitwerkingsfactoren;

  • 6.

    Beoordeling van de risico’s en aanbevelingen ter mitigatie van ontoelaatbare risico’s.

 

Omdat al een gebiedsdekkend historisch vooronderzoek is uitgevoerd en deze beleidsnota is opgesteld, is bekend welke typen NGE mogelijk aanwezig zijn en in welke bodemlaag deze worden verwacht. De initiatiefnemer kan deze gegevens eenvoudig afleiden uit de NGE-risicokaart in het digitale geoinformatiesysteem van de gemeente. Dit geeft invulling aan de werkstappen 1 t/m 3.

Vervolgens dient te worden beoordeeld welke risico’s zijn verbonden aan de uitvoering van de voorgenomen werkzaamheden. Hiertoe wordt geïnventariseerd welke civieltechnische werkzaamheden binnen het verdachte gebied worden uitgevoerd (stap 4). De geïnventariseerde handelingen en het effect dat deze op achtergebleven NGE kunnen hebben worden beschreven. Revelante handelingen zijn (niet uitputtend):

  • Aanbrengen van heipalen / damwanden;

  • Ontgraven van (water-)bodem;

  • Ophogen;

  • Monstername in het kader van milieuhygiënisch, grondmechanisch of archeologisch bodemonderzoek;

  • Grondwateronttrekking;

  • Sloopwerkzaamheden inclusief het verwijderen van heipalen / damwanden.

 

De invloedsfactoren worden per handeling geïnventariseerd en geëvalueerd. Onder andere de volgende invloedsfactoren worden onderscheiden:

  • Beweging;

  • Trillingen/versnellingen in de (water-)bodem;

  • Toucheren van een NGE;

  • Blootstellen aan de buitenlucht.

 

Voor stap 5 worden de gevaarfactoren van de verwachte NGE (en gebruikte ontstekingsmiddelen) geïnventariseerd en beschreven. Denk aan: voorgespannen slagpinveer, gevoeligheid van explosieve stoffen of pyrotechnische of brandladingen. Tevens worden de eventuele bijzondere risico’s van NGE beschouwd, zoals bijvoorbeeld gevormde lading, witte fosfor en toxiciteit.

Deze beoordeling kan in stap 6 leiden tot de volgende conclusies:

  • Er is geen sprake van een verhoogd risico in relatie tot de uit te voeren werkzaamheden. Deze conclusie kan worden getrokken indien de werkzaamheden buiten de verdachte bodemlagen plaatsvinden of de werkzaamheden geen effect hebben op de mogelijk aanwezige NGE. In dat geval hoeft er geen projectplan te worden opgesteld en geen detectieonderzoek te worden uitgevoerd.

  • Er is sprake van een verhoogd risico. In dit geval moeten extra maatregelen worden getroffen om de veiligheid te waarborgen. Bij extra maatregelen gaat het erom dat eventueel aanwezige NGE voor de start van de uitvoering van de werkzaamheden worden opgespoord en verwijderd of de grondroerende werkzaamheden worden begeleid door een WSCS-OCE gecertificeerd opsporingsbedrijf. Dit bedrijf zal hiertoe conform het WSCS-OCE eerst een projectplan opstellen (zie paragraaf 6.2).

 

6.2 Opstellen projectplan

Voordat met de opsporing wordt begonnen, laat de initiatiefnemer door het gecertificeerde opsporingsbedrijf, dat de daadwerkelijke opsporing uitvoert een projectplan opstellen. Dit plan beschrijft de onderlinge relatie tussen de betrokken partijen, de planmatige voortgang, afspraken, toezicht, documentatie en procedures om de werkzaamheden op een adequate en veilige wijze uit te kunnen voeren.

Het projectplan dient aantoonbaar te worden goedgekeurd door de ambtenaar openbare veiligheid (AOV) van de gemeente Goirle. Indien de uitvoering van het project ook van invloed kan zijn op de openbare orde en publieke veiligheid in een buurgemeente, wordt door de initiatiefnemer ook aan deze gemeente om goedkeuring van het projectplan gevraagd.

Goedkeuring van het projectplan is niet vereist ingeval het project uitsluitend een detectieonderzoek bestaande uit non-realtime detectie betreft. In dit geval kan worden volstaan met een kennisgeving van de uitvoering van het project aan de gemeente. Deze kennisgeving wordt naar de ambtenaar Openbare Orde en Veiligheid gestuurd.

6.3 Uitvoeren detectieonderzoek

Detecteren omvat het vaststellen van de aanwezigheid van (mogelijke) NGE door het, met behulp van detectieapparatuur, uitvoeren van een meting en de beoordeling van de meetgegevens. Op basis van het zoekdoel, de locatiespecifieke omstandigheden en de toepasbaarheid van de verschillende detectiemethoden dient door een gecertificeerd opsporingsbedrijf per locatie een maatwerk aanpak te worden uitgewerkt voor het NGE-bodemonderzoek.

6.4 Benaderen en ruimen

Als binnen het projectgebied verstoringen zijn gedetecteerd en geïnterpreteerd die duiden op de mogelijke aanwezigheid van een NGE, is het nodig om deze te benaderen om vast te stellen of daadwerkelijk sprake is van NGE en deze, in geval het daadwerkelijk NGE betreft, te ruimen. Het is ook mogelijk om NGE achter te laten indien deze zich onder de werkdiepte bevinden. Dit dient in voorkomende gevallen tussen de initiatiefnemer en de AOV te worden afgestemd. Dit is maatwerk dat vastgelegd dient te worden in het projectplan.

Bijlage 1  

 

Bijlage 2  

 

Bijlage 3  

 

DOCVARIABLE Bijlage_vertaal \* FirstCap Bijlage SEQ Tabblad 4 Termen en definities

NGE: niet gesprongen explosieven

Opsporingsonderzoek: detectieonderzoek naar NGE eventueel gevolgd door benadering en ruiming. Voorafgaand dient een projectplan te worden opgesteld.

 

Detecteren: het vaststellen van de aanwezigheid van (mogelijke) NGE door het, met behulp van detectieapparatuur, uitvoeren van een meting en de beoordeling van de meetgegevens.

 

WSCS-OCE: werkveldspecifiek certificatieschema voor het systeemcertificaat opsporing conventionele explosieven. De WSCS-OCE bevat de eisen, waaraan een bedrijf moet voldoen om gecertificeerd te kunnen worden.

Bijlage 5 Tabellen en figuren

Tabel 4.1: NGE-onderzoek in verdachte gebieden

Activiteit

Géén NGE-onderzoek noodzakelijk

NGE-onderzoek noodzakelijk

Openbare ruimte

 

 

Vergunningsvrij bouwwerk

V

nvt

Regulier onderhoud openbaar groen (schoffelen, bollen planten, plaatsen speeltoestellen etc.)

V

nvt

Onderhoudsbaggerwerk in waterlopen en –partijen

V

nvt

Bodemingreep tot maximaal

80 cm –mv.2)

Binnen de bebouwde kom

Buiten bebouwde kom

Kleine bodemingreep (planten van bomen/struiken, plaatsen ondergrondse containers, overige kleine bodemingrepen)

Plan- of ontwikkellocatie is kleiner dan 100 m2

In gebied dat verdacht is op afwerpmunitie

 

Weg- en rioolreconstructies

(binnen de wegenlegger) 1)

V

Buiten bestaand wegcunet in gebied dat verdacht is op afwerpmunitie 1)

Aanleg of vervanging kabels en leidingen (binnen de wegenlegger)

V

Buiten bestaand wegcunet in gebied dat verdacht is op afwerpmunitie 1)

Plaatsen funderingspalen, grondwateronttrekkingen of bodemenergiesystemen (WKO’s)

V

In gebied dat verdacht is op afwerpmunitie

 

Alle overige activiteiten

nvt

V

 

Tabel 4.1 (vervolg): NGE-onderzoek in verdachte gebieden

Activiteit

Géén NGE-onderzoek noodzakelijk

NGE-onderzoek noodzakelijk

Particuliere percelen

 

 

Vergunningsvrij bouwwerk

V

nvt

Regulier agrarisch grondgebruik

V

nvt

Regulier onderhoud of herinrichting van tuinen binnen de bouwvlakken van particuliere percelen of bedrijfsterreinen.

V

nvt

Bodemingreep tot maximaal

80 cm –mv.2)

Woon- of bedrijfspercelen, bebouwd ná 1945

Woon- of bedrijfspercelen, bebouwd vóór 1945

Kleine bodemingreep (plaatsen kelders, uitbouw woningen, enz.)

Plan- of ontwikkellocatie is kleiner dan 100 m2

In gebied dat verdacht is op afwerpmunitie

Plaatsen funderingspalen, grondwateronttrekkingen of bodemenergiesystemen (WKO’s)

V

In gebied dat verdacht is op afwerpmunitie

Alle overige activiteiten

nvt

V

Bijzondere situaties

 

 

Uitgevoerde bodemsaneringen

Bodemingreep binnen profiel sanering

Bodemingreep buiten profiel sanering

Uitgevoerde archeologische opgravingen

Bodemingreep binnen profiel opgraving

Bodemingreep buiten profiel opgraving

Uitgevoerde ontgrondingen

Ontgronding dieper dan verticale afbakening NGE

Verticale afbakening dieper dan ontgronding

  • 1.

    Wegprofiel van openbare wegen inclusief de ondergrondse infrastructuur. Ook werkzaamheden buiten het aanwezige weg- of kabel-/leidingcunet, bijvoorbeeld de aanleg van een gescheiden rioleringsstelsel, kunnen zonder NGE-onderzoek worden uitgevoerd tenzij het gebied verdacht is op afwerpmunitie.

  • 2.

    In het openbare gebied binnen de bebouwde kom en op percelen die na 1945 zijn ontwikkeld, is de eerste 80 cm sinds de Tweede Wereldoorlog door bouwactiviteiten en grondroerende werkzaamheden dermate geroerd dat de kans op het aantreffen van NGE klein is.

 

 

 

 

 

 

 

 

 

 

 

 

 

 

 

 

 

 

 

 

 

Figuur 5.1: werkproces voorbereiding en toetsing ruimtelijke ontwikkeling

 

 

 

 

 

 

 

Figuur 5. 2 : werkproces toetsing omgevingsvergunning

 

 

 

 

 

 

 

 

 

 

Figuur 5. 3 : werkproces spontaan aantreffen NGE

 

 

Figuur 5.4: werkproces aantreffen stoffelijke resten

Naar boven