Evenementenbeleid 2019-2022

Inleiding

Voor u ligt het evenementenbeleid 2019-2022. Dit beleid is gebaseerd op de missie van de gemeente Urk, die luidt:

 

Wij zijn er voor de inwoners en het bedrijfsleven van Urk en we maken gebruik van de kennis, kunde en kracht van de samenleving en het maatschappelijk initiatief. We willen samenwerken, het bestuur volledig en onafhankelijk adviseren en politieke besluiten loyaal uitvoeren.

 

In onze gemeente worden jaarlijks vele evenementen georganiseerd. Iedereen die zich hiervoor inzet – organisatoren, vrijwilligers, ondernemers, hulpverleners – levert daarmee een belangrijke toeristische, economische en maatschappelijke bijdrage. De gemeente Urk wil daarom de initiatieven van bewoners en ondernemers zoveel mogelijk ondersteunen en faciliteren. Evenementen die passen binnen het karakter en de historie van Urk of die de gemeenschap versterken zijn zeer gewenst. Voor deze evenementen bestaat veel draagvlak onder de inwoners. Zo willen we Urk graag promoten op het gebied van de visserij en moedigen we evenementen aan die sport en gezondheid bevorderen.

 

Het past in de tijdsgeest dat organisatoren van evenementen eigen verantwoordelijkheid dragen en in toenemende mate zelfredzaam zijn. In de ondersteunende en faciliterende rol die de gemeente daarin vervult, willen wij inzetten op goed contact met de organisatoren. Zo kan de gemeente zich indenken dat organisatoren niet altijd zitten te wachten op administratieve handelingen. Het doorlopen van bepaalde procedures is echter wel nodig om het evenement zo veilig en ordelijk mogelijk te laten verlopen. Het is belangrijk hier duidelijk over te communiceren om het wederzijds begrip te vergroten. In dit evenementenbeleid zal daarom worden ingegaan op de procedures en de redenen waarom deze doorlopen moeten worden.

 

Het aantal evenementen en het aantal bezoekers per evenement in onze gemeente neemt ieder jaar toe. Dit is een mooie ontwikkeling, want evenementen zorgen voor vermaak, saamhorigheid en bedrijvigheid. Tegelijkertijd worden door de toename aan evenementen en bezoekers aspecten rond beheersbaarheid, het voorkomen van (geluid)overlast en de veiligheid steeds belangrijker. Het is daarom nodig om kaders te scheppen als het gaat om deze aspecten. Daarmee kan een goede balans tussen enerzijds de grote waarde van evenementen en anderzijds de mogelijke overlast en veiligheidsrisico’s worden gewaarborgd. Zo blijven evenementen een feest voor iedereen.

 

Samengevat beoogt de gemeente Urk met dit evenementenbeleid de volgende effecten:

  • duidelijkheid creëren op welke manier de gemeente evenementen faciliteert en organisatoren ondersteunt;

  • duidelijkheid creëren omtrent de regels en voorwaarden voor evenementen, zowel voor vergunningverlener, organisator als de omwonenden;

  • het veilig en ordelijk laten verlopen van evenementen.

Om deze effecten te bereiken, zal het eerste hoofdstuk van dit evenementenbeleid inzicht bieden in het vergunningsverleningsproces. Daarnaast wordt er ingegaan op de faciliteiten die de gemeente biedt. In het tweede hoofdstuk zullen evenementenlocaties worden benoemd en toegelicht. Het derde hoofdstuk biedt de overige kaders die gelden voor het organiseren van evenementen. De gestelde kaders hebben onder andere betrekking op veiligheid, geluidsnormen en het verkeer.

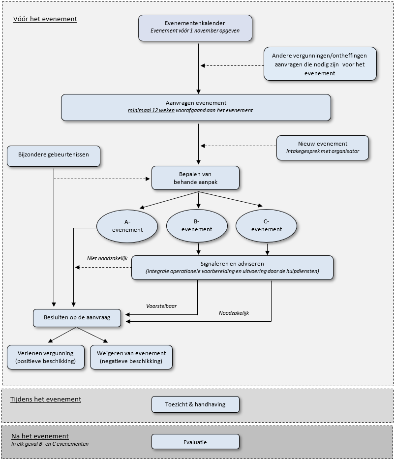
1. Vergunningverleningsproces

Voordat een evenement plaats kan vinden, is er veel wat een organisator moet regelen. Een belangrijk onderdeel van deze voorbereiding wordt gevormd door het vergunningverleningsproces. Dit proces begint al in het jaar voorafgaand aan het evenement en loopt door tot aan het einde van het evenement. In sommige gevallen vindt er ook een evaluatie achteraf plaats. Het vergunningverleningsproces zal in dit hoofdstuk stapsgewijs worden toegelicht. Aan het eind van dit hoofdstuk staan deze stappen ook nog schematisch weergegeven.

 

1.1 Evenementenkalender

Elk jaar wordt in november de evenementenkalender opgesteld. Organisatoren moeten daarom vóór 1 november doorgeven via evenementen@urk.nl welke evenementen zij in het jaar daarop willen gaan houden. Hierbij moet ten minste het volgende vermeld worden:

  • Naam organisatie

  • Naam en soort evenement

  • Datum/data en tijdsvakken van het evenement

  • Locatie van het evenement

  • Verwacht aantal bezoekers en/of deelnemers

Als er bij het opstellen van de evenementenkalender blijkt dat er teveel evenementen (bijna) gelijktijdig gepland zijn, kan de gemeente in overleg met de organisatoren besluiten om het evenement te verzetten. Zodra de evenementenkalender is opgesteld, wordt deze naar de Veiligheidsregio toegestuurd. Evenementen die later bij de gemeente worden aangemeld, kunnen geen doorgang vinden op de data die al bezet zijn. Let op: Het aanmelden voor de evenementenkalender is nog geen vergunningaanvraag.

 

Geef als organisator vóór 1 november door welk evenement u het jaar daarop wil houden, dan bent u bij het opstellen van de evenementenkalender verzekerd van de betreffende datum/data.

 

1.2 Vergunningaanvraag

Voor de vergunningaanvraag is het van belang om te weten of het evenement vergunningsplichtig of meldingsplichtig is. De criteria om dit te bepalen zijn terug te vinden in art. 2.24 van de Algemene Plaatselijke Verordening (hierna APV, bijlage 2.1).

 

1.2.1 Meldingsplichtige evenementen

Voor evenementen die meldingsplichtig zijn, geldt dat de organisator tenminste 10 werkdagen voorafgaand aan het evenement een melding moet doen bij de burgemeester. De verdere voorwaarden die in dit evenementenbeleid worden gesteld (zoals het aanmelden voor de evenementenkalender) zijn niet van toepassing op meldingsplichtige evenementen, tenzij in dit beleidsstuk anders wordt aangegeven. Daarmee worden aan meldingsplichtige evenementen relatief weinig vereisten gesteld. Op deze manier is de regeldruk voor kleine evenementen minimaal.

 

1.2.2 Vergunningsplichtige evenementen

Bij vergunningsplichtige evenementen moet de organisator een vergunning bij de gemeente aanvragen. De gemeente heeft voldoende tijd nodig om deze vergunningaanvragen zorgvuldig te kunnen behandelen. Dit heeft onder andere te maken met de beoordeling en afstemming met de hulpdiensten. Daarom is het belangrijk dat een melding of vergunningaanvraag tijdig bij de gemeente wordt ingediend. In de gemeente Urk geldt dat een vergunningaanvraag voor een evenement minimaal 12 weken van tevoren moet worden ingediend. Zonder aanvraag kan een evenement niet gehouden worden.

 

Hoe eerder een aanvraag wordt ingediend, hoe eerder u als aanvrager weet of er toestemming wordt verleend en welke voorwaarden er worden gesteld. U moet in ieder geval minimaal 12 weken voor het evenement uw aanvraag volledig hebben ingediend.

 

Een vergunningaanvraag moet daarnaast volledig zijn. Een veiligheidsplan inclusief situatietekening en constructietekeningen (indien van toepassing) maakt standaard onderdeel uit van de vergunningaanvraag (zie bijlage 1.2). De vergunningverlener kan om extra gegevens vragen als dit nodig is voor de beoordeling. De burgemeester kan besluiten een aanvraag die niet tijdig of onvolledig is ingediend, niet in behandeling te nemen.

 

Voor het aanvragen van een evenementenvergunning is een standaardformulier beschikbaar (zie bijlage 1.1). Via de website van de gemeente kan dit aanvraagformulier online ingevuld worden. Tevens zijn op deze webpagina aanvraagformulieren te vinden voor vergunningen of ontheffingen die mogelijk ook nodig zijn voor het evenement, zoals een ontheffing Drank- en Horecawet.

 

Het is belangrijk dat er per evenement één aanspreekpunt is voor gemeente en de hulpdiensten. Met nieuwe organisatoren van vergunningsplichtige evenementen, zal een intakegesprek worden gevoerd. Tijdens dit gesprek wordt aangegeven hoe de vergunningprocedure verloopt en wat de gemeente verwacht van de organisator. Natuurlijk kan er met bestaande organisatoren op hun verzoek ook een intakegesprek worden gevoerd.

 

Voor Koningsnacht en oud en nieuw wordt slechts voor één feest(tent) een vergunning verleend. Voorrang wordt verleend aan de aanvraag die als eerste volledig is ingediend. Voor evenementen die gelijktijdig gepland zijn, maar vanwege de veiligheid niet gelijktijdig kunnen worden gehouden, geldt dat jaarlijks terugkerende evenementen voorrang krijgen. Als dat geen uitkomst biedt, dan wordt er gekeken naar welke aanvraag als eerste volledig is ingediend.

 

1.2.3 Bijzondere gebeurtenissen

Soms vragen actuele, onverwachte, niet planbare gebeurtenissen om meer flexibiliteit. Denk bijvoorbeeld aan een huldiging. Dit kan een reden zijn om de procedure te verkorten en versneld een vergunning voor het evenement te verlenen. Er moet echter sprake zijn van bijzondere omstandigheden. Afhankelijk van het risicogehalte van het evenement, neemt de burgemeester nog wel vooraf contact op met de hulpdiensten.

 

1.3 Behandelaanpak

Zodra de volledige aanvraag binnen is, bekijkt de vergunningverlener onder welke behandelclassificatie het evenement valt (zie tabel 1). De behandelclassificaties zijn: regulier (A), aandacht (B) of risicovol evenement (C). Afhankelijk van de behandelclassificatie wordt vervolgens advies gevraagd van de hulpdiensten. De classificatie betekent niet dat het evenement wel of niet toegestaan wordt. Die beslissingsbevoegdheid ligt bij de burgemeester.

 

Categorie

Omschrijving

A (Regulier)

De voor het publiek toegankelijke samenkomst of vermakelijkheid waarbij operationele voorbereiding en uitvoering door een of meer OOV-diensten niet noodzakelijk worden geacht. Dit gelet op de interventiecapaciteit van de organisator van dat evenement bij een (dreigende) aantasting van de openbare orde en veiligheid.

B (Aandacht)

De voor het publiek toegankelijke samenkomst of vermakelijkheid waarbij operationele voorbereiding en uitvoering door een of meer OOV-diensten voorstelbaar worden geacht. Dit gelet op de interventiecapaciteit van de organisator van dat evenement bij een (dreigende) aantasting van de openbare orde en veiligheid.

C (Risicovol)

De voor het publiek toegankelijke samenkomst of vermakelijkheid waarbij operationele voorbereiding en uitvoering door een of meer OOV-diensten noodzakelijk worden geacht. Dit gelet op de interventiecapaciteit van de organisator van dat evenement bij een (dreigende) aantasting van de openbare orde en veiligheid.

Tabel 1 - Behandelclassificatie van evenementen conform de Handreiking Evenementenveiligheid 2018: Procesmodel Evenementenveiligheid van het Instituut Fysieke Veiligheid.

 

1.4 Vergunningverlening

Vanuit het advies van de hulpdiensten en gemeentelijke afdelingen volgen de voorschriften die aan een vergunning worden verbonden. De burgemeester verleent uiteindelijk de vergunning. Het besluit om de vergunning te verlenen, wordt gepubliceerd in het lokale huis-aan-huisblad en op de website van de gemeente.

 

Mocht de openbare orde, openbare veiligheid, volksgezondheid of de bescherming van het milieu niet kunnen worden gewaarborgd door het opnemen van voorschriften, kan de burgemeester besluiten de vergunning niet te verlenen. Voor evenementen op de zondag wordt in verband met de zondagsrust principieel geen vergunning verleend.

 

1.4.1. Bezwaar en beroep

Als een evenementenvergunning wordt verleend of geweigerd, is het mogelijk om daartegen bezwaar te maken. Een bezwaar moet binnen 6 weken nadat het besluit is genomen, worden ingediend. Belangrijk om te weten is dat een bezwaar de gevolgen van het besluit niet opschort. Mochten er toch dringende redenen hiervoor zijn, dan kan de voorzieningenrechter worden gevraagd om een voorlopige voorziening te treffen.

 

1.4.2. Intrekken of wijzigen van de vergunning

Als er een evenementenvergunning is afgegeven, dan kan deze in bepaalde gevallen nog worden ingetrokken of gewijzigd. Dit is bijvoorbeeld het geval bij onvoorziene omstandigheden die een gevaar vormen voor de openbare orde en veiligheid. Zie art. 1.6 APV (bijlage 2.1) voor een volledig overzicht.

 

1.5 Gemeentelijke dienstverlening

De gemeente faciliteert organisatoren van evenementen op verschillende manieren. Zo is er een evenementencoördinator die vanuit de gemeente organisatoren kan helpen bij vragen of kan ondersteunen bij het vergunningverleningsproces. Daarnaast kunnen organisatoren gratis hekken lenen van de gemeente. Ook kunnen organisatoren indien gewenst tegen een vergoeding gebruik maken van afvalbakken van de gemeente. Het reserveren van de hekken en de afvalbakken vindt plaats tegelijkertijd met de vergunningaanvraag (op=op). De organisator kan in overleg met de gemeente afspraken maken over wanneer (data en tijdstip) en waar (locatie) de hekken en afvalbakken bezorgd moeten worden. Deze moeten na afloop van het evenement op dezelfde afgesproken plek weer teruggezet worden. Mocht dit niet het geval zijn dan worden de kosten hiervan doorberekend naar de organisator.

 

Let op: De evenementenhekken van de gemeente mogen niet gebruikt worden voor wegafzettingen. Daarvoor heeft u afzethekken nodig. Deze zijn voorzien van rood/witte reflectoren. De gemeente heeft zelf geen afzethekken beschikbaar voor evenementen.

 

Voor het huren van afvalbakken wordt een vergoeding gevraagd (tabel 2). Reden hiervoor is dat het schoon achter laten van een evenemententerrein primair de verantwoordelijkheid is van de organisator. Deze vergoeding wordt gelijktijdig met de leges voor de evenementenvergunning in rekening gebracht.

 

Aantal afvalbakken

Vergoeding

1-10

€10

11-20

€20

21 of meer

€30

Tabel 2 – Vergoeding voor afvalbakken die tijdelijk geleend worden van de gemeente.

 

De afvalbakken moeten leeg worden teruggeleverd. Mocht er nog afval in de afvalbakken zitten, dan worden de kosten van lediging (€7 per afvalbak) doorberekend aan de organisatie van het evenement. Om afvalscheiding te stimuleren, wordt apart verzameld plastic en papier gratis afgehaald. Voorwaarde hiervoor is wel dat dit afval schoon wordt aangeleverd (dus zonder grote hoeveelheden etensresten).

 

1.6 Toezicht en handhaving

Bij door de gemeente te bepalen evenementen wordt er vooraf een schouw gehouden om na te gaan of de situatie ter plaatse overeenkomt met de informatie en voorschriften uit de verleende vergunning. Ook tijdens het evenement houdt de gemeente samen met de hulpdiensten toezicht op de naleving van de voorschriften. Als de voorschriften niet worden nageleefd, wordt dit aangegeven bij de organisatie. De organisatie moet dan zo snel mogelijk de situatie herstellen om te voorkomen dat de gemeente ingrijpt. Afhankelijk van de aard en de ernst van de overtreding, kan de gemeente verschillende sancties opleggen. In het uiterste geval kan de gemeente besluiten om de vergunning in te trekken. Meer informatie over toezicht en handhaving is te vinden in het lokaal handhavingsbeleid.

 

1.7 Evaluatie

Bij de grotere evenementen (in elk geval de B- en C-evenementen) vindt na afloop standaard een evaluatie met de organisator plaats. Dit heeft als doel om organisatoren te helpen het evenement de volgende keer nog beter te kunnen organiseren. Bij deze evaluatie wordt met name gekeken naar de algehele veiligheid tijdens het evenement, bijvoorbeeld de verkeersveiligheid, (bouw)constructies en crowdmanagement. Daarnaast geldt voor de kleinere evenementen dat de gemeente deze bespreekt met de hulpdiensten. Mochten hier belangrijke aandachtspunten uit voortkomen voor de organisatie, worden deze ook door de vergunningverlener en/of de toezichthouder teruggekoppeld.

Schema 1 – Samenvatting procedure vergunningsplichtige evenementen

2. Evenementenlocaties

Evenementen hebben een positief effect op de gemeenschap. Ze dragen onder andere bij aan ontmoeting en verbinding, culturele en sportieve uitingen, imago-vorming en de economische ontwikkeling (bijv. via toerisme). Naast deze positieve effecten, zijn er ook neveneffecten. Evenementen met veel bezoekers zorgen bijvoorbeeld voor verkeersdrukte en geluidsoverlast voor de direct omwonenden. De gemeente moet de balans tussen deze effecten bewaren.

 

Communiceer helder richting omwonenden en omliggende instanties/bedrijven over uw evenement om klachten en problemen voor te zijn.

 

2.1 Aangewezen locaties en maximumstelsel

Om te voorkomen dat slechts een aantal gebieden binnen Urk profiteren van de evenementen, maar ook de overlast daarvan ervaren, zijn er verspreid over Urk een aantal evenementenlocaties aangewezen. Deze locaties zijn beoordeeld op de volgende factoren:

  • 1.

    Goede verspreiding over Urk;

  • 2.

    Oppervlakte van terrein;

  • 3.

    Gebruik van het terrein door andere instellingen en/of organisaties;

  • 4.

    Aanwezigheid van toegangswegen.

Figuur 1 – Aangewezen evenementenlocaties

 

In figuur 1 zijn de aangewezen evenementenlocaties weergegeven. Deze zijn allen in eigendom van de gemeente Urk. Elke locatie zal hieronder worden toegelicht. Per locatie staat aangegeven voor wat voor soort evenementen deze geschikt is (A-, B- of C-evenementen). In sommige gevallen wordt daarbij een maximum aantal evenementen per jaar aangegeven. Verder wordt er ingegaan op de bereikbaarheid, de voorzieningen en aandachtspunten per locatie. Voor evenementen die gebruik maken van een parcours, geldt dat het begin- en/of eindpunt op één van de aangewezen locaties gelegen moet zijn. Algemeen geldt voor alle locaties het volgende:

  • Bij het aanwijzen van de locaties is rekening gehouden met de oppervlakte van het terrein. De capaciteit ten aanzien van bezoekers is echter ook afhankelijk van de indeling van het terrein, de te plaatsen objecten (podia, tenten), de capaciteit van de vluchtwegen, programmering en de fysieke gesteldheid en leeftijd van de bezoekers. De organisator moet hiermee rekening te houden bij het kiezen van een evenementenlocatie. Eventueel kan de vergunningverlener extra voorschriften met betrekking tot de capaciteit opnemen in de vergunning.

  • Parkeren is in de hele gemeente een aandachtspunt. Organisatoren moeten bij de vergunningaanvraag daarom aangeven hoe zij voldoende parkeergelegenheid kunnen bieden. Zie hiervoor ook de Parapluherziening parkeernormen Urk.

  • Het lozen van afvalwater van toilet units mag niet overal plaatsvinden. Afvalwater van toiletunits mag alleen in de vuilwaterlozingspunten geloosd worden. Hiervoor kan de organisator contact opnemen met de weg- en rioolbeheerder van de gemeente om de precieze locatie van dergelijke lozingspunten te bepalen.

  • Vanuit de Flora- en faunawet geldt een algemene zorgplicht. Deze algemene zorgplicht houdt in dat iedereen voldoende zorg in acht moet nemen voor alle (beschermde en onbeschermde) in het wild levende dieren, inclusief hun leefomgevingen voor alle planten en hun groeiplaats. Bij het houden van een evenement kan dit van toepassing zijn. Voor evenementen in (de nabijheid van) Natura-2000 gebieden moet een vergunning op grond van de Natuurbeschermingswet bij de provincie Flevoland worden aangevraagd.

Haventerrein 1

Evenementen:

In elk geval de volgende evenementen: Visserijdagen, Vuurtorenrace, Fish Potato Run, Visfood festival en de Intocht van Sinterklaas. Dit zijn evenementen die maritiem- of visgerelateerd zijn dan wel (deels) plaatsvinden op het water. Daarnaast mogen hier nog maximaal 5 extra evenementen per jaar plaatsvinden, bij voorkeur evenementen die maritiem- of visgerelateerd zijn dan wel passen binnen de Urker cultuur. Onder Urker cultuur verstaan wij in elk geval evenementen rondom de klederdracht of georganiseerd vanuit de kerken. Dit is ter beoordeling van de burgemeester.

Bereikbaarheid:

– Algemeen: Locatie ligt nabij de blauwe zone

– Openbaar vervoer: Haltes van lokale buslijnen op loopafstand te bereiken

Voorzieningen:

Elektra: Voor gebruik van elektra kan de organisator contact opnemen met de elektromonteurs van de gemeente.

Aandachtspunten:

– De organisator moet voorafgaand aan het evenement de gewenste datum afstemmen met de havenmanager in verband met mogelijke frictie met andere (dagelijkse) activiteiten op de haven.

– In het toeristisch seizoen is het op deze locatie erg druk. Houd hier rekening mee als organisatie.

– De stranden vallen niet onder deze locatie.

 

Oude Dorp

Evenementen:

In elk geval de volgende evenementen: Kunst op de Botermarkt, Nationale dag van de Klederdracht, Urkerdag, Urk in Wintersferen, Roendjen van ’t Haventjen en Zingen in de Zomer. Dit zijn evenementen die passen binnen het historische en culturele karakter van Urk en/of die aansluiten bij culturele instellingen in dit gebied. Daarnaast kunnen er maximaal 5 braderieën, 2 modeshows en nog 5 andere kleinschalige evenementen per jaar georganiseerd worden. Dit is ter beoordeling van de burgemeester.

Bereikbaarheid:

– Algemeen: Locatie ligt nabij de blauwe zone

– Openbaar vervoer: Haltes lokale buslijnen op loopafstand

Aandachtspunten:

– De organisator moet qua opstelling van een evenement rekening houden met smalle straten en nauwe doorgangen.

– De stranden vallen niet onder deze locatie.

 

Parkeerterrein Sportvereniging Urk (SVU)

Geschikt voor:

A-evenementen

Soort evenementen:

– Diverse evenementen, mits passend voor Urk

Bereikbaarheid:

– Algemeen: Locatie ligt meer afgelegen en ligt naast verschillende verenigingsgebouwen (o.a. voetbalvereniging)

– Openbaar vervoer: minder/niet goed bereikbaar

Aandachtspunten:

– Deze locatie kan alleen gebruikt worden voor evenementen die van maandag t/m vrijdag overdag of op de zaterdag in de avonduren plaatsvinden.

– Op deze locatie moet men rekening houden dat het gedeelte van het parkeerterrein dat gebruikt wordt voor het evenement niet meer ingezet kan worden voor parkeren van auto’s. Denk eventueel aan andere parkeermogelijkheden (bijv. inzet shuttlebussen).

– De organisator moet bij het plaatsen van tenten en dergelijke een Klic-melding doen i.v.m. de kabels en leidingen die onder de grond liggen.

 

Parkeerterrein Urkerhard

Geschikt voor:

A-evenementen

Soort evenementen:

– Diverse evenementen, mits passend voor Urk.

Bereikbaarheid:

– Algemeen: Locatie ligt bij winkelcentrum Urkerhard

– Openbaar vervoer: Haltes lokale buslijnen op loopafstand

Voorzieningen:

– Elektra: Voor gebruik van elektra kan de organisator contact opnemen met de elektromonteurs van de gemeente.

Aandachtspunten:

– De specifieke gebieden die gebruikt kunnen worden voor evenementen bevinden zich aan de noordzijde van Urkerhard (aan de Nagel) en aan de zuid-westkant van Urkerhard (tussen de Aldi en de Witte Zandvlakte).

– Voorafgaand aan het evenement moet de organisator winkeliersvereniging Urkerhard op de hoogte stellen.

 

Parkeerterrein sporthal De Schelp

Geschikt voor:

Maximaal 5 A-evenementen per jaar

Soort evenementen:

– Diverse evenementen, mits passend voor Urk.

Bereikbaarheid:

– Algemeen: Locatie ligt naast een sporthal, een zwembad en diverse verenigingsgebouwen.

– Openbaar vervoer: Haltes lokale buslijnen op loopafstand

Aandachtspunten:

– Evenementen kunnen niet gelijktijdig plaatsvinden met sportwedstrijden.

 

Parkeerterrein sporthal Vlechttuinen

Geschikt voor:

Maximaal 5 A-evenementen per jaar

Soort evenementen:

– Diverse evenementen, mits passend voor Urk.

Bereikbaarheid:

– Algemeen: Locatie ligt naast een huisartsenpraktijk, zorgappartementen en meerdere scholen.

– Openbaar vervoer: Haltes lokale buslijnen op loopafstand

Voorzieningen:

– Elektra: Voor gebruik van elektra kan de organisator contact opnemen met de elektromonteurs van de gemeente.

Aandachtspunten:

– Evenementen kunnen niet gelijktijdig plaatsvinden met sportwedstrijden.

– Er moet rekening gehouden worden met de huisartsenpraktijk en zorgappartementen (o.a. geluid, parkeren bewoners/bezoekers en toegankelijkheid hulpdiensten)

 

Wilhelminapark

Geschikt voor:

A-evenementen

Soort evenementen:

– Evenementen met een sociaal-maatschappelijk doel of een cultureel karakter

Bereikbaarheid:

– Openbaar vervoer: Haltes lokale buslijnen op loopafstand

Voorzieningen:

– Elektra: Voor gebruik van elektra kan de organisator contact opnemen met de elektromonteurs van de gemeente.

Aandachtspunten:

– De organisator moet kort voor aanvang van het evenement informeren bij rouwcentrum D.E.L. of er een uitvaart gepland staat. In dat geval wordt de organisator gevraagd geen gebruik te maken van muziek of een geluidsinstallatie.

– De locatie heeft een grotendeels onverharde ondergrond. Denk daaraan bij slecht weer.

 

In alle gevallen geldt dat het erg belangrijk is dat er onder de inwoners van Urk voldoende draagvlak is voor het evenement. Dit hangt samen met het karakter van het evenement, maar ook met een goede informatievoorziening. Organisatoren raden we daarom aan om tijdig contact op te nemen met omwonenden en omliggende instanties/bedrijven om ze te informeren over het evenement en de maatregelen die worden genomen (bijv. verkeersmaatregelen).

 

Voor de toekomst wordt de mogelijkheid van een nieuw evenemententerrein onderzocht in het nieuw te ontwikkelen bedrijventerrein. Het idee is om het evenemententerrein uit te rusten voor meerdere functies. Zo zou het naast voor evenementen ook als parkeerterrein voor vrachtwagens of een algemeen parkeerterrein gebruikt kunnen worden.

 

2.2. Uitzonderingssituaties

Voor evenementen die gehouden worden op particulier (eigen) terrein of in particuliere gebouwen geldt dat de organisator af mag wijken van de bovengenoemde locaties. Uiteraard moet er voor deze evenementen wel een evenementenvergunning worden aangevraagd. Daarnaast is de schriftelijke toestemming van de rechthebbende op het desbetreffende terrein nodig.

 

De burgemeester kan in uitzonderlijke gevallen besluiten om van de aangewezen locaties af te wijken.

3. Aanvullende kaders

In dit hoofdstuk komen de overige (beleids)kaders aan bod die gelden voor evenementen. Deze beleidskaders hebben onder andere betrekking op de onderwerpen veiligheid, geluid en verkeer.

 

3.1 Veiligheid

Voorafgaand aan het evenement toetst de gemeente door middel van het vergunningsproces of de openbare orde en veiligheid, gezondheid en bescherming van het milieu worden gewaarborgd. Voor een veilig en ordelijk verloop van een evenement blijft de organisator echter primair verantwoordelijk. De gemeente verwacht daarom van organisatoren dat zij de noodzakelijke voorzieningen hiervoor treffen en de vergunningsvoorschriften naleven.

 

3.1.1 Aansprakelijkheidsverzekering

Het is belangrijk dat er voor elk evenement dat in de gemeente Urk wordt gehouden een aansprakelijkheidsverzekering is geregeld zodat eventuele materiële schade en letselschade die onverhoopt voortvloeit uit een evenement gedekt is. Voor evenementen tot 2.500 bezoekers per dag heeft de gemeente een collectieve aansprakelijkheidsverzekering afgesloten. Organisatoren van evenementen met meer dan 2.500 bezoekers per dag moeten deze aansprakelijkheidsverzekering zelf afsluiten. De kosten hiervan zijn voor de organisatoren. De organisator is primair aansprakelijk voor eventuele schade aan eigendommen van de gemeente of van anderen. Bovendien moet de organisator de gemeente vrijwaren voor schadeaanspraken van derden. De gemeente heeft voor alle evenementen een standaard aansprakelijkheidsverzekering, welke uitsluitend geldt voor het handelen van vrijwilligers.

 

Let op. Voor evenementen die meer dan 2.500 bezoekers per dag trekken is het aan te raden om als rechtspersoon (vereniging, stichting, bedrijf) de vergunning aan te vragen.

 

3.1.2 Brandveiligheid

Tenzij er via het Bouwbesluit 2012 al regelingen gelden ten aanzien van de brandveiligheid, geldt dat voor evenementen in bepaalde gevallen een gebruiksmelding moet worden gedaan conform het Besluit brandveilig gebruik en basishulpverlening overige plaatsen (zie voor het toepassingsbereik art. 2.1 Besluit BGBOP). In het geval van een evenement waarvoor een vergunning is vereist, kan deze gebruiksmelding gelijktijdig met de vergunningaanvraag voor het evenement worden gedaan. De melding is namelijk verwerkt in het aanvraagformulier voor een evenementenvergunning, waarin dan extra gegevens worden opgevraagd (art. 2.3 Besluit BGBOP). Het doen van een aparte gebruiksmelding is in dat geval niet nodig. Voor het evenement gelden de (brandveiligheids-)voorschriften die in het Besluit BGBOP staan.

 

3.1.3 Inzet hulpdiensten

De hulpdiensten – politie, brandweer, GHOR en de Veiligheidsregio - voorzien de gemeente in het vergunningverleningstraject en op incidentele basis (bijv. als het hitteplan in werking treedt) van advies op hun specifieke aandachtsveld. Aangezien de organisator tijdens het evenement primair verantwoordelijk is voor een ordelijk en veilig verloop, zijn de hulpdiensten terughoudend in hun optreden. Bij calamiteiten vindt er uiteraard wel actieve inzet plaats.

 

3.2 Geluidsnormen

Voor alle evenementen gelden geluidsnormen. Hierbij maakt het wel verschil of het evenement plaats vindt in of op het terrein van een inrichting zoals bedoeld in de Wet milieubeheer of op een terrein dat daar niet onder valt. De maximale geluidsnormen gelden voor zowel vergunningsplichtige als meldingsplichtige evenementen.

 

3.2.1. In of op het terrein van een milieu-inrichting

De geluidsnormen die gelden voor evenementen die plaatsvinden in of op het terrein van een milieu-inrichting zijn geregeld in het Activiteitenbesluit milieubeheer (onder andere art. 2.17, 2.18 en 2.20).

 

3.2.2. Terreinen die niet behoren tot een milieu-inrichting

Voor evenementen die georganiseerd worden op een terrein dat niet behoord tot een milieu-inrichting, staan de geluidsnormen die worden gehanteerd hieronder in tabel 3 vermeld. De geluidsnormen zijn gebaseerd op de nota “Evenementen met een luidruchtig karakter” van Staatstoezicht op de Volksgezondheid. Deze nota wordt door meerdere gemeenten als basis gebruikt bij het bepalen van de geluidsnormen tijdens evenementen. Bij de normen die vermeld staan, gaat het om de gevelbelasting van de dichtstbijzijnde woning. De daadwerkelijke uitstoot van geluid vanuit de bron kan – afhankelijk van de afstand tot de bebouwing – hoger liggen.

 

Periode van de dag

Maximale gevelbelasting in Oude Dorp

Maximale gevelbelasting buiten Oude Dorp

07.00 – 19.00 uur

70 db(A)

75 db(A)

19.00 – 23.00 uur

70 db(A)

75 db(A)

23.00 – 07.00 uur

45 db(A)

50 db(A)

Tabel 3 – Geluidsnormen voor evenemententerreinen die niet behoren tot een milieu-inrichting.

 

In bovenstaand tabel wordt een onderscheid gemaakt tussen de gevelbelasting die is toegestaan bij evenementen die plaatsvinden in het Oude Dorp en evenementen die daarbuiten plaatsvinden. Dit heeft te maken met de lagere kwaliteit van gevelisolatie in het Oude Dorp, waardoor geluid in dit gebied luider doordringt in de woning.

 

Bij aanvragen voor een evenement in de nabijheid van bijvoorbeeld zorgcomplexen of bejaardentehuizen kan de vergunningverlener in de vergunning van bovenstaande geluidsnomen afwijken en voorschriften opnemen ter beperking van het geluid. In andere uitzonderlijke gevallen kan het college ook besluiten af te wijken van de gestelde normen.

 

3.3 Eindtijden en zondagsrust

Uit oogpunt voor eenduidigheid is voor de eindtijden van evenementen gekozen om het gelijk te stellen aan het sluitingsuur van een openbare inrichting zoals terug te vinden in art. 2.29 APV. Voor evenementen tijdens Koningsnacht en oud en nieuw kan hiervan afgeweken worden. Overigens worden voor evenementen op de zondag in verband met de zondagsrust principieel geen vergunning verleend.

 

De gestelde eindtijden worden als volgt gehanteerd:

  • Het verstrekken van dranken en etenswaren moet tenminste een kwartier voor de eindtijd van het evenement worden beëindigd;

  • Het volume van de muziek moet tenminste een kwartier voor de eindtijd van het evenement aanzienlijk worden verlaagd.

Voor meldingsplichtige evenementen geldt dat er niet langer dan tot 22.00 uur muziek ten gehore wordt gebracht. Als de organisator toch na dit tijdstip muziek wil laten horen, dan moet er een evenementenvergunning worden aangevraagd.

 

3.4 Verkeer en parkeren

Organisatoren zijn zelf verantwoordelijk voor de druk die zij leggen op het verkeer door het komen en gaan van bezoekers. Bij grote bezoekersstromen moet de organisator een verkeersplan indienen, waarin staat hoe hiermee wordt omgegaan. Daarbij kan gedacht worden aan de inzet van pendelbussen of het creëren van tijdelijke (extra) parkeerplaatsen.

 

Bij activiteiten die zich afspelen op de openbare weg of waarbij het verkeer voor de veiligheid van de deelnemers en de weggebruikers moet worden geregeld, kunnen daarnaast verkeersregelaars nodig zijn. Mogelijk wordt dit al geregeld door een organisator en anders kan de gemeente alsnog bepalen dat hun inzet nodig is. De verkeersregelaars die ingezet worden, moeten gecertificeerd en door de gemeente Urk aangesteld zijn. Daarnaast is het van belang dat de verkeersregelaars goed geïnstrueerd worden door de organisator van het evenement om het verkeer in goede banen te kunnen leiden. Dit houdt in dat de verkeersregelaar moet weten wat op de plek waar hij/zij staat van hem/haar verwacht wordt.

 

Het werven van verkeersregelaars is een eigen verantwoordelijkheid van de organisatie. Stichting Urk Promotie (SUP) kan hier eventueel bij ondersteunen. Via de website www.verkeersregelaarsexamen.nl moeten verkeersregelaars een examen afleggen, waarna aanstelling door de gemeente volgt. Het examen en de aanstelling door de gemeente zijn kosteloos.

 

De organisator van het evenement is verantwoordelijk voor de schade die uit de werkzaamheden van de verkeersregelaar kan voortvloeien.

 

3.4 Alcohol- en drugsgebruik

De gemeente wil drugsgebruik en overmatig alcoholgebruik ontmoedigen. Voor evenementen is beleid op dit gebied te vinden in het Handhavingsbeleid Drank- en Horecawet. Daarnaast vragen wij organisatoren van evenementen om in hun Veiligheidsplan te verwerken welke preventieve maatregelen zij nemen ter voorkoming van alcoholgebruik door jongeren onder de 18 jaar. Hierbij kan bijvoorbeeld gedacht worden aan het opstellen van huisregels. Bezoekers committeren zich bij het bezoeken van een evenement automatisch aan de gestelde huisregels.

 

3.5 Schoonmaak en zwerfafval

De organisator is verantwoordelijk voor de op- en afbouw van het evenemententerrein. Dit omvat het gereed maken van het terrein, het plaatsen van hekken, maar ook de schoonmaak en het verwijderen van zwerfafval. Belangrijk hierbij is dat ook de schoonmaak in de aangrenzende straten niet wordt vergeten, zodat er geen zwerfafval na een evenement achterblijft. Het evenemententerrein moet na het evenement schoon, opgeruimd en in de oorspronkelijke staat achtergelaten worden. Dit geldt uiteraard ook voor meldingsplichtige evenementen. Mocht dit niet het geval zijn, dan zal het terrein op kosten van de organisatie door de gemeente worden gereinigd.

 

3.5.1 Gebruik van glas

In verband met veiligheid is bij evenementen die buiten plaatsvinden het verstrekken van drinken in glas niet toegestaan. Dit betekent dat er gebruik gemaakt moet worden van plastic en/of kartonnen bekers en eventueel borden en bestek.

 

3.6 Dierenwelzijn

Evenementen met dieren kunnen risico’s geven voor het welzijn van dieren. Om deze reden moet de organisator in de aanvraag van de vergunning aangeven welke voorzorgsmaatregelen ze nemen. De vergunningverlener kan ook voorschriften in de vergunning opnemen.

Voor evenementen met wilde dieren wordt geen vergunning verleend. Vanaf 15 september 2015 is het in Nederland niet meer toegestaan om op te treden of rond te reizen met wilde dieren.

Bijlage 1. Aanvraagformulier en bijlages

1.1 Aanvraagformulier

1.2 Veiligheidsplan

Voor alle evenementen is het verplicht om bij de aanvraag een veiligheidsplan inclusief situatietekening en constructietekeningen (indien van toepassing) aan te leveren. Daarnaast is het in sommige gevallen (als het Besluit BGBOP van toepassing is) nodig om extra informatie over de verblijfsruimtes aan te leveren.

1.2.1 Veiligheidsplan

In een veiligheidsplan staat ten minste de volgende informatie:

 

  • 1.

    Omschrijving van het evenement en bijbehorende activiteiten

    • Welke activiteiten vinden plaats tijdens het evenement?

    • Geef per activiteit aan: datum, tijdstip, locatie, acties die samenhangen met de betreffende activiteit (voorafgaand, tijdens en na afloop van het evenement) en de verantwoordelijke voor het uitvoeren van de acties.

    • Waar bevinden de bezoekers/deelnemers zich naar verwachting op het evenemententerrein?

  • 2.

    Omschrijving van de organisatie en communicatie

    • Wie vervult welke rol?

    • Hoe staan deze personen met elkaar in verbinding?

    • Welk reglement of welke huisregels worden gehanteerd (bij afgesloten terreinen)? Deze als bijlage toevoegen. Geef ook aan wat de consequenties zijn van het niet naleven van de huisregels (bijv. verwijdering van het evenement, overdracht aan de politie).

  • 3.

    Beschrijving inzet EHBO, beveiliging en verkeersregelaars

    • Hoeveel EHBO’ers, beveiligers en verkeersregelaars worden er ingezet?

    • Vanuit welk bedrijf of organisatie (bijv. beveiligingsbedrijf of het Rode Kruis)?

    • Wanneer worden zij ingezet?

    • Wat zijn hun taken?

    • Welke middelen (bijv. EHBO-koffer) hebben zij tot hun beschikking?

    • Wie zijn de contactpersonen van de EHBO-post, beveiliging en verkeersregelaars?

  • 4.

    Bereikbaarheid

    • Hoe wordt ervoor gezorgd dat hulpdiensten het evenemententerrein kunnen bereiken?

    • Wat zijn de consequenties van het evenement voor de verkeerssituatie? (Denk bijv. aan het blokkeren van voet-/fietspaden, het vrijhouden van parkeerplaatsen of het gebruik van informatieborden of een omleidingsroute)

  • 5.

    Risicoanalyse

    • Wat zijn de risico’s die zich mogelijk voor kunnen doen? Denk hierbij aan de locatie waar het evenement plaatsvindt, het type publiek dat erop afkomt en de activiteiten die worden georganiseerd.

    • Wat is de geschatte kans dat de genoemde risico’s zich voordoen?

    • Welke voorzorgsmaatregelen worden getroffen ter voorkoming van alcoholgebruik door jongeren onder de 18 jaar?

  • 6.

    Uitwerking scenario’s

    • Wat voor situaties kunnen zich mogelijk voordoen?

    • Hoe wordt hierop voorbereid?

    • Wie heeft welke rol bij een noodsituatie en wie alarmeert wie?

    • Veelvoorkomende scenario’s zijn:

    • Extreme weersomstandigheden (storm, onweer, hitte, langdurige regen etc.)

    • Ongeval

    • Ordeverstoring

    • Brand

    • Overcrowding

  • 7.

    Ontruimingsplan

    • In welke gevallen zou een (gedeeltelijke) ontruiming plaats moeten vinden?

    • Hoe gaat dat in zijn werk?

Bij veel evenementen is de telefonische bereikbaarheid slecht. Aangeraden wordt om andere communicatiemiddelen (zoals portofoons) in te zetten.

 

1.2.2 Situatietekening en constructietekeningen

Op de situatietekening - op schaal en voorzien van een noordpijl - worden ten minste de volgende aspecten weergegeven:

  • -

    Het evenemententerrein of route/parcours

  • -

    De ingang(en) en uitgang(en) van het terrein

  • -

    Evt. looproute voor deelnemers/bezoekers

  • -

    Geplaatste objecten (tenten, kramen, podia etc.)

  • -

    Sanitaire voorzieningen (o.a. toiletten)

  • -

    EHBO-post

  • -

    Vluchtwegen

  • -

    Afzettingen van straten, pleinen of parkeerplaatsen

  • -

    Locaties van verkeersregelaars

  • -

    Evt. omleidingsroute

  • -

    Hulpverleningsroute

  • -

    Parkeervoorzieningen

  • -

    Verkooppunten van etenswaren en/of locaties waar deze bereid worden

  • -

    Plaatsen met open vuur (fakkels, vuurkorven, barbecue)

Van tenten, tribunes en andere objecten moeten de constructietekeningen, bestaande uit een aanzichttekening en opstellingsplan, worden aangeleverd. Daarnaast moeten de constructieve gegevens (o.a. verankering en productcertificaat) worden bijgevoegd.

 

1.2.3 Vereiste gegevens Besluit BGBOP

Als het Besluit brandveilig gebruik en basishulpverlening overige plaatsen (Besluit BGBOP) van toepassing is, moet er daarnaast een plattegrond van ieder bouwsel (tent, tribune, podium etc.) dat bestemd is voor meer dan 150 personen te worden bijgevoegd. Op deze plattegrond(en) staat ten minste het volgende aangegeven:

  • a.

    De voor personen beschikbare oppervlakte

  • b.

    De gebruiksbestemming

  • c.

    De opstelling van de inventaris en de in art. 5.5 Besluit BGBOP bedoelde inrichtingselementen, met aanduiding van de situering van, voor zover deze aanwezig zijn:

    • Brand- en rookwerende scheidingsconstructies

    • Draairichting van doorgangen als bedoeld in artikel 4.16 Besluit BGBOP

    • Nooduitgangen en vluchtroutes, met aanduiding van de breedte daarvan

    • Vluchtrouteaanduidingen als bedoeld in artikel 4.15 Besluit BGBOP

    • Noodverlichting als bedoeld in artikel 4.3 besluit BGBOP

    • Brandblusvoorzieningen als bedoeld in artikel 4.20 Besluit BGBOP

    • Brandweeringang als bedoeld in artikel 4.24 Besluit BGBOP

De aanduidingen zijn conform NEN1413, voor zover deze norm daarin voorziet.

Bijlage 2. Relevante wet- en regelgeving

2.1. Evenementen in de Algemene Plaatselijke Verordening (APV)

Artikel 1.4 Voorschriften en beperkingen

  • 1.

    Aan een krachtens deze verordening verleende vergunning of ontheffing kunnen voorschriften en beperkingen worden verbonden. Deze voorschriften en beperkingen mogen slechts strekken tot bescherming van het belang of de belangen in verband waarmee de vergunning of ontheffing is vereist.

  • 2.

    Degene aan wie krachtens deze verordening een vergunning of ontheffing is verleend, is verplicht de daaraan verbonden voorschriften en beperkingen na te komen.

Artikel 1.6 Intrekking of wijziging van vergunning of ontheffing

De vergunning of ontheffing kan worden ingetrokken of gewijzigd:

  • a.

    indien ter verkrijging daarvan onjuiste dan wel onvolledige gegevens zijn verstrekt;

  • b.

    indien op grond van een verandering van de omstandigheden of inzichten opgetreden na het verlenen van de vergunning of ontheffing, moet worden aangenomen dat intrekking of wijziging wordt gevorderd door het belang of de belangen ter bescherming waarvan de vergunning of ontheffing is vereist;

  • c.

    indien de aan de vergunning of ontheffing verbonden voorschriften en beperkingen niet zijn of worden nagekomen;

  • d.

    indien van de vergunning of ontheffing geen gebruik wordt gemaakt binnen een daarin gestelde termijn dan wel, bij gebreke van een dergelijke termijn, binnen een redelijke termijn;

  • e.

    indien de houder dit verzoekt.

Artikel 1.8 Weigeringsgronden

De vergunning of ontheffing kan door het daartoe bevoegde gezag worden geweigerd in het belang van:

  • a.

    de openbare orde;

  • b.

    de openbare veiligheid;

  • c.

    de volksgezondheid;

  • d.

    de bescherming van het milieu.

Artikel 2:24 Definities

  • 1.

    In deze afdeling wordt onder evenement verstaan elke voor publiek toegankelijke verrichting van vermaak, met uitzondering van:

    • a.

      bioscoop- en theatervoorstellingen in gebouwen;

    • b.

      markten als bedoeld in artikel 160, eerste lid, onder h, van de Gemeentewet en artikel 5:22;

    • c.

      kansspelen als bedoeld in de Wet op de kansspelen;

    • d.

      het in een inrichting in de zin van de Drank- en Horecawet gelegenheid geven tot dansen;

    • e.

      betogingen, samenkomsten en vergaderingen als bedoeld in de Wet openbare manifestaties;

    • f.

      activiteiten als bedoeld in de artikelen 2:9 en 2:39;

    • g.

      reguliere sportwedstrijden van plaatselijke verenigingen, niet zijnde vechtsportevenementen als bedoeld in het tweede lid, onder f, of voetbalwedstrijden als bedoeld in het tweede lid, onder g.

  • 2.

    Onder evenement wordt mede verstaan:

    • a.

      een herdenkingsplechtigheid;

    • b.

      een braderie;

    • c.

      een optocht op de weg, niet zijnde een betoging als bedoeld in artikel 2:3;

    • d.

      een feest, muziekvoorstelling of wedstrijd op of aan de weg;

    • e.

      een straatfeest of buurtbarbecue;

    • f.

      een door de burgemeester aangewezen categorie vechtsportwedstrijden of –gala’s;

    • g.

      voetbalwedstrijden met of door voetbalclubs uit betaald voetbal.

  • 3.

    In deze afdeling wordt onder klein evenement verstaan een eendaags evenement waarbij:

    • a.

      het aantal aanwezigen niet meer bedraagt dan 150 personen;

    • b.

      het evenement niet geheel of gedeeltelijk plaatsvindt op een zondag of op een maandag tot en met zaterdag tussen 23.00 en 09.00 uur of op een erkende nationale feest- of gedenkdag;

    • c.

      niet langer dan tot 22.00 uur muziek ten gehore wordt gebracht;

    • d.

      het evenement niet plaatsvindt op de doorgaande rijbaan, (brom)fietspad of parkeergelegenheid of anderszins een belemmering vormt voor het verkeer en de hulpdiensten;

    • e.

      slechts kleine objecten worden geplaatst met een oppervlakte van minder dan 10 m2 per object en niet meer dan twee objecten per straat;

    • f.

      er een organisator is;

    • g.

      De organisator de burgemeester tenminste 10 werkdagen voorafgaand aan het evenement daarvan melding heeft gedaan aan de burgemeester.

Artikel 2:25 Evenementenvergunning

  • 1.

    Het is verboden zonder of in afwijking van een vergunning van de burgemeester een evenement te organiseren.

  • 2.

    Bij de indiening van de vergunningaanvraag worden de gegevens, bedoeld in artikel 2.3 van het Besluit brandveilig gebruik en basishulpverlening overige plaatsen, aangeleverd voor zover voor het evenement een gebruiksmelding zou moeten worden gedaan op grond van artikel 2:1, eerste lid, van het Besluit brandveilig gebruik en basishulpverlening overige plaatsen.

  • 3.

    De burgemeester kan besluiten een aanvraag voor een vergunning als bedoeld in het eerste lid die wordt ingediend minder dan twaalf weken vóór het tijdstip waarop het evenement plaatsvindt niet in behandeling te nemen.

  • 4.

    Geen vergunning is vereist voor een klein evenement, als de organisator ten minste 10 werkdagen voorafgaand aan het evenement daarvan melding heeft gedaan aan de burgemeester.

  • 5.

    De burgemeester kan binnen 5 werkdagen na ontvangst van de melding besluiten een klein evenement te verbieden, als er aanleiding is te vermoeden dat daardoor de openbare orde, de openbare veiligheid, de volksgezondheid of het milieu in gevaar komt.

  • 6.

    Het verbod is niet van toepassing op een wedstrijd op of aan de weg, in situaties waarin voorzien wordt door artikel 10 juncto 148 van de Wegenverkeerswet 1994.

  • 7.

    Het vierde lid is niet van toepassing op een krachtens artikel 2:24, tweede lid, onder f, aangewezen categorie vechtsportwedstrijden of -gala’s.

  • 8.

    Op de vergunning is paragraaf 4.1.3.3 van de Algemene wet bestuursrecht (positieve fictieve beschikking bij niet tijdig beslissen) niet van toepassing.

Artikel 2.26 Ordeverstoring

Het is verboden bij een evenement de orde te verstoren.

Artikel 2.26a Verbod erotische evenementen

Begripsbepaling

  • 1.

    Onder een erotisch evenement wordt verstaan:

    • a.

      Een voor publiek toegankelijke verrichting van vermaak waarbij vertoningen van erotisch-pornografische aard plaatsvinden.

    • b.

      Een voor publiek toegankelijke verrichting van vermaak waarbij aan het publiek de gelegenheid wordt geboden op fysieke wijze deel te nemen aan het erotische vermaak.

  • 2.

    Het is verboden een erotisch evenement te laten plaatsvinden.

2.2 Overzicht verdere relevante wet- en regelgeving

Hieronder zijn in een tabel activiteiten en omstandigheden weergegeven die mogelijk van toepassing kunnen zijn op evenementen en waarvoor de organisator een bepaalde actie (bijv. melding of aanvraag ontheffing) moet uitvoeren.

Onderdeel/activiteit organisatie

Wettelijke of beleidsbepaling

Vereist(en)

Cluster

Bevoegd gezag

Evenementen met een verblijfsruimte zoals bedoeld in het Besluit brandveilig gebruik en basishulpverlening overige plaatsen, die worden gebruikt voor doeleinden zoals omschreven in art. 2.1 van dit besluit

Art. 2.1 en art. 2.3 Besluit brandveilig gebruik en basishulpverlening overige plaatsen

Benodigde gebruiksmelding wordt automatisch gedaan d.m.v. het aanvraagformulier voor de evenementenvergunning

Vergunning-verlening

College

Tegen betaling en buiten een horeca-inrichting verstrekken van zwak alcoholische drank bij bijzondere gelegenheden van tijdelijke aard

Art. 35 Drank en Horecawet

Ontheffing

 

Verklaring Sociale Hygiëne

Vergunning-verlening

Burgemeester

Geluid bij evenementen in inrichtingen in het kader Wet milieubeheer

Art. 2:17 Activiteitenbesluit milieubeheer

Afwijking niet mogelijk

Vergunning-verlening

College

Geluid bij evenementen buiten inrichtingen in het kader Wet milieubeheer, waarbij wordt afgeweken van de geldende geluidsnormen

Art. 4:1 APV

Ontheffing

Vergunning-verlening

College

Tijdelijke reclameborden plaatsen t.b.v. aankondiging

Art. 2:10a APV

APV vergunning

Vergunningverlening

College

Evenementen op schepen organiseren

Beleidsregel evenementen op schepen

Certificaat van Onderzoek zoals bedoeld in de Binnenschepenwet

n.v.t. (gaat buiten de gemeente om)

n.v.t. (gaat buiten gemeente om)

Verkeersregelaars

Reglement Verkeersregelaars en Verkeerstekens

Verkeersontheffing RVV

Vergunning-verlening

Burgemeester

Tijdelijke standplaats

Art. 5:18 APV;

Nota standplaatsenbeleid

Vergunning

Vergunning-verlening

College

Sluitingstijden horeca

Art. 2:29 APV;

Horecanota

Ontheffing sluitingstijd

Vergunning-verlening

Burgemeester

Evenementenlocatie heeft een buitenplanse afwijking nodig

Besluit Omgevingsrecht, bijlage II, hoofdstuk 4, art. 4 lid 11

Planologische ontheffing o.g.v. bestemmingsplan

BWT

College

 

Onderdeel/activiteit gemeente

Wettelijke of beleidsbepaling

Vereist(en)

Cluster

Bevoegd gezag

Brand en ongevallen of (dreigende) rampen

Wet veiligheidsregio’s

Bevel over rampenbestrijding en crisisbeheersing

Veiligheid

Burgemeester

Handhaving van de openbare orde

Gemeentewet art. 172

Gemeentewet art. 174 lid 1 en 2

Eventuele noodbevoegdheden

Veiligheid

Burgemeester

Handhaving op vergunning-voorschriften

Handhavingsbeleid

Handhavingsbevoegdheid

Toezicht en Handhaving

Burgemeester

Naar boven