De bodemkwaliteit onderzocht - Beleidsnota voor het uitvoeren van bodemtoets en / of bodemonderzoek bij ruimtelijke plannen, de omgevingsvergunning voor bouwen en milieu en de melding Activiteitenbesluit

 

Samenvatting

De bodemkwaliteit onderzocht

Van bestemmingsplan tot omgevingsvergunning voor bouwen en / of milieu of melding Activiteitenbesluit, vaak is er in deze gevallen informatie nodig over de lokale bodemkwaliteit. Er zijn tal van regels, normen en strategieën om de bodem hiertoe te onderzoeken. Maar door de jaren heen, hebben de Twentse gemeenten ook al heel veel bodeminformatie verzameld. Deze bodeminformatie wordt bijvoorbeeld weer gebruikt voor de (regionale) bodemkwaliteitskaart. Het doel van deze beleidsnota is om, nieuwe dan wel bestaande bodeminformatie, slim en efficiënt te vergaren en (her)gebruiken. In deze samenvatting zijn alleen de belangrijkste (afwijkingen van) de onderzoeksplichten opgenomen. Voor de volledigheid moeten de hoofdstukken (integraal) geraadpleegd worden.

 

Bodemonderzoek en gebruik van overige bodeminformatie (BKK)

Voor onverdachte (deel)locaties kan bij een (conserverend) bestemmingsplan worden volstaan met de informatie uit de bodemkwaliteitskaart (inclusief nota bodembeheer) en een vooronderzoek (NEN 5725). Voor verdachte (deel)locaties moet een verkennend onderzoek (NEN 5740) uitgevoerd worden. Indien voor een ruimtelijke ontwikkeling in een later stadium een omgevingsvergunning bouwen en / of milieu of een melding Activiteitenbesluit noodzakelijk is, is het aan te bevelen het hiervoor benodigde onderzoek al te verrichten.

 

Wanneer het vooronderzoek naar de historie en de bodemgesteldheid (NEN 5725) uitwijst dat de locatie ten behoeve van een omgevingsvergunning bouwen onverdacht is, kan de gemeente besluiten om af te wijken van de verplichting tot het uitvoeren van een verkennend onderzoek (NEN 5740). Een verkennend onderzoek is niet nodig indien uit het vooronderzoek blijkt dat de onderzoekslocatie niet (asbest)verdacht is en binnen de kwaliteitszones ‘AW2000’ of ‘wonen’ valt. In de kwaliteitszone ‘gebiedsgericht’ is een dergelijke vrijstelling niet mogelijk.[1]

 

Bij de beoordeling van een omgevingsvergunning milieu of melding Activiteitenbesluit wordt gebruik gemaakt van de Nederlandse Richtlijn Bodembescherming (NRB) om te bepalen of er een bodemonderzoek moet worden overlegd. Uitgangspunt van de NRB is dat er altijd een nulsituatieonderzoek (NUL) moet worden overlegd. Er zijn situaties denkbaar waarbij het twijfelachtig is om een nulsituatieonderzoek te verlangen. In de beleidsnota wordt een niet uitputtende lijst van gevallen benoemd waarbij er wel of niet een nulsituatieonderzoek uitgevoerd moet worden. Als verwacht wordt dat de tijdspanne tussen nulsituatieonderzoek en eindsituatieonderzoek meer dan 10 jaar bedraagt, kan een herhalingsonderzoek in de vergunning worden opgenomen. Bij meldingsplichtige bedrijven moet een eindsituatieonderzoek uitgevoerd worden. In geval van vergunningplichtige inrichtingen moet hierover een voorschrift zijn opgenomen in de vergunning.

 

Actualiteitswaarde en verlenging

Er kan in ieder geval gebruik gemaakt worden van gegevens en onderzoeken die niet ouder zijn dan twee jaar. Het gebruik van oudere gegevens en onderzoeken is mogelijk mits dit wordt gemotiveerd. Wanneer er in de afgelopen vijf jaren geen bodembedreigende activiteiten hebben plaatsgevonden (onder andere door geen verandering in gebruik), dan accepteert de gemeente onderzoeken (NEN 5725, 5740) tot vijf jaar oud. Een verkennend onderzoek kan eenmalig verlengd worden met nog eens vijf jaar (dus gebruik voor maximaal tien jaar) mits vooronderzoek aantoont dat er op de locatie geen activiteiten hebben plaatsgevonden die mogelijk tot een bodemverontreiniging hebben geleid.

Onderzoeksopzet

De gemeente beveelt een initiatiefnemer aan om vooraf een onderzoeksopzet te overleggen om discussies achteraf te voorkomen. De gemeente kan kosten in rekening brengen voor het verstrekken van bodeminformatie en het beoordelen van een bodemonderzoek.

 

Inleiding

Binnen de huidige wet- en regelgeving in Nederland  zijn er diverse aanleidingen om bodemonderzoek uit te voeren.[2] Van een bodemonderzoek voor een bouwactiviteit tot een nulsituatieonderzoek voor de oprichting van een inrichting. Deze onderzoeken hebben allemaal tot doel om de kwaliteit van de bodem (grond en / of grondwater) te bepalen. Doordat er veel verschillende onderzoeksstrategieën en aanleidingen zijn, kan men zich in bepaalde gevallen afvragen wat nieuw onderzoek aan extra informatie oplevert.

 

Voorbeeld

Bij de aankoop van een onbebouwd perceel wordt de bodemkwaliteit bepaald. Vervolgens wordt er na een paar jaar een vergunning aangevraagd voor de bouw van een (bedrijfs)woning. Ook dan is een bodemonderzoek vereist. Vervolgens wil de initiatiefnemer ook een bedrijf op het perceel oprichten, waartoe een nulsituatieonderzoek verplicht is.

 

Aanleiding voor het opstellen van deze beleidsnota is een meer eenvoudige en uniforme werkwijze in de regio Twente mogelijk te maken. In deze nota zijn voorwaarden opgenomen die gelden voor het afwijken  van de bodemonderzoeksverplichtingen uit de diverse wetten en regels. Deze voorwaarden gelden alleen voor landbodem en niet voor waterbodem. Aangegeven wordt onder welke omstandigheden het nog wel en wanneer het niet meer redelijk / relevant is om een bodemonderzoek te verlangen in geval van een nieuw bestemmingsplan, een aanvraag omgevingsvergunning voor bouwen en / of milieu, een aanvraag omgevingsvergunning met ruimtelijke onderbouwing of een melding Activiteitenbesluit. De gezamenlijke opgestelde bodemkwaliteitskaart (BKK) in de regio Twente kan in bepaalde gevallen als bewijs dienen in plaats van een uit te voeren onderzoek.

 

Deze nota is voor de vergunningverleners, de handhavers en de bodemmedewerkers een handreiking voor hoe er binnen de gemeente wordt omgegaan met de bodemtoetsen en / of –onderzoeken in het kader van de Wet ruimtelijke ordening, Wet Algemene bepalingen omgevingsrecht, Woningwet en Wet milieubeheer. De nota moet zorgen voor uniformiteit en duidelijkheid.

 

Naast een interne functie heeft deze nota ook een externe functie. Belanghebbenden kunnen op basis van de nota nagaan hoe de gemeente in bepaalde gevallen zal handelen. Afwijken van het geformuleerde beleid kan alleen indien de argumenten daarvoor zwaarwegend en onderbouwd zijn. Indien niet wordt voldaan aan de eisen die in deze nota zijn verwoord, wordt de vergunningaanvraag of het ruimtelijke plan, na het gunnen van een termijn om de aanvraag alsnog aan te vullen met de benodigde gegevens, buiten behandeling gelaten. In geval van een melding Activiteitenbesluit wordt de melding als niet gedaan beschouwd. Tegen het niet in behandeling nemen van een aanvraag vanwege gebrekkige bodeminformatie, kan bezwaar en beroep worden ingediend conform de procedure zoals opgenomen in de Algemene wet bestuursrecht.

 

De opbouw van de nota is als volgt. Hoofdstuk 1 beschrijft het wettelijk kader. Vervolgens wordt in hoofdstuk 2 beschreven hoe de bodemkwaliteit wordt bepaald ten behoeve van ruimtelijke plannen. Hoofdstuk 3 staat vervolgens in het teken van de te bepalen bodemkwaliteit in geval van een omgevingsvergunning voor de activiteit bouwen. Tot slot wordt in hoofdstuk 4 beschreven hoe de bodemkwaliteit wordt bepaald ten behoeve van omgevingsvergunningen voor de activiteit milieu en / of meldingen Activiteitenbesluit. De inhoud van deze beleidsnota is in samenwerking met gemeenten binnen de regio Twente tot stand gekomen.

 

1. Wettelijk kader

In dit hoofdstuk worden kort de wettelijke kaders van deze beleidsnota beschreven. Het betreffen de kaders op het gebied van ruimtelijke ordening, bouwen en milieu.

1.1. Ruimtelijke ordening

Op grond van de Wet ruimtelijke ordening (Wro) zijn bestemmingsplannen verplicht voor het hele grondgebied van een gemeente. In artikel 3.1.6 van het Besluit ruimtelijke ordening (Bro) wordt aangegeven met welke onderwerpen rekening moet worden gehouden bij het opstellen en vaststellen van een bestemmingsplan. Hierin is geen rechtstreekse verplichting opgenomen voor het uitvoeren van bodemonderzoek of bodemsanering. In artikel 3.1.6 Bro staat wel een verwijzing naar artikel 3.2 Algemene wet bestuursrecht (Awb). Dit betekent dat de gemeente bij de voorbereiding en ontwikkeling van een bestemmingsplan een onderzoeksplicht heeft naar verschillende aspecten die bij de uitvoerbaarheid van een bestemmingsplan een rol (kunnen) spelen. Het uitvoeren van een bodemtoets is één van die aspecten.

 

Analoog hieraan kan de noodzaak van bodemonderzoek zich voordoen bij procedures voor het verkrijgen van een omgevingsvergunning voor het afwijken van het bestemmingsplan (omgevingsvergunning met ruimtelijke onderbouwing, artikel 2.1 lid 1 onder c van de Wet algemene bepalingen omgevingsrecht). Op basis van de onderzoeksresultaten toetst de gemeente voor bestemmingsplannen, dan wel in het kader van de omgevingsvergunning voor afwijken van het bestemmingsplan of de bodem milieu-hygiënisch geschikt is (of kan worden gemaakt, inclusief financiële toets) voor de geplande vorm van bodemgebruik.

1.2. Wet Algemene bepalingen omgevingsrecht

Sinds de inwerkingtreding van de Wet algemene bepalingen omgevingsrecht (Wabo) bestaat de mogelijkheid dat bij een meervoudige aanvraag voor verschillende deeltoestemmingen op basis van de ministeriële regeling omgevingsrecht (Mor) meerdere bodemonderzoeken moeten worden aangeleverd. Deze bodemonderzoeken kunnen inhoudelijk verschillen van elkaar (bouwen, milieu enzovoort). In de praktijk betekent dit dat er voor één aanvraag omgevingsvergunning meerdere bodemonderzoeken moeten worden aangeleverd. Om dit te voorkomen kan de aanvrager de mogelijkheid geboden worden om een gecombineerd bodemonderzoek aan te leveren. Een gecombineerd bodemonderzoek is mogelijk mits vooroverleg heeft plaatsgevonden met het bevoegd gezag en het bevoegd gezag kan instemmen met de onderzoeksopzet.

1.3. Bouwen

De bepalingen met betrekking tot de bouwvergunning en handhaving zijn overgeheveld vanuit de Woningwet (Ww) naar de Wabo. Hiermee is de bouwvergunning vervangen door de omgevingsvergunning voor bouwen. In het Besluit omgevingsrecht (Bor) zijn de voorschriften uit de Wabo verder uitgewerkt. Zoals de vergunningplicht en het aanwijzen van het bevoegd gezag. Welke bouwwerken vergunning vrij zijn en de voorschriften voor vergunningvrij bouwen staan in bijlage II van het Bor. In het Bor staan ook de  indieningsvereisten  (waar moet een vergunningaanvraag aan voldoen).

Regels voor bouwen staan ook in de gemeentelijke bouwverordening. Het aantal onderwerpen dat in de bouwverordening moet worden geregeld, is na aanpassing van de Ww en de invoering van het Bouwbesluit 2012 verminderd.[3] Eén van de drie onderwerpen waarover wat geregeld moet worden in de bouwverordening is het voorkomen van bouwen op verontreinigde bodem. De basis voor de regelgeving in de bouwverordening is artikel 8 van de Ww. Voor het onderdeel bodem geven de leden 2, 3 en 4 van artikel 8 aan dat de gemeenteraad regels moet stellen om het bouwen op verontreinigde grond tegen te gaan en dat die regels alleen betrekking mogen hebben op vergunningplichtige bouwwerken waarin mensen verblijven en die de grond raken of de grond niet raken maar waarvan het gebruik wijzigt. Tevens worden bouwwerken die naar aard en omvang gelijk zijn aan een vergunningvrij bouwwerk uitgezonderd. Artikel 8 geeft ook aan dat de gemeenteraad voorschriften moet geven over het verrichten van een bodemonderzoek en waaraan dit onderzoek moet voldoen. Deze onderdelen van artikel 8 zijn geregeld in artikelen 2.1.5 en 2.4.1 van de bouwverordening.

Het verbod tot bouwen op verontreinigde grond moet gezien worden in relatie tot de gezondheidsrisico’s voor de mens bij het gebruik van het bouwwerk. Veiligheid en gezondheid zijn immers sinds de invoering van de Ww in 1901 belangrijke grondslagen van de wet. Schade aan het milieu is geen motief voor de voorschriften in de bouwverordening met betrekking tot het tegengaan van bouwen op verontreinigde grond. Dit in tegenstelling tot de Wet bodembescherming (Wbb) waarbij het herstel van functionele eigenschappen van de bodem voor mens, plant en dier centraal staat.

1.4. Milieu

Wet milieubeheer

In artikel 1.1a van de Wet milieubeheer (Wm) staat: ‘een ieder neemt voldoende zorg voor het milieu in acht. Deze zogenoemde zorgplicht houdt in ieder geval in dat iedereen ‘die weet of redelijkerwijs kan vermoeden dat door zijn handelen of nalaten nadelige gevolgen voor het milieu kunnen worden veroorzaakt, verplicht is dergelijke handelingen achterwege te laten voor zover zulks in redelijkheid kan worden gevergd, dan wel alle maatregelen te nemen die redelijkerwijs van hem verwacht kunnen worden teneinde die gevolgen te voorkomen of, voor zover die gevolgen niet kunnen worden voorkomen, deze zoveel mogelijk te beperken of ongedaan te maken. Het zorgplichtartikel uit de Wm verplicht (evenals het algemene zorgplichtartikel 13 Wbb) om nieuwe bodemverontreiniging op te ruimen en vormt het uitgangspunt voor het opleggen van specifieke bodem gerelateerde voorschriften in de omgevingsvergunning of in algemene regels. [4]

 

Wet Algemene bepalingen omgevingsrecht

De Wabo en het Bor bepalen of er sprake is van een vergunningplicht voor milieuactiviteiten. De vergunningplicht betreft de omgevingsvergunning milieu (artikel 2.1 onder e van de Wabo) en / of de omgevingsvergunning beperkte milieutoets (artikel 2.1 onder i van de Wabo). Voor een beperkt aantal bedrijven geldt een omgevingsvergunningplicht op basis van de Wabo. Veel bedrijfsmatige activiteiten vallen onder de werkingssfeer van algemene landelijke milieuregels, zoals het Activiteitenbesluit.  In artikel 2.11 van het Activiteitenbesluit wordt aangegeven wanneer bodemonderzoek moet worden uitgevoerd naar de kwaliteit van de bodem. Er zijn een drietal momenten aan te wijzen wanneer bodemonderzoek  voor een inrichting met bodembedreigende activiteiten verplicht is: 1) bij de oprichting van een inrichting, 2) bij de wijziging van een inrichting en 3) bij de beëindiging van een inrichting.[5] Indien uit een bodemonderzoek blijkt dat de bodem, als gevolg van de activiteiten in de inrichting is aangetast of verontreinigd, draagt degene die de inrichting drijft, er zorg voor dat de bodemkwaliteit wordt hersteld.

 

Nederlandse richtlijn bodembescherming

De NRB is een instrument voor de beoordeling van de noodzaak en redelijkheid van bodembeschermende maatregelen. De NRB is een richtlijn voor de vergunningverlening en geen wet. Wel is de NRB een richtlijn waarmee het bevoegd gezag bij het verlenen van een omgevingsvergunning (activiteit milieu) of het beoordelen van een melding rekening moet houden. Toepassing van de NRB is niet vrijblijvend, maar er kan gemotiveerd worden afgeweken van de NRB. Het uitgangspunt van de NRB is om door een doelmatige combinatie van maatregelen en voorzieningen een verwaarloosbaar bodemrisico te realiseren. Kan een verwaarloosbaar bodemrisico niet gerealiseerd worden dan kan het bevoegd gezag in sommige gevallen een aanvaardbaar bodemrisico accepteren.

 

In bestaande situaties moet er uitzicht zijn op een acceptabele beperking van het risico. Als het bevoegd gezag afziet van het voorschrijven van maatregelen om reden van bijvoorbeeld een dreigend faillissement, dan moet het rekening houden met de mogelijke consequenties: met het gedogen van een risicovolle situatie accepteert het bewust een kans op bodemverontreiniging en daarmee een mogelijke kostenpost voor het bevoegd gezag zelf (als vangnet): het betreffende bedrijf zal de kosten voor een eventuele bodemsanering immers evenmin kunnen betalen.

 

Wet bodembescherming

Ook in de Wet bodembescherming (artikel 13) is de zorgplicht opgenomen. Dit houdt in dat:

“iedereen die handelingen op of in de bodem verricht en die weet of redelijkerwijs had kunnen vermoeden dat door die handelingen de bodem kan worden verontreinigd of aangetast, verplicht is alle maatregelen te nemen die redelijkerwijs van hem kunnen worden gevergd, teneinde die verontreiniging of aantasting te voorkomen, dan wel indien de verontreiniging of aantasting zich voordoet, de bodem te saneren of de aantasting en de directe gevolgen daarvan te beperken en zoveel mogelijk ongedaan te maken. Indien de verontreiniging of aantasting het gevolg is van een ongewoon voorval, worden de maatregelen onverwijld genomen.”

 

Besluit bodemkwaliteit

In het Besluit bodemkwaliteit (Bbk) staan de kwaliteitseisen waaraan bouwstoffen, grond en baggerspecie moeten voldoen wanneer deze op of in de bodem of in oppervlaktewater worden toegepast. Ook zijn er regels opgenomen over de kwaliteit van de uitvoering (Kwalibo). Zo moeten bodemonderzoeken conform het Bbk door een gecertificeerd erkend bedrijf / persoon worden uitgevoerd. In de Regeling bodemkwaliteit is een lijst met werkzaamheden opgenomen die alleen met een erkenning mogen worden uitgevoerd (artikel 2.1 van de Regeling). Voorbeeld hiervan is de uitvoering van “veldwerk” of de “milieukundige begeleiding” bij saneringen. De kwaliteitseisen zijn vastgelegd in beoordelingsrichtlijnen, protocollen en andere normdocumenten. Voor veldwerkzaamheden zijn deze kwaliteitseisen vastgelegd in de BRL SIKB 2000 (onder andere  protocol 2001 en protocol 2002). Het bevoegd gezag mag alleen gegevens accepteren van erkende bedrijven.

2. Bodemonderzoek bij ruimtelijke plannen

Het doel van de bodemtoets bij ruimtelijke plannen is de bescherming van de bodem en om te kunnen beoordelen of de bodem geschikt is (te maken) voor de geplande, toekomstige functie en of sprake is van een eventuele saneringsnoodzaak.

 

Artikel 3.1.6 van het Bro bepaalt dat in het bestemmingsplan rekening gehouden moet worden met de bodemkwaliteit ter plaatse. De reden hiervoor is dat een eventueel aanwezige bodemverontreiniging van groot belang kan zijn voor de keuze van bepaalde bestemmingen en / of de (financiële) uitvoerbaarheid van het bestemmingsplan. De bodemtoets moet worden uitgevoerd bij het opstellen of wijzigen van het bestemmingsplan of een planologische afwijking.

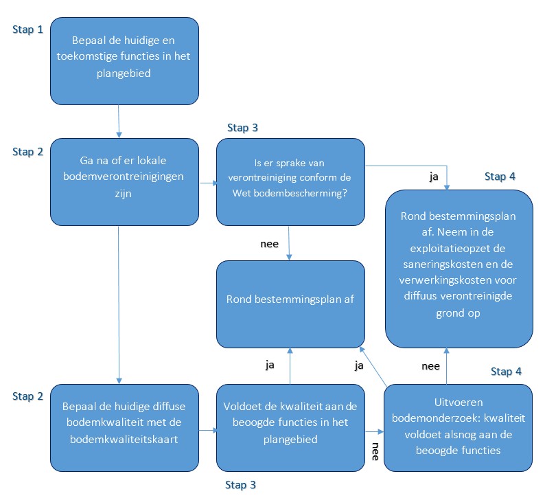
2.1. Stappenplan bodemtoets bij ruimtelijke plannen 

De bodemtoets bij ruimtelijke plannen kan worden uitgevoerd via de volgende stappen:

Figuur 1: Stappenplan bodemtoets bij ruimtelijke plannen

 

Stap 1: Wat is de huidige en wat is de toekomstige functie?

De huidige en de geplande toekomstige functie(s) van het plangebied worden bepaald aan de hand van het bestemmingsplan (oud en nieuw). Afhankelijk van de functie worden eisen gesteld aan de kwaliteit van de bodem en aan eventueel (her)gebruik van grond of bagger die kan worden toegepast.

 

Stap 2: Wat is de huidige bodemsituatie?

De kwaliteit van de bodem op een locatie wordt bepaald door de diffuse bodemkwaliteit. Deze is vastgelegd in de door de gemeente vastgestelde bodemkwaliteitskaart (BKK).

 

Als de bestaande bodeminformatie ontoereikend is en er met onvoldoende zekerheid kan worden bepaald of sprake is van een verdachte locatie (met een mogelijk geval van ernstige verontreiniging) moet een vooronderzoek conform NEN5725 worden uitgevoerd, meestal gevolgd door een bodemonderzoek conform NEN 5740. Voor een bestemmingsplan dat enkel wordt geactualiseerd en waar de bebouwing en inrichting gehandhaafd blijft, is het doorlopen van deze stap (toetsing aan de BKK) meestal afdoende. Het aantreffen van een verontreiniging bij een bestemmingsplanprocedure leidt in dat geval niet tot aanvullend bodemonderzoek of sanering. Pas op het moment dat hier daadwerkelijk ontwikkeling plaatsvindt, zijn de vervolgstappen van belang.

 

Stap 3: Voldoet de kwaliteit aan de toetsing?

Aan de hand van de diffuse bodemkwaliteit en eventueel aanwezige lokale verontreinigingen (puntbronnen) wordt nagegaan of de bodemkwaliteit voldoet aan de normen die behoren bij de toekomstige functies in het plangebied.

 

Vervolgens worden de gegevens uit het onderzoek getoetst aan de criteria in de Circulaire bodemsanering, om te bepalen in hoeverre sprake is van ernstige bodemverontreiniging en of er onaanvaardbare risico’s aanwezig zijn. Aan de hand van de Circulaire bodemsanering wordt bepaald of het saneringscriterium wordt overschreden en of de verontreiniging met spoed gesaneerd moet worden. Op basis hiervan moet worden bepaald of en op welke wijze er (actief) gesaneerd moet worden of dat er volstaan kan worden met beheersmaatregelen.

Er kunnen twee situaties worden onderscheiden:

  • 1.

    Er is geen sprake van een geval van (ernstige) bodemverontreiniging in de zin van de Wbb. Daarnaast is de huidige diffuse bodemkwaliteit vergelijkbaar of schoner dan de lokale/regionale vastgestelde bodemkwaliteit (die is vastgesteld in de BKK). Dit betekent dat er geen belemmering is voor het toekomstig gebruik. De uitkomsten van de bodemtoets worden beschreven in de bodemparagraaf bij het bestemmingsplan.

  • 2.

    Er is wel sprake van een geval van (ernstige) bodemverontreiniging in de zin van de Wbb of een diffuse bodemkwaliteit is slechter dan de lokaal vastgestelde bodemkwaliteit. De aanwezigheid van een lokale verontreiniging, als gevolg van een puntbron, kan bij de realisatie van het bestemmingsplan aanleiding zijn voor het uitvoeren van sanering. Hiermee wordt rekening gehouden bij de toetsing van de financiële haalbaarheid van het plan (zie volgende punt).

 

Stap 4: Is het plan financieel haalbaar?

De kosten van de sanering  van de bij de realisatie van het voorgenomen bestemmingsplan vrijkomende (diffuus) verontreinigde grond (zoals bij de aanleg van wegen en de bouw van huizen) wordt in de exploitatie van het bestemmingsplan opgenomen. Indien het voornamelijk gaat om diffuus verontreinigde grond is het vooral van belang om in de planfase rekening te houden met het streven naar een gesloten grondbalans. Daarvoor moeten vraag- en aanbod van grondstromen in kaart worden gebracht. Als er sprake is van een lokale verontreiniging, dan moeten de saneringskosten in de exploitatieopzet van het bestemmingsplan zijn verwerkt. Het gaat om het identificeren en kwantificeren van de (financiële) risico’s. Daarnaast kan de gemeentelijke bodemadviseur advies uitbrengen over uitgangspunten die meegenomen kunnen worden in het ontwerp om tot een efficiënte oplossing te komen voor de omgang met verontreinigde bodem.

 

Procedurele vereisten

Bij de vaststelling van het bestemmingsplan dient rekening gehouden te worden met de bodemkwaliteit ter plaatse. In de toelichting van het bestemmingsplan wordt vermeld wat de overwegingen zijn geweest met betrekking tot de functie die wordt toegestaan en de bodemkwaliteit.

 

Relatie met exploitatieplan of anterieure overeenkomst

In artikel 6.12 Wro is geregeld dat de kosten van nieuwe ontwikkelingen moeten worden verhaald op de grondeigenaar. Hiervoor stelt de gemeente een exploitatieplan op. De kosten van bodemonderzoek en

–sanering kunnen in het exploitatieplan worden opgenomen (artikel 6.2.4 onder a en b Bro). Het opstellen van een exploitatieplan is verplicht, tenzij de kosten anderszins kunnen worden verhaald, bijvoorbeeld via een privaatrechtelijke overeenkomst.

2.2. Eisen aan het uitvoeren van bodemonderzoek bij ruimtelijke plannen

Soort bodemonderzoek

Voor onverdachte (deel)locaties kan bij conserverende bestemmingsplannen worden volstaan met de BKK (inclusief nota bodembeheer) en vooronderzoek conform NEN 5725.  Voor verdachte (deel)locaties dient een verkennend bodemonderzoek conform NEN 5740 / NEN5707 te worden uitgevoerd (onderzoeksstrategie toegepast op verdachte deellocatie).

 

Om de financiële haalbaarheid van een bestemmingsplan te toetsen is het verstandig om bij nieuwe gevoelige bestemmingen (zie paragraaf 3.1, tabel) een regulier onderzoek NEN 5740 uit te voeren.

 

Indien uit het verkennend bodemonderzoek blijkt dat de bodem daadwerkelijk verontreinigd is, kan door de gemeente een aanvullend bodemonderzoek worden geëist (bijvoorbeeld herbemonstering, aanvullende analyses, of nader onderzoek conform NTA 5755 naar de omvang en ernst van de verontreiniging).

 

Afbakening onderzoekslocatie

Het vooronderzoek moet betrekking hebben op het gehele plangebied. Het voor verdachte deellocaties vereiste verkennend bodemonderzoek kan zich beperken tot de verdachte terreindelen en tot de verdachte stoffen. Het kan betekenen dat bij herontwikkeling al beschikbare gegevens worden betrokken indien deze actueel genoeg zijn of dat hiervoor in een eerder stadium al een keer een beschikking op grond van de Wbb is afgegeven. Zie paragraaf 3.4 voor de actualiteit van de beschikbare gegevens.

 

Indien voor de ruimtelijke ontwikkeling in een later stadium een omgevingsvergunning voor de activiteit bouwen en / of milieu noodzakelijk is, is het aan te bevelen het hiervoor benodigde onderzoek al uit te voeren voor de ruimtelijke procedure, om zo vertragingen te voorkomen. Dit geldt ook voor het bodemonderzoek dat wordt uitgevoerd vanuit andere wettelijke kaders, zoals de omgevingsvergunning voor het onderdeel werken (aanlegvergunning) en ontgronden.

 

3. Bodemonderzoek bij omgevingsvergunning voor de activiteit bouwen

Niet alleen in de Ww en bouwverordening wordt wat geregeld over het bodemonderzoek. Ook in de Wabo wordt hierover wat geregeld. Via de Mor is vastgelegd welke documenten en gegevens vereist zijn bij de vergunningaanvraag. Voor het onderdeel bodem is de structuur als volgt:

  • 1.

    Artikel 4.4, lid 2 van het Bor bepaalt dat gegevens en documenten waarover het bevoegd gezag al beschikt, niet opnieuw hoeven te worden verstrekt. Dit geldt in beginsel ook voor gegevens die zijn verstrekt in de periode dat de Wabo nog niet in werking was getreden. Uit het algemene bestuursrecht volgt dat het bevoegd gezag gehouden is de volledigheid en actualiteit van de gegevens en documenten die al in het bezit zijn van het bevoegd gezag, en die de aanvrager dus niet bij de aanvraag verstrekt,

  • 2.

    Artikel 2.4 van de Mor geeft aan dat bij de aanvraag om een omgevingsvergunning voor bouwen een onderzoeksrapport betreffende de bodemgesteldheid moet worden overgelegd.

In dit hoofdstuk wordt aangegeven hoe binnen de gemeente wordt omgegaan met de artikelen uit de bouwverordening, de Mor en het Bor, betreffende het al dan wel of niet doen van bodemonderzoek en het bouwen op verontreinigde bodem.

3.1. Wanneer is een bodemonderzoek nodig

In de bouwverordening staat dat op een bodem die zodanig is verontreinigd dat schade of gevaar is te verwachten voor de gezondheid van de gebruikers, niet mag worden gebouwd voor zover dat bouwen betrekking heeft op een bouwwerk:

- 1) Waarin voortdurend of nagenoeg voortdurend mensen zullen verblijven;

- 2) Voor het bouwen waarvan een omgevingsvergunning voor het bouwen is vereist; en

- a) Dat de grond raakt, of

- b) Waarvan het bestaande, niet-wederrechtelijk gebruik niet wordt gehandhaafd.

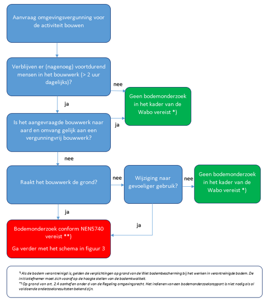
Artikel 8 van de Ww bepaalt dat voor uitsluitend de bovenstaande situaties een bodemonderzoek moet worden verricht. In artikel 2.1.5 van de bouwverordening zijn hiertoe de voorschriften opgenomen. In figuur 2 (op de volgende pagina) is het proces schematisch weergegeven.

3.1.1. Bouwwerk waarin voortdurend of nagenoeg voortdurend wordt verbleven door mensen

Het primaire doel van de bodemtoets is voorkomen dat er gebouwd wordt op dusdanig verontreinigde grond dat nadelige gevolgen kunnen ontstaan voor de gebruikers van een bouwwerk. De Ww stelt dan ook in artikel 8 lid 3 dat geen bodemtoets hoeft plaats te vinden wanneer ‘het bouwen betrekking heeft op een bouwwerk, waarin niet voortdurend of nagenoeg voortdurend mensen zullen verblijven’. Wat wordt hier mee bedoeld? In de memorie van toelichting staat hierover dat het bouwwerken moet betreffen waarin dagelijks gedurende enige tijd dezelfde mensen verblijven. Bij ‘enige tijd’ moet gedacht worden aan een verblijfsduur van twee of meer uren per (werk)dag. Het gaat dus niet om een enkele keer twee of meer uren, maar om een meer structureel (over een langere periode dan één dag) twee of meer uren verblijven van dezelfde mensen in het gebouw. Voor dergelijke bouwwerken geldt dus een onderzoeksplicht.

 

Figuur 2: Bodemonderzoeksplicht bij de omgevingsvergunning voor de activiteit bouwen.

3.1.2. Bouwwerk waarvoor een omgevingsvergunning vereist is

Het is in beginsel verboden zonder omgevingsvergunning een project uit te voeren voor zover dat geheel of gedeeltelijk bestaat uit het bouwen van een bouwwerk (art. 2.1, eerste lid, onder a van de Wabo). Welke bouwwerken vervolgens dan toch vergunningvrij zijn staan vermeld in bijlage II van het Bor. Indien een bouwwerk vergunningvrij is, kan geen bodemonderzoek geëist worden. Het voldoen aan de Wbb bij vergunningvrij bouwen is een verantwoordelijkheid van de  initiatiefnemer. Indien de gemeente op de hoogte is van de verontreiniging en de bouwactiviteiten moet zij de initiatiefnemer wel informeren over de noodzakelijke Wbb-procedure (zie artikel 3:20 Awb). Dit geldt ook voor vergunningplichtige bouwwerken waarbij geen bodemonderzoek verlangd kan worden. De gemeente moet dit feit opnemen in de overweging van de omgevingsvergunning. Maar de uitgestelde inwerkingtreding is niet van toepassing.

3.1.3. Bouwwerken die de grond raken of die van functie veranderen

Een bouwwerk dat verbonden is met de grond is in beginsel vergunningplichtig. Indien de bouwwerkzaamheden gepaard gaan met een functiewijziging naar een meer gevoelige bestemming kan bodemonderzoek worden geëist. Bij functiewijziging naar een gevoeligere bestemming zou er een situatie kunnen optreden die mogelijk leidt tot een groter (gezondheids)risico. Omdat het begrip ‘functiewijziging naar een gevoeligere bestemming’ voor meerdere interpretaties vatbaar is wordt het begrip in onderstaande tabel verduidelijkt.

 

gebruik voor verbouwing

gebruik na verbouwing

gevoeliger bestemming

kantoor

Wonen [6]

nee

schuur of garage, particulier

Wonen

ja

horeca

Wonen

nee

opslag of garage, bedrijfsmatig gebruik

Wonen, kantoor

ja

 

Indien er een gevoeliger bestemming wordt gerealiseerd, moet dus wel een onderzoek worden gedaan. Tenzij er bruikbaar en recent onderzoek voorhanden is.

3.2. Soms is ook een nader bodemonderzoek noodzakelijk

De Ww verplicht gemeenten om in hun bouwverordening voorschriften op te nemen over het tegengaan van bouwen op verontreinigde bodem.[7] Deze voorschriften dienen in ieder geval betrekking te hebben op het verrichten van onderzoek naar de aard en de mate van verontreiniging van de bodem, op de aard en omvang van dat onderzoek en op de inrichting van het op te stellen onderzoek. Onze gemeente heeft deze verplichting uitgewerkt in artikel 2.1.5 van de bouwverordening.

 

De expliciete bevoegdheid om een nader bodemonderzoek bij een bouwaanvraag te verlangen is komen te vervallen bij de inwerkingtreding van de Wabo. Ondanks dat, is het nog steeds mogelijk om binnen de procedure van een omgevingsvergunning een nader bodemonderzoek te verlangen indien er op basis van de resultaten van het verkennend bodemonderzoek sprake is van een redelijk vermoeden van ernstige bodemverontreiniging. De overschrijding van de indexwaarde geldt hierbij als richtlijn voor het uitvoeren van een nader bodemonderzoek.

 

Het uitvoeren van een nader bodemonderzoek is echter niet altijd noodzakelijk en zinvol. In hoeverre vervolgonderzoek zinvol is, is afhankelijk van het doel van het onderzoek, maar ook van de eventuele aanwezigheid van verhoogde achtergrondgehalten in de omgeving van de locatie. Is op grond van de BKK bekend dat de locatie ligt in een bodemkwaliteitszone met verhoogde achtergrondgehalten (gebiedsspecifieke waarden) waarbij de tussenwaarde wordt overschreden, dan is het uitvoeren van een nader bodemonderzoek meestal niet nodig. De gemeten gehalten moeten dan wel lager zijn dan de achtergrondgehalten van dat betreffende gebied. Dat betekent tevens dat het ook niet nodig is om de afzonderlijke monsters van een mengmonster te analyseren (uitsplitsen mengmonster). Om te bepalen of de aangetroffen verontreiniging beneden het achtergrondgehalte ligt, moet het gehalte getoetst worden aan de vastgestelde percentielwaarde van de bodemkwaliteitszone waarin de onderzoekslocatie is gelegen. Deze waarden zijn te vinden in de BKK. Als het gemeten gehalte boven het achtergrondgehalte ligt, is er mogelijk toch sprake van een verontreiniging veroorzaakt door een puntbron. Een nader bodemonderzoek moet dan (eventueel afhankelijk van het resultaat van uitsplitsing) wel uitgevoerd worden. Als uit het bodemonderzoeksrapport of op basis van andere gegevens de conclusie kan worden getrokken dat er vermoedelijk sprake is van een geval van ernstige bodemverontreiniging, dan treedt de  vergunning op grond van artikel 6.2c Wabo (bijlage V van de Wabo) vanwege de bodemaspecten niet eerder in werking dan nadat:

  • 1.

    door het bevoegd gezag Wbb (op grond van de artikelen 29 juncto 37 Wbb) is vastgesteld dat geen sprake is van een geval van ernstige verontreiniging ten aanzien waarvan spoedige sanering noodzakelijk is en het desbetreffende besluit in werking is getreden; en/of

  • 2.

    door het bevoegd gezag Wbb (op grond van artikel 39 Wbb) met het saneringsplan is ingestemd en het desbetreffende besluit in werking is getreden; of

  • 3.

    een BUS-melding is gedaan en de termijn waarna men mag starten (vijf weken na de melding) is verstreken.

 

De gemeente neemt  in de overweging van de omgevingsvergunning op dat er sprake is van een geval van ernstige bodemverontreiniging en vermeldt dat de vergunning nog niet in werking treedt. In figuur 3 is schematisch weergegeven hoe het proces verloopt inzake een nader bodemonderzoek. Zodra aan één van de drie bovenstaande mogelijkheden is voldaan, kan de omgevingsvergunning (voor wat betreft het aspect bodem) in werking treden.

  • Figuur 3: Relatie tussen uitkomsten bodemonderzoek en de omgevingsvergunning voor de activiteit bouwen

 

 3.3. Eisen aan het uitvoeren van bodemonderzoek 

Soort bodemonderzoek

Als bij een bouwaanvraag een bodemonderzoek wordt verlangd, dan moet dit onderzoek volgens een vastgesteld protocol worden uitgevoerd. Artikel 2.1.5 van onze Bouwverordening geeft aan dat het verkennende bodemonderzoek wordt verricht volgens het protocol NEN 5740/5707. Uit de systematiek van NEN 5740 volgt dat voorafgaand aan het milieu-hygiënisch bodemonderzoek eerst een vooronderzoek volgens NEN 5725 wordt uitgevoerd (ook wel historisch bodemonderzoek genoemd) ten behoeve van het formuleren van de onderzoekshypothese en een eventuele onderverdeling van het terrein. Als er op basis van het vooronderzoek aanleiding bestaat om te vermoeden dat asbest in de bodem aanwezig is, dient tevens een onderzoek plaats te vinden conform NEN 5707.

 

Vooronderzoek (historisch bodemonderzoek)

Voorafgaand aan de uitvoering van het feitelijk verkennend bodemonderzoek wordt een vooronderzoek (historisch bodemonderzoek) uitgevoerd conform NEN 5725. Het vooronderzoek maakt deel uit van de NEN 5740. De resultaten van het vooronderzoek kunnen worden gerapporteerd in de rapportage van het verkennend bodemonderzoek. Het vooronderzoek bestaat voornamelijk uit het verzamelen van informatie over het vroegere, huidige en toekomstige gebruik van de onderzoekslocatie en de directe omgeving (naastgelegen percelen tot een afstand van 25 meter), vooral gericht op potentiële bronnen van bodemverontreiniging en informatie over de bodemopbouw en geohydrologie. Op basis van het vooronderzoek wordt een aanname (hypothese) gemaakt over de te verwachten verontreinigingssituatie van de bodem (grond en grondwater), aan de hand waarvan de onderzoeksstrategie van het verkennend bodemonderzoek wordt bepaald. Indien het vooronderzoek niet zorgvuldig wordt uitgevoerd en een verkeerde onderzoeksstrategie wordt gekozen, bestaat de kans dat bij het feitelijke onderzoek verontreinigingen worden gemist, waardoor er geen goed beeld wordt verkregen van de kwaliteit van de bodem op een locatie. Ten behoeve van het vooronderzoek moet altijd de gemeente worden geraadpleegd met betrekking tot de bij haar bekende informatie.[8] Als de gemeente niet is geraadpleegd ten behoeve van het vooronderzoek, en hierdoor relevante informatie is gemist, bestaat er een gerede kans dat het vooronderzoek als onvoldoende wordt beschouwd. Het bodemonderzoek zal dan niet worden geaccepteerd en goedgekeurd door de gemeente.

Beoordeling opzet bodemonderzoek

Voorafgaand aan de daadwerkelijke uitvoering van het bodemonderzoek kan bij de gemeente worden gevraagd om een beoordeling van de onderzoeksopzet. Om discussie achteraf over de wijze waarop het onderzoek is uitgevoerd te voorkomen, wordt aanbevolen om vooraf een onderzoeksopzet aan de gemeente te overleggen. In deze onderzoeksopzet zijn de verdachte deellocaties opgenomen, met voor elke deellocatie de verdachte stoffen. Per verdachte deellocatie wordt aangegeven hoeveel boringen/peilbuizen er worden geplaatst en tot welke diepte en welke grond- en/of grondwatermonsters worden geanalyseerd en op welke stoffen. Als er van de voorgeschreven norm wordt afgeweken, dan wordt dit goed gemotiveerd aangegeven in de onderzoeksopzet. De onderzoeksopzet is verder voorzien van een boorplan, met daarop aangegeven de geplande locatie van de boringen en de peilbuizen. Het minimale aantal boringen per (deel)locatie staat beschreven in de NEN5740. In de NEN 5707 staat beschreven het aantal gaten / sleuven. De gemeente kan kosten in rekening brengen voor het verstrekken van bodeminformatie en het beoordelen van een bodemonderzoek. Voor de hoogte van deze kosten wordt verwezen naar de thans geldende legesverordening.

 

Afbakening onderzoekslocatie

Bij een omgevingsvergunning voor de activiteit bouwen wordt minimaal het te bebouwen terreingedeelte onderzocht. Daarnaast wordt geadviseerd ook het overige deel van de bouwkavel  te onderzoeken, voor zover sprake is van mogelijke blootstelling van de gebruikers aan verontreinigende stoffen in de bodem.

 

Erkenning uitvoeren bodemonderzoek

Het bodemonderzoeksrapport is gebaseerd op veldonderzoek dat is uitgevoerd door een persoon of instelling die daartoe is erkend op grond van het Besluit bodemkwaliteit.[9]

 

Termijn indienen bodemonderzoek

De gemeente kan toestemming verlenen om het bodemonderzoek binnen een termijn van drie weken voor de start van de aangevraagde activiteit in te dienen als de aard van het bouwplan hier aanleiding toe geeft.[10] Van deze mogelijkheid tot uitgestelde indiening maakt de gemeente in principe geen gebruik vanwege de relatief beperkte tijd voor de beoordeling van het bodemonderzoeksrapport. Een bodemonderzoeksrapport wordt in principe als direct indieningsvereiste beschouwd.

 

Bodemonderzoek en slopen

Als een bodemonderzoeksrapport wordt verlangd, maar het bouwen pas kan plaatsvinden nadat de aanwezige bouwwerken zijn gesloopt, bevat artikel 2.1.5 lid 5 van de Bouwverordening het voorschrift dat het bodemonderzoek moet plaatsvinden nadat er is gesloopt en voordat met de bouw wordt begonnen. Het verdient dus de voorkeur om het bodemonderzoek na de sloop uit te voeren. Als er toch voor het slopen een bodemonderzoek conform NEN5740 is uitgevoerd, dan wordt na de sloop een aanvullend bodemonderzoek uitgevoerd ter controle op de bodemverontreiniging als gevolg van de sloopactiviteiten. Indien het gebouw voor 1994 is gebouwd, dan is onderzoek naar de aanwezigheid van asbest een aandachtspunt. Een compleet onderzoek conform NEN5740 zal in de regel niet nodig zijn: Er kan volstaan worden met een (grond-)onderzoek gericht op de bovenste halve meter.

 

Geldigheidsduur bodemonderzoek

Er worden eisen gesteld aan de geldigheidsduur van een bodemonderzoek. De actualiteitswaarde van de onderzoeksresultaten bedraagt in beginsel maximaal twee jaren. De volgende paragraaf gaat nader in op het gebruik van bestaande onderzoeksgegevens.

 

3.4. Afwijken onderzoeksplicht

De gemeente heeft de bevoegdheid om in bepaalde gevallen af te wijken van de bodemonderzoeksplicht. Hierbij gaat het om de volgende situaties:

  • 1.

    indien bruikbare en recente onderzoeksgegevens

  • 2.

    bij tijdelijke bouwwerken (artikel 2.1.5, lid 4 bouwverordening).

De mogelijkheid om geen onderzoeksgegevens op te vragen wordt geboden door artikel 4.4, lid 2 van het Bor. De afwijking van onderzoeksplicht moet opgenomen worden in de overweging van de omgevingsvergunning. Het is geen afzonderlijk besluit tot het afwijken, geen beschikking. De Wabo is er immers opgericht om alles in één vergunning te regelen.

3.4.1. Bruikbare recente onderzoeksresultaten

Wanneer is een onderzoek nog bruikbaar en recent? In artikel 3.1a van de Wabo is bepaald dat het bevoegd gezag bij het verlenen van een omgevingsvergunning zich in ieder geval kan baseren op gegevens en onderzoeken die niet ouder zijn dan 2 jaren. Door de kan-bepaling is het mogelijk om ook gegevens en / of onderzoeken ouder dan 2 jaren te gebruiken.

 

Actualiteitswaarde

De actualiteitswaarde van de resultaten van een bodemonderzoek bedraagt in beginsel maximaal 2 jaren. Eén en ander is afhankelijk van de aard en mate van de verontreiniging en het bodemgebruik na het uitvoeren van het onderzoek. Het afwijken van de plicht tot het indienen van een nieuw bodemonderzoek is mogelijk als het gebruik van de onderzochte locatie nog steeds hetzelfde is, dan wel vergelijkbaar is met het gebruik ten tijde van het onderzoek en uit de historische informatie blijkt dat in de tussenliggende periode geen bodembedreigende activiteiten hebben plaatsgevonden (onder andere geen veranderd gebruik). Wanneer er in de achterliggende vijf jaren (vanaf de datum van indiening van de bouwaanvraag) bodembedreigende activiteiten op het terrein hebben plaatsgevonden, dan is dit voor de gemeente aanleiding om een nieuw c.q. recent bodemonderzoek conform NEN5740 te vragen. Uit de resultaten van dit onderzoek zal vervolgens moeten blijken of deze activiteiten hebben geleid tot enige vorm van bodemverontreiniging en of dit leidt tot de plicht om deze verontreiniging te saneren.

 

Eenmalige verlenging bestaande geldigheid op basis van vooronderzoek of kennisdocument

De gemeente hanteert het uitgangspunt dat een bodemonderzoek dat is uitgevoerd conform NEN 5740 in beginsel een geldigheidsduur heeft van twee jaar. De actualiteitswaarde van een onderzoek kan na twee jaar eenmalig worden verlengd met een periode van drie jaar (gerekend vanaf de dag datum rapport (verkennend) onderzoek conform NEN 5740), mits de aard van de bodemkwaliteit dit toelaat en door de aanvrager een vooronderzoek conform NEN 5725 wordt uitgevoerd. Als uit het vooronderzoek blijkt dat er op de locatie geen activiteiten hebben plaatsgevonden die mogelijk hebben kunnen leiden tot bodemverontreiniging, dan wordt op basis hiervan afgeweken van de plicht om een bodemonderzoek in te dienen. In een dergelijk geval is de actualiteitswaarde van een bodemonderzoek maximaal tien jaar. Echter, indien uit dit vooronderzoek blijkt dat er activiteiten hebben plaatsgevonden die mogelijk tot bodemverontreiniging hebben geleid, dan moet volledig onderzoek worden uitgevoerd conform NEN 5740. De verlenging van de actualiteitswaarde van het bodemonderzoek is ook mogelijk als er een kennisdocument van het perceel is opgesteld. Omdat een kennisdocument uit verschillende bodemonderzoeken kan bestaan, wordt als voorwaarde gehanteerd dat de verlenging van de actualiteitswaarde geldt voor het bodemonderzoek dat betrekking heeft op de locatie waarvoor de bouwaanvraag is ingediend.

 

Bruikbare gegevens (vooronderzoek in combinatie met de BKK)

Wanneer het vooronderzoek naar de historie en de bodemgesteldheid uitwijst dat de locatie onverdacht is, kan de gemeente besluiten om af te wijken van de verplichting tot het uitvoeren van een verkennend bodemonderzoek. In bijlage B van NEN5725 is een aantal activiteiten opgenomen die mogelijk kunnen leiden tot bodemverontreiniging. Het betreft geen limitatieve opsomming van activiteiten. Uit de lijst valt af te leiden dat bijna iedere activiteit die op een locatie heeft plaatsgevonden een mogelijk verontreinigende activiteit is. Omdat bijna niet valt aan te tonen dat op een locatie geen bodembedreigende activiteiten hebben plaatsgevonden, kan al snel worden aangenomen dat er sprake is van een verdachte locatie indien een activiteit op een locatie heeft plaatsgevonden.[11] De BKK doet een uitspraak over de gemiddelde bodemkwaliteit van een groot gebied op basis van een beperkt aantal waarnemingen. De BKK biedt onvoldoende zekerheid om de bodemtoets uit te voeren op een gegeven perceel omdat het risico op een historische onbekende verontreiniging te groot wordt geacht. De combinatie van vooronderzoek en de BKK kan door de gemeente in bepaalde gevallen als bruikbaar worden beschouwd. Een verkennend onderzoek is niet nodig indien:

  • 1.

    uit het vooronderzoek (conform NEN5725) blijkt dat de onderzoekslocatie niet (asbest)verdacht is en

  • 2.

    dat de locatie valt binnen de bodemkwaliteitszones ‘AW2000’ of ‘wonen’.

  •  

4. Bodemonderzoek bij omgevingsvergunning voor de activiteit milieu

4.1. Wanneer is een bodemonderzoek nodig?

Uitgangspunt van het bodembeleid is dat de bodemrisico’s van bedrijfsmatige activiteiten door doelmatige maatregelen en voorzieningen tot een verwaarloosbaar risico worden beperkt. Het zorgplichtbeginsel van de Wbb en de Wm maakt dat de exploitant/vergunninghouder de door hem veroorzaakte bodemverontreiniging moet herstellen (herstelplicht) en aansprakelijk is voor de kosten van bodemherstel. Veel bedrijfsmatige activiteiten vallen geheel of gedeeltelijk onder de werkingssfeer van algemene landelijke milieuregels, zoals het Activiteitenbesluit. Uitgezonderd van het Activiteitenbesluit zijn inrichtingen met GBPV-installaties.[12] Voor een beperkt aantal bedrijven geldt een omgevingsvergunningplicht op basis van de Wabo / Wm.

4.1.1. Activiteitenbesluit

Op grond van artikel 2.11 van het Activiteitenbesluit zijn er een drietal momenten dat bodemonderzoek verplicht is:

  • 1.

    Wanneer een inrichting wordt opgericht en binnen die inrichting bodembedreigende activiteiten worden uitgevoerd. De resultaten van het bodemonderzoek worden binnen drie maanden na oprichting van de inrichting toegezonden aan het bevoegd gezag.

  • 2.

    Wanneer een inrichting of activiteit binnen een inrichting zodanig wijzigt dat de actuele bodemkwaliteit bekend moet zijn, kan het bevoegd gezag een bodemonderzoek verlangen. Het bevoegd gezag stelt dit met een ‘maatwerkvoorschrift’ vast, zijnde een besluit.

  • 3.

    Wanneer een dergelijke inrichting wordt beëindigd, of de IPPC-installatie, of na beëindiging van het opslaan van een vloeibare brandstof, afgewerkte olie of pekel in een ondergrondse tank. De resultaten van het bodemonderzoek worden binnen zes maanden na beëindiging van de inrichting of de beëindiging van opslag in een ondergrondse tank verzonden aan het bevoegd gezag.

 

Nul- en eindsituatie

Het bodemonderzoek bestaat uit het vastleggen van de nulsituatie bodemkwaliteit voorafgaand aan, of zo spoedig mogelijk na, de start van de betreffende activiteit(en). Na het beëindigen van de betreffende activiteit moet met een vergelijkbaar eindsituatie bodemonderzoek de bodemkwaliteit worden vastgelegd. Het nulsituatiebodemonderzoek heeft tot doel het referentieniveau van de feitelijke bodemkwaliteit (grond en grondwater) vast te leggen. Daarmee wordt een toetsingsgrondslag verkregen met het oog op mogelijk toekomstige bodemverontreiniging. Met het nulsituatiebodemonderzoek wordt de actuele bodemsituatie op de plaats van de bodembedreigende activiteiten binnen de inrichting (het bedrijfsterrein) in kaart gebracht, waarbij het onderzoek zich richt op de afzonderlijke activiteiten en de aldaar gebruikte stoffen.

 

Wijzigen inrichting

Relevante wijzigingen van een inrichting die een bodemonderzoek noodzakelijk kunnen maken, en daarmee een maatwerkvoorschrift, zijn bijvoorbeeld:

  • 1.

    wijzigingen in het productieproces;

  • 2.

    het (bij)plaatsen van een bodembedreigende activiteit;

  • 3.

    het verplaatsen van een bodembedreigende activiteit naar een ander deel van de inrichting;

  • 4.

    het op een andere plaats binnen de inrichting vullen en legen van vaten;

  • 5.

    het vergroten van de opslag van bodembedreigende stoffen (hierbij moet wel sprake zijn van een substantiële vergroting waardoor de eerder vastgelegde nulsituatie niet meer afdoende is).

De bovenstaande lijst is niet volledig, maar biedt slechts een handreiking.

4.1.2. Wet milieubeheer 

De omgevingsvergunningaanvraag voor de activiteit milieu wordt ten aanzien van preventieve bodembescherming getoetst aan de NRB. Op basis van de NRB voert aanvrager een bodemrisicoanalyse uit om zo de aard en de mate van bodembedreigende activiteiten te bepalen. Als sprake is van bodembedreigende activiteiten, dan is in het merendeel van de gevallen het uitvoeren van een bodemonderzoek verplicht. In de vergunning dienen zowel voorschriften voor het vastleggen van de nulsituatie als voor het uitvoeren van de eindsituatie te worden opgenomen. Bij actualisatie van omgevingsvergunning voor de activiteit milieu kan om een nulsituatiebodemonderzoek worden gevraagd als er binnen de inrichting nieuwe bodembedreigende activiteiten plaatsvinden.

 

Herhalingsonderzoek

In de vergunning kan worden opgenomen dat periodiek een herhalingsonderzoek moet worden uitgevoerd. Dit gebeurt als wordt verwacht dat de tijdspanne tussen nul- en eindsituatieonderzoek onacceptabel groot is (>10 jaar). Het herhalingsonderzoek maakt vroegtijdig ingrijpen door de - dan nog - actieve inrichting mogelijk bij onverhoopte verontreiniging van de bodem. De locatie (bodemtype), de mobiliteit van de bodembedreigende stoffen en het verspreidingsrisico spelen een rol bij de keuze voor een herhalingsfrequentie. Per geval wordt beoordeeld of het nodig is om een herhalingsbodemonderzoek voor te schrijven in de omgevingsvergunning.

4.2. Eisen aan het uitvoeren van bodemonderzoek 

Soort bodemonderzoek

Een nulsituatieonderzoek in het kader van een omgevingsvergunning dient te voldoen aan NEN 5740, onderzoeksstrategie vaststelling nulsituatie bij een toekomstige bodembelasting (NUL). De gemeente kan eventueel aanvullende eisen stellen omtrent het aantal en de plaats van peilbuizen, de te gebruiken analysemethode en de te bepalen parameters. Voor ondergrondse tanks geldt NEN 5740, onderzoeksstrategie vaststelling nulsituatie bij een toekomstige ondergrondse opslagtank(s) (NUL-OO).

 

Voor het vaststellen van de eindsituatie van de bodem geldt dat de eindsituatie vergelijkbaar moet zijn met het uitgevoerde nulsituatie onderzoek. Met andere woorden, de onderzoeksstrategie moet overeen komen met de onderzoeksstrategie van het bodemonderzoek waarmee de nulsituatie van de bodem is vastgelegd. Dit blijkt ook wel uit de NRB waarin is aangegeven dat het nul- en eindsituatie onderzoek strikt aan elkaar verbonden zijn. Het verschil tussen de onderzoeksresultaten van het nul- en eindsituatieonderzoek geeft namelijk aan of ten gevolge van de bedrijfsactiviteiten een bodembelasting is ontstaan en dus herstel van de bodemkwaliteit noodzakelijk is. Voor het optimaal vergelijken van de eindsituatie met de nulsituatie dienen de boringen en de peilbuizen in principe geplaatst te worden op nagenoeg dezelfde plaatsen als in het nulsituatie onderzoek. Tevens dienen de monsters van dezelfde bodemlagen te worden genomen. Het veldwerk (boringen en monsterbehandeling) dient overeenkomstig de geldende normen verricht te worden. Zie paragraaf 3.3 voor de overige eisen aan het uitvoeren van het bodemonderzoek.

 

Herstelplicht bodem [14]

Bij beëindiging van bedrijfsactiviteiten wordt in een aantal  gevallen een eindsituatiebodemonderzoek verlangd. Als uit een (eindsituatie)onderzoek blijkt dat de bodem vanwege de activiteiten binnen de inrichting is gewijzigd ten opzichte van de kwaliteit van de bodem bij oprichting of de verandering van de inrichting (nulsituatieonderzoek), dan moet de bodemkwaliteit door de veroorzaker worden hersteld tot het niveau van het nulsituatieonderzoek. Indien toch geen of onvoldoende  nulsituatieonderzoek is uitgevoerd, moet de bodem hersteld worden tot de achtergrondwaarden uit het Bbk. Herstel van de bodem moet worden uitgevoerd met de best beschikbare techniek, door een persoon of instantie die een erkenning bezit op grond van het Besluit bodemkwaliteit. Het Activiteitenbesluit stelt een termijn van zes maanden voor het herstellen van de bodemkwaliteit.

4.3. Afwijken onderzoeksplicht

Bij de beoordeling van een aanvraag om een omgevingsvergunning (activiteit milieu) of een melding op grond van het Activiteitenbesluit moet beoordeeld worden of een bodemonderzoek overlegd moet worden. Bij deze afweging wordt gebruik gemaakt van de NRB. In deze richtlijn wordt gesteld dat in principe altijd een nulsituatieonderzoek moet worden uitgevoerd. Zelfs wanneer binnen een inrichting zodanig bodembeschermende voorzieningen en maatregelen zijn getroffen dat een verwaarloosbaar risico wordt bereikt, moet een nulsituatieonderzoek worden uitgevoerd. In de NRB zijn namelijk geen ondergrenzen gesteld. Dit kan betekenen dat bij een inrichting waar bijvoorbeeld alleen een kleine hoeveelheid olie wordt opgeslagen boven een bodembeschermende voorziening en waarbij verder geen bodembedreigende activiteiten plaatsvinden, hiervoor een nulsituatieonderzoek moet worden uitgevoerd. Het eisen van een nulsituatieonderzoek wordt in dergelijke gevallen echter niet redelijk en zinvol geacht. De NRB heeft formeel geen juridische status, maar heeft als bestuurlijk bekrachtigd instrument wel een sterk sturende functie. De NRB is niet bindend. Afwijkingen zijn mogelijk, mits deze duidelijk worden gemotiveerd. Gelet op het wettelijk kader wordt voorgesteld om met betrekking tot het voorschrijven van bodemonderzoeken de volgende beleidslijn te volgen in afwijking van de NRB.

4.3.1. Wanneer wel of niet een nulsituatieonderzoek

Er zijn situaties denkbaar waarbij het twijfelachtig is om een nulsituatieonderzoek te vragen. Voor de volgende situaties wordt gemotiveerd afgeweken van de NRB en wordt aldus geen nulsituatieonderzoek verlangd:

  • 1.

    Bij meldingen en vergunningaanvragen naar aanleiding van veranderingen binnen een bestaande inrichting of het vestigen van nieuwe inrichtingen in bestaande panden wordt geen nulsituatie meer verlangd indien bodembedreigende activiteiten inpandig plaatsvinden en de aanwezige vloeistofdichte of vloeistofkerende vloeren hiervoor moeten worden doorboord. Hierbij wordt er wel vanuit gegaan dat binnen de inrichting voldoende bodembeschermende voorzieningen en maatregelen zijn of worden getroffen, zodat een verwaarloosbaar risico op bodemverontreiniging wordt gerealiseerd. Indien dit niet het geval is, moet hier actief op worden gehandhaafd, zodat wel een verwaarloosbaar risico wordt bereikt. Uiteraard kan het bedrijf altijd gewezen worden op de nut en noodzaak van een ‘vrijwillig’ uitgevoerd nulsituatieonderzoek (bijvoorbeeld om aansprakelijkheid voor eventueel reeds aanwezige verontreinigingen te voorkomen).

  • 2.

    Voor opslag van kleine hoeveelheden milieugevaarlijke stoffen hoeft er geen nulsituatie onderzoek uitgevoerd te worden. Denk hierbij aan werkvoorraad of een milieukast met flessen en potten milieugevaarlijke stoffen. De NRB maakt dit onderscheid niet, maar het wordt niet wenselijk geacht om bij elke liter een nulsituatie vast te leggen. Uitgangspunt is dat er minimaal 100 liter bodembedreigende stoffen aanwezig moet zijn, voordat er sprake is van een bodembedreigende situatie. In beginsel wordt er bij minder dan 100 liter geen nulsituatieonderzoek verlangd. Wel dient altijd per situatie bekeken te worden of er wel of niet een nulsituatie onderzoek noodzakelijk is. Een en ander is afhankelijk van de soort stof die aanwezig is, de bedrijfssituatie (wat is bijvoorbeeld de staat van de vloer e.d.) en de activiteiten die er worden uitgevoerd. Daarnaast is het verbruik belangrijk. Er kan namelijk wel sprake zijn van een kleine opslag, maar als het (jaarlijks) verbruik groot is kan dat een reden zijn om de nulsituatie vast te laten leggen.

  • 3.

    Voor opslag in een bestrijdingsmiddelenkast (PGS-gekeurd) wordt de minimum hoeveelheid op 150 liter gesteld omdat het veelal gaat om de opslag van kleine hoeveelheden verschillende bestrijdingsmiddelen. Bij minder dan 150 liter wordt er geen nulsituatieonderzoek verlangd.

  • 4.

    Wanneer er sprake is van opslag van klein verpakkingen voor bijvoorbeeld de verkoop aan derden en er geen gebruik wordt gemaakt van de opgeslagen (vloeibare) milieugevaarlijke stoffen is het niet noodzakelijk de nulsituatie vast te leggen.

  • 5.

    Ook een onderzoek wat in een ander kader is uitgevoerd kan geschikt zijn voor het vastleggen van de nulsituatie. Dit moet per onderzoek beoordeeld worden.

Onderzoek

Geschikt voor nulsituatie

Motivatie

Grondtransactie / bouwvergunning (zie par. 3.4.1)

Mogelijk

Indien verdachte activiteiten en stoffen (in NEN-pakket) op de juiste plek voldoende zijn onderzocht

Evaluatierapport bodemsanering

(mits beschikt door bevoegd gezag)

Mogelijk

Aspecten ter beoordeling: tijdstip sanering, saneringstechniek, grondwater en te gebruiken stoffen

NEN 5740 Strategie Grootschalig onverdacht

Mogelijk

In combinatie met BKK en de te gebruiken stoffen

Partijkeuringen

Mogelijk

Bij aanvoer van partijen grond (ophoging) kan een AP-04 worden geaccepteerd, mits de te gebruiken stoffen gelijk zijn aan de bedrijfsactiviteit.

 

Als er geen nulsituatieonderzoek uitgevoerd hoeft te worden, wordt als referentiewaarde uitgegaan van de achtergrondwaarde conform de BKK of een beschikbaar “ouder” onderzoek.

 

In de onderstaande gevallen is een nulsituatie wel vereist. Deze lijst van gevallen is niet uitputtend.

  • 1.

    Bij het oprichten van een nieuwe inrichting waarbij bodembedreigende activiteiten zoals aangegeven in de NRB gaan plaatsvinden, dient de bestaande bodemkwaliteit van het terrein te worden vastgesteld. In afwijking van de Wm wordt onder ‘oprichten’ uitsluitend verstaan: het oprichten van inrichtingen waarbij nieuwbouw plaatsvindt en niet de situatie waarbij een nieuw bedrijf in een bestaand pand trekt en hiervoor een oprichtingsvergunning aanvraagt dan wel melding moet doen.

  • 2.

    Bij meldingen en vergunningaanvragen naar aanleiding van veranderingen binnen bestaande inrichtingen of het vestigen van nieuwe inrichtingen in bestaande panden dient in ieder geval ter plaatse van de volgende activiteiten de bestaande bodemkwaliteit te worden vastgesteld door middel van onderzoek:

    • -

      Afleveren van vloeibare brandstoffen, zowel aan wegverkeer en / of eigen materieel (tankplaatsen);

    • -

      Uitpandige wasplaatsen waarbij meer dan één motorvoertuig, niet zijnde een autobus of een vrachtwagen als bedoeld in het Reglement verkeersregels en verkeerstekens 1990, per week pleegt te worden gewassen.

    • -

      Indien boven een uitpandige wasplaats autobussen en / of vrachtwagens worden gewassen dient altijd een nulsituatieonderzoek ter plaatse te worden uitgevoerd, ongeacht de frequentie;

    • -

      Opslag van bodembedreigende vloeistoffen in ondergrondse of ingeterpte tanks (zoals opslag van oliën, afgewerkte ontwikkelaar en fixeer, VOS enzovoort);

    • -

      Uitpandige vul- en aftappunten voor bodembedreigende vloeistoffen m.u.v. vloeibaar gemaakte gassen en propaan / butaan;

    • -

      Slibvangputten en olie-benzineafscheiders alsmede bedrijfsriolering (controleput);

    • -

      Ter plaatse van grote toegangsdeuren indien een vloeistofdichte vloer aanwezig is en er geen drempel is gemaakt.

Bij al deze situaties geldt dat een vloeistofdichte of vloeistofkerende vloer of verharding ten behoeve van het onderzoek in principe niet wordt doorboord of anderszins aangetast. Dit geldt niet voor vloeistofkerende vloeren bestaande uit bijvoorbeeld stelconplaten, tegels en dergelijke. Dergelijke vloeren kunnen eenvoudig worden verwijderd en teruggeplaatst, zonder dat de kwaliteit van de vloer wordt aangetast.

4.3.2. Grondwatermonitoring

Waarom grondwatermonitoring?

Het ontstaan van een bodemverontreiniging is nooit helemaal uit te sluiten. Hierdoor is het vroegtijdig signaleren van een bodemverontreiniging van groot belang, zeker bij bodembedreigende bedrijfsactiviteiten waarbij mobiele componenten zoals minerale olie of aromaten in de bodem kunnen komen. Door middel van het periodiek monitoren van het grondwater bij bedrijfsactiviteiten of installaties kan de kans op het vroegtijdig ontdekken van een bodemverontreiniging met mobiele componenten door een lekkage aanzienlijk vergroot worden (maatwerk).

 

In welke gevallen monitoring?

Ter plaatse van de volgende bedrijfsactiviteiten kan grondwatermonitoring noodzakelijk zijn:

  • 1.

    Ondergrondse tank en geomembraanbaksysteem,

  • 2.

    Bij bedrijfsactiviteiten waar in de vergunningvoorschriften is opgenomen dat grondwatermonitoring

    plaats moet vinden en

  • 3.

    Olie-waterafscheider (OBAS).

 

Eisen grondwatermonitoring

De peilbuis voor de monitoring dient geschikt te zijn voor het constateren van componenten die in de bodem kunnen geraken. Zo dient een peilbuis ten behoeve van het tijdig constateren van een bodemverontreiniging met mobiele stoffen die een drijflaag kunnen veroorzaken stroomafwaarts en snijdend met het grondwater geplaatst te worden. Na plaatsing dient de peilbuis beschermd te worden tegen het lekken van vloeistoffen in of langs de peilbuis.

4.3.3. Wanneer een eindsituatieonderzoek

Bij beëindiging van een inrichting, waar één of meer bodembedreigende activiteiten zijn verricht, moet in bepaalde gevallen een eindsituatieonderzoek worden overlegd.[16] Dit geldt ook als er binnen de inrichting sprake was van een verwaarloosbaar risico op bodemverontreiniging.

 

Vergunning

Bij bedrijfsbeëindiging of tussentijdse beëindiging van activiteiten dient na te worden gegaan of een eindsituatieonderzoek moet worden uitgevoerd. De vergunning mag pas ingetrokken/gewijzigd worden als het eindonderzoek aangeleverd en goedgekeurd is. Als de vergunning is ingetrokken of vervallen dan bestaat er geen basis meer op grond waarvan het eindsituatieonderzoek kan worden afgedwongen. In bepaalde gevallen is het niet mogelijk een eindsituatieonderzoek af te dwingen:

  • 1.

    De inrichting heeft een nieuwe eigenaar, dezelfde activiteiten worden uitgevoerd. De milieuvergunning heeft een zaaksgebonden karakter. Als de eigenaar wisselt blijft de vergunning bestaan en dient de nieuwe eigenaar zich te houden aan de vergunningvoorschriften. Aangezien de activiteiten niet wijzigen bestaat er (voor het bevoegd gezag)

  • 2.

    Er is een nieuwe eigenaar die geen Wm-plichtige activiteiten uitvoert. De nieuwe eigenaar kan niet worden aangemerkt als inrichtinghouder en kan niet worden aangesproken voor de “oude” vergunning en / of de vergunningvoorschriften. De voormalige eigenaar / inrichtinghouder moet worden aangeschreven conform de Wm.

Bij faillissementen moet de curator worden aangeschreven.

 

Activiteitenbesluit

De inrichtinghouder moet het voornemen tot het buiten werking stellen van de inrichting of verandering van de inrichting melden aan het bevoegd gezag. Op dat moment kan een eindsituatieonderzoek worden afgedwongen. In praktijk zal een inrichtinghouder lang niet altijd alle veranderingen melden. Het is dan ook noodzakelijk dat handhavers bij bedrijfscontroles aandacht besteden aan het verplaatsen of beëindigen van activiteiten en het effect daarvan op de bodem.

 

Vastleggen eindsituatie 

Als een onderzoek is gedaan naar de eindsituatie moet deze ook formeel worden vastgesteld. Het rapport dient eerst te worden beoordeeld door een bodemmedewerker. Na goedkeuring door de bodemmedewerker wordt er een brief gestuurd  door de toezichthouder naar de inrichtinghouder met daarin opgenomen met welk rapport (datum en nummer) de eindsituatie is vastgelegd. De handhaver dient toe te zien op eventuele vervolgacties.

Afkortingen 

Awb Algemene wet bestuursrecht

Bbk Besluit bodemkwaliteit

Biab Besluit indieningsvereisten aanvraag bouwvergunning

BKK Bodemkwaliteitskaart

BOOT Besluit Opslaan in Ondergrondse Tanks

Bor Besluit omgevingsrecht

BRL Beoordelingsrichtlijn

Bro Besluit op de ruimtelijke ordening

BOTOVA Bodem Toets- en Validatieservice

BUS Besluit Uniforme Saneringen

GBPV Geïntegreerde preventie en bestrijding van verontreiniging

IPPC Integrated Pollution, Prevention and Control

Kwalibo Kwaliteitsborging in het Bodembeheer

MBV Model bouwverordening van de VNG, in deze nota ook gewoon bouwverordening genoemd

Mor Ministeriële regeling omgevingsrecht, ook wel Regeling omgevingsrecht genoemd

MvT Memorie van Toelichting

NEN Nederlandse Norm

NRB Nederlandse Richtlijn Bodembescherming

NTA Nederlandse Technische Afspraak

OBAS Olie-waterafscheider

OW Omgevingswet

SIKB Stichting Infrastructuur Kwaliteitsborging Bodembeheer

TK Tweede Kamer

VNG Vereniging Nederlandse Gemeenten

Wabo Wet algemene bepalingen omgevingsrecht

Wbb Wet bodembescherming

Wm Wet milieubeheer

Wro Wet ruimtelijke ordening

Ww Woningwet

 

Begrippen  

Asbest bodemonderzoek (NEN 5707)  Inspectie, monsterneming en analyse van asbest in de

bodem, (Nederlands Normalisatie-instituut, mei 2003 of recenter).

Activiteitenbesluit Besluit algemene regels voor inrichtingen milieubeheer. Bodem Het vaste deel van de aarde met de zich daarin bevindende

vloeibare en gasvormige bestanddelen en organismen.

Bodembeheernota Het verplichte document met gebiedsspecifiek grondverzetbeleid

voor de deelnemende gemeenten.

Bodembeschermende maatregel Op de gebezigde stoffen en gebruikte bodembeschermende voorziening toegesneden handeling gericht op reparatie, schoonmaak, onderhoud, actie bij incidenten, bedrijfsinterne controle, inspectie of toezicht ter voorkoming van bodemverontreiniging waarvan de uitvoering is gewaarborgd.

Bodemkwaliteitskaart (BKK) Een door de gemeente vastgestelde kaart die bestaat uit een

ontgravings- en een toepassingskaart. Op deze kaarten staan de

lokale maximale waarden. Deze kaart geldt als bewijsmiddel voor

grondverzet binnen het bodembeheergebied van de gemeente.

Bodemonderzoek Onderzoek naar de milieu-hygiënische kwaliteit van de

(water)bodem.

BOTOVA De Bodem Toets- en Validatieservice is een instrument dat het toetsen aan bodemnormen uniformeert. Scope is de toetsing aan normen voor land- en waterbodem, grond en baggerspecie, grondwater en bouwstoffen uit het Besluit bodemkwaliteit en de Circulaire bodemsanering.

Diffuse bodemkwaliteit Diffuse bodembelasting, proces van grootschalige directe of

indirecte bodembelasting met stoffen die min of meer gelijkmatig verdeeld is over een relatief groot oppervlakte.

Ernstig geval van bodemverontreiniging Een bodemverontreiniging met een omvang van minimaal 25 mᶟ

sterk verontreinigde grond of 100 mᶟ sterk verontreinigd grondwater.

Indexwaarde De Index bij de toetsing geeft aan in welke mate er een

overschrijding is of niet. Deze index wordt op de volgende manier

berekend: (GSSD - S) / (I - S).

GSSD = Gestandaardiseerde waarde van BoToVa S = Streefwaarde (of Achtergrondwaarde bij Grond) I = Interventiewaarde

Wanneer de index:

  • 1.

    Index < 0 = De toetsing zit onder de S of AW

  • 2.

    0 < Index <= 0,5 = De toetsing zit tussen de S of AW en de (oude) Tussenwaarde

  • 3.

    0,5 < Index <= 1 = De toetsing zit tussen de (oude) Tussenwaarde en de Interventiewaarde

  • 4.

    Index > 1 = De interventiewaarde is overschreden.

    Deze index wordt getoond om op die manier aan te kunnen duiden of een stof de oude Tussenwaarde overschrijdt. Dit is gedaan aangezien BoToVa niet meer aan de Tussenwaarde toetst, en veel adviseurs wel nog deze informatie willen hebben.

    Kwalibo Het verbeteren van bodembeheer. Kwalibo kent drie speerpunten:

    1) kwaliteitsverbetering bij de overheid (normblad 8001/8002), 2) versterking van het toezicht en de handhaving en 3) erkenning van bodemintermediairs.

    Nader bodemonderzoek (NTA 5755) Het nader onderzoek volgt op het verkennend onderzoek als de

    resultaten hiervan leiden tot het vermoeden dat er sprake is van een (historisch) geval van ernstige verontreiniging zoals

    gedefinieerd in de Wbb. Nader onderzoek moet duidelijk maken of het hiervoor geldende volumecriterium wordt overschreden. In dit onderzoek moet tevens informatie worden verzameld om te

    kunnen beoordelen of er sprake is van onaanvaardbare risico’s voor de mens, voor het ecosysteem en voor verspreiding naar het grondwater.

    Omgevingsvergunning Eén geïntegreerde vergunning voor bouwen, wonen, monumenten,

    ruimte, natuur en milieu.

    Ruimtelijk plan Bestemmingsplan, inpassingsplan (provincie), uitwerkingsplan,

    wijzigingsplan, projectbesluit of ontheffing (op basis van Wet

    ruimtelijke ordening).

    Verkennend bodemonderzoek (NEN 5740)  Onderzoeksstrategie bij verkennend onderzoek

    (Nederlands Normalisatie-instituut, januari 2009 of recenter). Het verkennend onderzoek is een ‘echt’ bodemonderzoek, waarbij op de onderzoekslocatie boringen worden verricht, peilbuizen worden geplaatst en grond- en grondwatermonsters worden verzameld en geanalyseerd in het laboratorium. De onderzoeksopzet voor het verkennend onderzoek wordt gebaseerd op de resultaten van het vooronderzoek.

    Vooronderzoek (NEN 5725) Leidraad bij het uitvoeren van vooronderzoek bij

    verkennend, oriënterend en nader onderzoek

    (Nederlands Normalisatie-instituut, januari 2009 of recenter). Het

    vooronderzoek richt zich op het vooraf verzamelen van informatie die nodig is om een doelgericht bodemonderzoek op te kunnen

    zetten.

Geraadpleegde bronnen

www.infomil.nl www.rwsleefomgeving.nl www.bodemrichtlijn.nl “Bodemonderzoek bij bedrijven”, Milieudienst Midden-Holland, augustus 2010 “Bodemkwaliteit bij bouwen”, Milieudienst Midden-Holland, oktober 2013

 

Bijlage I: Criterium voor toetsing verblijfstijd in stallen

Onderstaande tabel afkomstig van Wageningen UR Livestock Research geeft de ondergrens in oppervlakte aan waarbij de arbeidstijd in een stal twee of meer uren per dag bedraagt.

 

Diersoort

staltype

aantal dieren

arbeid (uren/jaar)

waarvan 90% binnen *)

oppervlak (m2)

oppervlak bij 2 of meer uur (m2)

opmerkingen

melkvee

melkstal (12 stands)

100

3.300

2.970

1.300

400

incl. jongvee

melkvee

melkrobot

100

2.500

2.250

1.300

500

incl. jongvee

zoogkoeien *)

 

100

2.350

1.415

1.000

600

incl. jongvee

vleeskoeien

 

100

1.000

900

1.000

900

incl. jongvee

vleesstieren (incl. kalveren)

 

500

3.500

3.150

1.200

600

groepshuisvesting

vleesstieren (excl. kalveren)

 

500

2.350

2.115

1.800

700

groephuisvesting

vleesvarkens

 

4.000

2.350

2.115

4.500

1.600

1 bouwlaag

bij 2 bouwlagen halve oppervlakte

fokzeugen

 

550

4.200

3.780

3.300

700

 

leghennen

voliere

40.000

2.350

2.115

2.600

900

2 etages

leghennen

verrijkte kooi/ kolonie

100.000

3.525

3.173

4.000

1.000

 

opfok leghennen

Batterij

80.000

2.350

2.115

2.100

800

3 etages

opfok leghennen

Batterij

80.000

2.350

2.115

1.700

600

4 etages

opfok leghennen

Voliere

60.000

2.350

2.115

1.900

700

 

opfok leghennen

deels strooisel/rooster

50.000

2.350

2.115

3.600

1.300

 

opfok leghennen

volledig strooiselvloer

50.000

2.350

2.115

4.500

1.600

 

melkgeit

 

500

2.350

2.115

1.000

400

 

konijnen

 

1.000

2.350

2.115

1.800

700

voedsters incl. vleeskonijnen

vleeskalkoenen

 

20.000

2.350

2.115

5.100

1.800

 

vleeseenden

 

40.000

2.350

2.115

4.600

1.600

 

*) Bij zoogkoeien 60% van de tijd binnen

opmerkingen/toelichting tabel:

  • 1.

    indien de oppervlakte van het bouwplan groter is dan het vet gedrukte gedeelte wordt altijd een bodemonderzoek verlangd;

  • 2.

    indien sprake is van een onverdachte locaties (zie tekst) en de oppervlakte van het bouwplan is kleiner dan het vet gedrukte gedeelte wordt geen bodemonderzoek verlangd;

  • 3.

    bij de berekeningen is ingeschat dat ca. 10 % van de arbeid buiten het gebouw plaatsvindt; het gaat bijvoorbeeld om werkzaamheden op het erf e.d.; voor vleesstieren (excl. kalveren) wordt ingeschat dat van de ca. 2350 uur binnenwerk ca. 20% nodig is voor de opfok van de jongste stieren in eenlingboxen dat betekent dat ca. 2115 uur besteed wordt aan de andere stieren;

  • 4.

    voor de berekening van het vloeroppervlak bij jongvee kan aansluiting worden gezocht bij vleesvee;

  • 5.

    hoewel de tabel met zorg tot stand is gekomen blijft het lastig om eenduidig aan te geven hoe groot de arbeidsbehoefte van een afzonderlijk bedrijf is omdat deze arbeidsbehoefte van veel factoren afhankelijk is zoals de bedrijfsgrootte, bedrijfssysteem en de toegepaste techniek en automatisering;

  • 6.

    in uitzonderingsgevallen kan worden afgeweken van de vloeroppervlakten zoals aangegeven in de vorenstaande tabel mits dit goed wordt gemotiveerd door de aanvrager;

  • 7.

    in de tabel zijn getallen van AGS al naar boven toe in ronde honderdtallen afgerond (bijv. 320 is afgerond op 400);

  • 8.

    de arbeidsbehoefte van diersoorten die in de vorenstaande tabel niet zijn opgenomen omdat hiervan geen cijfers bekend zijn (zoals paarden e.d.) zullen zo goed mogelijk worden ingeschat in voorkomende gevallen.

 

Aanvullende tabel

Uit informatie van Landbouw Economisch Instituut (LEI) zijn aanvullende gegevens verzameld voor paarden. Voor deze diercategorie worden onderstaande gegevens als toetsingscriterium gehanteerd.

Diersoort

1 vak

Aantal m2/dier

Totaal oppervlak 1 vak

 (m2)

Oppervlak bij 2 of meer uur (m2)

Paarden (3 jr. en ouder)

39

9

189

100

 

Uitgangsgegevens afkomstig van Landbouweconomisch instituut:

1 Vak (Volwaardige arbeidskracht) is 1700 uur. (1700/365 dgn/jaar = ca. gem 4,7 uur dag.); getallen zijn, net als bij de gegevens van Wageningen UR Livestock Research op hele honderdtallen afgerond naar boven.

[1] Alleen de gemeenten Hengelo, Enschede en Oldenzaal kennen de kwaliteitszone ‘gebiedsgericht’. 

[2] De Algemene wet bestuursrecht, Wet ruimtelijke ordening, Wet Algemene Bepalingen Omgevingsrecht, Woningwet en de Wet milieubeheer.

[3] De bouwverordening is door de gemeenteraad vastgesteld.

 

[4] Bron: Handreiking bedrijven en bodemkwaliteit, d.d. 9 juli 2013.

[5] Voor Opslag in ondergrondse tanks geldt het volgende: Opslag van vloeibare brandstoffen of afgewerkte olie in ondergrondse tanks, waaronder opslag van huisbrandolie bij particulieren in een hoeveelheid van meer dan 1 m3, wordt beschouwd als een inrichting (bedrijfsmatige activiteit) zoals bedoeld in de Wet milieubeheer en valt onder het regime van het Activiteitenbesluit (voorheen het Besluit Opslaan in Ondergrondse Tanks; hierna BOOT). Het verwijderen en onklaar maken van deze tanks bij het beëindigen van de opslag moet volgens de regels van het Activiteitenbesluit gebeuren. Echter, indien voor 1 maart 1993 (= datum inwerkingtreding BOOT) de vloeistof uit de tank is verwijderd en de tank onklaar is gemaakt, geldt deze verwijderingsplicht niet. De verwijderingsplicht geldt ook niet voor tanks die door een KIWA-erkend bedrijf voor 1 januari 1999 zijn gesaneerd (schoongemaakt). Verwijdering van deze tanks kan door de gemeente alleen nog maar gemotiveerd worden afgedwongen op grond van de zorgplicht van artikel 13 van de Wet bodembescherming, wanneer er een vermoeden bestaat van (mogelijke) bodemverontreiniging ten gevolge van de nog aanwezige tank.

[6] Wonen of vergelijkbaar gebruik. Een kinderdagverblijf of school bijvoorbeeld wordt gezien als vergelijkbaar aan wonen.

[7] Zie artikel 8 Woningwet.

[8] De gemeente kan kosten in rekening brengen voor het verstrekken van bodeminformatie. Voor de hoogte van deze kosten wordt verwezen naar de thans geldende legesverordening.

[9] Zie www.rwsleefomgeving.nl voor de erkende bodemintermediairs.

[10] Zie hiervoor art. 2.7, lid 3 Mor.

[11] Of er bodem verontreinigende activiteiten op een locatie hebben plaatsgevonden, zal mede worden beoordeeld aan de hand van de beschikbare gegevens binnen de gemeente. Hierbij moet onder andere worden gedacht aan de digitale bodeminformatiesystemen, uitgevoerde bodemonderzoeken, verleende vergunningen op basis van de Wet milieubeheer en de Wabo enzovoort.

[12] Hiermee wordt een Integrated Pollution, Prevention and Control (IPPC)-installatie bedoeld. In Nederlandse bewoordingen betekent dit geïntegreerde bestrijding en preventie van verontreiniging (GBPV).

[13] Bij (agrarische) IPPC-inrichting moet een nulsituatie onderzoek direct bij de aanvraag / melding toegezonden worden (2.8.b lid 2 Activiteitenbesluit milieubeheer).

[14] Artikel 2.11 lid 5 tot en met 8 Activiteitenbesluit milieubeheer.

[15] Op grond van artikel 2.2 van de Regeling Algemene regels voor Inrichtingen Milieubeheer.

[16] Bij meldingsplichtige inrichtingen moet een eindsituatie worden uitgevoerd op grond van artikel 2.11 lid 3 Activiteitenbesluit. In geval van vergunningplichtige inrichtingen moet een voorschrift hierover opgenomen worden in de vergunning.

[17]Koper en verkoper kunnen onderling wel een onderzoek afspreken op basis van de transactie en de mogelijke aansprakelijkheid.

 

Naar boven