Handhavingsbeleidsplan Wabo 2019-2023 gemeente Albrandswaard

Inleiding

Algemeen

In juni 2012 heeft het college het “Handhavingsbeleidsplan Wabo” vastgesteld. Het handhavingsbeleidsplan is het kader voor de uitvoering van de gemeentelijke handhavingstaken die voortvloeien uit de Wet algemene bepalingen omgevingsrecht (Wabo). Het “Handhavingsbeleidsplan Wabo” moet periodiek worden geactualiseerd. Onderhavig “Handhavingsbeleidsplan Wabo” is van toepassing op de jaren 2019 t/m 2023.

Toezicht en handhaving

Toezicht en handhaving zijn kerntaken van het college. Het belang van handhaving wordt steeds groter, om een veilige, leefbare, gezonde en duurzame leef-, woon- en werkomgeving te kunnen garanderen. Deze garantie kan alleen worden gegeven als op de regels wordt gecontroleerd. Er moet bekendheid worden gegeven aan de regels, door een goede communicatie met de burgers en ondernemers. Hierdoor kunnen zij worden gehouden aan hun verantwoordelijkheden. Juiste handhaving verhoogt de rechtszekerheid en de rechtsgelijkheid van burgers en bedrijven. Burgers en bedrijven moeten er op kunnen vertrouwen dat het college ook let op de naleving en, waar nodig, optreedt. Dit maakt het college geloofwaardig en betrouwbaar.

 

Bekendheid met regels en het aantal overtredingen geven een indicatie van het naleefgedrag. Er zijn verschillende mogelijkheden om het naleefgedrag te verbeteren. Dit kan door goede voorlichting en communicatie met burgers en ondernemers. Dit kan ook door het uitoefenen van actief toezicht met daaraan gekoppeld een consequent sanctiebeleid. Door voorlichting wordt de bekendheid met de inhoud en het belang van regels verbeterd. De naleving van deze regels is dan nog niet geborgd. Controle op de naleving van regels door het uitvoeren van toezicht blijft nodig om burgers en bedrijven te wijzen op en te houden aan hun verantwoordelijkheden.

Wettelijk kader (Wabo)

Sinds de invoering van de Wabo (in 2010) is de noodzaak tot integraal (en programmatisch, dus niet alleen incidentgestuurd) handhaven een feit geworden. Het bevoegd gezag moet zorgen voor de bestuursrechtelijke handhaving van de regels uit de Wabo (artikel 5.2, eerste lid, van de Wabo). Ook moet het college zorgen voor het verzamelen van gegevens en klachten behandelen.

De handhavingstaak uit de Wabo geldt ook voor onderdelen van de Wet natuurbescherming, de Erfgoedwet, de Wet bodembescherming, de Wet geluidhinder, de Wet inzake de luchtverontreiniging, de Wet milieubeheer, de Wet ruimtelijke ordening en de Woningwet. Dit zorgt voor een gelijke en zo integraal mogelijke handhaving van regelgeving.

Wet VTH

Vanaf 14 april 2016 worden er door de wet Vergunningverlening, Toezicht en Handhaving (wet VTH) kwaliteitseisen gesteld aan de uitvoering van Wabo-taken. De wet VTH is de werknaam voor een wijziging van de Wabo.

Het Besluit omgevingsrecht (Bor) stelt kwaliteitseisen aan de handhaving van Wabo gerelateerde overtredingen. Deze kwaliteitseisen hebben betrekking op handhavingsbeleid, uitvoering, borging van middelen, monitoring en rapportage.

In hoofdstuk 7 van het Bor en hoofdstuk 10 van de Ministeriële regeling omgevingsrecht (Mor) staan de regels voor het uitvoeren van de handhavingstaken. In het Bor staat dat het bevoegd gezag een handhavingsbeleid moet vaststellen. Hierin wordt gemotiveerd aangegeven welke doelen worden gesteld bij de handhaving en welke activiteiten worden uitgevoerd. Het bestuursorgaan moet regelmatig controleren of dit beleid nog voldoet. Burgemeester en wethouders moeten het handhavingsbeleid bekend maken aan de gemeenteraad.

Verder staat in het Bor dat jaarlijks een uitvoeringsprogramma moet worden opgesteld. Hier moet in staan welke activiteiten in dat jaar worden uitgevoerd. Ook het uitvoeringsprogramma moet het college aan de gemeenteraad bekendmaken. In artikel 7.7 van het Bor staat dat het bestuursorgaan periodiek moet rapporteren over het bereiken van de gestelde doelen en de uitvoering van de activiteiten uit het uitvoeringsprogramma. Ook dit rapport (jaarverslag) wordt bekend gemaakt aan de gemeenteraad.

Handhavingsbeleid

Dit handhavingsbeleidsplan biedt een strategie voor het handhavend optreden van de gemeente. Daarnaast geeft het antwoord op de vraag welke prioriteiten het college van burgemeester en wethouders stelt bij het uitvoeren van gemeentelijke toezichtstaken. Dit gebeurt door het maken van risicoanalyses. Hierbij gaat het om risicoanalyses op de volgende vakgebieden: bouwen, ruimtelijke ordening, milieu en gerelateerde onderdelen van de Algemene Plaatselijke Verordening (APV).

 

Om invulling te geven aan de uitvoering van het handhavingsbeleidsplan wordt gewerkt met een jaarlijks vast te stellen uitvoeringsprogramma. In dit programma wordt aangeven welke doelen worden nagestreefd, welke aanpak wordt gekozen om die doelen te realiseren en welke menskracht en middelen hiervoor nodig zijn. De prioritaire onderwerpen die uit de risicoanalyse voortvloeien vormen hierbij een basis. De resultaten van de uitvoering worden jaarlijks belicht in een verslag. De handhaving wordt op deze wijze doorlopend gemonitord, geëvalueerd en bijgesteld. Dit wordt programmatische handhaving genoemd. Daarmee is programmatisch handhaven een cyclisch proces. Met deze werkwijze kunnen bestuurders sturen op prioriteiten en de in te zetten capaciteit.

Doel van handhaven

Voordat het doel van handhaven wordt beschreven is het goed om te benadrukken waarom er gehandhaafd moet worden:

“Handhaving zorgt voor de geloofwaardigheid en legitimiteit van beleid en regels, rechtsverwezenlijking, het beschermen van kwetsbare belangen en het realiseren van de achterliggende doelen die met wet- en regelgeving beoogd worden”.

Om te kunnen leven in een veilige, leefbare, gezonde en duurzame leef-, woon- en werkomgeving, dient iedereen zich aan de regels te houden. Doet men dat niet, dan moet het bevoegd gezag hiertegen optreden.

 

Door het niet goed uitvoeren van de handhavingstaak ontstaan er risico’s. Het gaat om de volgende risico’s:

  • -

    bewust illegaal handelen van burgers en bedrijven wordt mogelijk gemaakt;

  • -

    er ontstaat een gedoogsituatie. Gedogen van overtredingen wordt door de maatschappij en de rechterlijke macht steeds minder geaccepteerd. Een gemeente heeft de plicht om te handhaven. Alleen in zeer bijzondere gevallen kan gekozen worden voor niet handhaven;

  • -

    rechtsongelijkheid kan ontstaan. De burger zal bij bezwaar en beroep kunnen verwijzen naar vergelijkbare situaties waar niet tegen is opgetreden;

  • -

    door de raad gewenste ruimtelijke ontwikkelingen kunnen worden aangetast.

Deze risico’s geven de noodzaak en het nut van handhavingsbeleid aan. Van structurele handhaving gaat een preventieve werking uit. Dat wil zeggen dat voorkomen wordt dat overtredingen gebeuren.

Doel

Met het handhaven van de wet- en regelgeving willen wij bereiken dat de regels worden nageleefd. Zo proberen we de risico’s die kunnen ontstaan door niet te handhaven te voorkomen. Daarnaast zorgen we voor een veilige, leefbare, gezonde en duurzame leef-, woon- en werkomgeving voor de burgers en de bedrijven.

1. Nalevingsstrategie

Het Besluit omgevingsrecht (Bor) verplicht tot het opstellen van handhavingsbeleid. Dit beleid moet inzicht geven in de strategie die het college gebruikt voor handhaving.

 

De nalevingsstrategie is de beschrijving van alle instrumenten die de gemeente gebruikt om naleving van wet- en regelgeving te realiseren. Op basis van de Gemeentewet en de Algemene wet bestuursrecht heeft het college wettelijke taken en bevoegdheden voor toezicht en handhaving. De Wabo en de daaraan gekoppelde wetgeving geven aan welke regels gehandhaafd moeten worden.

 

Om er voor te zorgen dat de wet- en regelgeving wordt nageleefd is het belangrijk om te weten:

  • -

    in welke mate regels worden overtreden;

  • -

    wie de regels overtreedt;

  • -

    wat de redenen zijn voor het maken van de overtreding.

Om een antwoord te krijgen op bovenstaande vragen kan gebruik gemaakt worden van het instrument de “Tafel van 11” (ministerie van Justitie; CCV). Met dit instrument kan gekeken worden welke keuzes mensen maken om bewust of onbewust de regels te overtreden. De “Tafel van 11” brengt de sterke en zwakke kanten van de naleving in kaart en is opgebouwd uit 11 dimensies. Deze 11 dimensies zijn onderverdeeld in ‘dimensies voor spontane naleving’ en ‘handhavingsdimensies’

 

Dimensies voor spontane naleving;

 

T1

Kennis van regels

de bekendheid met en duidelijkheid van wet- en regelgeving bij de doelgroep.

T2

Kosten/baten van naleven en overtreden

de (im)materiële voor- en nadelen van overtreden of naleven van regels, uitgedrukt in tijd, geld en moeite.

T3

Mate van acceptatie

de mate waarin de doelgroep het beleid en de regelgeving acceptabel vindt.

T4

Normgetrouwheid doelgroep

de mate waarin de doelgroep bereid is om zich aan te passen aan het gezag van de overheid.

T5

Niet-overheidscontrole (maatschappelijke controle), zoals de doelgroep die inschat

de kans op positieve of negatieve bestraffing van gedrag door anderen dan de overheid.

 

Handhavingsdimensies:

 

T6

Meldingskans, zoals de doelgroep die inschat

de kans dat een overtreding die is geconstateerd door anderen dan de overheid, wordt gemeld aan een overheidsinstantie.

T7

Controlekans, zoals de doelgroep die inschat

de kans dat men door de overheid gecontroleerd wordt op het begaan van een overtreding.

T8

Detectiekans, zoals de doelgroep die inschat

de kans op dat de overheid een overtreding constateert wanneer zij controleert.

T9

Selectiviteit

de (verhoogde) kans op controle en opsporing bij een overtreding door selectie van te controleren bedrijven, personen, handelingen of gebieden.

T10

Sanctiekans, zoals de doelgroep die inschat

de kans op een sanctie (straf/maatregel) als bij controle een overtreding wordt geconstateerd.

T11

Sanctie-ernst

de hoogte en soort van de sanctie (straf/maatregel) die gekoppeld is aan de overtreding en bijkomende nadelen van de sanctieoplegging.

 

Uit de “Tafel van 11” kan een aantal redenen voor het niet naleven van regels worden afgeleid, zoals:

  • -

    onkunde: geen kennis hebben van regels, regels niet begrijpen, onvoldoende kwaliteitsborging;

  • -

    gemakzucht: niet de moeite willen nemen om te voldoen aan regelgeving; deze regels gelden niet voor mij;

  • -

    tijdsdruk: niet willen wachten op beschikking overheid, slechte planning;

  • -

    economisch gewin: kosten en baten van het wel of niet naleven van de regels worden afgewogen voordat de regels echt worden overtreden; concurrentieoverwegingen.

De nalevingsstrategie richt zich op de handhaving in preventieve en repressieve zin. Dat wil zeggen dat met handhaving wordt geprobeerd om overtredingen te voorkomen (preventief) of te herstellen (repressief). De nalevingsstrategie bestaat uit een preventiestrategie en een handhavingsstrategie. De handhavingsstrategie bestaat uit een toezichtstrategie en een sanctiestrategie. In een schema ziet dat er als volgt uit:

De preventiestrategie is gericht op het voorkomen van overtredingen door niet-juridische instrumenten in te zetten, zoals voorlichting. De toezichtstrategie geeft een overzicht van de manier waarop het college inspeelt op het naleefgedrag van de burgers. De sanctiestrategie laat de stappen zien die genomen worden bij de constatering van een overtreding en welke bestuurlijke maatregel mogelijk volgt.

 

1.1. Preventiestrategie

 

Handhaving kent de preventiefase en de repressieve fase (sanctietoepassing). In de preventiefase hoeft er nog geen sprake te zijn van een overtreding of een vermoeden daarvan. De preventiefase bestaat uit voorlichting, advisering en de controle op regelnaleving.

 

Het belangrijkste doel van de preventiestrategie is om de spontane naleving van wet- en regelgeving te vergroten. Naleving van regelgeving gebeurt helaas niet automatisch. De meeste mensen en bedrijven kennen de regels en houden zich ook aan deze regels. Een kleinere groep mensen zal toch bewust een keuze maken of overtreding van de regels voordelen heeft. Op deze groep hebben de “dimensies van spontane naleving” minder invloed. De “handhavingsdimensies” werken bij deze kleinere groep beter.

Preventieve en repressieve instrumenten kunnen zowel naast elkaar als na elkaar worden ingezet om naleefgedrag aan te moedigen. Volgens bovenstaande nalevingspiramide hebben preventieve instrumenten meer invloed op proactief gedrag en repressieve instrumenten op calculerend en bewust overtredend gedrag. Dit verandert niets aan het feit dat preventieve instrumenten ook bij calculerend gedrag kunnen helpen om naleefgedrag te vergroten.

De keuze voor het juiste middel voor het oplossen van een probleem is daarom erg belangrijk. Om te komen tot een passende interventie moet duidelijk zijn wat:

  • -

    de redenen zijn om de regels niet na te leven;

  • -

    de noodzaak is om in te grijpen;

  • -

    de aanpak is van het probleem;

  • -

    de reactie is van de mensen die de regels moeten naleven op bepaalde interventies.

De preventiestrategie richt zich vooral op communicatie en ondersteuning. Door de inzet van communicatiemiddelen (voorlichting) en ondersteunend optreden (vooroverleg) hoopt de gemeente het gedrag van de burgers op een positieve manier te beïnvloeden.

 

Communicatie en ondersteuning kunnen ingezet worden:

  • om de burgers voor te lichten en draagvlak te creëren;

  • bij complexe en veranderende wetgeving;

  • om bewustwording te bereiken;

  • om de positieve voorbeelden te communiceren;

  • om aan te geven waarop handhaving zich gaat richten (eenduidig en transparant);

  • om actief om te gaan met informatie en het signaleren van trends met betrekking tot klachten en meldingen over (bijvoorbeeld) een bepaald bedrijf;

  • om het naleefgedrag te stimuleren;

  • om kennis te nemen van de problemen of vragen van een doelgroep;

  • om hulp te bieden bij het invullen van een (digitaal) aanvraagformulier.

Deze strategie wordt als uitgangspunt gebruikt voor het inzetten van preventiemiddelen voor de naleving van regels binnen de gemeente. De uitvoering van het beleid is afhankelijk van de bestuurlijke behoeften. Dit zal verder worden uitgewerkt in het handhavingsuitvoeringsprogramma.

 

1.2. Handhavingsstrategie

 

Om handhaving mogelijk te maken is een handhavingsstrategie nodig. Deze handhavingsstrategie bestaat uit de onderdelen toezichtstrategie en sanctiestrategie. Dus zowel de handhaver als de ‘overtreder’ moet weten waar hij of zij aan toe is. Voor de overtreder is het van belang dat zijn of haar rechten en plichten bekend zijn. Ook is het belangrijk dat duidelijk is wat van hem of haar wordt verwacht. Het Wabo Handhavingsproces beschrijft de stappen die voor handhaving gehanteerd worden.

 

1.2.1. Toezichtstrategie

 

Het college heeft op grond van de Wabo een toezichthoudende taak op het gebied van de fysieke leefomgeving. Het college is hierdoor belast met het toezicht op de naleving en handhaving van de wet- en regelgeving van vergunningen, openbare ruimte en milieu. Onder toezicht wordt verstaan: het controleren in hoeverre wettelijke bepalingen van vergunningen of een beleidsgebied worden nageleefd. Daarbij geldt dat toezicht alleen gaat over de controle op de naleving en niet op het inzetten van juridische instrumenten tegen de overtreding.

In deze toezichtstrategie worden de vormen van uitvoering beschreven die het college heeft en de werkwijze die daarbij wordt toegepast. Ook geeft het aan hoe de afstemming tussen de verschillende handhavingspartijen geregeld is.

 

Van oudsher zijn er vier vormen van toezicht:

  • 1.

    toezicht na het verlenen van een vergunning;

  • 2.

    ad hoc (incidenteel) toezicht na meldingen, klachten en calamiteiten;

  • 3.

    toezicht na een specifiek verzoek tot handhaving;

  • 4.

    projectmatig toezicht.

Door de Wabo zijn er relevante aspecten bijgekomen die een nieuwe invulling moeten geven aan de bovengenoemde strategieën. Hierdoor zal de coördinatie van toezicht overzichtelijker worden.

Deze toezichtstrategie is opgesteld volgens de nalevingstrategie en geeft invulling aan: (a) brede inzet van capaciteit, (b) integraal toezicht, (c) efficiënt en effectief toezicht en een (d) adequate rapportage.

A) Brede inzet van toezichtscapaciteit

In dit handhavingsbeleid komt toezicht in verschillende vormen naar voren. Het gaat om toezicht gericht op vergunningen tijdens bouw-, sloop- of aanlegwerkzaamheden, toezicht op bepaalde gebouwen tijdens de gebruiksfase, toezicht op de openbare ruimte (de fysieke leefomgeving) en toezicht via signalering van een overtreding door anderen. Door deze verschillende vormen van toezicht zijn de toezichtstaken goed te coördineren. Een goede coördinatie van het toezicht kan de toezichtsdruk verminderen.

Voor de wijze waarop toezichtscapaciteit ingezet kan worden zal het college het volgende hanteren:

  • -

    fysieke controle op de naleving van omgevingsvergunningen;

  • -

    integrale controle op onderdelen bouw, milieu en brandveiligheid;

  • -

    fysieke controle op locaties bij bouw-, sloop- of aanlegwerkzaamheden zonder omgevingsvergunning;

  • -

    behandelen van meldingen, klachten en handhavingsverzoeken;

  • -

    opsporing van illegale situaties door buitentoezicht en meldingen;

  • -

    projectmatig handhaven op zaken die gaan over bepaalde bedrijven, bouwwerken, wetgeving of regionale samenwerking.

Reguliere controles zullen het grootste gedeelte van de capaciteit innemen. Afhankelijk van de aard en het risico van de betreffende activiteit, kan een afweging worden gemaakt hoe de capaciteit ingezet wordt. De keuzes worden uitgewerkt in een jaarlijks op te stellen uitvoeringsprogramma. Naast capaciteit voor reguliere controles dient er capaciteit ingezet te worden voor het behandelen van meldingen, klachten en handhavingsverzoeken. Ook is het belangrijk dat er capaciteit wordt ingezet voor de opsporing van illegale situaties. De vierde vorm van het inzetten van toezichtscapaciteit is projectmatig. Per project kunnen de doelstellingen en prioriteiten bepaald worden. Hierdoor kan er efficiënter gewerkt worden.

Toezichtsgebieden

Verschillende toezichtsgebieden vragen om verschillende vormen van toezicht. Het controleren van een verleende vergunning voor een woning (bouwen) is bijvoorbeeld heel wat anders dan het toezicht houden op het milieu. Aan de hand van de prioriteitenlijst van het handhavingsbeleid is er onderscheid gemaakt tussen de volgende zeven toezichtsgebieden:

  • -

    toezicht op verleende omgevingsvergunningen voor de activiteit bouwen;

  • -

    toezicht op constructieve veiligheid en brandveiligheid in de gebruiksfase;

  • -

    toezicht op monumenten;

  • -

    toezicht op slopen;

  • -

    incidenteel toezicht (o.a. bij vergunningsvrij bouwen);

  • -

    toezicht op de Wabo onderdelen van de APV;

  • -

    toezicht op ruimtelijke ordening en milieu.

Toezicht op verleende omgevingsvergunning voor de activiteit bouwen:

Het gaat hier om toezicht op het naleven van de voorschriften van een verleende omgevingsvergunning voor de activiteit bouwen. Hierbij wordt onder andere gecontroleerd op voorschriften uit het Bouwbesluit, de Bouwverordening en het bestemmingsplan, die in de vergunning zijn opgenomen.

Het is van belang dat er voorafgaand aan en tijdens het bouwen gecontroleerd wordt of gebouwd wordt volgens de omgevingsvergunning. Tijdens de uitvoeringsfase wordt op locatie gecontroleerd op de vereiste technische voorschriften. De controlefrequentie wordt bepaald door de aard van het bouwwerk, de beschikbare capaciteit en de prioriteit die aan de controle wordt gegeven. Daarnaast wordt gecontroleerd of er in afwijking van de vergunning wordt gebouwd. Er wordt ook gecontroleerd op het bouwen zonder vergunning.

 

Toezicht op brandveiligheid en constructieve veiligheid in de gebruiksfase:

Het gaat hier om periodiek toezicht op algemene voorschriften van brandveiligheid van bestaande bouwwerken. Hier wordt samen met de VRR op de locatie gecontroleerd op de kwaliteit en veiligheid van de bouwwerken voor brandgevaar. Onder toezicht op brandveiligheid valt ook controle op de constructieve veiligheid (het Bouwbesluit) bij bijvoorbeeld interne verbouwingen bij bestaande bouw. Ook kan op projectmatige basis toezicht worden gehouden op de constructieve veiligheid van bijvoorbeeld panden op een bedrijventerrein (bestaande bouw). Het doel van dit toezicht is voorkomen dat schade wordt geleden door onveilige situaties.

 

Toezicht op gemeentelijke monumenten:

Hier wordt gecontroleerd op het naleven van de voorschriften van een omgevingsvergunning voor het wijzigen van een monument. Het wijzigen van een monument zonder vergunning mag niet. Er wordt dan ook toezicht gehouden op dit soort illegale situaties. Door hierop toezicht te houden wordt geprobeerd verloedering of ongewenste verandering van monumentale waarden te voorkomen.

 

Toezicht op slopen:

Het gaat hier om het naleven van de voorschriften voor sloopactiviteiten uit het Bouwbesluit 2012. Tijdens de sloopfase wordt op de locatie gecontroleerd of echt volgens de voorschriften wordt gesloopt. Daarnaast wordt gecontroleerd op het slopen zonder de benodigde melding vooraf. Na melding van sloopwerkzaamheden kunnen vanuit de gemeente voorwaarden worden verbonden aan de sloop, bijvoorbeeld met betrekking tot afvalscheiding, veiligheid en beperking van hinder.

 

Incidenteel toezicht (o.a. bij vergunningsvrij bouwen):

Het gaat hier om controles naar aanleiding van klachten (signalen) en meldingen door toezichtpartners of anderen. Het college neemt naar aanleiding van een klacht of melding actie om het voorval, de overlast of overtreding te onderzoeken en indien nodig op te lossen. De mate waarin actie wordt ondernomen hangt af van de aard en de gestelde prioriteit van de betreffende activiteit, klacht of melding.

 

Toezicht op de Algemene Plaatselijke Verordening (APV):

Voor een aantal van de regels in de APV geldt een omgevingsvergunningplicht. Bij toezicht op de Wabo-gerelateerde onderwerpen van de APV ligt de nadruk bij controle bij de zaken waarbij risico’s aanwezig kunnen zijn voor de veiligheid van burgers en/of de leefbaarheid van de omgeving. Toezicht op de Wabo gerelateerde onderdelen van de APV vindt plaats naar aanleiding van verleende omgevingsvergunningen of meldingen door anderen.

 

Toezicht op ruimtelijke ordening en milieu:

Hierbij gaat het om toezicht op de regels uit de Wet ruimtelijke ordening (Wro), gemeentelijke bestemmingsplannen, de Wet milieubeheer en andere overeenkomstige wettelijke regelingen. Het college heeft het toezicht op milieu uitbesteed aan de DCMR Milieudienst Rijnmond (DCMR). De DCMR heeft een eigen toezichtstrategie en de gemeente speelt een coördinerende en beslissende rol bij handhaving. Dit betekent dat het toezicht wordt uitgevoerd door de DCMR, maar dat de handhavingsbesluiten worden genomen door het college.

B) Integraal toezicht

Afstemming handhavingspartners

Uitgangspunt van de Wabo is integraal toezicht. De Wabo verplicht het college het toezicht af te stemmen met andere betrokken handhavingspartners. Bij het afstemmen van toezicht gaat het om wanneer, wat en waar gecontroleerd moet worden.

Toezicht vindt hier plaats door de faseringsketen. De faseringsketen beschrijft de verschillende fasen van een activiteit zoals in de Wabo staat. De keten kent de volgende fasen: de planfase, realisatiefase, gebruiksfase en sloopfase. De bedoeling is dat per fase toezicht wordt gehouden door een toezichthouder. De overgangen tussen de fasen vormen belangrijke momenten voor afstemming. Deze afstemming kan belangrijk zijn voor zaken die in een andere fase aan de orde komen.

 

Voor het toezicht kan hierbij aan de volgende vormen van controleren gedacht worden:

  • 1.

    controle met elkaar: vanuit bouw, milieu, (brand)veiligheid en andere aandachtspunten gezamenlijk een integrale controle uitvoeren. Met name van toepassing in situaties die door een groter dan gemiddelde complexiteit of bestuurlijke prioriteit worden gekenmerkt;

  • 2.

    controle na elkaar: hierbij zijn controlemomenten leidend. Dat wil zeggen dat verschillende toezichthouders een inspectie uitvoeren, afhankelijk van de fase van handhaving. Deze inspecties worden programmatisch opgepakt. Omdat in verschillende fase wordt gecontroleerd, heeft deze aanpak een sterke preventieve uitwerking;

  • 3.

    controle voor elkaar: hierin wordt de integrale controle van alle aandachtsvelden, door één toezichthouder uitgevoerd. Deze vorm van toezicht kan in de praktijk alleen worden gebruikt in niet complexe situaties;

  • 4.

    signalering voor elkaar: facetcontroles/inspecties door een toezichthouder. De toezichthouder neemt tijdens de inspectie punten van andere aandachtsvelden mee. Het voordeel van deze aanpak is dat overtredingen eerder kunnen worden geconstateerd. Voor deze aanpak is goede afstemming en uitleg binnen een organisatie noodzakelijk.

Het college hanteert voor de uitvoering van integrale controles twee modellen:

  • -

    controleren met elkaar: vooral in situaties die complexer zijn of een hogere bestuurlijke prioriteit hebben, zal vanuit bouw, milieu, (brand)veiligheid en andere beleidsvelden gezamenlijk een integrale controle worden uitgevoerd. Een voorbeeld hiervan is het toezicht op constructieve veiligheid en brandveiligheid;

  • -

    signaleren voor elkaar: de toezichthouder neemt tijdens de inspectie punten van andere beleidsvelden mee. Een toezichthouder milieu kan bijvoorbeeld in een buitengebied ook letten op situaties op het gebied van ruimtelijke ordening, bouwen etc.

Periodiek vindt er integraal handhavingsoverleg plaats. Bij dit overleg zijn vertegenwoordigers van onze gemeente, de DCMR, de VRR en, indien gewenst, andere partners (politie, Waterschap) aanwezig. Tijdens dit overleg worden bepaalde handhavingszaken besproken en een gezamenlijke aanpak afgestemd.

 

Afstemming met partners is ingebouwd in het handhavingsproces (in Key2Vergunningen), zodat altijd de afweging wordt gemaakt of de partner(s) betrokken moet worden bij de handhaving.

Onafhankelijkheid van eigen organisatie

Goed handhaven vraagt om een functionele scheiding tussen vergunningverlening en handhaving. Op die manier kan niet dezelfde persoon een vergunning verlenen en deze controleren op regelnaleving. In onze gemeente is deze functionele scheiding volledig gerealiseerd.

De inspecteur heeft, binnen de door het bestuur en leidinggevende gegeven werkinstructies, een onafhankelijke rol in het aanpakken van overtredingen van de eigen organisatie (bijvoorbeeld gemeentelijke bouw- en sloopprojecten). Hierin wordt niet anders opgetreden dan als de overtreding door een externe partij wordt begaan.

Borging processen

De handhavingsprocessen moeten worden geborgd. De processen voor een last onder dwangsom of een last onder bestuursdwang zijn opgenomen en beschreven in dit handhavingsbeleidsplan. Daarnaast zijn de verschillende werkprocessen voor handhaving beschreven. Het toezichtprotocol is gebruikt om het proces voor toezicht te borgen in Key2Vergunningen. Afstemming met de handhavingspartners is opgenomen in de processen. Hierdoor wordt integraal toezicht geborgd.

C) Efficiënt en effectief toezicht

Door de juiste toezichtsmiddelen in te zetten om de gestelde doelen te bereiken, probeert de gemeente te zorgen voor minder overlast van toezicht bij de burgers en bedrijven. Voor het houden van toezicht zal de controlefrequentie afgestemd worden op het risico van de activiteit, de aard van de inrichting of van het bouwwerk. Ook zal het tijdstip van de controles afgewogen worden om het doel te bereiken.

Toezichtsprotocol

Het “integraal Toezicht Protocol (iTP)” wordt toegepast. Toepassing van dit protocol legt bestuurlijk de door het Rijk geaccepteerde diepgang van controles vast. De inspecteurs moeten inhoudelijk goed op de hoogte zijn van die diepgang en daarnaar handelen. Ook het minimaal aantal vereiste bezoeken en in welk stadium van het bouwproces deze kunnen plaatsvinden, liggen per categorie bouwwerk vast.

 

Het toezichtsprotocol bevat:

  • -

    een categorie-indeling waarbij de bouwprojecten worden onderverdeeld in verschillende categorieën op basis van soort en omvang;

  • -

    een toezichtmatrix waarin tijdstip en diepgang van de controle per bouwfase worden aangegeven;

  • -

    een werkinstructie met een checklist waarin de te controleren onderdelen worden aangegeven;

  • -

    een richtlijn waarin gedetailleerd de technische eisen worden vermeld waaraan een onderdeel moet voldoen.

De gemeente maakt gebruik van het landelijke toezichtsprotocol. Daarnaast maakt de gemeente gebruik van een geautomatiseerd systeem, met een werkprocesbeschrijving.

In bijlage 2 wordt de werkprocesbeschrijving voor de last onder dwangsom en last onder bestuursdwang beschreven. In het geautomatiseerde systeem zijn zowel de toezicht- en handhavingsprocedures, als de vergunningsprocedures voor de Wabo te vinden. Ook de standaardbrieven en -documenten die worden gebruikt zijn aan deze procedures worden gekoppeld. Hierdoor wordt gewaarborgd dat ook daadwerkelijk volgens deze procedures wordt gewerkt.

 

In het systeem kunnen gegevens die door toezicht en bij handhaving worden verkregen, worden geregistreerd en kan de voortgang van de handhavingszaken worden bewaakt. Hierdoor kan managementinformatie worden verkregen en kunnen de resultaten en de voortgang van het uitvoeringsprogramma worden bewaakt.

D) Adequate rapportage

De rapportage geeft inzicht in de bevindingen van de toezichthouders. Ook staat in het rapport wat wordt gedaan nadat een overtreding is geconstateerd. De toezichthouders zullen periodiek rapportages opstellen over de voorgenomen activiteit, de uitvoering en de naleving daarvan. Dit draagt bij aan dossiervorming voor de bestuursrechtelijke vervolgprocedure.

 

Voor het maken van de rapportage kan gebruik worden gemaakt van een standaarddocument. Dit document is opgenomen in het geautomatiseerde systeem waarmee bij toezicht en handhaving wordt gewerkt. Hoe uitgebreid er gerapporteerd wordt, is afhankelijk van de aard van het inspectiebezoek en de geconstateerde overtreding(en). De rapportage kan variëren van een aantekening in het systeem tot een uitgebreide schriftelijke rapportage met fotomateriaal.

De rapportage omvat informatie zoals in de Wet openbaarheid van bestuur (Wob) wordt bedoeld. Een rapportage moet in elk geval de volgende onderdelen bevatten: algemene gegevens van het toezichtbezoek, de (contact)persoon waarmee gesproken is, de bevindingen, advies over handhaving, de gemaakte afspraken en eventueel of er een vervolgbezoek nodig is.

 

Alleen als er overtredingen geconstateerd zijn, zal dit per brief aan de betrokkene bekend worden gemaakt. Worden er geen overtredingen geconstateerd, dan wordt dit mondeling meegedeeld aan de contactpersoon of -personen. Het kan zijn dat niet altijd direct kan worden opgetreden tegen overtredingen. Als dat het geval is, kan de toezichthouder een zogenaamde wrakingsbrief sturen. In deze brief wordt aan de overtreder meegedeeld dat er een overtreding is geconstateerd en aangegeven dat een handhavingstraject zal worden opgestart.

 

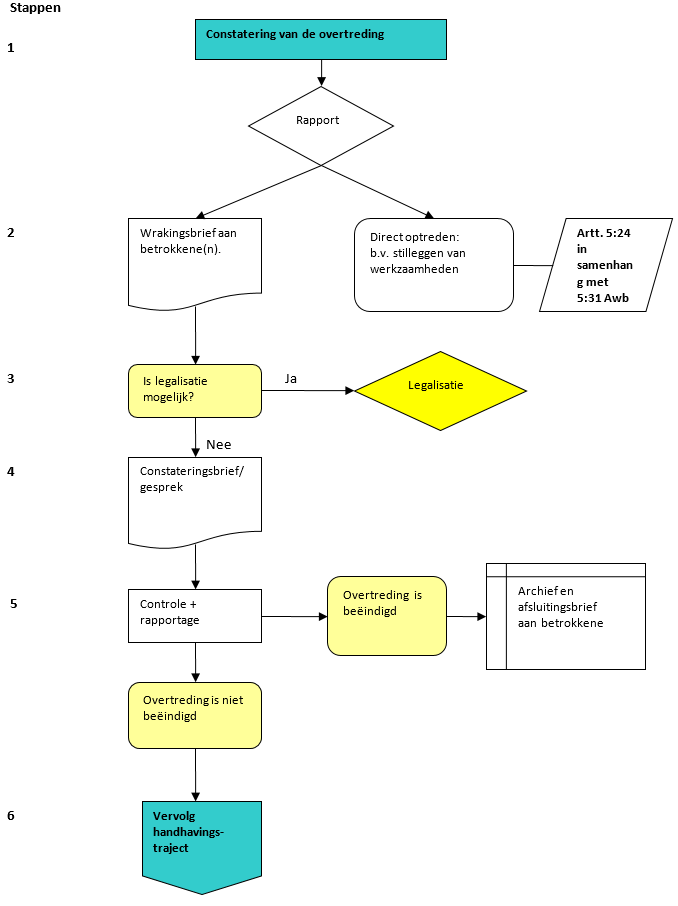
1.2.1. Sanctiestrategie

 

Onder de handhavingstrategie valt ook de sanctiestrategie. In de sanctiestrategie staat een stappenplan dat aangeeft hoe wordt opgetreden tegen een geconstateerde overtreding waarbij legalisatie niet meer mogelijk is. Dit betekent dat met de sanctiestrategie wordt bepaald welke maatregel of straf wordt opgelegd als er een overtreding is. Hierbij wordt ook gekeken of bestuursrechtelijk en/of strafrechtelijk gehandhaafd kan worden. De afweging wordt gedaan op basis van de ernst en het effect van de overtreding en het motief van de overtreder.

De wet zegt dat van de overheid verwacht mag worden dat zij handhavend optreedt tegen geconstateerde overtredingen. Het is echter niet mogelijk tegen alle overtredingen handhavend op te treden. Handhavend optreden kan bijvoorbeeld onevenredig zijn. Hiervoor is deze strategie opgesteld. De strategie helpt om effectief te handhaven en daarbij rekening te houden met de beperkingen en prioriteiten van de gemeente en de omstandigheden van het geval.

 

In de sanctiestrategie wordt bij elke omstandigheid het volgende getoetst:

  • -

    de bevoegdheid van het bestuursorgaan om handhavend op te treden;

  • -

    of er na een belangenafweging afgezien kan/mag worden van handhaving;

  • -

    of handhavend optreden in verhouding staat tot het belang om de regels na te leven (onevenredigheid);

  • -

    of er redenen zijn om de overtreding voor een bepaalde termijn toe te staan (te gedogen).

De sanctiestrategie gaat er van uit dat het gedrag van de overtreder en de ernst van de overtreding de keuze voor de maatregel of straf bepalen. Met de ernst van de overtreding wordt bedoeld de gevolgen voor onder andere het milieu, de veiligheid, de gezondheid, de fysieke omgeving en de natuur- en cultuurhistorische waarden. Het gedrag van de overtreder kan zijn: proactief (onbedoeld/onbewust), onverschillig (moet kunnen), calculerend (afwegen van voor- en nadelen) en bewust en structureel gedrag (zie ook de nalevingspiramide).

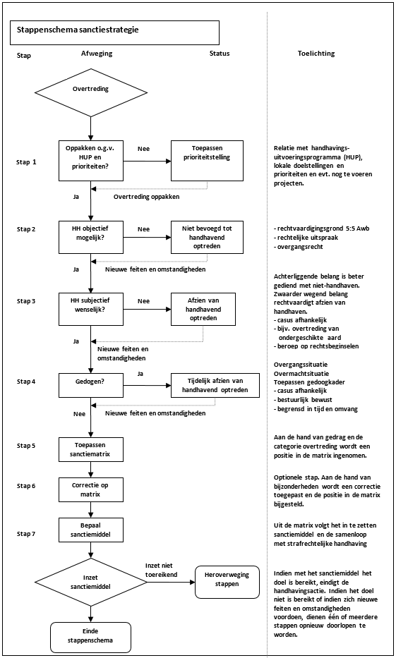
Het “stappenschema sanctiestrategie” en de “sanctiematrix” geeft aan hoe de gemeente bepaalt welk sanctiemiddel ingezet kan worden bij een te handhaven overtreding (zie volgende pagina’s).

Transparantie

Vooraf is moeilijk vast te stellen welke termijnen en sancties worden aangehouden bij overtredingen. Voor de hoogte van een geldelijke sanctie wordt gekeken naar de (mogelijke) gevolgen van de overtreding voor het milieu, de veiligheid, gezondheid, precedentwerking etc. Ook wordt gekeken naar wat de kosten van het herstellen van de overtreding zouden zijn. De hoogte van een dwangsom ligt over het algemeen hoger dan de herstelkosten om de overtreder te bewegen zelf de overtreding op te heffen.

Om het voor de overtreder zo transparant mogelijk te maken is het noodzakelijk om zowel in de vooraankondiging als in het besluit een duidelijke belangafweging te maken. Ook is het noodzakelijk om duidelijk te motiveren waarom bepaalde termijnen worden aangehouden en waarom bepaalde sancties worden opgelegd.

 

Sanctiematrix:

 

Uitleg definities tabel

Vooraank.: is de brief waarin het voornemen voor het opleggen van een bestuurlijke maatregel aan de overtreder bekend wordt gemaakt. Hierbij hoort eventueel het zienswijzegesprek. Zienswijzen kunnen ook schriftelijk worden ingediend. Zienswijze is de reactie op het voornemen een bestuurlijke maatregel op te leggen.

Best. sanctie: is het besluit van het bevoegd gezag waarin een bestuurlijke maatregel wordt opgelegd, al dan niet met spoed.

Constateringsbrief: in deze brief wordt aangegeven dat er een overtreding is geconstateerd en dat deze opgeheven moet worden. Hierin worden ook de eventueel gemaakte afspraken uit het gesprek vastgelegd.

Gesprek: is het gesprek met de overtreder over de geconstateerde overtredingen en is bedoeld om op een vriendelijke manier tot een oplossing te komen.

* Hierbij is het ook mogelijk om een preventieve last onder dwangsom op te leggen

 

De ernst van de overtreding wordt bepaald met een risicoanalyse. Het college heeft hierbij een overzicht gemaakt van categorie 1 tot 4 gevallen. Als het gedrag van de overtreder – om wat voor een reden dan ook – niet goed bepaald kan worden, wordt hiervoor categorie B (onverschillig) gekozen. Als een overtreding bestaat uit meerdere activiteiten en er wordt gekozen één integrale reactie, wordt het hokje gekozen van de activiteit waarbij de ernst van de overtreding het hoogst is.

Stap 1

Hierbij wordt gekeken naar de overtreding en de doelen en prioriteiten zoals die gesteld zijn in het handhavingsbeleidsplan en het jaarlijks vast te stellen uitvoeringsprogramma. Afhankelijk van de ernst van de overtreding en de gestelde doelen en prioriteiten wordt doorgegaan naar stap 2 of wordt gewacht met het oppakken van de overtreding. Wordt er gewacht, dan gebeurt dat wel met het doel om deze in de toekomst op te pakken.

Stap 2

Bij de tweede stap wordt gekeken of het bestuursorgaan wel mag handhaven. Er zijn situaties waaruit blijkt dat het college niet het bestuursorgaan is dat mag handhaven. Ook kan het zijn dat er geen strijd is met de wet. Kortom, mag het bestuursorgaan handhaven?

Stap 3

Als het bestuursorgaan bevoegd is te handhaven, moet worden afgewogen of er redenen zijn om van handhavend optreden af te zien. Hierbij wordt een afweging gemaakt tussen het algemeen belang en de belangen van betrokkenen en derden. Bij deze afweging wordt ook gekeken of handhavend optreden in verhouding staat met het belang om wetten en regels na te leven.

Stap 4

Hierbij is het uitgangspunt dat er sprake is van een overtreding waar feitelijk en juridisch tegen gehandhaafd kan worden. In deze stap wordt bepaald of er feiten en omstandigheden zijn die dwingen om te handhaven of om de overtreding te gedogen. Gedogen is altijd tijdelijk. Gedogen is daarom anders dan het kiezen om niet te handhaven nadat alle belangen zijn afgewogen.

Stap 5 (zie de sanctiematrix op pagina 16)

Als een overtreding niet (of niet meer) gedoogd wordt, moet een juiste sanctie op de overtreding bepaald worden. Stap 5 geeft de formele vormen van interventie aan die volgen op het constateren van een overtreding. Aan de hand van de ernst van de overtreding en het gedrag van de overtreder wordt bepaald in welk “vak” van onderstaande tabel de overtreding het beste geplaatst kan worden. Het vak waar de overtreding in geplaatst kan worden geeft de maatregel aan die opgelegd kan worden.

Stap 6 (optioneel)

Het college kan er voor kiezen om voor één of meerdere activiteiten een correctiestap toe te passen. In deze stap wordt bepaald of er verzwarende of verzachtende omstandigheden zijn. Zijn deze aanwezig dan wordt een hokje naar linksonder, linksboven, rechtsboven of rechtsonder opgeschoven.

Stap 7

Als alle voorgaande stappen zijn doorlopen kan uit de tabel worden gelezen welke sanctie opgelegd kan worden. Ook kan worden bepaald of strafrechtelijk optreden nodig is.

 

De doorlopen stappen worden transparant vastgelegd. Als de uitkomst van de matrix is dat een bestuurlijke sanctie wordt opgelegd, wordt vervolgens bepaald welke specifieke maatregel wordt ingezet. In de meeste gevallen zal het gaan om het opleggen van een last onder dwangsom, een last onder bestuursdwang of een besluit tot (gedeeltelijke) intrekking van de vergunning.

De volgende stap

Wanneer alle stappen zijn doorlopen, wordt bepaald of de sanctie ook echt wordt opgelegd. Hierbij wordt ook weer gekeken naar het gedrag van de overtreder en de ernst van de overtreding.

 

Afhankelijk van de aard van de overtreding heeft het opleggen van het sanctiemiddel het doel om verdere of een nieuwe overtreding te voorkomen, of om de overtreding ongedaan te maken. Als het ingezette sanctiemiddel niet tot een van deze resultaten leidt, moet een ander/zwaarder sanctiemiddel ingezet worden om voldoende prikkel te geven. Bovendien kunnen er tijdens het handhavingstraject nieuwe feiten en omstandigheden naar voren komen (bijvoorbeeld zienswijzen) die een reden kunnen geven om bepaalde stappen uit de sanctiestrategie opnieuw te doorlopen.

2. Handhavingsinstrumenten

Handhaving kan worden omschreven als “het zorgen voor het naleven van wetten en regels”. Als het college besluit te handhaven kan dat vanuit verschillende invalshoeken en met toepassing van verschillende instrumenten. In dit hoofdstuk worden deze invalshoeken en instrumenten kort beschreven.

 

Voordat een handhavingsinstrument wordt gekozen moet eerst worden bepaald welk doel men wil bereiken. Dit kunnen de volgende doelen zijn:

  • -

    het voorkomen van overtredingen;

  • -

    het beëindigen van overtredingen;

  • -

    het ongedaan maken van de gevolgen van overtredingen;

  • -

    het wegnemen van behaald (financieel) voordeel;

  • -

    het bestraffen van de overtreder;

  • -

    een combinatie van één of meer doelen.

Afhankelijk van het doel dat men wil bereiken kan gekozen worden om gebruik te maken bestuursrechtelijke, strafrechtelijke en/ of privaatrechtelijke handhavingsinstrumenten.

 

2.1. Bestuursrechtelijke instrumenten

 

De Algemene wet bestuursrecht geeft het bestuursorgaan de bevoegdheid om de volgende instrumenten toe te passen:

  • -

    het uitoefenen van toezicht;

  • -

    het opleggen van een last onder bestuursdwang;

  • -

    het opleggen van een last onder dwangsom;

  • -

    het intrekken van een vergunning;

  • -

    het opleggen van een bestuurlijke boete.

Uitoefenen van toezicht

In hoofdstuk 5 van de Wabo wordt het toezicht op de naleving en de handhaving van de regels uit de Wabo beschreven. Op grond van artikel 5:11 van de Algemene wet bestuursrecht mag een bestuursorgaan toezichthoudende ambtenaren benoemen. Toezicht is een snelle manier om te controleren of de wetten en regels worden nageleefd. Ook is het een snelle manier om te bereiken dat overtredingen worden voorkomen of beëindigd. Het houden van toezicht heeft tot resultaat dat de voorschriften zonder verdere sanctiemiddelen worden nageleefd. Wordt een overtreding geconstateerd, dan gaat de toezichthoudende taak over in de handhavingstaak. Het is goed om het verschil aan te geven tussen de toezichthoudende taak en de handhavingstaak:

 

“Bij de toezichthoudende taak wordt vanuit de controletaak gezocht naar illegale situaties. Als dit het geval is wordt geprobeerd in minnelijk overleg te komen tot een oplossing. Wil de betrokkene de strijdigheid niet opheffen, dan gaat een formeel handhavingstraject lopen. Hierbij gaat de toezichthoudende taak over in de handhavingstaak.”

 

Toezichthoudende ambtenaren (toezichthouders) hebben volgens de Algemene wet bestuursrecht een aantal bevoegdheden om hun taak goed uit te kunnen oefenen. Toezichthouders mogen:

  • -

    plaatsen betreden zonder toestemming van de eigenaar. Hierbij is één uitzondering gemaakt. Toezichthouders mogen geen woningen betreden zonder toestemming van de eigenaar. Dit mogen zij wel als zij daar een machtiging van de burgemeester voor hebben;

  • -

    inlichtingen eisen;

  • -

    inzage eisen in zakelijke gegevens en stukken en daar kopieën van maken;

  • -

    monsters nemen.

Iedereen is verplicht om mee te werken met de toezichthouders bij de uitoefening van hun bevoegdheden. Toezichthouders moeten zich legitimeren. Voor de bewijsvoering maken de toezichthouders een rapportage op van hun toezichtshandelingen.

Last onder bestuursdwang

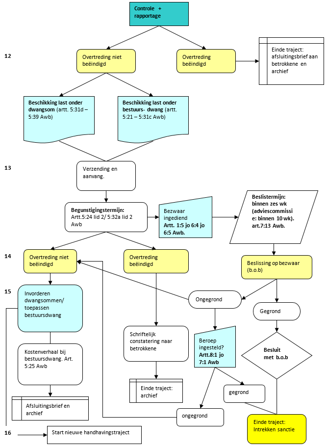
Artikel 125 van de Gemeentewet geeft het bestuursorgaan de bevoegdheid een last onder bestuursdwang op te leggen. Hoe een last onder bestuursdwang moet worden opgelegd staat beschreven in de artikelen 5:21 tot en met 5:25 van de Algemene wet bestuursrecht. De last onder bestuursdwang is een herstelsanctie en betekent:

 

Het opleggen van een last om de overtreding geheel of gedeeltelijk op te lossen en de bevoegdheid van het bestuursorgaan om de opgelegde last zelf uit te voeren op kosten van de overtreder, als deze de overtreding niet of niet op tijd uitvoert.

 

Deze last kan zijn: het verwijderen, ontruimen, beletten, in de oorspronkelijke staat herstellen of het treffen van maatregelen om verdere nadelige gevolgen van de overtreding te voorkomen.

 

Het college moet zich aan de wettelijke regels houden voor het opleggen van een last onder bestuursdwang. De overtreder moet bijvoorbeeld de gelegenheid krijgen om de illegale situatie binnen een redelijke termijn zelf te beëindigen. Dit wordt ook wel de begunstigingstermijn genoemd. Ook moet worden onderzocht of de illegale situatie kan worden gelegaliseerd.

 

Een nadeel van het opleggen van een last onder bestuursdwang is dat het een arbeidsintensief traject is. Er zijn vaak praktische uitvoeringsproblemen. Het uitoefenen van bestuursdwang kan duur zijn en die kosten kunnen niet altijd op de overtreder worden verhaald. Ook kan het niet goed toepassen van bestuursdwang leiden tot aansprakelijkheid van de gemeente. Door deze nadelen wordt het opleggen van een last onder bestuursdwang alleen gekozen als er sprake is van een overtreding met ontoelaatbare gevolgen en risico’s. Snel ingrijpen moet hierbij noodzakelijk zijn. Ook moeten andere maatregelen niet geschikt zijn om het gestelde doel te bereiken.

Stilleggen bouw- en sloopwerkzaamheden

Een bijzondere vorm van het opleggen van een spoedeisende last onder bestuursdwang is het stilleggen van bouw- of sloopwerkzaamheden door het college. Dit kan gebeuren als er in strijd met de bouwregelgeving wordt gebouwd of gesloopt. Het doel van dit acute middel is om een strijdige situatie niet te laten verergeren voordat is onderzocht of de overtreding gelegaliseerd kan worden.

 

Er kunnen zich situaties voordoen waarbij op basis van spoedeisende bestuursdwang bouwwerkzaamheden worden stil gelegd. Dit gebeurt in ieder geval bij:

  • onomkeerbare situaties, zoals sloopwerkzaamheden of kap van een boom: hierbij gaat het om situaties waarbij illegaal gesloopt of gekapt wordt en dit ontdekt wordt voordat de werkzaamheden zijn begonnen of wanneer ze al begonnen zijn, maar nog niet zijn afgerond;

  • bij gevaarlijke situaties;

  • als voortgang van overtreding leidt tot verergering van de (gevolgen van de) overtreding;

  • bij illegale bouw-, of aanlegwerkzaamheden.

In alle gevallen geldt: stilleggen tenzij het middel tot gevolg heeft dat belangen van betrokken partijen in onevenredige ernstige mate worden geschaad.

Er wordt bij het al dan niet stilleggen van de werkzaamheden onderscheid gemaakt tussen het stilleggen bij activiteiten zonder omgevingsvergunning en activiteiten in afwijking van een omgevingsvergunning. Gedeeltelijke stillegging kan plaatsvinden op onderdelen van de verleende omgevingsvergunningen (bouw) en sloopmeldingen.

Last onder dwangsom

De artikelen 5:32 tot en met 5:36 van de Algemene wet bestuursrecht geven het college de bevoegdheid om een last onder dwangsom op te leggen. Het opleggen van een last onder dwangsom is een middel om de overtreder te dwingen de overtreding zelf te beëindigen. De dwangsom moet een voldoende prikkel geven aan de overtreder om de overtreding op te heffen. De dwangsom moet wel in redelijke verhouding staan tot de ernst van de overtreding. Er moet een redelijke termijn worden gegeven. Binnen deze termijn moet de overtreding opgeheven kunnen worden, voordat de dwangsom moet worden betaald. Bij niet spoedeisende situaties kan het opleggen van een last onder dwangsom de voorkeur hebben boven het opleggen van een last onder bestuursdwang. Bij het opleggen van een last onder dwangsom kunnen zaken van de overtreder niet beschadigd worden. In de praktijk blijkt de last onder dwangsom een effectief instrument bij handhaving.

 

Een last onder bestuursdwang en een last onder dwangsom mogen niet tegelijk worden opgelegd. Na elkaar mag wel. Als door het opleggen van een last onder dwangsom de overtreding niet wordt opgeheven, kan een last onder bestuursdwang of een tweede last onder dwangsom worden opgelegd.

 

Er kunnen feiten en omstandigheden zijn waarbij de overtreding wordt opgeheven binnen de begunstigingstermijn van de dwangsombeschikking. Wanneer direct na deze termijn dezelfde overtreding wordt begaan, zou opnieuw een last onder dwangsom opgelegd moeten worden. Om deze ongewenste situaties te voorkomen kan een last onder dwangsom vooraf worden opgelegd. Hierdoor kan voorkomen worden dat de regels overtreden worden.

Intrekken van de vergunning

Artikel 5.19 van de Wabo geeft het bestuursorgaan de bevoegdheid om vergunningen en ontheffingen in te trekken. Dit betekent dat elke Wabo-toestemming kan worden ingetrokken. Het artikel geeft een aantal gronden waarop het college een vergunning kan intrekken. De gronden die genoemd worden zijn duidelijk bedoeld om de vergunninghouder te straffen. Hiermee verschillen deze gronden met de intrekkingsgronden van artikel 2.29 en verder van de Wabo. Volgens die gronden kan namelijk ook een vergunninghouder vragen om de vergunning in te trekken.

 

De vergunning mag niet direct worden ingetrokken. De vergunninghouder moet eerst de gelegenheid krijgen om alsnog volgens de vergunning of de geldende regels te handelen. De vergunninghouder de gelegenheid geven om een zienswijze in te (laten) dienen, is niet voldoende.

Bestuurlijke boete

In titel 5.4 van de Algemene wet bestuursrecht staat de mogelijkheid om een bestuurlijke boete op te leggen. De bestuurlijke boete is een bestraffende sanctie. Dit betekent dat er een onvoorwaardelijke verplichting ontstaat een geldbedrag te betalen als de boete wordt opgelegd na een overtreding. Door deze bevoegdheid krijgt het bestuursorgaan de mogelijkheid om een boete op te leggen zonder dat de rechter hierover moet beslissen.

Zakelijke werking

Artikel 5.18 van de Wabo geeft het bevoegd gezag de mogelijkheid om aan bestuurlijke maatregelen zakelijke werking toe te kennen. Zakelijke werking betekent dat deze sanctiebesluiten ook voor eventuele rechtsopvolgers gelden en dus ook tegenover hen kunnen worden uitgevoerd. Onder een rechtsopvolger wordt verstaan de (rechts)persoon die in de rechten van de oorspronkelijke overtreder treedt. Dit zal meestal gaan om eigendomsoverdracht, maar het kan ook zo zijn dat rechtsopvolging plaatsvindt door overgang van een ander zakelijk recht, zoals huur of pacht. De zakelijke werking kan worden toegepast bij de handhaving van alle voorschriften uit de wetten die in artikel 5.1 van de Wabo zijn genoemd. Over de toekenning van een zakelijke werking moet wel bij het nemen van het sanctiebesluit nadrukkelijk een beslissing zijn genomen.

De bevoegdheid om zakelijke werking toe te kennen is erg wenselijk. Vooral omdat in het dynamische bedrijfsleven het eigendom van (de aandelen van) ondernemingen snel kan wisselen en de rechtsopvolgers de bedrijfsvoering inclusief het patroon van overtredingen kunnen voortzetten. In sommige branches, zoals de horeca, vindt zeer regelmatig snelle bedrijfsopvolging plaats. Dit kan soms zelfs bewust gebeuren om de handhaving te frustreren. Dus als de geconstateerde overtreding door een rechtsopvolger wordt voortgezet of herhaald, dan hoeft bij een zakelijke werking van een eerder opgelegde maatregel niet opnieuw een sanctiebesluit te worden genomen of te worden bekeken of een (al dan niet verstreken) begunstigingstermijn moet worden verlengd. De rechtsopvolger kan geen beroep meer doen op rechtsbescherming.

De bevoegdheid tot toekenning van de zakelijke werking is discretionair van aard. Dit betekent dat het bevoegd gezag zelf besluit of en wanneer hij de zakelijke werking toekent. Het college besluit tot de toekenning van zakelijke werking bij alle bestuurlijke maatregelen in relatie tot de Wabo, tenzij de overtreding zich niet daarvoor leent of dat er bijzondere omstandigheden zijn die zich ertegen verzetten. Voor een zorgvuldige besluitvorming hierover is wel een evenredige belangenweging vereist. Hierbij hoeft geen rekening te worden gehouden met de specifieke belangen van eventuele rechtsopvolgers. Daar hoeft namelijk op het moment van besluitvorming helemaal geen sprake van te zijn. Het college beoordeelt of er bijzondere omstandigheden zijn. Dit zal door de rechter terughoudend getoetst moeten worden.

Voor het waarborgen van de kenbaarheid van een zakelijke werking aan een eventuele rechtsopvolger, zal het besluit zo spoedig mogelijk (binnen 4 dagen) opgenomen worden in het gemeentelijke beperkingenregister (op grond van de Wet kenbaarheid publiekrechtelijke beperkingen onroerende zaken).

 

2.2. Strafrechtelijke instrumenten

 

Bij strafrechtelijke handhaving worden overtredingen via een proces-verbaal bekend gemaakt bij de officier van justitie. Dit proces-verbaal kan worden opgesteld door een politieambtenaar of een buitengewoon opsporingsambtenaar (Boa). De officier van justitie besluit of strafrechtelijk wordt vervolgd. Wanneer behoefte is aan een “lik op stuk” beleid of wanneer de overtreding heeft geleid tot een onomkeerbare situatie, is strafrechtelijke vervolging het juiste middel.

 

Strafrechtelijke vervolging is in veel gevallen te combineren met bestuursrechtelijke handhavingsinstrumenten. Het doen van aangifte gebeurt alleen als de situatie dat noodzakelijk maakt. Dit wordt beoordeeld door het college.

 

2.3. Privaatrechtelijke instrumenten

 

Het bestuursorgaan heeft ook privaatrechtelijke middelen om naleving van regels na te streven. Een gemeente is naast bestuursorgaan namelijk ook een rechtspersoon. Als rechtspersoon heeft de gemeente privaatrechtelijke mogelijkheden om te handhaven. Bijvoorbeeld wanneer er sprake is van het niet nakomen van contractafspraken. Contractuele boetes en het opstarten van een juridische procedure op grond van een onrechtmatige daad, zijn pressiemiddelen. Maar ook als eigenaar van het grondgebied kan de gemeente privaatrechtelijk optreden. Bijvoorbeeld als een burger of bedrijf bezittingen vernielt of eigendommen van de gemeente in gebruik neemt zonder toestemming van de gemeente.

 

Voordat de gemeente besluit om privaatrechtelijk handhavend op te treden zal zij moeten onderzoeken of er bestuursrechtelijke middelen zijn die ingezet kunnen worden. Uit de jurisprudentie blijkt dat bestuursrechtelijke handhaving de voorkeur heeft, onder andere omdat dit de beste/meeste rechtsbescherming biedt. Ook bij privaatrechtelijk handhaven zal de gemeente zich moeten houden aan de algemene beginselen van behoorlijk bestuur.

 

2.4. Gedogen

 

Gedogen betekent dat het bevoegd gezag het overtreden van de regels toestaat en niet handhavend optreedt.

Beginselplicht tot handhaving

Het is vaste jurisprudentie dat het bevoegd gezag een beginselplicht tot handhaving heeft. Dit betekent dat als wetten en regels worden overtreden het college van burgemeester en wethouders in beginsel moet handhaven. Dit moet omdat met handhaving algemene belangen worden gediend en ongewenste precedentwerking wordt voorkomen. Alleen in bijzondere gevallen kan het bevoegd gezag afzien van handhavend optreden. Van een bijzonder geval kan sprake zijn als er een concreet en reëel zicht is op legalisatie. Ook kan handhavend optreden onevenredig zijn in verhouding tot de daarmee te dienen belangen. In dat geval wordt dan van handhavend optreden afgezien.

De gemeente zal alleen in uitzonderlijke gevallen overgaan tot (actief) gedogen.

 

Er is sprake van actief gedogen als door een gedoogbesluit wordt meegedeeld dat niet handhavend opgetreden zal worden. Voordat wordt besloten tot al dan niet gedogen kan worden onderzocht of derde belanghebbenden bezwaar hebben tegen de overtreding.

 

Van passief gedogen is sprake als het college wel op de hoogte is van de overtreding, maar er niets tegen onderneemt en niet heeft aangegeven ooit hiertegen op te willen treden.

 

Als een overtreding meerdere jaren bestaat zonder dat daartegen is opgetreden, betekent dat niet dat er sprake is van passief gedogen. Alleen als bewezen kan worden dat het college op de hoogte was van de overtreding, kan dit argument een rol spelen. Het college van burgemeester en wethouders houdt het recht om ook bij langdurig aanwezige overtredingen handhavend op te treden.

 

In 1996 heeft het toenmalige kabinet de nota “Grenzen aan gedogen” aan de Tweede Kamer aangeboden. In deze nota wordt aangegeven welke grenzen aan actief gedogen moeten worden gesteld. Passief gedogen mag niet. Actief gedogen mag in de volgende drie gevallen:

  • -

    als handhaving onredelijk zou zijn; zoals bij overmachtsituaties, of in een situatie waarin gewijzigde regelgeving te verwachten is waarmee de overtreding gelegaliseerd kan worden;

  • -

    als het in het belang van de norm is om te gedogen;

  • -

    als er een zwaarder wegend belang is dan het belang van handhaving van de norm.

Aan de gedoogbeslissing kunnen voorwaarden worden verbonden die het door de overtreden wettelijke norm te beschermen belang, zoveel mogelijk beschermt. Hierbij valt te denken aan het verbinden van een termijn aan het gedogen of het afgeven van een gedoogbeschikking aan een specifiek persoon of bedrijf. Het gedogen moet altijd expliciet en schriftelijk gebeuren. Redenen om niet te gedogen zijn:

  • -

    gevaar voor veiligheid en gezondheid;

  • -

    aantasting van bestuurlijke of planologische uitgangspunten, zoals bestemmingsplannen;

  • -

    terechte klachten van derde belanghebbenden;

  • -

    ongewenste precedentwerking. Precedentwerking wil zeggen dat er een situatie wordt gecreëerd waarop anderen zich in eenzelfde situatie kunnen beroepen;

  • -

    aantasting van bestaand beleid, zoals de Welstandsnota.

2.5 Beleidsuitgangspunten handhavingsinstrumenten

 

Op basis van de in dit hoofdstuk weergegeven onderwerpen worden de volgende beleidsuitgangspunten geformuleerd:

  • 1.

    een eenmaal ingezet handhavingstraject wordt tot het einde uitgevoerd, tenzij nieuwe feiten en omstandigheden hier aanleiding voor geven. De bestuurlijke maatregel wordt daadwerkelijk uitgevoerd;

  • 2.

    het indienen van een bezwaar- en/ of beroepschrift schorst de werking van de bestuurlijke maatregel niet. Het bevoegde bestuursorgaan heeft het recht om te beslissen of de bestuurlijke maatregel (voorlopig) wordt opgeschort. Hierbij wordt gekeken naar de feiten en omstandigheden van de situatie. Wanneer veiligheidsaspecten een rol spelen wordt in beginsel de handhavingsmaatregel doorgezet. Voorbeelden van veiligheidsaspecten zijn de constructieve veiligheid of de brandveiligheid. De overtreder kan een verzoek om voorlopige voorziening indienen bij de rechtbank. Een voorlopige voorziening kan de werking van de bestuurlijke maatregel wel opschorten. De overtreder kan alleen een verzoek om voorlopige voorziening indienen als er een bezwaarschrift is ingediend tegen het besluit;

  • 3.

    de kosten die zijn verbonden aan het toepassen van bestuursdwang worden altijd verhaald op de overtreder;

  • 4.

    bij illegale situaties waar de veiligheid in het geding is wordt nooit een gedoogbeschikking afgegeven. Hierbij gaat het bijvoorbeeld om situaties waarin in strijd met de veiligheidsregels uit het Bouwbesluit (constructieve veiligheid/brandveiligheid) is gehandeld.

  • 5.

    alleen als bijzondere omstandigheden een rol spelen zal een gedoogbeschikking worden afgegeven. Aan de gedoogbeschikking kunnen voorwaarden worden verbonden;

  • 6.

    het bevoegd gezag heeft het recht om op te treden tegen illegale situaties die al lange tijd aanwezig blijken te zijn. Een overtreding “verjaart” niet, tenzij een wettelijk voorschrift dit aangeeft. Dit kan het geval zijn bij het overgangsrecht in bestemmingsplannen;

  • 7.

    het uitgangspunt is om niet passief te gedogen;

  • 8.

    als het opleggen van een last onder dwangsom niet leidt tot het beëindigen van de illegale situatie, zal een nieuwe last onder dwangsom of een last onder bestuursdwang worden opgelegd;

  • 9.

    bestuursrechtelijk optreden wordt verkozen boven strafrechtelijk optreden. In gevallen waarin strafrechtelijke vervolging het enige middel is of in gevallen waarin dit het meest juiste middel is, zal een proces-verbaal worden opgemaakt. Nadat het proces-verbaal is opgemaakt, zal dit worden gestuurd naar het Openbaar Ministerie. Dit kan het geval zijn bij illegale situaties die niet meer hersteld kunnen worden. Het Openbaar Ministerie bepaalt of de overtreder vervolgd wordt;

  • 10.

    als het nodig en nuttig is zal aan bestuurlijke maatregelen zakelijke werking worden toegekend;

  • 11.

    de in paragraaf 1.2.2 weergegeven sanctiematrix wordt aangehouden bij handhaving.

Stroomschema en procesbeschrijving

In bijlage 1 en 2 zijn het stroomschema en de procesbeschrijving van de handhavingsinstrumenten weergegeven, zoals deze in de gemeente worden toegepast.

3. Methodiek risicoanalyse

Zoals eerder is aangegeven, is in de rechtspraak de beginselplicht tot handhaving geformuleerd. Dit betekent dat het bevoegde bestuursorgaan in beginsel handhavend op moet treden tegen geconstateerde overtredingen. De capaciteit om overtredingen aan te pakken heeft echter zijn grenzen. Dit maakt het noodzakelijk om een afwegingskader op te stellen. Zo’n afwegingskader wordt ook wel prioriteitenstelling genoemd.

Om een goede prioriteitenstelling voor een handhavingsstrategie te kunnen maken, moet eerst worden ingeschat wat het risico is van bepaalde overtredingen. De mogelijke overtredingen zijn geïnventariseerd. Per overtreding wordt het risico ingeschat. Hiervoor wordt gebruik gemaakt van een risicoanalysemodel.

 

Risico wordt omschreven als:

Risico (R) = Negatief Effect (NE) maal de Kans op niet-spontane naleving (K) (R = NE x K)

 

3.1. Negatieve effecten

 

De negatieve effecten kunnen worden ingedeeld in 6 thema’s waar op basis van de ernst van de situatie een cijfer aan wordt toegekend.

1. Fysieke veiligheid

In welke mate draagt het voldoen aan de voorschriften bij aan de fysieke veiligheid en in welke mate zijn de voorschriften bedoeld om de fysieke veiligheid te beschermen. De verdeling is als volgt:

  • 0.

    geen risico;

  • 1.

    licht gewonde slachtoffers;

  • 2.

    zwaargewonde slachtoffers;

  • 3.

    dodelijke slachtoffers.

2. Sociale kwaliteit

In welke mate draagt het voldoen aan de voorschriften bij aan de kwaliteit van de sociale leefomgeving en in welke mate zijn de voorschriften bedoeld om de kwaliteit van de sociale leefomgeving te beschermen. De verdeling is als volgt:

  • 0.

    geen invloed op verloedering van de sociale leefomgeving;

  • 1.

    beperkte invloed verloedering van de sociale leefomgeving;

  • 2.

    verloedering van de sociale leefomgeving en/of afname van het veiligheidsgevoel;

  • 3.

    ernstige verloedering van de sociale leefomgeving en/of sterke groei van onveiligheidsgevoelens.

3. Financiële/economische gevolgen

Hoe groot is de financieel-economische schade als de voorschriften worden overschreden. De verdeling is als volgt:

  • 0.

    geen kosten;

  • 1.

    kosten tot € 5.000,-;

  • 2.

    kosten van € 5.000,- tot € 50.000,-;

  • 3.

    kosten vanaf € 50.000,-.

4. Natuur/Milieu

In welke mate draagt het voldoen aan de voorschriften bij aan de bescherming van natuurschoon of het milieu. De verdeling is als volgt:

  • 0.

    geen natuur- of milieuschade;

  • 1.

    tijdelijke natuur- of milieuschade, opruimen volstaat;

  • 2.

    natuur- of milieuschade van enige duur;

  • 3.

    onherstelbare natuur- of milieuschade.

5. Volksgezondheid

In hoeverre draagt het voldoen aan de voorschriften bij aan de bescherming van de volksgezondheid. Lange termijneffecten zijn hierbij belangrijk. De verdeling is als volgt:

  • 0.

    geen gezondheidsklachten;

  • 1.

    tijdelijke gezondheidsklachten;

  • 2.

    chronische gezondheidsklachten;

  • 3.

    ernstige ziekten met dodelijke afloop.

6. Bestuurlijk imago

Hoe groot is de politiek-bestuurlijke afbreuk als de voorschriften worden overtreden. De verdeling is als volgt:

  • 0.

    wordt het bestuur niet op aangesproken;

  • 1.

    wordt het bestuur nauwelijks op aangesproken;

  • 2.

    wordt het bestuur op aangesproken;

  • 3.

    wordt het bestuur veelvuldig op aangesproken en op afgerekend.

3.2. Kans op spontane naleving

 

Voor de kans op spontane naleving van de regels spelen de volgende aspecten een rol:

  • -

    kennis van regels: is de wet- en regelgeving voldoende bekend en duidelijk;

  • -

    kosten-baten: wat zijn de voor- en nadelen van overtreden uitgedrukt in tijd, geld en moeite;

  • -

    mate van acceptatie: hoe redelijk vindt de doelgroep de regelgeving;

  • -

    normgetrouwheid: in hoeverre is de doelgroep bereid zich aan te passen aan het gezag;

  • -

    informele controle: kan de doelgroep positieve of negatieve reacties ontvangen van buitenaf.

Kans

  • 1.

    klein.

  • 2.

    gemiddeld.

  • 3.

    groot.

3.3 Tabel kwantificering risico’s niet naleving voorschriften

 

De mogelijke overtredingen zijn in een tabel gezet tegenover de negatieve effecten en de kans op niet-naleving. Alle negatieve effecten wegen even zwaar behalve “fysieke veiligheid” en “volksgezondheid”. Gezien de acute veiligheid voor de burger en de gezondheidseffecten op de langere termijn, worden deze belangen dubbel meegewogen. Van de zes negatieve effecten wordt een gemiddelde berekend en dit wordt vermenigvuldigd met de kans. Hieruit volgt een risicoscore. Volgens onderstaand overzicht kan het risico klein, gemiddeld en groot zijn. Op basis van de risico’s worden de prioriteiten bepaald.

Risico

Score 0-1-2 klein risico

Score 3-4-5 gemiddeld risico

Score 6-7-8-9 groot risico

4. Risicoanalyse en prioriteitenstelling

De risicoanalyse wordt uitgevoerd vanuit vier verschillende invalshoeken:

  • -

    per vakgebied;

  • -

    per doelgroep;

  • -

    per gebied;

  • -

    per object.

4.1. Risicoanalyse en prioriteitenstelling vakgebied bouwen

Mogelijke overtredingen

Er kunnen 21 mogelijke overtredingen worden onderscheiden:

  • 1.

    het bouwen van een bouwwerk in afwijking van een omgevingsvergunning (constructieve eisen en brandveiligheid uit het Bouwbesluit);

  • 2.

    het bouwen van een bouwwerk in afwijking van een omgevingsvergunning (gebruikseisen en energie-eisen uit het Bouwbesluit);

  • 3.

    het bouwen van een bouwwerk in afwijking van een omgevingsvergunning (strijd bestemmingsplan, beheersverordening, exploitatieplan of de algemene regels en aanwijzingen van provincie of Rijk);

  • 4.

    het bouwen van een bouwwerk in strijd met een omgevingsvergunning (strijd welstandseisen);

  • 5.

    het bouwen van een bouwwerk zonder omgevingsvergunning;

  • 6.

    het bouwen van een omgevingsvergunningsvrij bouwwerk met welstandsexces;

  • 7.

    het bouwen van een omgevingsvergunningsvrij bouwwerk in strijd met de eisen uit het Bouwbesluit;

  • 8.

    het plaatsen van reclame-uitingen zonder omgevingsvergunning voor bouwen;

  • 9.

    het niet voldoen aan de eisen voor bestaande bouw uit het Bouwbesluit (constructieve veiligheid en brandveiligheid);

  • 10.

    het gebruik in strijd met brandveiligheidsvoorschriften voor bouwwerken zonder omgevingsvergunning voor brandveilig gebruik;

  • 11.

    het gebruik in strijd met brandveiligheidsvoorschriften voor bouwwerken met omgevingsvergunning voor brandveilig gebruik;

  • 12.

    het gebruik van gronden en bouwwerken in strijd met het bestemmingsplan, beheersverordening, exploitatieplan of voorbereidingsbesluit, zonder omgevingsvergunning;

  • 13.

    het slopen zonder of in afwijking van een omgevingsvergunning/ melding (na inwerkingtreding van het nieuwe Bouwbesluit in 2012) (onder meer asbestaspecten);

  • 14.

    het niet op tijd verwijderen van een bouwwerk met tijdelijke omgevingsvergunning;

  • 15.

    het uitvoeren van werkzaamheden of een werk, geen bouwwerk zijnde, zonder omgevingsvergunning op basis van het bestemmingsplan, beheersverordening, exploitatieplan of voorbereidingsbesluit;

  • 16.

    het uitvoeren van werkzaamheden of een werk, geen bouwwerk zijnde, op basis van het bestemmingsplan, beheersverordening, exploitatieplan of voorbereidingsbesluit, in afwijking van een omgevingsvergunning;

  • 17.

    de staat van erven en terreinen (op basis van het Bouwbesluit 2012);

  • 18.

    het veroorzaken van woonoverlast (op basis van artikel 7.22 van het Bouwbesluit);

  • 19.

    de staat van een monument in strijd met de eisen van bestaande bouw uit het Bouwbesluit;

  • 20.

    de staat van een monument in ernstige mate in strijd met redelijke eisen van welstand (welstandsexces);

  • 21.

    het zonder vergunning of in strijd met de vergunning uitvoeren van een werk (omgevingsvergunning voor het aanleggen van een werk).

4.1.1. Risicotabel

 

Handhavingstaak

fys

soc

fin

nat

gez

ima

Kans

Risico

In woorden

 

 

 

 

 

 

 

 

 

 

1. bouwen in afwijking omgevingsvergunning; constructieve- en brandveiligheidseisen uit Bouwbesluit

3

2

3

1

1

3

3

6,4

groot

2. bouwen in afwijking omgevingsvergunning; gebruikseisen en energie-eisen uit Bouwbesluit

1

1

3

0

2

2

3

4,5

gemiddeld

3. bouwen in afwijking omgevingsvergunning (strijd bestemmingsplan enz.)

0

2

3

3

1

3

2

3,3

gemiddeld

4. bouwen in afwijking omgevingsvergunning (strijd welstandseisen)

0

2

3

1

0

3

3

3,4

gemiddeld

5. bouwen zonder omgevingsvergunning

3

3

2

0

0

2

2

7,9

groot

6. omgevingsvergunningsvrij bouwen met welstandsexces

0

3

2

0

0

2

2

1,8

klein

7. bouwen omgevings-vergunningsvrij bouwwerk in strijd met het Bouwbesluit

2

1

2

0

2

2

3

4,9

gemiddeld

8. reclame-uiting zonder omgevingsvergunning voor bouwen

0

2

1

0

0

2

3

1,9

klein

9. niet voldoen aan eisen Bouwbesluit bestaande bouw (constructie en brandveiligheid)

3

3

3

0

3

2

2

5,0

gemiddeld

10. strijdig gebruik brandveiligheidsvoorschriften bestaande bouw (zonder omgevingsvergunning brandveilig gebruik)

3

2

2

0

1

2

2

3,5

gemiddeld

11. strijdig gebruik brandveiligheidsvoorschriften bestaande bouw (met omgevingsvergunning brandveilig gebruik)

 

 

 

 

 

 

 

 

o.b.v. inbreng van de VRR & jaarlijks uitvoeringsprogramma

12. gebruik gronden en bouwwerken in strijd met bestemmingsplan (enz.) zonder omgevingsvergunning

1

3

3

3

1

2

3

6,4

groot

13. sloop zonder of in afwijking van een omgevingsvergunning/ melding (asbest)

2

1

3

3

3

2

3

7,1

groot

14. niet op tijd verwijderen bouwwerk met tijdelijke omgevingsvergunning

0

2

2

1

1

2

2

2,3

klein

15. uitvoeren werkzaamheden of werk, geen bouwwerk zijnde, zonder omgevingsvergunning

0

2

3

3

0

2

3

3,8

gemiddeld

16. uitvoeren werkzaamheden of werk, geen bouwwerk zijnde, in afwijking van omgevingsvergunning

1

2

2

2

1

2

2

3,0

gemiddeld

17. staat van erven en terreinen

0

2

2

1

2

2

2

2,8

klein

18. het veroorzaken van woonoverlast (art. 7.22 BB)

0

2

0

0

2

1

2

1,3

klein

19. staat van monument in strijd met eisen bestaande bouw Bouwbesluit

3

3

3

0

3

2

1

2,5

klein

20. staat van monument met welstandsexces

0

3

2

0

0

2

2

1,8

klein

21. zonder vergunning of in strijd met de vergunning uitvoeren van een werk (aanlegvergunning)

1

2

2

2

1

2

2

3,0

gemiddeld

 

4.1.2. Prioriteitenstelling

 

Prioriteiten worden gesteld op basis van de gemaakte risicoanalyse. In de risicoanalyse is onderscheid gemaakt tussen overtredingen met grote risico’s en overtredingen met gemiddelde of kleine risico’s. Hieronder wordt aangegeven waar prioriteit aan wordt gegeven.

Overtredingen met grote risico’s

Op basis van de tabel kan een overzicht worden gemaakt van overtredingen met groot risico. Aan de volgende overtredingen wordt de hoogste prioriteit gegeven:

  • 1.

    het bouwen zonder omgevingsvergunning (constructieve veiligheid en brandveiligheid);

  • 2.

    slopen zonder of in afwijking van een omgevingsvergunning/ melding (asbest);

  • 3.

    het bouwen in afwijking van een omgevingsvergunning op het gebied van constructieve veiligheid en brandveiligheid;

  • 4.

    het gebruik van gronden en bouwwerken in strijd met bestemmingsplan, beheersverordening, exploitatieplan of voorbereidingsbesluit zonder omgevingsvergunning.

Overtredingen met gemiddelde of kleine risico’s

Hoewel er “slechts” sprake is van een gemiddeld of klein risico, kan een aantal overtredingen worden benoemd waaraan vooral veiligheids-, gezondheids-, sociale of ruimtelijke kwaliteitsrisico’s zijn verbonden. Aan de volgende overtredingen wordt hoge prioriteit gegeven:

  • 1.

    het bouwen van een omgevingsvergunningsvrij bouwwerk in strijd met de eisen uit het Bouwbesluit;

  • 2.

    het bouwen in afwijking van een omgevingsvergunning (strijd met bestemmingsplan, beheersverordening, exploitatieplan of de algemene regels en aanwijzingen van provincie of Rijk);

  • 3.

    het strijdig gebruik brandveiligheidsvoorschriften bestaande bouw, zonder omgevingsvergunning voor brandveilig gebruik;

  • 4.

    strijdigheden rond het aanleggen van werken (aanlegvergunning);

  • 5.

    het niet voldoen aan de eisen van bestaande bouw uit het Bouwbesluit (constructieve veiligheid en brandveiligheid);

  • 6.

    strijdigheden rond monumenten.

Hoewel de risico’s verbonden aan deze overtredingen relatief klein zijn, zal ook hieraan in het toezicht aandacht worden besteed.

 

De onderstaande overtredingen zullen minder prioriteit hebben bij het bouwtoezicht:

  • 1.

    het bouwen in afwijking van een omgevingsgunning (gebruikseisen en energie-eisen uit het Bouwbesluit);

  • 2.

    het uitvoeren van werkzaamheden of werk, geen bouwwerk zijnde, zonder omgevingsvergunning;

  • 3.

    het uitvoeren van werkzaamheden of werk, geen bouwwerk zijnde, in afwijking van een omgevingsvergunning;

  • 4.

    het bouwen in afwijking van een omgevingsvergunning (strijd welstandseisen);

  • 5.

    het niet op tijd verwijderen van een bouwwerk met tijdelijke omgevingsvergunning;

  • 6.

    het plaatsen van reclame-uiting zonder omgevingsvergunning voor bouwen;

  • 7.

    het omgevingsvergunningsvrij bouwen met welstandsexces;

  • 8.

    de staat van erven en terreinen.

Het toezicht op omgevingsvergunningen voor brandveilig gebruik van bouwwerken en gebruiksmeldingen vindt plaats door de Veiligheidsregio Rotterdam-Rijnmond (VRR). Voor de prioriteiten die in dit kader zijn vastgesteld wordt verwezen naar de afspraken met de VRR en het jaarlijkse uitvoeringsprogramma.

 

4.1.3. Toezichtstrategie vakgebied bouwen

 

Uit jurisprudentie blijkt dat een gemeente bij grote onzorgvuldigheid/nalatigheid van toezicht op veiligheid, onrechtmatig kan handelen. Hierdoor kan de gemeente aansprakelijk worden gesteld voor (letsel)schade. De verdergaande juridisering in de maatschappij en de toenemende claimcultuur maken dat de gemeente oplettend moet zijn op het niveau van handhaving.

 

De risicoanalyse in deze paragraaf heeft geen directe koppeling met de toezichtstrategie. Het aantal bouwaanvragen per jaar speelt bijvoorbeeld geen rol. Afhankelijk van de personele capaciteit zal het college van burgemeester en wethouders invulling moeten geven aan goede handhaving. De (structurele) pakkans moet voldoende groot zijn. In een (jaarlijks) uitvoeringsprogramma wordt het één en ander op basis van de prioriteiten verder uitgewerkt. Het uitvoeringsprogramma wordt regelmatig geëvalueerd, zo kan invulling worden gegeven aan actuele ontwikkelingen. Een aantal uitgangspunten wordt hieronder beschreven.

Bestaande ongewenste bouwwerken

Binnen de gemeente zijn op een aantal plaatsen bebouwde situaties aanwezig die op basis van de huidige inzichten niet meer vergund zouden worden. Vaak is dit het geval in de oudere delen van de gemeente. In het verleden zijn vaak bouwwerken opgericht zonder voldoende zorg voor de architectuur en de kwaliteit van de openbare ruimte. Door sommige burgers wordt, bijvoorbeeld bij het aanvragen van een omgevingsvergunning, een beroep gedaan op deze ongewenste situaties (gelijke behandeling). De gemeente heeft in bestemmingsplannen, beeldkwaliteitsplannen en welstandsnota een duidelijk ruimtelijk kader gemaakt. In dit kader is aangegeven hoe de openbare ruimte moet worden ingericht op het gebied van stedenbouw en architectuur. Er kan geen beroep worden gedaan op bestaande ongewenste situaties. Ieder bouwplan of illegaal bouwwerk zal worden getoetst aan de huidige beleidsstukken, regelgeving en inzichten.

 

Ook bij handhaving komt het regelmatig voor dat door burgers wordt verwezen naar in hun ogen gelijkwaardige situaties. Dit is in bepaalde situaties inderdaad het geval. Eén handhavingszaak kan leiden tot de noodzaak om meerdere handhavingszaken op te pakken. Dit heeft invloed hebben op de te stellen prioriteiten.

Prioriteiten volgorde oppakken illegale situaties

Het college heeft het recht prioriteiten te stellen. Hiermee bepalen zij welke Wabo-handhavingszaken wel en niet direct worden opgepakt. De prioriteitenstelling hangt af van of de veiligheid in gevaar is, of de illegale situatie de ruimtelijke kwaliteit aantast en de personele capaciteit. Adviezen van de welstandscommissie, stedenbouwkundig adviseur, DCMR of de Veiligheidsregio Rotterdam-Rijnmond kunnen hierin leidend zijn. Als niet direct handhavend wordt opgetreden, ontvangt de overtreder een brief waarin de geconstateerde overtreding wordt meegedeeld. In de brief wordt ook meegedeeld dat in de toekomst een handhavingstraject wordt opgestart.

Stilleggen werkzaamheden

Als er gebouwd of gesloopt wordt in strijd met de voorschriften uit de Wabo wordt altijd gebruik gemaakt van de bevoegdheid om de werkzaamheden stil te leggen. Zijn er bijzondere omstandigheden, dan kan er voor gekozen worden om de werkzaamheden niet stil te leggen. De bouwwerkzaamheden kunnen ook gedeeltelijk worden stilgelegd. Bij het bepalen of werkzaamheden worden stilgelegd wordt gebruik gemaakt van het proportionaliteits- en het evenredigheidsbeginsel. Uitgangspunt is de strijdige situatie niet te laten verergeren voordat een legalisatieonderzoek heeft kunnen plaatsvinden. Het college kan aan het stillegbevel een last onder dwangsom verbinden. Dit wordt bijvoorbeeld toegepast als er een vermoeden is dat de overtreder toch verder gaat met zijn werkzaamheden.

Visuele kwaliteit openbare ruimte

Aan de kwaliteit van de openbare ruimte wordt veel waarde gehecht. Iedere wijk (deel) binnen de gemeente heeft zijn eigen karakteristieken en waarden. In de welstandsnota, bestemmingsplannen en beeldkwaliteitsplannen staan deze karakteristieken en waarden omschreven. Het beleid is er op gericht de kwaliteiten te behouden. Er zijn relatief kleine overtredingen met grote negatieve invloed op de woonomgeving. Reclameborden of vlaggenmasten in woonwijken, of schilderwerk in afwijkende kleur, zijn voorbeelden. Burgers storen zich hier vaak aan. Bij de beoordeling of al dan niet handhavend wordt opgetreden, speelt de invloed van de overtreding op de visuele kwaliteit van de openbare ruimte, een belangrijke rol.

Constructieve veiligheid en brandveiligheid

Bij bouwwerken waarvoor een omgevingsvergunning moet worden verleend worden onderdelen die betrekking hebben op constructieve veiligheid en brandveiligheid gecontroleerd. Constructieve en brandpreventieve stukken worden door de vergunningenverleners op kantoor beoordeeld. De buiteninspecteurs en controleren samen met de Veiligheidsregio Rotterdam Rijnmond de werkzaamheden op de bouw. Hierbij moet wel worden bedacht dat het onmogelijk is bij grootschalige bouwwerken alle constructieve elementen (bv. wapening in beton) te controleren. Voor de buiteninspecteurs is de controle op de veiligheid het belangrijkste bij de bezoeken op de bouw. Goede afspraken met bouwers over de aan te leveren stukken, leveren een positieve bijdrage aan dit proces. Op basis van het advies van de VRR wordt bepaald wat wel en niet gecontroleerd moet worden.

Monumenten

Zowel de rijks- als gemeentelijke monumenten vragen bijzondere aandacht bij het toezicht. Illegale verbouwingen kunnen de monumentale waarde van de gebouwen aantasten.

Sloopmeldingen

Bij sloopmeldingen wordt gecontroleerd of het asbest op de juiste manier wordt verwijderd. Bij complexe sloopprojecten wordt gecontroleerd of de veiligheid voor de omgeving voldoende is gewaarborgd.

Op 1 april 2012 is het Bouwbesluit 2012 in werking getreden. Voorschriften met betrekking tot sloopwerkzaamheden en afvalscheidingstaan staan in hoofdstuk 8 van het Bouwbesluit 2012. Slopen op grond van de Woningwet is sloopmeldingsplichtig of sloopmeldingsvrij geworden. De categorie sloopvergunningsplichtig is opgegaan in de categorie melding. Na melding van sloopwerkzaamheden kunnen vanuit de gemeente voorwaarden worden verbonden aan de sloop bijvoorbeeld over afvalscheiding, veiligheid en beperking van hinder.

Klachten en meldingen van burgers

Op klachten en meldingen wordt gereageerd. Het afhandelen van klachten en meldingen draagt bij aan de zichtbaarheid van de gemeente voor de burger en voorkomt precedentwerking. De situatie wordt opgenomen en beoordeeld. Afhankelijk van deze beoordeling, wordt de klacht verder afgehandeld. Is er sprake van een overtreding, dan zal dit volgens de prioriteitenstelling worden afgehandeld.

Incidentele handhaving

De minister kan de gemeente verplichten om onderzoek uit te voeren naar een specifiek probleem. Deze problemen komen vaak voort uit actuele gebeurtenissen. Deze onderzoeken kosten veel tijd en leggen een extra belasting op de gemeentelijke organisaties. Deze verzoeken komen vaak onverwacht en zijn niet in te plannen. Hierdoor kan het gewone toezicht en de handhaving tijdelijk op een lager niveau worden uitgevoerd. In overleg met het college worden dan de prioriteiten vastgelegd.

Welstandsexces

Wanneer het uiterlijk van een bouwwerk ernstig in strijd is met redelijke eisen van welstand, kan het college een aanschrijving laten uitgaan. Voor de gemeente geldt het criterium dat er bij ernstige strijdigheid met redelijke eisen van welstand sprake moet zijn van een exces. Dat betekent dat het ook voor niet-deskundigen duidelijk moet zijn dat er strijd is met de redelijke eisen van welstand. Een groot deel van de burgers ergert zich aan dergelijke excessen. Vaak heeft een exces betrekking op ernstig verval van bouwwerken, het ontkennen of vernietigen van architectonische waarden, armoedig materiaalgebruik, toepassing van felle of contrasterende kleuren, te opdringerige reclames of een te grove inbreuk op wat in de omgeving gebruikelijk is. In Nederland zijn in de laatste eeuw veel woonblokken met dezelfde woningen gebouwd. Juist de samenhang of eenduidigheid in architectuur vormt de kwaliteit. Individuele woningen binnen woonblokken mogen zich visueel niet verzelfstandigen (bv. door het schilderen van grote gevelvlakken in een andere kleur).

De bovengenoemde omschrijving van een welstandsexces is de basis waarop het college beoordeelt of de geconstateerde ongewenste situatie mag blijven bestaan is of niet.

Vermeend vergunningsvrij bouwen

De rijksoverheid heeft de verantwoording voor al het bouwen bij de burger neergelegd. Dit is vooral belangrijk voor het vergunningsvrij bouwen. Hierbij mag de gemeente namelijk alleen achteraf toetsen of wordt voldaan aan de eisen uit het Bouwbesluit en de Bouwverordening. Ook mag de gemeente pas achteraf beoordelen of er sprake is van een welstandsexces. Uit de praktijk blijkt dat men soms denkt dat vergunningsvrij wordt gebouwd zonder dat wordt voldaan aan de hieraan verbonden randvoorwaarden. Met het argument dat de overtreder niet op de hoogte was van de randvoorwaarden of dat hij heeft vertrouwd op de deskundigheid van bijvoorbeeld een aannemer, wordt bij de overwegingen of al dan niet wordt gehandhaafd, geen rekening gehouden.

 

4.2. Risicoanalyse en prioriteitenstelling vakgebied milieu

 

Voor de prioriteiten op het vakgebied milieu wordt verwezen naar de handhavingsbeleidsnota’s van de DCMR.

 

Het college van burgemeester en wethouders is in de meeste gevallen het bevoegd gezag om een omgevingsvergunning met een milieucomponent te verlenen. De DCMR adviseert de gemeente voor het milieugedeelte binnen de daarvoor afgesproken termijnen. Er zijn afspraken gemaakt over hoe de DCMR wordt betrokken bij de behandeling van de aanvraag. De DCMR adviseert het college bij besluitvorming over handhavingszaken.

 

4.3. Risicoanalyse en prioriteiten vakgebied omgevingsvergunningsplicht APV

 

Met de invoering van de Wabo is een aantal vergunningstelsels uit de APV opgegaan in de Wabo. Hieronder wordt beschreven welke mogelijke overtredingen er kunnen zijn voor de omgevingsvergunningplicht in de APV.

Mogelijke overtredingen

De volgende overtredingen van de omgevingsrecht bepalingen uit de APV kunnen worden onderscheiden:

  • 1.

    opslaan van roerende zaken zonder omgevingsvergunning;

  • 2.

    afwijken van omgevingsvergunning voor het opslaan van roerende zaken;

  • 3.

    aanleggen en veranderen van een weg zonder omgevingsvergunning, voor zover die activiteiten zijn verboden in een bestemmingsplan, beheersverordening, exploitatieplan of voorbereidingsbesluit;

  • 4.

    afwijken van omgevingsvergunning voor het aanleggen en veranderen van een weg, voor zover die activiteiten zijn verboden in een bestemmingsplan, beheersverordening, exploitatieplan of voorbereidingsbesluit;

  • 5.

    maken en veranderen van een uitweg zonder omgevingsvergunning;

  • 6.

    afwijken van omgevingsvergunning voor het maken en veranderen van een uitweg;

  • 7.

    het (doen) vellen van houtopstanden (kappen van bomen) zonder omgevingsvergunning;

  • 8.

    afwijken van omgevingsvergunning voor het (doen) vellen van houtopstanden (kappen van bomen).

4.3.1. Risicotabel

 

Handhavingstaak

fys

soc

fin

nat

gez

ima

Kans

Risico

In woorden

1. Opslaan van roerende zaken zonder omgevingsvergunning

0

2

1

1

2

3

2

2,8

klein

2. Afwijken van omgevingsvergunning voor opslaan van roerende zaken

0

2

1

1

2

3

2

2,8

klein

3. Aanleggen en veranderen van een weg zonder omgevingsvergunning voor zover verboden in bestemmingsplan enz.

1

2

2

2

1

2

2

3,0

gemiddeld

4. Afwijken van omgevingsvergunning voor aanleggen en veranderen van een weg, voor zover verboden in bestemmingsplan (enz.)

1

1

2

2

1

2

1

1,4

klein

5. Maken en veranderen van een uitweg zonder omgevingsvergunning

2

2

2

1

0

2

2

2,8

klein

6. Afwijken van omgevingsvergunning voor maken en veranderen van een uitweg

2

1

1

1

0

2

2

2,3

klein

7. Het (doen) vellen van houtopstanden zonder omgevingsvergunning

2

2

1

2

0

2

3

4,1

gemiddeld

8. Afwijken van omgevingsvergunning voor het (doen) vellen van houtopstanden

2

1

1

1

0

1

2

2,3

klein

Samenvatting risico’s

De volgende overtredingen hebben een gemiddeld risico en zullen meer prioriteit krijgen bij het Wabo gerelateerd APV-toezicht:

  • 1.

    het (doen) vellen van houtopstanden (kappen van bomen) zonder omgevingsvergunning;

  • 2.

    aanleggen en veranderen van een weg zonder omgevingsvergunning voor zover verboden in het bestemmingsplan enz.

De andere overtredingen hebben een klein risico en zullen minder prioriteit krijgen. In deze gevallen worden de gevolgen van de strijdige handelingen beoordeeld. Veiligheidsaspecten en negatieve impact op de omgeving kunnen aanleiding zijn om aan deze overtredingen prioriteit te geven.

 

4.4. Risicoanalyse en prioriteitenstelling per doelgroep

 

In de vorige paragrafen is een risicoanalyse en toezichtstrategie weergegeven per vakgebied. De prioriteiten kunnen ook worden bepaald door een indeling in doelgroepen. Per doelgroep kunnen de mogelijke overtredingen worden geïnventariseerd en de risico’s worden bepaald. Een flinke hoeveelheid werk waarvan kan worden afgevraagd of dit uiteindelijk wel goede resultaten oplevert. Het is beter op basis van professionele beoordeling doelgroepen te benoemen en te bepalen welke overtredingen per doelgroep naar verwachting het meest zullen optreden. Daarna wordt dan bepaald of er een doelgroep is waarvoor een bijzondere aanpak nodig is.

 

Eén van de methoden om overtredingen te voorkomen, is het geven van goede voorlichting. Voor de diverse doelgroepen kan verschillend voorlichtingsmateriaal worden samengesteld. Hiervoor is een indeling in doelgroepen nuttig.

 

De volgende doelgroepen zijn te onderscheiden:

  • -

    burgers;

  • -

    bedrijven;

  • -

    midden- en kleinbedrijf (detailhandel);

  • -

    horeca.

N.B. Er zijn meerdere indelingen in doelgroepen denkbaar. Voor handhaving is de bovenstaande verdeling het meest praktisch.

 

Met nadruk moet worden gesteld dat dit hoofdstuk over doelgroepen niet is bedoeld om de indruk te wekken dat burgers en bedrijven in meerderheid bewust er op uit zijn om regelgeving te overtreden. Het overgrote deel van de burgers en bedrijven houdt zich keurig aan de regelgeving. Het aantal overtreders in relatie tot de omvang van de doelgroepen, is klein.

Doelgroep burgers

De in dit beleidsplan genoemde overtredingen kunnen praktisch allemaal door burgers worden gemaakt, behalve overtredingen van voorschriften uit milieuvergunningen en gebruiksvergunningen. Er kan worden volstaan met de prioriteiten per vakgebied. Overtredingen komen regelmatig voort vanuit onkunde of gemakzucht. Het is een doelgroep die door het regelmatig herhalen van voorlichting op de hoogte moet worden gebracht van regelgeving.

Doelgroep bedrijven

Bij bedrijven is het van belang dat bij nieuwbouw de uitgangspositie na oplevering goed is. Tijdens de bouwfase wordt voor het toezicht prioriteit gegeven aan constructieve en brandpreventieve aspecten. Helaas moet worden geconstateerd dat het hier regelmatig aan schort. Bij constructies ontbreekt nogal eens voldoende afstemming tussen de diverse constructeurs van een bouwwerk. Uit kostenoverwegingen komt een particuliere constructeur zelden op het werk om constructies te keuren. De gemeentelijke constructeur die de berekeningen nakijkt, kan vaak wel een integrale beoordeling doen van de berekeningen. Samen met de buiteninspecteur kunnen dan ongewenste zaken worden rechtgetrokken.

 

In de omgevingsvergunning staan de brandpreventieve voorwaarden genoemd. Interpretatieproblemen, (verkeerde) eigen inzichten van installatiebedrijven en gewoonweg gebrek aan kennis, betekenen dat de buiteninspecteurs samen met de VRR vaak hun handen vol hebben om een gebouw te laten voldoen aan de vergunning.

 

Het is dus zaak tijdens de bouwfase goed toezicht te houden. In het kader van integraal toezicht zullen ook aspecten rond de milieuvergunning zoveel mogelijk moeten worden meegenomen. Tijdens de opleveringsfase zal de buiteninspecteur samen met een toezichthouder van de VRR (brandveiligheid) een pand opleveren. Afhankelijk van de omstandigheden van het geval zal worden bepaald of in dat geval een integrale oplevering noodzakelijk is. Na de oplevering zullen de DCMR (milieu) en de VRR (brandveiligheid) tijdens de levensfase van het gebouw regelmatig controles houden. Dit doen zij aan de hand van de omgevingsvergunning. Illegale (interne) verbouwingen die worden geconstateerd zullen worden gemeld bij de buiteninspecteur.

 

Op bedrijventerreinen kunnen specifieke problemen optreden. Te noemen zijn, het plaatsen van containers als permanent bijgebouw, illegale interne verbouwingen, blokkeren van vluchtwegen, noodverlichting, ongewenste reclame-uitingen e.d. Zonder de bedrijfsvoering van de bedrijven te willen belemmeren, is het op zijn plaats de kwaliteit van de bedrijventerreinen te bewaken en hierop te handhaven. Er is veel moeite gestopt in het ontwikkelen van kwalitatief hoogwaardige bedrijventerreinen. Stedenbouw, architectuur en groenaanleg zijn daarbij bijzondere aandachtspunten geweest. Een “net” bedrijventerrein is in het voordeel van zowel de gemeente als de bedrijven in verband met de uitstraling naar de omgeving. Het is ongewenst door verrommeling van de openbare ruimte, de kwaliteit aan te tasten. In die zin is de bewaking hiervan een prioriteit.

Een ander belangrijk punt is om bij de bedrijven te controleren hoe wordt omgegaan met bedrijfsafval. Aan de ene kant om inzicht te krijgen in de afvalstromen binnen de gemeente en aan de andere kant om onjuiste verwerking van afval (milieubelang) tegen te gaan.

 

Van bedrijven mag worden verwacht dat er op een professionele manier wordt omgegaan met regelgeving. Ook hier zal voor een gedeelte onkunde en gemakzucht een rol spelen. De financiële winst die kan worden behaald door niet te voldoen aan de regelgeving, kan bij bedrijven fors zijn (bv. asbestsloop zonder bijzondere maatregelen). In die zin vraagt deze groep aandacht.

Doelgroep midden- en kleinbedrijf

Het midden- en kleinbedrijf vallen voor wat betreft de milieuwetgeving onder het Activiteitenbesluit. De risico’s bij deze bedrijven (vaak winkeliers e.d.) zijn klein. De DCMR controleert de bedrijven periodiek met een lage frequentie. Natuurlijk blijven er aandachtspunten (overlast naar buiten, ongewenste reclames, verbouwingen zonder vergunning) maar de risico’s zijn laag. Het midden- en kleinbedrijf is geen doelgroep waaraan bijzondere aandacht moet worden gegeven.

Doelgroep horeca

In horecagelegenheden kunnen veel mensen tegelijkertijd in een relatief kleine ruimte aanwezig zijn. De veiligheid van de bezoekers is een prioriteit. Horecaondernemers moeten voldoen aan de regels uit de Drank- en Horecawet. De horeca is een doelgroep waar door samenwerking de toezichtlast kan worden gereguleerd en verminderd. De DCMR (milieu), de VRR (brandveiligheid) en de gemeente hebben een Wabo-toezichttaak. Aandachtspunten bij horeca zijn onder meer: geluidoverlast, geuroverlast, brandveiligheid. Het risico is afhankelijk van het type horeca. Een discotheek zal meer aandacht vragen dan een klein restaurant. Horeca is een doelgroep waar regelmatig (integraal) toezicht wordt gehouden.

 

4.5. Probleemanalyse per gebied

 

Naast de risicoanalyse per doelgroep kunnen ook prioriteiten per gebied worden bepaald. Op basis van een professionele beoordeling kunnen gebieden worden benoemd om te bepalen welke overtredingen per gebied naar verwachting het meest zullen optreden. Daarna kan dan bepaald worden of er gebieden zijn die om een bijzondere aanpak vragen.

 

De volgende gebieden kunnen worden onderscheiden:

  • -

    buitengebieden (waaronder agrarische gebieden);

  • -

    woonwijken;

  • -

    centrumgebieden (bijvoorbeeld winkelstraten);

  • -

    natuurgebieden;

  • -

    bedrijventerreinen;

  • -

    groenvoorzieningen (bv. parken).

De gewenste kwaliteiten van de gebieden zijn vastgelegd in diverse gemeentelijke stukken. Beeldkwaliteitsplannen, bestemmingsplannen, visies en de gemeentelijke welstandsnota geven aan hoe de gemeente wil omgaan met de diverse gebieden.

 

In de Welstandsnota van Albrandswaard zijn gebieden benoemd waarin de waardebepaling, de ontwikkeling en het beleid per gebied wordt beschreven. Inhoudelijk wordt naar deze nota verwezen.

 

4.6. Probleemanalyse per object

 

De DCMR en de VRR hebben in hun handhavingsbeleid onderscheid gemaakt tussen diverse typen bedrijven/functies. De bezoekfrequentie en diepgang van de controle hangen af van het afbreukrisico wanneer er iets fout gaat. Ook binnen het toezicht op bouwen is het aantal controlebezoeken afgestemd op de grootte en functie van een bouwwerk. Controle van een kinderdagverblijf is belangrijker dan bijvoorbeeld controle van een dakkapel.

Op basis van het inschatten van het aantal personen in een gebouw, de leeftijdsopbouw van de gebruikers, de mate van zelfredzaamheid van de gebruikers en de bekendheid van de gebruikers met het gebouw, is in onderstaande prioriteitenlijst aangegeven hoe met toezicht en handhaving in de praktijk zal worden omgegaan. Veiligheid en gezondheid zijn hierbij de belangrijkste criteria.

 

Prioriteit 1:

  • -

    ziekenhuis (bijv. RMPI);

  • -

    verzorgingstehuizen en verpleeghuizen;

  • -

    kinderdagverblijven;

  • -

    logiesgebouwen met meer dan 15 slapers;

  • -

    disco/feestzaal/evenemententerrein;

  • -

    grote bijeenkomstgebouwen;

  • -

    groot winkelgebouw (meer dan 100 personen);

  • -

    basisscholen;

  • -

    voortgezet onderwijs.

Prioriteit 2:

  • -

    woongebouwen (flats/appartementencomplexen);

  • -

    kleine bijeenkomstgebouwen;

  • -

    kerken;

  • -

    sportaccommodaties;

  • -

    restaurants/cafés;

  • -

    middelgroot winkelgebouw (50 tot 100 personen);

  • -

    bedrijven met gevaarlijke stoffen.

Prioriteit 3:

  • -

    woningen;

  • -

    kleine winkelgebouwen (minder dan 50 personen);

  • -

    bedrijfsgebouwen zonder gevaarlijke stoffen;

  • -

    kantoren;

  • -

    overige industriegebouwen.

Prioriteit 4:

  • -

    aan- en uitbouwen van woningen;

  • -

    verbouwingen woningen;

  • -

    reclames;

  • -

    bouwwerken, geen gebouw zijnde.

Prioriteit 5:

  • -

    dakkapellen;

  • -

    schuttingen.

5. Beleidsvelden Wabo

Aan de hand van de prioriteitenlijst van het handhavingsbeleid kan onderscheid worden gemaakt tussen een zevental beleidsvelden waarbinnen toezicht plaatsvindt, te weten:

  • -

    verleende omgevingsvergunning voor de activiteit bouwen;

  • -

    constructieve veiligheid en brandveiligheid in de gebruiksfase;

  • -

    monumenten;

  • -

    slopen;

  • -

    vergunningsvrij bouwen;

  • -

    Wabo-onderdelen van de APV;

  • -

    ruimtelijke ordening en milieu.

Van de beleidsvelden wordt een korte omschrijving gegeven. Per beleidsveld worden de doelstellingen en de prioriteit(en) genoemd. Daarbij wordt aangegeven in welke mate en op welke manier het toezicht zal worden uitgevoerd en welk resultaat daarbij wordt beoogd.

 

5.1. Verleende omgevingsvergunning voor de activiteit bouwen

Toelichting

Het gaat hier om het naleven van de voorschriften van een verleende omgevingsvergunning voor de activiteit bouwen. Er wordt onder andere gecontroleerd op voorschriften uit het Bouwbesluit, de Bouwverordening en het bestemmingsplan.

Doelstellingen

  • Het voorkomen van brandgevaarlijke en constructief gevaarlijke situaties tijdens de bouw, de oplevering en de gebruiksfase van een bouwwerk.

  • Het voorkomen van bouwen zonder of in afwijking van de omgevingsvergunning.

  • Het voldoen aan de geldende wet- en regelgeving.

Prioriteit

  • Het voorkomen van bouwen zonder of in afwijking van de omgevingsvergunning in het bijzonder gericht op de constructieve en brandpreventieve veiligheidseisen.

Indicatoren

Alle verleende omgevingsvergunningen worden ten minste één keer gecontroleerd. Bij eenvoudige omgevingsvergunningen (bv. dakkapellen, schuttingen e.d.) vindt controle plaats na realisatie. Op de overige omgevingsvergunningen vindt controle plaats overeenkomstig het “integraal Toezicht Protocol (iTP)”. Het integraal Toezicht Protocol is een gezamenlijk product van de Vereniging Bouw- en Woningtoezicht Nederland, Platform milieuhandhaving grote gemeenten en Brandweer Nederland (voorheen de Nederlandse vereniging voor Brandweerzorg en Rampenbestrijding). Het integraal Toezichtprotocol wordt door de Rijksoverheid ondersteund en geaccepteerd als landelijk standaard hulpmiddel bij de uitvoering van het omgevingstoezicht. Meldingen met betrekking tot illegale bouw en het bouwen in afwijking van de vergunning worden onderzocht.

Resultaat

  • Iedere vergunninghouder wordt geconfronteerd met toezicht.

  • Bouwen zonder of in strijd met een omgevingsvergunning wordt tegengegaan.

Activiteiten

  • Iedere vergunning wordt gecontroleerd.

  • Het aantal controles wordt afgestemd op mogelijke negatieve ervaringen tijdens de bouw.

  • Bij grote bouwplannen worden bij aanvang van de bouw de vergunningsvoorwaarden doorgenomen met de bouwer.

  • De bouwinspecteur heeft in het bouwproces een proactieve rol.

  • Tijdens de reguliere bezoeken wordt gelet op het bouwen in afwijking van de vergunning.

  • Controles worden ingepland op de ter zake doende onderdelen conform het integrale Toezicht Protocol.

5.2. Constructieve veiligheid en brandveiligheid gebruiksfase

Toelichting

Het gaat hier om periodiek toezicht op algemene voorschriften van brandveiligheid en constructieve veiligheid uit het Bouwbesluit. Naast projectmatig toezicht, vindt toezicht ook klachtgericht plaats.

Doelstellingen

  • Het voorkomen van brandgevaarlijke en constructief gevaarlijke situaties (instortingsgevaar) gedurende de levensfase van een gebouw.

  • Het voldoen aan de geldende wet- en regelgeving.

Prioriteit

  • Het voorkomen van gevaarlijke/risicovolle situaties.

Indicatoren

Meldingen met betrekking tot brandveiligheid en constructieve veiligheid worden opgepakt.

Resultaat

  • De kwaliteit van bestaande bouw wordt bewaakt.

  • De veiligheid voor het gebruik van de bouwwerken wordt bevorderd.

  • De veiligheid voor omwonenden van de bouwwerken wordt bevorderd.

Activiteiten

  • Panden waarvoor een gebruiksvergunning c.q. een gebruiksmelding is verleend, worden door de VRR structureel gecontroleerd op brandveiligheid.

  • Controles op brandveiligheid en constructieve veiligheid van panden op bedrijventerreinen vinden projectmatig door de VRR en de buiteninspecteurs Wabo plaats.

  • Uitvoering van integrale handhaving door middel van signaaltoezicht (kijken voor elkaar).

5.3. Monumenten

Toelichting

Het gaat hier om het voorkomen van verloedering of verandering van monumentale waarden. Er wordt gecontroleerd op het naleven van de voorschriften van een omgevingsvergunning voor het wijzigen van een monument. Het wijzigen van een monument zonder vergunning, is niet toegestaan.

Doelstellingen

  • Het voorkomen van verloedering of verandering van monumentale waarden.

  • Het voldoen aan de geldende wet- en regelgeving.

Prioriteiten

  • Het voorkomen van afwijken van het bepaalde in de omgevingsvergunning voor veranderingen aan monumenten.

  • Het voorkomen van wijzigingen aan monumenten zonder dat daar een omgevingsvergunning voor is verleend.

Indicatoren

Op alle verleende omgevingsvergunningen voor monumenten wordt ten minste één keer gecontroleerd. Het toezichtprotocol is van toepassing. In ieder geval wordt periodiek een controlebezoek gebracht aan alle monumenten.

Resultaat

  • Iedere vergunninghouder/eigenaar van een monument wordt geconfronteerd met toezicht.

  • Het wijzigen van een monument zonder of in strijd met een omgevingsvergunning, wordt tegengegaan.

  • Monumentale en cultuurhistorische waarden worden beschermd.

Activiteiten

  • Periodiek worden alle monumenten bezocht en visueel gecontroleerd op veranderingen. Hier wordt een rapportage van opgemaakt.

  • Controles worden uitgevoerd conform het integrale Toezicht Protocol voor verleende omgevingsvergunningen.

5.4. Slopen

Toelichting

Het gaat hier om het naleven van de voorschriften voor sloopactiviteiten uit het Bouwbesluit. Tijdens de sloopfase wordt op de locatie gecontroleerd of volgens de voorschriften wordt gesloopt. Daarnaast wordt gecontroleerd op het slopen zonder melding. Na melding van sloopwerkzaamheden kunnen vanuit de gemeente voorwaarden worden verbonden aan de sloop, bijvoorbeeld met betrekking tot afvalscheiding, veiligheid en beperking van hinder.

Doelstellingen

  • Het voorkomen van sloop in afwijking van de voorwaarden die zijn verbonden aan de sloop met betrekking tot veiligheid, asbest, gezondheid en milieu.

  • Het voorkomen van illegale sloop.

  • Het voldoen aan de geldende wet- en regelgeving.

Prioriteiten

  • Het voorkomen van asbestverwijdering in strijd met de regelgeving.

  • Het voorkomen van gevaar en overlast voor de omgeving.

  • Het voorkomen van (gedeeltelijke) sloop van monumenten.

Indicatoren

In beginsel worden alle meldingen voor sloopactiviteiten gecontroleerd. Afhankelijk van de grootte van het sloopproject en/of de aanwezigheid van asbest wordt de benodigde hoeveelheid controlebezoeken bepaald. Meldingen met betrekking tot illegale sloop worden eveneens onderzocht.

Resultaat

  • In beginsel wordt iedere vergunninghouder geconfronteerd met toezicht.

  • Gezondheidsrisico’s door het verwijderen van asbest in strijd met de regelgeving wordt voorkomen.

  • Overlast voor de omgeving wordt voorkomen.

Activiteiten

  • Controles worden afgestemd op voornoemde prioriteiten.

  • Bij grote sloopprojecten of sloopactiviteiten worden, indien de aard van het sloopproject of de sloopactiviteiten daartoe aanleiding geven, de sloopactiviteiten voor aanvang doorgenomen met de sloper.

5.5. Vergunningsvrij bouwen (incidenteel toezicht)

Toelichting

Het gaat hier om klachten (signalen) en meldingen door toezichtpartners of anderen. Daarnaast wordt illegale bouw opgespoord door de toezichthouders gedurende reguliere buitentaken. Naar aanleiding van een klacht of melding wordt een mogelijke overtreding onderzocht.

Doelstellingen

  • Het voorkomen van illegale bouw.

  • Het creëren van rechtsgelijkheid.

  • Het voldoen aan de geldende wet- en regelgeving.

Prioriteiten

  • Het voorkomen van brand- en constructief onveilige situaties.

  • Het voorkomen van het ontduiken van de vergunningplicht.

Indicatoren

Klachten en meldingen worden afhankelijk van de prioriteitstelling behandeld. In ieder geval één keer per jaar zal per toezichthouder een deel van zijn of haar wijk projectmatig worden gescreend op illegale bouw.

Resultaat

  • Het naleefgedrag van de vergunningsplicht wordt bevorderd.

  • De geloofwaardigheid van de overheid wordt bevorderd.

  • Kwetsbare belangen worden beschermd.

Activiteiten

  • Er wordt gereageerd op meldingen van burgers.

  • Een keer per jaar wordt een opsporingsactie per toezichthouder georganiseerd.

  • Tijdens reguliere inspecties is sprake van signaaltoezicht.

5.6. Algemene Plaatselijke Verordening (Wabo onderdelen)

Toelichting

Het gaat hier om het naleven van de regels vanuit de Algemene Plaatselijke Verordening die omgevingsvergunningsplichtig zijn, zoals het kappen van bomen en het maken van in- en uitritten.

Doelstellingen

  • Het naleven van de voorschriften van de vergunning.

  • Het voorkomen van overtredingen.

Prioriteiten

  • Het waarborgen van veiligheid van burgers.

  • Het voorkomen van aantasting van de leefomgeving.

Indicatoren

In beginsel worden alle verleende vergunningen gecontroleerd.

Resultaat

  • Risico’s (bijv. kap van beeldbepalende bomen) worden geminimaliseerd.

  • Realisatie van bepaalde voorwaarden (bijv. herplantplicht) wordt bewerkstelligd.

  • Activiteiten zonder vergunning worden geminimaliseerd.

  • Betrokken belangen (bijv. verkeerstechnische aspecten bij aanleg van in- en uitritten) worden bewaakt.

  • De veiligheid van burgers en/of de leefbaarheid van de omgeving worden gewaarborgd.

Activiteiten

  • Vergunningen worden gecontroleerd.

  • In het bijzonder wordt gelet op bijzondere voorwaarden (bijv. herplantplicht)

  • Specialisten (bijv. groen) kunnen bij de controles worden betrokken.

5.7. Ruimtelijke ordening en milieu

Toelichting

Het gaat hier om toezicht op de regels uit de Wet ruimtelijke ordening (Wro), gemeentelijke bestemmingsplannen, de Wet milieubeheer en andere overeenkomstige regelingen. Het toezicht op milieu heeft het college uitbesteed aan de DCMR (Milieudienst Rijnmond). De DCMR heeft een eigen toezichtstrategie en de gemeente speelt een coördinerende en beslissende rol bij handhaving. Toezicht wordt weliswaar uitgevoerd door de DCMR, maar de handhavingsbesluiten worden genomen door het college.

Doelstelling

  • Het voorkomen van aantasting van de uitgangspunten van de Wro, bestemmingsplannen, beheersverordeningen, exploitatieplannen of voorbereidingsbesluiten.

Prioriteit

  • Het tegengaan van situaties waarin het gebruik van gronden en gebouwen in strijd is met de bestemming in relatie tot de doelbewust neergelegde ruimtelijke uitgangspunten.

Indicatoren

Een keer per jaar zal per toezichthouder opsporing van illegaal gebruik van gronden en gebouwen binnen een deel van zijn/haar wijk plaatsvinden. Meldingen illegaal gebruik worden onderzocht.

Resultaat

  • Adequaat inspringen op illegale situaties.

  • Naleefgedrag wordt bevorderd.

  • De geloofwaardigheid van de overheid wordt bevorderd.

  • Kwetsbare belangen worden beschermd.

Activiteiten

  • Een keer per jaar wordt per inspecteur een opsporingsactie binnen een deel van zijn/haar wijk uitgevoerd.

  • Tijdens reguliere inspecties vindt signaaltoezicht plaats (VRR en DCMR).

6. Wijze van monitoring

In artikel 7.6 van het Besluit omgevingsrecht (Bor) is bepaald dat de resultaten en de voortgang van de uitvoering van het Handhavingsuitvoeringsprogramma en het bereiken van de gestelde doelen met behulp van een geautomatiseerd systeem moet worden bewaakt. In dit systeem moeten ook de in het kader van handhaving verkregen gegevens worden geregistreerd. In onze gemeente worden de gegevens geregistreerd met behulp van het geautomatiseerde systeem Key2Vergunningen.

 

Monitoring en evaluatie zijn van groot belang om na te kunnen gaan of toezicht en handhaving volgens planning verloopt, of de doelstellingen worden gehaald en of eventueel bijsturing hiervan gewenst is. Door te monitoren geven we inzicht op welke wijze de door toezicht en handhaving verkregen gegevens worden geregistreerd. Ook wordt inzicht gegeven in de voortgang van de uitvoering van de doelstellingen.

 

Jaarlijks wordt een “Jaarverslag Handhaving Wabo” opgesteld waarin wordt gerapporteerd over de uitvoering van de in het Handhavingsuitvoeringsprogramma opgenomen activiteiten in relatie tot de gestelde prioriteiten. Ook wordt hierin gerapporteerd of de doelstellingen zijn gehaald en hoe de afstemming met de toezicht- c.q. handhavingspartners gestalte heeft gekregen. In dit jaarverslag vindt tevens een evaluatie plaats. Geëvalueerd wordt of de in het Handhavingsuitvoeringsprogramma opgenomen activiteiten daadwerkelijk zijn uitgevoerd en in hoeverre deze activiteiten hebben bijgedragen aan het bereiken van de gestelde doelen. Daarna wordt beoordeeld of bijsturing nodig is.

 

Voor een goede monitoring is een goede registratie essentieel. Wettelijk (op grond van artikel 10.6 van de Regeling omgevingsrecht (Mor) is de gemeente verplicht in ieder geval het volgende te registreren:

  • -

    uitgevoerde controles;

  • -

    geconstateerde overtredingen;

  • -

    opgelegde bestuurlijke sancties;

  • -

    processen-verbaal;

  • -

    ontvangen klachten over mogelijke overtredingen.

Monitoring kan plaatvinden op de volgende onderdelen:

  • 1.

    mate waarin de preventiestrategie is toegepast;

  • 2.

    mate waarin de handhavingsstrategie (toezichtstrategie en sanctiestrategie) is toegepast;

  • 3.

    mate waarin de afspraken met andere bestuursorganen over de samenwerking bij en de afstemming van de werkzaamheden zijn nagekomen;

  • 4.

    aantal producten per categorie en tijdsbesteding;

  • 5.

    realisatie van bezoekfrequenties;

  • 6.

    geconstateerde overtredingen;

  • 7.

    effecten van geconstateerde overtredingen;

  • 8.

    strijdigheid van (her)controle en versturen controleverslag;

  • 9.

    geconstateerd naleefgedrag;

  • 10.

    mate waarin onze doelstellingen per beleidsveld zijn behaald.

6.1 Toepassing preventiestrategie

 

Preventie kan, zoals hiervoor is aangegeven, zorgen voor een beter naleefgedrag. Binnen het team toezicht en handhaving zal preventie een plaats moeten krijgen. Om deze strategie beter toe te passen, zal een fractie van de beschikbare capaciteit hiervoor worden aangewend. De werkzaamheden hebben voornamelijk betrekking op het bijhouden van voorlichtingsacties (bijvoorbeeld publicaties), actueel houden van de website en in hoeverre er gebruik wordt gemaakt van vooroverleg.

 

6.2 Toepassing handhavingsstrategie (toezichtstrategie en sanctiestrategie)

 

Toezichtstrategie:

De volgende hoofdvormen van toezicht worden gehanteerd:

  • 1.

    toezicht na het verlenen van een vergunning (reguliere controle);

  • 2.

    ad hoc/ incidenteel toezicht (na klachten, meldingen en calamiteiten);

  • 3.

    opsporing illegaliteit tijdens buitenwerkzaamheden;

  • 4.

    projectmatig toezicht.

In de praktijk zullen de uren die per taak worden besteed op hoofdlijnen worden bijgehouden. Zoals eerder is aangegeven kunnen de meeste gegevens uit het systeem Key2Vergunningen worden gehaald, maar moet een aantal (bijvoorbeeld de jaarlijkse bezoeken monumenten en resultaten projectmatig toezicht) in een apart bestand worden bijgehouden. Bij het opstellen van het jaarverslag zullen alle gegevens worden geïnventariseerd.

 

Sanctiestrategie:

Voor het toepassen van de sanctiestrategie wordt gebruikt gemaakt van een stappenschema. Hierin staat aangegeven hoe wordt opgetreden tegen een geconstateerde overtreding wanneer legalisatie niet (meer) mogelijk is. Door monitoring kan worden geanalyseerd of er gewerkt wordt conform het stappenschema en of de juiste sancties worden toegepast.

 

6.3 Afspraken met bestuursorganen over samenwerking bij en afstemming van werkzaamheden

 

Onze gemeente heeft afspraken gemaakt met de betrokken partners (DCMR en VRR) over de samenwerking bij en de afstemming van de werkzaamheden die in het kader van de Wabo plaatsvinden. De samenwerking met andere handhavingspartners, zoals de waterschappen en de politie, vindt op basis van incidenten plaats. Wel hebben de toezichthouders van alle ketenpartners een signaleringsfunctie op alle taakvelden.

De VRR en de DCMR monitoren zelf hun werkzaamheden. Het jaarverslag van de VRR wordt afgestemd met de afdeling VTH-Wabo en aan het college aangeboden.

Het jaarverslag van de DCMR heeft een separaat traject via het gemeenschappelijk bestuursorgaan. De cyclus met de DCMR begint elk jaar met het maken van een werkplan. Het werkplan wordt door het college van burgemeester en wethouders vastgesteld. De DCMR stuurt vervolgens maandelijks voortgangsrapportages en twee keer een uitgebreidere tussenrapportage naar de gemeente. Deze laatste wordt besproken met de verantwoordelijke wethouder. De DCMR stuurt het jaarverslag, zonder direct overleg vooraf, toe aan de gemeente. Dit levert geen problemen op omdat eventuele knelpunten al besproken zijn bij de tussenrapportages.

 

6.4 Aantal producten per categorie

 

Deze gegevens worden geregistreerd in BWT4ALL.

 

6.5 Realisatie van bezoekfrequenties

 

In het toezichtprotocol zijn de (minimale) bezoekfrequenties en de tijdstippen waarop bezoeken kunnen plaatsvinden, opgenomen. De Wabo-inspecteurs registreren de uitgevoerde bezoeken.

 

6.6 Geconstateerde overtredingen

 

Registratie van de geconstateerde overtredingen vindt plaats in BWT4ALL.

Overtredingen tijdens de bouwfase worden in het toezichtprotocol verwerkt. Vervolgens wordt een hersteltermijn gegeven. Wanneer bij de hercontrole blijkt dat de overtredingen niet zijn opgeheven, wordt de overtreding geregistreerd in BWT4ALL. Hierna wordt een eerste waarschuwingsbrief verzonden.

 

6.7 Effecten van geconstateerde overtredingen

 

De analyse van de effecten van de geconstateerde overtreding zal onderdeel zijn van het jaarlijks op te stellen jaarverslag. Per aard van de overtreding zal worden bezien wat de effecten zijn.

 

6.8. Tijdigheid van (her)controle en versturen controleverslag

 

Dit is vooral van belang bij doorlopende vergunningen tijdens de gebruiksfase (bijvoorbeeld gebruiksvergunningen). (Her)controles worden procesmatig en planmatig uitgevoerd. Bij omgevingsvergunningen bouwen en sloopmeldingen wordt, afhankelijk van de situatie, een redelijke termijn gesteld voor het opheffen van gebreken.

 

6.9 Geconstateerd naleefgedrag

 

Voor het jaarverslag moet een analyse plaatsvinden van de situaties waar en waarin gehandhaafd is. Hierbij gaat het om situaties waarin er geen of weinig sprake was van naleefgedrag. Zijn er bijvoorbeeld gebieden, doelgroepen of objecten waar relatief veel problemen zijn.

 

6.10 Behalen doelstellingen per beleidsveld

 

Uit de gegevens die bij de andere onderdelen worden gemonitord, kan uiteindelijk worden geconcludeerd of onze resultaten en het beoogde effect zijn behaald. Hierna kan eventueel aanpassing van het uitvoeringsprogramma plaatsvinden.

7. Bestuurlijke beslispunten

De toezicht- en handhavingstaken van het college zijn zeer verschillend en complex. Hierdoor is het niet eenvoudig uit dit handhavingsbeleidsplan bij alle onderwerpen concrete beslispunten aan te geven. Op basis van risicoanalyses zijn prioriteiten gesteld die leidend zijn bij de uitvoering van het toezichtwerk. Bij de onderstaande beslispunten zijn in een aantal gevallen algemene opmerkingen weergegeven.

Beslispunten

Op basis van dit handhavingsbeleidsplan kunnen de volgende bestuurlijke beslispunten worden geformuleerd:

  • -

    naast repressief toezicht en handhaving is ook preventief toezicht en handhaving in het proces opgenomen. Om overtredingen te voorkomen zal aandacht worden besteed aan het preventief handhaven. Voorbeelden van hoe preventief gehandhaafd kan worden, staan beschreven in de preventiestrategie in paragraaf 1.1;

  • -

    op basis van de sanctiestrategie uit hoofdstuk 1 zal de juiste sanctie worden bepaald. Dit betekent dat bij een overtreding wordt gekeken naar de omstandigheden van het geval. Er wordt maatwerk geleverd;

  • -

    op basis van de handhavingsinstrumenten die het college heeft, worden de in hoofdstuk 2 weergegeven uitgangspunten aangehouden;

  • -

    op basis van de risicoanalyses uit hoofdstuk 4 wordt de hoogste prioriteit gegeven aan het bewaken van de constructieve veiligheid en brandveiligheid, waarbij de grootste aandacht uit gaat naar activiteiten die worden uitgevoerd zonder omgevingsvergunning, zie paragraaf 4.1.1;

  • -

    op basis van de in hoofdstuk 4 weergegeven risicoanalyses wordt toezicht gehouden volgens de in dat hoofdstuk vermelde toezichtstrategieën.

Vastgesteld door het college van burgemeester en wethouders van Albrandswaard d.d. 11 december 2018

Bijlage 1: Stroomdiagram: last onder dwangsom/ last onder bestuursdwang

 

Bijlage 2: Procesbeschrijving last onder dwangsom/last onder bestuursdwang

 

  • 1.

    De overtreding wordt geconstateerd/er is een vermoeden dat een overtreding wordt gepleegd. Voor de bewijsvoering moet een verslag van de constatering/het vermoeden worden opgesteld. Het verslag kan aan de overtreder worden opgestuurd.

  • 2.

    Onderzocht wordt of afstemming met handhavingspartners noodzakelijk is en of het college bevoegd is om op te treden. Als het bestuur bevoegd is om op te treden kan er een wrakingsbrief naar de betrokkene worden gestuurd. Bij spoedeisende gevallen worden de werkzaamheden direct stil gelegd (stillegbesluit).

  • 3.

    Er wordt onderzocht of de overtreding kan worden gelegaliseerd door het alsnog verlenen van een omgevingsvergunning. Kan dat, dan wordt de overtreder gevraagd een aanvraag in te dienen. Wil de overtreder geen (ontvankelijke) aanvraag indienen of wordt de aanvraag te laat ingediend, dan wordt alsnog een handhavingstraject opgestart.

  • 4.

    Het college stuurt een brief aan de overtreder, om de overtreding te laten beëindigen. Dit is de constateringsbrief. In deze brief wordt de overtreder de gelegenheid gegeven om binnen een vastgestelde termijn (begunstigingstermijn) de overtreding te beëindigen. Er kan ook gekozen worden voor het aangaan van een eerste gesprek met de overtreder. Deze keuze wordt per gemeente en afhankelijk van de situatie bepaald.

  • 5.

    Na afloop van de in de constateringsbrief genoemde termijn, wordt gecontroleerd of de overtreding is beëindigd. Van deze controle wordt een rapportage gemaakt. Als de overtreding is beëindigd, wordt de handhavingsprocedure beëindigd en het dossier gesloten. De overtreder wordt hiervan schriftelijk op de hoogte gesteld (afsluitingsbrief). Als de overtreding niet is beëindigd, wordt het dossier samen met de eventueel ontvangen zienswijze, overgedragen aan de juridisch medewerker.

  • 6.

    De juridisch medewerker gaat verder met het handhavingsproces.

  • 7.

    Voor het opstellen van de vooraankondiging (voornemen tot handhaving) wordt een afweging gemaakt voor de te nemen bestuurlijke maatregel. Deze maatregel kan een last onder dwangsom zijn of een last onder bestuursdwang.

  • 8.

    Er moet bij de vooraankondiging rekening worden gehouden met de relevante feiten. Alle belangen moeten worden afgewogen. Ook moet onderzocht worden of de op te leggen maatregel evenredig is aan het belang dat gediend wordt met handhaving. Dit valt onder het zorgvuldigheidsbeginsel. Hierbij moet ook rekening worden gehouden met de eisen die aan de overtreder worden gesteld. Het bestuur moet zich aan regels uit de wet houden bij het opleggen van een bestuurlijke maatregel.

  • 9.

    De vooraankondiging wordt naar de overtreder gestuurd. In deze brief wordt de overtreder nog een keer gevraagd de overtreding te beëindigen binnen een vastgestelde termijn. Ook krijgt de overtreder de gelegenheid om binnen een vastgestelde termijn mondeling of schriftelijk zijn of haar zienswijze te geven.

  • 10.

    Is er een zienswijze ontvangen, dan wordt deze beoordeeld. Wanneer de overtreding niet kan worden gelegaliseerd, kan worden overwogen of de overtreding actief wordt gedoogd. Gedogen gebeurt alleen in uitzonderingsgevallen. Als wordt besloten tot gedogen, wordt dit in een gedoogbeschikking schriftelijk verwoord. Aan de gedoogbeschikking kunnen voorwaarden worden verbonden. Wanneer er andere belanghebbenden zijn, worden deze schriftelijk geïnformeerd. Het is mogelijk om bezwaar te maken tegen de gedoogbeschikking.

  • 11.

    Na het ontvangen van zienswijze en eventueel overwegen van legalisatie/gedogen wordt opnieuw gecontroleerd of de overtreding is beëindigd. Van deze controle wordt een rapportage gemaakt.

  • 12.

    Als de overtreding is beëindigd, wordt de handhavingsprocedure beëindigd en het dossier gesloten. De overtreder wordt hiervan schriftelijk op de hoogte gesteld. Als de overtreding niet is beëindigd gaat het college verder met handhaven. Hiervoor wordt een besluit tot last onder dwangsom of last onder bestuursdwang per brief bekend gemaakt aan de overtreder. Aan de overtreder wordt in de beschikking aangegeven dat bezwaar tegen deze beschikking mogelijk is. De termijn waarbinnen bezwaar kan worden ingediend, begint op de dag nadat het besluit is verzonden en duurt zes weken.

    Afhankelijk van de aard van de overtreding en de overtreder wordt ook een besluit genomen op grond van de Wet kenbaarheid publiekrechtelijke beperkingen (Wkpb). Het besluit wordt dan aan de Wkpb-beheerder(s) doorgestuurd zodat het binnen vier dagen ingeschreven kan worden in het beperkingenregister van de gemeente.

  • 13.

    Na de verzending van het besluit volgt een begunstigingstermijn voor beëindiging van de overtreding. Wordt de overtreding niet beëindigd binnen deze termijn, dan verbeurt de dwangsom of wordt de bestuursdwang geëffectueerd. Dit betekent dat de dwangsom die is opgelegd betaald moet worden, of dat het college overgaat tot het feitelijk uitvoeren van de bestuursdwang. Ook kan bezwaar worden ingediend. Als bezwaar is ingediend en vervolgens gegrond verklaard, kan dit betekenen dat de handhavingsprocedure wordt beëindigd. Is dat het geval, dan wordt het bestreden besluit herroepen en het dossier gesloten. De overtreder wordt hiervan schriftelijk op de hoogte gesteld. Eventueel wordt de last onder dwangsombeschikking of bestuursdwangbeschikking ingetrokken.

    Als het bezwaar ongegrond wordt verklaard blijft het bestreden besluit gelden. Tegen de beslissing op bezwaar kan beroep worden ingesteld bij de rechtbank. Indien het beroep ongegrond wordt verklaard blijft het bestreden besluit gelden. Als het beroep gegrond wordt verklaard kan de handhavingsprocedure worden beëindigd.

    Het indienen van een bezwaarschrift tegen de handhavingsbeschikking schorst de werking van de beschikking niet. Hiervoor moet bij de voorzieningenrechter van de rechtbank een verzoek om een voorlopige voorziening worden aangevraagd. Wanneer zo’n verzoek is ingediend, kan worden gewacht op de uitspraak voordat de dwangsom wordt geïnd of de bestuursdwang wordt geëffectueerd.

  • 14.

    Na het verstrijken van de begunstigingstermijn wordt opnieuw gecontroleerd of de overtreding is beëindigd. Van deze controle wordt een rapportage gemaakt. Als de overtreding is beëindigd, wordt de handhavingsprocedure beëindigd en het dossier gesloten. De overtreder wordt hiervan schriftelijk op de hoogte gesteld. Eventueel wordt de last onder dwangsombeschikking ingetrokken. Als het handhavingsbesluit is ingeschreven in het gemeentelijke beperkingenregister, wordt de vervallenverklaring aan de Wkpb-beheerder(s) doorgestuurd om binnen vier dagen in te schrijven in het gemeentelijke beperkingenregister.

  • 15.

    Als de overtreding niet is beëindigd, wordt de opgelegde dwangsom(men) verbeurd of bestuursdwang geëffectueerd. Aan de overtreder wordt een brief gezonden waarin wordt aangegeven dat één of meer dwangsommen zijn verbeurd en dat deze moeten worden betaald of dat de bestuursdwang wordt geëffectueerd. Wanneer de dwangsom niet of niet op tijd (binnen 6 weken) betaald wordt, wordt een invorderingsbeschikking opgesteld en bekendgemaakt. Als een belanghebbende daarom verzoekt, geeft het bevoegd gezag binnen vier weken die beschikking. In de beschikking wordt gemotiveerd vastgesteld dat de dwangsom is verbeurd en dat daardoor een geldschuld is ontstaan. Ook wordt vermeld dat tot invordering wordt overgegaan, omdat het bedrag niet binnen de wettelijke termijn is voldaan en dat er geen bijzondere omstandigheden zijn om niet in te vorderen. In het geval van bestuursdwang zal de gemeente zelf overgaan tot het beëindigen van de overtreding. De kosten die hierbij gemaakt worden zijn voor rekening van de overtreder. Door het opstellen van een kostenbeschikking wordt de hoogte van de gemaakt kosten aan de overtreder bekend gemaakt.

    Zowel tegen de invorderingsbeschikking als tegen de kostenbeschikking kan bezwaar worden gemaakt.

  • 16.

    Als ook het innen van de dwangsom niet leidt tot beëindiging van de overtreding, dan wordt beoordeeld of er opnieuw een last onder dwangsom of een last onder bestuursdwang moet worden opgelegd.

Naar boven