Beleidsregel bestuurlijke boete BRP gemeente Waddinxveen

Het college van burgemeester en wethouders van de gemeente Waddinxveen:

 

Overwegende dat

 

Het noodzakelijk is om adresfraude en fraude met in de Basisregistratie Personen (BRP) geregistreerde persoonsgegevens te voorkomen en te bestrijden;

 

Het noodzakelijk is een beleidsregel in te stellen om personen te kunnen verbaliseren, indien zij de verplichtingen, die voortvloeien uit de Wet BRP, niet uitvoeren.

 

Gelet op

 

De artikelen van titel 5.4 van de Algemene wet bestuursrecht (Awb);

De artikelen 1.1, 2.38, 2.39, 2.40 lid 5, 2.43 tot en met 2.47, 2.50, 2.51, 2.52 en 4.17 van de Wet basisregistratie personen (Wet BRP);

De Handreiking Bestuurlijke Boete van de Nederlandse Vereniging Voor Burgerzaken;

Besluit vast te stellen:

 

Beleidsregel bestuurlijke boete BRP gemeente Waddinxveen

Artikel 1 Opleggen bestuurlijke boete

  • 1.

    Het college van burgemeester en wethouders kan een bestuurlijke boete opleggen:

    • a.

      ter zake van overtreding van de artikelen 2.38, 2.39, 2.40, vijfde lid, 2.43 tot en met 2.47, 2.50, 2.51 en 2.52 Wet BRP;

    • b.

      aan degene met een woonadres in de gemeente die bewust toelaat dat een andere persoon met datzelfde woonadres is ingeschreven, terwijl hij weet dat dit onjuist is.

  • 2.

    Er kunnen twee boetes opgelegd worden:

    • a.

      standaardboete van 250 euro;

    • b.

      maximale boete van 325 euro.

  • 3.

    De maximale boete wordt opgelegd indien:

    • a.

      het aannemelijk is dat de verplichting bewust niet is nagekomen; of

    • b.

      er sprake is van recidive; of

    • c.

      het gaat om de gelegenheid, als bedoeld in lid 1 onder b.

Artikel 2 Samenloop

De totale bij boetebeschikking op te leggen boete bestaat, ingeval er sprake is van meerdere overtredingen, uit de som van de per overtreding berekende boetebedragen.

Artikel 3 Aan wie kan de bestuurlijke boete opgelegd worden

  • 1.

    De bestuurlijke boete wordt opgelegd aan de overtreder.

  • 2.

    De bestuurlijke boete kan ook worden opgelegd aan de wettelijkevertegenwoordigers van minderjarigen, zoals de ouders, voogden en verzorgers.

  • 3.

    In een situatie als bedoeld in artikel 2.51 Wet BRP kan de bestuurlijke boete worden opgelegd aan de echtgenoot, de geregistreerde partner of andere nabestaanden tot en met de tweede graad van een ingezetene die in het buitenland is overleden.

Artikel 4 Afzien van het opleggen van een bestuurlijke boete

Het college kan afzien van het opleggen van een boete, indien:

  • a.

    er sprake is van zeer dringende redenen;

  • b.

    de gedraging niet verwijtbaar is aan belanghebbende;

  • c.

    voor de gedraging al een boete via het strafrecht is opgelegd;

  • d.

    de gedraging is verjaard;

  • e.

    de overtreder is overleden.

Artikel 5 Aanzegging bestuurlijke boete

  • 1.

    Voordat een bestuurlijke boete wordt opgelegd, stuurt het college aan belanghebbende een brief waarin hij wordt gewezen op zijn verplichting. In deze brief wordt zo nodig opgenomen:

    • a.

      de wijze waarop hij alsnog aan zijn verplichting moet voldoen;

    • b.

      de termijn waarbinnen alsnog de verplichting moet zijn vervuld;

    • c.

      een clausule, die vermeldt dat als de burger niet aan de verplichting voldoet, hem een bestuurlijke boete kan worden opgelegd.

  • 2.

    Nadat belanghebbende gehoord is, of nadat de belanghebbende niet binnen de gestelde termijn gereageerd heeft, wordt bij beschikking de aangezegde boete of ingetrokken of definitief vastgesteld.

Artikel 6 Matiging

  • 1.

    Het college kan de bestuurlijke boete matigen, indien belanghebbende daar om verzoekt.

  • 2.

    De belanghebbende moet in zijn verzoek aannemelijk maken dat het opleggen van de bestuurlijke boete in dit geval onevenredig is, gelet op:

    • a.

      de ernst van de overtreding;

    • b.

      de mate van verwijtbaarheid;

    • c.

      de omstandigheden waaronder de overtreding is begaan, of;

    • d.

      de omstandigheden waarin de overtreder verkeert.

  • 3.

    Van een situatie, als bedoeld in het vorige lid, kan in beginsel slechts sprake zijn, indien sprake is van bijzondere omstandigheden, waarin bij de vaststelling van deze beleidsregel niet is voorzien.

Artikel 7 Hardheidsclausule

  • 1.

    Burgemeester en wethouders handelen overeenkomstig deze beleidsregel, tenzij dat voor een of meer belanghebbenden gevolgen zou hebben die wegens bijzondere omstandigheden onevenredig zijn in verhouding tot de met de beleidsregel te dienen doelen.

  • 2.

    In gevallen, de uitvoering van deze beleidsregel betreffende, waarin deze regeling niet voorziet, beslist de burgemeester.

Artikel 8 Inwerkingtreding en citeertitel

  • 1.

    De beleidsregel treedt in werking op de dag na publicatie.

  • 2.

    De beleidsregel kan worden aangehaald als: Beleidsregel bestuurlijke boete BRP Waddinxveen.

 

Vastgesteld in de vergadering van 17 december 2019

A.B. Blomme

Secretaris

E.J. Nieuwenhuis

Burgemeester

Toelichting – Algemeen

Inleiding

De basisregistratie personen (BRP) is een authentieke basisregistratie voor de gehele overheid. Deze vormt de basis voor de uitvoering van bijna alle regelingen in Nederland. Andere overheids-organisaties zijn verplicht de gegevens uit de basisregistratie te gebruiken. De actualiteit is dan ook van het grootste belang omdat er anders onterecht toeslagen en uitkeringen worden verstrekt.

 

Met de nieuwe Wet basisregistratie personen (BRP) is daarom een nieuw instrument geïntroduceerd voor de handhaving van de plichten die burgers hebben ten aanzien van de BRP, nl: de bestuurlijke boete. Handhaven van deze burgerplichten kan slechts nog worden gesanctioneerd met een bestuurlijke boete. Het strafrecht is niet in de Wet BRP opgenomen. Een bestuurlijke boete kan alleen worden opgelegd als die is gegrond op een wettelijke bepaling. In de Wet BRP is artikel 4.17 de wettelijke basis.

 

Elke gemeente kan haar eigen beleid hiervoor vaststellen. Het is wenselijk dat de toepassing ervan zoveel mogelijk op gelijke wijze plaatsvindt. Deze beleidsregel is daarom onder andere gebaseerd op de “Handreiking Bestuurlijke Boete” van de Nederlandse Vereniging Voor Burgerzaken (november 2013). Deze handreiking beoogt gemeenten enige standaardisatie in de uitvoering van het sanctiebeleid te bieden.

 

Het heffen van de bestuurlijke boete is geen doel op zich. Het is de bedoeling, dat die burgers aanzet tot het nakomen van verplichtingen die de Wet BRP aan hen oplegt. De bestuurlijke boete is één van de handhavingsinstrumenten in het bestuursrecht. De bestuurlijke boete is een boete die een bestuursorgaan of toezichthouder kan opleggen voor een overtreding van een wettelijke regel. Het is een zogenaamde punitieve sanctie, dat wil zeggen een sanctie die opgelegd wordt met het doel te bestraffen.

 

De regels van de bestuurlijke boete zijn vastgelegd in titel 5.4 van de Algemene wet bestuursrecht. Hierin is onder meer bepaald wanneer een bestuurlijke boete kan worden opgelegd, wie de bestuurlijke boete oplegt, hoe de bestuurlijke boete wordt opgelegd en wanneer de bestuurlijke boete vervalt. De tekst van deze beleidsregel is daarom ook voor een groot deel gebaseerd op de regels die in de Awb staan.

 

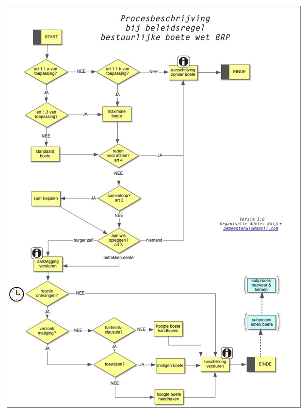
In bijlage 1 is een processchema opgenomen bij deze beleidsregel.

Toelichting – Artikelsgewijs

Artikel 1 Opleggen bestuurlijke boete

Een boete kan worden opgelegd bij het niet nakomen van alle verplichtingen die de Wet BRP met zich mee brengt. De maximale boete wordt opgelegd bij overtreding van verplichtingen die te maken hebben met migratie (o.a. vestiging, adreswijziging en vertrek). Daarbij spelen de volgende criteria een rol:

  • a)

    het is aannemelijk dat de verplichting bewust niet is nagekomen;

  • b)

    het gaat om de gelegenheid, als bedoeld in artikel 4.17 onder b Wet BRP; of

  • c)

    er is sprake van recidive.

  • 1.

    Het college constateert dat de burger mogelijk niet aan een verplichting uit de Wet BRP heeft voldaan, waarvoor de bestuurlijke boete kan worden opgelegd. Als het college tijdens een gesprek ter plaatse of in persoon aan de balie of tijdens een telefoongesprek van de burger hoort dat hij niet aan de verplichting wil voldoen, dan kan er ook een boeterapport opgesteld worden.

Hieronder volgen enkele voorbeelden:

  • 1.

    Een bestuurlijke boete van € 250,- wordt opgelegd als een briefadreshouder bewust niet meewerkt om informatie te verstrekken over het briefadres.

  • 2.

    Als bij vestiging in Nederland geweigerd wordt een brondocument (bijv. een geboorteakte) te overleggen, dan wordt een boete van € 250,- opgelegd. Deze boete wordt opgelegd bij het geen gevolg geven aan een herhaalverzoek. De boete zal opgelegd worden indien er gerede twijfel bestaat aan de kwaliteit van de gegevens die opgenomen staan in de BRP. Dit omdat de drempel om in te schrijven in de basisregistratie hierdoor niet verhoogd mag worden.

  • 3.

    De maximale boete van € 325,- wordt opgelegd als een verhuisaangifte bewust niet is gedaan. Dit moet blijken uit een gedegen onderzoek. Indien een persoon bewust nalaat zijn adreswijziging door te geven kan er sprake zijn van fraude met toeslagen of uitkeringen.

Het opleggen van een bestuurlijke boete is een besluit in de zin van artikel 1:3 Awb. Dit betekent dat betrokkene binnen 6 weken na verzending van het besluit bezwaar kan maken tegen de oplegging. Tegen een negatieve beslissing op bezwaar kan hij in beroep gaan bij de bestuursrechter. Tijdens de behandeling van bezwaar en beroep wordt de vervaltermijn van de bestuurlijke boete opgeschort totdat er onherroepelijk over is beslist. Geadviseerd wordt om in die periode geen betaling van betrokkene te verlangen.

Artikel 2 Samenloop

Eén overtreding kan slechts beboet worden met één bestuurlijke boete. (artikel 5:43 Awb) Wanneer de burger geen aangifte doet van zijn adreswijziging en vervolgens niet verschijnt wanneer het college van B&W hem daartoe verplicht, dan zijn dat in feite twee overtredingen. Het kan disproportioneel zijn om twee boetes op te leggen. Er kan dan worden overwogen om slechts één boete op te leggen.

 

Artikel 5:44 van de Awb regelt dat voor hetzelfde feit niet zowel een bestuurlijke boete als een strafrechtelijke sanctie kan worden opgelegd. Op enig moment moet definitief worden gekozen voor een van beide. Artikel 5:44 lid 1 Awb regelt dat wanneer het onderzoek ter terechtzitting is begonnen, er definitief voor het strafrecht is gekozen (una via beginsel). Ook als er in de strafzaak uiteindelijk geen straf volgt kan er niet alsnog een bestuurlijke boete worden opgelegd. Artikel 5:44 lid 2 Awb regelt dat er tussen het bestuursorgaan en het openbaar ministerie wordt afgestemd.

Artikel 3 Aan wie kan de bestuurlijke boete opgelegd worden

Er zijn verschillende situaties denkbaar, waarbij een verplichting uit de wet BRP niet alleen op de ingeschrevene rust, maar ook op derden.

Art 2.48 BRP geeft bijvoorbeeld aan dat bij minderjarigen en onder curatele gestelden de wettelijke verplichting tot het doen van aangifte of het verstrekken van informatie hierover, ook rust op:

  • a.

    ouders, voogden en verzorgers voor minderjarigen jonger dan 16 jaar;

  • b.

    ouders, voogden en verzorgers voor inwonende minderjarigen van 16 jaar of ouder, tenzij de minderjarige zelf de verplichting vervult;

  • c.

    curatoren voor onder curatele gestelden.

Een bestuurlijke boete kan ook opgelegd worden aan de juridische vertegenwoordigers van minderjarigen tot 16 jaar. Die minderjarigen zelf mogen namelijk geen aangifte doen van adres. Evenmin kan aan hen de verplichting worden opgelegd tot het overleggen van brondocumenten die van belang zijn voor de bijhouding van de BRP.

 

Indien betrokkene is overleden, wordt de boete niet meer opgelegd aan de nabestaanden. Echter, de nabestaanden kunnen daarnaast zelf een eigen plicht hebben binnen de wet BRP om aangifte te doen of documenten te overleggen. Bij het niet nakomen van deze plicht, kan alsnog aan hen een boete worden opgelegd. Denk hierbij aan de situatie van artikel 2.51:

 “De echtgenoot, de geregistreerde partner en andere nabestaanden tot en met de tweede graad van een ingezetene die in het buitenland is overleden, verstrekken op verzoek van het college van burgemeester en wethouders van de gemeente waar betrokkene is ingeschreven, aan het college, voor zover mogelijk, de inlichtingen over dat overlijden en leggen de geschriften over die noodzakelijk zijn voor de bijhouding van de basisregistratie.”

Artikel 4 Afzien van het opleggen van een bestuurlijke boete

Een voorwaarde voor het opleggen van een bestuurlijke boete is, dat de overtreding van de burger alleen gesanctioneerd kan worden als er sprake is van verwijtbaar gedrag. De mate van verwijtbaar wordt volgens vaste jurisprudentie bepaald op grond van objectieve verwijtbaarheid en subjectieve verwijtbaarheid. Bij de objectieve verwijtbaarheid kijken we naar het handelen of het nalaten van betrokkene: heeft betrokkene feitelijk een regel overtreden? Bij subjectieve verwijtbaarheid kijken we naar de persoon: wist de belanghebbende of kon hij redelijkerwijs weten dat hij een verplichting had moeten nakomen. De mate waarin de gedraging aan de betrokkene kan worden verweten, wordt beoordeeld naar de situatie op het moment waarop de belanghebbende zijn verplichting had moeten nakomen.

 

Of er sprake is van verwijtbaar gedrag moet blijken uit het dossier op grond waarvan uiteindelijk de boete wordt opgelegd (artikel 5:41 Awb). Het nalaten van het vervullen van verplichtingen, wel of niet bewust, kan als verwijtbaar bestempeld worden. Aan de hand van feiten en omstandigheden van het betreffende geval kan bepaald worden in welke mate het niet voldoen aan de verplichting verwijtbaar is. Afhankelijk van de mate van verwijtbaarheid kan gevarieerd worden met de hoogte van de op te leggen bestuurlijke boete.

 

Zowel de subjectieve omstandigheden, waardoor iemand niet aan zijn verplichting heeft kunnen voldoen, zoals spoed opname in een ziekenhuis, als ook objectief waarneembare omstandigheden, zoals het aantal keer dat betrokkene eerder niet voldaan heeft aan zijn verplichting om op tijd zijn verhuizing door te geven, kunnen bepalen of er een boete opgelegd wordt en welk bedrag aan boete wordt opgelegd.

 

De bestuurlijke boete kan niet opgelegd worden als de burger is overleden. Wanneer bij leven van de burger de boete is opgelegd en hij komt voor de inning te overlijden, dan vervalt de boete (artikel 5:42 Awb).

Artikel 5 Aanzegging bestuurlijke boete

De bestuurlijke boete wordt opgelegd in een besluit dat minimaal de naam van de overtreder en het boetebedrag (maximaal 325 euro) vermeldt. Uiteraard zal ook de motivering (de reden waarom de boete is opgelegd) in het besluit moeten staan.

 

De bestuurlijke boete is een handhavingsinstrument waar een preventieve werking vanuit moet gaan. Daarom is het zeer aan te bevelen om in alle correspondentie aangaande aangiften, relevante verklaringen en onderzoeken melding te maken van de mogelijkheid van een bestuurlijke boete bij overtreding. Ook in e-formulieren kan verwezen worden naar deze sanctiemogelijkheid. De waarschuwing kan natuurlijk ook meer gericht worden ingezet bij individuele gevallen, waarbij nog eens expliciet gewezen wordt op de gevolgen, zoals de bestuurlijke boete.

 

Voor opleggen bestuurlijke boete is het doorgaans niet nodig een zienswijze procedure te hanteren. Dat staat los van het eventuele besluit tot ambtshalve wijziging van BRP-gegevens. Verwezen kan worden naar artikel 4.8 Awb, dat zegt in het tweede lid dat dit niet nodig is als iemand heeft nagelaten gegevens te overleggen op grond van een wettelijke verplichting. Indien toch een zienswijzeprocedure moet worden gevolgd, dan wordt verwezen naar art 5.50 Awb voor de nadere eisen die daaraan gesteld worden.

 

De bevoegdheid om een bestuurlijke boete op te leggen vervalt drie jaar nadat de overtreding is begaan. Dat staat in artikel 5:45 Awb. Dat roept de vraag op welke datum geldt voor een overtreding van een verplichting op grond van de Wet BRP. Uitgangspunt is dat de overtreding wordt begaan bij constatering ervan door het college van B&W. Na overtreden van de aangifteplicht blijft de overtreding actueel. Elke dag dat de burger in gebreke blijft, overtreedt hij de wet. De termijn schuift daarmee dus ook op.

Artikel 6 Matiging

Op grond van het in artikel 5:46, lid 2, Awb neergelegde evenredigheidsbeginsel, is het bestuursorgaan verplicht de opgelegde boete te matigen, indien deze de beboete persoon onevenredig treft. Bijvoorbeeld als betrokkene geen inkomen en vermogen meer heeft, dus niet in staat is om de boete te betalen. Echter, het evenredigheidsbeginsel strekt niet zo ver, dat een persoon die fraudeert met zijn inschrijving op een adres of die stelselmatig de Wet BRP overtreedt en daarvoor is beboet, wordt beloond met het op nihil stellen van de boete.

 

Het wordt bij matiging aanbevolen dat een andere medewerker de definitieve beschikking opstelt indien de burger om matiging of om toepassing van de hardheidsclausule verzoekt, dan degene die de oorspronkelijke aanzegging heeft opgesteld. Dat is onder meer van belang om later te kunnen aantonen dat de eventuele ambtshalve beslissing zorgvuldig is genomen. Zo wordt voorkomen dat het ambtshalve besluit later in twijfel kan worden getrokken: het zogenoemde ‘vier ogen principe’.

Artikel 7 Hardheidsclausule

In beginsel handelt de gemeente overeenkomstig deze beleidsregel, tenzij dat voor een of meer belanghebbenden gevolgen zou hebben die wegens bijzondere omstandigheden onevenredig zijn in verhouding tot de met de beleidsregel te dienen doelen. In situaties, waarbij de gemeente wenst gebruik te maken van de hardheidsclausule - of de burger daar zelf om verzoekt - is de burgemeester door het college in dit artikel gemandateerd om daartoe te besluiten.

 

We hanteren in onze dienstverlening aan burgers, instellingen en bedrijven in de eerste plaats het vertrouwensbeginsel, tenzij in de praktijk het tegendeel mocht blijken. Bij de uitvoering van deze beleidsregel past zeker een houding van “JA EN” in plaats van “JA MAAR”. Maar mocht de burger toch wensen te frauderen – of alle medewerking weigeren – dan biedt deze beleidsregel goede handvaten om alsnog gepast te handhaven.

 

De Nationale Ombudsman waarschuwt er voor dat de laatste jaren de verscherpte focus van het Rijk op fraudebestrijding soms kan leiden tot te rigide (toepassing van) wetgeving, waardoor zwakkeren in de samenleving of mensen in een tijdelijke noodsituatie de dupe kunnen worden. Denk aan dak- en thuislozen, pas gescheiden mensen, gedetineerden of gewoon mensen die tijdelijk tussen twee koophuizen inzitten. Ook al is hier vaak absoluut geen sprake van fraude, toch worden ook deze mensen vaak door de wetgever wel zo benaderd, waardoor zij in een negatieve spiraal terecht kunnen komen.

 

De medewerkers die deze beleidsregels in het dagelijkse werk toepassen, moeten zich hiervan bewust blijven. Waar mogelijk en nodig wordt maatwerk geleverd. Als de burger in contact blijft met de overheid en naar eer en vermogen zijn best doet, is de gemeente altijd bereid om in gesprek te blijven en naar passende oplossingen voor deze burger te zoeken. Juist om deze reden is er ook een hardheidsclausule in deze beleidsregel opgenomen.

 

De brochure “Behoorlijksheidswijzer” (september 2015) die enkele gemeentelijke ombudsmannen samen met de Nationale ombudsman hebben opgesteld, biedt goede aanknopingspunten voor de dagelijkse praktijk. Deze brochure is te downloaden op: www.nationaleombudsman.nl.

 

Het wordt bij het toepassen van de harheidsclausule aanbevolen dat een andere medewerker de definitieve beschikking opstelt indien de burger om matiging of om toepassing van de hardheidsclausule verzoekt, dan degene die de oorspronkelijke aanzegging heeft opgesteld. Dat is onder meer van belang om later te kunnen aantonen dat de eventuele ambtshalve beslissing zorgvuldig is genomen. Zo wordt voorkomen dat het ambtshalve besluit later in twijfel kan worden getrokken: het zogenoemde ‘vier ogen principe’.

Artikel 8 Inwerkingtreding

Dit beleid wordt omgezet in een formele beleidsregel, die door het college zal worden vastgesteld. Momenteel is het concept voor de beleidsregel bestuurlijke boete gemeente Waddinxveen wel opgesteld, maar nog niet geformaliseerd. Na vaststelling van deze beleidsregel kan dit document worden ingetrokken. Zolang deze beleidsregel niet formeel is vastgesteld door het college, wordt er in de praktijk nog geen bestuurlijke boete opgelegd. De beleidsregel is immers de juridische basis hiervoor.

Bijlage 1: processchema bij Beleidsregel bestuurlijke boete BRP

Naar boven