Procedure inzageverzoek in het kader van art. 15 Algemene Verordening Gegevensbescherming

Gemeente Harlingen

 

Maart 2019

Versie 1.1

 

  • Inhoud

  • Kader 2

  • Procedure 2

  • Hoe komt een verzoek binnen bij de gemeente? 2

  • Proceseigenaar 3

  • De rol van de Privacy Adviseur 3

  • De rol van Juridische Zaken (JZ) 4

  • Samenvatting processtappen 4

  • Bijlages 5

  • Bijlage 1: Flowchart 5

 

Procedure inzageverzoek in het kader van art. 15 AVG

 

Kader

Onder de Algemene Verordening Gegevensbescherming (AVG) heeft een betrokkene recht op inzage in zijn of haar persoonsgegevens. Dat houdt in dat een betrokkene een verwerkingsverantwoordelijke mag vragen of deze persoonsgegevens van hem heeft vastgelegd en zo ja, welke. Dit “Recht van inzage” is geregeld in art.15 AVG “Recht van inzage van de betrokkene” De betrokkene hoeft geen reden te geven voor een inzageverzoek.

In dit document wordt de procedure beschreven die de gemeente Harlingen hanteert betreffende een art. 15 AVG inzageverzoek. Voor de leesbaarheid wordt deze hier verder aangeduid als “verzoek” of “inzageverzoek”

Procedure

Om te waarborgen dat de gemeente Harlingen voldoet aan art. 15 AVG is deze procedure opgesteld waarin de behandeling van het inzageverzoek wordt uitgeschreven. Hierin wordt beschreven:

  • Hoe een verzoek binnen komt bij de gemeente.

  • Wie de proces-eigenaar in het kader van deze procedure is.

  • De rol van de Privacy Adviseur (PA)

  • Het proces van identificatie

  • De rol van Juridische Zaken (JZ)

  • Samenvatting processtappen

  • Schematische weergave van het proces.

 

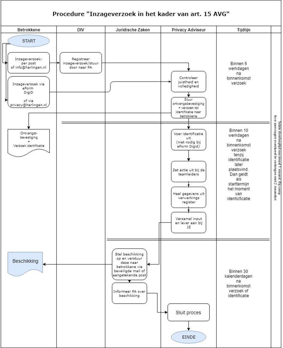
Hoe komt een verzoek binnen bij de gemeente?

Een inzageverzoek aan de gemeente Harlingen dient altijd schriftelijk te worden gedaan. Een mondeling verzoek wordt niet in behandeling genomen.

De gemeente is verplicht binnen 1 maand schriftelijk of per e-mail te reageren op het inzageverzoek. Indien het een ingewikkeld verzoek betreft mag deze termijn met maximaal 2 maanden worden verlengd. De beoordeling van de benodigde reactietermijn dient voor in het proces worden vastgesteld door de PA. De reactietermijn wordt opgenomen in de ontvangstbevestiging.

Het schriftelijk verzoek kan door de betrokkene op 3 manieren worden ingediend:

  • Per post

  • Per e-mail via info@harlingen.nl

  • Per e-mail via privacy@harlingen.nl

  • Via DigiD door middel van een eForm

Verzoeken die per post of per e-mail via info@harlingen.nl binnenkomen worden door de afdeling Documentaire Informatievoorziening (DIV) in de werkstroom van de Privacy Adviseur (PA) geplaatst.

Verzoeken die binnenkomen via een eForm in DigiD of per e-mail via privacy@harlingen.nl komen rechtstreeks bij de PA binnen.

Proceseigenaar

De PA is de verantwoordelijke proceseigenaar. In alle niet voorziene processtappen wordt door de PA bepaald wie in deze stappen voorziet.

De rol van de Privacy Adviseur

De PA is de eigenaar van het proces. Hij start de verwerking van het verzoek, zorgt voor de coördinatie over de afdelingen, bewaakt de termijnen en sluit uiteindelijk het proces. Tevens bewaakt hij de voortgang en de afhandeling binnen de wettelijk gestelde termijnen.

De PA voert onderstaande stappen uit in het proces:

  • Controleren juistheid en volledigheid inzageverzoek;

  • Vaststellen van de reactietermijn (één maand of verlengde termijn)

  • Vaststellen van de identiteit van de betrokkene

  • Versturen van de ontvangstbevestiging aan de betrokkene met daarin opgenomen:

    • De reactietermijn

    • Eventuele nadere identificatieverplichting

    • De kosten

    • Eventueel verzoek tot nadere informatie indien deze noodzakelijk is voor de correcte verwerking van het verzoek

    • De contactgegevens van de PA

  • Notificatie aan de teamleiders met het verzoek tot aanlevering aan de PA van de gevraagde informatie;

  • Informatie uit het verwerkingsregister halen;

  • Verzamelen van alle benodigde informatie t.b.v. behandeling door JZ;

  • Verzamelde informatie doorsturen naar JZ ter verdere behandeling;

  • Bewaken van de voortgang en wettelijke termijnen;

  • Na het afgeven van de beschikking sluiten van het proces.

De rol van Juridische Zaken (JZ)

Nadat de PA alle benodigde informatie heeft verzameld stuurt hij deze door naar Juridische Zaken (JZ)

JZ zal de aanvraag aan de relevante juridische kaders toetsen en een beschikking afgeven. Tevens draagt zij zorg voor de verdere inhoudelijke afhandeling naar de betrokkene:

  • Beoordelen en toetsen verzoek aan juridische kaders waaronder:

    • Betreft het eigen persoonsgegevens;

    • Welke informatie moet volgens art. 15 AVG worden verstrekt;

    • Is er een weigeringsgrond om de gevraagde informatie te verstrekken;

      • Geen of minimale verwerking van persoonsgegevens van betrokkene

      • Vertrekking leidt tot inbreuk op rechten en vrijheden van anderen (bijvoorbeeld: privacy, bedrijfsgeheimen of intellectueel eigendom)

      • Art 89 AVG jo. Art. 45 UAVG; Archiefbescheiden

  • Afgeven van de beschikking voorzien van de te verstrekken gegevens door middel van aangetekende post of beveiligde mail.

     

  • JZ informeert de PA over de verzending waarna de PA de benodigde stukken toevoegt aan het dossier en het proces sluit.

Samenvatting processtappen

  • Inzageverzoek komt binnen;

  • DIV stuurt het verzoek door naar de privacy adviseur;

  • De PA start met de verwerking van het verzoek;

  • De PA controleert de juistheid en volledigheid van het verzoek;

  • De PA stuurt een ontvangstbevestiging met eventueel verzoek tot identificatie naar de betrokkene;

  • De PA draagt zorg voor identificatie

  • De PA zet actie uit naar de teamleiders;

  • De PA verzamelt alle relevante informatie;

  • De PA stuurt alle relevante informatie door naar JZ;

  • JZ toetst het verzoek en stelt een beschikking op;

  • JZ verstuurt de beschikking naar betrokkene;

  • JZ informeert de PA over de beschikking;

  • De PA sluit het proces.

 

Bijlages

Bijlage 1: “Flowchart proces”zie linkerkant van het scherm.

 

Naar boven