Mandaatregeling Gemeenschappelijke Regeling Samenwerking Kempengemeenten 2018, Gemeente Oirschot

Het Dagelijks Bestuur en de voorzitter van de Gemeenschappelijke Regeling Samenwerking Kempengemeenten;

 

ieder voor zoveel het zijn bevoegdheid betreft;

 

overwegende dat het ter bevordering van een efficiënte afdoening van zaken gewenst is gebruik te maken van de mogelijkheden tot mandaat, volmacht en machtiging;

 

gelet op de Gemeentewet, de Wet gemeenschappelijke regelingen, de bevoegdheden zoals deze zijn vermeld in artikel 4, van de Gemeenschappelijke Regeling Samenwerking Kempengemeenten, afdeling 10.1.1 van de Algemene wet bestuursrecht en de overige van toepassing zijnde wettelijke voorschriften en bepalingen;

 

b e s l u i t :

 

vast te stellen de volgende regeling met betrekking tot mandaat, volmacht en machtiging:

Artikel 1 Reikwijdte van de regeling

  • 1.

    Bij de uitoefening van (onder)gemandateerde bevoegdheden zoals bedoeld in artikel 4 van de Gemeenschappelijke Regeling Samenwerking Kempengemeenten, worden de bij de mandaatbesluiten specifiek vermelde bepalingen in acht genomen. De uitoefening van de bevoegdheden en handelingen, vermeld in het bij deze regeling behorende register, wordt opgedragen aan de daarbij vermelde functionaris (gemandateerde), een en ander met inachtneming van de daarbij vermelde voorschriften, voorwaarden en bijzonderheden.

  • 2.

    Onverminderd het bepaalde in het eerste lid, wordt bij de uitoefening van bedoelde bevoegdheden het daaromtrent gestelde bij of krachtens verdragen, wetten, besluiten, verordeningen, circulaires, beleidsregels, plannen, regelingen, aanwijzingen of richtlijnen van rijks-, provinciale- en gemeentelijke wetgevers, andere wetgevende instanties of bestuursorganen in acht genomen. Ten aanzien van bevoegdheden die financiële consequenties hebben, geldt bovendien dat hierin in de begroting moet zijn voorzien.

  • 3.

    De (onder)gemandateerde die bevoegd is een besluit te nemen, is voor zover de betrokken wettelijke bepaling dat toestaat, tevens bevoegd hieraan voorschriften en/of beperkingen te verbinden.

  • 4.

    De (onder)gemandateerde beslissingsbevoegdheid houdt zowel in het buiten behandeling laten van een aanvraag of verzoek, voor zover wettelijk toegestaan het verdagen en het opschorten van de beslissing, als het positief dan wel negatief beslissen hierop, tenzij expliciet anders is bepaald.

  • 5.

    De (onder)gemandateerde beslissingsbevoegdheid houdt tevens in de bevoegdheid tot het voeren van algemene correspondentie, niet gericht op rechtsgevolgen, en het voeren van correspondentie ter voorbereiding of uitvoering van besluiten, tenzij expliciet anders is bepaald.

  • 6.

    Indien bij de te nemen beslissing meerdere afdelingen zijn betrokken en de ter zake ingenomen standpunten niet eenduidig zijn, neemt het Dagelijks Bestuur resp. de voorzitter zelf de beslissing.

  • 7.

    In geval van wijziging van wetgeving waarop een (onder)gemandateerde bevoegdheid berust blijft de bevoegdheid, voor zover het dezelfde bevoegdheid betreft, (onder)gemandateerd en wordt het (onder)mandaat geacht te zijn verleend op grond van de corresponderende bepalingen in de gewijzigde wetgeving.

Artikel 2 Register

  • 1.

    Aan deze regeling is een register gehecht waarin de uitoefening van de bevoegdheden en handelingen, vermeld in dit register, wordt opgedragen aan de daarbij vermelde functionaris, een en ander met inachtneming van de daarbij vermelde voorschriften, voorwaarden en bijzonderheden.

  • 2.

    Met behandelend ambtenaar wordt in het register bedoeld degene die de betreffende werkzaamheden uitoefent volgens zijn functieomschrijving en diens vervanger die – in opdracht van de directie of de afdelingsmanager – de betreffende werkzaamheden verricht. Onder vervanger wordt ook verstaan een niet-ambtenaar, zoals een inhuurkracht.

Artikel 3 Ondermandaat

  • 1.

    De directie respectievelijk de afdelingsmanager mag de aan hem gemandateerde bevoegdheid ondermandateren, tenzij expliciet anders is bepaald.

  • 2.

    Bij het ondermandateren van bevoegdheden dient de gemandateerde rekening te houden met functiescheiding.

  • 3.

    De gemandateerde, die ondermandaat verleent, kan de ondergemandateerde per geval of in het algemeen aanvullende instructies geven ter zake van de uitoefening van de gemandateerde bevoegdheid.

  • 4.

    Degene die een bevoegdheid in ondermandaat heeft verkregen, kan deze niet verder ondermandateren.

Artikel 4 Regeling voor vervanging van de gemandateerde

  • 1.

    In geval van afwezigheid van de betrokken functionaris of persoon, aan wie bevoegdheden zijn (onder)gemandateerd, worden deze bevoegdheden uitgeoefend door zijn plaatsvervanger.

  • 2.

    Het ondertekenen door anderen dan bevoegde personen, met “bij afwezigheid”, “per opdracht” of met welke toevoeging dan ook, is niet toegestaan.

  • 3.

    Daar waar de afdelingsmanager of behandelend ambtenaar wordt aangewezen als gevolmachtigde dan wel gemandateerde is ook de meerdere in lijn bevoegd.

Artikel 5 Beslissings-/afdoeningsmandaat

  • 1.

    Zowel in geval van gemandateerde als ondergemandateerde bevoegdheden van het Dagelijks Bestuur, worden uitgaande stukken als volgt ondertekend:

     

    namens het Dagelijks Bestuur,

     

    gevolgd door de handtekening van de (onder)gemandateerde en zijn of haar functieaanduiding

    (en naam)

     

  • 2.

    Zowel in geval van gemandateerde als ondergemandateerde bevoegdheden van de voorzitter worden uitgaande stukken als volgt ondertekend:

     

    namens de voorzitter,

     

    gevolgd door de handtekening van de (onder)gemandateerde en zijn of haar functieaanduiding

    (en naam).

     

  • 3.

    De ondertekening van een ter uitvoering van het (onder)mandaat opgemaakt stuk geschiedt niet door het plaatsen van een handtekeningstempel, uitgezonderd het waarmerken van bescheiden.

Artikel 6 Ondertekeningsmandaat

  • 1.

    Voor zover het (onder)mandaat alleen strekt tot ondertekening en dus een daadwerkelijk door het Dagelijks Bestuur resp. de voorzitter of in het geval van ondermandaat door de gemandateerde in casu ondermandaatgever te nemen besluit vereist is, kan eerst tot ondertekening worden overgaan nadat de tot ondertekening bevoegd verklaarde zich ervan heeft overtuigd dat het besluit genomen is.

  • 2.

    Uit het besluit moet blijken, dat het door het Dagelijks Bestuur, de voorzitter respectievelijk de gemandateerde/ondermandaatgever zelf is genomen.

  • 3.

    In geval van ondertekeningsmandaat worden uitgaande stukken van het Dagelijks Bestuur als volgt ondertekend:

     

    overeenkomstig het door het Dagelijks Bestuur genomen besluit,

     

    gevolgd door de handtekening van de ondertekeningsgemandateerde en zijn of haar functieaanduiding

    (en naam).

     

  • 4.

    In geval van ondertekeningsmandaat worden uitgaande stukken van de voorzitter als volgt ondertekend:

     

    overeenkomstig het door de voorzitter genomen besluit,

     

    gevolgd door de handtekening van de ondertekeningsgemandateerde en zijn of haar functieaanduiding

    (en naam).

     

  • 5.

    In geval van ondertekeningsondermandaat worden uitgaande stukken van de gemandateerde/ondermandaatgever als volgt ondertekend:

     

    overeenkomstig het door functie gemandateerde/ondermandaatgever in mandaat genomen besluit,

     

    gevolgd door de handtekening van de ondertekeningsondergemandateerde en zijn of haar functieaanduiding

    (en naam).

Artikel 7 Inwerkingtreding

Deze regeling treedt in werking op de dag na die van de bekendmaking.

Artikel 8 Citeertitel

Deze regeling wordt aangehaald als: Mandaatregeling Gemeenschappelijke Regeling Samenwerking Kempengemeenten 2018

Het Dagelijks Bestuur voornoemd,

Directeur Voorzitter

De voorzitter voornoemd,

Voorzitter

Bijlage: Geïntegreerd mandaat- en ondermandaatregister, behorende bij de “Mandaatregeling Gemeenschappelijke Regeling Samenwerking Kempengemeenten 2018”

 

Geïntegreerd mandaat- en ondermandaatregister, behorende bij de “Mandaatregeling Gemeenschappelijke Regeling Samenwerking Kempengemeenten 2018”

 

Geïntegreerd mandaat en ondermandaatregister, behorende bij de “Mandaatregeling Gemeenschappelijke Regeling Samenwerking Kempengemeenten”.

 

Verklaring begrippen:

Mandaat

bevoegdheid om binnen beschikbaar budget of krediet besluiten te nemen in naam van:

  • a.

    het Dagelijks Bestuur SK en

  • b.

    de Voorzitter SK

en om deze besluiten namens die organen te ondertekenen.

 

Volmacht

bevoegdheid om het Dagelijks Bestuur te vertegenwoordigen.

 

Machtiging

bevoegdheid tot het verrichten van handelingen die geen besluit zijn in de zin van artikel 1:3 van de Awb.

 

Ondermandaat

  • 1.

    Bij ondermandaat geldt dat aan het uitoefenen daarvan beperkende voorwaarden kunnen worden gesteld indien daar naar het oordeel van de afdelingsmanager aanleiding toe bestaat.

  • 2.

    Dat de bevoegdheden die verleend zijn aan de ondergemandateerde eveneens toekomen aan de meerdere in lijn.

  • 3.

    Dat de bevoegdheden die verleend zijn aan de behandelend ambtenaar eveneens toekomen aan de kwaliteitsmedewerker.

 

(Voor verklaring van de gebruikte afkortingen en bepaalde termen, zie achteraan)

 

 

Nr.

Regeling

Bevoegdheid / handeling

Bevoegd orgaan

Afdeling

Mandaat, machtiging, volmacht aan

Voorschriften, voorwaarden en bijzonderheden

Ondermandaat

Toelichting ondermandaat

1

Alg.

Verzenden algemene ontvangstbevestigingen

DB

Alle afd.

Afd. manager

 

Alle onderdelen

Behandelend Ambtenaar

 

2

Alg.

Verzenden ontvangstbevestigingen bezwaarschriften

DB

Alle afd.

Afd. manager

Secretaris bezwaarschriften commissie in kennis stellen

Alle onderdelen

Behandelend Ambtenaar

 

3

Alg.

Verzenden ontvangstbevestiging van een klacht

DB

Alle afd.

Afd. manager

Klachtencoördinator in kennis stellen

Alle onderdelen

Behandelend Ambtenaar

 

4

Alg.

Voeren van algemene correspondentie die taakvelden van afdeling betreft, inclusief verstrekken van info/inlichtingen omtrent vastgesteld beleid, uit vastgestelde regelingen en voorschriften of van algemene aard

DB

Alle afd.

Afd. manager

 

Alle onderdelen

Behandelend Ambtenaar

Hieronder valt ook het verstrekken van inlichtingen t.b.v. cliëntervaringsonderzoek aan de minister (art. 2.5.1 Wmo 2015), het verstrekken van gegevens aan de minister ex art. 2.5.2 Wmo 2015, het verstrekken van inlichtingen ex 5art. 77 en 78 PW

5

Alg.

Ondertekenen van door het dagelijks bestuur genomen besluiten.

V

Alle afd.

Afd. manager

 

ISD

Juridisch medewerker, Kwaliteitsmedewerker, behandelend ambtenaar

 

Jeugdhulp

Coördinator

G6eldt voor on7dertekening conf8orm onder9tekeningsmandaat artikel 6 van de regeling.

6

Alg.

Voeren van correspondentie ter uitvoering van besluiten van het algemeen bestuur, het dagelijks bestuur en de voorzitter.

DB, V

Alle afd.

Afd. manager

 

ISD

Juridisch medewerker, kwaliteitsmedewerker, behandelend ambtenaar

 

Jeugdhulp

coördinator

 

7

Alg.

Besluiten tot het aangaan van overeenkomsten en het ondertekenen daarvan

DB, V

Alle afd.

Afd. manager

Met inachtneming van het inkoop- en aanbestedingsbeleid

ISD

Afdelingshoofd

 

Hiervan is ook sprake bij geldleenovereenkomsten i.h.k.v. het Bbz2004, met dien verstande dat het bepaalde in kolom 7 daarbij n.v.t is.

8

Alg.

Akkoord verklaren inkomende facturen:

DB

Alle afd.

Afd. manager

 

Alle onderdelen

Behandelend ambtenaar

 

9

Alg.

Indienen van aanvragen voor rijksbijdragen, voor zover daarmee geen financiële verplichtingen worden aangegaan waartoe niet is besloten

DB

Alle afd.

Afd. manager

 

ISD

Afdelingshoofd

 

Overige onderdelen

Behandelend ambtenaar

Afstemmen met afd. Financiën van de afzonderlijke gemeenten

10

Alg.

Ondertekenen van declaraties aan provincie/rijk alsmede het vragen van voorschotten

DB

Alle afd.

Afd. manager

 

ISD

Afdelingshoofd

 

Overige onderdelen

Behandelend ambtenaar

Afstemmen met afd. Financiën van de afzonderlijke gemeenten

11

Alg.

Tekenen voor ontvangst bij aanbieding van aangetekende stukken, deurwaardersexploten en gerechtelijke stukken

V

Alle afd.

Afd. manager

 

Alle onderdelen

Behandelend ambtenaar

 

12

Alg.

Vertegenwoordiging bestuursorgaan in bezwaarprocedures

 

DB

Alle afd.

Afd. manager

 

ISD

Juridisch medewerker, kwaliteitsmedewerker

 

Overige onderdelen

Behandelend ambtenaar

 

13

Alg.

Vertegenwoordiging bestuursorgaan in beroepsprocedures

DB

Alle afd.

Afd. manager

 

ISD

Juridisch medewerker, kwaliteitsmedewerker

Overige onderdelen

Behandelend ambtenaar

 

14

Alg.

Indienen van een verweerschrift in bezwaarschriftenprocedures

DB

Alle afd.

Afd. manager

 

ISD

Juridisch medewerker, kwaliteitsmedewerker

 

Overige onderdelen

Behandelend ambtenaar

 

15

Alg.

Indienen van een verweerschrift in beroepsprocedures

DB

Alle afd.

Afd. manager

 

ISD

Juridisch medewerker, kwaliteitsmedewerker

 

Overige onderdelen

Behandelend ambtenaar

 

 

16

Alg.

Instellen van hoger beroep

DB

Alle afd.

Afd. manager

In overleg met portefeuillehouder

ISD

Afdelingshoofd

 

 

17

Alg.

(Verlenen van opdracht tot) mediation

 

DB

Alle afd.

Afd. manager

 

 

 

18

Alg.

Verstrekken van controleopdrachten en verzoeken tot afgifte van verklaringen aan de externe accountant

DB

Alle afd.

directeur

 

concern controller

 

 

19

Alg.

Besluiten tot het aangaan van verzekeringsovereenkomsten ten behoeve van inventaris en apparatuur en het doorgeven van mutaties

DB, V

Alle afd.

Afd. manager

Financiële gevolgen passen binnen exploitatiebegroting

Met inachtneming van het inkoopbeleid

ISD

Afdelingshoofd

 

20

Alg.

Afwikkelen van niet-verzekerde of binnen eigen risico’s vallende schadeclaims (inclusief WA)

DB

Alle afd.

Afd. manager

Financiële gevolgen passen binnen exploitatiebegroting

ISD

Afdelingshoofd

 

21

Alg.

Toekennen vergoeding voor schade

DB

Alle afd.

Afd. manager

Financiële gevolgen passen binnen exploitatiebegroting

 

ISD

Afdelingshoofd

 

22

Alg.

Aanmelden en afwikkelen van schadeclaims bij de verzekeraar

DB

Alle afd.

Afd. manager

 

ISD

Afdelingshoofd

 

Overige onderdelen

Behandelend ambtenaar

 

23

Alg.

Besluiten tot het aansprakelijk stellen van derden

DB

Alle afd.

Afd. manager

 

 

 

24

Alg.

Besluiten tot het aangaan van leerovereenkomsten met scholen en/of stagiaires en het ondertekenen daarvan

DB, V

Alle afd.

Afd. manager

In overleg met afd. P&O

ISD

Afdelingshoofd

 

25

Alg.

Besluiten tot het aangaan van overeenkomsten tot het inhuren van uitzendkrachten en/of detachering van medewerkers en het ondertekenen van overeenkomsten daartoe

DB, V

Alle afd.

Afd. manager

Mits passend binnen formatie- en/of vervangingsbudget

 

 

26

Alg.

Aangiften van rijksbelastingen en andere heffingen

DB

Alle afd.

Afd. manager

 

ISD

Afdelingshoofd

 

Overige onderdelen

Behandelend ambtenaar

 

27

Archief-

wet

Besluiten tot vernietiging archiefstukken met inachtneming van de voorschriften

DB

Alle afd

Afd. manager

 

Alle onderdelen

Behandelend ambtenaar

 

28

Inkoop en aanbestedingsbeleid

Europese aanbesteding

Inkoopstrategie

Voorlopige gunning

Definitieve gunning

Programma van eisen

Nota van inlichtingen

 

Overig, zoals uitzetten en afhandelen van overige vragen/correspondentie: afdelingshoofd/ coördinator

DB

Alle afd.

Afd. manager

 

 

 

 

 

29

Inkoop en aanbestedingsbeleid

Aanbestedingen ≥ € 50.000,- en onder Europese drempel

Inkoopstrategie

Voorlopige gunning

Definitieve gunning

Programma van eisen

Nota van inlichtingen

 

Overig, zoals uitzetten en afhandelen van overige vragen/correspondentie:

DB

Alle afd.

Afd. manager

 

 

 

30

 

Aanbestedingen ≤ € 50.000,-

Inkoopstrategie

Voorlopige gunning

Definitieve gunning

Programma van eisen

Nota van inlichtingen

 

Overig, zoals uitzetten en afhandelen van overige vragen/correspondentie:

DB

Alle afd.

Afd. manager

 

ISD

Afdelingshoofd

 

Overige onderdelen

Behandelend ambtenaar

 

31

wb, 2:1

Verlangen van een schriftelijke machtiging van een gemachtigde

DB

Alle afd.

Afd. manager

 

Alle onderdelen

Behandelend ambtenaar

 

32

Awb 2:2

Weigeren bijstand of vertegenwoordiging

 

DB

Alle afd

Afd. manager

 

Alle onderdelen

Behandelend ambtenaar

 

33

Awb, 2:3

Door- en/of terugzenden van geschriften over de beslissing waarvan een ander bevoegd is

DB

Alle afd

Afd. manager

 

Alle onderdelen

Behandelend ambtenaar

 

34

Awb, 3:6

Stellen van een termijn aan een adviseur

DB

Alle afd

Afd. manager

 

Alle onderdelen

Behandelend ambtenaar

 

35

Awb afdeling 3.4

Uitvoering geven aan een verplichting of besluit tot het toepassen van de uniforme openbare voorbereidingsprocedure

DB

Alle afd

Afd. manager

 

Alle onderdelen

Behandelend ambtenaar

 

36

Awb, 3:41

Bekendmaking besluit aan geadresseerden

DB

Alle afd

Afd. manager

 

ISD

Kwaliteitsmedewerker, behandelend ambtenaar

 

Overige onderdelen

Behandelend ambtenaar

 

37

Awb, 3:43, 3:44, 3:45

Mededelen besluit aan insprekers en adviseurs

DB

Alle afd

Afd. manager

 

Alle onderdelen

Behandelend ambtenaar

 

38

Awb, 4:5

Aanvrager in de gelegenheid stellen de aanvraag aan te vullen

DB

Alle afd

Afd. manager

 

Alle onderdelen

Behandelend ambtenaar

 

39

Awb, 4:5

Besluiten aanvraag niet in behandeling te nemen

DB

Alle afd

Afd. manager

 

Alle onderdelen

Behandelend ambtenaar

 

40

Awb, 4:6

Afwijzen herhaalde aanvraag met verwijzing naar eerdere beslissing op gelijkluidende aanvraag (ne bis in idem)

DB

Alle afd

Afd. manager

 

Alle onderdelen

Behandelend ambtenaar

 

41

Awb, 4:7

Aanvrager in de gelegenheid stellen om zienswijze kenbaar te maken

DB

Alle afd

Afd. manager

 

Alle onderdelen

Behandelend ambtenaar

 

42

Awb, 4:8

Belanghebbende (niet-aanvrager) in de gelegenheid stellen om zienswijze kenbaar te maken

DB

Alle afd

Afd. manager

 

Alle onderdelen

Behandelend ambtenaar

 

43

Awb, 4:4

Vaststellen aanvraagformulier

DB

Alle afd

Afd. manager

 

ISD

Kwaliteitsmedewerker

 

CJG+

Coördinator

 

Overige onderdelen

Behandelend ambtenaar

 

44

Awb, 4:14

Verlengen beslistermijn

DB

Alle afd

Afd. manager

 

Alle onderdelen

Behandelend ambtenaar

 

45

Awb, 4:17 lid 3

Ontvangstbevestiging ingebrekestelling en afwijzing (aanspraak op) dwangsom in verband met tijdig besluit

DB

Alle afd

Afd. manager

Hiervan moet een register worden bijgehouden

ISD

Juridisch medewerker, kwaliteitsmedewerker.

 

Overige onderdelen

Behandelend ambtenaar

 

46

Awb, 4:18

Het beslissen over een dwangsom

DB

Alle afd

Afd. manager

 

ISD

Juridisch medewerker, kwaliteitsmedewerker.

 

Overige onderdelen

Behandelend ambtenaar

 

47

Awb, 4:19

Het gebruik van rechtsmiddelen bij beslissing dwangsom en beslissing op aanvraag

DB

Alle afd

Afd. manager

 

ISD

Juridisch medewerker, kwaliteitsmedewerker.

 

Overige onderdelen

Behandelend ambtenaar

 

48

Awb, 4:20

Het terugvorderen van onverschuldigd betaalde dwangsommen

 

DB

Alle afd

Afd. manager

 

Alle onderdelen

Behandelend ambtenaar

 

49

Awb, 4:36

Afsluiten subsidieovereenkomst

DB

Alle afd

Afd. manager

 

Alle onderdelen

Behandelend ambtenaar

 

50

Awb, 4:54

Bepalen van voorschot op subsidie

 

DB

Alle afd

Afd. manager

 

Alle onderdelen

Behandelend ambtenaar

 

51

Awb 4:56

Opschorten van de betalingsverplichting

DB

Alle afd

Afd. manager

 

Alle onderdelen

Behandelend ambtenaar

 

52

Awb, 4:57

Terugvorderen van onverschuldigd betaalde subsidiebedragen

DB

Alle afd

Afd. manager

 

Alle onderdelen

Behandelend ambtenaar

 

53

Awb, 4:86

Het vaststellen van een betalingsbeschikking in verband met een betalingsbeschikking aan of van de GRSK

DB

Alle afd

Afd. manager

 

Alle onderdelen

Behandelend ambtenaar

 

54

Awb, 4:93

Het besluiten tot verrekening

DB

Alle afd

Afd. manager

Voor zover daarin bij wettelijk voorschrift is voorzien

Alle onderdelen

Behandelend ambtenaar

 

55

Awb, 4:94

Het verlenen van uitstel van betaling

DB

Alle afd

Afd. manager

In overeenstemming met opgesteld beleid

Alle onderdelen

Behandelend ambtenaar

 

56

Awb, 4:95

Het verlenen van een voorschot

DB

Alle afd

Afd. manager

In overeenstemming met opgesteld beleid

Alle onderdelen

Behandelend ambtenaar

 

57

Awb, 4:99

Het vaststellen van verschuldigde rente

DB

Alle afd

Afd. manager

Voor zover rente in rekening wordt gebracht volgens opgesteld beleid

Alle onderdelen

Behandelend ambtenaar

 

58

Awb, 6:5 en 6:6

Stellen van een termijn voor herstel verzuim

DB

Alle afd

Afd. manager

 

Alle onderdelen

Behandelend ambtenaar

 

59

Awb, 6:15

Doorzenden van bezwaar- of beroepschrift door onbevoegd bestuursorgaan naar wel bevoegd bestuursorgaan

DB

Alle afd

Afd. manager

 

ISD

Juridisch medewerker, kwaliteitsmedewerker

 

Overige onderdelen

Behandelend ambtenaar

 

60

Awb, 7:10

Opschorting, verdaging of verder uitstel van de beslissing op bezwaarschriften

DB

Alle afd

Afd. manager

 

ISD

Juridisch medewerker, kwaliteitsmedewerker

 

Overige onderdelen

Behandelend ambtenaar

 

61

Awb H 9

Beslissen op een klacht

DB

Alle afd.

Afd. manager

 

De afdelingsmanager van het taakveld waar de medewerker werkzaam is.

Indien de klacht betrekking heeft op afd. manager beslist de directeur

 

 

62

WOB

Beslissen op een verzoek om informatie, het voeren van overige correspondentie en het eventueel verdagen van het besluit

DB

Alle afd

Afd. manager

 

ISD

Juridisch medewerker, kwaliteitsmedewerker

 

Overige onderdelen

Behandelend ambtenaar

 

63

Beoordelingsregeling/ Bezoldigingsveror-dening

Vaststellen beoordeling en daaruit voortvloeiende rechtspositionele gevolgen

DB

Alle afd.

Afd. manager

In overleg met afd. P&O. Mandaat tenzij het de afdelingsmanager zelf betreft.

 

 

64

Regeling nevenwerkzaamheden

Besluit toelaatbaarheid nevenwerkzaamheden

DB

Alle afd.

Afd.manager

Met inachtneming van de regeling nevenwerkzaamheden

 

 

65

CAR/UWO

Alle (rechtspositionele) besluiten uit CAR/UWO incl. stageovereenkomsten, benoemingen, verlenen regulier ontslag (op eigen verzoek, pensioen) met uitzondering van de onderwerpen die hierna worden genoemd.

DB

Alle afd.

Afd. manager t/m schaal 11

 

Directeur vanaf schaal 12

Mits de directie heeft ingestemd met invulling vacature

 

 

66

CAR/UWO

Uitvoering van regelingen op grond van de CAR/UWO

DB

Afd. P&O

Afd. manager

Mandaat tenzij het de afdelingsmanager zelf betreft

 

 

67

CAR/UWO

Beslissen over het openstellen en invullen van een vacature

DB

Alle afd.

Directeur

 

 

 

68

CAR/UWO 3.1.2. lid 1

Toekennen vergoeding waarneming andere betrekking

DB

Alle afd.

Afd. manager

 

 

 

69

CAR/UWO 7.14

Opleggen sanctie bij nalatigheid van de algemene verplichtingen

DB

Alle afd.

Directeur

 

 

 

70

CAR/UWO 7.16

Wijze van opdragen passende arbeid

DB

Alle afd.

Directeur

 

 

 

71

CAR/UWO

8.1

Verlenen van regulier ontslag personeel (bevoegdheid is omschreven in 8.15.3)

DB

Alle afd.

Afd. manager

 

 

 

72

CAR/UWO hfst. 8

Verlenen van niet-regulier ontslag personeel (onbekwaam, ongeschikt, disciplinair)

DB

Alle afd.

Directeur

 

 

 

73

CAR/UWO 16.1.1.

Nemen van besluiten inhoudende disciplinaire straffen wegens plichtverzuim

DB

Alle afd.

Directeur

 

 

 

74

CAR/UWO 15.1.10

Plicht tot aanvaarden andere betrekking

DB

Alle afd.

Directeur

 

 

 

75

Alg.

Beslissen op een P&O bezwaarschrift

DB

Alle afd.

Directeur

 

 

 

 

76

Wmo 2015

 

Nemen van besluiten op aanvragen, heronderzoeken, over een tijdelijke maatwerkvoorziening en van andere besluiten op grond van de Wmo 2015.

DB

Afd. ISD

Afd. manager

Voor zover de Wmo 2015 producten vallen onder de aan ISD opgedragen taken en bevoegdheden

Behandelend ambtenaar

 

77

Wmo 2015

Aanwijzen van toezichthouders op grond van art. 6.1 Wmo 2015

 

DB

Afd. ISD

Afd. manager

 

 

 

78

Wmo 2015

Doen uitgaan van verzoeken om inlichtingen, benodigd voor de beoordeling van meldingen, aanvragen of heronderzoeken

DB

Afd. ISD

Afd. manager

 

Behandelend ambtenaar

 

79

PW, WWB

Doorvoeren wettelijke indexering op alimentatie- en onderhoudsbijdragen

DB

Afd. ISD

Afd. manager

 

Behandelend ambtenaar

 

80

PW, WWB, Bbz 2004, IOAW, IOAZ, WGS, minima-beleid, Participatieregeling 18+,WI

Nemen van besluiten op aanvragen, heronderzoeken en andere besluiten op grond van genoemde regelingen en de daarop gebaseerde verordeningen (met uitzondering van het besluiten op een aanvraag om voorschotbetalingen)

DB

Afd. ISD

Afd. manager

 

a. behandelend ambtenaar

 

b.kwaliteitsmedewerke, juridisch medewerker

 

c. medewerker debiteuren,

kwaliteitsmedewerker, juridisch medewerker

 

81

PW, WWB, Bbz 2004, Wmo 2015, IOAW, IOAZ

Het doen van aangifte van sociale zekerheidsfraude.

DB

Afd. ISD

Afd. manager

 

juridisch medewerker, kwaliteitsmedewerker

 

82

PW, WWB, Bbz 2004, Wmo 2015, IOAW, IOAZ, Participatieregeling 18+, minima-beleid

Besluiten op aanvraag om voorschotbetalingen

DB

Afd. ISD

Afd. manager

 

Afdelingshoofd, kwaliteitsmedewerker

 

83

PW, WWB, Bbz 2004,WGS, minimabeleid, Participatieregeling 18+,Wmo 2015, WI, IOAW, IOAZ

Doen uitgaan van verzoeken om inlichtingen, benodigd voor de beoordeling van aanvragen of heronderzoeken

DB

Afd. ISD

Afd. manager

 

Behandelend ambtenaar

 

84

PW, WWB, Bbz 2004, IOAW, IOAZ, Participatieregeling 18+,

minimabeleid, Wmo 2015, WI, WGS

Verlenen van opdracht tot verstrekking van een deskundigenadvies

DB

Afd. ISD

Afd. manager

Binnen contracten, die de ISD daarvoor heeft afgesloten

Behandelend ambtenaar

 

85

PW, WWB, Bbz 2004, IOAW, IOAZ, WGS, Participatieregeling 18+, minimabeleid, Wmo 2015

Verlenen van opdracht tot het instellen van een bijzonder onderzoek

DB

Afd. ISD

Afd. manager

 

kwaliteitsmedewerker

 

86

PW, WWB, IOAW, IOAZ, Bbz 2004, WGS

Inkopen van trajecten

DB

Afd. ISD

Afd. manager

 

Behandelend ambtenaar

 

87

PW, WWB, IOAZ, IOAW, Bbz 2004, WGS

Ondertekenen van trajectplannen

DB

Afd. ISD

Afd. manager

 

Behandelend ambtenaar

 

88

PW, WWB, IOAW en IOAZ

Overgaan tot het leggen van (conservatoir) beslag en het nemen van invorderingsmaatregelen en het besluiten tot het indienen en ondertekenen van verzoekschriften houdende instelling van een rechtsvordering tot verhaal

 

DB

Afd. ISD

Afd. manager

Conform beleidsregels terugvordering, invordering en verhaal

Behandelend ambtenaar

 

89

PW, IOAW,

IOAZ,

Aanwijzen toezichthouders op grond van art. 76a Pw en art. 53a IOAW en IOAZ.

 

DB

Afd. ISD

Afd. manager

 

 

 

90

PW, WWB,Bbz 2004, WGS, Wmo 2015, WI,minimabeleid, Participatieregeling 18+, IOAW, IOAZ,

Verstrekken van debiteurenoverzichten, betalingsherinneringen, aanmaningen, treffen van betalingsregeling

DB

Afd. ISD

Afd. manager

 

Behandelend ambtenaar

 

91

PW

Het vertegenwoordigen van het DB bij het verlijden van de notariële akte van hypotheekstelling en verpanding die betrekking heeft op verstrekte uitkering in de vorm van een geldlening in het kader van de PW.

DB

Afd. ISD

Afd. manager

 

 

 

92

Alg.

Beslissen op een bezwaarschrift in het kader van de PW, Bbz 2004, WGS, Wmo 2015, minimabeleid, Participatieregeling 18+, IOAW en IOAZ of een bezwaarschrift Jeugdwet

 

DB

Afd. ISD

Afd. manager

Tenzij primaire besluit is genomen door de afdelingsmanager.

 

 

93

Wkbp

Toetsen van de brondocumenten aan vereisten voor inschrijving

DB

Afd. SSC

Afd. manager

 

Behandelend ambtenaar

 

94

Wkbp

Uitgeven van inschrijfnummers en identificatienummers

DB

Afd. SSC

Afd. manager

 

Behandelend ambtenaar

 

95

Wkbp

Inschrijven van documenten in het register en het opnemen van gegevens daarover in de registratie

DB

Afd. SSC

Afd. manager

 

Behandelend ambtenaar

 

96

Wkbp

Plaatsen van aantekeningen op het brondocument

DB

Afd. SSC

Afd. manager

 

Behandelend ambtenaar

 

97

Wkbp

Verwerken van kadastrale mutaties in de administratie

DB

Afd. SSC

Afd. manager

 

Behandelend ambtenaar

 

98

Wkbp

Verstrekken van een bewijs van inschrijving

DB

Afd. SSC

Afd. manager

 

Behandelend ambtenaar

 

99

Wkbp

Waarmerken van afschriften van brondocumenten, waarbij publiekrechtelijke beperkingen zijn opgelegd

DB

Afd. SSC

Afd. manager

 

Behandelend ambtenaar

 

100

Wkbp

Het op verzoek verstrekken van afschriften of uittreksels uit het register en registratie

DB

Afd. SSC

Afd. manager

 

Behandelend ambtenaar

 

101

Wkbp

Het herstellen van fouten en doorvoeren van correcties

DB

Afd. SSC

Afd. manager

 

Teamcoördinator

 

102

Wkbp

Het (doen) verstrekken van berichten aan de landelijke voorziening

DB

Afd. SSC

Afd. manager

 

Behandelend ambtenaar

 

103

Wkbp

Het op verzoek verstrekken van afschriften of uittreksels uit het register en registratie

DB

Afd. SSC

Afd. manager

 

Behandelend ambtenaar

 

104

Wkbp

Het verstrekken van verklaringen, dat uit het register blijkt, dat op het betreffende aangevraagde perceel geen gemeentelijke publiekrechtelijke beperkingen van toepassing zijn

DB

Afd. SSC

Afd. manager

Het verstrekken van deze verklaringen geschiedt door de deelnemende gemeenten

Behandelend ambtenaar

 

105

 

Afgifte kadastrale gegevens en grootschalige basiskaart

DB

Afd. SSC

Afd. manager

 

Behandelend ambtenaar

 

106

 

Grensaanwijskadaster

DB

Afd. SSC

Afd. manager

 

Behandelend ambtenaar

 

107

Jw

Beschikkingen volgens titel 4.2 van de Awb

DB

JH

Afd. manager

 

Coördinatoren

 

108

1.2 Jw

Het weigeren van een voorziening op grond van de weigeringsgronden genoemd in de Jeugdwet

DB

JH

Afd. manager

Let op! vooraf terugkoppelen met de verantwoordelijk wethouder i.s.m. afd. manager

Coördinatoren

 

109

2.6, lid 1 Jw

Overleg treffen van een individuele voorziening

DB

JH

Afd. manager

 

Coördinatoren, medewerkers jeugdhulpteams CJG+

 

110

2.6, lid 3 Jw

Maken van afspraken met de huisartsen, medisch specialisten, jeugdartsen en zorgverzekeraars

DB

JH

Afd. manager

 

Coördinatoren medewerkers jeugdhulpteams CJG+

 

111

2.12 Jw

Geven van een zienswijze na voorgenomen aanwijzing door de Ministers

DB

JH

Afd. manager

 

 

 

112

H 3 Jw

Verzoek tot onderzoek kinderbeschermingsmaatregel

DB

JH

Afd. manager

 

Coördinatoren

 

113

6.1.7 Jw

Het doen van een verzoek aan de inspectie om een oordeel te geven over de beslissing van de jeugdhulpaanbieder

DB

JH

Afd. manager

 

 

 

114

6.1.8 Jw

verzoek tot verkrijgen van een machtiging, een spoedmachtiging of een voorwaardelijke machtiging en daarmee samenhangend

DB

JH

Afd. manager

 

 

 

115

6.1.9 Jw

Overleggen afschrift besluit voorziening en verklaring gedragswetenschapper

DB

JH

Afd. manager

 

Coördinatoren

 

116

6.1.10 Jw

Gehoord worden door de kinderrechter ingeval van verlenen machtiging, spoedmachtiging of voorwaardelijke machtiging of ingeval van een vervallenverklaring ogv artikel 6.1.7 Jeugdwet

DB

JH

Afd. manager

 

Medewerkers jeugdhulpteam CJG+ in afstemming met coordinator

 

117

6.1.12 Jw

Mededelen vervallen machtiging

DB

JH

Afd. manager

 

Coördinatoren

 

118

7.1.2.2 Jw

Toepassing Wet bescherming persoonsgegevens i.h.k.v VIR

DB

JH

Afd. manager

 

Medewerkers Jeugdhulpteams CJG+

 

119

7.1.3.1 Jw

Maken van afspraken over gebruik verwijsindex

DB

JH

Afd. manager

 

beleidsmedewerker

 

120

7.1.3.2 Jw

Toegang verwijsindex

DB

JH

Afd. manager

 

Medewerkers Jeugdhulpteams CJG+

 

121

Par 7.2 Jw

Burgerservicenummer

DB

JH

Afd. manager

 

Medewerkers Jeugdhulpteams CJG+

 

122

Par 7.4.1 Jw

Gegevensverwerking

DB

JH

Afd. manager

 

Medewerkers Jeugdhulpteams CJG+

 

123

8.1.1 Jw

Verstrekken persoonsgebonden budget

DB

JH

Afd. manager

 

coördinatoren

 

124

8.1.2 Jw

Verstrekken individuele voorziening in natura

DB

JH

Afd. manager

 

coördinatoren

 

125

8.1.3 Jw

Nagaan of keuze voor een persoonsgebonden budget in plaats van een individuele voorziening in natura passend is.

DB

JH

Afd. manager

 

Medewerkers jeugdhulpteams CJG+

 

126

4, verordening

Registratie melding vooronderzoek en maken afspraak voor gesprek

DB

JH

Afd. manager

 

Medewerkers jeugdhulpteams CJG+

 

127

4 verordening

Afzien van een vooronderzoek of afzien van een gesprek

DB

JH

Afd. manager

 

Medewerkers jeugdhulpteams CJG+

 

128

5 verordening

Informeren procedure gesprek en toestemming vragen verwerken persoonsgegevens

DB

JH

Afd. manager

 

Medewerkers jeugdhulpteams CJG+

 

129

6 verordening

Verstrekken verslag gesprek of gezinsplan

DB

JH

Afd. manager

 

Medewerkers jeugdhulpteams CJG+

 

130

2.3 ev Jw en 7 verordening

Toekennen individuele voorziening

DB

JH

Afd. manager

Verwerken in beschikking

Coördinatoren

 

131

Verordening

Intrekken of herzien van een beschikking

DB

JH

Afd. manager

i.s.m.

Coördinatoren

 

132

verordening

Toepassen hardheidsclausule

DB

JH

Afd. manager

 

Coördinatoren

 

133

Verordening

Behandeling klachten (verordening),

DB

JH

Afd. manager

 

coördinatoren

 

134

 

Het doen van steekproefsgewijs onderzoek naar de bestedingen van persoonsgebonden budgetten

DB

JH

Afd. manager

 

Admin ISD

 

135

 

Het verstrekken van gegevens uit de Basisregistratie Personen aan de gecertificeerde instelling

DB

JH

Afd. manager

 

 

 

 

In het register zijn de volgende afkortingen gebruikt:

AB

Algemeen Bestuur GRSK

Archwet

Archiefwet 1995

Awb

Algemene wet bestuursrecht

Bbz 2004

Besluit bijstandverlening zelfstandigen 2004

Behandelend ambtenaar

Degene die de betreffende werkzaamheden uitoefent volgens zijn functiebeschrijving, diens vervanger en degene die – in opdracht van de afdelingsmanager of afdelingshoofd- de betreffende werkzaamheden (tijdelijk) verricht.

Beleidsmedewerker

Behandelend ambtenaar (beleid)

CAR/UWO

Collectieve ArbeidsvoorwaardenRegeling / Uitwerkingsovereenkomst

CJG plus

Centrum voor jeugd en gezin

Concern Controller

Controller van de SK, onderhoud de contacten met accountant. Kan rechtstreeks adviseren aan het bestuur. Functioneel ondergeschikt aan de directeur.

Coördinatoren

Coördinatoren lokaal ondersteuningsteam of Kempenteam Jeugdhulp

DB

Dagelijks Bestuur GRSK

Directeur

Hoogste leidinggevende binnen de organisatie SK. Komt in plaats van directie van 5 gemeentesecretarissen. In geval van uitvoering P&O taken is de directeur gelijk aan afdelingsmanager.

Directie

De gemeentesecretarissen van de deelnemende gemeenten

GRSK

Gemeenschappelijke Regeling Samenwerking Kempengemeenten

IOAW

Wet inkomensvoorziening oudere en gedeeltelijk arbeidsongeschikte werkloze werknemers

IOAZ

Wet inkomensvoorziening oudere en gedeeltelijk arbeidsongeschikte gewezen zelfstandigen

ISD

Afdeling ISD

(Medewerkers) jeugdhulpteams CJG+

Team van medewerkers in de jeugdhulp vanuit CJG+

JH

Afdeling Jeugdhulp

Jw

Jeugdwet

P & O

Afdeling Personeel en Organisatie

Portefeuillehouders overleg

Enkele leden uit het Algemeen Bestuur als bedoeld in artikel 12 GRSK

POHO

Portefeuillehouder van het desbetreffende onderdeel

SSC

Afdeling Shared Service Center

UOV

Uniforme openbare voorbereidingsprocedure

V

Voorzitter GRSK

WGS

Wet gemeentelijke schuldhulpverlening

WI

Wet Inburgering

Wkbp

Wet kenbaarheid publiekrechtelijke beperkingen

WOB

Wet openbaarheid van bestuur

WWB

Wet werk en bijstand

Wmo

Wet maatschappelijke ondersteuning

 

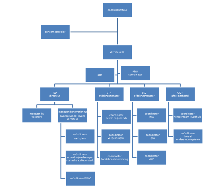
Het mandaatregister gaat uit van het onderstaande organogram

 

Vastgesteld door het Dagelijks Bestuur

 

Directeur Voorzitter

Ondermandaat vastgesteld door de Directeur

 

B. Cerutti

Directeur

 

Ondermandaat vastgesteld door de Afdelingsmanagers

 

J. Vrieswijk

Afdelingsmanager ISD

 

W. Hartman

Afdelingsmanager SSC

 

M. Ledder

Afdelingsmanager VTH

 

S. Sanders

Afdelingsmanager Jeugdhulp

 

 

 

 

 

 

Naar boven