Gemeenteblad van Arnhem
| Datum publicatie | Organisatie | Jaargang en nummer | Rubriek |
|---|---|---|---|
| Arnhem | Gemeenteblad 2018, 150938 | Beleidsregels |
Zoals vergunningen, bouwplannen en lokale regelgeving.
Adressen en contactpersonen van overheidsorganisaties.
U bent hier:
| Datum publicatie | Organisatie | Jaargang en nummer | Rubriek |
|---|---|---|---|
| Arnhem | Gemeenteblad 2018, 150938 | Beleidsregels |
Beleidsregels 'Wet Aanpak Woonoverlast Arnhem'
Per 1 juli 2017 is de Wet Aanpak Woonoverlast in werking getreden door toevoeging van art 151d aan de Gemeentewet (zie bijlage 1).
De Wet biedt de lokale overheid een aanvullend instrument in de aanpak van woonoverlast. Het nieuwe wetsartikel bepaalt dat de Gemeenteraad in een verordening aan de burgemeester de bevoegdheid kan geven om aan veroorzakers van woonoverlast een gedragsaanwijzing te geven.
Met die bevoegdheid kan door de burgemeester bestuursrechtelijk worden opgetreden als er ernstige en herhaaldelijke hinder wordt veroorzaakt voor omwonenden in of vanuit een woning of onmiddellijke nabijheid van de woning. Het optreden is in de vorm van een last onder bestuursdwang met de mogelijkheid van het opleggen van een last onder dwangsom. Indien nodig kan er een, in de tijd begrenst, 'verbod om aanwezig te zijn in de woning c.q. op het erf van de woning' worden opgelegd.
Deze nota bestaat uit onderdeel A en B.
Onder A wordt de algemene lokale aanpak beschreven en aangegeven wat de gedragsaanwijzing aanvult op het huidige instrumentarium.
Onder B worden de beleidsegels geformuleerd die de burgemeester hanteert bij het gebruik maken van de bevoegdheid om een gedragsaanwijzing op te leggen.
Algemene aanpak woonoverlast in Arnhem
De lokale aanpak van woonoverlast is gericht op het vroegtijdig signaleren, het voorkomen van escalatie en indien nodig het bestrijden van woonoverlast. Er is sprake van een oplossingsgerichte aanpak op maat waarbij, naast de bewoners die woonoverlast ervaren, ook het belang van de overlastpleger in oog wordt gehouden. Daarbij wordt gebruik gemaakt van verschillende maatregelen, waaronder bemiddeling, hulpverlening en handhaving.
In de meeste gevallen zijn de betrokkenen in staat om, in onderling overleg, ervaren woonoverlast bespreekbaar te maken en een oplossing te vinden. Helaas is dit niet altijd het geval.
Bewoners die woonoverlast ervaren kunnen procederen indien overleg niet tot een oplossing leidt (privaatrecht). Verhuurders, waaronder woningcorporaties, kunnen gebruik maken van de mogelijkheden die de Huurwet hen biedt door te verwijzen naar de bepalingen in het huurcontract. Indien de genomen maatregelen niet tot het gewenste resultaat hebben geleid, kan uiteindelijk de rechter worden gevraagd om het huurcontract te ontbinden.
Signalen en meldingen van woonoverlast worden ontvangen en in behandeling genomen bij de bekende meldpunten zoals de woningbouwcorporatie, politie, GGD/OGGZ en de gemeente. Veelal bepaalt de aard en de ernst van de ervaren woonoverlast waar er wordt gemeld en welke organisatie het meest geschikt is om de melding in behandeling te nemen.
In de praktijk is de aanpak om woonoverlast te stoppen maatwerk. Iedere woonoverlast situatie is anders. Het vraagt creativiteit in denken en handelen. Daarbij wordt gekeken welke interventie het meest geschikt is om de woonoverlast te stoppen. In veel woonoverlast situaties is een intensieve samenwerking nodig tussen verschillende partijen. Een gedegen dossier van de aard, omvang en ernst van de woonoverlast is een belangrijke voorwaarde voor een effectieve aanpak. Waar mogelijk wordt gebruik gemaakt van de aanwezige meldingen en signalen van woonoverlast bij de betrokken partijen.
Als het deze meldpunten niet lukt de woonoverlast op een snelle en eenvoudige wijze te stoppen kan de woonoverlast situatie worden ingebracht in het wijkgeorganiseerde en wijkgeoriënteerde Overlast en Zorg Overleg (OZO). Vaste deelnemers aan het OZO zijn een wijkmanager van het Team Leefomgeving (TLO), de zorg- en overlastcoördinator met verbinding naar het sociaal wijkteam, de wijkagent en een functionaris van de woningbouwcorporatie. In het OZO wordt vorm en uitvoering gegeven aan een aanpak op maat om de woonoverlast te stoppen. Deze samenstelling biedt de mogelijkheid om vanuit zorg en hulpverlening te handelen, maar indien nodig tevens vanuit drang en dwang. Daarbij wordt intensief samengewerkt tussen én met verschillende partijen en worden oplossingen gezocht die aansluiten bij de situatie van betrokkenen en de woonomgeving.
Eventueel kan, gezien de ernst en complexiteit van de woonoverlast situatie, de aanpak door het OZO worden geëscaleerd voor behandeling in het Veiligheidshuis of aan de OGGZ-tafel van VGGM.
Eén van de instrumenten om woonoverlast te stoppen is buurtbemiddeling. Dit is een laagdrempelige manier om bewoners met elkaar in gesprek te laten komen, met behulp van bemiddelaars, om in gezamenlijkheid een oplossing te zoeken voor de woonoverlast. Het bevordert het onderlinge contact en begrip met een verhoogde kans op een duurzame oplossing. Bewoners kunnen hier zelf een beroep op doen of worden verwezen door de organisatie die de woonoverlast behandelt.
Onder regie van de gemeente wordt samen met relevante partners (waaronder politie, Omgevingsdienst Regio Arnhem (ODRA) en de brandweer) handhaving voorbereid en uitgevoerd om (woon)overlast vanuit een pand (bedrijfspand of woonhuis) te stoppen. Veelal gaat het hier om situaties waarbij, naast ernstige (woon)overlast, aanleiding bestaat om te veronderstellen dat er sprake is van één of meerdere overtredingen van wet- en regelgeving.
Woonoverlast oplossen met inzet van niet juridische middelen heeft de voorkeur. Wanneer deze middelen niet het gewenste effect bereiken is het mogelijk om handhavend op te treden bij overtreding van wet- en regelgeving. Hierbij valt te denken aan zowel strafrecht als bestuursrecht. In woonoverlast situaties kan het voorkomen dat er zowel strafrechtelijk als bestuursrechtelijk kan/ moet worden opgetreden. Meestal betreft het hier woonoverlast situaties van illegale bewoning, prostitutie en drugshandel. Bijvoorbeeld: In een woning, waar de buurt woonoverlast van ervaart door het komen en gaan van mannelijke bezoekers op vreemde tijden, wordt geconstateerd dat in de woning illegale prostitutie plaatsvindt én dat er signalen zijn die duiden op mensenhandel. De politie en het openbaar ministerie doen nader onderzoek naar eventuele verdachten. De burgemeester en het college van burgemeester en wethouders kan, op grond van de APV en het bestemmingsplan, bestuursrechtelijk handhaven richting de pandeigenaar en gebruiker van het pand. Dit kan een waarschuwing zijn, een last onder dwangsom of in het uiterste geval een sluiting van het pand.
Andere vormen van handhaving zijn bijvoorbeeld op het gebied van bouwen en wonen (Woningwet en Huisvestingswet). Zo staat bijvoorbeeld in artikel 1a van de Woningwet de verplichting voor de eigenaar of gebruiker van een woning om er voor te zorgen (zorgplicht) dat de staat van de woning geen gevaar oplevert voor de gezondheid of veiligheid. Een voorbeeld is een woning die is vervuild met afval in de woning en verzameling van brandbaar materiaal als hout en kranten. Wanneer de bewoner(s) niet vrijwillig meewerken, kan het college besluiten om ze aan te schrijven door middel van een herstelsanctie. Er is namelijk sprake van een situatie die overlast kan veroorzaken, door vervuiling en ongedierte, brandgevaar en bovendien slecht is voor de gezondheid van bewoner(s) en eventueel omwonenden. De aanpak start met een voornemen voor een last onder bestuursdwang (dit kan ook een last onder dwangsom zijn) en vervolgens een besluit wanneer het voornemen niet leidt tot herstel.
Wanneer er sprake is van andere vormen van woonoverlast waarin een bewoner bijvoorbeeld ernstige woonoverlast veroorzaakt door stelselmatig muziek hard te zetten, intimideert, ruzie zoekt of tot in de vroege uurtjes luidruchtig bezoek heeft, is het een mogelijkheid dat de burgemeester een indringend gesprek voert met de overlastpleger en de burgemeester een schriftelijke waarschuwing oplegt om de woonoverlast binnen een hersteltermijn te beëindigen. In specifieke ernstige gevallen heeft de wetgever het mogelijk gemaakt om panden te sluiten.
Het gaat hier echter om zware instrumenten die, zeker waar het om woningen gaat, het (woon)recht van burgers inperken en alleen in specifieke situaties uitkomst bieden. Tevens zijn er strenge juridische eisen verbonden aan het inzetten van deze bevoegdheden, waaronder een gedegen dossier, waarin de woonoverlast wordt aangetoond.
Vanuit de praktijk is gebleken dat niet in alle gevallen de woonoverlast beëindigd kan worden op grond van bovengenoemde interventies. Wanneer de stap is gezet om na verschillende interventies een waarschuwing op te leggen dat de woonoverlast moet worden beëindigd, maar dit niet gebeurd, is er een grote kloof om tot het sluiten van de woning over te gaan. Hiervoor is een dusdanig onderzoeksdossier noodzakelijk dat de ernst en de herhaling van de woonoverlast objectief moet vaststellen. Er is behoefte om meer maatwerk te kunnen verrichten en vooral om een brug te slaan tussen de waarschuwing en een eventuele sluiting.
De nieuwe Wet Aanpak Woonoverlast voorziet, naar verwachting, daarmee in de behoefte aan een verfijnder instrument waarbij beter maatwerk kan worden geleverd in een effectieve aanpak tegen woonoverlast. Er kan gericht worden gekeken wat nodig wordt geacht om de woonoverlast te doen beëindigen nadat verschillende interventies, waaronder de waarschuwing, zijn ingezet. De verwachting is dat daarmee de lokale aanpak van woonoverlast in Arnhem een belangrijke en positieve impuls krijgt.
Per 1 juli 2017 is de Wet Aanpak Woonoverlast in werking getreden door toevoeging van art 151d aan de Gemeentewet. In deze wet is geregeld dat de gemeenteraad een verordening kan vaststellen waarin aan de burgemeester de bevoegdheid kan worden gegeven om aan de veroorzakers van woonoverlast een gedragsaanwijzing te geven. Met deze wetswijziging is de nieuwe mogelijkheid geschapen om de bestuurlijke interventie kracht bij te zetten. Een dergelijke interventie zal plaatsvinden door het opleggen van een gedragsaanwijzing onder bestuursdwang, waardoor de mogelijkheid bestaat om met maatwerk gerichte interventies uit te voeren om woonoverlast te stoppen. De gemeenteraad heeft in een verordening de bevoegdheid verleend aan de burgemeester van Arnhem om bij ernstige en herhaaldelijke woonoverlast een last onder bestuursdwang op te leggen in de vorm van een gedragsaanwijzing.
Uitgangspunten opleggen van een gedragsaanwijzing
De gedragsaanwijzing wordt opgelegd door de burgemeester in de vorm van een last onder bestuursdwang met de mogelijkheid van het opleggen van een last onder dwangsom. In de gedragsaanwijzing wordt vermeld wat van de overlastgever wordt verwacht om de woonoverlast te stoppen. Uit de Wet Aanpak Woonoverlast volgt dat het opleggen van een gedragsaanwijzing alleen wordt ingezet als er geen andere geschikte manier is om de woonoverlast aan te pakken.
Dat betekent dat in beginsel eerst via een gesprek en door het gebruik maken van gerichte interventies, anders dan een gedragsaanwijzing, wordt getracht de woonoverlast te beëindigen.
Bij de interventies kan worden gedacht aan vormen van bemiddeling, hulpverlening en passende juridische mogelijkheden voor het stoppen van de woonoverlast situatie. Leidt dat allemaal niet tot het gewenste resultaat dan kan een gedragsaanwijzing worden opgelegd.
Voordat een gedragsaanwijzing wordt opgelegd ontvangt de overlastgever eerst nog een waarschuwing dat een gedragsaanwijzing door de burgemeester wordt voorbereid.
In de overweging om een gedragsaanwijzing op te leggen wordt meegenomen dat er geen andere geschikte mogelijkheden (meer) zijn om de woonoverlast te stoppen. Aan het besluit om een gedragsaanwijzing op te leggen moet daarom een stevig onderzoeksdossier ten grondslag liggen.
Uit het dossier zal in ieder geval moeten blijken welke mogelijkheden zijn benut om te trachten de woonoverlast te stoppen.
Het karakter van ultimum remedium geldt in nog sterkere mate als er sprake is van het tijdelijk ontzeggen van het verblijf in de woning c.q. erf van de woning door middel van een huisverbod als bedoeld in het derde lid van artikel 151d. Deze zware maatregel, die een inbreuk betekent op het grondwettelijk beschermde woonrecht en ingrijpt in de persoonlijke levenssfeer, is alleen mogelijk wanneer de ernst van de situatie dat vereist en er werkelijk geen andere optie meer open staat.
Met de Wet Aanpak Woonoverlast wordt de gemeente een aanvullend instrument geboden om woonoverlast in de gemeente te bestrijden. Hiertoe is artikel 151d aan de Gemeentewet toegevoegd (zie bijlage 1). Het biedt de gemeenteraad de mogelijkheid om aan de burgemeester de bevoegdheid te verlenen om een gedragsaanwijzing op te leggen.
Op grond van de bepaling in art 151d Gemeentewet heeft de Raad bij besluit van 3 juli 2018 de zorgplicht vastgesteld voor bewoners of degenen die hun woning beschikbaar stellen aan niet-ingezetenen van de gemeente om geen woonoverlast te veroorzaken. Voorts is de burgemeester de bevoegdheid verleend handelend op te treden om de woonoverlast te stoppen.
Ten behoeve van de uitoefening van deze bevoegdheid zijn beleidsregels opgesteld.
Beleidskader gedragsaanwijzing
Conform art 2.4.12. b APV lid 2 wordt door de burgemeester uitvoering gegeven aan de bevoegdheid om een gedragsaanwijzing op te leggen. Daarbij worden de volgende beleidsregels als leidraad gehanteerd.
Degenen die aantoonbaar ernstige en herhaaldelijke hinder ondervinden van een specifiek adres mogen steun verwachten. Het stoppen van de woonoverlast mag niet onredelijk lang duren gezien de mate van urgentie. Het uitoefenen van de bevoegdheid wordt gedaan na een zorgvuldige belangenafweging van de overlastveroorzaker en degenen die de woonoverlast ervaren. Feitelijk en objectief dossieronderzoek en dossiervorming ligt hier aan ten grondslag. Voordat een gedragsaanwijzing wordt opgelegd moet uit het onderzoek blijken welke interventies zijn gedaan en met welk resultaat. Ook moet blijken dat er geen andere geschikte mogelijkheden (meer) zijn om de woonoverlast te stoppen.
De overlastgever (gebruiker), degene die gelegenheid geeft tot het veroorzaken van woonoverlast (verhuurder) vanuit een woning die beschikbaar is gesteld aan niet-ingezetenen van de gemeente Arnhem en degenen die woonoverlast ervaren (omwonenden) worden op hun (mede) verantwoordelijkheid aangesproken om woonoverlast te voorkomen en bij te dragen aan een oplossing. Daarbij past dat vormen van mediation waaronder Buurtbemiddeling in dit verband wordt gezien als voorliggende mogelijkheid om in onderlinge overeenstemming de ervaren woonoverlast te stoppen.
3. Woonoverlast in huurwoningen
Indien er sprake is van woonoverlast in huurwoningen wordt de verhuurder, waaronder woningbouwcorporaties, geacht het nodige te doen om de woonoverlast te stoppen. De verhuurders hebben met de (vrijwillige of gerechtelijke) gedragsaanwijzing in het huurrecht een vergelijkbaar instrument als de bestuurlijke gedragsaanwijzing. De huurovereenkomst biedt over het algemeen de mogelijkheid om huurders te wijzen op hun verplichtingen.
Daar waar sprake is van woonoverlast vanuit een huurwoning van een woningbouwcorporatie vindt er afstemming plaats met de Gemeente. Gezamenlijk wordt gekeken of de eigen procedure van de woningbouwcorporatie kan worden ingezet om de woonoverlast te beëindigen. Indien een woningbouwcorporatie al wat redelijkerwijze in haar macht ligt heeft ingezet om de woonoverlast te beëindigen en de woonoverlast blijft voortduren dan kan de woningbouwcorporatie de burgemeester verzoeken een gedragsaanwijzing op te leggen. Een verzoek kan ook als er sprake is van een concrete urgente onveilige situatie of omdat de woonoverlast situatie vraagt om de aanpak van de woningbouwcorporatie extra te ondersteunen.
De bevoegdheid van de burgemeester om een gedragsaanwijzing op te leggen wordt gezien als Ultimum remedium. Andere effectieve geschikte mogelijkheden om de woonoverlast te stoppen zijn niet aanwezig of hebben niet tot het gewenste resultaat geleid.
In het kader van proportionaliteit en subsidiariteit wordt altijd eerst geprobeerd om het conflict binnen het vrijwillige kader op te lossen. Daarbij valt te denken aan (buurt)bemiddeling en mediation. Inzet van hulpverlening en zorg kunnen in dit verband eveneens bijdragen aan het stoppen van de woonoverlast.
Daarna volgt pas drang en dwang. Een limitatieve opsomming van mogelijke voorliggende interventies wordt niet gegeven om maximaal ruimte te geven voor maatwerk.
Op basis van de ervaringen uit het verleden rondom aanpak woonoverlast zal dit naar verwachting leiden tot een beperkt gebruik van de bevoegdheid tot het opleggen van een gedragsaanwijzing.
Bij het beoordelen of en op welke wijze en in welke mate een woonoverlast situatie wordt aangepakt wordt rekening gehouden met de (psychische) gesteldheid van de overlastgever. De overlastgever moet in staat zijn om het hinderlijke gedrag te staken. In die gevallen waar de psyche en gezondheid een rol van betekenis spelen zal eerder een beroep worden gedaan op zorg en hulpverlening. Dit sluit niet uit dat in woonoverlast situaties waar de intensiteit en de frequentie van de woonoverlast, eventueel in combinatie met veiligheidsrisico's voor de omwonenden, zo groot zijn, er ook een gedragsaanwijzing kan worden opgelegd.
De aard van de hinder die kan worden ervaren is divers en verschilt per geval. Om alle mogelijke vormen van woonoverlast effectief te kunnen aanpakken wordt een limitatieve opsomming vermeden.
Als veelvoorkomende praktijkvoorbeelden kunnen worden genoemd: geluid, stank en vervuiling.
De 'hinder' die omwonenden ervaren van de woonoverlast is in dit verband groter dan gebruikelijk en groter dan aanvaardbaar in het normale maatschappelijke verkeer tussen buren. Hierbij is er altijd sprake van ernstige woonoverlast en herhaling binnen een kort tijdbestek.
De woonoverlast wordt veroorzaakt vanuit een bepaalde woning of erf of in de onmiddellijke nabijheid van die woning of dat erf. Met 'onmiddellijke nabijheid' wordt in dit geval bedoeld maximaal enkele meters uit de perceelgrens.
Het opleggen van de gedragsaanwijzing moet weloverwogen plaatsvinden. Hierbij wordt het beginsel van proportionaliteit en subsidiariteit gehanteerd. De maatregel moet effectief zijn en in verhouding staan tot het te bereiken resultaat. Het kan niet worden bereikt door een minder ingrijpende maatregel. In de gedragsaanwijzing wordt, passend bij de situatie, een redelijke termijn geboden waarin het gedrag moet zijn aangepast zodat de ervaren woonoverlast stopt. De gedragsaanwijzing kan een verbod of een gebod inhouden die erop is gericht om de woonoverlast te beëindigen.
Voorafgaand aan het opleggen van een gedragsaanwijzing ontvangt de overlastgever een bestuurlijke waarschuwing waarin staat dat een gedragsaanwijzing door de burgemeester wordt voorbereid.
Het opleggen van een 'tijdelijke huisverbod' op grond van artikel 151d lid 3 Gemeentewet wordt met grote terughoudendheid en uitsluitend als uiterste middel toegepast. Het doel van het tijdelijk huisverbod is om ervoor te zorgen dat de woonoverlast tijdelijk en met onmiddellijke ingang stopt. Het geeft alle betrokken partijen een adempauze, waardoor ruimte ontstaat om te zoeken naar een definitieve oplossing.
Zowel de verzoeker als de persoon voor wie de gedragsaanwijzing bedoeld is genieten rechtsbescherming. Beide worden in de gelegenheid gesteld om een zienswijze in te dienen voor de besluitvorming of een gedragsaanwijzing al dan niet wordt opgelegd én staan de bezwaar- en beroepsprocedure tot hun beschikking tegen het genomen besluit. Daarnaast kunnen zij een voorlopige voorziening aanvragen bij de Rechtbank.
Alleen die informatie wordt verzameld en vastgelegd die noodzakelijk is voor dossiervorming voor het opleggen van een gedragsaanwijzing in de vorm van een last onder bestuursdwang. Bij de inrichting van een gegevensverwerkingssysteem wordt rekening gehouden met de sterk privacygevoelige aard van de gegevens.
Uitvoeringskader gedragsaanwijzing
Het opleggen van een gedragsaanwijzing om woonoverlast te stoppen is een middel dat om terughoudendheid vraagt. Andere oplossingen om de woonoverlast te stoppen worden eerst verkend en waar mogelijk ingezet. Daarbij wordt een beroep gedaan op de eigen verantwoordelijkheid van de bewoners.
Bij de behandeling van verzoeken aan de burgemeester om gebruik te maken van de bevoegdheid om een gedragsaanwijzing op te leggen wordt gebruik gemaakt van de bestaande reguliere werk- en overlegstructuren en instrumenten die worden ingezet bij het bestrijden van woonoverlast.
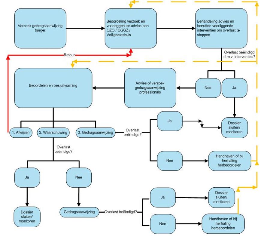
De volgende fasering wordt in beginsel gehanteerd bij het behandelen van woonoverlast en in het bijzonder van een verzoek voor het opleggen van een gedragsaanwijzing
Verzoeken van omwonenden aan de burgemeester om een gedragsaanwijzing op te leggen bij ernstige en herhaaldelijke woonoverlast kunnen worden ingediend bij de burgemeester.
De verzoeken moeten schriftelijk worden ingediend en voorzien zijn van een omschrijving van de aard, ernst en frequentie van de woonoverlast, wie de veroorzakers van de woonoverlast zijn en vanuit welk adres de woonoverlast wordt veroorzaakt. Tevens moet worden aangegeven welke maatregelen zelf zijn ondernomen om een einde te maken aan de woonoverlast.
Ook kan een verzoek voor het opleggen van een gedragsaanwijzing komen van het Team Leefomgeving als vertegenwoordiging van het OZO, het Veiligheidshuis, de VGGM (OGGZ-tafel) en in bijzondere situaties de woningbouwcorporaties.
Een dergelijk verzoek gaat vergezeld van een situatierapport waaruit de noodzaak blijkt voor het opleggen van een gedragsaanwijzing.
2. Onderzoek gedragsaanwijzing
Verzoeken van omwonenden aan de burgemeester om een gedragsaanwijzing op te leggen worden door de burgemeester ter behandeling en voor advisering voorgelegd aan het Team Leefomgeving (i.c. OZO) of het Veiligheidshuis of VGGM (OGGZ). Dit is afhankelijk van de aard en ernst van de woonoverlast en of op degenen die betrokken zijn bij de woonoverlast reeds een persoonsgerichte aanpak loopt.
Door één van deze potentiële behandelaars wordt de woonoverlast situatie beoordeeld en wordt er een advies opgesteld ten behoeve van de burgemeester. Tevens kunnen er interventies worden voorbereid en gestart met betrokkenen en relevante partijen om de woonoverlast te beëindigen die voorliggend zijn aan het opleggen van een gedragsaanwijzing.
Feitelijk en objectief dossieronderzoek en dossiervorming ligt aan het advies aan de burgemeester ten grondslag. Het onderzoek zal met behulp van verschillende partners, waaronder bijvoorbeeld politie, toezicht en handhaving van de gemeente, woningbouwcorporaties, worden opgesteld. Het kan o.a. bestaan uit beschrijving van de klachten, meldingen, waarnemingen, registraties en (sfeer)rapporten, gespreksverslagen en andere relevante informatie. Uit het onderzoek moet in ieder geval blijken welke vorm van woonoverlast is geconstateerd, welke interventies zijn gedaan en met welk resultaat en dat er redelijkerwijs geen andere effectieve geschikte mogelijkheden zijn om de woonoverlast te stoppen.
Het advies aan de burgemeester behelst ook een voorstel over de aard van de gedragsaanwijzing.
Nadat de burgemeester het advies heeft ontvangen en het dossier heeft beoordeeld kan hij de overlastgever(s) uitnodigen voor een gesprek. Dit gesprek zal plaatsvinden met de burgemeester en/of een medewerker van de gemeente Arnhem. Daarbij zal de ernst van de situatie worden uitgelegd. Als iedereen akkoord gaat, dan kan het gesprek ook telefonisch worden gevoerd. In alle gevallen wordt er een (kort) verslag gemaakt van wat er is besproken.
De overlastgever wordt in het gesprek gewezen op de eigen verantwoordelijkheid om ervoor te zorgen dat de woonoverlast stopt en wordt de mogelijkheid van het opleggen van een gedragsaanwijzing besproken. De belangrijkste punten uit het gesprek worden in een brief (bestuurlijke waarschuwing) aan de overlastgever vastgelegd. In deze brief staat ook welke woonoverlast binnen welk tijdsbestek moet zijn beëindigd en wordt het opleggen van een gedragsaanwijzing aangekondigd als hier niet aan wordt meegewerkt. Het is mogelijk om in het waarschuwingsgesprek de optie te bespreken om een 'vrijwillige gedragsaanwijzing' op te leggen.
Mocht er na de waarschuwing geen woonoverlast meer worden geconstateerd dan wordt er geen gedragsaanwijzing opgelegd. De bestuurlijke waarschuwingsbrief heeft, tenzij anders vermeld, een "geldigheidsduur" van één jaar na dagtekening van de brief.
Gaat de overlastgever niet in op de uitnodiging voor een gesprek, dan wordt volstaan met het versturen van een bestuurlijke waarschuwing. Dit alles gebeurt per aangetekende post.
4. Voornemen gedragsaanwijzing
Indien na de waarschuwing de woonoverlast niet stopt kan door de burgemeester worden besloten gebruik te maken van de bevoegdheid zoals beschreven in art 2.4.12.b van de APV. In een brief aan de overlastpleger en betrokkenen wordt het 'voornemen tot het opleggen van een last onder bestuursdwang of last onder dwangsom met een gedragsaanwijzing' meegedeeld. Deze krijgen de gelegenheid om binnen een redelijke termijn (max. 2 weken) hiertegen een zienswijze in te dienen. Dit kan schriftelijk gebeuren, maar ook door middel van een gesprek met een medewerker van de gemeente. Wanneer partijen zich daarin kunnen vinden, kan het indienen van een zienswijze tevens telefonisch geschieden. In alle gevallen wordt er een (kort) verslag gemaakt van wat belanghebbenden hebben verklaard. De zienswijze kan aanleiding geven tot nader onderzoek. Als er geen zienswijze wordt ontvangen of als deze niet leidt tot wijziging van het voorgenomen besluit wordt de gedragsaanwijzing opgelegd met een last onder bestuursdwang of last onder dwangsom. Tegen dit besluit staat de bestuursrechtelijke rechtsgang open (bezwaar, beroep en voorlopige voorziening).
Op basis van het resultaat van de zienswijze neemt de burgemeester definitief een besluit omtrent het al dan niet overgaan tot het opleggen van een gedragsaanwijzing. Daarbij weegt hij tevens af of er bijzondere feiten en omstandigheden zijn die nopen tot het afwijken van het beleid.
In het besluit dat de burgemeester neemt, dienen de zienswijzen te worden gewogen en/of gemotiveerd te worden weerlegd.
De gedragsaanwijzing is in de vorm van een last onder bestuursdwang ("als u het niet doet dan wordt het - in opdracht van de overheid- gedaan én worden de kosten op u verhaald") of in de vorm van een last onder dwangsom ("iets doen/nalaten op straffe van een dwangsom").
Bij het opleggen van een gedragsaanwijzing in de vorm van een last onder dwangsom, wordt rekening gehouden met de financiële situatie van de persoon die een gedragsaanwijzing krijgt opgelegd.
Voor het opleggen van een (last onder) dwangsom wordt een minimum van €50 en een maximum van €500 per keer dat de woonoverlast plaatsvindt werkbaar geacht.
In geval van recidive geldt een dwangsom van maximaal €1.000 per keer. Van recidive is sprake bij overlastpleging op hetzelfde adres of op een ander adres door dezelfde overlastpleger binnen een periode van 3 jaar en waarbij het gaat om een soortgelijke vorm van woonoverlast.
De gedragsaanwijzing wordt per aangetekende brief aan de overlastgever meegedeeld.
Mocht er een partij zijn die verzocht heeft om het bestuurlijk optreden, dan wordt ook aan deze het besluit bekendgemaakt. Als het nodig is worden andere belanghebbenden geïnformeerd.
Indien vereiste spoed zich verzet tegen het gunnen van een termijn, bijvoorbeeld vanwege de aard of de accuutheid van de woonoverlast, kan gebruik worden gemaakt van spoedeisende bestuursdwang zoals bedoeld in artikel 5:31, tweede lid van de Algemene wet bestuursrecht. In dat geval kan het besluit tot toepassing van bestuursdwang onmiddellijk worden uitgevoerd, Om dezelfde reden kan dan worden afgezien van het kenbaar maken van het voornemen tot toepassing van bestuursdwang.
Bij de uitvoering van de spoedeisende bestuursdwang moet zo snel mogelijk het besluit tot toepassen van bestuursdwang worden verzonden of uitgereikt aan de bovenstaande partijen.
Het is aanbevelenswaardig het gesprek over de zienswijzen van de betrokken partijen alsnog na verzending of uitreiking plaats te laten vinden. Indien deze zienswijzen doel treffen, dan kan alsnog het besluit ambtshalve worden herzien, bijvoorbeeld door intrekking van het besluit.
Bijzondere aandacht is er voor de controle op de naleving van de opgelegde gedragsaanwijzing. Dit vraagt om maatwerk en afstemming tussen de betrokken instanties en de bewoners die de woonoverlast ervaren. Afhankelijk van de aard van de gedragsaanwijzing wordt gekeken welke instantie(s) het beste geëquipeerd is (zijn) voor toezicht en controle.
Het niet naleven van de gedragsaanwijzing door de overlastgever leidt ertoe dat de opgelegde last onder dwangsom verbeurd wordt verklaard of dat bestuursdwang feitelijk wordt uitgeoefend. Dit vloeit onherroepelijk voort uit het besluit om een gedragsaanwijzing op te leggen. Bij de uitvoering van een last onder bestuursdwang zal hiervan in principe kostenverhaal plaatsvinden.
Alleen indien er nieuwe feiten en omstandigheden bekend worden, die als ze ten tijde van het besluit bekend waren geweest geleid zouden hebben tot een andere gedragsaanwijzing, kan hiervan worden afgeweken. Dit biedt rechtszekerheid naar betrokken organisaties, naar de bewoners die woonoverlast ervaren én naar de overlastgever.
8. Informatiedeling en Algemene Verordening Gegevensbescherming (AVG)
Het proces van het opleggen van een gedragsaanwijzing wordt opgenomen in het register van verwerkingsactiviteiten (AVG). De informatie uitwisseling met betrokken partners vindt plaats binnen de geldende kaders die zijn vastgesteld in convenanten van het Overlast en Zorgoverleg, het Veiligheidshuis en de OGGZ tafel.
9. Afwijken van beleids- en uitvoeringskader
Er kunnen zich situaties voordoen waarbij door de burgemeester gemotiveerd wordt afgeweken van het beleid. De aard en de ernst van de woonoverlast situatie moet hier aanleiding voor geven. Tevens kan de burgemeester op specifieke omstandigheden van het geval, ten gunste van de overlastpleger, van dit beleid afwijken. In beide gevallen zal de burgemeester moeten motiveren waarom hij van het beleid afwijkt.
Op de website van gemeente Arnhem staat informatie over 'Woonoverlast'. Burgers kunnen hier informatie vinden bij wie zij met hun klacht(en) terecht kunnen en wie onze partners zijn in de aanpak tegen woonoverlast. Via de website kunnen klachten en eventuele verzoeken gemeld worden bij gemeente Arnhem.
Kopieer de link naar uw clipboard
https://zoek.officielebekendmakingen.nl/gmb-2018-150938.html
De hier aangeboden pdf-bestanden van het Staatsblad, Staatscourant, Tractatenblad, provinciaal blad, gemeenteblad, waterschapsblad en blad gemeenschappelijke regeling vormen de formele bekendmakingen in de zin van de Bekendmakingswet en de Rijkswet goedkeuring en bekendmaking verdragen voor zover ze na 1 juli 2009 zijn uitgegeven. Voor pdf-publicaties van vóór deze datum geldt dat alleen de in papieren vorm uitgegeven bladen formele status hebben; de hier aangeboden elektronische versies daarvan worden bij wijze van service aangeboden.