Gemeenteblad van Oldambt
| Datum publicatie | Organisatie | Jaargang en nummer | Rubriek |
|---|---|---|---|
| Oldambt | Gemeenteblad 2018, 131180 | Verordeningen |
Zoals vergunningen, bouwplannen en lokale regelgeving.
Adressen en contactpersonen van overheidsorganisaties.
U bent hier:
| Datum publicatie | Organisatie | Jaargang en nummer | Rubriek |
|---|---|---|---|
| Oldambt | Gemeenteblad 2018, 131180 | Verordeningen |
Klachtenregeling gemeente Oldambt
Het college van burgemeester en wethouders en de burgemeester van de gemeente Oldambt, ieder voor zover het zijn bevoegdheden betreft,
gelet op hoofdstuk 9 van de Algemene wet bestuursrecht;
de ‘Klachtenregeling gemeente Oldambt’
In deze regeling wordt verstaan onder:
klacht: iedere uiting van onvrede.
bejegeningsklacht: een uiting van onvrede over of kritiek op de wijze waarop een gemeentelijk bestuursorgaan, te weten: de burgemeester of (een lid van) het college, een gemeentelijke organisatieonderdeel of een persoon werkzaam onder verantwoordelijkheid van de gemeente zich in een bepaalde aangelegenheid jegens iemand heeft gedragen.
klachtencoördinator: de personen, aangewezen door het college, die belast zijn met de taken genoemd in artikel 2, tweede lid van deze regeling.
mediator: de personen, aangewezen door het college, de belast zijn met de taken genoemd in artikel 3, tweede lid van deze regeling.
klachtenbehandelaar: degene die volgens deze regeling met de behandeling van de klacht belast is.
het college: het college van burgemeester en wethouders
Artikel 2. Klachtencoördinatie
Het college wijst klachtencoördinatoren aan, die belast zijn met de in het tweede lid genoemde taken.
De klachtencoördinator heeft de volgende taken:
toetst of het klaagschrift voldoet aan de ontvankelijkheidsvereisten;
toetst of de klacht al dan niet in behandeling wordt genomen dan wel buiten behandeling wordt gesteld;
laat klager schriftelijk en met redenen omkleed weten wanneer zijn schriftelijke klacht buiten behandeling wordt gesteld;
toetst de inhoud van de klacht op bejegening dan wel op andere uiting van onvrede;
het informeren van de klager omtrent de interne klachtenprocedure;
het doorgeleiden van schriftelijke klachten naar de in artikel 6 genoemde persoon;
het bewaken van de tijdige en correcte behandeling en afdoening van schriftelijke klachten;
aanwezig zijn tijdens de hoorzittingen en belast met de verslaglegging;
een advies uitbrengen over de klacht aan het bevoegd bestuursorgaan;
het signaleren van tendensen op basis van afgehandelde klachten en het adviseren van het bevoegde bestuursorgaan over in verband daarmee te treffen maatregelen;
het bijhouden van het volledige dossier van iedere in behandeling genomen schriftelijke klacht.
Het college wijst mediators aan, die belast zijn met de in het tweede lid genoemde taken.
De mediator heeft de volgende taken:
toetst of een klacht zich leent voor mediation;
aanwezig zijn tijdens de hoorzittingen en belast met de verslaglegging;
een advies uitbrengen over de klacht aan het bevoegd bestuursorgaan;
Artikel 4. De behandeling van mondelinge klachten
De informele behandeling van een mondelinge ingediende klacht vindt plaats door de betrokken ambtenaar dan wel diens direct leidinggevende. Indien de klager hierom verzoekt, is de betrokken ambtenaar verplicht de behandeling van de klacht over te dragen aan zijn direct leidinggevende.
Mondelinge klachten gericht tegen de burgemeester of (een lid van) het college, de gemeentesecretaris en leidinggevenden worden bij dat orgaan of die persoon ingediend. Indien de klager hierom verzoekt is de betrokken persoon verplicht de behandeling van de klacht over te dragen aan de klachtencoördinator.
De termijn waarbinnen een mondelinge klacht via bemiddeling dient te worden afgehandeld bedraagt vier weken.
Wanneer er voor de klager sprake is van een bevredigde oplossing en wanneer de klacht daarmee kan worden afgehandeld, dan wordt er door degene die belast is met de behandeling van de mondelinge klacht een korte notitie opgesteld omtrent hetgeen wat met klager overeengekomen is en wordt deze notitie overhandigd aan de klager met de vraag of klager zich kan verenigen met de inhoud van de notitie.
Indien bemiddeling niet lukt, wordt de klager door de klachtenbehandelaar gewezen op het feit dat een schriftelijke klacht kan worden ingediend.
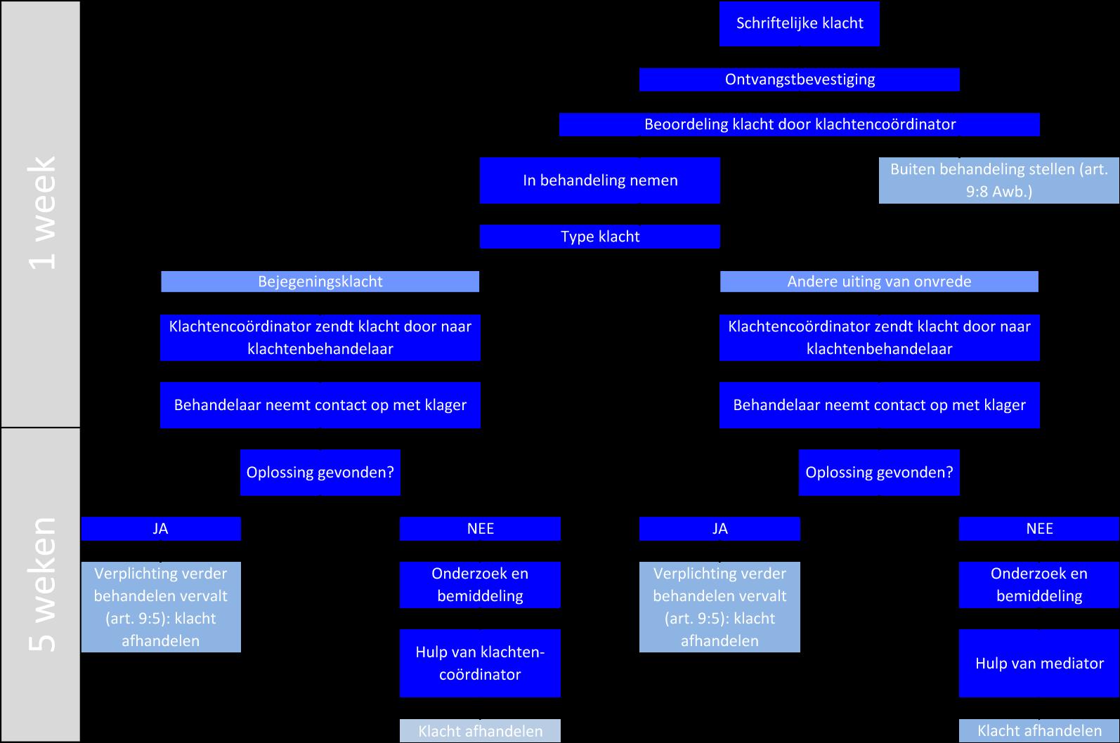
Artikel 5. De behandeling van schriftelijke klachten
De behandeling van schriftelijke klachten verloopt via het onderstaande stroomschema:
Artikel 6. Wie is belast met de behandeling van schriftelijke klachten
Een klacht over een persoon werkzaam onder de verantwoordelijkheid van het bestuursorgaan wordt behandeld door de desbetreffende teamleider of desbetreffende clusterdirecteur;
Een klacht over een teamleider wordt behandeld door de clusterdirecteur;
Een klacht over een clusterdirecteur wordt behandeld door de gemeentesecretaris;
Een klacht over de gemeentesecretaris wordt behandeld door de burgemeester;
Een klacht over het college of over één of meerdere individuele wethouders wordt behandeld door de burgemeester;
Een klacht over de burgemeester wordt behandeld door de locoburgemeester;
Artikel 7. Nationale Ombudsman
Juridische Zaken & Veiligheid treedt namens de gemeente op als contactpersoon voor de Nationale Ombudsman.
Juridische Zaken & Veiligheid coördineert de schriftelijke klachten die bij de Nationale Ombudsman tegen de gemeente zijn ingediend en verzorgt de correspondentie daarover.
Juridische Zaken & Veiligheid adviseert, na overleg met een niet betrokken klachtencoördinator en/of mediator, het bevoegde bestuursorgaan naar aanleiding van de bevindingen van de Nationale Ombudsman.
Deze regeling treedt in werking de dag na die van bekendmaking.
Op het moment van inwerkingtreding wordt de Klachtenregeling gemeente Oldambt van 18 januari 2011 ingetrokken.
Deze regeling kan worden aangehaald als de ‘Klachtenregeling gemeente Oldambt’.
Kopieer de link naar uw clipboard
https://zoek.officielebekendmakingen.nl/gmb-2018-131180.html
De hier aangeboden pdf-bestanden van het Staatsblad, Staatscourant, Tractatenblad, provinciaal blad, gemeenteblad, waterschapsblad en blad gemeenschappelijke regeling vormen de formele bekendmakingen in de zin van de Bekendmakingswet en de Rijkswet goedkeuring en bekendmaking verdragen voor zover ze na 1 juli 2009 zijn uitgegeven. Voor pdf-publicaties van vóór deze datum geldt dat alleen de in papieren vorm uitgegeven bladen formele status hebben; de hier aangeboden elektronische versies daarvan worden bij wijze van service aangeboden.