TOEZICHT- EN HANDHAVINGSBELEID 2016-2018 WABO

Burgemeester en wethouders van de gemeente Heerlen maken bekend dat zij in de collegevergadering van 5 juli 2016 het toezicht- en handhavingsbeleid 2016-2018 en het toezicht- en handhavingsuitvoeringsprogramma 2016 van het omgevingsrecht op het gebied van bouwen, ruimtelijke ordening en milieu hebben vastgesteld .

 

Het toezicht- en handhavingsbeleid 2016-2018 is een beleidsregel als bedoeld in art. 4:81 Algemene wet bestuursrecht en treedt in werking de dag na het verschijnen van deze publicatie (artikel 3:40 Algemene wet bestuursrecht).

 

De Wet algemene bepalingen omgevingsrecht (hierna: Wabo) verplicht gemeenten om ieder jaar een uitvoeringsprogramma voor handhaving op te stellen, waarin de gemeente opneemt welke handhavingsinspanningen zij het komende jaar verricht.

 

Het toezicht- en handhavingsbeleid 2016-2018 en het toezicht- en handhavingsuitvoeringsprogramma 2016 ligt van 25 juli tot en met 5 september ter inzage bij de afdeling Publiekszaken, Geleenstraat 25-27 (in kamer publiekshal begane grond) van maandag tot en met vrijdag van 08.30 tot 14.00 uur.

 

Voor vragen kunt u contact opnemen met mevrouw D.Höller, 5109 of d.holler@heerlen.nl.

 

 

 

1. Inleiding

Voor u ligt het toezicht- en handhavingsbeleid 2016-2018 voor de gemeente Heerlen.

Sinds de inwerkingtreding op 1 oktober 2010 van de Wet algemene bepalingen omgevingsrecht, beter bekend als de Wabo, is het transparant formuleren en uitvoeren van toezicht- en handhavingsbeleid een belangrijke opgave voor gemeenten. Op grond van het Besluit omgevingsrecht zijn gemeenten verplicht om handhavingsbeleid vast te stellen en moet worden voldaan aan de in hoofdstuk 7 van het besluit opgenomen kwaliteitscriteria voor het proces van toezicht en handhaving. Dit betekent dat het stuk op onderdelen zeer operationeel is.

Onderhavig handhavingsbeleidsplan is opgezet om:

• de kwaliteit van toezicht en handhaving te kunnen borgen;

• uniformiteit aan te brengen met betrekking tot de wijze van toezicht en handhaving;

• een goede afstemming te borgen binnen het buro bouwen en milieuhandhaving (BMH) van de afdeling integrale veiligheid van de gemeente Heerlen.

 

Met dit handhavingsbeleidsplan wil de gemeente een kader scheppen voor toezicht en handhaving binnen het bureau bouwen en milieuhandhaving (BMH) van de afdeling integrale veiligheid (IV). Bureau BMH houdt toezicht op en handhaaft de regelgeving op het gebied van bouwen, brandveiligheid, ruimtelijke ordening en milieu.

Dit handhavingsbeleidsplan geldt voor de periode 2016-2018 en is van toepassing op de beleidsvelden bouwen, ruimtelijke ordening, milieu en brandveiligheid.

 

Als basis voor onderhavig toezicht- en handhavingsbeleid zijn in hoofdstuk 2 de gemeentebrede uitgangspunten voor toezicht en handhaving geformuleerd en in hoofdstuk 3 de doelen van toezicht en handhaving. In hoofdstuk 4 wordt de beleidscyclus voor toezicht en handhaving omschreven waarbij ingegaan wordt op de probleemanalyse, de bestuurlijk vastgestelde prioriteiten voor de periode 2016-2018 , het uitvoeringsprogramma toezicht en handhaving, monitoring en de rapportage met betrekking tot het uitvoeren van de toezicht- en handhavingstaken. In hoofdstuk 5 wordt de strategie en werkwijze voor toezicht en handhaving behandeld. De uitvoeringsorganisatie van toezicht en handhaving komt in hoofdstuk 6 aan de orde. Daarnaast wordt in hoofdstuk 6 ingegaan op een aantal wettelijke vereisten zoals de scheiding tussen vergunningverlening en toezicht en handhaving, bevoegdheden en verantwoordelijkheden gebaseerd op een mandaatregeling, interne en externe afstemming, kwaliteitsborging en een zichtbare borging van mensen en middelen in de begroting. Tot slot beschrijven we in hoofdstuk 7 een aantal landelijke ontwikkelingen die van belang zijn voor toezicht en handhaving.

 

Met dit handhavingsbeleidsplan geeft de gemeente Heerlen uitvoering aan de landelijke proceskwaliteitscriteria voor de toezicht- en handhavingstaken. Bovendien is een duidelijk beleidskader geschapen voor de Regionale uitvoeringsdienst (RUD) die de komende jaren namens de gemeente een deel van de taken op het gebied van toezicht en handhaving gaat uitvoeren. Met dit plan in de hand kan de gemeente Heerlen de RUD Limburg Zuid op een adequate wijze aansturen.

 

N.B.: de Wabo-taken die beschreven staan in deze stukken maken geen onderdeel uit van de Kadernota Integrale Veiligheid 2017-2021 die thans in voorbereiding is. Daarin wordt uitgegaan van een veiligheidsaanpak op buurtniveau, afgestemd op de problematiek in de buurt.

2. Visie en gemeentebrede uitgangspunten toezicht en handhaving

 

De gemeente Heerlen heeft de volgende visie op toezicht en handhaving:

Heerlen streeft ernaar om een veilige, schone gemeente te zijn waar het prettig is om te wonen, werken en verblijven. Het houden van zorgvuldig toezicht en handhaving van de regelgeving voor bouwen, ruimtelijke ordening en milieu draagt hiertoe in grote mate bij. Een en ander volgt uit het programma Leefomgeving in het Meerjarig Bestuurlijk Programma 2015 – 2018.

 

Bij de uitvoering van de toezicht- en handhavingstaken op grond van de Wabo (bouwen, milieu, ruimtelijke ordening en brandveiligheid) hanteert de gemeente Heerlen in de beleidsperiode 2016-2018 de volgende uitgangspunten:

• Burgers, bedrijven en instellingen zijn en blijven verantwoordelijk voor de naleving van regels. Dit geldt ook voor de gemeente Heerlen als privaatrechtelijk orgaan (als eigenaar en verhuurder van panden).

• Wat we oppakken maken we ook af. Het is nodig door te kunnen pakken en zaken af te kunnen maken in verband met de geloofwaardigheid van de overheid. Het feit dat we onvoldoende capaciteit hebben om alles op te pakken maakt dat het college keuzes moet maken, zodanig dat we hetgeen we oppakken ook kunnen afmaken.

• Slecht naleefgedrag pakken we aan. Voorwaarde voor het vastleggen van het naleefgedrag is goede monitoring met behulp van een adequaat ICT-systeem.

• We ondernemen actie naar aanleiding van overtredingen van wettelijke voorschriften en inschatbare risico’s . Primair treden we bestuursrechtelijk op. Bij grove nalatigheid vragen we, op basis van de vastgestelde sanctie- en gedoogstrategie milieu, de politie om proces-verbaal op te maken.

• Door consequent handelen roepen we een halt toe aan precedentwerking. Hiermee vergroten we de rechtszekerheid en geloofwaardigheid van de overheid.

• Gedogen van overtredingen gebeurt bij wijze van uitzondering en is dan ook expliciet, gemotiveerd en aan tijd gebonden.

• De kracht van onze handhaving ligt in het voorkómen van normovertredingen om de handhavingslast zoveel mogelijk te beperken.

• Wij streven bij de handhaving naar een nauwe samenwerking met externe instanties / partners (zoals brandweer).

 

 

3. Doel voor toezicht en handhaving

 

Onderhavig toezicht- en handhavingsbeleidsplan 2016-2018 kent de volgende doelstelling voor toezicht en handhaving van de Wabo.

Het algemene doel van toezicht en handhaving is (vrijwillige) naleving van wet- en regelgeving. Door toezicht te houden op de naleving van verleende vergunningen en wet en regelgeving te handhaven, leveren we een bijdrage aan het in stand houden of verbeteren van de kwaliteit van de fysieke leefomgeving.

 

4. Beleidscyclus toezicht en handhaving

In de Wabo, het Besluit omgevingsrecht en de landelijke kwaliteitscriteria zijn procescriteria beschreven die eisen stellen aan de beleidscyclus van de gemeentelijke organisatie voor het verrichten van toezicht- en handhavingstaken van het omgevingsrecht. Door de criteria te volgen wordt een cyclus gesloten. Deze begint met het opstellen van het beleid (het strategisch beleidskader). Via de uitvoering leidt deze weer tot het bijstellen van het beleid. In de afbeelding hieronder is het model weergegeven. Het model wordt ook wel de ‘dubbele regelkring’ of ‘Big 8’ genoemd.

 

4.1 Beleidscyclus

De gemeente Heerlen past onderstaande beleidscyclus toe voor het verrichten van toezicht- en handhavingstaken van het omgevingsrecht.

Figuur 1: ‘dubbele regelkring’

 

Hieronder wordt kort aangegeven wat de stappen uit bovengenoemde ‘dubbele regelkring’ inhouden. In de volgende paragrafen komen de verschillende stappen uitvoeriger aan bod. Hier volgt een korte beschrijving van de cyclus op zich.

 

Strategisch beleidskader

Dit zijn de beleidsuitgangspunten en doelstellingen voor handhaving. Daar hoort een probleemanalyse bij voor de taken op het gebied van toezicht en handhaving. Aan de hand van de uitkomsten hiervan moeten prioriteiten worden bepaald. Voor de prioriteiten moet de geplande personele en financiële capaciteit in de begroting vastgelegd worden.

 

Operationeel beleidskader

Het operationele beleidskader bevat uitvoeringsbeleid dat nodig is om te kunnen bepalen hoe er wordt getoetst in voorkomende gevallen, zoals het vaststellen van basiswerkwijzen bij toezicht en handhaving (strategie).

 

Planning & control

Dit vormt het hart van de ‘dubbele regelkring’. Jaarlijks moet er een uitvoeringsprogramma worden opgesteld waarin de in het programmajaar uit te voeren activiteiten zijn opgenomen voor de taken op het gebied van toezicht en handhaving en waarbij ook is aangegeven met welke inzet van mensen en middelen dat gebeurt. Of en in welke mate de voorgenomen activiteiten worden uitgevoerd en geformuleerde doelen worden gehaald moet periodiek worden gevolgd.

 

Voorbereiden

In het programma worden de voorgenomen activiteiten voor dat programmajaar opgenomen. De wijze waarop de activiteiten worden uitgevoerd is vastgelegd in protocollen en geautomatiseerde werkprocessen. Op deze manier wordt enerzijds de uniformiteit en anderzijds de kwaliteit geborgd.

 

Uitvoeren

De activiteiten worden volgens de daarvoor opgestelde protocollen en werkprocessen uitgevoerd. Van belang is dat daarvoor voldoende hulpmiddelen beschikbaar zijn zoals ICT, budgetten, meetapparatuur etc.

 

Monitoren

Het laatste onderdeel van de beleidscyclus is de monitoring. Met monitoring volgen we de uitvoering van het programma en ook of en in welke mate de doelstellingen worden gehaald zodat (tussentijds) bijsturen mogelijk is. Om goed te kunnen monitoren is het noodzakelijk dat de gemeente beschikt over een goed werkend geautomatiseerd monitorings- en registratiesysteem voor alle taakvelden die vallen onder de Wabo.

 

Rapportage & evaluatie

Aan het einde van de eerste cyclus wordt het hele proces geëvalueerd. Daarbij is de belangrijkste vraag: “zijn de doelen gehaald?”. Verder is het belangrijk om onder meer te weten wat goed is gegaan, wat minder goed of fout is gegaan, wat beter zou kunnen en of het mogelijk is om efficiënter te werken. Een mogelijke uitkomst van de evaluatie is dat een deel van de prioriteiten en doelen moeten worden bijgesteld. Het nieuwe programma passen we daarop aan en zo begint de volgende cyclus.

 

In de volgende paragrafen gaan we uitvoerig in op hoe de gemeente Heerlen in de komende beleidsperiode (2016-2018) uitvoering geeft aan de stappen uit bovengenoemde ‘dubbele regelkring’.

 

4.2 Probleemanalyse en prioriteiten 2016-2018

Belangrijk onderdeel van het beleid is het bepalen van de risico’s, die met niet naleving van de regels zijn gemoeid. Hiertoe moet op basis van de Wabo, het Besluit omgevingsrecht en de kwaliteitscriteria 2.1 een probleemanalyse (=risico-analyse) worden opgesteld. Omdat het met de beschikbare capaciteit voor toezicht en handhaving onmogelijk is alle handhavingstaken optimaal uit te voeren, moet het college keuzes maken. Dit gebeurt aan de hand van het vaststellen van een minimaal uitvoeringsniveau van de wettelijke taken voor toezicht en handhaving en door het vaststellen van bestuurlijke prioriteiten. Het bestuurlijk minimale vastgestelde uitvoeringsniveau samen met de bestuurlijk vastgestelde prioriteitenstelling vormt de basis voor het beleid en voor het jaarlijks vast te stellen toezicht- en handhavingsprogramma.

 

In deze stukken staat welke keuzes zijn gemaakt om met de bestaande capaciteit de taken zo uit te voeren dat we inzetten op risico’s en prioriteiten. Binnen de beschikbare capaciteit is naast de inzet voor het minimaal uitvoeringsniveau en de bestuurlijk vastgestelde prioriteiten ook (beperkt) capaciteit beschikbaar om in te zetten op ad hoc prioriteiten. De mogelijkheden om daarnaast ook te kunnen inspelen op ontwikkelingen waar acute inzet voor nodig is die substantieel meer uren vraagt dan de beschikbare, zullen in 2016 worden onderzocht.

 

4.2.1 Risicoanalyse

In 2005 heeft de gemeente Heerlen een risicoanalyse uitgevoerd voor milieu en in 2008 is een risicoanalyse uitgevoerd voor bouw en ruimtelijke ordening. Hoe hoger de risicoscore, hoe hoger de prioriteit. De risicoanalyse milieu is eind 2007 geёvalueerd en aangepast op een aantal onderdelen. (zie bijlage 1). Deze is nog steeds actueel. Dit geldt ook voor de uitkomsten van de risico-analyse bouw en ruimtelijke ordening (zie bijlage 2).

 

Uit de risico-analyse van milieu volgen kort samengevat de risico’s:

- Controles bij bedrijven met het aspect externe veiligheid en vuurwerkbedrijven;

- Evenementen en horeca-controles ;

- Controles gemeentelijke inrichtingen i.v.m. inhaalslag 2008-2009, daarna vaste controle frequentie 1x5 jaar (voorbeeldfunctie);

- Periodieke controles milieu-inrichtingen (cat.3 en 4 hoog risico en cat.1 en 2 lager risico).

 

Uit de risicoanalyse bouw en ruimtelijke ordening scoren de volgende 9 categorieёn bouw in volgorde van aflopend risico. De scores staan tussen haakjes.

1. nieuw- / verbouw gebouwen met nachtverblijf (86),

2. nieuw- / verbouw gestapelde woningen (85),

3. nieuw- / verbouw detailhandel- en horecagebouwen (73),

4. nieuw- / verbouw overige gebouwen (71),

5. nieuwbouw grondgebonden woningen (61),

6. nieuw- / verbouw industrie- en bedrijfsgebouwen (59),

7. kleine bouwwerken bij woonfunctie met veiligheidsrisico’s (32),

8. grotere bouwwerken, geen gebouw zijnde (25),

9. kleine bouwwerken zonder veiligheidsrisico’s (20).

- nieuw-/verbouw gebouwen met nachtverblijf;

- nieuw-/verbouw gestapelde woningen

 

Brandveiligheid en constructieve veiligheid scoort als hoogste risico bij het toezicht op bouwen.

 

Daarnaast scoort risicovolle sloopvergunning als hoogste risico en uit de tabel gebiedsgericht werken scoren bijzondere plekken en panden en historische kernen en linten, vooroorlogse woonwijken en bebouwing en mijnwerkerskoloniёn als hoogste risico.

 

4.2.2 Bestuurlijke keuzes/prioriteiten 2016-2018

Op grond van de uitkomsten van bovengenoemde risicoanalyse, de evaluatie van het uitvoeringsprogramma 2014 en de beschikbare capaciteit waardoor niet alle toezicht- en handhavingstaken uitgevoerd kunnen worden, heeft het college in juli 2015 voor de beleidsperiode 2015-2018 de volgende bestuurlijke keuzes gemaakt voor het uitvoeren van de toezicht- en handhavingstaken:

I. Het op minimaal uitvoeringsniveau uitvoeren van wettelijk verplichte taken inhoudende:

- Toezicht op nieuwe WABO-vergunningen activiteit bouwen, inclusief complexe asbestsloop. Het toezicht houden op brandveiligheid en constructieve veiligheid bij bouwvergunningen is het minimale toezichtniveau.

- Periodieke milieucontroles bij bedrijven met een lagere controlefrequentie dan de landelijke adequate norm . Het betreft 1500 bedrijven die niet onder de RUD vallen en door de gemeente zelf gecontroleerd worden. Er zijn 133 bedrijven in categorie 3 en 4 verplicht ondergebracht bij de RUD Limburg Zuid. Deze worden binnen de RUD wel gecontroleerd conform de landelijke adequate norm.

- Alle klachten en meldingen op het gebied van brandveiligheid en constructieve veiligheid van gebouwen en asbest hebben prioriteit en worden afgehandeld conform de beschrijving in bijlage 3.

- Niet geprioriteerde klachten en meldingen worden in behandeling genomen en worden gefilterd op ruimtelijke en sociaal-maatschappelijke impact en met een duidelijke bestuurlijke keuze. Deze klachten worden afgehandeld.

- Alle klachten en meldingen Wabo deelactiviteit milieu (bedrijven) worden afgehandeld.

- Alle verzoeken om handhaving betreffende de Wabo worden afgehandeld conform de Awb.

 

 

II. Prioriteiten 2015-2018:

- Brandveiligheid en constructieve veiligheid van gebouwen waar grote groepen mensen verblijven die gebrek hebben aan zelfredzaamheid.

- Evenementen: brandveiligheidscontroles en controles van de constructieve veiligheid en het uitvoeren van controles conform het sectoraal geluidsbeleid. Conform het sectoraal geluidbeleid is een beheersbare geluidbelasting op de omgeving noodzakelijk door het afstellen van geluidbegrenzers, geluidmetingen en controles tijdens een evenement. Maatschappelijk is er een toenemende druk op de gemeente om evenementen veilig en met zo min mogelijk overlast te laten verlopen. Het monstertruckongeluk tijdens een evenement te Haaksbergen versterkt dit. Daarnaast is er sprake van een toename van het aantal grote evenementen in de gemeente Heerlen waardoor een toename van toezicht en handhaving ook noodzakelijk is.

- Projecten herstructurering Hoensbroek en Vrieheide-de Stack met additionele bouwhandhavingscapaciteit met name voor het aspect woonoverlast. Het tegengaan van verloedering van de bebouwde omgeving en van woonoverlast is een van de kernpunten van het project herstructurering.

- Horeca:

- (Integrale) horecacontroles. Horeca heeft bestuurlijk prioriteit. Insteek is om horecacontroles frequent en integraal uit te voeren (zowel milieuregelgeving als Drank- en Horecawet), meer dan de landelijk als adequaat aangemerkte frequentie. Voor het centrum en omstreken wordt er een directe link gemaakt met het thema ‘Veilig Uitgaan’.

- Avond- en nachtelijke geluidmetingen bij horeca. Deze controles zijn preventief en zijn bedoeld om klachten te voorkomen.

- Energie en duurzaamheid o.a. in Parkstad verband (Palet) en samen met de Regionale Uitvoeringsdienst (RUD) op de agenda plaatsen en hieraan uitvoering geven.

- Inzicht en beheersbaarheid bedrijvenbestand. Door aandacht te geven preventief via controlerondes (bij voorbeeld bedrijfsterreinen) krijgen we meer zicht op de actualiteit van ons bedrijvenbestand.

 

4.3 Restrisico

Het stellen van bovengenoemde bestuurlijke keuzes/prioriteiten betekent dat het college sommige taken doorschuift naar later (2017 e.v.) en sommige taken in deze beleidsperiode niet uitvoert. Dit noemen we het zogenaamde restrisico. Hieronder wordt aangegeven welke taken worden doorgeschoven naar later en welke taken in de periode 2016-2018 niet (meer) uitgevoerd worden.

 

Taken die naar later (2017 e.v.) worden doorgeschoven:

 

- Het intrekken van WABO-vergunningen, activiteit bouwen, waarvan de bouw niet is gestart. Dit is een belangrijke schakel bij het schrappen van onbenutte woningbouwtitels. Dit is een onderdeel van de maatregelen om het aantal woningen en gebouwen binnen Parkstad op een adequaat peil te krijgen.

- Inventarisatie asbestdaken. Particulieren, bedrijven en (overheids-)instellingen mogen in 2024 geen asbestdaken meer bezitten. Wie na 2024 nog een asbestdak heeft moet dit verwijderen. Gemeenten kunnen eigenaren met een boete (dwangsom) dwingen om het asbestdak te verwijderen. Het verbod geldt voor asbestdaken die in contact staan met de buitenlucht. De gemeente Heerlen besteedt aan deze taak pas aandacht op het moment dat andere partners hier ook aandacht aan besteden en voor het uitvoeren van deze taak bijvoorbeeld subsidie wordt verleend. Dan kost deze taak minder capaciteit.

- Opzetten en inzichtelijk maken monitoringsproject naleefgedrag overtredingen. Om ICT en werkprocessen Wabo-breed op elkaar af te stemmen en sturingsgegevens uit de systemen te kunnen halen is er in 2015 gemeentebreed een project VeToH gestart. Het project VeToH loopt nog tot circa medio 2016. Gegevens zullen dan uit de systemen gegenereerd kunnen worden om effect van inzet van capaciteit op toezicht en handhaving te monitoren en bij te sturen.

 

Taken die niet uitgevoerd worden in de periode 2016-2018:

 

Milieu en bouw- en ruimtelijke ordening gerelateerde taken die in 2016-2018 niet uitgevoerd worden, zijn (behalve als er sprake is van een geprioriteerde of gefilterde klacht of als er een verzoek om handhaving binnen komt):

- Toezicht op vergunningen met activiteit kappen, inritten en strijdig gebruik.

- Toezicht en handhaving op de aspecten gezondheid, bruikbaarheid, energiezuinigheid (Bouwbesluit), beëindiging van overlast, ruimtelijke kwaliteit.

- Toezicht op (asbest)sloopmeldingen/-vergunningen (m.u.v. complexe /grote saneringswerkzaamheden). Voor meer informatie zie bijlage 6

- Onaangekondigde veldcontroles (buitengebied en bedrijventerreinen, gezamenlijk met partners).

- Ondernemingsdossier projectmatig oppakken.

- Gemeentelijke inrichtingen (kantoren, sporthallen) projectmatig controleren.

- Bedrijven categorie 1 (lage milieubelasting) periodiek controleren (in controlecyclus van 1 keer per 10 jaar).

- Controle van de overige bedrijven (categorie 2 t/m 4) conform de landelijk adequate controlefrequentie.

- Deelcontroles bij bedrijven op het aspect Externe Veiligheid.

- Deelname aan integrale handhavingsprojecten zoals woonwagenkampjes. In 2015 is bestuurlijk uitgesproken om niet van bovengenoemde prioritering af te wijken specifiek voor woonwagenlocaties en dat er geen project wordt gewijd aan het controleren van alle 18 woonwagenlocaties op illegale bouw en andere illegale activiteiten. Voor woonwagenlocaties gelden dezelfde wetten en prioriteiten als voor andere woongebouwen. In zijn algemeenheid geldt dat bij excessen wel wordt opgetreden. Het benoemen van een exces is een bestuurlijke afweging. Mocht er gedurende de beleidsperiode 2016-2018 bestuurlijk een herprioritering plaatsvinden waardoor woonwagenlocaties toch prioriteit krijgen, dan wordt het integraal en projectmatig opgepakt conform het hiervoor opgestelde stappenplan en wordt hier capaciteit en budget voor vrijgemaakt.

 

 

4.4 Jaarlijks uitvoeringsprogramma toezicht en handhaving

Aan de hand van de hierboven genoemde probleemanalyse, het bestuurlijk vastgestelde minimale uitvoeringsniveau en prioriteiten voor de beleidsperiode 2016-2018 stelt het college per jaar een uitvoeringsprogramma toezicht en handhaving vast voor de beleidsvelden milieu, bouwen en ruimtelijke ordening. Hierin wordt per taakveld duidelijk aangegeven wat de verwachte werkzaamheden (soort en aantal controles etc.) zijn en wordt de hierbij behorende tijdsbesteding afgezet tegen de beschikbare capaciteit waarbij keuzes worden gemaakt (over o.a. de diepgang van toetsing en het aantal controles).

Burgemeester en wethouders brengen het uitvoeringsprogramma toezicht en handhaving ter kennis van de raad.

 

4.5 Monitoring

Conform de eisen uit het Besluit Omgevingsrecht moeten de doelstellingen uit onderhavig toezicht- en handhavingsplan en de uitvoering van het jaarlijks uitvoeringsprogramma toezicht- en handhaving gemonitord worden. Zo kan worden gevolgd of en in welke mate de doelen van het beleidsplan worden gehaald, of de uitvoering volgens planning verloopt en of er tussentijds bijstelling nodig is. Conform de landelijke kwaliteitscriteria moeten naast de handhavingsdoelen de volgende zaken via monitoring gevolgd worden:

 

Voor de toezichtstrategie worden de volgende aspecten bijgehouden:

- Hoeveel controles zijn uitgevoerd?

- Hoeveel uren zijn aan toezicht besteed?

- Op welke wijze heeft toezicht plaatsgehad?

- Wie heeft het toezicht uitgeoefend?

- Hoeveel en welke overtredingen zijn geconstateerd?

- Tijdigheid van de (her)controle

- Hoeveel strijdigheden zijn beëindigd?

 

 

Ook de monitoring van de sanctiestrategie kent een aantal meetpunten, te weten de volgende:

- Welk bestuursrechtelijk en strafrechtelijk instrument is gebruikt ten behoeve van de beëindiging van de overtreding?

- Hebben de toegepaste instrumenten ertoe geleid dat de overtreding is beëindigd?

- Hoeveel uren zijn aan het handhavingstraject besteed?

 

Bij de gedoogstrategie wordt bijgehouden:

- Welke overtredingen zijn gedoogd?

- Hoeveel overtredingen zijn gedoogd?

- Hoe lang zijn deze gedoogd?

- Is de overtreding beëindigd?

 

Monitoring in de volle omvang zoals hierboven beschreven (niveau kwaliteitscriteria) is in de beleidsperiode 2016-2018 nog een brug te ver voor de gemeente Heerlen. Om onze inzet te monitoren is een actueel en goed onderhouden ICT-systeem nodig die de mogelijkheden biedt om bovenstaande gegevens te genereren. De bestaande systemen kunnen hier nu nog niet aan voldoen. De afdeling Publiekszaken (PZ) en de afdeling IV maken gebruik van dezelfde (backoffice)systemen. De achterstanden in de ICT (ondersteuning) maken dat de backofficesystemen momenteel niet (voldoende) gebruikt kunnen worden om de inzet te monitoren.

 

4.5.1 Zaakgericht werken

Voor actualisering en verbetering van de werkprocessen in samenhang met de ICT ondersteuning, is het project VeToH gestart. De afdeling Informatie Management (IM) heeft de projectleiding van het project VeToH. In dit project wordt het automatiseringsproces van de WABO-taken opnieuw ingericht vanuit het principe zaakgericht werken. Deze aanpak dient als pilot voor de brede invoering van zaakgericht werken binnen het concern. Belangrijk onderdeel van dit project is de inrichting van een beheersorganisatie met een eenduidige aansturing. De verwachting is dat dit project eind 2016 is voltooid en dat monitoring van de inzet van de VTH- taken (vergunningen, toezicht en handhaving) hierdoor met ingang van 2017 vergemakkelijkt wordt.

4.6 Rapportage over inzet, prestaties en resultaten toezicht en handhaving

Het college brengt jaarlijks een verslag uit over de uitvoering van het toezicht- en handhavingsuitvoeringsprogramma Wabo, dat ter kennis wordt gebracht van de gemeenteraad. Het jaarverslag geeft het beeld weer van hoe uitvoering is gegeven aan onderhavig toezicht- en handhavingsbeleidsplan en het hieraan gekoppelde toezicht- en handhavingsuitvoeringsprogramma en wat de uitkomsten daarvan zijn. De verantwoording van inzet, prestaties en resultaten vindt plaats conform de eisen zoals opgenomen in de Wabo en het hierbij behorende Besluit omgevingsrecht en de landelijke kwaliteitscriteria. Dit houdt in dat verantwoording wordt afgelegd over:

- Het bereiken van de geformuleerde doelstellingen.

- De uitvoering van afspraken die gemaakt zijn met andere betrokken bestuursorganen en de organen die belast zijn met de strafrechtelijke handhaving over de samenwerking en de afstemming van handhavingswerkzaamheden.

- Prestaties handhaving, zoals aantal controles per categorie, de mate waarin de toezicht- en sanctiestrategie is toegepast, de realisatie van geplande bezoekfrequenties, het naleefgedrag en de evaluatie van de handhavingsresultaten uitmondend in verbeteringen ten aanzien van de handhavings(beleids)cyclus.

 

De jaarlijkse evaluatie kan leiden tot bijstelling van doelstellingen, beleid en of prioriteiten.

 

Rapportage over de uitvoering van de toezicht- en handhavingstaken van de Wabo is van belang voor de managementsturing. Door te rapporten wordt inzicht verkregen of de in het uitvoeringsprogramma opgenomen activiteiten op schema liggen en in hoeverre deze bijdragen aan het bereiken van de gestelde doelen.

 

5. Strategie en werkwijze toezicht en handhaving

 

5.1 Nalevingsstrategie

De gemeente Heerlen zet verschillende toezicht- en handhavingsinstrumenten in om een goed naleefgedrag te bereiken. Er zijn vijf methoden te onderscheiden om de naleving te verbeteren:

1. actuele, heldere en handhaafbare vergunningsvoorschriften waardoor het voor de vergunning- en toezichthouder duidelijk is wat er vergund is en tegen welke voorwaarden (Afdeling Publiekszaken) en actueel beleid (afdeling Ruimtelijke en Economische Ontwikkeling).

2. het bevorderen van de naleving door het houden van toezicht (conform toezichtstrategie);

3. het bevorderen van de naleving door burgers en bedrijven actief te informeren en voor te lichten over van toepassing zijnde wet- en regelgeving en beleid;

4. het bevorderen van de naleving door repressief optreden (opleggen van sancties conform de sanctiestrategie);

5. het bevorderen van de naleving door het opschorten van acties (gedogen).

De gemeente Heerlen streeft naar maximale beïnvloeding van het naleefgedrag door in de diverse fasen het meest geëigende instrument in te zetten. Een goede naleving begint in de vergunningsfase met een heldere en eenduidige vergunning en goed te begrijpen voorschriften. Hiermee wordt het naleven ervan gestimuleerd. Het naleefgedrag van de overtreder en de aard en de ernst van de overtreding is vervolgens in de toezichtfase bepalend voor de keuze van het meest effectieve of passende instrument. In de handhavingsfase is de beslissing welk handhavingsinstrument wordt ingezet, gebaseerd op de grootte van het risico dat met de overtreding gemoeid is. De gemeente zal mild optreden waar het kan en streng optreden waar het moet.

 

5.2 Toezichtstrategie

Op basis van de eisen in het Besluit omgevingsrecht en de landelijke kwaliteitscriteria 2.1 dient de gemeente te beschikken over een toezichtstrategie. Hierin moet zijn aangegeven welke vormen van toezicht worden onderscheiden (voor zowel milieu als bouwen) en wat de basiswerkwijze daarbij is (die vervolgens in protocollen nader wordt uitgewerkt). Gemeenten zijn al sinds de professionalisering van de milieuhandhaving in 2005 (Besluit kwaliteitseisen handhaving milieubeheer) verplicht om een toezichtstrategie voor milieu te hebben. De gemeente Heerlen heeft al sinds de professionalisering van de milieuhandhaving (2005) in haar handhavingsbeleid een toezichtstrategie opgenomen. Zie bijlage 4. Deze wordt als werkbaar ervaren en wordt ook in de periode 2016-2018 door het bureau BMH van de gemeente Heerlen gehanteerd.

Volgens de kwaliteitscriteria 2.1 en op grond van de toelichting op de Woningwet is er ook een toezichtstrategie voor het onderdeel bouwen verplicht. Conform de eisen uit de kwaliteitscriteria 2.1 moet toezicht tijdens de bouwfase plaats vinden op basis van een systematiek zoals beschreven in het integraal toezichtprotocol BWT. Deze systematiek gaat uit van objectcategorieën op basis van gebruik/activiteit, een toezichtmatrix die diepgang per thema en frequentie vast legt en een projectgebonden checklist voor de inspectie. Voor bouwen is in het bouwbeleidsplan 2008 van de gemeente Heerlen een toezichtstrategie opgenomen. Deze is in bijlage 5 bijgevoegd. De ambitie is om voor toezicht bouwen in de toekomst het landelijk integraal toezichtsprotocol BWT te hanteren waarbij gebruik gemaakt wordt van digitaal toezicht (met behulp van een tablet).

 

De basiswerkwijze voor de verschillende vormen van toezicht voor bouwen en milieu worden in het VeToH project, waarin het automatiseringsproces van de WABO-taken in 2016 opnieuw wordt ingericht vanuit het principe zaakgericht werken, opgenomen.

 

5.3 Sanctiestrategie

Op basis van de eisen in het Besluit omgevingsrecht en de landelijke kwaliteitscriteria 2.1 dient de gemeente te beschikken over een vastgestelde sanctiestrategie waarin de basisaanpak voor het bestuursrechtelijke en strafrechtelijke optreden bij overtredingen is vastgelegd. Hierbij wordt aangegeven hoe en wanneer de diverse instrumenten worden ingezet, gelet op de zwaarte van de overtreding en de termijn waarbinnen een einde aan de overtreding moet zijn gemaakt. Het toepassen van de landelijke sanctiestrategie is verplicht volgens het bepaalde in de kwaliteitscriteria 2.1 De reden hiervan is dat alle handhavende instanties, zoals overheden, omgevingsdiensten, het Openbaar Ministerie en de politie dan op eenzelfde manier optreden bij geconstateerde overtredingen. Zo ontstaat een gelijk speelveld, wordt het rechtsgevoel gerespecteerd en blijft de leefomgeving veilig, schoon en gezond.

De gemeente Heerlen beschikt al over een vastgestelde sanctiestrategie voor zowel milieu als bouwen. Op 1 februari 2005 heeft het college van de gemeente Heerlen de sanctie- en gedoognota ‘Handhaven, een beginselplicht’ vastgesteld (zie bijlage 4). De nota geldt voor milieutoezicht en handhaving bij bedrijven. De nota omvat een stappenplan hoe de gemeente optreedt bij geconstateerde overtredingen. Bestuursrechtelijk wordt de overtreder in beginsel één keer schriftelijk gewaarschuwd (m.u.v. spoedeisende gevallen, bij klachten en bij handhavingsverzoeken) om binnen een bepaalde termijn de overtreding ongedaan te maken. Blijkt bij een nieuwe controle dat de overtreding voortduurt, dan zullen burgemeester en wethouders in de regel een bestuursrechtelijke maatregel voorbereiden (vooraankondiging). De voorbereiding wordt wederom schriftelijk ter kennis van de overtreder gebracht, waarbij nogmaals wordt geattendeerd op de strijdige situatie en wordt geëist dat deze binnen een bepaalde termijn zal zijn beëindigd. Tevens wordt de overtreder in de gelegenheid gesteld een zienswijze over het gebeuren uit te brengen.

Leidt deze vooraankondiging niet tot beëindiging van de overtreding, dan zullen burgemeester en wethouders gebruik maken van één van de bestuursrechtelijke handhavingsinstrumenten. De toe te passen instrumenten bestaan uit:

- het opleggen van een last onder dwangsom;

- het toepassen van bestuursdwang;

- het intrekken van een begunstigende beschikking;

Het toe te passen instrument moet passen bij de aard en ernst van de overtreding. Verder kan het in sommige precaire en spoedeisende situaties geboden zijn om direct handhavend op te treden. Doorgaans betreft het situaties, waarbij de volksgezondheid of veiligheid ernstig in het geding zijn of onomkeerbare effecten dreigen.

 

Daarnaast is met het handhavingsbeleid voor de bouwregelgeving uit 2008 ook een sanctiestrategie vastgesteld (zie bijlage 5). Bestuursrechtelijk waarschuwen we de overtreder in beginsel één keer om binnen een bepaalde termijn de overtreding ongedaan te maken. Blijkt bij hercontrole dat de overtreding voortduurt, dan zullen burgemeester en wethouders in de regel een bestuursrechtelijke maatregel voorbereiden. Overigens kunnen er redenen bestaan om meer dan één hercontrole uit te voeren of de overtreder meer tijd te gunnen om de overtreding te beëindigen. Anderzijds kan er aanleiding bestaan om direct tot een bestuursrechtelijke maatregel te besluiten. Dit is bijvoorbeeld aan de orde wanneer illegaal wordt gebouwd, de volksgezondheid of veiligheid ernstig in het geding is of onomkeerbare en ongewenste effecten dreigen. Afhankelijk van de situatie kunnen we bestuursrechtelijk optreden: het toepassen van bestuursdwang, of, in plaats daarvan, het opleggen van een last onder dwangsom.

 

In bovenstaande strategie voor milieu en bouwen wordt naast het bestuursrecht ook aangegeven wanneer het strafrecht (politie/BOA) moet worden ingezet (zgn. flankerend optreden). Dit is het geval bij onder andere grove opzet en schuld van de overtreder (gekwalificeerde overtredingen).

 

In 2016-2018 wordt vooralsnog gebruik gemaakt van de eigen sanctiestrategie en niet van de landelijke sanctiestrategie. Dit omdat op dit moment nog onduidelijk is wat de gevolgen zijn van het strafrechtelijk onderdeel in de landelijke sanctiestrategie. De ontwikkelingen op dit gebied worden eerst afgewacht.

 

 

5.4 Privaatrechtelijke handhaving

Met privaatrechtelijke handhaving wordt bedoeld dat de gemeente Heerlen de aan haar in het privaatrecht toegekende bevoegdheden gebruikt om de naleving van rechtsregels te bevorderen. Deze taak valt onder de verantwoordelijkheid van de afdeling REO. Als de gemeente Heerlen wil handhaven, staat het haar niet vrij om naar believen gebruik te maken van het publiekrecht dan wel van het privaatrecht. Er mag geen gebruik worden gemaakt van het privaatrecht wanneer hetzelfde resultaat kan worden bereikt via de bestuursrechtelijke (handhavings)weg .

 

5.5 Gedogen

Gedogen houdt in dat niet wordt opgetreden tegen een situatie, die strijdig is met de geldende regels. De gemeente Heerlen wil hier zo min mogelijk gebruik van maken en vindt dat gedogen zich slechts in uitzonderlijke situaties kan voordoen . In principe komen alleen de volgende situaties voor het afzien van bestuursrechtelijk handhavend optreden in aanmerking.

 

1. Overmachtsituaties.

Het gaat hierbij om onvoorziene situaties (bijvoorbeeld calamiteiten), die niet voor legalisatie in aanmerking komen, maar waarbij de overtreder geen enkel verwijt kan worden gemaakt. De belangenafweging kan in die situaties ertoe nopen dat de overtreding tijdelijk wordt gedoogd.

2. Situaties waarin handhavend optreden onevenredig is.

Kenmerk van deze situaties is dat geen sprake is van overmacht of van zicht op legalisatie van de overtreding op afzienbare termijn, maar wel van één of meer zodanig bijzondere omstandigheden, dat de belangenafweging aanleiding geeft om af te zien van bestuursrechtelijk handhavend optreden. Het gaat om situaties, waarin handhavend optreden (na afweging van de betrokken belangen) onevenredig moet worden geacht en wegens die grond achterwege dient te blijven.

3. Situaties waarin sprake is van concreet zicht op legalisatie.

Concreet zicht op legalisatie van de overtreding is de voornaamste bijzondere omstandigheid die leidt tot het afzien van handhavend optreden. Is daarvan sprake, dan is het belang om handhavend op te treden relatief gering en wordt het toepassen van een bestuursrechtelijke maatregel veelal onrechtmatig geacht. Reden waarom in deze situaties in de regel geen daadwerkelijk gebruik kan worden gemaakt van de handhavingsbevoegdheid.

 

Wij willen alleen actief gedogen, op basis van een besluit. Een gedoogbeschikking wordt in principe verleend voor een zo kort mogelijke, concrete termijn. Slechts in uitzonderingsgevallen kan deze worden verleend voor bepaalde duur (bij geringe inbreuk) of is een persoonsgebonden gedoogbeschikking mogelijk.

 

6. Organisatie toezicht en handhaving

 

6.1 Het bureau BMH

 

Binnen de afdeling Integrale Veiligheid van de gemeente Heerlen is het bureau Bouwen en Milieu Handhaving (BMH) belast met het uitvoeren van de toezicht- en handhavingstaken van het omgevingsrecht (milieu, bouwen, ro en brandveiligheid). Binnen de taken van bureau Bouw- en Milieuhandhaving onderscheiden we primaire taken en secundaire taken.

Primaire taken zijn de taken die de directe uitvoering betreffen: toezicht bij nieuwbouw en bedrijven, handhaving bestaande bouw en bedrijven, passieve handhaving (afhandelen van klachten over gebouwen en bedrijven) en actieve handhaving (projectmatig oppakken bestaande bouw en bedrijven). Het betreft zowel de technische als juridische aspecten van deze taken, inclusief juridische procedures.

Binnen de secundaire taken vallen de taken die nodig zijn om de primaire taken uit te kunnen voeren: sturing en facilitering, opstellen beleid en uitvoeringsprogramma’s (wettelijke verplichting), interpreteren en implementeren van nieuwe ontwikkelingen (nieuwe wetgeving bijvoorbeeld), monitoring effect inzet primaire taken, evaluatie en jaarverslag (wettelijke verplichting), accountschap RUD, afstemming met andere afdelingen en afstemming met handhavingspartners.

 

 

De huidige formatie binnen het bureau BMH bestaat uit 22,56 FTE structureel en 2 FTE additioneel. In totaal 24,56 FTE. De capaciteit is als volgt verdeeld :

 

 

 

6.2 Scheiding tussen vergunningverlening en handhaving

Op grond van de Wabo en de landelijke kwaliteitscriteria moeten binnen de gemeentelijke organisatie regelingen getroffen zijn voor een zo optimaal mogelijke scheiding tussen vergunningverlening en toezicht en handhaving. De functiescheiding tussen vergunningverlening en toezicht en handhaving draagt bij aan de objectiviteit van de handhaving. Op deze manier hoeft niet eenzelfde persoon, die een rol bij het verlenen van een bepaalde vergunning heeft gespeeld, nogmaals een oordeel te geven over de eventuele niet naleving van (een deel van) die vergunning. Daarnaast zijn vergunningverlening en handhaving aparte gebieden, die elk specifieke eisen stellen aan de kwaliteiten van de personen die zich hiermee bezig houden.

De gemeente Heerlen heeft haar eigen organisatie zo ingericht dat alle Wabo vergunningverlening en handhaving gescheiden zijn op organisatorisch en persoonsniveau. Daarnaast dient volgens de kwaliteitscriteria voor de juristen minimaal een scheiding op objectniveau te zijn. De gemeente Heerlen voldoet aan deze eis. Binnen het bureau BMH zijn 4 juristen werkzaam.

 

6.3 Roulatiesysteem

Conform de eisen uit het Bor en de landelijke kwaliteitscriteria dient de gemeente Heerlen te beschikken over een roulatiesysteem bij objecten, partijen en inrichtingen waar frequent en intensief controles worden uitgevoerd. Dit om te voorkomen dat een toezichthouder niet voortdurend wordt belast met het uitoefenen van toezicht met betrekking tot dezelfde inrichting. De gemeente Heerlen heeft nog geen roulatiesysteem. Wel is er in de tussentijd gerouleerd vanwege wisselingen binnen het bureau BMH. Het (verkennen van de mogelijkheden voor het) opstellen van een roulatiesysteem binnen het team BMH wordt als actiepunt opgenomen in het uitvoeringsprogramma toezicht en handhaving voor 2016. Voorwaarde om een roulatiesysteem op te kunnen zetten is dat toezichthouders uniform werken conform vastgestelde werkprocessen en ze over een zelfde deskundigheidsniveau beschikken. De wet VTH en de kwaliteitscriteria 2.1 vereisen dat medewerkers over een bepaald opleidingsniveau moeten beschikken en dat er op een uniforme wijze gewerkt wordt conform gestandaardiseerde werkprocessen. Hiertoe is het project VeToH gestart en het Libereaux traject .

 

6.4 Bereikbaarheid- en beschikbaarheidsregeling

In sommige gevallen is het uitermate belangrijk dat snel wordt gehandeld en opgetreden. Wanneer iemand constateert dat een situatie vraagt om directe actie, moet deze persoon ook bij de gemeente terecht kunnen om dit te melden. Omdat met het melden de nood nog niet is weggenomen, zal verder iemand van de gemeente beschikbaar moeten zijn om de benodigde acties te kunnen ondernemen. Het bureau BMH beschikt niet over een 24 uurs beschikbaar- en bereikbaarheidsregeling. Meldingen met betrekking tot bouwen en milieu kunnen overdag bij de gemeente binnenkomen bij het callcenter. Zij sturen de melding door naar het bureau BMH die deze afhandelt. Daarnaast kunnen meldingen ook direct bij het bureau BMH binnen komen. Het bureau BMH is tijdens kantooruren altijd bereikbaar. Bij sommige evenementen (waar o.a. avond- en nachtmetingen plaatsvinden) is er wel sprake van beschikbaarheid en bereikbaarheid in de avond- en nachturen. Ook is er een meldkamer van de gemeente die ook buiten kantooruren te bereiken is onder het nummer 5900. Hier is echter geen sprake van een beschikbaarheid en bereikbaar voor meldingen met betrekkingen tot milieu en bouwen. Voor calamiteiten is er een 24-uurs bereikbaarheid- en beschikbaarheid geregeld via de Veiligheidsregio.

 

6.5 Mandaat bij toezicht en handhaving Wabo

De bevoegdheid tot het handhavend optreden tegen overtredingen komt toe aan het college. Deze bevoegdheid kan gemandateerd worden aan de ambtelijke organisatie. De gemeente Heerlen beschikt over een mandaatregeling (huidige versie d.d. 21 april 2015). Mandaat is primair gelegd op het niveau van de algemeen directeur. Mandaten met betrekking tot de bevoegdheden tot het handhavend optreden zijn door gemandateerd tot het niveau van bureauhoofd BMH.

 

6.6 Interne afstemming

Bureau overleg BMH: tweewekelijks vindt er een afstemmingsoverleg plaats binnen het bureau BMH waarin lopende projecten/zaken en nieuwe ontwikkelingen met elkaar besproken worden.

Milieuoverleg: tweewekelijks vindt er met de technische en juridische medewerkers werkoverleg plaats.

Bouwoverleg: tweewekelijks vindt er met de technische en juridische medewerkers werkoverleg plaats.

Casusoverleg: tweewekelijks vindt er een casusoverleg plaats over handhaving bouwen en ro.

Evenementenoverleg: Tweewekelijks vindt er een evenementenoverleg plaats met de afdeling PZ.

Overleg met PZ en REO: met de afdeling REO en PZ vinden themagericht overleg plaats en overleg op basis van casuїstiek.

Overleg met burgemeester: Vierwekelijks vindt er overleg plaats met de burgemeester over o.a. horeca en evenementen en coӧrdinatie.

Overleg met bestuursteam: Zeswekelijks vindt er overleg plaats met het bestuursteam bestaande uit de burgemeester, wethouder Jordy Clemens en wethouder Barry Braeken.

Portefeuillehoudersoverleg milieu: Tweewekelijks vindt er een portefeuillehoudersoverleg milieu plaats.

Portefeuillehoudersoverleg bouwen en ro: er vindt geen structureel portefeuillehoudersoverleg bouwen en ro plaats maar ad hoc op basis van casus en aansluiting bij een PHO in het kader van integrale afhandeling.

 

6.7 Samenwerking met andere partners

Als we met handhavingspartners een gezamenlijk doel nastreven is het nodig om efficiënt samen te kunnen werken en synergie te zoeken. Dan kunnen we rendement halen uit onze gezamenlijke inzet. Hiervoor moeten we duidelijke afspraken maken zodat we onze beperkte capaciteit zo goed mogelijk inzetten en elkaar als handhavingspartner kunnen aanvullen. Hieronder is een aantal handhavingspartners uitgelicht.

 

Samenwerking met de brandweer

De brandweer is een externe handhavingspartner. De brandweer voert samen met de gemeente controles uit in het kader van toezicht op nieuwbouw en bij projecten (o.a. veiligheidscontroles bij bestaande gebouwen waar grote groepen mensen bijeen komen die gebrek hebben aan zelfredzaamheid). Aangezien ook de brandweer kampt met een capaciteitsprobleem en moet prioriteren, is het nodig intern goed af te stemmen. We stemmen jaarlijks met de brandweer ons uitvoeringsprogramma af met de hierin opgenomen prioritering. De brandweer heeft ingestemd met de prioritering en werkwijze van de gemeente Heerlen tot en met 2018. Afgesproken is dat wat we oppakken maken we af.

De brandweer begroot niet meer specifiek de uren per WABO-taak, maar geeft aan daar waar inzet nodig is, dat ook te leveren. De brandweer is 1 keer per week in het gemeentehuis aanwezig voor afstemming over toezicht op vergunningen plus 1 keer om gezamenlijk toezicht uit te oefenen. Daarnaast vindt er 2 keer per jaar met de burgemeester, de brandweer en de veiligheidscoӧrdinator IV overleg plaats over de rapportage en de capaciteitsinzet van de brandweer bij (bepaalde) projecten.

 

Samenwerking met de politie

Een andere externe handhavingspartner is de politie. Zij draagt zorg voor het strafrechtelijk traject dat samen met het bestuursrechtelijk traject nodig is om slecht naleefgedrag adequaat aan te kunnen pakken. Dit gebeurt in het kader van de vastgestelde sanctie- en gedoogstrategie voor milieu en bouwen. Met de politie vindt ad hoc casusoverleg plaats op het moment dat er zaken spelen. Er is geen structureel afstemmingsoverleg.

 

Samenwerking flexteam

Binnen de afdeling IV voeren bureau BMH en het flexteam gezamenlijk controles uit als er panden zijn waar zowel (druggerelateerde) overlast als zaken op het gebied van milieu, brandveiligheid of constructieve veiligheid spelen. Als het nodig is neemt bureau BMH dan ook de brandweer mee. Om zo efficiënt mogelijk te werken, hebben we werkafspraken gemaakt. Het flexteam pakt ook juridische aanschrijvingen op (bestuursrechtelijke handhaving) naar aanleiding van controles van de Drank- en horecawet (DHW) door de boa’s van het team BMH. De boa’s bij het bureau BMH controleren onder andere op de Drank- en horecawet (DHW). Zie hieronder.

 

Samenwerking Drank- en horecawet

De Drank- en Horecawet maakt geen onderdeel uit van de Wabo. Het bureau BMH voert wel de controles in het kader van deze wet uit en werkt daarbij zoveel mogelijk samen met milieu- en bouwinspecteurs en andere handhavingspartners. In 2014 is het Preventie- en Handhavingsplan Jeugd, Alcohol & Omgeving door de gemeenteraad van Heerlen vastgesteld voor de periode 2015 tot 2019. Voor de uitvoering wordt jaarlijks een uitvoeringsprogramma opgesteld, waarin de prioriteiten zijn gesteld met betrekking tot de controles en handhaving van de Drank- en Horecawet. Hierover vindt afstemming plaats binnen Parkstad en Zuid-Limburg omdat het uitgevoerde nalevingsonderzoek op de schaal van Zuid-Limburg is uitgevoerd.

 

Samenwerking met de Regionale Uitvoeringsdienst (RUD)

De afgelopen jaren zijn op aanwijzing van het rijk en onder regie van de provincie regionale uitvoeringsdiensten (RUD) tot stand gekomen. Dit heeft in Limburg geresulteerd in een RUD Zuid-Limburg en een (netwerk)RUD Noord- en Midden-Limburg. Doel van de RUD’s is om de kwaliteit van vergunningverlening, toezicht en handhaving van complexe en bovenlokale milieugerelateerde uitvoeringstaken te verbeteren. Per 1 juli 2013 zijn de basistaken inclusief specialistische milieutaken overgedragen aan de RUD. Voor Heerlen betekent dat dat er van de in totaal 1633 Heerlense bedrijven 133 bedrijven over zijn gegaan naar de RUD. Vanuit bureau Bouw- en Milieuhandhaving gaat 1,3 fte over naar de RUD om deze 133 bedrijven periodiek te controleren. Door het ontbreken van een sociaalplan zijn nog geen medewerkers van de gemeente definitief overgegaan naar de RUD. Als tussenoplossing is gekozen voor detachering van medewerkers. Juridische handhaving (sanctionering) betreffende deze bedrijven blijft bureau BMH uitvoeren. Daarnaast gaat 0,2 fte over naar de RUD voor de gemeente-overstijgende taak ketentoezicht asbest. In totaal gaat vanuit bureau BMH 1,5 fte naar de RUD. De RUD zorgt voor de gemeente Heerlen voor het technisch advies bij handhavingsprocedures van de 133 bedrijven uit het Basistakenpakket die zijn overgedragen aan de RUD. Accountmanagement voor alle taken die aan de RUD zijn gemandateerd, is belegd bij bureau BMH van de afdeling IV. Periodiek stemmen we af over de uit te voeren taken middels accountgesprekken waarbij ook de afdeling PZ en REO bij betrokken worden. Om goed te kunnen afstemmen met de RUD is ICT-ondersteuning is een voorwaarde. Op dit moment loopt dit nog onvoldoende bij zowel de RUD als de gemeente Heerlen. De verschillende ICT systemen zijn nog niet op elkaar aangesloten. Totdat de systemen aan elkaar gekoppeld zijn, gebeurt de overdracht van stukken via een ‘work around’ oplossing. De Provincie Limburg bereidt samen met de RUD Limburg-Noord, de deelnemende gemeenten in de RUDLN en de RUD Zuid-Limburg (waaronder Heerlen) de aanbesteding van een gemeenschappelijk te gebruiken applicatie voor Vergunningverlening, Toezicht en Handhaving (VTH) voor. Gezien het belang van het verbeteren van de informatie-uitwisseling, de harmonisatie van processen en de mogelijkheid om kosten te besparen, is in het dagelijks bestuur van de RUD Zuid-Limburg afgesproken om zo veel mogelijk Zuid-Limburgse gemeenten bij dit initiatief te betrekken.

De RUD Zuid-Limburg stelt jaarlijks een werkplan op in overleg met en onder goedkeuring van de gemeente.

 

6.8 Regelingen voor uitbesteden van toezicht en handhaving

Conform de landelijke kwaliteitscriteria moet de gemeente, als zij gebruik (wenst te maken) maakt van externe ondersteuning hiervoor een regeling vaststellen. Degene die ingehuurd wordt moet namelijk voldoen aan de eisen met betrekking tot de kritieke massa (opleiding, ervaring etc.) uit de landelijke kwaliteitscriteria. De gemeente Heerlen gaat een dergelijke regeling pas invoeren op het moment dat zij haar ambitieniveau voor de niet-basistaken heeft vastgesteld. Voor de niet-basistaken mag op basis van de wet VTH gemotiveerd worden afgeweken van de eisen uit de kwaliteitscriteria. Het kwaliteitsniveau voor de niet-basistaken wordt naar verwachting in 2016 in een beleidsplan vastgesteld. Zie hieronder.

 

6.9 Kwaliteitsborging

 

6.9.1 Verordening voor basistaken en beleid voor niet-basistaken

Op 14 april 2016 is de wet vergunningverlening, toezicht en handhaving tot wijziging van de Wabo (Wet VTH) in werking getreden. Op grond van de Wet VTH zijn de landelijke kwaliteitscriteria voor vergunningverlening en toezicht en handhaving niet vastgelegd bij wet, maar moeten gemeenten en provincies zelf in een verordening regels stellen over de kwaliteit van de uitvoering en handhaving van de basistaken (milieutaken uitgevoerd door de RUD). Hierbij geldt dat de verordening voor de basistaken gelijkluidend moet zijn voor gemeenten en provincie binnen het samenwerkingsgebied van de RUD. De VNG en het IPO hebben hiervoor de modelverordening “Kwaliteit vergunningverlening, toezicht en handhaving Omgevingsrecht” ontwikkeld. Deze verordening verwijst naar de “Kwaliteitscriteria 2.1 voor vergunningverlening, toezicht en handhaving krachtens de Wabo” (7 sept 2012). Voor de thuistaken en de plustaken geldt voor de gemeente een zorgplicht. Dit mag in dezelfde verordening geregeld worden, maar hoeft niet. Als dit niet in de verordening is vastgelegd, geldt wel de verplichting om in een beleidsnota vast te leggen in hoeverre de eigen (gemeentelijke) organisatie werkt conform de kwaliteitscriteria 2.1 en waarom men eventueel afwijkt (comply or explain).

Binnen het samenwerkingsgebied van de RUD Zuid Limburg is ambtelijk geadviseerd om voor de uitvoering van de basistaken (RUD-taken) de modelverordening vast te stellen en voor de overige taken per gemeente in een beleidsnota vast te leggen hoe te voldoen aan de kwaliteitscriteria. Bestuurlijke vaststelling van de kwaliteitsverordening en van de beleidsnota zal medio 2016 gebeuren als gezamenlijke actie van de betrokken afdelingen (IV, PZ en REO).

 

6.9.2 Protocollen voor toezicht en handhaving

Conform de eisen uit het Besluit omgevingsrecht en de landelijke kwaliteitscriteria moet de gemeente Heerlen als handhavend bevoegd gezag handelen op grond van protocollen voor de voorbereiding en uitvoering van haar Wabo taken. Dit om de kwaliteit van de handhaving te borgen. De volgende processen voor toezicht en handhaving van de Wabo moeten worden vastgelegd.

- Voorbereiden van controles;

- Uitvoeren van controles;

- Versturen verslag en brief;

- Toepassen van sancties.

In het kader van het VeToH traject dat in 2016 wordt afgerond zijn ¾ van deze processen reeds beschreven. In 2017 zullen alle vereiste protocollen opgesteld zijn. De protocollen worden jaarlijks geëvalueerd waarbij bekeken wordt of de beschrijvingen geactualiseerd en/of aangevuld moeten worden op basis van gewijzigde regelgeving of aanpassingen binnen het team en/of de rest van de organisatie. De jaarlijkse evaluatie en de hieruit voorvloeiende werkzaamheden worden opgenomen in het jaarlijks op te stellen uitvoeringsprogramma toezicht en handhaving.

 

6.10 Borging capaciteit en middelen

De taken die voortvloeien uit het vastgestelde minimale uitvoeringsniveau en de bestuurlijk vastgestelde prioriteiten zoals opgenomen in onderhavig toezicht- en handhavingsbeleidsplan worden uitgevoerd met de reguliere bezetting, met uitzondering van de taken voor de projecten Hertructurering Hoensbroek en Vrieheide de Stack (hiervoor is een apart projectbudget beschikbaar).

 

7. Nieuwe landelijke ontwikkelingen

 

7.1 Omgevingswet

Op 1 juli 2015 heeft de Tweede Kamer het wetsvoorstel Omgevingswet aangenomen. Met de Omgevingswet wil het kabinet de regels voor ruimtelijke projecten vereenvoudigen en de bestuurlijke inbreng vergroten. De Omgevingswet vervangt een groot aantal wetten (o.a. Wabo en Wro). In 2016 is de consultatieronde van het Ministerie van Infrastructuur en milieu over de bijbehorende 4 AMvB’s. Deze 4 AMvB’s vervangen de 117 AMvB’s van het huidige omgevingsrecht. Uiteindelijk zal, naar verwachting in 2018, de nieuwe regelgeving in werking treden. De Omgevingswet zal een grote impact hebben op de uitvoeringspraktijk en een goed georganiseerde implementatie is nodig om de verbeterdoelen van de wet te realiseren. De gevolgen ervan zijn gemeentebreed en betreffen zeker de afdelingen Ruimtelijke en Economische Ontwikkleing (REO), Publiekszaken (PZ), Integrale Veiligheid (IV), Projectmanagement, Beheer & Onderhoud, Juridische zaken Rechtsbescherming Aanbestedingen en Inkoop (Jurap) en Informatie Management (IM). Werkwijze en cultuur zullen door deze wet veranderen en mogelijk ook de structuur. Bureau BMH neemt deel aan deze implementatie. De implementatie is ondergebracht bij een werkgroep/adviesgroep. De VNG ondersteunt de gemeenten bij de implementatie. Daarbij is 2016 het jaar van de Verdieping en Verbreding, 2017 het jaar van de Voorbereiding en Verandering en 2018 het jaar van Realisatie en Verankering. Onmisbaar voor een goede implementatie van deze wet is een goed functionerende ICT-omgeving. Invoering is voorzien vanaf 2018. Intern is een werkgroep bezig met de voorbereiding van de invoering. Belangrijke randvoorwaarde is een goed functionerende ICT-omgeving.

 

7.2. Wet kwaliteitsborging voor het bouwen (privatisering Bouw- en woningtoezicht)

 

Momenteel wordt er een nieuwe wet voorbereid voor de Kwaliteitsborging voor het bouwen (verder afgekort: WKB). Dit is een nieuw stelsel van kwaliteitsborging voor het bouwen van nieuwe gebouwen en vergunningplichtige werken. Mocht het wetsvoorstel ongewijzigd worden aangenomen en in werking treden dan vervalt de preventieve toets van Bouw- & Woningtoezicht (BWT) als het gaat om de bouwtechnische voorschriften. Daarbij houdt BWT tijdens het bouwen geen toezicht meer. Deze taken en verantwoordelijkheden draagt de overheid over aan de private markt. Invoering zal stapsgewijs gaan waarbij als 1e stap de toetsing van eenvoudige bouwwerken aan de marktpartijen worden overgedragen. Op dit moment is echter nog niet duidelijk of het wetsvoorstel in haar huidige omvang ook wet wordt en in werking treedt en wanneer. Marktpartijen geven aan nog lang niet klaar te zijn voor de wet en landelijk is er nog veel discussie over. Mocht het wetsvoorstel wet worden (lukt zeker niet voor 2017) dan zullen de gevolgen voor het bureau beperkt zijn. Want vanaf 2013 is het toezicht op nieuwbouw en verbouwingen van geringe omvang al geprioriteerd. Dit om meer capaciteit vrij te maken voor handhaving bestaande bouw. Uiteindelijk zullen de afdelingen PZ en IV gezamenlijk de betekenis van het nieuwe wetsvoorstel voor de gemeente Heerlen moeten interpreteren en implementeren door middel van een impact analyse.

 

 

 

 

Bijlage 1: Evaluatie risicoanalyse milieu eind 2007

Prioriteit uit risicoanalyse

Toelichting

Ervaring bij uitvoering in periode 2005 – 2007

Besluit Voorzieningen en installaties milieubeheer

Gaskasten, propaantanks en schakelkasten. Dit zijn de 120 ‘plofbedrijven’ die we projectmatig controleren.

Deze bedrijven blijven belangrijk. De bedrijven nemen we mee in het project Externe Veiligheid. Controle richt zich vooral op aanwezigheid keuringen etc.

Besluit Horeca-, sport- en recreatie-inrichtingen milieubeheer

Vanwege klachten (met name geluid), naleefgedrag en maatschappelijke prioriteit hebben deze bedrijven prioriteit.

De controles voor de horeca voeren we integraal uit. Behalve milieu komen brandveiligheid en OOV aan bod. Door extra aandacht is het naleefgedrag verbeterd.

Besluit tankstations milieubeheer

Vanwege hoge veiligheidsrisico’s.

Controlefrequentie is gehandhaafd, vanwege risico blijft prioriteit nodig. Reguliere frequentie is voldoende.

Besluit LPG-tankstations milieubeheer

Vanwege hoge veiligheidsrisico’s.

Controlefrequentie is gehandhaafd, vanwege risico blijft prioriteit nodig. Reguliere frequentie is voldoende.

Besluit Opslag- en transportbedrijven milieubeheer (NB: alleen categorie 3 bedrijven)

Matig naleefgedrag en onduidelijkheid over risico’s ivm onbekendheid opgeslagen stoffen.

Controlefrequentie handhaven.

Gezondheidszorg

Dit betreft alleen het Atrium - ziekenhuis.

Dit bedrijf krijgt veel aandacht ivm de lopende vergunningprocedure. Geen extra prioriteit nodig. Frequentie blijft eenmaal per jaar (categorie 4).

Vervaardiging rubber- en kunststofproducten

Alleen de categorie 3 en 4 bedrijven. Voor categorie 1 en 2 geen prioriteit nodig gezien beperkte omvang.

Controlefrequentie is gehandhaafd, vanwege risico blijft prioriteit nodig. Reguliere frequentie is voldoende.

Vervaardiging metaalproducten

Alleen de categorie 3 en 4 bedrijven. Voor categorie 1 en 2 geen prioriteit nodig gezien beperkte omvang.

Controlefrequentie is gehandhaafd, vanwege risico blijft prioriteit nodig. Reguliere frequentie is voldoende.

Gebouwen voor verrichten van (para)medische controles

Alleen de categorie 3 en 4 bedrijven. Voor categorie 1 en 2 geen prioriteit nodig gezien beperkte omvang.

Controlefrequentie handhaven.

Scholen en opleidingscentra

Naleving was slecht (met name indienen meldingen).

Weinig risico’s, prioriteit is niet meer nodig.

Auto- en motorreparatiebedrijven

Alleen de categorie 3 en 4 bedrijven. Voor categorie 1 en 2 geen prioriteit nodig gezien beperkte omvang.

Categorie 3 en 4 bedrijven houden prioriteit. Reguliere frequentie is voldoende.

Benzinetankstations

Vanwege hoge veiligheidsrisico’s

Deze bedrijven gaan mee in het project Externe Veiligheid. Prioriteit handhaven vanwege risico.

Autospuiterijen

Alleen de categorie 3 en 4 bedrijven. Voor categorie 1 en 2 geen prioriteit nodig gezien beperkte omvang.

Categorie 3 en 4 bedrijven houden prioriteit vanwege risico ivm veiligheid en klachten. Reguliere frequentie is voldoende.

Opslag en gebruik gevaarlijke (afval)stoffen

Vanwege hoge veiligheidsrisico’s.

Voor bedrijven met grote opslagen geldt dat ze mee worden genomen in het project Externe Veiligheid. Voor overige bedrijven is geen extra prioriteit nodig en volstaan reguliere frequenties.

Geluid en horeca

Vanwege klachten.

Door extra bezoeken en sanctiestrategie beter naleefgedrag. Vanwege maatschappelijk belang blijft horeca prioriteit houden. Voor controles komt er een integraal programma.

Onderhoud installaties

Vanwege veiligheidsrisico’s. Extra aandacht voor administratieve controles of voorlichting.

Uit ervaring blijkt dat inzet van andere instrumenten dan controles hier meer effect heeft. Dit krijgt geen handhavingsprioriteit maar op andere wijze aandacht.

Instructie deskundigheid personeel.

Vanwege veiligheidsrisico’s. Extra aandacht voor administratieve controles of voorlichting.

Uit ervaring blijkt dat inzet van andere instrumenten dan controles hier meer effect heeft. Dit krijgt geen handhavingsprioriteit maar op andere wijze aandacht.

Winning grondstoffen (o.a. zand en klei)

Vanwege slecht naleefgedrag.

Naar reguliere frequentie conform categorie indeling.

Vervaardiging voedingsmiddelen

Vanwege slecht naleefgedrag.

Naar reguliere frequentie conform categorie indeling.

Autotest en keuringstations

Vanwege slecht naleefgedrag.

Naar reguliere frequentie conform categorie indeling.

Hout- en kunststofbewerkende bedrijven

Vanwege slecht naleefgedrag.

Naar reguliere frequentie conform categorie indeling.

Supermarkten

Vanwege slecht naleefgedrag.

Naar reguliere frequentie conform categorie indeling.

Gemeentelijke inrichtingen

Vanwege slecht naleefgedrag.

Gemeente heeft voorbeeldfunctie. Inhaalslag in 2008 en 2009 daarna voor gemeentelijke inhaalslag (sporthallen etc.). Vaste frequentie éénmaal per vijf jaar.

 

Prioriteit uit risicoanalyse

Toelichting

Ervaring bij uitvoering in periode 2005 – 2007

Vuurwerk

Dit betreft controle vuurwerkopslagen bij inrichtingen.

Controles 3 maal per jaar per inrichting. Vanwege risico blijft aandacht nodig.

Naleven verbod ontheffing verbod op vervoer gevaarlijke stoffen (routering)

Bevoegdheid om te controleren bij politie. Wel regelmatig contact met het Regionaal Milieu Team hierover.

Controle is bevoegdheid politie, niet van gemeente. We houden wel vinger aan de pols.

Bouwstoffenbesluit

Geen directe aandacht / prioriteit

 

Controle asbestbesluit

Hiervoor is een asbestdeskundige opgeleid.

Deze taak komt in het handhavingsprogramma bouwen, niet in het milieuprogramma.

Controle sloopvergunning en illegale sloop

 

Deze taak komt in het handhavingsprogramma bouwen, niet in het milieuprogramma.

Evenementen (geluid)

Betreft controle grote evenementen (geluid).

Jaarlijks hebben we circa 12 grote evenementen. Bij 10 van deze evenementen heeft controle op geluid prioriteit. Dit blijft als prioriteit gehandhaafd.

Bijlage 2: Risicoanalyse bouwen

 

Bijlage 3: Afhandeling van klachten en handhavingsverzoeken

 

Werkwijze

In eerste instantie wordt bekeken of een klacht of verzoek om handhaving thuishoort bij bureau Bouw- en Milieuhandhaving. Dan wordt de klacht of het handhavingsverzoek geregistreerd in ons backoffice-systeem. Klachten en handhavingsverzoeken die schriftelijk binnenkomen worden tevens geregistreerd in het postregistratiesysteem Decos.

 

Er is een verschil in de afhandeling en procedure van een klacht of een handhavingsverzoek.

 

Indien wordt vermoed dat voorschriften niet worden nageleefd, kan een belanghebbende een (schriftelijk) verzoek doen tot handhaving. Door een dergelijk verzoek worden wij gevraagd om een besluit te nemen tot het treffen van bestuursrechtelijke maatregelen. De beslissing op het handhavingsverzoek moet binnen een wettelijke termijn gebeuren en kan bestaan uit het besluit om handhavend op te treden, daarvan af te zien of te gedogen (in bijzondere omstandigheden). Tegen dit besluit is bezwaar en beroep mogelijk.

 

Voor de afhandeling van een klacht (schriftelijk of mondeling) geldt bovengenoemde wettelijke procedure niet.

 

Technisch medewerkers voeren (indien nodig) bij klachten en handhavingsverzoeken eerst een inspectie uit.

 

Klachten over bouw- of ruimtelijke ordening worden geprioriteerd opgepakt, dat wil zeggen dat klachten over constructieve veiligheid of brandveiligheid direct worden opgepakt. Ook niet geprioriteerde klachten worden in behandeling genomen . Klachten en meldingen die niet onder de prioritering vallen worden gefilterd op ruimtelijke en sociaal-maatschappelijke impact en met een duidelijke bestuurlijke keuze. Deze klachten worden afgehandeld.

 

Milieugerelateerde klachten (klachten over bedrijven) worden altijd opgepakt.

 

De technisch medewerker bekijkt of de klacht of het handhavingsverzoek gegrond is. Dat betekent dat duidelijk moet worden of er sprake is van een overtreding van de wet- en regelgeving. In een aantal gevallen is naast de technisch medewerker ook nog een advies nodig van de constructeur, brandweer of een geluidmeting/advies nodig van de geluidmedewerker om te bepalen of er sprake is van een overtreding. Is er geen overtreding dan wordt zowel de klager als de eigenaar van een pand of bedrijf bericht over de inspectie. Is er wel een (geprioriteerde) overtreding dan wordt de klager bericht over het handhavingstraject.

Als er sprake is van een handhavingsverzoek dan dient naar aanleiding van het onderzoek van de technisch medewerker en het eventueel ingewonnen advies een schriftelijk besluit te worden genomen (uitvoering door juristen bureau BMH). Tegen dit besluit is bezwaar en beroep mogelijk. De afhandeling van de bezwaar- en beroepschriften gebeurt door de afd. Jurap.

 

Burenruzies

Bij klachten of handhavingsverzoeken is het van belang oog te hebben voor mogelijke burenruzies. Als het ontstaan van een klacht of het handhavingsverzoek bekend is kan hier namelijk gericht het handhavingsinstrumentarium op worden ingezet en worden (indien mogelijk) onnodige handhavingsprocedures voorkomen. Klachten en handhavingsverzoeken die binnenkomen worden uitgefilterd of er (mogelijk) sprake is van een burenruzie waarbij ook onderzocht wordt hoe de klacht is ontstaan. Hierbij vindt eventueel intern afstemming plaats en ook met andere handhavingspartners zoals de politie. Aan de hand van de uitkomsten wordt bepaald welk(e) handhavingsinstrument(en) (communicatie, dwangsom etc.) het beste ingezet kunnen worden.

 

Blijvende klachten

Mocht over de afgesloten zaak opnieuw een klacht binnenkomen, dan is het zaak eerst te bekijken of er op grond van nieuwe informatie of op grond van nieuwe aspecten in de klacht opnieuw een onderzoek of handhavingstraject moet worden doorlopen. Dat is een wettelijke verplichting.

Is er geen nieuwe informatie en zijn er geen nieuwe aspecten in de klacht, dan kan de klacht snel worden afgedaan met een verwijzing naar de laatste brief in de zaak.

Ook al gaat het om burenruzies, we zullen elke klacht toch serieus moeten behandelen. Wel aandacht besteden aan het feit dat er sprake is van een burenruzie en in uitzonderlijke gevallen daarop acteren door bijvoorbeeld in overleg met het bestuur een sterker communicatietraject / mediation te adviseren.

Zodra het mogelijk is, sluiten we klachten af.

 

 

Bijlage 4:Toezicht- en sanctiestrategie milieu

 

Toezichtstrategie

 

Onder toezicht wordt verstaan het controleren of en in hoeverre wettelijke bepalingen worden nageleefd. Doel hiervan is de (vrijwillige) naleving van wet- en regelgeving.

Toezicht vindt plaats op basis van programma's, in het kader van projecten en naar aanleiding van meldingen, klachten en calamiteiten.

Om effectief en doelmatig te werk te gaan is het nodig om verschillende vormen van toezicht te hanteren. Deze vormen van toezicht moeten zowel aangekondigd als onaangekondigd plaatsvinden. Door het verrassingselement wordt een vollediger beeld verkregen. Toezicht moet gedifferentieerd en gecombineerd worden uitgevoerd. Bijvoorbeeld op grond van kenmerken van de vergunninghouder en de handhavingshistorie. De gemeente Heerlen hanteert de volgende vormen van (milieu)toezicht:

 

Programmatisch toezicht:

1. integrale controle

2. controle in het kader van een projectmatige aanpak

3. administratieve controle

4. aspectcontrole

 

Ad hoc toezicht:

5. controle naar aanleiding van een ongeval/incident

6. verzoek tot handhaving

7. behandeling melding van ongewone voorvallen

8. behandeling klacht

 

Deze vormen van toezicht zijn uitgewerkt in de toezichtstrategie. Hieronder staan samengevat een aantal basisuitgangspunten.

 

Cluster 1: Vergunning- en meldingsgericht werken

Zoals de benaming al aangeeft, staat bij vergunning- en meldingsgericht werken een bepaalde vergunning of melding centraal. Van hieruit worden controle en toezicht uitgeoefend en volgen eventuele handhavingsacties. Daarbij wordt rekening gehouden met de regels en normen, die aan de desbetreffende vergunning of melding zijn verbonden.

 

De prioriteitenstelling bepaalt in welke fasen van de uitvoering (inspectiefrequentie) wordt geïnspecteerd, op welke thema’s en met welke diepgang.

 

Arrangement

Toelichting

Integrale inspectie

Beoordeling van alle onderdelen op detailniveau

Representatief/beperkt

Beoordeling op hoofdlijnen en kenmerkende details

Marginaal

Visuele inspectie, vluchtige beoordeling op het oog.

Steekproefsgewijs

Er vinden geen of steekproefsgewijs inspecties plaats

 

Cluster 2: Objectgericht werken

Bij objectgericht werken wordt gehandeld vanuit bepaalde objecten. De objecten vormen het vertrekpunt en alle van toepassing zijnde regels worden op naleving gecontroleerd.

De prioriteitenstelling bepaalt hoe frequent een object wordt gecontroleerd en met welke diepgang.

 

Arrangement

Toelichting

Integrale controle

(On-)aangekondigde controle op alle aspecten c.q. handhavingsthema’s

Aspectcontrole

(On-)aangekondigde controle op een of een beperkt aantal aspecten c.q. handhavingsthema’s

Ad-hoc controle

Controle op basis van een klacht of melding

 

Cluster 3: Gebiedsgericht werken

Gebiedsgericht werken gaat voor toezicht en controle uit van een bepaald gebied, alwaar wordt toegezien op de naleving van de voor dat gebied van toepassing zijnde regels en normen.

De prioriteitenstelling bepaalt hoe vaak en op welke thema’s een gebied wordt gecontroleerd.

 

Arrangement

Toelichting

Recherchemodel

Gericht specifieke overtredingen opsporen op thema of straat.

Patrouillemodel

Controle op direct opvallende zaken tijdens een algemene toezichtronde (met auto, (brom-)fiets of lopend )

Uitrukmodel

Controle op basis van klachten of meldingen

 

 

 

Sanctie- en gedoogstrategie (samengevat)

 

Algemeen

Op basis van de kwaliteitscriteria van het professionaliseringstraject milieuhand-having dient elke handhavingsorganisatie te beschikken over een sanctie- en een gedoogstrategie (criteria 2.3 en 2.4). De “Gezamenlijke Sanctie- en Gedoogstrategie Limburg” geeft een uitwerking van deze criteria. Uitgangspunt bij de actualisatie was om zo dicht mogelijk bij de Gezamenlijke Handhavingsstrategie Limburg van 2001 te blijven, zonder in strijd te komen met de landelijke sanctiestrategie, zoals deze op 29 april 2004 door het Bestuurlijk Landelijk Overleg Milieuhandhaving (BLOM) is vastgesteld.

 

Bij constatering van een overtreding dient in principe handhavend te worden opgetreden en is de sanctiestrategie van toepassing. In enkele nader omschreven situaties kan actief worden gedoogd en is de gedoogstrategie van toepassing. De gedoogstrategie kent een regeling voor het bewust niet handhavend willen optreden en het niet kunnen optreden op grond van jurisprudentie (het opschorten).

 

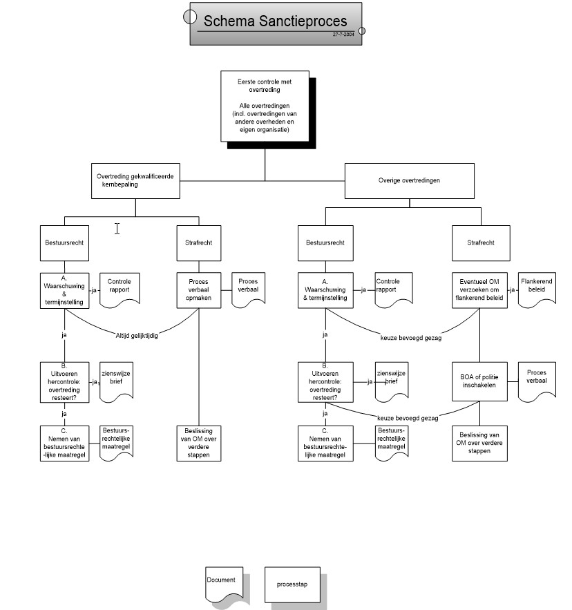
De sanctiestrategie

De sanctiestrategie maakt een onderscheid tussen overtredingen van gekwalificeerde kernbepalingen en overige overtredingen. Gekwalificeerde kernbepalingen zijn de bepalingen zoals opgenomen op de voorlopige lijst van kernbepalingen (bijlage 2 van de Sanctie- en Gedoogstrategie) en die voldoen aan één of meer van de volgende criteria:

- grote en/of onomkeerbare milieuschade en/of

- grove nalatigheid en/of

- calculerende en/of malafide instelling overtreder (opzet) en/of

- veroorzaakt risico’s met betrekking tot de volksgezondheid en/of

- er is sprake van recidive (bestuursrechtelijke recidive binnen 1 jaar en/of strafrechtelijke recidive binnen 5 jaar) en/of

- bestuursrechtelijk optreden is niet mogelijk of niet efficiënt (bijvoorbeeld bij verbranding van afval in het vrije veld).

Bestuursrechtelijk wordt in beide gevallen, dus bij overtredingen van gekwalificeerde kernbepalingen en overige overtredingen, op dezelfde manier opgetreden. Strafrechtelijk is er verschil. Bij een overtreding van een gekwalificeerde kernbepaling wordt altijd gelijktijdig met het bestuursrechtelijke optreden, een proces-verbaal opgemaakt. Bij overige overtredingen verzoekt het bevoegd gezag het Openbaar Ministerie om flankerend beleid toe te passen. In de bijlage is een en ander schematisch aangegeven.

Bij overtredingen door andere overheden of eigen organisatie wordt eenzelfde gedragslijn gevolgd, zij het dat bij strafrechtelijk optreden rekening moet worden gehouden met de Pikmeer-arresten.

 

Gedoogbeleid

Gedogen mag alleen in specifieke situaties en onder uitzonderlijke omstandigheden.

Het moet altijd gaan om actief gedogen. Passief gedogen is behoudens overmacht niet toelaatbaar. Voor het gedogen komen de volgende drie situaties in aanmerking:

1. overmachtssituaties;

2. overgangssituaties;

3. situaties waarin sprake is van concreet zicht op legalisatie.

Overmachtssituaties zijn die gevallen, waarin sprake is van een overtreding maar de overtreder geen schuld draagt aan de overtreding en hem voor wat betreft de duur van de overtreding geen verwijt kan worden gemaakt. Deze situaties zijn (in beginsel) niet legaliseerbaar.

Overgangssituaties zijn die gevallen, waarin sprake is van een overtreding maar de situatie wel legaliseerbaar is. In overgangssituaties kan uitsluitend van bestuursrechtelijk handhavend optreden worden afgezien voor zover bij het zorgvuldig afwegen van het belang van de overtreder versus het belang van derden blijkt dat gedogen in het concrete geval de voorkeur verdient. Wel kan strafrechtelijk worden opgetreden, indien sprake is van verwijtbaar gedrag.

De situaties onder punt 3 zijn weliswaar ook overgangssituaties, maar worden toch onderscheiden van de situaties onder punt 2, omdat het bevoegde gezag weliswaar de bevoegdheid heeft om op te treden, maar op basis van jurisprudentie van deze bevoegdheid geen gebruik kan maken. Het optreden wordt opgeschort. Bij verwijtbaar gedrag wordt in deze situaties eveneens een proces-verbaal opgemaakt.

 

 

 

 

Bijlage 5. Toezicht- en sanctiestrategie bouw- en ruimtelijke ordening

 

 

1. Handhavingsstrategie

 

We gaan er in beginsel van uit dat gecontroleerden willen voldoen aan de regels. Dit betekent alleen ingrijpen als het moet. Als regels niet worden nageleefd kunnen we globaal een onderscheid maken in ‘niet weten’, ‘niet kunnen’ en ‘niet willen’. Bij ‘niet weten’ is iemand niet op de hoogte van regels en zullen we eerst informatie moeten geven, bij ‘niet kunnen’ is ondersteuning een oplossing en bij ‘niet willen’ is een harde aanpak nodig.

 

We houden toezicht op de naleving van wet- en regelgeving. Bij een overtreding bezien we per geval welk handhavingsmiddel effectief èn proportioneel is.

 

De handhavingsstrategie is vooral repressief van aard. Repressief handhavend optreden is primair gericht op herstel, ontmoediging en/of op straf: op het herstellen van de situatie in de normconforme toestand, op het ontmoedigen van de overtreder of mogelijke andere overtreders om soortgelijke overtredingen (nogmaals) te begaan en/of op het straffen van de overtreder voor zijn overtreding en zijn wederrechtelijk verkregen voordeel. Kortom een einde te maken aan de illegale situatie.

 

Bestuursrechtelijk optreden is voor de gemeente het meest voor de hand liggende handhavingsinstrument om tegen een illegale situatie op te treden. Strafrechtelijk optreden doen we eigenlijk alleen als er meteen iets moet gebeuren. Dit punt zullen we verder uitwerken als we de Sanctie- en gedoogstrategie gaan aanpassen voor Heerlen. Privaatrechtelijke handhaving als instrument bespreken we in deze notitie niet verder, maar we kunnen het in sommige situaties ook gebruiken om illegaliteit te beëindigen.

 

Repressieve handhaving moet eveneens bijdragen aan het imago van een daadkrachtige gemeente.

 

De handhavingsstrategie omvat de volgende strategieën:

- een toezichtstrategie,

- een sanctiestrategie en

- een gedoogstrategie.

 

 

2. Toezichtstrategie

 

Onder toezicht verstaan we het controleren of en in hoeverre men wettelijke bepalingen naleeft.

Doel hiervan is de (vrijwillige) naleving van wet- en regelgeving. Toezicht vindt plaats op basis van verleende vergunningen, vrijstellingen en ontheffingen, in het kader van projecten, naar aanleiding van meldingen, klachten en calamiteiten en door opname van de activiteit in een uitvoeringsprogramma.

Om effectief en doelmatig te werk te gaan is het nodig om verschillende vormen van toezicht te hanteren. Deze vormen van toezicht moeten zowel aangekondigd als onaangekondigd plaatsvinden, op onderdelen en integraal. Door het verrassingselement ontstaat een vollediger beeld. De gemeente gebruikt voor de volgende activiteiten verschillende vormen van toezicht:

 

 

Cluster 1: vergunningsgericht werken

 

De toezichtstrategie bij vergunningsgericht werken bestaat uit een aantal elementen. Gedeeltelijk zijn deze elementen afgeleid van het landelijke Toezichtprotocol van de Vereniging Bouw- en Woningtoezicht Nederland. We onderscheiden de volgende elementen:

 

1. Voorgedefinieerde werkniveaus

 

Niveau

Naam

Omschrijving

4

Integraal

Beoordelen van alle onderdelen op detailniveau. Controles op het oog en met de benodigde hulpmiddelen tot op detailniveau uitvoeren. Alle projectspecifieke tekeningen en detailtekeningen raadplegen.

3

Representatief

Beoordelen op hoofdlijnen en kenmerkende details. Elementaire controles op het oog en met eenvoudige hulpmiddelen uitvoeren. Daarnaast enkele kritische detailleringen in detail beoordelen. Algemene projectspecifieke tekeningen en detailtekeningen van kritische detailleringen raadplegen.

2

Beperkt

Beoordelen op hoofdlijnen. Elementaire controles op het oog en met eenvoudige hulpmiddelen uitvoeren. Alleen algemene projectspecifieke tekeningen raadplegen. Bij twijfel detailtekeningen raadplegen.

1

Marginaal

Visuele controle, vluchtig beoordelen op het oog op basis van kennis en ervaring zonder projectspecifieke tekeningen of details te raadplegen en of hulpmiddelen (bijvoorbeeld meetlat) te gebruiken.

S

Steekproefsgewijs

Geen of steekproefsgewijs controleren.

 

2. Een conversietabel, die een koppeling legt tussen risico en werkniveau.

 

 

Op basis van deze elementen bepalen we op welke thema’s en met welke diepgang, hoe vaak en hoe lang gaan controleren. De technisch medewerkers houden daarbij uiteraard rekening met de fasen van de uitvoering (aanloop, onderbouw, bovenbouw, gevel / dak, afbouw, vooroplevering, oplevering).

 

Cluster 2: objectgericht werken

 

Voor het objectgericht werken hebben we een aantal toezichtarrangementen geformuleerd, namelijk:

 

Arrangement

Toelichting

  • 1.

    Uitrukmodel

toezicht op basis van klachten of meldingen

  • 1.

    Aspectcontrole

(on)aangekondigd toezicht gericht op een beperkt aantal handhavingsthema’s / onderwerpen

  • 1.

    Integrale controle

(on)aangekondigd toezicht gericht op meerdere handhavingsthema’s / onderwerpen

 

 

Cluster 3. Gebiedsgericht werken

 

Voor het gebiedsgericht werken hebben we ook een aantal toezichtarrangementen geformuleerd, namelijk:

 

Arrangement

Toelichting

  • 1.

    Uitrukmodel

toezicht op basis van klachten of meldingen

  • 1.

    Routinecontrolemodel

 

toezicht op basis van direct opvallende zaken, de technisch medewerker is onderweg om bouw- en sloopvergunningen te controleren en neemt het gebiedsgerichte toezicht gelijktijdig mee;

  • 1.

    Patrouillemodel

toezicht op basis van direct opvallende zaken tijdens een algemene toezichtronde (met auto, lopend of fiets)

  • 1.

    Recherchemodel

gericht specifieke overtredingen opsporen, bijvoorbeeld thema- of straatgewijs (eventueel in combinatie met 1 t/m 3)

 

3. Sanctie- en gedoogstrategie

 

De Gezamenlijke sanctie- en gedoogstrategie bouw- en ruimtelijke regelgeving Limburg die is vastgesteld in het Bestuurlijk Provinciaal Handhavingsoverleg Limburg hanteren we als uitgangspunt. De strategie passen we aan voor de Heerlense situatie. Onderstaand geven we alleen de hoofdlijnen van deze sanctie- en gedoogstrategie weer. Voor nadere informatie verwijzen we naar voornoemd stuk.

 

Tussen de sanctiestrategie en de gedoogstrategie bestaat een duidelijke samenhang en de strategieën moeten we steeds vanuit deze onderlinge samenhang bekijken. Deze samenhang is als volgt: als formeel sprake is van een overtreding, hebben burgemeester en wethouders in principe de keuze uit handhavend optreden of niet-handhavend optreden. Als het college besluit om handhavend op te treden, gebeurt dit volgens de sanctiestrategie. Als het college besluit niet (bestuursrechtelijk) handhavend op te treden, gebruiken we de gedoogstrategie.

 

Hoofdlijnen van de sanctiestrategie

In de sanctiestrategie zetten we de bestuursrechtelijke en strafrechtelijke handhaving van de bouw- en ruimtelijke regelgeving uiteen. Insteek is dat we in eerste instantie bestuursrechtelijk optreden. Als het noodzakelijk is – een uitzondering – zullen we strafrechtelijk optreden. Handhavend optreden gebeurt in beginsel door burgemeester en wethouders en Openbaar Ministerie in goed samenspel. Zij maken voor zover mogelijk algemene afspraken over dat samenspel en overleggen over alle specifieke gevallen.

 

Strafrechtelijke handhaving

Afhankelijk van de omstandigheden waarin de overtreding is gepleegd en de (mogelijke) gevolgen daarvan, maken we onderscheid tussen zogenaamde gekwalificeerde en overige overtredingen (zie sanctie- en gedoogstrategie). Strafrechtelijk maken we bij een gekwalificeerde overtreding altijd proces-verbaal op. Dit proces-verbaal sturen we naar het Openbaar Ministerie, waarna het Openbaar Ministerie een beslissing neemt over de manier van afdoening. Uitgangspunt bij overige overtredingen is dat het Openbaar Ministerie na de eerste controle, uitsluitend op verzoek van burgemeester en wethouders, optreedt door middel van het versturen van een zogenaamde flankerende brief. Zoals in deze brief is aangekondigd maken we bij hernieuwde constatering van de overtreding proces-verbaal op, waarna het Openbaar Ministerie beslist over de manier van afdoening.

 

Bestuursrechtelijke handhaving

Bestuursrechtelijk waarschuwen we de overtreder in beginsel één keer om binnen een bepaalde termijn de overtreding ongedaan te maken. Blijkt bij hercontrole dat de overtreding voortduurt, dan zullen burgemeester en wethouders in de regel een bestuursrechtelijke maatregel voorbereiden. Overigens kunnen er redenen bestaan om meer dan één hercontrole uit te voeren of de overtreder meer tijd te gunnen om de overtreding te beëindigen. Anderzijds kan er aanleiding bestaan om direct tot een bestuursrechtelijke maatregel te besluiten. Dit is bijvoorbeeld aan de orde wanneer illegaal wordt gebouwd, de volksgezondheid of veiligheid ernstig in het geding is of onomkeerbare en ongewenste effecten dreigen.

Afhankelijk van de situatie kunnen we bestuursrechtelijk optreden: het toepassen van bestuursdwang, of, in plaats daarvan, het opleggen van een last onder dwangsom.

 

Overtredingen door andere overheden of eigen organisatie en informatie-uitwisseling

Overtredingen door de eigen organisatie en andere overheden doen we in beginsel op dezelfde manier af als overtredingen van burgers en bedrijven. Omwille van een goede democratische controle handelen we evenwel extra transparant. Voorts hebben we in de sanctie- en gedoogstrategie vastgelegd dat we, voor een adequate en samenhangende strafrechtelijke en bestuursrechtelijke aanpak van overtredingen, relevante informatie tijdig uitwisselen tussen de diverse handhavingspartners.

 

Prioriteiten binnen handhaving

In afnemende mate van belangrijkheid / prioriteit:

1. veiligheid / tegengaan van gevaar,

2. gezondheid,

3. beëindiging van overlast,

4. ruimtelijke kwaliteit,

5. energiezuinigheid,

6. bruikbaarheid.

 

Voor overtredingen binnen deze categorie wegen we per geval steeds af:

- in welke mate het algemeen belang gebaat is bij handhaving,

- de redelijkheid van de te verwachten verhouding inspanning / resultaat en

- de (alternatieve) mogelijkheden die betrokken benadeelden hebben om via eigen weg een vergelijkbaar resultaat te verkrijgen.

 

Verder maken we hier onderscheid tussen zaken waartegen we op dit moment optreden en zaken waartegen we op dit moment niet optreden. De grens tussen deze tweedeling is variabel, maar de volgorde van criteria staat vast (we treden bijvoorbeeld niet op tegen een welstandsovertreding als er capaciteitstekort is om alle veiligheidsgerelateerde zaken af te handelen). Wij behouden ons het recht voor alsnog op te treden als capaciteit vrijkomt. 

 

 

Bijlage 6: Asbest

 

Op 18 maart heeft uw college het beleid en uitvoeringsprogramma 2014, toezicht en handhaving, bouwen, ruimtelijke ordening en milieu vastgesteld. Hierbij heeft u verzocht op basis van het asbestbeleid in kaart te brengen wat er tot nu toe is gebeurd en wat er nog kan en moet gebeuren. Met andere woorden: onderzoeken hoe we de risico’s rond asbest het best kunnen aanpakken. Dit in het licht van de objectieve en subjectieve risico’s die samenhangen met asbest.

Asbestvezels kunnen leiden tot levensgevaarlijke ziekten. Daarom moet blootstelling aan asbestvezels worden voorkomen. Verspreiding van asbest moet worden voorkomen en asbest moet verantwoord worden verwijderd uit de leefomgeving.

 

We maken onderscheid tussen:

1. Asbest in een gebouw

2. Asbest op de bodem

3. Asbest in de bodem

4. Ketenbeheer asbest

 

Ad 1. Asbest in een gebouw

Het nu nog aanwezige asbest zit in gebouwen van vóór 1994. Vóór de start van renovatie- of sloopwerkzaamheden moet duidelijk zijn of en waar er asbest zit in een gebouw. Als asbestvezels gemakkelijk kunnen vrijkomen, bijvoorbeeld door beschadiging of verwering, moet het asbest worden gesaneerd. Gemeenten kunnen gebouweigenaren verplichten maatregelen te nemen.

Belangrijkste wet- en regelgeving

De belangrijkste wet- en regelgeving is nog steeds Wabo, Woningwet, Bouwbesluit 2012, Asbestverwijderingsbesluit 2005 en Productenbesluit Asbest.

Per 1 januari 2016 wordt het Asbestverwijderingsbesluit voor wat betreft de verwering van asbesthoudende daken, aangepast. De wijziging houdt in dat het met ingang van 1 januari 2024 verboden is om asbesthoudend materiaal te hebben toegepast als dakbedekking. We zijn voornemens in 2015 alle asbesthoudende daken in Heerlen te inventariseren.

Wat betreft het onderwerp handhaving van de belangrijkste wet- en regelgeving kan in sommige gevallen worden teruggevallen op de milieuwetgeving. In artikel 1.1a van de Wet milieubeheer is de zorgplicht opgenomen. Dit artikel kan qua handhaving worden ingezet in gevallen waarin ernstige nadelige gevolgen optreden of acuut dreigen op te treden, terwijl de Wet milieubeheer er niet op een andere wijze in voorziet om die gevolgen te voorkomen of zo veel mogelijk te beperken. Tevens kan ook H 10. (art. 10.1 en 10.2) worden ingezet en op basis van art. 17.1 Wet milieubeheer dienen bedrijven (inrichtingen) ongewone voorvallen bij het bevoegd gezag te melden.

 

Doel toezicht op asbest

Doel van toezicht houden op sloop van asbest is mens, dier en omgeving beschermen tegen schadelijke asbestvezels. Toezicht op manier van uitvoeren van sloop en opslag van asbesthoudend afval vormt dan ook de kerntaak. NB: afvoer van asbesthoudend afval vervolgens, is de taak ‘ketenbeheer asbest’ (taak RUD).

Problematiek asbesttoezicht

Kleinere sloopwerken (tot circa 1 woning) zijn lastig te controleren omdat vóórdat de melding ‘start werkzaamheden’ binnen is, de sloop meestal al is uitgevoerd. Voor de grotere sloopwerken is inspectie noodzakelijk en in de praktijk ook mogelijk om daarbij actief toezicht te houden. Vooral toezicht houden op de manier waarop de saneerder de sloop uitvoert, is belangrijk. Gebleken is, uit meerdere recente inspecties naar aanleiding van passieve handhaving, dat saneerders hun werk niet goed uitvoeren. Ook landelijk is dit bevestigd. Bij een calamiteit is de impact op mens milieu en dier groot / niet in kaart te brengen.

Wat doen we nu?

Toezicht op sloopmeldingen / -vergunningen voeren we niet meer uit met het vastgestelde beleid (dd 18 maart 2014). We houden vinger aan de pols bij complexe / grote saneringswerkzaamheden van asbest, opdat er geen calamiteiten ontstaan. Dat betekent dat we bij complexe / grote saneringswerkzaamheden van asbest actief toezicht houden en handhaven. Bij kleine sloopwerkzaamheden registreren we de melding. Tot medio 2013 hebben we overigens wel nog toezicht gehouden op alle asbestsloopmeldingen / -vergunningen.

Handhaving / Calamiteiten: voeren we wel uit. Arbeidsinspectie komt dan ook inspecteren.

Qua hoeveelheden het volgende. In totaal zijn er in 2013 363 sloopmeldingen geaccepteerd. Van die 363 is ongeveer 5 % (circa 18 in 2013) complex of groot. In 2013 waren ongeveer 10 handhavingszaken asbest. In 2014 is asbest actueler en zijn er meer zaken complex / groot. Dit komt doordat er meer leegstand komt vanwege de krimp en dus gesloopt moet worden (juist de panden met asbest).

Registreren asbest in gebouwen / wat doen we in 2015?

Opstellen beheersplan is een mogelijkheid, echter het is een taak van een gebouweigenaar en risico’s zijn juridisch – economisch. Tot op heden is er geen wettelijke verplichting om te registreren.

Landelijk streven: in 2024 alle daken asbestvrij. Hiertoe gaan we in 2015 alle asbestdaken inventariseren waarna registratie en handhaving volgen (actieve handhaving).

 

Ad 2. Asbest op de bodem

De toplaag (ca 5 cm-mv) is grijs gebied – overlap met betrekking tot de toe te passen regelgeving (en verantwoordelijke afdeling / portefeuillehouder).

Asbest dat terug te herleiden is naar een (gesloopt) gebouw valt onder de Wabo. Anders onder de Wet bodembescherming.

 

Verhelderende casus calamiteit:

Bij een asbestbrand is BMH IV aan zet, komt asbest door de brand op de bodem (tot circa 5 cm-mv) / in een wijk dan is die asbest voor BMH IV (asbestverwijderingsbesluit: asbestsaneerder moet asbest verwijderen).

Mocht asbestsaneerder daarbij ook nog asbest dieper dan circa 5 cm-mv in de grond aantreffen, dat niet door deze brand daar terecht is gekomen dan is dit verantwoordelijkheid SP (Wet bodembescherming).

 

Ad 3. Asbest in de bodem

Inleiding

Het onderwerp 'asbest in de bodem' valt onder de Wet bodembescherming. Asbest wordt dus gezien als een stof die de bodem kan verontreinigen, net als bijvoorbeeld PAK of minerale olie. De in de Wet bodembescherming gebruikelijke manier van onderzoeken, toetsen en beoordelen van risico’s wordt dan ook gevolgd. Deze liggen vast in de NEN protocollen die hiervoor speciaal zijn opgesteld.

Er is sprake van asbest in de bodem als dit daadwerkelijk middels bodemonderzoek wordt aangetoond. Voordat er bodemonderzoek plaatsvindt, is er een aanleiding om het terrein te onderzoeken. Redenen hiervoor kunnen zijn aankoop/verkoop van de gronden, calamiteit, nieuwe ontwikkelingen zoals bouwen.

Voorafgaand aan het bodemonderzoek vindt er een vooronderzoek (historisch onderzoek) plaats. Middels dit vooronderzoek wordt een locatie als verdacht voor asbest gemeld als er in het verleden activiteiten (sloop/puin/brand/bedrijfsactiviteiten etc. )hebben plaatsgevonden die daarop kunnen duiden. De daadwerkelijk constatering vindt plaats middels het zetten van boringen wat onderdeel uitmaakt van het daadwerkelijk bodemonderzoek.

 

Toetsing en normering

De toetsing van de resultaten van het bodemonderzoek liggen in de circulaire bodemsanering 2009 en 2012.

Concreet houdt dit in dat:

- de interventiewaarde voor bodemsanering voor asbest (serpentijn-asbestconcentratie

vermeerderd met 10 maal de concentratie amfibool-asbest) is vastgesteld op de gewogen

norm van 100 mg/kg d.s.;

- de restconcentratienorm voor hergebruik van asbesthoudende bulkmaterialen is

vastgesteld op 100 mg/kg d.s. (gewogen).

Er dient een pas gesaneerd te worden als de resultaten boven deze norm liggen conform de circulaire. Wel wordt er nog onderscheid gemaakt tussen oude gevallen (ontstaan voor 1 juli 1993) en nieuwe gevallen. Bij de laatste moet er strenger opgetreden worden en de gehele asbestverontreiniging weggenomen te worden.

 

Hebben wij nog ander beleid wat wij als Heerlen anders doen dan voorstaande vraag?

Wij handelen zoals hierboven beschreven. Het bodembeleid is voortdurend in beweging en wordt periodiek vernieuwd, het wettelijk kader is echter leidend.

Bij asbest wordt vaak om maatschappelijke redenen verdergaande maatregelen genomen dan wettelijk verplicht. In de praktijk hoeven we wettelijk gezien niet snel te saneren, echter de aanwezigheid van stukjes asbestplaat op een speelweide (als voorbeeld) wordt maatschappelijk als niet wenselijk gezien en dan wordt toch gesaneerd of aanvullende maatregelen genomen. We nemen dus geen risico’s op dit gebied.

Vorig jaar hebben we een asbestsanering uitgevoerd, die wettelijk onder de norm lag, maar we toch voor de onrust in de buurt de asbest hebben weggenomen. Dit omdat er ook een ontwikkeling plaatsvond, konden we werk met werk maken.

 

Zou een inventarisatie van heel Heerlen een optie zijn om in kaart te brengen waar asbest zit in de bodem, eventuele kosten en welke risico’s lopen we dan?

Zoals hierboven blijkt doen we alleen onderzoek als hiervoor aanleiding is.

Het onderzoeken van geheel Heerlen/het opstellen van een risicokaart hebben we al vaker besproken. De volgende argumenten spelen hierbij:

- we treffen vrijwel nooit een ernstig geval met spoed (humaan risico) door asbest aan;

- Heerlen is al jaren dichtbebouwd en in de bouwperiode van heel veel huizen is asbest gebruikt. De aanwezigheid van bouwpuin in de bodem maakt een locatie al verdacht voor de aanwezigheid van asbest zodat een nader onderzoek volgens NEN5707 nodig is. Doordat we in vrijwel heel Heerlen wel ergens bouwpuin in de bodem aantreffen is een risicokaart daarmee te weinig onderscheidend en verspilde moeite;

- Het opstellen van een risicokaart zal gezien de hoeveelheid historisch onderzoek naar verwachting minimaal € 50.000,- kosten.

- de problemen ontstaan ook vaak door stortingen en het aantreffen van zichtbare stukjes en dit kan niet in een kaart verwerkt worden.

Samenvattend: een risicokaart is duur in het opstellen en heeft weinig praktisch meerwaarde.

 

Ad 4. Ketenbeheer asbest

Asbest afvoeren na sloop kan gemeentegrenzen overschrijden, bij uitstek een taak voor de RUD! Ketenbeheer asbest is dan ook een basistaak die overgedragen is aan de RUD. Momenteel onderzoekt de RUD op welke manier hij de taak zal uitvoeren. Gemeente Heerlen geeft het inspectierapport van een (grote) asbestsloop aan de RUD door. De RUD voert een administratieve controle uit om te bekijken waar de asbest naartoe gaat. Dit om de keten van asbest inzichtelijk te maken en overtreders te kunnen aanpakken.

De uitvoering van deze taak is overgedragen aan de RUD, gemeente Heerlen is en blijft bevoegd gezag en dus verantwoordelijk.

Naar boven