Gemeente Baarn - Inkoop- en aanbestedingsbeleid
Gemeente Baarn
2013,
Gewijzigd 17 februari 2015
 
Inhoudsopgave
1 Inleiding
2 Begrippen
3 Gemeentelijke doelstellingen
4 Juridische uitgangspunten
5 Maatschappelijke uitgangspunten
6 Economische uitgangspunten
7 Organisatorische uitgangspunten
Bijlage I Stroomdiagram aanbesteding
Bijlage II Waarden van de social return bouwblokken 2015
 
1 Inleiding  
Deze beleidsnota geeft de doelen en uitgangspunten aan waarbinnen de gemeente Baarn producten, diensten en (de uitvoering van) werken inkoopt en, indien nodig, aanbesteedt. Onder inkoop wordt verstaan: alle (rechts)handelingen van de gemeente Baarn gericht op de uitvoering van werken, levering van producten of verrichten van diensten en die een of meerdere facturen van een ondernemer met betrekking tot bedoelde werken, leveringen of diensten tot gevolg hebben. Aanbesteden is het proces van inkopen waarbij de gemeente Baarn op transparante en objectieve wijze de opdracht verstrekt aan een opdrachtnemer, die voldoet aan bepaalde eisen en die de beste aanbieding heeft gedaan. De gemeente Baarn koopt uiteenlopende zaken in: kantoormateriaal, schoonmaak, de aanleg en onderhoud van riolering, onderhoud gemeentelijk groen. Zij streeft daarbij naar de beste prijs-/kwaliteitverhouding.
Dit inkoop- en aanbestedingsbeleid is van toepassing op alle aankopen van de gemeente Baarn, behoudens de overheidsopdrachten genoemd in de artikelen 2.23 en 2.24 van de Aanbestedingswet 2012 (uitgezonderde overheidsopdrachten).
Het huidige inkoopbeleid van de gemeente Baarn dateert uit 2005.  In verband met nieuwe organisatieontwikkelingen binnen de gemeente Baarn zelf, ontwikkelingen op het gebied van inkoop en aanbesteden en de inwerkingtreding van de nieuwe Aanbestedingswet per 1 april 2013 is actualisatie van dit beleid noodzakelijk.
De gemeente Baarn wil een betrouwbare en integere opdrachtgever zijn die opdrachtnemers op eerlijke en gelijke wijze behandelt. Dit beleid helpt de gemeente Baarn bij het streven naar een rechtmatige en doelmatige inkooppraktijk. Daarnaast biedt het de gemeente de mogelijkheid om thema’s zoals duurzaamheid, maatschappelijke betrokkenheid en maatschappelijke participatie in te bedden in de inkooppraktijk. Het beleid biedt een handvat voor medewerkers en opdrachtnemers als het gaat om inkoop bij de gemeente Baarn.  
De gemeente Baarn wenst met dit inkoop- en aanbestedingsbeleid haar inkoopfunctie te professionaliseren en hanteert daarbij een aantal gemeentelijke doelstellingen. Daarnaast gaat de gemeente Baarn bij haar inkoop- en aanbestedingsbeleid uit van:
- juridische uitgangspunten(hoe gaat de gemeente om met relevante regelgeving),
- maatschappelijke uitgangspunten (hoe gaat de gemeente om met de maatschappij),
- economische uitgangspunten (hoe gaat de gemeente om met de markt en ondernemers),
- organisatorische uitgangspunten (hoe koopt de gemeente in).
In het vervolg van deze nota worden deze doelstellingen en uitgangspunten verder beschreven.
Het inkoop- en aanbestedingsbeleid sluit zo veel mogelijk aan op het algemene beleid van de gemeente Baarn.
De praktische uitvoering van het inkoop- en aanbestedingsbeleid is uitgewerkt in een inkoophandboek.
 
2 Begrippen
Budgethouder: de programmamanager die uit hoofde van zijn functie verantwoordelijk is voor de beheersing van de budgetten welke door de algemeen directeur zijn aangewezen.
Budgetbeheerder: de medewerker die door de budgethouder is aangewezen om namens hem/haar één of meerdere budgetten van producten of kostenplaatsen te beheren. De budgetbeheerder kan ten laste van de toegewezen budgetten binnen de afgesproken kaders namens de gemeente Baarn financiële overeenkomsten (verplichtingen) aangaan. Dit is meestal een teamcoördinator of een projectleider.
Budgethoudersregeling: regeling waarin staat beschreven hoe binnen de gemeente wordt omgegaan met het beschikbare budget.
Diensten: de door de opdrachtnemer op basis van de overeenkomst ten behoeve van de gemeente Baarn te verrichten werkzaamheden, niet zijnde levering van producten of uitvoeren van werken.
Enkelvoudige on derhandse aanbesteding:  de opdracht wordt, zonder concurrentiestelling, gegund aan één partij die op basis van een offerteverzoek een offerte heeft ingediend.
Europees aanbesteden: overheidsopdrachten met een waarde boven de Europese drempel die via een bepaalde aanbestedingsprocedure in de markt wordt gezet. De procedure wordt via Tenderned aangekondigd.
Levering(en): het één of meer producten in bezit stellen, respectievelijk in de macht brengen van de gemeente Baarn.
Mandaat : de bevoegdheid om in naam van een bestuursorgaan besluiten te nemen.
Meervoudig aanbesteden: bij meervoudig onderhands aanbesteden nodigt de aanbestedende dienst een aantal (minimaal 3) gegadigden uit om een offerte in te dienen op basis van een door hem vervaardigd beschrijvend document of bestek met daarin alle relevante informatie.
Nationaal aanbesteden: vanaf een bepaalde drempelwaarde vrijwillig een openbare of niet-openbare aanbestedingsprocedure volgen. De procedure wordt via Tenderned aangekondigd.
Niet-openbaar aanbesteden: de niet-openbare procedure is een aanbestedingsprocedure in twee rondes. De procedure wordt via Tenderned aangekondigd. Iedere ondernemer kan inschrijven op de selectiefase, waarna een beperkt aantal inschrijvers wordt toegelaten tot de inschrijvingsfase.
Opdrachtnemer: degene met wie schriftelijk het leveren van goederen en/of het verrichten van diensten en/of het uitvoeren van werken wordt of is overeengekomen.
Openbaar aanbesteden: de openbare procedure is een aanbestedingsprocedure in één ronde die via Tenderned wordt aangekondigd. Iedere ondernemer kan inschrijven. Aan de hand van geschiktheidseisen en gunningscriteria bepaalt de aanbestedende dienst welke inschrijver voor verlening van de opdracht in aanmerking komen.
Perceel: afzonderlijke onderdelen van een grotere opdracht. Een reden voor het onderverdelen van een opdracht in percelen kan zijn om bepaalde expertise op een specifiek onderdeel van de opdracht te kunnen laten inschrijven of om bijvoorbeeld het MKB meer aan bod te laten komen bij het inschrijven op een opdracht. Kunstmatige splitsing van een opdracht is niet toegestaan.
Producten: roerende zaken, waaronder begrepen data, software, energie en water, die worden geleverd op grond van een overeenkomst tussen de gemeente Baarn en een opdrachtnemer.
Tenderned:  online site waarop Europese en nationale aanbestedingen op grond van de Aanbestedingswet in ieder geval moeten worden aangekondigd.
Volmacht: de bevoegdheid om in naam van een bestuursorgaan privaatrechtelijke rechtshandelingen te verrichten.
Werken: het product van bouw- dan wel wegenbouwkundige werken in hun geheel dat ertoe bestemd is als zodanig een economische of technische functie te vervullen.
 
3 Gemeentelijke doelstellingen
Met dit inkoop- en aanbestedingsbeleid streeft de gemeente Baarn naar een verdere professionalisering van de inkoopfunctie.   De gemeente hanteert daarvoor de volgende doelstellingen:
 1: Rechtmatig en doelmatig inkopen zodat gemeenschapsgeld op transparante en verantwoorde wijze wordt besteed
 De gemeente Baarn voldoet aan de bestaande wet- en regelgeving en volgt haar eigen inkoop- en aanbestedingsbeleid. De inspanningen en uitgaven moeten daadwerkelijk bijdragen aan de realisatie van het beoogde doel.
 2: Inkopen tegen de meest optimale (integrale) prijs-/kwaliteitverhouding
Bij het inkopen van goederen en diensten en het verlenen van opdrachten tot de uitvoering van werken kan de gemeente Baarn ook interne en andere (externe) gemeentelijke kosten betrekken. De kwaliteit van het product, de geleverde dienst en het geleverde werk is voor de gemeente Baarn een belangrijk inkoopvoorwaarde.
3: Vergroten van de inkoopkennis en verspreiden ervan in de eigen organisatie
De gemeente Baarn investeert in kennis op het gebied van inkoop en aanbesteding. Zij is op dit gebied bezig haar werkprocessen uniform in te richten en de kennis op het gebied van inkoop en aanbesteding bij de medewerkers te vergroten.
4: Betrouwbare en zakelijke opdrachtgever
De gemeente Baarn wil een betrouwbare en zakelijke opdrachtgever zijn. Als overheid heeft zij een voorbeeldfunctie in de samenleving. Bij de inkoop van producten, diensten en werken neemt de gemeente Baarn het gemeentebelang als uitgangspunt, maar houdt zij ook rekening met de belangen van de opdrachtnemer. De gemeente Baarn onderstreept eerlijke concurrentie en komt afspraken en overeenkomsten na.
5: Administratieve lastenverlichting zowel voor de gemeente Baarn als voor ondernemers
Zowel de gemeente Baarn als de ondernemers verrichten vele administratieve handelingen tijdens het inkoopproces. De gemeente verlicht deze lasten door bijvoorbeeld proportionele eisen en criteria te stellen en het inkoopproces efficiënt in te richten.
6: Het inkoop- en aanbestedingsbeleid sluit zoveel mogelijk aan op het algemeen beleid van de gemeente Baarn
Beleidsterreinen die van invloed zijn op of relevant zijn voor het huidige inkoop- en aanbestedingsbeleid zijn onder andere:
Economisch beleidsplan
Milieubeleidsplan 2012-2015
Collegeprogramma 2014-2018
Programmabegroting 2015-2018
Gemeentelijk arbeidsmarkt- en re-integratiebeleid
Mandaatstatuut
Integriteitbeleid
Beleid toepassing Wet Bibob 2014
 
4 Juridische uitgangspunten
De juridische uitgangspunten geven weer hoe de gemeente Baarn omgaat met relevante wet- en regelgeving op het gebied van inkoop en aanbesteden.
1: Toepassen algemene beginselen
Bij al haar inkopen neemt de gemeente Baarn de algemene beginselen van het aanbestedingsrecht en het bestuursrecht in acht. Dit zijn onder andere:
  • -
    Gelijkheidsbeginsel; de gemeente Baarn behandelt inschrijvers gelijk en geeft hen gelijke kansen.
  • -
    Transparantiebeginsel; gevolgde procedures zijn controleerbaar.
  • -
    Proportionaliteitsbeginsel; de gestelde eisen, voorwaarden en criteria aan de inschrijvers mogen niet onevenredig zijn in verhouding tot de opdracht. De gemeente Baarn past het proportionaliteitsbeginsel toe binnen het gehele aanbestedingsproces.
  • -
    Motiveringsbeginsel; besluiten bevatten een deugdelijke en kenbare motivering.
  • -
    Zorgvuldigheidsbeginsel; besluiten worden zorgvuldig voorbereid en genomen, de burger wordt correct behandeld.
 
2: Naleven geldende wet- en regelgeving
De gemeente Baarn leeft de geldende wet- en regelgeving na. Op het gebied van inkoop en aanbesteding is dat:
  • -
    Europese aanbestedingsrichtlijn 2004/18/EG
  • -
    Aanbestedingswet 2012
  • -
    Aanbestedingsbesluit
  • -
    Inkoop- en aanbestedingsbeleid van de gemeente Baarn
  • -
    Burgerlijk Wetboek
 
3: Uniformiteit
De gemeente Baarn streeft uniformiteit na. Zij zal in beginsel de volgende richtsnoeren toepassen:
  • -
    Aanbestedingsreglement Werken 2012 (ARW 2012)
  • -
    Gids Proportionaliteit
Indien een concreet geval toepassing van de bepalingen in bovengenoemde richtsnoeren niet toelaat, motiveert de gemeente Baarn dat in haar aanbestedingsstukken.
 
4: Overeenkomsten en inkoopvoorwaarden
De gemeente Baarn verklaart in beginsel op al haar opdrachten en overeenkomsten haar inkoopvoorwaarden van toepassing. Afwijkingen van de algemene voorwaarden is slechts mogelijk na vaststelling daarvan door het college van burgemeester en wethouders, tenzij specifieke afwijkingen zijn gemandateerd.
Een exemplaar van deze voorwaarden is te raadplegen en downloaden via www.baarn.nl/bestuur-en-organisatie/inkoopvoorwaarden.
 
5: Mandaat en volmacht
Besluiten tot het aangaan van een overeenkomst worden door het college van burgemeester en wethouders genomen, tenzij de bevoegdheid daartoe op grond van het mandaat-, machtiging- en volmachtstatuut en de budgethoudersregeling aan iemand anders is gemandateerd.
Overeenkomsten worden in beginsel ondertekend door de burgemeester, tenzij deze bevoegdheid op grond van het mandaat-, machtiging- en volmachtstatuut en de budgethoudersregeling bij volmacht aan iemand anders is verleend.
 
6: Afwijkingsbevoegdheid
Afwijkingen van dit inkoop- en aanbestedingsbeleid zijn slechts mogelijk en toegestaan op basis van een goed gemotiveerd besluit van het college van burgemeester en wethouders van de gemeente Baarn.
 
7: Klachtenregeling
De gemeente Baarn hanteert de Uniforme klachtenregeling aanbesteden en heeft daartoe een klachtenmeldpunt ingericht. De Uniforme klachtenregeling is te raadplegen en downloaden via www.baarn.nl. Klachten over een aanbesteding kunnen schriftelijk worden ingediend via: Gemeente Baarn, t.a.v. klachtenmeldpunt aanbesteden, Postbus 1003, 3740 BA Baarn.
 
5 Maatschappelijke uitgangspunten
Door middel van vastlegging van maatschappelijke uitgangspunten geeft de gemeente Baarn weer hoe zij maatschappelijk gezien opereert. Hoe gaat de gemeente om met duurzaamheid, maatschappelijke betrokkenheid en participatie. Welke eisen stelt zij in dat kader aan zichzelf en aan de opdrachtnemers.
 
1: De gemeente stelt bestuurlijke en ambtelijke integriteit voorop
Integer handelen van bestuurders en ambtenaren is voor de gemeente Baarn essentieel. De bestuurders houden zich aan de vastgestelde Gedragscode voor het college van B&W, de ambtenaren aan de vastgestelde Gedragscode voor ambtenaren van de gemeente Baarn. Zij handelen zakelijk en objectief, opdat belangenverstrengeling wordt tegengegaan.
 
2: De gemeente contracteert alleen met integere ondernemers
De gemeente Baarn wil geen zaken doen met ondernemers die zich bezighouden met criminele of illegale praktijken. Een toetsing van de integriteit van ondernemers bij inkoop behoort tot de mogelijkheden. Dit kan door onder andere het hanteren van uitsluitinggronden, het opvragen van een gedragsverklaring aanbesteden of het (laten) uitvoeren van een Bibob-onderzoek.
 
3: De gemeente past bij de inkoop van gemeentelijke diensten en waar praktisch mogelijk en uitvoerbaar ook bij werken zoveel mogelijk “social return” toe.
De gemeente vervult een belangrijke taak bij het integreren en re-integreren van mensen op de arbeidsmarkt. De gemeente Baarn heeft zichzelf ten doel gesteld in dat kader zoveel mogelijk opleidings-, werk- en stageplekken te creëren.
In haar rol van opdrachtgever zet de gemeente haar inkoopkracht dus in om arbeidsmogelijkheden te stimuleren voor mensen met afstand tot de arbeidsmarkt in al haar aanbestedingen, klein en groot!
De Gemeente vraagt/stelt bij opdrachten met een waarde:
- tussen 0 en €100.000: om vrijwillig een maatschappelijke tegenprestatie te doen. De opdrachtnemer wordt gevraagd de daadwerkelijk uitgevoerde tegenprestatie te melden aan de gemeente.
- tussen €100.000 en €207.000: om vrijwillig de social return bouwblokkenmethode toe te passen.
- boven €207.000: stelt de gemeente als bijzondere uitvoeringsvoorwaarde dat de opdrachtnemer na gunning bereid is reguliere banen, leerwerkplekken, stageplekken en ervaringsplaatsen aan te bieden aan specifieke doelgroepen werkzoekenden, met
een inspanning ter waarde van 5% van de gefactureerde opdrachtsom.
De gemeente continueert de social return bouwblokken methode.
De vastgestelde inspanningswaarden van de social return Bouwblokken voor 2015 zijn opgenomen in bijlage II.
 
4: Duurzaam inkopen
De gemeente Baarn werkt aan de verduurzaming van haar eigen gemeentelijke organisatie. Eén van de manieren om dit te doen is door duurzaam inkopen. Het streven van de gemeente Baarn is om in 2015 100% duurzaam in te kopen. Duurzaam inkopen houdt in dat sociale- en milieuaspecten meegenomen worden in het inkoopproces. De gemeente Baarn koopt duurzaam in door:
- zo veel mogelijk digitaal aan te besteden;
- bij iedere inkoop de eisen en criteria van door Agentschap.nl opgestelde criteriadocumenten toe te passen, tenzij het college besluit dat financiële en/of technische eisen dit belemmeren. De criteria zijn te vinden op www.pianoo.nl/duurzaaminkopen/productgroepen.
 
5: Sociale werkvoorziening en inbesteding
Het Regionaal Werkvoorzieningschap Amersfoort en omstreken (RWA) voert onder andere voor de gemeente Baarn de Wet sociale werkvoorziening uit. Deze wet verplicht de gemeente Baarn werk aan te bieden aan mensen die door lichamelijke, verstandelijke of psychische beperkingen uitsluitend onder aangepaste omstandigheden arbeid kunnen verrichten. Mensen met een WsW-indicatie kunnen bij het RWA in dienst treden. Vanuit het RWA worden deze medewerkers gedetacheerd naar Amfors of een ander aan het RWA gelieerde vennootschap (SW-bedrijf). Indien mogelijk wenst de gemeente Baarn opdrachten die geschikt zijn voor mensen met een WsW-indicatie op te dragen aan het SW-bedrijf en af te zien van een (niet)openbare of meervoudig onderhandse aanbesteding. In dat geval wordt de opdracht (quasi)-inbesteed en gelden de aanbestedingsvormen genoemd in paragraaf 7 van Hoofdstuk 6 niet.
 
6 Economische uitgangspunten
De economische uitgangspunten geven inzicht in de wijze waarop de gemeente Baarn omgaat met de markt en ondernemers. Op welke wijze gaat de gemeente Baarn om met lokale en regionale ondernemers? Hoe bepaalt de gemeente Baarn de waarde van de opdrachten en op welke wijze wordt bepaald welke aanbestedingsprocedure wordt doorlopen? De gemeente Baarn heeft hiervoor de volgende uitgangspunten vastgesteld.
 
1: Samenwerking
De gemeente Baarn hanteert als uitgangspunt dat zij oog heeft voor samenwerking met andere gemeenten of aanbestedende diensten bij inkoop.
 
2: Lokaal voorkeursbeleid
Bij Europese en nationale aanbestedingen mag geen lokaal voorkeursbeleid worden gevoerd. Bij onderhandse gunning en aanbestedingen mag een gemeente wel een voorkeursbeleid toepassen, voor zover dit niet leidt tot discriminatie. In geval van onderhandse gunning zal, als een lokale of regionale ondernemer het gevraagde kan leveren, de voorkeur uitgaan naar een lokale of regionale ondernemer. Bij meervoudig onderhandse aanbestedingen wordt ten minste één lokale of regionale leverancier gevraagd om een offerte uit te brengen, mits de lokale of regionale ondernemer het gevraagde kan leveren.
 
3: Onafhankelijkheid van ondernemers
De gemeente Baarn is onafhankelijk ten opzichte van ondernemers zowel tijdens als na de contractperiode. De gemeente is vrij in het maken van haar keuzes bij de inkoop, voor zover de weten regelgeving dit toelaat.
 
4: Kostenvergoeding
De gemeente Baarn biedt in beginsel geen vergoeding aan voor deelname aan aanbestedingen.
 
5: Waardebepaling opdrachten
Welke aanbestedingsprocedure moet worden gevolgd is afhankelijk van vooraf vastgestelde drempelwaarden. Om te bepalen welke waarde een opdracht heeft volgt de gemeente Baarn voor al haar inkopen de waardebepaling zoals omschreven in de Europese aanbestedingsregels. De berekening van de waarde van de opdracht is gebaseerd op het totale bedrag van de opdracht (exclusief BTW), met inbegrip van opties en verlengingen en voorzien meerwerk.
Bij twijfel over de waarde van de opdracht kiest de gemeente Baarn ervoor een opdracht boven (in plaats van onder) het drempelbedrag te laten vallen, om te voorkomen dat achteraf blijkt dat een zwaardere aanbestedingsvorm gekozen had moeten worden.
 
6: Samenvoegen opdrachten en opdelen in percelen
De gemeente Baarn zal opdrachten niet onnodig samenvoegen. Indien opdrachten toch worden samengevoegd, dan motiveert de gemeente Baarn dat in haar aanbestedingsstukken.
De gemeente Baarn deelt, indien mogelijk, een opdracht op in afzonderlijke delen (percelen) die gelijktijdig in één procedure worden aanbesteed. Indien dit niet passend is, motiveert de gemeente Baarn dit in haar aanbestedingsstukken.
Kunstmatige splitsing van opdrachten teneinde de drempelwaarden te omzeilen is niet toegestaan.
 
7: Te hanteren aanbestedingsvormen
De gemeente Baarn hanteert de volgende aanbestedingsvormen:
Enkelvoudig onderhands aanbesteden:
Gemeente Baarn verstrekt, zonder enige vorm van concurrentiestelling, direct opdracht aan door de gemeente Baarn uitgekozen ondernemer.
Meervoudig onderhands aanbesteden
Gemeente Baarn vraagt minimaal 3 ondernemers om een offerte in te dienen op basis van een door haar vervaardigd beschrijvend document of bestek met daarin alle relevante informatie.
Nationaal aanbesteden
Gemeente Baarn kiest vanaf een bepaalde drempelwaarde vrijwillig voor een aanbesteding. Hierbij kan gekozen worden uit 2 procedures:
1) aanbesteding via een openbare procedure waarbij iedere ondernemer kan inschrijven.
2) aanbesteding via een niet-openbare procedure, waarbij iedere ondernemer kan inschrijven op de selectiefase, waarna een beperkt aantal inschrijvers wordt toegelaten tot de inschrijvingsfase.
Europees aanbesteden
Boven de Europese drempelwaarden is de gemeente Baarn in beginsel verplicht de opdracht Europees aan te besteden, tenzij dit niet nodig is op basis van geldende wet- en regelgeving. Hierbij kan gekozen worden uit 2 procedures:
1) aanbesteding via een openbare procedure waarbij iedere ondernemer kan inschrijven.
2) aanbesteding via een niet-openbare procedure, waarbij iedere ondernemer kan inschrijven op de selectiefase, waarna een beperkt aantal inschrijvers wordt toegelaten tot de inschrijvingsfase.
 
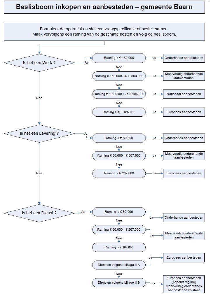
8: Drempelwaarden
Drempelwaarden zijn waarden die aangeven welke aanbestedingsvorm moet worden gevolgd vanaf een bepaalde waarde van de opdracht. De gemeente Baarn hanteert in overeenstemming met de Gids Proportionaliteit de volgende drempelwaarden (excl. BTW): [ZIE TABEL 1]
TABEL 1
Leveringen en 2A-diensten
 
2B-diensten*
Werken
Aantal offertes
Aanbestedingsvorm
0 – 50.000
 
0 – 50.000
 
0 - 150.000
1
Enkelvoudig onderhands aanbesteden
50.000 -
207.000
≥ 50.000
150.000 – 1.500.000
≥ 3
Meervoudig onderhands aanbesteden
 nvt
nvt
1.500.000 – 5.186.000
-
Nationaal aanbesteden
≥ 207.000
 
nvt
≥ 5.186.000
-
Europees aanbesteden**
 
* Voor 2B diensten (diensten met een sterk nationaal karakter) boven de 207.000 euro geldt een beperkt regime van de Europese aanbestedingsrichtlijn. Opname van de technische specificaties in de aanbestedingsstukken en publicatie achteraf is voldoende. Deze opdracht kan via een meervoudig onderhandse procedure worden verstrekt, tenzij sprake is van een grensoverschrijdend belang (interesse van buitenlandse bedrijven). In dat geval dient een (niet)openbare aanbestedingsprocedure te worden gevolgd.
* In geval van 2B diensten onder de Europese drempel geldt dat deze, vanaf een bedrag van EUR 50.000,--, meervoudig onderhands kunnen worden aanbesteed.
** Drempelwaarden vastgesteld door de Europese Commissie voor de jaren 2014-2015. http://www.europadecentraal.nl/menu/503/Drempelwaarden.html. Deze waarden worden elke 2 jaar opnieuw door de Europese Commissie opnieuw vastgesteld. Nieuwe door de Europese Commissie vastgestelde Europese drempelwaarden treden automatisch in de plaats van de oude bedragen, zonder dat het beleid opnieuw moet worden vastgesteld.
De hierboven genoemde drempelbedragen zijn minimale eisen. Het is zonder meer toegestaan een aanbestedingsvorm te kiezen die bij een hogere drempelwaarde behoort dan de geraamde waarde.
 
 
 
 
 
 
 
 
 
 
 
 
 
 
 
 
 
 
 
 
 
 
 
 
 
 
 
 
 
 
 
 
 
 
 
 
7 Organisatorische uitgangspunten
De organisatorische uitgangspunten geven aan op welke wijze de gemeente Baarn haar inkoopproces heeft ingericht en op welke wijze dit proces wordt uitgevoerd.
 
1: Inkoopproces
Het inkoopproces bestaat uit verschillende fasen: Inventariseren; Specificeren; Selecteren; Contracteren; Bestellen; Bewaken; Nazorg.
Aanbesteden is slechts een onderdeel van het inkoopproces. Het betreft het specificeren, selecteren en contracteren.
Elke fase van het proces kenmerkt zich door de volgende handelingen: [ZIE TABEL 2]
TABEL 2
Stap
Fase inkoopproces
Toelichting
1
Inventariseren
  • -
    Bepalen inkoopbehoefte
  • -
    Bepalen aanbod
  • -
    Raming en bepalen van het financiële budget/waarde opdracht
  • -
    Keuze aanbestedingsvorm
2
Specificeren
  • -
    Opstellen eisen en wensen
  • -
    Omschrijven opdracht
  • -
    Opstellen aanbestedingsstukken
3
Selecteren
  • -
    Bekendmaking opdracht door verzending offerteaanvraag of publicatie op Tenderned
  • -
    Beoordelen inschrijvingen
  • -
    Nader onderhandelen (indien mogelijk op grond van geldende wet- en regelgeving)
  • -
    Gunning aan winnende inschrijver
4
Contracteren
  • -
    Tekenen (raam) overeenkomst met winnende inschrijver; verzenden opdrachtbrief
  • -
    Registreren getekende overeenkomst
  • -
    Informeren afgewezen inschrijvers
5
Bestellen
  • -
    Aanmaken bestelling in verplichtingenadministratie
  • -
    Eventueel daadwerkelijk bestellen
6
Bewaken
  • -
    Bewaken termijnen
  • -
    Controleren nakoming afgesproken prestaties
  • -
    Tijdige betaling facturen
7
Nazorg
  • -
    Beheren van overeenkomst; doorvoeren prijsindexering of verlenging
  • -
    Evalueren overeenkomst met opdrachtnemer
2: Inkoopfunctie
De gemeente Baarn streeft ernaar de inkoop binnen de gemeente Baarn centraal/gecoördineerd te regelen. De algemeen directeur, de budgethouder en -beheerder zijn namens het college bevoegd tot het aangaan van verplichtingen en het doen van uitgaven volgens de toegekende budgetten in de Budgethoudersregeling 2012.
 
3: Raamovereenkomsten
De gemeente Baarn streeft ernaar om voor herhalings- en routinematige inkopen raamovereenkomsten af te sluiten met geschikte leveranciers.
 
4: Toepassen uniforme documenten
De gemeente Baarn zet in op verbetering van de kwaliteit van haar producten en diensten. In dat kader streeft zij naar een eenduidige professionele werkwijze. Deze standaardwerkwijze ligt vast in een Inkoophandboek met daarin opgenomen eenduidige procedures, richtlijnen en hulpmiddelen voor het inkoopproces, waaronder model(raam)overeenkomsten.
 
5: Aanbestedingsdossier
Van iedere aanbestedingsprocedure wordt een aanbestedingsdossier bijgehouden. Na gunning van de opdracht wordt dit dossier opgeslagen in het centrale archief.
 
6: Contractbeheer
Contractbeheer heeft als doel om de interne organisatie te voorzien van voldoende inzicht in lopende contracten en de juiste contractuele afspraken. Door middel van contractbeheer is het mogelijk om vast te stellen wanneer contracten voor bewerking (onderhandeling/aanbesteding) moeten worden opgepakt. De gemeente Baarn streeft ernaar om alle contracten inzichtelijk te krijgen volgens een bepaald gestructureerd systeem.
 
Bijlage I Stroomdiagram aanbesteding
 
 
Bijlage II Waarden van de social return bouwblokken 2015
De aanbieder verplicht zich om bij gunning van een opdracht een inspanning te leveren voor social return activiteiten met een waarde gelijk aan 5% van de gefactureerde opdrachtsom. De activiteiten mogen in de opdracht worden uitgevoerd maar ook in de bedrijfsvoering van de opdrachtnemer of bij een onderaannemer of toeleverancier. Voorwaarde is wel dat het een nieuwe, aanvullende activiteit betreft en dat deze activiteit alleen bij de gemeente Baarn wordt opgegeven. Bestaande of al eerder uitgevoerde activiteiten worden niet meegenomen.
 
De opdrachtnemer is verantwoordelijk voor het nakomen van zijn social return verplichtingen (ook indien de activiteiten bijvoorbeeld bij een toeleverancier worden uitgevoerd).
 
De gemeente adviseert en faciliteert de opdrachtnemer bij de invulling van social return. De opdrachtnemer kan zelf, in samenspraak met de gemeente, de verschillende social return verplichtingen combineren in een voor hem optimale mix. De opdrachtnemer weet vooraf welke waarde aan de verschillende inspanningen worden toegekend.
 
Om de waarde van de inspanningen met betrekking tot de social return verplichting te kunnen meten, wordt de gerealiseerde social return verplichting uitgedrukt in een “’relatieve inspanningswaarde”. Deze inspanningswaarde is gebaseerd op de relatieve afstand van de uitkeringsroep en de inspanning die geleverd moet worden om deze medewerker een jaar in dienst te nemen. [ZIE TABEL 3]
TABEL 3
Soort en eventueel duur uitkering
Inspanningswaarde social return 2015 (op basis van een jaarcontract fulltime)
 
 
 < 2 jaar in bijstand
€ 30.000,-
 > 2 jaar in bijstand
€ 40.000,-
 < 1 jaar in ww
€ 10.000,-
 > 1 jaar in ww
€ 15.000,-
WIA/WAO
€ 30.000,-
Wajong
€ 35.000,-
55+
€ 5.000,- extra op bovenstaande bedragen
BBL traject (beroepsbegeleidend)
€10.000,-
BOL traject (beroepsopleidend)
€ 5.000,-
WSW (detachering, diensten)
betaalde rekeningen aan SW-bedrijf
Maatschappelijke tegenprestatie
P.M. (indicatie: € 100,- per besteed uur per medewerker)
 
Een voorbeeld:
De gefactureerde opdrachtsom van een opdracht is bijvoorbeeld € 300.000,-. 5% hiervan is € 15.000,-. De opdrachtnemer kan voor dit bedrag een persoon vallend in de categorie “’ < 2 jaar in bijstand”’ voor een half jaar in dienst nemen of drie BOL trajecten hiervoor aanbieden om aan de social return verplichting te voldoen binnen de overeenkomst.
 
Inwerkingtreding
Dit inkoop- en aanbestedingsbeleid treedt in werking één dag na bekendmaking.
 
Baarn, 2 juli 2013, gewijzigd vastgesteld op 17 februari 2015
Burgemeester en wethouders van Baarn,
 
Drs. A. Najib
Gemeentesecretaris
 
M.A. Röell
Burgemeester
 
Naar boven