Beheerstaken Externe Veiligheid

Inleiding

1.

De afgelopen jaren heeft de gemeente Veghel veel ervaring opgedaan met externe veiligheid. De beleidsvisie, het basisdocument en het werkprogramma die in april 2009 zijn vastgesteld, hebben hieraan een belangrijke bijdrage geleverd. Actualisering van deze documenten is noodzakelijk omdat de vierjarige beleidscyclus in april 2013 eindigt. De beleidsvisie blijft hierbij (grotendeels) onveranderd. Het basisdocument zal worden vervangen door het onderhavige document ‘beheerstaken externe veiligheid’. Het werkprogramma zal vervangen worden door het jaarlijkse ‘activiteitenprogramma externe veiligheid’.

Het nieuwe document ‘beheerstaken externe veiligheid‘ gaat voor de komende vier jaar de kwaliteit van de externe veiligheidstaken waarborgen. Een goed werkende beleidscyclus vormt daarbij de basis. Minstens zo belangrijk zijn de diverse wijzingen op het gebied van wet- en regelgeving die van invloed zijn op de taakuitvoering. Denk bijvoorbeeld aan de Wabo, het Besluit externe veiligheid buisleidingen, de Wet op de veiligheidsregio’s en andere ontwikkelingen zoals de invoering van regionale uitvoeringsdiensten.

Doelstelling

2.

Een belangrijk richtsnoer voor het opstellen van het beheersdocument is het programma Brabant Veiliger 2011 – 2014 van de provincie Noord-Brabant. Hierin is als doelstelling opgenomen dat eind 2014 een adequate en structurele uitvoering van externe veiligheidstaken is geborgd. Hiertoe bevat het programma diverse nevendoelstellingen en kwaliteitscriteria. Deze kwaliteitscriteria zijn vastgesteld in afwachting van landelijk vast te stellen criteria.

Een van de kwaliteitscriteria is dat gemeenten strategisch- en operationeel beleid vaststellen waarin de visie, ambities en acties op het gebied van EV zijn opgenomen. De gemeente Veghel geeft hier invulling aan met de ‘Beleidsvisie externe veiligheid’. Daarnaast heeft de gemeente dit document opgesteld waarin de werkprocessen beschreven staan voor de afdelingen en functies die met EV te maken hebben. 

Om de uitvoering van EV-taken adequaat en structureel te borgen, dient de organisatie van de gemeente Veghel gericht te zijn op de volgende doelstellingen:

  • 1.De personeelsformatie is kwantitatief en kwalitatief voldoende voor adequate en structurele uitvoering van de externe veiligheidstaken;

  • 2.De externe veiligheidstaken zijn geborgd in de interne werkprocessen van de verantwoordelijke organisatieonderdelen, zodat adequate en structurele uitvoering van deze taken plaatsvindt;

  • 3.EV is adequaat meegenomen in alle besluiten waar het een rol speelt en deze besluiten worden adequaat toegepast en gehandhaafd;

  • 4.De effecten van de adequate en structurele uitvoering van externe veiligheidstaken op de veiligheid in Veghel zijn inzichtelijk.

 

Een structurele uitvoering wordt bereikt door de kwaliteitscriteria zodanig te formuleren dat de volgende ketens zijn gesloten:

  • -Beleidscyclus: plan, do, check, act;

  • -Planning en control cyclus;

  • -Veiligheidsketen.

 

De kwaliteitscriteria zijn ingedeeld in de zeven stappen van het Big-8 model met een strategische cyclus en operationele cyclus. Dit model wordt zo genoemd omdat het de vorm van een acht heeft, waarbij de twee lussen van de 8, beleid en uitvoering, in elkaar overgaan. Het model benadrukt het belang van continuïteit en overdracht tussen beleid en uitvoering.

SturingsmodelBig-8i88091ee1-b871-43d5-84b9-0d389e1fff35.jpg

De beleidsvisie; het beheersdocument; het jaarlijkse activiteitenprogramma; de professionele risicokaart en de signaleringskaart EV in Geoweb zorgen ervoor dat EV in de gemeente Veghel adequaat en structureel wordt geborgd.

In samenwerking met de Brabantse gemeenten is de prestatieafspraak gemaakt om uiterlijk 31 december 2012 aan deze kwaliteitscriteria te voldoen. De gemeente kan hieraan voldoen door een bestuurlijke verklaring af te geven, waarin onderbouwd wordt aangegeven dat zij voldoet aan de kwaliteitscriteria. De gemeente Veghel heeft deze bestuurlijke verklaring inmiddels afgegeven (zie bijlage 1).

Inspelen op toekomstige ontwikkelingen

3.

Sinds 2011 zijn de provincie Noord-Brabant en alle gemeenten in gesprek over het oprichten van Omgevingsdiensten. Deze diensten gaan zich bezighouden met milieuzaken zoals het verlenen van vergunningen, handhaving en toezicht. Landelijk is afgesproken dat er 25 Omgevingsdiensten moeten komen. Ze vallen samen met het werkgebied van de zogeheten veiligheidsregio’s. Voor de gemeente Veghel is dit de regio Brabant-Noord.

Op dit moment hebben provincie en gemeenten allemaal hun eigen afdeling op het gebied van vergunningen, toezicht en handhaving. Kennis en kwaliteit is daardoor versnipperd en vrijblijvend. Bovendien heeft het rijk kwaliteitseisen gesteld waaraan gemeenten en provincie afzonderlijk niet kunnen voldoen. Daarom wordt nu bekeken welke taken er in de toekomst overgaan naar een Omgevingsdienst.

Risicoprofiel Veghel

4.

In dit hoofdstuk wordt de actuele situatie op het gebied van externe veiligheid in de gemeente Veghel beschreven. Er is aandacht voor de verschillende risicobronnen, of wordt voldaan aan de wettelijke normen en waar deze informatie te vinden is. Voor een beschrijving van de normen, begrippen en relevante wet- en regelgeving wordt verwezen naar bijlagen 2 & 3.

Risicoprofiel gemeente Veghel

Binnen de gemeente Veghel zijn de volgende risicobronnen (peildatum januari 2013) aanwezig:

Inrichtingen met gevaarlijke stoffen:

  • -Zeven LPG-tankstations

  • -Vijf bovengrondse propaanreservoirs (> 13 m3)

  • -Zes bedrijven met ammoniakkoelinstallaties

  • -Twee opslagen van gevaarlijke stoffen

Risicovolle inrichtingen

In totaal zijn er binnen de gemeente Veghel 40 risicovolle inrichtingen aanwezig. Hiervan vallen de hierboven genoemde 20 inrichtingen onder de werkingssfeer van het Besluit externe veiligheid inrichtingen (Bevi), zie kaartje op de volgende bladzijde). Dit betekent dat moet worden voldaan aan de bepalingen voor het plaatgebonden risico en het groepsrisico.  

De overige inrichtingen moeten conform de drempelwaardentabel worden opgenomen in de professionele risicokaart (zie verder onder kopje ‘professionele risicokaart’). Deze kennen verder geen plaatsgebonden risico en groepsrisico.

Bij geen van de LPG-tankstations valt de plaatsgebonden risicocontour (PR 10-6) over kwetsbare objecten. Wel vallen de invloedsgebieden van de betreffende tankstations over woningen. In 2011 heeft onderzoek plaatsgevonden naar de hoogte van het groepsrisico rond de LPG-tankstations. Daaruit bleek dat bij 1 geval een overschrijding van de oriënterende waarde optrad (Cruijgenstraat 34, Erp). Bij nieuwe ontwikkelingen in dit invloedsgebied wordt het voor de gemeente heel lastig om het groepsrisico te verantwoorden. Het college heeft daarom besloten om de mogelijkheden van verplaatsing te verkennen, dit in samenhang met de ontwikkeling van de zuidelijke ontsluitingsweg van Erp.

Risicovolleinrichtingeni7c094b53-1568-4c3d-baf7-4e6edb8e7453.jpg

De propaanreservoirs bevinden zich in het buitengebied. Voor twee propaanreservoirs is een kwantitatieve risicoberekening uitgevoerd, waaruit bleek dat aan de bepalingen voor het plaatsgebonden risico en groepsrisico werd voldaan. Er bevinden zich nog meer kleinere propaantanks in het buitengebied. Hierbij geldt dat moet worden voldaan aan de interne veiligheidsafstanden uit het Activiteitenbesluit.

De ammoniakkoelinstallaties voldoen aan de normen. De contour van de ammoniakinstallatie van DMV is onlangs verkleind. Daarnaast is bij hetzelfde bedrijf de contour voor de opslag van gevaarlijke stoffen opgeheven door technische aanpassingen. Hiermee is ook de latente saneringssituatie opgeheven (situaties waarin het bestemmingsplan de bouw van kwetsbare objecten toestaat binnen de PR 10-6 contour).

De twee opslagen voor gevaarlijke stoffen voldoen aan de wettelijke vereisten. Het betreft in beide gevallen bulkopslag van verpakte gevaarlijke stoffen (zoals spuitbussen haarlak, lucifers en schoonmaakmiddelen).

Bij Wabo-procedures moet getoetst worden aan het Bevi (zie de werkprocesbeschrijvingen in het volgende hoofdstuk). Bevi-inrichtingen kunnen zich vestigen in het gemengde en intensieve gebied van de gemeente Veghel.  Dit zijn het buitengebied en de bedrijventerreinen. Zie voor meer informatie de gebiedstypenkaart behorend bij de beleidsvisie externe veiligheid.

Transport gevaarlijke stoffen – wegen

Binnen de gemeente zijn twee belangrijke bovenlokale vervoersassen aanwezig: de A50 en de N279. Hierover vindt vervoer van gevaarlijke stoffen plaats. De rijksweg A50 is opgenomen in het nationale Basisnet vervoer gevaarlijke stoffen (zie bijlagen voor relevante wet- en regelgeving). Hierbij zijn voor de A50 de volgende criteria vastgelegd:

  • -Geen veiligheidsafstand aanwezig.

  • -Geen plasbrandaandachtsgebied (PAG) aanwezig.

  • -Er is geen groepsrisico aanwezig (ook gezien de vervoersprognoses); wel dient binnen 200 meter aan weerszijden van deze weg (het invloedsgebied) een verantwoording van het groepsrisico plaats te vinden.

Voor de provinciale weg N279 gelden geen veiligheidsafstand en plasbrandaandachtsgebied. Wel dient ook hier binnen 200 meter aan weerszijden van de weg een verantwoording van het groepsrisico plaats te vinden.

In 2007 is een onderzoek uitgevoerd naar het vervoer van gevaarlijke stoffen over lokale (gemeentelijke) wegen. Het onderzoek is uitgevoerd bij bedrijven die binnen de grenzen van de gemeenten Veghel en Uden liggen en geeft daarom uitsluitend een beeld van de risico’s als gevolg van het bestemmingsverkeer in deze gemeenten. Er is zowel in de gemeente Veghel als in Uden geen PR 10-6-contour aangetroffen. Ook de hoogte van het groepsrisico ligt ver onder de oriëntatiewaarde. Omwille van het houden van een actueel beeld van de risico’s op gemeentelijke wegen zal dit onderzoek in 2013 opnieuw plaatsvinden.

Voor het vervoer van gevaarlijke stoffen is verder nog de gemeentelijke Nota hoofdwegenstructuur (2008) van belang. De raad van de gemeente Veghel heeft hierin gekozen voor de aanleg van een nieuwe ontsluitingsweg van het Erpse bedrijventerrein naar het kanaal en een toekomstige omlegging van de provinciale weg N279 aan de Zijtaartse kant van het kanaal. In Erp wordt een nieuwe ontsluitingsweg van de Veghelsedijk naar de Heesakker (weg naar Boekel) gerealiseerd en er wordt een aantal randvoorwaarden gesteld aan de omleiding van de N279. De buffer tussen Eerde en de A50 mag niet worden aangetast en ook de open ruimte bij Zijtaart moet worden gespaard.

Transport gevaarlijke stoffen – vaarwegen

De Zuid-Willemsvaart is in het Basisnet Water gekenmerkt als een ‘groene’ route. Dit betekent dat het gevaar van vervoer van gevaarlijke stoffen over de Zuid-Willemsvaart dermate klein is dat er geen PR-contouren aanwezig zijn en dat het groepsrisico buiten beschouwing kan worden gelaten door de gemeente.

Transport gevaarlijke stoffen – buisleidingen

Binnen de gemeente Veghel zijn hoge druk aardgasleidingen en een oliepijpleiding (RRP) aanwezig. In 2011 is het Besluit externe veiligheid buisleidingen van kracht geworden. De systematiek is vergelijkbaar met het Bevi: er moet voldaan worden aan de bepalingen voor het plaatsgebonden risico en het groepsrisico. Hiertoe is door het RMB onderzoek verricht naar de hoge druk aardgasleidingen. Hieruit bleek dat:

  • -PR 10-6 contouren niet aanwezig zijn, of op de leiding zelf zijn gelegen. Er zijn geen knelpunten geconstateerd.

  • -Het invloedsgebied maximaal 485 meter bedraagt (aardgasleiding ten westen van Eerde). Voor één leiding is een groepsrisico aanwezig, deze blijft onder de oriënterende waarde. Het groepsrisico ligt bij alle aardgasleidingen onder 0,1 x de oriëntatiewaarde.

  • -Bij nieuwe ontwikkelingen in het invloedsgebied van de hoge druk aardgasleidingen zal altijd het (nieuwe) groepsrisico in kaart moeten worden gebracht (en verantwoord worden).

Ook voor de oliepijpleiding zijn geen knelpunten als gevolg van de PR 10-6 contour geconstateerd.

Professionele risicokaart

De hierboven beschreven EV-situatie in de gemeente Veghel is nader inzichtelijk gemaakt op de (digitale) professionele risicokaart. Een voor het publiek toegankelijke versie van de risicokaart is te raadplegen via de website van de gemeente Veghel.

De professionele risicokaart biedt een eerste handvat bij het afwegen of en onder welke voorwaarden een ruimtelijke ontwikkeling al dan niet mogelijk is als gevolg van externe veiligheid. Op de risicokaart zijn de plaatsgebonden risicocontouren (PR10-6/jaar) en de invloedsgebieden van de diverse risicobronnen aangegeven. Binnen deze contouren gelden wettelijk gezien beperkingen voor nieuwe ruimtelijke ontwikkelingen (zie wet- en regelgeving in de bijlagen). De beperkingen worden per geval bekeken door de specialist externe veiligheid.

De professionele risicokaart is een hulpmiddel, zodat wanneer een besluit wordt voorbereid (over bijvoorbeeld een ruimtelijk plan) EV op een juiste wijze wordt meegewogen. Op de professionele risicokaart zijn alle risicovolle inrichtingen vermeld (dus ook niet-Bevi inrichtingen). Voor alle niet-Bevi inrichtingen hoeft geen verantwoording van het groepsrisico plaats te vinden. De professionele risicokaart voor de gemeente Veghel is recentelijk geactualiseerd.

Organisatie

5.

N.B. Nadat de overgang van de specialist EV naar de RUD voltooid is, zal dit hoofdstuk aangepast worden aan de nieuwe situatie

Externe veiligheid vereist een integrale aanpak. Om dit te borgen, dient voor iedereen helder te zijn wat zijn of haar taken, bevoegdheden en verantwoordelijkheden inhouden. Daarnaast moeten er duidelijke communicatielijnen bestaan tussen de verschillende organisatieonderdelen en dient de informatiestroom geregeld te zijn.

Bestuurlijke coördinatie

De bestuurlijke coördinatie op het gebied van externe veiligheid maakt onderdeel uit van de portefeuille van de wethouder Ruimtelijke Ordening & Milieu en indirect de burgemeester (Openbare Orde & Veiligheid).

Ambtelijke coördinatie

De ambtelijke coördinatie ligt bij de specialist externe veiligheid (hierna: specialist EV) van de afdeling Vergunningen & Handhaving. De specialist EV bezit inhoudelijke kennis op het gebied van externe veiligheid. Deze kennis is onder andere geborgd door het behalen van de certificaten voor de modules externe veiligheid van Saxion Hogescholen. Daarnaast zullen ontwikkelingen en wijzigingen in wet- en regelgeving door de specialist EV worden bijgehouden en zullen indien nodig / mogelijk verdiepingstrainingen worden gevolgd.

  • 1) Coördinatietaken

De specialist EV is aangewezen om de gevolgen van externe veiligheid voor het gemeentelijk beleid te bepalen. Het gaat ondermeer om het bestuurlijk doorgeleiden van gevoelige zaken, het inschatten van consequenties van wetswijzigingen en beleidsontwikkeling en –uitvoering. De vakafdelingen hebben de taak de coördinator (specialist EV) gevraagd en ongevraagd te adviseren over relevante ontwikkelingen. De afdeling Adviesdiensten over rampbestrijding en integrale veiligheid, de afdeling Ruimte over ruimtelijke plannen en de afdeling V&H over vergunningen (bouwen & milieu).

  • 2) Begroting

Tevens is de specialist EV aangewezen om de subsidieregeling te beheren (jaarlijkse subsidie t/m 2014. Hiervoor wordt jaarlijks het uitvoeringsprogramma EV vastgesteld waaraan een uren- en kostenbegroting is gekoppeld. Doorwerking vindt plaats in het afdelingsprogramma en –begrotingvan Vergunningen & Handhaving. Hierbij zijn expliciet uren gereserveerd voor de uitvoering van externe veiligheidstaken en is een bedrag gereserveerd voor de inhuur van diensten van derden.

  • 3) Monitoring

Monitoring van het activiteitenprogramma vindt maandelijks plaats in overleg met de teamleider en door middel van een jaarlijkse verantwoording. Hierin wordt beschreven wat er zoal is uitgevoerd en wat er nog openstaat. Onderdeel van de monitoring is het beoordelen of de risico-informatie actueel wordt gehouden (zie hoofdstuk 5).

  • 4) Bijstellen

De coördinatietaken maken onderdeel uit van het persoonlijk werkplan van de specialist EV. Hieraan is een jaargesprek gekoppeld, waarin wordt besproken in hoeverre aan het persoonlijk werkplan is voldaan. De coördinator stelt verder het document beheerstaken externe veiligheid zonodig jaarlijks in overleg met betrokken medewerkers/afdelingen bij.

Beheer Risico Informatie Systeem (RIS)

Sinds 2006 zijn provincies verplicht om risicokaarten te maken en te beheren. Deze gegevens worden opgeslagen in het RIS en weergegeven via www.risicokaart.nl. Het technisch- en applicatiebeheer van de Brabantse risicokaart wordt verzorgd door de provincie Noord-Brabant. De actualisatie alsmede het beheer van de lokale gegevens is door de provincie overgedragen aan de gemeente. Hiervoor moet een RIS-coördinator worden benoemd. De gemeente Veghel heeft de specialist EV aangewezen als RIS-coördinator.

De taak van de RIS-coördinator valt uiteen in de volgende vier deeltaken:

  • 1. Beheer van het Risicoregister Gevaarlijke Stoffen (RRGS) en het Informatiesysteem Overige Ramptypen (ISOR) (samen terug te vinden in de risicokaart) en risico-informatie;

Het beheer bestaat uit het doorvoeren van wijzigingen in het RRGS (en ISOR) en autorisatie van de wijzigingen. Opdrachtgever en autorisator is de specialist EV. De wijzigingen worden doorgevoerd in samenwerking met het RMB. Jaarlijks wordt bekeken of het RRGS/ISOR nog actueel is. Hiervoor wordt de instructie ‘Beheerdocument risico-informatie. Een invulling van gemeentelijke beheerstaken’ (provincie Noord-Brabant, 2010) gebruikt.

  • 2. Toegankelijk maken van de risicokaart op de gemeentelijke website.

Dit wordt uitgevoerd door de websitebeheerder. Opdrachtgever is de specialist EV.

  • 3. Beheer signaleringskaart EV en toepassing in de gemeentelijke GIS-applicatie.

De signaleringskaart EV wordt eenmaal per jaar geactualiseerd (of zoveel eerder als nodig is). Deze taak ligt bij de specialist EV. De wijzigingen worden per mail toegelicht. De wijzigingen worden gedocumenteerd op de J-schijf onder specialismen/externe veiligheid/risico-informatie.

  • 4. Volgen ontwikkelingen in de wet- en regelgeving.

De specialist EV blijft op de hoogte van de ontwikkelingen in wet- en regelgeving en beoordeelt de gevolgen ervan voor de beleidsvisie externe veiligheid, de EV-signaleringskaart en onderhavig beheerdocument. Dit wordt geborgd door het bijhouden van vaktijdschriften (‘Ruimtelijke Veiligheid’), nieuwsbrieven en deelname aan regionaal overleg. Informatie over relevante wijzigingen wordt uitgezet bij de vergunningverleners en de bestemmingsplanmakers. 

Rolverdeling

Afdeling V&H; team bouwen

Bij het beoordelen van aanvragen om Wabo-vergunningen voor de activiteit bouwen en de activiteit planologische afwijking  is het de taak van de afdeling V&H om te signaleren of de activiteit leidt tot een wijziging in de gegevens van kwetsbare objecten zoals opgenomen in het ISOR. Zij ondersteunt daarmee de RIS-coördinator bij het actueel houden van het ISOR.

Afdeling Ruimte

Het signaleren of EV aan de orde is bij het opstellen van bestemmingsplannen, is primair de taak van de afdeling Ruimte in samenwerking met de afdeling V&H. Deze taak wordt mogelijk gemaakt door advisering van de specialist EV bij alle plannen.

Risicoberekeningen worden veelal bij een ruimtelijk plan gevoegd en worden getoetst door de specialist EV. De rekenbestanden worden opgevraagd en beheerd door de specialist EV.

Hulpmiddelen die bij de beoordeling worden gebruikt zijn: de risicokaart, de EV-signaleringskaart en de hiernavolgende procedurebeschrijving. In onderstaand schema is aangegeven wanneer externe veiligheid relevant is en wanneer er contact moet worden gezocht met de specialist EV.

Afdeling V&H; team milieu

Bij het afgeven van Wabo-vergunningen voor de activiteit milieu is het de taak van de afdeling V&H, team milieu om de regelgeving op het gebied van externe veiligheid toe te passen. Voorts ondersteunt de afdeling Vergunningen de RIS-coördinator bij het in kaart brengen van de actuele risicobronnen in de gemeente Veghel.

Werkprocessen

6.

In Wabo-procedures moeten de momenten waarop EV relevant is, herkenbaar zijn. Onderverdeeld in de diverse onderdelen van de huidige organisatie is in de volgende paragrafen uitgewerkt hoe en waar in de werkprocessen een EV-taak dient te worden uitgevoerd. Deze taken komen terug in de gemeentelijke beschrijving van het totale Wabo-proces.

6.1

Afdeling V&H; team bouwen

Wettelijke taken

 

  • 1. Schriftelijk aantoonbaar actueel houden van kwetsbare objecten in het ISOR.

 

De activiteitentoetser bouwen bepaalt of de aanvraag voor een vergunning op grond van de Wabo; activiteit bouwen voldoet aan het bestemmingsplan. In het geval niet wordt voldaan aan het bestemmingsplan is ook de Wabo activiteit planologische afwijking van toepassing. In dat geval wordt de professionele risicokaart geraadpleegd om te bezien of een EV-toets nodig is. Dit geldt met name indien sprake is van een uitgebreide procedure (UOV) of een herziening van het bestemmingsplan. De procedure die daarop volgt is gelijk aan die voor het opstellen van een bestemmingsplan (zie schema en werkproces van de afdeling Ruimte).

Bij een lichte of binnenplanse ontheffing is vooral het gebruik van het beoogde pand van belang. Indien de gebruikers behoren tot een kwetsbare groep (kinderen, ouderen en/of gehandicapten) dan moet het object worden opgenomen in het ISOR. Voor een lijst van ISOR-relevante objecten wordt verwezen naar bijlage 4.

Als de vergunning Wabo, activiteit bouwen en/of planologische afwijking leidt tot een wijziging in de gegevens van kwetsbare objecten zoals opgenomen in het ISOR, dan informeert de activiteitentoetser bouwen en/of planologische afwijking de specialist EV om het ISOR te actualiseren. In onderstaand schema is aangegeven wanneer EV van belang is en wanneer contact moet worden opgenomen met de specialist EV.

Stroomschemawerkprocesi28263db6-8e36-4d5b-87d2-e5260e5a7e53.jpg

6.2

Afdeling Ruimte

Wettelijke taken

 

  • 1. Verrichten van een ‘Bevi-toets’ en in voorkomende gevallen verantwoorden van het GR bij nieuwe ruimtelijke besluiten in het kader van de Wet ruimtelijke ordening en de Wabo;

  • 2. Ruimtelijke besluiten toetsen aan de risiconormen uit de cRnvgs/Btev en in voorkomende gevallen verantwoorden van het GR;

  • 3. Ruimtelijke besluiten toetsen aan de veiligheidsafstanden uit Bevb;

  • 4. Verankeren van EV in het bestemmingsplan.

Bij aanvragen voor een wijziging van een bestemming of bij het opstellen van een bestemmingsplan wordt de professionele risicokaart geraadpleegd om te bezien of er getoetst moet worden aan EV. In onderstaand schema is aangegeven wanneer EV relevant is en wanneer er advies moet worden gevraagd aan de EV-specialist.

SchemawerkprocesafdelingRuimtei53a752b0-792d-4d4f-a9a6-40eda228d035.jpg

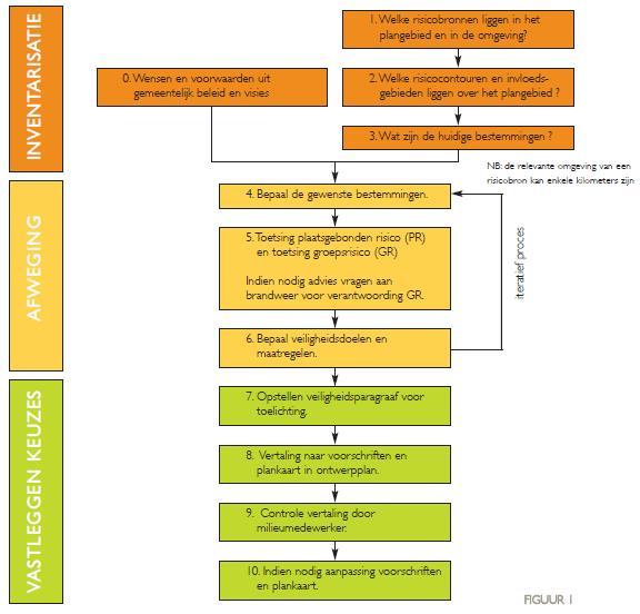
De gemeente Veghel streeft ernaar om externe veiligheid, de verantwoording van het groepsrisico en advisering door de brandweer zo vroeg mogelijk in de planvorming te betrekken. Dit betekent dat het zwaartepunt van deze werkzaamheden ligt op de inventarisatiefase. Hierin is nog het meeste mogelijk en kan externe veiligheid relatief eenvoudig worden meegenomen. In onderstaand schema is uitgewerkt hoe de brandweeradvisering per planfase gestalte krijgt.

Indien externe veiligheid een rol speelt in het initiatief, dient hierover een ‘veiligheidsparagraaf’ te worden opgenomen in het bestemmingsplan.

Fase 1: Inventarisatie

 

Data voor risicokaart / signaleringkaart

Bij de start van een nieuw bestemmingsplan/afwijking wordt de risicokaart/ EV-signaleringskaart gebruikt om te bepalen of EV een aandachtspunt vormt. De specialist EV kan deze EV-signaleringskaart samen met de brandweer periodiek evalueren.

 

 

Advies bij proces van verantwoording

Als duidelijk wordt dat externe veiligheid mogelijk een aandachtspunt is, adviseert de specialist EV samen met de brandweer over de stappen die genomen moeten worden om te komen tot een deugdelijke verantwoording.

 

 

Ontwerpnormen gebiedsontwikkeling

In de loop van de programmafase wordt duidelijk op welke functies het gebied zich richt, welke kleur & smaak het gebied zal krijgen. De specialist EV adviseert in samenspraak met de brandweer over de aandachtspunten op het gebied van fysieke veiligheid gelden bij deze (combinatie van) functies.

 

Fase 2: Afweging

 

Advies verantwoording groepsrisico

De brandweer kan een second opinion geven bij de beoordeling van QRA of andere analyses door adviesbureaus op het gebied van externe veiligheid

 

 

Concept advies rampenbestrijding en zelfredzaamheid

Voorlopig advies volgens wettelijke taak Bevi

 

Fase 3: Vastleggen keuzes

 

Wettelijk advies rampenbestrijding en zelfredzaamheid

Definitief advies volgens wettelijke taak Bevi

 

6.3

Afdeling V&H; team milieu

 

Wettelijke taken

  • 1. Schriftelijk aantoonbaar actueel houden van de gegevens van risicobronnen (risicovolle inrichtingen onder bevoegd gezag van Veghel) in het RRGS;

  • 2. Verrichten van een ‘Bevi-toets’ en in voorkomende gevallen verantwoorden van het GR bij de beoordeling van aanvragen om vergunningen in het kader van de Wabo, activiteit milieu.

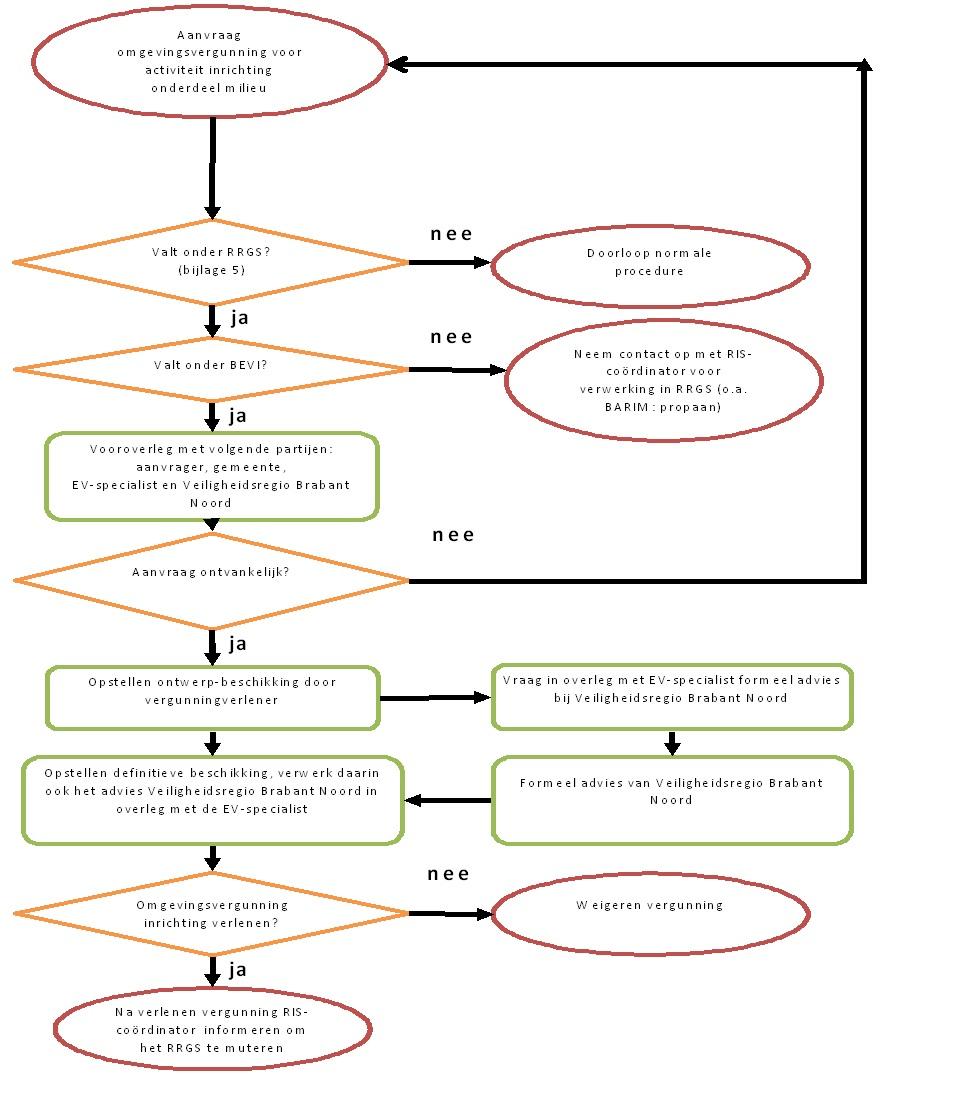
Aanvragen voor nieuwe of gewijzigde vergunningen op grond van de Wabo; activiteit milieu dienen direct aan het Bevi te worden getoetst. De vergunningverlener milieu toetst aan het registratiebesluit/ ministeriele regeling of de inrichting in het RRGS moet worden opgenomen. Zie bijlage 5 voor een overzicht van dergelijke inrichtingen.

Indien in de nieuwe vergunde situatie sprake is van een wijziging ten opzichte van de informatie in het RRGS, dan informeert de vergunningverlener de RIS-coördinator om het register te actualiseren. In het volgende schema is aangegeven wanneer EV van belang is en wanneer contact moet worden opgenomen met de RIS-coördinator en de Veiligheidsregio Brabant-Noord.

StroomschemacontactopnemenEV-specialisti6d737eff-86d9-46fa-ba89-ab9bc4ea4bdc.jpg

Evaluatie en bijstelling

7.

De kwaliteit van de uitvoering van externe veiligheidstaken wordt gegarandeerd door binnen de beleid- en beheerscyclus (zie hoofdstuk 2) periodiek te controleren of:

  • -het nog actueel is en in de praktijk doorlopen wordt;

  • -conform de vastgestelde werkprocessen wordt gewerkt;

  • -de resultaten van de EV-taakuitvoering overeenkomstig de kwaliteitscriteria voor externe veiligheid  zijn.

Bovengenoemde onderwerpen worden meegenomen in een jaarlijks op te stellen verslag van de EV-taakuitvoering die ter kennisname wordt voorgelegd aan het college. Afhankelijk daarvan kan besloten worden of bijstelling van dit beheersdocument noodzakelijk is.

Lijst met afkortingen

8.

Bevb: Besluit externe veiligheid buisleidingen

Bevi: Besluit externe veiligheid inrichtingen

Btev: Besluit transport externe veiligheid

cRnvgs: circulaire Risiconormering vervoer gevaarlijke stoffen

EV: Externe Veiligheid

GR: Groepsrisico

ISOR: Informatiesysteem Overige Ramptypen

LPG: Liquified Petroleum Gas

ODBN: Omgevingsdienst Brabant-Noord

PAG: Plasbrandaandachtsgebied

PR: Plaatsgebonden risico

Revb: Regeling externe veiligheid buisleidingen

Revi: Regeling externe veiligheid inrichtingen

RIS: Risico informatiesysteem

RO: Ruimtelijke Ordening

RRGS: Register Risicosituaties Gevaarlijke Stoffen

Wabo: Wet algemene bepalingen omgevingsrecht

Wm: Wet milieubeheer

Wro: Wet ruimtelijke ordening

Wrzo: Wet rampen en zware ongevallen

Bijlage 1: bestuurlijke verklaring EV 

  • 1. Strategisch beleid

  • - De gemeente heeft een strategisch beleidskader vastgesteld waarin de visie, ambities en acties op het gebied van externe veiligheid (EV) zijn opgenomen. Dit beleidskader is vertaald naar de structuurvisie ruimtelijke ordening van de gemeente.

De gemeente Veghel heeft in april 2009 de beleidsvisie externe veiligheid vastgesteld. De beleidsvisie heeft tot doel kaders te scheppen omtrent risico’s waaraan burgers in hun leefomgeving worden blootgesteld door activiteiten met gevaarlijke stoffen. In dit document is het gewenste beleid voor de verschillende risicobronnen vastgelegd. Hiervoor wordt aandacht besteed aan de beheersing van de risico’s die gepaard gaan met het gebruik, de opslag en het vervoer van gevaarlijke stoffen (zoals LPG of ammoniak) over de weg, water, spoor en door buisleidingen.

Daarnaast biedt de beleidsvisie een toetsingskader bij besluitvorming in het kader van de Wet op de ruimtelijke ordening (Wro), de Wabo, de Wet milieubeheer en de Woningwet. Het telkens opnieuw (uitgebreid) motiveren van dergelijke besluiten ten aanzien van externe veiligheid kan hierdoor achterwege blijven.

De gemeente Veghel kiest in haar beleidsvisie voor een gebiedsgerichte benadering waarbij de veiligheidsambities worden gedifferentieerd naar gebiedstype. Op de ene plek kiest de gemeente voor wonen, op de andere ligt het accent op bedrijvigheid. Er worden drie gebiedstypen onderscheiden: risicoluw gebied, gemengd gebied en intensief gebied. Voor elk gebiedstype is een eigen veiligheidsambitie vastgesteld. Deze veiligheidsambitie zegt iets over de mogelijkheden die er in het betreffende gebied bestaan om ontwikkelingen te laten plaatsvinden. De benodigde acties om de visie op externe veiligheid te realiseren zijn vastgelegd in het basisdocument en het werkprogramma. Laatstgenoemde documenten worden momenteel geactualiseerd.

Momenteel wordt gewerkt aan een nieuwe structuurvisie voor de gehele gemeente Veghel. Hierin zal de beleidsvisie externe veiligheid worden meegenomen. Dit zal doorwerken in ruimtelijke plannen die voortvloeien uit de structuurvisie, waaronder bestemmingsplannen.

  • 2. Operationeel beleid

  • - De gemeente heeft operationeel beleidskader voor de uitvoering van de EV-taken en EV verankerd in ander operationeel beleid.

Beheer van de risico-informatie van stationaire risicobronnen, buisleidingen en transportroutes, waarvoor de registratieverplichting geldt conform wet- en regelgeving.

De risicokaart (RRGS en ISOR) wordt door de gemeente zelf bijgehouden (al dan niet met ondersteuning van het RMB). Het RRGS (en ISOR) is de basis waarop de uitvoering van de EV-taken is gebaseerd. Het is daarom een van de beleidsuitgangspunten om de risico-informatie zo actueel mogelijk te houden. Om een juiste invoer van gegevens in het RRGS (en ISOR) te stroomlijnen wordt een beheerdocument risico-informatie gemeente Veghel opgesteld.

Beoordeling van het aspect externe veiligheid in omgevingsvergunningen.

In de beleidsvisie externe veiligheid is de omgang met externe veiligheid in omgevingsvergunningen vastgelegd. Vergunningverleners beschikken daartoe over basiskennis van externe veiligheid. Zie verder de toelichting onder punt 3: planning en control.

Handhaving en toezicht op het aspect externe veiligheid.

In 2010 is het handhavingbeleidsplan 2010-2014 vastgesteld. Op basis van dit beleidsplan wordt jaarlijks een handhavinguitvoeringsprogramma opgesteld. Met dit programma wordt het handhaven in de gemeente Veghel uniform en transparant. (Brand)Veiligheid en milieu zijn thema’s die hierin terugkomen. In het programma is verder een prioriteitstelling opgenomen, waaruit volgt dat (o.a.) voor milieumeldingen (klachten) en activiteitenbesluit type C-bedrijven de hoogste prioriteit hebben. Door middel van een beschrijving van de toezichtstrategie is aangegeven hoe deze prioriteiten worden aangepakt. Het opstellen van een handhavingprogramma voor milieutaken is een verplichting, volgend uit het Besluit kwaliteitseisen handhaving milieubeheer.

Beoordeling van het aspect externe veiligheid in bestemmingsplannen.

De uitgangspunten (o.a. gebiedsgerichte benadering) voor de omgang met het aspect externe veiligheid in bestemmingsplannen zijn vastgelegd in de beleidsvisie externe veiligheid.

Verantwoording van het groepsrisico (inclusief bestuurlijke afweging).

In de beleidsvisie externe veiligheid zijn de afwegingen ten aanzien van de verantwoording van het groepsrisico opgenomen. De verplichte verantwoording van het groepsrisico wordt aangegrepen om externe veiligheidsrisico’s vroeg in het planproces te betrekken. Hierdoor wordt een versnipperde aanpak voorkomen, de besluitvorming tot een afweging van nut en noodzaak verbreed; de maatregelen om risico’s te beperken op de agenda verkregen, de zelfredzaamheid verhoogd en de mogelijkheden van de hulpdiensten bevorderd. In de beleidsvisie is aangegeven hoe aan dit punt invulling wordt gegeven.

Oplossen van (latente) saneringssituaties.

De gemeente Veghel heeft in de beleidsvisie externe veiligheid vastgelegd dat kwetsbare objecten zich niet mogen vestigen binnen het grenswaardengebied van risicobronnen. Hierdoor zijn nieuwe saneringssituaties uitgesloten. Dit gebeurt door externe veiligheid te reguleren met behulp van de bestemmingsplannen. De bestemmingsplannen worden geactualiseerd zodat ook (eventuele) latente saneringssituaties worden opgelost.

Uitvoering van risicocommunicatie waarbij externe veiligheid een onderdeel vormt.

Burgers kunnen relevante informatie over externe veiligheid terugvinden op de gemeentelijke website. Hierop staat aangegeven hoe binnen de gemeente Veghel met het aspect externe veiligheid wordt omgegaan. Vanaf de website zijn koppelingen gelegd met de Brabantse risicokaart en de aanpak van het Rijk (Denk Vooruit).

Gemeenten hebben – indien van toepassing – het aspect externe veiligheid verankerd in overig uitvoeringsbeleid (zoals integraal veiligheidsbeleid, ruimtelijke ordeningsbeleid, milieubeleid, etc.).

De gemeente Veghel beschikt over een kadernota Integrale Veiligheid. In dit beleid is de systematiek en werkwijze van het integraal veiligheidsbeleid vastgelegd, zijn de partners benoemd, zijn doel en ambitieniveau vastgesteld en zijn de veiligheidsvelden benoemd: veilige woon- en leefomgeving, bedrijvigheid en veiligheid, jeugd en veiligheid, fysieke veiligheid (inclusief externe veiligheid) en integriteit en veiligheid. Gekoppeld aan de kadernota is het Integraal Veiligheidsprogramma (IVP), dat tweejaarlijks wordt opgesteld. Hierin worden alle veiligheidsonderwerpen gepresenteerd, die in Veghel actueel zijn (waaronder externe veiligheid).

Het evenementenbeleid van de gemeente Veghel is vastgesteld in 2007 en herzien in 2011. De nota geeft organisatoren van evenementen duidelijkheid over de mogelijkheden en onmogelijkheden rondom evenementen. Tevens is de nota bedoeld als een integrale (werk)handleiding voor ambtelijke medewerkers. Binnen de gemeente Veghel worden jaarlijks tal van evenementen georganiseerd,

met een grote variëteit. Ze dragen bij aan de betrokkenheid en trots op de eigen woonplaats en het verbeteren van het imago. Het evenementenbeleid is breed van opzet, maar kent geen directe link met EV-beleid. In 2013 wordt het evenementenbeleid geactualiseerd. Hierbij zal ook aandacht worden besteed aan externe veiligheid.

  • 3. Planning en control

  • - De gemeente heeft alle noodzakelijk capaciteit en financiële middelen geborgd om de EV-taken te kunnen uitvoeren en de gestelde ambities te kunnen bereiken door het uitvoeren van de opgenomen acties.

De gemeente Veghel stelt jaarlijks een activiteitenprogramma EV op. Hierin worden noodzakelijke acties opgenomen om de ambities uit de beleidsvisie EV te realiseren. Het activiteitenprogramma dient tevens ter verantwoording van de subsidie die door de provincie Noord-Brabant ter beschikking wordt gesteld. De activiteiten voor externe veiligheid zijn verder opgenomen in het afdelingsplan en begroting van Vergunningen en Handhaving. Met zowel het activiteitenprogramma EV als de vermelding in het afdelingsplan en begroting wordt de noodzakelijke capaciteit en financiële middelen geborgd. De provinciale subsidie zal vanaf 2014 rechtstreeks worden overgemaakt naar de gemeente; het labelen en borgen hiervan zal in de actualisatie van het basisdocument en werkprogramma worden meegenomen (zie ook punt 1).

De resultaten van het activiteitenprogramma worden gemonitord en geëvalueerd in het interne specialistenoverleg en – zo nodig – in breder verband. Jaarlijks worden de resultaten gerapporteerd aan het college.

  • - De expertise op het vlak van EV bij de gemeente voldoet aan de kwaliteitscriteria EV zoals opgenomen in de maatlat externe veiligheid en de eindrapportage ontwikkeling kwaliteitscriteria transitieprogramma (KPMG).

Door de gemeente is in een eerder stadium beoordeeld of wordt voldaan aan de KPMG-criteria. Deze criteria zijn echter niet actueel meer. Een toetsing zal plaatsvinden aan de Kwaliteitscriteria 2.1 van het PUmA (Programma Uitvoering met Ambitie). Voor zover deze taken al niet worden overgedragen aan de RUD per 1 april 2013, zal daar waar niet kan worden voldaan aan de kwaliteitscriteria alsnog overdracht plaatsvinden aan de RUD.

  • - Bij de gemeente is een EV- of milieuadviseur aanwezig die als verbindende schakel fungeert tussen de taakvelden en EV-specialisten.

Binnen de gemeente Veghel worden verschillende functies onderscheiden die betrokken zijn bij externe veiligheid. Dit zijn de specialist externe veiligheid, vergunningverleners, toezichthouders/handhavers en RO-medewerkers.

Specialist externe veiligheid

De specialist externe veiligheid fungeert als spin in het gemeentelijke externe veiligheidsweb. Hij/zij heeft ondermeer een signaal- en adviesfunctie. De specialist is werkzaam bij de afdeling Vergunningen & Handhaving. Van hieruit is hij/zij verantwoordelijk voor de uitvoering en het bijsturen van het externe veiligheidsbeleid. Ook wordt ervoor gezorgd dat dit beleid doorwerkt in andere beleidsvelden zoals integrale veiligheid en ruimtelijke ordening. Hij/zij signaleert en adviseert het bestuur over nieuwe ontwikkelingen in het werkveld. Hiervoor onderhoudt hij/zij contacten met relevante partners zoals de provincie Noord-Brabant, het RMB en buurgemeenten. Daarnaast verzorgt hij/zij adviezen ten behoeve van vergunningverlening, handhaving en (afwijkingen) van bestemmingsplannen.

Vergunningverleners

Vergunningverleners hebben basiskennis van externe veiligheid. Deze kennis stelt hen in staat om tijdig te signaleren wanneer externe veiligheid een rol speelt en hiervoor advies in te winnen bij de specialist externe veiligheid. De specialist beoordeelt of hij/zij dit kan afhandelen en wanneer eventueel ondersteuning nodig is van het RMB. Vanaf 2013 zullen deze werkzaamheden bij de RUD Brabant Noord komen te liggen.

Toezichthouders/ handhavers

Voor toezichthouders/handhavers geldt hetzelfde als voor vergunningverleners: zij hebben basiskennis van externe veiligheid. Dit stelt hen in staat om tijdig te signaleren wanneer inzet van de specialist externe veiligheid nodig is. Deze taakverdeling is ook expliciet vastgelegd in het Handhavingbeleidsplan 2011-2014 van de gemeente Veghel. Ook hier geldt dat deze taken vanaf 2013 bij de RUD Brabant Noord komen te liggen.

RO-medewerkers

Bij de RO-medewerkers is bekend dat EV een belangrijk afwegingskader is binnen hun werkveld. RO-medewerkers kunnen bij ruimtelijke plannen gebruik maken van de interne signaleringskaart EV. Deze is bedoeld om na te gaan waar externe veiligheid (mogelijk) een rol speelt. Indien dit het geval is, worden de plannen ter advisering doorgestuurd naar de specialist externe veiligheid.

  • - Bij de gemeente is de (basis)kennis aanwezig om de relevantie van EV in een dossier te kunnen bepalen en de implicaties van een EV-advies volwaardig mee te kunnen nemen in de afweging.

Zie onderbouwing bovenstaand punt.

  • - De aanwezige EV-deskundigen die bestuurlijk of ambtelijk adviseren bij de gemeente, beschikken over de juiste competenties, waaronder inlevingsvermogen, integraal denken en werken, en oplossingsgerichtheid.

Van de specialist externe veiligheid - die een centrale rol vervult aangaande EV – wordt verwacht dat deze beschikt over de kerncompetenties (betrokken, professioneel, klantgericht, resultaatgericht en samenwerking) en specifieke competenties (omgevingsbewust, (probleem)analytisch vermogen, plannen en integraal denken). Dit wordt vastgelegd in het functieprofiel van de specialist externe veiligheid (m.b.v. generieke en specifieke functieprofielen). In jaargesprekken komen deze competenties structureel aan de orde.

  • 4. Voorbereiden

  • - De gemeente heeft het aspect EV geborgd in de werkprocessen. Dit betekent dat de borging van de uitvoering van de EV-taken en de samenwerking tussen alle benodigde interne vakdisciplines betrokken worden bij het aspect EV.

De gemeente Veghel is momenteel bezig de werkprocesbeschrijvingen te herzien/ evalueren (Wabo-proces en RO-proces). De daarin voorkomende (sub)procesbeschrijvingen voor het onderdeel externe veiligheid zullen voor 1 januari 2013 gereed zijn. Deze zullen nauw gekoppeld worden aan de actualisatie van de beleidsvisie, het basisdocument en werkprogramma.

  • - Binnen de gemeente is een heldere rolverdeling in verantwoordelijkheden en taken van proceseigenaren en EV-deskundigen.

De rolverdeling en taken zijn beschreven in de beleidsvisie externe veiligheid. De bestuurlijke coördinatie op het gebied van externe veiligheid valt onder de verantwoordelijkheid van de wethouder ruimtelijke ordening. De ambtelijke coördinatie ligt bij de specialist externe veiligheid. De rollen van de verschillende disciplines (milieu, ruimte en bouwen) en de Veiligheidsregio Brabant Noord zijn vastgelegd.

  • - De gemeente heeft geborgd dat er voldoende expertise beschikbaar is in de diverse werkprocessen.

Binnen de gemeente Veghel is voldoende expertise beschikbaar. Deze kennis is zodanig dat in voldoende mate beoordeeld kan worden wanneer zeer specialistische hulp (het incidenteel uitvoeren van risicoberekeningen) noodzakelijk is. Bij de RO medewerkers is bekend dat EV een belangrijk afwegingskader is binnen hun werkveld. RO-medewerkers kunnen bij ruimtelijke plannen gebruik maken van de interne signaleringskaart EV. Deze is bedoeld om na te gaan waar externe veiligheid (mogelijk) een rol speelt. Indien dit het geval is, worden de plannen ter advisering doorgestuurd naar de specialist externe veiligheid. Daarnaast is er ook een overleg Milieu & Duurzaamheid, waarbij in een vroeg stadium gesignaleerd kan worden wanneer externe veiligheid van belang is bij ruimtelijke plannen en projecten. De vorming van de RUD Brabant Noord zal naar verwachting ook positief bijdragen aan het kennisniveau van EV bij vergunningverlening en toezicht/handhaving.

  • - De EV-specialisten kunnen onafhankelijk toetsen, ofwel een “zuiver” risicobeeld schetsen. Dat wil zeggen niet bij voorbaat al ingeperkt of ingekleurd door politieke preferenties of financiële afwegingen.

Binnen de gemeente Veghel is integriteit een belangrijk speerpunt. Alle medewerkers leggen daartoe een ambtelijke eed af. Daarnaast zijn voor alle functies competenties vastgesteld, zoals onder punt 3 reeds is toegelicht. Verwacht mag worden dat de medewerkers, en ook de specialist externe veiligheid, met open houding vraagstukken en problemen benaderen.

  • - Bij de gemeente is EV-deskundigheid op de locatie beschikbaar om basiskennis en ervaringsopbouw te ontwikkelen.

Binnen de gemeente is de afgelopen jaren deskundigheid opgebouwd bij de specialist externe veiligheid. Hij/zij stimuleert de opbouw van basiskennis en ervaring bij vergunningverleners, toezichthouders/handhavers en RO-medewerkers. Hierbij speelt ook het RMB een belangrijke rol. In RMB-verband wordt ook actief gewerkt aan het delen van EV-kennis, bijvoorbeeld via het regionaal ambtelijk overleg lucht, geluid en EV.

  • 5. Uitvoering

De gemeente geeft uitvoering aan de EV-taken:

  • - De gemeente beheert de risico-informatie van stationaire risicobronnen, transportroutes en vliegbewegingen, waarvoor conform wet- en regelgeving een registratieverplichting geldt, zodanig dat deze actueel, juist en volledig is vastgelegd in het RRGS.

De gemeente Veghel beheert de risico-informatie van stationaire risicobronnen, transportroutes en overige ramptypen, waarvoor conform wet- en regelgeving een registratieverplichting geldt, zodanig dat deze actueel, juist en volledig is vastgelegd in de nationale risicokaart (RRGS/ISOR). In voorkomende gevallen wordt het RMB ingeschakeld om de actualisatie uit te voeren. Dit is een extra waarborg van de kwaliteit van de ingevoerde gegevens, omdat het RMB deelneemt aan het Brabantse kernteam RRGS.

  • - De gemeente heeft een verwijzing vanaf de gemeentelijke website naar de risicokaart voor haar eigen grondgebied.

De gemeente Veghel heeft een verwijzing vanaf de gemeentelijke website naar de risicokaart voor haar eigen grondgebied.

  • - In omgevingsvergunningen is het aspect externe veiligheid meegenomen. De omgevingsvergunningen worden gehandhaafd op het aspect externe veiligheid.

In omgevingsvergunningen verleend door de gemeente Veghel is het aspect externe veiligheid meegenomen. De omgevingsvergunningen worden gehandhaafd op het aspect externe veiligheid. Dit wordt opgenomen in de beschrijving van het Wabo-proces van de afdeling Vergunningen en Handhaving.

  • - In verkeersbesluiten is het aspect externe veiligheid meegenomen.

De gemeente Veghel neemt, indien nodig, het aspect externe veiligheid mee bij verkeersbesluiten. Uit inventarisaties van de risico’s is (tot nu toe) gebleken dat daartoe geen aanleiding was.

  • - De gemeente zorgt voor een actueel inzicht in de risico’s over gemeentelijke wegen.

 De gemeente Veghel zorgt hiervoor door vierjaarlijks de EV-risico’s op gemeentelijke wegen te inventariseren.

  • - In ruimtelijke plannen is het aspect externe veiligheid meegenomen.

In de ruimtelijke plannen van de gemeente Veghel wordt het aspect externe veiligheid meegenomen. Alle ruimtelijke plannen worden of zijn geactualiseerd binnen de daarvoor geldende wettelijke termijnen, hierbij is het aspect externe veiligheid meegenomen. Dit is geborgd in het werkproces voor het opstellen van ruimtelijke plannen.

  • - De gemeente verantwoordt het groepsrisico in alle ruimtelijke plannen en omgevingsvergunningen waar dit conform wet- en regelgeving is vereist. Hierbij worden de stappen uit “Verantwoorde brandweer advisering externe veiligheid” doorlopen. Bij elke verantwoording van het groepsrisico vindt een bewuste bestuurlijke afweging en besluitvorming plaats van risico’s in de relatie tot de omvang van rampen.

De gemeente Veghel verantwoordt het groepsrisico in alle ruimtelijke plannen en omgevings-vergunningen, waar dit conform wet- en regelgeving is vereist. Hierbij worden de stappen uit “Verantwoorde brandweer advisering externe veiligheid” doorlopen. Bij elke verantwoording van het groepsrisico vindt een bewuste bestuurlijke afweging en besluitvorming plaats van risico’s in de relatie tot de omvang van rampen. Dit wordt opgenomen in de beschrijving van het subproces ‘EV in ruimtelijke plannen’ en dit wordt door de specialist externe veiligheid uitgedragen bij de

RO-medewerkers die het opstellen van bestemmingsplannen begeleiden.

  • - De gemeente heeft alle saneringssituaties bij de Bevi-inrichtingen opgelost en actualiseert de bestemmingsplannen binnen de gestelde termijnen zodanig dat de latente saneringssituaties worden opgelost.

De gemeente Veghel heeft alle saneringssituaties bij de Bevi-inrichtingen opgelost en actualiseert de bestemmingsplannen binnen de gestelde termijnen zodanig dat (mogelijke) latente saneringssituaties worden opgelost.

  • - De gemeente geeft uitvoering aan het communicatiebeleid van de veiligheidregio inzake risico’s rondom externe veiligheid.

De gemeente Veghel gaat uitvoering geven aan het communicatiebeleid van de Veiligheidsregio Brabant-Noord inzake externe veiligheid zodra dit beleid is opgesteld. De door de gemeente Veghel uit te voeren taken worden geborgd in het werkproces. Tevens wordt op de website van de gemeente Veghel aandacht besteed aan het aspect (externe) veiligheid en zijn diverse links geplaatst naar EV-relevante websites (o.a. Denk Vooruit en de Risicokaart).

  • 6. Monitoring

  • - De gemeente monitort jaarlijks de kwaliteitscriteria zoals genoemd in het Programma Brabant Veiliger 2011-2014.

Hiertoe wordt een activiteitenprogramma EV opgesteld. Dit programma wordt jaarlijks geëvalueerd en teruggekoppeld naar de manager van de afdeling Vergunningen en Handhaving. De manager bespreekt indien nodig afwijkingen en/of niet gehaalde doelstellingen met de wethouder ruimtelijke ordening (als bestuurlijk coördinator). Indien uit de evaluatie blijkt dat niet (meer) aan alle kwaliteitscriteria wordt voldaan, worden actiepunten opgenomen of bijgesteld in het activiteitenprogramma EV.

  • 7. Rapportage, evaluatie en bijsturin g

  • - De gemeente evalueert jaarlijks aan de hand van de monitoring in hoeverre binnen de eigen organisatie voldaan wordt aan de kwaliteitscriteria en in hoeverre bijsturen binnen de organisatie noodzakelijk is.

De gemeente evalueert het activiteitenprogramma EV. Indien blijkt dat niet (meer) aan alle kwaliteitscriteria wordt voldaan, worden actiepunten opgenomen in het nieuwe activiteitenprogramma EV en het afdelingsplan van Vergunningen en Handhaving (zie ook punt 6).

  • - De gemeente rapporteert jaarlijks de voortgang op de kwaliteitscriteria zoals genoemd in het Programma Brabant Veiliger 2011-2014.

De resultaten van de monitoring en evaluatie zoals hierboven opgenomen, worden jaarlijks gerapporteerd aan de wethouder ruimtelijke ordening. Een en ander vloeit ook voort uit de verantwoording van projecten, uren en gelden voor de subsidie Brabant Veiliger 2011-2014.

  • - De gemeente implementeert nieuwe of gewijzigde wet- en regelgeving op EV en borgt deze in eigen beleid en uitvoering.

Het signaleren en gevolg geven aan nieuwe of gewijzigde wet- en regelgeving is een taak van de specialist externe veiligheid. Hij/zij informeert daarbij vergunningverleners, toezichthouders/

handhavers en RO medewerkers.

  • - De gemeente stelt haar strategisch beleid bij indien uit de monitoring blijkt dat dit noodzakelijk is of wanneer actualisatie wettelijk gezien noodzakelijk is.

Indien uit monitoring/evaluatie blijkt, dat het strategisch beleid van de gemeente Veghel moet worden bijgesteld, dan wordt dit als actiepunt opgenomen in het jaarlijkse activiteitenprogramma EV. Dit is een taak van de specialist externe veiligheid.

Bijlage 2: verklarende woordenlijst

EV is specifieke en specialistische materie die ingrijpt in de dagelijkse praktijk van de ruimtelijke ordening en milieubeheer. Ter verduidelijking worden daarom in deze bijlage de belangrijkste (technische) begrippen toegelicht.

Beperkt kwetsbaar object

Beperkt kwetsbare objecten zijn verspreid liggende woningen en bedrijven waarin/waarbij groepen van minder dan 50 personen gedurende langere aaneengesloten tijd verblijven.

In de landelijke wetgeving wordt meer gedetailleerd beschreven wat er onder kwetsbare en beperkt kwetsbare objecten wordt verstaan. Belangrijk is hierbij dat de opsomming in de wetgeving niet limitatief is, zodat er in verdere uitwerking van het beleid nog enige vrijheid rest.

Voor een actuele lijst met beperkt kwetsbare objecten die onder de reikwijdte van het Bevi vallen, wordt verwezen naar www.wetten.nl.

Bevi (Besluit externe veiligheid inrichtingen)

Het Bevi legt veiligheidsnormen op aanbedrijven die een risico vormen voor personen buiten het bedrijfsterrein. Bijvoorbeeld chemische fabrieken, LPG-tankstations en spoorwegemplacementen waar goederentreinen met gevaarlijke stoffen rangeren. Deze bedrijven verrichten soms risicovolle activiteiten dichtbij huizen, ziekenhuizen, scholen of winkels. Het besluit verplicht gemeenten en provincies wettelijk vanaf de inwerkingtreding van het besluit bij het verlenen van omgevingsvergunningen en het maken van ruimtelijke besluiten met EV rekening te houden. Het besluit is - op enkele onderdelen na - op 27 oktober 2004 in werking getreden.

Bevoegd gezag

Het bevoegd gezag is de overheidsorganisatie die verantwoordelijk is voor de naleving van bepaalde wetgeving. In de regel is de gemeente of de provincie het bevoegd gezag, maar een waterschap, of een ministerie kunnen ook bevoegd gezag zijn. Deze verantwoordelijkheid kan bestaan uit afgeven van vergunningen, maar ook uit handhaving en het vaststellen van een ruimtelijk besluit. Beheerders van (water)wegen, concessiehouders van buisleidingen en bedrijven zijn echter op de eerste plaats zelf verantwoordelijk voor de veiligheid en naleven van regels.

Circulaire risiconormering vervoer gevaarlijke stoffen (cRnvgs)

De circulaire legt veiligheidsnormen vast rondom transportroutes en vormt de basis voor toekomstige wetgeving.

Externe veiligheid

Onder EV verstaat men het beheersen van risico's die voortvloeien uit de opslag, productie, het gebruik en vervoer van gevaarlijke stoffen. EV wordt in beeld gebracht op basis van de kans om buiten een inrichting te overlijden als rechtstreeks gevolg van een ongewoon voorval binnen die inrichting waarbij een gevaarlijke stof betrokken is.

Geprojecteerd object

Nog niet aanwezig object dat op grond van het voor het betrokken gebied geldende ruimtelijke besluiten toelaatbaar is. Het besluit vertaalt het PR naar een vaste afstand vanaf een referentiepunt (de risicobron) waarbinnen eisen gesteld worden aan de aanwezigheid van bebouwing. Het betreft hier zowel reeds aanwezige bebouwing als bebouwing die nog niet aanwezig is maar wel volgens het geldende ruimtelijke besluiten is toegestaan.

Gevaarlijke stof

Artikel 1, lid 1, onder g van het Bevi.

Grenswaarde

Een grenswaarde geeft de kwaliteit aan die op het aangegeven tijdstip moet zijn bereikt en die, waar zij aanwezig is, ten minste in stand moeten worden gehouden. Bij het begrip grenswaarde hoort de term ‘in acht nemen’. De term ‘in acht nemen’ betekent dat die waarde niet mag worden overschreden.

Groepsrisico (GR)

Het GR drukt de kans per jaar uit dat een groep mensen (minimaal 10) overlijdt, als direct gevolg van een ongeval met gevaarlijke stoffen. Het GR is daarmee een maat voor de maatschappelijke ontwrichting bij een calamiteit. Het GR wordt bepaald binnen het invloedsgebied van een risicovolle activiteit. Dit invloedsgebied wordt begrensd door de 1% letaliteitsgrens (tenzij anders bepaald): de afstand waarop nog 1% van de blootgestelde mensen in de omgeving komt te overlijden bij een calamiteit met gevaarlijke stoffen. Het GR kan niet “op de kaart” worden weergegeven, maar wordt weergegeven in een grafiek waar de kans (f) afgezet wordt tegen het aantal slachtoffers (N): de fN-curve.

Het gemeentebestuur heeft beleidsruimte bij het toepassen van de hoogte van het GR bij ruimtelijke ontwikkelingen. Voor het GR geldt echter wel een verantwoordingsplicht. Het bevoegd gezag (vrijwel altijd gemeentebestuur) dient binnen het invloedsgebied een afweging te maken tussen het belang van de ruimtelijke ontwikkeling ten opzichte van het risico dat een groep mensen komt te overlijden als gevolg van een ramp of incident met gevaarlijke stoffen. Ook eventueel te nemen maatregelen en restrisico's dienen in de verantwoording opgenomen te worden.

Zie verder: artikel 1,lid 1, onder j van het Bevi.

Inrichting

Elke door de mens bedrijfsmatig of in een omvang alsof zij bedrijfsmatig was, ondernomen bedrijvigheid die binnen een zekere begrenzing pleegt te worden verricht. In de praktijk wordt in plaats van ‘inrichting’ vaak gesproken van ‘bedrijf ’.

Invloedsgebied

Gebied waarin de hoogte van het groepsrisico nagegaan moet worden. Dit invloedsgebied wordt begrensd door de 1% letaliteitsgrens (tenzij anders bepaald): de afstand waarop nog 1% van de blootgestelde mensen in de omgeving komt te overlijden bij een calamiteit met gevaarlijke stoffen

Zie verder: artikel 1, lid 1, onder k van het Bevi.

ISOR

Digitale database voor overige ramptypen en kwetsbare objecten.

Kwetsbaar object

Kwetsbare objecten zijn woningen en gebouwen, waarin (of waarbij) groepen personen verblijven gedurende een aaneengesloten tijd. Ook sommige gebouwen waarin/waarbij kleinere groepen verblijven, worden als kwetsbaar object gezien, wanneer die personen verminderd zelfredzaam zijn (bv. ziekenhuizen, bejaardenhuizen, kinderdagverblijven, etc.).

Voor een actuele lijst met beperkt kwetsbare objecten die onder de reikwijdte van het Bevi vallen, wordt verwezen naar www.wetten.nl.

Oriëntatiewaarde

De norm voor het groepsrisico is oriëntatiewaarde. Het bevoegde gezag mag hiervan afwijken als daar gewichtige redenen (motivatiebeginsel) voor zijn. Het groepsrisico en dus ook de oriëntatiewaarde wordt uitgedrukt in een grafiek (de fN-curve); het gaat om een zogenaamde cumulatieve kans:

  • -kans op overlijden 10 personen = 10-5/jaar;

  • -kans op overlijden 100 personen = 10-7/jaar;

  • -kans op overlijden 1.000 personen = 10-9/jaar.

Plasbrandaandachtsgebied (PAG)

Een PAG is het gebied tot 30 meter van de weg waarin, bij de realisering van kwetsbare objecten, rekening dient te worden gehouden met de effecten van een plasbrand.

Plaatsgebonden risico (PR)

Bij het PR gaat het om de kans per jaar, die één persoon loopt om op een bepaalde plek dodelijk getroffen te worden door een ongeluk met gevaarlijke stoffen bij een bedrijf of transportas.

Voor het PR geldt een “harde” grenswaarde van 10-6/jaar (PR10-6) die op kaart kan worden aangeduid met een contour. Binnen deze contour mogen geen kwetsbare objecten zoals woningen of scholen liggen. Hieraan zal in alle gevallen moeten worden voldaan bij het vaststellen van Wabo besluiten. Er is in dit geval geen sprake van beleidsruimte voor het gemeentebestuur. Voor beperkt kwetsbare bestemmingen, zoals verspreid liggende woningen of kleine kantoren, geldt het PR niet als grenswaarde, maar als richtwaarde. Dit betekent dat op grond van zwaarwegende motieven van de norm mag worden afgeweken.

Zie verder: artikel 1, lid 1, onder o van het Bevi

Richtwaarde

Een richtwaarde geeft de kwaliteit aan die op het aangegeven tijdstip zoveel mogelijk moet zijn bereikt en die, waar zij aanwezig is, zoveel mogelijk moet worden standgehouden. Bij het begrip richtwaarde hoort de term ‘rekening houden met’. Deze term houdt in, dat slechts om gewichtige redenen van die waarde mag worden afgeweken. Richtwaarde is een wettelijk begrip en heeft – in tegenstelling tot een oriëntatiewaarde – een juridische status!

RIS (Risico Informatie Systeem)

De provincies beschikken over een kaart waarop de locaties met risicovolle bedrijven zijn weergegeven. Hierop staan ook transportroutes (gevaarlijke stoffen), mogelijke overstromingsgebieden en gebieden waar bosbranden kunnen voorkomen. Zowel het ministerie van BZK als het ministerie van I&M zijn in 2002 begonnen met het in beeld brengen van de risico’s in de leefomgeving van de burger. Het ministerie van BZK heeft de provincie opdracht gegeven om een risicokaart te maken waarbij de risicovolle inrichtingen met contouren op kaart gezet worden. Het RIS heeft en krijgt geen wettelijke status. De gemeenten hebben gegevens aangeleverd aan de provincie die zijn gebruikt voor het vullen van het RIS.

Risico

Het risico van gevaarlijke activiteiten wordt onderverdeeld in twee aspecten, namelijk in kansen en effecten:

  • 1.kans: de berekende kans dat een bepaald ongeval of een ramp zich voordoet. Deze kans wordt gecombineerd met de kans dat er mensen door het ongeval overlijden. Op de risicokaart kunnen deze kansen soms in de vorm van risicocontouren worden weergegeven;

  • 2.effect: wanneer er een ongeval of een ramp gebeurt, heeft dat in een bepaald gebied effecten. Op de risicokaart kan dit effectgebied aangegeven worden.

Risicoanalyse

Een risicoberekening met als resultaat één of meer risicocontour(en).

Risicobron

De plaatsen waar risico’s vandaan (kunnen) komen, worden risicobronnen genoemd. Het betreft hierbij:

  • 1.bedrijven waar gevaarlijke stoffen worden gemaakt, gebruikt of opgeslagen;

  • 2.routes en pijpleidingen waarover  gevaarlijke stoffen worden getransporteerd.

Risicocontouren

Een risicocontour geeft aan hoe hoog in de omgeving de overlijdenskans is door een ongeval met een risicobron. Deze contourlijnen kan men vergelijken met de gewone hoogtelijnen op een kaart. Binnen de contour is het risico groter, buiten de contour is het risico kleiner.

Risicoregister

Het risicoregister is een landelijk register waarin in opdracht van het ministerie van I&M risicosituaties met gevaarlijke stoffen zijn vastgelegd. In het register staan alle bedrijven die giftige, brandbare, explosieve en nucleaire stoffen verwerken of opslaan. Het register is een van de actiepunten van de overheid na de vuurwerkramp in Enschede (op 13 mei 2000). Het ministerie is bezig met het verplicht stellen voor bevoegd gezag om het risicoregister in te vullen en actueel te houden. Voor de inrichtingen waarvoor de gemeente bevoegd gezag is, krijgt deze de verantwoordelijkheid om de gegevens in te voeren en actueel te houden.

Risicovolle bedrijven

Bedrijven waarvan het invloedsgebied tot buiten de inrichtingsgrens reikt. Bedrijven die onder de criteria van het RIS of Bevi vallen.

Route gevaarlijke stoffen

Gemeenten zijn bevoegd om routes voor vervoer van gevaarlijke stoffen vast te stellen. Hierover moet het transport van gevaarlijke stoffen plaatsvinden (routeplichtige transporten).

Slachtoffer

Slachtoffers zijn de personen die gewond zijn geraakt of zijn overleden als gevolg van een ongeval of ramp.

Verminderd zelfredzame personen

Personen die voor de brandweer extra capaciteit verlangen in verband met de slechte zelfredzaamheid van deze personen. Hierbij dient te worden gedacht aan personen in ziekenhuizen, scholen, verzorgingstehuizen en objecten die geestelijk- of lichamelijk gehandicapten personen huisvesten.

Zelfredzaamheid

Zelfredzaamheid geeft aan in welke mate de aanwezigen in het effectgebied in staat zijn om zichzelf op eigen kracht in veiligheid te brengen. Daarnaast wordt ook steeds meer gesproken over “redzaamheid” (de ander in veiligheid brengen). De advisering kan zich hier richten op de voorlichting en de alarmering ter verhoging van de zelfredzaamheid.

Bijlage 3: beleid, wet- en regelgeving

In dit hoofdstuk wordt ingegaan op relevante wet- en regelgeving voor de gemeente Veghel op het gebied van EV.

Risicovolle bedrijven

In 2004 is het ‘Besluit externe veiligheid inrichtingen’ (Bevi) in werking getreden. Hierin zijn de waarden voor het PR en het GR wettelijk verankerd en is er een directe relatie gelegd met de Wet algemene bepalingen omgevingsrecht (Wabo) en de Wet ruimtelijke ordening (Wro) .

Het besluit regelt dat het bevoegd gezag op grond van de Wabo alleen een vergunning kan verlenen als voldaan is aan de veiligheidsafstanden. Het regelt tevens dat een gemeente in het bestemmingsplan aantoont dat ze conform regelgeving omgaat met EV. Ruimtelijke plannen kunnen hierdoor direct aan het Bevi worden getoetst.

Transport van gevaarlijke stoffen   Huidig beleid

Het externe veiligheidsbeleid voor het vervoer van gevaarlijke stoffen is op dit moment gebaseerd op de Nota risiconormering vervoer gevaarlijke stoffen. Omdat deze nota niet in alle gevallen eenduidig wordt uitgelegd en toegepast, is dit beleid verder geoperationaliseerd en verduidelijkt in de circulaire ‘Risiconormering vervoer gevaarlijke stoffen’ (cRnvgs).

In deze circulaire wordt de risicobenadering uitgewerkt voor het vervoer van gevaarlijke stoffen. Het vervoer van gevaarlijke stoffen binnen inrichtingen valt niet binnen het toepassingsbereik. In de circulaire wordt zoveel mogelijk aangesloten bij bestaande wetgeving op het gebied van EV. Daarbij gaat het bijvoorbeeld om de uitwerking van de normen voor het PR en hoe het GR verantwoord moet worden. De risico’s vormen input voor besluitvorming omtrent vervoersbesluiten (zoals de aanleg van een nieuwe weg) en omgevingsbesluiten (zoals het vaststellen van een bestemmingsplan). In de cRnvgs zijn onder andere de veiligheidszones (PR) en de vervoershoeveelheden GF3 (brandbare gassen) beschreven.

Toekomstige Wetgeving vervoer gevaarlijke stoffen  

Naar verwachting zal in 2013 het Besluit transportroutes externe veiligheid (Btev) in werking treden. In het Btev wordt net zoals het Bevi getoetst aan de veiligheidsafstanden en geldt een verantwoordingsplicht bij ruimtelijke besluiten. Tevens worden voor sommige transportassen Plasbrandaandachtsgebieden (PAG) opgenomen in het Btev in verband met de mogelijke effecten van een ongeval met zeer brandbare vloeistoffen. Bij het vaststellen van het Btev wordt tevens het Basisnet Weg, Water en Spoor ingevoerd. In het Basisnet wordt een afweging gemaakt tussen ruimtelijke, vervoers- en veiligheidsbelangen. Op die manier wil het kabinet het vervoer van gevaarlijke stoffen zo duurzaam mogelijk maken en duidelijkheid bieden over de consequenties van dit vervoer.

Basisnet Weg

Het Basisnet Weg gaat alleen over het hoofdwegennet (rijkswegen en verbindende wegen die van belang worden geacht voor het vervoer van gevaarlijke stoffen). De provincies kunnen voor hun ‘eigen’ wegennet toetsen of een provinciaal Basisnet nodig is. Gemeenten hebben al voldoende instrumentarium om langs het gemeentelijke wegennet risico’s te beheersen, zoals het routeringinstrument en de bouwmogelijkheden binnen bestemmingsplannen. Het Basisnet Weg geeft voor het vervoer van gevaarlijke stoffen gebruiksruimtes aan. Die gebruiksruimtes worden uitgedrukt in maximale risico’s. Het maximale risico wordt uitgedrukt in een ruimtelijke contour die ten opzichte van een vast punt van de weg aangegeven wordt. In het algemene risicobeleid dat binnen Nederland wordt gehanteerd is bepaald dat de kans op overlijden als gevolg van een ongeluk met gevaarlijke stoffen maximaal 10-6/jaar mag zijn (dit is de zogenaamde veiligheidszone). De grootte van de veiligheidszone is langs elke weg anders, afhankelijk van de hoeveelheid en samenstelling van het vervoer (paragraaf 4.1.2).

Voor de bebouwing binnen 200 meter moeten gemeenten rekening houden met het GR. Dat betekent dat gemeenten bij plannen voor dichte bebouwing langs hoofdwegen moeten kijken naar mogelijkheden om het GR te beperken en naar lokale veiligheidsaspecten zoals de mogelijkheden voor de hulpverlening en de zelfredzaamheid, blusvoorzieningen en vluchtwegen voor de bewoners of gebruikers van de gebouwen. Via het Basisnet Weg worden voorzieningen getroffen om te voorkomen dat het GR door het groeiende vervoer te hoog wordt.

Tenslotte moeten gemeenten langs bepaalde wegen rekening gaan houden met de effecten van een ongeluk met zeer brandbare vloeistoffen. Bij een ongeval met een tankwagen met zeer brandbare vloeistoffen kan die uitstromen en in brand raken (plasbrand). Dat kan in een zone van 30 meter langs de weg tot slachtoffers leiden. De zone van 30 meter langs wegen waar veel zeer brandbare vloeistoffen vervoerd worden is daarom aangeduid als Plasbrand Aandacht Gebied (PAG). De gemeente moet bij ruimtelijke ontwikkelingen in die gebieden verantwoorden waarom op deze locatie wordt gebouwd en dienen er bouwkundige maatregelen te worden getroffen.

Basisnet Water

Het Basisnet Water bestaat uit een kaart met alle vaarwegen van CEMT klasse II en hoger.

  • -Rood: belangrijke toegangen naar zeehavens;

  • -Zwart: belangrijke binnenvaarwegen;

  • -Groen: minder belangrijke vaarwegen.

Buiten het Basisnet vindt geen vervoer van gevaarlijke stoffen plaats, anders dan vloeibare brandstoffen in bunkerschepen tot 300t.  Voor de rode, zwarte en groene vaarwegen zijn gebruiksruimtes voor het vervoer gedefinieerd; voor de rode en zwarte vaarwegen gelden beperkingen voor RO-ontwikkelingen.

Het Basisnet Water kent geen externe veiligheidsknelpunten nu en (behoudens de Westerschelde) in de toekomst met een tijdshorizon van 2030. Voor de Westerschelde zijn specifieke convenanten gesloten om de situatie in de  toekomst te borgen, die qua inhoud aansluiten bij het Basisnet. Het Basisnet Water krijgt daarmee een wat andere functie dan bijvoorbeeld het Basisnet Weg. Het dient vooral om knelpunten ook in de verre toekomst te voorkomen en de veiligheidsambitie van het Basisnet vorm te geven.

Buisleidingen

Op 1 januari 2011 is het Besluit externe veiligheid buisleidingen (het Bevb) van kracht geworden. Het Bevb regelt de externe veiligheidsaspecten van buisleidingen. Hierbij is rekening gehouden met de specifieke kenmerken van een buisleiding als transportmodaliteit. Verder is het rijk bezig met een structuurvisie buisleidingen. In de Structuurvisie buisleidingen van het ministerie van Infrastructuur en Milieu (I&M) wordt een hoofdstructuur vastgelegd van ruimtelijke reserveringen (buisleidingstroken) voor het vervoer van gevaarlijke stoffen door buisleidingen in Nederland voor de komende 25 á 30 jaar. In veel leidingstroken liggen nu al één of meerdere buisleidingen. Hierin is bovendien ruimte beschikbaar voor het leggen van nieuwe buisleidingen voor aardgas, olieproducten of chemicaliën. Gemeenten zullen te zijner tijd de plicht krijgen in hun bestemmingsplannen rekening te houden met deze leidingstroken. De gemeente Veghel is in de structuurvisie opgenomen.

Binnen de PR-contour van 10-6 per jaar mogen zich geen (geprojecteerde) kwetsbare objecten bevinden. Voor (geprojecteerde) beperkt kwetsbare objecten is 10-6 per jaar een richtwaarde.

Het Bevb vermeldt, dat door het bevoegd gezag een verantwoording ten aanzien van de acceptatie van het berekende GR moet worden opgesteld bij ruimtelijke ontwikkelingen binnen het invloedsgebied van de buisleiding. De oriëntatiewaarde geldt hierbij als richtinggevend voor een maatschappelijk aanvaardbaar niveau.

Registratiebesluit/ministeriële regeling

Het doel van het kabinetsbeleid is om risico’s voor de burger inzichtelijk te maken. Daartoe is ondermeer de risicokaart ontwikkeld en worden de gemeenten gestimuleerd om de burgers actief over deze kaart te informeren. De kaart wordt gevuld met informatie uit het Risico informatiesysteem (RIS) dat bestaat uit:

  • -Het Register Risicosituaties Gevaarlijke Stoffen (RRGS), een database waarin de gegevens of risicosituaties van bedrijven en het werken met gevaarlijke stoffen zijn opgenomen;

  • -Het Informatiesysteem overige Ramptypen (ISOR), ook een landelijke database waarin door de provincie de gegevens rondom b.v. specifieke kwetsbare objecten en de ramp-/ongevalsituaties die daar kunnen ontstaan, zijn opgenomen.

De gemeenten zijn verantwoordelijk voor de inventarisatie, de invoer en het onderhoud van het merendeel van de risicogegevens over objecten en inrichtingen binnen de gemeentegrenzen. Dat betekent dat bij de medewerkers die beleidsmatig bezig zijn met ruimtelijke ontwikkeling en milieu, maar ook bij de medewerkers die uitvoerend bezig zijn met bouwen, wonen en milieu, in het werkproces een moment moet worden ingebouwd waarop zij geprikkeld worden om na te denken over de risico’s voor woon- en leefomgeving van bepaalde (ruimtelijke- c.q. bedrijfsmatige-) ontwikkelingen. Als het dan gaat over risicovolle bedrijven of kwetsbare objecten waarvoor een vergunning wordt verleend, zal actualisatie van het RRGS/ISOR moeten plaatsvinden.

Risicocommunicatie

De Wet veiligheidsregio’s (Wvr) is begin 2010 aangenomen en is op 1 oktober 2010 in werking getreden. De nieuwe wet vervangt de Brandweerwet 1985, de Wet geneeskundige hulpverlening bij ongevallen en rampen (Wghor) en de Wet rampen en zware ongevallen (Wrzo). In de wet zijn onder meer de bestuurlijke inbedding en de basisvereisten voor de organisatie van de hulpverleningsdiensten opgenomen, welke taken het bestuur van de Veiligheidsregio Brabant-Noord heeft en wat de minimumeisen zijn voor hulpverleners zoals de brandweer en geneeskundige diensten en het materieel dat ze gebruiken.

De veiligheidsregio’s zijn volgens de Wvr verantwoordelijk voor risicocommunicatie. De Veiligheidsregio Brabant-Noord is onlangs begonnen met het opstellen van een regionaal beleidsplan risicocommunicatie.

Bijlage 4: kwetsbare objecten ISOR

 

Voorwaarde voor opname in ISOR

 1. Gebouwen met een woonfunctie

 

 Tehuizen

Alle

 Kloosters/abdijen

Alle

 Gevangenissen

Alle

 Bejaardenoorden

Alle

 Asielzoekerscentra

Alle

 2. Gebouwen met een logiesfunctie

 

 Hotel

> 10 personen

 Pension/nachtverblijf

> 10 personen

 Dagverblijf

> 50 personen

 Kampeerterrein

> 250 personen

 Jachthaven

> 250 personen

 3. Gebouwen met een onderwijsfunctie

 

 Onderwijsinstelling (leerl. < 12 jr.)

Alle

 Onderwijsinstelling (leerl. > 12 jr.)

> 250 personen

 Kinderdagverblijf

> 50 personen

 4. Gezondheidszorggebouwen

 

 Klinieken (poli-, psychiatrische)

Alle

 Ziekenhuizen

Alle

 Verpleegtehuizen

Alle

 5. Bedrijfsgebouwen

 

 Kantoren,

> 250 personen

 Fabrieken

> 250 personen

 Loods, veem, opslagplaats

> 1000 m2 

 Studio's (bijv. opname TV)

Alle

 6. Gebouwen voor wegverkeer

 

 Garage-inrichting (alleen opslag / stalling)

> 1000 m2 

 7. Objecten met een publieksfunctie

 

 Theater, schouwburg, bioscoop, aula

> 250 personen

 Museum, bibliotheek

> 250 personen

 Buurthuis, ontmoetingscentrum, wijkcentrum

> 250 personen

 Gebedshuis

> 250 personen

 Tentoonstellingsgebouw

> 250 personen

 Cafés, discotheek, restaurant

> 250 personen

 Sporthal, stadion

> 250 personen

 Zwembad

alle

 Winkelgebouwen

> 500 personen

 Stationsgebouwen

> 1000 m2 

 Tijdelijke bouwsels

> 250 personen

 

 

 Alle gebouwen vanaf 25 verdiepingen

>24 verdiepingen

Bijlage 5: risicovolle inrichtingen RRGS

Categorie

Categorie-omschrijving

Risicokaart-relevante drempelwaarde

 Opslag verpakte gevaarlijke stoffen

Inrichtingen waarin verpakte bestrijdingsmiddelen in emballage worden opgeslagen.

Hoeveelheid welke 2.500 kg is per opslagplaats.

 Ammoniakkoel- of vriesinstallatie

Inrichtingen waarin een koel- of vriesinstallatie aanwezig is.

Hoeveelheid welke 200 kg ammoniak is per installatie.

 Vervoersbedrijf

Inrichtingen bestemd voor de opslag in verband met vervoer van gevaarlijke stoffen (al dan niet in combinatie met andere stoffen en producten). Het betreft verzamelplaatsen waar te vervoeren gevaarlijke stoffen geparkeerd mogen worden.

Hoeveelheid welke 10.000 kg gevaarlijke stoffen is.

 Propaan en  (vloeibaar) brandbaar gas

Inrichtingen waar propaan of een vloeibaar gemaakt brandbaar gas wordt opgeslagen in een reservoir.

Hoeveelheid welke 3.000 liter is.

 

 

 

 

Gassen

 

 Oxiderende gassen

Inrichtingen waar een tank of procesinstallatie aanwezig is met oxiderende (vloeibaar gemaakte) gassen.

Hoeveelheid welke 20.000 liter is (per tank of procesinstallatie).

 Gasdrukregel- en meetstations

Inrichtingen waar een gasdrukregel- en meetstation aanwezig is.

 

 Vulstations voor propaan en butaan

Inrichtingen waar gasflessen met propaan en/of butaan door middel van een vulstation worden gevuld, indien bij deze inrichting een tank met propaan en/of butaan aanwezig is.

Hoeveelheid welke 3.000 liter is (volume van alleen de voorraadtank).

 Gasflessendepot

Inrichtingen waar gasflessen worden opgeslagen (gasflessendepot).

Hoeveelheid (som van alle flessen) welke 10.000 liter is.

 Zeer giftige gassen

Inrichtingen waar een gasfles, tank, tankwagen, boxcontainer of procesinstallatie aanwezig is met een zeer giftig (vloeibaar gemaakt) gas.

Hoeveelheid welke 15 liter is (per gasfles, tank, tankwagen, boxcontainer of procesinstallatie).

 Giftige gassen

Inrichtingen waar een tank, tankwagen, boxcontainer of procesinstallatie aanwezig is met een giftig (vloeibaar gemaakt) gas.

Hoeveelheid welke 150 liter is (per tank, tankwagen, boxcontainer of procesinstallatie).

 Overige gevaarlijke gassen

Inrichtingen waar een tank, tankwagen boxcontainer of procesinstallatie aanwezig is met een gasvormige gevaarlijke stof.

Hoeveelheid welke 20.000 liter is (per tank, tankwagen, boxcontainer of procesinstallatie).

 

 

 

 

Vloeistoffen

 

 Licht ontvlambare vloeistoffen

Inrichtingen waar een bovengrondse tank, tankwagen , boxcontainer of procesinstallatie aanwezig is met een (licht) ontvlambare vloeistof.

Hoeveelheid welke 20.000 liter is (per tank, tankwagen, boxcontainer of procesinstallatie).

 Brandbare vloeistoffen

Inrichtingen waar een bovengrondse tank of procesinstallatie aanwezig is met een vloeistof met een vlampunt hoger dan 55 graden Celsius.

Hoeveelheid welke 150.000 liter is (per tank of procesinstallatie).

 Zeer giftige vloeistoffen

Inrichtingen waar een tank, tankwagen, boxcontainer of procesinstallatie aanwezig is met een zeer giftige vloeistof.

Hoeveelheid welke 200 liter is (per tank, tankwagen, boxcontainer of procesinstallatie).

 Giftige vloeistoffen

Inrichtingen waar een tank, tankwagen, boxcontainer of procesinstallatie aanwezig is met een giftige vloeistof.

Hoeveelheid welke 2.000 liter is (per tank, tankwagen, boxcontainer of procesinstallatie).

 Vloeistoffen die zeer giftige gassen kunnen vormen

Inrichtingen waar een tank, tankwagen, boxcontainer of procesinstallatie aanwezig is met een vloeistof die zeer giftige gassen kan vormen.

Hoeveelheid welke 20 liter is (per tank, tankwagen, boxcontainer of procesinstallatie).

 Vloeistoffen die giftige gassen kunnen vormen

Inrichtingen waar een tank of procesinstallatie aanwezig is met een vloeistof die vergiftige gassen kan vormen.

Hoeveelheid welke 200 liter is (per tank of procesinstallatie).

 Overige gevaarlijke vloeistoffen

Inrichtingen waar een tank of procesinstallatie aanwezig is met een vloeibare gevaarlijke stof.

Hoeveelheid welke 150.000 liter is (per tank of procesinstallatie).

 

 

 

 

vaste stoffen

 

 Zeer giftige vaste stof

Inrichtingen waar een silo of een andere gesloten opslagvoorziening voor los gestort materiaal aanwezig is met een zeer giftige vaste stof

Hoeveelheid welke 200 kg is (per silo of andere gesloten opslagvoorziening).

 Giftige vaste stof

Inrichtingen waar een silo of een andere gesloten opslagvoorziening voor los gestort materiaal aanwezig is met een giftige vaste stof

Hoeveelheid welke 2.000 kg is (per silo of andere gesloten opslagvoorziening).

 Vaste stoffen die zeer giftige gassen kunnen vormen

Inrichtingen waar een silo of een andere gesloten opslagvoorziening voor los gestort materiaal aanwezig is met een stof die zeer giftige gassen kan vormen.

Hoeveelheid welke 200 kg is (per silo of andere gesloten opslagvoorziening).

 Vaste stoffen die giftige gassen kunnen vormen

Inrichtingen waar een silo of een andere gesloten opslagvoorziening voor los gestort materiaal aanwezig is met een stof die giftige gassen kan vormen.

Hoeveelheid welke 2.000 kg is (per silo of andere gesloten opslagvoorziening).

 Overige onbrandbare vaste gevaarlijke stof

Inrichtingen waar een silo of een andere gesloten opslagvoorziening aanwezig is met een onbrandbare vaste gevaarlijke stof.

Hoeveelheid welke 1.500.000 liter (=1.500 m3 ) is (per silo of andere opslagvoorziening).

 Stofexplosie

Inrichtingen waar een silo of een andere gesloten opslagvoorziening zonder adequate drukontlasting voor los gestort materiaal aanwezig is waar een voor stofexplosie gevaarlijke atmosfeer aanwezig is.

Hoeveelheid welke 100.000 liter (=100 m3) is (per silo of andere opslagvoorziening).

 

 

 

 

Brandgevaar

 

 Organische peroxiden,  opslaggroep 2 en 3

Inrichtingen waar organische peroxiden, opslaggroep 8 overeenkomstig Publicatiereeks Gevaarlijke Stoffen worden opgeslagen.

Opslagplaats heeft grootte van 100 m2 

 brandbare vaste stoffen

Grote buitenopslagen van fusten, pallets, kratten of vaten, waarbij de brandbare stof 50% of minder van het volume inneemt.

Hoeveelheid welke 1000 m2 grondoppervlak is.

 

 

 

 

Overig

 

 Geparkeerde vervoerseenheden met gevaarlijke stoffen.

Aangewezen (parkeer) locaties waar vervoerseenheden beladen met gevaarlijke stoffen worden geparkeerd

Voor zover op de aangewezen (parkeer-)locatie 10.000 kg gevaarlijke stoffen gelijktijdig aanwezig mag zijn.

 

Naar boven