Gemeenschappelijk Kader Flevoland 2013

Inleiding

Doelstelling

Doel van dit gemeenschappelijk kader is de afstemming bestuurs- en strafrecht in de provincie Flevoland tussen de bestuursrechtelijk en strafrechtelijk betrokken overheden.

Dit kader dient ter bevordering van een uniforme en effectieve aanpak van overtredingen van milieu en bouwregels, alsmede verordeningen ten aanzien van de ruimtelijke ordening en de leefomgeving.

Dit vloeit voort uit de Handhavingsstrategie in het kader van de “Bestuursovereenkomst inzake de milieuhandhavingssamenwerking in de provincie Flevoland” van 2 juni 1999. Tevens zijn opgenomen een sanctie- en gedoogstrategie zoals deze zijn opgesteld in het kader van het proces professionalisering van de milieuhandhaving (2002-2005). De wettelijke basis voor deze strategieën is bij de in werking treden van de Wet algemene bepalingen omgevingsrecht (Wabo) verankerd in de kwaliteitseisen zoals verwoord in het In het Besluit omgevingsrecht (Bor). Door het samenwerken tussen het bestuurs- en strafrecht, waarbij gebruik gemaakt wordt van een inhoudelijk gelijk toetsingskader, is er sprake van een winst in de handhaving voor wat betreft de afstemming. Daarmee wordt aan één van de doelstellingen van de bestuursovereenkomst, het streven naar een effectievere handhaving, voldaan.

Voorgeschiedenis

In een brief van 29 augustus 1997 is door de ministers van Volkshuisvesting, Ruimtelijke Ordening en Milieubeheer, Verkeer en Waterstaat en Justitie aangegeven welke activiteiten zij hebben ondernomen ter verbetering van de handhaving van milieuwet- en regelgeving.

Eén van de aandachtspunten betrof de verbetering van de structurele samenwerking tussen de verschillende organisaties die belast zijn met de handhaving van de milieuregels. De ministers dachten daarbij aan een gebiedsgerichte handhavingstructuur, waarbinnen afspraken gemaakt worden over regionale samenwerking, de uitoefening van taken en bevoegdheden, de aansturing en prioriteitsstelling en informatieverschaffing.

Als vervolg hierop is op 2 juni 1999 werd de bestuursovereenkomst inzake de milieuhandhavingsamenwerking in de provincie Flevoland bestuurlijk vastgesteld door de Flevolandse gemeenten, de waterkwaliteitsbeheerders, de ministers van VROM, Landbouw, Natuurbeheer en Visserij en Verkeer en Waterstaat en de provincie Flevoland. Een strafrechtelijk deel, waaraan zowel het Openbaar Ministerie als de Regiopolitie Flevoland zich geconformeerd hebben, is aan de overeenkomst toegevoegd.

Vanwege het verschillende karakter van de organisaties is het noodzakelijk dat afspraken gemaakt gaan worden in de vorm van een gemeenschappelijk kader. Dit is in de bestuursovereenkomst omschreven als een “door partijen opgesteld kader ter bevordering van een uniforme en effectieve aanpak van milieuovertredingen”.

In het kader van het proces van professionalisering van de milieuhandhaving dat in 2002 op initiatief van de minister van VROM is gestart, is het gemeenschappelijk kader in 2004 aangepast. Door deze aanpassing voldeed het gemeenschappelijk kader aan de kwaliteitscriteria (respectievelijk de Sanctie- en de Gedoogstrategie). Belangrijkste toevoeging ten opzicht van het gemeenschappelijk kader uit 1999 is dat een regeling is getroffen voor:

  • het optreden tegen overtredingen van de eigen organisatie en andere overheden, met de daarbij behorende democratische controle;

  • het transparant maken van termijnen voor het opheffen van overtredingen en over de zwaarte van sancties daarvoor.

Ontwikkelingen

Sinds de laatste herziening van het gemeenschappelijk kader hebben zich de volgende ontwikkelingen voorgedaan:

Betrokken partijen

Als gevolg van de ontwikkelingen binnen de Rijksinspecties (Eenduidig Toezicht) en de op landelijk niveau afgesloten handhavingsarrangementen tussen het OM en deze inspecties zijn de rijksinspecties geen deelnemer meer in het gemeenschappelijk kader. Tevens zal per 1-1-2013 de Omgevingsdienst Flevoland en Gooi- en Vechtstreek als nieuwe partij een rol gaan spelen in de handhavingssamenwerking.

Nieuwe missie en visie OM

Voor de strafrechtelijke handhaving is het resultaat van de pilot kernbepalingen van belang evenals het rapport van de commissie Mans. Hierin wordt een andere invulling van de inzet van het strafrecht voorgesteld dan tot nu gebruikelijk is. Gelet op deze nieuwe ontwikkelingen is door het Functioneel Parket het Missie en Visie document vastgesteld, bij het opstellen van het Gemeenschappelijk Kader is hiermee rekening gehouden.

Daarnaast wordt in het vorig jaar verschenen politiemilieuplan 2011 (“milieu in ontwikkeling”’) van de Raad van Hoofdcommissarissen, ondermeer gesteld, dat in 2011 de politie niet meer structureel met de toezichthouder op (her)controle gaat. Het bestuur kan dan inmiddels voor eenvoudige inrichtinggebonden delicten zelf strafrechtelijk optreden, al dan niet middels de strafbeschikking, door Boa’s. De politie kan zich dan meer gaan richten op de zwaardere zaken.

Daarnaast is het door de verbreding van de taakstelling noodzakelijk binnen het OM afspraken te maken tussen de reguliere parketten en het functioneel parket.

Verbreding taakstelling

Als gevolg van het in werking treden van de Wet Algemene Bepalingen Omgevingsrecht (WABO) en de waterwet worden vergunning- en meldingstelsels op het gebied van bouw- en woningtoezicht, milieu en ruimtelijke ordening en water geïntegreerd. Dit heeft tot gevolg dat het gemeenschappelijk kader verbreed dient te worden. Opvallend is daar het verschil tussen cyclische handhaving zoals bij de meeste milieuhandhaving en eenmalige handhaving zoals in de bouwhandhaving. Bij het opstellen van het gemeenschappelijk kader en de bijbehorende stappenplannen is dit onderscheid van belang.

Versterking wettelijke basis

Krachtens artikel 5.3, eerste lid, van de Wet algemene bepalingen omgevingsrecht (Wabo) worden in het belang van een doelmatige handhaving bij algemene maatregel van bestuur (AMvB) regels gesteld. In het Besluit omgevingsrecht (Bor), dat mede uitvoering geeft aan artikel 5.3 van de Wabo, worden kwaliteitseisen gesteld aan de bestuursrechtelijke handhaving van het omgevingsrecht. Op basis hiervan zijn de gedoog- en sanctiestrategie een wettelijke verplichting.

Sanctiemiddelen

Het palet aan sanctiemiddelen is uitgebreid met de bestuurlijke boete en bestuurlijke strafbeschikking. Door de bestuursrechtelijke partners moeten keuzes gemaakt worden hoe en voor welke overtredingsoorten deze sanctiemiddelen worden ingezet. In dit gemeenschappelijk kader is de optie voor de bestuurlijke strafbeschikking opgenomen en uitgewerkt. De keuze voor de bestuurlijke boete is binnen Flevoland binnen de reikwijdte van dit gemeenschappelijk kader niet gemaakt.

Deze ontwikkelingen maakten het noodzakelijk het gemeenschappelijk kader op een aantal punten ingrijpend te wijzigen.

Leeswijzer

Voor u ligt de handhavingsstrategie die betrekking heeft op dat deel van de samenwerking dat te herleiden valt tot de afstemming en samenwerking tussen straf- en bestuursrecht. Het gaat om de beschrijving van de strategische uitgangspunten voor wat betreft de samenwerking. Gelet op het gemeenschappelijke karakter van de samenwerking worden de partners bij de bestuursovereenkomst geacht deze strategie bij de uitvoering van de individuele bevoegdheden toe te passen.

De strategie bevat de beleidsuitgangspunten die gehanteerd worden bij het oplossen van problemen en het nemen van beslissingen. Dit document bevat dan ook uitsluitend uitspraken op strategisch niveau. Afspraken in het kader van de uitvoering van de beleidsuitgangspunten dienen nader tussen de partners vorm te krijgen.

Daarbij moet niet vergeten worden dat er een beperking geldt voor de beleidsuitgangspunten omdat deze alleen van toepassing zijn in situaties dat er sprake is van een overtreding. Dit Gemeenschappelijk Kader bestaat uit een algemeen deel waarin de beleidsuitgangspunten worden weergeven en een vijftal bijlagen:

  • 1.Stappenplan

  • 2.Wettelijke basis afwegingsmodel bestuursrechtelijke sancties

  • 3.Richtlijn dwangsombedragen en begunstigingstermijnen

  • 4.Gedoogkader

  • 5.Richtlijn bestuurlijke strafbeschikkingsbevoegdheid milieu- en keurfeiten

Deze opzet maakt het mogelijk om wijzigingen in de bijlagen door te voeren zonder dat de hoofdtekst gewijzigd hoeft te worden.

Strafrechtelijk-bestuursrechtelijk optreden

Handhaving van de wet- en regelgeving ter bescherming van de leefomgeving kan zowel op het gebied van het bestuursrecht als op strafrechtelijk gebied.

Relatie met bestuursovereenkomst

In het kader van de bestuursovereenkomst zijn afspraken gemaakt ten aanzien van de samenwerking op handhavingsgebied voor wat betreft grijze wetgeving (milieu), blauwe wetgeving (water), de rode wetgeving (ruimtelijke ordening), de groene wetgeving (natuur). Deze versie van het Gemeenschappelijk Kader is uitgebreid ten opzichte van het grijze en blauwe kleurspoor doordat ook nader invulling wordt gegeven aan met name het rode kleurspoor. Vooruitlopend op de herziening van de bestuursovereenkomst zijn ook verordeningen ten aanzien van de ruimtelijke ordening en de leefomgeving betrokken bij deze versie.

De bevoegdheden voor de strafrechtelijke handhaving van de Wet milieubeheer, Wet Ruimtelijke Ordening en de Waterwet zijn voornamelijk vastgelegd in de Wet op de economische delicten. In deze wet wordt een groot aantal handelingen in strijd met een wettelijk voorschrift als overtreding of als misdrijf aangemerkt.

Partijen bij de bestuursovereenkomst hebben door ondertekening ervan aangegeven gezamenlijk te streven naar eenduidigheid bij het optreden naar burger en bedrijfsleven en onderlinge afstemming tussen straf- en bestuursrecht te bevorderen. De doelstelling van de bestuursovereenkomst is vastgelegd in artikel 1 en legt de nadruk op het realiseren en in stand houden van een adequate werkwijze door een efficiënte en effectieve inzet van menskracht en middelen. Daarvoor is het maken van afspraken over de uitoefening van het toezicht en de handhaving teneinde rechtsongelijkheid te voorkomen en ter verbetering van de handhavingefficiency noodzakelijk. Een andere doelstelling is het bevorderen van een goede samenwerking en afstemming tussen de partijen bij de uitvoering van ieders eigen taken in zaken waarbij ook andere instanties betrokken zijn, bij bovenlokale en bij gebiedsgerichte activiteiten. Het aangehaalde artikel 1 gaat er zelfs van uit dat eventuele vrijblijvendheid ten aanzien van afspraken verminderd kan worden door onderlinge en openbare verantwoording over het te voeren en gevoerde handhavingsbeleid af te leggen. Teneinde een en ander te kunnen bereiken is het maken van afspraken en onderlinge afstemming een vereiste.

Eén van de mogelijkheden daartoe is in de bestuursovereenkomst genoemd onder gemeenschappelijk kader en daarvan is bepaald dat er in ieder geval afspraken gemaakt moeten worden met betrekking tot het stappenplan en het tijdelijk gedogen. Onder stappenplan wordt verstaan de stappen die worden doorlopen voordat overgegaan wordt tot de inzet van bestuurlijke en strafrechtelijke sancties. Dit is vastgelegd in artikel 4.1 van de bestuursovereenkomst.

In het Strafrechtelijke deel is onder II, hoofdstuk 6, aangegeven wanneer in principe tot strafrechtelijk optreden door opsporingsambtenaren wordt overgegaan.

Ontwikkelingen

In de vorige versie van het Gemeenschappelijk Kader was de landelijke Strategie Milieuhandhaving het uitgangspunt, met daarin een lijst van kernbepalingen en niet-kernbepalingen.

Inmiddels heeft er een landelijke evaluatie plaatsgevonden: het project pilot kernbepalingen.

In het evaluatierapport wordt geconstateerd dat de doeleinden die men de afgelopen tien jaar heeft willen nastreven niet zijn verwezenlijkt. Er is weinig samenspel tussen bestuurlijke en strafrechtelijke handhaving. De handhaving en vermoedelijk ook de naleving blijft achter bij wat men beoogde. Daarnaast is er weinig greep op milieuovertredingen en milieucriminaliteit die mobiel of ketengebonden in plaats van inrichtinggebonden zijn.

Verder is voor het OM van belang dat er sprake is van een veranderde inzet van het strafrecht bij milieuovertredingen. Het kabinet wil de taakverdeling tussen het bestuur en het OM zodanig herzien dat tegen de meeste omgevingsovertredingen in beginsel alleen door het bestuur wordt opgetreden. Voor sommige overtredingen kan daarbij gebruik gemaakt worden van de bestuurlijke boete en voor andere overtredingen krijgt het bestuur de bestuurlijke strafbeschikkingsbevoegdheid op grond van de Wet OM-afdoening.

De inzet van OM en politie kan doordat het bestuur meer zaken zelf af zal gaan doen zoveel mogelijk worden gereserveerd voor middelzware en zware criminaliteit.

Ook het College van Procureurs-Generaal heeft aangegeven een voorstander te zijn van een bredere inzet van het strafrecht door bestuursorganen.

Maatwerk

Gelet op deze nieuwe ontwikkelingen is door het Functioneel Parket het Missie en Visie document vastgesteld. Hierin staat aangegeven op welke momenten een strafrechtelijke interventie gewenst is.

Bij de inzet van het strafrecht spelen twee criteria een rol:

  • -De ernst van het feit. Daarbij kan gedacht worden aan ernstige of onomkeerbare milieuschade. Schade aan volksgezondheid en voedselveiligheid. De kans op doden en gewonden. Ook de samenloop met andere feiten is van belang, zoals gebruik van geweld, corruptie, concurrentievervalsing.

  • -De persoon van de dader. Is er sprake van recidive of calculerend gedrag.

Deze nieuwe ontwikkelingen zijn van invloed op het Gemeenschappelijk Kader en het daarin opgenomen stappenplan. In het stappenplan wordt daarom bij de politie-inzet gekozen voor de term “maatwerk” waarbij door het OM een afweging kan plaatsvinden bij elk daarvoor in aanmerking komend delict.

De politie zal haar capaciteit zoveel als mogelijk afstemmen op de zaken als bedoeld onder “maatwerk” in het stappenplan.

Daarnaast blijft de politie beschikbaar indien zij als “de sterke arm” verzocht wordt assistentie te verlenen bij bestuurlijk optreden waarbij een serieus gevaar voor escalatie aanwezig wordt geacht.

Bij de strafrechtelijke aanpak door boa’s worden zij, zoveel als nodig is, door de politie begeleid bij hun strafrechtelijke taak.

Het strafrechtelijk aandeel in de handhaving van de omgevingswetgeving ligt voor de politie met name op het signaleren van overtredingen, het vergaren van informatie ten behoeve van de opsporing en het daadwerkelijk opsporen van overtredingen. Het Openbaar Ministerie heeft het gezag over de opsporing en draagt zorg voor de vervolging van de overtreder(s). Naast de politie worden er echter ook opsporingsambtenaren ingezet die tevens als toezichthouder in dienst van de gemeente, provincie of waterkwaliteitsbeheerder werkzaam kunnen zijn. In het kader van de samenwerking en de prioritering van de activiteiten is afstemming tussen de verschillende partners noodzakelijk.

Overeenkomstig het gestelde in de bestuursovereenkomst zal de politie de beschikbare capaciteit mede afstemmen op het handhavingsprogramma zoals dit door het Bestuurlijk HandhavingsOverleg wordt vastgesteld.

Aandachtspunten

Stappenplan

Afstemming en coördinatie van taken op het gebied van de omgevingswet handhaving worden door alle partijen in het werkveld noodzakelijk geacht. In het kader van de regionale samenwerking heeft een deel van de afspraken geresulteerd in een regionaal handhavingsstappenplan. Dat stappenplan is als bijlage opgenomen.

Het stappenplan geeft de procedure weer die gevolgd wordt indien een overtreding van een wettelijk voorschrift wordt geconstateerd. De inzet van zowel het bestuursrecht als het strafrecht worden in het stappenplan op elkaar afgestemd

Het stappenplan bestaat uit vier stroomschema’s met een bijbehorende toelichting en is als bijlage 1 bij dit gemeenschappelijk kader toegevoegd. In deze schema’s wordt op gestructureerde wijze aangegeven wanneer strafrechtelijk, bestuursrechtelijk of gezamenlijk wordt opgetreden.

Relatie met programmatisch toezicht en informatieuitwisseling

Bij het uitoefenen van de bevoegdheden in het kader van de omgevingstaken maakt het bevoegd gezag gebruik van de HUP’s (Handhavings Uitvoerings Programma). De wettelijk verplichte HUP’s kunnen worden opgesteld voor inrichtingen, voor een bepaald gebied of voor een doelgroep. Dit kan de werkwijze uniformeren, en door op basis van goede analyse gericht te handhaven kan de toezichtlast bij niet-overtreders aanzienlijk worden verlaagd. Bovendien is het vaststellen van een HUP een wettelijke verplichting.

Het werken met HUP’s is een ontwikkeling die is ingezet na de kwantitatieve doelstellingen ten aanzien van handhaving. Voorop staat thans het behalen van een grotere efficiency en effectiviteit in de handhaving aan de hand van een aantal kwalitatieve aspecten. De handhavingsinspanningen kunnen afgestemd worden op de keuzes die gemaakt zijn in het HUP. Deze keuzes houden overigens niet in dat uitsluitend op die zwaartepunten wordt gecontroleerd en alléén tegen overtreding daarvan wordt opgetreden.

De inhoud van een HUP wordt in sterke mate bepaald door de aard van de omgevingstaak en hoe de naleving kan worden bevorderd. In ieder HUP worden prioriteiten benoemd op basis van wettelijke verplichtingen en bestuurlijke doelen.

Op grond van de wettelijke eisen monitoren toezichthoudende overheden de geconstateerde overtredingen. Daarmee wordt inzicht gekregen in het naleefgedrag van specifieke groepen overtreders en voor specifieke activiteiten. Deze informatie dient als basis voor de risico-analyse van het HUP van de eigen organisatie maar zijn ook van belang voor de handhavingspartners. Met name het OM en de politie kunnen deze gegevens gebruiken voor het bepalen van prioriteiten in hun eigen programma’s en handhavingsarrangementen.

Een vereiste om goed te kunnen monitoren is het consequent, correct en eenduidig vastleggen en ontsluiten van de handhavingsresultaten binnen de daarvoor geldende wettelijke kaders, zodanig dat deze gebruikt kunnen worden door de eigen organisatie en de handhavingspartners. Op dit punt zullen richtinggevende afspraken gemaakt moeten worden.

Optreden tegen overheden

Tegen de eigen organisatie en tegen andere overheden wordt op gelijke wijze opgetreden als tegen overtredingen van derden!

Bij het optreden tegen de eigen organisatie doet zich, voor wat betreft het bestuursrecht, een complicatie voor. Als volgens het stappenplan bestuursrechtelijk dient te worden opgetreden ontstaat de situatie dat de te maken kosten (bestuursdwang) of de te innen bedragen (dwangsom) zowel ten laste als ten bate komen van dezelfde organisatie. Om het beoogde effect van deze dwangmiddelen toch te benutten dienen de kosten van de actie ten koste te gaan van het budget van het organisatieonderdeel dat verantwoordelijk is voor het naleven van de regelgeving. Deze kosten dienen ten gunste te komen van het organisatieonderdeel dat verantwoordelijk is voor de handhaving. Het verdient de voorkeur deze financiële middelen ten gunste te laten komen van de reservering voor de toepassing van bestuursrechtelijke handhavingsinstrumenten, zoals bestuursdwangacties en eventuele schadevergoedingen (door rechtmatig handelen).

Ten einde de naleving van de regelgeving open te stellen voor democratische controle wordt het algemeen bestuur van het overtredende bestuursorgaan van de eigen organisatie en van andere overheden op de hoogte gesteld van overtredingen en de afhandeling daarvan. Het bevoegd gezag stuurt daartoe afschriften van de correspondentie (controlebrieven, beschikkingen e.d.) aan het algemeen bestuur van de overtredende overheidsorganisatie.

Ten aanzien van de strafrechtelijke handhaving verdient het de voorkeur dat de politie, in plaats van de Buitengewoon opsporingsambtenaren in dienst van de overtredende organisatie, optreedt tegen overtredingen. Belangrijkste reden hiervoor is om geen twijfel te laten ontstaan over de objectiviteit van het opsporingsonderzoek. Daarnaast dient het ter voorkoming van een loyaliteitsconflict voor de betreffende ambtenaar.

Gedoogkader

Gedoogstrategie

In Flevoland wordt er in principe niet gedoogd, tenzij er zich een bijzondere omstandigheid voordoet en dan altijd middels een besluit, tijdelijk en onder voorwaarden. Gedogen gebeurt slechts in uitzonderingsgevallen en beperkt zich in omvang en tijd tot die gevallen waarbij op korte termijn concreet uitzicht is op legalisering. In geval van gedogen wordt een gedoogbeschikking met voorschriften opgesteld die aan bestuursrechtelijk toezicht wordt onderworpen.

Overwegingen toepassing gedoogstrategie voor ruimtelijke ordening en openbare ruimte

Waar het bestuurlijk toezicht en de handhaving op naleving van de milieu-, bouw- en waterregelgeving doorgaans duidelijk en rigide is, geeft dit uit bestuurlijk oogpunt voor de ruimtelijke ordening en de openbare ruimte meer nuances.

Dit omdat hier vaak veel verschillende belangen spelen, er een maatschappelijk belang in het geding kan zijn en de realisatie aan tijd gebonden factoren afhankelijk kan zijn.

Daarnaast heeft de consequente handhaving van vooral de ruimtelijke ordening een lange tijd een lage prioriteit gekend. Hierdoor zijn gecompliceerde situaties ontstaan van overtredingen met een lange voorgeschiedenis. Veelal zijn dan grote persoonlijke belangen gekoppeld aan de illegale situatie en kennen deze situaties geen volledig vergelijkbare situatie.

Zowel bij de eerstgenoemde, veelal nieuwe situaties, als de bestaande illegale situaties die na lange tijd worden opgepakt, is er behoefte aan uitbreiding van de gedoogstrategie voor de

taakvelden bouwen en ruimtelijke ordening.

Een strategie waaraan getoetst kan worden en de bestuurlijke beslissing ook voor bouwen en ruimtelijke ordening zo eenduidig en transparant mogelijk maakt. Het stilzwijgend of op mondelinge afspraak gedogen kan nu in Flevoland niet meer.

T oepass ing gedoogstrategie

Protocol

In bijlage 4 vindt u het protocol voor het toepassen van de gedoogstrategie tijdens toezichttrajecten en naar aanleiding van een schriftelijk verzoek hiertoe. Dit protocol geeft, naast het gestelde in de gedoogstrategie, inzicht in de stappen die worden genomen in de afweging al dan niet te gedogen in een bepaalde situatie.

Beginselplicht tot handhaving

Conform jurisprudentie van de laatste jaren inzake handhavingbesluiten op het terrein van het ruimtelijk bestuursrecht, het milieurecht en recent ook de Algemene Plaatselijke Verordening, is een bestuursorgaan niet alleen bevoegd, maar in beginsel ook verplicht om handhavend tegen overtredingen op te treden. Als er zich een bijzondere omstandigheid voordoet, kan het bestuursorgaan (tijdelijk) afzien van handhaving. Er kan dan een belangenafweging worden gemaakt en de motivering moet bij het gedoogbesluit worden gevoegd.

Gelijkheidsbeginsel en vertrouwensbeginsel

Een bijzondere omstandigheid kan zich, afgezien van het geval dat concreet zicht bestaat op

legalisering, voordoen indien sprake is van andere, vergelijkbare gevallen waarin niet wordt

gehandhaafd (gelijkheidsbeginsel), indien bij de overtreder zodanige -gerechtvaardigde -

verwachtingen zijn gewekt dat van handhaving moet worden afgezien (vertrouwensbeginsel) of als handhavend optreden zodanig onevenredig is in verhouding tot de daarmee te dienen belangen dat van optreden in die concrete situatie behoort te worden afgezien (evenredigheidsbeginsel).

Implementatie en evaluatie

Implementatie

De afstemming tussen bestuurs- en strafrecht dient in de dagelijkse praktijk nader vorm te krijgen. Nu met onderhavige nota de richting is bepaald waarin de nadere afstemming zal plaatsvinden, zal er op provinciale schaal gewerkt moeten worden aan de implementatie van de strategie.

Binnen de organisatie van iedere partner dient er voldoende aandacht en energie gestoken te worden aan de implementatie van de te hanteren werkwijze. Om aan één van de uitgangspunten te kunnen voldoen, nadere uniformering, dienen die activiteiten op elkaar afgestemd te worden. Dit betekent niet alleen de afstemming tussen de bestuurlijke partners, maar ook tussen het Openbaar ministerie, de Politie en het bestuur. De aandacht bij de implementatie zal zich in ieder geval richten op de volgende elementen:

Algemeen

  • Inpassen van het gemeenschappelijk kader in de bestaande en gewenste overlegstructuren binnen de provincie;

  • Zorg dragen voor een gestructureerde informatie-uitwisseling tussen de handhavingpartners.

Gemeenschappelijk kader

  • ontwikkelen voorlichtingsmateriaal voor de partners, gedifferentieerd naar werkveld;

  • organiseren voorlichtingsbijeenkomsten voor de partners;

  • ontwikkelen extern gericht voorlichtingsmateriaal.

Het algemene deel van genoemde elementen is van voorbereidende aard. Vanwege de raakpunten met andere, nog niet opgestarte projecten, is er hier slechts sprake van een inventarisering van de overlegstructuren en zal er dan ook hier geen besluitvorming en/of nadere invoering plaatsvinden.

Evaluatie

Procedure

Na invoering van de vernieuwde werkwijze, waarvan het werken met een nieuw stappenplan en de vergrote reikwijdte van dit stappenplan de meest opvallende zal zijn, moet een moment van evaluatie vastgesteld worden. Deze evaluatie dient gericht te zijn op de werkbaarheid van het stappenplan en de effectiviteit van het gemeenschappelijk kader voor de in te zetten handhavingsinstrumenten.

Op grond van de bestuursovereenkomst moet de samenwerking en afstemming zoals beschreven in het gemeenschappelijk kader tenminste éénmaal in de twee jaar geëvalueerd worden. De bevindingen moeten aan het bestuurlijk overleg worden voorgelegd. Eventuele aanpassingen van het gemeenschappelijk kader moeten binnen dat overleg vastgesteld worden.

Relatie met OFGV

Momenteel wordt volop gewerkt aan de totstandkoming van de Omgevingsdienst Flevoland en Gooi- en Vechtstreek (OFGV). Deze omgevingsdienst is gelegen in de provincies Flevoland en Noord-Holland. Het is wenselijk in het werkgebied van de OFGV te werken met een gelijkluidend gemeenschappelijk kader. Hiertoe dient afstemming gezocht te worden tussen beide provincies om te komen tot een zo uniform mogelijke werkwijze voor de handhavingspartners binnen het werkgebied van de OFGV. Dit proces dient zo spoedig mogelijk te worden opgestart. Totdat dit proces heeft geleid tot een, door alle partners in het werkgebied van de OFGV, bestuurlijk vastgesteld Gemeenschappelijk Kader zal binnen Flevoland gewerkt worden met dit Gemeenschappelijk Kader.

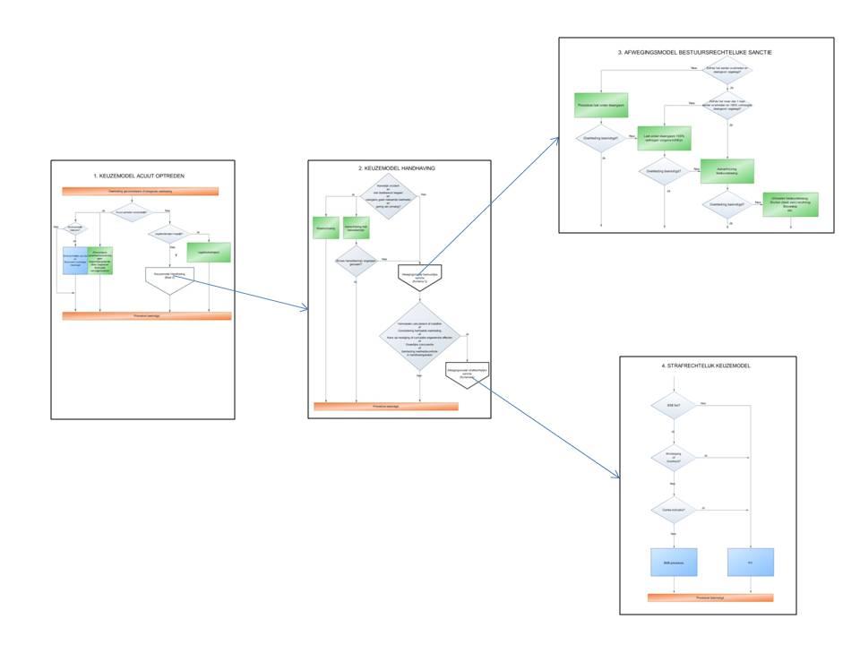
Bijlagen

1Regionaal stappenplan Gemeenschappelijk Kader Flevoland

Toelichting stroomschema s

Het regionaal stappenplan voor het gemeenschappelijk kader Flevoland is opgebouwd uit een viertal stroomschema’s:

Keuzemodel acuut optreden.

Als eerste wordt een keuzemodel acuut optreden gepresenteerd, in dit keuzemodel zijn ook de gevallen waarbij legalisatie aan de orde is verwerkt.

Keuzemodel handhaving

In dit stroomschema worden de keuzes om al dan niet te komen tot een bestuursrechtelijke sanctie en een aanvullend een strafrechtelijke sanctie weergeven.

Afwegingsmodel bestuursrechtelijke sanctie

In dit stroomschema worden de afwegingen voor de keuze voor één van de bestuursrechtelijke sanctiemiddelen weergeven. De wettelijke basis voor deze afwegingen wordt voorafgaand geschetst.

Strafrechtelijk keuzemodel

In dit model wordt aangegeven hoe de keuze tussen bestuurlijke strafbeschikking en proces verbaal wordt gemaakt.

Binnen Flevoland is door alle besturen voor de regelgeving binnen de reikwijdte van dit gemeenschappelijk kader de keuze gemaakt voor de bestuurlijke strafbeschikking en niet voor de bestuurlijke boete. Voor de bestuurlijke boete is derhalve geen stappenplan uitgewerkt.

Uitzondering hierop vormt de samenwerking van het waterschap Zuiderzeeland met een rijksinspectie waarbij wel wordt gebruik gemaakt van de bestuurlijke boete, deze samenwerking valt niet binnen de reikwijdte van dit gemeenschappelijk kader.

Ieder stroomschema is voorzien van een nadere toelichting voor het gebruik. De samenhang tussen de diverse schema’s is weergeven in nevenstaand overzicht.

image2ib2c719ad-b729-468a-9013-949c1b13cc24.jpg

image3i7ad68cf8-8ed6-4a79-9b37-d53f0356bf8d.jpg

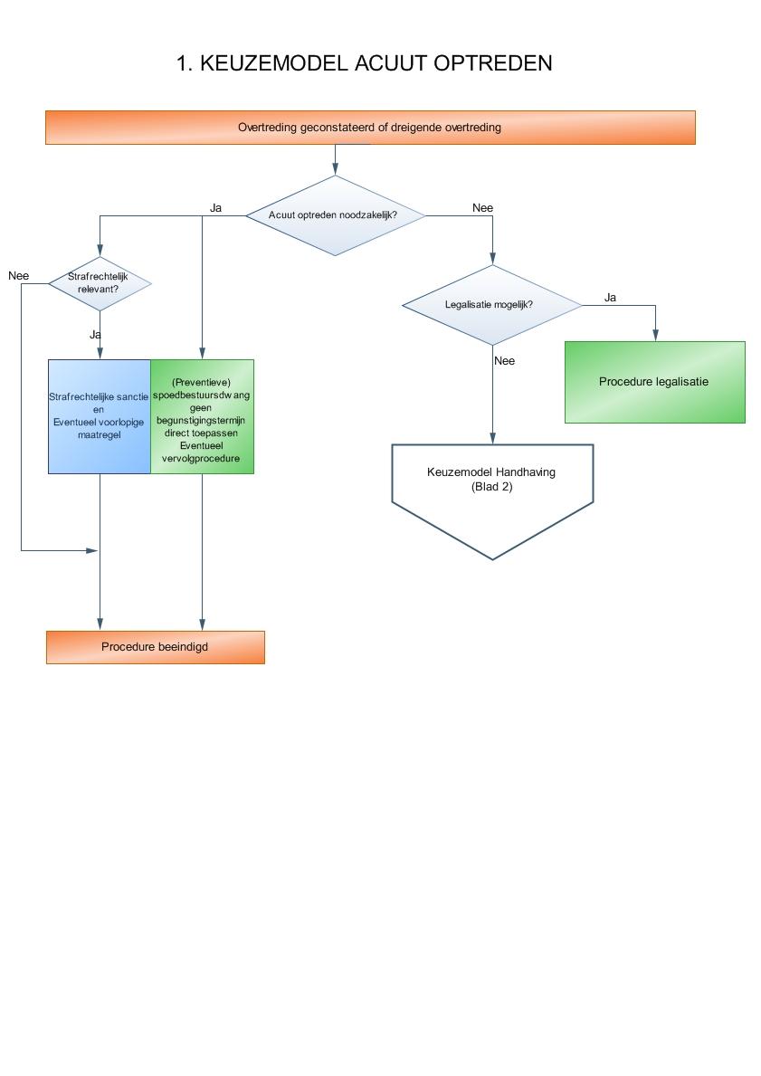
1. KEUZEMODEL ACUUT OPTREDEN

Keuze

Dit keuzemodel behandelt de vraag of er routinematig en met vaste termijnen en procedures kan worden volstaan of dat er acuut optreden noodzakelijk is. Daarnaast wordt ook getoetst of er sprake is van een legaliseerbare overtreding.

Acuut optreden

Of acuut optreden noodzakelijk is zal per geval beoordeeld moeten worden. Elementen die daarbij een rol spelen zijn:

  • -Is er of dreigt er een directe aantasting of bedreiging in betekenende mate van de veiligheid, de openbare gezondheid of het milieu?

  • -Is er een onomkeerbare situatie te ontstaan of dreigt deze te ontstaan?

Voor deze keuze kan het noodzakelijk zijn spoedadvies in te winnen bij deskundige instanties, daarbij kan worden gedacht aan brandweer, politie, GHOR of ketenpartners die te maken hebben met de (vervolg)effecten van de overtreding. Er dienen werkafspraken te zijn over hoe deze adviesprocedure verloopt. Op het moment dat wordt vastgesteld dat acuut optreden noodzakelijk is dienen de overige betrokken partijen onverwijld op de hoogte gesteld te worden van dit feit.

Legalisatietraject

Indien legalisatie mogelijk is zal de overtreder hierop worden gewezen en in de gelegenheid gesteld een legalisatieverzoek in te dienen. Als legalisatie mogelijk is en het legalisatieverzoek is ingediend wordt een legalisatietraject ingezet. Een dergelijk traject zal er voor de diverse handhavingsterreinen, bouw, milieu en ruimtelijke ordening, verschillend uitzien. In het legalisatietraject zal kunnen elementen uit het keuzemodel handhaving worden gebruikt gedurende dit traject te kunnen blijven handhaven.

Procedure

Bestuursrechtelijk optreden

Het bestuursrechtelijk optreden is bedoeld om de overtreding ongedaan te maken en de gevolgen zo veel mogelijk te beperken. In een aantal gevallen is het noodzakelijk om na het acute optreden een vervolgactie te starten om secundaire effecten van de overtreding te beperken of ongedaan te maken, daarbij kan gebruik worden van het “keuzemodel handhaving” als het aanpakken van de vervolgeffecten geen acuut optreden vereist.

Het bestuursrechtelijk optreden dient goed gedocumenteerd te worden, daarbij is het noodzakelijk om ook rekening te houden met het vastleggen van gegevens die mogelijk in een strafrechtelijk onderzoek van belang zijn.

Bij het voorgenomen bestuursrechtelijk optreden worden de strafrechtelijke partners zo spoedig mogelijk geïnformeerd.

De strafrechtelijke partners zullen in voorkomende gevallen de bestuursrechtelijke aanpak ondersteunen met de sterke arm.

Strafrechtelijk optreden

Het strafrechtelijk optreden dient dezelfde belangen als het bestuursrechtelijk optreden en heeft daarnaast tot doel te komen tot normbevestiging door middel van sanctionering. In een aantal gevallen is het noodzakelijk voor de bewijsvoering de situatie te bevriezen. Dit mag echter niet ten koste gaan van het bestrijden van de secundaire effecten van de overtreding. Hierover dient overleg te worden gevoerd met de bestuursrechtelijke partners.

Bij het voornemen tot opleggen van een voorlopige maatregel worden de bestuursrechtelijke partners zo spoedig mogelijk geïnformeerd.

Bij de beoordeling of een overtreding strafrechtelijk relevant is kunnen onder meer de strafrechtelijke criteria uit het keuzemodel handhaving worden gebruikt.

Coördinatie en opschaling

Zowel bij het opleggen van spoedbestuursdwang als bij het nemen van een voorlopige maatregel kan het noodzakelijk zijn advies van deskundige instanties in te winnen. Wanneer beide instrumenten gelijktijdig worden ingezet dient het advies gecoördineerd te worden gevraagd.

In een aantal gevallen zijn de gevolgen van een overtreding zodanig groot dat de OOV-regelgeving voor de rampenbestrijding in werking treedt. Daarmee valt de aanpak van de overtreding onder een geheel ander regime. Degene die verantwoordelijk is voor de keuze voor acuut optreden dient voldoende deskundig te zijn om deze situatie te herkennen.

Is geen acuut optreden noodzakelijk en is er ook geen legalisatie mogelijk dan wordt het “Keuzemodel Handhaving” gehanteerd.

image4i4f22757d-f9c6-48d1-9958-13525a2636ae.jpg

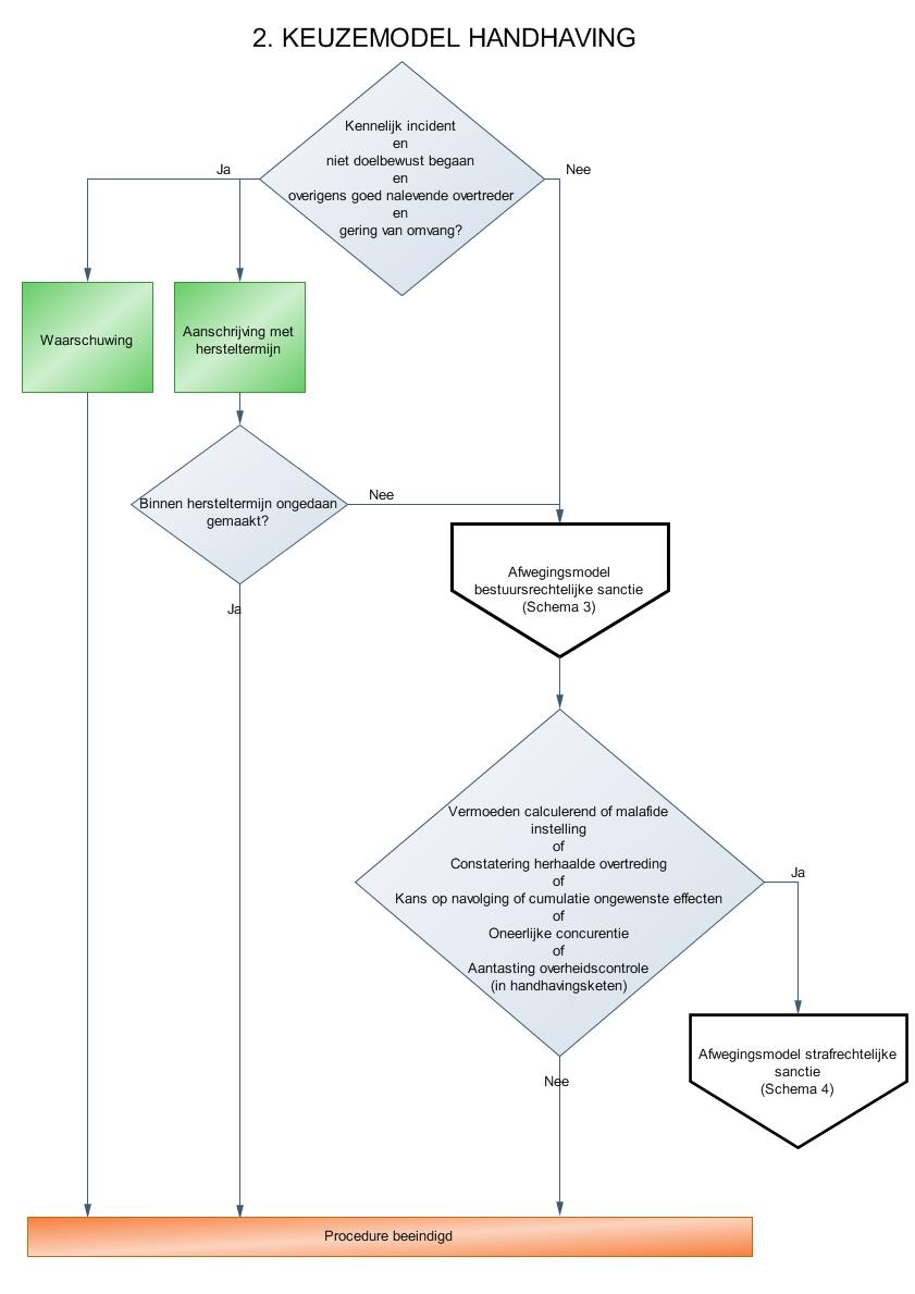
2. KEUZEMODEL HANDHAVING

Bij dit keuzemodel is er geen noodzaak tot acuut optreden.

Toetsing lichte overtreding

Als eerste wordt de volgende 4 criteria getoetst, gaat het om:

  • -Een kennelijk incident

  • -Is de overtreding niet doelbewust begaan

  • -Gaat het om een overigens goed nalevende overtreder

  • -Is de overtreding gering van omvang

Waarschuwing en herstelmogelijkheid

Als dit voor alle 4 criteria het geval is zijn er twee denkbare situaties:

  • -Er is sprake van een onomkeerbare overtreding, in dat geval wordt volstaan met een waarschuwing. Deze wordt geregistreerd en zo breed mogelijk aan andere betrokken handhavers ter beschikking gesteld. Als dezelfde overtreding in de toekomst weer wordt begaan kan er van uit worden gegaan dat er geen sprake is van een incident en dat de overtreding doelbewust is begaan.

  • -Is er sprake van een herstelbare situatie dan volgt een aanschrijving met hersteltermijn. Is de overtreding binnen de hersteltermijn ongedaan gemaakt, dan eindigt de procedure. De overtreding wordt geregistreerd en zo breed mogelijk aan andere betrokken handhavers ter beschikking gesteld. Als dezelfde overtreding in de toekomst weer wordt begaan kan er van uit worden gegaan dat er geen sprake is van een incident en dat de overtreding doelbewust is begaan.

Bestuursrechtelijke sanctie

Als dit niet het geval is of de overtreding wordt niet binnen de hersteltermijn ongedaan gemaakt dan wordt een bestuursrechtelijke sanctie opgelegd volgens het “Afwegingsmodel bestuursrechtelijke sanctie”.

Toetsing strafrechtelijke criteria

Vervolgens wordt getoetst of er sprake is van:

  • -Een vermoeden van een calculerende of malafide instelling

  • -Constatering herhaalde overtreding

  • -Kans op navolging of cumulatie ongewenste effecten

  • -Oneerlijke concurrentie

  • -Aantasting overheidscontrole in de handhavingsketen

Wordt er voldaan aan 1 of meer van deze criteria dan wordt het afwegingsmodel strafrechtelijke sanctie toegepast. De registratie van deze toets vindt plaats in het strafrechtelijk domein, en staat alleen ter beschikking van (bijzondere) opsporingsambtenaren. Wordt aan geen van de criteria voldaan, dan wordt volstaan met de bestuursrechtelijke sanctie volgens het “Afwegingsmodel bestuursrechtelijke sanctie”.

3. AFWEGINGSMODEL BESTUURSRECHTELIJKE SANCTIE

Afweging

Dit afwegingsmodel bestaat uit een stapsgewijze inzet van steeds zwaardere sanctiemiddelen bij het volharden in een overtreding. Op het moment dat deze afweging aan de orde is, is conform het keuzemodel handhaving (blad 2) al:

-een aanschrijving met hersteltermijn uitgegaan waaraan geen gehoor is gegeven.

of

-sprake van een overtreding die

  • of geen kennelijk incident is

  • of doelbewust begaan is

  • of wordt begaan door een overtreder met een slecht naleefgedrag

  • of een aanmerkelijke omvang heeft

Eindresultaat is in alle gevallen het beëindigen van de overtreding.

Procedure

Procedure bij eerste overtreding

Bij een eerste overtreding wordt door middel van een dwangsom getracht de overtreding ongedaan te maken. Leidt dit niet tot resultaat dan wordt verder de procedure bij herhaalde overtreding gevolgd.

Procedure bij herhaalde overtreding

Als het gaat om een herhaalde overtreding waar al eerder een dwangsom voor is opgelegd dan wordt direct gekozen voor een verhoging van die dwangsom met 100%. Leidt dit niet tot resultaat dan wordt overgegaan tot de bestuursdwangsprocedure.

Procedure als de overtreding 2 of meer keer is overtreden

In dit geval wordt er van uitgegaan dat een dwangsom niet effectief is en wordt direct overgegaan naar de aanschrijving bestuursdwang.

Aanschrijving bestuursdwang

Het bestuursorgaan is verplicht om de overtreder schriftelijk aan te schrijven en kenbaar te maken dat, na het verstrijken van een termijn waarbinnen de overtreder zelf de illegale situatie kan opheffen, overgegaan zal worden tot het treffen van maatregelen om de illegale situatie op te heffen. De schriftelijke beslissing (aanschrijving) is een beschikking waartegen bezwaar en beroep kan worden aangetekend. De beschikking vermeldt welk voorschrift is of wordt overtreden (artikel 5:24 Awb). De kosten van het uitvoeren van de sanctie worden verhaald op de overtreder (artikel 5:25 Awb).

Uitvoeren bestuursdwang

Als de aanschrijving bestuursdwang niet effectief is wordt overgegaan het uitvoeren van de bestuursdwang, zoals sluiten van (een deel van) de inrichting of opleggen van een bouwstop. Daarnaast kan intrekking van de vergunning aan de orde zijn.

In geval van acuut optreden wordt conform het keuzemodel acuut optreden gehandeld.

4. STRAFRECHTELIJK KEUZEMODEL

Bestuurlijke strafbeschikking

Binnen Flevoland is door alle besturen voor de regelgeving binnen de reikwijdte van dit gemeenschappelijk kader de keuze gemaakt voor de bestuurlijke strafbeschikking ten faveure van de bestuurlijke boete. Uitzondering hierop vormt de samenwerking van het waterschap Zuiderzeeland met een rijksinspectie waarbij wel wordt gebruik gemaakt van de bestuurlijke boete

De bestuurlijke strafbeschikking milieu en keur is een strafrechtelijk boete-instrument dat door een orgaan belast met een publieke taak kan worden opgelegd. Het instrument is in het leven geroepen om het OM en de rechterlijke macht te ontlasten. Het is een lik op stuk-beleid dat door aangewezen lichamen of personen, belast met een publieke taak, kan worden opgelegd. Met ingang van 1 mei 2012 berust de bevoegdheid tot het uitvaardigen van een bestuurlijke strafbeschikking voor milieufeiten, waarin een geldboete wordt opgelegd, bij:

  • a.De directeuren van de regionale uitvoeringsdiensten (RUD)

  • b.De Colleges van gedeputeerde staten

  • c.De dagelijkse besturen van de waterschappen

  • d.De hoofdingenieurs-directeur van de regionale en landelijke diensten van Rijkswaterstaat

  • e.De inspecteur-generaal van de Inspectie Leefomgeving en Transport

  • f.De inspecteur-generaal van de Nederlandse Voedsel- en Warenautoriteit.

Keuzemodel

Allereerst dient te worden gekeken of het feit (de overtreding) in het feitenboekje bestuurlijke strafbeschikking milieu en keur is opgenomen. Hierin staan alle feiten die kunnen worden afgedaan met een bestuurlijke strafbeschikking. Als het feit niet is opgenomen in deze lijst, dient een proces-verbaal te worden opgemaakt en dient deze te worden gezonden aan het OM.

Indien het feit wel is opgenomen in het feitenboekje is vervolgens de vraag om wat voor een overtreder het gaat. Is de overtreder een overheid (Rijk, provincie, gemeente of waterschap) of een minderjarige (jonger dan 18 jaar) dan kan de overtreding niet worden afgedaan met een bestuurlijke strafbeschikking en dient alsnog een proces-verbaal opgemaakt te worden. Indien de overtreder geen overheidsinstantie of een minderjarige is, kan naar de volgende stap worden gegaan om te kijken of de bestuurlijke strafbeschikking daadwerkelijk opgelegd kan worden.

Contra-indicatie

Tenslotte is de vraag of , indien het een feit is waarvoor een bestuurlijke strafbeschikking kan worden opgelegd en de overtreder geen overheid of minderjarige is, er een contra-indicatie speelt. Een contra-indicatie is een omstandigheid die aangeeft dat de bestuurlijke strafbeschikking toch niet opgelegd kan worden. Voor de bestuurlijke strafbeschikking milieu en keur zijn de contra-indicatie genoemd in de Richtlijn bestuurlijke strafbeschikkingsbevoegdheid milieu- en keurfeiten (Staatscourant 27 april 2012, nr. 8342). Deze Richtlijn met daarin opgenomen de contra-indicaties is bijgevoegd als bijlage 4. Een voorbeeld van een contra-indicatie is als het om een omstandigheid gaat die wijst op een aanmerkelijk calculerende, dan wel malafide instelling van de overtreder. Hier worden vervolgens een aantal aanwijzingen voor gegeven, bijvoorbeeld wanneer de overtreder zich agressief of dreigend gedraagt ten opzichte van de toezichthouder of opsporingsambtenaar tijdens of na de constatering van de overtreding. Indien één van de contra-indicaties van toepassing is dient wederom alsnog een proces-verbaal opgemaakt te worden. Bij twijfel over het van toepassing zijn van één of meerdere contra-indicaties kan contact opgenomen worden met het Functioneel Parket van het OM. Indien geen contra-indicatie van toepassing is wordt de bestuurlijke strafbeschikking toegepast.

Wettelijke basis afwegingsmodel bestuursrechtelijke sancties

Inleiding

Ten einde transparant te zijn over en uniformiteit te bereiken bij het nemen van bestuursrechtelijke maatregelen wordt in deze bijlage een afwegingsmodel bestuursrechtelijke sanctiemiddelen beschreven. Eerst wordt ingegaan op de grondslag en de beperkte keuzevrijheid van het sanctiemiddel. Vervolgens is schematisch het afwegingsmodel weergegeven met een stapsgewijze toelichting.

Grondslag bestuursdwang en dwangsom

Op grond van artikel 122 van de Provinciewet, artikel 125 van de Gemeentewet en artikel 61 van de Waterschapswet wordt de bevoegdheid tot het toepassen van bestuursdwang neergelegd bij het provinciale bestuur (GS) en gemeente bestuur (B&W) en het dagelijks bestuur van het waterschap.

Op grond van artikel 5.32 van de Algemene wet bestuursrecht (Awb) is aangegeven dat een bestuursorgaan dat bevoegd is bestuursdwang toe te passen in plaats daarvan een last onder dwangsom kan opleggen.

Er is derhalve keuzevrijheid. De wet laat aan het bestuursorgaan een discretionaire bevoegdheid om te kiezen voor een van beide alternatieven (beide tegelijk is niet mogelijk). Per geval zal het bevoegde gezag zich moeten afvragen welke sanctie het meest geschikt is.

Beperking keuzevrijheid

Er is een beperking van de keuzevrijheid:

In artikel 5.32 Awb is geregeld dat niet voor het opleggen van een last onder dwangsom wordt gekozen indien het BELANG dat het betrokken voorschrift beoogd te beschermen, zich daartegen verzet.

Bestuursdwang of dwangsom

Voor het alternatief van de dwangsom in plaats van bestuursdwang wordt niet gekozen als, gelet op het belang dat geschonden wordt door de overtreding van een wettelijk voorschrift, het risico wordt gelopen dat de overtreding ondanks de last onder dwangsom nog zou worden voorgezet of herhaald wordt (er is geen “garantie” dat de overtreder zich door het dreigement van te verbeuren bedragen zal laten leiden). Dit kan bijvoorbeeld het geval zijn bij ernstige overtredingen (acuut gevaar voor MILIEU en/of volksgezondheid, onomkeerbaarheid, dreigende onherstelbare ernstige gevolgen).

Bij de keuze tussen bestuursdwang en een last onder dwangsom is met name de proportionaliteit en de effectiviteit van belang. Het proportionaliteitsbeginsel (de zwaarte van het middel moet in redelijke verhouding staan tot het geschonden belang) kan ertoe leiden dat voor het opleggen van een dwangsom moet worden gekozen. Een dwangsom is echter niet effectief in die gevallen waarin voorzienbaar is dat de dwangsom niet inbaar zal zijn, of waarin de overtreding - in verband met het aanbrengen van voorzieningen - te lang zou voortduren. Als het opleggen van een (eerste) dwangsom niet leidt tot beëindiging van de overtreding, kan de dwangsom worden verhoogd. Indien de verwachting is dat de verhoging niet zal werken, kan bestuursdwang worden ingezet. Met name bij ernstige overtredingen mag niet het risico worden gelopen dat een overtreding ondanks de last onder dwangsom voortduurt. Voordat het bevoegde gezag een dwangsom oplegt zal het zich dus moeten afvragen of dit middel geschikter is dan een ander middel om de overtreding op te heffen.

In zijn algemeenheid kan worden gesteld dat in werkelijk spoedeisende gevallen of gevallen met (acuut) dreigende schade, het belang de keuze voor de last onder dwangsom, in de weg staat.

Intrekken vergunning

Naast de dwangsom en bestuursdwang kan het bevoegde gezag ook de vergunning intrekken. Deze sanctie kan worden toegepast als niets heeft geholpen, geen dwangsom, geen bestuursdwang. Het is het uiterste redmiddel. Naast het intrekken van de vergunning zal ook nog een andere sanctie (dwangsom of bestuursdwang) moeten worden toegepast als de ex-vergunninghouder zijn activiteiten voorzet.

Richtlijn dwangsombedragen en begunstigingstermijnen.

Algemeen

Doel van de richtlijn

De “Richtlijn voor het stellen van dwangsombedragen en begunstigingstermijnen” heeft als doel uniformiteit hierover te bereiken en inzicht hierin te geven (transparantie). ). Door gemeenschappelijke punten te benoemen en te gebruiken en deze met enige regelmaat te herzien en uit te breiden is het een zich ontwikkelende richtlijn. Waar het lokale bevoegde gezag echter eigen beleid heeft vastgesteld, prevaleert dit boven het Gemeenschappelijk Kader.

Paragraaf 3.2.4 is gereserveerd omdat er veel lokale verschillen zijn. Gelet op de leefbaarheid en een gewenste eenduidige aanpak om probleemverschuiving te voorkomen, is het een aandachtspunt om op onderdelen van de Algemene plaatselijke verordening naar elkaar toe te groeien.

Opzet vaststellen begunstigingstermijn, dwangsomhoogte en begunstigingstermijn

De maximaal te verbeuren dwangsom alsmede de te stellen begunstigingstermijn worden als volgt bepaald:

  • 1.het bevoegd gezag controleert of de (potentiële) overtreding vermeld staat in de tabel onder 3.2.

  • 2.indien de overtreding in de tabel vermeld wordt, wordt de te stellen begunstigingstermijn gebaseerd op de termijn zoals weergegeven in kolom 5. Deze termijn wordt opgenomen in de aanschrijving waarin het bevoegd gezag haar voornemen tot opleggen van een last onder dwangsom kenbaar maakt;

  • 3.indien de overtreding in de tabel vermeld wordt, wordt de maximum te verbeuren dwangsom alsmede de aangegeven begunstigingstermijn overgenomen in de dwangsombeschikking;

  • 4.indien de betreffende (potentiële) overtreding niet in de tabel staat vermeld, worden de te stellen begunstigingstermijn, de dwangsomhoogte en de begunstigingstermijn vastgesteld volgens de uitgangspunten zoals beschreven in respectievelijk hoofdstuk 3.3 en 3.4.

Ad 1. Tabel “standaardovertredingen”

In de tabel worden de overtredingen weergegeven per taakveld respectievelijk wet, eventueel onderverdeeld per compartiment, te weten;

3.2.1 Milieu: Bodem, Bouwstoffenbesluit, Lucht, Water, Geluid en trillingen, afval, risico, algemeen;

3.2.2 Ruimtelijke ordening: strijd met bestemmingsplan;

3.2.3 Bouwen, Strijd artikel 40 Ww: Woningen en bijgebouwen, Bedrijfsgebouwen en voorzieningen, Agrarische bedrijfsgebouwen en voorzieningen;

3.2.4 APV (Algemene Plaatselijke Verordening).

Ad 2. Begunstigingstermijn

Na het constateren van een overtreding geeft de toezichthouder, veelal in overleg met de overtreder, een redelijke hersteltermijn aan tot een hercontrole. De duur van de hersteltermijn zal in de praktijk veelal overéénkomen met de begunstigingstermijn.

Duurt bij de eerste hercontrole de overtreding nog voort, dan wordt een last onder dwangsom opgelegd met een begunstigingstermijn.

De overtreder kan voorkomen dat hij/zij een last onder dwangsom krijgt opgelegd door vóór de hercontrole (tijdens de hersteltermijn) de overtreding ongedaan te maken.

Het verbeuren van de opgelegde last onder dwangsom kan de betrokkene voorkomen door tijdens de begunstigingstermijn alsnog de overtreding te herstellen.

Over het algemeen dienen overtredingen van gedragsvoorschriften per 1 week te worden opgeheven. Bij herhaling kan preventief een last onder dwangsom worden opgelegd die wordt verbeurd bij de eerstvolgende geconstateerde overtreding.

Bij overtredingen middels ontbrekende, onjuist functionerende voorzieningen, vergunningen/meldingen , e.d. dient een redelijke termijn te worden gesteld waarin de overtreding ongedaan kan worden gemaakt.

Het bevoegd gezag hanteert voor de op te nemen begunstigingstermijn de termijn zoals die wordt weergegeven in de tabel, kolom 5. Afwijkingen van deze termijnen zullen worden gemotiveerd en gedocumenteerd.

Indien de betreffende overtreding niet in genoemde tabel staat vermeld, kan aan de hand van de overwegingen zoals beschreven in hoofdstuk 3.4 een begunstigingstermijn worden opgesteld.

Ad 3. Dwangsomhoogte

Per overtreding wordt de minimum en maximum te verbeurendwangsom aangegeven.

Per overtreding wordt op basis van deze bedragen en met in acht neming van de uitgangspunten hoofdstuk 3.3 en 3.4 een dwangsom opgelegd.

Het maximumbedrag wordt bereikt nadat 5 tot hooguit 10 overtredingen zijn geconstateerd of 5 tot 10 termijnen zijn verstreken.

Het bevoegd gezag hanteert de voorgestelde dwangsomhoogten uit de tabel en vermeldt dat in de dwangsombeschikking.

Het bevoegd gezag kan in bijzondere situaties altijd afwijken van de standaard begunstigingstermijnen en dwangsomhoogten. Afwijkingen zullen worden gemotiveerd en gedocumenteerd.

Verbeurde dwangsommen dienen ook te allen tijde daadwerkelijk te worden geïnd om de gewenste effecten op het naleefgedrag (ook bij derden) te bewerkstelligen.

Recidive

De genoemde dwangsomhoogten zijn van toepassing voor het opstellen van een eerste dwangsombeschikking. Indien sprake is van een herhaling van een overtreding waarvoor in het verleden reeds een dwangsombeschikking is afgegeven, wordt de gestelde dwangsomhoogte verhoogd met minimaal 100 %.

Bestuursdwang

Bij volharding in de overtreding (bijvoorbeeld nadat de maximaal te verbeuren dwangsom ook daadwerkelijk is verbeurd) bij 1 week gevaar, ernstige overlast of bedreiging van de openbare orde wordt bestuursdwang toegepast.

De gemeente grijpt dan zelf 1 week in. De kosten van bestuursdwang en de kosten veroorzaakt door de overtreding worden verhaald op de overtreder. Dit staat los van eventuele andere strafrechtelijke en bestuursrechtelijke stappen die kunnen worden ondernomen.

Strafrecht

Boetes respectievelijk proces verbaal op basis van het strafrecht kent eigen, vastgestelde normen die op een andere basis worden berekend (punitief).

Standaard begunstigingstermijnen en dwangsomhoogten

Milieu

Compartiment

Vergunning /melding overtreding

Minimaal te verbeuren dwangsom

Maximaal te verbeuren dwangsom

Begunstig-ingstermijn

Bodem

(15)jaarlijkse keuring bovengrondse tank niet uitgevoerd

€ 100

€ 1.000

1-3 maanden

(15)jaarlijkse keuring ondergrondse tank niet uitgevoerd

€ 2.500

€ 25.000

1-3 maanden

Geen vloeistofdichte vloer, vloeistofkerende vloer of (lek)bak

De geschatte kosten v.d. voorziening + 50%

10x de geschatte kosten v.d. voorziening + 50%

1-3 maanden

Vloeistofdichte vloer of (lek)bak niet in orde

De geschatte kosten v.h. herstellen + 50%

10x de geschatte kosten v.h. herstellen + 50%

1-3 maanden

Werkzaamheden op een niet vloeistofdichte of vloeistofkerende vloer

€ 2.500

€ 45.000

1 week

Vloeistoffen in de bodem brengen

€ 250

€ 50.000

1 week

Geen vloeistofdichte of vloeistofkerende vloer rondom afleverzuil

De geschatte kosten v.h. herstellen + 50%

10x de geschatte kosten v.h. herstellen + 50%

1-3 maanden

Geen controle/certificaat van vloeistofdichte of vloeistofkerende vloer

€ 125

€ 2.500

2 maanden

Vaatwerk (gevuld zowel als ongevuld)/accu’s niet in lekbakken

€ 250

€ 5.000

1 maand

Tank niet tegen aanrijden beschermd

(als dit 1 week gevaar oplevert: bestuursdwang)

De geschatte kosten v.h. herstellen + 50%

10x de geschatte kosten v.h. herstellen + 50%

1 maand

Geen bodemonderzoek nulsituatie/BOOT

€ 500

€ 5.000

1 maand

Tank niet boven lekbak

€ 1.000

€ 15.000

2 maanden

Slechte opslag van afval

€ 250

€ 5.000

1 maand

Niet saneren/verwijderen van ondergrondse tank die buiten gebruik is

€ 1.500

€ 15.000

3 maanden

Opslag vaste mest niet op mestdichte plaat

€ 125

€ 5.000

3 maanden

Geen water/sludge ondezoek uitgevoerd

€ 450

€ 4.500

1 maand

Lekke leidingen

(als dit 1 week gevaar oplevert: bestuursdwang)

€ 500

€ 50.000

1 week

Bouw-stoffen

besluit

Niet verstrekken van kwaliteitsgegevens van

schone grond of cat. 1 grond

€ 1.000

€ 10.000

1 maand

Niet indienen van inspectieplan op verzoek bevoegd gezag

€ 500

€ 5.000

1 maand

Niet uitvoeren één/twee jaarlijkse inspecties

€ 1.000

€ 10.000

1 maand

Lucht

Overschrijding emissie-eisen

€ 500

€ 50.000

2 weken

Metingen niet (correct) uitgevoerd

€ 250

€ 15.000

1 maand

Gasafvoer niet conform BEES

€ 250

€ 25.000

1 maand

Schoorsteen niet op hoogte

€ 750

€ 25.000

2 maanden

Onderzoek emissiebeperkingen niet uitgevoerd

€ 250

€ 25.000

2 maanden

Voorschriften stankhinder niet naleven

€ 250

€ 25.000

1 maand

Stofoverlast veroorzaken

€ 250

€ 25.000

1 week

Ontbreken filter/ontgeurings installatie

€ 250

€ 25.000

2 maanden

Ontbreken dampretour stage II

€ 1.250

€ 20.000

2 maanden

Ontbreken CFK-logboek

€ 150

€ 3.000

1 maand

Slechte opslag dierlijk afval

€ 500

€ 15.000

2 maanden

Water

Olie/water/vet/benzine afscheider niet (tijdig) legen

€ 250

€ 10.000

1 week

Ontbreken afscheider installatie

€ 1.500

€ 30.000

3 maanden

Monstervoorziening niet aanwezig

€ 500

€ 50.000

1 maand

Niet meten of niet aanleveren van de analyses

€ 2.500

€ 50.000

1 maand

Geen peilbuizen plaatsen

€ 750

€ 15.000

2 maanden

Bemonstering grondwater niet uitgevoerd

€ 500

€ 10.000

2 maanden

Overschrijding van “algemene” emissie-eisen

€ 500

€ 50.000

2 weken

Geluid en trillingen

Overschrijding geluidsniveau/-voorschriften per keer

€ 2.500

€ 25.000

1 week

Overlast, in werking buiten vergunde/gemelde uren (gedrag)

€ 2.500

€ 25.000

1 week

Niet meten

€ 250

€ 1.250

1 maand

Voorzieningen niet aangebracht

€ 250

€ 25.000

2 maanden

Muziekbegrenzer niet aangebracht

€ 2.500

€ 25.000

1 maand

Voorschriften m.b.t. gedrag niet naleven

€ 2.500

€ 25.000

1 week

Niet voldoen aan voorschriften m.b.t. trilling

€ 250

€ 25.000

2 maanden

Afval

Opslag niet overeenkomstig voorschriften

€ 250

€ 25.000

2 maanden

BA (=bedrijfsafvalstoffen) niet regelmatig afvoeren

€ 250

€ 25.000

2 maanden

GA (=gevaarlijk afvalstoffen) niet correct afvoeren

€ 500

€ 50.000

1 maand

Niet registreren verwijdering GA

€ 250

€ 25.000

1 maand

Niet vergunde/gemelde opslag BA

€ 250

€ 25.000

1 maand

Niet vergunde/gemelde opslag GA

€ 500

€ 50.000

2 weken

Verbranden afval

€ 500

€ 25.000

2 weken

Risico

(brand)

Geen blusmiddelen of onjuist/niet aangesloten per stuk

€ 150

€ 1. 500

2 weken

Opslag gevaarlijke stoffen niet conform voorschriften

€ 250

€ 50.000

1 maand

Bordjes (roken en vuur verboden) ontbreken

€ 50

€ 1.500

2 weken

Keuring blusmiddelen niet juist

€ 100

€ 1.000

2 weken

Onvoldoende brandwerend

€ 250

€ 25.000

2 maanden

Onveilige opstelling gasflessen

€ 25 per fles

€ 50.000 voorziening

1 week tot 3 maanden

Alge-meen

Niet melden/geen gegevens overleggen van calamiteiten/meldingen ongewone voorvallen (H17 Wm)

€ 250

€ 25.000

1 week

Parkeervoorschriften niet naleven

€ 125

€ 1.250

1 week

Niet indienen of tijdig indienen van rapporten (geluids-, mjv en dergelijke)

€ 750

€ 7.500

1 week

Wijzigingen t.a.v. vergunning niet gemeld

€ 125

€ 1.250

1 maand

In werking zonder Wm vergunning (respectievelijk melding Wm 8.41), (geen ontvankelijke aanvraag ingediend, maar geen sprake van opzet).

€ 500

€ 50.000

2 maanden

BA : Bedrijfsafvalstoffen

GA :Gevaarlijke afvalstoffen

Ruimtelijke ordening

Compartiment

Overtreding

Minimaal te verbeuren dwangsom

Maximaal te verbeuren dwangsom

Begunstig-ingstermijn

Wabo artikel 2.1 lid 1 onder c Bestem-mings-plan

Bewonen

woning/ bijgebouw/schuur recreatieverblijf

€ 500,=

€ 50.000,=

24 maanden

Detailhandel

Andere bedrijfsactiviteiten

Opslag handelswaar/

aannemersmaterialen

Stallen caravans

op of in:

bedrijventerreinen

woningen, schuren, erven of

andere terreinen of gebouwen

€ 500,=

€ 50.000,=

6 maanden

Gebruiken of laten gebruiken gronden of opstallen op een wijze of tot een doel, strijdig met de in het bestemmingsplan aan de grond gegeven bestemming

Onder strijdig gebruik wordt in dat geval in ieder geval verstaan het gebruik of laten gebruiken van:

-gebouwen ten behoeve van een seksinrichting;

-gronden als staanplaats voor onderkomens;

gronden als opslag, stort- of bergplaats van al dan niet afgedankte voorwerpen, stoffen, materialen en producten.

€ 500,=

€ 50.000,=

Al naar gelang de ernst van de overtreding

Bouwen, gebruik en slopen

Compartiment

Overtreding

Minimaal te verbeuren dwangsom

Maximaal te verbeuren dwangsom

Begunstig-ingstermijn

Wabo artikel 2.1 lid 1 onder a

Bouwen zonder vergunning

(bouwstop)

1x geschatte bouwkosten

2 x geschatte bouwkosten

direct- 1 week

Wabo artikel 2.1 lid 1 onder d

Ontbreken vergunning met het oog op de brandveiligheid

(gebruiksstop)

1 x geschatte maandelijkse opbrengst bij doorgaand gebruik

2x geschatte maandelijkse opbrengst bij doorgaand gebruik

direct- 1 week

Wabo artikel 2.1 lid 1 onder f, g en h

Slopen of enige verandering beschermd monument zonder vergunning

(sloop-/bouwstop)

1x geschatte sloop-/ bouwkosten

2 x geschatte sloop-/bouwkosten

direct- 1 week

Wabo artikel 2.2 lid 1 onder b en c

Slopen of enige verandering monument zonder vergunning

(sloop-/bouwstop)

1x geschatte sloop-/ bouwkosten

2 x geschatte sloop-/ bouwkosten

direct- 1 week

Bouw-besluit artikel 1.26

Slopen zonder melding

(sloopstop)

1x geschatte sloopkosten

2 x geschatte sloopkosten

direct- 1 week

Wabo artikel 2.3

Handelen in strijd met vergunningvoorschrift

gerelateerd aan ernst overtreding

Gerelateerd aan ernst overtreding

12 maanden

Wabo artikel 2.3a

In stand laten bouwwerk zonder vergunning

1x geschatte bouwkosten

2 x geschatte bouwkosten

6 maanden

Bouw-besluit artikel 1.29 lid 3

Handelen in strijd met nadere voorwaarden na sloopmelding

1x geschatte

sloopkosten

2 x geschatte sloopkosten

2 maanden

Bouw-besluit artikelen 6.20 en 6.21

Ontbreken adequate brandmeldinstallatie en rookmelders

Ontbreken certificaat

1x geschatte kosten aanleg

€ 100,=

2 x geschatte kosten aanleg

€ 1000,-

Direct –

6 maanden

Bouwbesluit artikelen 6.3 en 6.24

Ontbreken adequate noodverlichting en vluchtrouteaanduidingen

1x geschatte kosten aanleg

2x geschatte kosten aanleg

Direct –

4 maanden

Bouw-besluit artikelen 6.25, 6.26 en 7.3

Ontbreken of inadequate vluchtdeuren en niet goed werkende zelfsluitende deuren

€ 100,= per deur

€ 1000,= per deur

Direct –

1 maand

Bouw-besluit afdeling 6.7

Ontbreken of inadequate brandslanghaspels, droge blusleiding, bluswatervoorziening, blustoestellen, inspectiecertificaat automatisch brandblusinstallatie en rookbeheersingssysteem en aanduiding blusmiddelen

€ 100,= per haspel, blusleiding, bluswater-voorziening, blustoestel, inspectie-certificaat of aanduiding blusmiddel-len

2 x geschatte kosten aanbrengen systeem

Direct –

4 maanden

Bouw-besluit artikelen 7.4 t.e.m. 7.16

Voorschriften inzake het gebruik van bouwwerken, open erven en terreinen

€ 100,= per individueel onderdeel

2x geschatte herstelkosten of voldoende financiële prikkel

1 maand

Oppervlaktewater verontreiniging, agrarisch en particulier

Compartiment

Overtreding

Minimaal te verbeuren dwangsom/ boete

Maximaal te verbeuren dwangsom/ boete

Begunstig-ingstermijn

Waterwet

1a.Lozing perssap en/of percolaat (verontreinigd hemelwater) vanuit voer en organisch afval

€ 1.500,-

€ 15.000,-

2 weken

1b.Lozing mestvocht en/of percolaat (verontreinigd hemelwater) vanuit vaste mest en compost

€ 500,-

€ 5.000,-

1 week

2.Lozing spoelwater landbouwgewassen (bloembollen en groenten)

€ 1.500,-

€ 15.000,-

1 week

3a.Lozing melkspoelwater veestallen

€ 1.000,-

€ 10.000,-

2 weken

3b.Lozing reinigingswater pluimvee-, varkens- en veestallen

€ 500,-

€ 5.000,-

1 maand

4a.Lozing huishoudelijk afvalwater zonder septic tank (rechtstreeks)

€ 750,-

€ 7.500,-

2 maanden

4b.Lozing huishoudelijk afvalwater met septic tank binnen 40 meter (riolering/IBA-systeem)

€ 500,-

€ 5.000,-

2 maanden

5a.Lozing effluent IBA-systeem met overschrijding lozingseisen (huishoudelijk afvalwater)

€ 250,-

€ 2.500,-

2 maanden

5b.Lozing effluent IBA-systeem met overschrijding lozingseisen (bedrijfsafvalwater)

€ 500,-

€ 5.000,-

2 maanden

6a.Lozing reinigingswater werktuigen/machines waarmee gewasbeschermingsmiddelen zijn toegepast

€ 2.000,-

€ 20.000,-

1 week

6b.Lozing reinigingswater werktuigen/machines waarmee meststoffen zijn toegepast

€ 500,-

€ 5.000,-

1 week

6b.Lozing reinigingswater veewagens

€ 500,-

€ 5.000,-

2 maanden

Oppervlaktewater verontreiniging, industrie en overig

Compartiment

Overtreding

Minimaal te verbeuren dwangsom/ boete

Maximaal te verbeuren dwangsom/ boete

Begunstig-ingstermijn

Waterwet

1.Lozing grondwater zonder melding/vergunning in oppervlaktewater

€ 2.000,--

€ 20.000,--

2 weken

2a.Lozing grondwater zonder debietmeter(s)

€ 2.000,--

€ 20.000,--

1 week

2b.Lozing grondwater zonder goedwerkende en/of gekeurde debietmeter(s)

€ 1.500,--

€ 15.000,--

1 week

3.Overschrijding maximaal lozingsdebiet grondwater in oppervlaktewater

€ 1.000,--

€ 10.000,--

1 week

4.Niet (wekelijks) toesturen van debietgegevens grondwater

€ 500,--

€ 5.000,--

1 week

5.Lozing bedrijfsafvalwater zonder melding/vergunning in oppervlaktewater

€ 5.000,--

€ 50.000,--

1 week

6.Overschrijding lozingseisen bedrijfsafvalwater (vergunning, maatwerkvoorschrift en/of besluit)

€ 2.000,--

€ 20.000,--

1 maand

7.Niet uitvoeren van bedrijfsafvalwateronderzoek

€ 2.000,--

€ 20.000,--

1 maand

8.Niet (tijdig) toesturen van analyseresultaten bedrijfsafvalwateronderzoek

€ 500,--

€ 5.000,--

1 week

9.Ontbreken van een controle-/monsternamevoorziening

€ 2.000,--

€ 20.000,--

2 maanden

10.Niet melden start werkzaamheden (bronnering, Besluit bodemkwaliteit en vast object)

€ 500,--

€ 5.000,--

1 week

11.Niet afdoende voorzorgmaatregelen bij uitvoering werkzaamheden aan vast object

€ 2.000,--

€ 20.000,--

1 week

12a.Toepassen steenachtige bouwstof, grond en/of bagger zonder melding

€ 5.000,--

€ 50.000,--

1 week

12b.Toepassen steenachtige bouwstof, grond en/of bagger met melding, maar zonder kwaliteitsgegevens

€ 3.000,--

€ 30.000,--

1 week

Grondwater/warmte-/koude opslag

Compartiment

Overtreding

Minimaal te verbeuren dwangsom/ boete

Maximaal te verbeuren dwangsom/ boete

Begunstig-ingstermijn

Waterwet artikel 6.4, 6.20 en 8.1

Overschrijding van het maximaal vergunde debiet

€ 5.000

€ 25.000

3 maanden

Ontbreken registratie maximale retourtemperatuur

€ 5.000

€ 25.000

1 maand

Ontbreken registratie spuiwater

€ 1.000

€ 5.000

1 maand

Ontbreken / niet bijhouden logboek met maandelijkse waterstanden

€ 5.000

€ 25.000

1 maand

Ontbreken / niet bijhouden logboek met maandelijkse energieverplaatsing

€ 5.000

€ 25.000

1 maand

Ontbreken metingen stijghoogten

€ 2.000

€ 6.000

1 maand

Ontbreken grondwateranalyse

€ 2.000

€ 6.000

1 maand

Ontbreken bodemtemperatuurprofielen

€ 5.000

€ 25.000

2 maanden

Verzuimen verzenden jaarlijkse rapportage

€ 5.000

€ 25.000

1 maand

Energetische onbalans

€ 20.000

€ 100.000

1 jaar

Zweminrichtingen

Compartiment

Overtreding

Minimaal te verbeuren dwangsom/ boete

Maximaal te verbeuren dwangsom/ boete

Begunstig-ingstermijn

Whvbz (wet)

Artikel 10, geen kennisgeving aan GS doen, bij veranderingen en wijzigingen van een badinrichting.

€ 500

€ 2.000

2 weken

Bhvbz (Besluit)

Art. 9, onderzoek parameters zwemwaterkwaliteit.

€ 250

€ 2.000

1 maand

-Art. 2, lid 1, zwemwater voldoet aan de normen( jaartoetsing).

€ 2.000,-

€ 10.000

3 maanden

-Art. 25, voldoende toezicht.

€ 1.000,-

€ 5.000

2 weken

-Art. 47, voldoende staat van onderhoud en reinheid.

€ 600

€ 3.000

1 week

-Art. 17 lid 1 en 2, reinigen van kleedruimten e.d. en luchtverversing.

€ 1.000

€ 5.000

1 week

APV (Algemene Plaatselijke Verordening)

Compartiment

Overtreding

Minimaal te verbeuren dwangsom/ boete

Maximaal te verbeuren dwangsom/ boete

Begunstig-ingstermijn

Opslag mest door particulier

€ 250

€ 2.000

1 week

Optocht zonder vergunning

€ 100

€ 10.000

-

Betoging zonder kennisgeving

€ 100

€ 1.000

1 week

Illegaal terras

€ 300

€ 3.000

1 week

Illegale feesten

€ 1.000

€ 10.000

Per constatering

Illegale uitstalling

€ 100

€ 1.000

1 week

Standplaats zonder ventvergunning

€ 300

€ 3.000

Per constatering

Illegaal steiger / container

€ 300

€ 3.000

1 week

Illegaal opbreken van de weg of veranderingen

aanbrengen aan de weg

€ 300

€ 3.000

-

Maken van een uitweg (oprit) zonder vergunning

€ 300

€ 3.000

1 maand

Veroorzaken van gladheid op de weg

€ 300

€ 3.000

-

Uitzicht belemmerende beplanting

€ 300

€ 3.000

2 maanden

Objecten onder een hoogspanningslijn

€ 300

€ 3.000

1 maand

Niet commercieel evenement zonder vergunning

€ 100

€ 1.000

1 week

Commercieel evenement zonder vergunning

€ 500

€ 50.000

1 week

Open zijn van een horeca-inrichting na het

vastgestelde sluitingsuur

€ 300

€ 3.000

Per constatering

Illegaal pension / camping

€ 1.000

€ 10.000

1 week

Illegale speelhal

€ 1.000

€ 10.000

1 week

Geluidshinder door dieren

€ 100

€ 1.000

Per keer

Seksinrichting zonder vergunning

€ 1.000

€ 10.000

1 week

Sekswinkel zonder vergunning

€ 1.000

€ 10.000

1 week

Verontreiniging van de weg en van terreinen

€ 500

€ 5.000

1 week

Verontreiniging bij werkzaamheden aan de weg

€ 500

€ 5.000

1 week-

Het wegwerpen van reclame en strooibiljetten

€ 100

€ 100

Per constatering

Aanplakken of bekladden zoals bedoeld in artikel 50 APV

€ 100 plus schoonmaken

€ 100 plus schoonmaken

Per constatering

Kappen van een boom zonder vergunning

€ 300 per boom

€ 3.000 per boom

1-3 maanden (plant-seizoen)

Kappen van een houtopstand

€ 10 per m2 en een herplant plicht

€ 100 per m2 en een herplant plicht

1-3 maan-den (plant-seizoen)

Daar waar in de tabel genoemd wordt de overtreding van een vergunningvoorschrift geldt dat de dwangsomhoogten en begunstigingstermijnen ook van toepassing zijn voor gelijkwaardige overtredingen op basis van een melding.

Berekening dwangsomhoogte

Voor het berekenen van de dwangsomhoogte worden de volgende uitgangspunten gehanteerd:

  • a.aard van de overtreding;

  • b.(bedrijfs)economische omstandigheden (economisch voordeel, (uitsparen) kosten van technische voorziening);

  • c.afschrikeffect;

  • d.redelijke verhouding tot de overtreding;

  • e.potentiële (milieu)belasting.

Verder is de aard van de overtreding van belang, hierin kan grofweg de volgende indeling worden gemaakt, waaraan wordt getoetst:

Licht: - overtreding is gemakkelijk ongedaan te maken;

-de (milieu)schade ten aanzien van water, bodem, lucht, hinder of gevaar is gering.

Middelzwaar : - de overtredingssituatie is moeilijk(er) ongedaan te maken;

  • -de schade (aan het milieu) dan wel ernstig gevaar of hinder is aanzienlijk, maar is wel herstelbaar;

  • -de onveiligheid, bijvoorbeeld constructieve veiligheid, is aanzienlijk maar beheersbaar, herstelbaar en er is geen gevaar voor derden;

  • -een risico op beperkte verstoring van de openbare orde, maar beheersbaar, herstelbaar en er is geen gevaar voor derden.

Zwaar: - de overtredingssituatie is niet of zeer moeilijk ongedaan te maken;

  • -blijvende (milieu) schade (onomkeerbaarheid);

  • -onveiligheid, bijvoorbeeld constructieve veiligheid, onbeheersbaar, onherstelbaar en/of er is gevaar voor derden;

  • -een (risico op) verstoring van de openbare orde, onbeheersbaar, onherstelbaar en/of er is gevaar voor derden.

N.B. Voor zware overtredingen, en in elk geval wanneer er gevaar voor openbare orde en veiligheid is of andere zaken waar een snel ingrijpen noodzakelijk is, moet altijd worden afgewogen of het instrument bestuursdwang dient te worden ingezet. Bij bestuursdwang grijpt de gemeente zelf in om het gevaar, de schade, af te wenden of te beperken. De kosten die voortvloeien uit de bestuursdwang en de ongewenste veroorzaker kan de gemeente verhalen op de veroorzaker.

Bepaling herstel- en/of begunstigingstermijn

Voor het bepalen van een redelijke herstel- en/of begunstigingstermijn is het uitgangspunt dat binnen de gestelde termijn de overtreding redelijkerwijs ongedaan kan worden gemaakt. Daarbij moet bijvoorbeeld naar de ingreep in de bedrijfsvoering worden gekeken. Ieder individueel geval dient afzonderlijk te worden beoordeeld.

Verkorte termijn

De te stellen herstel- of begunstigingstermijn kan korter indien sprake is zich één of meerdere van de volgende situaties voordoen:

  • recidive;

  • acuut gevaar;

  • het niet nakomen van afspraken;

  • gelegenheid die reeds geboden is om de overtreding ongedaan te maken;

  • klachten.

Langere termijn

De herstel- of begunstigingstermijn kan langer indien sprake is van een van de volgende situaties:

  • aanpassen van de procedures en bedrijfsprocessen;

  • lange(re) levertijd van technische en/of facilitaire voorzieningen.

Protocol toepassing gedoogkader

Wanneer gedogen?

Indien een overtreding wordt geconstateerd, die om bepaalde redenen niet ongedaan kan of zal worden gemaakt, dient overwogen te worden of in deze situatie gedogen mogelijk en wenselijk is.

Daartoe wordt aan de hand van de gedoogstrategie en/of onderstaande opsomming nagegaan door de juridisch medewerker (m/v) of sprake is van een situatie die voor gedogen in aanmerking komt:

-handhaving zou tot onbillijkheden leiden, bijvoorbeeld bij in een nood, overmachts- of

overgangssituatie;

-het doel van de regelgeving wordt met de handhaving niet bereikt, bijvoorbeeld in

overmachts- en overgangssituaties en indien een persoon of rechtspersoon niet over een

vergunning beschikt of melding heeft gedaan maar wel voldoet aan de eisen die in een dergelijke vergunning/melding zouden

worden gesteld;

-het doel van de regelgeving evident beter gediend is met gedogen, bijvoorbeeld een

persoon of rechtspersoon dat tijdelijk een proef wil doen met een wellicht milieuvriendelijker

product of productiewijze;

-een ander, zwaarwegend belang dat gedogen rechtvaardigt, bijvoorbeeld indien de

ongewenste neveneffecten van handhaving dusdanig groot zijn dat ze niet opwegen tegen

het feit dat de overtreding eigenlijk beëindigd moet worden.

Er is in ieder geval sprake van overgangssituaties bij/als:

  • nieuwe wet- en regelgeving;

  • werken zonder vergunning omdat, door omstandigheden die buiten de macht van de vergunninghouder liggen, de nieuwe vergunning niet aansluitend op de oude (verlopen) vergunning is verleend;

  • door het starten van een activiteit, vooruitlopend op de vergunningverlening, een ongewenste situatie wordt beëindigd of verbeterd, mits een ontvankelijke aanvraag is ingediend en er voldoende grond is om aan te nemen dat de vergunning op korte termijn wordt verleend;

  • de vergunning op formele gronden is vernietigd en een nieuwe vergunning verleend kan worden;

  • regelgeving in voorbereiding is, die de overtreding van bepaalde voorschriften teniet doet, mits de nieuwe regelgeving op korte termijn te verwachten is;

  • een éénmalige activiteit naast de bestaande vergunde activiteiten, aannemelijk is gemaakt dat deze activiteit voor een korte periode wordt uitgevoerd, de periode is korter dan de procedure voor het opstellen en vaststellen van een vergunning en deze vergunning daarna niet (meer) nodig is.

  • bij overtreding van één voorschrift maar waarvan aannemelijk is gemaakt dat deze overtreding binnen afzienbare tijd wordt beëindigd door bijvoorbeeld een ingrijpende verbouwing of andere investering.

Indien één of meer van bovenstaande situaties van toepassing is/zijn, kan het bestuur besluiten tot gedogen over te gaan. Het gedoogbesluit wordt echter altijd door het bestuur genomen, het kan niet in mandaat worden gegeven.

Bij gedogen gelden in ieder geval de volgende randvoorwaarden:

  • -de overtreding moet naar verwachting legaliseerbaar zijn;

  • -er mag geen onevenredige schade of hinder ontstaan bij derden;

  • -het gedogen moet beperkt zijn in omvang en tijd;

  • -er moet een schriftelijk verzoek tot gedogen worden ingediend met alle relevante informatie die nodig is om tot een goed besluit te kunnen komen;

  • -de belanghebbende heeft zelf tijdig alle redelijkerwijs mogelijke stappen ondernomen om de overtreding te voorkomen respectievelijk op legale wijze de situatie te creëren of de activiteit uit te voeren.

Gedogen mag niet, dus altijd handhavend optreden bij de volgende gevallen:

  • -acuut gevaar;

  • -dreigend gevaar of onomkeerbare schade aan monumenten, en/of (leef) milieu, en/of

volksgezondheid, en/of openbare veiligheid en/of onaanvaardbare hinder voor derden;

  • -bij herhaling van dezelfde overtreding én in gevallen waarin het noodzakelijk is dat er een daad gesteld moet worden;

  • -ook als niet wordt voldaan aan de aan de gedoogbeschikking verbonden voorwaarden wordt (alsnog) overgegaan tot handhaving.

“Oud zeer”

De consequente handhaving van vooral de ruimtelijke ordening heeft een lange tijd een lage

prioriteit gekend. Hierdoor zijn gecompliceerde situaties ontstaan van overtredingen met een lange voorgeschiedenis. Veelal zijn daarbij grote persoonlijke belangen gekoppeld aan de illegale situatie.

Deze situaties kennen zelden volledig vergelijkbare situatie.

Extra zorgvuldigheid is vereist. Wellicht treft niet alleen de overtreder blaam, ook de gemeente heeft hier mogelijk een taak (te lang) laten liggen. Indien een dergelijke situatie niet kan worden gelegaliseerd dient toch een zuivere koers te worden bepaald en vastgelegd hoe met deze situatie wordt omgegaan.

Uitgangspunt is dat de illegale situatie in elk geval nooit langer mag voortduren dan door de huidige overtreder. Deze mag dus geen illegaal gebouwd opstal of illegaal gevoerde bedrijvigheid doorverkopen, verhuren, uitlenen of wat dan ook.

Daarnaast kan als richtlijn een gedoogtermijn worden voorgesteld van de helft van de periode, dat de overtreding bij de gemeente aantoonbaar bekend was. Per situatie kan deze periode worden bepaald, de richtlijn geeft een indicatie, de situatie is bepalend.

Hoe wordt gedoogd?

Gedogen vindt niet passief, maar actief plaats, en wel door het opstellen van een

gedoogbeschikking. Daardoor is gedogen openbaar en wordt de motivering kenbaar gemaakt.

Daarnaast worden aan de gedoogbeschikking voorschriften verbonden ter bescherming van derden en/of het milieubelang. Een gedoogbeschikking is een besluit in de zin van de Algemene wet bestuursrecht (Awb) en moet voldoen aan de eisen die daarbij gesteld zijn. Tegen een gedoogbeschikking kunnen belanghebbenden bezwaar maken.

Indien een verzoek om te gedogen wordt afgewezen, kan de belanghebbende hiertegen niet in bezwaar gaan. De belanghebbende kan wel bezwaar maken tegen het, daarop volgende,

handhavingsbesluit.

Voorbereiding

Eerst wordt het schriftelijke verzoek getoetst of alle relevante informatie (voor zover mogelijk)

beschikbaar is. Er wordt getoetst welke wet- en regelgeving op alle aspecten van het verzoek van toepassing zijn en kunnen zijn, alsmede op welke regelgeving zou moeten worden gedoogd.

Daarnaast worden andere handhavingspartners (zowel bestuurs- als strafrechtelijk) voor zover betrokken geraadpleegd. De betrokken partijen worden vervolgens schriftelijk op de hoogte gebracht van het voornemen tot het nemen van een gedoogbeschikking en worden tevens in de gelegenheid gesteld hun zienswijze te geven.

Uitvoering

De gedoogbeschikking wordt onder voorwaarden en tijdsduur verleend en dient daarom periodiek gecontroleerd te worden. Indien niet wordt voldaan aan de voorwaarden van de gedoogbeschikking dient het bestuur geadviseerd te worden de gedoogbeschikking in te trekken. Daarna kunnen nadere bestuursrechtelijke sancties worden opgelegd.

Handhaving

Er is geen sprake van gedogen indien er reeds een handhavingbesluit is genomen, maar er wegens goed onderbouwde redenen een lange termijn wordt gegeven, onder randvoorwaarden, waarin de belanghebbende de gelegenheid wordt gegeven om zijn overtreding ongedaan te maken.

Aansprakelijkheid

In de gedoogbeschikking moet een voorbehoud worden gemaakt met verwijzing naar de

mogelijkheid dat derde-belanghebben alsnog tegen de toestemming bezwaar kunnen maken, respectievelijk een verzoek tot handhaving kunnen indienen.

Het OM kan in bepaalde situaties alsnog besluiten om strafrechtelijk op te treden.

In de gedoogbeschikking dient dan ook opgenomen te worden dat het besluit de

verantwoordelijkheid van het OM voor de strafrechtelijke rechtshandhaving onverlet laat.

Ook andere risico’s, indien de situatie achteraf niet kan worden gelegaliseerd, blijven voor rekening van de verzoeker (overtreder). Gedogen legaliseert niet!

De risico’s welke voortvloeien uit het niet legaal handelen respectievelijk een illegale situatie zijn voor degene die deze handeling verricht of in wiens opdracht deze worden verricht. Het besluit om de illegale handeling of situatie te gedogen verandert deze aansprakelijkheid niet.

Ook kunnen andere overheidsorganen, die bevoegd zijn tot handhaven, wel tot handhaven

overgaan. Het bevoegd gezag behoudt zich het recht voor te handhaven, indien de aanvrager zich niet aan de voorwaarden zoals gesteld in de gedoogbeschikking houdt.

Ook alle risico’s die daaruit voortvloeien zijn en blijven voor degene die de illegale handeling verricht en/of in wiens opdracht deze worden verricht.

Dit risico en de aansprakelijkheid dienen duidelijk in de gedoogbeschikking te worden opgenomen.

Publicatie

Gedoogbeschikkingen worden op de gebruikelijke wijze gepubliceerd, zodat belanghebbenden kennis kunnen nemen van het besluit dat een situatie wordt gedoogd.

Aantal gedoogbeschikkingen

Hoeveel gedoogbeschikkingen per jaar afgegeven zullen worden is moeilijk in te schatten. Indien er op basis van het uitvoeringsprogramma actiever wordt gehandhaafd, zal dit waarschijnlijk meer gedoogverzoeken opleveren.

Als er binnen een korte tijd meerdere gedoogverzoeken voor hetzelfde onderwerp worden gedaan, dient de oorzaak daarvan te worden achterhaald. Dit kan bijvoorbeeld leiden tot het aanpassen van beleid, lokale regelgeving, een bestemmingsplan of een procedure als, deze kennelijk niet goed functioneert.

Naar boven