Besluit van 27 maart 2017 tot wijziging van het Besluit toegelaten instellingen volkshuisvesting 2015 in verband met het wijzigen van de voorschriften omtrent het vervreemden van geliberaliseerde en potentieel te liberaliseren woongelegenheden door toegelaten instellingen

Wij Willem-Alexander, bij de gratie Gods, Koning der Nederlanden, Prins van Oranje-Nassau, enz. enz. enz.

Op de voordracht van Onze Minister voor Wonen en Rijksdienst van 25 november 2016, nr. 2016-0000744974, Directie Constitutionele Zaken en Wetgeving;

Gelet op artikel 27, vijfde lid, van de Woningwet;

De Afdeling advisering van de Raad van State gehoord (advies van 24 februari 2017, nr. W04.16.0398/I);

Gezien het nader rapport van Onze Minister van Binnenlandse Zaken en Koninkrijksrelaties van 24 maart 2017, nr. 2017-0000113791, Directie Constitutionele Zaken en Wetgeving;

Hebben goedgevonden en verstaan:

ARTIKEL I

Het Besluit toegelaten instellingen volkshuisvesting 2015 wordt als volgt gewijzigd:

A

Artikel 1, eerste lid, wordt als volgt gewijzigd:

1. De begripsomschrijving van «leegwaarde» vervalt.

2. De begripsomschrijving van «marktwaarde» komt te luiden:

marktwaarde:

waarde waartegen een onroerende zaak in de gebruiksstaat waarin die zich bevindt, wordt overgedragen in een situatie waarin partijen volledig geïnformeerd, prudent en niet onder enigerlei dwang handelen;

3. In de alfabetische rangschikking worden vijf begripsomschrijvingen ingevoegd, luidende:

marktwaarde vrij van huur en gebruik:

prijs, die bij onderhandse verkoop bij aanbieding vrij van huur en gebruik en op de voor de onroerende zaak meest geschikte wijze, na de beste voorbereiding, door de meest biedende gegadigde zou zijn besteed;

modelmatige marktwaarde:

waarde van een onroerende zaak in verhuurde staat, bepaald overeenkomstig het bepaalde bij en krachtens artikel 31;

potentieel te liberaliseren woongelegenheid:

woongelegenheid met een huurprijs van ten hoogste het in artikel 13, eerste lid, onderdeel a, van de Wet op de huurtoeslag genoemde bedrag, waarvan de waardering van de kwaliteit, bedoeld in artikel 5 van het Besluit huurprijzen woonruimte, kan leiden tot een huurprijs die hoger is dan dat bedrag;

vervreemding van een woongelegenheid voor eigen gebruik:

vervreemding van een woongelegenheid aan een natuurlijke persoon, waarin die persoon of een bloed- of aanverwant in de eerste graad van die persoon zijn hoofdverblijf heeft of zal hebben;

vervreemding van een woongelegenheid niet voor eigen gebruik:

vervreemding van een woongelegenheid aan een natuurlijke persoon, waarin die persoon of een bloed- of aanverwant in de eerste graad van die persoon niet zijn hoofdverblijf heeft of zal hebben;

B

In artikel 8, eerste lid, onderdeel h, wordt «de woongelegenheden van de toegelaten instelling met een huurprijs van ten hoogste het in artikel 13, eerste lid, onderdeel a, van de Wet op de huurtoeslag genoemde bedrag, waarvan de waardering van de kwaliteit, bedoeld in artikel 5 van het Besluit huurprijzen woonruimte, kan leiden tot een huurprijs die hoger is dan dat bedrag» vervangen door: de potentieel te liberaliseren woongelegenheden van de toegelaten instelling.

C

In artikel 22 wordt «markt- of leegwaarde» vervangen door: marktwaarde.

D

Artikel 23 wordt als volgt gewijzigd:

1. De aanhef van het eerste lid komt te luiden:

  • 1. Voor de toepassing van deze paragraaf wordt onder vervreemding onder voorwaarden verstaan de vervreemding van een woongelegenheid voor eigen gebruik tegen een prijs van minder dan 90% van de getaxeerde marktwaarde vrij van huur en gebruik of de WOZ-waarde:

2. In het eerste lid, onderdeel a, wordt «leegwaarde» vervangen door: marktwaarde vrij van huur en gebruik.

3. De aanhef van het tweede lid komt te luiden:

  • 2. Voor de toepassing van deze paragraaf wordt onder vervreemding onder voorwaarden tevens verstaan een vervreemding van een woongelegenheid voor eigen gebruik:

4. In het tweede lid, onderdeel a, wordt «leegwaarde» vervangen door: marktwaarde vrij van huur en gebruik.

E

Artikel 24, onderdelen a tot en met f, komen te luiden:

  • a. de vervreemding van een woongelegenheid aan een toegelaten instelling;

  • b. de vervreemding van een woongelegenheid voor eigen gebruik tegen ten minste 90% van de getaxeerde marktwaarde vrij van huur en gebruik of de WOZ-waarde;

  • c. een vervreemding onder voorwaarden als bedoeld in artikel 23;

  • d. de vervreemding van een gebouw dat een maatschappelijke gebruiksbestemming heeft als bedoeld in artikel 45, tweede lid, onderdeel d, van de wet, indien die vervreemding plaatsvindt:

    • 1°. aan een toegelaten instelling, of

    • 2°. aan degene die het direct voorafgaand aan die vervreemding huurde indien de vervreemding plaatsvindt tegen een prijs van ten minste de getaxeerde leegwaarde of de WOZ-waarde;

  • e. de vervreemding van een andere onroerende zaak dan een woongelegenheid of een gebouw dat een maatschappelijke gebruiksbestemming heeft als bedoeld in artikel 45, tweede lid, onderdeel d, van de wet of

  • f. de vestiging van een recht van erfpacht, opstal of vruchtgebruik op een andere gebouwde onroerende zaak dan een woongelegenheid, een gebouw dat een maatschappelijke gebruiksbestemming heeft als bedoeld in artikel 45, tweede lid, onderdeel d, van de wet, of op onbebouwde grond, of overdracht van de economische eigendom van een zodanige onroerende zaak;

F

Artikel 25 wordt als volgt gewijzigd:

1. Het tweede lid komt te luiden:

  • 2. In geval van vervreemding van een woongelegenheid voor eigen gebruik gaat het verzoek tevens vergezeld van de marktwaarde vrij van huur en gebruik of de WOZ-waarde van de woongelegenheid.

2. Onder vernummering van het derde en vierde lid tot zesde en zevende lid, worden na het tweede lid drie leden ingevoegd, luidende:

  • 3. In geval van vervreemding van een woongelegenheid niet voor eigen gebruik, of aan een andere rechtspersoon dan een toegelaten instelling, of in geval van vervreemding van een gemengd gereguleerd complex, gaat het verzoek tevens vergezeld van:

    • a. de zienswijze van de gemeente waar die woongelegenheid of dat complex is gelegen en van de betrokken bewonersorganisatie;

    • b. een verklaring van de beoogde verkrijger dat hij zich als een sociale verhuurder zal gedragen;

    • c. de getaxeerde marktwaarde of de WOZ-waarde van die woongelegenheid of dat complex, en

    • d. tenzij de beoogde verkrijger een dochtermaatschappij van de vervreemdende toegelaten instelling is:

      • 1°. bescheiden waaruit blijkt dat die woongelegenheid, indien zij verhuurd is, allereerst gedurende ten minste vier weken te koop is aangeboden aan de huurder tegen een prijs van ten hoogste de marktwaarde vrij van huur en gebruik of de WOZ-waarde en

      • 2°. bescheiden waaruit blijkt dat die woongelegenheid of dat complex vervolgens gedurende ten minste vier weken te koop is aangeboden aan toegelaten instellingen en, behoudens in het geval dat de toegelaten instelling 5% of meer van de aandelen van de beoogde verkrijger houdt, in het openbaar, aan elke andere gegadigde in Nederland, waarbij bij interesse voorrang is gegeven aan andere toegelaten instellingen.

  • 4. In geval van vervreemding van een gebouw dat een maatschappelijke gebruiksbestemming heeft als bedoeld in artikel 45, tweede lid, onderdeel d, van de wet, gaat het verzoek tevens vergezeld van:

    • a. de zienswijze van de gemeente waar dat gebouw is gelegen en, indien dat gebouw verhuurd is, van de huurder;

    • b. de getaxeerde marktwaarde of de WOZ-waarde van dat gebouw, en

    • c. tenzij de beoogde verkrijger een dochtermaatschappij van de vervreemdende toegelaten instelling is:

      • 1°. bescheiden waaruit blijkt dat het gebouw, indien het verhuurd is, gedurende ten minste vier weken te koop is aangeboden aan de huurder en

      • 2°. tenzij de toegelaten instelling 5% of meer van de aandelen van de beoogde verkrijger houdt, bescheiden waaruit blijkt dat dat gebouw gedurende ten minste vier weken, in het openbaar, te koop is aangeboden aan elke gegadigde in Nederland.

  • 5. In geval van vervreemding van een andere onroerende zaak dan die, genoemd in het tweede tot en met vierde lid, van vestiging van een recht van erfpacht, opstal of vruchtgebruik op een onroerende zaak of van overdracht van de economische eigendom van een onroerende zaak gaat het verzoek tevens vergezeld van de zienswijze van de gemeente waar die onroerende zaak is gelegen en de bij ministeriële regeling bepaalde andere zienswijzen.

G

Na artikel 25 wordt een artikel ingevoegd, luidende:

Artikel 25a

  • 1. Artikel 25, derde lid, onderdelen a en b, zijn niet van toepassing in geval van vervreemding van een woongelegenheid die is verhuurd of laatstelijk was verhuurd tegen een huurprijs die hoger is dan het in artikel 13, eerste lid, onderdeel a, van de Wet op de huurtoeslag genoemde bedrag.

  • 2. Artikel 25, derde lid, onderdelen a en b, zijn tevens niet van toepassing in geval van vervreemding van een potentieel te liberaliseren woongelegenheid, of in geval van vervreemding van een gemengd geliberaliseerd complex, met dien verstande dat:

    • a. de zienswijze, bedoeld in artikel 25, derde lid, onderdeel a, alleen dan niet bij de aanvraag hoeft te worden overlegd, indien:

      • 1°. met de gemeente waar die woongelegenheid is gelegen op grond van artikel 44, tweede lid, van de wet, afspraken zijn gemaakt over de bouw van huurwoningen waarvan de huurprijs lager is dan het bedrag, genoemd in artikel 20, tweede lid, onderdeel a, van de Wet op de huurtoeslag, en met de voorgenomen vervreemding het totale aantal in dat tijdvak te vervreemden woongelegenheden als bedoeld in dit onderdeel, niet meer bedraagt dan de op grond van die afspraken voor dat tijdvak te realiseren woningen als hiervoor bedoeld, en

      • 2°. die woongelegenheid wordt vervreemd onder het beding dat zij ten minste zeven jaar na de eigendomsoverdracht als gevolg van de vervreemding voor verhuur met een huurprijs van ten hoogste € 850,– bestemd blijft;

    • b. dat uit de bescheiden, bedoeld in artikel 25, derde lid, onderdeel d, in dat geval niet hoeft te blijken dat die woongelegenheid, indien zij verhuurd is, gedurende ten minste vier weken te koop is aangeboden aan de huurder tegen een prijs van ten hoogste de marktwaarde vrij van huur en gebruik of de WOZ-waarde.

H

Artikel 26 wordt als volgt gewijzigd:

1. Het eerste lid, aanhef en onderdeel a komen te luiden:

  • 1. Onze Minister keurt een besluit als bedoeld in artikel 27, eerste lid, aanhef en onderdeel a, van de wet uitsluitend goed, indien:

    • a. in geval van een vervreemding van een potentieel te liberaliseren woongelegenheid niet voor eigen gebruik, of in geval van vervreemding van een gemengd gereguleerd complex aan een andere rechtspersoon dan een toegelaten instelling:

      • 1°. indien de betrokken woongelegenheid niet verhuurd is: zij wordt vervreemd tegen een prijs van ten minste de getaxeerde marktwaarde of de WOZ-waarde en

      • 2°. indien de betrokken woongelegenheid verhuurd is: zij wordt vervreemd tegen een prijs van ten minste de getaxeerde marktwaarde of de WOZ-waarde en onder het beding dat zij gedurende ten minste zeven jaar na de eigendomsoverdracht als gevolg van die vervreemding voor verhuur bestemd blijft;

2. Het eerste lid, onderdeel c, komt te luiden:

  • c. in geval van een vervreemding van:

    • 1°. een potentieel te liberaliseren woongelegenheid niet voor eigen gebruik, of een andere woongelegenheid aan een andere rechtspersoon dan een toegelaten instelling,

    • 2°. een gemengd geliberaliseerd complex aan een andere rechtspersoon dan een toegelaten instelling, of

    • 3°. een gebouw dat een maatschappelijke gebruiksbestemming heeft als bedoeld in artikel 45, tweede lid, onderdeel d, van de wet:

de betrokken woongelegenheid of het betrokken gebouw wordt vervreemd tegen een prijs van ten minste de getaxeerde marktwaarde of de WOZ-waarde, of

3. In de aanhef van het tweede lid wordt »de verklaring, bedoeld in artikel 25, eerste lid, onderdeel c, of tweede lid, onderdeel b, onder 2°» vervangen door: de verklaring, bedoeld in artikel 28 van de Wet justitiële en strafvorderlijke gegevens omtrent het gedrag van de beoogde verkrijger of begunstigde, of de verklaring, bedoeld in artikel 25, tweede lid, onderdeel b, onder 2°.

4. In het tweede lid, onderdeel c, vervallen «ingevolge het bepaalde bij en krachtens artikel 25, tweede lid,» en: dan die, bedoeld in de eerste volzin.

I

Na artikel 26 wordt een artikel ingevoegd, luidende:

Artikel 26a

In afwijking van artikel 26 keurt Onze Minister een besluit als bedoeld in artikel 27, eerste lid, aanhef en onderdeel a, van de wet, in geval van vervreemding van een gebouw dat de status heeft van rijksmonument als bedoeld in artikel 1.1. van de Erfgoedwet, of de status heeft van monument op grond van een provinciale of gemeentelijke verordening, tevens goed, indien:

  • a. zij wordt vervreemd aan een rechtspersoon met de status van professionele organisatie voor monumentenbehoud;

  • b. zij wordt vervreemd tegen een prijs van ten minste de getaxeerde waarde die zij met behoud van haar huidige bestemming vertegenwoordigt; en

  • c. zij wordt vervreemd onder het beding dat zij gedurende ten minste zeven jaar na de eigendomsoverdracht als gevolg van die vervreemding voor verhuur bestemd blijft.

J

In de artikelen 31, eerste en derde lid, 44, derde lid, 61, vijfde lid, 75, tweede lid, onderdeel b, 79, tweede lid, onderdeel a, 80, tweede lid, onderdeel a, en 82, tweede lid, wordt «marktwaarde» vervangen door: modelmatige marktwaarde.

K

In artikel 48, tweede lid, onderdeel d, onder 2°, wordt «leegwaarde» vervangen door: marktwaarde vrij van huur en gebruik.

L

Artikel 66, eerste lid, onderdeel h, komt te luiden:

  • h. haar financieel waardeerbare rechten en verplichtingen uit hoofde van bedingen die betrekking hebben op een opvolgende vervreemding door de verkrijger van een woongelegenheid van de toegelaten instelling, indien die woongelegenheid op het tijdstip dat deze laatstelijk door de toegelaten instelling werd verhuurd, was aan te merken als een woongelegenheid als bedoeld in onderdeel a of c, en is vervreemd aan een natuurlijke persoon, en

M

Artikel 67, eerste lid, onderdeel c, komt te luiden:

  • c. haar financieel waardeerbare rechten en verplichtingen uit hoofde van bedingen die betrekking hebben op een opvolgende vervreemding door de verkrijger van een woongelegenheid van de toegelaten instelling, indien die woongelegenheid op het tijdstip dat deze laatstelijk door de toegelaten instelling werd verhuurd, niet was aan te merken als een woongelegenheid als bedoeld in onderdeel a of c, en is vervreemd aan een natuurlijke persoon;

N

In artikel 123, eerste lid, wordt «3737a» vervangen door: 37.

O

In Hoofdstuk IX komt Afdeling 3 te luiden:

Afdeling 3. Overgangsbepalingen

Artikel 130

Op verzoeken om een goedkeuring als bedoeld in artikel 27, eerste lid, aanhef en onderdeel a, van de wet, die zijn ingediend voor het tijdstip van inwerkingtreding van het Besluit van 27 maart 2017 tot wijziging van het Besluit toegelaten instellingen volkshuisvesting 2015 in verband met het wijzigen van de voorschriften omtrent het vervreemden van geliberaliseerde en potentieel te liberaliseren woongelegenheden door toegelaten instellingen (Stb. 2017, 129), zijn de artikelen 25 en 26 van dit besluit zoals dat luidde voor dat tijdstip, van toepassing.

ARTIKEL II

Dit besluit treedt in werking met ingang van de dag na de datum van uitgifte van het Staatsblad waarin het wordt geplaatst.

Lasten en bevelen dat dit besluit met de daarbij behorende nota van toelichting in het Staatsblad zal worden geplaatst.histnoot

Wassenaar, 27 maart 2017

Willem-Alexander

De Minister van Binnenlandse Zaken en Koninkrijksrelaties, R.H.A. Plasterk

Uitgegeven de eenendertigste maart 2017

De Minister van Veiligheid en Justitie, S.A. Blok

NOTA VAN TOELICHTING

I. Algemeen

Inleiding

De Woningwet, het Besluit toegelaten instellingen volkshuisvesting 2015 (hierna: BTIV) en de Regeling toegelaten instellingen volkshuisvesting 2015 bevatten voorschriften omtrent de vervreemding van onroerende zaken door toegelaten instellingen. Die voorschriften worden hierna de «verkoopregels» genoemd. Met deze wijziging van de verkoopregels in het BTIV wordt gewijzigd in welke gevallen het verzoek tot goedkeuring van een verkoop aan derde partijen vergezeld dient te gaan van de zienswijze van de gemeente.

Hoofdregel is dat deze zienswijze is vereist bij verkoop van gereguleerde woningen; een uitzondering wordt gemaakt voor verkoop van potentieel te liberaliseren woningen in gebieden waarin ook goedkope woningen worden bijgebouwd en indien de verkochte woningen voor het middensegment beschikbaar blijven. Bij verkoop van geliberaliseerde woningen is de zienswijze niet langer verplicht.

Met deze wijzigingen van het BTIV wordt uitvoering gegeven aan de motie Van der Linde van 7 juli 20161. Het betreft voornamelijk de wijziging van het nieuwe derde lid van artikel 25 en het nieuw ingevoegde artikel 25a van het BTIV.

Daarnaast wordt met deze wijziging een aantal wijzigingen doorgevoerd in de verkoopregels naar aanleiding van een tweetal (evaluatie)onderzoeken naar de regels die gelden bij de verkoop van woningen door toegelaten instellingen.

Tenslotte is naar aanleiding van het advies van de Afdeling advisering van de Raad van State een groot aantal technische wijzigingen doorgevoerd in de artikelen over de verkoopregels (de artikelen 22 tot en met 27) met als doel de leesbaarheid daarvan te vergroten.

Zienswijze gemeente

Terminologie

Woongelegenheden van toegelaten instellingen met een huurprijs die lager is dan € 710,68 of waarvan de huurprijs bij aanvang van het huurcontract onder de toen geldende liberalisatiegrens lag, worden aangemerkt als «gereguleerde woongelegenheden».

  • Indien de kwaliteit van gereguleerde woongelegenheden, gelet op het waarderingsstelsel, zodanig is dat zij kan leiden tot een huurprijs die lager is dan € 710,68, dan worden die woongelegenheden aangemerkt als «blijvend gereguleerde woongelegenheden».

  • Indien de kwaliteit van gereguleerde woongelegenheden, gelet op het waarderingsstelsel, zodanig is dat zij kan leiden tot een huurprijs die hoger is dan € 710,68, dan worden die woongelegenheden aangemerkt als «potentieel te liberaliseren woongelegenheden».

Woongelegenheden waarvan de huurprijs bij de start van de huurovereenkomst hoger was dan de toen geldende huurliberalisatiegrens worden in deze nota van toelichting aangemerkt als «geliberaliseerde woongelegenheden».

Kader

Artikel 27, eerste lid, aanhef en onderdeel a, van de Woningwet, bepaalt onder meer dat voor verkopen van woongelegenheden aan derde partijen toestemming moet worden gevraagd aan de minister. Bij het verzoek tot toestemming moet de toegelaten instelling, op grond van artikel 25 van het BTIV, onder meer een zienswijze van de gemeente leveren. Hierbij is geen onderscheid gemaakt tussen blijvend gereguleerde woongelegenheden, te liberaliseren woongelegenheden en geliberaliseerde woongelegenheden.

Aanpassing van de verkoopregels

Met dit besluit worden de voorwaarden voor verkoop aan derde partijen gewijzigd. Dit kunnen natuurlijke personen zijn die daarna de woning niet zullen bewonen, of rechtspersonen, zoals beleggers. Voor verkoop van woningen aan personen die daarna de woning zullen bewonen, geldt een ander regime (het nieuwe artikel 25, tweede lid).

De voorgestelde wijziging sluit aan bij de diverse maatregelen van de regering om de nieuwbouw van betaalbare woningen door toegelaten instellingen voor de inkomensdoelgroep te stimuleren, zoals het opnieuw invoeren van de passendheidstoets en de vermindering van de verhuurderheffing voor het realiseren van goedkope huurwoningen. Derhalve wordt het wenselijk geacht dat toegelaten instellingen woningen met een hogere huur die kwalitatief minder passend zijn bij de doelgroep via een vereenvoudigde procedure kunnen verkopen. Hiermee komen investeringsmiddelen beschikbaar die kunnen worden benut ten behoeve van de doelgroep.

Uitgangspunt van de Woningwet is dat de toegelaten instelling, de gemeente en de huurdersorganisatie gezamenlijk bepalen wat de inzet van de toegelaten instelling op lokaal niveau moet zijn. Zij doen dit via prestatieafspraken, waarbij onder andere afspraken worden gemaakt over de verkoop van woningen en de besteding van verkoopopbrengsten. Met deze aanpassing van het BTIV wordt zowel recht gedaan aan de mogelijkheid om woningen te verkopen, als de lokale verankering van het besluit tot verkoop.

Verkoop van gereguleerde woningen

De hoofdregel bij verkoop van gereguleerde woningen aan derde partijen is dat er een zienswijze van de gemeente is vereist (het nieuwe artikel 25, derde lid). Hierop wordt met deze wijziging van het BTIV in sommige gevallen een uitzondering gemaakt. Bij verkoop van geliberaliseerde woningen aan derde partijen is een zienswijze van de gemeente niet vereist. Dit volgt uit artikel 25, tweede en derde lid..

In sommige gevallen is bij de verkoop van gereguleerde woningen geen zienswijze van de gemeente vereist. De zienswijze van de gemeente kan achterwege blijven als is voldaan aan het volgende:

  • Het gaat om de verkoop van potentieel te liberaliseren woningen (het nieuwe artikel 25a).

  • Er zijn prestatieafspraken gemaakt over het gebied waarin de te verkopen woning zich bevindt. In deze prestatieafspraken moet zijn opgenomen dat er goedkope woningen worden bijgebouwd. Dit zijn woningen die zullen worden verhuurd met een huur van maximaal € 586,68 (het nieuwe artikel 25a, onderdeel a, onder 1).

  • In de verkoopovereenkomst is bepaald dat de betrokken woongelegenheden ten minste zeven jaar na de eigendomsoverdracht worden verhuurd met een huurprijs van ten hoogste € 850 per maand (het nieuwe artikel 25a, onderdeel a, onder 2).

Er mogen in het tijdvak waarover prestatieafspraken zijn gemaakt evenveel zienswijzen achterwege blijven als het aantal in dat tijdvak te bouwen goedkope woningen (woningen met een huur van maximaal € 586,68) op grond van de prestatieafspraken (het nieuwe artikel 25a, onderdeel a, onder 1). Voor elke woning die meer wordt verkocht, moet wel een zienswijze van de gemeente worden meegeleverd. Zo worden toegelaten instellingen gestimuleerd om goedkope woningen te bouwen, waarna ze de relatief duurdere woningen gemakkelijker kunnen verkopen. Tegelijk blijven de verkochte woningen beschikbaar voor huishoudens met een middeninkomen.

Verkoop van geliberaliseerde woningen

Bij verkoop van geliberaliseerde woongelegenheden of een gemengd geliberaliseerd complex (dit zijn gebouwen waarvan minimaal 90% van de verhuureenheden geliberaliseerd is) aan derde partijen, hoeft het verzoek om goedkeuring van dat besluit niet vergezeld te gaan van een zienswijze van de gemeente. Dit blijkt uit het de aanhef van het nieuwe artikel 25a. Deze woningen behoren niet tot de kernvoorraad van de toegelaten instelling. Met een eenvoudigere verkoopprocedure komen er sneller investeringsmiddelen beschikbaar voor de kerntaken.

Overige wijzigingen

Naast de uitwerking van motie Van der Linde wordt een aantal overige wijzigingen doorgevoerd in de verkoopregels. Aanleiding hiervoor is dat, na toezegging aan de Tweede Kamer, door bureau Companen een evaluatieonderzoek is gedaan naar de regels die gelden bij de verkoop van woningen door toegelaten instellingen. Ook heeft Platform31 in het voorjaar van 2016 onderzoek gedaan naar de verkoopregels van voor wooncoöperaties.

In het rapport «Evaluatie verkoopregels corporatiewoningen» van Companen hebben beleggers aangegeven geen woningen te willen aankopen onder de conditie die hen verplicht de eventuele verkoopwinst op termijn te delen, omdat dit het voeren van strategisch beleid in de weg staat. Dit is mogelijk een verklaring waarom beleggers momenteel relatief beperkt gereguleerde corporatiewoningen aankopen. Ook blijkt controle van de winstdeling over deze lange periode met hoge administratieve lasten gepaard te gaan. Besloten is daarom om in artikel 26, eerste lid, onderdeel a, het vereiste van winstdeling inzake opvolgende vervreemding van gereguleerde woongelegenheden binnen 30 jaar te laten vervallen. Wel geldt tegelijkertijd de eis dat de vervreemding van gereguleerde woongelegenheden dan wel tegen de marktwaarde van de woongelegenheden moet plaatsvinden en dat voor alle blijvend gereguleerde huurwoningen een exploitatieverplichting van 7 jaar gaat gelden. Doordat geen kortingen (meer) verstrekt kunnen worden op de aankoopprijs, vervalt ook de grondslag voor de winstdeling.

Uit het onderzoek door Platform31 is gebleken dat de term «leegwaarde» weinig tot niet werd gebruikt door taxateurs en kopers. Aangegeven is dat de term leegwaarde doet vermoeden dat dit iets anders is dan de marktwaarde van een woning, zoals deze in de praktijk bij taxateurs bekend is. Gekozen is daarom om deze term te vervangen door het meer gangbare terminologie, namelijk «marktwaarde vrij van huur en gebruik». De vervanging van de term «marktwaarde» in een aantal artikelen van het BTIV door de term «modelmatige marktwaarde» dient om onduidelijkheden ten aanzien van de definitie weg te nemen.

Daarnaast wordt na artikel 26 een nieuw artikel 26a ingevoegd, dat ziet op de vervreemding van monumentale panden aan rechtspersonen die zich inzetten voor het behoud van monumenten. Het komt voor dat toegelaten instellingen monumentale panden willen verkopen. Een deel van deze panden is naast de oorspronkelijke functie, hetgeen veelal wonen zal zijn, ook geschikt voor andere bestemmingen, bijvoorbeeld als kantoor, hotel of restaurant. De andere bestemmingen kunnen in de markt meer opbrengen dan de oorspronkelijke functie. Wanneer een instelling werkzaam op het terrein van monumentenbehoud de panden wil kopen, wordt zij geconfronteerd met deze hogere marktwaarde, terwijl het de intentie van de instelling is om de oorspronkelijke functie te handhaven.

De hogere marktwaarde kan dan een beletsel vormen voor de aankoop. Om de verkoop aan instellingen voor monumentenbehoud met de status professionele organisatie voor monumentenbehoud (POM) in deze gevallen toch mogelijk te maken, wordt geregeld dat de toegelaten instelling ook mag uitgaan van de waarde die het pand vertegenwoordigt met behoud van de huidige bestemming. Hieraan wordt wel de voorwaarde verbonden van een exploitatieverplichting voor zeven jaar. Dit sluit aan bij de al bestaande exploitatieverplichting omtrent de verkoop van gereguleerde woningen.

Technische wijzigingen met het oog op het vergroten van de leesbaarheid

Naar aanleiding van het advies van de Afdeling advisering van de Raad van State is een groot aantal technische wijzigingen doorgevoerd in de artikelen over de verkoopregels.

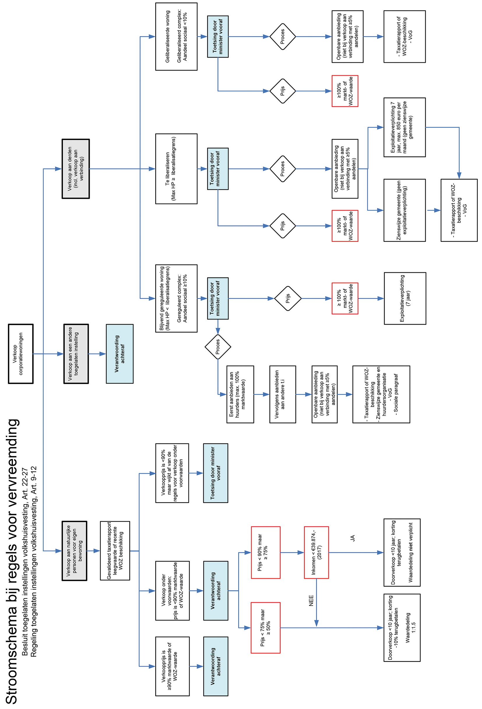
Teneinde de leesbaarheid van de artikelen de vergroten zijn extra begripsbepalingen opgenomen, zijn de uitzonderingen op de hoofdregel in aparte artikelen opgenomen (artikel 25a en 26a) en zijn onderlinge verwijzingen zoveel mogelijk geschrapt. Tevens is om de toegankelijkheid te vergroten in de bijlage bij deze nota van toelichting een geactualiseerd stroomschema opgenomen, waarin de verkoopregels schematisch zijn weergeven.

Consultatie

De Inspectie Leefomgeving en transport/Autoriteit woningcorporaties (hierna: Autoriteit) heeft een uitvoeringstoets uitgevoerd.

De Autoriteit wees erop dat de bestaande wet- en regelgeving met betrekking tot de vervreemding van onroerend goed reeds omvangrijk is, en dat voorgenomen wijziging de handhaafbaarheid in zijn algemeenheid niet ten goede komt. Uit het hiervoor gememoreerde rapport «Evaluatie verkoopregels corporatiewoningen» is een aantal knelpunten gebleken en zijn voorstellen gedaan om de verkoopprocedure te stroomlijnen en verhelderen. De hiervoor onder «overige wijzingen» genoemde wijzigingen dienen ter uitvoering van deze voorstellen en hebben dus tot doel om de verkoopregels beter aan te laten sluiten bij de praktijk.

De Autoriteit voorziet een lagere opbrengst voor verkopende toegelaten instellingen doordat langjarige afspraken het gebruik van het eigendom van de koper beperken. In reactie hierop is de verwachting dat er, met voorgenomen wijziging, meer verkopen zullen plaatsvinden. De opbrengsten van verkopen in zijn geheel zullen daarom per saldo hoger zijn. Bovendien is er geen verplichting om langjarige afspraken te maken, deze gelden alleen indien er geen zienswijze van de gemeente wordt gevraagd.

Voor de Autoriteit was niet duidelijk of de exploitatieverplichting met maximum huurprijs inhoudt dat bij doorverkoop het beding blijft gelden. Ook was niet duidelijk wie toezicht houdt op het naleven van het beding. Voorstel is om dezelfde systematiek te hanteren die reeds wordt toegepast bij de verkoop van blijvend gereguleerde woningen aan derde partijen en gehandhaafd door de Autoriteit. Net als bij de bestaande systematiek blijft bij doorverkoop de exploitatieverplichting gelden.

Als laatst vroeg de Autoriteit hoe wordt omgegaan met de verkoop van gemengd gereguleerde complexen, en of hier een zienswijze van de gemeente verplicht is. Het regime voor gemengd gereguleerde complexen wordt niet aangepast. Hiervoor blijven dezelfde voorwaarden gelden als voor de verkoop van blijvend gereguleerde woningen aan derde partijen; dit betekent dat voor deze complexen een zienswijze van zowel de gemeente als de huurdersorganisatie noodzakelijk is.

II. Artikelsgewijs

Artikel I

Onderdeel A, B, C, D (onder 2 en onder 4) en J

Met deze wijzigingen wordt een aantal begripsbepalingen gewijzigd teneinde deze meer in lijn te brengen met de in de praktijk gehanteerde terminologie. Daarnaast worden de begripsbepalingen marktwaarde vrij van huur en modelmatige marktwaarde toegevoegd en worden als gevolg daarvan een aantal noodzakelijke wijzigingen doorgevoerd in artikelen waarin deze begripsbepalingen worden gehanteerd.

Tenslotte wordt ook een drietal begripsbepalingen toegevoegd met als doel om de leesbaarheid van de artikelen over de verkoopregels te vergroten.

Onderdeel D (onder 1 en onder 3), E en H

Met deze wijzigingen worden uitsluitend wijzigingen van technische aard doorgevoerd met als doel de toegankelijkheid van de verkoopregels te vergroten.

Zo is in artikel 25 de leesbaarheid vergroot door de voormalige onderdelen a tot en met e van het tweede lid in afzonderlijke leden op te nemen, zijn in de artikelen 24 en 26 verwijzingen naar andere artikelen over de verkoopregels zoveel mogelijk geschrapt en zijn uitzonderingen op de artikelen 25 en 26 opgenomen in aparte artikelen (de artikelen 25a respectievelijk 26a).

Onderdeel F en G

Met de wijziging van onderdeel E wordt artikel 25 van het BTIV gewijzigd. Zoals gezegd is met het oog op de leesbaarheid een aantal technische wijziging doorgevoerd. De inhoudelijke wijziging, zoals beschreven in het algemeen deel van deze nota van toelichting, is opgenomen in het nieuwe derde lid.

Derde lid en artikel 25a

Zoals in het algemene deel van deze nota van toelichting reeds is opgemerkt, bevat artikel 25 onder meer de nadere voorschriften omtrent de bij het verzoek om goedkeuring, bedoeld in artikel 27, eerste lid, aanhef en onderdeel a, van de Woningwet te verstrekken gegevens. Het eerste lid van artikel 25 van het BTIV ziet op de gegevens die bij elk verzoek om goedkeuring verstrekt moeten worden en het tweede tot en met vijfde lid op aanvullende gegevens die in de in die leden genoemde gevallen verstrekt moeten worden.

Onderdeel c van het tweede lid had voorheen betrekking op de vervreemding van geliberaliseerde woongelegenheden, te liberaliseren woongelegenheden en gemengde geliberaliseerde complexen aan derde partijen. In het nieuwe artikel 25a is dit zodanig gewijzigd dat er aparte regimes ontstaan voor enerzijds te liberaliseren woongelegenheden (onderdeel a) en anderzijds geliberaliseerde woongelegenheden en gemengde geliberaliseerde complexen (waarop onderdeel a geen betrekking heeft).

Ten aanzien van te liberaliseren woongelegenheden geldt dat de zienswijze van de gemeente alleen dan niet overlegd hoeft te worden indien er in de prestatieafspraken met de gemeente waar de te verkopen woongelegenheid is gelegen, concrete afspraken zijn gemaakt over aantallen in dat jaar te realiseren goedkope woningen in een bepaald tijdvak, te weten woningen met een huur van maximaal € 586,68, én met de te verkopen woning het aantal te verkopen te liberaliseren woningen in dat tijdvak het aantal te realiseren goedkope woningen niet overschrijdt. Met andere woorden: er mogen in het tijdvak waarover prestatieafspraken zijn gemaakt evenveel zienswijzen achterwege blijven als het aantal op grond van de prestatieafspraken in dat tijdvak te realiseren goedkope woningen (onderdeel a, onder 1).

Voor elke woning die meer wordt verkocht, moet wel een zienswijze van de gemeente worden meegeleverd.

Daarnaast geldt in het geval van te liberaliseren woongelegenheden als vereiste dat in de verkoopovereenkomst een beding wordt opgenomen dat de woongelegenheid ten minste zeven jaar na de eigendomsoverdracht voor verhuur met een huurprijs van ten hoogste € 850,– bestemd blijft. Bij een eventuele doorverkoop binnen zeven jaar dient de voornoemde verhuurverplichting ook te gelden voor een opvolgende verkrijger. Dat kan via een zogenoemd kettingbeding (zo nodig gekoppeld aan een boetebeding), waarbij bij overeenkomst tussen de toegelaten instelling en de verkrijgende partij wordt vastgelegd dat de verkrijgende partij bij de overdracht van de woongelegenheid bepaalde verplichtingen (in casu de verplichting om nog een x aantal jaar te blijven verhuren met een huurprijs van ten hoogste € 850,–) aan de verkrijger zal opleggen.

Wordt een beding dat de woongelegenheid ten minste zeven jaar na de eigendomsoverdracht voor verhuur met een huurprijs van ten hoogste € 850,– bestemd blijft, niet opgenomen, dan dient het verzoek vergezeld te gaan van een zienswijze van de gemeente (onderdeel a, onder 2).

De wijziging van artikel 25, derde lid, onderdeel d, ziet op de aanbiedingsvolgorde inzake te liberaliseren woongelegenheden. Geregeld wordt dat deze woningen niet langer ten minste vier weken met voorrang moeten worden aangeboden aan toegelaten instellingen. Deze aanbiedingsverplichting was per abuis opgenomen in het BTIV; in de Circulaire verkoop corporatiewoningen (MG2013-02), waarin de verkoopregels voorheen waren opgenomen, was dit vereiste evenmin opgenomen. Vervreemding aan andere toegelaten instellingen ligt voor te liberaliseren woongelegenheden ook niet in de rede, gelet op de beoogde verhuur in het huurprijssegment boven de liberalisatiegrens.

De wijziging in artikel 25, vierde lid, onder c, betreft een verduidelijking ten aanzien van de aanbiedingsvolgorde voor blijvend gereguleerde woningen. Uit een verkenning van Platform 31 in het kader van haar rapport «Bouwstenen voor de wooncoöperatie» bleek dat de aanbiedingsvolgorde voor blijvend gereguleerde woningen niet duidelijk was. In de nota van toelichting bij het BTIV was de aanbiedingsvolgorde wel duidelijk verwoord. Gekozen is daarom om de artikeltekst in lijn te brengen met de nota van toelichting.

Onderdeel L en M

Gebleken is dat onduidelijkheid bestond over de wijze waarop verplichtingen die samenhangen met woningen die onder voorwaarden zijn verkocht, moeten worden toegekend aan de DAEB-tak dan wel niet-DAEB-tak. Met deze wijzigingen wordt verduidelijkt dat alle verplichtingen die samenhangen met een woning die door een toegelaten instelling laatstelijk is verhuurd met een gereguleerd contract, bij administratieve scheiding of juridische splitsing in de DAEB-tak worden opgenomen. Dit geldt ook wanneer deze woning na de laatste verhuring door de toegelaten instelling meer dan eens onder voorwaarden is verkocht en later teruggekocht.

Door de reservering op te nemen in de DAEB-tak is het mogelijk dat de woning, als gevolg van een terugkooprecht of terugkoopplicht, in de DAEB-tak terugkomt. Er wordt van uitgegaan dat, indien een corporatie kiest om een terugkooprecht of terugkoopplicht aan te gaan bij de verkoop van een DAEB-woning, zij dit doet om de woning uiteindelijk weer als DAEB-woning te kunnen verhuren. Dit volgt uit artikel 47 van de Woningwet waarin is opgenomen dat woningen die bedoeld zijn voor verhuur in de DAEB, vanuit de DAEB kunnen worden verkocht en aangekocht. In het kader van de prestatieafspraken kunnen met gemeente en huurdersorganisatie afspraken worden gemaakt over het aantal en soort woningen dat op termijn nodig is voor verhuur aan de doelgroep. Indien de woning na terugkoop niet direct, maar pas op een later moment nodig is voor verhuur aan de doelgroep, kan de corporatie de woning opnieuw onder voorwaarden verkopen met als oogmerk om de desbetreffende woning op een later moment weer als DAEB-woning te gaan verhuren.

Betreft het een woning die laatstelijk verhuurd is met een geliberaliseerd contract of een woning die na de bouw meteen verkocht is, dan dient de reservering opgenomen te worden in de niet-DAEB-tak dan wel juridische dochter. Voor de terugkoop in de niet-DAEB-tak is een markttoets verplicht; in artikel 41, onderdeel c, van het Besluit toegelaten instellingen volkshuisvesting 2015 is een uitzondering gemaakt voor woningen die op grond van een terugkoopplicht worden gekocht.

Onderdeel N

Met deze wijziging wordt een verschrijving in artikel 123 hersteld.

Onderdeel O

Met deze wijziging wordt een overgangsvoorziening getroffen voor verzoeken tot goedkeuring voor verkoopvoornemens, die reeds bij de minister zijn ingediend voor de inwerkingtreding van dit besluit. Een dergelijke aanvraag wordt voorafgegaan door een – in sommige gevallen langdurig – onderhandelingstraject met de potentiële koper (op grond van artikel 25, eerste lid, onderdeel b, moet bij de aanvraag immers een ontwerpkoopovereenkomst worden overlegd). Het wordt niet wenselijk geacht om tussen de indiening van de aanvraag en de beoordeling daarvan, de condities voor de aankoop van deze woningen te veranderen, waardoor veelal opnieuw zal moeten worden onderhandeld over de verkoopvoorwaarden. Daarom is voorzien in een overgangsregeling op grond waarvan de artikelen 25 en 26 van dit besluit zoals die luidden voor de inwerkingtreding van dit besluit, van toepassing blijven op verzoeken om goedkeuring die reeds zijn ingediend voor de inwerkingtreding van dit besluit.

De Minister van Binnenlandse Zaken en Koninkrijksrelaties, R.H.A. Plasterk


X Noot
1

Kamerstukken II 2015–16, 32 847, nr. 256.

XHistnoot
histnoot

Het advies van de Afdeling advisering van de Raad van State wordt met de daarbij behorende stukken openbaar gemaakt door publicatie in de Staatscourant.

Naar boven