Kamerstuk
| Datum publicatie | Organisatie | Vergaderjaar | Dossier- en ondernummer |
|---|---|---|---|
| Eerste Kamer der Staten-Generaal | 2020-2021 | 35517 nr. D |
Zoals vergunningen, bouwplannen en lokale regelgeving.
Adressen en contactpersonen van overheidsorganisaties.
U bent hier:
| Datum publicatie | Organisatie | Vergaderjaar | Dossier- en ondernummer |
|---|---|---|---|
| Eerste Kamer der Staten-Generaal | 2020-2021 | 35517 nr. D |
Aan de Voorzitter van de Eerste Kamer der Staten-Generaal
Den Haag, 21 april 2021
Hierbij zend ik u een ontwerpbesluit tot wijziging van het Besluit toegelaten instellingen volkshuisvesting 2015 naar aanleiding van de evaluatie van de herziene Woningwet.
De voorlegging geschiedt ter uitvoering van de voorhangprocedure die is opgenomen in artikel 61s van de Woningwet. Op grond van dit artikel geschiedt de voordracht aan de Koning ter verkrijging van het advies van de Afdeling advisering van de Raad van State over het ontwerpbesluit voor een krachtens hoofdstuk IIIA of hoofdstuk IV van de Woningwet vast te stellen algemene maatregel van bestuur niet eerder dan nadat het ontwerp vier weken aan beide kamers der Staten-Generaal is overgelegd. Op grond van aanwijzing 2.38 van de Aanwijzingen voor de regelgeving wordt deze termijn in verband met het meireces van uw Kamer verlengd tot 31 mei 2021.
Een brief met bovenstaande strekking heb ik gezonden aan de Voorzitter van de Tweede Kamer der Staten-Generaal.
De Minister van Binnenlandse Zaken en Koninkrijksrelaties, K.H. Ollongren
Besluit van ... tot wijziging van het Besluit toegelaten instellingen volkshuisvesting 2015 naar aanleiding van de evaluatie van de herziene Woningwet
Op de voordracht van Onze Minister Binnenlandse Zaken en Koninkrijksrelaties van ..., nr. ...;
Gelet op de artikelen 21, vierde lid, 21a, derde lid, 21c, eerste lid, 21f, 25, tweede lid, 27, eerste en vijfde lid, 30, derde lid, 36a, vijfde lid, 38, vierde lid, 41a, tweede lid, 41b, derde lid, 41c, derde lid, 43, tweede lid, 44, zesde lid, 44a, derde lid, 45, eerste, zesde en zevende lid, 46, tweede lid, 47, tweede lid, 48, eerste en zesde lid, 49, zesde en zevende lid, 50, derde lid, 53, zesde lid, 55a, tweede lid, 56, 61lb en 104a, tweede lid, van de Woningwet;
De Afdeling advisering van de Raad van State gehoord (advies van ..., nr. ...);
Gezien het nader rapport van Onze Minister van Binnenlandse Zaken en Koninkrijksrelaties van ..., nr. ......;
Hebben goedgevonden en verstaan:
Artikel I
Het Besluit toegelaten instellingen volkshuisvesting 2015 wordt als volgt gewijzigd:
A
Artikel 1, eerste lid, wordt als volgt gewijzigd:
1. In de alfabetische volgorde worden de volgende begripsbepalingen ingevoegd:
– blijvend gereguleerd daeb-complex: complex waarvan ten minste 10% van de woongelegenheden blijvend gereguleerde daeb-woongelegenheden zijn;
– blijvend gereguleerde daeb-woongelegenheid: daeb-woongelegenheid die een blijvend gereguleerde woongelegenheid is;
– daeb-woongelegenheid: woongelegenheid als bedoeld in artikel 47, eerste lid, aanhef en onderdeel b, c of d, van de wet;
– niet-daeb-complex: complex waarvan minder dan 10% van de woongelegenheden daeb-woongelegenheden zijn;
– niet-daeb-woongelegenheid: woongelegenheid die niet een daeb-woongelegenheid is;
– potentieel te liberaliseren daeb-complex: complex waarvan minder dan 10% van de woongelegenheden blijvend gereguleerde daeb-woongelegenheden zijn en ten minste 10% van de woongelegenheden daeb-woongelegenheden zijn;
– potentieel te liberaliseren daeb-woongelegenheid: daeb-woongelegenheid die een potentieel te liberaliseren woongelegenheid is;.
2. In de begripsomschrijving van «bewonersorganisaties» vervalt «als bedoeld in artikel 1, eerste lid, onderdeel f, respectievelijk g, van de Wet op het overleg huurders verhuurder».
3. De begripsbepaling van «gemengd gereguleerd complex» vervalt.
B
Na artikel 1 wordt een paragraaf ingevoegd, luidende:
§ 2. Overige algemene bepalingen
Artikel 1a
De termijn voor de inbreng van zienswijzen waarvoor ingevolge dit besluit de gelegenheid wordt geboden bedraagt acht weken, tenzij anders is bepaald.
C
Artikel 8 vervalt.
D
Artikel 9 wordt als volgt gewijzigd:
1. Het eerste lid wordt als volgt gewijzigd:
a. In de aanhef wordt «artikel 21, tweede lid» vervangen door «artikel 21, eerste lid».
b. De onderdelen a en f vervallen, onder verlettering van de onderdelen b tot en met e tot a tot en met d.
c. In onderdeel a (nieuw) wordt «woongelegenheden, bedoeld in artikel 8, eerste lid, onderdeel h» vervangen door «potentieel te liberaliseren woongelegenheden van de toegelaten instelling, die zij voornemens is in de rechtspersoon of vennootschap onder te brengen» en in onderdeel c (nieuw) wordt «aandelen» vervangen door «het inbrengen van kapitaal».
d. Er wordt een onderdeel toegevoegd, luidende:
e. indien het voornemen bestaat zich te verbinden met een naamloze vennootschap als bedoeld in artikel 64 van Boek 2 van het Burgerlijk Wetboek of een besloten vennootschap met beperkte aansprakelijkheid als bedoeld in artikel 175 van dat boek, de statuten van die naamloze of besloten vennootschap:
1°. niet uitsluitend aandelen op naam kennen, geen blokkeringsregeling bevatten of toelaten dat met medewerking van de vennootschap certificaten aan toonder worden uitgegeven in het geval van een naamloze vennootschap en geen blokkeringsregeling bevatten in het geval van een besloten vennootschap;
2°. bepalingen bevatten die afwijken van artikel 89 lid 1 tweede volzin, 92 lid 1, 105 lid 1, 135 lid 4, 198 lid 1, 201 lid 1 of 245 lid 1 van dat boek;
3°. bepalingen bevatten als bedoeld in de artikelen 192 lid 1 aanhef en onder a en 242 lid 1 eerste volzin van dat boek;
4°. niet bepalen dat de voorafgaande goedkeuring van de algemene vergadering van die naamloze of besloten vennootschap is vereist voor besluiten van haar bestuur over:
i. dienovereenkomstige aangelegenheden als die, bedoeld in artikel 26, eerste lid, onderdelen c en i, van de wet;
ii. het oprichten van een dochtermaatschappij of het deelnemen in een rechtspersoon of vennootschap in de zin van artikel 24c van Boek 2 van het Burgerlijk Wetboek; of
iii. het verstrekken van een lening aan of het zich in enigerlei opzicht garant stellen voor een dochtermaatschappij of een rechtspersoon of vennootschap als bedoeld onder ii; of
5°. niet bepalen, indien en zolang die naamloze of besloten vennootschap een dochtermaatschappij van de toegelaten instelling is, dat haar bestuur zich gedraagt naar de aanwijzingen van de algemene vergadering, welke bepaling in de statuten van die naamloze vennootschap kan worden beperkt tot aanwijzingen van die vergadering die de algemene lijnen van het te voeren beleid op nader in die statuten aangegeven terreinen betreffen.
2. In het tweede lid, aanhef, wordt «het eerste lid, onderdeel a» vervangen door «artikel 21, eerste lid, onderdeel b, van de wet».
3. In het derde lid, aanhef, wordt «eerste lid, onderdeel b» vervangen door «eerste lid, onderdeel a».
E
Artikel 10 wordt als volgt gewijzigd:
1. In het eerste lid wordt «artikel 21, tweede lid» vervangen door «artikel 21, eerste lid» en wordt «onderdeel d» vervangen door «onderdeel e».
2. Het tweede lid wordt als volgt gewijzigd:
a. In de aanhef wordt «artikel 21, tweede lid» vervangen door «artikel 21, eerste lid» en wordt «onderdeel e» vervangen door «onderdeel f».
b. In onderdeel a wordt «artikel 21, tweede lid» vervangen door «artikel 21, eerste lid».
F
Artikel 12 wordt als volgt gewijzigd:
1. In het eerste lid, onderdeel b, wordt «aandelen» vervangen door «het inbrengen van kapitaal».
2. In het tweede lid, onderdeel b, wordt «het tijdstip waarop artikel I van de Herzieningswet toegelaten instellingen volkshuisvesting in werking is getreden» vervangen door «1 juli 2015».
G
In artikel 13, vijfde lid, wordt «schriftelijk» vervangen door «schriftelijke».
H
In hoofdstuk III, paragraaf 3, wordt na artikel 13 een artikel toegevoegd, luidende:
Artikel 13a
1. Een toegelaten instelling trekt de financiële middelen voor werkzaamheden op het gebied van de volkshuisvesting die niet behoren tot de diensten van algemeen economisch belang uitsluitend aan bij categorieën van instellingen als bedoeld in het bepaalde bij en krachtens artikel 13, eerste, tweede en derde lid, en zonder gebruikmaking van de borgingsvoorziening. Zij kan uitsluitend op een andere wijze financiële middelen voor die werkzaamheden inzetten:
a. in geval van herstructurering, of
b. indien zij ten overstaan van Onze Minister aannemelijk heeft gemaakt dat zij geen gevolg kan geven aan de eerste volzin.
2. De toegelaten instelling stelt ten behoeve van toepassing van het eerste lid, tweede volzin, een voorziening in, ten laste waarvan zij een interne lening verstrekt, die aan de niet-daeb-tak ten goede komt. Op het rentepercentage van die lening is het bepaalde bij en krachtens artikel 10, tweede lid, onderdeel a, van overeenkomstige toepassing.
3. De voorziening, bedoeld in het tweede lid, bevat uitsluitend de netto-opbrengsten van vervreemdingen op 1 januari 2012 of nadien van woongelegenheden als bedoeld in artikel 66, eerste lid, onderdelen a en b, en artikel 47, eerste lid, onderdeel c, van de wet, verminderd met het per jaar aan die woongelegenheden toe te rekenen deel van de leningen, bedoeld in artikel 66, eerste lid, onderdeel f, welk deel verhoudingsgewijs gelijk is aan het quotiënt van het totaalbedrag van die leningen en dat van de WOZ-waarde van die woongelegenheden, welke totaalbedragen blijken uit de voor dat jaar vastgestelde balans van de toegelaten instelling. De voorziening bevat die aldus verminderde netto-opbrengsten voorts uitsluitend, voor zover er een batig saldo over het betrokken jaar is uit de verhuur en de vervreemding van woongelegenheden als bedoeld in de eerste volzin, bepaald op grond van waardering van die woongelegenheden tegen de modelmatige marktwaarde. De eerste en tweede volzin zijn van overeenkomstige toepassing op de jaarlijks aan de voorziening toe te voegen middelen.
4. Op de aflossing van de lening, bedoeld in het tweede lid, is artikel 70, tweede lid, van overeenkomstige toepassing.
I
Artikel 15 vervalt.
J
In artikel 16, eerste lid, onderdeel b, wordt «artikel 48, eerste lid, derde volzin» vervangen door «artikel 48, eerste lid, eerste volzin».
K
In artikel 17 vervalt «artikel II, tiende lid, van de Herzieningswet toegelaten instellingen volkshuisvesting,».
L
De artikelen 18 tot en met 18f worden vervangen door een artikel, luidende:
Artikel 18
1. De zienswijze, bedoeld in artikel 59b, tweede lid, van de wet, heeft in elk geval betrekking op:
a. de geschiktheid van de beoogde bestuurder of commissaris, blijkend uit diens opleiding, diens werkervaring en vakinhoudelijke kennis en diens competenties; en
b. de betrouwbaarheid van de beoogde bestuurder of commissaris, blijkend uit diens handelen of nalaten of voornemens daartoe en uit de antecedenten, genoemd in bijlage 1 bij dit besluit.
2. Bij ministeriële regeling kunnen nadere voorschriften worden gegeven omtrent het uitbrengen van de zienswijze en voorschriften worden gegeven omtrent de door de toegelaten instelling aan Onze Minister te verstrekken inlichtingen ten behoeve van het opstellen van die zienswijze.
M
Artikel 19, eerste lid, wordt als volgt gewijzigd:
a. In onderdeel a wordt na «werkervaring» ingevoegd «en» en wordt «de competenties, genoemd in bijlage 1 bij dit besluit» vervangen door «diens competenties».
b. In onderdeel b wordt «bijlage 2» vervangen door «bijlage 1».
N
Hoofdstuk IV, paragraaf 3, komt te luiden:
§ 3. Goedkeuring door Onze Minister van besluiten van het bestuur als bedoeld in artikel 27, eerste lid, onderdeel a, van de wet
Artikel 22
1. De goedkeuring, bedoeld in artikel 27, eerste lid, aanhef en onderdeel a, van de wet, is niet vereist voor:
a. de vervreemding van woongelegenheden of complexen met woongelegenheden, indien het een vervreemding betreft:
1°. aan een toegelaten instelling;
2°. aan een natuurlijk persoon voor eigen gebruik:
i. tegen een prijs van ten minste 90% van de getaxeerde marktwaarde vrij van huur en gebruik of de WOZ-waarde; of
ii. tegen een prijs tussen de 50% en 90% van de getaxeerde marktwaarde vrij van huur en gebruik of de WOZ-waarde en de bij ministeriële regeling bepaalde voorwaarden;
b. de vervreemding van onroerende zaken, anders dan woongelegenheden en complexen met woongelegenheden, indien:
1°. het een verhuurd gebouw met een maatschappelijke gebruiksbestemming als bedoeld in artikel 45, tweede lid, onderdeel d, van de wet, betreft of een verhuurd gebouw met een zorgfunctie als bedoeld in bijlage 2 bij dit besluit, dat functioneel een eenheid vormt met woongelegenheden als bedoeld in artikel 47, eerste lid, onderdeel d, van de wet, dat wordt vervreemd aan:
i. een toegelaten instelling; of
ii. degene die het direct voorafgaand aan die vervreemding huurde;
2°. het een onroerende zaak, anders dan een verhuurd gebouw, bedoeld onder 1°, betreft;
c. de vestiging van een recht van erfpacht, opstal of vruchtgebruik op een andere gebouwde onroerende zaak dan een woongelegenheid, een gebouw dat een maatschappelijke gebruiksbestemming als bedoeld in artikel 45, tweede lid, onderdeel d, van de wet, heeft of op onbebouwde grond, of overdracht van de economische eigendom van een zodanige onroerende zaak;
d. de vestiging van een recht van opstal of vruchtgebruik op een woongelegenheid of op een zaak die zich in of nabij een woongelegenheid bevindt, in bij ministeriële regeling bepaalde gevallen.
2. In de ministeriële regeling als bedoeld in het eerste lid, onderdeel a, onder 2°, onder ii, kunnen voorwaarden worden verbonden aan de deling van de waardeontwikkeling tussen de toegelaten instelling en de verkrijger, waarbij onderscheid kan worden gemaakt tussen personen met een huishoudinkomen van ten hoogste € 42.436,– en personen met een huishoudinkomen hoger dan dat bedrag. Dit bedrag wordt met ingang van elk kalenderjaar bij ministeriële regeling gewijzigd met het percentage waarmee per gelijke datum het in artikel 18, eerste lid, onderdeel d, van de Wet op de huurtoeslag genoemde bedrag wordt gewijzigd.
3. Vervreemdingen waarvoor geen goedkeuring is vereist op grond van het eerste lid, onderdelen a, onder 1°, b, onder 1°, subonderdeel i of 2°, vinden, indien aan een toegelaten instelling wordt vervreemd, plaats tegen een bij ministeriële regeling bepaalde waarde, tenzij de toegelaten instelling het noodzakelijk acht een andere prijs te hanteren, in welk geval zij dit verantwoordt in het jaarverslag, bedoeld in artikel 36, eerste lid, van de wet.
4. De toegelaten instelling verantwoordt in het jaarverslag, bedoeld in artikel 36, eerste lid, van de wet, een vervreemding waarvoor geen goedkeuring is vereist op grond van het eerste lid, onderdeel b, onder 1°, subonderdeel ii, of onder 2°, indien die vervreemding plaatsvindt tegen een prijs die lager is dan de getaxeerde marktwaarde.
Artikel 23
1. Het verzoek, bedoeld in artikel 27, eerste lid, aanhef en onderdeel a, van de wet, betreffende de vervreemding van blijvend gereguleerde daeb-woongelegenheden of blijvend gereguleerde daeb-complexen, aan natuurlijke personen niet voor eigen gebruik of aan rechtspersonen, niet zijnde andere toegelaten instellingen, gaat vergezeld van:
a. een uiteenzetting van het belang van de volkshuisvesting van het ter goedkeuring voorgelegde besluit;
b. de ontwerpkoopovereenkomst die de toegelaten instelling voornemens is met de beoogde verkrijger te sluiten, met daarin het beding dat die woongelegenheid of de van dat complex deel uitmakende woongelegenheden ten minste zeven jaar na de eigendomsoverdracht als gevolg van de vervreemding voor verhuur bestemd blijven;
c. een verklaring omtrent het gedrag als bedoeld in artikel 28 van de Wet justitiële en strafvorderlijke gegevens van de beoogde verkrijger, tenzij deze een dochtermaatschappij van de vervreemdende toegelaten instelling is;
d. de zienswijze van de gemeente waar die woongelegenheid of dat complex is gelegen en van de betrokken bewonersorganisatie;
e. een verklaring van de beoogde verkrijger dat hij zich als een sociale verhuurder zal gedragen; en
f. de getaxeerde marktwaarde van die woongelegenheid of dat complex.
2. Het verzoek gaat, tenzij de beoogde verkrijger een dochtermaatschappij van de vervreemdende toegelaten instelling is, tevens vergezeld van bescheiden waaruit blijkt dat:
a. bij een verhuurde woongelegenheid die een zelfstandige woning, bedoeld in artikel 234 van Boek 7 van het Burgerlijk Wetboek, is: dat deze gedurende ten minste vier weken te koop is aangeboden aan de huurder tegen een prijs van ten hoogste de marktwaarde vrij van huur en gebruik;
b. bij een woongelegenheid of complex: dat deze gedurende ten minste vier weken te koop is aangeboden aan andere toegelaten instellingen; en
c. bij een woongelegenheid of complex: dat deze gedurende ten minste vier weken in het openbaar te koop is aangeboden aan elke gegadigde, tenzij de toegelaten instelling 5% of meer van de aandelen van de beoogde verkrijger houdt.
3. Uit de bescheiden, bedoeld in het tweede lid, volgen, voor zover van toepassing, de afwegingen die ertoe hebben geleid dat niet achtereenvolgens aan de huurder of andere toegelaten instellingen is vervreemd.
Artikel 23a
1. Het verzoek, bedoeld in artikel 27, eerste lid, aanhef en onderdeel a, van de wet, betreffende de vervreemding van potentieel te liberaliseren daeb-woongelegenheden of potentieel te liberaliseren daeb-complexen, aan natuurlijke personen niet voor eigen gebruik of aan rechtspersonen, niet zijnde andere toegelaten instellingen, gaat vergezeld van:
a. een uiteenzetting van het belang van de volkshuisvesting van het ter goedkeuring voorgelegde besluit;
b. de ontwerpkoopovereenkomst die de toegelaten instelling voornemens is met de beoogde verkrijger te sluiten;
c. een verklaring omtrent het gedrag als bedoeld in artikel 28 van de Wet justitiële en strafvorderlijke gegevens van de beoogde verkrijger, tenzij deze een dochtermaatschappij van de vervreemdende toegelaten instelling is;
d. de zienswijze van de gemeente waar die woongelegenheid of dat complex is gelegen, tenzij:
1°. met die gemeente op grond van artikel 44, eerste lid, van de wet, afspraken zijn gemaakt over de omvang van de voorraad van woongelegenheden als bedoeld in artikel 47, eerste lid, onderdelen b, c en d, van de wet, en de eventuele vervreemding van een deel van die voorraad, en
2°. die woongelegenheid of de van dat complex deel uitmakende woongelegenheden worden vervreemd onder het beding dat zij ten minste zeven jaar na de eigendomsoverdracht als gevolg van de vervreemding voor verhuur met een huurprijs van ten hoogste € 1.000,– bestemd blijven; en
e. de getaxeerde marktwaarde van die woongelegenheid of dat complex.
2. Het verzoek gaat, tenzij de beoogde verkrijger een dochtermaatschappij van de vervreemdende toegelaten instelling is, tevens vergezeld van bescheiden waaruit blijkt dat die woongelegenheid of dat complex gedurende ten minste vier weken in het openbaar te koop is aangeboden aan elke gegadigde, tenzij de toegelaten instelling 5% of meer van de aandelen van de beoogde verkrijger houdt.
Artikel 23b
1. Het verzoek, bedoeld in artikel 27, eerste lid, aanhef en onderdeel a, van de wet, betreffende de vervreemding van niet-daeb woongelegenheden of niet-daeb complexen, aan natuurlijke personen niet voor eigen gebruik of aan rechtspersonen, niet zijnde andere toegelaten instellingen, gaat vergezeld van:
a. een uiteenzetting van het belang van de volkshuisvesting van het ter goedkeuring voorgelegde besluit;
b. de ontwerpkoopovereenkomst die de toegelaten instelling voornemens is met de beoogde verkrijger te sluiten;
c. een verklaring omtrent het gedrag als bedoeld in artikel 28 van de Wet justitiële en strafvorderlijke gegevens van de beoogde verkrijger, tenzij deze een dochtermaatschappij van de vervreemdende toegelaten instelling is; en
d. de getaxeerde marktwaarde van die woongelegenheid of dat complex.
2. Het verzoek gaat, tenzij de beoogde verkrijger een dochtermaatschappij van de vervreemdende toegelaten instelling is, tevens vergezeld van bescheiden waaruit blijkt dat die woongelegenheid of dat complex gedurende ten minste vier weken in het openbaar te koop is aangeboden aan elke gegadigde, tenzij de toegelaten instelling 5% of meer van de aandelen van de beoogde verkrijger houdt.
Artikel 23c
1. Het verzoek, bedoeld in artikel 27, eerste lid, aanhef en onderdeel a, van de wet, betreffende de vervreemding van een verhuurd gebouw dat een maatschappelijke gebruiksbestemming heeft als bedoeld in artikel 45, tweede lid, onderdeel d, van de wet, of een verhuurd gebouw met een zorgfunctie als bedoeld in bijlage 2 bij dit besluit, dat functioneel een eenheid vormt met woongelegenheden als bedoeld in artikel 47, eerste lid, onderdeel d, van de wet, gaat vergezeld van:
a. een uiteenzetting van het belang van de volkshuisvesting van het ter goedkeuring voorgelegde besluit;
b. de ontwerpkoopovereenkomst die de toegelaten instelling voornemens is met de beoogde verkrijger te sluiten;
c. een verklaring omtrent het gedrag als bedoeld in artikel 28 van de Wet justitiële en strafvorderlijke gegevens van de beoogde verkrijger, tenzij deze een dochtermaatschappij van de vervreemdende toegelaten instelling is;
d. de zienswijze van de gemeente waar dat gebouw is gelegen en van de huurder; en
e. de getaxeerde marktwaarde van dat gebouw.
2. Het verzoek gaat, tenzij de beoogde verkrijger een dochtermaatschappij van de vervreemdende toegelaten instelling is, tevens vergezeld van bescheiden waaruit blijkt dat dit gebouw:
a. gedurende ten minste vier weken te koop is aangeboden aan de huurder; en
b. gedurende ten minste vier weken in het openbaar te koop aangeboden aan elke gegadigde, tenzij de toegelaten instelling 5% of meer van de aandelen van de beoogde verkrijger houdt.
3. Uit de bescheiden, bedoeld in het tweede lid, volgen, voor zover van toepassing, de afwegingen die ertoe hebben geleid dat niet aan de huurder is vervreemd.
Artikel 23d
1. Het verzoek, bedoeld in artikel 27, eerste lid, aanhef en onderdeel a, van de wet, betreffende de vervreemding van een onroerende zaak waarop de artikelen 23 tot en met 23c niet van toepassing zijn, de vestiging van een recht van erfpacht, opstal of vruchtgebruik op een onroerende zaak of de overdracht van de economische eigendom van een onroerende zaak gaat vergezeld van:
a. een uiteenzetting van het belang van de volkshuisvesting van het ter goedkeuring voorgelegde besluit;
b. in geval van vervreemding: de ontwerpovereenkomst die de toegelaten instelling voornemens is met de beoogde verkrijger te sluiten;
c. een verklaring omtrent het gedrag als bedoeld in artikel 28 van de Wet justitiële en strafvorderlijke gegevens van de beoogde verkrijger of begunstigde, tenzij deze een dochtermaatschappij van de vervreemdende toegelaten instelling is;
d. de zienswijze van de gemeente waar die onroerende zaak is gelegen en de bij ministeriële regeling bepaalde andere zienswijzen; en
e. de getaxeerde marktwaarde van de onroerende zaak.
2. Indien het verzoek betrekking heeft op een vervreemding als bedoeld in het eerste lid, gaat het verzoek, tenzij de beoogde verkrijger een dochtermaatschappij van de vervreemdende toegelaten instelling is of de toegelaten instelling 5% of meer van de aandelen van de beoogde verkrijger houdt, tevens vergezeld van bescheiden waaruit blijkt dat die onroerende zaak gedurende ten minste vier weken in het openbaar te koop is aangeboden aan elke gegadigde.
3. Het eerste lid, onderdelen c en d, is niet van toepassing in geval van een vervreemding als bedoeld in het eerste lid aan een toegelaten instelling of een natuurlijk persoon voor eigen gebruik.
Artikel 23e
1. Het verzoek, bedoeld in de artikelen 23 tot en met 23d, wordt ingediend met gebruikmaking van een door Onze Minister beschikbaar te stellen formulier. Onze Minister bevestigt binnen twee weken de ontvangst van een zodanig verzoek.
2. Bij ministeriële regeling kunnen nadere voorschriften worden gegeven omtrent de bij een verzoek om een goedkeuring als bedoeld in artikel 27, eerste lid, aanhef en onderdeel a, van de wet, over te leggen gegevens.
Artikel 24
1. Onze Minister kan besluiten om een besluit als bedoeld in artikel 27, eerste lid, aanhef en onderdeel a, van de wet, niet goed te keuren, indien:
a. indien van toepassing: de verklaring omtrent het gedrag, bedoeld in artikel 28 van de Wet justitiële en strafvorderlijke gegevens van de beoogde verkrijger of begunstigde, of de verklaring, bedoeld in artikel 23, eerste lid, onderdeel e, niet is overgelegd, en, in geval van een vervreemding, indien en zolang artikel 4 van toepassing is.
b. het belang van de volkshuisvesting naar zijn oordeel beter is gediend met het niet nemen van een zodanig besluit ten aanzien van de betrokken onroerende zaak of het nemen van een zodanig besluit ten aanzien van die zaak, waarbij de verkrijger of de begunstigde een ander is dan de blijkens het ter goedkeuring voorgelegde besluit beoogde verkrijger of begunstigde;
c. dat besluit er naar zijn oordeel toe zou leiden dat de financiële continuïteit van de toegelaten instelling niet voldoende is gewaarborgd; of
d. de betrokken over te leggen bescheiden niet zijn overgelegd of onjuist zijn, of indien een overgelegde andere verklaring of een overgelegde zienswijze daartoe naar zijn oordeel aanleiding geeft.
2. Onze Minister kan besluiten om een besluit als bedoeld in artikel 27, eerste lid, aanhef en onderdeel a, van de wet niet goed te keuren, bij vervreemding van:
a. een blijvend gereguleerde daeb-woongelegenheid of een blijvend gereguleerd daeb-complex, indien:
1°. deze wordt vervreemd tegen een prijs die lager is dan de getaxeerde marktwaarde; of
2°. deze wordt vervreemd zonder het beding dat die woongelegenheid of de van dat complex deel uitmakende woongelegenheden ten minste zeven jaar na de eigendomsoverdracht als gevolg van die vervreemding voor verhuur bestemd blijven.
b. een potentieel te liberaliseren daeb-woongelegenheid of potentieel te liberaliseren daeb-complex, indien deze wordt vervreemd tegen een prijs die lager is dan de getaxeerde marktwaarde.
c. een niet-daeb-woongelegenheid of niet-daeb-complex, indien deze wordt vervreemd tegen een prijs die lager is dan de getaxeerde marktwaarde.
d. een verhuurd gebouw dat een maatschappelijke gebruiksbestemming heeft als bedoeld in artikel 45, tweede lid, onderdeel d, van de wet, of een verhuurd gebouw met een zorgfunctie als bedoeld in bijlage 2 bij dit besluit dat functioneel een eenheid vormt met woongelegenheden als bedoeld in artikel 47, eerste lid, onderdeel d, van de wet, indien deze wordt vervreemd tegen een prijs die lager is dan de getaxeerde marktwaarde.
3. In afwijking van het eerste en tweede lid keurt Onze Minister een verzoek om een goedkeuring omtrent de vervreemding van een gebouw dat de status heeft van rijksmonument als bedoeld in artikel 1.1. van de Erfgoedwet, of de status heeft van monument op grond van een provinciale of gemeentelijke verordening, goed, indien het wordt vervreemd:
a. aan een rechtspersoon met de status van professionele organisatie voor monumentenbehoud;
b. tegen een prijs van ten minste de getaxeerde waarde die zij met behoud van haar huidige bestemming vertegenwoordigt; en
c. onder het beding dat zij gedurende ten minste zeven jaar na de eigendomsoverdracht als gevolg van die vervreemding voor verhuur bestemd blijft.
4. Onze Minister kan het bepaalde bij of krachtens het eerste en tweede lid buiten toepassing laten, of bepalen dat het door de toegelaten instelling overleggen van bescheiden waaruit blijkt dat een aanbieding aan de huurder als bedoeld in het tweede lid, onderdeel a, van de artikelen 23 of 23c heeft plaatsgevonden niet vereist is, indien ten aanzien van de betrokken toegelaten instelling een situatie als bedoeld in artikel 29, eerste lid, van de wet, of 57, eerste lid, onderdeel a, van de wet, van toepassing is.
5. Bij ministeriële regeling kunnen nadere voorschriften worden gegeven omtrent de toepassing van het tweede en vierde lid.
Artikel 24a
Vervreemdingen waarvoor geen goedkeuring is vereist op grond van artikel 24, onderdelen a of d, onder 1°, of onderdeel e, zoals dat luidde onmiddellijk voorafgaand aan het tijdstip van inwerkingtreding van artikel I, onderdeel N, van het Besluit van [datum] tot wijziging van het Besluit toegelaten instellingen volkshuisvesting 2015 naar aanleiding van de evaluatie van de herziene Woningwet (Stb. [jaartal, volgnummer]), voor zover deze artikel 24 wijzigt, vinden, indien aan een toegelaten instelling wordt vervreemd, van 1 januari 2021 tot het tijdstip van inwerkingtreding van dat besluit plaats tegen een bij ministeriële regeling bepaalde waarde, tenzij de toegelaten instelling het noodzakelijk acht een andere prijs te hanteren, in welk geval zij dit verantwoordt in het jaarverslag, bedoeld in artikel 36, eerste lid, van de wet.
Artikel 25
1. Onze Minister beslist binnen twaalf weken na ontvangst daarvan op een verzoek om goedkeuring als bedoeld in artikel 27, eerste lid, aanhef en onderdeel a, van de wet, welke termijn hij, door schriftelijke kennisgeving daarvan aan de toegelaten instelling binnen die termijn, eenmalig kan verlengen met een door hem daarbij te bepalen termijn van ten hoogste twee weken.
2. Onze Minister kan, indien hij toepassing geeft aan artikel 27, derde lid, van de wet, de in het eerste lid genoemde termijn of ingevolge dat lid verlengde termijn schorsen totdat het advies, bedoeld in artikel 27, derde lid, van de wet, is uitgebracht. Hij geeft binnen die termijn schriftelijk kennis van een zodanige schorsing aan de betrokken toegelaten instelling.
O
In artikel 29, eerste lid, wordt «Onze minister» vervangen door «Onze Minister».
P
In artikel 30, tweede lid, vervallen onderdelen a, c en f, onder verlettering van onderdelen b tot a, d tot b en e tot c.
Q
Artikel 32 wordt als volgt gewijzigd:
1. In het eerste lid, onderdelen a en c wordt «artikel 44, tweede lid» vervangen door «artikel 44, eerste lid».
2. In het tweede lid wordt «de aandelen houdt» vervangen door «het kapitaal inbrengt».
R
Artikel 33 wordt als volgt gewijzigd:
1. In het eerste lid, aanhef, en tweede lid wordt «artikel 44a, tweede lid» vervangen door «artikel 44a, derde lid».
2. Aan het eerste lid, onderdeel c, wordt toegevoegd «waarop het oordeel betrekking heeft».
S
In artikel 34, eerste lid, onderdeel c, wordt «of» vervangen door «, van» en wordt na «Nederland» ingevoegd «of van de betrokken bewonersorganisaties».
T
In artikel 35, eerste lid, onderdeel c, wordt «of» vervangen door een komma en wordt aan het slot toegevoegd «of van de betrokken bewonersorganisaties».
U
Artikel 37 wordt als volgt gewijzigd:
1. In het eerste lid, onderdeel d, vervalt «of» en wordt na «instellingen» ingevoegd «, of van de betrokken bewonersorganisaties».
2. Aan het tweede lid wordt toegevoegd:
In afwijking van de eerste zin kan Onze Minister besluiten om een ontheffing te verlenen indien:
a. de gemeenten waar die ontheffing van toepassing zou moeten zijn direct grenzen aan een gebied als bedoeld in artikel 41b van de wet waarin de toegelaten instelling feitelijk werkzaam is, in welke gemeenten de toegelaten instelling reeds woongelegenheden in bezit heeft; en
b. de zienswijzen, bedoeld in het eerste lid, onderdeel d, daartoe aanleiding geven.
V
Artikel 39 wordt als volgt gewijzigd:
1. Het eerste lid vervalt, onder vernummering van het tweede lid tot eerste lid.
2. In het eerste lid (nieuw) wordt «, doet deze voor de aanvang van dat tijdvak toekomen aan beide kamers der Staten-Generaal en maakt deze bekend in de Staatscourant» vervangen door «en doet deze voor de aanvang van dat tijdvak toekomen aan beide kamers der Staten-Generaal».
3. Er wordt een lid ingevoegd, luidende:
2. Indien de colleges van burgemeester en wethouders van de gemeenten waar de toegelaten instelling feitelijk werkzaam is geen bescheiden aan de toegelaten instelling hebben verstrekt, waarin zij op hoofdlijnen een toegelicht inzicht verschaffen in hun voorgenomen volkshuisvestingsbeleid, neemt de toegelaten instelling in het overzicht, bedoeld in artikel 43, eerste lid, van de wet, in elk geval op:
a. haar voornemens voor het doen bouwen of verwerven van woongelegenheden als bedoeld in artikel 47, eerste lid, onderdeel b, van de wet;
b. haar voornemens met betrekking tot het toepassing geven aan artikel 45, tweede lid, onderdelen d en f, van de wet;
c. haar voornemens met betrekking tot de samenstelling van haar woningvoorraad, waaronder in elk geval haar voornemens met betrekking tot vervreemding van haar woongelegenheden en haar voornemens tot het bij het aangaan van nieuwe overeenkomsten van huur en verhuur zodanig verhogen van huurprijzen van haar woongelegenheden, dat zij komen te liggen boven het in artikel 13, eerste lid, onderdeel a, van de Wet op de huurtoeslag genoemde bedrag;
d. haar voornemens met betrekking tot de kwaliteit en de duurzaamheid van haar woningvoorraad en de direct daaraan grenzende omgeving;
e. haar voornemens met betrekking tot de betaalbaarheid en de bereikbaarheid van haar woongelegenheden voor degenen, bedoeld in artikel 46, eerste lid, onderdeel a, van de wet; en
f. haar voornemens met betrekking tot de huisvesting van de categorieën van personen, genoemd in artikel 36.
4. In het derde lid wordt «de aandelen houdt» vervangen door «het kapitaal inbrengt».
W
Artikel 40 wordt als volgt gewijzigd:
1. In het eerste lid, eerste zin, wordt «artikel 44, vierde lid» vervangen door «artikel 44, derde lid».
2. Het tweede lid vervalt, onder vernummering van het derde lid tot tweede lid.
3. In het tweede lid (nieuw) wordt «artikel 44, vierde en vijfde lid» vervangen door «artikel 44, derde en vierde lid».
X
Hoofdstuk V, afdeling 1, paragraaf 4, vervalt.
Y
In artikel 46 wordt «haar aandelen» vervangen door «het kapitaal» en wordt «houdt» vervangen door «inbrengt».
Z
Artikel 47 wordt als volgt gewijzigd:
1. Het eerste lid komt te luiden:
1. Tot de diensten, bedoeld in artikel 45, tweede lid, onderdeel c, van de wet, behoren mede de in de bijlage bij het Besluit servicekosten genoemde zaken en diensten.
2. In het tweede lid, aanhef, wordt na «onderdeel c,» ingevoegd «onder 1° en 2°,».
AA
Artikel 48, eerste lid, onderdeel a, komt te luiden:
a. tegemoetkomingen in de kosten van activiteiten die door de bewoners van haar woongelegenheden worden georganiseerd:
1°. in het belang van het behoud of de verbetering van die woongelegenheden of de direct daaraan grenzende omgeving, en
2°. gericht op ontmoeting van bewoners van die woongelegenheden;.
BB
Artikel 49 wordt als volgt gewijzigd:
1. Het eerste lid wordt als volgt gewijzigd:
a. In de aanhef vervalt «uitsluitend».
b. In onderdeel a wordt «bijlage 3» vervangen door «bijlage 2».
c. In onderdeel b wordt «bijlage 4» vervangen door «bijlage 3».
2. Het tweede tot en met vierde lid worden vervangen door twee leden, luidende:
2. Onze Minister kan op verzoek van een toegelaten instelling bepalen dat het doen bouwen of verwerven van andere gebouwen met een maatschappelijke gebruiksbestemming dan die, bedoeld in het eerste lid, ten aanzien van die toegelaten instelling tot het gebied van de volkshuisvesting behoort, indien die gebouwen naar zijn oordeel behoren tot een aan een categorie als genoemd in bijlage 2 bij dit besluit nauw verwante categorie.
3. De werkzaamheden ten aanzien van welke Onze Minister toepassing heeft gegeven aan het tweede lid, behoren tot de diensten van algemeen economisch belang.
CC
Na artikel 49 wordt een artikel ingevoegd, luidende:
Artikel 49a
1. Een toegelaten instelling kan gebouwen verwerven die geen verband houden met werkzaamheden op het gebied van de volkshuisvesting indien zij binnen vijf jaar na verwerving die gebouwen:
a. zal slopen en ter plaatse gebouwen zal doen bouwen die verband houden met werkzaamheden op het gebied van de volkshuisvesting; of
b. zal verbouwen tot onroerende zaken die verband houden met werkzaamheden op het gebied van de volkshuisvesting.
2. Onze Minister kan op verzoek van een toegelaten instelling bepalen dat het verhuren van gebouwen als bedoeld in het eerste lid, of gedeelten daarvan, aan personen die daar op het tijdstip van indiening van dat verzoek huurder van zijn, ten aanzien van die toegelaten instelling tot het gebied van de volkshuisvesting behoort, indien die toegelaten instelling ten overstaan van hem aannemelijk maakt dat zij binnen vijf jaar na dat tijdstip die gebouwen:
a. zal slopen en ter plaatse gebouwen zal doen bouwen die verband houden met werkzaamheden op het gebied van de volkshuisvesting; of
b. zal verbouwen tot onroerende zaken die verband houden met werkzaamheden op het gebied van de volkshuisvesting.
DD
Artikel 50 wordt als volgt gewijzigd:
1. Voor de tekst wordt de aanduiding «1.» geplaatst.
2. Er worden twee leden toegevoegd, luidende:
2. De toegelaten instelling kan met betrekking tot ruimten van gebouwen die kantoorruimten van de toegelaten instelling zijn en waarvan meer dan 50% van het bruto-vloeroppervlak als zodanig door de toegelaten instelling wordt gebruikt, indien de toegelaten instelling dat gebouw op 1 juli 2015 in bezit had, overeenkomsten van huur en verhuur aangaan met anderen dan die, bedoeld in artikel 48, zesde lid, van de wet.
3. Artikel 45, vierde lid, onderdeel a, van de wet, is niet van toepassing op de ruimten, bedoeld in het vorige lid.
EE
Artikel 51 wordt als volgt gewijzigd:
1. De aanduiding «1.» voor het eerste lid en het tweede en derde lid vervallen.
2. Aan het slot van onderdeel b wordt «en» vervangen door een puntkomma.
3. Aan het slot van onderdeel c, onder 2, vervalt «en» en onder vervanging van de punt aan het slot van onderdeel c, onder 3, door een «, en» wordt een onderdeel toegevoegd, luidende:
d. bijdragen aan activiteiten gericht op ontmoeting van huurders van woongelegenheden van de toegelaten instelling.
FF
Artikel 52 vervalt.
GG
In artikel 52b, onderdeel b, onder 2, wordt «met hen verbonden ondernemingen» vervangen door «van haar dochtermaatschappijen».
HH
In artikel 52c, aanhef, wordt «ten behoeve van de administratie van» vervangen door «aan».
II
Artikel 52d vervalt.
JJ
Artikel 52e wordt als volgt gewijzigd:
1. Het eerste lid komt te luiden:
1. Het verhuren van woongelegenheden en aanhorigheden van derden, bedoeld in artikel 45, zevende lid, onderdeel a, van de wet, is slechts toegestaan indien een overeenkomst van huur en verhuur wordt aangegaan:
a. met een huishouden waarvan het huishoudinkomen niet hoger is dan de inkomensgrens, bedoeld in artikel 1 van de wet, of
b. met categorieën van personen als bedoeld in artikel 57, en
c. tegen een huurprijs van ten hoogste het in artikel 13, eerste lid, onderdeel a, van de Wet op de huurtoeslag genoemde bedrag.
2. Het tweede lid wordt als volgt gewijzigd:
a. In de aanhef wordt «Onze minister verleent toestemming als bedoeld in artikel 52d, eerste lid, voor het» vervangen door «Het» en wordt na «van de wet» ingevoegd «, is slechts toegestaan».
b. Onderdeel a vervalt, onder verlettering van de onderdelen b tot en met d tot a tot en met c.
c. In onderdeel a (nieuw) wordt «€ 25.000,–» vervangen door «een bij ministeriële regeling bepaald bedrag».
d. In onderdeel c (nieuw) vervalt «, die voldoet aan de bij ministeriële regeling daaraan te stellen voorwaarden».
3. Het derde lid wordt als volgt gewijzigd:
a. In de aanhef wordt «Onze minister verleent toestemming als bedoeld in artikel 52d, eerste lid, voor het» vervangen door «Het», «artikel 45 zevende lid» vervangen door «artikel 45, zevende lid» en wordt na «van de wet» ingevoegd «, is slechts toegestaan».
b. Onderdeel a vervalt, onder verlettering van de onderdelen b tot en met d tot a tot en met c.
c. In onderdeel a (nieuw) vervalt «, de met haar verbonden onderneming of de samenwerkingsvennootschap aantoont het voornemen te hebben» en wordt «te gaan» vervangen door «huurt met het oogmerk deze te».
d. In onderdeel b (nieuw) vervalt «, een met haar verbonden onderneming of samenwerkingsvennootschap».
4. Het vierde lid wordt als volgt gewijzigd:
a. In de aanhef wordt «Onze Minister verleent toestemming als bedoeld in artikel 52d, eerste lid, voor het» vervangen door «Het» en wordt na «van de wet» ingevoegd «, is slechts toegestaan».
b. In onderdeel a, aanhef, wordt «in het gebouw voor» vervangen door «met betrekking tot».
c. Onderdeel b vervalt, onder verlettering van de onderdelen c en d tot b en c.
d. In onderdeel c (nieuw) wordt «onderdeel c» vervangen door «onderdeel b» en wordt na «voorwaarden» toegevoegd «en is opgenomen in het overzicht met verantwoordingsgegevens, bedoeld in artikel 36a, vierde lid, van de wet».
5. Het vijfde lid komt te luiden:
5. Bij ministeriële regeling kunnen nadere voorschriften worden gegeven omtrent de toepassing van dit artikel.
KK
Artikel 52f komt te luiden:
Artikel 52f
1. In afwijking van artikel 52e zijn de werkzaamheden, bedoeld in artikel 45, zevende lid, van de wet, voor zover deze worden verricht vanuit de niet-daeb-tak of door de met de toegelaten instelling verbonden onderneming of samenwerkingsvennootschap, slechts toegestaan indien:
a. zij worden verricht in gebieden waar woongelegenheden in eigendom van de toegelaten instelling gelegen zijn, en voor zover de gebouwen, bedoeld in artikel 45, tweede lid, onderdelen d en g, van de wet, een op een wijk, buurt of buurtschap in een zodanig gebied gerichte functie hebben;
b. die werkzaamheden bijdragen aan het verrichten van andere werkzaamheden van de toegelaten instelling op het gebied van de volkshuisvesting; en
c. de in artikel 52g, eerste lid, bedoelde schriftelijke verklaring is afgegeven, indien het de voorgenomen werkzaamheden van een toegelaten instelling of een samenwerkingsvennootschap betreft.
2. Bij ministeriële regeling kunnen nadere voorschriften worden gegeven omtrent de toepassing van dit artikel.
LL
In artikel 52g, eerste lid, wordt «artikel 52e, eerste lid» vervangen door «artikel 52f», wordt «van de» vervangen door «van deze», vervalt «, bedoeld in artikel 45, zevende lid, van de wet,» en wordt «tenminste» vervangen door «ten minste».
MM
Artikel 52h komt te luiden:
Artikel 52h
Een toegelaten instelling, een met haar verbonden onderneming of een samenwerkingsvennootschap beëindigt in ieder geval de werkzaamheden, bedoeld in artikel 45, zevende lid, van de wet, indien:
a. niet aan de voorwaarden van de artikelen 52e, 52f en 52g wordt voldaan; of
b. de aan het verrichten van de werkzaamheden verbonden financiële risico’s of de financiële positie van de toegelaten instelling, een met haar verbonden onderneming of een samenwerkingsvennootschap zodanig zijn, dat het onverantwoord is dat zij deze uitvoert. Bij ministeriële regeling kunnen nadere voorschriften worden gegeven omtrent de toepassing van dit onderdeel.
NN
Hoofdstuk V, afdeling 2a, vervalt.
OO
Artikel 54 wordt als volgt gewijzigd:
1. In het eerste lid wordt voor «95» ingevoegd «, gerekend over twee opeenvolgende kalenderjaren,».
2. In het tweede lid, onderdeel a, wordt, onder vervanging van «en» aan het slot van subonderdeel 2 door «of» een nieuw subonderdeel toegevoegd, luidende:
3°. recht hebben op een tegemoetkoming als bedoeld in artikel 1.1, eerste lid, van de Wet tegemoetkoming onderwijsbijdrage en schoolkosten en.
PP
Na artikel 54 wordt een artikel ingevoegd, luidende:
Artikel 54a
Op verzoek van een uit een of meer personen die de pensioengerechtigde leeftijd, bedoeld in artikel 7a van de Algemene Ouderdomswet hebben bereikt, bestaand huishouden waarvan de grondslag sparen en beleggen, bedoeld in artikel 52, eerste lid, van de Wet inkomstenbelasting 2001, meer bedraagt dan het in artikel 2a van de Wet op de zorgtoeslag genoemde bedrag, kan de toegelaten instelling ten aanzien van dat huishouden het in artikel 46, tweede lid, eerste volzin, van de wet over de huurprijs buiten toepassing laten.
Artikel 56 wordt als volgt gewijzigd:
1. Het eerste lid wordt als volgt gewijzigd:
a. In de aanhef wordt «bijlage 5» vervangen door «bijlage 4».
b. Onder vervanging van «, en» aan het slot van onderdeel a door een puntkomma en van de punt aan het slot van onderdeel b door «; en» wordt een onderdeel toegevoegd, luidende:
c. indien de verhuurder heeft verzocht om toepassing van artikel 54a, gegevens waaruit de in dat artikel bedoelde grondslag sparen en beleggen van zijn huishouden blijkt.
2. In het vierde lid, onderdeel a, wordt na «ontvangen» ingevoegd «of een tegemoetkoming als bedoeld in artikel 1.1, eerste lid, van de Wet tegemoetkoming onderwijsbijdrage en schoolkosten».
3. In het negende lid, onderdeel d, wordt voor «blijkt» ingevoegd «en in voorkomend geval de grondslag sparen en beleggen» en wordt na «dat inkomen» ingevoegd «en in voorkomend geval die grondslag».
4. In het tiende lid wordt «bijlage 5» vervangen door «bijlage 4».
RR
In artikel 57, aanhef, wordt «artikel 48, eerste lid, derde volzin» vervangen door «artikel 48, eerste lid, eerste volzin».
SS
In artikel 58, tweede lid, tweede volzin, wordt «artikel 48, zevende lid» vervangen door «artikel 48, achtste lid».
TT
In artikel 62, eerste lid, wordt «artikel 48, eerste lid, derde volzin» telkens vervangen door «artikel 48, eerste lid, eerste volzin», wordt «kan Onze Minister» vervangen door «vordert Onze Minister, tenzij hij toepassing geeft aan artikel 63,» en wordt «terugvorderen» vervangen door «terug».
UU
Artikel 63 wordt als volgt gewijzigd:
1. In het eerste lid wordt «artikel 48, eerste lid, derde volzin» vervangen door «artikel 48, eerste lid, eerste volzin».
2. In het tweede lid wordt «Onze Minister kan» vervangen door «Onze Minister vordert» en wordt «terugvorderen» vervangen door «terug».
VV
In artikel 64, tweede lid, wordt «artikelen 44, tweede, derde en vierde lid, 45, eerste lid, onderdeel a, zinsnede «en tweede, derde en vierde lid,»,» vervangen door «artikelen 13a, tweede, derde en vierde lid,».
WW
Artikel 65 wordt als volgt gewijzigd:
1. In het eerste lid wordt na «volkshuisvesting,» ingevoegd «zoals dat luidde onmiddellijk voorafgaand aan het tijdstip waarop die wet werd ingetrokken,».
2. Onder vernummering van het derde tot en met vijfde lid tot vierde tot en met zesde lid wordt een lid ingevoegd, luidende:
3. De toegelaten instellingen op welke artikel 49, eerste lid, eerste volzin, van de wet, van toepassing is, nemen in het voorstel, bedoeld in artikel 49a, van de wet, voor elke wijk of buurt waar onroerende zaken zijn gelegen welke zij voornemens is in haar daeb-tak onder te brengen, een bedrag op dat gelijk is aan 5% van de WOZ-waarde van die zaken.
3. In het vierde lid (nieuw) wordt «eerste of tweede lid» vervangen door «eerste, tweede of derde lid».
4. In het vijfde lid (nieuw) wordt «eerste, tweede en derde lid» vervangen door «eerste tot en met vierde lid».
XX
Artikel 66, eerste lid, wordt als volgt gewijzigd:
1. In de aanhef wordt «onverminderd de artikelen 50, tweede lid, onderdeel e, van de wet en II, derde lid, vierde volzin, onderdeel e, van de Herzieningswet toegelaten instellingen volkshuisvesting» vervangen door «onverminderd artikel 50, tweede lid, onderdeel e, van de wet».
2. In onderdeel e wordt na «volkshuisvesting,» ingevoegd «zoals dat luidde onmiddellijk voorafgaand aan het tijdstip waarop die wet werd ingetrokken,».
3. In onderdeel g wordt «artikel 44, tweede lid» vervangen door «artikel 13a, tweede lid».
YY
In artikel 67, eerste lid, aanhef, wordt «onverminderd de artikelen 50, tweede lid, onderdeel e, van de wet, en II, derde lid, vierde volzin, onderdeel e, van de Herzieningswet toegelaten instellingen volkshuisvesting» vervangen door «onverminderd artikel 50, tweede lid, onderdeel e, van de wet».
ZZ
In artikel 68, eerste lid, wordt na «volkshuisvesting» ingevoegd «, zoals dat luidde onmiddellijk voorafgaand aan het tijdstip waarop die wet werd ingetrokken, of dat deel uitmaakt van een goedgekeurd voorstel als bedoeld in artikel 49a van de wet».
AAA
In artikel 69, tweede lid, wordt na «volkshuisvesting,» ingevoegd «zoals dat luidde onmiddellijk voorafgaand aan het tijdstip waarop die wet werd ingetrokken, of het ingangstijdstip, bedoeld in artikel 49a, derde lid, tweede volzin, van de wet,» en wordt voor «eindigt» ingevoegd «dat».
BBB
In artikel 70, tweede lid, wordt na «opgenomen in het» ingevoegd «door Onze Minister goedgekeurde» en wordt «dat Onze Minister ingevolge artikel II, vierde lid, eerste volzin, van die wet heeft goedgekeurd» vervangen door «zoals dat luidde onmiddellijk voorafgaand aan het tijdstip waarop die wet werd ingetrokken, of het door Onze Minister goedgekeurde voorstel, bedoeld in artikel 49a, eerste lid, tweede volzin, van de wet».
CCC
Artikel 71 wordt als volgt gewijzigd:
1. In het eerste en derde lid wordt «het tijdstip waarop artikel I van de Herzieningswet toegelaten instellingen volkshuisvesting in werking is getreden» telkens vervangen door «1 juli 2015».
2. In het tweede lid wordt «artikel 44, tweede lid» vervangen door «artikel 13a, tweede lid».
DDD
Artikel 75 wordt als volgt gewijzigd:
1. In het eerste lid, onderdeel a, wordt «artikel II, derde lid, tweede volzin, van de Herzieningswet toegelaten instellingen volkshuisvesting» vervangen door «artikel 49a, van de wet».
2. In het eerste lid, onderdeel b, wordt «artikelen 44,» vervangen door «artikelen 13a,».
3. Het tweede lid wordt als volgt gewijzigd:
a. In onderdeel a wordt «artikel II, derde lid, derde volzin, van de Herzieningswet toegelaten instellingen volkshuisvesting» vervangen door «artikel 49a, tweede lid, van de wet» en wordt «artikel 48, eerste lid, derde volzin» vervangen door «artikel 48, eerste lid, eerste volzin».
b. In onderdeel b wordt «artikel II, derde lid, derde volzin, van de Herzieningswet toegelaten instellingen volkshuisvesting» vervangen door «artikel 49a, tweede lid, van de wet, in samenhang met artikel 50, eerste en tweede lid, van de wet».
EEE
In artikel 78 wordt «artikel 48, eerste lid, derde volzin» vervangen door «artikel 48, eerste lid, eerste volzin» en wordt na «college» ingevoegd «of bewonersorganisatie».
FFF
In artikel 79, tweede lid, onderdeel a, wordt «artikel 44, tweede lid,» vervangen door «artikel 13a, tweede lid,».
GGG
Artikel 80 wordt als volgt gewijzigd:
1. In het tweede lid, onderdeel b, wordt na «gemeenten» ingevoegd «en bewonersorganisaties» en wordt na «verzoek» toegevoegd «, tenzij de toegelaten instelling met die gemeenten en bewonersorganisaties op grond van artikel 44, eerste lid, van de wet, afspraken heeft gemaakt over de omvang van de voorraad van woongelegenheden of gebouwen als bedoeld in het eerste lid, onderdeel a, b, c, d of e, en de vervreemding van een deel van die voorraad».
2. Aan het derde lid wordt toegevoegd «of, na mogelijkheid tot herstel, onterecht niet is meegezonden».
3. Aan het vierde lid wordt toegevoegd «op de woongelegenheden en gebouwen, bedoeld in het eerste lid».
HHH
In artikel 86, tweede lid, onderdeel b, onder 1, wordt «artikel 48, eerste lid, derde volzin» vervangen door «artikel 48, eerste lid, eerste volzin».
III
In artikel 89 wordt «onderdelen b, c, d en e, en derde,» vervangen door «onderdelen a, b, c en d, en derde» en wordt «onderdeel d» vervangen door «onderdeel c».
JJJ
Artikel 92 komt te luiden:
Artikel 92
1. De fuserende toegelaten instelling informeert zo spoedig mogelijk de colleges van burgemeester en wethouders van de gemeenten waar zij haar woonplaats heeft, waar zij feitelijk werkzaam is, waar de fuserende toegelaten instelling na de voorgenomen fusie haar woonplaats zal hebben en waar zij na die fusie feitelijk werkzaam zal zijn over:
a. haar fusievoornemens en haar motieven daarvoor; en
b. de verwachte gevolgen van die fusie voor de huurders van haar woongelegenheden en gebouwen, voor de bijdragen van toegelaten instellingen aan het gemeentelijke volkshuisvestingsbeleid en voor de overige belanghebbenden.
2. De fuserende toegelaten instelling verstrekt de instanties, bedoeld in artikel 53, derde lid, van de wet, alle inlichtingen die redelijkerwijs kunnen bijdragen aan het zich vormen van hun zienswijze en haar oordeel.
3. De fuserende toegelaten instelling voert, naast het overleg, bedoeld in artikel 53, tweede lid, derde volzin, van de wet, overleg over het verzoek om goedkeuring van de voorgenomen fusie met de colleges van burgemeester en wethouders van de gemeenten als bedoeld in het eerste lid.
4. Bij ministeriële regeling kunnen nadere voorschriften worden gegeven omtrent de toepassing van het eerste en tweede lid.
KKK
Artikelen 93 en 94 vervallen.
LLL
Artikel 95 wordt als volgt gewijzigd:
1. Het eerste lid wordt als volgt gewijzigd:
a. In onderdeel b wordt «artikel 94, eerste lid» vervangen door «artikel 92, eerste lid», vervalt de zinsnede «alsmede die van de personen, bedoeld in artikel 94, tweede lid,» wordt «uitgebleven zijn van een zienswijze» vervangen door «uitblijven van een zienswijze na zes weken nadat hierom is gevraagd» en wordt de puntkomma aan het slot vervangen door «; en».
b. Onderdeel c vervalt, onder verlettering van onderdeel d tot c.
2. Onder vernummering van het tweede lid tot derde lid wordt een onderdeel ingevoegd, luidende:
2. Het eerste lid, onderdeel b, is niet van toepassing indien sprake is van een fusie als bedoeld in artikel 53, vijfde lid, van de wet.
MMM
In artikel 96 wordt, onder vernummering van het derde lid tot vierde lid een onderdeel ingevoegd, luidende:
3. Het eerste lid, onderdeel c, en het tweede lid zijn niet van toepassing indien sprake is van een fusie als bedoeld in artikel 53, vijfde lid, van de wet.
NNN
In artikel 100, tweede lid, wordt in onderdeel a «onderdeel d» vervangen door «onderdeel c» en in onderdeel c «artikel 93, eerste en tweede lid» vervangen door «artikel 92, tweede lid».
OOO
Artikel 103 komt te luiden:
Artikel 103
1. Het reglement, bedoeld in artikel 55a, tweede lid, van de wet, wordt vastgesteld door het bestuur. Het is onderworpen aan de goedkeuring van de raad van commissarissen en Onze Minister.
2. Een wijziging van een reeds vastgesteld en goedgekeurd reglement is onderworpen aan de goedkeuring van de raad van commissarissen en wordt verantwoord in het jaarverslag, bedoeld in artikel 36, eerste lid, van de wet.
3. Een wijziging als bedoeld in het tweede lid die geheel of mede betrekking heeft op het beleid en beheer van het aantrekken of aanhouden van financiële derivaten door de toegelaten instelling, de dochtermaatschappij of de verbonden onderneming waarvan de toegelaten instelling meer dan de helft van de bestuurders kan benoemen of ontslaan, is tevens onderworpen aan de goedkeuring van Onze Minister.
4. Bij ministeriële regeling kunnen nadere voorschriften worden gegeven omtrent de toepassing van dit artikel.
PPP
In artikel 105, eerste lid, onderdeel e, onder 4°, wordt «2.500 verhuureenheden» vervangen door «5.000 verhuureenheden».
QQQ
Artikel 106, eerste lid, komt te luiden:
1. Het reglement, bedoeld in artikel 55a, tweede lid, van de wet, bepaalt dat de toegelaten instelling, de dochtermaatschappij en de verbonden onderneming waarvan de toegelaten instelling meer dan de helft van de bestuurders kan benoemen of ontslaan:
a. inzake financiële derivaten, collegiale leningen en beleggingen geen rentevisie hanteren;
b. financiële derivaten en beleggingsactiviteiten uitsluitend aantrekken en afstoten met als doel risico’s van het financiële beleid en beheer te beperken;
c. geen financiële derivaten vervreemden, anders dan door het sluiten van derivaatposities, en
d. geen gelden lenen met het doel deze uit te zetten bij dezelfde of een andere partij.
RRR
Aan het slot van artikel 107, eerste lid, aanhef, en tweede lid, aanhef, wordt «,:» vervangen door een dubbele punt.
SSS
Hoofdstuk V, afdeling 9, paragraaf 4, vervalt, onder vernummering van paragraaf 5 tot paragraaf 4.
TTT
In artikel 110, tweede lid, wordt «het tijdstip waarop artikel I van de Herzieningswet toegelaten instellingen volkshuisvesting in werking is getreden» vervangen door «1 juli 2015».
UUU
In artikel 121, vierde lid, wordt «Onze minister» vervangen door «Onze Minister».
VVV
Artikel 122 wordt als volgt gewijzigd:
1. In onderdeel a wordt «48, zevende lid» vervangen door «48, achtste lid».
2. In onderdeel b wordt «21, tweede lid» vervangen door «21, eerste lid», wordt na «41b, eerste lid,» ingevoegd «49a, tweede lid,» en vervalt «of in artikel II, derde lid, eerste volzin, van de Herzieningswet toegelaten instellingen volkshuisvesting,».
3. In onderdeel b vervalt «44c, eerste lid,»
WWW
Artikel 125 vervalt.
XXX
Bijlage 1 vervalt, onder vernummering van de bijlagen 2 tot en met 5 tot 1 tot en met 4.
YYY
Bijlage 1 (nieuw) wordt als volgt gewijzigd:
1. In hoofdstuk 2 wordt in de opsomming onder «Wegenverkeerswet 1994» ingevoegd «gevaarlijk of hinderlijk weggedrag (artikel 5)» en wordt na «motorvoertuig» ingevoegd «na».
2. In paragraaf 4.1 wordt voor het laatste opsommingsteken een opsommingsteken ingevoegd, luidende:
• een aan een toegelaten instelling of haar directe rechtsvoorganger waarbij betrokkene een functie als bestuurder of commissaris bekleedt of bekleedde gegeven aanwijzing als bedoeld in artikel 61d Woningwet of opgelegde maatregel als bedoeld in artikel 48, achtste lid, 61g, eerste, tweede of derde lid, 61h, eerste lid, 104a, eerste lid, 105, eerste lid, of 120b Woningwet, indien die aanwijzing of maatregel is uitgevaardigd in verband met een ondeugdelijke bedrijfsvoering die betrokkene verweten kan worden;
ZZZ
Bijlage 2 (nieuw) komt te luiden:
Bijlage 2 bij artikel 49 van het Besluit toegelaten instellingen volkshuisvesting 2015
Gebouwen en categorieën van gebouwen, bedoeld in artikel 49, eerste lid, onderdeel a
o Gebouwen met zorgfuncties: opvangcentra (blijf-van-mijn-lijfhuizen, dag- en nachtopvang voor dak- en thuislozen en verslaafden), hospices, zorgsteunpunten, ruimten voor dagbesteding van gehandicapten of ouderen inclusief enige zorginfrastructuur, centra voor jeugd en gezin, veiligheidshuizen;
o Ontmoetingsruimten: buurthuizen, gemeenschapscentra, jongerencentra (zonder horecavoorziening), ruimten voor maatschappelijk werk, ruimten voor welzijnswerk, dorps- wijkbibliotheken, ruimten voor kleinschalige culturele activiteiten;
o Onderwijsgebouwen: basisscholen, brede scholen met bijvoorbeeld peuterspeelzaal, kinderopvang, voor-, tussen- en naschoolse opvang, buurtsporthal en -complex (zogeheten multifunctionele accommodaties);
o Gebouwen en ruimten die kantoorruimte van toegelaten instellingen zijn.
AAAA
Bijlage 3 (nieuw) komt te luiden:
Bijlage 3 bij artikel 49 van het Besluit toegelaten instellingen volkshuisvesting 2015
Gebouwen en categorieën van gebouwen, bedoeld in artikel 49, eerste lid, onderdeel b
• centra voor werk(gelegenheid) en/of bevordering van bedrijvigheid in de wijk;
• wijksportvoorzieningen;
• vmbo-mbo-scholen, vwo-scholen, schoolgebouwen voor speciaal onderwijs;
• steunpunten voor schuldsanering en budgetbeheeradvies voor huishoudens in financiële problemen;
• multifunctionele centra voor maatschappelijke dienstverlening.
BBBB
Bijlage 4 (nieuw) wordt als volgt gewijzigd:
1. In de inleiding wordt voor «Aan de hand van de volgende twee stroomschema’s» ingevoegd «Deze bijlage bevat drie onderdelen» en wordt na «vastgesteld en gepubliceerd (artikel 56, tiende lid, van het BTIV).» een alinea toegevoegd, luidende:
Onderdeel C betreft de toetsing van het vermogen voor AOW´ers met een inkomen tot maximaal het norminkomen uit de Wet op de huurtoeslag en boven de zorgtoeslaggrens. Dit schema vereist toepassing op het moment dat een AOW’er de toegelaten instelling verzoekt om een woning met een niet-passende huur toegewezen te krijgen en de toegelaten instelling dit niet wenst op te vangen in de 5% vrije ruimte in het passend toewijzen. In dat geval dient het vermogen van de verzoekende AOW’er te worden getoetst. Deze toetsing wordt in beginsel gebaseerd op de meest recente definitieve aanslag inkomstenbelasting. Indien deze niet toereikend blijkt vanwege een recente wijziging van het vermogen kunnen andere bewijsstukken volstaan.
2. Hoofdstuk A wordt als volgt gewijzigd:
a. In onderdeel ii wordt na «andere student» ingevoegd «of scholier, die recht heeft op een tegemoetkoming als bedoeld in artikel 1.1, eerste lid, van de Wet tegemoetkoming onderwijsbijdrage en schoolkosten,».
b. Na onderdeel iii wordt er een onderdeel toegevoegd, luidende:
iv: woningzoekenden die recht hebben op een tegemoetkoming als bedoeld in artikel 1.1, eerste lid, van de Wet tegemoetkoming onderwijsbijdrage en schoolkosten en die de woongelegenheid als enig scholier of met maximaal één andere scholier of student willen betrekken (bewijs van tegemoetkoming verstrekt door DUO, waaruit blijkt dat de betrokkene bij deze doelgroep behoort volstaat);
c. De zinsnede «onder i, ii, en iii genoemde gevallen» wordt vervangen door «onder i, ii, iii en iv genoemde gevallen».
3. Na hoofdstuk B wordt er een hoofdstuk ingevoegd, luidende:
C. Toetsing vermogen voor AOW’ers met een norminkomen tot de huurtoeslag boven de zorgtoeslaggrens
Toetsing van het vermogen wordt gebaseerd op de meest recente definitieve aanslag inkomstenbelasting. Wanneer deze niet toereikend blijkt vanwege een recente wijziging van het vermogen kunnen andere bewijsstukken volstaan, zoals (een combinatie van) een recent bankafschrift, de akte van verkoop van de eigen woning (indien van toepassing) of de aanslag van de WOZ-waarde van de woning. Indien de overdracht van het huis nog niet heeft plaatsgevonden kan een door de notaris opgemaakte definitieve koopovereenkomst zonder ontbindende voorwaarden worden overlegd, of kan het vermogen worden aangetoond met de aanslag van de WOZ-waarde van de woning. Het vermogen moet slechts worden getoetst wanneer daarom wordt gevraagd door de potentiële huurder.
Artikel II
1. Dit besluit treedt in werking op een bij koninklijk besluit te bepalen tijdstip, dat voor de verschillende artikelen of onderdelen daarvan verschillend kan worden vastgesteld.
2. In afwijking van het eerste lid treden de volgende artikelonderdelen in werking op de dag na de datum van uitgifte van het Staatsblad waarin dit besluit wordt geplaatst en werken terug tot en met 1 januari 2021:
a. artikel I, onderdeel M, voor zover dit artikel 24a in het Besluit toegelaten instellingen volkshuisvesting 2015 invoegt;
b. artikel I, onderdelen, H, X, VV, XX, aanhef en derde subonderdeel, CCC, aanhef en tweede subonderdeel, DDD, aanhef en derde subonderdeel, FFF en VVV, aanhef en derde subonderdeel.
Lasten en bevelen dat dit besluit met de daarbij behorende nota van toelichting in het Staatsblad zal worden geplaatst.
De Minister van Binnenlandse Zaken en Koninkrijksrelaties,
|
Inhoudsopgave |
blz. |
||||
|
I. |
ALGEMEEN |
27 |
|||
|
1. |
Inleiding |
27 |
|||
|
2. |
Aanleiding |
27 |
|||
|
3. |
Inhoud van het voorstel |
28 |
|||
|
3.1 |
Algemene bepalingen |
28 |
|||
|
3.1.1 |
Fusies |
28 |
|||
|
3.1.2 |
Het aangaan van verbindingen |
29 |
|||
|
3.1.3 |
Verkoopregels |
30 |
|||
|
3.2 |
Governance |
39 |
|||
|
3.2.1 |
Geschiktheid- en betrouwbaarheidstoets voor bestuurders en commissarissen |
39 |
|||
|
3.3 |
Lokale driehoek |
41 |
|||
|
3.3.1 |
Ontheffingsprocedure bij grensgemeenten woningmarktregio’s |
41 |
|||
|
3.3.2 |
Verplichte onderdelen in het activiteitenoverzicht |
42 |
|||
|
3.4 |
Werkdomein |
43 |
|||
|
3.4.1 |
Maatschappelijk onroerend goed (MOG) |
43 |
|||
|
3.4.2 |
Leefbaarheid |
45 |
|||
|
3.4.3 |
Bedrijfsmatig onroerend goed (BOG) |
45 |
|||
|
3.4.4 |
Aankoop werkdomeinvreemd vastgoed |
46 |
|||
|
3.4.5 |
Diensten aan bewoners |
46 |
|||
|
3.4.6 |
Verduurzaming |
47 |
|||
|
3.4.7 |
Werkzaamheden voor derden |
49 |
|||
|
3.4.8 |
Passend toewijzen |
50 |
|||
|
3.5 |
Overige bepalingen |
51 |
|||
|
3.5.1 |
Financieel reglement |
51 |
|||
|
3.5.2. |
Schuiven tussen DAEB en niet-DAEB |
52 |
|||
|
4. |
Uitvoering, toezicht en handhaving |
52 |
|||
|
5. |
Lasten voor burgers en bedrijven |
54 |
|||
|
6. |
Advisering door het Adviescollege toetsing regeldruk |
55 |
|||
|
7. |
Consultatie |
55 |
|||
|
8. |
Parlementaire betrokkenheid |
62 |
|||
|
II. |
ARTIKELSGEWIJS |
62 |
|||
Met dit besluit tot wijziging van het Besluit toegelaten instellingen volkshuisvesting 2015 (hierna: BTIV) is uitwerking gegeven aan de aanpassing van de Woningwet naar aanleiding van de evaluatie.
In samenhang met de wijziging van de Woningwet naar aanleiding van de evaluatie, is het onderliggende BTIV aangepast. Zoals in de memorie van toelichting bij het wetsvoorstel tot wijziging van de Woningwet naar aanleiding van de evaluatie (hierna: wetsvoorstel) is beschreven, heeft het geheel aan wijzigingen tot doel de werking, uitvoerbaarheid en toekomstbestendigheid van de regelgeving te verbeteren door meer mogelijkheden te geven voor lokaal maatwerk, ruimte te geven voor meer risicogericht toezicht en administratieve lasten te beperken. Om dit te bereiken worden detailregels en uitvoeringsvoorschriften geschrapt, wordt de stapeling van dubbele waarborgen weggenomen, en worden regels vereenvoudigd en verduidelijkt.
Deze nota van toelichting is voor de overzichtelijkheid op gelijke wijze opgebouwd als de memorie van toelichting bij het wetsvoorstel. De wijzigingen zijn in vijf blokken ingedeeld: algemene bepalingen, governance, lokale driehoek, werkdomein en overige bepalingen. Binnen deze blokken is, waar mogelijk, de volgorde van de artikelen aangehouden.
Onder algemene bepalingen wordt nader ingegaan op de onderwerpen fusies, het aangaan van verbindingen en de verkoopregels voor toegelaten instellingen. De wijzigingen in dit blok zien met name op het beperken van de administratieve lasten door het verminderen en verlichten van goedkeuringsprocedures (fusies en verbindingen), het verduidelijken van de regelgeving en het doorvoeren van enkele beleidsmatige wijzigingen (verkoopregels). In het tweede blok, dat over governance gaat, vallen onder andere de wijzigingen met betrekking tot de geschiktheid en betrouwbaarheid van bestuurders en commissarissen. Hier is de regelgeving meer naar principes ingericht om meer risicogericht toezicht mogelijk te maken. In het derde blok is aan de lokale driehoek van toegelaten instellingen, gemeenten en huurdersorganisaties meer ruimte gegeven om het proces van prestatieafspraken zo in te richten als passend is bij de lokale context. Daarnaast is ook bij ontheffingen van de woningmarktregio meer ruimte gegeven. Het vierde blok gaat over onderwerpen op het werkdomein van toegelaten instellingen, waaronder de verduurzaming, leefbaarheid en passend toewijzen. De wijzigingen op deze onderwerpen beogen meer ruimte voor lokaal maatwerk te geven en zijn gericht op de toekomstbestendigheid van de wet. Tot slot zijn overige wijzingen toegelicht in het blok overige bepalingen.
Deze paragraaf gaat in op de nadere voorschriften op het gebied van fusies, het aangaan van verbindingen en de verkoopregels. De wijzigingen op deze onderwerpen hebben hoofdzakelijk tot doel om het aantal goedkeuringsprocedures te verminderen en de regelgeving te verduidelijken en beter te structureren, naast enkele beleidsmatige wijzigingen in met name de verkoopregels.
Van een fusie is sprake wanneer twee rechtspersonen samen verdergaan in één rechtspersoon. De regels die betrekking hebben op de procedures rondom fusies waarbij toegelaten instellingen betrokken zijn, hebben als doel ervoor te zorgen dat een fusie bijdraagt aan het beter bereiken van maatschappelijke doelstellingen door de toegelaten instelling. Met de wijziging van de Woningwet naar aanleiding van de evaluatie is naast de reguliere fusieprocedure een verlichte procedure gecreëerd voor situaties waarin een fusie beperkte volkshuisvestelijke gevolgen heeft. Daarnaast is vastgelegd dat bij fusies tussen verbonden ondernemingen geen voorafgaande goedkeuring nodig is, zoals reeds bij de herziening in 2015 de intentie was. De regering beoogt hiermee de administratieve lasten voor toegelaten instellingen te beperken in gevallen waarin de volkshuisvestelijke gevolgen van een fusie gering zijn of een goedkeuringsprocedure beperkte toegevoegde waarde heeft ten opzichte van het reguliere financiële en rechtmatigheidstoezicht, gezien de risico’s die worden gelopen.
De verlichte procedure is van toepassing bij fusies van de toegelaten instelling met dochterondernemingen of met verbonden ondernemingen. Bij een dergelijk verzoek dient een onderbouwing voor de noodzaak van de fusie geleverd te worden. De toezichthouder zal daarnaast een beoordeling van de financiële gevolgen van de voorgenomen fusie uitvoeren. Omdat fusies met dochterondernemingen en eigen verbonden ondernemingen, behoudens de fusie met de woningvennootschap, beperkte volkshuisvestelijke gevolgen hebben, is het in de verlichte procedure niet noodzakelijk een fusie-effectrapportage aan te leveren, noch de zienswijze op te vragen van de gemeenten en de huurdersorganisaties. Op grond van artikel 92 BTIV en de Wet op het overleg huurders en verhuurders dienen gemeenten en huurdersorganisaties wel op de hoogte gebracht te worden van het fusievoornemen. Hierna volgt een schematische weergave van de te volgen procedure bij een voornemen tot fusie op grond van de Woningwet:
|
Procedure |
Van toepassing op fusies tussen |
|
|---|---|---|
|
Reguliere procedure |
• |
Twee of meer toegelaten instellingen |
|
• |
Toegelaten instelling(en) en woningvennootschap(pen) |
|
|
• |
Toegelaten instelling(en) en een rechtspersoon of vennootschap die geen verbinding is |
|
|
Verlichte procedure (zonder zienswijzen en fusie-effectrapportage) |
• |
Toegelaten instelling en dochteronderneming(en) |
|
• |
Toegelaten instelling en verbonden onderneming(en) |
|
|
Geen goedkeuring vereist |
• |
Twee of meer dochterondernemingen |
|
• |
Dochteronderneming(en) en verbonden onderneming(en) |
|
|
• |
Twee of meer verbonden ondernemingen |
|
De bovengenoemde wijzigingen op wetsniveau aangaande de te volgen procedure bij een voornemen tot fusie, leiden ook tot aanpassingen in de artikelen in het BTIV die betrekking hebben op fusies. In het nieuwe artikel 92 zijn de procesvereisten verduidelijkt en samengevoegd. Deze stonden voorheen in de artikelen 92 tot en met 94. Verder is een toegelaten instelling, wanneer deze voornemens is te fuseren, voortaan niet meer verplicht om afzonderlijk met huurders van maatschappelijk onroerend goed (MOG) en bedrijfsonroerend goed (BOG) te overleggen en een zienswijze te vragen. In de praktijk is gebleken dat met het opvragen van de zienswijzen van individuele huurders van MOG en BOG veel administratieve lasten gemoeid kunnen zijn. Via titel 4 van Boek 7 van het Burgerlijk Wetboek worden de belangen van deze huurders in voldoende mate beschermd.
Toegelaten instellingen kunnen op grond van artikel 21 van de Woningwet verbindingen aangaan met een andere rechtspersonen of vennootschap, bijvoorbeeld in het kader van projectontwikkeling, woonruimteverdeling of samenwerking met een andere toegelaten instelling. In de Woningwet zijn wijzigingen doorgevoerd ten aanzien van het inbrengen van kapitaal bij oprichting van een verbinding (als bedoeld in artikel 21, eerste lid, en 21a van de Woningwet) en het naar rato werkzaam zijn van die verbinding op het gebied van de volkshuisvesting (als bedoeld in artikel 45, eerste lid van de Woningwet). Deze voorschriften zijn verder uitgewerkt in dit besluit. Tevens zijn enkele voorschriften met betrekking tot het aangaan van een verbinding door een toegelaten instelling met een nv of bv, zoals die waren opgenomen in artikel 21, eerste lid van de Woningwet (oud) overgeplaatst naar artikel 9, eerste lid van het BTIV (nieuw). Hiermee is beoogd om een betere scheiding aan te brengen tussen de principiële voorschriften op wetsniveau en de praktische uitwerking daarvan op niveau van het BTIV.
De werkzaamheden van een met een toegelaten instelling verbonden onderneming dienen op grond van artikel 23 van de Woningwet altijd minimaal mede op het terrein van de volkshuisvesting te liggen. Dit geldt zowel voor verbonden ondernemingen waarin door de toegelaten instelling kapitaal is ingebracht, als voor verbonden ondernemingen waarin dit niet het geval is. In het eerste geval geldt als aanvullende eis dat de relatieve omvang van deze werkzaamheden (in termen van het percentage van de omzet dat uit die werkzaamheden wordt gegenereerd) minimaal gelijk is aan het aandeel van het totale kapitaal in de verbonden onderneming dat door de toegelaten instelling is ingebracht. In het tweede geval, dus als er geen door de toegelaten instelling ingebracht kapitaal is in de verbonden onderneming geldt deze aanvullende «naar rato»-norm niet, maar ook dan dient de verbonden onderneming aan te tonen dat haar werkzaamheden zich mede op het terrein van de volkshuisvesting afspelen.
Met de wijziging van de Woningwet naar aanleiding van de evaluatie wordt beoogd de wet meer naar principes in te richten. Daarbij past niet langer dat op het niveau van het BTIV een limitatieve lijst van documenten wordt voorgeschreven die door de aanvrager meegestuurd dienen te worden met een verzoek tot goedkeuring voor een verbinding. Met dit besluit is artikel 8 BTIV, waarin dit was voorgeschreven, dan ook geschrapt. Daar waar nodig kan de Autoriteit woningcorporaties (Aw) door middel van beleidsregels bepalen welke documenten voor de behandeling van een dergelijke aanvraag nodig zijn en als zodanig meer risicogericht toezicht houden.
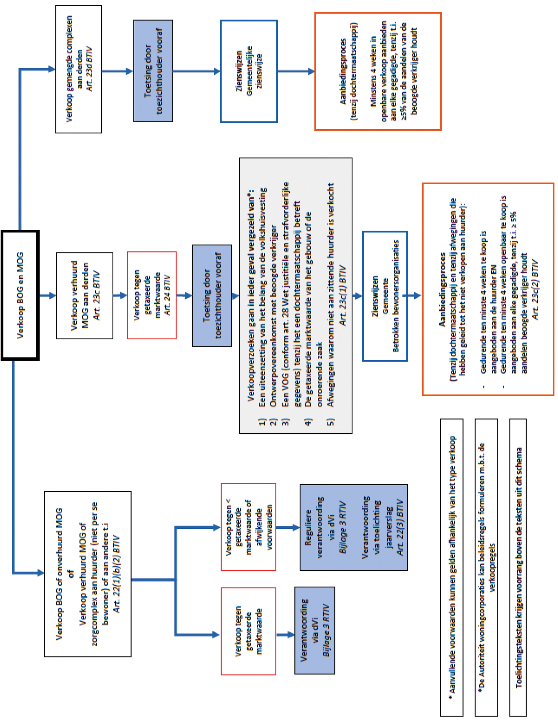
Het vervreemden van vastgoed is onderdeel van de normale bedrijfsvoering van een toegelaten instelling. De vervreemding kan bijvoorbeeld te maken hebben met het willen realiseren van een gevarieerder aanbod van woningen in een wijk om een meer diverse sociaaleconomische samenstelling van bewoners te krijgen, het genereren van extra financiële middelen voor nieuwe investeringen, of het in lijn brengen van de vastgoedportefeuille met de (toekomstige) volkshuisvestelijke opgave. De regels omtrent het vervreemden van vastgoed hebben dan ook tot doel om in overeenstemming met de belangen van huurders en de gemeente een optimale inzet en ontwikkeling van het vastgoed te faciliteren ten behoeve van de volkshuisvestelijke taken van de toegelaten instelling, zonder dat dit tot de weglek van maatschappelijk bestemd vermogen te vermogen leidt.
Op grond van artikel 27, eerste lid, onderdeel a, van de Woningwet moeten toegelaten instellingen onder meer voornemens voor het vervreemden van vastgoed ter goedkeuring voorleggen aan de toezichthouder. De verkoopregels zelf zijn neergelegd in het BTIV en zijn met de onderhavige wijziging in de artikelen 22 tot en met 25 verwerkt. Om de regels te verduidelijken en overzichtelijker te maken, zijn de artikelen opnieuw gestructureerd en zijn diverse taalkundige wijzigingen doorgevoerd. Daartoe is ook aansluiting gezocht tussen de verkoopregels en de indeling van woningen in DAEB en niet-DAEB. Daarnaast zijn verschillende vereenvoudigingen doorgevoerd om de administratieve lasten te beperken en zijn beleidsmatige wijzigingen opgenomen met het oog op de bescherming van het maatschappelijk bestemd vermogen.
Verbeterde structuur van de verkoopregels
De verkoopregels worden ervaren als een lastig leesbaar en moeilijk te begrijpen deel van de regelgeving. Dit vermindert de praktische uitvoerbaarheid van de regels. Om die reden heeft een herformulering en een herordening van de artikelen in het BTIV die zien op de verkoop van onroerend goed plaatsgevonden. Daarmee is een slag gemaakt in de leesbaarheid, hoewel een sterk technisch karakter kenmerkend blijft voor deze artikelen. In de onderstaande tabel is de inhoud van elk artikel schematisch weergegeven.
|
Artikel 22 |
1. Gevallen waarin geen voorafgaande goedkeuring vereist is 2. Verkoop onder voorwaarden |
|
Artikel 23 |
Verkoop aan derden (niet voor eigen bewoning) van blijvend gereguleerde woongelegenheden en complexen (DAEB) (procedurele voorschriften) |
|
Artikel 23a |
Verkoop aan derden (niet voor eigen bewoning) van potentieel te liberaliseren woongelegenheden en complexen (DAEB) (procedurele voorschriften) |
|
Artikel 23b |
Verkoop aan derden (niet voor eigen bewoning) van niet-DAEB-woongelegenheden en complexen (procedurele voorschriften) |
|
Artikel 23c |
Verkoop van verhuurd maatschappelijk vastgoed en zorgcomplexen aan anderen dan de huurder of een andere toegelaten instelling (procedurele voorschriften) |
|
Artikel 23d |
Verkoop van overig onroerend goed of tegen afwijkende voorwaarden, de vestiging van een recht van erfpacht, opstal of vruchtgebruik op een onroerende zaak of de overdracht van economisch eigendom (procedurele voorschriften) |
|
Artikel 23e |
Verzoek indienen via een formulier en delegatiegrondslag |
|
Artikel 24 |
Goed- en afkeuringsgronden voor een voorgenomen verkoopbesluit of vestiging recht van erfpacht, opstal etc. |
|
Artikel 24 Artikel 25 |
Tijdelijke voorziening voor taakoverdracht tussen toegelaten instellingen in de zin van het Uitvoeringsbesluit belastingen van rechtsverkeer Besluittermijnen |
|
Artikel 26a |
Vervalt |
|
Artikel 26 |
Vervalt |
|
Artikel 27 |
Vervalt |
In de nieuwe opzet zijn in artikel 22 de uitzonderingen op het goedkeuringsvereiste van artikel 27, eerste lid, onderdeel a, van de Woningwet geregeld. In de in dit artikel genoemde gevallen is dus geen toestemming nodig van de Minister om tot onder meer vervreemding of vestiging van een recht van erfpacht over te gaan. In de artikelen 23 tot en met 23d worden per onderscheiden categorie vastgoed de bescheiden genoemd die ter onderbouwing van de voorgenomen verkoop door de woningcorporatie aan de toezichthouder moeten worden toegezonden. In artikel 23 gaat het om de vereisten voor blijvend gereguleerde DAEB-woongelegenheden en -complexen, in artikel 23a om potentieel te liberaliseren DAEB-woongelegenheden en -complexen, artikel 23b betreft de verkoop van niet-DAEB-woongelegenheden en -complexen, artikel 23c verhuurd maatschappelijk vastgoed, en artikel 23d heeft betrekking op overig onroerend goed en vastgoed dat niet wordt verkocht conform de vereisten van de artikelen 23 tot en met 23c. Daaronder vallen bijvoorbeeld complexen met verschillende functies, zoals wonen en bedrijfsmatige activiteiten en/of wonen en maatschappelijk onroerend goed, waarbij deze functies onlosmakelijk met elkaar zijn verbonden. Ook bevat artikel 23d regels over mee te sturen bescheiden bij een verzoek om de vestiging van een recht van erfpacht, opstal of vruchtgebruik op een onroerende zaak of de overdracht van economisch eigendom. In artikel 23e is geregeld dat een verzoek via een door de Minister goedgekeurd formulier wordt ingediend en dat bij ministeriële regeling nadere regels gesteld kunnen worden omtrent de bij een verzoek om goedkeuring als bedoel in artikel 27, eerste lid, onder a, van de Woningwet, over te leggen gegevens. Dit is gelijk aan het huidige artikel 25, zesde en zevende lid, van het BTIV. Het nieuwe artikel 24 geeft de gronden waarop de toezichthouder een verzoek om goedkeuring kan afwijzen. De formulering is zodanig gewijzigd dat deze een afwijkingsmogelijkheid voor de toezichthouder creëert (zie hierna). Artikel 24a voorziet in een tijdelijke voorziening voor taakoverdrachten tussen toegelaten instellingen. Ten slotte bevat artikel 25 de besluittermijnen. Dit komt overeen met het voormalige artikel 27.
Categorieën waarvoor geen toestemming vereist is
In artikel 22 is opgenomen voor welke categorieën vastgoed geen voorafgaande toestemming van de toezichthouder vereist is bij vervreemding. De belangrijkste categorie betreft de verkoop van woongelegenheden aan een toegelaten instelling of «voor eigen gebruik», al dan niet onder voorwaarden. Onder eigen gebruik wordt verstaan dat de koper of een eerstegraads bloed- of aanverwant van de koper de woning als hoofdverblijf gaat gebruiken. Op dit onderdeel bevat dit besluit geen wijzigingen ten opzichte van de bestaande regels voor vervreemding. Ook is de verkoop van verhuurd MOG of zorgcomplexen aan de huurder van dat moment of aan een andere toegelaten instelling uitgezonderd van goedkeuring, alsmede de verkoop van BOG en onverhuurd MOG. Daarnaast is geen toestemming nodig voor het vestigen van een recht van erfpacht, opstal of vruchtgebruik bij onroerende zaken niet zijnde woongelegenheden of MOG.
In sommige gevallen moet een verkoop waar geen voorafgaande toestemming voor nodig is, worden verantwoord in het jaarverslag. Dat is onder meer het geval bij verkoop van onroerende zaken aan een andere toegelaten instelling, waarbij niet wordt verkocht tegen een bij ministeriële regeling bepaalde waarde. Dit is geregeld in het derde lid, waar dieper op wordt ingegaan in de volgende alinea’s. Bij verkoop, niet voor eigen gebruik, aan een andere partij dan een toegelaten instelling moet verantwoording worden afgelegd in het jaarverslag indien de verkoop plaatsvindt tegen een waarde lager dan de getaxeerde marktwaarde. Dit is geregeld in het vierde lid. Hiermee is ofwel de in de ministeriële regeling bepaalde waarde, dan wel de getaxeerde marktwaarde het uitgangspunt, maar kan gemotiveerd worden afgeweken indien de specifieke omstandigheden van het geval daartoe aanleiding geven. Omdat dit moet worden verantwoord zijn de afwegingen transparant voor belanghouders zoals de huurders(organisatie), de gemeente en de toezichthouder.
Verkoop tegen beleidswaarde bij een taakoverdracht tussen toegelaten instellingen in de zin van het Uitvoeringsbesluit belastingen van rechtsverkeer
Het doel van het met dit besluit in het BTIV opgenomen artikel 22, derde lid, is tweeledig. Enerzijds waarborgt het transparantie rondom niet reguliere verkoopprijzen van vastgoed door toegelaten instellingen. Woningcorporaties dienen immers op grond van deze bepaling, als zij een andere verkoopwaarde hanteren dan die wordt voorgeschreven de Regeling toegelaten instellingen volkshuisvesting 2015 (RTIV), melding hiervan te maken in het jaarverslag. Op deze wijze wordt openbaar verantwoord wanneer een toegelaten instelling besluit een lagere of hogere waarde te hanteren dan gebruikelijk (en met deze wijziging voorgeschreven) is. Het tweede doel van de bepaling is om aansluiting te zoeken bij artikel 5d van het Uitvoeringsbesluit belastingen van rechtsverkeer, zodat woningcorporaties meer (financiële) ruimte krijgen voor hun volkshuisvestelijke taak.
In dat artikel is bepaald dat geen overdrachtsbelasting verschuldigd is als sprake is van een transactie tussen Algemeen Nut Beogende Instellingen (ANBI’s) waarbij sprake is van taakoverdracht. Woningcorporaties kunnen worden gekwalificeerd als ANBI’s omdat hun werkzaamheden erop zijn gericht het algemeen belang te dienen, waaronder het bijdragen aan voldoende en goede woongelegenheid in de sociale huursector.1 Van taakoverdracht is sprake als er een zekere mate van substantie is, alle activa en passiva behorend bij de taak worden overgedragen en commerciële factoren geen rol spelen. In het geval er sprake is van een van overheidswege bepaalde overnamesom dan is er, als gevolg van artikel 5d van het Uitvoeringsbesluit belastingen van rechtsverkeer, geen sprake van commerciële factoren als de waarde van de overgedragen passiva en de aanvullende koopsom of andere prestatie niet meer beloopt dan de waarde van de voorgeschreven overnamesom.
Met artikel 22, derde lid, is de basis gelegd om bij ministeriële regeling de overnamesom, zoals bedoeld in Uitvoeringsbesluit belastingen van rechtsverkeer, voor te schrijven zodat toegelaten instellingen, in het geval van taakoverdracht in de zin van het Uitvoeringsbesluit belastingen van rechtsverkeer, vrijgesteld zijn van de betaling van overdrachtsbelasting. Die overnamesom zal in de RTIV worden vastgesteld op de beleidswaarde, de marktwaarde verhuurde staat of een waarde daartussenin. Indien een toegelaten instelling het niettemin noodzakelijk acht een andere overnamesom te hanteren die niet binnen deze bandbreedte valt, dan dient zij dit te verantwoorden in het jaarverslag. Het lid is van toepassing op woongelegenheden en complexen met woongelegenheden alsmede andere onroerende zaken zoals verhuurde gebouwen met een maatschappelijke gebruiksbestemming, grond en bedrijfsmatig vastgoed.
Artikel 24a voorziet in dezelfde regeling als artikel 22, derde lid, maar dan – met terugwerkende kracht – voor de periode van 1 januari 2021 tot de inwerkingtreding van de onderhavige wijziging van het BTIV. Zie hiervoor nader de artikelsgewijze toelichting op artikel 24a en artikel II.
Indeling verkoopregels naar DAEB en niet-DAEB
Sinds 2017 dienen toegelaten instellingen hun activiteiten te scheiden in een deel inzake de Diensten van Algemeen Economisch Belang (DAEB) en een niet-DAEB-deel. Ongeveer de helft van de toegelaten instellingen heeft ook een vermogensscheiding moeten toepassen; op de overige toegelaten instellingen is het verlicht regime van toepassing en kan volstaan worden met een kostenverdeelstaat. De DAEB-activiteiten zijn de aan toegelaten instellingen opgedragen activiteiten gericht op het huisvesten van mensen met een smalle beurs en de werkzaamheden die daarmee verband houden. Niet-DAEB-activiteiten zijn de overige activiteiten van toegelaten instellingen, zoals het verhuren van woningen in het middensegment.
In de verkoopregels was tot op heden geen rekening gehouden met het onderscheid tussen DAEB en niet-DAEB, waardoor de verkoopcategorieën de indeling in DAEB en niet-DAEB uit de Woningwet en het BTIV doorkruisten. Daarom is bekeken op welke wijze de verkoopcategorieën beter kunnen aansluiten bij de indeling in DAEB en niet-DAEB. Gekozen is om voor alle woongelegenheden in de niet-DAEB-tak één set regels te hanteren. Niet-DAEB-woningen zijn over het algemeen niet blijvend bestemd voor de DAEB-doelgroep. Deze woningen, gedefinieerd als woongelegenheden die niet behoren tot artikel 47, aanhef en onderdelen b, c en d van de Woningwet, worden veelal verhuurd in de vrije huursector. Derhalve zijn de verkoopregels voor niet-DAEB-woningen gelijkgesteld aan de regels die al golden voor geliberaliseerde woningen, ongeacht de actuele huurprijs of het puntenaantal. De categorie geliberaliseerde woningen is binnen de verkoopregels komen te vervallen.
In het verlengde daarvan zijn de definities voor complexen aangepast. Deze volgen eveneens de scheiding tussen DAEB en niet-DAEB, waarbij binnen de DAEB onderscheid wordt gemaakt tussen blijvend gereguleerde DAEB-complexen en potentieel te liberaliseren DAEB-complexen. Aan de hand van het aandeel blijvend gereguleerde, potentieel te liberaliseren of niet-DAEB woongelegenheden wordt bepaald welke verkoopregels van toepassing zijn. Daarin wordt de bestaande lijn voortgezet dat meer dan 90% van de woningen in een complex in een andere categorie moet vallen om een «lichter» verkoopregime te mogen toepassen. Wanneer bijvoorbeeld in een gemengd DAEB/niet-DAEB-complex 10% of meer van de woongelegenheden een blijvend gereguleerde of potentieel te liberaliseren DAEB-woongelegenheid is, dan kan het complex voor de verkoopregels niet worden gezien als niet-DAEB-complex en wordt het gezien als een blijvend gereguleerd of potentieel te liberaliseren DAEB-complex.
Aanbiedingsprocedure
Bij blijvend gereguleerde DAEB-woningen geldt de verplichting om deze bij een vervreemding aan te bieden aan de huurders, aan andere toegelaten instellingen en in het openbaar aan iedere andere gegadigde. Op deze wijze krijgen huurders de gelegenheid om een eigen woning te verwerven, hetgeen het eigen woningbezit onder lagere inkomensgroepen ten goede komt. Bij verkoop aan een andere toegelaten instelling blijven deze woningen doorgaans beschikbaar voor verhuur aan de doelgroepen. Indien er bij een complexgewijze verkoop de situatie ontstaat dat slechts een beperkt deel van de zittende huurders de woning wil of kan kopen in combinatie met een koper die enkel het volledige eigendom van het complex wil kopen, zal het belang van de koopwens van de huurders afgewogen worden tegen het belang van de wens van de toegelaten instelling om te komen tot complexgewijze verkoop.
Het kan daarnaast voorkomen dat er in de praktijk goede redenen zijn om niet aan de huurders te verkopen. Dat is bijvoorbeeld het geval wanneer op de woningen een sloopverplichting rust, of wanneer de woningen onderdeel uitmaken van een plan voor herstructurering of gebiedsontwikkeling. Voor dergelijke situaties is in artikel 23, derde lid, geregeld dat een toegelaten instelling kan voorstellen om niet aan de huurders te vervreemden. Dit moet dan volgen uit de aangeleverde documentatie voor de aanvraag tot goedkeuring. Het is nadrukkelijk de bedoeling dat het gebruik van deze mogelijkheid een uitzondering blijft en niet de regel wordt. De toepassing van deze uitzondering maakt deel uit van de goedkeuringsprocedure en wordt door de toezichthouder beoordeeld.


Vereenvoudigen zienswijzen gemeenten
Het creëren van een volwaardig middenhuursegment is een speerpunt van het kabinet. Een groot deel van de woningvoorraad van toegelaten instellingen heeft een kwaliteit die ook verhuur in het middensegment mogelijk maakt. Indien deze potentieel te liberaliseren woningen niet meer nodig zijn voor de huisvesting van de doelgroep van lagere inkomens, bijvoorbeeld omdat de omvang van de doelgroep is afgenomen of omdat de samenstelling van de woningvoorraad naar bouwtype niet meer aansluit bij de ontwikkeling van de doelgroep, kunnen deze woningen worden verkocht.
Voorheen werd van gemeenten en bewonersorganisaties in bepaalde gevallen een zienswijze verwacht bij de verkoop van woningen van de toegelaten instelling. Wanneer dit thema bij de prestatieafspraken al aan bod is gekomen, dan zijn die zienswijzen echter dubbelop. Dit brengt onnodige complexiteit met zich mee en leidt tot administratieve lasten en vertraging in het proces. Om onnodige belemmeringen te voorkomen en de uitvoerbaarheid van de regelgeving te vergroten, heeft de regering besloten dat de zienswijzen bij de verkoop van potentieel te liberaliseren woningen achterwege kunnen blijven indien voldaan wordt aan twee voorwaarden. Ten eerste moeten er prestatieafspraken zijn gemaakt tussen bewonersorganisatie, gemeente en toegelaten instelling over de omvang van de voorraad sociale huurwoningen en over de eventuele verkoop van delen daarvan. De gemeente, de toegelaten instelling en de bewonersorganisatie kunnen zelf bepalen hoe gedetailleerd zij deze afspraken willen maken. Ten tweede dient de verkochte woning ten minste zeven jaar verhuurd te worden in het middensegment voor een prijs van ten hoogste € 1.000,– per maand. Deze grens was € 850,– per maand, maar wordt veranderd naar de in de praktijk gebruikelijke afbakening van het middensegment. Deze voorwaarden zijn met dit besluit vastgelegd in artikel 23a, eerste lid, onderdeel d, van het BTIV.
De mogelijkheid van het vervallen van de zienswijzen bestond reeds, maar was gekoppeld aan de afspraken tussen de toegelaten instelling en de gemeente over het terugbouwen van evenveel woningen in het goedkopere huursegment als dat er potentieel te liberaliseren woningen worden verkocht. Deze één-op-één koppeling tussen nieuwbouw en verkoop is complex en sluit niet aan bij de praktijk, waarbij niet altijd evenveel nieuwe goedkope woningen gewenst zijn. Het vormt daarmee een onnodige belemmering bij verkoop. Wanneer er afspraken zijn gemaakt over de omvang van de sociale woningvoorraad, dan zijn daarmee voldoende waarborgen ten aanzien van de beschikbaarheid van het gewenste aantal sociale huurwoningen. Hiermee wordt meer ruimte geboden voor de lokale context.
Vervallen van de WOZ-waarde als alternatief voor de getaxeerde marktwaarde bij verkoop aan derden
Om de weglek van maatschappelijk bestemd vermogen te voorkomen, is voorgeschreven dat bij verkopen van onroerend goed door toegelaten instellingen aan derden, niet zijnde een andere toegelaten instelling of (toekomstige) bewoners, uitsluitend uitgegaan mag worden van de getaxeerde marktwaarde bij de prijsbepaling. De peildatum van de WOZ-waarde ligt ten minste een jaar terug in de tijd, hetgeen in een opgaande markt kan leiden tot een lagere verkoopopbrengst dan mogelijk was geweest. Er ontstaat daarmee het risico dat een te lage prijs gehanteerd wordt en daarmee potentieel weglek van maatschappelijk bestemd vermogen. De mogelijkheid om als alternatief de meest recente WOZ-beschikking te hanteren wordt gehandhaafd voor verkopen aan (toekomstige) bewoners of hun eerstegraads bloed- of aanverwanten.
Intramuraal zorgcomplexen gelijkgesteld aan maatschappelijk vastgoed
Gebleken is dat de verkoopregels in het geval van intramurale zorgcomplexen onvoldoende aansluiten bij de praktijk. Het gaat om een gebouw of geheel van gebouwen met enerzijds zorggerelateerde ruimten die binnen de definitie van maatschappelijk vastgoed vallen en anderzijds ruimten die gelden als anders dan in verband met verhuur toe te wijzen woongelegenheden (artikel 47, eerste lid, onderdeel d van de Wet). Hierop zouden verschillende verkoopregimes van toepassing zijn, waarbij woongelegenheden onder bepaalde omstandigheden ook moeten worden aangeboden aan de bewoner. De regering is van mening dat de regelgeving onvoldoende aansluit bij de praktijk, waarin de corporatie het gebouw als geheel verhuurt aan bijvoorbeeld een zorginstelling, die op haar beurt een zorgrelatie heeft met de bewoner. Omdat het gebouw in de praktijk ook een functionele eenheid vormt, is in artikel 22 en in artikel 23c geregeld dat op de verkoop van dergelijke gebouwen de regels voor de verkoop van maatschappelijk vastgoed van toepassing zijn.
Complexen samengesteld uit verschillende soorten vastgoed
Complexen kunnen bestaan uit verschillende soorten vastgoed, bijvoorbeeld woningen in combinatie met maatschappelijk vastgoed en/of bedrijfsonroerend goed. In die gevallen is niet altijd duidelijk welke regelgeving van toepassing is. Zo kunnen bijvoorbeeld de woningen en de bedrijfsruimte onlosmakelijk met elkaar zijn verbonden. Om die reden zijn in artikel 23d eisen opgenomen waaraan moet worden voldaan in die gevallen dat door de samengestelde aard van het complex het bepaalde in de artikelen 23 tot en met 23c niet voor het gehele complex van toepassing kan zijn. Indien de gecombineerde samenstelling van een complex vooral een administratieve achtergrond heeft, waarbij de regelgeving van de artikelen 23 tot en met 23c wel goed toepasbaar is op de afzonderlijke onderdelen van het complex, dan zal de toezichthouder bij de beoordeling van de voorgenomen verkoop uitgaan van die artikelen. Op deze wijze kan worden voorkomen dat bijvoorbeeld blijvend gereguleerde woningen te snel zonder inachtneming van de daarop van toepassing zijnde regelgeving worden verkocht.
Discretionaire bevoegdheid voor afwijking van de verkoopregels
De verkoopregels zijn mede opgesteld met het oog op het voorkomen van de weglek van maatschappelijk bestemd vermogen. In de praktijk blijkt dat de regelgeving omtrent verkoop in sommige gevallen averechts werkt. Het gaat om uitzonderlijke situaties die niet onder één noemer zijn te vangen. Om in dergelijke situaties verlies van maatschappelijk vermogen te voorkomen, kan het noodzakelijk zijn af te wijken van onderdelen van de regelgeving. Door de afwijzingsgronden voor voorgenomen verkoopbesluiten en andere besluiten als bedoeld in artikel 27, eerste lid, onderdeel a van de Woningwet, een facultatief in plaats van een dwingend karakter te geven door deze als een «kan-bepaling» te formuleren, krijgt de toezichthouder deze discretionaire ruimte.
Er zijn verschillende situaties waarbij benutting van deze ruimte in de rede kan liggen. Het betreft bijvoorbeeld de verplichting van doorexploitatie van zeven jaar bij de verkoop van blijvend gereguleerde woningen aan derden, terwijl dit in het geval van voor sloop bedoelde panden niet logisch of uitvoerbaar is. Het betreft hier woningen waarover gemeenten en toegelaten instellingen overeenstemming hebben bereikt dat deze woningen bestemd zijn voor de sloop op korte termijn. Een ander voorbeeld heeft te maken met de getaxeerde marktwaarde. Bij incourant vastgoed van toegelaten instellingen is de marktwaarde soms moeilijk te bepalen. Het is gebleken dat toegelaten instellingen bij dit vastgoed niet altijd biedingen krijgen die overeenkomen met de getaxeerde waarde, maar die daaronder blijven. Dit kan leiden tot langdurige leegstand van het vastgoed, met huurderving tot gevolg. Afwijken van de regels kan dan in de rede liggen, om zo het verlies van maatschappelijk gebonden vermogen te beperken. Per individueel geval zal de weging gemaakt moeten worden of hier sprake van is. Het belang van de volkshuisvesting is hierbij de leidraad. De toezichthouder kan een toezichtskader opstellen in welke gevallen zij het wenselijk acht dat gebruik wordt gemaakt van deze ruimte en daarbij aangeven welk beoordelingskader zij in die gevallen hanteert.
Herstel van verkeerde omzetting van eerdere regelgeving
Het toetsingskader dat betrekking heeft op de verkoop van onroerend goed door toegelaten instellingen was voorheen geregeld in circulaires (laatstelijk MG2013–02). Met ingang van 1 juli 2015 zijn de regels opgenomen in het BTIV en daarna geredigeerd om de leesbaarheid te vergroten. Met de veranderde redactie is abusievelijk het onderscheid tussen blijvend gereguleerde en potentieel te liberaliseren woningen komen te vervallen voor zover het de benodigde zienswijzen betreft. Dit heeft geleid tot een verplichte zienswijze van bewonersorganisaties; een verzwaring van de eisen aan de verkoop van potentieel te liberaliseren woningen die niet is beoogd. Met het nieuwe artikel 23a, eerste lid, onderdeel d, is dit rechtgezet.
Een belangrijk doel van de herziene Woningwet was het versterken van de (interne) governance van toegelaten instellingen. Een goede inrichting van de interne governance is essentieel voor de uitvoering van de volkshuisvestelijke taak, het goed afwegen van investeringsbeslissingen, een goede bedrijfsvoering en voor de continuïteit van de organisatie. Uit de evaluatie herziene Woningwet is gebleken dat de interne governance is verbeterd, maar dat de hoge mate van detaillering in de regelgeving tot ongewenste situaties kan leiden. De wijzigingen op het gebied van governance hebben als doel om ruimte te geven voor meer risicogericht toezicht door de externe toezichthouder.
De introductie van een geschiktheids- en betrouwbaarheidstoets bij (her-)benoeming van bestuurders en commissarissen is een van de maatregelen die beoogde de interne governance van toegelaten instellingen te verbeteren. Uit de evaluatie van de herziene Woningwet komt naar voren dat de geschiktheids- en betrouwbaarheidstoets bijdraagt aan dit doel.
In de afgelopen jaren is veel ervaring opgedaan met deze toetsing en is gebleken dat er situaties zijn waarin niet alle vereisten toegevoegde waarde hebben. Bij een toegelaten instelling waar de governance goed op orde is en de werving en selectie voldoende professioneel is, zou een andere toetsing kunnen plaatsvinden dan bij toegelaten instellingen die minder goed uit het governancetoezicht komen. Ook zijn door de sector grote stappen gezet op het gebied van het interne toezicht, waardoor een meer risicogerichte benadering vanuit het extern toezicht mogelijk wordt. Naar aanleiding daarvan wil de regering een meer risicogerichte invulling van de toepassing van de geschiktheid- en betrouwbaarheidstoets mogelijk maken. Artikel 25, tweede lid, en artikel 30, derde lid, van de Woningwet bevatten het principe op grond waarvan bestuurders en commissarissen bij (her-)benoeming worden beoordeeld. Tegen deze achtergrond zijn in artikel 19 van het BTIV en de bijlagen wijzigingen doorgevoerd.
Om de toezichthouder meer ruimte te geven voor een meer risicogerichte inrichting van de geschiktheids- en betrouwbaarheidstoets, regelt dit besluit dat in het BTIV niet langer is voorgeschreven hoe en aan de hand van welke competenties de toezichthouder op de geschiktheid toetst. De lijst met competenties die was opgenomen in bijlage 1 is daarom komen te vervallen. De toezichthouder kan zelf bepalen op welke wijze zij de geschiktheid van kandidaten toetst, afhankelijk van bijvoorbeeld de toegelaten instelling, persoon of specifieke situatie. Hiertoe zal de toezichthouder een toezichtskader opstellen, met inachtneming van de wettelijk vastgelegde principes en uitgangspunten.
De bijlage met betrekking tot de betrouwbaarheid blijft gehandhaafd, omdat een basis in regelgeving nodig is voor het kunnen hanteren van de informatiebronnen voor het toetsen of een kandidaat vrij is van strafrechtelijke antecedenten. Deze bijlage is met het vervallen van de bijlage voor de geschiktheid vernummerd van bijlage 2 naar bijlage 1. De inhoud van deze bijlage is op twee punten aangepast.
In de eerste plaats is onder de categorie «overige strafrechtelijke antecedenten» onder het kopje «Wegenverkeerswet 1994» artikel 5 uit die wet toegevoegd. Dat artikel ziet op het veroorzaken van gevaar op de weg en het als gevolg daarvan hinderen van het overige verkeer, waarvoor iemand onherroepelijk wordt veroordeeld. In de afgelopen jaren zijn dergelijke gevallen enkele keren door een kandidaat vermeld op het betrouwbaarheidsformulier. Door het opnemen van artikel 5 uit de Wegenverkeerswet 1994 heeft de toezichthouder een grond om het gesprek met een kandidaat-bestuurder of -commissaris aan te gaan in het kader van de betrouwbaarheidstoetsing als bedoeld in artikel 25, tweede lid, en artikel 30, derde lid, van de Woningwet. Een enkele veroordeling in het kader van artikel 5 zal in de regel onvoldoende zijn om de betrouwbaarheid van een kandidaat in twijfel te trekken. Dat kan echter anders zijn indien het voor de toezichthouder blijkt te gaan om een reeks van veroordelingen binnen een bepaalde tijdspanne, of een veroordeling hiervoor in combinatie met veroordelingen voor andere antecenten zoals genoemd in bijlage 1 bij het besluit. In algemene zin geldt dat de toezichthouder bij haar betrouwbaarheidstoetsing zowel aandacht zal besteden aan de zwaarte van het geval, als aan de maatschappelijke gevolgen van het verkeersdelict.
In de tweede plaats is de voorwaarde uit artikel 25, zesde lid, onderdeel d, en artikel 30, zesde lid, onderdeel c, van de Woningwet overgeplaatst naar die bijlage. Dit omdat deze voorwaarde meer thuishoort bij de voorafgaande beoordeling van de betrouwbaarheid van de betrokken kandidaat, dan bij de onverenigbaarheden van functies met het zijn van bestuurder of commissaris van een toegelaten instelling. Deze voorwaarde ziet op de situatie waarin een kandidaat reeds eerder bestuurder of commissaris van een toegelaten instelling is geweest en waarbij aan die toegelaten instelling tijdens zijn functioneren een aanwijzing of maatregel is uitgevaardigd als gevolg van een ondeugdelijke bedrijfsvoering. Met deze verplaatsing is geen wijziging van het beleid beoogd.
Een hoofddoel van de herziene Woningwet is de versterking van de lokale driehoek. In de lokale driehoek komen toegelaten instellingen, gemeenten en bewonersorganisaties gezamenlijk en als gelijkwaardige partijen tot prestatieafspraken over de bijdrage van toegelaten instellingen aan de lokale volkshuisvesting. Uit de evaluatie van de herziene Woningwet blijkt dat de maatregelen uit de wet ervoor zorgen dat gemeenten en huurdersorganisaties meer invloed hebben op de activiteiten van toegelaten instellingen, maar dat het samenspel tussen de lokale driehoek nog niet uitontwikkeld is. Omdat de regels voor het overleg soms als een keurslijf worden ervaren, is meer ruimte gegeven en verduidelijkt dat de lokale partijen het proces samen kunnen inrichten op een manier die voor hen het best werkbaar is. In aansluiting hierop is in dit besluit meer vormvrijheid gegeven bij het jaarlijks in te dienen activiteitenoverzicht in het kader van de prestatieafspraken. Daarnaast is een verlichte ontheffingsprocedure bij grensgemeenten van woningmarktregio’s geïntroduceerd.
Sinds augustus 2016 is Nederland ingedeeld in negentien regionale werkgebieden voor toegelaten instellingen. Deze gebieden zijn bepaald aan de hand van voorstellen van gemeenten, waarop toegelaten instellingen en huurdersorganisaties zienswijzen hebben gegeven. Toegelaten instellingen kunnen binnen die regio volledig werkzaam zijn, terwijl zij daarbuiten geen vastgoed mogen verwerven of nieuw mogen laten bouwen, behoudens in het geval van sloop gevolgd door nieuwbouw op die locatie. Hiermee wordt de regionale binding van de toegelaten instelling versterkt. Van dit verbod is op grond van artikel 41c van de Woningwet ontheffing mogelijk. Voorwaarde is dat er een volkshuisvestelijke noodzaak voor de ontheffing moet zijn. Daarnaast worden zienswijzen van de gemeenten uit het kernwerkgebied gevraagd om een oordeel te vormen over de gevolgen voor de werkzaamheden in de kernregio.
Uit de evaluatie van de herziene Woningwet en ervaringen in de praktijk is aan het licht gekomen dat de regelgeving over het algemeen voldoet, maar dat er specifieke situaties zijn waarin een ontheffingsverzoek moet worden afgewezen terwijl een ontheffing vanuit volkshuisvestelijk perspectief wel wenselijk zou zijn. Dit is bijvoorbeeld het geval bij toegelaten instellingen die al langjarig actief zijn in een (deel van een) gemeente, die bij de totstandkoming van de werkgebieden om goede redenen gekozen heeft deel te worden van een regio die niet het kernwerkgebied van de betreffende corporatie is. In die gevallen is vaak sprake van een sterke lokale binding en een samenhang tussen de grensgemeente en het kerngebied van de toegelaten instelling. Om die reden is een ontheffingsgrond gecreëerd voor dergelijke situaties, ook als de volkshuisvestelijke opgave beperkt is of andere toegelaten instellingen uit de regio de opgave kunnen en willen oppakken. Hiermee wordt de mogelijkheid geboden om lokaal maatwerk te bieden als de situatie dat vraagt. Aan de ontheffingsprocedure zijn de volgende eisen verbonden;
– het betreft een gemeente direct geografisch aansluitend op de kernregio van de toegelaten instelling;
– de toegelaten instelling heeft in die gemeente reeds woningen in bezit;
– de aanvraag voor de ontheffing wordt ondersteund door de zienswijzen van de relevante partijen (genoemd in artikel 37, eerste lid, van het BTIV).
Als er bij de toegelaten instelling een centrale huurdersorganisatie actief is, dan is die het aanspreekpunt voor de toegelaten instellingen en daarmee ook de partij die een zienswijze mag geven. Het gaat daarbij om de zienswijze van de huurdersorganisatie van de toegelaten instelling waarop de ontheffing van toepassing zou zijn.
Verder blijft de huidige systematiek van kracht dat ontheffingen voor onbepaalde tijd worden gegeven met tussentijdse evaluaties. Na een bij het besluit tot ontheffing bepaald moment vindt namelijk een evaluatie plaats om te bezien of voortzetting van de ontheffing noodzakelijk is. Indien dat niet het geval is, wordt deze ingetrokken.
In het kader van het sluiten van prestatieafspraken, sturen toegelaten instellingen op grond van artikel 43, eerste lid, van de Woningwet jaarlijks een overzicht van voorgenomen investeringen en activiteiten aan de gemeente en bewonersorganisatie. In artikel 39 van het BTIV zijn nadere voorschriften gegeven voor welke elementen opgenomen moeten zijn in dat activiteitenoverzicht.
Vanuit het doel om partijen ruimte te bieden om het proces om tot prestatieafspraken te komen zo veel mogelijk in te richten zoals dit lokaal het best werkt, is ook gekeken naar de voorschriften in artikel 39. Het is wenselijk dat in het activiteitenoverzicht ingegaan wordt op de lokale woonvisie en de volkshuisvestelijke prioriteiten zonder verdere voorschriften te verbinden aan het overzicht. Alleen voor situaties waarin geen lokale woonvisie is, is het wenselijk dat in het activiteitenoverzicht ten minste op bepaalde elementen wordt ingegaan. Hiermee wordt beoogd dit artikel meer in lijn te brengen met de herijkte cyclus prestatieafspraken, waarin volop ruimte is voor lokale partijen om het proces en de vormgeving overeen te komen die past bij de lokale context.
Om bovenstaande te bereiken, is met dit besluit het eerste lid uit artikel 39 geschrapt. Hieruit volgt dat er niet langer vereiste elementen zijn aan het activiteitenoverzicht, anders dan dat op grond van artikel 43 van de Woningwet moet worden ingegaan op hoe uitvoering wordt gegeven aan het volkshuisvestingsbeleid van de gemeente. Over de vorm en mate van detaillering kan de toegelaten instelling samen met de gemeente en huurdersorganisatie afspraken maken in de eerste fase van de cyclus prestatieafspraken, die begint op 1 april van elk jaar. Gehandhaafd blijft dat de toegelaten instelling in het overzicht moet ingaan op de volkshuisvestelijke prioriteiten die elke vier jaar worden vastgesteld. Dit is geregeld in het nieuwe eerste lid van artikel 39 (voorheen tweede lid) van het BTIV.
In het tweede lid van artikel 39 is geregeld op welke elementen in het activiteitenoverzicht ingegaan moet worden indien er geen vastgesteld volkshuisvestingsbeleid is om de inhoud op te baseren. Dit betreft grotendeels de lijst onderwerpen die voorheen in het eerste lid was vastgelegd. Het enige inhoudelijke verschil is dat het niet langer nodig is om voornemens tot liberalisatie en verkoop (onderdeel c) op 4-cijferig postcodeniveau in het activiteitenoverzicht op te nemen. Deze informatie bleek in de praktijk van beperkte toegevoegde waarde te zijn, terwijl er veel werk mee gemoeid was. Het schrappen van deze verplichting draagt bij aan een beperking van de administratieve lasten en het vereenvoudigen van de regelgeving.
De aan de toegelaten instelling opgedragen taak is het huisvesten van personen die door hun inkomen of door andere omstandigheden niet in staat zijn zelfstandig te voorzien in passende huisvesting en het bijdragen aan prettig leefbare wijken waarin de toegelaten instelling bezit heeft. Dit zijn de zogenoemde DAEB-activiteiten. Daarnaast mogen toegelaten instelling onder voorwaarden commerciële – niet-DAEB – werkzaamheden uitvoeren. Beide typen werkzaamheden zijn afgebakend in de Woningwet. Uit de evaluatie van de herziene Woningwet blijkt dat toegelaten instellingen, gemeenten, huurdersorganisaties en marktpartijen ervaren dat door deze afbakening het speelveld helderder is geworden. De regelgeving rondom het werkdomein van toegelaten instellingen is echter erg gedetailleerd geworden. In lijn met het voornemen om waar mogelijk regelgeving te vereenvoudigen, meer naar algemene principes in te richten en oog te houden voor de toekomstbestendigheid, is het werkdomein op verschillende onderwerpen gewijzigd. Hiermee ontstaat meer ruimte om lokaal af te wegen wat in het belang is van de volkshuisvesting, en blijven tegelijkertijd waarborgen tegen ongewenste situaties bestaan.
Maatschappelijk onroerend goed (MOG) kan bijdragen aan het versterken van de sociale cohesie en participatie in de wijk, of levert een belangrijke voorziening voor bewoners die daar gezien hun gezondheidssituatie behoefte aan hebben. In de Woningwet is het principe opgenomen dat maatschappelijk vastgoed van toegelaten instellingen in de buurten en wijken moet staan waar zij bezit hebben en dat MOG een op de wijk of buurt gerichte functie heeft. Investeringen in maatschappelijk vastgoed staan daarmee in het teken van de volkshuisvestelijke taak van de toegelaten instelling. Vanuit de bijdrage die MOG kan leveren aan het wonen, is het van belang dat toegelaten instellingen niet onnodig worden belemmerd bij investeringen in MOG.
Verduidelijking
Om de regelgeving te verduidelijken is ten eerste de lijst met toegestaan MOG anders gerubriceerd, door in de nieuwe bijlage 2 (voormalig bijlage 3) van het BTIV hoofdcategorieën van gebouwen te benoemen. Het gaat om gebouwen met een zorgfunctie, ontmoetingsruimten en onderwijsgebouwen. Daarnaast blijven ook de eigen kantoorgebouwen van toegelaten instellingen tot MOG behoren. Deze wijziging verduidelijkt de reeds bestaande mogelijkheid dat de toezichthouder op verzoek van toegelaten instellingen nieuwe soorten MOG kan toestaan die binnen deze categorieën passen (artikel 49, tweede lid). Hiertoe vervalt ook het woord «uitsluitend» in artikel 49, eerste lid. Met deze wijziging wil de regering enerzijds bereiken dat vaker van deze mogelijkheid gebruikt wordt gemaakt wanneer dit in het belang van de volkshuisvesting is, anderzijds dat beter ingespeeld kan worden op toekomstige ontwikkelingen in maatschappelijk onroerend goed die op dit moment niet te voorzien zijn.
Verder is de voorwaarde losgelaten dat MOG een fysieke verbinding moet hebben met overig vastgoed van de toegelaten instelling. Deze voorwaarde maakte het moeilijker om gemeenschappelijke ruimten te realiseren en te financieren, zoals benoemd door de commissie Bos.2 Met deze wijziging is tevens invulling gegeven aan de motie Ronnes/Dik-Faber.3
De rubricering naar de genoemde categorieën betekent niet dat de voorwaarden waaraan MOG moet voldoen, verdwijnen. Belangrijke voorwaarde is en blijft dat MOG een maatschappelijke functie heeft die op de wijk, buurt of buurtschap (waaronder ook een dorp of kern wordt verstaan) gericht is. Het vastgoed moet daarnaast staan in de wijken waar de toegelaten instelling bezit heeft. Dit betekent bijvoorbeeld dat hotels, restaurants en cafés niet tot MOG gerekend kunnen worden, ondanks dat er ontmoeting plaats kan vinden. Daarnaast blijven investeringen in bijvoorbeeld ziekenhuizen en diverse typen middelbare scholen niet toegestaan, omdat die primair gericht zijn op een hoger schaalniveau dan de wijk, buurt of buurtschap.
Uitbreiding toegestane investeringen in MOG
Daarnaast is opnieuw gekeken naar de lijst van toegestaan MOG. Deze lijst is gegeven in het besluit van de Europese Commissie inzake de volkshuisvesting van 15 december 20094 en bij de herziening van de Woningwet in 2015 onderverdeeld in MOG waarin wel nog mag worden geïnvesteerd en MOG dat enkel mag worden aangehouden indien toegelaten instellingen het al in bezit hadden voorafgaand aan inwerking treden van de herziene Woningwet op 1 juli 2015. Vanuit de principes dat MOG een op de wijk of buurt gerichte functie moet hebben, is de onderverdeling van typen MOG aangepast in bijlagen 2 en 3 van het BTIV. Dit heeft ertoe geleid dat het weer mogelijk is om te investeren in brede scholen (voor zover het gaat om een basisschool en om maatschappelijke functies gericht op de wijk/buurt/buurtschap) en ruimten voor kleinschalige culturele activiteiten (bijvoorbeeld ateliers die ook worden gebruikt voor op de wijk/buurt gerichte activiteiten). Daarnaast is voorbij basisscholen en centra voor jeugd en gezin de rendementseis van 6,25% (artikel 49, tweede lid, onderdeel a) geschrapt, omdat dit een onnodige belemmering is voor investeringen in dit type vastgoed terwijl het rendement niet noodzakelijk is voor de risicobeheersing binnen de DAEB; daar is vanuit het financieel toezicht voldoende zicht op. Met deze wijzigingen ontstaat lokaal meer ruimte voor investeringen in maatschappelijk onroerend goed, binnen de bestaande kaders van de regelgeving.
Tot slot is ten aanzien van zorgsteunpunten en dagbestedingsruimten de voorwaarde losgelaten dat deze inpandig dienen te zijn. Uit de praktijk is gebleken dat in voorkomende gevallen juist een losstaand pand op hetzelfde terrein of een ruimte aan de overkant van de straat de beste oplossing biedt. Met deze wijziging is invulling gegeven aan de motie Ronnes/Dik-Faber5 waarin de regering is verzocht de regelgeving te screenen op regels die belemmerend werken op het gebied van wonen met zorg, alsmede aan de in advies 16 van de commissie Bos6 geconstateerde belemmeringen voor de realisatie en financiering van gemeenschappelijke ruimten.
Eigen kantoorruimten
Tot slot zijn enkele verduidelijkingen doorgevoerd ten aanzien van de verhuur door toegelaten instellingen van delen van het eigen kantoorgebouw. Bij een wijziging van het BTIV in 2016 is reeds geregeld dat toegelaten instellingen delen van hun kantoorgebouw bedrijfsmatig kunnen verhuren, zolang zij het gebouw voor ten minste 50% van het bruto vloeroppervlak zelf benutten en zij het kantoorgebouw al voor 1 juli 2015 in bezit hadden. Deze maatregel beoogde om leegstand in de eigen kantoorruimten als gevolg van wijzigingen in de bedrijfsvoering te voorkomen. In artikel 50 van het BTIV is geëxpliciteerd dat de huurder van delen van een dergelijk kantoorgebouw van de toegelaten instelling, die vaak op bedrijventerreinen gelegen is, geen op de wijk of buurt gerichte functie hoeft te hebben en niet in de gebieden hoeft te staan waar de woningen van de toegelaten instelling gelegen zijn.
Benadrukt wordt nogmaals dat deze regeling enkel geldt voor kantoorgebouwen van de toegelaten instelling die zij al vóór de inwerkingtreding van de herziene Woningwet op 1 juli 2015 in bezit had. Na dat moment was er immers geen aanleiding meer voor toegelaten instellingen een te groot eigen kantoor te realiseren op een locatie die niet voldoet aan de kaders van de regelgeving.
Toegelaten instellingen kunnen vanuit hun eigen rol en verantwoordelijkheid een bijdrage leveren aan de leefbaarheid in wijken. In artikel 51 van het BTIV zijn de leefbaarheidsactiviteiten die de toegelaten instelling mag uitvoeren langs een aantal algemene principes geformuleerd. Dat doen zij in de wijken waar zij bezit hebben, voor de eigen huurders en voor overige bewoners in gemengde complexen. Uit de evaluatie van de herziene Woningwet kwam naar voren dat toegelaten instellingen ervaren dat de voor leefbaarheid toegestane activiteiten niet altijd toereikend zijn. Daarom is het in artikel 48 en 51 van het BTIV mogelijk gemaakt dat toegelaten instellingen op ontmoeting gerichte activiteiten van hun bewoners mogen steunen. Het kan bijvoorbeeld gaan om een wijk- of buurtfeest. Dit geeft lokaal meer mogelijkheden om met het organiseren of (financieel) ondersteunen van dergelijke kleinschalige activiteiten een positieve bijdrage te leveren aan de sociale cohesie en de leefbaarheid in de wijk.
Vanuit de niet-DAEB-tak kunnen toegelaten instellingen investeren in bedrijfsmatig onroerend goed (BOG). Hiervan is bijvoorbeeld sprake wanneer in de plint van een woongebouw kleinschalige winkel- en bedrijfsruimten worden gerealiseerd.
In artikel 52 van het BTIV stonden nadere voorwaarden ten aanzien van investeringen in BOG. Voorgeschreven werd dat enkel geïnvesteerd mocht worden in BOG wanneer dit maximaal 25 procent van het bruto vloeroppervlak van een gebouw betrof. Daarnaast mochten de investering niet meer dan € 10.000.000 bedragen. Deze uitwerking op detailniveau is onnodig in het kader van risicobeheersing en beperkend voor een passende invulling van de volkshuisvesting op lokaal niveau en daarom zijn deze detailregels geschrapt.
Gehandhaafd blijft het achterliggende uitgangspunt dat investeringen in BOG enkel mogen plaatsvinden in de gebieden waar de toegelaten instelling reeds bezit heeft en dat BOG een op de wijk, buurt of buurtschap (of dorp of kern) gerichte functie dient te hebben. Daarnaast geldt dat investeringen in BOG, zoals alle niet-DAEB-activiteiten, moeten bijdragen aan de DAEB-taken of de overige activiteiten op het gebied van de volkshuisvesting. Hieruit volgt dat het om kleinschalige activiteiten moet gaan die ondersteunend zijn aan het wonen in de wijk waar de toegelaten instelling bezit heeft. Deze voorwaarden zijn neergelegd in artikel 45 van de Wet. De toezichthouder kan hier nader invulling aan geven in een toezichtskader.
Toegelaten instellingen mogen gebouwen of bebouwde terreinen verwerven om deze binnen vijf jaar te transformeren tot woongelegenheden of ander vastgoed op het gebied van de volkshuisvesting. De goedkeuringsprocedure voor het verwerven van dit vastgoed komt met de voorliggende aanpassing van artikel 49 en 52 van het BTIV te vervallen. Dit gebeurt door het schrappen van de betreffende bepalingen uit deze artikelen. In plaats daarvan is er een nieuw artikel 49a geïntroduceerd dat van toepassing is op alle soorten gebouwen (ongeacht huidige gebruiksbestemming), met daarin dezelfde eis dat aangekocht vastgoed moet worden omgebouwd tot vastgoed op het gebied van de volkshuisvesting. Hier is echter geen voorafgaande goedkeuring voor nodig. Reden is dat naar oordeel van de toezichthouder sprake is van zodanig beperkte risico’s dat een goedkeuringsprocedure geen toegevoegde waarde heeft. Dit maakt ook de herstructurering van wijken makkelijker voor toegelaten instellingen. De toezichthouder kan vanuit het regulier rechtmatigheidstoezicht in voldoende mate toezicht houden op dergelijke projecten. Willen toegelaten instellingen bestaande huurcontracten buiten het werkdomein voortzetten, dan is daar als voorheen goedkeuring voor nodig.
Toegelaten instellingen mogen diensten verlenen aan hun huurders (van woningen, BOG en MOG). Voorwaarde is dat het gaat om diensten die direct verband houden met de bewoning of met het huren. Dit principe is vastgelegd in artikel 45, tweede lid, onderdeel c, van de Woningwet. Achterliggende gedachte is dat het bij de rol van verhuurder past om bepaalde diensten aan te bieden, maar dat daartoe niet behoren diensten die primair door andere maatschappelijke organisaties worden aangeboden of waarbij, wanneer toegelaten instellingen ze zouden aanbieden, sprake is van oneigenlijke concurrentie met marktpartijen. Naar aanleiding van de evaluatie van de herziene Woningwet is besloten om de regelgeving waar mogelijk en wenselijk meer naar algemene principes in te richten en detailregels te schrappen. Tegen die achtergrond is ervoor gekozen om artikel 47 van het BTIV aan te passen.
Ten eerste is de gedetailleerde en statische lijst met verboden diensten geschrapt uit dit artikel. Het betreft een historisch gegroeid kader dat voor een groot deel is gebaseerd op ervaringen uit het toezicht van voor de herziene Woningwet. Met het schrappen wordt beoogd dat het weer de toezichthouder wordt die, op basis van het wettelijke principe, beoordeelt of de diensten en onder welke omstandigheden deze tot het werkdomein behoren. Hiertoe kan door de toezichthouder een toezichtskader worden opgesteld, met als belangrijkste voordeel dat dit kader kan meebewegen met ontwikkelingen in de praktijk en past binnen het risicogericht toezicht.
Daarnaast is in artikel 47 van het BTIV gekozen voor een nadere invulling van het wettelijk principe. Bepaald is dat onder diensten aan bewoners in elk geval (maar niet uitsluitend) verstaan kunnen worden de zaken en diensten die zijn opgenomen in het Besluit servicekosten. Daarin is opgenomen voor welke zaken en diensten een verhuurder kosten in rekening mag brengen bij de huurder via de servicekosten. Via dat besluit behoren ook de diensten in het Besluit kleine herstellingen tot het werkdomein van de toegelaten instelling.
Ter illustratie van bovenstaande kan gedacht worden aan de volgende voorbeelden van diensten die wel of niet passen bij het principe dat ze direct verband moeten houden met de bewoning of huur van BOG en MOG:
– Een toegelaten instelling mag de eigen woningen schoonmaken, bijvoorbeeld als onderdeel van mutatieonderhoud na een verhuizing of wanneer het woongenot van andere huurders onder druk komt te staan en er bedreigende en onhygiënische situaties ontstaan als een woning onvoldoende wordt schoongehouden. Het betreft hier activiteiten in het kader van terugdringen c.q. voorkomen van woonoverlast. Het is echter niet toegestaan een met de markt concurrerende reguliere schoonmaakdienst te exploiteren die regelmatig of incidenteel bij bewoners schoonmaakt.
– Toegelaten instellingen verkopen regelmatig bezit en kunnen voor dat bezit ook de rol van verkoopmakelaar vervullen. Het is niet toegestaan dat zij makelaar voor derden of aankoopmakelaar worden, notariële activiteiten ontwikkelen of als hypotheekadviseur gaan optreden. Dit zijn hoofdzakelijk financiële en juridische diensten en niet primair op de bewoning gericht.
– Toegelaten instellingen mogen zelf geen verzekeringen aanbieden, maar mogen wel bemiddelen voor verzekeringen voor zover dit past binnen het Besluit servicekosten en als dit betrekking heeft op de eigen woongelegenheden.
– Toegelaten instellingen mogen een huis- of wijkmeester in dienst hebben, maar mogen geen zorgdiensten verlenen. Toegelaten instellingen kunnen stageplekken aanbieden, maar naschoolse opvang verzorgen of onderwijs geven valt buiten het werkdomein. Hiervoor zijn andere (maatschappelijke) partijen primair verantwoordelijk. Deze diensten zijn niet direct verbonden aan de bewoning.
In het tweede lid van artikel 47 van het BTIV is beschreven aan welke categorieën van personen de genoemde diensten geleverd mogen worden. Naast de bewoners van de eigen woongelegenheden en die van andere toegelaten instellingen, gaat het om VvE-leden, bewoners van woongelegenheden die een bouwkundig geheel vormen met die van de toegelaten instelling, aan bewoners van woningen van verbonden ondernemingen, van woongelegenheden van derden waar de toegelaten instellingen werkzaamheden voor verricht, en leden van een wooncoöperatie die is ontstaan uit bezit van de toegelaten instelling.
Toegelaten instellingen spelen een belangrijke rol in de verduurzaming van de gebouwde omgeving. Dat doen zij bijvoorbeeld door het (na)isoleren van gebouwen waardoor de energievraag afneemt en door duurzame energieopwekking op of aan de eigen gebouwen. Zij moeten daar niet onnodig in belemmerd worden. Daarom is het wenselijk dat er meer ruimte ontstaat voor duurzame energieopwekking op of aan de gebouwen van de toegelaten instelling, alsmede voor het ontzorgen van andere eigenaren wanneer sprake is van een menging van woningen in eigendom van de toegelaten instelling bij rijtjeswoningen (gespikkeld bezit) of in een appartementengebouw (gemengde complexen). Daarmee wordt uitwerking gegeven aan de in het Verslag van de evaluatie van de herziene Woningwet beantwoorde moties Koerhuis/Van Eijs7 en Dik-Faber/Koerhuis.8
Daarbij is het van belang een aantal waarborgen in het oog te houden. De kerntaak van toegelaten instellingen ligt op het terrein van de volkshuisvesting en dus zullen investeringen in verduurzaming betrekking moeten hebben op het eigen vastgoed. Het is niet de bedoeling dat toegelaten instellingen de risico’s en verantwoordelijkheden van andere vastgoedeigenaren op zich nemen, noch dat zij activiteiten oppakken die primair de verantwoordelijkheid zijn van anderen (zoals energieleveranciers of gemeenten). Ervaringen uit het verleden laten zien dat dergelijke uitgangspunten noodzakelijk zijn om weglek van maatschappelijk bestemd vermogen te voorkomen.
Duurzame energieopwekking
Onder de regelgeving zoals deze in 2015 is ingevoerd, kon het opwekken van (duurzame) energie op of aan de eigen gebouwen (bijv. zonnepanelen, grondwarmtepompen, warmte-koude opslaginstallaties e.d.) gezien worden als een activiteit die uitsluitend was toegestaan als dienst aan bewoners en huurders. Bij een dergelijke interpretatie zou de opgewekte energie enkel ten goede kunnen komen aan het gehuurde of gemeenschappelijke ruimten en zou de opgewekte energie in principe niet meer mogen zijn dan de energievraag. Daardoor kunnen mogelijkheden voor duurzame energieopwekking onbenut blijven.
Deze situatie is niet wenselijk. Toegelaten instellingen moeten voor de verduurzaming op of aan het eigen bezit dezelfde investeringen kunnen doen als andere vastgoedeigenaren. Op of aan de gebouwen van een toegelaten instelling opgewekte energie mag (i) direct aan het net geleverd worden en/of (ii) als dienst aan bewoners en huurders geleverd worden. Door de aanpassing van het begrip «voorziening» in de Woningwet is verduidelijkt dat toegelaten instellingen (duurzame) energieopwekkende voorzieningen mogen aanbrengen op het vastgoed, ongeacht of het een dienst aan bewoners of huurders is of niet. Met de onderhavige aanpassing van artikel 47 van het BTIV vervalt daarnaast de bepaling op grond waarvan energieopwekking gezien kon worden als uitsluitend een dienst aan bewoners en huurders.
Toegelaten instellingen kunnen daarnaast deelnemen in een energiecoöperatie, waarin zij als «bedrijf» samen met huurders, bedrijven en/of gemeenten kunnen samenwerken bij het opwekken, transporteren en gebruiken van duurzame energie in collectief beheer. Voorwaarde hierbij is dat toegelaten instellingen ook eigen vastgoed en energieopwekkende installaties in de energiecoöperatie inbrengen. Deelnemen in een energiecoöperatie zonder dat eigen vastgoed ter beschikking wordt gesteld is niet toegestaan, omdat daarmee wordt deelgenomen in grootschalige energieopwekking. Dergelijke activiteiten liggen buiten de expertise en het werkdomein van toegelaten instellingen. Omdat een energiecoöperatie een verbonden onderneming is, zijn ook de regels voor het aangaan van een verbinding van toepassing en controleert de toezichthouder op de financiële effecten van de verbinding en het draagvlak onder gemeente en huurdersorganisatie. Daarnaast geldt op grond van de Wet belastingen op milieugrondslag en onderliggende regelgeving dat btw-ondernemers (waaronder de toegelaten instelling) voor maximaal 20% mogen deelnemen aan de energiecoöperatie.
Verduurzamen gespikkeld bezit en gemengde complexen
Uit de evaluatie van de herziene Woningwet is gebleken dat de verduurzaming van het bezit van toegelaten instellingen bemoeilijkt kan worden wanneer sprake is van een menging van woningen in eigendom van de toegelaten instelling bij rijtjeswoningen (gespikkeld bezit) of in een appartementengebouw (gemengde complexen). Deze situaties zijn vaak ontstaan doordat toegelaten instellingen bezit hebben uitgepond. Bij een complex meergezinswoningen is sprake van een VvE, maar bij een rijtje grondgebonden woningen is dat niet het geval. Op grond van het bestaande artikel 47, tweede lid van het BTIV kunnen toegelaten instellingen diensten leveren aan bewoners van bouwkundige eenheden en VvE’s. Daarmee kunnen zij de particuliere eigenaren bij gemengde complexen of in gespikkeld bezit ontzorgen en meenemen in de voorgenomen verduurzaming van het bezit van de toegelaten instelling. Daarbij is het hen toegestaan in het kader van het leveren van diensten de overheadkosten te dragen, zoals de gemeenschappelijke vergunningaanvraag, het technisch ontwerp of (andere) projectkosten. De kosten voor de werkzaamheden zelf, zoals arbeid en materiaal, blijven voor rekening van de particuliere eigenaar. In lijn met de hierboven genoemde waarborgen, is het toegelaten instellingen ook niet toegestaan risico’s van particulieren overnemen of hen te financieren of subsidiëren.
Met de invoering van de Veegwet Wonen en onderliggende regelgeving is het voor toegelaten instellingen mogelijk geworden om werkzaamheden voor derden uit te voeren. Eerder werd toegelaten instellingen al de mogelijkheid gegeven verhuur-, verbouw- en onderhoudswerkzaamheden uit te voeren voor huisvestingsvoorzieningen ten behoeve van houders van een verblijfsvergunning asiel (vergunninghouders).9 Dit zorgt er bijvoorbeeld voor dat toegelaten instellingen makkelijker bezit kunnen aanhuren en daarmee de woningvoorraad voor een specifieke doelgroep snel (tijdelijk) kunnen vergroten. Uit de evaluatie van de herziene Woningwet bleek dat de huidige bepalingen voor werkzaamheden voor derden onnodige belemmeringen opwerpen. Hierdoor worden werkzaamheden voor derden ontmoedigd. Met de wijziging van de Woningwet naar aanleiding van de evaluatie is een vereenvoudiging ingezet van de regelgeving. Deze wijzigingen hebben gevolgen voor het BTIV.
Als gevolg van het in de Woningwet wegvallen van het onderscheid tussen werkzaamheden voor derden en werkzaamheden ten behoeve van de huisvesting van vergunninghouders, zijn in het BTIV de artikelen 53a tot en met 53f komen te vervallen. Daarmee zijn de twee procedures geüniformeerd langs de voorwaarden die zijn gesteld voor werkzaamheden voor derden. Dit betekent bijvoorbeeld dat niet langer ten minste de helft van de woongelegenheden aan vergunninghouders verhuurd moet worden; indien gewenst kunnen over verhoudingsgetallen lokaal afspraken worden gemaakt tussen de gemeente en de toegelaten instelling. Daarnaast vervalt het bedrag van € 10.000 per verhuureenheid.
Ook vervalt de goedkeuringsprocedure voor het verrichten van de genoemde werkzaamheden. Gezien de beperkte financiële en rechtmatigheidsrisico’s die in de toezichtspraktijk wordt ervaren met de werkzaamheden, is een goedkeuringsprocedure niet van toegevoegde waarde. Hiermee is het ook niet langer noodzakelijk om (binnen de DAEB) voorgenomen werkzaamheden voor derden openbaar bekend te maken. Dit geheel aan wijzigingen vermindert de administratieve lasten. Indien sprake is van onrechtmatige situaties of risico’s voor de financiële continuïteit van de toegelaten instelling, komt dit aan het licht en kan ingegrepen worden via het regulier rechtmatigheidstoezicht en financieel toezicht door de toezichthouder.
Daarnaast wordt het mogelijk om, vanuit de niet-DAEB-tak, niet-DAEB-werkzaamheden voor derden te verrichten. Dit stelt de niet-DAEB-tak van toegelaten instellingen in staat om bijvoorbeeld gemengde complexen te beheren met DAEB-woningen van de toegelaten instellingen en aan een derde verkochte (of te verkopen) woningen. In dergelijke situaties kan het lastig zijn een aparte beheerder te vinden. Omdat het om niet-DAEB-werkzaamheden gaat, zullen dergelijke werkzaamheden vanuit de niet-DAEB-tak worden verricht en, voor zover nodig, ongeborgd gefinancierd moeten worden. Hierbij is onverkort van toepassing dat de werkzaamheden moeten worden verricht in gebieden waar woongelegenheden in eigendom van de toegelaten instelling zijn, dat de werkzaamheden een op de wijk, buurt of buurtschap gerichte functie moeten hebben en dat ze bijdragen aan het verrichten van hun andere werkzaamheden binnen het gebied van de volkshuisvesting. Voor niet-DAEB-werkzaamheden voor derden geldt de verplichting van de openbare publicatie.
Tot slot zijn diverse wijzigingen doorgevoerd ten aanzien van de contractuele bepalingen. Deze zijn op het niveau van de onderliggende regeling belegd. De regering is voornemens om de maximale duur van een overeenkomst te verruimen van 10 jaar naar 15 jaar. Toegelaten instellingen krijgen dan langer de mogelijkheid om eventuele investeringen terug te verdienen. Daarnaast zal ook het maximum toegestane investeringsbedrag per beoogde verhuureenheid naar het niveau van de regeling worden gedelegeerd.
Om de betaalbaarheid van het wonen voor de huishoudens met de laagste inkomens te bevorderen is per 1 januari 2016 het passend toewijzen opgenomen. Deze norm houdt in dat ten minste 95% van de toewijzingen aan huishoudens met een inkomen onder de huurtoeslaggrens moet plaatsvinden in woningen met een huurprijs tot de voor het huishouden van toepassing zijnde aftoppingsgrens. Uit de evaluatie van de herziene Woningwet is gebleken dat passend toewijzen bijdraagt aan het bevorderen van de betaalbaarheid, maar zijn ook verbeterpunten naar voren gekomen. Naar aanleiding hiervan zijn de regels voor het passend toewijzen op twee punten gewijzigd, die hieronder worden toegelicht.
Inzet vrije ruimte over meerdere jaren
De 5% vrije toewijzingsruimte die toegelaten instellingen jaarlijks hebben geeft ruimte om maatwerkoplossingen te kunnen bieden wanneer de toegelaten instelling dat wenselijk acht. Het kan ook een instrument zijn dat ingezet wordt om eenzijdig samengestelde wijken te voorkomen dan wel meer gemengde wijken te creëren. Bij een laag aantal toewijzingen per jaar kan het moeilijk zijn om te sturen op de effectieve benutting van de geboden ruimte; een situatie die in het bijzonder voorkomt bij kleinere toegelaten instellingen. Andersom kan de oplevering van een groot project aanleiding zijn om in een enkel jaar meer vrije ruimte te willen benutten. De regering acht het wenselijk dat toegelaten instellingen meer en beter gebruik kunnen maken van de vrije ruimte en maakt het daarom mogelijk dat niet gebruikte vrije ruimte in het ene jaar alsnog ingezet kan worden in het volgende jaar. Hiertoe is het eerste lid van artikel 54 van het BTIV aangepast. Andersom geldt ook dat te veel gebruikte vrije ruimte in het ene jaar gecompenseerd kan worden met minder gebruik in het opvolgende of vorige jaar. De twee jaren tezamen dienen uit te komen op 95% passend toewijzen. Indien deze norm niet gehaald wordt, kan de toezichthouder handhavend optreden.
Ouderen met vermogen en een laag inkomen
Uit de praktijk blijkt dat er een specifieke groep ouderen is die, gezien hun woonwensen en mogelijke toekomstige zorgbehoefte, een iets duurdere huurwoning in de DAEB-tak kan en wil betalen dan waarvoor zij op basis van hun inkomen in aanmerking komen. Wanneer zij over vermogen beschikken, bijvoorbeeld door de verkoop van een eigen woning, hebben zij echter de middelen om een huur boven de aftoppingsgrens betalen. Daarom wordt voor deze groep een uitzondering gemaakt. AOW’ers met een inkomen dat recht zou geven op huurtoeslag en met vermogen, kunnen als zij daarom vragen een woning boven de aftoppingsgrens krijgen zonder dat de toegelaten instelling dit ten laste hoeft te brengen van de 5% vrije ruimte. Hiertoe is een nieuw artikel 54a ingevoegd en zijn wijzigingen doorgevoerd in artikel 56 van het BTIV.
Voor de hoogte van het vermogen is aangesloten bij de grens zoals die geldt voor de Wet op de zorgtoeslag. Deze is € 116.613 (prijspeil 2020) voor huishoudens zonder toeslagpartner en € 147.459 (prijspeil 2020) voor huishoudens met een toeslagpartner. Door deze grens te gebruiken voor het passend toewijzen en niet uit te gaan van de vermogensgrens die geldt voor de huurtoeslag, wordt de bedoelde doelgroep afgebakend en wordt bovendien voorkomen dat het vermogen van deze huishoudens door de hogere huur snel onder de maximale vermogensgrens van de huurtoeslag raakt, waardoor zij alsnog een beroep moeten doen op huurtoeslag.
Om de administratieve lasten voor toegelaten instellingen zo veel mogelijk te beperken hoeft niet voor elke AOW’er het vermogen getoetst te worden. Alleen als de AOW’er verzoekt om een niet-passende woning en de toegelaten instelling dit niet wenst op te vangen in de 5% vrije ruimte in het passend toewijzen, moet het vermogen worden getoetst. Toetsing van het vermogen wordt gebaseerd op de meest recente definitieve aanslag inkomstenbelasting. Indien deze echter niet toereikend blijkt vanwege een recente of nabije wijziging van het vermogen (bijvoorbeeld in verband met de (aanstaande) verkoop van een woning), kunnen andere bewijsstukken volstaan, zoals (een combinatie van) een recent bankafschrift, de akte van verkoop van de eigen woning (indien van toepassing) of de aanslag van de WOZ-waarde van de woning.
Tegemoetkoming scholieren meerekenen inkomenstoets
Omdat het inkomen van scholieren doorgaans niet hoger ligt dan de inkomensgrenzen voor huurtoeslag en deze groep verwarring opleverde in de praktijk, zijn scholieren die een tegemoetkoming als bedoeld in de Wet tegemoetkoming onderwijsbijdrage en schoolkosten ook aangewezen als uitzondering op de inkomenstoets voor passend toewijzen. Hiertoe zijn artikel 56 en de daarbij behorende bijlage 4 gewijzigd.
Toegelaten instellingen, hun dochterondernemingen en samenwerkingsvennootschappen waarin de toegelaten instelling volledig aansprakelijke vennoot is, moeten op grond van artikel 55a, tweede lid, van de Woningwet over een reglement financieel beheer beschikken. De eisen die in het BTIV aan het reglement zijn gesteld hebben onder meer betrekking op de uitgangspunten van het financieel beleid en beheer, de organisatie en jaarlijkse monitoring en de betrokkenheid van het intern toezicht op het beheer. Ook worden regels gesteld voor beleggingen.
Als gevolg van artikel 103 van het BTIV diende elke wijziging van het financieel reglement vooraf ter goedkeuring te worden voorgelegd aan toezichthouder, ook als deze weinig substantieel is. Dit leidde tot onnodige en ongewenste administratieve lasten, omdat de controle van het financieel reglement ook via het reguliere governancetoezicht kan plaatsvinden. Bovendien zijn in het BTIV voorschriften opgenomen over de inhoud van het reglement. Met de aanpassing in artikel 103 hoeft een wijziging van het financieel reglement niet meer vooraf ter goedkeuring worden voorgelegd, tenzij deze wijziging (mede) betrekking heeft op financiële derivaten. Deze uitzondering hangt samen met de grote financiële risico’s die het gebruik van derivaten kan meebrengen. Wijzigingen van het financieel reglement dienen voortaan wel te worden gemeld in het jaarverslag.
Met ingang van 1 januari 2018 hebben alle toegelaten instellingen een scheiding aangebracht tussen hun DAEB- en niet-DAEB-activiteiten. Nieuwe scheidingen zullen in de toekomst slechts incidenteel voorkomen, maar tussen de DAEB en niet-DAEB kan bezit worden uitgewisseld indien voldaan wordt aan de voorwaarden die kruissubsidiëring en oneigenlijk gebruik van staatssteun voorkomen.
In de praktijk zijn knelpunten gebleken bij het overhevelen van bezit in het geval van een administratieve scheiding. Bij bepaalde ouderen- of zorgwoningen is er een hoge mutatiegraad en is het moeilijk voorspelbaar wie de nieuwe potentiële huurders worden en welk inkomen daarbij hoort. Daardoor kan de situatie ontstaan dat meerdere oudere huishoudens met een hoger inkomen op een woning wachten, maar enkel DAEB-woningen in dat complex beschikbaar zijn waar zij op grond van hun inkomen niet in gehuisvest mogen worden.
Het sneller kunnen overhevelen van dergelijke woningen van DAEB naar niet-DAEB of terug zou hier soelaas kunnen bieden. Daarom is in artikel 80 van het BTIV geregeld dat de zienswijzen van gemeenten en bewonersorganisaties achterwege kunnen blijven indien de toegelaten instelling met deze partijen prestatieafspraken heeft gesloten over de omvang van de DAEB-voorraad en de verkoop van woningen. De waarborgen tegen kruissubsidiëring en oneigenlijk gebruik van staatssteun blijven gehandhaafd.
De Aw is op grond van artikel 61 van de Woningwet en het Besluit mandaat Autoriteit woningcorporaties en aanwijzing toezichthouder Woningwet en WNT (hierna: mandaatbesluit) belast met het toezicht op basis van de Woningwet en handhaving van de wet. Naar aanleiding hiervan heeft de Aw een toets uitgevoerd naar de handhaafbaarheid, uitvoerbaarheid en fraudegevoeligheid van het ontwerp van dit besluit. Hierin heeft de Aw over het algemeen geoordeeld dat de artikelteksten duidelijker en leesbaarder zijn geworden, dat zij verwacht dat de wijzigingen een lastenverlichting voor toegelaten instellingen tot gevolg hebben en bijdragen aan het verbeteren van het stelsel. Vervolgens geeft de Aw een puntsgewijze uiteenzetting van haar opmerkingen bij het ontwerp van dit besluit, waar hier thematisch op gereageerd wordt.
Algemene bepalingen
Verkoopregels
De Aw stelt voor de verkoopregels verder te vereenvoudigen om knelpunten bij de handhaafbaarheid en uitvoerbaarheid te voorkomen en vraagt verder om het expliciteren van de goedkeuringsprocedure bij de verkoop van onverhuurd MOG en van BOG. Dit punt heeft geleid tot een herstructurering van de verkoopregels en aanpassing van verschillende definities. Verder zijn diverse taalkundige wijzigingen doorgevoerd en zijn verschillende vereenvoudigingen doorgevoerd ter beperking van de administratieve lasten. Daarbij zijn enkele wijzigingen doorgevoerd om het maatschappelijk bestemd vermogen te beschermen.
Wat betreft het begrippenkader benoemt de Aw een aantal inconsistenties. Zo stelt zij dat zelfstandige woningen en woongelegenheden in het begrippenkader door elkaar lopen en verzoekt zij om een verduidelijking van de toepassing van de aanbiedingsplicht. Hiertoe zijn enkele definities aangepast en is in de toelichting onder meer aangescherpt dat een aanbiedingsplicht aan de huurder alleen geldt bij de verkoop van verhuurde woongelegenheden en de verkoop van verhuurd MOG.
Daarnaast stipt de Aw aan dat het gebruik van meerdere regimes de complexiteit van de verkoopregels versterkt. Het is echter juist vanwege de eenduidigheid van regelgeving wenselijk dat de verkoopregels het juridisch onderscheid tussen DAEB en niet-DAEB volgen. Tot op heden was in de verkoopregels nog geen rekening gehouden met dat onderscheid. Het advies is op dit punt dan ook niet opgevolgd.
Volgens de Aw kan de voorgenomen uitbreiding van de aanbiedingsplicht leiden tot onduidelijkheid onder koopbereide huurders, alsmede tot een lastenverzwaring voor corporaties. Mede naar aanleiding van de consultatiereacties is de uitbreiding van de aanbiedingsplicht komen te vervallen.
Voorts geeft de Aw aan dat niet duidelijk is of voorafgaande goedkeuring is vereist voor de verkoop van MOG aan toegelaten instellingen voor minder dan de marktwaarde. Benadrukt wordt dat de verkoop van onverhuurd MOG niet aan toestemming onderhevig is, maar dat toegelaten instellingen hierover wel verantwoording in hun jaarverslag moeten afleggen indien wordt verkocht tegen een bedrag lager dan de getaxeerde marktwaarde. Dit geldt ook voor de verkoop van woongelegenheden, BOG en grond tegen minder dan de marktwaarde. Voor die verkopen is evenwel geen goedkeuring vooraf vereist.
Ter voorkoming van weglek van maatschappelijk vermogen ligt het accent in dit besluit op verkopen tegen minimaal de marktwaarde. De Aw vraagt of zich af of de daarmee samenhangende verplichting tot taxatie bij transacties tussen toegelaten instellingen kan vervallen. Dit punt is niet overgenomen. Uitgangspunt is dat verkopen tegen minimaal de marktwaarde zijn, maar dat er in specifieke gevallen reden kan zijn om hiervan af te wijken. Op grond van de verantwoording in het jaarverslag kan de toezichthouder op die situaties risicogericht toezicht op houden.
In relatie tot intramuraal vastgoed vraagt de Aw zich af of het daarbij gaat om een woongelegenheid, of dat dit type vastgoed als MOG beschouwd wordt. Naar aanleiding hiervan wordt benadrukt dat intramuraal vastgoed en MOG gelijk behandeld worden.
Lokale driehoek
De Aw merkt op dat het verwarrend is voor toegelaten instellingen dat de studenten uitgezonderd zijn van de inkomenstoetsing bij passend toewijzen, terwijl de scholieren die WTOS ontvangen dat niet zijn. Omdat het inkomen van scholieren doorgaans niet hoger ligt dan de inkomensgrenzen voor huurtoeslag en deze groep verwarring opleverde in de praktijk, zijn scholieren die een tegemoetkoming als bedoeld in de Wet tegemoetkoming onderwijsbijdrage en schoolkosten ook aangewezen als uitzondering. Hiertoe is bijlage 4 bij artikel 56 gewijzigd.
Werkdomein
Verder doet de Aw de suggestie om scholieren die een tegemoetkoming ontvangen op grond van de Wet tegemoetkoming onderwijsbijdrage en schoolkosten uit te zonderen van de inkomenstoets bij toewijzingen. Naar aanleiding hiervan is deze groep opgenomen in het overzicht van uitzonderingen in bijlage 4 bij artikel 56 van het BTIV.
Daarnaast heeft de Aw verzocht om het laten vervallen van artikel 49a, eerste lid, van het BTIV. Omdat er sprake is van zodanig beperkte risico’s ziet de Aw in een goedkeuringsprocedure voor de aankoop van MOG en BOG voor transformatie geen toegevoegde waarde. Benadrukt wordt dat in het nieuw geïntroduceerde artikel 49a, eerste lid, van het BTIV, dat van toepassing is op alle soorten gebouwen ongeacht de huidige gebruiksbestemming, geen verplichting tot voorafgaande goedkeuring ligt besloten. Alleen wanneer toegelaten instellingen bestaande huurcontracten buiten het werkdomein willen voortzetten is daar als voorheen goedkeuring voor nodig.
Tot slot zijn er door de Aw nog opmerkingen gemaakt van tekstuele aard in de artikelteksten en toelichting. Waar mogelijk zijn deze voorstellen overgenomen.
De kwantitatieve regeldrukeffecten voor toegelaten instellingen van het ontwerpbesluit zijn in kaart gebracht door SIRA Consulting B.V. Het onderzoek naar de regeldruk ziet zowel op de wijzigingen in de Woningwet, als de voorgenomen wijzigingen in het onderliggende BTIV. In deze paragraaf zal enkel worden ingegaan op de resultaten van het regeldrukonderzoek voor de voorgenomen wijzigingen in het BTIV. De regeldrukeffecten van de wijzigingen in de Woningwet zijn toegelicht in de memorie van toelichting bij het wetsvoorstel.
Het onderzoek wijst uit dat de totale regeldruk voor toegelaten instellingen afneemt met € 1.285.000 per jaar. Dit bedrag bestaat uit een afname van de administratieve lasten van € 27.000 per jaar en een afname van de nalevingskosten van € 1.167.000 per jaar. Daarnaast zijn kosten ter hoogte van € 61.500 berekend voor kennisname van de wijzigingen. Omdat naar aanleiding van de consultatie is besloten de aanbiedingsplicht voor huurders te schrappen vervalt voor deze maatregel ook de regeldruk van € 91.000. Deze berekeningen tonen aan dat het schrappen van dubbele waarborgen over het geheel genomen een voordelige uitwerking heeft op de administratieve lastendruk van toegelaten instellingen.
|
Wijziging |
Administratieve lasten |
Nalevingskosten |
Regeldruk |
|---|---|---|---|
|
Verkoopregels (zienswijzen) |
€ –2.000 |
– |
€ –2.000 |
|
Vervallen WOZ-waarde als alternatief voor getaxeerde marktwaarde |
€ 34.000 |
– |
€ 34.000 |
|
Grensverhoging voor onafhankelijke controller |
– |
€ –1.258.000 |
€ –1.258.000 |
|
Verplichte onderdelen in het activiteitenoverzicht |
€ –37.000 |
– |
€ –37.000 |
|
Aankoop werkdomeinvreemd vastgoed |
€ –22.000 |
– |
€ –22.000 |
|
Totaal lasteneffect |
€ –27.000 |
€ –1.258.000 |
€ –1.285.000 |
De consultatieversie van dit ontwerpbesluit is voor advies aan het Adviescollege Toetsing Regeldruk (ATR) voorgelegd. In het advies van 9 januari 2020 heeft het college getoetst op nut en noodzaak, of er minder belastende alternatieven mogelijk zijn, of voor een uitvoeringswijze is gekozen die werkbaar is voor de doelgroepen die de wetgeving moeten naleven, en of de gevolgen voor de regeldruk juist en volledig in beeld zijn gebracht.
Ten aanzien van de eerste drie punten maakt het college geen opmerkingen. Omdat ten tijde van de consultatie nog geen doorberekening van de gevolgen voor de regeldruk beschikbaar was, adviseert het college om de regeldrukgevolgen van de wijzigingen in beeld te brengen conform de rijksbrede methodiek, en de consultatieperiode te verlengen zodat betrokkenen op deze gevolgen kunnen reageren. Het college adviseert het ontwerpbesluit te bekrachtigen nadat met dit adviespunt rekening is gehouden.
Gekozen is om niet de consultatieperiode te verlengen, maar in plaats daarvan het rapport met de regeldrukeffecten van het voorstel te delen met de verschillende belanghouders. Reacties hierop hebben geen aanleiding gegeven tot veranderingen van het ontwerpbesluit.
Een ontwerp van dit besluit is van 17 november 2019 tot 20 januari 2020 tegelijkertijd met het wetsvoorstel in openbare internetconsultatie geweest. In deze consultatieparagraaf zal worden ingegaan op de reacties die betrekking hebben op de voorgestelde wijzigingen in het BTIV. Daar waar veel sprake is met vervlechting met de wijzigingen in de Woningwet zullen deze hier samen behandeld worden.
In totaal zijn er 7 reacties op de conceptversie van het ontwerpbesluit tot wijziging van het BTIV gekomen. In de 24 reacties op het wetsvoorstel werden ook punten voor het ontwerpbesluit genoemd. De meeste reacties zijn afkomstig van (koepel)organisaties uit de sector zoals Aedes, de Woonbond, VNG, VTW, G40, Amsterdamse Federatie van Woningcorporaties, en WSW. Overige reacties zijn afkomstig van diverse advocatenkantoren, adviesbureaus, gemeenten, huurdersorganisaties en toegelaten instellingen. Daarnaast hebben individuele burgers gereageerd in de openbare consultatie.
De reacties hebben geleid tot aanpassingen in de toelichting en tot enkele aanpassingen van het ontwerpbesluit. Partijen zoals de VNG, Aedes en de Woonbond beamen dat de voorgestelde wijzigingen zullen leiden tot toename van flexibiliteit, bijvoorbeeld in de wijze waarop gemeente, toegelaten instelling en huurdersorganisatie komen tot prestatieafspraken. De algemene teneur is dat de wijzigingen verder verhelderen dat, indien lokale partijen dat zo afspreken, meerjarige afspraken en het jaarlijks actualiseren van prestatieafspraken mogelijk is. Dit deel van de toelichting beperkt zich tot de belangrijkste onderdelen waarop gereageerd is en geeft daarnaast een algemeen beeld van de reacties.
Algemene bepalingen
Verkoopregels
Verschillende partijen zien de herordening van de verkoopregels als een verbetering. De AFWC en VBTM Advocaten geven aan het begrippenkader en de bijbehorende categorieën op een aantal vlakken onduidelijk te vinden. Daartoe diverse wijzigingen doorgevoerd om het begrippenkader juridisch sluitend en taalkundig begrijpelijker te maken. Hiermee sluit het begrippenkader beter aan op het onderscheid tussen DAEB- en niet-DAEB-woningen. In de verkoopregels was tot op heden nog geen rekening gehouden met deze scheiding.
De verkoopregels schrijven voor dat bij verkopen van onroerend goed door toegelaten instellingen uitsluitend uitgegaan mag worden van de getaxeerde marktwaarde. WSW verzoekt om een specificering van welke marktwaarde bedoeld wordt. De regering benadrukt dat verkopen aan derden tegen marktwaarde dienen te geschieden. De marktwaarde wordt bepaald door de taxateur aan de hand van de actuele situatie; dat kan bijvoorbeeld zijn in verhuurde staat of leegstaand.
Woonstichting Den Helder stelt voor de WOZ-waarde te hanteren, omdat taxeren voor hogere administratieve lasten zorgt. De mogelijkheid om als alternatief de meest recente WOZ-beschikking te hanteren wordt gehandhaafd voor verkopen aan (toekomstige) bewoners of hun eerstegraads familieleden. In de toelichting is verduidelijkt dat, omdat de peildatum van de WOZ-waarde een jaar terug in de tijd ligt en dit in een opgaande markt kan leiden tot een lagere prijs dan mogelijk was geweest, daarmee het risico ontstaat dat een te lage prijs gehanteerd wordt en daarmee potentieel weglek van maatschappelijk bestemd vermogen.
Meerdere partijen, zoals AFWC, Portaal, Aedes, Havensteder, Woningcorporatie ZVH, WSW, Woonstichting Den Helder, SVH, Alliantie, Capital Value en VNG, hebben verzocht om het laten vervallen van de uitbreiding van de plicht om te verkopen woningen in alle gevallen aan te bieden aan de huurder, omdat dit tot onduidelijke verwachtingen zou leiden en het de verkoop van woningen zou bemoeilijken. Naar aanleiding hiervan is besloten de uitbreiding van de aanbiedingsplicht te laten vervallen. Deze blijft wel gehandhaafd bij de (voorgenomen) verkoop van blijvend gereguleerde woningen.
VBTM en AFWC vragen daarnaast om verduidelijking over de verkoop van onverhuurd MOG, BOG en grond en verkoop onder de marktwaarde. VBTM doet in het kader van BOG het voorstel een zinssnede toe te voegen waaruit blijkt dat voor BOG geen voorafgaande goedkeuring geldt. Ten behoeve van de helderheid is in de verkoopregels aangescherpt dat verkoop van onverhuurd MOG en BOG niet aan voorafgaande goedkeuring onderhevig is. Wel geldt er voor verkoop van BOG, MOG en woongelegenheden tegen een prijs onder de marktwaarde, dat dit moet worden verantwoord in het jaarverslag.
Voorts verzoekt VBTM om een nadere duiding van intramuraal zorgvastgoed en geeft aan het passend te vinden intramuraal vastgoed en MOG hetzelfde te behandelen. Intramuraal zorgvastgoed is vastgoed met wooneenheden waarbij de toegelaten instelling zelf niet een directe relatie heeft met de cliënten die de (vaak onzelfstandige) wooneenheden in zo’n complex bewonen. Intramuraal vastgoed en MOG zijn inderdaad gelijk. Reden hiervoor is gelegen in het feit dat zowel voor MOG als voor intramuraal zorgvastgoed dat het gebouw één functionele eenheid is dat ze daarom ook als zodanig verkocht moeten worden.
Met betrekking tot de discretionaire bevoegdheid van de toezichthouder vraagt ABC-Capital zich af hoe de toezichthouder potentiele afwijkingen van de verkoopregels aan de sector gaat publiceren. De toezichthouder kan een toezichtskader opstellen in welke gevallen zij het wenselijk acht dat gebruik wordt gemaakt van deze ruimte. Daarbij kan zij aangeven welk beoordelingskader zij in die gevallen hanteert. De toezichthouder is voornemens een dergelijk beoordelingskader vorm te geven in een beleidsregel, welke in de Staatscourant zal worden gepubliceerd. In dezelfde lijn pleit VBTM ervoor de toezichthouder meer ruimte te bieden dan haar momenteel op grond van het gebruik van het woord «uitzonderlijk» wordt geboden. Met de huidige wijziging wordt voldoende ruimte voor maatwerk geboden, waar dit nodig is.
AFWC geeft aan voorstander te zijn van het vervallen van de verplichte zienswijze van de gemeente bij verkoop van potentieel te liberaliseren woningen als er afspraken zijn gemaakt over omvang van de voorraad en de woning gedurende een periode bestemd blijft als middenhuur. Daarbij doet zij de suggestie in het BTIV op te nemen dat het maximale huurbedrag van € 1.000,– per maand geïndexeerd dient te worden met de consumentenprijsindex. Dit punt is niet overgenomen, omdat het huidige bedrag een heldere afbakening van middenhuur is.
Lokale driehoek
Kences merkt op dat de mogelijkheid om de driehoek lokaal uit te breiden met andere partijen niet wordt genoemd en verzoekt om een expliciete benoeming van de mogelijkheid om lokaal het aantal partijen uit te breiden met wie de prestatieafspraken worden overeengekomen. De volkshuisvesting staat inderdaad niet op zichzelf en heeft invloed op andere sectoren, zoals zorg, welzijn en onderwijs. Waar relevant kan lokaal besloten worden om partijen die actief zijn op dergelijke aanpalende beleidsterreinen te betrekken in de prestatieafspraken. Een wettelijk verplichte betrokkenheid is echter niet wenselijk, omdat het niet in lijn is met het uitgangspunt dat het proces vormgegeven wordt zoals dit lokaal het beste past.
Verder vraagt Aedes zich af of een keuze van huurdersorganisaties om (een deel van) prestatieafspraken niet te ondertekenen, leidt tot rechtsongeldige prestatieafspraken. In beginsel is er sprake van rechtsgeldige prestatieafspraken als de huurdersorganisatie zelf ervoor kiest niet deel te nemen aan de prestatieafsprakencyclus. Het is in dat geval echter niet mogelijk afspraken te maken over afwijking van regelgeving op onderwerpen waarvoor dit via tripartiete prestatieafspraken mogelijk is, zoals de afwijking van de inflatievolgende huursom. Wanneer partijen op voorstel van een toegelaten instelling een lokaal hogere huursomstijging afspreken, moet dit (vooraf) vastgelegd worden in gezamenlijke prestatieafspraken tussen woningcorporaties, huurdersorganisatie(s) en betrokken gemeenten over het betreffende kalenderjaar. Wanneer de huurderorganisatie niet wil deelnemen aan de prestatieafsprakencyclus kan dus ook geen rechtsgeldige hogere huurverhoging in de prestatieafspraken worden afgesproken over dit onderwerp. Wel kan ervoor gekozen worden om juist specifiek en alleen op deze onderdelen te tekenen en de rest van de prestatieafspraken niet, of om afspraken over huurverlaging in een separaat (maar wel tripartiet ondertekend) document vast te leggen.
Wijzigingen in de context van het regionaal werkgebied worden over het algemeen positief ontvangen. Aedes en de Alliantie verwelkomen de vereenvoudiging van de ontheffingen voor activiteiten in grensgemeenten. Wel vraagt Aedes zich af wat er gebeurt als de periodieke evaluatie van bestaande ontheffingen tot een negatief oordeel leidt. Het wegnemen van deze onzekerheid over of op lange termijn geïnvesteerd kan blijven worden zorgt er volgens Aedes voor dat corporaties met meer comfort investeren in die gemeenten. De verplichting tot een evaluatie is opgenomen in de afgegeven ontheffingsbesluiten voor een periode van vijf of tien jaar. In de evaluatie zal bekeken worden of een voortzetting van de ontheffing nog steeds noodzakelijk is. Als er geen ontheffing meer nodig is, bijvoorbeeld omdat de volkshuisvestelijke opgave in de betreffende regio kleiner is geworden of omdat inmiddels andere corporaties uit de regio waar die gemeente deel van uitmaakt aangeven de volkshuisvestelijke opgave voor hun rekening willen nemen, dan ligt een voortzetting van de ontheffing niet in de rede.
Volgens de Alliantie biedt de verruiming van de regelgeving voor werkgebieden buiten de kernregio bovendien uitzicht op voortzetting van hun volkshuisvestelijke betekenis in dergelijke gemeenten. De evaluatietermijn acht de Alliantie echter te kort en verzoekt om een evaluatietermijn van 20 jaar. De ontheffingstermijn is niet vastgelegd in het BTIV, maar is onderdeel van het ontheffingsbesluit. Een ontheffing om buiten de eigen regio volledig werkzaam te mogen zijn is afgestemd op de volkshuisvestelijke noodzaak in de betreffende gemeente en houdt rekening met de situatie in de eigen regio van de corporatie. Beide kunnen veranderen. Een ontheffing is om die reden in principe tijdelijk en wordt daarom periodiek geëvalueerd.
Verder is artikel 37, tweede lid, onderdeel a, van het BTIV volgens de Alliantie te eng geformuleerd, nu het artikel zich beperkt tot gemeenten die direct geografisch aansluiten op de kernregio. De Alliantie stelt voor om de bepaling uit te breiden naar gemeenten die grenzen aan gemeenten waar een ontheffing voor is verleend. Benadrukt wordt dat de gedachte achter deze beperking is dat de uitbreiding van de mogelijkheid om een ontheffing te verlenen tegemoetkomt aan de wens van corporaties en gemeenten om in gemeenten aangrenzend aan de eigen regio, die voor wat betreft de werking van de woningmarkt veelal nauw zullen aansluiten bij de woningmarktregio, woningcorporaties eerder de mogelijkheid te geven om nieuwbouw te realiseren. Daartoe zullen minder zware eisen worden gesteld aan het aantonen van de noodzaak van de ontheffing. Voor niet-grensgemeenten ligt dit niet in de rede, omdat de band met de woningmarkt van de corporatie zwakker wordt naarmate de geografische afstand groter is, en zeker ook om te waarborgen dat corporaties voldoende focus houden op eigen woningmarktregio. Voor gemeenten die geen grensgemeente zijn blijft de mogelijkheid bestaan om een ontheffing aan te vragen op grond van een aangetoonde noodzaak en met afweging van alle belangen.
Woonstichting de Kernen is blij met de ruimte die er komt in de ontheffingsverlening voor toegelaten instellingen die bezit hebben in grensgemeenten van (en buiten) woningmarktregio’s. Waar wordt gesproken van een «volkshuisvestelijk noodzaak» voor de ontheffing zouden zij graag zien dat wordt gesproken van een «volkshuisvestelijke wenselijkheid». Een ontheffing is enkel volkshuisvestelijk wenselijk wanneer de ontheffing volkshuisvestelijk noodzakelijk is. Een ontheffing is een uitzondering op het in de regelgeving vastgelegde uitgangspunt dat een woningcorporatie in principe alleen in de eigen woningmarktregio volledig werkzaam is. Verder ziet Woonstichting de Kernen graag de zienswijzen van huurdersorganisatie(s) betrokken worden in de afweging. Dit is in lijn met de voorliggende aanpassing. Tevens verzoeken zij om in de toelichting meer aandacht te besteden aan fuserende grensgemeenten, waardoor een gemeente tot een andere woningmarktregio kan gaan behoren. In dergelijke gevallen is een aangepast besluit nodig ten aanzien van het regionaal werkgebied, zoals eerder is voorgekomen na de fusie tussen de gemeenten Vianen, Zederik en Leerdam. Hierdoor kunnen ook nieuwe grensgemeenten ontstaan, waarop de in dit besluit geïntroduceerde uitzondering ook van toepassing is.
AKD vraagt zich af van welke betrokken bewonersorganisaties zienswijzen moeten worden opgevraagd bij het aanvragen van een ontheffing voor werkzaamheden buiten de eigen woningmarktregio. In de toelichting is een verduidelijking opgenomen: als er bij de toegelaten instelling een centrale huurdersorganisatie actief is, dan is die het aanspreekpunt voor de toegelaten instelling en daarmee ook de partij die een zienswijze mag geven. Dit geldt ook op andere onderwerpen waar huurdersorganisaties een zienswijze mogen afgeven. Wanneer er geen centrale huurdersorganisatie bij de aanvragende toegelaten instelling is maar wel een huurdersorganisatie per gemeente waarin de toegelaten instelling actief is, dan mogen die huurdersorganisaties een zienswijze geven, als het huurdersorganisaties betreft uit de woningmarktregio van de toegelaten instelling en uit die gemeenten waarvoor de aanvragende toegelaten instelling al eerder een ontheffing heeft gekregen. Door voor deze opzet te kiezen ontstaat er een parallel met de rechten die gemeenten hebben om een zienswijze op de ontheffingsaanvraag te geven.
Werkdomein
De Amsterdamse Federatie van Woningcorporaties geeft aan blij te zijn met het vervallen van het maximumbedrag voor leefbaarheidsuitgaven en het vervallen van de voorwaarde dat leefbaarheidsactiviteiten in prestatieafspraken opgenomen moet zijn. Zij stelt voor om de volkshuisvestelijke driehoek de keuze te bieden leefbaarheid niet in het activiteitenoverzicht op te nemen. Dat zou flexibel omgaan met leefbaarheidsuitgaven vergemakkelijken. Het activiteitenoverzicht wordt al vormvrij gemaakt waarbij enkel de inhoudelijke voorwaarde wordt gesteld dat daarin wordt ingegaan op het gemeentelijk volkshuisvestelijk beleid en de volkshuisvestelijke prioriteiten. Pas als geen gemeentelijk volkshuisvestelijk beleid voorhanden is, geldt dat een passage opgenomen moet worden over leefbaarheid en de andere in artikel 39 van het BTIV benoemde onderwerpen. Dit ondersteunt het gesprek met onder andere de huurdersorganisaties. Het vervallen van het maximale bedrag dat mag worden uitgegeven aan leefbaarheid maakt een eenvoudige en flexibele omgang met leefbaarheidsuitgaven reeds mogelijk.
Gemeente Amsterdam is positief over de voorgestelde wijzigingen in de Woningwet op het gebied van verduurzaming. De gemeente vraagt zich af of die wijzigingen betekenen dat toegelaten instellingen mogen investeren in laadinfrastructuur voor elektrische auto’s. Een laadpaal wordt gezien als aanhorigheid bij de woongelegenheid, dus toegelaten instellingen mogen laadpalen aanleggen. De laadpalen mogen enkel aangelegd worden ten behoeve van de eigen bewoners en de doelgroepen in artikel 47, tweede lid, onderdeel a t/m g van het BTIV. Het is niet toegestaan om laadpalen aan te leggen of te financieren voor anderen of die door anderen dan de genoemde doelgroepen gebruikt kunnen worden.
Zowel Aedes als Provincie Drenthe vinden de aanpassingen in de regelgeving omtrent het verhuren van MOG waardevol. Provincie Drenthe geeft specifiek aan dat de aanpassingen de mogelijkheden om in MOG te investeren verruimen. Daarnaast maken de aanpassingen het mogelijk om blijvend dorpshuizen en ontmoetingsplekken aan te bieden in kleine kernen en kunnen de aanpassingen een impuls zijn in gebieden waar beleggers zich doorgaans niet mengen. Provincie Drenthe vraagt om meer ruimte voor commerciële functies waar het eerstelijnszorgfuncties in een dorpshuis betreft. Aedes stelt voor om de 10% in artikel 50 BTIV te verruimen naar 25% en de beperking in geval van eigen kantoorruimte in zijn geheel te laten vervallen. Daarnaast brengt Aedes de mogelijkheid naar voren om aan artikel 49 BTIV toe te voegen dat de toezichthouder op verzoek van toegelaten instellingen – eventueel onder voorwaarden – kan toestaan dat naast verenigingen, stichtingen en natuurlijke personen ook bv’s huurder kunnen zijn van MOG. Dergelijke verruimingen zijn niet in lijn met het beleid dat MOG mag worden verhuurd aan rechtsvormen met een niet-winstbeogende functie. Een bv is per definitie winstbeogend.10 Aangezien toegelaten instellingen vanuit de niet-DAEB-tak kunnen investeren in BOG, is er voor verhuur van bedrijfsruimten aan bv ’s reeds een alternatief voorhanden.
De Amsterdamse Federatie van Woningcorporaties ziet de voorgestelde aanpassingen rondom MOG als een verbetering. Wel vinden zij de lijst in bijlage 2 te beperkt. Zij stellen voor de bepalingen aanzienlijk te vereenvoudigen door aan te sluiten bij het begrip «maatschappelijke bestemming» in de wet ruimtelijke ordening. In de wet Ruimtelijke Ordening is echter geen begrip of lijst met maatschappelijke bestemming opgenomen. Dit kan lokaal in een bestemmingsplan worden bepaald. Dit komt de kenbaarheid van de regels voor toegelaten instellingen niet ten goede. Voorts geldt op dit vlak het EC-besluit van 2009, waarin kaders zijn gegeven voor maatschappelijk vastgoed. Aan dit verzoek is daarom geen opvolging gegeven.
Kences pleit voor een expliciete vermelding van de campus als bijzondere vorm van een buurt of buurtschap. Dit voorstel is niet overgenomen. Of een campus dezelfde schaal heeft als een wijk, buurt of buurtschap moet per geval beoordeeld worden. Wanneer dat het geval is, kan beargumenteerd worden dat de campus een vorm van buurt of buurtschap is en hoeft dit dus niet expliciet in regelgeving opgenomen te worden.
De provincie Drenthe pleit in haar reactie voor een verdere verruiming van de toegestane diensten voor derden door toe te staan dat toegelaten instellingen bewoners van betaalbare koopwoningen financieel kunnen ondersteunen bij onderhoud. Financiële diensten aan huiseigenaren leveren is onwenselijk omdat toegelaten instellingen zich moeten toeleggen op de kerntaak om te voorzien in goede huisvesting van de eigen huurders. Indien meer maatschappelijk gebonden middelen wegvloeien naar particuliere huiseigenaren, gaat dit ten koste van de doelgroep.
Volgens Kences zorgt een deel van de wijzigingen voor een verlaging van de administratieve lasten, waardoor corporaties zich meer kunnen richten op hun kerntaak. Zij pleit in haar reactie voor het vereenvoudigen of opheffen van de inkomenscontrole voor internationale studenten. Zij beargumenteren dit door te stellen dat toegelaten instellingen veel tijd kwijt zijn met het opvragen, vaststellen en controleren van de inkomensgegevens van deze studenten, terwijl deze per definitie onvermogend zijn. Deze opmerking geeft geen aanleiding tot wijziging omdat dit in het huidige BTIV al geregeld is. Zo zijn internationale studenten ingevolge bijlage 5 bij artikel 56 BTIV uitgezonderd van de inkomenstoetsing. In plaats van de toetsing van het inkomen volstaat een bewijs van inschrijving aan de onderwijsinstelling. Dit is gewijzigd met het Veeg-BTIV uit 2017.11
Het voorstel om ouderen met een laag inkomen en een hoog vermogen uit te zonderen van de passendheidstoets indien zij daarom vragen, wordt tevens verwelkomd. Zowel VTW, Aedes, AKD, Habion, Stadgenoot en Woonzorg Nederland zien de termijn om passend toe te wijzen graag verruimd naar drie jaar. De Woonbond vraagt zich af in hoeverre corporaties kunnen afwijken van de toewijzingspercentages. In de wijzigingen van het BTIV is uitgegaan van een verruiming van twee jaar. Toegelaten instellingen kunnen op het moment dat zij niet 95% van het aantal toewijzingen passend hebben gedaan dit compenseren in het volgende jaar. Bij de keuze van twee jaar is aangesloten bij de twee jaar die nu ook al geldt voor toewijzingen conform de staatssteunregels. Vanwege de consistentie en de eenvoud is er niet voor gekozen voor het passend toewijzen een andere termijn te hanteren. Overigens is gebleken dat corporaties nu zeer beperkt gebruik maken van de vrije ruimte. Zij hebben dus meer mogelijkheden dan ze nu gebruiken.
Daarnaast vragen Aedes, Habion, Stadgenoot en Woonzorg Nederland om niet aan te sluiten bij de vermogensgrens uit de Wet op de Zorgtoeslag, maar de vermogensgrenzen voor de huurtoeslag toe te passen. De aanleiding voor de wijziging van het BTIV is dat ouderen met een laag inkomen, die door de verkoop van een koopwoning genoeg middelen hebben om een iets hogere huur te betalen dan op grond van hun inkomen mogelijk is, door passend toewijzen meestal geen aanspraak konden maken op een huurwoning boven de aftoppingsgrens. Het vermogen van deze ouderen moet groot genoeg zijn om de hogere huur langere tijd te kunnen betalen. De regering heeft ervoor gekozen om aan te sluiten bij de vermogensgrens uit de Wet op de Zorgtoeslag om te voorkomen dat de oudere binnen zes jaar interen op het eigen vermogen de vermogensgrens van box 3 bereikt. Het gevolg zou zijn dat de oudere een recht op huurtoeslag verkrijgt maar een huur boven de aftoppingsgrens heeft en daardoor niet langer passend gehuisvest is. Wanneer wordt uitgegaan van een levensverwachting van 20 jaar boven de pensioengerechtigde leeftijd en de oudere een huur net onder de liberalisatiegrens heeft zal derhalve moeten worden uitgegaan van een vermogensgrens zoals die geldt voor de zorgtoeslag.
Gemeente Amsterdam stelt een verruiming van de vermogenstoets voor alle andere doelgroepen met vermogen voor. Op uitdrukkelijk verzoek van onder andere de Tweede Kamer en koepelorganisaties is in het wetsvoorstel een maatregel opgenomen dat voor ouderen met een laag inkomen rekening mag worden gehouden met vermogen. Uit de praktijk blijkt namelijk dat er een specifieke groep ouderen is die, gezien hun woonwensen en mogelijke toekomstige zorgbehoefte, een iets duurdere huurwoning in de DAEB-tak kan en wil betalen dan waarvoor zij op basis van hun inkomen in aanmerking komen. Op het moment dat voor alle toewijzingen het vermogen moet worden getoetst, nemen de administratieve lasten voor corporaties fors toe. Daarom is ervoor gekozen dat toegelaten instellingen alleen op verzoek het vermogen van ouderen hoeven te toetsen.
Woonstichting de Kernen verzoekt om een uitbreiding van de bijlage van het BTIV over het toewijzen van woningen aan ouderen met vermogen. Aan dit verzoek is opvolging gegeven en de bijlage is uitgebreid.
Tot slot plaatst Finance Ideas vraagtekens bij situaties waarin het vermogen in de nog niet verkochte woning zit. Hier is rekening mee gehouden, zoals blijkt uit de aangepaste toelichting van het BTIV. Er wordt uitgegaan van het vermogen zoals dat op de belastingaanslag is vermeld (dat betreft het vermogen van t-1). Als de betrokkene kan aantonen dat het vermogen wezenlijk hoger is, bijvoorbeeld door een recente verkoop van het huis, dan kan de hoogte van het vermogen ook worden aangetoond middels een bankafschrift of – indien de overdracht van het huis nog niet heeft plaatsgevonden – de door de notaris opgemaakte definitieve koopovereenkomst (zonder ontbindende voorwaarden) of een aanslag van de WOZ-waarde van de woning.
Overige
In de consultatie is door AKD opgemerkt dat de definitie van «bewonersorganisaties» in het BTIV niet duidelijk is nu de verwijzing naar de Wet op het overleg verhuurder huurders is verwijderd. Deze verwijzing had betrekking op de in de definitie gehanteerde termen huurdersorganisaties en bewonerscommissies. Deze laatste termen worden nu echter in de Woningwet zelf gedefinieerd met bijbehorende verwijzing naar de Wet op het overleg verhuurder huurders. Deze definities op wetsniveau werken door op het niveau van het BTIV, waardoor voor een aparte verwijzing in het BTIV geen noodzaak meer is. Voorts is door Aedes opgemerkt dat de definitie van «huurdersorganisatie» in het BTIV afwijkt van de wet. De term «huurdersorganisatie» wordt niet gedefinieerd in het BTIV, maar enkel in de Woningwet. Ook daarvoor geldt dat de definitie op wetsniveau eveneens van toepassing is voor het BTIV.
Aedes en AKD vinden het positief dat een corporatie het financieel reglement in de meeste situaties zonder toestemming van de Aw kan wijzigen. Wel pleiten zij voor het schrappen van de voorgestelde wijziging in artikel 106 BTIV. Vanwege het wijzigingsvoorstel inzake artikel 106 BTIV worden de onderdelen b, c en d van het eerste lid van toepassing voor alle verbonden ondernemingen waarvan de corporatie de meerderheid van de bestuurders kan benoemen of ontslaan, dus ook als het vanwege ontbreken van rechtspersoonlijkheid van deze ondernemingen niet om dochters gaat. Dit is te zien als een technische correctie, namelijk het weghalen van een inconsistentie in de regelgeving, waardoor bepalingen inzake derivaten zoals in artikel 106, eerste en tweede lid en in artikel 107 op dezelfde categorie ondernemingen van toepassing worden. De hiervoor benodigde wijziging van het financieel reglement kunnen corporaties na wijziging van het BTIV doorvoeren zonder voorafgaande toestemming van de (extern) toezichthouder. Bezwaren tegen deze wijziging van Aedes en AKD, mede omdat dit opnieuw een aan de (extern) toezichthouder voor te leggen wijziging van het financieel reglement zou betekenen, worden dan ook niet gehonoreerd.
Een ontwerp van dit besluit is op ...... aan de Tweede Kamer en Eerste Kamer toegezonden. [PM] voorhang.
Artikel I (Wijziging van de Woningwet)
Artikel I, onderdeel A (artikel 1)
De volgende begrippen zijn met onderhavige wijziging in het BTIV geïntroduceerd:
– blijvend gereguleerd daeb-complex;
– blijvend gereguleerde daeb-woongelegenheid;
– daeb-woongelegenheid;
– niet-daeb-complex;
– niet-daeb-woongelegenheid;
– potentieel te liberaliseren daeb-complex;
– potentieel te liberaliseren daeb-woongelegenheid.
De definiëring van deze begrippen is nodig vanwege de differentiatie naar soort vastgoed in de verkoopregels die met dit besluit in het BTIV wordt doorgevoerd, waarbij anders dan voorheen rekening wordt gehouden met de scheiding tussen DAEB en niet-DAEB. Hiermee wordt voorkomen dat de indeling in verkoopcategorieën de administratieve indeling in DAEB en niet-DAEB doorkruist. Bij de definiëring is getracht zoveel mogelijk aan te sluiten bij het huidige begrippenkader en huidige normen, om de toegankelijkheid van deze termen te bevorderen. Dit komt tot uiting in bijvoorbeeld de 10%-grens in bovengenoemde begrippen die betrekking hebben op complexen. Deze grens wordt eveneens gehanteerd in bijvoorbeeld het bestaande begrip «gemengd geliberaliseerd complex». Daarnaast kan gewezen worden op de definiëring van daeb-woongelegenheid, die verwijst naar artikel 47, eerste lid, onderdelen b, c en d, van de Woningwet. Zie voor een nadere toelichting op de wijzigingen in de verkoopregels paragraaf 3.1.3 van deze nota van toelichting.
De wijziging in het begrip «bewonersorganisaties» is het gevolg van de definiëring van de daarin gebruikte begrippen «huurdersorganisaties» en «bewonerscommissies» in artikel 1 van de Woningwet. Doordat deze begrippen daarin reeds zijn gedefinieerd met een verwijzing naar de relevante bepalingen van de Wet op het overleg huurders verhuurder, is het niet meer nodig om deze verwijzing in het begrip van «bewonersorganisaties» te maken.
Het begrip «gemengd gereguleerd complex» kan vervallen in de begripsbepaling omdat deze term enkel gehanteerd werd in de verkoopregels en met bovengenoemde nieuwe begrippen geen behoefte meer is aan deze term.
Artikel I, onderdeel B (artikel 1a)
In het BTIV is op verschillende plekken een mogelijkheid gecreëerd voor gemeenten, huurdersorganisaties of andere organisaties om een zienswijze in te dienen op een verzoek aan de toezichthouder of een voorgenomen besluit van de toegelaten instelling. Daarbij is niet altijd benoemd of er een redelijke termijn is waarbinnen een zienswijze gegeven moet worden, dan wel hoe lang gewacht moet worden alvorens verder gegaan kan worden met de procedure.
Met dit artikel is voorzien in een «vangnet» voor zienswijzen waarvoor geen termijn is gesteld. Dit vangnet is nodig om alle betrokkenen zekerheid te geven over de tijd waarin een zienswijze naar voren kan worden gebracht. Omdat dit een termijn is die in algemene zin geldt (als geen specifieke termijn is gesteld), en zich dus moet lenen voor uiteenlopende situaties, is deze vastgesteld op een ruime periode van acht weken. Overigens kan het zijn dat bijvoorbeeld een gemeente of een huurdersorganisatie geen gebruik maakt van de mogelijkheid om haar zienswijze naar voren te brengen. In dat geval kan de procedure na de geldende termijn doorgaan zonder dat een zienswijze is ontvangen. Dit is gerechtvaardigd omdat partijen enerzijds in de gelegenheid moeten worden gesteld hun zienswijzen naar voren te brengen, en daar bovendien voldoende tijd voor moeten krijgen, maar anderzijds voorkomen moet worden dat door het ontbreken van een zienswijze de voortgang van een procedure stokt. In dit laatste geval kan een zienswijze immers fungeren als een verkapt veto, hetgeen niet strookt met de aard van een zienswijze.
Artikel I, onderdeel C (artikel 8)
Met deze wijziging vervalt artikel 8. Deze bevat regels inzake de bij het verzoek om goedkeuring van een verbinding mee te sturen documentatie en informatie. In de praktijk bleek deze lijst van mee te sturen gegevens te zorgen voor aanmerkelijke administratieve lasten, terwijl deze informatie tegelijkertijd niet altijd passend was voor een adequate beoordeling van het verzoek. Daarom vervalt dit artikel en komen er in plaats daarvan beleidsregels, die enerzijds zorgen voor duidelijkheid en anderzijds ruimte geven voor de benodigde flexibiliteit.
Artikel I, onderdelen D, E en III (artikelen 9, 10 en 89)
In artikel 9 van het BTIV, dat hoofdzakelijk betrekking heeft op de afwijzingsgronden voor de goedkeuring van voorgenomen verbindingen, zijn meerdere wijzigingen aangebracht.
De afwijzingsgrond van het huidige eerste lid, onder a, vervalt, omdat deze vanwege het principiële karakter ervan is verplaatst naar wetsniveau (artikel 21, eerste lid, onder b, van de Woningwet). Op grond hiervan kon de Minister een verzoek om goedkeuring van een voorgenomen verbinding afwijzen indien naar zijn oordeel door die verbinding sprake was van een onaanvaardbaar risico dat door de toegelaten instelling in te brengen vermogen niet voor de volkshuisvesting bestemd bleef. De wijziging in het tweede lid van artikel 9 BTIV is een wetstechnisch gevolg van deze wijziging.
De wijziging in het nieuwe eerste lid, onderdeel c, hangt samen met de wijzigingen voor normen die gekoppeld zijn aan het in verbonden ondernemingen verstrekte of ingebrachte vermogen. Zie hiervoor de toelichting op de artikel I, onderdelen D, F, P en W (artikelen 9, eerste lid, onderdeel c, 12, eerste lid, 32, tweede lid, 46).
De afwijzingsgrond in het nieuwe eerste lid, onderdeel e, onder 1°, betreft de verplaatsing van de huidige norm van artikel 21, eerste lid, van de Woningwet naar besluitniveau. Dit omdat deze norm voor specifieke verbindingen, namelijk met een nv of bv, beter past bij de specifieke afwijzingsgronden in het BTIV, dan bij de fundamentele regels van de wet voor het aangaan van verbindingen. De normen hebben betrekking op de statuten van een nv of bv en dienen op grond van deze bepaling bijvoorbeeld een blokkeringsregeling te bevatten. Materieel leidt dit niet tot wijzigingen. Hetzelfde geldt met betrekking tot de afwijzingsgronden in het nieuwe eerste lid, onderdeel e, onder 2° tot en met 5°, die voorzien in de verplaatsing van de huidige normen van artikel 23, tweede lid, van de Woningwet naar het niveau van het BTIV.
De afwijzingsgrond van het eerste lid, onderdeel f, die betrekking heeft op de zienswijze van bewonersorganisaties, vervalt. Door een wijziging van artikel 21, eerste lid, onder c, van de Woningwet is deze afwijzingsgrond al opgenomen met betrekking tot de zienswijze van huurdersorganisaties én (voortaan) bewonerscommissies. Bewonersorganisaties bestaan op grond van artikel 1 van het BTIV (enkel) uit huurdersorganisaties en bewonerscommissies, waardoor aan de afwijzingsgrond van artikel 9, eerste lid, onderdeel f, van het BTIV geen behoefte meer bestaat.
De overige wijzigingen in artikel 9 en de wijzigingen in artikelen 10 en 89 BTIV betreffen wetstechnische correcties in verwijzingen als gevolg van bovenstaande wijzigingen.
Artikel I, onderdelen D, F, Q, V en Y (artikelen 9, eerste lid, onderdeel c, 12, eerste lid, 32, tweede lid, 39, derde lid, en 46)
Deze wijzigingen hangen samen met wijzigingen op wetsniveau, waarbij met betrekking tot verbonden ondernemingen voortaan rekening wordt gehouden met verbonden ondernemingen die niet een uit aandelen bestaand vermogen kennen. In artikel 46 van het BTIV wordt met onderhavige wijziging daarom geregeld dat de vaststelling van de vraag welk deel van de werkzaamheden van de verbonden onderneming (in termen van het percentage van de omzet dat uit die werkzaamheden wordt gegenereerd) ten minste op het gebied van de volkshuisvesting dient te liggen, afhangt van de actuele waarde van het kapitaal dat door de toegelaten instelling is verstrekt of ingebracht ten opzichte van de actuele omvang van het eigen vermogen van die rechtspersoon of hetgeen door alle vennoten gezamenlijk is ingebracht. Een koppeling met alleen aandelenkapitaal wordt dus voortaan niet meer gemaakt.
Om dezelfde redenen zijn wijzigingen doorgevoerd in artikelen 9, eerste lid, onderdeel c, 12, eerste lid, 32, tweede lid, en 39, derde lid. Hierdoor is gewaarborgd dat de in die artikelen vastgelegde normen ook gelden voor verbonden ondernemingen die niet een uit aandelen bestaand vermogen hebben. Er is namelijk geen reden om op dit punt onderscheid te maken tussen de soorten verbonden ondernemingen.
Artikel I, onderdelen F, K, WW tot en met DDD, TTT en VVV (artikelen 12, tweede lid, 17, 65 tot en met 71, eerste en derde lid, 75, 110, tweede lid, 122, onderdeel b)
Deze wijzigingen hangen allen samen de Herzieningswet toegelaten instellingen volkshuisvesting (hierna: Herzieningswet). Deze wet, die in werking is getreden per 1 juli 2015, is op enkele overgangsbepalingen na grotendeels uitgewerkt. Met de recente wijziging van de Woningwet naar aanleiding van de evaluatie is de Herzieningswet ingetrokken, waardoor de grondslagen voor enkele bepalingen in het BTIV die voorzagen in nadere uitwerking is komen te vervallen. Artikelen en artikelonderdelen van de Herzieningswet die nog niet waren uitgewerkt zijn vanwege de intrekking opgenomen in de Woningwet zelf. Deze intrekking van de Herzieningswet en verplaatste normering naar de Woningwet zijn in de onderhavige wijzigingen verwerkt in het BTIV.
In het BTIV wordt meerdere keren verwezen naar het tijdstip waarop artikel I van de Herzieningswet in werking is getreden. Dit is het geval in artikelen 12, tweede lid, 71, eerste en derde lid, en 110, tweede lid. Omdat inmiddels duidelijk is dat dat moment 1 juli 2015 is, is voor de toegankelijkheid van de regels deze concrete datum opgenomen in plaats van een verwijzing naar de inwerkintreding van de Herzieningswet.
In artikel 17 vervalt de verwijzing naar artikel II, tiende lid, van de Herzieningswet. Met de Wet maatregelen middenhuur is het in deze bepaling genoemde artikel 44c, eerste lid, onderdeel f, van de Woningwet komen te vervallen, waardoor geen behoefte meer is aan deze bepaling van overgangsrecht. Een grondslag om nadere regels hierover te stellen is dan ook niet meer nodig.
De wijzigingen in artikel 65, 68 tot en met 70, 75 en 122 zijn alle het gevolg van de komst van artikel 49a in de Woningwet. Laatstgenoemd artikel voorziet in een structurele voorziening voor de goedkeuring van administratieve scheidingen. Op grond van artikel II, derde en vierde lid, van de Herzieningswet was reeds voorzien in de goedkeuring van dergelijke scheidingen voor het tijdvak van 1 juli 2015 tot uiterlijk 1 januari 2018. Omdat ook nadien administratieve scheidingen kunnen plaatsvinden, bijvoorbeeld als een toegelaten instelling boven de normen van een verlicht regime uitkomt, en goedkeuring van de voorgenomen wijze waarop hieraan toepassing wordt gegeven wenselijk is, is deze goedkeuringsplicht met artikel 49a ook in de Woningwet zelf vastgelegd. Daarnaast kan per artikel het volgende worden opgemerkt:
• Het nieuwe derde lid van artikel 65 van het BTIV voorziet in nagenoeg dezelfde norm als het eerste lid van artikel 65 – namelijk een voorschrift voor het voorstel voor administratieve scheiding – maar dan ten aanzien van artikel 49a Woningwet.
• Met de wijzigingen in artikel 66, eerste lid, en 67, eerste lid, verdwijnt de verwijzing naar de Herzieningswet zonder dat ter vervanging daarvan naar artikel 49a Woningwet wordt verwezen; dat laatste is niet nodig omdat in artikel 49a artikel 50, tweede lid, reeds van overeenkomstige toepassing wordt verklaard.
• De wijziging in artikel 69, tweede lid, zorgt ervoor dat deze bepaling ook betrekking heeft op nog te verrichten scheidingen.
• De wijziging in artikel 70, tweede lid, zorgt ervoor dat deze bepaling ook betrekking heeft op de op grond van artikel 49a Woningwet goedgekeurde scheidingsvoorstellen.
• Met de wijzigingen in artikelen 75 en 122 wordt voor (de toelichting op) het scheidingsvoorstel respectievelijk voor de informatieplicht richting raden van commissarissen en besturen van dochtermaatschappijen voortaan verwezen naar structurele bepalingen in de Woningwet, in plaats van bepalingen in de ingetrokken Herzieningswet.
Artikel I, onderdelen H, X, VV, XX, CCC, DDD, FFF en VVV (artikelen 13a, 41 tot en met 45, 64, 66, eerste lid, onderdeel g, 71, tweede lid, 75, eerste lid, onderdeel b, 79 en 122, onderdeel b)
Met de wet van [PM] tot wijziging van de Woningwet naar aanleiding van de evaluatie van de wet en aanpassing van enkele andere wetten is de markttoets, geregeld in artikel 44c Woningwet, per 1 januari 2021 voor drie jaar opgeschort. Om dit wetstechnisch te effectueren is artikel 44c Woningwet met terugwerkende kracht vervallen. Hierdoor is de grondslag voor – en behoefte aan – nadere uitwerking van de markttoets in het BTIV vervallen. Dit heeft tot gevolg dat artikelen 41, 43 en 45 van het BTIV effectief per 1 januari 2021 hun werking hebben verloren. Dit zijn alle artikelen in hoofdstuk V, afdeling 1, paragraaf 4, van het BTIV op artikel 44 na.
Artikel 44 bevat regels over het aantrekken van financiële middelen voor werkzaamheden op het gebied van de volkshuisvesting die niet behoren tot de diensten van algemeen economisch belang. De grondslag daarvan is niet artikel 44c Woningwet, maar artikelen 21c, eerste lid, en 47, tweede lid, van de Woningwet. Op grond van artikel 21c, eerste lid, worden bij of krachtens algemene maatregel van bestuur nadere regels gesteld over categorieën van financiële instellingen waarmee toegelaten instellingen transacties aan kunnen gaan voor het verrichten van haar werkzaamheden. Op grond van artikel 47, tweede lid, worden bij algemene maatregel van bestuur regels gegeven over de compensatie als bedoeld in artikel 1, eerste lid, begripsomschrijving van compensatie, onderdeel a, van de Woningwet. De grondslag voor artikel 44 BTIV is dus niet gewijzigd met de opschorting van de markttoets en ook anderszins is er geen aanleiding om dit artikel te laten vervallen.
Wel is met het onderhavige besluit de inhoud van artikel 44 verplaatst naar een nieuw artikel 13a. Deze verplaatsing heeft te maken met de inhoudelijke verwantschap met artikel 13, dat de categorieën van financiële instellingen, bedoeld in artikel 21c, eerste lid, van de Woningwet aanwijst. Met deze verplaatsing zijn geen inhoudelijke wijzigingen beoogd. Door de verplaatsing vervalt artikel 44 en kan daarmee het gehele hoofdstuk V, afdeling 1, paragraaf 4, van het BTIV worden geschrapt.
Als gevolg van de verplaatsing van de inhoud van artikel 44 naar artikel 13a, moeten alle verwijzingen naar eerstgenoemd artikel worden gewijzigd naar laatstgenoemd artikel. Daarnaast dienen verwijzingen naar de artikelen inzake de markttoets (artikel 44c Woningwet en artikelen 41, 43 en 45 BTIV) te worden verwijderd. Daaraan is uitvoering gegeven met de wijzigingen in artikelen 64, tweede lid, 66, eerste lid, onderdeel g, 71, tweede lid, 75, eerste lid, onderdeel b, 79, tweede lid, onderdeel a, en 122, onderdeel b.
Vanwege eerdergenoemde opschorting van de markttoets met terugwerkende kracht per 1 januari 2021, is het ook noodzakelijk om aan de inwerkingtreding van artikel 13a en de vervallenverklaring van hoofdstuk V, afdeling 1, paragraaf 4, van het BTIV (artikelen 41 tot en met 45 BTIV) terugwerkende kracht toe te kennen. Hetzelfde geldt ten aanzien van de wijzigingsopdrachten samenhangend met verwijzingen naar artikel 44c Woningwet of hoofdstuk V, afdeling 1, paragraaf 4, BTIV. Dit is geregeld in artikel II van het onderhavig besluit; zie hiervoor nader de toelichting op dat artikel.
Artikel I, onderdeel I (artikel 15)
Artikel 15 van het BTIV komt te vervallen vanwege het overplaatsen – en gedeeltelijk aanpassen – van deze norm naar wetsniveau (nieuw artikel 61lc Woningwet).
Artikel I, onderdeel L (artikel 18)
De artikelen 18 tot en met 18f, die betrekking hebben op de governance van de borgingsvoorziening en het toezicht van de Minister daarop, zijn naar wetsniveau getild en neergelegd in artikelen 59a tot en met 59g van de Woningwet. Aanleiding hiervoor is een adviesopmerking van de Afdeling advisering van de Raad van State in zijn advies op het ontwerpbesluit tot wijziging van het BTIV in verband met het regelen van het toezicht op de borgingsvoorziening en het doorvoeren van een aantal wijzigingen met beperkte beleidsmatige gevolgen.12
In de plaats daarvan zijn in artikel 18 BTIV enkel de regels gegeven over de zienswijze van de geschiktheid en betrouwbaarheid van bestuurders en commissarissen van de borgingsvoorziening. Deze waren voorheen vastgelegd in artikel 18a, vierde en vijfde lid, van het BTIV. Deze zijn daarnaast geüniformeerd met de wijzigingen in de regels over deze zienswijze voor bestuurders en commissarissen van toegelaten instellingen (artikel 19 BTIV, zie daarover de toelichting hieronder). In het tweede lid van artikel 18 BTIV is de delegatiegrondslag voor het stellen van nadere regels bij ministeriële regeling terug te vinden (voorheen artikel 18a, zevende lid), waarbij deze grondslag ten behoeve van de rechtszekerheid meer is gespecificeerd dan voorheen het geval was.
Artikel I, onderdelen M en XXX (artikelen 19 en bijlage 1)
Met deze wijzigingen vervalt bijlage 1 bij het BTIV. In deze bijlage waren de competenties opgenomen waaraan de geschiktheid van een beoogde bestuurder of commissaris van een toegelaten instelling werden getoetst. Bij de herijking van de regels op het vlak van de regeldruk, is gebleken dat er geen noodzaak is om een lijst van competenties in regelgeving vast te leggen. Voor een zienswijze op de geschiktheid geldt dat deze ook kan worden gegeven zonder een in regelgeving dwingend voorgeschreven lijst wat betreft competenties. Deze wijziging is ook doorgevoerd ten aanzien van de geschiktheid van bestuurders en commissarissen van de borgingsvoorziening (zie de toelichting op artikel I, onderdeel K, hierboven).
Het vervallen van bijlage 1 heeft tot gevolg dat de overige bijlagen van het BTIV worden vernummerd.
Artikel I, onderdeel N (artikelen 22 tot en met 25)
Deze artikelen zien op wijziging van hoofdstuk IV, paragraaf 3, van het BTIV en heeft hoofdzakelijk betrekking op de verkoopregels. Zie voor een uitgebreide toelichting op deze wijzigingen paragraaf 3.1.3 van deze nota van toelichting.
In aanvulling daarop geldt ten aanzien van artikel 24a dat deze dezelfde inhoudelijke norm bevat als artikel 22, derde lid, maar een andere geldingsduur kent. Deze bepaling werkt van 1 januari 2021 tot het moment van inwerkingtreding van de nieuwe regels in hoofdstuk IV, paragraaf 3 van het BTIV, zoals geïntroduceerd met dit wijzigingsbesluit. Op dat laatste moment treedt namelijk artikel 22, derde lid, in werking en heeft artikel 24a dus geen (meer)waarde meer. Artikel 24a is nodig om de voorziening voor de vrijstelling van overdrachtsbelasting voor bepaalde transacties met terugwerkende kracht vanaf 1 januari 2021 te laten gelden. Deze terugwerkende kracht kon niet op een toegankelijk leesbare manier doorgevoerd worden in artikel 22, derde lid, omdat deze aanknoopt bij eerdere artikelleden (waaraan terugwerkende kracht toekennen niet wenselijk is) en de verkoopregels als geheel herzien worden met de onderhavige wijziging van het BTIV. Met de terugwerkende kracht is gewaarborgd dat toegelaten instellingen op korte termijn na het voornemen daartoe meer ruimte krijgen voor hun volkshuisvestelijke taak en is tegelijkertijd de uitvoering geholpen met een aansluiting van deze voorziening bij de start van een kalenderjaar. Dit laatste sluit aan bij de leidraad om waar mogelijk geen «gebroken» jaren te gebruiken in belastingregels. De Belastingdienst heeft reeds op de terugwerkende kracht geanticipeerd door de betaling van aanslagen uit te stellen, zodat deze later, na inwerkingtreding, kan worden kwijtgescholden. De terugwerkende kracht is ook gecommuniceerd met het veld, zodat zij de tijdig en adequaat geïnformeerd zijn over deze voorziening. Vanuit de sector van toegelaten instellingen is hierop positief gereageerd, vooral omdat zij daardoor bijtijds zekerheid hebben gekregen over de te betalen overdrachtsbelasting.
Artikel I, onderdeel P (artikel 30)
Deze wijziging hangt samen met de aanpassing van artikel 37 Woningwet, waarmee wordt getracht om de normen voor toegelaten instellingen meer te laten aansluiten bij de algemene regels voor onder meer jaarrekeningen, zoals neergelegd in afdeling 9 van titel 9 van Boek 2 van het Burgerlijk Wetboek. Daarin staan regels voor onder meer jaarrekeningen van rechtspersonen in algemene zin. In artikel 30, tweede lid, van het BTIV worden enkele onderdelen geschrapt die afwijking van het Burgerlijk Wetboek voor het jaarverslag en jaarrekening van toegelaten instellingen voorschrijven. In de praktijk is gebleken dat deze afwijkingen geen meerwaarde hebben. Schrapping hiervan is daarom wenselijk, ook omdat dit zorgt voor eerdergenoemde aansluiting bij titel 9 van Boek 2 van het Burgerlijk Wetboek.
Artikel I, onderdeel R (artikel 33)
Deze wijziging in artikel 33, eerste lid, onderdeel c, BTIV is het gevolg van de wijzigingen in artikel 38, vierde lid, en 44a, tweede lid, van de Woningwet op grond waarvan de toezichthouder voortaan een oordeel kan geven over jaarstukken als accountantsverslagen en bestuurdersverklaringen, maar dit geen (jaarlijks) gebod meer is. Met deze wijziging in het BTIV wordt verduidelijkt dat – als besloten wordt om over te gaan tot een oordeel – de reeds bestaande verplichting tot het betrekken van de ruimte van de toegelaten instelling voor het doen van investeringen in de eerstvolgende kalenderjaren na het verslagjaar, alleen betrekking heeft op het verslagjaar waarop het oordeel betrekking heeft.
Artikel I, onderdelen S, T, U, EEE en GGG (artikelen 34, 35, 37, eerste lid, 78, 80, tweede lid)
In het BTIV is op verschillende plekken een mogelijkheid gecreëerd voor gemeenten, huurdersorganisaties of andere organisaties om een zienswijze in te dienen op een verzoek aan de toezichthouder of een voorgenomen besluit van de toegelaten instelling.
Geconstateerd is dat in de regelgeving niet altijd een zienswijze voor de bewonersorganisaties is opgenomen waar dit wel de bedoeling was. Op deze plaatsen werd enkel een zienswijze van de gemeente (en in sommige gevallen toegelaten instellingen) vereist, waar de zienswijze van de bewonersorganisaties ook van belang is. Van de gelegenheid is gebruik gemaakt om dit in het BTIV te herstellen. De weging van inbreng van gemeenten en bewonersorganisaties wordt op deze wijze gelijkgetrokken.
Het gaat om de zienswijze bij het indienen van een verzoek tot goedkeuring om feitelijk werkzaam te zijn in een gemeente in de directe nabijheid van Nederland (artikel 34), een verzoek tot vaststelling van een woningmarktregio (artikel 35), een ontheffingsverzoek van de woningmarktregio (artikel 37, eerste lid), een voorgenomen administratieve scheiding (artikel 78) en het overhevelen van bepaalde woongelegenheden en gebouwen naar de niet-DAEB (artikel 80, tweede lid). Voor dit laatste geval wordt bovendien geregeld dat zienswijzen van betrokken gemeenten en bewonersorganisaties niet vereist zijn indien over de omvang van de voorraad van die woongelegenheden en gebouwen, en de vervreemding van een deel daarvan, afspraken zijn gemaakt in de prestatieafspraken. Hiermee wordt een onnodige dubbele inbreng van gemeenten en bewonersorganisaties, hetgeen leidt tot extra administratieve lasten, voorkomen. In het derde lid wordt voorzien in de mogelijkheid tot het afwijzen van een verzoek tot overheveling naar de niet-DAEB-tak indien die zienswijzen onterecht niet zijn meegezonden. Hiertoe wordt pas overgegaan indien eerst aan de toegelaten instelling een mogelijkheid tot herstel is geboden.
Artikel I, onderdeel U (artikel 37, tweede lid)
Met deze wijziging is meer ruimte gecreëerd voor het verlenen van een ontheffing als bedoeld in artikel 41c, tweede lid, van de Woningwet. Zie hierover uitgebreid paragraaf 3.3.1 van deze nota van toelichting.
Artikel I, onderdeel V (artikel 39, eerste en tweede lid)
Zie voor een uitleg van deze wijzigingen paragraaf 3.3.2 van deze nota van toelichting. In aanvulling daarop wordt opgemerkt dat de verplichting om de volkshuisvestelijke prioriteiten in de Staatscourant te publiceren met deze wijziging komt te vervallen. Op grond van artikel 39, eerste lid (nieuw), worden de volkshuisvestelijke prioriteiten reeds toegezonden aan de Eerste en Tweede Kamer. Deze Kamerstukken worden gepubliceerd, waardoor de transparantie al genoegzaam gewaarborgd is en geïnteresseerden via die stukken kennis kunnen nemen van de prioriteiten.
Artikel I, onderdeel W (artikel 40)
De inhoud van het huidige artikel 40, tweede lid, BTIV is – zonder dat daarmee een materiële wijziging is beoogd – verplaatst naar artikel 44, vijfde lid, van de Woningwet. Dit zodat de regels over de termijnen voor geschillen in het kader van het maken van prestatieafspraken zoveel mogelijk op een plek staan. Met deze wijziging op wetsniveau kan het huidige artikel 40, tweede lid, BTIV vervallen.
De overige wijzigingen zijn wetstechnische wijzigingen die het gevolg zijn van de vernummering in artikel 44 van de Woningwet.
Artikel I, onderdeel Z (artikel 47)
De limitatieve lijst met diensten (als bedoeld in artikel 45, tweede lid, onderdeel c, van de wet) die verboden zijn om aan te bieden door toegelaten instellingen, zoals voorheen was vastgelegd in artikel 47, eerste lid, BTIV is met deze wijziging geschrapt. Daarvoor komt in de plaats een invulling van wat in elk geval (tot uiting gebracht met het woord «mede») onder een toegestane dienst wordt verstaan, namelijk de in de bijlage bij het Besluit servicekosten genoemde zaken en diensten. Zie hierover nader paragraaf 3.4.5 van deze nota van toelichting.
Voorts is met een wijziging in artikel 47, tweede lid, BTIV het toepassingsbereik van deze bepaling beperkt tot de diensten als bedoeld in artikel 45, tweede lid, onderdeel c, onder 1° en 2° van de wet. De beperking in categorieën van personen van artikel 47, tweede lid, BTIV leent zich immers niet voor de huurders van MOG en BOG. Dat is ook niet nodig, omdat in artikel 45, tweede lid, onderdeel c, onder 3°, van de wet reeds is geregeld dat toegelaten instellingen ten aanzien van MOG en BOG enkel aan de huurders van deze gebouwen diensten mogen verlenen.
Artikel I, onderdelen AA en EE (artikelen 48 en 51)
Met de wijziging in artikel 48, eerste lid, onderdeel a, wordt bewerkstelligd dat toegelaten instellingen financieel kunnen bijdragen aan de kosten van activiteiten, gericht op ontmoeting van bewoners van de woongelegenheden van toegelaten instellingen, die door die bewoners worden georganiseerd. Deze wijziging hangt samen met het verruimen van de mogelijkheden voor toegelaten instellingen om bij te dragen aan de leefbaarheid (zie nader paragraaf 3.4.2 van deze nota van toelichting).
Hetzelfde geldt ten aanzien van de wijziging in artikel 51, waarin thans is aangegeven dat onder toegestane bijdragen aan de leefbaarheid ook valt het (bijvoorbeeld organisatorisch) bijdragen aan activiteiten gericht op ontmoeting van voornoemde bewoners. In artikel 51 zijn bovendien het tweede en derde lid vervallen. Het tweede lid vervalt omdat op wettelijk niveau (artikel 45, tweede lid, onderdeel f) de grens van een maximumbedrag per woongelegenheid voor leefbaarheid is vervallen. Daarmee ontbreekt ook de grondslag om hierover nadere regels te stellen. Het derde lid vervalt, omdat de inhoud hiervan met de wijziging van de Woningwet naar aanleiding van de evaluatie reeds op wetsniveau is geregeld (artikel 47, eerste lid, onderdeel f, van de Woningwet).
Artikel I, onderdelen BB, CC, DD en FF (artikelen 49, 49a, 50 en 52)
Deze wijzigingen hebben betrekking op MOG, BOG en de aankoop van werkdomeinvreemd vastgoed en zijn reeds nader toegelicht in deze nota van toelichting. Voor de wijzigingen in de artikelen 49 en 50 wordt verwezen naar paragraaf 3.4.1, met de volgende aanvullingen. Het nieuwe artikel 50, tweede lid, bevat de inhoud van het oude artikel 52, met een verduidelijking aan wie de desbetreffende kantoorruimten (waarvan meer dan de helft van het bruto-vloeroppervlak als zodanig door de toegelaten instelling zelf wordt gebruikt) verhuurd mogen worden. Ook is in het nieuwe artikel 50, derde lid, geregeld dat de eisen van bezit en een wijkgerichte functie, bedoeld in artikel 45, vierde lid, onder a, van de wet niet geldt voor bovengenoemde kantoorruimten van de toegelaten instelling.
Voor een toelichting op het vervallen van artikel 52 en de daarmee samenhangende introductie van artikel 49a, wordt verwezen naar paragraaf 3.4.3 respectievelijk 3.4.4 van deze nota van toelichting.
Artikel I, onderdeel HH (artikel 52c)
Deze wijziging is het gevolg van de wijziging van artikel 45, tweede lid, onderdeel k, van de Woningwet, op grond waarvan het toegelaten instellingen mogelijk wordt gemaakt om niet alleen diensten te leveren aan huurdersorganisaties en bewonerscommissies ten behoeve van hun administratie, maar om hen breder te faciliteren. De koppeling in artikel 52c van het BTIV, met alleen het verlenen van diensten in het kader van de administratie, wordt daarom met deze wijziging geschrapt.
Artikel I, onderdelen II tot en met NN (artikelen 52d tot en met 53f)
Deze wijzigingen zien op de werkzaamheden voor derden en zijn grotendeels toegelicht in paragraaf 3.4.7. Hierop worden twee aanvullingen gemaakt. In de nieuwe regels voor werkzaamheden voor derden is de 90%-eis op complexniveau komen te vervallen. In de praktijk bleek deze eis knellend te werken, terwijl het uiteindelijke doel is dat de 90%-eis van artikel 48 van de Woningwet ook geldt ten aanzien van het verhuren van woongelegenheden van derden. Dit laatste is met de wijziging van de Woningwet naar aanleiding van de evaluatie geregeld in de wet zelf (artikel 48, zevende lid). Voorts zijn enkele detailvoorschriften komen te vervallen, zoals die ten aanzien van de overeenkomst van opdracht betreffende lastgeving in het kader van de eisen met betrekking tot het in stand houden en treffen van kleinschalige voorzieningen aan gebouwen van derden. In de onderliggende RTIV worden over de inhoud van een dergelijke overeenkomst geen nadere voorschriften meer gesteld.
Artikel I, onderdelen OO tot en met QQ en BBBB (artikelen 54, 54a, 56 en bijlage 4)
Deze wijzigingen hebben betrekking op de normen voor passend toewijzen. In de eerste plaats wordt het met de wijziging in artikel 54, eerste lid, mogelijk gemaakt om de 5% vrije toewijzingsruimte voor toegelaten instellingen over twee jaren te berekenen. Dit geeft toegelaten instellingen de ruimte om onderbenutting of overbenutting van deze vrije toewijzingsruimte in een jaar te compenseren in het daaropvolgende jaar. In de tweede plaats worden scholieren die een tegemoetkoming als bedoeld in artikel 1.1, eerste lid, van de Wet tegemoetkoming onderwijsbijdrage en schoolkosten ontvangen, evenals studenten, uitgezonderd van de inkomenstoetsing bij passend toewijzen. In de derde plaats wordt het met het nieuwe artikel 54a en de aanpassingen in artikel 56 mogelijk gemaakt om vermogende ouderen met een laag inkomen, op hun verzoek, een woning boven de aftoppingsgrens toe te wijzen zonder dat de toegelaten instelling dit ten laste hoeft te brengen van de vrije ruimte. Zie over deze wijzigingen uitgebreid paragraaf 3.4.8 van deze nota van toelichting.
Om deze wijzigingen in de uitvoeringspraktijk werkbaar te maken is bijlage 4, behorende bij artikel 56 van het BTIV, ook aangepast. Op deze wijze is gewaarborgd dat de stroomschema’s voor het passend toewijzen in het kader van de huurtoeslag voornoemde uitzondering voor scholieren bevatten. Ook is een geheel nieuw onderdeel in de bijlage toegevoegd dat betrekking heeft op de (op verzoek verrichte) toetsing van het vermogen van ouderen voor het gebruik van de uitzondering voor passend toewijzen, zodat zij in aanmerking kunnen komen voor een woning boven de aftoppingsgrens.
Artikel I, onderdelen TT en UU (artikelen 62 en 63)
Deze wijzigingen hebben betrekking op de terugvorderingsbevoegdheid van de Minister van eventueel ontstane overcompensatie, ter uitvoering van het besluit van de Europese Commissie over de Nederlandse woningcorporaties van 15 december 2009 en de regels over het opdragen van een DAEB, waaronder het Vrijstellingsbesluit DAEB 2012 (Besluit van de Europese Commissie, 20 december 2011, nr. 2012/21/EU).
In de artikelen 62, eerste lid, en 63, tweede lid, van het BTIV heeft de Minister een bevoegdheid met een facultatief karakter om onterecht ontvangen staatssteun terug te vorderen indien niet wordt voldaan aan de uitzonderingsvoorwaarden van deze artikelen. De Minister heeft op grond hiervan dus strikt genomen de beleidsvrijheid om al dan niet tot terugvordering over te gaan. Dit facultatieve karakter doet onvoldoende recht aan het beginsel dat onterecht ontvangen staatssteun dient te worden terugbetaald. Daarom krijgt de terugvorderingsbevoegdheid van de Minister met deze wijzigingen een imperatief karakter, waardoor wordt vastgelegd dat onterecht ontvangen (over)compensatie waarvoor niet een van de uitzonderingsgronden van artikelen 62 of 63 geldt, dient te worden teruggevorderd. Volledigheidshalve wordt hier opgemerkt dat artikel 61 eerder dit jaar op dit punt is aangepast in een meeromvattende wijziging met het Besluit van [PM] houdende wijziging van het Besluit toegelaten instellingen volkshuisvesting 2015 in verband met de aanpassing van de wijze waarop overcompensatie voor toegelaten instellingen wordt bepaald.
Voor de verhouding tussen deze terugvorderingsbevoegdheden en terugvordering van staatssteun op basis van de Wet terugvordering staatssteun, wordt verwezen naar de memorie van toelichting op het wetsvoorstel.13
Artikel I, onderdeel GGG (artikel 80, vierde lid)
In artikel 80 BTIV worden nadere regels gesteld over het verzoek van een toegelaten instelling tot het aanwijzen van werkzaamheden tot werkzaamheden die niet behoren tot de diensten van algemeen economisch belang. In artikel 80, vierde lid, van het BTIV is artikel 79, tweede lid, onderdeel a, van het BTIV van overeenkomstige toepassing verklaard. Omdat in de praktijk blijkt dat het bereik van deze van toepassing verklaring niet altijd duidelijk is, is deze met onderhavige wijziging verduidelijkt. Meer specifiek wordt met de wijziging expliciet aangegeven dat artikel 49, tweede lid, onder a, van overeenkomstige toepassing is op de woongelegenheden die genoemd worden in artikel 80, eerste lid, maar ook op de gebouwen die in dat lid genoemd worden.
Artikel I, onderdelen JJJ tot en met NNN (artikelen 92 tot en met 96 en 100)
Deze wijzigingen in de fusiebepalingen zijn hoofdzakelijk een uitvloeisel van de wijzigingen op dit vlak in artikel 53 van de Woningwet en een gevolg van verduidelijking en herschikking van artikelen. Dit laatste heeft als doel de toegankelijkheid en kenbaarheid van deze voorschriften bevorderen.
Het nieuwe artikel 92 bevat een samenvoeging (en op detailonderdelen een verkorting) van de huidige artikelen 92, 93 en 94:
• Het eerste lid bevat de inhoud van het huidige artikel 92, eerste volzin;
• Het tweede lid bevat de inhoud van het huidige artikel 93, tweede lid;
• Het derde lid bevat de inhoud van het huidige artikel 94, eerste lid;
• Het vierde lid bevat de inhoud van het huidige artikel 92, tweede volzin, en 93, derde lid.
Daarmee keren enkel het huidige artikel 93, eerste lid, en 94, tweede lid, niet terug. Op grond van die bepalingen worden huurders van andere gebouwen dan woongelegenheden in de gelegenheid gesteld hun zienswijze op de voorgenomen fusie te geven en wordt met hen over de voorgenomen fusie overleg gevoerd. Dit heeft betrekking op huurders van maatschappelijk onroerend goed en bedrijfsonroerend goed. Deze procedurestap blijkt in de praktijk weinig meerwaarde te hebben omdat Boek 7 van het Burgerlijk Wetboek, titel 4, afdelingen 4 en 6, de belangen van deze huurders reeds adequaat worden beschermd, waardoor deze kunnen vervallen.
In artikel 95 zijn meerdere wijzigingen doorgevoerd. In het eerste lid, onderdeel b, wordt een termijn van zes weken gegeven voor alle zienswijzen als bedoeld in dat onderdeel. Dit is wenselijk om voor alle betrokkenen duidelijkheid te geven over wanneer een zienswijze dient te worden gegeven en wanneer daadwerkelijk sprake is van het uitblijven daarvan. Het huidige artikel 95, eerste lid, onderdeel c, is geschrapt omdat de daarin genoemde mededeling van artikel 53, tweede lid, derde volzin, van de Woningwet als zodanig niet meer bestaat. Het (geclausuleerde) instemmingsrecht van huurdersorganisaties is immers met de wijziging van de Woningwet naar aanleiding van de evaluatie ondergebracht bij de afwijzingsgronden van artikel 53, vierde lid, van de wet. Dat de zienswijzen van huurdersorganisaties moeten worden meegezonden bij het verzoek om goedkeuring is op grond van deze wijziging van de Woningwet reeds geregeld in artikel 53, derde lid, onder a, van de Woningwet.
In artikel 95, tweede lid, en 96, derde lid, zijn enkele procedurevoorschriften uitgezonderd bij de zogenoemde verlichte procedure bij fusies. Deze verlichte procedure geldt voor fusies tussen toegelaten instellingen en dochterondernemingen en voor fusies tussen toegelaten instellingen en verbonden ondernemingen. Bij dergelijke fusies hoeven als gevolg van deze wijzigingen geen zienswijzen te worden gevraagd van de gemeenten, bedoeld in artikel 92, eerste lid, van het BTIV en hoeft ook geen fusie-effectrapportage te worden overgelegd. Andere procedurevoorschriften kunnen op grond van het nieuwe artikel 53, vijfde lid, van de Woningwet achterwege gelaten worden bij dit soort fusies.
De wijziging in artikel 100, tweede lid, onderdeel a, van het BTIV is een gevolg van bovengenoemde schrapping in artikel 95, eerste lid, onderdeel c.
Artikel I, onderdeel OOO (artikel 103)
Als gevolg van de wijzigingen in artikel 103 hoeft niet elke wijziging van het financieel reglement, bedoeld in artikel 55a, tweede lid, van de Woningwet vooraf ter goedkeuring te worden voorgelegd aan de toezichthouder. Een wijziging van een reeds vastgesteld en door de toezichthouder en raad van commissarissen goedgekeurd reglement is op grond van deze nieuwe regels slechts onderworpen aan de goedkeuring van de raad van commissarissen. Wel dient de wijziging te worden verantwoord in het jaarverslag van de toegelaten instelling.
Een uitzondering op het bovenstaande geldt ten aanzien van wijzigingen in het financieel reglement die (mede) betrekking hebben op financiële derivaten. Daarvoor geldt dat deze tevens is onderworpen aan goedkeuring van de toezichthouder. Zie hierover nader paragraaf 3.5.1 van deze nota van toelichting.
Artikel I, onderdeel PPP (artikel 105)
In artikel 105, eerste lid, onderdeel e, onder 4°, staat de eis dat de controlfunctie in een afzonderlijke organisatie-eenheid moet worden opgenomen. Deze eis geldt nu voor toegelaten instellingen met meer dan 2.500 verhuureenheden maar wordt met deze wijziging verhoogd naar 5.000 verhuureenheden. De reden voor deze verhoging is dat vanuit de sector is aangegeven dat kleinere toegelaten instellingen, die minder personeel hebben, organisatorische problemen kunnen ondervinden bij het voldoen aan de eis voor een afzonderlijke control-eenheid. Daarnaast leidt de verhoging van de grens tot een verlaging van de administratieve lasten bij de toegelaten instellingen met tussen de 2.500 en 5.000 verhuureenheden. Bij kleine corporaties is het uiteindelijke financiële risico van het ontbreken van een onafhankelijke controller kleiner en te ondervangen met een goede bedrijfscultuur en een bijpassende houding en gedrag.
Artikel I, onderdeel QQQ (artikel 106)
De wijziging in artikel 106, eerste lid, herstelt in eerste instantie een fout in de aanhef wat betreft het toepassingsbereik van de daaronder genoemde onderdelen a tot en met d. Abusievelijk was de verbonden onderneming, waarvan de toegelaten instelling meer dan de helft van de bestuurders kan benoemen of ontslaan, niet opgenomen in de aanhef van dit lid. De wijzigingen in onderdelen a tot en met d zelf hebben tot doel de leesbaarheid van deze onderdelen te vergroten, zonder dat beoogd wordt de inhoud van deze onderdelen te wijzigen.
Artikel I, onderdeel SSS (artikel 109)
Met deze wijziging vervalt artikel 109, omdat hieraan geen behoefte meer is met het oog op het nieuwe artikel 55b, derde lid, van de Woningwet. Op grond van laatstgenoemde bepaling wijst de Minister bij ministerieel besluit een klachtenreglement aan (die wordt gepubliceerd in de Staatscourant), waardoor de grondslag voor en de noodzaak van artikel 109 BTIV vervalt.
Artikel I, onderdeel WWW (artikel 125)
Met deze wijziging vervalt artikel 125, omdat hieraan geen behoefte meer is met het oog op het nieuwe artikel 61u van de Woningwet. Op grond van laatstgenoemd artikel zijn alle regels over experimenteerruimte ten aanzien van de regels voor wooncoöperaties en toegelaten instellingen op wetsniveau vastgesteld. Artikel 125 BTIV heeft daarmee geen functie meer en kan vervallen.
Artikel I, onderdeel YYY (bijlage 1)
Deze wijzigingen in de nieuwe bijlage 1 (oude bijlage 2), dat betrekking heeft op de betrouwbaarheid van voorgedragen kandidaten voor de positie van bestuurders en commissarissen van toegelaten instellingen en de borgingsvoorziening, zijn reeds toegelicht in paragraaf 3.2.1 van deze nota van toelichting.
Artikel I, onderdelen ZZZ en AAAA (bijlagen 2 en 3)
Deze wijzigingen in de nieuwe bijlagen 2 en 3 (de oude bijlagen 3 en 4) hebben betrekking op toegestaan MOG. Deze zijn reeds toegelicht in paragraaf 3.4.1 van deze nota van toelichting.
Artikel II (Inwerkingtreding)
Dit besluit treedt in werking op een bij koninklijk besluit te bepalen tijdstip. Dit zal op hetzelfde moment zijn als waarop de wijzigingen van de Woningwet naar aanleiding van de evaluatie van de herziene Woningwet in werking treden. Om op dit punt aan te sluiten bij de bovenliggende wijziging van de Woningwet, is ook voor het onderhavige besluit een gedifferentieerde inwerkingtreding van artikelen mogelijk. Indien van deze mogelijkheid gebruik wordt gemaakt zal dit worden onderbouwd in het inwerkingtredingsbesluit.
Het tweede lid van artikel II maakt op twee onderdelen een uitzondering op het bovenstaande. In onderdeel a is ten aanzien van artikel 24a een afwijkende inwerkingtreding geregeld. Artikel 24a bevat een voorziening voor vrijstelling van overdrachtsbelasting bij bepaalde transacties van toegelaten instellingen per 1 januari 2021. Deze treedt op grond van artikel II, tweede lid, onderdeel a, met de publicatie van dit besluit in het Staatsblad in werking en werkt met terugwerkende kracht terug vanaf 1 januari 2021. De betrokken partijen zijn over de terugwerkende kracht geïnformeerd zodat zij op de hoogte zijn hiervan; zie hierover nader de artikelsgewijze toelichting op artikel I, onderdeel N.
In artikel II, tweede lid, onderdeel b, is als gevolg van de opschorting van de markttoets met terugwerkende kracht per 1 januari 2021 een afwijkende inwerkingtredingsbepaling opgenomen. Omdat de grondslag voor het stellen van nadere regels over de markttoets (artikel 44c Woningwet) per 1 januari 2021 is vervallen, dient hoofdstuk V, afdeling 1, paragraaf 4, van het BTIV (artikelen 41 tot en met 45) met terugwerkende kracht te vervallen per voornoemde datum. Het daaraan gekoppelde nieuwe artikel 13a dient per dezelfde datum in werking te treden. Zie over dit artikel nader de artikelsgewijze toelichting hierop. Ook alle verwijzingen in het BTIV naar de artikelen 41 tot en met 45 BTIV en artikel 44c Woningwet dienen per 1 januari 2021 te worden gewijzigd. De inwerkingtredingsbepaling voorziet daarin door de artikelonderdelen die dit regelen een dag na publicatie van dit besluit in het Staatsblad in werking te laten treden en daaraan terugwerkende kracht toe te kennen vanaf 1 januari 2021.
De Minister van Binnenlandse Zaken en Koninkrijksrelaties, K.H. Ollongren
Kopieer de link naar uw clipboard
https://zoek.officielebekendmakingen.nl/kst-35517-D.html
De hier aangeboden pdf-bestanden van het Staatsblad, Staatscourant, Tractatenblad, provinciaal blad, gemeenteblad, waterschapsblad en blad gemeenschappelijke regeling vormen de formele bekendmakingen in de zin van de Bekendmakingswet en de Rijkswet goedkeuring en bekendmaking verdragen voor zover ze na 1 juli 2009 zijn uitgegeven. Voor pdf-publicaties van vóór deze datum geldt dat alleen de in papieren vorm uitgegeven bladen formele status hebben; de hier aangeboden elektronische versies daarvan worden bij wijze van service aangeboden.