Landelijk modelbeleid aanwijzing bedrijfsbrandweren – Interne versie veiligheidsregio’s

Voorwoord

Het LEC BrandweerBRZO is er voor het bieden van ondersteuning aan de veiligheidsregio’s op het gebied van industriële veiligheid. Een van de onderwerpen waarop ondersteuning wordt geboden is het aanreiken van beleidsontwikkeling. In maart 2017 bleek dat 15 van de 25 veiligheidsregio’s een vorm van beleid voor het aanwijzen van bedrijfsbrandweren te hebben vastgesteld. Gemiddeld was dit beleid toen 5 jaar oud. Daarom hebben we in 2017 gewerkt aan een ‘landelijk model aanwijsbeleid bedrijfsbrandweren’. Dit in samenwerking met de 6 Brzo veiligheidsregio samenwerkingsverbanden.

 

Dit modelbeleid biedt (besturen van) veiligheidsregio’s een actuele handreiking voor het vaststellen van lokaal aanwijsbeleid voor bedrijfsbrandweren. We hebben ons best gedaan om het bestaande gat tussen hoofdstuk 7 Besluit veiligheidsregio’s en onze Werkwijzer bedrijfsbrandweren 2013 te dichten.

 

Het afgelopen decennium heeft het LEC BrandweerBRZO ook ‘Algemene Bepalingen’ – behorende bij het aanwijsbeleid – opgesteld en ter beschikking gesteld aan de regio’s. De Algemene Bepalingen zijn in 2017 geëvalueerd en grondig aangepast. Ze zijn als bijlage 1 opgenomen als ‘modelvoorschriften’.

 

Ik vertrouw erop dat dit modelbeleid met modelvoorschriften u helpen in de trajecten van aanwijzen van bedrijfsbrandweren.

 

 

Erwin de Bruin

Programmamanager Landelijke Expertisecentrum BrandweerBRZO

 

1 Inleiding

Artikel 31 van de Wet veiligheidsregio’s (Wvr) geeft besturen van veiligheidsregio’s de mogelijkheid inrichtingen te verplichten om een bedrijfsbrandweer te hebben, als deze inrichtingen in geval van brand of ongeval een bijzonder gevaar voor de openbare veiligheid kunnen opleveren. In de praktijk komt dit neer op bedrijven waarvan de activiteiten risico’s opleveren, waarop de overheidsbrandweer niet berekend hoeft te zijn (bovenmatige risico’s). Door deze bedrijven te verplichten een bedrijfsbrandweer te hebben, komt de verantwoordelijkheid voor het afdekken van deze bovenmatige risico’s bij de bedrijven zelf te liggen.

 

1.1 Doel van het modelbeleid

De bevoegdheid uit artikel 31 van de Wvr wordt verder uitgewerkt in hoofdstuk 7 van het Besluit veiligheidsregio’s (Bvr), maar wordt daarin niet tot in detail geregeld. Het bestuur van de veiligheidsregio heeft veel ruimte bij het toepassen van zijn aanwijsbevoegdheid.

 

Het aanwijzen van inrichtingen als bedrijfsbrandweerplichtig is een besluit dat goed gemotiveerd moet worden. Het aanwijsbeleid van een veiligheidsregio is het instrument om de bevoegdheid van het bestuur van de veiligheidsregio in te vullen en keuzes te verantwoorden.

 

Er zijn 25 veiligheidsregio’s in Nederland, die ieder hun eigen beleid kunnen voeren. Uit een inventarisatie door het Landelijk Expertisecentrum BrandweerBRZO (LEC BrandweerBRZO) in maart 2017 blijkt dat 15 veiligheidsregio’s beleid hebben voor het aanwijzen van inrichtingen als bedrijfsbrandweerplichtig. Dit beleid varieert van enkele A4’tjes tot omvangrijke beleidsstukken. Daarnaast hebben sommige veiligheidsregio’s de Werkwijzer bedrijfsbrandweren 2013, een handreiking voor het opstellen van aanwijsbeschikkingen, (mede) tot beleid verklaard.

 

Omdat het aanwijzen van bedrijfsbrandweerplichtige inrichtingen complex kan zijn en er bedrijven zijn die in meerdere veiligheidsregio’s vestigingen hebben, is er behoefte aan landelijk uniform beleid dat ruimte biedt voor lokale accenten. Het LEC BrandweerBRZO wil met dit modelbeleid aan deze behoefte tegemoetkomen.

 

1.2 Andere richtinggevende documenten

De wettelijke kaders voor het aanwijsbeleid bestaan uit artikel 31 van de Wvr en hoofdstuk 7 van het Bvr, die nader worden uitgewerkt in het aanwijsbeleid. Naast het aanwijsbeleid zijn er ook andere richtinggevende documenten.

 

Werkwijzer bedrijfsbrandweren 2013

De belangrijkste van die documenten is de Werkwijzer bedrijfsbrandweren 2013 van het LEC BrandweerBRZO (verder: Werkwijzer). De Werkwijzer is een praktische handleiding en naslagwerk bij het opstellen van aanwijsbeschikkingen. Omdat er ten tijde van het opstellen van de Werkwijzer nog geen modelaanwijsbeleid bestond, staan in de Werkwijzer ook enkele keuzes van beleidsmatige aard. Echter, tenzij een veiligheidsregio de Werkwijzer als beleid heeft vastgesteld, kunnen deze niet gelden als beleidskeuzes van een veiligheidsregio. Daarom en om het praktische karakter van de Werkwijzer te benadrukken, zijn deze beleidskeuzes overgebracht naar het modelbeleid. Het betreft de tekst die nu is opgenomen in de paragrafen 2.4, 2.6 t/m 2.9, 4.4.2 en bijlage 4 van de Werkwijzer. Deze teksten worden op dit moment nog niet verwijderd uit de Werkwijzer, hiermee wordt gewacht tot de herziening van dat document. Tot die tijd geldt dat bij strijdigheid tussen het modelbeleid en de Werkwijzer, de inhoud van het modelbeleid voorgaat. 1

 

Informatiedocumenten

Het modelaanwijsbeleid beoogt de keuzes die het bestuur van een veiligheidsregio maakt inzichtelijk te maken en is niet als uitputtend informatiedocument bedoeld. Er bestaan vele inhoudelijke informatiedocumenten als handreikingen, visiedocumenten en notities, die waardevolle informatie bevatten voor het opstellen van aanwijsbeschikkingen. Sommige documenten worden in het modelaanwijsbeleid gebruikt om keuzes te onderbouwen. Deze documenten zijn te vinden op de website van het LEC BrandweerBRZO.2 Veiligheidsregio’s die de documenten willen overnemen in het eigen beleid, wordt geadviseerd ze als bijlage bij het aanwijsbeleid te voegen. Zo wordt voorkomen dat het beleid verwijst naar eventuele nieuwere versies van het document, zonder dat het bestuur van de veiligheidsregio’s hiervan op de hoogte is.

 

1.3 Gebruik en reikwijdte van het modelbeleid

Dit document is, zoals het woord al zegt, modelbeleid. Het doel is om landelijk het aanwijsbeleid zo uniform mogelijk te laten zijn, maar het is aan de veiligheidsregio’s zelf om te bepalen welke delen ervan worden opgenomen in het eigen beleid.

 

Iedere veiligheidsregio is anders en er zullen dan ook onderdelen zijn van dit beleid, waaraan een veiligheidsregio geen behoefte heeft. In dat geval kan de veiligheidsregio het onderwerp weglaten uit het eigen beleid. Omwille van de uniformiteit heeft het wel de voorkeur dat de inhoud van het modelbeleid dat in het eigen beleid wordt overgenomen, zo veel mogelijk in stand blijft. Als een veiligheidsregio van mening is dat een onderdeel van het modelbeleid onjuist is, dan kan contact op worden genomen met het LEC BrandweerBRZO. Als er inderdaad sprake is van een onjuistheid, dan zal dit in een volgende versie van het modelbeleid of door middel van een erratum worden meegenomen.

 

Het beleid geldt voor onbepaalde duur, maar ten tijde van het schrijven van het modelbeleid was de uitkomst van enkele discussies, die buiten de werkgroep werden gevoerd en invloed kunnen hebben op het beleid, nog niet uitgekristalliseerd, zoals het landelijk emplacemententraject en discussies over tankputbranden. Bovendien wordt het Bvr waarschijnlijk over enige tijd aangepast en treedt, naar verwachting in 2021, de Omgevingswet en de daarbij behorende regelgeving in werking. Dit alles zal gevolgen hebben voor het aanwijzen van bedrijfsbrandweerplichtige inrichtingen. Daarom zal het modelaanwijsbeleid periodiek worden aangepast.

 

Tot slot wordt opgemerkt dat het modelaanwijsbeleid alleen gaat over aanwijsbeschikkingen. Voor het toezicht op en de handhaving van de naleving van de aanwijsbeschikkingen is in 2011 een modelbeleid opgesteld dat nu tezelfdertijd met onderhavig aanwijsbeleid is herzien.3

 

1.4 Leeswijzer

Naast dit inleidende hoofdstuk, wat niet één op één in het lokale beleidsstuk moet worden opgenomen, bevat dit aanwijsbeleid nog drie andere hoofdstukken. In hoofdstuk 2 wordt beschreven op welke wijze inrichtingen risico’s af kunnen dekken en worden relaties gelegd met andere instrumenten (zoals de omgevingsvergunning) en partijen (onder meer de overheidsbrandweer) die daartoe kunnen bijdragen. Hoofdstuk 3 omschrijft hoe de veiligheidsregio invulling geeft aan haar bevoegdheid om aan te wijzen. Hoofdstuk 4, tenslotte, bevat een inhoudelijk afwegingskader, waarin beschreven wordt hoe de veiligheidsregio omgaat met zaken als een binnenaanval door de bedrijfsbrandweer en de mogelijkheid voor inrichtingen om de plicht tot het instandhouden van een bedrijfsbrandweer uit te besteden of gezamenlijk te regelen.

2 Afdekking van risico’s bij inrichtingen

Inrichtingen die werken met gevaarlijke stoffen en processen kunnen risico‘s opleveren voor mens, dier, milieu en maatschappij. De verplichting om een bedrijfsbrandweer te hebben is maar een van de manieren om deze risico’s af te dekken. In dit hoofdstuk worden de belangrijkste instrumenten om risico’s te verminderen, besproken. Tevens wordt behandeld hoe zij zich verhouden tot de bedrijfsbrandweeraanwijzing.

 

2.1 Instrumentarium voor het afdekken van effecten en risico’s

De belangrijkste instrumenten voor het afdekken van risico’s voor de openbare veiligheid zijn:

  • de maatregelen in de omgevingsvergunning en in algemene regels

  • de overheidsbrandweer

  • de bedrijfsbrandweer

  • de rampenbestrijding

In onderstaand figuur staat weergegeven hoe ze zich tot elkaar verhouden.

 

Figuur 1 Risicoafdekking openbare veiligheid

2.1.1 De omgevingsvergunning voor de activiteit milieu

Voor het oprichten, het veranderen, het veranderen van de werking of het in werking hebben van een inrichting is een omgevingsvergunning voor de activiteit milieu, verleend door het bevoegd gezag, verplicht (verder: omgevingsvergunning milieu).4 Afhankelijk van de activiteiten die binnen een inrichting plaatsvinden, is het bevoegd gezag de gemeente of de provincie5 waarin de inrichting is gelegen. In een enkel geval is het Rijk het bevoegd gezag. Daarnaast zijn er inrichtingen waarvan de activiteiten niet vergunningplichtig zijn, maar die vallen onder algemene regels, zoals de regels uit het Activiteitenbesluit.

 

Doel omgevingsvergunning voor de activiteit milieu

De omgevingsvergunning milieu heeft als doel de nadelige gevolgen die de activiteiten van de inrichting opleveren voor milieu, te voorkomen en te beperken. Volgens de wet Milieubeheer worden “onder gevolgen voor het milieu […] in ieder geval verstaan: gevolgen voor het fysieke milieu, gezien vanuit het belang van de bescherming van mensen, dieren, planten en goederen, van water, bodem en lucht en van landschappelijke, natuurwetenschappelijke en cultuurhistorische waarden en van de beheersing van het klimaat, alsmede van de relaties daartussen.”6

 

Ongewone voorvallen en voorschriften

Bij de aanvraag om een omgevingsvergunning milieu moet de aanvrager onder andere gegevens verstrekken over de ongewone voorvallen die redelijkerwijs binnen de inrichting kunnen plaatsvinden. Daarbij moet ook worden omschreven wat de aard en omvang van deze voorvallen zijn en welke belasting zij vormen voor het milieu. Tot slot moet de aanvrager ook aangeven welke maatregelen de inrichting heeft getroffen om de belasting van het milieu, die het gevolg is van die voorvallen, te voorkomen of te beperken. 7

 

Afhankelijk van de beschreven ongewone voorvallen worden er voorschriften opgenomen in de vergunning, die kunnen bestaan uit te realiseren preventieve en repressieve (brand)veiligheidsvoorzieningen, maar ook uit gedragsvoorschriften of voorschriften over de inrichting van het terrein van de inrichting. Voor het opstellen van deze voorschriften wordt onder andere gebruik gemaakt van de Beste Beschikbare Technieken (BBT), die veelal zijn beschreven in de Publicatiereeks Gevaarlijke Stoffen (PGS) en andere (internationale) richtlijnen. Ook als er voor een activiteit geen BBT en richtlijnen zijn vastgesteld, kunnen er voorschriften worden verbonden aan een omgevingsvergunning, mits ze goed zijn gemotiveerd. Te denken valt aan koel- en blussystemen, de aanwezigheid van schuimvormend middel, de hoeveelheid en plaatsing van hydranten, de positionering en van toegangspoorten voor hulpdiensten. Ook is het mogelijk om de inzet van bedrijfsbrandweer op te nemen in de omgevingsvergunning milieu als de bedrijfsbrandweer als gelijkwaardige maatregel wordt ingezet. Hierover meer in de volgende paragraaf.

 

De veiligheidsregio als adviseur

De veiligheidsregio is wettelijk adviseur bij vergunningverlening aan inrichtingen die vallen onder het Besluit externe veiligheid inrichtingen (Bevi)8 en voor activiteiten met ontplofbare stoffen.9 Daarnaast vraagt het bevoegd gezag de veiligheidsregio in veel gevallen om advies over aanvragen en activiteiten waar geen wettelijke adviesverplichting voor geldt, het zogenoemde niet-wettelijke advies.

2.1.2 De overheidsbrandweer

De overheidsbrandweer richt zich op het beperken en bestrijden van brand en het beperken en bestrijden van gevaar voor mensen en dieren bij ongevallen anders dan bij brand. 10 Het optreden van de overheidsbrandweer is dus niet gericht op het voorkomen en beperken van negatieve effecten op het milieu, wat het doel is van de omgevingsvergunning milieu.

 

De overheidsbrandweer heeft beperkte repressieve mogelijkheden. Het bestrijden en beheersen van incidenten in inrichtingen is vooral een aangelegenheid voor inrichtingen zelf, wanneer dit de mogelijkheden van de overheidsbrandweer te boven gaat. Reden hiervoor is dat er grenzen zijn aan wat van de overheidsbrandweer kan worden verwacht, zeker als het gaat om incidenten met gevaarlijke stoffen. De overheidsbrandweer is hier vaak niet op uitgerust en heeft een opkomsttijd die is vastgesteld in het regionaal dekkingsplan.

Op grond van artikel 3.1.2, tweede lid, onderdeel c, van het Bvr voert de overheidsbrandweer bij de bestrijding van ongevallen met gevaarlijke stoffen alleen basishandelingen uit. Volgens de memorie van toelichting op het besluit is “de maatgevende inzet […] in deze situatie een lekkage van een gevaarlijke stof die met behulp van de eigen beschikbare uitrusting kan worden verholpen.” 11

 

De inzet die van de overheidsbrandweer verwacht mag worden, wordt de basisbrandweerzorg genoemd. Het betreft de inzet van de overheidsbrandweer, ook ten aanzien van het bestrijden van ongevallen met gevaarlijke stoffen, in het openbare gebied. Ongevallen met gevaarlijke stoffen binnen een inrichting moeten daarom worden bestreden en beperkt met de maatregelen die in de omgevingsvergunning en de bedrijfsbrandweeraanwijzing zijn opgenomen.

 

De omvang van de basisbrandweerzorg speelt een rol bij het bepalen van de verplichting om een bedrijfsbrandweer te hebben en de omvang daarvan. Hierover verderop in dit hoofdstuk meer.

2.1.3 De bedrijfsbrandweer

In de omgevingsvergunning milieu kunnen geen voorschriften voor alle mogelijke incidenten worden opgenomen. Het doel van de omgevingsvergunning milieu is immers om de gevolgen van activiteiten voor het milieu te voorkomen en te beperken. Het kan zijn dat een incident geen gevolgen heeft voor het milieu of dat er, ondanks de voorgeschreven maatregen, nog sprake is van een restrisico. Om dit restrisico, veroorzaakt door incidenten binnen inrichtingen, af te dekken, kan het bestuur van de veiligheidsregio besluiten om bepaalde categorieën inrichtingen te verplichten een bedrijfsbrandweer te hebben.

 

De definitie van een bedrijfsbrandweer is:

 

“Een bedrijfsbrandweer is een door het bedrijf ingestelde incidentbestrijdingsorganisatie met bekwaam personeel en middelen die op basis van artikel 31 van de Wet veiligheidsregio’s is aangewezen door de veiligheidsregio teneinde de risico’s van het bedrijf voor de omgeving te beperken.” 12

 

In de aanwijsbeschikking worden de geloofwaardige incidentscenario’s beschreven en het personeel en materieel voorgeschreven dat nodig is om de geloofwaardige incidentscenario’s te beheersen en/of te bestrijden. Hoe de bedrijfsbrandweer zich verhoudt tot de omgevingsvergunning en de inzet van de overheidsbrandweer komt verderop in dit hoofdstuk aan bod.

2.1.4 De rampenbestrijding

Een incident kan, ondanks preventieve en repressieve maatregelen, zodanig zijn dat er sprake is van een ramp: een zwaar ongeval of een andere gebeurtenis waarbij het leven en de gezondheid van veel personen, het milieu of grote materiële belangen in ernstige mate zijn geschaad of worden bedreigd en waarbij een gecoördineerde inzet van diensten of organisaties van verschillende disciplines is vereist om de dreiging weg te nemen of de schadelijke gevolgen te beperken. 13

 

De veiligheidsregio moet onder meer voor hogedrempelinrichtingen 14 een rampbestrijdingsplan vaststellen 15 . Artikel 1 van de Wvr omschrijft rampenbestrijding als “het geheel van maatregelen en voorzieningen, met inbegrip van de voorbereiding daarop, dat het gemeentebestuur of het bestuur van een veiligheidsregio treft met het oog op een ramp, het voorkomen van een ramp en het beperken van de gevolgen van een ramp.” De overheidsbrandweer is een van de diensten die wordt ingezet bij de bestrijding van een ramp. Op grond van de Wabo kan de inrichting ook worden verplicht om de benodigde materiële component beschikbaar te hebben voor het bestrijden van het scenario door de overheidsbrandweer. Ook de bedrijfsbrandweer heeft een rol, meer daarover verderop in dit hoofdstuk.

 

2.2 Bedrijfsbrandweer versus omgevingsvergunning

De bedrijfsbrandweeraanwijzing is complementair aan de omgevingsvergunning milieu. In deze paragraaf worden de overeenkomsten en verschillen beschreven.

2.2.1 De omgevingsvergunning als basis voor de bedrijfsbrandweeraanwijzing

De bedrijfsbrandweeraanwijzing kan pas worden afgegeven na verlening van de omgevingsvergunning milieu. De basis voor de beoordeling van het bedrijfsbrandweerrapport is namelijk de vergunde situatie. Ook als deze situatie afwijkt van de werkelijke situatie – bijvoorbeeld omdat de vergunning activiteiten toestaat die in de praktijk niet plaatsvinden – is de vergunde situatie leidend. Een inrichting kan immers op ieder moment alsnog besluiten deze activiteiten te laten plaatsvinden.

 

De vereiste voorzieningen in de omgevingsvergunning milieu zijn mede bepalend voor de noodzaak om een bedrijfsbrandweer te eisen. Een incident kan een geloofwaardig incidentscenario vormen, maar door in de vergunning opgenomen voorzieningen worden afgedekt. In dat geval is er geen bedrijfsbrandweerinzet noodzakelijk. Dit kan ertoe leiden dat een inrichting, nadat ze een beeld heeft gekregen van de consequenties van een aanwijzing, besluit om voorzieningen aan te brengen die van invloed zijn op de geloofwaardige incidentscenario’s. Deze voorzieningen moeten dan wel worden vastgelegd in een omgevingsvergunning milieu, die onherroepelijk moet zijn, alvorens hiervan kan worden uitgegaan in een bedrijfsbrandweeraanwijzing.

 

Als er al een aanwijstraject is gestart en het bedrijf het betreffende scenario toch middels een stationaire voorziening wil afdekken, zal het in de praktijk vaak nodig zijn om een inrichting toch aan te wijzen totdat de stationaire voorziening 16 in de omgevingsvergunning is opgenomen. De behandeling van een aanvraag voor een omgevingsvergunning kan immers enige tijd duren, zeker als er beroep wordt ingesteld tegen de betreffende omgevingsvergunning. Bovendien is het ten tijde van beoordeling van het bedrijfsbrandweerrapport ook niet altijd duidelijk of een inrichting daadwerkelijk een wijziging van de omgevingsvergunning aan zal vragen. Na het vergunnen van een stationaire voorziening kan de inrichting verzoeken de aanwijsbeschikking alsnog in te trekken.

2.2.2 Voorkeur voor stationaire voorzieningen

Stationaire voorzieningen hebben, daar waar mogelijk, de voorkeur boven de inzet van een bedrijfsbrandweer voor de bestrijding en/of beheersing van incidenten. De voordelen zijn dat ze, als ze goed worden onderhouden, betrouwbaar werken en direct inzetbaar zijn. De (bedrijfs)brandweer hoeft niet eerst ter plaatse te gaan en mobiele middelen op te bouwen, voordat de bestrijding van het incident kan plaatsvinden. (Bedrijfs)brandweerpersoneel hoeft zich bovendien niet in een gevaarlijke omgeving te begeven om het incident te bestrijden, waardoor een stationaire voorziening ook wegens de veiligheid van brandweerpersoneel onze voorkeur heeft.

 

Nadelen zijn er ook. Zo kunnen stationaire voorzieningen bij een explosie beschadigd raken. Daarnaast is een stationaire voorziening vaak alleen voor een specifiek incident inzetbaar op een vooraf bepaalde wijze en op een enkele locatie. De afweging tussen het mobiel of stationair afdekken van een incident wordt o.a. bepaald door:

  • financiële overwegingen van de inrichtinghouder;

  • noodzakelijk snelheid van het begin van de inzet;

  • noodzakelijke flexibiliteit voor de inzetstrategie en de

  • bereikbaarheid van de plaats van het incident (onder meer de te verwachten warmtestraling, obstakels en de afstand tussen in te zetten bestrijdingsmiddelen en incident).

Spoorwegemplacementen

In het kader van het project “Landelijke afspraken veiligheid en geluid emplacementen” zijn afspraken gemaakt over de voorzieningen die noodzakelijk zijn voor de bestrijding van incidenten met gevaarlijke stoffen op spooremplacementen. Deze voorzieningen moeten worden vastgelegd in de milieuregelgeving en kunnen de noodzaak voor het aanwijzen van een bedrijfsbrandweer in de toekomst mogelijk gaan beperken. In hoeverre dit het geval zal zijn, is nog niet bekend. De aanwijsbevoegdheid voor spoorwegemplacementen op zich zal niet vervallen.

 

OPMERKING VOOR DE VEILIGHEIDSREGIO‘S

Ten tijde van het opstellen van dit model aanwijsbeleid zijn de afspraken uit het project „Landelijke afspraken veiligheid en geluid emplacementen“ nog niet formeel vastgelegd. De verwachting is dat het Besluit omgevingsrecht hiervoor wordt gewijzigd en de regels ook in een andere AmvB worden opgenomen. Controleer, in het geval van het opstellen van een aanwijzing voor een spoorwegemplacement, of de afspraken inmiddels formeel zijn vastgelegd.

2.2.3 De bedrijfsbrandweer in de aanwijsbeschikking én de omgevingsvergunning

De inzet van een bedrijfsbrandweer kan voor eenzelfde scenario zowel zijn opgenomen in de bedrijfsbrandweeraanwijzing als zijn voorgeschreven in de omgevingsvergunning milieu. In het eerste geval omdat sprake is van een bijzonder gevaar voor de openbare veiligheid. In het tweede geval omdat de bedrijfsbrandweer wordt ingezet als gelijkwaardige maatregel voor een stationaire voorziening.

 

Het toetsingskader voor de bedrijfsbrandweeraanwijzing op grond van artikel 31 van de Wvr en de bedrijfsbrandweer zoals opgenomen in de omgevingsvergunning milieu is daarmee verschillend. Voor de aanwijzing van een bedrijfsbrandweer op grond van artikel 31 van de Wvr dient er immers sprake te zijn van een bijzonder gevaar voor de openbare veiligheid. Dit criterium geldt niet als sprake is van een gelijkwaardigheid. Voor dit laatste geldt het criterium zoals onder meer opgenomen in een PGS ten aanzien van gelijkwaardigheid “of met toepassing van de andere maatregel een gelijkwaardige bescherming kan worden bereikt”.

 

Als het betreffende scenario waarvoor de bedrijfsbrandweer als gelijkwaardigheid wordt ingezet ook leidt tot een bijzonder gevaar voor de openbare veiligheid (én de inrichting behoort tot een van de categorieën die op grond van artikel 31 van de Wvr kan worden aangewezen om over een bedrijfsbrandweer te beschikken) dan zullen de bedrijfsbrandweeraanwijzing en de omgevingsvergunning milieu voor dat scenario inhoudelijk op elkaar moeten worden afgestemd. In dat geval kan ervoor worden gekozen om in de betreffende omgevingsvergunning milieu in het voorschrift ten aanzien van gelijkwaardigheid een verwijzing op te nemen naar de bedrijfsbrandweeraanwijzing waarin dit scenario is opgenomen. Het moet dan wel gaan om een verwijzing naar de specifieke aanwijsbeschikking. Op deze manier wordt bewerkstelligd dat een wijziging van de bedrijfsbrandweeraanwijzing respectievelijk de omgevingsvergunning milieu ten aanzien van dit scenario ook leidt tot een wijziging van de omgevingsvergunning milieu respectievelijk de bedrijfsbrandweeraanwijzing.

 

Inzet van een bedrijfsbrandweer

De verplichte inzet van een bedrijfsbrandweer is niet alleen voorbehouden aan inrichtingen die een bedrijfsbrandweeraanwijzing hebben. Een bedrijfsbrandweer als gelijkwaardige maatregel ook kan voorkomen binnen een inrichting die niet op grond van artikel 31 van de Wvr is aangewezen of zelfs niet onder de categorie inrichtingen valt die op grond van artikel 31 van de Wvr is aan te wijzen. De bedrijfsbrandweer kan ook in een omgevingsvergunning voor de activiteit milieu worden opgenomen. 17

 

Een voorbeeld hiervan is het gebruik van een bedrijfsbrandweer zoals beschreven in de PGS 15:2016, waarin verschillende beschermingsniveaus worden benoemd voor de opslag van verpakte gevaarlijke stoffen. Eén van de instrumenten om beschermingsniveau 1, het hoogste beschermingsniveau, te realiseren, is de inzet van een bedrijfsbrandweer. 18 Omdat de bedrijfsbrandweer hier wordt ingezet als gelijkwaardige maatregel (ter vervanging van een stationaire voorziening) moet die in de omgevingsvergunning milieu worden opgenomen. 19 Pas als een ongewoon voorval ook gevolgen heeft voor de openbare veiligheid (en daarmee een geloofwaardig incidentscenario vormt als bedoeld in het Bvr) moet de bedrijfsbrandweerinzet eveneens worden opgenomen in een bedrijfsbrandweeraanwijzing. In dat geval zal de omvang en aard van de inzet vanuit de bedrijfsbrandweeraanwijzing zo veel mogelijk inhoudelijk worden afgestemd met de inzet die in de omgevingsvergunning is opgenomen.

 

2.3 Bedrijfsbrandweer versus overheidsbrandweer

De overheidsbrandweer is verantwoordelijk voor de brandweerzorg binnen de veiligheidsregio. Elke veiligheidsregio is verplicht een Regionaal Risicoprofiel op te stellen. Hierdoor ontstaat er inzicht in de soort en ernst van branden, rampen en crises waar een veiligheidsregio zich op moet voorbereiden. Doel van een Regionaal Risicoprofiel is het (strategisch) beleid van de veiligheidsregio in samenhang te brengen met de daadwerkelijk aanwezige risico’s. Op basis van de conclusies kan het bestuur van de veiligheidsregio strategische beleidskeuzes maken over de ambities voor de risico- en crisisbeheersing.

Deze ambities worden vastgelegd in het beleidsplan van de veiligheidsregio.

Bij de beoordeling van de vraag of een inrichting over een bedrijfsbrandweer moet beschikken worden uitdrukkelijk de mogelijkheden van de overheidsbrandweer in een gebied betrokken. Hierbij wordt uitgegaan van de basisbrandweerzorg en de daaraan verbonden opkomsttijden en middelen. In hoofdstuk 3 van het Bvr zijn de eisen van de basisbrandweerzorg opgenomen. Hierin is o.a. opgenomen dat de brandweer beschikt over basisbrandweereenheden en ondersteuningseenheden (redvoertuig en hulpverleningsvoertuig) om de taken zoals opgenomen in de Wvr (artikel 25) uit te kunnen voeren. Daarnaast is in dit hoofdstuk geregeld wat de tijdnormen voor het vaststellen van de opkomsttijden van deze eerste eenheid (tankautospuit met bemanning) zijn. Voor gebouwen met een kantoorfunctie, industriefunctie, sportfunctie, bijeenkomstfunctie of een overige gebruiksfunctie geldt, op basis van het Bvr, een opkomsttijd van 10 minuten. Van deze tijd kan gemotiveerd worden afgeweken door het bestuur van de veiligheidsregio. Daarbij mag echter geen hogere opkomsttijd worden vastgesteld dan 18 minuten. Afwijkingen worden opgenomen in een dekkingsplan dat onderdeel uitmaakt van het beleidsplan van de veiligheidsregio.

 

De overheidsbrandweer kan qua omvang, opkomsttijd en middelen niet ingericht zijn op alle mogelijke incidenten binnen de regio. Er zijn grenzen aan wat op het vlak van repressieve brandweerzorg van de overheid mag worden verwacht. In geval van bijzondere risico’s moet degene die de risico’s in het leven roept een bijdrage leveren aan de beheersing en bestrijding daarvan. Door middel van een bedrijfsbrandweeraanwijzing legt het bestuur van de veiligheidsregio dat deel van de repressieve brandweertaak, dat de taak van de overheidsbrandweer te boven gaat, neer bij de risicovolle inrichtingen zelf. Een eventueel tekort schietende brandweerzorg mag echter niet door middel van een bedrijfsbrandweeraanwijzing gecompenseerd worden.20

 

Los van het feit dat de overheidsbrandweer niet alle risico’s kan bestrijden vanuit de brandweerzorg, heeft de inzet van de bedrijfsbrandweer ook intrinsieke voordelen: een bedrijfsbrandweer is bijvoorbeeld beter dan de overheidsbrandweer bekend met de aanwezige installaties, processen en stoffen. Ook kan de bedrijfsbrandweer sneller ingezet worden, waardoor schade en gevolgen beperkt kunnen blijven en escalatie mogelijk wordt voorkomen (zie figuur 2).

 

Figuur 2 Inzettijd overheids- en bedrijfsbrandweer

 

Het niveau van de basisbrandweerzorg binnen de veiligheidsregio

De omvang van de basisbrandweerzorg staat beschreven in het beleidsplan van de veiligheidsregio en het bijbehorende dekkingsplan.

 

2.4 Bedrijfsbrandweer versus rampenbestrijding

De scenario’s voor de rampenbestrijding gaan over het algemeen over de grootste ongevalseffecten die door de activiteiten met gevaarlijke stoffen op een inrichting voor kunnen komen. De rampbestrijdingsscenario’s voor de uitwerking in een rampbestrijdingsplan worden geselecteerd op basis van de grootste schade-effecten in de vorm van gewonden, doden, brandomvang en/of milieueffecten die direct volgen uit een LOC-scenario (LOC = Loss Of Containment: vrijkomen van de gevaarlijke stof).

 

De primaire verantwoordelijkheid voor de rampenbestrijding ligt bij de overheid. Op grond van de omgevingsvergunning milieu kan de inrichting wel worden verplicht om de benodigde materiële component beschikbaar te hebben voor het bestrijden van het scenario door de overheidsbrandweer.

 

Hoewel een kenmerk van een rampscenario is dat het door zijn aard en omvang niet effectief door een bedrijfsbrandweer kan worden bestreden en derhalve niet zal leiden tot een (verhoogde) aanwijzing, kan hiervoor wel bedrijfsbrandweerpersoneel en -materieel ingezet worden. De bedrijfsbrandweer heeft immers niet alleen tot doel het bestrijden van een incident, maar ook het beheersen ervan en het beperken van de effecten. Het optreden van een bedrijfsbrandweer, die eerder inzetbaar is dan de overheidsbrandweer, kan voorkomen dat een rampscenario verder escaleert. De omvang van de voor te schrijven personele en materiele component in de bedrijfsbrandweeraanwijzing wordt derhalve beperkt tot datgene dat nodig is om de geloofwaardige incidentscenario’s te beheersen. Hieruit volgt echter ook dat, indien het verloop van een scenario zodanig is dat een inzet van een bedrijfsbrandweer geen effect heeft op het beheersen van het scenario, de bedrijfsbrandweer hiervoor niet kan worden voorgeschreven.

3 De bevoegdheid om aan te wijzen

Er zijn grenzen aan wat van de overheid op het vlak van de repressieve brandweerzorg mag worden verwacht. In het geval van bijzondere risico’s voor de openbare veiligheid moet degene die deze risico’s veroorzaakt een bijdrage leveren aan de beheersing en bestrijding daarvan.21 Daarom kan het bestuur van de veiligheidsregio een inrichting verplichten om een bedrijfsbrandweer te hebben. In dit hoofdstuk is beschreven wanneer een inrichting kan worden aangewezen.

 

3.1 Een bijzonder gevaar voor de openbare veiligheid

Het bestuur van de veiligheidsregio kan op grond van artikel 31 lid 1 van de Wvr een inrichting, die in geval van een brand of ongeval bijzonder gevaar kan opleveren voor de openbare veiligheid, aanwijzen als bedrijfsbrandweerplichtig.

 

Een bijzonder gevaar voor de openbare veiligheid is volgens de wetgever “een situatie waarin er naar het oordeel van het bestuur van de veiligheidsregio als gevolg van geloofwaardige incidentscenario’s binnen de inrichting, een schade in de omgeving van die inrichting kan ontstaan die duidelijk groter is dan de schade die optreedt door mogelijke ongevallen in de betrokken omgeving zelf en waarop de overheidsbrandweer is berekend. De situatie die een bijzonder gevaar voor de openbare veiligheid vormt, veroorzaakt een risico dat uitstijgt boven het risico, waarop normaal gesproken de overheidsbrandweer is voorbereid”. 22

 

Of er sprake is van een bijzonder gevaar voor de openbare veiligheid, beoordeelt de veiligheidsregio aan de hand van een bedrijfsbrandweerrapport dat de inrichting bij haar moet indienen. Het begrip ‘bijzonder gevaar‘ wordt gekoppeld aan geloofwaardige incidentscenario’s. In het bedrijfsbrandweerrapport staan de geloofwaardige incidentscenario’s beschreven die kunnen optreden bij de inrichting en de wijze waarop ze beheerst en bestreden kunnen worden.

3.1.1 Geloofwaardige incidentscenario‘s

Niet elk geïdentificeerd ongevalsscenario voor brand of ongeval met gevaarlijke stoffen in een inrichting hoeft te leiden tot een aanwijzing. Er moet sprake zijn van een geloofwaardig incidentscenario: een incident dat reëel en typerend wordt geacht voor de inrichting, daarbij in aanmerking nemend welke preventieve voorzieningen zijn getroffen. Het scenario moet ook leiden tot schade buiten de inrichting. Bovendien moet dit incident door snel en adequaat repressief optreden van een brandweer kunnen worden beheerst of bestreden.

 

Onder typerend wordt verstaan dat incidenten voort kunnen komen uit de vergunde activiteiten met gevaarlijke stoffen op de inrichting. Bij de analyse of een scenario reëel is, wordt vanuit het wettelijk kader niet nader ingegaan op het onderwerp “kans”. In een bedrijfsbrandweerrapportage behoren daarom geen analyses opgenomen te zijn waarmee getracht wordt hard te maken dat de kans op een bepaald risico dermate klein is, dat daarom geen bedrijfsbrandweer noodzakelijk is. De wetgever heeft in hoofdstuk 7 van het Bvr bedoeld een kader te scheppen op basis waarvan scenario’s worden uitgewerkt vanwege het simpele feit dat een gevaarlijke stof op een bedrijf aanwezig is. Primair toetst de veiligheidsregio scenario’s aan de preventieve LOD’s om te beoordelen of een scenario reëel wordt geacht. Voor de veiligheidsregio zijn de repressieve LOD’s die ingrijpen op een LOC verder bepalend voor de vraag of er effecten buiten de inrichting zijn. Er kan alleen rekening gehouden worden met LOD’s, preventief én repressief, waarvan de doelmatige werking is vastgesteld om het scenario te stoppen of minimaal te beheersen. Scenario’s waarvan een zeer kleine kans bestaat dat ze optreden (scenario’s voor de rampenbestrijding), kunnen niet worden aangemerkt als geloofwaardig incidentscenario. 23

3.1.2 Schade

Schade aan personen en gebouwen kan het directe gevolg zijn van het incident zelf, maar ook van de escalatie van een incident. Als het oorspronkelijke incident geen effecten heeft buiten de inrichting, maar escalatie ervan wel leidt tot schade buiten de inrichting dan dient dit escalatiescenario op basis van de schadecriteria meegenomen te worden in de afweging of het scenario een geloofwaardig bedrijfsbrandweerscenario is.

 

De criteria of er schade aan personen of gebouwen buiten de inrichting kan optreden zijn uitgewerkt in de Werkwijzer.

 

3.2 Inrichtingen die aangewezen kunnen worden

Niet alle inrichtingen die werken met gevaarlijke stoffen kunnen worden aangewezen. De aanwijsbare inrichtingen zijn beperkt tot de drie categorieën uit artikel 7.1 van het Besluit veiligheidsregio’s (Bvr):

 

  • a)

    inrichtingen als bedoeld in artikel 1, eerste lid, van het Besluit risico’s zware ongevallen 2015 (Brzo-inrichtingen);

  • b)

    inrichtingen met installaties waarop hoofdstuk 2, afdeling 2, van het Arbeidsomstandighedenbesluit van toepassing is voor zover het betreft:

    • 1°.

      inrichtingen die geheel of nagenoeg geheel zijn bestemd voor de opslag in verband met vervoer van in die afdeling genoemde stoffen, al dan niet in combinatie met andere stoffen en producten (vervoersgebonden inrichtingen);

    • 2°.

      spoorwegemplacementen voor zover zij geen onderdeel zijn van een inrichting als bedoeld in artikel 1, eerste lid, van het Besluit risico’s zware ongevallen 2015 (spoorwegemplacementen); en

  • c)

    inrichtingen, bedoeld in artikel 15, onderdeel b, van de Kernenergiewet, met uitzondering van de inrichtingen waarop artikel 44 van het Besluit kerninstallaties, splijtstoffen en ertsen van toepassing is (inrichtingen voor kernenergie).

3.2.1 Brzo-inrichtingen

Bedrijven waar een bepaalde hoeveelheid aan gevaarlijke stoffen aanwezig is of mag zijn conform de omgevingsvergunning milieu, vallen onder het Besluit risico’s zware ongevallen 2015 (Brzo 2015). Doel van het Brzo 2015 is het voorkomen van rampen en zware ongevallen met gevaarlijke stoffen en, als zich toch een incident voordoet, de gevolgen voor mens en milieu te beperken.

 

Brzo-inrichtingen kunnen worden aangemerkt als lagedrempelinrichting of hogedrempeinrichting, afhankelijk van de hoeveelheid gevaarlijke stoffen die aanwezig is of kan zijn. Voor hogedrempelinrichtingen gelden zwaardere eisen dan voor lagedrempelinrichtingen, echter beide typen bedrijven moeten zorgen voor een afdoende veiligheidsniveau. Of een inrichting een Brzo-inrichting is, moet blijken uit bijlage I van de Seveso III-richtlijn, waarnaar het Brzo 2015 verwijst. Hierin staan de drempelwaarden voor gevaarlijke stoffen. Zowel hogedrempel- als lagedrempelinrichtingen kunnen worden aangewezen als bedrijfsbrandweerplichtig.

3.2.2 Vervoersgebonden inrichtingen en spoorwegemplacementen

Vervoersgebonden inrichtingen zijn inrichtingen voor de opslag gerelateerd aan het vervoer van gevaarlijke stoffen (bijvoorbeeld stuwadoors). Samen met spoorwegemplacementen worden ze ook wel aangeduid als ARIE-inrichtingen, omdat artikel 5 van de Arbeidsomstandighedenwet hen verplicht een zogenaamde Aanvullende Risico Inventarisatie en Evaluatie (ARIE) op te stellen.

 

Het doel van de ARIE-regeling is dat bedrijven moeten kunnen aantonen dat zij de risico’s van zware ongevallen binnen hun bedrijf kennen en beheersen. Dit wordt gedaan aan de hand van een aanvullende risico- inventarisatie en evaluatie (ARIE) die door het bedrijf wordt opgesteld. Bedrijven die onder de ARIE-regeling vallen zijn verplicht dit schriftelijk te melden bij de Inspectie Sociale Zaken en Werkgelegenheid (I-SZW). Nadat I-SZW op de hoogte is gesteld van de ARIE-plicht moet I-SZW de meldingsgegevens van het ARIE-plichtige bedrijf doorgeleiden naar de veiligheidsregio. Of een bedrijf ARIE-plichtig (en daarmee aanwijsbaar) is, is dus ter beoordeling aan I-SZW. Het doorzetten van deze informatie door I-SZW naar de veiligheidsregio’s is daarom van groot belang voor het aanwijstraject van dit type bedrijven.

3.2.3 Inrichtingen voor kernenergie

Inrichtingen die vallen onder artikel 15, onderdeel b, van de Kernenergiewet kunnen worden aangewezen voor het hebben van een bedrijfsbrandweer. Uitzondering hierop zijn de inrichtingen die ook nog vallen onder artikel 44 van het Besluit kerninstallaties, splijtstoffen en ertsen. Met dit laatste worden inrichtingen bedoeld die omschreven isotopen hebben van de elementen uranium en/of plutonium en qua gewicht boven een drempelwaarde uitkomen.

 

Voorbeelden van onder de Kernenergiewet vergunningplichtige en daarmee aanwijsbare inrichtingen zijn:

  • producenten van isotopen die worden gebruikt voor medische toepassingen;

  • centrales voor het opwekken van elektrische energie en,

  • bedrijven die verantwoordelijk zijn voor het verwerken en opslaan van radioactief afval en het verrijken van uranium.

Een voorbeeld van vergunningvrije en daarmee niet-aanwijsbare inrichtingen zijn laboratoria waarbij de elementen worden gebruikt vanwege hun chemische eigenschappen en voorheen de fotografie waarbij chemicaliën werden gebruikt.

 

3.3 Het aanwijsproces

De procedure voor het aanwijzen van een bedrijfsbrandweer staat in hoofdstuk 7 van het Besluit veiligheidsregio’s en is ook beschreven in de Werkwijzer. In dit hoofdstuk worden de procesafspraken beschreven.

 

 

Proces

In deze paragraaf worden de afzonderlijke processtappen beschreven, waarbij de veiligheidsregio er de voorkeur aan geeft om zo veel mogelijk bij het proces van vergunningverlening voor de omgevingsvergunning milieu aan te sluiten.

 

Stappen 0, 1 en 2: Voorbereiding en Selectie

Binnen 2 jaar na vaststelling van dit aanwijsbeleid, wordt voor alle inrichtingen die conform artikel 7.1 van het Bvr aangewezen kunnen worden, maar momenteel geen aanwijzing hebben, (opnieuw) nagegaan of er in geval van brand of ongeval sprake kan zijn van een bijzonder gevaar voor de openbare veiligheid. Indien in het recente verleden is bepaald dat er geen bijzonder gevaar aanwezig is of dat eventuele geloofwaardige incidentscenario’s niet bestreden of beheerst kunnen worden met een bedrijfsbrandweer, en er geen indicatie is dat deze situatie is veranderd, hoeft daarvoor geen heroverweging plaatsvinden. Voor een verouderde aanwijsbeschikking kan wel een heroverweging plaatsvinden. Onder een verouderde aanwijsbeschikking wordt verstaan een aanwijsbeschikking waarin is uitgegaan van verouderde bestrijdingsinzichten of -technieken. Ook kan een aanwijsbeschikking worden geactualiseerd als de uitwerking van de geloofwaardige incidentscenario’s of de voorschriften zijn verouderd.

De te beoordelen inrichtingen vallen vervolgens in een van de volgende categorieën:

  • a.

    op basis van de aanwezige informatie kan redelijkerwijs aangenomen worden dat er geen sprake is van een bijzonder gevaar voor de openbare veiligheid. Deze inrichtingen zullen niet worden gevraagd om een bedrijfsbrandweerrapport in te dienen;

  • b.

    op basis van de aanwezige informatie kan redelijkerwijs aangenomen worden dat er sprake is van een bijzonder gevaar voor de openbare veiligheid maar dat dit gevaar wordt afgedekt door de aanwezige stationaire installaties. De installaties zijn echter onvoldoende geborgd in de omgevingsvergunning milieu. Het is belangrijk dat in overleg met het betrokken bevoegd gezag de borging in de omgevingsvergunning in orde wordt gebracht. Het bedrijf moet hiervoor het initiatief nemen om de vergunning aan te passen. Na borging van de stationaire installaties zal de veiligheidsregio het hoofd of bestuurder van de inrichting schriftelijk over de beoordeling in kennis stellen;

  • c.

    op basis van de aanwezige informatie is beoordeeld dat er mogelijk sprake is van een bijzonder gevaar voor de openbare veiligheid, maar door lopende trajecten (bijvoorbeeld aanpassing van een omgevingsvergunning milieu) is het op dit moment niet zinvol een aanwijstraject te starten. Indien er inderdaad sprake is van een omgevingsvergunningstraject dan zal de veiligheidsregio het hoofd of bestuurder van de inrichting op de hoogte stellen dat een aanwijstraject zal volgen, nadat de procedure omwille van een omgevingsvergunning is afgerond. Ook doet de veiligheidsregio er goed aan om de consequenties van de milieuvergunningaanvraag én de (concept) milieuvergunning met het hoofd of de bestuurder van de inrichting te bespreken. Bij voorkeur gebeurt dit aan de hand van een (concept)bedrijfsbrandweerrapportage.

  • De veiligheidsregio kan een aanwijstraject starten als er aanwijzingen zijn dat de verlening van de omgevingsvergunning of het onherroepelijk worden ervan, lange tijd op zich zal laten wachten en er reeds sprake is van vergunde activiteiten met geloofwaardige scenario’s;

  • d.

    op basis van de aanwezige informatie is bepaald dat er sprake is van een bijzonder gevaar voor de openbare veiligheid of er is onvoldoende informatie om vast te stellen of er sprake is van een bijzonder gevaar. Het starten van een aanwijstraject is noodzakelijk.

Stap 3: Vooroverleg

Voordat een hoofd of bestuurder van een inrichting wordt verzocht een bedrijfsbrandweerrapport in te leveren, kan er een vooroverleg of startbijeenkomst worden belegd. Het doel van een dergelijk overleg is het geven van uitleg over het proces van een bedrijfsbrandweeraanwijzing en de gewenste gegevens in het bedrijfsbrandweerrapport. Ook kan een al opgesteld concept bedrijfsbrandweerrapport worden besproken of uitgelegd worden dat een geloofwaardig incidentscenario niet meer van toepassing is als er aanvullende maatregelen worden genomen of een activiteit wordt gestaakt. In dit laatste geval (wanneer aanvullende maatregelen worden genomen of een activiteit wordt gestaakt) zal de veiligheidsregio moeten beoordelen of het aanwijstraject (al dan niet alleen voor dat geloofwaardige incidentscenario) wordt stilgelegd in afwachting van wijziging van de omgevingsvergunning milieu. De veiligheidsregio kan, in geval het aanwijstraject tijdelijk wordt stilgelegd, een termijn stellen waarbinnen een aanvraag om wijziging van de omgevingsvergunning milieu moet zijn ingediend bij het bevoegd gezag. Als de inrichting niet aan deze termijn voldoet, wordt het aanwijstraject hervat en wordt het betreffende geloofwaardige incidentscenario meegenomen in de aanwijsbeschikking.

 

Binnen 4 weken na het vooroverleg wordt, waar van toepassing, de schriftelijk verkregen informatie beoordeeld en wordt het hoofd of de bestuurder van de inrichting schriftelijk verzocht een bedrijfsbrandweerrapport of aanvullende informatie op het veiligheidsrapport aan te leveren (hierna: aanschrijving). Dit is een termijn van orde. 24

 

Stap 4: Opstellen bedrijfsbrandweerrapport

Het hoofd of de bestuurder van de inrichting moet binnen 3 maanden na aanschrijving (het schriftelijke verzoek van de veiligheidsregio) een bedrijfsbrandweerrapport indienen.25 Dit is een wettelijke termijn, waaraan de inrichting verplicht is te voldoen.26 Indien het bedrijfsbrandweerrapport niet of niet tijdig wordt ingediend, kan de veiligheidsregio besluiten tot het opleggen van een last onder dwangsom met als doel het alsnog in laten dienen van het bedrijfsbrandweerrapport.

Inrichtingen waarvoor al een veiligheidsrapport is ingediend met daarin een bedrijfsbrandweerrapport mogen volstaan met een verwijzing naar de betreffende gegevens in het veiligheidsrapport. Tijdens de beoordeling kan echter wel blijken dat aanvullende informatie noodzakelijk is.

 

Stap 5: Ontvangst en beoordeling

Binnen 4 weken na ontvangst van het bedrijfsbrandweerrapport wordt beoordeeld of het bedrijfsbrandweerrapport voldoende informatie bevat om vast te stellen of een bedrijfsbrandweer noodzakelijk is en welke eisen aan deze bedrijfsbrandweer moeten worden gesteld. Dit is een termijn van orde.

 

Indien er onvoldoende informatie is, wordt het hoofd of de bestuurder van de inrichting hiervan schriftelijk op de hoogte gebracht en gevraagd om aanvullende informatie aan te leveren.27 Bij dit verzoek om aanvullende informatie stelt de veiligheidsregio een termijn waarbinnen ze de gevraagde informatie wil hebben ontvangen. Indien de gevraagde informatie niet of niet tijdig wordt overhandigd wordt er handhavend opgetreden en in het uiterste geval zal de veiligheidsregio de ontbrekende informatie zelf aanvullen en daarmee het aanwijstraject voortzetten. De aanvullende informatie wordt na ontvangst eveneens doorgestuurd naar de wettelijk adviseurs.

 

Stap 6: Conceptbeschikking of beslissing “geen aanwijzing”

Binnen 6 weken nadat alle informatie is ontvangen wordt er – als de veiligheidsregio van oordeel is dat er inderdaad sprake is van een bijzonder gevaar voor de openbare veiligheid in geval van brand of ongeval – een conceptaanwijsbeschikking opgesteld. Dit is een termijn van orde.

 

Indien de veiligheidsregio op basis van de verkregen informatie van mening is dat een bedrijfsbrandweeraanwijzing niet nodig is, zal de veiligheidsregio geen conceptaanwijsbeschikking opstellen, maar het hoofd of de bestuurder van de inrichting en de wettelijke adviseurs schriftelijk informeren dat de aanwijsprocedure is stopgezet. In het schrijven wordt vermeld wat de reden is dat de aanwijsprocedure wordt gestopt.

 

Stap 7: Wettelijke adviseurs

Binnen 1 week na het opstellen van de concept aanwijsbeschikking wordt aan de wettelijke adviseurs om advies gevraagd28 . Dit is een termijn van orde. Daarbij wordt ook een kopie van het bedrijfsbrandweerrapport en eventueel aanvullende informatie naar de adviseurs gezonden29 . De wettelijk adviseurs wordt gevraagd binnen 4 weken hun advies uit te brengen. Dit is een termijn die de veiligheidsregio zelf bepaalt. De termijn mag echter niet zodanig kort zijn, dat de adviseur zijn taak niet naar behoren kan vervullen.30 Als een adviseur geen advies uitbrengt binnen deze termijn en de veiligheidsregio hier niet over informeert, kan de veiligheidsregio de besluitvorming over de aanwijsbeschikking na afloop van deze termijn voortzetten. 31

 

Stap 8: Hoorgesprek

Binnen 2 weken na het verwerken van het advies van de wettelijke adviseurs wordt de concept aanwijsbeschikking aan het hoofd of de bestuurder van de inrichting gezonden en wordt hij uitgenodigd voor een hoorgesprek.32

 

Indien dit hoorgesprek heeft plaatsgevonden, wordt een verslag gemaakt, dat binnen 4 weken naar het hoofd of de bestuurder van de inrichting wordt gezonden. Hij kan zijn eventuele opmerkingen over het verslag schriftelijk aan de veiligheidsregio doen toekomen. De veiligheidsregio zal deze opmerkingen in overweging nemen. Indien opmerkingen door de veiligheidsregio niet worden overgenomen moet dit worden toegelicht in het besluit.

 

De in deze processtap genoemde termijnen, zijn termijnen van orde.

 

Stap 9: Beschikking

Binnen 1 maand na het hoorgesprek wordt de definitieve aanwijsbeschikking opgesteld en verzonden aan het hoofd of de bestuurder van de inrichting. Een afschrift van de beschikking wordt aan de wettelijke adviseurs gezonden. 33

 

De in deze processtap genoemde termijnen, zijn termijnen van orde.

 

Stap 10: Opleveringsinspectie

Binnen 3 maanden na de inwerkingtreding van de aanwijsbeschikking voert de veiligheidsregio een opleveringsinspectie uit. Dit is een termijn van orde.

 

Doel van deze inspectie is het creëren van een overdrachtsmoment van de opsteller van de aanwijsbeschikking naar het hoofd of de bestuurder van de inrichting en naar de toezichthouder. Daarbij kan bepaald worden of er nog onduidelijkheden bij het hoofd of de bestuurder van de inrichting zijn en of er wordt voldaan aan hetgeen in de aanwijsbeschikking is vastgelegd. Bij constatering van tekortkomingen zal de inrichting meestal in de gelegenheid worden gesteld om deze binnen een redelijke termijn te herstellen. Mocht echter blijken dat een inrichting niet binnen de in de aanwijsbeschikking genoemde termijn over een bedrijfsbrandweer beschikt, zal direct handhavend worden opgetreden en zal in beginsel geen hersteltermijn worden gegund, anders dan een begunstigingstermijn in een handhavingstraject.

De processtap ‘Opleveringsinspectie‘ is ook uitgewerkt in het model ‘Handhavingsbeleid Veiligheidsregio’s Industriele Veiligheid‘ van het LEC BrandweerBRZO.

3.3.1 Actualisatie en wijzigingen bij bestaande aanwijsbeschikkingen

In de schematische weergaven van de aanwijsprocedure is kort weergegeven dat de inrichting bij wijzigingen een nieuw bedrijfsbrandweerrapport moet indienen. Hieronder staat hoe de veiligheidsregio omgaat met wijzigingen.

 

Een aanwijsbeschikking wordt voor onbepaalde tijd afgegeven. Er kunnen echter omstandigheden zijn, die leiden tot aanpassing van de aanwijsbeschikking. Afhankelijk van de aanleiding moet de inrichting zelf actie ondernemen en een gewijzigd bedrijfbrandweerrapport indienen of kan de veiligheidsregio de aanwijsbeschikking ambtshalve wijzigen.

 

Verplichting voor de inrichting: een gewijzigd bedrijfsbrandweerrapport

Het hoofd of de bestuurder van een inrichting moet bij belangrijke veranderingen binnen de inrichting zo spoedig mogelijk een gewijzigd bedrijfsbrandweerrapport indienen bij de veiligheidsregio.34 Het gaat dan om wijzigingen van de inrichting, uitbreiding van de inrichting of verandering van de processen binnen de inrichting. Niet voor iedere verandering moet een gewijzigd bedrijfsbrandweerrapport worden ingediend. Voor veranderingen die geloofwaardige scenario’s in zich hebben dient een gewijzigd of aangevuld rapport ingediend te worden. Voor de beoordeling van het bedrijfsbrandweerrapport wordt de procedure uit paragraaf 3.3, vanaf stap 4, doorlopen.

 

Als uit toezicht blijkt dat er belangrijke veranderingen binnen de inrichting hebben plaatsgevonden, waarvoor nog geen gewijzigd bedrijfsbrandweerrapport is ingediend, verzoekt de veiligheidsregio het hoofd of de bestuurder van de inrichting om alsnog een bedrijfsbrandweerrapport in te dienen en verbindt hier een termijn aan.35 Als er na afloop van deze termijn geen bedrijfsbrandweerrapport is ingediend, kan de veiligheidsregio dit afdwingen door middel van handhaving. Als dit geen effect sorteert, kan de veiligheidsregio ervoor kiezen om op basis van eigen gegevens de aanwijzing aan te passen.

 

Ambtshalve wijzigingen

Bij een wijziging in de omgeving van een aangewezen inrichting kan de veiligheidsregio ambtshalve de aanwijsbeschikking aanpassen of intrekken.36 Hetzelfde geldt als in de aanwijsbeschikking wordt uitgegaan van verouderde bestrijdingstechnieken en materieel. Ook kan de veiligheidsregio besluiten om de aanwijsbeschikking te wijzigen als deze onvoldoende gemotiveerd is of onderbouwd. In sommige, vooral ernstig verouderde, aanwijsbeschikkingen ontbreekt een gedegen scenarioanalyse of worden soms in het geheel geen scenario’s beschreven. Ook kunnen aan die aanwijzing verouderde, soms erg summiere, voorschriften zijn verbonden. Dit bemoeilijkt het toezicht op de aangewezen inrichting en maakt dit op punten zelfs onmogelijk. Gezien het grote belang dat gemoeid is met een aanwijsbeschikking, te weten de bescherming van de openbare veiligheid, moet een aanwijsbeschikking actueel en helder gemotiveerd zijn. Dit is ook in het belang van de inrichting zelf.

 

Als het bedrijfsbrandweerrapport niet volledig of (gedeeltelijk) incorrect is, kan de veiligheidsregio de inrichting de gelegenheid geven de informatie aan te vullen dan wel te corrigeren. Ook kan de veiligheidsregio besluiten om de ontbrekende informatie zelf aan te vullen of corrigeren.

 

3.4 Eisen aan de aanwijzing

In een aanwijsbeschikking kan de veiligheidsregio slechts eisen verbinden, die zijn opgenomen in artikel 7.3, vijfde lid, van het Bvr:

 

  • a.

    de geoefendheid en de samenstelling van de bedrijfsbrandweer waarbij de functies genoemd in het Besluit personeel veiligheidsregio’s kunnen worden aangewezen;

  • b.

    de voorzieningen inzake bluswater, melding, alarmering en verbindingen;

  • c.

    het blusmaterieel;

  • d.

    de beschermende middelen

  • e.

    de alarmering van en samenwerking met de brandweer en andere hulpverleningsorganisaties, en

  • f.

    de omvang van het personeel en het materieel van de bedrijfsbrandweer.

In bijlage 1 staan modelvoorschriften die aan een aanwijzing verbonden kunnen worden. Er is bewust gekozen voor modelvoorschriften en niet voor standaardvoorschriften (waarvan slechts gemotiveerd van kan worden afgeweken), om maatwerk zo eenvoudig mogelijk te maken. Inhoudelijk komen de modelvoorschriften voor het grootste deel overeen met de Algemene Bepalingen die tot nu aan aanwijsbeschikkingen worden verbonden. Het verschil met de Algemene Bepalingen is dat de veiligheidsregio uit de modelvoorschriften die voorschriften kan kiezen welke van toepassing zijn op de inrichting en deze kan aanvullen met andere, op dat specifieke geval toegesneden bijzondere voorschriften. Dit alles in tegenstelling tot de Algemene Bepalingen die veelal in hun geheel aan de aanwijzing werden verbonden, waarna enkele bepalingen expliciet konden worden uitgezonderd.

3.4.1 Personeel in de bedrijfsbrandweeraanwijzing

Een belangrijk onderdeel van de bedrijfsbrandweeraanwijzing wordt gevormd door het bedrijfsbrandweerpersoneel (zie de categorieën eisen uit artikel 7.3, vijfde lid, onder a en f, van het Bvr). Er kunnen verschillende functies worden aangewezen.

 

Functies uit het Besluit personeel veiligheidsregio‘s

In het Besluit bedrijfsbrandweren, dat tot 2010 van kracht was, mochten er eisen worden gesteld aan de opleiding van bedrijfsbrandweerpersoneel. Echter, met inwerkingtreding van het Bvr is deze mogelijkheid komen te vervallen. In plaats daarvan zijn er bedrijfsbrandweerfuncties opgenomen in artikel 2, vierde lid, van het Besluit personeel veiligheidsregio’s (Bpv). Samen met de overheidsbrandweerfuncties mogen deze functies worden aangewezen.37 Examens voor deze functies worden afgenomen door het IFV, waardoor de vakbekwaamheid van dit personeel is gewaarborgd. Het apart benoemen van opleidingseisen is daardoor ook niet nodig.

 

Arbeidsomstandighedenwetgeving

De inzet van bedrijfsbrandweerpersoneel moet uiteraard voldoen aan de Arbeidsomstandigheden wet- en regelgeving. Waar overheidsbrandweerpersoneel onder voorwaarden mag afwijken van de regels omtrent arbeidsveiligheid (voor het redden van mensen), mag het bedrijfsbrandweerpersoneel dit niet. Bedrijfsbrandweerpersoneel is dus aan dezelfde veiligheidseisen gebonden als ieder andere werknemer van de inrichting. I-SZW zal, als wettelijk adviseur in het aanwijstraject, moeten beoordelen of de voorgenomen inzet van bedrijfsbrandweerpersoneel is toegestaan.

 

Overige bedrijfsbrandweerfuncties: first line responders en andere functies

Gezien de nota van toelichting op artikel 7.3, vijfde lid, van het Bvr biedt dit artikel de mogelijkheid om functies die niet in het Bpv staan aan te wijzen, een mogelijkheid waar steeds vaker gebruik van wordt gemaakt. In de praktijk gaat het om medewerkers van een inrichting, met onder meer functienamen als first line responder, medewerker noodorganisatie, bedrijfsdeskundige of operator, die worden belast met specifieke bedrijfsbrandweertaken in de bestrijding en beheersing van geloofwaardige incidentscenario’s (verder: first line responders e.a.).

 

Omdat de bedrijfsbrandweer wordt gedefinieerd als “een organisatie van mensen en middelen met als doel het gecoördineerd bestrijden van branden en ongevallen op het terrein van de inrichting”38 zijn personen in deze functies ook onderdeel van de bedrijfsbrandweerorganisatie. Aangezien de taken die first line responders e.a. kunnen uitvoeren en de functiebenamingen niet centraal zijn vastgesteld, kunnen ze per aanwijsbeschikking verschillen. Hierbij wordt opgemerkt dat wij in Nederland ook de term First line responder bedrijfsnoodorganisatie (FiRe bno) kennen. De First line responder bedrijfsnoodorganisatie (FiRe bno) met een opleiding verzorgt door het NIBHV is voorbehouden aan de bedrijfshulpverlening (BHV) en zou je kunnen zien als vallend onder de veel gehoorde term bedrijfshulpverlener-plus (BHV+). In een aanwijzing voor een bedrijfsbrandweer zal daarom de term FiRe bno niet terugkomen.

 

Voor first line responders e.a. is evenmin vastgelegd over welke kennis en capaciteiten zij moeten beschikken. Er zijn geen landelijke opleidingseisen en geen centrale examens. Hoewel er geen opleidingseisen worden gesteld, zal toch moeten worden gewaarborgd dat ook dit personeel voldoende is uitgerust voor zijn of haar bedrijfsbrandweertaak. De inrichting moet daarom met een opleidingsplan, dat onderdeel is van het bedrijfsbrandweerrapport, aantonen dat de first line responders e.a. voor de taken uit de geloofwaardige incidentscenario’s waarvoor ze volgens het bedrijfsbrandweerrapport worden ingezet, voldoende zijn opgeleid. Doordat niet de veiligheidsregio in de aanwijzing, maar het bedrijf zelf in het bedrijfsbrandweerrapport bepaalt hoe het zijn personeel schoolt, is er geen strijd met het verbod op het stellen van opleidingseisen. Tenminste, mits het opvolgen van het opleidingsplan niet als voorschrift wordt opgenomen in de aanwijsbeschikking. In dat geval zou er immers sprake zijn van het voorschrijven van een opleiding. Naleving kan worden afgedwongen door het opleidingsplan of het betreffende onderdeel van het bedrijfsbrandweerrapport integraal onderdeel uit te laten maken van de aanwijsbeschikking en te handhaven op het niet in werking zijn conform het bedrijfsbrandweerrapport.

 

Voorwaarden voor de inzet van first line responders e.a.

Een belangrijke reden voor het opnemen van first line responders e.a. in een bedrijfsbrandweerrapport is dat het vaak gaat om relatief eenvoudige taken, zoals het vanuit een controlekamer richten van monitoren. De inrichtinghouder vindt een volledige opleiding tot bijvoorbeeld bedrijfsbrandweer manschap a te kostbaar en niet nodig. Een andere reden om first line responders e.a. in te zetten, is dat zij vaak nog eerder dan de bedrijfsbrandweer ter plaatse kunnen zijn en escalatie van een incident kunnen voorkomen of de gevolgen (van escalatie) van een incident kunnen beperken.

 

De veiligheidsregio staat niet negatief tegenover de inzet van first line responders e.a., maar zal terughoudend omgaan met het opnemen van deze functies in de aanwijsbeschikking. De veiligheidsregio beoordeeld hierbij of de functietaken én het opleidingsplan van de first line responders e.a. passend zijn voor de geloofwaardige bedrijfsbrandweerscenario’s.

 

Waar personeel in de (bedrijfs)brandweerfuncties uit het Bpv breed is opgeleid en over algemeen, gedegen repressief inzicht beschikt, is dit niet het geval voor first line responders e.a. Het is dan ook niet de bedoeling dat first line responders e.a. een breed scala aan repressieve taken vervullen. Dit is de taak van het breed opgeleide (bedrijfs)brandweerpersoneel uit het Bpv. First line responders e.a. zullen slechts voor specifieke taken worden aangewezen en wel voor die taken die zijn afgestemd op het van hen te verwachten repressieve inzicht.

 

Daarom hanteert de veiligheidsregio de volgende uitgangspunten voor de inzet van first line responders e.a.:

  • de first line responder e.a. mag vast opgestelde blus- en koelvoorzieningen activeren en bedienen als kan worden aangetoond dat hij een goede kennis heeft van de betreffende stationaire installaties en het gebruik ervan;

  • de first line responder e.a. mag in geval van brand in beginsel alleen worden ingezet tot een warmtestraling van 1 kW/m2. In afwijking hiervan mag de first line responder e.a. die in het bezit is van voldoende beschermende kleding met adembescherming, aantoonbare kennis over het gebruik ervan en ervaring heeft, worden ingezet tot een warmtestraling van 3 kW/m2. Paragraaf 4.2 over warmtestraling en persoonlijke bescherming is hierop van toepassing;

Bedrijfshulpverlening

Bedrijfshulpverleners (BHV’ers) worden soms opgevoerd in een bedrijfsbrandweerrapport als personeel met een repressieve taak. Wat mag een BHV’er nu wel en niet doen?

 

Inrichtingen zijn verplicht39 om een BHV-organisatie te hebben, die in geval van nood hulp kan verlenen aan werknemers en bezoekers van de inrichting. Onder hulpverlening wordt in ieder geval verstaan:

  • het verlenen van eerste hulp bij ongevallen;

  • het beperken en het bestrijden van brand en het beperken van de gevolgen van ongevallen;

  • het in noodsituaties alarmeren en evacueren van alle werknemers en andere personen in het bedrijf of de inrichting. 40

Waar de bedrijfsbrandweerorganisatie gericht is op het bestrijden en beheersen van incidenten met gevaarlijke stoffen (het redden van slachtoffers is geen onderdeel van die taak), zijn de taken van een BHV-organisatie veeleer gericht op hulpverlening aan personen.

 

Als BHV’ers volgens een bedrijfsbrandweerrapport een rol spelen bij de bestrijding van een geloofwaardig incidentscenario, worden ze op dezelfde manier beschouwd als first line responders e.a. Het verdient de voorkeur om BHV’ers, als ze een taak krijgen in de bedrijfsbrandweerorganisatie, een andere functiebenaming te geven zoals bijvoorbeeld first line responder om zo duidelijk te maken dat ze niet worden ingezet op grond van de Arbeidsomstandighedenwet, maar in het kader van de bedrijfsbrandweeraanwijzing. De inzet van BHV’ers bij de bestrijding van geloofwaardige incidentscenario’s mag er niet toe leiden dat de BHV organisatie niet meer voldoet aan de Arbeidsomstandighedenwet en aanverwante regelgeving. Concreet betekent dit, dat er bij een geloofwaardig incidentscenario altijd voldoende BHV’ers moeten overblijven om BHV-taken uit te voeren.

3.4.2 Eisen aan de geoefendheid van personeel

De veiligheidsregio kan in de voorschriften bij de aanwijsbeschikking eisen stellen aan de geoefendheid van het bedrijfsbrandweerpersoneel, zowel aan personeel in functies uit het Bpv als aan first line responders e.a. (zie de eisencategorie uit artikel 7.3, vijfde lid, onder a, van het Bvr). Voor first line responders e.a. wordt specifiek in de voorschriften opgenomen dat zij geoefend moeten zijn in de geloofwaardige incidentscenario’s.

 

Onder geoefendheid wordt verstaan het vakbekwaam blijven van bedrijfsbrandweerpersoneel.41 De veiligheidsregio beschouwt de bedrijfsbrandweer als geoefend indien de personen van de betreffende bedrijfsbrandweerorganisatie beschikken over:

  • kennis en vaardigheden die behoren bij het opleidingsniveau van de bedrijfsbrandweerfunctie;

  • kennis over de aanwezige gevaren en bedrijfsprocessen en de vaardigheden die hiermee verband houden;

  • kennis en vaardigheden om de specifiek voor het bedrijf getroffen beheers- en incidentbestrijdingsmiddelen adequaat te gebruiken;

  • kennis van de voor het bedrijf van toepassing zijnde procedures voor de alarmering, uitruk en inzet.

Het oefenprogramma

Een bedrijfsbrandweerplichtige inrichting moet beschikken over een jaarlijks oefenprogramma met oefenrooster, die conform de Handleiding Leidraad Oefenen zijn opgesteld. Het oefenprogramma en rooster voor een jaar moeten uiterlijk op 1 december van het voorgaande jaar ter beoordeling zijn voorgelegd aan de veiligheidsregio.

 

Het oefenprogramma moet waarborgen dat het bedrijfsbrandweerpersoneel op een adequate manier bovenstaande kennis en vaardigheden traint. De betreffende kennis en vaardigheden dienen aantoonbaar voldoende aanwezig te zijn bij het bedrijf. Oefeningen moeten dan ook functiegericht en gerelateerd zijn aan de gevaren binnen het bedrijf. Het oefenen van realistische incidentscenario’s is een essentieel onderdeel in het onderhouden en verdiepen van de competenties van het bedrijfsbrandweerpersoneel.

3.4.3 Voorzieningen, materieel en middelen in de aanwijzing

Op grond van artikel 7.3, vijfde lid, onderdelen b, c en d, van het Bvr kan de veiligheidsregio eisen stellen aan:

  • b.

    de voorzieningen inzake bluswater, melding, alarmering en verbindingen;

  • c.

    het blusmaterieel;

  • d.

    de beschermende middelen.

Voorzieningen en blusmaterieel

Het gaat daarbij uiteraard om de beschikbare hoeveelheden bluswater, schuimvormend middel, voertuigen en monitoren. Stationaire blusvoorzieningen daarentegen kunnen niet in een aanwijsbeschikking worden opgenomen, omdat voor de inzet hiervan geen inzet van bedrijfsbrandweerpersoneel is benodigd en een aanwijzing op alleen middelen niet mogelijk is.42 Een stationaire voorziening moet worden opgenomen in de omgevingsvergunning milieu en kan ertoe leiden dat een geloofwaardig incidentscenario voldoende is afgedekt, zodat een aanwijzing op dat scenario niet meer nodig is.

 

Sommige stationaire voorzieningen kunnen door een druk op de knop worden geactiveerd. Deze stationaire voorzieningen horen echter ook niet thuis in de aanwijzing, omdat voor de bediening ervan geen repressief inzicht is vereist. Pas als voor de bediening van een voorziening repressief inzicht is vereist (bijvoorbeeld bij het richten van monitoren vanuit de controlekamer), kan deze voorziening worden opgenomen in de bedrijfsbrandweeraanwijzing.

 

Beschermende middelen

De veiligheidsregio kan ook eisen stellen aan beschermende middelen, zoals de kleding van bedrijfsbrandweerpersoneel bij toxische scenario’s of de benodigde kleding bij de inzetbaarheid bij een bepaalde mate van warmtestraling.

3.4.4 Alarmering en samenwerking met externe diensten

Tot slot kan de veiligheidsregio ook eisen stellen aan de alarmering van en samenwerking met de brandweer en andere hulpverleningsorganisaties (artikel 7.3, vijfde lid, onderdeel e, van het Bvr). Te denken valt aan de wijze en snelheid van het melden van een incident bij de overheidsbrandweer, de beschikbaarheid van een gids die de overheidsbrandweer naar de plaats van incident moet begeleiden en de te gebruiken verbindingsmiddelen.

4 Inhoudelijk afwegingskader

Dit hoofdstuk bevat het inhoudelijke afwegingskader voor bedrijfsbrandweeraanwijzingen. De inhoud van dit hoofdstuk moet in samenhang met de Werkwijzer worden gelezen. Waar de Werkwijzer een technische handreiking is, bevat dit hoofdstuk beleidsmatige inhoudelijke afwegingen. Op punten waarop het aanwijsbeleid en de Werkwijzer elkaar tegenspreken, wordt daarom uitgegaan van het aanwijsbeleid.

 

4.1 Algemene uitgangspunten

4.1.1 Binnenaanval en bedrijfsbrandweer

Uit het oogpunt van brandbestrijding in een inpandige opslag voor gevaarlijke stoffen heeft een automatische brandbeveiligingsinstallatie de sterke voorkeur boven de inzet van een bedrijfsbrandweer. Brandbestrijding met een automatische installatie wordt immers sneller ingezet, waardoor escalatie van de brand eerder kan worden voorkomen dan wel worden geblust.

 

Een inzet van de (bedrijfs-)brandweer voor de bestrijding van een brand met gevaarlijke stoffen in een compartiment is daarnaast riskant. Brand in bijvoorbeeld een PGS 15-loods is er één die snel kan escaleren door het bezwijken van bijvoorbeeld vaten en stellingen. Ook kunnen de vrijgekomen (verbrandings-)producten zodanig giftig of bijtend zijn dat een inzet van de bedrijfsbrandweer niet meer kan omdat het bluspak onvoldoende bescherming biedt.

 

Binnen het kwadrantenmodel43 en de aanbevelingen die Onderzoekscommissie ‘Brand met dodelijke afloop in De Punt op 9 mei 2008’ op 15 april 2009 heeft vastgesteld, blijft de defensieve buitenaanval daarom de tactiek die overblijft.44 De mogelijke taken die kunnen worden uitgevoerd door een bedrijfsbrandweer bij een brand in een compartiment zijn bijvoorbeeld het van buiten het compartiment (en buiten de 3 kW/m2-warmtestralingscontour) bedienen van en het voeden van de blusinstallatie met water en/of schuimvormend middel en de controle op goede werking. Van belang is wel dat de milieu- en de brandrisico’s dan wel op vergelijkbare wijze worden gereduceerd als met een automatische installatie. Vooral de opkomsttijd en inzettijd45 van de bedrijfsbrandweer speelt hierbij een rol.

4.1.2 Beoordeling van Lines Of Defence

Bij het bepalen of een geloofwaardig incidentscenario moet leiden tot de inzet van een bedrijfsbrandweer wordt gekeken naar de Lines of Defence (voorzieningen) die zijn geborgd in de omgevingsvergunning of in andere wetgeving (zoals ADR, RID, etc.) en daarnaast worden benoemd in het bedrijfsbrandweerrapport.

 

Uitgangspunt is dat de Line of Defence (LOD) effectief is. Een LOD is effectief wanneer deze bedrijfszeker is tijdens zijn gehele levensduur en ingrijpt op het incident waarbij verwacht kan worden dat het incident wordt bestreden danwel beheerst zodat verdere escalatie wordt voorkomen. De effectiviteit van LOD’s moet worden beargumenteerd in het bedrijfsbrandweerrapport.

4.1.3 24-uurs en niet 24-uurs bedrijfsvoering

Inrichtingen kunnen worden onderverdeeld in inrichtingen die wel of geen 24-uurs bedrijfsvoering hebben.

 

Bij inrichtingen die geen 24-uurs bedrijfsvoering hebben kan in een aanwijzing, voor wat betreft de capaciteit van de bedrijfsbrandweer, onderscheid gemaakt worden tussen verschillende delen van de dag.

 

Voor die bedrijven moet bij de beoordeling van de geloofwaardige incidentscenario’s worden bepaald of de scenario’s van toepassing zijn voor de tijden dat de inrichting (of het betreffende deel van de inrichting) niet in bedrijf is. Indien buiten bedrijfstijden bepaalde geloofwaardige incidentscenario’s niet van toepassing zijn en daarmee een andere omvang van de bedrijfsbrandweer voor een deel van de dag (of week) verantwoord is, wordt ten aanzien van de omvang van de bedrijfsbrandweer onderscheid gemaakt tussen de situatie waarbij de inrichting (of een deel daarvan) wel en niet in bedrijf is. Dit dient duidelijk te worden beschreven in de aanwijsbeschikking. Indien er wordt overgewerkt moet de bedrijfsbrandweer ook zijn geborgd.

 

Indien op basis van de geloofwaardige scenario’s geen verschillen in maatgevende scenario’s aangetoond kunnen worden op de tijden dat de inrichting wel en niet in bedrijf is, wordt er in de bedrijfsbrandweeraanwijzing uitgegaan van de situatie waarin de inrichting in bedrijf is.

4.1.4 Uitbesteden bedrijfsbrandweerzorg

Van iedere inrichting wordt apart beoordeeld of ze aangewezen moet worden als bedrijfsbrandweerplichtig. Ook al hebben twee of meerdere inrichtingen een nauwe technische, organisatorische of functionele band, maar zijn het aparte inrichtingen, dan nog zullen ze apart worden beoordeeld en mogelijk aangewezen worden. Bij de beoordeling van de omvang en grenzen van de inrichting wordt uitgegaan van de omgevingsvergunning milieu.

 

Bij de uitvoering van de aanwijsbeschikking kan het bestuur van de veiligheidsregio inrichtingen aanwijzen die gezamenlijk over een bedrijfsbrandweer moeten beschikken.46 Daarnaast kunnen inrichtingen, na toestemming van de veiligheidsregio, de bedrijfsbrandweerzorg uitbesteden aan een derde partij.

 

Uitbesteding van de bedrijfsbrandweerzorg

Een inrichting kan, na toestemming van de veiligheidsregio, dus de bedrijfsbrandweerzorg geheel of gedeeltelijk uit besteden aan een derde partij die de bedrijfsbrandweerdiensten levert. Dit kan echter alleen na toestemming van de veiligheidsregio.

 

Bedrijfsbrandweerzorg ingekocht bij derden kan niet door de inkopende inrichting worden doorgeleverd aan een andere inrichting. Een aangewezen inrichting moet bij uitbesteding altijd zelf een overeenkomst hebben met de partij die de bedrijfsbrandweerzorg levert.

 

Bij uitbesteding van de bedrijfsbrandweerzorg aan een derde partij bestaat de mogelijkheid dat er meerdere incidenten gelijktijdig plaatsvinden. Bij het vaststellen van de omvang van het personeel en materieel in een aanwijsbeschikking wordt uitgegaan van het geloofwaardige incidentscenario waarvoor de grootste inzet nodig is (de maatgevende scenario’s). Hiermee wordt er impliciet vanuit gegaan dat het gelijktijdig optreden van incidenten niet leidt tot een grotere aanwijzing. Ditzelfde principe geldt ook voor de uitbesteding van de bedrijfsbrandweerzorg: de mogelijkheid van gelijktijdig optreden van incidenten zal in beginsel niet leiden tot een hogere aanwijzing dan op grond van de maatgevende incidentscenario’s is vereist.

4.1.5 Weersomstandigheden

Geloofwaardige incidentscenario’s moeten met een grafische weergave inzichtelijk worden gemaakt. Hierop moeten de effecten zijn aangegeven van de warmtestraling of toxische waarden bij weertype D5 (= neutraal weertype met een windsnelheid van 5 m/s) en F1,5 (= matig tot stabiel weertype met een windsnelheid van 1,5 m/s). Indien aantoonbaar is dat weertype F1,5 niet realistisch is voor een inrichting, dan kan in overleg met de veiligheidsregio gekozen worden voor het uitwerken van uitsluitend weertype D5.

 

Bij het uitwerken worden de effecten getoond als cirkelvormige contouren tot waar de effecten kunnen komen. Bij daadwerkelijk optreden van de effecten zullen de effecten – afhankelijk van het type scenario – eerder (in meer of mindere mate) ellipsvormig dan rond zijn, waarbij de richting afhankelijk is van de heersende windrichting. De windrichting waarbij de effecten van het scenario het grootst zijn, dienen uitgewerkt te worden. Voorbeelden van effecten zijn materiële schade, slachtoffers en escalatiemogelijkheden.

 

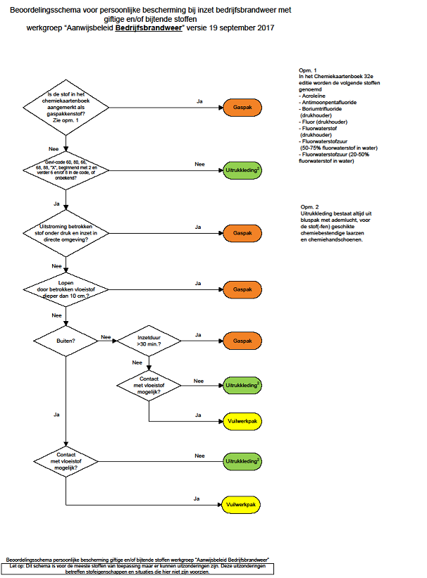
4.2 Uitgangspunten persoonlijke bescherming bedrijfsbrandweer

Leden van de bedrijfsbrandweer worden ingezet in een omgeving waarin een zodanig niveau van warmtestralingsintensiteit dan wel concentratie van gevaarlijke stoffen aanwezig is, dat deze kan leiden tot letsel aan het brandweerpersoneel. Om een inzet in dergelijke omstandigheden mogelijk te maken kan ervoor worden gekozen om beschermende kleding en onafhankelijke ademlucht te gebruiken. Er zijn verschillende mogelijkheden waartussen een keuze moet worden gemaakt. De belangrijkste parameters daarbij zijn de vorm van blootstelling, de werkzaamheden die moet worden uitgevoerd en de blootstellingtijd.

 

In de context van veilig werken hebben niet alleen veiligheidsregio’s de plicht om een verantwoorde beoordeling van het bedrijfsbrandweerrapport ten aanzien van de inzetstrategie te maken, maar heeft elke werkgever de plicht om op grond van de Arbeidsomstandighedenwet een Risico Inventarisatie en Evaluatie (RIE) uit te voeren en vast te leggen. Het bedrijf dient daarbij te verantwoorden op welke wijze zij de werknemers beschermt tegen risico’s bij het werken met gevaarlijke stoffen. Een verwijzing alleen naar de aanwijzing als bedrijfsbrandweerplichtige inrichting is daarvoor onvoldoende.

 

Er worden de volgende vormen van ongewenste blootstelling bij ongevallen met gevaarlijke stoffen onderscheiden:

  • -

    warmtestraling;

  • -

    blootstelling aan giftige of bijtende stoffen.

Blootstelling aan geluid, ioniserende straling, (lucht-)druk en dergelijke worden in dit model buiten beschouwing gelaten. Dit is geen onderdeel van de bestrijding van geloofwaardige incidentscenario’s.

4.2.1 Warmtestraling en persoonlijke bescherming

Het gevaar van een te hoge warmtestraling bestaat uit pijn, blaarvorming, dan wel verbranding. Uitgangspunt is dat iemand kan worden ingezet zolang deze geen pijn ervaart. De pijngrens is daarbij gesteld op een huidtemperatuur van 43°C.47 Door het gebruik van beschermende kleding kan het bereiken van deze temperatuur worden uitgesteld waardoor bedrijfsbrandweerpersoneel langer kan worden ingezet. Bij de inzet van personeel in gebieden met verhoogde warmtestraling is uitgegaan van de drie volgende configuraties van beschermende kleding, namelijk:

  • -

    operatorkleding;

  • -

    standaard brandweerkleding (voldoet aan NEN-EN 469);

  • -

    gealuminiseerde kleding (voldoet aan NEN-EN 1486).

De standaard brandweerkleding en gealuminiseerde kleding is met bijbehorende laarzen, handschoenen en helm c.q. hoofdbedekking uitgevoerd. De operatoruitrusting is uitgevoerd met een veiligheidshelm. De veiligheidshelm geeft geen bedekking van het gezicht, nek en hals.

 

Indien er wordt gewerkt in operatoruitrusting of standaard brandweerkleding kan er bij een warmtestralingsintensiteit van maximaal 1 kW/m2 onbeperkt worden gewerkt. In het geval van kortdurende aanwezigheid kan met standaard brandweerkleding worden gewerkt in een omgeving met hogere warmtestralingsintensiteit. Met de operatoruitrusting is dit niet mogelijk, aangezien delen van het lichaam onbedekt zijn en de operatorkleding onvoldoende warmtewerend is, zodat bij een warmtestralingsintensiteit groter of gelijk aan 1 kW/m2 in korte tijd de pijngrens wordt bereikt.

 

Voor een aantal werkzaamheden is de tijdsduur bepaald die nodig is om deze uit te voeren en in hoeverre deze bij vooraf gekozen niveaus van warmtestralingsintensiteit kan worden uitgevoerd.48 Deze werkzaamheden zijn het:

  • -

    handmatig openen/sluiten van een vlinderklep (1 minuut werk);

  • -

    handmatig openen/sluiten van een 24 inch schuifafsluiter met een wielklem (3-5 minuten werk);

  • -

    handmatig openen/sluiten van een 4 inch schuifafsluiter (1-2 minuten werk);

  • -

    handmatig uitschakelen van een deluge systeem (1 minuut werk);

  • -

    plaatsen van een mobiele monitor of een verticaal waterscherm (2-3 minuten werk).

De veiligheidsregio hanteert hierbij, bij de volgende niveaus van warmtestraling, de volgende toetsingscriteria voor bluspak en gealuminiseerd pak:

 

Tabel 1 Mogelijkheden tot inzet bij diverse warmtestralingscontouren en typen beschermende kleding

 

Dit overzicht is afkomstig uit en verder uitgewerkt in de “Handreiking inzake maximaal toelaatbare niveaus van warmtestraling voor korte inzet (maximaal 5 minuten) van (bedrijfs)brandweerpersoneel en operators bij industriële bedrijven”.49 De vooraf gekozen warmtestralingintensiteiten zijn 3,0, 4,6 en 6,3 kW/m2. Tussenwaarden van 3,0, 4,6 en 6,3 kW/m2 laten zich niet interpoleren. Aannames voor de duur van een inzet bij deze tussenwaarden kunnen daarom niet worden toegestaan. Bij tussenwaarden moet dan ook altijd worden uitgegaan van de blootstellingstijd behorende bij het dichtstbijzijnde hogere warmtestralingniveau dat in het overzicht wordt genoemd. Ter illustratie: bij een warmtestralingniveau tussen de 3,0 en 4,6 kW/m2 moet dus worden uitgegaan van een inzetduur behorend bij een warmtestralingniveau van 4,6 kW/m2. En bij een warmtestralingniveau tussen 4,6 kW/m2 en 6,3 kW/m2 moet er gehandeld wordt gelijk aan een warmtestralingniveau van 6,3 kW/m2. Verdere informatie is terug te vinden in voornoemde Handreiking.

 

Hoewel de voorstellen in het bedrijfsbrandweerrapport leidend zijn, zal getoetst worden of repressief optreden effectief is en de inzet veilig kan plaatsvinden. Het optreden door een operator of door de bedrijfsbrandweer dient altijd vanaf een veilige afstand of positie te kunnen plaatsvinden en bij de bediening van stationaire voorzieningen moeten deze in een dusdanige warmtestralingscontour zijn gelegen, dat de operator of de bedrijfsbrandweer ze veilig kan bereiken en bedienen.

4.2.2 Persoonlijke bescherming bij inzet met giftige en bijtende stoffen

Bij de inzet van personeel in gebieden met giftige en bijtende stoffen wordt uitgegaan van de drie volgende configuraties, namelijk:

  • 1.

    bluspak (voldoet aan NEN-EN 469);

  • 2.

    vuilwerkpak50 ;

  • 3.

    gaspak (voldoet aan ‘Beschermde kleding tegen vloeibare chemicaliën’, NEN-EN 14605 of ISO 13994:2005).

Bij de inzet in bluspak of vuilwerkpak wordt ervan uitgegaan dat dit in combinatie gebeurt met ademlucht, chemiebestendige laarzen en chemiebestendige handschoenen.

Voor een keus van beschermende kleding, wordt verwezen naar het beslisschema in bijlage 2.

 

Bij het inzetten van gaspakken door de veiligheidsregio moet de regionale gaspakkenprocedure worden opgestart. De gaspakkenprocedure zal plaatsvinden onder leiding van de officier van dienst. Een gaspakkeninzet bestaat in de regel uit de volgende personen51 :

  • een inzetleider (bevelvoerder)

  • een aantal gaspakdragers (minimaal twee gaspakdragers)

  • een standby-ploeg (minimaal twee gaspakdragers)

  • een ploeg voor het inrichten van het ontsmettingsveld

  • een ontsmettingsleider (bevelvoerder)

  • een officier van dienst (OVD) belast met de leiding van de totale inzet

  • een adviseur gevaarlijke stoffen (AGS) die de OVD adviseert.

Indien zich maatgevende incidentscenario’s voordoen waarbij de inzet van een gaspakkenteam noodzakelijk is dan zal in overleg tussen de veiligheidsregio en het hoofd of de bestuurder van de inrichting moeten worden bezien hoe groot de inzet van het bedrijf zal zijn. Als stelregel dient de inrichting minimaal de initieel in te zetten gaspakdragers te leveren, aangevuld met een standby-ploeg.

 

4.3 Bedrijfsbrandweerbeheerssysteem

Een inrichting die verplicht over een bedrijfsbrandweer beschikt, moet ook een bedrijfsbrandweerbeheerssysteem hebben: een kwaliteits- en beheerssysteem dat aanwezig is op de inrichting, waarmee wordt aangetoond dat de operationele paraatheid en bedrijfszekerheid van (bedrijfsbrandweer)personeel en incidentbestrijdings- en incidentbeheersmiddelen is gewaarborgd. In de modelvoorschriften staan de voorwaarden waaraan het bedrijfsbrandweersysteem moet voldoen.

 

Inrichtingen beschikken meestal over diverse beheerssystemen. Zo is vanuit het Brzo 2015 het veiligheidsbeheerssysteem verplicht. Brzo-plichtige en overige bedrijven beschikken ook vaak over een kwaliteitszorgsysteem zoals ISO 9001, 14001 of OHSAS 18001. Het bedrijfsbrandweerbeheerssysteem mag daar integraal onderdeel van uitmaken. Om de integratie te vergroten is het aan te bevelen de NTA 8620 (“Specificatie van een veiligheidsmanagementsysteem voor risico's van zware ongevallen”), dat volgens het High Level Structure (HLS) is opgezet, toe te passen. Uiteraard is het bedrijf vrij in de keuze voor het toepassen van zorgsystemen mits aan het wettelijk kader van de aanwijsbeschikking wordt voldaan.

 

4.4 Inspectie, testen en onderhoud vast opgestelde koel- en blussystemen

Vast opgestelde koel- en blussystemen moeten minimaal eenmaal per jaar tijdens een functionele test volledig in gebruik worden gesteld (het zogenaamde live-testen). Bedrijven kunnen er ook voor kiezen de betreffende systemen te certificeren. In dat geval dient de gecertificeerde installatie te zijn voorzien van een geldig certificaat. De eisen gesteld aan deze certificering over inspectie, onderhoud en testen moeten worden nageleefd.

 

Vast opgestelde koel- en blusinstallaties op verticale cilindrische opslagtanks

Soms is het jaarlijks live testen van opslagtanks lastig dan wel onmogelijk, omdat het product in de opslagtank daarbij vervuild kan raken. Voor vast opgestelde koel- en blussystemen op verticale cylindrische tanks (verder: opslagtanks) kunnen daarom aanvullende voorschriften worden opgenomen in de aanwijsbeschikking.

 

Inrichtingen met opslagtanks hebben de keuze om de koel- en blusinstallaties op deze tanks:

  • 1.

    jaarlijks live testen;

  • 2.

    te certificeren;

  • 3.

    inspectie, testen en onderhoud volgens de NFPA 11 en NFPA 25 (verder: ITO) uit te voeren.

Als een inrichting geen keuze maakt voor certificering of ITO dan wel certificering of ITO niet volgens de voorschriften uitvoert, moet het de vast opgestelde koel- en blusinstallaties jaarlijks live testen. De inrichting moet haar keuze bij het indienen van een bedrijfsbrandweerrapport doorgeven aan het bestuur van de veiligheidsregio.

 

Als een inrichting kiest voor ITO, dan zal voor iedere opslagtank waarop ze ITO wil toepassen, een acceptancetest volgens de van toepassing zijnde NFPA-normen moeten worden uitgevoerd. Ook hierover kunnen voorschriften worden opgenomen in de aanwijsbeschikking.

Bijlage 1 Modelvoorschriften voor aanwijsbeschikkingen

 

MODELVOORSCHRIFTEN VOOR BEDRIJFSBRANDWEREN vallend onder artikel 31 Wet veiligheidsregio's

 

GEBRUIK VAN DE MODELVOORSCHRIFTEN

De modelvoorschriften worden, in tegenstelling tot voorheen de Algemene Bepalingen, niet als integraal document bij een aanwijsbeschikking gevoegd. De modelvoorschriften zijn bedoeld als brondocument waaruit alleen de van toepassing zijnde voorschriften worden geselecteerd, die vervolgens bij de aanwijsbeschikking worden gevoegd.

 

Inhoudelijk komen de modelvoorschriften grotendeels overeen met de Algemene Bepalingen. Op punten zijn de modelvoorschriften aangepast en gemoderniseerd. Ook zijn enkele modelvoorschriften toegevoegd.

 

Belangrijkste wijzigingen

De belangrijkste wijzigingen betreffen de voorschriften ten aanzien van opleiding van bedrijfsbrandweerpersoneel en oefenen. De meeste voorschriften ten aanzien van de opleiding van het bedrijfsbrandweerpersoneel zijn komen te vervallen, omdat op grond van artikel 7.3, vijfde lid, van het Besluit veiligheidsregio’s alleen voorschriften mogen worden gesteld aan de omvang, geoefendheid en samenstelling van het personeel. Voorschriften over opleiding zijn dus niet toegestaan. Als het bestuur van de veiligheidsregio waarborgen wil voor de opleiding van bedrijfsbrandweerpersoneel kunnen de bedrijfsbrandweerfuncties (en eventueel overheidsbrandweerfuncties) uit het Besluit personeel veiligheidsregio’s worden aangewezen. Aan deze functies is een landelijk examen gekoppeld, dat wordt afgenomen door het Instituut Fysieke Veiligheid.

 

Verder zijn er voorschriften toegevoegd die betrekking hebben op oefeningen. In de Algemene Bepalingen hadden de voorschriften ten aanzien van oefeningen voornamelijk betrekking op het indienen en goedkeuren van oefenprogramma’s en niet op het uitvoeren en de inhoud van de oefeningen zelf. De nieuwe voorschriften stellen eisen aan de inhoud van het oefenprogramma en de oefeningen zelf.

 

Tot slot zijn er nieuwe voorschriften toegevoegd die betrekking hebben op inspectie, testen en onderhoud van vast opgestelde blus- en koelinstallaties op verticale cilindrische tanks (modelvoorschriften 5.14 tot en met 5.18). Als een veiligheidsregio dit wenst, kan ze voor deze blus- en koelinstallaties een alternatief voor het jaarlijks live-testen voorschrijven.

 

Toelichting op modelvoorschriften

Onder sommige modelbepalingen staat cursief een toelichting. Deze toelichting is bedoeld voor de zowel de veiligheidsregio als de aangewezen inrichting en moet samen met het betreffende voorschrift in de aanwijsbeschikking worden opgenomen.

 

1. DEFINITIES/BEGRIPSOMSCHRIJVING

 

Aanwijsbeschikking

Besluit van het bestuur, als bedoeld in artikel 31 van de Wet veiligheidsregio’s.

 

Bedrijfsbrandweer

Het begrip bedrijfsbrandweer houdt in: Een organisatie van mensen en middelen met als doel het gecoördineerd bestrijden van branden en ongevallen op het terrein van de inrichting.

 

Met deze begripsdefinitie is voor het aanwijsbeleid daarmee de breder beschreven definitie voor de bedrijfsbrandweer:

 

“Een bedrijfsbrandweer is een door het bedrijf ingestelde incidentbestrijdings-organisatie met bekwaam personeel en materieel die, op basis van artikel 31 van de Wet veiligheidsregio’s, is aangewezen door de eigen veiligheidsregio teneinde de risico’s van het bedrijf voor de omgeving te beperken.”

Bedrijfsbrandweer-

beheerssysteem

Een kwaliteits– en beheerssysteem dat aanwezig is op de inrichting waarmee wordt aangetoond dat de operationele paraatheid en bedrijfszekerheid van (bedrijfsbrandweer)personeel en incidentbestrijdings– en incidentbeheersmiddelen is geborgd.

Bedrijfsbrandweer-

journaal

Het journaal waarin de resultaten van de inspecties, de testen en het onderhoud van de incidentbestrijdings- en incidentbeheersmiddelen wordt bijgehouden en gearchiveerd, inclusief inspecties van vaste blus- en koelinstallaties door certificerende instanties. Het journaal bevat ook een registratie van de dagelijkse sterkte, (noodplan)oefeningen en incidenten.

Bedrijfsbrandweer-personeel

De personen die de functies vervullen die in de voorschriften bij deze aanwijsbeschikking zijn opgenomen.

Bedrijfsbrandweer-rapport

Het rapport inzake de bedrijfsbrandweer, bedoeld in artikel 7.2, eerste lid, van het Besluit veiligheidsregio's.

Bestuur

Het bestuur van de Veiligheidsregio [naam veiligheidsregio invullen].

Brandweervoertuig

Een voertuig, bezet en bestuurd door bedrijfsbrandweerpersoneel, dat kan worden ingezet voor de bestrijding van een incident en voor het vervoer van bedrijfsbrandweerpersoneel, materiaal, blusmiddelen, pompen en overige incidentbestrijdingsmiddelen.

Certificering

Certificering van brandbeveiligingssystemen zoals beschreven in Handreiking Certificatie Brandbeveiligingssystemen van de NVBR.

Geloofwaardig incidentscenario

Een incidentscenario als bedoeld in artikel 7.2, eerste lid, onder c van het Besluit veiligheidsregio’s.

Incidentbestrijdings-

en incidentbeheers-middelen

Het geheel aan middelen die de bedrijfsbrandweer ten dienste staat bij de uitoefening van zijn taak. Hieronder worden in ieder geval verstaan de logistieke en infrastructurele voorzieningen, blus- koelwaternet met pompen, mobiele blus- en koelvoorzieningen en vast opgestelde koel– en blusinstallaties. Ook brandweervoertuigen maken onderdeel uit van deze middelen.

Inrichting

Inrichting zoals gedefinieerd in artikel 1.1, eerste lid, van de Wet milieubeheer.

Leidraad oefenen

Een door Ministerie van Binnenlandse Zaken uitgebrachte leidraad waarin een systematiek van het opzetten van oefeningen is weergegeven met het doel de kennis en vaardigheden van brandweerorganisaties op peil te houden en inzichtelijk te houden.

Line of Defence (LoD)

Die organisatorische en/of technische beschermings– en interventiemiddelen die de kans dat een specifiek incident kan plaats vinden verkleinen (preventieve LoD’s) of de gevolgen van een incident binnen de installatie/inrichting beperken, beheersen en/of bestrijden (repressieve LoD’s).

Maatgevend incidentscenario

Een incidentscenario als bedoeld in artikel 7.2, eerste lid, onder d van het Besluit veiligheidsregio’s.

NEN-normen

Een door het Nederlands Normalisatie-instituut (NEN) uitgegeven norm of normatief document.

NFPA-codes en

-standaarden

Door de National Fire Protection Association (NFPA) ontworpen normatief referentiekader voor het ontwerpen, beheren, onderhouden en testen van brandbeveiligingssystemen en daaraan verwante activiteiten.

Vast opgestelde blus- en koelinstallaties

De blus- en koelinstallaties die vast zijn opgesteld en aangebracht op het terrein van de inrichting en die bediend worden door het bedrijfsbrandweerpersoneel.

Vast opgestelde schuimblusinstallatie

De schuimblusinstallatie die vast is opgesteld en aangebracht op het terrein van de inrichting en die bediend wordt door het bedrijfsbrandweerpersoneel.

Veiligheidsbeheers-systeem (VBS)

Een veiligheidsbeheerssysteem als bedoeld in artikel 7, zesde lid, van het Besluit risico’s zware ongevallen 2015 dan wel artikel 2.5a, tweede lid, van het Arbeidsomstandighedenbesluit.

 

Toelichting

Onder “bedrijfsbrandweerpersoneel” vallen ook aangewezen personen met een functie die niet in het Besluit personeel veiligheidsregio’s voorkomt. Te denken valt aan functies als “operator” en “first line responder ”. Zij zijn, mits voorgeschreven in de aanwijsbeschikking, ook onderdeel van de personele component.

 

Blus- en koelinstallaties die door een enkele druk op de knop worden geactiveerd, vallen niet onder de definitie “vast opgestelde blus- en koelinstallaties”. Ze kunnen weliswaar worden bediend door bedrijfsbrandweerpersoneel, maar er is geen repressief inzicht voor nodig. Vast opgestelde blus- en koelinstallaties, zoals vast opgestelde monitoren, die gericht moeten worden, vallen wel onder deze definitie, omdat voor de bediening ervan repressief inzicht nodig is.

 

2. ALGEMEEN

2.1 <naam inrichting, adres, plaats> moet beschikken over een bedrijfsbrandweer.

 

2.2 De bedrijfsbrandweer bestaat uit:

  • a.

    een personele component van:

    • -

      <aantal> manschappen a

    • -

      een voertuigbediener;

    • -

      een bevelvoerder.

  • b.

    <aantal> industrieel brandweervoertuig (autospuit) met een pompcapaciteit van minimaal <capaciteit> l/min, voorzien van een schuim/water dakkanon met een capaciteit van ten minste <capaciteit> l/min en ten minste <capaciteit> liter schuimvormend middel (3% alcoholbestendig);

  • c.

    <aantal> mobiele watermonitoren (straatwaterkanonnen) met een capaciteit van ten minste <capaciteit> l/min per stuk;

  • d.

    een <meervoudig gevoed> bluswaternet, dat:

    • 1.

      ervoor zorgt dat de bluswaterpompen een dynamische druk leveren van ten minste <x bar (+/- y bar)>;

    • 2.

      beschikt over tenminste <x diesel aangedreven / elektrische bluswaterpompen> met een capaciteit van <x00 m3/uur> per pomp, plus een reservebluswaterpomp met een capaciteit van <y00 m3/uur>;

    • 3.

      zodanig is ontworpen dat alle installaties op het bedrijfsterrein zijn omsloten door een ringvormig net;

    • 4.

      ervoor zorgt dat de aanwezige vast opgestelde blus- en koelinstallaties beschikken over de daarvoor benodigde hoeveelheid dynamische (werk)druk en capaciteit;

    • 5.

      is ontworpen overeenkomstig de normen van de NFPA of een equivalente norm;

  • e.

    een bluswaternet met een minimale bluswatercapaciteit van <y00 m3/uur>;

  • f.

    voldoende incidentbestrijdings- en incidentbeheersmiddelen om de omschreven incidentscenario’s te kunnen bestrijden;

  • g.

    <capaciteit> liter schuimvormend middel voor de vast opgestelde schuimblusinstallatie / vast opgestelde schuimblusinstallaties die op het terrein aanwezig is/zijn.

Toelichting

Het genoemde in 2.2 lid d onder 5 gaat in op normen, met als uitgangspunt de NFPA. Per situatie zal door de veiligheidsregio bekeken moeten worden welke (NFPA-)norm van toepassing is op de betreffende situatie. Voorbeelden zijn de NFPA 20 (voor pompinstallaties ten behoeve van het bluswaternet), NFPA 22 (voor het gebruik van een watertank als

voeding voor het bluswaternet) en NFPA 24 (voor het bluswaternet zelf en toebehoren daarvan). Ook gelijkwaardige normen (bijvoorbeeld die het bedrijf zelf hanteert) kunnen worden voorgeschreven.

De officiele titels van de genoemde NFPA-normen:

NFPA 20 Standard for the Installation of Stationary Pumps for Fire Protection

NFPA 22 Standard for Water Tanks for Private Fire Protection

NFPA 24 Standard for the Installation of Private Fire Service Mains and Their Appurtenances

 

2.3 Het bedrijfsbrandweerrapport van [datum] en de door [naam bedrijf] ingediende aanvullende gegevens (genoemd onder het kopje gevolgde “procedure”) maken integraal onderdeel uit van de aanwijsbeschikking, tenzij hiervan in deze beschikking wordt afgeweken.

 

2.4 De bijlagen waarnaar in de voorschriften wordt verwezen maken integraal onderdeel uit van de aanwijsbeschikking.

 

3. BEDRIJFSBRANDWEERBEHEERSSYSTEEM

3.1 De inrichting dient een bedrijfsbrandweerbeheerssysteem geïmplementeerd te hebben. Indien de inrichting een veiligheidsbeheerssysteem heeft op grond van het Brzo 2015 of het Arbeidsomstandighedenbesluit dan kan het bedrijfsbrandweerbeheerssysteem een onderdeel te zijn van dit veiligheidsbeheerssysteem.

 

3.2 In het bedrijfsbrandweerbeheerssysteem moet het volgende zijn opgenomen;

  • a.

    de wijze waarop het bedrijf het inspecteren, testen en onderhouden van incidentbestrijdings- en incidentbeheersmiddelen opzet, uitvoert, bewaakt en registreert;

  • b.

    de wijze waarop het bedrijf de inzetbaarheid van de incidentbestrijdings- en incidentbeheersmiddelen heeft geborgd;

  • c.

    op welke wijze de inrichting het opzetten, uitvoeren en bewaken van opleidingen en (noodplan)oefeningen borgt;

  • d.

    de wijze waarop na oefeningen en incidenten de noodorganisatie en bedrijfsbrandweer worden geëvalueerd en acties die daaruit volgen worden opgepakt;

  • e.

    op welke wijze de voorgeschreven personele bezetting dagelijks wordt vastgesteld en geborgd.

3.3 Op het terrein van inrichting is te allen tijde het bedrijfsbrandweerjournaal aanwezig.

 

3.4 Indien de gegevens uit het bedrijfsbrandweerjournaal verspreid zijn over verschillende systemen (documenten en/of elektronisch), moet er een overzicht aanwezig zijn met daarop aangegeven waar de gegevens zijn terug te vinden c.q. worden vastgelegd en bijgehouden.

 

4. PERSONEEL

4.1 Op het terrein van de inrichting is te allen tijde het bedrijfsbrandweerpersoneel aanwezig, als bedoeld in voorschrift 2.2, onder a. Het bedrijfsbrandweerpersoneel is beschikbaar en paraat om de incidentbestrijdings- en incidentbeheersmiddelen te bedienen. Personeel dat wordt geleverd door een derde partij waaraan de bedrijfsbrandweerzorg geheel of gedeeltelijk is uitbesteed, hoeft niet aanwezig te zijn op het terrein van de inrichting.

In geval van niet of beperkte inzetbaarheid van het bedrijfsbrandweerpersoneel dient dit direct aan het bestuur gemeld te worden. In de melding beschrijft het hoofd of de bestuurder van de inrichting welke maatregelen zijn genomen om tot een gelijkwaardige oplossing te komen wat de reden en de aard van de niet of beperkte inzetbaarheid is, wanneer die naar verwachting is opgeheven en welke maatregelen de inrichting neemt om de operationaliteit van het bedrijfsbrandweerpersoneel te waarborgen. Het bestuur kan aanvullende eisen stellen. De melding kan worden gedaan via [e-mailadres, postadres, etc.].

 

Toelichting

In beginsel moet al het aangewezen bedrijfsbrandweerpersoneel aanwezig, beschikbaar en paraat zijn op het terrein van de inrichting. Alleen als de bedrijfsbrandweerzorg geheel of gedeeltelijk aan een derde partij is uitbesteed, bijvoorbeeld bij een sitetrekkerconstructie , vervalt deze verplichting voor het deel dat aan deze partij is uitbesteed. Hierbij wordt wel gewezen op het gestelde in voorschrift 8.6. Als de bedrijfsbrandweerzorg gedeeltelijk is uitbesteed aan een derde partij, moet het personeel dat de inrichting zelf bijdraagt aan de bedrijfsbrandweerorganisatie wel te allen tijde aanwezig zijn op de inrichting. Te denken valt aan aangewezen operators of first line responders , maar ook aan situaties waarin bevelvoerders, voertuigbedieners en manschappen deels door de inrichting zelf en deels door een derde partij worden geleverd. De bevelvoerders c.a. die door de inrichting zelf worden geleverd, moeten te allen tijde op het terrein van de inrichting aanwezig zijn.

 

4.2 Een bevelvoerder geeft binnen de bedrijfsbrandweer leiding aan maximaal acht personen.

 

4.3 Het bedrijfsbrandweerpersoneel is aantoonbaar lichamelijk goedgekeurd voor de uit te voeren taken.

 

4.4 Binnen een half uur na ontdekken van een incident dient (minimaal) één beslissingsbevoegd persoon van de bedrijfsleiding, met kennis van de gebezigde processen, op het terrein aanwezig te zijn. Deze functionaris is benoemd in de organisatiebeschrijving als genoemd in voorschrift 4.7.

 

4.5 Binnen de inrichting zijn één of meerdere functionarissen verantwoordelijk voor de uitvoering van:

  • de periodieke controle van de incidentbestrijdings– en incidentbeheersmiddelen, zoals genoemd in de aanwijsbeschikking en het rapport inzake de bedrijfsbrandweer;

  • de beproeving van de goede werking van de incidentbestrijdings- en incidentbeheersmiddelen;

  • het treffen van maatregelen om de geoefendheid van de bedrijfsbrandweer te behouden;

  • het actueel houden van het bedrijfsbrandweerjournaal.

Indien meerdere functionarissen verantwoordelijk zijn voor deze taken, moet duidelijk zijn welke functionaris verantwoordelijk is voor welke taak.

 

4.6 De taken en verantwoordelijkheden van het bedrijfsbrandweerpersoneel zijn bij alle betrokkenen bekend. De taken en verantwoordelijkheden zijn opgenomen in een document en uitgewerkt in een schriftelijke instructie die onderdeel is van het bedrijfsbrandweerbeheerssysteem van de inrichting.

 

4.7 De inrichting beschikt over een beschrijving van de taken en verantwoordelijkheden van het (bedrijfsbrandweer)personeel dat op alle organisatorische niveaus bij het beheersen van de geloofwaardige incidentscenario’s is betrokken, met daarin aangegeven de verschillende functies en de daarbij behorende opleidingen. De organisatie van de hiervoor genoemde opleidingen en de deelname daaraan door het personeel dient tevens in deze beschrijving opgenomen te worden. Het kennisniveau horende bij de functies en opleidingen dient op peil gehouden te worden via een oefenprogramma. Bovenstaande voorwaarden en beschrijvingen dienen opgenomen te zijn in een bedrijfsbrandweerbeheerssysteem.

 

5. INCIDENTBESTRIJDINGS- EN INCIDENTBEHEERSMIDDELEN

5.1 Op het terrein van de inrichting zijn te allen tijde de middelen aanwezig die in voorschrift 2.2, onder b tot en met g, zijn genoemd. Uitgezonderd zijn de incidentbestrijdings- en incidentbeheersmiddelen die worden geleverd door een derde partij waaraan de bedrijfsbrandweerzorg geheel of gedeeltelijk is uitbesteed.

 

Toelichting

In beginsel moet alle aangewezen incidentbestrijdings - en incidentbeheersmiddelen aanwezig zijn op het terrein van de inrichting. Alleen als de bedrijfsbrandweerzorg geheel of gedeeltelijk aan een derde partij is uitbesteed en deze ook de betreffende middelen meeneemt in geval van een incident, vervalt deze verplichting voor het deel dat aan deze partij is uitbesteed. Hierbij wordt wel gewezen op het gestelde in voorschrift 8.6. Als een deel van de middelen in geval van een incident wordt meegenomen door de derde partij en een deel door de inrichting zelf geleverd wordt (bijvoorbeeld extra schuimvormend middel), dan moeten de middelen die de inrichting zelf levert te allen tijde aanwezig zijn op het terrein van de inrichting.

 

5.2 De incidentbestrijdings- en incidentbeheersmiddelen zijn:

  • a.

    bedrijfszeker

  • b.

    voor onmiddellijk gebruik gereed

  • c.

    goed bereikbaar

  • d.

    als zodanig herkenbaar

  • e.

    tegen externe invloeden beschermd

  • f.

    beschermd tegen warmtestraling als gevolg van een incident

De wijze waarop de inrichting bovenstaande kwaliteitseisen voor de incidentbestrijdings- en incidentbeheersmiddelen waarborgt via testen en een onderhouds- en inspectiesysteem dient inzichtelijk te zijn gemaakt in het bedrijfsbrandweerbeheerssysteem.

 

Toelichting :

Hiermee wordt in ieder geval het volgende bedoeld:

  • blusvoorzieningen, bluswaterleidingen, brandkranen, omloopafsluiters en bluswaterreservoirs moeten tegen vorst beschermd of bestand zijn;

  • watervoerende armaturen en mobiele blustoestellen die in de open lucht en/of in een stoffige of corrosieve omgeving aanwezig zijn moeten doelmatig beschermd zijn tegen invloeden van buitenaf;

  • onder externe invloeden wordt onder andere verstaan: aanrijden, aanvaren, vorst, etc.

  • ingeval brandveiligheidsmiddelen in een kast worden geplaatst, dan moet deze opvallend zijn geplaatst en zijn voorzien van deuren, waarop aan de buitenzijde de inhoud van de kasten duidelijk is vermeld;

  • waar toegepast moeten kasten en/of beschermhoezen uitgevoerd zijn in de kleur rood, overeenkomstig de NEN 3011.

5.3 Bij (preventieve) onderhoudswerkzaamheden aan de incidentbestrijdings– en incidentbeheersmiddelen, waarbij deze middelen buiten bedrijf worden gesteld, dient het bedrijf vervangende en gelijkwaardige maatregelen te nemen.

 

5.4 De inrichting maakt zo spoedig mogelijk nadat bekend is dat de werkzaamheden, bedoeld in voorschrift 5.3, zullen worden uitgevoerd zijn, hiervan melding bij het bestuur. Daarbij wordt vermeld hoe lang de middelen naar verwachting buiten bedrijf worden gesteld en welk maatregelen de inrichting neemt. De melding wordt gedaan via [e-mailadres, postadres, etc].

 

5.5 Gebreken die de technische integriteit van de incidentbestrijdings- en incidentbeheersmiddelen nadelig beïnvloeden dienen zo spoedig mogelijk, doch uiterlijk binnen 1 maand na constateren adequaat te worden opgeheven. In het geval de operationaliteit van de (bedrijfs-)brandweer door het gebrek in geding is, zal het gebrek onmiddellijk verholpen dienen te worden. Indien dit niet mogelijk is dient vervangend en gelijkwaardig materiaal te worden ingezet of dient de procesvoering aangepast te worden. Bij inzet van vervangend materiaal dient dit opgenomen te worden in het bedrijfsbrandweerjournaal. Een nadere beschrijving van eisen gesteld aan het testen en het onderhouds- en inspectiesysteem voor de incidentbestrijdings- en incidentbeheersmiddelen is opgenomen in bijlage 1.

 

5.6 Een gebrek als bedoeld in voorschrift 5.5 wordt zo spoedig mogelijk na ontdekken ervan gemeld bij het bestuur. Daarbij wordt vermeld wat de aard van het gebrek is, wanneer het gebrek naar verwachting is opgeheven en welke (tijdelijke) maatregelen de inrichting neemt om de operationaliteit van de incidentbestrijdings- incidentbeheersmiddelen te waarborgen. De melding wordt gedaan via [e-mailadres, postadres, etc].

 

5.7 De aanwezige incidentbestrijdings- en incidentbeheersmiddelen zijn aantoonbaar geschikt voor de incidentscenario’s waarop deze middelen zijn toegespitst en waarvan redelijkerwijs kan worden verwacht dat zij binnen de inrichting kunnen worden aangetroffen.

 

5.8 Alle door verbrandingsmotoren aangedreven onderdelen van de incidentbestrijdings- en incidentbeheersmiddelen (inclusief noodstroomaggregaat ten behoeve van elektrische bluswaterpompen) worden wekelijks getest. Indien kan worden aangetoond dat met een lagere testfrequentie kan worden volstaan, kan na toestemming van het bestuur van genoemde frequentie worden afgeweken. De te testen parameters moeten zodanig gekozen zijn dat de life-cycle van deze onderdelen inzichtelijk wordt en preventief onderhoud tijdig ingepland kan worden. De uitkomsten van deze testen worden bijgeschreven in het bedrijfsbrandweerjournaal en worden minimaal twee jaar bewaard.

 

5.9 Het schuimvormende middel in iedere opslageenheid moet zodanig worden bewaard en opgeslagen dat deze aan de specificaties van de fabrikant blijft voldoen. Hiervoor moeten door de fabrikant opgestelde inspectie- en onderhoudseisen aantoonbaar aangehouden worden of het schuimvormend middel moet periodiek en tenminste eenmaal per jaar worden geïnspecteerd (zie bijlage 1.1). De tanks, leidingen, pakkingen en appendages mogen niet door het middel kunnen worden aangetast. In het geval dat meerdere opslageenheden schuimvormend middel met hetzelfde batchnummer en/of dezelfde productiedatum onder gelijke condities worden opgeslagen, kan na goedkeuring van het bestuur volstaan worden met minimaal twee representatieve monsters uit twee van deze opslageenheden te testen. Hierbij moet iedere opslageenheid periodiek individueel getest worden. Indien er sprake is van een jaarlijkse inspectie, zal het schuimvormend middel per opslageenheid separaat moeten worden getest. De resultaten van de inspecties en controles dienen te worden bijgehouden in het bedrijfsbrandweerjournaal. Een nadere beschrijving van de inspectie- en onderhoudseisen van het schuimvormend middel is opgenomen in bijlage 1.1.

 

5.10 Indien de voorraad schuimvormend middel die benodigd is voor de inzet bij het incident niet volledig stationair is opgesteld of met brandweervoertuigen wordt vervoerd, zijn er maatregelen genomen om de aanvullende voorraden adequaat naar de plaats van het incident te transporteren. De aanvullende voorraden zijn ter plaatse voordat de voorraad schuimvormend middel die stationair beschikbaar is of in het brandweervoertuig aanwezig is, is verbruikt, uitgaande van een maximale afname van het schuimvormend middel.

 

5.11 De mobiele incidentbestrijdings- en incidentbeheersmiddelen worden in een speciaal hiervoor bestemde, doeltreffende ruimte ondergebracht. De ruimte moet beschermd zijn tegen externe en weersinvloeden en altijd op een veilige wijze bereikbaar zijn.

 

5.12 Niet-gecertificeerde incidentbestrijdings- en incidentbeheersmiddelen, zijnde blus- en koelvoorzieningen of installaties met een vergelijkbare werking, worden periodiek en tenminste eenmaal per jaar tijdens een functionele test volledig in gebruik gesteld. Hierbij zal de installatie moeten voldoen aan de performance-eisen zoals deze aan het ontwerp van de installatie zijn gesteld.

Voor schuiminstallaties moet in ieder geval getest moet worden op de performance-eisen voor application-rate, bijmengpercentage, druk en flow van het schuimvormend middel.

Voor koelinstallaties moeten de performance-eisen voor application-rate, druk, flow en volledige dekking worden getest. De periode tussen twee testen mag niet langer zijn dan 12 maanden. Na iedere test wordt de installatie zorgvuldig gereinigd om de goede werking te garanderen.

 

Toelichting

Voor schuiminstallaties kan worden volstaan om – bij het bepalen van application-rate en bijmengpercentage – water te gebruiken. Indien flow en druk van het water in orde zijn mag worden verondersteld dat verschuimingsgetal ook in orde is.

 

5.13 Gecertificeerde installaties hebben een geldig certificaat. In het bedrijfsbrandweerjournaal worden de testen, inspecties en onderhoud geregistreerd. De eisen gesteld in deze certificering over inspectie, onderhoud en testen moeten worden nageleefd en de daarbij horende inspectierapporten moeten binnen de inrichting ter beschikking worden gesteld aan de toezichthouder. De inspectie wordt uitgevoerd door een voor ISO/IEC 17020 geaccrediteerde inspectie A-instelling, die voor het verrichten van haar werkzaamheden gebruik maakt van de VVB-09, of een daaraan gelijkwaardige methode. De certificaten en de daarbij horende inspectierapporten worden in het bedrijfsbrandweerjournaal opgenomen en zodanig bewaard dat de life-cycles van deze installaties bij het bedrijf inzichtelijk zijn. Een nadere beschrijving van eisen gesteld aan het testen en het onderhouds- en inspectiesysteem van deze installaties is opgenomen in bijlage 1.1.

 

OPMERKING VOOR VEILIGHEIDSREGIO

De voorschriften 5.12 en 5.13 zijn de algemene voorschriften voor vast opgestelde blus- en koelsystemen. Voor vast opgestelde blus- en koelsystemen op verticale cilindrische tanks kan de veiligheidsregio inrichtingen de keuze bieden om op andere wijzen te voldoen aan deze voorschriften. Hiervoor kunnen voorschriften 5.14 tot en met 5.16 worden opgenomen. Als de veiligheidsregio ervoor kiest om deze optie niet aan te bieden aan de inrichtingen in haar verzorgingsgebied, zijn de voorschriften 5.12 en 5.13 ook van toepassing op vast opgestelde blus- en koelsystemen op verticale cilindrische tanks. Zie ook het onderwerp ITO in het modelaanwijsbeleid.

 

5.14 Voor vast opgestelde blus- en koelvoorzieningen of installaties op verticale cilindrische opslagtanks kan de jaarlijkse functionele test zoals bedoeld in voorschrift 5.12 vervangen worden door het uitvoeren van een inspectie-, onderhouds- en testprogramma. In dat geval moeten de wijze van inspectie, onderhoud en testen van (onderdelen van) vast opgestelde blus- en koelinstallaties worden uitgevoerd volgens de NFPA 11 en/of 25. Voor wat betreft de frequenties voor onderhoud, inspecties en testen dient voor koelinstallaties te worden voldaan aan het gestelde in de NFPA 25. Voor de schuimblusinstallaties dient voor wat betreft de frequenties te worden voldaan aan de tabel met de afgeleide frequenties voor onderhoud, inspecties en testen zoals opgenomen in bijlage 1.3 van onderhavige beschikking.

Resultaten van het onderhoud, de uitgevoerde inspecties en het testen moeten worden opgenomen in het bedrijfsbrandweerjournaal. Inspectie-, test- en onderhoudsvoorschriften en -protocollen moeten aantoonbaar goed gedocumenteerd, geschikt en geïmplementeerd zijn. Voor inspecties, testen en onderhoud aan brandbeveiligingsinstallaties moet aantoonbaar gekwalificeerd personeel ingezet worden. Rapportages van inspecties, testen en onderhoud moeten inzichtelijk zijn voor een toezichthouder van de veiligheidsregio. Een mobiele component die onderdeel uitmaakt van het totale systeem, zoals een industrieel blusvoertuig, moet onderdeel uitmaken van de inspecties, testen en onderhoud.

 

5.15 Indien ervoor gekozen wordt om van de in voorschrift 5.14 genoemde mogelijkheid gebruik te maken, dient voor de betreffende blusinstallaties op de opslagtanks binnen de inrichting een acceptance test, zoals bedoeld in hoofdstuk 11.3 van de NFPA11, te worden uitgevoerd. Bij deze acceptance test worden de ontwerpgegevens van de blusinstallatie in de praktijk middels testresultaten geverifieerd.

 

5.16 In de volgende situaties dient altijd een functionele test als bedoeld in voorschrift 5.12 te worden uitgevoerd:

  • a)

    bij oplevering van de installatie;

  • b)

    bij modificatie van de installatie, als deze van invloed kan zijn op de performance van de installatie;

  • c)

    op vordering van de toezichthouder als er gegronde twijfel is over de doelmatigheid en/of integriteit van de brandbeveiligingsinstallatie.

Toelichting voorschriften 5.14 en 5.15

De voorschrift 5.14 en 5.15 hebben alleen betrekking op vast opgestelde blus- en koelsystemen op verticale cilindrische opslagtanks (PGS 29-tanks).

 

Voor het testen van de blus- en koelsystemen op deze tanks heeft een inrichting drie mogelijkheden: live testen, certificering en inspectie, testen en onderhoud volgens NFPA 11 en NFPA 25 (verder: ITO). Als een inrichting kiest voor ITO, dan moeten ze dit in het bedrijfsbrandweerrapport aangeven. Uit het bedrijfsbrandweerraport blijkt dan welke opslagtanks onder het ITO gaan vallen. Voor deze tanks dient dan voor de betreffende blusinstallatie op de opslagtank altijd eerst een acceptance test zoals bedoeld in hoofdstuk 11.3 van de NFPA11 te worden uitgevoerd. Als het niet mogelijk is om de acceptance testen voor alle blusinstallaties op opslagtanks die men onder het ITO wil laten vallen tegelijk uit te voeren kan een voorschrift worden opgenomen om deze testen te spreiden over een bepaalde periode. Dit laatste is echter niet wenselijk.

 

6. GEOEFENDHEID

6.1 Het bedrijfsbrandweerpersoneel heeft kennis van en inzicht in de werking van de aanwezige incidentbestrijdings– en incidentbeheersmiddelen en beschikt over de vaardigheden voor de bediening van deze apparatuur.

 

6.2 De kennis en kunde van het bedrijfsbrandweerpersoneel dient adequaat te blijven door bijscholing en het oefenen van de benodigde vaardigheden.

 

6.3 Het hoofd of de bestuurder van de inrichting verstrekt ieder jaar voor 1 december aan het bestuur een oefenprogramma met een bijbehorend oefenrooster van het volgende kalenderjaar.

 

6.4 Het oefenprogramma dient te zijn gebaseerd op de ‘Leidraad oefenen’ en bevat alle relevante oefenonderdelen om kennis en vaardigheden op het vastgestelde opleidingsniveau te handhaven en is specifiek toegespitst op de systemen en geloofwaardige incidentscenario’s die op het bedrijf van toepassing zijn.

 

6.5 Het oefenprogramma bevat onderdelen die de kennis en vaardigheden omtrent de inrichting en het gestelde in de voorschrift 6.1 en 8.4 op voldoende niveau brengen en waarborgen. Het oefenprogramma dient opgenomen te worden in het bedrijfsbrandweerbeheerssysteem. Oefeningen en evaluaties dienen geregistreerd te worden in het bedrijfsbrandweerjournaal.

 

6.6 Het bestuur beoordeelt het oefenrooster en oefenprogramma en kan naar aanleiding van deze beoordeling nadere eisen stellen.

 

6.7 Oefeningen moeten in overeenstemming met het goedgekeurde oefenprogramma en het bijbehorende oefenrooster worden uitgevoerd. Afwijkingen hiervan zijn alleen mogelijk na toestemming van het bestuur.

 

7. BLUSWATERVOORZIENING

7.1 De inrichting beschikt over een bluswatervoorziening zoals omschreven in de op het moment van vaststelling van de aanwijsbeschikking voor de inrichting geldende omgevingsvergunning milieu dan wel de aanwijsbeschikking.

Het bluswaternetwerk dient zodanig te zijn uitgevoerd dat voldoende bluswater beschikbaar is op de plaatsen waar de incidentscenario’s zich kunnen voordoen, ter bestrijding ervan.

 

7.2 Indien de bluswatervoorziening wordt aangepast en dit gevolgen kan hebben voor de bestrijding en beheersing van de geloofwaardige incidentscenario’s uit het bedrijfsbrandweerrapport dat onderdeel uitmaakt van de aanwijsbeschikking, dient de inrichting dit onverwijld te melden bij het bestuur en een tekening en specificaties te verstrekken van het aangepaste netwerk.

 

Toelichting

Wijzigingen in het bluswaternetwerk die gevolgen kunnen hebben voor de bestrijding en beheersing van geloofwaardige incidentscenario’s moeten bij het bestuur worden gemeld. Door daarbij een tekening en specificaties als onder meer de capaciteit van het bluswater te verstrekken, kan het bestuur beoordelen of de aanpassing van het bluswaternetwerk daadwerkelijk gevolgen heeft voor de bestrijding en beheersing van geloofwaardige incidentscenario’s. Als dat het geval is, zal de inrichting een gewijzigd bedrijfsbrandweerrapport moeten indienen.

 

7.3 Het gehele bluswaternetwerk dient zodanig te worden uitgevoerd dat overal de maximale bluswatercapaciteit beschikbaar is, tenzij het bedrijf aan kan tonen dat op een deel van de inrichting met een lagere capaciteit kan worden volstaan.

 

7.4 Het bluswaternetwerk wordt doeltreffend, maar ten minste tweemaal per jaar gespoeld volgens een doelmatig spoelprogramma teneinde aangroei, bezinksel en andere verontreinigingen te verwijderen. Voor bluswaternetwerken gevoed met drinkwater kan volstaan worden met een minimale frequentie van eenmaal per jaar. De (onderhouds)werkzaamheden worden in het bedrijfsbrandweerjournaal vermeld. Van het bluswatersysteem is altijd een actuele tekening opgenomen in het bedrijfsbrandweerjournaal. Een nadere beschrijving van eisen gesteld aan het doeltreffend spoelen van het bluswaternetwerk is opgenomen in bijlage 1.1.

 

Toelichting

Indien op basis van historische metingen kan worden aangetoond dat met een lagere frequentie kan worden volstaan, dan kan na toestemming van het bestuur van de genoemde frequentie worden afgeweken.

 

8. ALARMERING EN OPKOMST

8.1 Op het terrein van de inrichting zijn geschikte voorzieningen aanwezig waarmee te allen tijde op doeltreffende wijze bij incidenten binnen één minuut na het constateren van het incident vanaf het waarnemingspunt, melding kan worden gedaan aan een voortdurend bemande meldpost omtrent aard en plaats van een incident.

 

8.2 Vanuit de in voorschrift 8.1 genoemde meldpost kan de bedrijfsbrandweer alsmede de overheidsbrandweer te allen tijde onmiddellijk en op een doeltreffende manier worden gealarmeerd.

 

8.3 Bij inzet van de bedrijfsbrandweer tijdens een incident dient er meteen doormelding plaats te vinden naar de Gemeenschappelijke Meldkamer (GMK) van de veiligheidsregio waarin de inrichting gevestigd is. Bij een doormelding dienen minimaal de volgende gegevens te worden vermeld:

  • aard en locatie van het incident;

  • welke assistentie van de overheidshulpdiensten wordt verwacht.

8.4 De inrichting beschikt over alarmerings-, uitruk- en inzetprocedures ten behoeve van de bedrijfsbrandweer en andere bedrijfsonderdelen die in de noodorganisatie een functie vervullen. De procedures dienen opgenomen te zijn in het bedrijfsbrandweerbeheerssysteem. De uitrukken dienen in het bedrijfsbrandweerjournaal te worden geregistreerd.

 

8.5 Van elke brand of ongeval waarbij een inzet van de bedrijfsbrandweer noodzakelijk is wordt melding gedaan aan de overheidsbrandweer en het bestuur van de veiligheidsregio. De melding bij de veiligheidsregio wordt gedaan via [e-mailadres, postadres, etc.]

 

Toelichting

Ook incidenten waarbij om wat voor reden dan ook geen bedrijfsbrandweer is ingezet, maar die toch een bijzonder gevaar kunnen vormen voor de openbare veiligheid52 , moeten gemeld worden. Daarnaast dienen uiteraard ook andere relevante overheidsorganisaties geïnformeerd te worden conform de daarvoor geldende wet- en regelgeving.

 

8.6 Het in voorschrift 2.2 voorgeschreven personeel en middelen moeten binnen 6 minuten na melding op elke locatie waar zich incidenten met gevaarlijke stoffen kunnen voor doen, aanwezig kunnen zijn.

 

Toelichting

Let op! Uit de taak/tijd analyse in combinatie met de geloofwaardige incidentscenario’s moet blijken binnen welke tijd de bestrijding ingezet dient te zijn om escalatie te voorkomen. Indien uit de geloofwaardige incidentscenario’s blijkt dat een snellere inzet van de bedrijfsbrandweer noodzakelijk is dient het voorschrift hierop te worden aangepast.

 

8.7 Indien de bedrijfsbrandweer zich niet op het bedrijfsterrein bevindt dient het personeel en materieel van de bedrijfsbrandweer na melding van een incident te allen tijde onverwijld toegang verleend te worden tot het bedrijfsterrein.

 

8.8 Het personeel en materieel van de overheidsbrandweer dient na melding van een incident te allen tijde onverwijld toegang verleend te worden tot het bedrijfsterrein.

 

9. VERBINDINGEN

9.1 De bevelvoerder van de bedrijfsbrandweer beschikt over verbindingsmiddelen waarmee rechtstreeks verbinding wordt onderhouden met de in voorschrift 8.1 genoemde meldpost.

 

Toelichting

Indien sprake is van meerdere bevelvoerders dient iedere bevelvoerder te beschikken over de in dit voorschrift genoemde verbindingsmiddelen.

 

9.2 Bij aankomst van de overheidsbrandweer wordt de bevelvoerder van de eerst aankomende eenheid voorzien van verbindingsmiddelen, waarmee contact kan worden onderhouden met de bevelvoerder of leidinggevende van de bedrijfsbrandweer en de in voorschrift 8.1 genoemde meldpost. Daarnaast dient ook de Officier van Dienst van de overheidsbrandweer voorzien te worden van de genoemde verbindingsmiddelen.

 

10 BESCHERMENDE MIDDELEN

10.1 De bedrijfsbrandweerorganisatie heeft de beschikking over voldoende persoonlijke beschermingsmiddelen die bestand zijn tegen alle binnen de inrichting te verwachten stoffen en omstandigheden en geschikt zijn om de taken uit te voeren.

 

10.2 Indien de inrichting voorziet in een eigen brandweerploeg, is deze te onderscheiden van de overheidsbrandweer en overige hulpdiensten. Dit kan in ieder geval door het goed zichtbaar aanbrengen van de bedrijfsnaam op de bluskleding.

 

10.3 De bevelvoerder van de bedrijfsbrandweer is herkenbaar en te onderscheiden van de rest van de bedrijfsbrandweerploeg.

 

11 SAMENWERKING MET EXTERNE HULPDIENSTEN

11.1 De overheidsbrandweer wordt direct bij aankomst voorzien van actuele informatie en begeleiding om doeltreffend te kunnen optreden. Een beschrijving van de verplichtingen die de inrichting heeft betreffende de minimale informatievoorziening naar de overheidsbrandweer is opgenomen in bijlage 1.2.

 

Toelichting

Een stoffenlijst voor hulpverleningsdiensten is voor hogedrempel inrichtingen reeds verplicht in het Rrzo en hoeft niet in de aanwijzing te worden opgenomen. Voor de overige inrichtingen zoals de lagedrempel inrichtingen kan een stoffenlijst aanvullend worden voorgeschreven. Informatieverplichtingen zijn opgenomen in bijlage 1.2.

 

11.2 Bij aankomst van de overheidsbrandweer is een gids of andere gelijkwaardige voorziening aanwezig en beschikbaar om de overheidsbrandweer de plaats van het incident op adequate en veilige wijze te laten bereiken.

 

11.3 Indien de bedrijfsbrandweer geheel of gedeeltelijk door een derde partij wordt verzorgd is het gestelde in voorschrift 11.1 en 11.2 ook op die bedrijfsbrandweer van toepassing.

 

Toelichting

Dit voorschrift is van toepassing op situaties waarin de bedrijfsbrandweer door een derde partij wordt verzorgd. In die gevallen is de bedrijfsbrandweer veelal niet op het terrein van de inrichting aanwezig, maar dient zij wel over de in voorschrift 11.1 en 11.2 bedoelde informatie of middelen te beschikken.

 

11.4 De leidinggevenden binnen de bedrijfsbrandweer hebben kennis van en inzicht in de commandostructuur van de overheidsbrandweer. De noodorganisatie binnen de inrichting dient bij een gezamenlijk optreden aan te sluiten bij de commandostructuur van de overheid.

 

12 TOEZICHT

12.1 In het overzicht van de werkelijke sterkte dat het hoofd of de bestuurder van de inrichting op grond van artikel 31, zesde lid, van de Wet veiligheidsregio’s voor 1 februari van elk jaar moet indienen bij het bestuur is aangegeven:

  • a.

    hoeveel personen bevoegd zijn de verschillende functies binnen de bedrijfsbrandweerorganisatie uit te oefenen;

  • b.

    hoeveel van de personen een dubbelfunctie hebben binnen de bedrijfsbrandweerorganisatie.

Toelichting:

Het doel van dit voorschrift is om aan te tonen dat de personele bezetting van de bedrijfsbrandweer afdoende is gewaarborgd, doordat voldoende medewerkers zijn opgeleid om invulling te geven aan de bestrijding van de incidentscenario’s. Medewerkers met een dubbelfunctie zijn bijvoorbeeld zowel BHV’er als onderdeel van de bedrijfsbrandweer. Dit is van belang om te weten, omdat personen met een dubbelfunctie maar voor één taak tegelijk inzetbaar zijn en daardoor mogelijk niet beschikbaar zijn voor een bedrijfsbrandweerinzet.

 

12.2 Bij inspectie van de bedrijfsbrandweer kan het bestuur het bedrijf verzoeken de inzetbaarheid aan te tonen door middel van een praktische inzet bij een relevant scenario.

 

13 SLOTBEPALINGEN

13.1 In overleg met en na toestemming van het bestuur kunnen de incidentbestrijdings- en incidentbeheersmiddelen en het bedrijfsbrandweerpersoneel, bedoeld in voorschriften 2.2, 4.1 en 5.1, door derden worden verzorgd. Deze door derden verzorgde bedrijfsbrandweer moet voldoen aan de voorwaarden als gesteld in de aanwijzingsbeschikking en de daaraan verbonden voorschriften.

 

13.2 In afwijking van voorschrift 13.1 is geen overleg en toestemming van het bestuur nodig, indien het hoofd of de bestuurder van de inrichting de bedrijfsbrandweerzorg geheel of gedeeltelijk laat uitvoeren door [organisatie]. In dat geval moet hiervan schriftelijke melding worden gedaan aan het bestuur waarbij tevens het contract dat met [organisatie] is afgesloten dient te worden overgelegd. Uit dit contract en de melding dient te blijken welk deel van de bedrijfsbrandweerzorg door [organisatie] wordt uitgevoerd en welk deel door de inrichting zelf wordt uitgevoerd.

 

13.3 Indien het hoofd of de bestuurder van de inrichting de bedrijfsbrandweerzorg geheel of gedeeltelijk door derden laat uitvoeren, vervalt de eis tot het te allen tijde op het terrein van de inrichting aanwezig hebben van de bedrijfsbrandweer voor de onderdelen die deze derde partij op zich neemt.

Bijlagen bij de modelvoorschriften

 

Inleiding

Bij een aantal voorschriften wordt verwezen naar onderstaande bijlagen. Deze bijlagen bevatten uitwerkingen van de algemene eisen genoemd in deze voorschriften. Met deze uitwerkingen wordt beoogd eenduidige omschrijvingen te geven van specifieke eisen en verplichtingen die uit deze voorschriften volgen.

Bijlage 1.1 (bij modelvoorschriften)

 

Algemene en specifieke eisen voor het testen en het onderhouds – en inspectiesysteem van incidentbestrijdings – en incidentbeheersmiddelen (Voorschriften 5.2, 5.5, 5.7 en 8.2)

 

Voorschrift 5.2

De vast opgestelde blus- en koelinstallaties en mobiele blus- en koelvoorzieningen die deel uit maken van de incidentbestrijdings- en incidentbeheersmiddelen moeten zijn ondergebracht in het bedrijfsbrandweerbeheerssysteem waarin zij voor het inspecteren, onderhouden en testen aangemerkt behoren te zijn als veiligheidskritische onderdelen.

De wijze van inspectie, onderhoud en testen van (onderdelen van) vast opgestelde blus- en koelinstallaties moeten uitgevoerd worden zoals beschreven is in de NFPA 25. Indien de inrichting wil afwijken van de NFPA 25 dan zal een aantoonbaar gelijkwaardig opzet voorgelegd moeten worden aan het bestuur. Resultaten van het onderhoud, inspectie en testen moeten opgenomen worden in het bedrijfsbrandweerjournaal.

 

Voorschrift 5.9 (schuimvormend middel)

In deze voorschriften wordt van het bedrijf geëist aan te tonen op welke wijze zij via een inspectiesysteem hebben geborgd dat het op de inrichting aanwezige schuimvormend middel blijft voldoen aan de kwaliteitseisen gesteld door de fabrikant. In de aangeleverde productinformatie moet duidelijk gesteld worden aan welke kritieke specificaties het SVM en de opslag van het SVM moet voldoen. Hierin moet duidelijk zijn aangegeven conform welke normen het SVM getest moet worden. Voorbeelden van deze normen zijn NEN-EN 156853 en UL 16254 (zie ook Technisch bulletin 64B, www.hetccv.nl). In deze normatieve referentiekaders staan ook periodieke inspectie-eisen.

Deze inspecties moeten plaatsvinden naast de eventuele jaarlijkse controle op vliesvorming, verontreiniging en sedimentatie. De frequentie van de inspecties is enerzijds afhankelijk van inspectie-eisen gesteld door de leverancier en anderzijds van de te volgen normeringen.

Indien het schuimvormend middel ingezet dient te worden onder specifieke omstandigheden (bijvoorbeeld een verwarmd product) of bestrijding van incidenten met stoffen waarop het effect van dit schuimvormend middel niet volledig bekend is bij de fabrikant van het schuimvormend middel, dan dient de werking van het schuimvormend middel vooraf getest te worden om te bepalen of het geschikt is voor het bestrijden van incidenten met deze stoffen. De test dient uitgevoerd te worden op een wijze die ten minste gelijkwaardig is aan een voor dit doel erkend referentiekader zoals de UL 162 en/of BS 5306.

 

Bij inspecties van het schuimvormend middel moeten in ieder geval de volgende fysische waarden zijn onderzocht;

  • soortelijke massa;

  • pH-waarde – ligt deze nog binnen de specificaties van de leverancier;

  • Viscositeit – bij de hoogste en laagste waarde van de door de leverancier opgegeven temperatuurrange. Meestal is dit bij 20°C en -15°C;

  • Refractie Index (alleen van Premix oplossingen);

  • snelheid van filmvorming (indien van toepassing);

  • oppervlaktespanning;

  • aanwezigheid van sediment.

In het rapport van deze testen moet aangegeven zijn:

  • wat de specificatie van de fabrikant voor iedere parameter is en met behulp van welke test (of tegen welke norm) de controle is uitgevoerd en welk laboratorium de test heeft uitgevoerd;

  • welke afkeurcriteria voor het SVM dienen te worden gehanteerd. Het schuimvormend middel moet afgekeurd worden indien niet aan de eisen van de fabrikant kan worden voldaan. Het schuimvormend middel moet in dat geval binnen 24 uur vervangen worden. In uitzonderlijke gevallen kan hier in overleg met het Bevoegd gezag van worden afgeweken.

Voorschrift 5.12 en 5.13 (incidentbestrijdings- en incidentbeheersmiddelen)

  • Voor vast opgestelde blus- en koelinstallaties (die in ieder geval uit een brandbeheers- of brandblusinstallatie bestaan) die gecertificeerd moeten zijn, geldt dat er een geldig inspectie/onderhoudscertificaat binnen de inrichting aanwezig is, zoals beschreven in de Handreiking Certificatie Brandbeveiligingssytemen.

  • De registratie van de testresultaten moet zodanig zijn dat bij de inrichting inzichtelijk is wat de staat van alle installaties (sprinkler, deluge, maar ook schuimblusinstallaties en overige, niet nader genoemde vast opgestelde blus- en koelinstallaties) is en wanneer men verwacht dat er groot onderhoud aan deze installaties gepleegd moet worden.

Voorschrift 7.4 (bluswaternetwerk)

In verband met het toenemen van de inwendige weerstand van de ondergrondse blusleidingen bij veroudering moeten er testen uitgevoerd worden. Het bedrijf dient voor dit doel binnen haar onderhouds- en inspectiesysteem over een testprotocol te beschikken. Het spoelprogramma waaraan deze voorschriften refereren, moet dan ook doelbewust opgezet zijn voor het spoelen van zowel het ondergrondse als het bovengrondse bluswaternetwerk. Het spoelprogramma zal van toepassing moeten zijn op alle secties van het bluswaternet. In het testprotocol moet duidelijk naar voren komen dat door sturing van blokafsluiters alle secties afzonderlijk gespoeld worden.

Bij het spoelen van blusleidingen worden voorwaarden verbonden aan:

  • a)

    de duur van het spoelen.

  • b)

    de capaciteit tijdens het spoelen.

Ad a

De leiding dient te worden gespoeld totdat het water schoon is. Het water is schoon als er geen verontreinigingen worden aangetroffen in de “burlap bags”55 (jute zakken) die aan de uitgangen (zoals hydranten) gemonteerd zijn.

De minimale duur kan worden berekend aan de hand van de lengte en diameter van de leiding die gespoeld wordt, gekoppeld aan het gegeven met welk debiet gespoeld wordt.

 

Ad b

Het spoelen dient uitgevoerd te worden bij een bepaald debiet. Hierbij gelden in ieder geval de volgende uitgangspunten:

  • de berekende hydraulische capaciteit van het systeem om b.v. sprinklersystemen naar behoren te laten werken;

  • het maximale debiet dat geleverd moet worden tijdens de bestrijding of beheersing van een (brandgevaarlijk) incident;

  • het debiet dat nodig is om een stroomsnelheid van 3 m/s te behalen. Deze stroomsnelheid is nodig om al het vuil uit de leidingen te verwijderen. In onderstaande tabel staat het debiet voor verschillende pijpdiameters aangegeven:

Diameter leiding (inch/mm)

Flow (liter/min)

4”/102

1.476

6/”152

3.331

8”/203

5.905

10”/254

9.235

12”/305

13.323

 

De opbrengst (debiet), de (statische) druk en de restdruk (als 3 hydranten gelijktijdig openstaan) van het bluswaternet en de hydranten dienen periodiek maar minstens iedere 3 jaar getest te worden om aan te tonen dat voldaan wordt aan de voorwaarden uit de milieuvergunning c.q. aanwijsbeschikking.

De debietmeting moet uitgevoerd worden door een daartoe door het bestuur aanvaarde deskundige met een aantoonbaar geijkte water- en drukmeter.

De debietmeting dient te worden uitgevoerd bij een dynamische (rest)druk van 100 kPa.

 

Aanpassen van de spoelfrequentie

In voorschrift 7.4 wordt nadrukkelijk benoemd dat voor de bedrijven de mogelijkheid bestaat om de frequentie van het spoelen te verlagen. Een verzoek tot het verlagen van deze frequentie zal gericht moeten worden aan het bestuur.

 

Hieronder zijn een aantal criteria en informatie-eisen beschreven, waaraan een verzoek tot het verlagen van de spoelfrequentie moet voldoen.

  • 1.

    Uitvoering spoelprogramma

  • Aangetoond dient te worden dat de spoelprogramma’s uitgevoerd zijn in overeenstemming met de voorwaarden die hierboven zijn beschreven.

  • 2.

    Archivering uitgevoerde spoelprogramma’s

  • De uitvoering en resultaten van spoelprogramma’s dienen voor minimaal 2 jaar gearchiveerd te worden. Hierbij dient aangetoond te worden dat het gehele leidingnet gespoeld is.

  • 3.

    Spoelmedium

  • Vastgelegd moet zijn met welk water is gespoeld. Dit kan zijn leidingwater of oppervlaktewater via de bluspompen. Indien er sprake is van oppervlaktewater dan moet het duidelijk zijn of het gaat om zout, zoet of brak water.

  • 4.

    Informatie over bluswaternet

  • Om te kunnen komen tot een goed oordeel dienen gegevens beschikbaar te zijn over de lay-out van het bluswaternet en de diameters van de leidingen.

  • 5.

    Gebruik van het bluswaternet

  • De inrichting dient aan te geven of het bluswaternet alleen gebruikt wordt voor het leveren van bluswater of dat het ook gebruikt wordt voor andere doeleinden.

Afhankelijk van de wijze waarop het bedrijf invulling heeft gegeven aan de bovenstaande criteria en informatie-eisen kan het bestuur besluiten in te stemmen met het verlagen van de spoelfrequentie van het bluswaternetwerk. De laagst mogelijke toegestane frequentie is eenmaal per drie jaar.

Bijlage 1.2 (bij modelvoorschriften)

 

Specifieke eisen over actuele informatie verplichtingen van de inrichting tijdens een inzet van de overheidsbrandweer op het terrein van de inrichting (voorschrift 11.1)

 

De exploitant draagt er zorg voor dat de brandweer van de overheid en de door een derde partij verzorgende bedrijfsbrandweerploeg voor elke installatie binnen de inrichting direct toegang heeft tot ten minste de volgende actuele gegevens van de binnen de installatie aanwezige gevaarlijke stof of gevaarlijke stoffen en stoffen die op basis van aard en hoeveelheid een risico vormen:

 

  • -

    de chemische stofnaam of handelsnaam;

  • -

    de maximaal aanwezige hoeveelheid;

  • -

    het CAS-nummer;

  • -

    het VN-nummer;

  • -

    het GI-nummer;

Indien de bovenstaande gegevens voor de aanwezige gevaarlijke stoffen niet bestaan dan moeten ten minste actuele gegevens beschikbaar zijn over;

 

  • -

    de chemische stofnaam of handelsnaam;

  • -

    de maximaal aanwezige hoeveelheid;

  • -

    het gevaar voor een explosie;

  • -

    het gevaar voor brand;

  • -

    het gevaar voor een toxische wolk;

OPMERKING VOOR VEILIGHEIDSREGIO

Een stoffenlijst voor hulpverleningsdiensten is voor hogedrempel inrichtingen reeds verplicht in het Rrzo en hoeft niet in de aanwijzing te worden opgenomen. Voor de overige inrichtingen zoals de lagedrempel inrichtingen kan een stoffenlijst aanvullend worden voorgeschreven.

Bijlage 1.3 (bij modelvoorschriften)

 

Afgeleide frequenties voor onderhoud, inspecties en testen van schuimblusinstallaties

(voorschrift 5.14)

NFPA-11 Standard for Low-, Medium-, and High-Expansion Foam Chapter 12 Maintenance

 

12.1 Inspection , Testing , and Maintenance.

12.1.1 At least annually, all foam systems shall be thoroughly inspected and checked for correct operation.

12.1.2 The inspection shall include performance evaluation of the foam concentrate or premixed solution quality or both

12.1.3 Test results that deviate more than 10 percent from those recorded in acceptance testing shall be discussed immediately with the manufacturer.

12.1.4 The goal of this inspection and testing shall be to ensure that the system is in full operating condition and that it remains in that condition until the next inspection.

12.1.5 The inspection report, with recommendations, shall be filed with the owner.

12.1.6 Between the regular service contract inspections or tests, the system shall be inspected by competent personnel following an approved schedule.

 

12.2 Foam-Producing Equipment.

12.2.1 Proportioning devices, their accessory equipment, and foam makers shall be inspected.

12.2.2 Fixed discharge outlets equipped with frangible seals shall be provided with inspection means to permit maintenance and for inspection and replacement of vapor seals.

12.2.3 Compressed Air Foam-Producing Equipment.

12.2.3.1 Compressed air foam-generating equipment and accessories shall be inspected annually.

12.2.3.2 Discharge devices shall be visually inspected annually for evidence of mechanical damage.

 

12.3 Piping .

12.3.1 Aboveground piping shall be examined to determine its condition and to verify that proper drainage pitch is maintained.

12.3.2 Pressure tests of normally dry piping shall be made when visual inspection indicates questionable strength due to corrosion or mechanical damage.

12.3.3 Underground piping shall be spot-checked for deterioration at least every 5 years.

 

12.4 Strainers. Strainers shall be inspected in accordance with manufacturer’s instructions and shall be cleaned after each use and flow test.

 

12.5 Detection and Actuation Equipment. Control valves, including all automatic and manual-actuating devices, shall be tested at regular intervals.

 

12.6 Foam Concentrate Inspection ,

12.6.1 At least annually, an inspection shall be made of foam concentrates and their tanks or storage containers for evidence of excessive sludging or deterioration.

12.6.2 Samples of concentrates shall be sent to the manufacturer or qualified laboratory for quality condition testing.

12.6.3 Quantity of concentrate in storage shall meet design requirements, and tanks or containers shall normally be kept full, with space allowed for expansion.

 

12.7 High- Pressure Cylinders .

High-pressure cylinders used in compressed air foam systems shall not be recharged without a hydrostatic test (and remarking) if more than 5 years have elapsed from the date of the last test. Cylinders that have been in continuous service without discharging shall be permitted to be retained in service for a maximum of 12 years, after which they shall be discharged and retested before being returned to service.

 

12.8 Operating Instructions and Training.

12.8.1 Operating and maintenance instructions and layouts shall be posted at control equipment with a second copy on file.

12.8.2 All persons who are expected to inspect, test, maintain, or operate apparatus shall be thoroughly trained, and training shall be kept current.

 

Annex D Tests for the Physical Properties of Low-Expansion Foam

Eisen inspectie, test en onderhoud low expansion foam systemen

 

Wekelijks

Item

Activiteit

Norm

Tabel

Paragraaf

Regelklep (verzegeld)

Inspectie

NFPA-25

13.1.1.2

13.3.2.1

 

Maandelijks

Item

Activiteit

Norm

Tabel

Paragraaf

Regelklep – (gesloten)

Inspectie

NFPA-25

13.1.1.2

13.3.2.1.1.

Regelklep – (sabotage schakelaars)

Inspectie

NFPA-25

13.1.1.2

13.3.2.1.1

Discharge device (spray nozzle) locatie en positie

Inspectie

NFPA-25

11.1.1.2

11.2.5

Proportioning systeem – allen

Inspectie

NFPA-25

11.1.1.2

11.2.9

 

Driemaandelijks

Item

Activiteit

Norm

Tabel

Paragraaf

SVM filter(s)*

Inspectie

NFPA-25

11.1.1.2

11.2.7.2

SVM filter(s)*

Onderhoud

NFPA-25

11.1.1.2

Sectie 11.4

Waterzijdige equipment

Inspectie

NFPA-25

11.1.1.2

11.2.1

Waterzijdige equipment (water motor gongs, etc.)

Test

NFPA-25

11.1.1.2

11.3.1.3

 

Halfjaarlijks

Item

Activiteit

Norm

Tabel

Paragraaf

Regelklep – (sabotage schakelaars)

Test

NFPA-25

13.1.1.2

13.3.3.5

 

Jaarlijks

Item

Activiteit

Norm

Tabel

Paragraaf

Bovengrondse leidingen

Inspectie

NFPA-11

-

12.3.1

Compleet schuim-water systeem

Inspectie

NFPA-11

-

12.1.1

Regelklep – positie en werking

Test

NFPA-25

13.1.1.2

13.3.3.1

Schuimvormend middel (SVM)

Test

NFPA-11

-

12.1.2

Premix

Test

NFPA-11

 

12.1.2

Discharge device locatie & positie (sprinklers)

Inspectie

NFPA-25

11.1.1.2

11.2.5

Proportioning systeem – allen

Test

NFPA-25

11.1.1.2

11.2.9

Filters – mainline *

Onderhoud

NFPA-11

11.1.1.2

Hfdst. 10

Waterzijdige regelkleppen

Onderhoud

NFPA-25

13.1.1.2

13.3.4

Systeem actuators (automatisch en handmatig)

Test

NFPA-25

11.1.1.2

11.3.4

 

5-jaarlijks

Item

Activiteit

Norm

Tabel

Paragraaf

Ondergrondse leidingen

Inspectie

NFPA-11

-

11.3.3.

 

Groot onderhoud

Item

Activiteit

Norm

Tabel

Paragraaf

Complete schuim-water systeem

Test

A.B. 5.7

-

 

*Eveneens na elke test c.q. gebruik.

Hoewel de eisen van NFPA-25 voor inspectie, testen en onderhoud van schuim-deluge en schuim-sprinkler systemen niet specifiek voor low expansion foam systemen gelden, maken deze systemen vaak gebruik van dezelfde soorten doseer-en regelapparatuur. Daarom worden de vereisten van NFPA-25 in het onderhoudsprogramma voor Low Expansion Foam Systemen geïntegreerd.

Bijlage 2 Beslisschema persoonlijke bescherming giftige en/of bijtende stoffen

 

Bijlage 3 Uitgangspunten voor de keuze van een vuilwerkpak (VWP) (Incidentbestrijding Gevaarlijke Stoffen door de brandweer, Meerjarenvisie, Brandweer Nederland 2014)

 

Uitgangspunten voor de keuze van een vuilwerkpak (VWP)

Het chemiepak in de huidige vorm wordt niet of nauwelijks gebruikt. De huidige chemiepakken zijn zo ver doorontwikkeld (bijvoorbeeld Splash 2000) dat ze eigenlijk niet meer geschikt zijn voor de klus waarvoor de brandweer ze gebruikt. In eerste instantie waren de pakken bedoeld als een spatdichte beschermlaag over de bluskleding. Het huidige chemiepak lijkt erg op een gaspak in gebruik, opleiding en oefening. Daarnaast is de bluskleding steeds beter geworden; deze bestaat uit tegenwoordig uit een meerlaags systeem en is water/vochtafstotend. De Goretex die gebruikt wordt heeft ook een resistentie tegen bepaalde gevaarlijke stoffen. De brandweer zou genoeg hebben aan een soort van regenpak omdat het gaat om een spatdichte beschermlaag. Dit noemen we het vuilwerkpak. Dit pak kan gebruikt worden bij alle vuile klussen en is primair bedoeld om de uitrusting schoon te houden (en daarmee de drager te beschermen). Belangrijke voorwaarde voor het gebruik van dit pak is dat het zonder verdere opleiding, instructie of procedures te gebruiken is. Te vergelijken met het aantrekken van een zaagbroek. Wel zal het gebruik van het vuilwerkpak onderdeel moeten worden van het oefenprogramma, vooral om de mogelijkheden en onmogelijkheden van het vuilwerkpak te leren kennen. Dit kan medebepalend zijn voor de keuze van de bevelvoerder voor een inzetstrategie.

Bovenstaande wordt ondersteund door het onderzoek naar beschermende kleding (TNO, 2009) en is samengevat in de Operationele Handreiking OGS op pag. 215 (NVBR, 2012).

 

De uitvoering van het vuilwerkpak is afhankelijk van de lokale keuzes gekoppeld aan lokale risico’s. Daardoor is het mogelijk dat regionale uitvoeringen van het vuilwerkpak van elkaar verschillen.

 

Afwegingskader

De volgende afwegingen spelen een rol bij de keuze voor de uitvoering van het vuilwerkpak

 

  • Moet het pak ook het ademluchttoestel beschermen tegen vervuiling

  • Wordt het pak ingezet bij bronbestrijding of grijpredding waarbij een sprayrelease mogelijk is

  • Wordt het pak ingezet bij een inpandige verkenning en/of grijpredding waarbij gevaarlijke stoffen in de vorm van gas of damp aanwezig kunnen zijn in concentraties waarbij huidblootstelling een risico vormt. Deze overweging kan lokaal bij bepaalde risico-bedrijven van toepassing zijn.

De antwoorden op deze vragen kunnen leiden tot zwaardere uitvoeringen van het vuilwerkpak, waarbij de zwaarste uitvoering weer in de buurt komt van het huidige chemiepak.

 

Het in dit voorbeeld beschreven PvE is gebaseerd op de uitgangspunten zoals ze in de visie IBGS beschreven worden. De antwoorden op de vragen in het afwegingskader zijn hierbij nee.

Een spatdichte beschermlaag kan op meer dan een manier geïnterpreteerd worden. Beschermende kleding tegen vloeibare chemicaliën wordt ingedeeld in (EN 14605) type 3, vloeistofdicht en type 4, sproeidicht. In het beschreven PvE wordt gekozen voor type 3. Dit geeft een hogere bescherming tegen vloeibare chemicaliën zonder het gebruiksgemak aan te tasten. Om deze bescherming te halen moeten wel chemiehandschoenen en chemielaarzen gedragen worden die ook bestendig zijn tegen vloeibare chemicaliën.

 

Verder is er gekozen voor een pak zonder capuchon, dit verbeterd het draaggemak en het gebruik in combinatie met adembescherming en communicatiemiddelen en is voldoende voor het volledig bedekken en schoonhouden van de kleding.

 

Voorbeeld Programma van Eisen Vuilwerkpak (VWP) vuil werk pak/overall

 

Definitie

Het vuilwerkpak is een samenstelling/constructie van enkele componenten. De vuilwerkkleding is eendelig en bestaat uit een glad en vloeistof afstotende materiaal. Het vuilwerkpak is te sluiten middels ritssluiting met overslag. De kenmerken van de componenten dragen bij aan:

  • A.

    Bescherming tegen de invloeden van buiten (stofdeeltjes, damp, vocht en vloeistoffen)

  • B.

    Welzijn van de drager tijdens zijn/haar werkzaamheden (draagcomfort, bewegingsvrijheid, warmtestuwing in het lichaam, vochtregulatie, e.d.)

  • C.

    Zichtbaarheid, (heldere kleurstelling)

A. Algemene eisen

A.01 Het vuilwerkpak voldoet ten minste aan alle hierop betrekking hebbende;

Nederlandse wetgeving en Europese wetgeving56 (wetten, besluiten, regelingen e/o voorschriften) en normering (normen, richtlijnen e.d.), met betrekking tot de productie en de exploitatie van de persoonlijke beschermingsmiddelen, zowel in algemene zin als bij de uitoefening van de brandweer eigen operationele taken (bestrijding ongevallen met schadelijke en gevaarlijke stoffen, technische hulpverlening en daaruit voortvloeiende gevolgen).

 

A.02 De vuilwerkkleding is geschikt om door vrouwelijke en/of mannelijke brandweermensen te worden gedragen.

 

B. Technische eisen

TE.01 De functionaliteit van het vuilwerkpak is bij regulier57 brandweer gebruik gegarandeerd voor de levensduur van minimaal 60 minuten.

 

TE.02 De houdbaarheid in gesloten verpakking, opgeborgen in een temperatuur neutrale omgeving (tussen de 5°C en 45°C) die niet onderhevig is aan zonlicht, dient ten minste 5 jaar te zijn.

 

TE.03 De stof/materiaal samenstelling waarvan het vuilwerkpak is vervaardigd, dient een zodanige en aantoonbare bestendigheid te bezitten, dat de bluskleding58 van de drager zoveel mogelijk beschermd is en blijft tegen gevaren bij;

  • a.

    technische hulpverlening, sloopwerkzaamheden (bij blootstelling aan mechanisch geweld bijvoorbeeld door scherpe c.q. puntige voorwerpen)

  • b.

    Bij assistentie in een gezondheid belastende en/of milieu onvriendelijke omgeving (bijvoorbeeld chemische invloeden-bijvoorbeeld door de in de omgevingslucht aanwezige dampen/gassen van (an)organische stoffen)

  • c.

    Of combinaties van a/b.

TE.04 Het materiaal c.q. de onderdelen van de vuilwerkpak blijven in takt, verweken niet bij vocht/vloeistof contact van buiten af, verweken niet bij condensvorming van binnen uit. Afsluitingen, verbindingen c.q. bevestigingen raken tijdens regulier gebruik niet los.

 

TE.05 Het pak materiaal behoud zijn sterkte bij (en na) contact met schadelijke stoffen die vallen binnen de aangegeven normering van het vuilwerkpak. Hierdoor blijft de veiligheid van de gebruiker door eventuele inwerking van een gevaarlijke stof geborgd c.q. de beschermingsgraad neemt niet af tijdens gebruik.

 

TE.06 Bij het gebruik/dragen van het vuilwerkpak ontstaat er geen hinderlijk geluid59 .

 

TE.07 Het beschermingsniveau van het vuilwerkpak wordt onafhankelijk van de onderkleding (bluskleding) behaald.

 

TE.08 Het model/vuilwerkpak heeft geen aangehechte hoofd kap/capuchon, heeft een rits afdichtingen met overslag, heeft geen vaste laarzen, heeft ter hoogte van de enkel en pols een elastische manchet en/of een kleefstip (klittenband) afdichting.

Alle overslagen, zoals bij de rits dienen gedurende het reguliere gebruik gesloten te blijven.

 

TE.09 Het vuilwerkpak is binnen 2 minuten, zonder instructie vooraf, over de standaard bluskleding aan en uit te trekken60 .

 

TE.10 Het vuilwerkpak moet in combinatie met afhankelijke en onafhankelijke adembescherming kunnen worden toegepast, waarbij de ademlucht, meet en communicatie apparatuur op het pak materiaal wordt gedragen.

 

TE.11 De vuilwerkkleding kan worden geleverd in de maatvoering XL t/m XXXL.

 

TE.12 De maatvoering en de verwerking in de modelverhouding voorzien de drager in een comfortabel, draagbaar geheel en geeft de drager geen bewegingsbeperkingen.

Bijlage 4 Literatuurlijst

 

  • LEC BrandweerBRZO, “Handreiking inzake maximaal toelaatbare niveaus van warmtestraling voor korte inzet (maximaal 5 minuten) van (bedrijfs)brandweerpersoneel en operators bij industriële bedrijven.”, 20 december 2016, ISBN/EAN: 978-90-827161-1-5

  • LEC BrandweerBRZO, “Werkwijzer bedrijfsbrandweren 2013”, 14 november 2013

  • Uitgangspunten vuilwerkpak Brandweer Nederland 2014 (PvE vuilwerkpak VRU-FL-G&V v3 8-2014)

  • Staatsblad 2010, 255, p. 58, Nota van Toelichting op het Bvr

  • Instituut Fysieke Veiligheid, “Kwadrantenmodel voor gebouwbrandbestrijding”, november 2014

  • Brandweer Nederland, “Incidentbestrijding Gevaarlijke Stoffen door de Brandweer - Meerjarenvisie”, maart 2014

  • Instituut Fysieke Veiligheid, “Maximum allowable exposure to different heat radiation levels”, 25 april 2016

Naar boven