Hotspotmonitor A2-gemeenten en Gemeenschappelijke Regeling Samenwerking A2-gemeenten

 

1. Inleiding

Archieven hebben verschillende functies, onder andere als bron voor (toekomstig) historisch onderzoek. Daar waar het handelen van de overheid en de samenleving elkaar intens raken, is het vanuit cultuur-historisch perspectief van belang om de neerslag van deze bijzondere gebeurtenissen veilig te stellen en te bewaren. Veel overheidsinformatie is in selectielijsten voor archiefbescheiden als ‘te vernietigen’ gewaardeerd. Daarnaast wordt de neerslag van particuliere archiefvormers met betrekking tot deze gebeurtenissen in de regel niet verworven. Door regelmatig een monitor van “hotspots” vast te stellen, wordt relevante cultuur-historische informatie veiliggesteld doordat het uitgezonderd kan worden van vernietiging. Dit document beschrijft de procedure en randvoorwaarden voor het opstellen en laten vaststellen van een jaarlijkse hotspotlijst. Het is een procesbeschrijving van hoe de hotspotmonitor binnen de Gemeenschappelijke Regeling Samenwerking A2-gemeenten (GRSA2) is ingericht. De GRSA2 stelt dan ook de eigen hotspots vast. De drie gemeenten (Cranendonck, Heeze-Leende en Valkenswaard) hebben elk een eigen hotspotmonitor vastgesteld. Er worden dus vier aparte hotspotmonitors gehanteerd door de vier organisaties, en elke organisatie stelt ook zelf de eigen hotspots vast.

 

De hotspotmonitor wordt opgesteld in navolging van de ‘Selectielijst gemeenten en intergemeentelijke organen 2020’ (kortweg: Selectielijst 2020)1. De Selectielijst 2020 verplicht de zorgdrager van het archief (de directeur van de GRSA2, die hiervoor gemandateerd is door het dagelijks bestuur) tot het opstellen van een lokale hotspotmonitor, op basis waarvan in de Selectielijst 2020 alle op termijn te vernietigen gewaardeerde bescheiden kunnen worden aangewezen om blijvend te worden bewaard. De hotspotmonitor fungeert als aanvullend instrument op de Selectielijst 2020.

2. Periodieke hotspotmonitor

2.1. Doel

Het doel van het benoemen van hotspots via de hotspotmonitor is ‘het veilig stellen en blijvend bewaren van de neerslag van bijzondere gebeurtenissen vanuit cultuur-historisch perspectief’:2

 

2.2 Hotspots

Een hotspot is een gebeurtenis of kwestie die grote invloed heeft uitgeoefend op de activiteiten van de gemeente of heeft geleid tot intensieve interactie tussen overheid en inwoners. Het gaat om zaken die van bijzondere betekenis zijn voor inwoners, veel maatschappelijke onrust veroorzaken, of in de media veel aan- dacht hebben gekregen. Vanuit cultuur-historisch perspectief is het van belang om de archieven over de hotspot veilig te stellen en ze als blijvend te bewaren te waarderen.

 

2.3. Definitie van de hotspotmonitor

De hotspotmonitor is een instrument gericht op het periodiek identificeren en vaststellen van hotspots. Veel overheidsinformatie is in selectielijsten (Selectielijst 2020) voor archiefbescheiden als ‘te vernietigen’ gewaardeerd. Dit is een generieke waardering. De hotspotmonitor fungeert als een lokaal aanvullend instrument op de Selectielijst 2020 om zaken specifiek te kunnen waarderen en indien nodig uit te zonderen van vernietiging. Hierbij wordt invulling gegeven aan het Archiefbesluit 1995, artikel 5, lid 1 sub e.3

 

Het uitvoeren van de hotspotmonitor is geen eenmalige actie, maar een terugkerend proces. Maandelijks wordt beoordeeld of zich in de achterliggende periode een nieuwe hotspot heeft voorgedaan. De hotspotmonitor wordt achteraf toegepast: pas ná een gebeurtenis kan worden bepaald of er sprake is van een hotspot.

Het uitgangspunt van de hotspotmonitor is dat de hotspot ‘kort na de gebeurtenis’ in beeld wordt gebracht – vandaar ook de maandelijkse beoordeling. Daarvoor zijn twee redenen.

 

Allereerst is het in een digitale omgeving van belang om zaken al bij creatie of kort daarna te waarderen. Digitale bestanden zijn kwetsbaarder dan papieren informatie: digitale documenten, tweets of berichten op online fora zijn vluchtig. Door de informatie over de hotspot kort na vorming veilig te stellen, wordt de kans dat zaken verloren gaan verkleind.

Een tweede reden waarom een hotspot ‘kort na de gebeurtenis’ in beeld moet worden gebracht, is zodat de actualiteit direct wordt meegenomen als gebeurtenissen kort na hun ontstaan in beeld gebracht en vastgelegd worden. In de praktijk kan er best een tijd tussen zitten tussen het opperen van een nieuwe hotspot, het in het SIO brengen van de mogelijke nieuwe hotspot, en het daadwerkelijk laten vaststellen van de nieuwe hotspot door het bestuur van de GRSA2. Maar in die periode kunnen medewerkers van Team Informatie- en archiefbeheer al voorsorteren op de mogelijke nieuwe hotspot door informatie al onder voorbehoud aan te merken als gerelateerd aan een mogelijke hotspot. Men kan eventueel handmatig een lijst bijhouden van zaken waar relevante informatie in opgeslagen staat die gaan over de mogelijke nieuwe hotspot. Dan blijft er zicht op het feit dat deze zaken nog even niet vernietigd dienen te worden voor het geval de hotspot inderdaad wordt vastgesteld. Als de hotspot na het hele bestuurlijke besluitvormingsproces dan toch niet vastgesteld wordt, kan de informatie alsnog (tijdig) vernietigd worden.

3. Criteria voor het selecteren van een hotspot

Er worden vier typen hotspots onderscheiden:4

  • 1.

    Er is sprake van een gebeurtenis, of reeks van gebeurtenissen, binnen het verzorgingsgebied van de zorgdrager die veel maatschappelijke beroering veroorzaakt, van bijzondere betekenis is voor de bevolking en/of waarvoor veel aandacht bestaat in de media.

  • 2.

    Er is sprake van een gebeurtenis binnen het verzorgingsgebied van de zorgdrager die belangrijke principiële tegenstellingen tussen burgers aan het licht brengt en/of een debat dat over de kwestie veel emoties losmaakt.

  • 3.

    Er is sprake van een gebeurtenis of kwestie die aanleiding is voor een intensief publiek debat over het functioneren van de zorgdrager.

  • 4.

    Er is sprake van een politieke kwestie waardoor de positie van het decentrale openbaar bestuur ernstig is bedreigd of juist wordt onderstreept.

Om te voorkomen dat gebeurtenissen of kwesties te snel tot hotspot kunnen worden bestempeld, is als uitgangspunt genomen dat de gebeurtenis of kwestie minimaal aan één van de bovengenoemde criteria moet voldoen voordat het tot een hotspot kan worden benoemd.

 

Daarnaast hanteert de GRSA2 de volgende aanvullende voorwaarden voor het bepalen van een hotspot:

 

Archiefbescheiden van gebeurtenissen of kwesties die op basis van criteria zoals genoemd in paragraaf 1.3 van de Selectielijst 2020 van vernietiging kunnen worden uitgezonderd (zoals zaken of gebeurtenissen met een uniek karakter voor het orgaan of over personen die op enig gebied van bijzondere betekenis zijn geweest), kunnen op basis van díe categorieën van vernietiging worden uitgezonderd en zullen niet aan de hotspotlijst worden toegevoegd. Bij het bepalen van een hotspot is de opvallende of intensieve interactie tussen overheid en burger en/of tussen burgers onderling en de maatschappelijke beroering kenmerkend.5

 

Samengevat voldoet een hotspot in ieder geval aan de volgende twee eigenschappen:

  • De gebeurtenis leidt tot opvallende of intensieve interactie tussen overheden, tussen overheid en samenleving of tussen burgers, bedrijven en instellingen onderling;

  • De gebeurtenis leidt tot uitzonderlijk veel maatschappelijke aandacht (zowel positief als negatief: beroering, ontroering, vervoering).

4. Opzet en periodieke uitvoering van de hotspotmonitor

Een hotspot wordt geïdentificeerd over het voorafgaande jaar. De hotspotlijst wordt regelmatig opgemaakt. Het identificeren van een hotspot is geen doel op zich. Het doel is het veiligstellen van archiefmateriaal ten aanzien van een belangrijke gebeurtenis. Als zich geen hotspot voordoet, wordt het jaar daarop ook geen nieuwe hotspot aangewezen.

 

 

4.1 Opzet hotspotmonitor en uitgangspunten

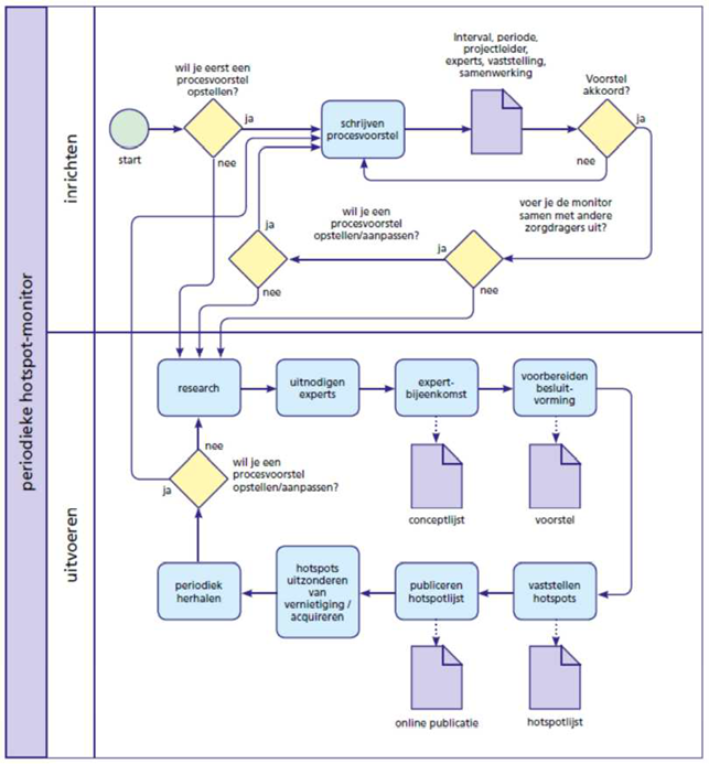
Stap 1 Research

Tijdens maandelijkse bijeenkomsten van de hotspotmonitor-werkgroep wordt besproken of zich de afgelopen tijd een hotspot heeft voorgedaan. Hier zijn verschillende informatieverzorgers van de organisatie bij betrokken. Deze interne experts hebben zicht op de taken van het overheidsorgaan en/of weten wat er leeft en speelt in de lokale samenleving. De DIV Coördinator nodigt de interne experts uit voor overleg. Voorafgaand aan dit overleg wordt aan hen gevraagd om ter voorbereiding onderzoek te doen naar mogelijke hotspots van het afgelopen jaar, en deze aan te leveren bij de DIV Coördinator. Aan de hand van het sjabloon (bijlage: Sjabloon hotspotlijst) wordt een eerste conceptversie van de hotspotlijst opgesteld. Indien binnen de werkgroep wordt besloten dat er een onderwerp is dat in aanmerking komt om als hotspot aangemerkt te worden, wordt deze mogelijke hotspot tijdens het jaarlijks Strategisch Informatieoverleg (SIO) voorgelegd.

 

Stap 2 Strategisch Informatie Overleg

Vertegenwoordigers van de hotspotmonitor-werkgroep (zoals de Adviseur DIV, de Consulent DIV en/of de Coördinator DIV) zijn aanwezig bij het SIO om het onderwerp daar voor te leggen aan onder andere de streekarchivaris van het RHCe en de directeur van de GRSA2. De concept hotspotlijst wordt besproken en eventueel verder aangevuld. Aan het eind van het SIO heeft de GRSA2 een definitieve hotspotlijst voor gebeurtenissen van het voorgaande jaar. Hierbij vormen de criteria uit hoofdstuk 3 het uitgangspunt. Van belang is dat zowel positieve als negatieve gebeurtenissen aandacht krijgen.

Bij het benoemen van hotspots kunnen ook markante personen of locaties genoemd worden. Dez zaken vallen vaak al onder de uitzonderingscriteria van de selectielijst – zoals precedentwerking of archiefbescheiden over bijzondere personen. Dit zijn geen hotspots. Deze uitzonderingen kunnen worden meegenomen in een aparte tabel van de hotspotlijst, waarin aangegeven wordt op basis van welk uitzonderingscriterium van de selectielijst de archiefbescheiden bewaard worden, in plaats van welk hotspotcriterium van toepassing is. De directeur, gemandateerd door het dagelijks bestuur van de GRSA2, stelt deze aparte lijst tegelijk met de hotspotlijst vast wanneer het ter besluitvorming aan het bestuur van de GRSA2 wordt aangeboden. Indien de aanwezigen tijdens het SIO het eens zijn met het de aangedragen nieuwe hotspot, gaat de hotspotmonitor-werkgroep aan de slag met het voorbereiden van besluitvorming over de definitieve hotspotlijst.

 

Stap 3 Voorbereiden besluitvorming

De hotspotmonitor-werkgroep gaat aan de slag met het opstellen van een MT-voorstel, waarin wordt verzocht om definitieve versie van de hotspotlijst die door het SIO is benoemd + de lijst met overige uitzonderingen voor te leggen aan de directieraad. In het MT-voorstel wordt tevens aandacht besteed aan de gevolgen voor de privacy van eventuele betrokkenen, onder meer door in te gaan op de relatie tussen hotspots en de Algemene Verordening Gegevensbescherming (AVG). Indien aan de orde, wordt vastgelegd dat er een beperking aan de openbaarheid moet worden gesteld voor de betreffende archiefbescheiden. Indien hier door het MT akkoord op volgt, wordt het voorstel aan de directieraad voorgelegd en wordt aan hen verzocht om het voorstel ter besluitvorming voor te leggen aan het bestuur van de GRSA2.

 

Stap 4 Vaststellen hotspot en publicatie

Middels een bestuursvoorstel wordt verzocht de hotspotlijst en een eventuele aanvullende lijst met uitzonderingen formeer vast te stellen. Als het besluit genomen is en de hotspotlijst wordt vastgesteld, dan wordt het tevens digitaal gepubliceerd. Pas na vaststelling van de hotspotlijst zal Team Informatie- en Archiefbeheer in de uitvoering treden en de informatie aangaande de hotspot(s) veiligstellen.

 

Stap 5: Uitvoering geven aan de hotspotmonitor

Na vaststelling en publicatie van de hotspotlijst wordt de hotspotstatus op de archiefbescheiden toegepast. De als hotspot aangemerkte archiefbescheiden worden uitgezonderd van vernietiging. Het sjabloon ‘Informatieoverzicht [naam hotspot]’ (bijlage 4) dient daarbij als hulpmiddel. De hotspotstatus wordt vastgelegd in het informatiesysteem waarin de archiefbescheiden worden opgeslagen, teneinde hier rekening mee te houden in het beheer.

Bijlage 1: Stroomschema Periodieke hotspotmonitor

 

Bijlage 2: Sjabloon Inrichting periodieke hotspotmonitor

 

Periodieke Hotspot monitor Gemeenschappelijke Regeling Samenwerking A2-gemeenten

Status

 

Vastgesteld door

 

Naam Steller

Kenmerk

 

Inhoudelijk

Periode waar monitor betrekking op heeft

Beginjaar:

Eindjaar:

Uit te nodigen interne experts:

 

* Directeur GRSA2

* Consulent DIV / DIV Coördinator / Adviseur DIV

Uit te nodigen externe expert:

 

* Streekarchivaris Regionaal Historisch Centrum Eindhoven (RHCe)

 

Organisatie

Datum afstemming concept hotspotlijst door hotspotmonitor-werkgroep

 

Datum afstemming overleg team Informatie- en archiefbeheer (DIV) GRSA2

Datum stemming in Strategisch Informatie Overleg (SIO)

Datum vaststelling in MT

Datum vaststelling in Directieraad

Datum vaststelling bestuur GRSA2

 

Bijlage 3: Sjabloon Hotspotlijst

 

Hotspots Gemeenschappelijke Regeling Samenwerking A2-gemeenten

Periode

Beginjaar

Eindjaar

Status (concept/definitief/vastgesteld)

Vastgesteld door:

(zorgdrager)

Gepubliceerd (Ja/Nee)

Kenmerk:

 

Nr.

Omschrijving Hotspot

Periode

Type*

Controle OK?

Argumentatie / Toelichting / Bijzonderheden

Begin- 

jaar

Eindjaar

1

2

3

4

1

 

 

 

 

2

 

3

 

 

* Kruis aan welk type / welke typen van toepassing zijn op de hotspot:

 

  • 1.

    Er is sprake van een gebeurtenis of reeks van gebeurtenissen binnen het verzorgingsgebied van de zorgdrager die veel maatschappelijke beroering veroorzaakt, van bijzondere betekenis is voor de bevolking en/of waarvoor veel aandacht bestaat in de media.

  • 2.

    Er is sprake van een gebeurtenis of kwestie binnen het verzorgingsgebied van de zorgdrager die belangrijke principiële tegenstellingen tussen burgers aan het licht brengt en/of een debat dat over de kwestie veel emoties losmaakt.

  • 3.

    Er is sprake van een gebeurtenis of kwestie die aanleiding is voor een intensief publiek debat over het functioneren van de zorgdrager

  • 4.

    Er is sprake van een politieke kwestie waardoor de positie van het decentrale openbaar bestuur ernstig is bedreigd of juist wordt onderstreept.

Controle:

Er is echt sprake van een hotspot. De gebeurtenis valt niet onder één van onderstaande categorieën uit de Selectielijst 2020 op basis waarvan archiefbescheiden van vernietiging kunnen worden uitgezonderd:

  • Archiefbescheiden over zaken of gebeurtenissen met een voor de eigen organisatie uniek of bijzonder karakter, of archiefbescheiden die door hun vorm of aard op zichzelf of voor de organisatie beeldbepalend, representatief, karakteristiek of bijzonder zijn. (Bijvoorbeeld een reorganisatieplan, een nieuwe vestigingslocatie, of een onderwerp waarmee de A2-samenwerking in de media breed wordt uitgemeten).

  • Archiefbescheiden over personen die op enig gebied van bijzondere betekenis (geweest) zijn. Van bijzondere betekenis zijn bijvoorbeeld personen met een belangrijke functie binnen de organisatie (zoals een directeur) of personen met een maatschappelijk vooraanstaande rol.

  • Archiefbescheiden over individuele zaken die geleid hebben tot algemene regelgeving.

  • Kopieën die archiefbescheiden kunnen vervangen, als deze blijvend moesten worden bewaard maar door een calamiteit verloren zijn gegaan. (Bijvoorbeeld door een brand of overstroming.)

  • Archiefbescheiden waarvan de vernietiging de logische samenhang van de te bewaren archiefbescheiden zou verstoren.

Bijlage 4: Sjabloon Informatieoverzicht hotspots Gemeenschappelijke Regeling Samenwerking A2-gemeenten

 

Nr.

Informatieobjecten

Begin- datum

Eind-  datum

Organisatieonderdeel

Selectielijst 2020

 

 

 

 

 

Proces

Waardering 

 

 

 

 

 

 

 

 

 

 

 

 

 

 

 

 

 

 

 

 

 

 

 

 

 

 

 

 

 

 

 

 

 

 

 

 

 

 

 

 

 

 

 

 

 

 

 

 

 

 

 

 

 

 

 

 

 

 

 

 

 

 

 

 

 

 

 

 

 

 

Naar boven