Vervangingsbesluit archiefbescheiden Gemeenschappelijke Regeling Werkvoorzieningschap Regio Eindhoven

 

Het dagelijks bestuur van de Gemeenschappelijke Regeling Werkvoorzieningschap Regio Eindhoven

Gelet op artikel 7 van de Archiefwet 1995, de artikelen 2, 6 en 8 van het Archiefbesluit en artikel 26b van de Archiefregeling;

 

Besluit:

Vast te stellen de navolgende regeling:

Vervangingsbesluit archiefbescheiden Gemeenschappelijke Regeling Werkvoorzieningschap Regio Eindhoven

 

Artikel 1

Met ingang van 1 januari 2022 over te gaan tot vervanging door digitale reproducties van de analoge archiefbescheiden die op grond van de selectielijsten voor bewaring of vernietiging in aanmerking komen, waarna deze analoge archiefbescheiden worden vernietigd;

De digitale reproductie van archiefbescheiden is van toepassing op de processen zoals beschreven in het Handboek Vervanging Archiefbescheiden Ergon versie 1.1 van februari 2024, zoals bijgevoegd in de bijlage bij dit vervangingsbesluit.

Artikel 2

De reproductie van archiefbescheiden vindt plaats op de wijze zoals beschreven in het Handboek Vervanging Archiefbescheiden Ergon. Het Handboek Vervanging Archiefbescheiden Ergon versie 1.1 van februari 2024 en de daaropvolgende wijzigingen maken onlosmakelijk onderdeel uit van voorliggend besluit;

 

Artikel 3

Dit besluit treedt in werking met ingang van de eerste dag na de dag van bekendmaking van dit besluit.

Artikel 4

Dit besluit kan worden aangehaald als: “Vervangingsbesluit archiefbescheidenGemeenschappelijke Regeling Werkvoorzieningschap Regio Eindhoven 2024”.

 

Voorzitter

 

 

 

 

Ondertekening

Eindhoven, 28 maart 2024

Dagelijks bestuur Gemeenschappelijke Regeling Werkvoorzieningschap Regio Eindhoven,

Namens deze

Mevr. M. Theus

Gemeenschappelijke Regeling Werkvoorzieningsschap Regio Eindhoven (GRWRE)

 

 

Handboek vervanging archiefbescheiden

 

Vervanging van analoge archiefbescheiden door digitale reproducties

 

 

 

 

 

 

Versiebeheer

 

Inhoudsopgave

Vervanging van analoge archiefbescheiden door digitale reproducties 1

Versiebeheer 2

Inhoudsopgave 3

1. Afwegingen van het vervangingsbesluit 7

1.1 Motivering voor vervanging 7

1.2 CONTEXT VAN DE TE VERVANGEN ARCHIEFBESCHEIDEN 7

1.3 UITZONDERINGEN OP VERVANGING 7

2. Vaststellen van de benodigde beeldkwaliteit 8

2.1 Technische criteria 8

2.2 Visuele criteria 8

2.3 Criteria OCR 9

3. Keuze van de technische infrastructuur 9

4. Bepalen van de reproductiewijze 9

5. Inrichten van kwaliteitsprocedures 10

5.1 Periodieke controle scanapparatuur 10

5.2 Toetsen van de beeldkwaliteit 10

6. Opstellen en vaststellen van het vervangingsbesluit 11

7. vernietiging 11

7.1 Vernietiging van de vervangen archiefbescheiden 11

7.2 Verklaring van vervanging 11

8. Beheren, onderhouden en herzien van het vervangingsproces 12

8.1 Kleine wijzigingen 12

8.2 Grote wijzigingen 12

9. Bijlagen 13

9.1 Bijlage 1: Metadataschema 13

9.2 Bijlage 2: Technische specificaties scanner 14

9.3 Bijlage 3: Taken en verantwoordelijkheden 15

9.4 Bijlage 4: Format Vervangingsbesluit 17

9.5 Bijlage 5: Format verklaring van vervanging 19

9.6: BIJLAGE 6: OMSCHRIJVING AQL-METHODE 20

9.7 Bijlage 7: Logboek kleine veranderingen 22

 

 

Achtergrond Ergon  

Ergon is een werkbedrijf voor mensen met een kwetsbare positie op de arbeidsmarkt en ontwikkelt en bemiddelt mensen naar werk. Hierbij wordt gefocust op vormen van gesubsidieerde arbeid, voor mensen met een arbeidsbeperking die blijvend ondersteuning nodig hebben tot kortdurende re-integratietrajecten als opstart naar een baan. Er worden werkplekken bij werkgevers in de regio geboden, zowel groepsgewijs als individueel. Indien nodig worden er ook werkplekken binnen de eigen bedrijfsvoering geboden. Ergon biedt diensten aan voor de gemeenten Eindhoven, Heeze-Leende, Valkenswaard, Veldhoven en Waalre in de vorm van een Gemeenschappelijke Regeling. Van 1969 tot 2000 was Ergon (bedrijven) een vakdienst van de gemeente Eindhoven. Met ingang van 1 januari 2000 is de Gemeenschappelijke regeling Werkvoorzieningsschap Regio Eindhoven ontstaan. 

 

Digitaliseren van analoge archiefbescheiden

De overheid communiceert steeds meer digitaal. Dat leidt tot de wens om werkprocessen zo volledig mogelijk digitaal in te richten. In het kader hiervan is het mogelijk om vervanging toe te passen. Het gaat dan om het digitaliseren van analoge archiefbescheiden met de verplichting om de originele archiefbescheiden te vernietigen.

Artikel 7 Archiefwet 1995 stelt dat de zorgdrager de bevoegdheid heeft om over te gaan tot vervanging. Dit is een onomkeerbaar proces dat slechts is toegestaan indien het geschiedt met juiste en volledige weergave van de in de te vervangen archiefbescheiden voorkomende gegevens. Daarom is juiste uitvoering van het vervangingsproces van belang. Er moet een eenduidig antwoord zijn op de vraag of, en zo ja, onder welke voorwaarden, vervanging doelmatig en doeltreffend is.

Dit Handboek omvat de aspecten waarin de zorgdrager volgens Art. 26b Archiefregeling moet voorzien in het Vervangingsbesluit, en welke afwegingen en acties het vervangingsproces vergt en hoe deze moeten worden vastgelegd en verantwoord. Het Handboek heeft drie functies:

  • 1.

    Onderbouwing van het vervangingsbesluit en grondslag voor de zorgdrager voor zorgvuldig omgaan met zijn bevoegdheid tot vervanging;

  • 2.

    Objectieve toetsing vervangingsproces;

  • 3.

    Onderbouwing waarom de reproductie kan worden vertrouwd als accurate, integere en volledige weergave van het origineel.

 

 

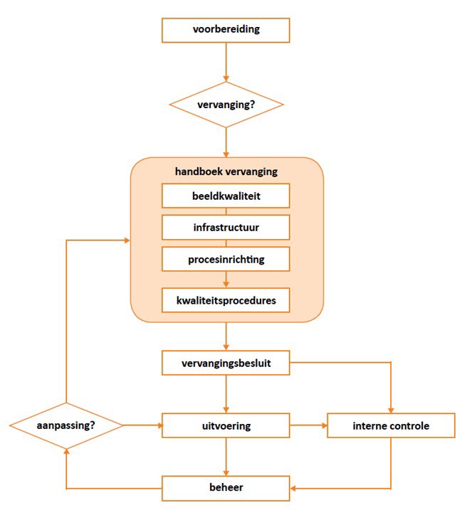
Figuur 1: systematische weergave van het substitutieproces

 

1. Afwegingen van het vervangingsbesluit

1.1 Motivering voor vervanging

GRWRE besluit tot vervanging vanwege:

digitaal werken: GRWRE is voornemens om, in het kader van efficiency, zo volledig mogelijk digitaal te werken.

Voorkomen hybride situatie GRWRE beschikt vaak over hybride dossiers. Deze bevatten zowel analoge als digitale componenten, en zijn daardoor moeilijk of niet integraal toegankelijk. Om de toegankelijkheid te verbeteren vervangt de GRWRE de analoge componenten door digitale reproducties.

Gebruiksgemak voor cliënten/werknemers (toegang tot het eigen dossier)

Dit handboek is van toepassing op vervanging van informatie die deel uitmaakt van een lopend werkproces. De GRWRE vervangt hiertoe de volgende informatie: Hierbij kan gedacht worden aan ingekomen poststukken en ondertekende overeenkomsten of besluiten.

Dit handboek is tevens van toepassing op archiefbestanden van afgesloten zaken (afgesloten archiefbestanden). De GRWRE vervangt hiertoe de volgende archiefbestanden: analoge archiefbescheiden uit het permanent te bewaren archief.

1.2 CONTEXT VAN DE TE VERVANGEN ARCHIEFBESCHEIDEN

Archiefbescheiden ontlenen hun belang en betekenis mede aan de context waarin de deze zijn ontstaan. De context moet na vervanging toegankelijk blijven. Dit doet de GRWRE door metadata op te stellen en bij te houden en deze metadata te koppelen aan de te vervangen archiefbescheiden. Welke metadata bijgehouden moet worden, vermeldt de GRWRE in het metadataschema. Dit metadataschema is opgenomen in 9.1 Bijlage 1: Metadataschema.

 

1.3 UITZONDERINGEN OP VERVANGING

Er kan aanleiding zijn om specifieke archiefbescheiden uit te zonderen van vervanging. GRWRE hanteert volgende uitzonderingen op vervanging:

  • Archiefbescheiden van bijzondere aard met betrekking tot historisch belangrijke personen, gebeurtenissen, plaatsen, zaken of voorwerpen

  • De verschijningsvorm van de archiefbescheiden geven onvervangbare (historische) contextuele informatie (bijvoorbeeld foto’s, geur, opgedrukte zegels of afwijkend papierformaat)

  • Hoge ouderdom en/of zeldzaamheidswaarde van het origineel.

  • Specifieke wet- en regelgeving. Soms is voorgeschreven dat archiefbescheiden in hun papieren vorm overlegd moeten worden, bijv. aan controlerende of toetsende instanties, zoals de belastingdienst, de rechtbank of de Europese Unie.

 

2. Vaststellen van de benodigde beeldkwaliteit

Artikel 6 Archiefbesluit 1995 stelt dat een reproductie een juiste en volledige weergave is van de in de te vervangen archiefbescheiden voorkomende gegevens. Daartoe zijn criteria van toepassing op de technische en visuele kwaliteit van de digitale reproducties (scans). Bij het toepassen van Optical Character Recognition (OCR) is dit eveneens het geval.

2.1 Technische criteria

GRWRE houdt zich tijdens het vervangen van archiefbescheiden aan de onderstaande technische criteria:

Ondergenoemde technische criteria zijn afkomstig uit het Normdocument Digitale Overbrenging van RHCe. Deze komen overeen met de normen die RHCe hanteert aangaande gedigitaliseerde archiefbescheiden die naar de archiefbewaarplaats worden overgebracht.

  • Scannen op full-color RGB op 24 bits/pixel.

  • De helderheid, kleuren en tint van de reproductie (de scan) komt overeen met het origineel.

  • De scans hebben een minimale scherpte van 5 lp/mm.

    • De scherpte van de scan is vergelijkbaar met het origineel.

  • De scans hebben een resolutie van minimaal 300 PPI.

    • A4 en groter zijn gescand op minimaal 300 PPI

    • Gescande afbeeldingen kleiner dan A4 formaat houden na uitvergroting op A4 een resolutie van 300ppi over

    • De afmetingen komen overeen met het origineel.

  • Er is geen tussentijdse compressie toegepast.

    • Compressie van scanafbeeldingen is daarbij in maximale kwaliteit JPEG; Adobe Photoshop kwaliteit 12 respectievelijk 99% compressie met subsampling 4:4:4 (1x1,1x1,1x1).

  • De scans worden aangeleverd als PDF/A

2.2 Visuele criteria

GRWRE houdt zich tijdens het vervangen van archiefbescheiden aan de onderstaande criteria:

Ondergenoemde visuele criteria zijn afkomstig uit het Normdocument Digitale Overbrenging van RHCe. Deze komen overeen met de normen die RHCe hanteert aangaande gedigitaliseerde archiefbescheiden die naar de archiefbewaarplaats worden overgebracht.

  • Ieder afzonderlijke document wordt als apart PDF/A-bestand opgeslagen

  • Alle documenten zijn gescand.

    • Bijlagen zijn gescand als afzonderlijke documenten.

  • Van elke bladzijde is de voor- en de achterzijde gescand.

    • Hierbij zijn geen blanco pagina’s aanwezig.

  • Het document is volledig gescand.

    • Er is geen informatieverlies opgetreden

    • Alle letters, cijfers en leestekens zijn leesbaar en er zijn geen letters, cijfers, leestekens of lijnen onderbroken.

    • Er ontbreekt geen informatie die aan de rand van het document was vermeld.

    • Er zijn geen beelden gecropt of incompleet.

  • De opgeleverde scanbestanden zijn in een direct leesbare stand gedraaid.

    • Het beeld staat recht.

  • Er zijn geen randen toegevoegd.

  •  

  •  

  •  

  •  

2.3 Criteria OCR

GRWRE houdt zich bij het toepassen van OCR tijdens het vervangen van archiefbescheiden aan de onderstaande criteria:

Ondergenoemde OCR- criteria zijn afkomstig uit het Normdocument Digitale Overbrenging van RHCe. Deze komen overeen met de normen die RHCe hanteert aangaande gedigitaliseerde archiefbescheiden die naar de archiefbewaarplaats worden overgebracht.

  • OCR wordt als een onzichtbare laag weggeschreven

  • Documenten met OCR zijn opgeleverd in PDF/A (1b, 2u of 3u).

 

3. Keuze van de technische infrastructuur

Op grond van artikel 26b, sub b en c van de Archiefregeling moet de zorgdrager in het Besluit tot vervanging inzicht geven in de apparatuur en de software die in verband met het vervangingsproces worden aangeschaft. De technische specificaties voor de scanner van de GRWRE zijn opgenomen in 9.2 Bijlage 2: Technische specificaties scanner.

 

4. Bepalen van de reproductiewijze

De keuzes ten aanzien van de reproductiewijze worden op grond van artikel 26b sub e van de Archiefregeling in dit vervangingshandboek beschreven.

De voorbereidingshandelingen zijn bepalend voor wat wel of niet zichtbaar is op de digitale reproducties. Daarom past de GRWRE de volgende voorbereidingshandelingen toe bij het digitaliseren van archiefbescheiden:

  • Bij het ontvouwen worden documenten gladgestreken om er zeker van te zijn dat er geen stukken dubbelgevouwen in de scanner komen.

  • Bij het afsnijden van de rug van bijvoorbeeld een rapport wordt er niet te ruim weggesneden, dit om te voorkomen dat er tekst of andere informatie wegvalt.

  • Dikkere stapels papier worden losgeschud zodat pagina’s niet aan elkaar blijven plakken en daardoor ongescand blijven.

Sommige archiefbescheiden vereisen extra zorgvuldigheid en vergen meer voorbewerking voor het digitaliseren dan andere archiefbescheiden. Extra zorgvuldigheid is noodzakelijk bij:

  • Afwijkend papierformaat: Scannen is het meest efficiënt indien meer documenten in één keer kunnen worden doorgevoerd. Dit is alleen mogelijk indien alle documenten in de stapel hetzelfde formaat hebben. Afwijkende formaten moeten altijd handmatig worden ingevoerd

  • Documenten met nietjes: Nietjes beschadigen de scanner. Papier moet daarom voor het scannen ontdaan zijn van nietjes.

  • Afwijkende stand van de tekst: Normaal gezien staat de tekst zo op papier dat de tekst parallel aan de korte kanten van het papier loopt. Als de tekst langs de lange kanten van het papier is georiënteerd, is het draaien van de beelden na het scannen noodzakelijk.

  • Lettergrootte en stijl: Tekst met een lettertype dat kleiner is dan achtpunts kan onleesbaar worden in een gescande afbeelding. Daarnaast kunnen gestileerde fonts onleesbaar worden bij het scannen.

  • Marges: Informatie die dicht tegen de rand van de pagina staat (binnen 6 mm) kan verloren gaan bij het scannen.

  • Documenten geprint tegen een achtergrondafbeelding: Tekst geprint op een achtergrond kan mogelijk onvoldoende worden gereproduceerd, omdat de scanner het onderscheid tekst -achtergrond moeilijk weergeeft.

Indien een analoog archiefstuk niet gedigitaliseerd kan worden, kan geen vervanging plaatsvinden. Indien een archiefstuk niet vervangen kan worden, wordt het analoog stuk naar de medewerker die met de archiefwerkzaamheden is belast gebracht. Deze medewerker registreert het archiefstuk, incl. een verwijzing naar de fysieke plaatsing van het stuk, en vermelden daarbij dat het stuk niet vervangen kon worden. Het stuk wordt in de archiefruimte bewaard en vanuit daar toegankelijk gesteld.

 

5. Inrichten van kwaliteitsprocedures

Artikel 26b sub f en h van de Archiefregeling schrijft de zorgdrager voor om inzicht te geven in de inrichting van de controle op juiste en volledige weergave en van het herstel van fouten en in de kwaliteitsprocedures.

Door middel van het toepassen van de PDCA (plan-do-check-act cyclus) verbetermethode vindt foutenherstel plaats. Dit houdt in dat conform deze handleiding bescheiden worden gedigitaliseerd (plan en do). Vervolgens worden steekproeven genomen om de kwaliteit van het uitgevoerde proces te controleren (check). Als laatste stap worden de bevindingen uit de controles geanalyseerd naar oorzaak en worden eventuele fouten hersteld en indien nodig werkwijze aangepast (leereffect en continue verbeteren).

In 9.3 Bijlage 3: Taken en verantwoordelijkheden is opgenomen wie in het vervangingsproces waarvoor verantwoordelijk is.

 

5.1 Periodieke controle scanapparatuur

De gebruikte scanapparatuur en software worden volgens onderhoudscontract met leverancier gecontroleerd en gekalibreerd. Hierbij wordt gecontroleerd of:

  • 1.

    De instellingen van de scanner correct zijn (bijv. verscherping, croppen en kalibratie)

  • 2.

    De instellingen van de software correct zijn (bijv. bestandsformaat, kleur en ruis).

Daarnaast worden tijdens deze controle schoonmaakwerkzaamheden uitgevoerd. Hierdoor wordt voorkomen dat stofdeeltjes, spikkeltjes of strepen veroorzaken op de scanafbeelding.

 

5.2 Toetsen van de beeldkwaliteit

GRWRE voert steekproefsgewijs controles uit om te controleren of de scans voldoen aan de in Hoofdstuk 2. Vaststellen van de benodigde beeldkwaliteit genoemde criteria. Fouten die uit de controle blijken worden door de GRWRE hersteld. Zowel een technische controle als visuele controle is noodzakelijk om alle relevante eigenschappen van de digitale reproducties te controleren.

Bij de bepaling van de omvang en frequentie van de steekproef moet een risicoafweging gemaakt worden. Daarom gebruikt de GRWRE de AQL (Acceptable Quality Level)-methodiek voor het bepalen van de steekproefgrootte en de foutmarge. AQL is een statistische steekproefmethode die wordt gebruikt om het maximale aanvaardbare fouten in een steekproef te bepalen. Het houdt in dat een vooraf bepaalde steekproefgrootte en acceptabele drempel voor fouten worden vastgesteld, om ervoor te zorgen dat de algehele kwaliteit van een steekproef voldoet aan gespecificeerde normen. Een beschrijving van de toepassing van de AQL-methodiek is toegevoegd als bijlage 6

Indien meer fouten worden geconstateerd dan de normen van de AQL-methodiek toestaan, wordt het controleniveau van de AQL-methode verhoogd en wordt de omvang van de steekproef uitgebreid. Indien het aantal fouten uit de grotere steekproefomvang wel binnen de foutmarge past dan wordt de batch alsnog goedgekeurd. Voldoet deze alsnog niet dan vindt nog 1 verhoging van controleniveau plaats en een uitbreiding van de steekproefomvang. Indien het aantal fouten in de steekproef op het hoogste controle niveau niet binnen de norm is zal een 100% controle van de batch plaatsvinden en alle foutieve scans opnieuw uitgevoerd.

 

6. Opstellen en vaststellen van het vervangingsbesluit

Het vervangingsbesluit is een besluit in de zin van artikel 1:3 Algemene wet bestuursrecht, zie toelichting bij de art. 6 en 7 Archiefbesluit 1995. Dit houdt in dat het vervangingsbesluit gepubliceerd moet worden, waarmee belanghebbende(n) de gelegenheid geboden wordt om bezwaar te maken tegen het besluit.. GRWRE publiceert het vervangingsbesluit via overheid.nl. In 9.4 Bijlage 4: format vervangingsbesluit, is een format opgenomen voor dit besluit.

 

7. Vernietiging

7.1 Vernietiging van de vervangen archiefbescheiden

Artikel 26b sub 9 van de Archiefregeling stelt dat de zorgdrager verplicht is een beschrijving op te nemen van het proces van vernietiging van de vervangen archiefbescheiden.

  • GRWRE hanteert de volgende termijn: per kwartaal na het vervaardigen- en met positief resultaat controleren van de digitale reproducties.

7.2 Verklaring van vervanging

Nadat de vervanging een feit is, moet de zorgdrager zoals voorgeschreven in artikel 8 Archiefbesluit 1995 een Verklaring van vervanging opstellen. De verklaring van vervanging bevat de volgende drie onderdelen:

  • Specificatie van de vervangen archiefbescheiden.

  • Grondslag op basis waarvan de vervanging heeft plaatsgevonden (het vervangingsbesluit).

  • Beschrijving van de manier waarop vernietiging van de vervangen archiefbescheiden heeft plaatsgevonden.

In 9.5 Bijlage 5: Format verklaring van vervanging is een format opgenomen voor deze verklaring.

 

8. HYPERLINK \l "Beheren" Beheren, onderhouden en herzien van het vervangingsproces

Wet- en regelgeving en technologische veranderingen kunnen er toe leiden dat het vervangingsproces herzien moet worden. Deze veranderingen kunnen zorgen voor kleine of grote wijzigingen in het vervangingsproces. De GRWRE controleert jaarlijks of er nog gewerkt wordt volgens het vervangingshandboek en zal, indien nodig, het vervangingshandboek aanpassen.

 

8.1 Kleine wijzigingen

Kleine procedurele wijzigingen worden onmiddellijk doorgevoerd in het handboek. Deze kleine veranderingen worden door de GRWRE bijgehouden in een logboek, zie 9.7 Bijlage 7: Logboek kleine veranderingen. De GRWRE stelt het RHCe op de hoogte bij het doorvoeren van kleine veranderingen. Bij het doorvoeren van kleine veranderingen wordt het proces opnieuw getoetst, zodat de correcte toepassing van het handboek gewaarborgd blijft.

 

8.2 Grote wijzigingen

Grotere wijzigingen in het vervangingsproces kunnen ertoe leiden dat een nieuw vervangingsbesluit moet worden genomen. De GRWRE zal bij de volgende wijzigingen een nieuw vervangingshandboek en een nieuw vervangingsbesluit vaststellen.

  • Als sprake is van veranderingen in de wettelijke eisen die aan vervanging worden gesteld.

  • Als er sprake is van een wijziging van de technische en/of visuele eisen voor de digitale reproducties die van invloed is op de kwaliteit van desbetreffende reproducties.

  • Als sprake is van een sterk gewijzigd(e) (perceptie van het) belang van de betreffende archiefbescheiden bij de zorgdrager.

 

 

9. Bijlagen

9.1 Bijlage 1: Metadataschema

 

 

9.2 Bijlage 2: Technische specificaties scanner

Toshiba e-STUDIO 3515AC

 

9.3 Bijlage 3: Taken en verantwoordelijkheden

9.4 Bijlage 4: Format Vervangingsbesluit

 

Het dagelijks bestuur van de Gemeenschappelijke Regeling Werkvoorzieningschap Regio Eindhoven  

Gelet op artikel 7 van de Archiefwet 1995, de artikelen 2, 6 en 8 van het Archiefbesluit en artikel 26b van de Archiefregeling; 

 

Besluit: 

Vast te stellen de navolgende regeling: 

 

Vervangingsbesluit archiefbescheiden Gemeenschappelijke Regeling Werkvoorzieningschap Regio Eindhoven  

 

Artikel 1 

  • 1.

    Met ingang van 1 januari 2022 over te gaan tot vervanging door digitale reproducties van de analoge archiefbescheiden die op grond van de selectielijsten voor bewaring of vernietiging in aanmerking komen, waarna deze analoge archiefbescheiden worden vernietigd;  

  • 2.

     De digitale reproductie van archiefbescheiden is van toepassing op de processen zoals beschreven in het Handboek Vervanging Archiefbescheiden GRWRE versie 1.1 van februari 2024, zoals bijgevoegd in bijlage 1 bij dit vervangingsbesluit. 

Artikel 2  

  • 1.

    De reproductie van archiefbescheiden vindt plaats op de wijze zoals beschreven in het Handboek Vervanging Archiefbescheiden GRWRE. Het Handboek Vervanging Archiefbescheiden GRWRE versie 1.1 van februari 2024 en de daaropvolgende wijzigingen maken onlosmakelijk onderdeel uit van voorliggend besluit; 

Artikel 3 

Dit besluit treedt in werking met ingang van de eerste dag na de dag van bekendmaking van dit besluit. 

 

Artikel 4 

Dit besluit kan worden aangehaald als: “Vervangingsbesluit archiefbescheiden  

Gemeenschappelijke Regeling Werkvoorzieningschap Regio Eindhoven 2024”. 

 

Ondertekening 

Eindhoven, 28 maart 2024 

Dagelijks bestuur Gemeenschappelijke Regeling Werkvoorzieningschap Regio Eindhoven, 

De voorzitter, 

 

Bezwaar

Als u het niet eens bent met dit besluit kunt u bezwaar maken. Overweegt u een bezwaarschrift in te dienen dan verzoeken wij u om eerst contact met ons op te nemen voor een toelichting op het besluit. Indien u dan nog bezwaren hebt, zendt een bezwaarschrift aan het dagelijks bestuur.

Dit bezwaarschrift stuurt u binnen zes weken na publicatie van dit besluit naar: bestuurssecretaris GRWRD. In het bezwaarschrift moeten ten minste zijn vermeld:

  • Uw naam en adres

  • Een omschrijving van het besluit waartegen u bezwaar maakt

  • De reden(en) waarom u het niet eens bent met de beslissing

  • De datum waarop u het bezwaarschrift geschreven heeft

  • Uw handtekening

Daarnaast verzoeken wij u om in het bezwaarschrift een telefoonnummer en een e-mail adres te vermelden.

 

Toelichting:

 

GRWRE besluit tot vervanging vanwege:

  • digitaal werken: GRWRE is voornemens om, in het kader van efficiency, zo volledig mogelijk digitaal te werken.

  • Voorkomen hybride situatie GRWRE beschikt vaak over hybride dossiers. Deze bevatten zowel analoge als digitale componenten, en zijn daardoor moeilijk of niet integraal toegankelijk. Om de toegankelijkheid te verbeteren vervangt de GRWRE de analoge componenten door digitale reproducties.

  • Gebruiksgemak voor cliënten/werknemers (toegang tot het eigen dossier)

Bijlage 1 behorende tot dit besluit: Gemeenschappelijke Regeling Werkvoorzieningsschap Regio Eindhoven (GRWRE) Handboek vervanging archiefbescheiden (Vervanging van analoge archiefbescheiden door digitale reproducties) d.d. april 2024

 

 

 

9.5 Bijlage 5: Format verklaring van vervanging

 

Ondergetekende verklaart op grond van de lastgeving van Dagelijks bestuur van de GRWRE dat de vermelde papieren archiefbescheiden die, conform het Vervangingsbesluit archiefbescheiden Gemeenschappelijke Regeling Werkvoorzieningschap Regio Eindhoven d.d. 28 maart 2024, door digitale reproducties zijn vervangen, zijn vernietigd.

Het betreft de door digitale reproducties vervangen papieren archiefbescheiden van de scandatum [vul in: begindatum] t/m [vul in: einddatum].

De door digitale reproducties vervangen papieren archiefbescheiden zijn vernietigd door [vul in: versnippering en/of verbranding] door [naam vernietiger].

 

Plaats:

Datum:

Ondertekening:

 

 

 

9.6: BIJLAGE 6: omschrijving AQL-Methode

 

De GRWRE gebruikt voor de steekproefcontrole van gedigitaliseerde archiefbescheiden de AQL-methode.

Geaccepteerd controleniveau:

De AQL-methode kent drie controleniveaus: I, II en III. De GRWRE gebruikt als standaard niveau I voor de steekproefomvang.

Batch-omvang:

Steekproefcontroles worden op dossierniveau uitgevoerd. Dit houdt in dat het aantal dossiers binnen een batch leidend is voor het bepalen van de grootte van de steekproef. Met behulp van de onderstaande tabellen kan de omvang van de steekproef worden bepaald.

In Tabel 1 staat ‘Lot or batch size’, ofwel de grootte van de batch. Dit is het aantal dossiers binnen een batch. Stel dat het aantal dossiers binnen een batch 900 is. In de tabel is af te lezen dat dit een aantal is tussen de 501 en 1200. Vervolgens staat onder inspectielevel I een letter. In dit geval is dat de letter G. In Tabel 2 staat welke ‘sample size’ (steekproefomvang) met deze letter overeenkomt. Achter de letter G staat als sample size 32. Voor deze batch dienen door de zorgdrager dus 32 dossiers te worden gecontroleerd in de steekproefcontrole.

Geaccepteerd kwaliteitsniveau:

De GRWRE hanteert als norm een geaccepteerd kwaliteitsniveau 4.

 

In Tabel 2 kan ook het maximale aantal fouten worden afgelezen dat mag worden gevonden in de steekproef. Hiervoor gebruik je de grootte van de steekproef en het geaccepteerde kwaliteitsniveau. Het getal onder ‘Ac’ (acceptance) is het maximale aantal dossiers dat fouten mag bevatten om een batch goed te keuren. Het getal onder ‘Re’ (rejection) geeft aan vanaf hoeveel dossiers met fouten de batch moet worden afgekeurd.

 

 

9.7 Bijlage 7: Logboek kleine veranderingen

 

Kleine veranderingen in het vervangingsproces worden door de GRWRE bijgehouden in het onderstaande logboek. Het RHCe wordt van de wijzigingen in kennis gesteld.

 

Naar boven