Bekendmaking vaststelling rampenbestrijdingsplan EG Fuel, gemeente Kampen

Op grond van artikel 17 lid 1 van de Wet veiligheidsregio's worden door het algemeen bestuur van Veiligheidsregio IJsselland rampbestrijdingsplannen vastgesteld. Voor alle inrichtingen die volgens de Omgevingswet worden aangemerkt als Seveso-inrichting (voormalig BRZO-inrichting) moet een rampbestrijdingsplan worden vastgesteld. Een rampbestrijdingsplan bevat het geheel van de te nemen maatregelen die bij een ramp moeten worden genomen.

 

In de periode 3 februari tot en met 17 maart 2025 heeft een concept van het geactualiseerde rampbestrijdingsplan EG Fuel Tankstorage B.V. (Terminal Kampen) te Kampen ter inzage gelegen. Er zijn geen zienswijzen ingediend.

 

Het algemeen bestuur van Veiligheidsregio IJsselland maakt bekend dat zij op 9 april 2025 heeft ingestemd met het geactualiseerde rampbestrijdingsplan EG Fuel Tankstorage B.V. (Terminal Kampen). Het document is openbaar, maar onder verwijzing naar artikel 10, lid 1, onder c en lid 2 onder e van de Wet openbaarheid van bestuur wordt publicatie van de operationele inzetkaart achterwege gelaten. Het geactualiseerde rampbestrijdingsplan, voor zover dit het algemeen deel betreft, treft u als externe bijlage bij deze publicatie aan. De huidige versie van het rampbestrijdingsplan wordt hiermee ingetrokken.

 

Tegen het besluit tot vaststelling van het rampbestrijdingsplan is geen bezwaar en/of beroep mogelijk.

 

Rampbestrijdingsplan EG Fuel (Kampen Terminal) B.V.

 

RBP EG Fuel (Kampen Terminal) B.V., januari 2025

 

1. Inleiding

1.1 Over EG Fuel (Kampen Terminal) B.V.

Veiligheidsregio IJsselland heeft voor vier bedrijven een rampbestrijdingsplan opgesteld. In een rampbestrijdingsplan (RBP) worden de te nemen maatregelen en coördinerende afspraken weergegeven, specifiek gericht op (de omgeving van) een risicovol bedrijf. Dit document betreft het rampbestrijdingsplan voor EG Fuel (Kampen Terminal) B.V. in Kampen, gelegen aan de Genuakade 4 (Figuur 1).

 

Figuur 1: EG Fuel (Kampen Terminal) B.V.

 

EG Fuel is een tankopslag bedrijf dat brandstoffen opslaat voor EG Group. EG Fuel handelt in benzine, diesel, ethanol en smeermiddelen, waaronder de merken Texaco, Esso en Firezone. Op het terrein van EG Fuel vindt op- en overslag van benzine en diesel van schepen naar tanks en tankauto’s plaats. Op het bedrijfsterrein staan 8 bovengrondse, verticale, cilindrische opslagtanks verdeeld over 3 gescheiden tankputten. Verder zijn er 2 gecompartimenteerde ondergrondse opslagtanks en 1 gecompartimenteerde bovengrondse opslagtank voor additieven. In de tanks is diesel, benzine, ethanol, HVO en FAME aanwezig. Er is een kade voor het lossen van maximaal 1 tankschip tegelijkertijd. Daarnaast zijn er overlaadstations voor tankwagens met circa 75-100 vervoersbewegingen per dag. Aan de oostzijde van het terrein ligt de Zuiderzeehaven, en aan de westzijde loopt de provinciale weg N50. Het bedrijf is gevestigd op bedrijventerrein Haatland. De dichtstbijzijnde permanente bewoning is een boerderij op 400 meter ten westen van de N50.

 

Uit de risico-inventarisatie zijn een aantal maatgevende scenario’s gekomen, namelijk;

  • -

    Plasbrand;

  • -

    Rim-seal brand;

  • -

    Milieuverontreiniging (oever/oppervlaktewater).

EG Fuel is een lagedrempelinrichting dat werkt met gevaarlijke stoffen en valt onder de zogenaamde Seveso-inrichtingen. Het bedrijf moet de gevaren van de aanwezige stoffen inventariseren, de risico’s ervan inschatten en maatregelen nemen om die risico’s te beheersen (technisch én organisatorisch). Omdat EG Fuel een lage drempel instelling is, is Veiligheidsregio IJsselland niet wettelijk verplicht om een RBP op te stellen. Echter, in afstemming tussen Veiligheidsregio IJsselland en EG Fuel is besloten om voor een aantal maatgevende scenario’s wel een RBP op te stellen in het kader van gezamenlijke voorbereiding.

 

1.2 Status document

Het RBP is opgesteld door Veiligheidsregio IJsselland en EG Fuel. Elke drie jaar wordt dit plan volledig herzien in samenspraak met betrokken hulpdiensten. Mocht er in de tussenperiode aanleiding zijn om het plan op onderdelen aan te passen dan wordt het plan geactualiseerd. Het initiatief voor tussentijdse wijzigingen ligt bij EG Fuel. Per wijziging wordt beoordeeld of het nodig is om het document opnieuw vast te stellen of dat een notificatie richting betrokkenen voldoende is.

 

De laatste versie van dit document is terug te vinden in de Handboek-app van Veiligheidsregio IJsselland. Daarnaast is een voorbereide activiteit beschikbaar in LCMS.

2. Algemene informatie

2.1 Rampbestrijdingsscenario’s

Uit de risico-inventarisatie zijn een aantal maatgevende scenario’s gekomen die kunnen optreden bij EG Fuel. In dit hoofdstuk lichten we de rampbestrijdingsscenario’s en bijbehorende effecten toe.

2.1.1 Scenario plasbrand

Wat is er gebeurd?

Bij het vullen van tank 6 (inhoud: benzine, max. 3000m3) ontstaat door een falende flens een continue uitstroom uit de tank in de tankput. Door statische elektriciteit ontsteken de benzinedampen. Er ontstaat een plasbrand in tankput B. Het automatische blussysteem faalt.

 

Wat zijn de effecten?

Als gevolg van een plasbrand ontstaat rookontwikkeling en hittestraling. Hierdoor kunnen andere tanks worden aangestraald. Tevens kunnen blusleidingen en brandstofleidingen worden beschadigd. Er zijn twee effect afstanden bepaald: voor hittestraling en rook.

  • 1.

    Hittestraling: Met behulp van zichtfactoren (PGS 2) is bepaald wat de 1, 3 en 10 kW/m2 1 stralingscontouren zijn. De stralingscontouren bepreken zich binnen de terreingrens van EG Fuel en zijn op tankhoogte. Het aantal aanwezigen op het terrein is sterk afhankelijk van de dag- en nachtsituatie en de activiteiten op het terrein. Voor de bepaling van het slachtofferbeeld wordt uitgegaan van gemiddeld 10 personen op het bedrijfsterrein.

  • 2.

    Rookontwikkeling: In het effectgebied komt rook vrij die bestaat uit koolwaterstoffen. Voor de effectafstand is gebruik gemaakt van de startmal, dit is een eerste indicatieve afstand. De daadwerkelijke metingen van de meetplanorganisatie bepalen het definitieve effectgebied en is afhankelijk van meteorologische omstandigheden.

Welke domino-effecten en scenario’s zijn nog meer denkbaar?

Tank 6 staat in tankput B, in die tankput staan ook tank 7 (benzine) en tank 5 (ethanol). Tankput B staat in open verbinding met tankput C. In tankput C staat tank 8 (benzine). Deze drie tanks zijn gevuld met vloeistof met een vlampunt van < 21º Celsius. Wanneer deze tanks niet gekoeld worden tijdens een plasbrand, is er een gevaar dat tank 7, 8 en 5 ook falen en dat de inhoud hiervan bij de brand betrokken raakt.

 

Hoe te bestrijden?

Brandweer IJsselland heeft geen middelen om een tankput-brand (of rimseal-brand) te bestrijden. Bij een uitbrand scenario moet rekening gehouden worden met de volgende aandachtspunten:

  • -

    Uitbranden duurt +/- 4 uur

  • -

    Inzet Brandweer is gericht op;

    • o

      (blijven) controleren van de veiligheidsvoorzieningen die op het bedrijventerrein aanwezig zijn om zo tijdig op eventuele escalatie te anticiperen;

    • o

      effecten van de brand en rookontwikkeling richting de omgeving (zoals omliggende bedrijven bijvoorbeeld);

2.1.2 Scenario rim-seal brand

Wat is er gebeurd?

Een rim-seal brand ontstaat wanneer de damp tussen het vaste dak en het drijvende dak tot explosie is gekomen. De dampen komen tussen de twee daken wanneer de rim-seal het drijvende dak niet of niet voldoende afsluit van de vloeistof. Bijvoorbeeld door een beschadigde rim-seal. De ontsnapte dampen vatten vlam. Er is mogelijk sprake van:

  • ▪︎

    Explosie(s);

  • ▪︎

    Vast dak raakt ernstig beschadigd, het blus- en koelsysteem raakt buiten werking;

  • ▪︎

    De brand bevindt zich aan de rand van het drijvende dak, tussen de dakrand en de tankwand;

  • ▪︎

    Langdurige brand.

Wat zijn de effecten?

Als gevolg van de rim-seal brand ontstaat rookontwikkeling en hittestraling. Hierdoor kunnen andere tanks worden aangestraald. Door het weggeslagen dak zijn mogelijk andere tanks, blusleidingen en brandstof leidingen beschadigd. Er zijn twee effectafstanden bepaald: hittestraling en rook.

  • 1.

    Hittestraling: Met behulp van zichtfactoren (PGS 2) is bepaald wat de 1,3 en 10 kW/m2 stralingscontouren zijn. De stralingscontouren bepreken zich binnen de terreingrens van EG Fuel en zijn op tankhoogte. Het aantal aanwezigen op het terrein is sterk afhankelijk van de dag- en nachtsituatie en de activiteiten op het terrein. Voor de bepaling van het slachtofferbeeld wordt uitgegaan van gemiddeld 10 personen op het bedrijfsterrein.

  • 2.

    Rookontwikkeling: In het effectgebied komt rook vrij die bestaat uit koolwaterstoffen. Voor de effectafstand is gebruik gemaakt van de startmal, dit is een eerste indicatie, daadwerkelijke metingen van de Meetplanorganisatie bepalen het definitieve effectgebied en is afhankelijk van meteorologische omstandigheden.

Welke domino-effecten en scenario’s zijn nog meer denkbaar?

Door de rim-seal brand kunnen andere tanks worden aangestraald. De tanks in tankput A (diesel) hebben een hoog vlampunt en de tanks in tankput B en C (benzine en ethanol) hebben een laag vlampunt. De gevolgen hiervan zijn niet verder uitgewerkt.

 

Hoe te bestrijden?

Brandweer IJsselland heeft geen middelen om een rimseal-brand te bestrijden. Bij een uitbrand scenario moet rekening gehouden worden met de volgende aandachtspunten:

  • -

    Ter indicatie; bij een vulling van 80% van tank 6 (3000m2 benzine E95) duurt het circa 40 uur voordat de tank uitgebrand is

  • -

    Inzet Brandweer is gericht op;

    • o

      (blijven) controleren van de veiligheidsvoorzieningen die op het bedrijventerrein aanwezig zijn om zo tijdig op eventuele escalatie te anticiperen;

    • o

      effecten van de brand en rookontwikkeling richting de omgeving (zoals omliggende bedrijven bijvoorbeeld).

2.1.3 Scenario milieuverontreiniging (oever/oppervlaktewater)

Wat is er gebeurd?

Door het instantaan falen van een tank met benzine, diesel of ethanol stroomt de vloeistof met een golf de tankput in. Deze golf zorgt voor overstroming van de tankput en instroom in het oppervlaktewater van de Zuiderzeehaven. Er is mogelijk sprake van brandstof lekkage op het terrein van EG Fuel, of brandstof uitstroom naar het oppervlaktewater. Diesel en benzine zijn brandbaar, en zorgen alleen bij inname voor gezondheidsklachten. Ethanol vermengt zich met water, en kan leiden tot grootschalige oppervlaktewaterverontreiniging.

 

Wat zijn de effecten?

Door de instroom in het oppervlaktewater vindt verontreiniging van het water en de oever

plaats. De effecten verschillen bij uitstroom benzine/diesel en ethanol:

  • ▪︎

    Diesel/benzine: De diesel vormt eerst een laag op het water en drijft vervolgens naar de oever waar het zich hecht aan de bodem. De locatie van de vervuiling hangt sterk af van de waterstand (en de stromingscondities). De vervuiling verplaatst zich in de richting van de IJssel. In dit scenario is het mogelijk de verontreiniging te beperken door de Zuiderzeehaven af te sluiten van de IJssel.

  • ▪︎

    Ethanol: Ethanol heeft een sterke geur. Door de reactie van ethanol met het oppervlaktewater wordt zuurstof aan het water onttrokken. Dit kan leiden tot vissterfte en aantasting van flora en fauna. De vervuiling verplaatst zich in de richting van de IJssel. Hierbij neemt de concentratie in benedenstroomse richting af. De ethanol is afbreekbaar en ‘lost op’ in het water.

Effecten zijn:

  • ▪︎

    Verspreiding contaminatie in benedenstroomse richting;

  • ▪︎

    Brandstof is giftig voor in water levens organismen met langdurige gevolgen;

  • ▪︎

    Brandstof kan in de grond trekken van het bedrijfsterrein;

  • ▪︎

    Stroomsnelheid = 0,5m/s;

  • ▪︎

    Verontreiniging oever/oppervlaktewater na 1 uur = 1800 meter benedenstrooms (beide oevers);

  • ▪︎

    Stankoverlast door uitdamping ethanol in een gebied rondom de verontreiniging;

  • ▪︎

    Mogelijke uitval van Rioolwaterzuivering (RWZI) Kampen met als gevolg dat het waterschap langdurig niet kan voldoen aan lozingseisen op oppervlaktewater gesteld door Rijkswaterstaat.

Welke domino-effecten en scenario’s zijn nog meer denkbaar?

De verspreiding van de brandstof langs de oevers is afhankelijk van de actuele stromingscondities van de Zuiderzeehaven en de IJssel. De Zuiderzeehaven kan worden afgesloten van de IJssel. De verwachting is dat er bij dit scenario ook brandstof in het rioolstelsel terecht zal komen.

 

Best case scenario

Worst case scenario

Korte termijn

  • ▪︎

    Uitstroom wordt gestopt en blijft binnen de tankwal/tankput

  • ▪︎

    Verspreiding in benedenstroomse richting beperkt door afsluiten Zuiderzeehaven

  • ▪︎

    Lichte vervuiling uiterwaarden

  • ▪︎

    Stankklachten omgeving

  • ▪︎

    Beperking afvalwaterzuivering/uitval RWZI Kampen

  • ▪︎

    Bezwijken meerdere tanks, langdurige uitstroom buiten de tankput

  • ▪︎

    Brand in tankput

  • ▪︎

    Sterfte vissen en watervogels

  • ▪︎

    Ziekte vee

Lange termijn

  • ▪︎

    Bodem en oeververontreiniging

  • ▪︎

    Vaarweg langdurig gestremd

  • ▪︎

    Ethanol opgelost in water

  • ▪︎

    Aantasting flora en fauna

  • ▪︎

    Beperking afvalwaterzuivering/uitval RWZI Kampen

  • ▪︎

    Schuld/saneringsvraag

  • ▪︎

    Haven langdurig onbruikbaar

  • ▪︎

    Stop drinkwaterinname

  • ▪︎

    Uitbraak dierziekte door massale diersterfte

  • ▪︎

    Opnieuw enten en opstarten RWZI Kampen en niet kunnen voldoen aan eisen vanuit de lozingsvergunning

 

2.2 Crisisorganisatie EG Fuel

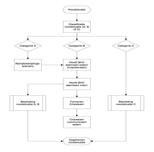
EG Fuel heeft een interne crisisorganisatie die geactiveerd wordt er een scenario plaatsvindt uit het rampbestrijdingsplan. EG Fuel werkt met een fasering die de ernst van de calamiteit weergeeft (Figuur 2). Er zijn drie inschalingsniveaus, namelijk:

  • Categorie A : Een (dreigend) zwaar ongeval met dusdanig grote gevolgen dat grote risico’s voor de omgeving te verwachten zijn, die genoemd staat als scenario in het rampbestrijdingsplan (plasbrand of rim-seal brand).

  • Categorie B : Een situatie of handeling met grote gevolgen voor personen of bedrijf. Dit betreft scenario’s waarbij ingrijpen van de brandweer, politie en eventueel huisarts of ziekenhuis voldoende is om de situatie onder controle te kunnen krijgen.

  • Categorie C: Een situatie of handeling die gering letsel en/of schade veroorzaakt, en die de normale activiteiten op het bedrijf niet zal verhinderen (BHV situatie).

Figuur 2: Inschalingsniveaus calamiteit

 

2.3 Crisisorganisatie Veiligheidsregio IJsselland

Het Crisisplan 2023-2026 van Veiligheidsregio IJsselland beschrijft de multidisciplinaire crisisorganisatie. Het geeft weer uit welke teams de crisisorganisatie is opgebouwd, wat de taken, bevoegdheden en verantwoordelijkheden zijn en hoe de crisisorganisatie acteert bij acute en niet-acute situaties. Ook beschrijft dit plan de processen: op- en afschaling, melding en alarmering, leiding en coördinatie, informatiemanagement, crisiscommunicatie, personeelszorg en logistiek. Tenslotte beschrijft het crisisplan de afspraken die zijn gemaakt met andere partners die bij een incident, ramp of crisis betrokken kunnen zijn. In Figuur 3 staat een overzicht van de crisisorganisatie van Veiligheidsregio IJsselland ten tijde van een acute ramp of crisis.

 

GRIP

Crisisteam

Operationele leiding

Bevoegd gezag

GRIP 1

  • ▪︎

    Operationeel optreden bronbestrijding en operationele effecten

  • ▪︎

    Behoefte aan multidisciplinaire coördinatie ter plaatse

  • ▪︎

    Meldkamer

  • ▪︎

    CoPI

LC

Burgemeester

GRIP 2

  • ▪︎

    Ondersteuning en advies aan CoPI en bestuurder

  • ▪︎

    Behoefte aan multidisciplinaire coördinatie ruimer dan alleen ter plaatse

  • ▪︎

    Meldkamer

  • ▪︎

    CoPI

  • ▪︎

    ROT

OL

Burgemeester

GRIP 3

  • ▪︎

    Bestuurlijk optreden

  • ▪︎

    Behoefte aan multidisciplinaire coördinatie in de omstandigheid dat bestuurlijke opgaven voor de burgemeester vragen om ondersteuning door een GBT

  • ▪︎

    Meldkamer

  • ▪︎

    CoPI

  • ▪︎

    ROT

  • ▪︎

    GBT

OL

Burgemeester

GRIP 4

  • ▪︎

    Meer gemeenten betrokken

  • ▪︎

    Behoefte aan multidisciplinaire en bestuurlijke coördinatie en leiding bij een ramp of crisis van meer dan plaatselijke betekenis of ernstige vrees voor het ontstaan ervan

  • ▪︎

    Meldkamer

  • ▪︎

    CoPI

  • ▪︎

    ROT

  • ▪︎

    RBT

OL

Voorzitter veiligheidsregio

GRIP 5

  • ▪︎

    Meer regio’s betrokken

  • ▪︎

    Behoefte aan multidisciplinaire en bestuurlijke coördinatie bij een ramp of crisis van meer dan plaatselijke betekenis in meer regio’s of ernstige vrees voor het ontstaan daarvan

  • ▪︎

    Meldkamer in elke betrokken regio

  • ▪︎

    CoPI in elke betrokken regio

  • ▪︎

    ROT in elke betrokken regio

  • ▪︎

    RBT in elke betrokken regio

  • ▪︎

    IRBT met elke betrokken regio

OL’s 2

Voorzitters veiligheidsregio3

Figuur 3: Crisisorganisatie Veiligheidsregio IJsselland

 

2.4 Melding, alarmering, op- en afschaling

In geval van een (dreigend) categorie A of B incident worden de hulpdiensten gealarmeerd. Alarmering van hulpdiensten wordt gedaan door het hoofd BHV van EG Fuel. Tevens kan alarmering plaatvinden via het (hand)brandmeldsysteem. De melding komt dan direct bij de Meldkamer Oost-Nederland (MON). De Leider CoPI bepaalt in overleg met de OL het passende GRIP-niveau en stemt dit vervolgens af met de CaCo.

Het RBP treedt in werking bij een categorie A incident. Dit zijn een (dreigende):

  • Plasbrand in tankput;

  • Rim-seal brand;

  • Milieuverontreiniging (oever/oppervlaktewater).

Belangrijke crisispartners om te betrekken/alarmeren bij een scenario uit het RBP zijn:

  • Rijkswaterstaat (vaarwegbeheerder en betrokken bij mogelijke oppervlaktewaterverontreiniging);

  • Waterschap Drents Overijsselse Delta (verantwoordelijk voor afvalwaterzuivering);

  • Gemeente Kampen (bevoegd gezag OOV);

  • Provincie Overijssel (bevoegd gezag BRZO-instellingen);

  • Port of Zwolle (gezamenlijk havenbedrijf van de gemeenten Zwolle, Meppel en Kampen);

  • Omgevingsdienst Regio Nijmegen (vergunning, toezicht en handhaving BRZO-instellingen).

2.5 Leiding en coördinatie

Het uitgangspunt van het Crisisplan van Veiligheidsregio IJsselland is flexibel opschalen. Een incident, ramp of crisis bepaalt de structuur en daarmee de samenstelling van de teams en de wijze waarop er wordt samengewerkt. Er zijn een aantal afspraken gemaakt om de crisisorganisaties van EG Fuel en Veiligheidsregio IJsselland goed op elkaar aan te laten sluiten.

  • ▪︎

    GRIP 1: Bij een (dreigend) scenario uit het rampbestrijdingsplan is het aannemelijk dat er direct opgeschaald wordt naar minimaal GRIP 1 vanwege de mogelijke effecten. Het CoPI is in dat geval verantwoordelijk voor bron- en effectbestrijding ter plaatse. Een bedrijfsdeskundige (Hoofd BHV) wordt uitgenodigd in het CoPI om afstemming met het bedrijf te borgen.

  • ▪︎

    GRIP 2: Het ROT ondersteunt en adviseert de burgemeester. Als er behoefte is aan multidisciplinaire coördinatie breder dan het plaats incident, wordt opgeschaald naar GRIP 2. De samenwerking tussen EG Fuel en Veiligheidsregio IJsselland bij GRIP 2 vindt plaats tussen het ROT en de Assistent Terminal Manager / QHSSEE Coördinator.

  • ▪︎

    GRIP 3 / 4:   Het GBT adviseert de burgemeester bij bestuurlijke opgaven. Als er behoefte is aan bestuurlijk optreden of grensoverschrijdende effecten, wordt opgeschaald naar GRIP 3 of 4. De samenwerking tussen EG Fuel en Veiligheidsregio IJsselland bij GRIP 3 en 4 vindt plaats tussen de Terminal Manager en het GBT / RBT.

Figuur 4: Samenwerking leiding en coördinatie

 

2.6 Crisiscommunicatie

Crisiscommunicatie richting publiek en pers is gericht op het verstrekken van feitelijke informatie over het incident, de omvang, de inzet van de hulpdiensten en een heldere instructie (handelingsperspectief) voor in eerste instantie personen in het bron- en effectgebied. In het gouden uur is het van belang dat dit zo snel mogelijk gebeurt. Geef regelmatig updates.

 

Op basis van de aard en omvang van het incident adviseert de OvD Communicatie gevraagd en ongevraagd over de inzet van NL-Alert en zoekt afstemming over de inhoud van de communicatieboodschap. Is er een legitieme aanleiding om de WAS-palen in te zetten, schakel dan ook de calamiteitenzender Oost in. Schaal het proces crisiscommunicatie op met de functionarissen die nodig zijn. De OvD Communicatie kan dit neerleggen bij de AC Communicatie. De communicatiestrategie en -aanpak wordt zoveel mogelijk afgestemd met alle betrokken actoren (bv. betrokken bedrijven, instellingen, organisaties, gemeente).

 

2.7 Voorbereidende maatregelen op het terrein

EG Fuel is via de assistent terminal manager 24/7 te bereiken. Vanaf januari 2025 heeft EG Fuel een vijfploegendienst, waardoor er een 24/7 bezetting is. EG Fuel heeft de plicht om buiten kantoortijd te zorgen dat er binnen 30 minuten altijd iemand ter plaatse is die weet hoe de (brand)beveiligingssystemen werken. Het hoofd BHV heeft de operationele leiding en vangt hulpdiensten op bij aankomst. Daar draagt hij de operationele leiding over aan de hulpdiensten.

 

Organisatie:

Ter voorbereiding op mogelijke incidenten beschikt EG Fuel over:

  • Interne crisisorganisatie;

  • BHV-ers;

  • EHBO-ers;

  • Ontruimers;

  • EG Fuel beschikt niet over een bedrijfsbrandweer.

Actuele informatie

Bij de toegangspoort van het bedrijfsterrein hebben de hulpdiensten toegang tot:

  • Bedrijfsnoodplan EG Fuel;

  • Actuele gegevens over de aanwezigheid van stoffen.

Preparatieve voorzieningen

De volgende preparatieve voorzieningen zijn aanwezig op het terrein:

  • Tankput met opslag voor de grootste tank (max. inhoud 5000m3), plus 10% extra capaciteit. Dit komt neer op 3.08 miljoen liter vloeistof;

  • Ringleiding (bluswater, ca. 10 bar) loopt rondom de tankput;

  • Schuimmonitoren op de tankputwanden;

  • Systeem dat separaat de tanks koelt bij een calamiteit;

  • Tanks 2, 5 en 6 zijn voorzien van een koelinstallatie;

  • Tanks 5, 6 en 7 zijn voorzien van een rim-seal schuimblusinstallatie;

  • Opvangreservoir voor afvoer van brandstof en blusschuim;

  • Inhoud van de tankput kan met behulp van mobiele voorzieningen van een derde partij veilig worden overgepompt en afgevoerd.

2.8 Maximale tankcapaciteit

EG Fuel beschikt over 8 tanks in 3 gescheiden tankputten. De maximale capaciteit is:

 

Tankput

Tank nr.

Inhoud

Maximale m3

Hoogte x diamtr (in m)

UN-nr.

GEVI nr.

Vlampunt

1

1

Diesel

5000m3

15 x 21 m

1202

30

>55

2

Diesel

5000m3

15 x 21 m

1202

30

>55

3

FAME

2000m3

13.5 x 14 m

-

-

>101

4

HVO Diesel

1000m3

13.5 x 10 m

1202

30

>61

2

5

Ethanol

1000m3

13.5 x 10 m

1170

33

12-16

6

Benzine (E95)

3000m3

15 x 16 m

1203

33

<-40

7

Benzine (E95)

3000m3

15 x 16 m

1203

33

<-40

3

8

Benzine (E98)

3000m3

15 x 16 m

1203

33

<-40

 

Naast het overlaadstation zijn nog enkele ondergrondse tanks met additieven voor diesel en benzine. Deze tanks hebben een maximale inhoud van 20m3.

 

2.9 Grensoverschrijdende samenwerking

De kans dat een incident bij EG Fuel leidt tot internationale samenwerking wordt als te verwaarlozen beschouwd. Vanwege de geografische ligging van Kampen en de nabijheid tot Flevoland, is bovenregionale samenwerking met Veiligheidsregio Flevoland wel een reëel scenario in geval van grootschalige effecten. Om die reden wordt dit plan beschikbaar gesteld aan buurregio’s Veiligheidsregio Flevoland en Veiligheidsregio Noord- en Oost-Gelderland.

3. Plattegronden

3.1 Plattegrond EG Fuel (Kampen Terminal) B.V.

 

3.2 Plattegrond EG Fuel (met tankput- en tanknummers)

9 april 2025

Namens het algemeen bestuur,

Voorzitter P.H Snijders,

Secretaris H. Schreuders

Naar boven