Handboek vervanging van analoge documenten

Managementsamenvatting

VrZW streeft op termijn naar een volledig digitaal archief. Een noodzakelijke maatregel om dat te bereiken is het regelen van vervanging in de zin van de Archiefwet. Vervanging houdt in dat kader in dat:

  • analoge documenten worden vervangen door digitale documenten;

  • deze digitale documenten na vervanging als archiefexemplaar fungeren;

  • de analoge documenten vernietigd worden. Pas na deze vernietiging is er sprake van vervanging.

De consequentie van vervanging is dat er geen analoog archief meer wordt opgebouwd en er volledig digitaal gewerkt kan worden. Er worden een aantal eisen aan vervanging gesteld:

  • het moet duidelijk zijn voor welke processen en documenten het geldt (de reikwijdte);

  • de vereiste beeldkwaliteit bij het scannen moet zijn bepaald;

  • de technische infrastructuur moet goed zijn ingericht en goed functioneren;

  • het proces van digitaliseren moet zijn ingeregeld en goed worden uitgevoerd;

  • de kwaliteit van dit proces moet zijn geborgd.

In dit handboek vervanging zijn deze punten uitgewerkt.

 

Reikwijdte: Vervanging geldt voor alle documenten die onderdeel uitmaken van een op of na 1 januari 2018 afgesloten dossier en voor alle nieuw opgemaakte of ontvangen documenten. De regeling geldt ook voor de Ondernemingsraad van VrZW, maar niet voor de Brandweerschool. Een uitzondering op de algemene bepalingen vormen de personeelsdossiers: hiervoor geldt de datum van 1 januari 2019 als ingangsdatum. Personeelsdossiers die voor 1 januari 2019 zijn afgesloten, worden niet vervangen. De vervangingsregeling is wel van toepassing op alle personeelsdossiers die op 1 januari 2019 nog niet waren afgesloten en op alle personeelsdossiers die op of na die datum zijn gestart. Omdat het HR-proces inmiddels volledig is gedigitaliseerd, kan de werking van de vervangingsregeling voor documenten die onderdeel uitmaken van personeelsdossiers worden beperkt tot documenten die voor de inwerkingtreding van deze vervangingsregeling zijn ontvangen of opgemaakt.

 

Algemene uitzonderingen op vervanging zijn er ook: Artikel 2, eerste lid, onderdeel c van het Archiefbesluit 1995 stelt dat bij vervanging rekening gehouden dient te worden met de waarde van documenten als onderdeel van het cultureel erfgoed. Concreet houdt dit in dat analoge documenten met een dergelijke intrinsieke waarde niet vervangen worden. De medewerkers DIV bezitten de benodigde kwalificaties om deze afweging te maken. Ook als het niet mogelijk is om een getrouwe kopie van het analoge document te maken, zal niet tot vervanging worden overgegaan.

Het overgrote deel van de documenten komt de organisatie al in digitale vorm binnen en/of verlaat de organisatie in digitale vorm. Op deze documenten is vervanging dus niet van toepassing: ze zijn ‘digitaal geboren’, wat maakt dat het digitale exemplaar al het archiefexemplaar is.

 

Infrastructuur: Artikel 6 van het Archiefbesluit 1995 stelt dat een reproductie een juiste en volledige weergave moet zijn van de gegevens die in de te vervangen documenten voorkomen. Dit houdt in dat de kwaliteit van de scan dusdanig moet zijn dat dit geborgd is. De standaard instellingen zijn op een wijze doorgevoerd dat deze kwaliteit voldoende geborgd is. Factoren als resolutie, kleur, doorzoekbaarheid en compressie zijn daarbij van groot belang. De conclusie is dat alle scan-hardware en -software die binnen VrZW gebruikt worden, geschikt zijn om de vereiste kwaliteit te leveren.

 

Procedures: Naast de eigenschappen van de benodigde digitaliseringsapparatuur zijn ook de te volgen procedures beschreven. Aangezien er voor de vervangen documenten geen beroep meer kan worden gedaan op de papieren dossiers is het van groot belang dat bepaalde controlehandelingen worden verricht om te controleren of de digitale versie daadwerkelijk een getrouwe weergave is van het analoge bestand. Ook moet ervoor gezorgd worden dat de documenten na digitalisering daadwerkelijk vernietigd worden om van vervanging te kunnen spreken. Dit voorkomt dat er een dubbele bewaarlast ontstaat voor de betreffende dossiers en het geeft duidelijkheid waar de informatie zich bevindt.

 

Borging: In het geval van VrZW is er sprake van routinematige vervanging. Dat houdt in dat vervanging een continu proces is dat aan verandering onderhevig kan zijn. Het is daarom van belang om dit handboek waar nodig aan te passen en, bij ingrijpende wijzigingen, opnieuw te laten vaststellen. Om die reden wordt dit handboek één keer per twee jaar of eerder geactualiseerd, indien veel of grote wijzigingen zoals de implementatie van een nieuw DMS, een gewijzigd proces of verandering van de scaninstellingen dit noodzakelijk maken.

 

1. Inleiding

1.1 Introductie

Veiligheidsregio Zaanstreek-Waterland (hierna: VrZW) werkt toe naar een situatie waarbij zoveel mogelijk digitaal wordt gewerkt. Een volledig digitaal archief hoort daar op termijn bij. Om tot een digitaal archief te komen, moet vervanging conform artikel 7 van de Archiefwet geregeld worden. Vervanging houdt in dat kader in dat:

  • analoge documenten worden vervangen door digitale documenten;

  • deze digitale documenten na vervanging als archiefexemplaar fungeren;

  • de analoge documenten vernietigd worden. Pas na deze vernietiging is er sprake van vervanging.

In het geval dat er nog analoge documenten binnenkomen, zullen deze moeten worden gedigitaliseerd. Hetzelfde geldt voor uitgaande en interne documenten die status krijgen middels een natte handtekening. In de huidige praktijk gebeurt dit digitaliseren overigens in vrijwel alle gevallen al.

 

In dit handboek wordt beschreven hoe systemen, procedures en de organisatie zijn ingericht om de kwaliteit van de gedigitaliseerde documenten te waarborgen, conform de eisen die daaraan worden gesteld. Artikel 26b van de Archiefregeling schrijft een aantal voor permanent te bewaren documenten geldende aspecten voor, waarmee de zorgdrager (VrZW in dit geval) inzage geeft in het proces en de technische inrichting van de toegepaste vervanging. De verplichte aspecten zijn:

  • reikwijdte van het vervangingsproces;

  • inrichting van de apparatuur waarmee wordt vervangen, de gekozen instellingen en de gebruikte randapparatuur;

  • software en de gekozen instellingen;

  • criteria voor de keuze van reproductie in kleur, grijswaarden of zwartwit;

  • wijze waarop de reproductie tot stand komt;

  • inrichting van de controle op juiste en volledige weergave en van herstel van fouten;

  • proces van vernietiging van de vervangen documenten; en

  • kwaliteitsprocedures.

VrZW kiest ervoor om de aspecten, die verplicht zijn voor te bewaren documenten, ook van toepassing te laten zijn op documenten die voor vernietiging in aanmerking komen. In de volgende hoofdstukken wordt op deze aspecten ingegaan.

 

1.2 Begripsbepaling

Documenten

In dit handboek wordt met ‘documenten’ bedoeld hetgeen de Archiefwet 1995 verstaat onder ‘archiefbescheiden’: alle informatie die een overheidsorgaan ontvangt of produceert in het kader van zijn taken, verantwoordelijkheden en bevoegdheden, inclusief beleidsbepaling, directie en ondersteunende taken, ongeacht de vorm (analoog, digitaal) vanaf het moment van ontvangst of vaststelling (al dan niet om te verzenden). De begrippen ‘archiefbescheiden’ en ‘documenten’ zijn hier gelijkgesteld.

 

1.3 Het proces van vervanging

Artikel 7 van de Archiefwet 1995 geeft aan de zorgdrager de bevoegdheid om informatie te vervangen door reproducties teneinde de aldus gereproduceerde informatie te vernietigen; de reproducties krijgen ingevolge artikel 1, onderdeel c, onder 4, van de Archiefwet 1995 de status van origineel en worden daarmee archiefbescheiden in de zin van deze wet. Daartoe dient een ‘besluit tot vervanging’ genomen te worden.

 

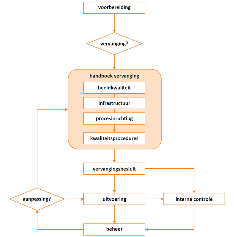
In de Handreiking vervanging archiefbescheiden staat het vervangingsproces schematisch als volgt weergegeven1:

Figuur 1: Vervangingsproces schematisch weergegeven

2. Reikwijdte van dit handboek vervanging

2.1 Introductie

Dit handboek beschrijft de inrichting van de voorgenomen vervanging van documenten die:

  • analoog zijn ontvangen, opgemaakt of verzonden in het kader van de door VrZW én door de Ondernemingsraad van VrZW2 uit te voeren taken na de inwerkingtreding van het vervangingsbesluit en met terugwerkende kracht waar het documenten betreft die onderdeel uitmaken van een op 1 januari 2018 lopend dynamisch dossier;

  • worden opgeslagen en geregistreerd in het document management systeem (DMS), dat alle processen ondersteunt, exclusief P&O (personeelsdossiers) en financiële stukken (facturen);

  • zijn ontvangen of opgemaakt voor de datum van inwerkingtreding van dit handboek en worden opgeslagen en geregistreerd in het systeem dat de personeelsadministratie ondersteunt en daarnaast onderdeel uitmaken van een lopend personeelsdossier of van een personeelsdossier dat op of na 1 januari 2019 is afgesloten. Documenten die onderdeel uitmaken van een personeelsdossier dat voor 1 januari 2019 is afgesloten, worden niet vervangen. Inmiddels is het HR-proces volledig gedigitaliseerd en worden geen analoge documenten meer ontvangen of opgemaakt die aan het HR-systeem moeten worden toegevoegd.

Deze opsomming is limitatief en geldt in beginsel voor alle documenten die aan bovenstaande voorwaarden voldoen.

 

Het overgrote deel van de documenten komt de organisatie al in digitale vorm binnen en/of verlaat de organisatie ook in digitale vorm. Op deze documenten is vervanging dus niet van toepassing: ze zijn ‘digitaal geboren’, wat maakt dat het digitale exemplaar al het archiefexemplaar is.

 

2.2 Scope van te vervangen documenten

Deze procedure is van toepassing op de voorgenomen vervanging door digitale reproductie van de volgende categorieën documenten:

  • Ingekomen documenten: analoge documenten die de organisatie ontvangt, worden door middel van scanning gedigitaliseerd en digitaal ter behandeling aan de organisatie aangeboden.

  • Uitgaande en interne documenten: analoge documenten die nog van status worden voorzien middels een natte handtekening. Deze documenten worden door middel van scanning gedigitaliseerd en toegevoegd als nieuwe versie aan de bestaande registratie van het document in het DMS.

  • HR documenten die zijn opgemaakt voor de datum van inwerkingtreding van deze vervangingsregeling, die moeten worden toegevoegd aan personeelsdossiers en die op 1 januari 2019 nog niet waren afgesloten of op of na die datum nieuw zijn gevormd.

2.3 Overige documenten

Alle overige documenten van de organisatie zijn digitaal van oorsprong en vallen buiten de scope en reikwijdte van dit handboek, zij hoeven immers niet vervangen te worden. Uiteraard moeten deze, met relevante e-mails als meest sprekende voorbeeld, wel ter archivering in het DMS worden opgeslagen. VrZW streeft ernaar steeds meer documenten volledig digitaal af te handelen zodat steeds minder documenten vervangen hoeven te worden. Er zal dan ook actief gestuurd worden op digitale ontvangst en verzending van documenten.

 

2.4 Uitzonderingen op vervanging

Artikel 2, eerste lid, onderdeel c van het Archiefbesluit 1995 stelt dat bij vervanging rekening gehouden dient te worden met de waarde van documenten als onderdeel van het cultureel erfgoed. Concreet houdt dit in dat analoge documenten met een dergelijke intrinsieke waarde niet vervangen worden. De afweging of er sprake is van een dergelijke waarde als onderdeel van cultureel erfgoed wordt gemaakt door de medewerkers van DIV. Zij hebben de benodigde kwalificaties om een dergelijke afweging te kunnen maken. Bij twijfel zullen zij de archiefinspecteur raadplegen.

Een tweede reden om incidenteel niet over te gaan tot vervanging is van andere aard: soms is het niet mogelijk om een juiste, volledige en leesbare digitale kopie van een analoog document te maken.

In bijlage 3 van de Handreiking vervanging archiefbescheiden staan voorbeelden genoemd van problemen die bij vervanging kunnen ontstaan. Als dergelijke problemen een waarheidsgetrouwe kopie in de weg staan, zal niet worden overgegaan tot vervanging.

 

2.5 Formalisering en inwerkingtreding

Op basis van dit handboek wordt een machtiging voor vervanging aangevraagd bij de archivaris.

Na verkrijging van een positief advies van de archivaris wordt goedkeuring bij het dagelijks bestuur gevraagd. Het positief advies van de archivaris wordt bij de aanvraag tot goedkeuring gevoegd.

Na goedkeuring door de zorgdrager dient dit geactualiseerde handboek, samen met het advies van de archivaris, als bijlage bij het vervangingsbesluit. Het vervangingsbesluit treedt in werking bij publicatie van dit handboek en werkt terug tot 1 januari 2023.

3. Vaststellen van de benodigde beeldkwaliteit

Artikel 6 van het Archiefbesluit 1995 stelt dat een reproductie een juiste en volledige weergave moet zijn van de gegevens die in de te vervangen documenten voorkomen. Dit houdt in dat de kwaliteit van de scan dusdanig moet zijn dat dit geborgd is. Voor het bepalen van de benodigde optische kwaliteit van de digitale reproducties is de praktische Handreiking Vervanging Archiefbescheiden van Archief 2020 gebruikt3. In bijlage 1 van de handreiking, Het bepalen van de benodigde scherpte van de scan, is beschreven op welke wijze kan worden vastgesteld of de beeldkwaliteit van gebruikte scanners toereikend is. De daarin omschreven test met een zespuntsletter e (e) levert een gewenste scankwaliteit op bij een resolutie van 300 ppi. Dit is conform het advies van de archiefinspecteur van de gemeente Zaanstad: die heeft aangegeven dat deze resolutie kwalitatief voldoende is voor zowel op termijn te vernietigen als permanent te bewaren documenten.

 

Vervolgens is onderzocht en geconstateerd dat in vele documenten kleur een bepalende factor is bij het kunnen interpreteren van grafieken en tekeningen. Dit geldt ook voor foto’s. Om die reden is het verstandig om scanners standaard in te stellen op autodetectie. Alle originele documenten die tekst- of beeldelementen met een kleurwaarde bezitten, worden dan standaard in kleur (24 bits RGB) gescand. Alle documenten die uitsluitend zwart-wit elementen bevatten, worden in grijstinten (grayscale 8 bits) gescand. De scaninstellingen worden maandelijks gecontroleerd.

 

Ook is vastgesteld dat het wenselijk is om tekstherkenning toe te passen: het DMS bezit zoekfunctionaliteit die het mogelijk maakt om bestanden op tekst te doorzoeken. Uiteraard is het daarvoor noodzakelijk om in het digitaliseringsproces tekstherkenning door middel van Optical Character Recognition (OCR) toe te passen. Omwille van tekstherkenning is het eveneens aan te raden om op minimaal 300 ppi en in kleur, dan wel grijstinten te scannen, omdat dit aanzienlijk betere tekstherkenningsresultaten geeft.

 

De aangeboden documenten zijn verder veelal dubbelzijdig. Dit leidt tot de volgende noodzakelijke instellingen:

  • 300 ppi;

  • standaard compressie;

  • kleur (24 bits RGB)- grijswaarden (8 bits RGB) middels automatische kleurdetectie;

  • OCR;

  • tweezijdig.

4. Kiezen van de technische infrastructuur

Op grond van artikel 26b, sub b en c van de Archiefregeling moet de zorgdrager in het besluit tot vervanging van te bewaren archiefbescheiden inzicht geven in de keuzes ten aanzien van apparatuur en software die worden gebruikt in het vervangingsproces. VrZW stelt aan de vervanging van te vernietigen documenten dezelfde eisen als aan de vervanging van te bewaren documenten. Daarmee gelden de eisen die in artikel 26b, sub b en c zijn genoemd, ten aanzien van alle archiefbescheiden van de VrZW. In dit hoofdstuk wordt nader ingegaan op de technische infrastructuur.

 

4.1 Scan-hardware

De instellingen zoals beschreven in hoofdstuk 3 zijn op alle multifunctionals van VrZW mogelijk.

In totaal zijn er acht multifunctionals aanwezig, verdeeld over de locaties Zaandam, Volendam, Purmerend en Wormerveer.

 

4.2 Scan-software

VrZW beschikt over licenties die het voor bepaalde gebruikers mogelijk maakt om documenten in bulk direct naar het DMS te scannen, het zogenoemde werkstroom-scannen. Deze licenties worden afgenomen bij de leverancier van het DMS. Deze software is verantwoordelijk voor:

  • de instellingen die de gebruiker vanaf de scanner gebruikt; deze instellingen overrulen die van het apparaat waarop documenten worden gedigitaliseerd, uiteraard onder voorwaarde dat de apparatuur in staat is documenten volgens deze instellingen te digitaliseren. Dit is het geval bij alle multifunctionals die bij de VrZW in gebruik zijn;

  • het toekennen van de bestandsnaam;

  • het verzenden van het gescande bestand naar het DMS.

Om te kunnen werkstroom-scannen logt een medewerker via een persoonlijke tag in op de multifunctional naar keuze. Op deze multifunctional dient de gebruiker vervolgens te kiezen voor het DMS gerelateerde profiel op zijn of haar naam. Scans die vervolgens binnen dat profiel gemaakt worden, worden rechtstreeks naar het DMS gestuurd, waar de gebruiker de scan aan een registratie kan koppelen. Dit laatste gebeurt dus niet automatisch.

 

Daarnaast is ook op de scanner zelf een voorziening om direct naar PDF te scannen volgens dezelfde instellingen. Dit levert ook scans op van een goede kwaliteit. Van deze functionaliteit wordt, behalve voor het handmatig toevoegen van scans aan het DMS, ook gebruik gemaakt om documenten te scannen die vervolgens handmatig kunnen worden opgeslagen in het HR-systeem.

5. Bepalen van de wijze van reproduceren

Bij het bepalen van de wijze van reproductie moeten veel keuzes worden gemaakt. In dit hoofdstuk zijn die afwegingen beschreven.

 

5.1 Voorbereidingshandelingen

Bijlage 3 van de Handreiking vervanging archiefbescheiden bevat een opsomming van problemen die zich bij vervanging kunnen voordoen. Deze vergen mogelijk voorbewerking om het betreffende document op een manier te kunnen scannen die een volledige, juiste en leesbare weergave van het analoge bestand waarborgen. Het gaat dan bijvoorbeeld om het controleren of er sprake is van afwijkende formaten in een batch.

 

Een aantal van deze mogelijke problemen wordt ondervangen door voor bepaalde standaard instellingen te kiezen. Zo zijn veel problemen gerelateerd aan het scannen in zwart-wit.

Onder andere om die redenen is er bij VrZW voor gekozen om de multifunctionals standaard in kleur, dan wel grijstinten te laten scannen.

 

5.2 Bestandsformaat en compressie

Artikel 26 van de Archiefregeling schrijft voor dat digitale archiefbescheiden, uiterlijk op het moment van overbrenging in een volledig gedocumenteerd en valideerbaar bestandsformaat worden gebracht dat voldoet aan een open standaard, tenzij dit redelijkerwijs niet van de zorgdrager kan worden verlangd. Compressie is toegestaan, mits het dataverlies door compressie niet te groot is. Hieruit kan worden gelezen dat ‘lossless’ compressie onder de huidige Archiefregeling is toegestaan. VrZW past in alle gevallen lossless compressie toe. De algemene regel is dat de scans gedurende de uitoefening van hun functie (gedurende hun procestermijn) plus de bewaartermijn raadpleegbaar moeten zijn.

Bij VrZW worden documenten standaard opgeslagen in het open bestandsformaat PDF/A1b. In dat formaat kunnen te bewaren archiefbescheiden ook worden overgebracht naar de archiefbewaarplaats.

 

5.3 Scaninstellingen

In deze paragraaf wordt beschreven hoe de kwaliteit van scans wordt bepaald, voor welke resolutie is gekozen en hoe het DMS-systeem de scans intern verwerkt. De gegevens zijn afkomstig uit het document ‘Scanning: resolutie en bestandsformaat’ van de leverancier van scansoftware.

 

De gehanteerde resolutie is 300 ppi. De scanners zijn ingesteld op autodetectie. Documenten met kleurelementen worden in kleur gescand. Documenten waarin kleurelementen ontbreken worden in grijstinten (grayscale) gescand. Het te kiezen bestandsformaat is PDF/A.

 

Nadat de scanner de scan met de opgegeven instellingen (300 ppi, autodetectie, PDF/A) naar het DMS heeft verzonden, wordt de scan opgeslagen binnen het DMS. Na ontvangst worden de verschillende pagina’s van de scans van elkaar gescheiden en worden alle scanpagina’s samen opgeslagen in een verzamelbestand (een DSC-bestand: Decos Scan Compound). Hierdoor wordt voorkomen dat op het bestandssysteem heel veel bestanden worden geplaatst, wat negatieve gevolgen heeft voor de performance en de opslagcapaciteit op de fileserver. Daarbij worden de scans in het verzamelbestand opgeslagen als Compressed TIFF met packed bits compressie (voor grayscale- en kleurenscans). Het is op ieder moment mogelijk om de scans als individuele TIFF-bestanden uit dit containerbestand te extraheren. Vanuit het TIFF basisformaat worden de scans direct omgezet naar PDF/A-1b.

 

PDF is feitelijk een envelop rondom TIFF, waarbij de PDF-laag aanvullende functionaliteit biedt.

Decos maakt gebruik van vrij verkrijgbare standaard functionaliteit van een derde leverancier voor het ‘wrappen’ van TIFF in PDF. In het DMS worden de opgeslagen scans daardoor standaard geopend als PDF. Het PDF-bestand dat initieel wordt aangemaakt is een PDF 1.4 bestand. Voor het verder omzetten naar PDF/A beschikt de organisatie over de PDF-module.

 

In gevallen waarbij geen gebruik gemaakt wordt van de scansoftware van Decos om naar het DMS te scannen, zijn er standaard instellingen in de aanwezige multifunctionals die dezelfde kwaliteit bieden. Met behulp van deze functionaliteit worden de scans gemaakt die vervolgens handmatig worden opgeslagen in het systeem dat de personele administratie ondersteunt. Ook scans die niet direct, maar pas in tweede instantie naar het DMS worden gestuurd, worden op identieke wijze gedigitaliseerd.

 

De standaardinstellingen zijn:

Direct naar DMS

(structurele stromen) met scansoftware Decos

In 2e instantie naar DMS of naar een ander systeem

(incidentele scans)

Resolutie

300 ppi

300 ppi

Scan Source

Auto detect

Auto detect

Scan Type

Kleur/grijstinten

Kleur/grijstinten

Raster

Medium

Medium

File Type :

PDF/A-1b (ISO 19005-1)

PDF/A-1b (ISO 19005-1).

Scan Slides (not deleted)

2-zijdig (witte pagina’s)

2-zijdig (witte pagina’s)

Allow user to change default scan settings

nee

nee

Scan optimalisatie

ja

ja

 

5.4 Metagegevens

Metagegevens zijn voor vervangen documenten van extra waarde. Waar voorheen nog een beroep kon worden gedaan op een analoog dossier, is in de nieuwe situatie de digitale situatie leidend.

Er bestaat geen analoog dossier meer waar doorheen gebladerd kan worden om documenten te traceren: terugvindbaarheid is volledig afhankelijk van het juist en volledig toekennen van metagegevens.

 

Overheidsorganen moeten zich bij het metadateren conformeren aan NEN-ISO 23081 of een vergelijkbare norm. Voor VrZW betekent dit in de praktijk dat het toepassingsprofiel Metagegevens voor duurzaam toegankelijke overheidsinformatie (MDTO) als norm gehanteerd wordt. Dit is een nadere uitwerking van de betreffende NEN-ISO norm en specifiek van toepassing op lokale en interlokale overheden.

6. Inrichten van kwaliteitsprocedures

Digitaliseren van inkomende, interne en uitgaande documenten vindt bij VrZW al jaren plaats. Digitaliseren is echter niet hetzelfde als vervangen. Digitaliseren is simpelweg het digitaal maken van analoge documenten door middel van scanning. Om te vervangen moet je weliswaar digitaliseren, maar dit is slechts een stap in het vervangingsproces. Vervangen is immers digitaliseren met de verplichting om de originele analoge documenten te vernietigen. Vanaf het moment dat een vervangingsbesluit is genomen, is er dus voor de categorieën die het betreft niet langer sprake van een hybride archief: er is dan alleen nog sprake van een volledig digitaal archief. Om dit op een verantwoorde wijze te doen, is een hoge mate van beheersing in het vervangingsproces noodzakelijk. Het betreft dan zowel maatregelen in de techniek als in de handelswijze van medewerkers.

Dit hoofdstuk richt zich met name op dat laatste aspect. Techniek is aan bod gekomen in hoofdstuk 4.

 

6.1 Scanproces

Het proces van digitalisering van de analoge documenten kent drie verschillende categorieën:

  • Inkomende documenten;

  • Interne documenten;

  • Uitgaande documenten.

Omdat het proces voor deze categorieën op verschillende wijzen verloopt, is voor elke categorie een afzonderlijke procesbeschrijving gemaakt.

 

6.2 Metadatering van gescande documenten

Bij het scannen worden door het systeem metadata automatisch aan de gescande documenten toegevoegd. Het gaat dan om elementen als extensie, bestandsnaam en omvang. Ook wordt vastgelegd wie de scan gemaakt heeft, op welke datum en welk tijdstip de scan gemaakt is.

De overige metadata wordt bij het registreren, en later in het werkproces, op document- en zaken- en objectniveau toegevoegd.

 

6.3 Het beheren van de gescande documenten

Voor het beheer van documenten die onderdeel uitmaken van dynamische dossiers wordt bij VrZW de Selectielijst gemeenten en intergemeentelijke organen 2020, zoals vastgesteld op 26 februari 2020 (Stcrt 11143) gehanteerd. Op documenten die zijn opgemaakt en ontvangen tussen 1 januari 2017 en 31 december 2019 is de Selectielijst voor gemeenten en intergemeentelijke organen 2017, zoals vastgesteld op 23 juni 2017 (Stcrt. 2017, 38013) van kracht. En op documenten die nog eerder zijn ontvangen of opgemaakt, zijn nog eerdere selectielijsten van toepassing. Vanaf het moment waarop de huidige selectielijst wordt vervangen, zal de vervangende selectielijst gehanteerd worden.

 

Het document management systeem is op hoofdlijnen ingericht conform de selectielijst. Dat betekent dat alle nieuw opgemaakte of ontvangen documenten, bij koppeling aan een zaak of dossier, de bewaartermijn meekrijgen die voor het betreffende proces vermeld staat in de Selectielijst gemeenten en intergemeentelijke organen 2020 in combinatie met het resultaat van het proces. Aldus wordt de kraan voor zwevende documenten dichtgedraaid. Elk document zal gedurende de procestermijn (de dynamische fase van een dossier) en daarna, gedurende de bewaartermijn, in goede, geordende en toegankelijke staat bewaard moeten blijven. Waar dit voorheen op papier gebeurde, moet VrZW er nu voor zorgen dat dat digitaal gebeurt. De organisatie treft hiervoor de volgende maatregelen:

  • bij beëindiging van het contract met de huidige leverancier van het DMS zal alle data, inclusief bijbehorende metagegevens, gemigreerd worden naar een ander platform;

  • voordat geconstateerd wordt dat een bestandsformaat end-of-life is, zullen bestanden met het betreffende formaat worden geconverteerd naar een ander bestandsformaat;

  • de benodigde informatiebeveiligingsmaatregelen bieden voldoende bescherming. Deze staan beschreven in het Informatiebeveiligingsplan.

6.4 Naleving van de in dit handboek beschreven procedures

Om de procedures die in dit handboek beschreven staan te kunnen handhaven, zijn controlehandelingen nodig. Deze worden door diverse medewerkers op verschillende momenten in het vervangingsproces uitgevoerd. In de onderstaande tabel is te zien om welke handelingen het gaat en wie deze handelingen uitvoert.

 

Risico

Oorzaak

Maatregel

Wie

Documenten worden onvolledig of onjuist gescand.

De instellingen van de scanner kloppen niet (bijvoorbeeld standaard enkelzijdig i.p.v. dubbelzijdig ingesteld).

Maandelijkse check op standaard scaninstellingen; signalering is ingeregeld in TOPdesk (service management-software).

ICT

De persoonlijke instellingen van de scanmedewerker kloppen niet.

Halfjaarlijkse check op instellingen medewerkers met een bulkscanlicentie.

ICT

De scanapparatuur scant het document onvolledig.

Check op juistheid en volledigheid van de scan.

Scanmedewerker/ gebruiker

Herijking scanapparatuur.

ICT

De scanmedewerker scant het document onvolledig.

Check op juistheid en volledigheid van de scan.

Scanmedewerker/ gebruiker

Er worden onvolledige of onjuiste metadata toegekend.

De persoon die metagegevens handmatig toevoegt aan de registratie van het gescande document doet dit onjuist of onvolledig.

Check op juistheid en volledigheid van de registratie.

Medewerker Informatievoorziening/gebruiker

De scanapparatuur kent automatisch onjuiste of onvolledige metagegevens toe.

Herijking scanapparatuur.

ICT

Controle op de kwaliteit van de scan vindt onvoldoende plaats.

Bij de scanmedewerker is niet bekend op welke aspecten gecontroleerd moet worden.

Ieder kwartaal instructie op te controleren aspecten.

Medewerker Informatievoorziening

Vernietiging van de vervangen documenten vindt niet plaats.

De medewerker informatievoorziening vergeet te vernietigen.

Controle op daadwerkelijke vernietiging bij archiefinspectie.

Archiefinspecteur

 

7. Uitvoeren van het vervangingsbesluit

De Archiefregeling verplicht een zorgdrager om in het besluit tot vervanging ook een beschrijving op te nemen van het proces van vernietiging van de vervangen documenten. In de Handreiking wordt aangeraden om ‘’zo snel mogelijk’’ te vernietigen als er, zoals bij VrZW, sprake is van doorlopende vervanging van actuele informatiestromen. Uit hoofde van de Algemene wet bestuursrecht wordt het daarbij raadzaam geacht een periode van zes weken (bezwaartermijn) aan te houden, aangevuld met de periode die een eventuele beroepsprocedure vergt.

 

In de praktijk betekent dit dat ervoor gekozen wordt om de gescande documenten drie maanden bewaren in zogenaamde ‘dagdozen’. Gedurende die periode bestaat nog de gelegenheid om eventuele fouten in scans te herstellen. Om vast te stellen of vervanging goed heeft plaatsgevonden en de dagdozen inderdaad kunnen worden vernietigd, vindt vlak voor vernietiging een controle door de medewerker DIV plaats op de inhoud van vijf willekeurige dagdozen om vast te stellen of vervanging op de juiste wijze heeft plaatsgevonden. Na deze periode wordt de inhoud vernietigd.

 

De te vernietigen documenten worden afgevoerd in gesloten containers en aangeboden voor versnippering aan een daartoe gecertificeerd vernietigingsbedrijf. VrZW heeft daartoe een overeenkomst met De Graaf Security.

 

Het positief advies aanzien van de vervanging zoals in dit handboek beschreven houdt tevens een machtiging in tot vernietiging van de documenten die vervangen zijn.

8. Beheren, onderhouden en herzien van het vervangingsproces

In het geval van VrZW is er sprake van routinematige vervanging. Dat houdt in dat vervanging een continu proces is dat aan verandering onderhevig is. Het is daarom van belang om dit handboek waar nodig aan te passen en, bij ingrijpende wijzigingen, opnieuw te laten vaststellen.

 

Om die reden zal dit handboek tweejaarlijks, of eerder indien veel wijzigingen dit noodzakelijk maken, worden geactualiseerd. Dit gebeurt aan de hand van een lijst met controlepunten. Het betreft de volgende punten:

  • Zijn er nieuwe systemen in gebruik genomen of bestaande systemen vervangen waarin documenten worden geregistreerd?

  • Zijn de procesbeschrijvingen nog actueel?

  • Is er scansoftware opgewaardeerd of vervangen?

  • Is de scan hardware vervangen?

  • Is de wet- en regelgeving gewijzigd?

  • Is er sprake van een nieuwe selectielijst?

9. Vastelling

Vastgesteld in de vergadering van het Dagelijks Bestuur van 4 oktober 2023 te Zaandam.

J. Hamming

Voorzitter

S. van den Broek

Secretaris

Naar boven