Kamerstuk
| Datum publicatie | Organisatie | Vergaderjaar | Dossier- en ondernummer |
|---|---|---|---|
| Tweede Kamer der Staten-Generaal | 2024-2025 | 25268 nr. 244 |
Zoals vergunningen, bouwplannen en lokale regelgeving.
Adressen en contactpersonen van overheidsorganisaties.
U bent hier:
| Datum publicatie | Organisatie | Vergaderjaar | Dossier- en ondernummer |
|---|---|---|---|
| Tweede Kamer der Staten-Generaal | 2024-2025 | 25268 nr. 244 |
Aan de Voorzitter van de Tweede Kamer der Staten-Generaal
Den Haag, 10 september 2025
De kwaliteit van zorg in Nederland is over het algemeen goed, maar er is ruimte voor verbetering. Zorgaanbieders en zorgverleners zijn zelf verantwoordelijk voor de geleverde kwaliteit en de verbetering daarvan. Maar ook de overheid heeft een rol om te waarborgen dat iedere burger goede en passende zorg ontvangt en de toegankelijkheid van de zorg ook in de toekomst gegarandeerd is. Het Zorginstituut Nederland (hierna: het Zorginstituut) stimuleert daarom de continue kwaliteitsverbetering in de zorg en maakt begrijpelijke en betrouwbare informatie over de kwaliteit van de zorg voor iedereen toegankelijk. Hiertoe beschikt het Zorginstituut over wettelijke kwaliteitsinstrumenten. Er zijn tal van ontwikkelingen in de maatschappij en de zorgsector, die de kwaliteit en toegankelijkheid van zorg onder druk zetten. Te denken valt onder andere aan de schaarste in personeel en middelen, de impact op klimaat en de vergrijzing. Partijen hebben daarom in het Integraal Zorgakkoord (IZA) en het Aanvullend Zorg en Welzijnsakkoord (AZWA) afspraken gemaakt om te komen tot passende zorg. De uitdagingen waarvoor de zorg staat, roept de vraag op of de overheid zo nodig voldoende in staat is effectief bij te kunnen sturen. In het project Herijken Kwaliteitstaken van het Zorginstituut (verder: Herijken kwaliteitstaken) onderzoekt het Ministerie van VWS of een modernisatie van de huidige kwaliteitsinstrumenten van het Zorginstituut nodig is. Ik neem daarbij de ervaringen en uitgevoerde evaluatie van het huidige kwaliteitsinstrumentarium mee1. Met deze brief informeer ik uw Kamer over de stand van zaken van het project Herijken kwaliteitstaken.
De indeling in de brief is als volgt. In paragraaf 1 schets ik de huidige kwaliteitstaken van het Zorginstituut. Paragraaf 2 geeft weer wat de aanleiding is om het kwaliteitsinstrumentarium tegen het licht te houden. In paragraaf 3 schets ik de wijze waarop ik het kwaliteitsinstrumentarium wil herijken, het nieuwe model op hoofdlijnen. Daarbij betrek ik ook de opdrachten die ik aan het Zorginstituut heb verstrekt om dit nieuwe model op hoofdlijnen te toetsen op uitvoerbaarheid.
Het Zorginstituut speelt een belangrijke rol in het waarborgen, toetsen en bevorderen van de kwaliteit van zorg in Nederland2. De kwaliteitstaken van het Zorginstituut zijn in de Wet kwaliteit, klachten en geschillen zorg (Wkkgz) vastgelegd. De kwaliteitstaken hebben als doel om verbeteringen in de zorg continu te stimuleren en begrijpelijke en betrouwbare kwaliteitsinformatie voor iedereen toegankelijk te maken. Het Zorginstituut heeft daartoe de volgende instrumenten:
Het openbaar Register van kwaliteitsstandaarden en meetinstrumenten
Het Zorginstituut beheert een openbaar Register van kwaliteitsstandaarden en meetinstrumenten (verder: het Register). Kwaliteitsstandaarden en meetinstrumenten worden tripartiete3 opgesteld door organisaties van cliënten, zorgaanbieders, zorgverleners, zorgverzekeraars en uitvoerders van de Wet langdurige zorg (verder: Wlz-uitvoerders). De opgestelde standaarden en meetinstrumenten worden voorgedragen bij het Zorginstituut voor opname in het Register. Zo kan iedereen zien wat wordt verstaan onder goede zorg (kwaliteitsstandaarden) en hoe je goede zorg meet (meetinstrumenten)4.
De Meerjarenagenda
Met de zogenoemde Meerjarenagenda (MJA) kan het Zorginstituut zo nodig sturen op het tijdig opstellen of wijzigen van kwaliteitsstandaarden en meetinstrumenten door tripartiete partijen. Op de MJA prioriteert het Zorginstituut samen met de veldpartijen voor welke zorg een kwaliteitsstandaard of meetinstrument moet worden opgesteld of aangepast. Bijvoorbeeld omdat er twijfel is over de kwaliteit van de zorgverlening en kwaliteitsnormen ontbreken. Ook legt het Zorginstituut in de MJA vast binnen welke termijn tripartiete partijen hier gehoor aan moeten geven. Tripartiete partijen zijn verantwoordelijk voor het tijdig opstellen of aanpassen van de producten die op de MJA staan. Het Zorginstituut kan ze daarbij faciliteren.
Doorzettingsmacht
In het geval dat tripartiete partijen niet tijdig overgaan tot het opstellen of wijzigen van een op de MJA opgenomen kwaliteitsstandaard of meetinstrument, kan het Zorginstituut de regie overnemen en doorzettingsmacht inzetten,5. In plaats van tripartiete partijen stelt de Adviescommissie Kwaliteit6 dan in afstemming met het veld een kwaliteitsstandaard of meetinstrument op. Het Zorginstituut neemt op basis van de voordracht van de kwaliteitsstandaard of het meetinstrument van de Adviescommissie Kwaliteit een besluit over de opname in het Register. Doorzettingsmacht geldt als ultimum remedium. In de praktijk hoeft het Zorginstituut weinig gebruik te maken van dit instrument.
Transparantiekalender
Ook heeft het Zorginstituut de bevoegdheid om informatie over de kwaliteit van zorg te verzamelen, samen te voegen en beschikbaar te maken7. Hiervoor zet het Zorginstituut de Transparantiekalender in. Het Zorginstituut houdt met de Transparantiekalender regie op het proces van transparantie over de geleverde kwaliteit van zorg. Het Zorginstituut maakt jaarlijks met organisaties van cliënten, zorgverleners, zorgaanbieders, zorgverzekeraars en Wlz-uitvoerders afspraken welke kwaliteitsinformatie door wie, wanneer en hoe wordt aangeleverd. Zorgaanbieders zijn verplicht om de afgesproken informatie overeenkomstig de in het Register opgenomen meetinstrumenten bij het Zorginstituut aan te leveren. Het Zorginstituut stelt jaarlijks de informatie op zorgaanbiederniveau beschikbaar via het openbare databestand (ODB). Deze Excel-bestanden zijn voor iedereen toegankelijk. Het ODB kan voor meerdere doelen worden ingezet, zoals keuze-informatie voor cliënten en toezichtinformatie voor de Inspectie Gezondheidszorg en Jeugd (IGJ). Om te kunnen dienen als keuze-informatie voor cliënten is een omzetting van dit bestand naar begrijpelijke informatie noodzakelijk8.
In deze paragraaf licht ik verder toe waarom ik het nodig vind te toetsen of het huidige instrumentarium van het Zorginstituut volstaat of aanpassing behoeft. Dit laat onverlet dat de bovenstaande instrumenten de afgelopen jaren in de praktijk hun waarde hebben bewezen.
Aanleiding 1: een veranderende context ten aanzien van kwaliteit van zorg
Wat goede zorg is, wordt beïnvloed door veranderingen in de samenleving. Bij maatschappelijke veranderingen kan worden gedacht aan de toenemende aandacht voor de ongewenste stijging van gezondheidsverschillen, de inzet op gezondheid in plaats van ziekte, en het leveren van duurzame zorg die goed is voor nu en voor later. Maar het gaat ook om schaarste- (personeel en/of financieel) en toegankelijkheidsvraagstukken, die noodzaken tot het maken van keuzes. Door personeelsschaarste kan een behandeling die minder inzet vraagt, maar even effectief is, de voorkeur krijgen. Denk bijvoorbeeld aan een afneembare brace in plaats van gips bij een polsbreuk. Ook het grote verschil in CO2-uitstoot tussen een behandeling met een dosis-aërosol versus een dosis poederinhalator kan vanuit duurzaamheidsperspectief een reden zijn om voor de poederinhalator te kiezen, voor patiënten met astma en COPD. Ook de beweging naar passende zorg9 die ten grondslag ligt aan het IZA, AZWA en het HLO10 heeft invloed op hoe kwaliteit van zorg gezien wordt.
Het wordt ingewikkelder als schaarste de kwaliteit en toegankelijkheid van zorg beïnvloedt. Bijvoorbeeld omdat er voor diagnosestelling te weinig MRI’s zijn, of er te weinig (ondersteunend) personeel beschikbaar is. Deze dilemma’s spelen zich af op verschillende niveaus: sectoroverstijgend, binnen sectoren, in de dagelijkse zorgpraktijk, en soms ook buiten het zorgdomein. Vaak worden deze keuzes – bewust of onbewust – gemaakt door zorgaanbieders, zorgverleners en cliënten zelf. Dat leidt niet altijd tot een wenselijke uitkomst. Wanneer een bepaalde sector actief ondersteunend personeel werft, kan dit een weglek van personeel in een andere sector betekenen. Oplossingen zijn meestal niet op het niveau van een zorgsector of vakgebied te vinden. Het vraagt een overstijgende visie en aanpak.
Het zorgveld verwacht in die omstandigheden steeds meer sturing vanuit de overheid. Als er geen keuzes worden gemaakt of prioriteiten worden gesteld, komt het publieke belang onder druk te staan.
De veranderende context heeft invloed op hoe het Zorginstituut inzicht geeft in en sturing geeft aan de kwaliteit van geleverde zorg. Daarbij geldt dat de kwaliteit van zorg in verschillende sectoren anders wordt gemeten. In de medisch specialistische zorg ligt de nadruk op kwantitatieve indicatoren. Binnen de langdurige zorg, maar in zekere mate ook in de GGZ, ligt de focus meer op het subjectieve welzijn van cliënten, dan op harde uitkomsten van een behandeling. De nadruk ligt hier meer op verzorging, verpleging, ondersteuning en begeleiding. De veranderende context roept nieuwe vragen op over wat goede zorg is en hoe we die meten. Het doel blijft om de continue kwaliteitsverbetering in de gezondheidszorg te stimuleren en begrijpelijke en betrouwbare kwaliteitsinformatie voor iedereen toegankelijk te maken.
Aanleiding 2: ervaren knelpunten bij de huidige kwaliteitstaken en instrumenten van het Zorginstituut
Er zijn de afgelopen jaren knelpunten gesignaleerd bij de inzet van het huidige instrumentarium. In de huidige vorm dragen deze instrumenten in mijn optiek onvoldoende bij aan het doel om goede zorg te bevorderen. Het Register is slecht gevuld. Dit komt doordat partijen in met name de curatieve zorgsectoren hun eigen richtlijndatabases verkiezen boven het Register. Om als norm voor goede zorg te dienen, is inschrijving in het Register niet nodig. Ook als onderdeel van de professionele standaard is het een norm van goede zorg als bedoeld in artikel 2 van de Wkkgz. Veel veldpartijen ervaren het indienen van kwaliteitsstandaarden als een administratieve last. Daarom wordt het Register in de praktijk vaak gemeden. Daardoor biedt het Register, anders dan bedoeld, geen volledig overzicht van alle normen voor goede zorg. Ook is er onvoldoende keuze-informatie transparant en begrijpelijk voor cliënten11.
Voor het Ministerie van VWS zijn deze twee aanleidingen reden geweest om in 2023 te starten met het project Herijken kwaliteitstaken. Het doel is om het wettelijk kwaliteitsinstrumentarium van het Zorginstituut, zoals dat is vastgelegd in de Wkkgz, waar nodig bij te stellen of aan te vullen met nieuwe instrumenten12. Dit gebeurt in goede afstemming met het Zorginstituut en partijen.
Naar aanleiding van een gespreksronde met het veld, heb ik de kwaliteitstaken en het beoogde nieuwe kwaliteitsinstrumentarium van het Zorginstituut beschreven in een model op hoofdlijnen. Daarbij heb ik ook de rolverdeling tussen overheid en het zorgveld tegen het licht gehouden. Het zorgveld blijft hierbij primair verantwoordelijk voor de invulling van wat goede zorg is. Maar de overheid stelt duidelijke randvoorwaarden en kan zo nodig bijsturen vanuit het publieke belang. Dit model bestond in de eerste versie uit de bevoegdheid voor het Zorginstituut om:
• Samen met het veld een maatschappelijk kwaliteitskader/kompas13 op te stellen dat richtinggevend is voor de kwaliteit van zorg (nieuw instrument)14,
• Vooraf voorwaarden te kunnen stellen aan kwaliteitsstandaarden en onderdelen van de professionele standaard (nieuw instrument),
• Standaarden met risico op substantiële financiële gevolgen te toetsen (huidig instrument),
• (Als ultimum remedium) doorzettingsmacht in te zetten om te realiseren dat een kwaliteitsstandaard, onderdeel van de professionele standaard of meetinstrument tot stand komt of wordt geactualiseerd (huidig instrument plus wettelijke aanscherping),
• Alle standaarden via één publieke vindplaats transparant te maken (aangepast instrument), en
• Meetinstrumenten en kwaliteitsinformatie openbaar te maken (nog nader te bepalen of huidige instrumentarium aanpassing behoeft).
De administratieve toets door het Zorginstituut op tripartiete voorgedragen kwaliteitsstandaarden achteraf, wordt vervangen door het stellen van voorwaarden aan de voorkant. Dit is een aanzienlijke vereenvoudiging van het proces.
Er is met veldpartijen uit de curatieve en langdurige zorg gesproken over dit model op hoofdlijnen. Daarnaast heb ik vanzelfsprekend ook de ervaring, kennis en inbreng van het Zorginstituut meegenomen. Ik heb dit model op hoofdlijnen in afstemming met veldpartijen verder uitgewerkt. Hierbij heb ik ook gekeken naar een betere aansluiting tussen de taken van het Zorginstituut op het gebied van pakketbeheer en kwaliteit. Dit heeft geleid tot een aangescherpt model op hoofdlijnen.
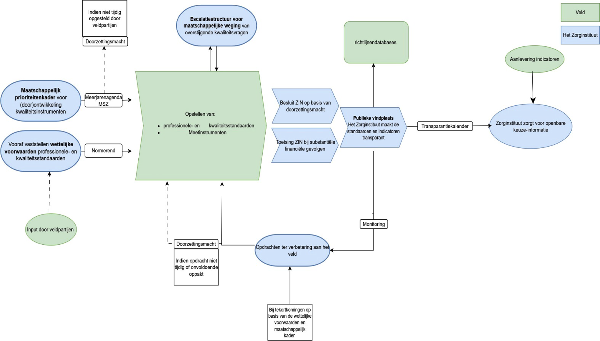
Figuur 1. Visualisatie van het nieuwe kwaliteitstakenmodel op hoofdlijnen.

In Figuur 1 laat ik het nieuwe model op hoofdlijnen zien. Weergegeven is hoe de verschillende instrumenten zich tot elkaar verhouden. Het model is van links naar rechts te lezen. De kleuren geven aan hoe de herijkte taken van het Zorginstituut (blauw) zich verhouden tot de verantwoordelijkheden en rollen van veldpartijen (groen).
Helemaal links staan twee (nieuwe) instrumenten waarmee het Zorginstituut richting geeft aan (door) ontwikkeling van professionele- en kwaliteitsstandaarden: wettelijke voorwaarden en het maatschappelijke prioriteitenkader.
In het midden is weergegeven dat veldpartijen verantwoordelijk zijn voor het opstellen en wijzigen van professionele- en kwaliteitsstandaarden en meetinstrumenten.
Ook is in het model aangegeven dat het Zorginstituut op twee momenten doorzettingsmacht kan inzetten, namelijk:
– als uit monitoring door het Zorginstituut blijkt dat het veld niet voldoet aan een opdracht om een kwaliteitsinstrument aan te passen aan de wettelijke voorwaarden
– een instrument dat op de MJA staat niet tijdig is opgesteld of aangepast
Bij overstijgende kwaliteitsvragen die om een maatschappelijke weging vragen, kunnen partijen het Zorginstituut inschakelen (escalatiestructuur).
De toets van het Zorginstituut bij standaarden met risico op substantiële gevolgen blijft onveranderd.
Via een publieke vindplaats worden alle opgestelde professionele- en kwaliteitsstandaarden transparant gemaakt, bijvoorbeeld door te verwijzen naar bestaande richtlijndatabases.
Het Zorginstituut maakt via de transparantiekalender afspraken over welke keuze-informatie openbaar gemaakt wordt. Dit wordt ten slotte bij het Zorginstituut aangeleverd en openbaar gemaakt.
Om te kunnen beoordelen of dit model werkbaar en uitvoerbaar is en of het bijdraagt aan het doel continue verbetering van kwaliteit van zorg te stimuleren, vind ik het van belang dat dit goed wordt uitgezocht, voordat ik het instrumentarium aanpas. Ik heb het Zorginstituut daarom inmiddels voor drie onderdelen uit het model op hoofdlijnen opdrachten gegeven om deze verder uit te werken en hiertoe een deeladvies op te stellen. Ik heb deze opdracht in drie onderdelen verdeeld omwille van de omvang, focus en voortgang. Te weten:
1. Het vooraf voorwaarden kunnen stellen aan kwaliteitsstandaarden en onderdelen van de professionele standaard (eerste opdrachtbrief).
2. Het transparant maken van kwaliteitsstandaarden en onderdelen van de professionele standaard via één publieke vindplaats (eerste opdrachtbrief).
3. Het opstellen van een maatschappelijk prioriteringskader voor kwaliteitsinstrumenten op de MJA (tweede opdrachtbrief).
4. En escalatiestructuur en werkwijze waarlangs veldpartijen kwaliteitsvraagstukken kunnen voorleggen aan het Zorginstituut. Het gaat om situaties waarin meerdere richtlijnen of kwaliteitsstandaarden hetzelfde beogen, maar in de praktijk botsen. Zulke vraagstukken overstijgen de verantwoordelijkheid of besluitvormingsruimte van de individuele veldpartijen. Het Zorginstituut weegt in deze gevallen de opties af vanuit het bredere maatschappelijke perspectief, met oog voor de publieke belangen: betaalbaarheid, toegankelijkheid en kwaliteit van zorg (tweede opdrachtbrief).
5. Inzicht in kwaliteit via meetinstrumenten en het openbaar maken van kwaliteitsinformatie (derde opdrachtbrief)
Eerste opdrachtbrief aan het Zorginstituut
Afgelopen november heb ik het Zorginstituut de eerste opdrachtbrief gestuurd. Dit betreft de opdracht om de volgende twee onderdelen uit te werken.
Instrument voorwaarden aan de voorkant voor standaarden
Ik heb het Zorginstituut gevraagd om randvoorwaarden aan de (door)ontwikkeling van kwaliteitsstandaarden en onderdelen van de professionele standaard op te stellen. Daarmee wil ik de kwaliteit van de standaarden borgen zodat de administratieve toets achteraf kan vervallen. Door randvoorwaarden te stellen, weten veldpartijen wat van hen wordt verwacht bij het opstellen van standaarden. Bijvoorbeeld door te bepalen welke methoden voor onderbouwing en bewijslast veldpartijen moeten gebruiken bij het opstellen en wijzigen van standaarden. Of door het stellen van voorwaarden aan de betrokkenheid van verschillende veldpartijen bij de totstandkoming hiervan. Veldpartijen worden verplicht hier transparant over te zijn. Met deze (nieuwe) bevoegdheid kan het Zorginstituut zo nodig bijsturen indien het veld niet (tijdig) zelf zorgt voor kwalitatief goede standaarden. De administratieve toets van het Zorginstituut bij opname in het Register vervalt met deze mogelijkheid. Daarmee kan ik de administratieve lasten voor veldpartijen verlagen. De toets door het Zorginstituut van kwaliteitsstandaarden met risico op substantiële financiële gevolgen blijft gehandhaafd. Dit geldt ook voor mijn toestemming, na een voorhang bij het parlement, voorafgaand aan het inwerkingtreden van een dergelijke standaard. Ik heb het Zorginstituut gevraagd bij dit instrument zoveel mogelijk aan te sluiten bij de ontwikkelingen van het veld, omdat ik hier al mooie dingen zie gebeuren. Kennis en ervaring tussen richtlijnenmakers wordt in toenemende mate gedeeld en leidt tot kwalitatief betere standaarden. Ook draagt dit bij tot standaardisatie en afstemming over de sectoren heen.
Instrument één publieke vindplaats voor alle standaarden
Ik heb het Zorginstituut ook gevraagd om kwaliteitsstandaarden en onderdelen van de professionele standaard via één overheidsloket transparant te maken; een publieke vindplaats. Op dit moment is in het Register maar een beperkt aantal kwaliteitsstandaarden te vinden, omdat verschillende sectoren hier geen gebruik van maken. Zo hebben veel sectoren in de curatieve zorg hun eigen registers of databases voor richtlijnen ingericht. Er bestaat van alles naast elkaar, wat er soms toe leidt dat er tegelijkertijd in verschillende registers of databases, verschillende en soms tegenstrijdige normen van goede zorg zijn opgenomen. Daarmee blijft het verbeteren van de transparantie van kwaliteitsnormen onverminderd van belang. Het Zorginstituut wordt verantwoordelijk voor het openbaar en toegankelijk maken van alle normen van goede zorg. Dat kan via opname van standaarden in een register of vindplaats bij het Zorginstituut. Maar ook door een koppeling te maken met standaarden die elders gepubliceerd zijn, bijvoorbeeld een koppeling naar bestaande richtlijndatabases van veldpartijen. Het is aan het Zorginstituut om uit te werken wat hierin het beste werkt in samenspraak met de veldpartijen rekening houdend met bestaande inspanningen.
Tweede opdrachtbrief aan het Zorginstituut
In april van dit jaar heb ik het Zorginstituut de tweede opdrachtbrief gestuurd voor sturing op maatschappelijke kwaliteitsvraagstukken15. Ik heb het Zorginstituut hierin de opdracht gegeven om twee nieuwe instrumenten verder uit te werken.
Instrument prioriteringskader MJA van het Zorginstituut
Ik heb het Zorginstituut de opdracht gegeven om een advies op te stellen, in samenspraak met veldpartijen, hoe het voorgestelde prioriteringskader voor de MJA kan worden vormgegeven. En hierbij de aansluiting te zoeken aan het maatschappelijk agenderingskader voor beter pakketbeheer. Er kunnen vraagstukken spelen die de overheid maatschappelijk gezien belangrijk vindt, maar die niet als vanzelf een plek of prioriteit krijgen in het opstellen van normen voor goede zorg. Bijvoorbeeld het terugdringen van gezondheidsverschillen of duurzaamheid. Dit is voor de overheid een reden om veldpartijen tot actie te bewegen of richting te geven aan de invulling die het veld geeft aan het begrip goede zorg. Dit kan door nieuwe kwaliteitsinstrumenten te ontwikkelen of bestaande te verbeteren. Het gaat hierbij niet om normerende criteria, maar om richting geven aan de weg die de overheid en veldpartijen opgaan. Eén optie is om de MJA hier gerichter voor in te zetten, om zo te komen tot meer coördinatie of sturing op maatschappelijke opgaven binnen de kwaliteit van zorg. Bijvoorbeeld door bij de agendering van onderwerpen rekenschap te geven aan de maatschappelijke opgaven waar de overheid en het veld samen aan werken. Dit kan concreet vorm krijgen in een prioriteringskader voor de Meerjarenagenda Kwaliteit. Met een prioriteringskader kunnen onderwerpen op de MJA worden geplaatst die vanuit het maatschappelijk perspectief prioriteit hebben.
Instrument escalatiestructuur voor maatschappelijke weging van kwaliteitsvraagstukken
Ik heb het Zorginstituut gevraagd om te verkennen hoe de voorgestelde escalatiestructuur kan worden ingericht en hoe het uitvoeringsproces op hoofdlijnen kan worden vormgegeven. Het is daarbij de bedoeling dat het maatschappelijk raamwerk voor schaarste16 dat binnen de werkgroep Beter Pakketbeheer17 wordt ontwikkeld op termijn wordt ingepast. Indien sprake is van aanhoudende schaarste kunnen kwaliteitsvraagstukken ontstaan die de verantwoordelijkheid en beslissingsmogelijkheden van veldpartijen overstijgen. In dergelijke situaties kan een maatschappelijke afweging nodig zijn om gedragen keuzes te maken over de beschrijving van wat goede zorg is in kwaliteitsinstrumenten18, zoals bijvoorbeeld een richtlijn. Het ontwikkelen van een escalatiestructuur en werkwijze waarlangs veldpartijen de door hen gesignaleerde kwaliteitsvraagstukken, die hun verantwoordelijkheid of besluitvormingsmogelijkheden overstijgen, kunnen voorleggen aan het Zorginstituut voor een maatschappelijke weging vanuit publieke belangen (toegankelijkheid, betaalbaarheid en kwaliteit) kan dan uitkomst bieden.
Derde opdrachtbrief aan het Zorginstituut
In de derde opdrachtbrief geef ik het Zorginstituut de opdracht te onderzoeken hoe het meer regie kan nemen in het sturen op inzicht in de kwaliteit van zorg. Het gaat specifiek om de wettelijke bevoegdheid van het Zorginstituut om zorg te dragen voor het verzamelen, samenvoegen en beschikbaar maken van informatie over de kwaliteit van de verleende zorg. Dit met het oog op het recht van de cliënt, om een weloverwogen keuze te kunnen maken tussen verschillende zorgaanbieders en voor het toezicht door de IGJ19. Hiervoor wordt gebruik gemaakt van meetinstrumenten20. Ik constateer dat er onvoldoende (openbare) informatie over de kwaliteit van zorg is. Dit is onacceptabel en ik vind dat dit echt beter moet. De ontwikkeling en aanpassing van meetinstrumenten moet het Zorginstituut stimuleren en het openbaar maken van kwaliteitsinformatie bevorderen waar deze stagneert. Ik vraag het Zorginstituut of dit binnen het huidige wettelijke instrumentarium kan, of dat deze herzien moeten worden.
Verdere proces: één totaaladvies van het Zorginstituut
De komende periode werkt het Zorginstituut in afstemming met het veld conform de opdrachtbrieven aan een aantal deelopdrachten. Deze opdrachten omvatten onderdelen van het model op hoofdlijnen. Pas als het model op hoofdlijnen op alle onderdelen is uitgewerkt, kan de werking en uitvoerbaarheid van het model op hoofdlijnen beoordeeld worden. De verschillende onderdelen en herijkte instrumenten hangen met elkaar samen en beïnvloeden elkaar. Het Zorginstituut adviseert mij na afronding van alle deelopdrachten. In Q1 van 2026 verwacht ik een totaaladvies van het Zorginstituut op (de uitvoerbaarheid van) het gehele model op hoofdlijnen. Na ontvangst informeer ik uw Kamer over het eindadvies en vervolgstappen.
De Minister van Volksgezondheid, Welzijn en Sport, J.A. Bruijn
Vertegenwoordigers van cliënten, zorgaanbieders/zorgverleners en zorgverzekeraars/wlz-uitvoerders.
Tot 2020 had het Zorginstituut de website KiesBeter, gericht op cliënten om hen te ondersteunen in het maken van een keuze. Nu voorzien websites als Zorgkaart.nl, ziekenhuischeck.nl, revalidatiecheck.nl en kiezenindeggz.nl in deze info.
Integraal zorgakkoord, TK 2021–2022, 31 765, nr. 655. Hoofdlijnenakkoord Ouderenzorg «Samen voor kwaliteit van bestaan» Kamerstukken II, vergaderjaar 2024–2025, 29 389, nr. 152
De taken van andere overheidspartijen als de Nederlandse Zorgautoriteit (NZa) en de Inspectie Gezondheidszorg en Jeugd (IGJ) blijven in dit project buiten beschouwing.
De oorspronkelijke bedoeling van het maatschappelijk kader/kompas was om, gelet op de maatschappelijke opgaven, te beschrijven wat vanuit het oogpunt van kwaliteit van zorg de komende jaren nodig is en waar de prioriteiten liggen. Daarmee moest het kader het veld en de overheid duidelijkheid en zekerheid bieden, ook voor de langere periode. Dit is aangepast.
Voortschrijdend inzicht na verdiepende gesprekken met het veld over het doel en de invulling hiervan heeft ertoe geleid dit onderdeel is gewijzigd in twee nieuwe instrumenten in de opdracht aan het Zorginstituut (zie kopje tweede opdrachtbrief).
Denk aan een toenemende zorgvraag door demografische ontwikkelingen zoals vergrijzing en toenemende medische mogelijkheden gekoppeld aan de beperkte beschikbaarheid van personeel, toenemende gezondheidsverschillen en duurzaamheidsvraagstukken.
In het advies van de werkgroep Beter Pakketbeheer bedoeld als: tekort aan zorgpersoneel, ook medische hulpmiddelen, geneesmiddelen en financiële middelen
Werkgroep onder het VWS-programma Verbeteren en verbreden van de toets op het basispakket (VVTB)
Hier wordt met kwaliteitsinstrumenten bedoeld: richtlijnen, modules, geschreven normen, kompassen, zorgstandaarden/organisatiebeschrijvingen van het zorgproces om vanuit het perspectief van de cliënt goede zorg te verlenen.
Kopieer de link naar uw clipboard
https://zoek.officielebekendmakingen.nl/kst-25268-244.html
De hier aangeboden pdf-bestanden van het Staatsblad, Staatscourant, Tractatenblad, provinciaal blad, gemeenteblad, waterschapsblad en blad gemeenschappelijke regeling vormen de formele bekendmakingen in de zin van de Bekendmakingswet en de Rijkswet goedkeuring en bekendmaking verdragen voor zover ze na 1 juli 2009 zijn uitgegeven. Voor pdf-publicaties van vóór deze datum geldt dat alleen de in papieren vorm uitgegeven bladen formele status hebben; de hier aangeboden elektronische versies daarvan worden bij wijze van service aangeboden.